Shoulder pain -
Subacromial pain/non-
specific shoulder pain
Assessment and
Management
Daniel H. Major
Physiotherapist (MSc)
PhD Candidate
Introduction
• Shoulder pain is prevalent – point prevalence 7% to 26% (Luime 2004)
• Common in clinical practice, with an incidence of 10 per 1000 in primary care (Ostor
2005, Van der Windt 1995)
• Shoulder pain can impact on daily activities, including working ability and engagement
with leisure and sporting activities (Luime 2004)
• Approximately 40 % of the patients are reporting on-going or recurrent symptoms 12
months after onset, which indicates that for a significant proportion this is not a self-
limiting or short-lasting problem (Van der Windt 1996, Kooijman 2013, Winters 1999)
• A cost-of-illness study from Sweden (Virta 2012)
• Mean healthcare cost per shoulder patient was €326 (SD 389) during six months
• Physiotherapy treatments accounted for 60%
• The costs for sick leave contributed to 84% of the total costs and the mean annual total cost
was €4139 per patient
• Estimated costs for secondary care increased the total costs by one-third
• Approximately 20% of the patients were responsible for 91% of the total costs and for 44%
of the healthcare costs
• Shoulder pain is an umbrella term for disorders with different aetiology and course;
subacromial pain is a clinical diagnosis, which is thought to be based on symptoms
provoked by tensile loading or compression of the rotator cuff tendons (Lewis 2009, Seitz
2011)
Many synonyms
• Subacromial pain (syndrome)
• Rotator cuff tendinopathy
• Rotator cuff related pain
• Subacromial impingement syndrome
• Non-specific shoulder pain
• Bursitis
• Supraspinatus, infraspinatus, subscapularis
tendinitis, tendinopathy
Ask your patient: What do you think is going on in your shoulder?
(Inspired by Adriaan Louw)
PHYSICAL EXAMINATION TESTS
• E.g. Hawkins-Kennedy, Neer sign, Empty can etc
• «…no consistent evidence that any examination
procedure used in shoulder assessments have
acceptable levels of reliability»
PHYSICAL EXAMINATION TESTS
• «Special tests» for shoulder pain
• Sensitive
• proportion of people with shoulder pain/pathology correctly identified
• Not specific
• proportion of people without shoulder pain/ pathology correctly
identified
• This means…
• Confirms what the patient tells you; that their painful
shoulder is painful! Also hurts those without shoulder
pain!!
• –Unrealistic to think that these tests selectively tension specific
structures
Lewis J (2008). Rotator cuff tendinopathy/subacromial impingement syndrome: is it time for a new method of
assessment?
IMAGING
Frost et al (1999)
• Using MRI could not distinguish between people
diagnosed with subacromial impingement and age-
matched controls according to structural pathology
Templehofet al (1999); Worland et al (2003);
Yamamoto et al (2010)
• Approx. 40% of the general population have
asymptomatic rotator cuff tears
IMAGING
Girish et al (2011)
• N = 51; age = 40 to 70 years; asymptomatic
participants
Using diagnostic ultrasound
• Bursal thickening –78%
• ACJ OA –65%
• SS tendinosis-39%
• Subscapularis tendinosis–25%
– “Asymptomatic shoulder abnormalities were
found in 96% of the subjects”
X
DIAGNOSIS
• Biomedical diagnosis, relating to specific tissues at fault, e.g. , bursal
thickening, calcification, presence of tendinopathy, partial or full thickness tear
of the rotator cuff not associated with clinical outcomes
Physical Examination of the ‘Scapula’
•Points to consider:
• Scapula dyskinesis is present in those with and
without painful shoulder pain (Catlinet al. 1995;
Lucasiewiczet al. 1999)
• Scapulae of dominant shoulder shows greater
retraction and upward rotation at all points during
elevation of the arm (Morais and Pascoal 2013)
Highlights the presence of relative movement
differences in the scapulae of asymptomatic or
healthy people
Stop blaming the scapula!!
May be part of the puzzle…
Physical Examination of the ‘Scapula’
‘Currently, there is insufficient evidence to support a
clinical belief that the scapula adopts a common and
consistent posture in SIS.
–It also raises the possibility that deviation from a
‘normal’ scapular position may not be contributory
to SIS but part of normal variations.’
Prognostic factors
• Shift towards thinking more about prognosis than diagnosis (Greene et al
2017, Vos Andersen et al 2017)
• Baseline pain
• Baseline disability
• Duration of symptoms
• Expectations of recovery
• Pain self-efficacy
ASSESSMENT
What I do…. Inspired by
Littlewood
Stage one:
1. ‘Exclude’ cervical spine
•Repeated movement assessment
Spurling test?
2. Exclude shoulder pain with restriction (frozen shoulder)
• <45 degrees lateral rotation (k = 0.82 (0.65-0.99) (Hanchard et al 2005)
3. Pain with resisted testing (rotator cuff tendinopathy/subacromial pain)
•Typically abduction / lateral rotation (k = 0.81)
(Palmer 2000)
4. Instability?
Mitchell 2008
MANAGEMENT
Review findings
• “Exercise” appears to be one of the most promising
intervention
• Additonal benefits and cost-effective
• Can be self-managed
• •Multimodal physiotherapy or surgery, confer no additional
benefit over exercise alone
• Manual therapy, acupuncture, US, Laser, PSWD
• No added benefit over active exercise alone
• Not superior to active control
• ESWT not superior to placebo
• CCS injections = possible small short-term effect
Littlewood et al 2012, Page et al 2016
Updated systematic review
• Exercise remains most promising intervention
and benefit of adding further interventions is
unclear
Exercise interventions
Beard et al., 2017
Important components
•Inclusion of some level of resisted exercise does
seem to matter - optimal level is unclear
Also unclear:
• optimal number of exercise repetitions, although higher
repetitions might confer superior outcomes
•Three sets of exercise is preferable to two or one set
but the optimal frequency, e.g. daily, three times
weekly, is unknown
•Most exercise programmes should demonstrate
clinically significant outcomes by twelve weeks but the
potential for achieving significant outcomes is less
clear prior to this time point
(Littlewood et al 2015)
General vs. «specific» exercise?
Produce or avoid pain?
Conclusion:
• Painful exercises offer a small but sign. benefit over pain-free exercises in
the short term (moderate quality of evidence)
• In the medium and long term there is no clear superiority of one treatment
over another
• Pain during therapeutic exercise for chronic musculoskeletal pain need not
be a barrier to successful outcomes
• Further research is warranted to fully evaluate the effectiveness of loading
and resistance programmes into pain for chronic musculoskeletal disorders
MORE PROMISING THAN WHAT?
Thomas Kuhn
Beard et al., 2017
ARE WE OVERMANAGING A
SELF-MANAGEABLE CONDITION?
THE AD-SHOULDER INTERVENTION
1-5 consultations
THE AD-SHOULDER INTERVENTION
1-5 consultations
Delivered by experienced physiotherapists
THE AD-SHOULDER INTERVENTION
1-5 consultations
Delivered by experienced physiotherapists
Focuses on 5 core self-management skills (Lorig et al., 2003)
THE AD-SHOULDER INTERVENTION
1-5 consultations
Delivered by an experienced physiotherapist
Focuses on 5 core self-management skills (Lorig et al., 2003)
Home-exercises 3 times per week (maximum 3 exercises)
THE AD-SHOULDER INTERVENTION
1-5 consultations
Delivered by an experienced physiotherapist
Focuses on 5 core self-management skills (Lorig et al., 2003)
Home-exercises 3 times per week (maximum 3 exercises)
Pro active follow-up (sms, e-mail, telephone)
5 CORE SELF-MANAGEMENT SKILLS
CORE SELF-
MANAGEMENT
SKILLS
4. Forming of a
patient/health
care provider
partnership
3. Resource
utilization
2. Decision
making
5. Taking action
1. Problem
solving
Lorig et al., 2003
5 CORE SELF-MANAGEMENT SKILLS
CORE SELF-
MANAGEMENT
SKILLS
4. Forming of a
patient/health
care provider
partnership
3. Resource
utilization
2. Decision
making
5. Taking action
1. Problem
solving
Lorig et al., 2003
5 CORE SELF-MANAGEMENT SKILLS
CORE SELF-
MANAGEMENT
SKILLS
4. Forming of a
patient/health
care provider
partnership
3. Resource
utilization
2. Decision
making
5. Taking action
1. Problem
solving
Lorig et al., 2003
5 CORE SELF-MANAGEMENT SKILLS
CORE SELF-
MANAGEMENT
SKILLS
4. Forming of a
patient/health
care provider
partnership
3. Resource
utilization
2. Decision
making
5. Taking action
1. Problem
solving
Lorig et al., 2003
5 CORE SELF-MANAGEMENT SKILLS
CORE SELF-
MANAGEMENT
SKILLS
4. Forming of a
patient/health
care provider
partnership
3. Resource
utilization
2. Decision
making
5. Taking action
1. Problem
solving
Lorig et al., 2003
5 CORE SELF-MANAGEMENT SKILLS
CORE SELF-
MANAGEMENT
SKILLS
4. Forming of a
patient/health
care provider
partnership
3. Resource
utilization
2. Decision
making
5. Taking action
1. Problem
solving
Lorig et al., 2003
THE AD-SHOULDER INTERVENTION
Session 1
Assessment (focus on patient history)
Develop a strong therapeutic alliance
Make an action plan based on collaborative
problem solving
Cognitive reassurance
Resource utilization
Session 2
Improve decision making skills
Educate/talk about the multidimensional
nature of pain (individualised based on
the assessment findings)
Make an action plan
Session 3-5
Progress exercises
Make new action plan
Deal with uncertainty
Provide emotional support, motivation,
encouragement
Long term action plan
Pro active follow-up
Deal with uncertainty
Collaborative problem solving
Improve decision making skills
Make new action plans
Provide emotional support, motivation,
encouragement
THE EXERCISE PROGRAM
FLIES
SHOULDER
PRESS
ABDUCTION
ROTATION
PULLOVER
ROWING
ABDUCTION
Credit: ExorLive
Other Scandinavian models/interventions
Other Scandinavian models/interventions
All patients received an corticosteroid injection prior to
treatment
Reduce pain, increase strength, normalize posture
6 exercises:
2 eccentric rotator cuff exercises
3 concentric scapula stabilizing exercises
1 posterior shoulder stretching exercise
7 individual treatments for 12 weeks,
Daily home exercises for 12 weeks
The patients were not allowed to exceed 5 on this 0-10
scale when they performed the exercises; however, they
were recommended to feel some pain
during loading.
Primary treatment goal: Correction of scapula malposition,
Particular attention was directed toward the correction of
upper body posture and the restoration of scapulothoracic
and glenohumeral muscular control and stability
supplemented by patient education for a better
understanding of shoulder function and treatment principles
Treatment sessions of forty minutes were given twice weekly
for twelve weeks
Exercises that the patient had learned to master correctly
were given as home exercises, but only one or two at a time
The principal focus was on relearning of normal movement patterns, which
could then be transferred to daily activities. The initial aim was to unload the
stress on the rotator cuff and subacromial structures. During this phase, a
mirror for awareness of posture, manual techniques for loosening tense
muscles, an elastic rubber band, and a sling fixed to the ceiling were used.
The patients received immediate feedback and correction (supervision) by
the physiotherapist. Once dysfunctional neuromuscular patterns were
normalised, endurance exercises were performed with gradually increasing
resistance. Principles of closed and open kinetic chain and plyometric
exercises were incorporated in the next phase of training.
Patients had an adjusted programme at home, which consisted of correction
of alignment during daily living and simple low loaded exercises with a thin
elastic cord to provide assistance and resistance to the movement.
Simple advice was given.
Other Scandinavian models/interventions
All patients received an corticosteroid injection prior to
treatment
Reduce pain, increase strength, normalize posture
6 exercises:
2 eccentric rotator cuff exercises
3 concentric scapula stabilizing exercises
1 posterior shoulder stretching exercise
7 individual treatments for 12 weeks,
Daily home exercises for 12 weeks
The patients were not allowed to exceed 5 on this 0-10
scale when they performed the exercises; however, they
were recommended to feel some pain
during loading.
Primary treatment goal: Correction of scapula malposition,
Particular attention was directed toward the correction of
upper body posture and the restoration of scapulothoracic
and glenohumeral muscular control and stability
supplemented by patient education for a better
understanding of shoulder function and treatment principles
Treatment sessions of forty minutes were given twice weekly
for twelve weeks
Exercises that the patient had learned to master correctly
were given as home exercises, but only one or two at a time
The principal focus was on relearning of normal movement patterns, which
could then be transferred to daily activities. The initial aim was to unload the
stress on the rotator cuff and subacromial structures. During this phase, a
mirror for awareness of posture, manual techniques for loosening tense
muscles, an elastic rubber band, and a sling fixed to the ceiling were used.
The patients received immediate feedback and correction (supervision) by
the physiotherapist. Once dysfunctional neuromuscular patterns were
normalised, endurance exercises were performed with gradually increasing
resistance. Principles of closed and open kinetic chain and plyometric
exercises were incorporated in the next phase of training.
Patients had an adjusted programme at home, which consisted of correction
of alignment during daily living and simple low loaded exercises with a thin
elastic cord to provide assistance and resistance to the movement.
Simple advice was given.
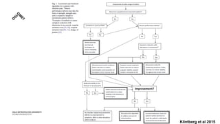
WHERE IS THE FOCUS WITHIN
A BIOPSYCHOSOCIAL MODEL?
WHAT IS THE THEORETICIAL
RATIONALE?
Klintberg et al 2015
Klintberg et al 2015
1.WHERE IS THE FOCUS
WITHIN A BIOPSYCHOSOCIAL
MODEL?
2. WHAT IS THE THEORETICIAL
RATIONALE?
3. DO THEY FOCUS ON
PROGNOSIS?
Important future shoulder research
PANDA-S
Norwegian guidelines
http://www.helsebiblioteket.no/fagprosedyrer/ferdige/fy
sioterapi-for-subakromiale-smerter
Literature
Beard, D. J., Rees, J. L., Cook, J. A., Rombach, I., Cooper, C., Merritt, N., . . . Woods, D. (2017). Arthroscopic subacromial decompression for subacromial shoulder pain
(CSAW): a multicentre, pragmatic, parallel group, placebo-controlled, three-group, randomised surgical trial. The Lancet. doi:10.1016/S0140-6736(17)32457-1
Bennell, K., Wee, E., Coburn, S., Green, S., Harris, A., Staples, M., . . . Buchbinder, R. (2010). Efficacy of standardised manual therapy and home exercise programme for
chronic rotator cuff disease: randomised placebo controlled trial. Bmj, 340, c2756. doi:10.1136/bmj.c2756
Bury, J., West, M., Chamorro-Moriana, G., & Littlewood, C. (2016). Effectiveness of scapula-focused approaches in patients with rotator cuff related shoulder pain: a
systematic review and meta-analysis. Man Ther, 25. doi:10.1016/j.math.2016.05.337
Chester, R., Jerosch-Herold, C., Lewis, J., & Shepstone, L. (2016). Psychological factors are associated with the outcome of physiotherapy for people with shoulder pain: a
multicentre longitudinal cohort study. Br J Sports Med. doi:10.1136/bjsports-2016-096084
Chester, R., Shepstone, L., Daniell, H., Sweeting, D., Lewis, J., & Jerosch-Herold, C. (2013). Predicting response to physiotherapy treatment for musculoskeletal shoulder
pain: a systematic review. BMC Musculoskelet Disord, 14, 203. doi:10.1186/1471-2474-14-203
Cuff, A., & Littlewood, C. (2018). Subacromial impingement syndrome - What does this mean to and for the patient? A qualitative study. Musculoskelet Sci Pract, 33, 24-28.
doi:10.1016/j.msksp.2017.10.008
Engebretsen, K., Grotle, M., Bautz-Holter, E., Sandvik, L., Juel, N. G., Ekeberg, O. M., & Brox, J. I. (2009). Radial extracorporeal shockwave treatment compared with
supervised exercises in patients with subacromial pain syndrome: single blind randomised study. Bmj, 339, b3360. doi:10.1136/bmj.b3360
Frost, P., Andersen, J. H., & Lundorf, E. (1999). Is supraspinatus pathology as defined by magnetic resonance imaging associated with clinical sign of shoulder impingement?
J Shoulder Elbow Surg, 8(6), 565-568.
Girish, G., Lobo, L. G., Jacobson, J. A., Morag, Y., Miller, B., & Jamadar, D. A. (2011). Ultrasound of the shoulder: asymptomatic findings in men. AJR Am J Roentgenol,
197(4), W713-719. doi:10.2214/ajr.11.6971
Hegedus, E. J., Cook, C., Lewis, J., Wright, A., & Park, J. Y. (2015). Combining orthopedic special tests to improve diagnosis of shoulder pathology. Phys Ther Sport, 16(2),
87-92. doi:10.1016/j.ptsp.2014.08.001
Hegedus EJ, Goode AP, Cook CE, Michener L, Myer CA, Myer DM, Wright AA. Which physical examination tests provide clinicians with the most value when examining the
shoulder? Update of a systematic review with meta-analysis of individual tests. Br J Sports Med. 2012. doi:10.1136/bjsports-2012-091066. In.
Literature…
Holmgren, T., Björnsson Hallgren, H., Öberg, B., Adolfsson, L., & Johansson, K. (2012). Effect of specific exercise strategy on need for surgery in patients with subacromial
impingement syndrome: randomised controlled study. Bmj, 344. doi:10.1136/bmj.e787
Hopewell, S., Keene, D. J., Maia Schlussel, M., Dritsaki, M., Dutton, S., Carr, A., . . . Lamb, S. E. (2017). Clinical and cost-effectiveness of progressive exercise compared
with best practice advice, with or without corticosteroid injection, for the treatment of rotator cuff disorders: protocol for a 2x2 factorial randomised controlled trial (the GRASP
trial). BMJ Open, 7(7), e018004. doi:10.1136/bmjopen-2017-018004
Klintberg, I. H., Cools, A. M., Holmgren, T. M., Holzhausen, A. C., Johansson, K., Maenhout, A. G., . . . Ginn, K. (2015). Consensus for physiotherapy for shoulder pain. Int
Orthop, 39(4), 715-720. doi:10.1007/s00264-014-2639-9
Kooijman, M., Swinkels, I., van Dijk, C., de Bakker, D., & Veenhof, C. (2013). Patients with shoulder syndromes in general and physiotherapy practice: an observational study.
BMC Musculoskelet Disord, 14, 128. doi:10.1186/1471-2474-14-128
Lewis, J. S. (2009). Rotator cuff tendinopathy/subacromial impingement syndrome: is it time for a new method of assessment? Br J Sports Med, 43(4), 259-264.
doi:10.1136/bjsm.2008.052183
Littlewood, C., Ashton, J., Chance-Larsen, K., May, S., & Sturrock, B. (2012). Exercise for rotator cuff tendinopathy: a systematic review. Physiotherapy, 98(2), 101-109.
doi:10.1016/j.physio.2011.08.002
Littlewood, C., Bateman, M., Brown, K., Bury, J., Mawson, S., May, S., & Walters, S. J. (2016). A self-managed single exercise programme versus usual physiotherapy
treatment for rotator cuff tendinopathy: a randomised controlled trial (the SELF study). Clin Rehabil, 30(7), 686-696. doi:10.1177/0269215515593784
Littlewood, C., Malliaras, P., & Chance-Larsen, K. (2015). Therapeutic exercise for rotator cuff tendinopathy: a systematic review of contextual factors and prescription
parameters. Int J Rehabil Res, 38(2), 95-106. doi:10.1097/mrr.0000000000000113
Littlewood, C., May, S., & Walters, S. (2013). Epidemiology of Rotator Cuff Tendinopathy: A Systematic Review. Shoulder & Elbow, 5(4), 256-265. doi:10.1111/sae.12028
Lorig, K. R., & Holman, H. (2003). Self-management education: history, definition, outcomes, and mechanisms. Ann Behav Med, 26(1), 1-7.
Literature…
Luime, J. J., Koes, B. W., Hendriksen, I. J., Burdorf, A., Verhagen, A. P., Miedema, H. S., & Verhaar, J. A. (2004). Prevalence and incidence of shoulder pain in the general population; a systematic
review. Scand J Rheumatol, 33(2), 73-81.
May, S., Chance-Larsen, K., Littlewood, C., Lomas, D., & Saad, M. (2010). Reliability of physical examination tests used in the assessment of patients with shoulder problems: a systematic review.
Physiotherapy, 96. doi:10.1016/j.physio.2009.12.002
Minagawa, H., Yamamoto, N., Abe, H., Fukuda, M., Seki, N., Kikuchi, K., . . . Itoi, E. (2013). Prevalence of symptomatic and asymptomatic rotator cuff tears in the general population: From mass-
screening in one village. J Orthop, 10(1), 8-12. doi:10.1016/j.jor.2013.01.008
Moosmayer, S., Lund, G., Seljom, U. S., Haldorsen, B., Svege, I. C., Hennig, T., . . . Smith, H. J. (2014). Tendon repair compared with physiotherapy in the treatment of rotator cuff tears: a randomized
controlled study in 103 cases with a five-year follow-up. J Bone Joint Surg Am, 96(18), 1504-1514. doi:10.2106/jbjs.m.01393
Ostor, A. J., Richards, C. A., Prevost, A. T., Speed, C. A., & Hazleman, B. L. (2005). Diagnosis and relation to general health of shoulder disorders presenting to primary care. Rheumatology (Oxford),
44(6), 800-805. doi:10.1093/rheumatology/keh598
Page, M. J., Green, S., McBain, B., Surace, S. J., Deitch, J., Lyttle, N., . . . Buchbinder, R. (2016). Manual therapy and exercise for rotator cuff disease. Cochrane Database Syst Rev(6), Cd012224.
doi:10.1002/14651858.cd012224
Ratcliffe, E., Pickering, S., McLean, S., & Lewis, J. (2014). Is there a relationship between subacromial impingement syndrome and scapular orientation? A systematic review. Br J Sports Med, 48.
doi:10.1136/bjsports-2013-092389
Seitz, A. L., McClure, P. W., Finucane, S., Boardman, N. D., & Michener, L. A. (2011). Mechanisms of rotator cuff tendinopathy: intrinsic, extrinsic, or both? Clin Biomech, 26.
doi:10.1016/j.clinbiomech.2010.08.001
Shire, A. R., Stæhr, T. A. B., Overby, J. B., Bastholm Dahl, M., Sandell Jacobsen, J., & Høyrup Christiansen, D. (2017). Specific or general exercise strategy for subacromial impingement syndrome–
does it matter? A systematic literature review and meta analysis. BMC Musculoskelet Disord, 18(1), 158. doi:10.1186/s12891-017-1518-0
Smith, B. E., Hendrick, P., Smith, T. O., Bateman, M., Moffatt, F., Rathleff, M. S., . . . Logan, P. (2017). Should exercises be painful in the management of chronic musculoskeletal pain? A systematic
review and meta-analysis. Br J Sports Med. doi:10.1136/bjsports-2016-097383
van der Windt, D. A., Koes, B. W., de Jong, B. A., & Bouter, L. M. (1995). Shoulder disorders in general practice: incidence, patient characteristics, and management. Ann Rheum Dis, 54(12), 959-964.
Van der Windt, D. A. W. N., Koes, B. W., Boeke, A. J., Deville, W., De Jong, B. A., & Bouter, L. M. (1996). Shoulder disorders in general practice: prognostic indicators of outcome. Br J Gen Pract, 46.
Virta, L., Joranger, P., Brox, J. I., & Eriksson, R. (2012). Costs of shoulder pain and resource use in primary health care: a cost-of-illness study in Sweden. BMC Musculoskelet Disord, 13, 17.
doi:10.1186/1471-2474-13-17
Winters, J. C., Sobel, J. S., Groenier, K. H., Arendzen, J. H., & Meyboom-de Jong, B. (1999). The long-term course of shoulder complaints: a prospective study in general practice. Rheumatology
(Oxford), 38(2), 160-163.

Subacromial pain daniel

  • 1.
    Shoulder pain - Subacromialpain/non- specific shoulder pain Assessment and Management Daniel H. Major Physiotherapist (MSc) PhD Candidate
  • 2.
    Introduction • Shoulder painis prevalent – point prevalence 7% to 26% (Luime 2004) • Common in clinical practice, with an incidence of 10 per 1000 in primary care (Ostor 2005, Van der Windt 1995) • Shoulder pain can impact on daily activities, including working ability and engagement with leisure and sporting activities (Luime 2004) • Approximately 40 % of the patients are reporting on-going or recurrent symptoms 12 months after onset, which indicates that for a significant proportion this is not a self- limiting or short-lasting problem (Van der Windt 1996, Kooijman 2013, Winters 1999) • A cost-of-illness study from Sweden (Virta 2012) • Mean healthcare cost per shoulder patient was €326 (SD 389) during six months • Physiotherapy treatments accounted for 60% • The costs for sick leave contributed to 84% of the total costs and the mean annual total cost was €4139 per patient • Estimated costs for secondary care increased the total costs by one-third • Approximately 20% of the patients were responsible for 91% of the total costs and for 44% of the healthcare costs • Shoulder pain is an umbrella term for disorders with different aetiology and course; subacromial pain is a clinical diagnosis, which is thought to be based on symptoms provoked by tensile loading or compression of the rotator cuff tendons (Lewis 2009, Seitz 2011)
  • 3.
    Many synonyms • Subacromialpain (syndrome) • Rotator cuff tendinopathy • Rotator cuff related pain • Subacromial impingement syndrome • Non-specific shoulder pain • Bursitis • Supraspinatus, infraspinatus, subscapularis tendinitis, tendinopathy
  • 4.
    Ask your patient:What do you think is going on in your shoulder? (Inspired by Adriaan Louw)
  • 5.
    PHYSICAL EXAMINATION TESTS •E.g. Hawkins-Kennedy, Neer sign, Empty can etc • «…no consistent evidence that any examination procedure used in shoulder assessments have acceptable levels of reliability»
  • 6.
    PHYSICAL EXAMINATION TESTS •«Special tests» for shoulder pain • Sensitive • proportion of people with shoulder pain/pathology correctly identified • Not specific • proportion of people without shoulder pain/ pathology correctly identified • This means… • Confirms what the patient tells you; that their painful shoulder is painful! Also hurts those without shoulder pain!! • –Unrealistic to think that these tests selectively tension specific structures Lewis J (2008). Rotator cuff tendinopathy/subacromial impingement syndrome: is it time for a new method of assessment?
  • 8.
    IMAGING Frost et al(1999) • Using MRI could not distinguish between people diagnosed with subacromial impingement and age- matched controls according to structural pathology Templehofet al (1999); Worland et al (2003); Yamamoto et al (2010) • Approx. 40% of the general population have asymptomatic rotator cuff tears
  • 9.
    IMAGING Girish et al(2011) • N = 51; age = 40 to 70 years; asymptomatic participants Using diagnostic ultrasound • Bursal thickening –78% • ACJ OA –65% • SS tendinosis-39% • Subscapularis tendinosis–25% – “Asymptomatic shoulder abnormalities were found in 96% of the subjects” X
  • 10.
    DIAGNOSIS • Biomedical diagnosis,relating to specific tissues at fault, e.g. , bursal thickening, calcification, presence of tendinopathy, partial or full thickness tear of the rotator cuff not associated with clinical outcomes
  • 11.
    Physical Examination ofthe ‘Scapula’ •Points to consider: • Scapula dyskinesis is present in those with and without painful shoulder pain (Catlinet al. 1995; Lucasiewiczet al. 1999) • Scapulae of dominant shoulder shows greater retraction and upward rotation at all points during elevation of the arm (Morais and Pascoal 2013) Highlights the presence of relative movement differences in the scapulae of asymptomatic or healthy people Stop blaming the scapula!! May be part of the puzzle…
  • 12.
    Physical Examination ofthe ‘Scapula’ ‘Currently, there is insufficient evidence to support a clinical belief that the scapula adopts a common and consistent posture in SIS. –It also raises the possibility that deviation from a ‘normal’ scapular position may not be contributory to SIS but part of normal variations.’
  • 13.
    Prognostic factors • Shifttowards thinking more about prognosis than diagnosis (Greene et al 2017, Vos Andersen et al 2017) • Baseline pain • Baseline disability • Duration of symptoms • Expectations of recovery • Pain self-efficacy
  • 14.
    ASSESSMENT What I do….Inspired by Littlewood Stage one: 1. ‘Exclude’ cervical spine •Repeated movement assessment Spurling test? 2. Exclude shoulder pain with restriction (frozen shoulder) • <45 degrees lateral rotation (k = 0.82 (0.65-0.99) (Hanchard et al 2005) 3. Pain with resisted testing (rotator cuff tendinopathy/subacromial pain) •Typically abduction / lateral rotation (k = 0.81) (Palmer 2000) 4. Instability?
  • 15.
  • 16.
    MANAGEMENT Review findings • “Exercise”appears to be one of the most promising intervention • Additonal benefits and cost-effective • Can be self-managed • •Multimodal physiotherapy or surgery, confer no additional benefit over exercise alone • Manual therapy, acupuncture, US, Laser, PSWD • No added benefit over active exercise alone • Not superior to active control • ESWT not superior to placebo • CCS injections = possible small short-term effect Littlewood et al 2012, Page et al 2016
  • 17.
    Updated systematic review •Exercise remains most promising intervention and benefit of adding further interventions is unclear
  • 18.
  • 19.
  • 20.
    Important components •Inclusion ofsome level of resisted exercise does seem to matter - optimal level is unclear Also unclear: • optimal number of exercise repetitions, although higher repetitions might confer superior outcomes •Three sets of exercise is preferable to two or one set but the optimal frequency, e.g. daily, three times weekly, is unknown •Most exercise programmes should demonstrate clinically significant outcomes by twelve weeks but the potential for achieving significant outcomes is less clear prior to this time point (Littlewood et al 2015)
  • 21.
  • 22.
    Produce or avoidpain? Conclusion: • Painful exercises offer a small but sign. benefit over pain-free exercises in the short term (moderate quality of evidence) • In the medium and long term there is no clear superiority of one treatment over another • Pain during therapeutic exercise for chronic musculoskeletal pain need not be a barrier to successful outcomes • Further research is warranted to fully evaluate the effectiveness of loading and resistance programmes into pain for chronic musculoskeletal disorders
  • 23.
  • 24.
  • 26.
    Beard et al.,2017 ARE WE OVERMANAGING A SELF-MANAGEABLE CONDITION?
  • 27.
  • 28.
    THE AD-SHOULDER INTERVENTION 1-5consultations Delivered by experienced physiotherapists
  • 29.
    THE AD-SHOULDER INTERVENTION 1-5consultations Delivered by experienced physiotherapists Focuses on 5 core self-management skills (Lorig et al., 2003)
  • 30.
    THE AD-SHOULDER INTERVENTION 1-5consultations Delivered by an experienced physiotherapist Focuses on 5 core self-management skills (Lorig et al., 2003) Home-exercises 3 times per week (maximum 3 exercises)
  • 31.
    THE AD-SHOULDER INTERVENTION 1-5consultations Delivered by an experienced physiotherapist Focuses on 5 core self-management skills (Lorig et al., 2003) Home-exercises 3 times per week (maximum 3 exercises) Pro active follow-up (sms, e-mail, telephone)
  • 32.
    5 CORE SELF-MANAGEMENTSKILLS CORE SELF- MANAGEMENT SKILLS 4. Forming of a patient/health care provider partnership 3. Resource utilization 2. Decision making 5. Taking action 1. Problem solving Lorig et al., 2003
  • 33.
    5 CORE SELF-MANAGEMENTSKILLS CORE SELF- MANAGEMENT SKILLS 4. Forming of a patient/health care provider partnership 3. Resource utilization 2. Decision making 5. Taking action 1. Problem solving Lorig et al., 2003
  • 34.
    5 CORE SELF-MANAGEMENTSKILLS CORE SELF- MANAGEMENT SKILLS 4. Forming of a patient/health care provider partnership 3. Resource utilization 2. Decision making 5. Taking action 1. Problem solving Lorig et al., 2003
  • 35.
    5 CORE SELF-MANAGEMENTSKILLS CORE SELF- MANAGEMENT SKILLS 4. Forming of a patient/health care provider partnership 3. Resource utilization 2. Decision making 5. Taking action 1. Problem solving Lorig et al., 2003
  • 36.
    5 CORE SELF-MANAGEMENTSKILLS CORE SELF- MANAGEMENT SKILLS 4. Forming of a patient/health care provider partnership 3. Resource utilization 2. Decision making 5. Taking action 1. Problem solving Lorig et al., 2003
  • 37.
    5 CORE SELF-MANAGEMENTSKILLS CORE SELF- MANAGEMENT SKILLS 4. Forming of a patient/health care provider partnership 3. Resource utilization 2. Decision making 5. Taking action 1. Problem solving Lorig et al., 2003
  • 38.
    THE AD-SHOULDER INTERVENTION Session1 Assessment (focus on patient history) Develop a strong therapeutic alliance Make an action plan based on collaborative problem solving Cognitive reassurance Resource utilization Session 2 Improve decision making skills Educate/talk about the multidimensional nature of pain (individualised based on the assessment findings) Make an action plan Session 3-5 Progress exercises Make new action plan Deal with uncertainty Provide emotional support, motivation, encouragement Long term action plan Pro active follow-up Deal with uncertainty Collaborative problem solving Improve decision making skills Make new action plans Provide emotional support, motivation, encouragement
  • 39.
  • 40.
  • 41.
    Other Scandinavian models/interventions Allpatients received an corticosteroid injection prior to treatment Reduce pain, increase strength, normalize posture 6 exercises: 2 eccentric rotator cuff exercises 3 concentric scapula stabilizing exercises 1 posterior shoulder stretching exercise 7 individual treatments for 12 weeks, Daily home exercises for 12 weeks The patients were not allowed to exceed 5 on this 0-10 scale when they performed the exercises; however, they were recommended to feel some pain during loading. Primary treatment goal: Correction of scapula malposition, Particular attention was directed toward the correction of upper body posture and the restoration of scapulothoracic and glenohumeral muscular control and stability supplemented by patient education for a better understanding of shoulder function and treatment principles Treatment sessions of forty minutes were given twice weekly for twelve weeks Exercises that the patient had learned to master correctly were given as home exercises, but only one or two at a time The principal focus was on relearning of normal movement patterns, which could then be transferred to daily activities. The initial aim was to unload the stress on the rotator cuff and subacromial structures. During this phase, a mirror for awareness of posture, manual techniques for loosening tense muscles, an elastic rubber band, and a sling fixed to the ceiling were used. The patients received immediate feedback and correction (supervision) by the physiotherapist. Once dysfunctional neuromuscular patterns were normalised, endurance exercises were performed with gradually increasing resistance. Principles of closed and open kinetic chain and plyometric exercises were incorporated in the next phase of training. Patients had an adjusted programme at home, which consisted of correction of alignment during daily living and simple low loaded exercises with a thin elastic cord to provide assistance and resistance to the movement. Simple advice was given.
  • 42.
    Other Scandinavian models/interventions Allpatients received an corticosteroid injection prior to treatment Reduce pain, increase strength, normalize posture 6 exercises: 2 eccentric rotator cuff exercises 3 concentric scapula stabilizing exercises 1 posterior shoulder stretching exercise 7 individual treatments for 12 weeks, Daily home exercises for 12 weeks The patients were not allowed to exceed 5 on this 0-10 scale when they performed the exercises; however, they were recommended to feel some pain during loading. Primary treatment goal: Correction of scapula malposition, Particular attention was directed toward the correction of upper body posture and the restoration of scapulothoracic and glenohumeral muscular control and stability supplemented by patient education for a better understanding of shoulder function and treatment principles Treatment sessions of forty minutes were given twice weekly for twelve weeks Exercises that the patient had learned to master correctly were given as home exercises, but only one or two at a time The principal focus was on relearning of normal movement patterns, which could then be transferred to daily activities. The initial aim was to unload the stress on the rotator cuff and subacromial structures. During this phase, a mirror for awareness of posture, manual techniques for loosening tense muscles, an elastic rubber band, and a sling fixed to the ceiling were used. The patients received immediate feedback and correction (supervision) by the physiotherapist. Once dysfunctional neuromuscular patterns were normalised, endurance exercises were performed with gradually increasing resistance. Principles of closed and open kinetic chain and plyometric exercises were incorporated in the next phase of training. Patients had an adjusted programme at home, which consisted of correction of alignment during daily living and simple low loaded exercises with a thin elastic cord to provide assistance and resistance to the movement. Simple advice was given. WHERE IS THE FOCUS WITHIN A BIOPSYCHOSOCIAL MODEL? WHAT IS THE THEORETICIAL RATIONALE?
  • 43.
  • 44.
    Klintberg et al2015 1.WHERE IS THE FOCUS WITHIN A BIOPSYCHOSOCIAL MODEL? 2. WHAT IS THE THEORETICIAL RATIONALE? 3. DO THEY FOCUS ON PROGNOSIS?
  • 45.
    Important future shoulderresearch PANDA-S
  • 46.
  • 47.
    Literature Beard, D. J.,Rees, J. L., Cook, J. A., Rombach, I., Cooper, C., Merritt, N., . . . Woods, D. (2017). Arthroscopic subacromial decompression for subacromial shoulder pain (CSAW): a multicentre, pragmatic, parallel group, placebo-controlled, three-group, randomised surgical trial. The Lancet. doi:10.1016/S0140-6736(17)32457-1 Bennell, K., Wee, E., Coburn, S., Green, S., Harris, A., Staples, M., . . . Buchbinder, R. (2010). Efficacy of standardised manual therapy and home exercise programme for chronic rotator cuff disease: randomised placebo controlled trial. Bmj, 340, c2756. doi:10.1136/bmj.c2756 Bury, J., West, M., Chamorro-Moriana, G., & Littlewood, C. (2016). Effectiveness of scapula-focused approaches in patients with rotator cuff related shoulder pain: a systematic review and meta-analysis. Man Ther, 25. doi:10.1016/j.math.2016.05.337 Chester, R., Jerosch-Herold, C., Lewis, J., & Shepstone, L. (2016). Psychological factors are associated with the outcome of physiotherapy for people with shoulder pain: a multicentre longitudinal cohort study. Br J Sports Med. doi:10.1136/bjsports-2016-096084 Chester, R., Shepstone, L., Daniell, H., Sweeting, D., Lewis, J., & Jerosch-Herold, C. (2013). Predicting response to physiotherapy treatment for musculoskeletal shoulder pain: a systematic review. BMC Musculoskelet Disord, 14, 203. doi:10.1186/1471-2474-14-203 Cuff, A., & Littlewood, C. (2018). Subacromial impingement syndrome - What does this mean to and for the patient? A qualitative study. Musculoskelet Sci Pract, 33, 24-28. doi:10.1016/j.msksp.2017.10.008 Engebretsen, K., Grotle, M., Bautz-Holter, E., Sandvik, L., Juel, N. G., Ekeberg, O. M., & Brox, J. I. (2009). Radial extracorporeal shockwave treatment compared with supervised exercises in patients with subacromial pain syndrome: single blind randomised study. Bmj, 339, b3360. doi:10.1136/bmj.b3360 Frost, P., Andersen, J. H., & Lundorf, E. (1999). Is supraspinatus pathology as defined by magnetic resonance imaging associated with clinical sign of shoulder impingement? J Shoulder Elbow Surg, 8(6), 565-568. Girish, G., Lobo, L. G., Jacobson, J. A., Morag, Y., Miller, B., & Jamadar, D. A. (2011). Ultrasound of the shoulder: asymptomatic findings in men. AJR Am J Roentgenol, 197(4), W713-719. doi:10.2214/ajr.11.6971 Hegedus, E. J., Cook, C., Lewis, J., Wright, A., & Park, J. Y. (2015). Combining orthopedic special tests to improve diagnosis of shoulder pathology. Phys Ther Sport, 16(2), 87-92. doi:10.1016/j.ptsp.2014.08.001 Hegedus EJ, Goode AP, Cook CE, Michener L, Myer CA, Myer DM, Wright AA. Which physical examination tests provide clinicians with the most value when examining the shoulder? Update of a systematic review with meta-analysis of individual tests. Br J Sports Med. 2012. doi:10.1136/bjsports-2012-091066. In.
  • 48.
    Literature… Holmgren, T., BjörnssonHallgren, H., Öberg, B., Adolfsson, L., & Johansson, K. (2012). Effect of specific exercise strategy on need for surgery in patients with subacromial impingement syndrome: randomised controlled study. Bmj, 344. doi:10.1136/bmj.e787 Hopewell, S., Keene, D. J., Maia Schlussel, M., Dritsaki, M., Dutton, S., Carr, A., . . . Lamb, S. E. (2017). Clinical and cost-effectiveness of progressive exercise compared with best practice advice, with or without corticosteroid injection, for the treatment of rotator cuff disorders: protocol for a 2x2 factorial randomised controlled trial (the GRASP trial). BMJ Open, 7(7), e018004. doi:10.1136/bmjopen-2017-018004 Klintberg, I. H., Cools, A. M., Holmgren, T. M., Holzhausen, A. C., Johansson, K., Maenhout, A. G., . . . Ginn, K. (2015). Consensus for physiotherapy for shoulder pain. Int Orthop, 39(4), 715-720. doi:10.1007/s00264-014-2639-9 Kooijman, M., Swinkels, I., van Dijk, C., de Bakker, D., & Veenhof, C. (2013). Patients with shoulder syndromes in general and physiotherapy practice: an observational study. BMC Musculoskelet Disord, 14, 128. doi:10.1186/1471-2474-14-128 Lewis, J. S. (2009). Rotator cuff tendinopathy/subacromial impingement syndrome: is it time for a new method of assessment? Br J Sports Med, 43(4), 259-264. doi:10.1136/bjsm.2008.052183 Littlewood, C., Ashton, J., Chance-Larsen, K., May, S., & Sturrock, B. (2012). Exercise for rotator cuff tendinopathy: a systematic review. Physiotherapy, 98(2), 101-109. doi:10.1016/j.physio.2011.08.002 Littlewood, C., Bateman, M., Brown, K., Bury, J., Mawson, S., May, S., & Walters, S. J. (2016). A self-managed single exercise programme versus usual physiotherapy treatment for rotator cuff tendinopathy: a randomised controlled trial (the SELF study). Clin Rehabil, 30(7), 686-696. doi:10.1177/0269215515593784 Littlewood, C., Malliaras, P., & Chance-Larsen, K. (2015). Therapeutic exercise for rotator cuff tendinopathy: a systematic review of contextual factors and prescription parameters. Int J Rehabil Res, 38(2), 95-106. doi:10.1097/mrr.0000000000000113 Littlewood, C., May, S., & Walters, S. (2013). Epidemiology of Rotator Cuff Tendinopathy: A Systematic Review. Shoulder & Elbow, 5(4), 256-265. doi:10.1111/sae.12028 Lorig, K. R., & Holman, H. (2003). Self-management education: history, definition, outcomes, and mechanisms. Ann Behav Med, 26(1), 1-7.
  • 49.
    Literature… Luime, J. J.,Koes, B. W., Hendriksen, I. J., Burdorf, A., Verhagen, A. P., Miedema, H. S., & Verhaar, J. A. (2004). Prevalence and incidence of shoulder pain in the general population; a systematic review. Scand J Rheumatol, 33(2), 73-81. May, S., Chance-Larsen, K., Littlewood, C., Lomas, D., & Saad, M. (2010). Reliability of physical examination tests used in the assessment of patients with shoulder problems: a systematic review. Physiotherapy, 96. doi:10.1016/j.physio.2009.12.002 Minagawa, H., Yamamoto, N., Abe, H., Fukuda, M., Seki, N., Kikuchi, K., . . . Itoi, E. (2013). Prevalence of symptomatic and asymptomatic rotator cuff tears in the general population: From mass- screening in one village. J Orthop, 10(1), 8-12. doi:10.1016/j.jor.2013.01.008 Moosmayer, S., Lund, G., Seljom, U. S., Haldorsen, B., Svege, I. C., Hennig, T., . . . Smith, H. J. (2014). Tendon repair compared with physiotherapy in the treatment of rotator cuff tears: a randomized controlled study in 103 cases with a five-year follow-up. J Bone Joint Surg Am, 96(18), 1504-1514. doi:10.2106/jbjs.m.01393 Ostor, A. J., Richards, C. A., Prevost, A. T., Speed, C. A., & Hazleman, B. L. (2005). Diagnosis and relation to general health of shoulder disorders presenting to primary care. Rheumatology (Oxford), 44(6), 800-805. doi:10.1093/rheumatology/keh598 Page, M. J., Green, S., McBain, B., Surace, S. J., Deitch, J., Lyttle, N., . . . Buchbinder, R. (2016). Manual therapy and exercise for rotator cuff disease. Cochrane Database Syst Rev(6), Cd012224. doi:10.1002/14651858.cd012224 Ratcliffe, E., Pickering, S., McLean, S., & Lewis, J. (2014). Is there a relationship between subacromial impingement syndrome and scapular orientation? A systematic review. Br J Sports Med, 48. doi:10.1136/bjsports-2013-092389 Seitz, A. L., McClure, P. W., Finucane, S., Boardman, N. D., & Michener, L. A. (2011). Mechanisms of rotator cuff tendinopathy: intrinsic, extrinsic, or both? Clin Biomech, 26. doi:10.1016/j.clinbiomech.2010.08.001 Shire, A. R., Stæhr, T. A. B., Overby, J. B., Bastholm Dahl, M., Sandell Jacobsen, J., & Høyrup Christiansen, D. (2017). Specific or general exercise strategy for subacromial impingement syndrome– does it matter? A systematic literature review and meta analysis. BMC Musculoskelet Disord, 18(1), 158. doi:10.1186/s12891-017-1518-0 Smith, B. E., Hendrick, P., Smith, T. O., Bateman, M., Moffatt, F., Rathleff, M. S., . . . Logan, P. (2017). Should exercises be painful in the management of chronic musculoskeletal pain? A systematic review and meta-analysis. Br J Sports Med. doi:10.1136/bjsports-2016-097383 van der Windt, D. A., Koes, B. W., de Jong, B. A., & Bouter, L. M. (1995). Shoulder disorders in general practice: incidence, patient characteristics, and management. Ann Rheum Dis, 54(12), 959-964. Van der Windt, D. A. W. N., Koes, B. W., Boeke, A. J., Deville, W., De Jong, B. A., & Bouter, L. M. (1996). Shoulder disorders in general practice: prognostic indicators of outcome. Br J Gen Pract, 46. Virta, L., Joranger, P., Brox, J. I., & Eriksson, R. (2012). Costs of shoulder pain and resource use in primary health care: a cost-of-illness study in Sweden. BMC Musculoskelet Disord, 13, 17. doi:10.1186/1471-2474-13-17 Winters, J. C., Sobel, J. S., Groenier, K. H., Arendzen, J. H., & Meyboom-de Jong, B. (1999). The long-term course of shoulder complaints: a prospective study in general practice. Rheumatology (Oxford), 38(2), 160-163.