A
Presentation
On
Study of One-way Hash function and Signature
Generation & Implementation
Department of Cyber Forensics & Information Security
Behala Government Polytechnic
Presented by :
Sumangal Kayal
Supriyo Dana
Swarnali Adhikary
Trisha Giri
Contents
 INTRODUCTION
 DIGITAL SIGNATURE
 MOTIVATION
 BASIC REQUIREMENTS
 HASH FUNCTION
 PRIVATE & PUBLIC KEY
 HOW IT WORKS
 DIGITAL SIGNATURE CREATION
STEPS
 VERIFICATION PROCESS
 FLOWCHART
Introduction
 In today's digital age it is essential
to verify the authenticity and
integrity of digital documents to
ensure that they have not been
tampered with or altered, which
is essential for e-government
services, and electronic medical
records and other valuable
documents.
Digital Signature
 A digital Signature is a mechanism
that is used to authenticate the
sender of an electronic
document.
 It is nothing but an attachment to
any piece of electronic
information, which ensure integrity
of document and the identity of
the owner of that document
uniquely.
Motivation of using
Digital Signature
• Digital signatures help to authenticate
the sources of messages.
Authentication
• Once the message is signed, any change
in the message would invalidate the
signature.
Integrity
• Any entity that has signed some
information cannot deny at a later time ,
having signed it.
Non-repudiation
Basic Requirements
Hash
Function
Private key
Public key
Hash Function
 A hash function is a mathematical
function that takes a variable-length
input string and converts it into a fixed-
length binary sequence that is
computationally difficult to invert.
 The input to the hash function is of
arbitrary length but output is always of
fixed length.
 Values returned by a hash function are
called message digest or simply hash
values.
Benefits of
one-way
Hash Function
 One-way hash functions have several
benefits, including: data integrity, data
authenticity, data tamper detection,
digital signatures, and password storage.
They are also fast and efficient, making
them ideal for use in large-scale systems.
Private Key &
Public Key
• The private key is one which only
accessible to the signer. It is used
during generation of digital
signature.
Private key
• The public key is made available
to all those who received the
signed message from sender. It is
used for verification of received
messege.
Public key
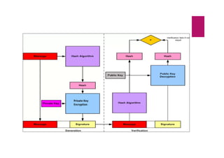
How it works
 Hash value of a message when
encrypted with the private key of a
person, is his digital signature on that
document .
 Digital signature of a person therefore
varies from document to document thus
ensuring authenticity of each word of
that document.
 As the public key of the owner is known,
anybody can verify the message and
digital signature.
Digital Signature
Creation steps
 First we need to generate a hash
value of the document.
 Next, generate a key pair. i.e private
key and public key.
 After successfully generating keys, the
hash value encrypted using private
key.
Verification
process
 Compute the hash of the document.
 Decrypt the signature using available
public key.
 If the decrypted hash matches with
computed hash, then the verification
is successful.
Conclusion
 One-way hash function-based digital
signature generation is a powerful tool for
securing digital documents. It provides a
way to ensure the authenticity, integrity,
and non-repudiation of digital
documents.
 By understanding the basics of digital
signatures and one-way hash functions,
you can take steps to protect your digital
documents.
Thank You

Study of One-way Hash function and Signature Generation & Implementation

  • 1.
    A Presentation On Study of One-wayHash function and Signature Generation & Implementation Department of Cyber Forensics & Information Security Behala Government Polytechnic Presented by : Sumangal Kayal Supriyo Dana Swarnali Adhikary Trisha Giri
  • 2.
    Contents  INTRODUCTION  DIGITALSIGNATURE  MOTIVATION  BASIC REQUIREMENTS  HASH FUNCTION  PRIVATE & PUBLIC KEY  HOW IT WORKS  DIGITAL SIGNATURE CREATION STEPS  VERIFICATION PROCESS  FLOWCHART
  • 3.
    Introduction  In today'sdigital age it is essential to verify the authenticity and integrity of digital documents to ensure that they have not been tampered with or altered, which is essential for e-government services, and electronic medical records and other valuable documents.
  • 4.
    Digital Signature  Adigital Signature is a mechanism that is used to authenticate the sender of an electronic document.  It is nothing but an attachment to any piece of electronic information, which ensure integrity of document and the identity of the owner of that document uniquely.
  • 5.
    Motivation of using DigitalSignature • Digital signatures help to authenticate the sources of messages. Authentication • Once the message is signed, any change in the message would invalidate the signature. Integrity • Any entity that has signed some information cannot deny at a later time , having signed it. Non-repudiation
  • 6.
  • 7.
    Hash Function  Ahash function is a mathematical function that takes a variable-length input string and converts it into a fixed- length binary sequence that is computationally difficult to invert.  The input to the hash function is of arbitrary length but output is always of fixed length.  Values returned by a hash function are called message digest or simply hash values.
  • 8.
    Benefits of one-way Hash Function One-way hash functions have several benefits, including: data integrity, data authenticity, data tamper detection, digital signatures, and password storage. They are also fast and efficient, making them ideal for use in large-scale systems.
  • 9.
    Private Key & PublicKey • The private key is one which only accessible to the signer. It is used during generation of digital signature. Private key • The public key is made available to all those who received the signed message from sender. It is used for verification of received messege. Public key
  • 10.
    How it works Hash value of a message when encrypted with the private key of a person, is his digital signature on that document .  Digital signature of a person therefore varies from document to document thus ensuring authenticity of each word of that document.  As the public key of the owner is known, anybody can verify the message and digital signature.
  • 11.
    Digital Signature Creation steps First we need to generate a hash value of the document.  Next, generate a key pair. i.e private key and public key.  After successfully generating keys, the hash value encrypted using private key.
  • 12.
    Verification process  Compute thehash of the document.  Decrypt the signature using available public key.  If the decrypted hash matches with computed hash, then the verification is successful.
  • 14.
    Conclusion  One-way hashfunction-based digital signature generation is a powerful tool for securing digital documents. It provides a way to ensure the authenticity, integrity, and non-repudiation of digital documents.  By understanding the basics of digital signatures and one-way hash functions, you can take steps to protect your digital documents.
  • 15.