1
PROJECT PLANNING METHODS
PRESENTED BY:
T O P I C
2 0 2 1 - S E - 0 7 M U H M M A D M U B A S H I R
2 0 2 1 - S E - 2 4 A D N A N H A N I F
2 0 2 1 - S E - 2 8 M U N E E B A S H A F I Q
2 0 2 1 - S E - 3 6 N A B E E L A B B A S I
Introduction
• Systematic approach to planning and managing software projects.
• Breaking down the project into sequential steps
• Complex project into manageable phases
• Allowing for iterative progress
• Basic framework for project planning
2
• Focus: Planning not monitoring and Controlling
• Adapting framework to different projects
• Maximizes efficiency, Reduces risk
• Ensures project goals are achieved.
3
StepWise Vs. Price2
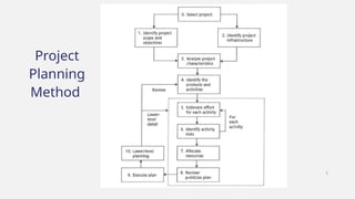
Project
Planning
Method
5
• Outline the entire project: This involves creating a high-level plan to get a
general idea of the project.
• Refine plans as you progress: As you move forward with the project, you
gradually add more details to your plans.
Iterative Approach
6
Case Studies
Brightmouth College Payroll
• Brigette, a software developer, takes a new job to set up information systems
for a college.
• Her first task is implementing a payroll system (a new project).
IOE Maintenance Contracts
• Amanda, at an office equipment company, is tasked with managing a project to
extend their billing system.
• The extension will allow them to offer annual maintenance contracts.
7
• Outside the Main Planning Process: preliminary and external to the core
activities.
• Projects must pass a feasibility study and be prioritized based on their
alignment with organizational goals.
Step 0: Select Project
8
Project Portfolio Management
• PPM selects projects that align with organizational goals.
• It prioritizes projects considering resource limitations.
• PPM helps manage risks across all chosen projects.
• The goal is to maximize the return on investment from projects.
• der alignment.
Step 1: Identify Project Scope and
Objectives
• Ensure all involved parties agree on and are committed to the project
objectives.
• Define project goals (objectives).
• Ensure stakeholder agreement on goals.
10
1.1. Identify Objectives
• Purpose: Define clear project objectives.
• Activity: Establish practical measures to evaluate the effectiveness of
meeting those objectives.
• Case Study Example: Amanda at IOE defines objectives for the annual
maintenance contracts subsystem, including recording contract details and
analyzing maintenance costs.
11
1.2. Establish a Project Authority
Purpose: Ensure unified direction and decision-making for the project.
Activity: Appoint a single project authority to oversee project direction
and decision-making.
Case Study Example: Amanda's project at IOE is overseen by a Project
Board, providing overall direction and guidance.
12
1.3. Stakeholder Analysis
Purpose: Identify all stakeholders and their interests in the project.
Activity: Analyze the interests and involvement of all parties with a stake in the
project.
Case Study Example: Amanda identifies various stakeholders involved in
equipment maintenance at IOE
13
1.4. Modify Objectives in Light of Stakeholder Analysis
Purpose: Adjust project objectives based on stakeholder feedback to ensure
alignment and commitment.
Activity: Review and adapt project objectives considering stakeholder input and
interests.
Case Study Example: Amanda modifies project objectives at IOE to include
additional tasks beneficial to stakeholders, such as automated spare part
reordering.
1.5. Establish Methods of Communication
Purpose: Establish effective communication channels with all project
stakeholders.
Activity:
Develop a communication plan outlining how information will be shared among
team members and stakeholders.
Case Study Example: Amanda ensures communication channels are established
with all stakeholders involved in the annual maintenance contracts project at
IOE, including setting up regular meetings and updates.
15
• Projects are impacted by their surroundings, not done in isolation.
• Consider existing company culture and processes for success, especially if you're new
2.1. Identify Relationship with Strategic Planning
Purpose: Align the project with organizational goals and strategic plans.
Activities:
• Evaluate project portfolio management and program management contributions to
organizational strategy.
Step 2: Identify Project Infrastructure
16
• Consider technical framework requirements documented in enterprise
architecture processes.
Case Study Example: Amanda's project at IOE is aligned with a strategic plan that
specifies hardware and software platforms.
17
2.2. Identify Installation Standards and Procedures
Purpose: Set standards and procedures for project development and
management.
Activities:
• Define software development procedures, including lifecycle stages and
quality checks.
• Implement change control and configuration management standards.
• Establish measurement programs for project monitoring and control.
Case Study Example: Amanda finds project management guidelines and
quality procedures, while Brigette creates ad hoc procedures for her project
at Brightmouth College.
18
2.3: Identify Project Team Organization
Purpose: Define the structure and composition of the project team.
Activities: Consider organizational constraints and managerial decisions affecting
team structure.
Case Study Example: Varied team structures are observed at IOE and Brightmouth
College, reflecting different organizational setups and managerial decisions.
Step 3: Analyze Project Characteristics
• Analyze project type (construction, software, etc.)
• Analyze project size (resources and complexity)
• Analyze project scope (boundaries and inclusions)
• Analyze project objectives (SMART goals)
20
3.1. Distinguish Objective- or Product-Driven Projects
Purpose: Differentiate projects based on their objectives and product focus.
Activities: Understand how projects evolve from objective-driven to product-
driven.
Case Study Example: Discussion on project progression at IOE and Brightmouth
College.
21
3.2. Analyze Other Project Characteristics
Purpose: Identify additional project characteristics, including quality-based
considerations.
Activities: Determine the type of system to be developed and potential safety
critical aspects.
Case Study Example: Analysis of application areas at IOE and Brightmouth
College.
22
3.3: Identify High-Level Project Risks
Purpose: Recognize risks that may affect project success.
Activities: Evaluate operational, technical, and product-related risks.
Case Study Example: Amanda and Brigette identify risks related to their
respective projects.
23
3.4: Take into Account User Requirements Concerning Implementation
Purpose: Consider client-specific procedural requirements.
Activities: Incorporate user preferences and mandates into project planning.
Case Study Example: Discussion on procedural mandates at IOE and Brigette's
approach at Brightmouth College.
3.5. Select Development Methodology and Life-Cycle Approach
Purpose: Choose appropriate methods and life-cycle approaches for the
project.
Activities: Consider project novelty and research methods typically used in the
problem domain.
Case Study Example: Exploration of methodology selection at IOE and
Brigette's considerations at Brightmouth College.
25
3.6: Review Overall Resource Estimates
Purpose: Validate resource estimates based on project approach and identified
risks.
Activities: Re-estimate effort and resource requirements based on project
decisions.
Case Study Example: Discussion on re-estimation at various stages of project
planning.
26
Step 4 - Identify Project Products and
Activities
4.1. Identify and Describe Project Products:
• Defining project products and establishing quality criteria
• Examples: Software applications, reports, documentation
Case Study Example:
• Amanda at IOE:
⚬ Uses Standard PBS as Checklist
27
• Brigette at Brightmouth College:
⚬ No Standard Installation PBS Available
⚬ Consults Books for Checklists
⚬ Incorporates Hardware and Software Selection in PBS
4.2. Document Generic Product Flows:
• Outlining the flow of products throughout the project lifecycle
• Importance of understanding product dependencies and
interactions
28
Case Study Example:
Amanda's Use of Standard PFD at IOE:
• Utilizes recognized software development
method
• Standard PFD documents product sequence
• Ensures straightforward process documentation
• Supports consistent project execution
29
4.3. Recognize Product Instances:
⚬ Recognizing specific versions or instances of project products
⚬ Tracking product evolution and revisions over time
4.4. Produce Ideal Activity Network:
⚬ Creating a workflow illustrating the sequence of activities
⚬ Importance of aligning activities with project goals and objectives
30
Case study Example: Activity network for IOE maintenance accounts
4.5. Modify Ideal to Take Into Account the Need for Stages and
Checkpoints:
⚬ Integrating stages and checkpoints into the activity network
⚬ Ensuring project activities are controllable and manageable
31
Step 5: Estimating Effort for Each Activity
5.1 Carry out Bottom-up Estimates:
• Detailed estimation approach considering specific tasks and dependencies
5.2 Revise Plan to Create Controllable Activities:
• Refining project plan to ensure activities are manageable within constraints
• Importance of setting clear objectives and milestones for each activity
Predicting resources, time, and labor required for each
activity
Case Study Example (Carry out Bottom-up Estimates):
• Amanda at IOE:
⚬ Uses bottom-up estimation for software modules
⚬ Analyzes past similar applications for size estimation
⚬ Applies conversion tables to translate lines of code into effort
⚬ Estimate effort across project stages
• Brigette's Approach:
⚬ Allocates time per task, not based on lines of code
⚬ Sets time targets with acknowledgment of potential uncertainties
33
6.1 Identify and Quantify Activity-Based Risks:
⚬ Analyzing each activity to identify potential threats and uncertainties
⚬ Quantifying risks based on likelihood, impact, and other relevant factors
6.2 Plan Risk Reduction and Contingency Measures Where Appropriate:
⚬ Developing proactive measures to minimize risk likelihood and severity
⚬ Establishing contingency plans to mitigate the impact of risk events
Step 6: Identifying Activity Risks
Systematically identifying and analyzing potential risks associated with
each activity
34
6.3 Adjust Plans and Estimates to Take Account of Risks:
• Updating project plans and estimates to reflect changes in risk profiles
• Ensuring project management activities are aligned with risk management
objectives
Case Study Examples: Identifying Risks
• Amanda’s Risk Assessment
⚬ New Software Module Development
⚬ Amendments to Existing Modules
⚬ Risk of Extended Modification Time
35
• Brigette’s Risk Management:
⚬ Concerns over key staff availability during holidays.
⚬ Introduces early activity: 'arrange user interviews'.
⚬ Proactive planning to mitigate staff absence risk.
Step 7 - Allocate Resources
7.1 Identify and allocate resources
• Catalog essential resources, assessing capability and availability.
• Distribute resources to activities based on priority and availability.
• Manage constraints and conflicts through strategic resource leveling.
Efficiently assigning available resources to various project activities to
ensure optimal project execution.
37
7.2 Revise plans and estimates to take into account resource
constraints
• Update plans regularly to reflect current resource availability and adjust
timelines accordingly.
• Evaluate the effects of resource limits on project scope and timelines,
updating stakeholder expectations as needed.
• Monitor and optimize resource use continuously to ensure efficiency and
project alignment.
38
Case Study Examples: Managing Resource Constraints
• Amanda at IOE:
⚬ Identifies Requirement for Major Software Updates
⚬ Optimizes Team Composition to Reduce Costs
⚬ Decides on Smaller Team to Minimize Idle Time
⚬ Accepts Project Delay for Cost Efficiency
• Brigette’s Approach:
⚬ Faces High Personal Workload
⚬ Implements Delegation to Manage Tasks
⚬ Plans Extra Time for Task Specification and Oversight
⚬ Adjusts Project Plan for Effective Supervision 39
Step 8: Review/Publicize Plan
8.1 Review quality aspects of the project plan
• Evaluate the project plan to verify it aligns with quality standards and objectives.
Case Study: IOE Existing Quality Standards
• Defined Quality Criteria for Tasks
• Mandatory Peer Review for Module Designs
• Goal: Prevent Integration Issues
Finalize and communicate the project plan by reviewing critical aspects and
ensuring stakeholder alignment.
8.2 Document plans and obtain agreement
• Formally document the project plan and secure confirmation from all key
stakeholders to ensure commitment and alignment.
41
Steps 9 and 10: Execute plan/lower levels of
planning
• Begin the implementation of the project plan, activating resources and
initiating outlined activities.
• Continuously refine and adjust planning details at more granular levels to
address emerging challenges and align with strategic objectives.
42
Lower-Level Planning Case Study Examples
• Amanda’s Activities:
⚬ Begins detailed planning for integration tests.
⚬ Identifies job request module as independent; schedules early
review.
⚬ Allows earlier start for coding of the independent module.
• Brigette’s Challenges:
⚬ Must understand institutional rules for drafting invitations to tender.
⚬ Requires additional user information to draft necessary documents.
43
Conclusion
• Ensures comprehensive and systematic project execution.
• Aligns project activities and stakeholder expectations for smoother
execution.
• Proactively identifies and mitigates risks to minimize disruptions.
• Facilitates ongoing adjustments to meet changing project needs.
• Maintains continuous stakeholder communication, enhancing collaboration.
44
45
THANK YOU

Step Wise Project Planning Method,Step Wise Project Planning Metho,Step Wise Project Planning Metho.pptx

  • 1.
    1 PROJECT PLANNING METHODS PRESENTEDBY: T O P I C 2 0 2 1 - S E - 0 7 M U H M M A D M U B A S H I R 2 0 2 1 - S E - 2 4 A D N A N H A N I F 2 0 2 1 - S E - 2 8 M U N E E B A S H A F I Q 2 0 2 1 - S E - 3 6 N A B E E L A B B A S I
  • 2.
    Introduction • Systematic approachto planning and managing software projects. • Breaking down the project into sequential steps • Complex project into manageable phases • Allowing for iterative progress • Basic framework for project planning 2
  • 3.
    • Focus: Planningnot monitoring and Controlling • Adapting framework to different projects • Maximizes efficiency, Reduces risk • Ensures project goals are achieved. 3
  • 4.
  • 5.
  • 6.
    • Outline theentire project: This involves creating a high-level plan to get a general idea of the project. • Refine plans as you progress: As you move forward with the project, you gradually add more details to your plans. Iterative Approach 6
  • 7.
    Case Studies Brightmouth CollegePayroll • Brigette, a software developer, takes a new job to set up information systems for a college. • Her first task is implementing a payroll system (a new project). IOE Maintenance Contracts • Amanda, at an office equipment company, is tasked with managing a project to extend their billing system. • The extension will allow them to offer annual maintenance contracts. 7
  • 8.
    • Outside theMain Planning Process: preliminary and external to the core activities. • Projects must pass a feasibility study and be prioritized based on their alignment with organizational goals. Step 0: Select Project 8
  • 9.
    Project Portfolio Management •PPM selects projects that align with organizational goals. • It prioritizes projects considering resource limitations. • PPM helps manage risks across all chosen projects. • The goal is to maximize the return on investment from projects. • der alignment.
  • 10.
    Step 1: IdentifyProject Scope and Objectives • Ensure all involved parties agree on and are committed to the project objectives. • Define project goals (objectives). • Ensure stakeholder agreement on goals. 10
  • 11.
    1.1. Identify Objectives •Purpose: Define clear project objectives. • Activity: Establish practical measures to evaluate the effectiveness of meeting those objectives. • Case Study Example: Amanda at IOE defines objectives for the annual maintenance contracts subsystem, including recording contract details and analyzing maintenance costs. 11
  • 12.
    1.2. Establish aProject Authority Purpose: Ensure unified direction and decision-making for the project. Activity: Appoint a single project authority to oversee project direction and decision-making. Case Study Example: Amanda's project at IOE is overseen by a Project Board, providing overall direction and guidance. 12
  • 13.
    1.3. Stakeholder Analysis Purpose:Identify all stakeholders and their interests in the project. Activity: Analyze the interests and involvement of all parties with a stake in the project. Case Study Example: Amanda identifies various stakeholders involved in equipment maintenance at IOE 13
  • 14.
    1.4. Modify Objectivesin Light of Stakeholder Analysis Purpose: Adjust project objectives based on stakeholder feedback to ensure alignment and commitment. Activity: Review and adapt project objectives considering stakeholder input and interests. Case Study Example: Amanda modifies project objectives at IOE to include additional tasks beneficial to stakeholders, such as automated spare part reordering.
  • 15.
    1.5. Establish Methodsof Communication Purpose: Establish effective communication channels with all project stakeholders. Activity: Develop a communication plan outlining how information will be shared among team members and stakeholders. Case Study Example: Amanda ensures communication channels are established with all stakeholders involved in the annual maintenance contracts project at IOE, including setting up regular meetings and updates. 15
  • 16.
    • Projects areimpacted by their surroundings, not done in isolation. • Consider existing company culture and processes for success, especially if you're new 2.1. Identify Relationship with Strategic Planning Purpose: Align the project with organizational goals and strategic plans. Activities: • Evaluate project portfolio management and program management contributions to organizational strategy. Step 2: Identify Project Infrastructure 16
  • 17.
    • Consider technicalframework requirements documented in enterprise architecture processes. Case Study Example: Amanda's project at IOE is aligned with a strategic plan that specifies hardware and software platforms. 17
  • 18.
    2.2. Identify InstallationStandards and Procedures Purpose: Set standards and procedures for project development and management. Activities: • Define software development procedures, including lifecycle stages and quality checks. • Implement change control and configuration management standards. • Establish measurement programs for project monitoring and control. Case Study Example: Amanda finds project management guidelines and quality procedures, while Brigette creates ad hoc procedures for her project at Brightmouth College. 18
  • 19.
    2.3: Identify ProjectTeam Organization Purpose: Define the structure and composition of the project team. Activities: Consider organizational constraints and managerial decisions affecting team structure. Case Study Example: Varied team structures are observed at IOE and Brightmouth College, reflecting different organizational setups and managerial decisions.
  • 20.
    Step 3: AnalyzeProject Characteristics • Analyze project type (construction, software, etc.) • Analyze project size (resources and complexity) • Analyze project scope (boundaries and inclusions) • Analyze project objectives (SMART goals) 20
  • 21.
    3.1. Distinguish Objective-or Product-Driven Projects Purpose: Differentiate projects based on their objectives and product focus. Activities: Understand how projects evolve from objective-driven to product- driven. Case Study Example: Discussion on project progression at IOE and Brightmouth College. 21
  • 22.
    3.2. Analyze OtherProject Characteristics Purpose: Identify additional project characteristics, including quality-based considerations. Activities: Determine the type of system to be developed and potential safety critical aspects. Case Study Example: Analysis of application areas at IOE and Brightmouth College. 22
  • 23.
    3.3: Identify High-LevelProject Risks Purpose: Recognize risks that may affect project success. Activities: Evaluate operational, technical, and product-related risks. Case Study Example: Amanda and Brigette identify risks related to their respective projects. 23
  • 24.
    3.4: Take intoAccount User Requirements Concerning Implementation Purpose: Consider client-specific procedural requirements. Activities: Incorporate user preferences and mandates into project planning. Case Study Example: Discussion on procedural mandates at IOE and Brigette's approach at Brightmouth College.
  • 25.
    3.5. Select DevelopmentMethodology and Life-Cycle Approach Purpose: Choose appropriate methods and life-cycle approaches for the project. Activities: Consider project novelty and research methods typically used in the problem domain. Case Study Example: Exploration of methodology selection at IOE and Brigette's considerations at Brightmouth College. 25
  • 26.
    3.6: Review OverallResource Estimates Purpose: Validate resource estimates based on project approach and identified risks. Activities: Re-estimate effort and resource requirements based on project decisions. Case Study Example: Discussion on re-estimation at various stages of project planning. 26
  • 27.
    Step 4 -Identify Project Products and Activities 4.1. Identify and Describe Project Products: • Defining project products and establishing quality criteria • Examples: Software applications, reports, documentation Case Study Example: • Amanda at IOE: ⚬ Uses Standard PBS as Checklist 27
  • 28.
    • Brigette atBrightmouth College: ⚬ No Standard Installation PBS Available ⚬ Consults Books for Checklists ⚬ Incorporates Hardware and Software Selection in PBS 4.2. Document Generic Product Flows: • Outlining the flow of products throughout the project lifecycle • Importance of understanding product dependencies and interactions 28
  • 29.
    Case Study Example: Amanda'sUse of Standard PFD at IOE: • Utilizes recognized software development method • Standard PFD documents product sequence • Ensures straightforward process documentation • Supports consistent project execution 29
  • 30.
    4.3. Recognize ProductInstances: ⚬ Recognizing specific versions or instances of project products ⚬ Tracking product evolution and revisions over time 4.4. Produce Ideal Activity Network: ⚬ Creating a workflow illustrating the sequence of activities ⚬ Importance of aligning activities with project goals and objectives 30
  • 31.
    Case study Example:Activity network for IOE maintenance accounts 4.5. Modify Ideal to Take Into Account the Need for Stages and Checkpoints: ⚬ Integrating stages and checkpoints into the activity network ⚬ Ensuring project activities are controllable and manageable 31
  • 32.
    Step 5: EstimatingEffort for Each Activity 5.1 Carry out Bottom-up Estimates: • Detailed estimation approach considering specific tasks and dependencies 5.2 Revise Plan to Create Controllable Activities: • Refining project plan to ensure activities are manageable within constraints • Importance of setting clear objectives and milestones for each activity Predicting resources, time, and labor required for each activity
  • 33.
    Case Study Example(Carry out Bottom-up Estimates): • Amanda at IOE: ⚬ Uses bottom-up estimation for software modules ⚬ Analyzes past similar applications for size estimation ⚬ Applies conversion tables to translate lines of code into effort ⚬ Estimate effort across project stages • Brigette's Approach: ⚬ Allocates time per task, not based on lines of code ⚬ Sets time targets with acknowledgment of potential uncertainties 33
  • 34.
    6.1 Identify andQuantify Activity-Based Risks: ⚬ Analyzing each activity to identify potential threats and uncertainties ⚬ Quantifying risks based on likelihood, impact, and other relevant factors 6.2 Plan Risk Reduction and Contingency Measures Where Appropriate: ⚬ Developing proactive measures to minimize risk likelihood and severity ⚬ Establishing contingency plans to mitigate the impact of risk events Step 6: Identifying Activity Risks Systematically identifying and analyzing potential risks associated with each activity 34
  • 35.
    6.3 Adjust Plansand Estimates to Take Account of Risks: • Updating project plans and estimates to reflect changes in risk profiles • Ensuring project management activities are aligned with risk management objectives Case Study Examples: Identifying Risks • Amanda’s Risk Assessment ⚬ New Software Module Development ⚬ Amendments to Existing Modules ⚬ Risk of Extended Modification Time 35
  • 36.
    • Brigette’s RiskManagement: ⚬ Concerns over key staff availability during holidays. ⚬ Introduces early activity: 'arrange user interviews'. ⚬ Proactive planning to mitigate staff absence risk.
  • 37.
    Step 7 -Allocate Resources 7.1 Identify and allocate resources • Catalog essential resources, assessing capability and availability. • Distribute resources to activities based on priority and availability. • Manage constraints and conflicts through strategic resource leveling. Efficiently assigning available resources to various project activities to ensure optimal project execution. 37
  • 38.
    7.2 Revise plansand estimates to take into account resource constraints • Update plans regularly to reflect current resource availability and adjust timelines accordingly. • Evaluate the effects of resource limits on project scope and timelines, updating stakeholder expectations as needed. • Monitor and optimize resource use continuously to ensure efficiency and project alignment. 38
  • 39.
    Case Study Examples:Managing Resource Constraints • Amanda at IOE: ⚬ Identifies Requirement for Major Software Updates ⚬ Optimizes Team Composition to Reduce Costs ⚬ Decides on Smaller Team to Minimize Idle Time ⚬ Accepts Project Delay for Cost Efficiency • Brigette’s Approach: ⚬ Faces High Personal Workload ⚬ Implements Delegation to Manage Tasks ⚬ Plans Extra Time for Task Specification and Oversight ⚬ Adjusts Project Plan for Effective Supervision 39
  • 40.
    Step 8: Review/PublicizePlan 8.1 Review quality aspects of the project plan • Evaluate the project plan to verify it aligns with quality standards and objectives. Case Study: IOE Existing Quality Standards • Defined Quality Criteria for Tasks • Mandatory Peer Review for Module Designs • Goal: Prevent Integration Issues Finalize and communicate the project plan by reviewing critical aspects and ensuring stakeholder alignment.
  • 41.
    8.2 Document plansand obtain agreement • Formally document the project plan and secure confirmation from all key stakeholders to ensure commitment and alignment. 41
  • 42.
    Steps 9 and10: Execute plan/lower levels of planning • Begin the implementation of the project plan, activating resources and initiating outlined activities. • Continuously refine and adjust planning details at more granular levels to address emerging challenges and align with strategic objectives. 42
  • 43.
    Lower-Level Planning CaseStudy Examples • Amanda’s Activities: ⚬ Begins detailed planning for integration tests. ⚬ Identifies job request module as independent; schedules early review. ⚬ Allows earlier start for coding of the independent module. • Brigette’s Challenges: ⚬ Must understand institutional rules for drafting invitations to tender. ⚬ Requires additional user information to draft necessary documents. 43
  • 44.
    Conclusion • Ensures comprehensiveand systematic project execution. • Aligns project activities and stakeholder expectations for smoother execution. • Proactively identifies and mitigates risks to minimize disruptions. • Facilitates ongoing adjustments to meet changing project needs. • Maintains continuous stakeholder communication, enhancing collaboration. 44
  • 45.