คู่มือการประเมินและรับรองคุณภาพสถานศึกษา
ด้านการอาชีวศึกษา ระดับภาคพื้นเอเชียแปซิฟิก
The APACC Accreditation Manual of TVET Institutions
สานักงานคณะกรรมการการอาชีวศึกษา
กระทรวงศึกษาธิการ
คำนำ
สานักงานคณะกรรมการการอาชีวศึกษาร่วมมือกับคณะกรรมการประเมินและรับรองคุณภาพ
และมาตรฐานสถานศึกษาอาชีวศึกษาในภูมิภาคเอเชียแปซิฟิก (The APACC Accreditation
Criteria of TVET Institutions) โดย Colombo Plan Staff College for Technician
Education (CPSC) องค์กรกึ่งรัฐนานาชาติระดับภาคพื้นเอเชียแปซิฟิก ซึ่งมีภารกิจหลักในการอบรม
ผู้บริหารและครูอาชีวศึกษาด้านการบริหารสถานศึกษา การพัฒนาหลักสูตรอาชีวศึกษา การพัฒนา
การเรียนการสอน เทคโนโลยีคอมพิวเตอร์ เครือข่ายการพัฒนาทักษะพื้นฐาน การสร้างความสัมพันธ์
ระหว่างสถานศึกษากับสถานประกอบการ การวิจัยทางอาชีวศึกษาและเทคนิค รวมทั้งกิจกรรม
ตามความต้องการอื่น ๆ ของประเทศสมาชิก
สานักงานคณะกรรมการการอาชีวศึกษาโดยสานักมาตรฐานการอาชีวศึกษาได้ให้การสนับสนุน
และส่งเสริมสถานศึกษาอาชีวศึกษาของไทย เพื่อยกระดับการจัดการอาชีวศึกษาสู่ความเป็นมาตรฐาน
อาชีวศึกษาระดับนานาชาติ จึงได้ดาเนินการจัดทาคู่มือการประเมิน และรับรองคุณภาพสถานศึกษา
ด้านการอาชีวศึกษา เพื่อประชาสัมพันธ์และเสริมสร้างความเข้าใจให้กับสถานศึกษาทั้งภาครัฐและ
เอกชนใช้เป็นแนวทางการดาเนินงานด้านการประเมินสถานศึกษาระดับนานาชาติ ซึ่งจะก่อให้เกิด
คุณภาพกับสถานศึกษาที่จะเข้ารับการประเมินและรับรองคุณภาพมาตรฐานสถานศึกษาอาชีวศึกษา
ด้านอาชีวศึกษาในภูมิภาคเอเชียแปซิฟิก ซึ่งคู่มือเล่มนี้ประกอบด้วย ส่วนที่ 1 ความสาคัญและ
การเตรียมความพร้อมขอรับการประเมินคุณภาพตามมาตรฐานของ APACC กล่าวถึง ความเป็นมา
และความสาคัญของการประเมินและรับรองคุณภาพตามมาตรฐานของ APACC ส่วนที่ 2 องค์ประกอบ
ของรายงานผลการศึกษาและประเมินตนเอง (Self – Study Report : SSR)
สานักมาตรฐานการอาชีวศึกษาและวิชาชีพ ขอขอบคุณคณะกรรมการดาเนินงาน ผู้ทรงคุณวุฒิ
และผู้เกี่ยวข้องทุกท่านที่ให้คาแนะนา ข้อเสนอแนะ และข้อมูลต่าง ๆ ในการจัดทาเอกสารคู่มือ
การขอรับการเข้าประเมินและรับรองสถานศึกษาระดับนานาชาติฉบับนี้ ให้สาเร็จลุล่วงไปด้วยดี
และหวังเป็นอย่างยิ่งว่าเอกสารฉบับนี้ จะเป็นประโยชน์แก่สถานศึกษาในการดาเนินงาน เพื่อการรับรอง
สถานศึกษาอาชีวศึกษาได้อย่างมีคุณภาพตามมาตรฐาน และข้อกาหนดในการประเมินและรับรอง
คุณภาพสถานศึกษาอาชีวศึกษาระดับภูมิภาคเอเชียแปซิฟิก
คณะกรรมการดาเนินงาน
พฤษภาคม 2559
สารบัญ
หน้า
ส่วนที่ 1 ความสาคัญและการเตรียมความพร้อมขอรับการประเมินและรับรองคุณภาพ
ตามมาตรฐานของ APACC........................................................................................ 10
บทที่ 1 ความเป็นมาและความสาคัญของการประเมินและรับรองคุณภาพตามมาตรฐาน
ของ APACC.............................................................................................................. 11
1.1 ความเป็นมาของ CPSC..................................................................................... 11
1.2 ความเป็นมาของ APACC.................................................................................. 11
1.3 การเป็นสมาชิก CPSC ของสานักงานคณะกรรมการการอาชีวศึกษา
และประโยชน์ที่ได้รับ.......................................................................................... 12
บทที่ 2 มาตรฐานการประเมินและรับรองคุณภาพสถานศึกษาด้านการอาชีวศึกษา
ระดับภาคพื้นเอเชียแปซิฟิก........................................................................................ 14
2.1 สรุปมาตรฐานการประเมินและรับรองคุณภาพสถานศึกษาด้านการอาชีวศึกษา
ระดับภาคพื้นเอเชียแปซิฟิก................................................................................ 14
2.2 มาตรฐานการประเมินและรับรองคุณภาพสถานศึกษาด้านการอาชีวศึกษา
ระดับภาคพื้นเอเชียแปซิฟิก................................................................................ 15
บทที่ 3 การเตรียมความพร้อมเพื่อขอรับการประเมินคุณภาพตามมาตรฐานของ APACC...... 30
3.1 การเตรียมความพร้อมเพื่อขอรับการประเมินคุณภาพตามมาตรฐานของ
APACC............................................................................................................... 30
3.2 ขั้นตอนขอรับการประเมิน .................................................................................. 31
3.3 ระบบการประเมิน .............................................................................................. 33
3.4 เกณฑ์การพิจารณารับรองมาตรฐาน................................................................... 34
3.5 ค่าใช้จ่ายในการสมัครเข้ารับการประเมิน............................................................ 34
3.6 การจัดทารายงานการศึกษาและประเมินตนเอง.................................................. 35
3.7 กิจกรรมระหว่างการตรวจประเมิน ..................................................................... 38
ส่วนที่ 2 องค์ประกอบของรายงานผลการศึกษาและประเมินตนเอง ......................................... 40
2.1 ส่วนที่ 1............................................................................................................. 41
2.1.1 ปก คานา สารบัญ................................................................................. 42
2.1.2 ประวัติสถานศึกษา.................................................................................. 47
2.1.3 วิสัยทัศน์ พันธกิจ ปรัชญา ฯลฯ ของสถานศึกษา ............................... 48
สารบัญ (ต่อ)
หน้า
2.1.4 แผนภูมิการบริหารสถานศึกษา................................................................ 49
2.1.5 เกียรติประวัติ และรางวัลของสถานศึกษา................................................ 50
2.1.6 ข้อมูลจานวนครูและบุคลากร.................................................................. 51
2.1.7 ข้อมูลจานวนนักเรียน นักศึกษา............................................................. 52
2.1.8 ข้อมูลหลักสูตรที่เปิดสอน........................................................................ 53
2.2 ข้อมูลสถานศึกษาตามแบบของ APACC............................................................ 54
2.3 ผลการศึกษาและประเมินตนเอง......................................................................... 57
มาตรฐานที่ 1 การกากับดูแลและการบริหารจัดการ ........................................ 58
มาตรฐานที่ 2 การจัดการเรียนการสอน........................................................... 73
มาตรฐานที่ 3 ครูและบุคลากรทางการศึกษา................................................... 89
มาตรฐานที่ 4 การวิจัยและพัฒนา....................................................................105
มาตรฐานที่ 5 การให้บริการด้านวิชาการและวิชาชีพ การให้คาปรึกษา
แนะนาและเครือข่ายความร่วมมือ.............................................117
มาตรฐานที่ 6 ทรัพยากรทางการศึกษา............................................................132
มาตรฐานที่ 7 การช่วยเหลือสนับสนุนนักเรียนนักศึกษา..................................169
2.4 ภาคผนวกรายงานผลการศึกษาและประเมินตนเอง (ANNAX)...........................183
ภาคผนวก ...................................................................................................................................227
ตัวอย่างใบสมัคร APACC..........................................................................................228
สารบัญตาราง
หน้า
ตารางที่ 1 สรุปมาตรฐานการประเมินและรับรองคุณภาพสถานศึกษาด้านการอาชีวศึกษา
ระดับภาคพื้นเอเชียแปซิฟิก................................................................................ 14
ตารางที่ 2 มาตรฐานที่ 1 การกากับดูแลและการบริหารจัดการ ........................................ 15
ตารางที่ 3 มาตรฐานที่ 2 การจัดการเรียนการสอน........................................................... 16
ตารางที่ 4 มาตรฐานที่ 3 ครูและบุคลากรทางการศึกษา................................................... 19
ตารางที่ 5 มาตรฐานที่ 4 การวิจัยและพัฒนา.................................................................... 21
ตารางที่ 6 การให้บริการด้านวิชาการและวิชาชีพ ................................................................ 23
ตารางที่ 7 การให้คาปรึกษาแนะนา..................................................................................... 24
ตารางที่ 8 เครือข่ายความร่วมมือด้านวิชาการและวิชาชีพ................................................... 24
ตารางที่ 9 แหล่งเงินทุน....................................................................................................... 25
ตารางที่ 10 อาคารสถานที่ และสิ่งอานวยความสะดวก........................................................ 25
ตารางที่ 11 ห้องสมุด............................................................................................................. 26
ตารางที่ 12 โรงฝึกงานและห้องปฏิบัติการ............................................................................. 27
ตารางที่ 13 เทคโนโลยีสารสนเทศ......................................................................................... 28
ตารางที่ 14 มาตรฐานที่ 7 การช่วยเหลือสนับสนุนนักเรียนนักศึกษา.................................. 28
ตารางที่ 15 แสดงเกณฑ์การพิจารณารับรองมาตรฐาน.......................................................... 34
ตารางที่ 16 ค่าใช้จ่ายในการสมัครเข้ารับการประเมิน............................................................ 34
ตารางที่ 1–1 ผลการประเมินตนเอง ตัวบ่งชี้ย่อย 1.1.1......................................................... 58
ตารางที่ 1–2 ผลการประเมินตนเอง ตัวบ่งชี้ย่อย 1.1.2......................................................... 59
ตารางที่ 1–3 ผลการประเมินตนเอง ตัวบ่งชี้ย่อย 1.1.3......................................................... 60
ตารางที่ 1–4 ผลการประเมินตนเอง ตัวบ่งชี้ย่อย 1.1.4......................................................... 62
ตารางที่ 1–5 ผลการประเมินตนเอง ตัวบ่งชี้ย่อย 1.1.5......................................................... 63
ตารางที่ 1–6 ผลการประเมินตนเอง ตัวบ่งชี้ย่อย 1.1.6......................................................... 64
ตารางที่ 1–7 ผลการประเมินตนเอง ตัวบ่งชี้ย่อย 1.2.1......................................................... 65
ตารางที่ 1–8 ผลการประเมินตนเอง ตัวบ่งชี้ย่อย 1.3.1......................................................... 67
ตารางที่ 1–9 ผลการประเมินตนเอง ตัวบ่งชี้ย่อย 1.3.2......................................................... 68
ตารางที่ 1–10 ผลการประเมินตนเอง ตัวบ่งชี้ย่อย 1.3.3......................................................... 69
ตารางที่ 1–11 ผลการประเมินตนเอง ตัวบ่งชี้ย่อย 1.3.4......................................................... 70
ตารางที่ 1–12 ผลการประเมินตนเอง ตัวบ่งชี้ย่อย 1.3.5......................................................... 71
ตารางที่ 1–13 สรุปผลการประเมินตนเอง มาตรฐานที่ 1......................................................... 72
สารบัญตาราง (ต่อ)
หน้า
ตารางที่ 2–1 ผลการประเมินตนเอง ตัวบ่งชี้ย่อย 2.1.1......................................................... 73
ตารางที่ 2–2 ผลการประเมินตนเอง ตัวบ่งชี้ย่อย 2.2.1......................................................... 75
ตารางที่ 2–3 ผลการประเมินตนเอง ตัวบ่งชี้ย่อย 2.2.2......................................................... 76
ตารางที่ 2–4 ผลการประเมินตนเอง ตัวบ่งชี้ย่อย 2.2.3......................................................... 77
ตารางที่ 2–5 ผลการประเมินตนเอง ตัวบ่งชี้ย่อย 2.2.4......................................................... 78
ตารางที่ 2–6 ผลการประเมินตนเอง ตัวบ่งชี้ย่อย 2.3.1......................................................... 79
ตารางที่ 2–7 ผลการประเมินตนเอง ตัวบ่งชี้ย่อย 2.4.1......................................................... 80
ตารางที่ 2–8 ผลการประเมินตนเอง ตัวบ่งชี้ย่อย 2.4.2......................................................... 82
ตารางที่ 2–9 ผลการประเมินตนเอง ตัวบ่งชี้ย่อย 2.4.3......................................................... 83
ตารางที่ 2–10 ผลการประเมินตนเอง ตัวบ่งชี้ย่อย 2.5.1......................................................... 84
ตารางที่ 2–11 ผลการประเมินตนเอง ตัวบ่งชี้ย่อย 2.6.1......................................................... 86
ตารางที่ 2–12 สรุปผลการประเมินตนเอง มาตรฐานที่ 2......................................................... 88
ตารางที่ 3–1 ผลการประเมินตนเอง ตัวบ่งชี้ย่อย 3.1.1......................................................... 89
ตารางที่ 3–2 ผลการประเมินตนเอง ตัวบ่งชี้ย่อย 3.1.2......................................................... 91
ตารางที่ 3–3 ผลการประเมินตนเอง ตัวบ่งชี้ย่อย 3.1.3......................................................... 92
ตารางที่ 3–4 ผลการประเมินตนเอง ตัวบ่งชี้ย่อย 3.1.4......................................................... 93
ตารางที่ 3–5 ผลการประเมินตนเอง ตัวบ่งชี้ย่อย 3.2.1......................................................... 94
ตารางที่ 3–6 ผลการประเมินตนเอง ตัวบ่งชี้ย่อย 3.2.2......................................................... 95
ตารางที่ 3–7 ผลการประเมินตนเอง ตัวบ่งชี้ย่อย 3.3.1......................................................... 96
ตารางที่ 3–8 ผลการประเมินตนเอง ตัวบ่งชี้ย่อย 3.3.2......................................................... 97
ตารางที่ 3–9 ผลการประเมินตนเอง ตัวบ่งชี้ย่อย 3.3.3......................................................... 98
ตารางที่ 3–10 ผลการประเมินตนเอง ตัวบ่งชี้ย่อย 3.3.4......................................................... 99
ตารางที่ 3–11 ผลการประเมินตนเอง ตัวบ่งชี้ย่อย 3.3.5.........................................................100
ตารางที่ 3–12 ผลการประเมินตนเอง ตัวบ่งชี้ย่อย 3.3.6.........................................................101
ตารางที่ 3–13 ผลการประเมินตนเอง ตัวบ่งชี้ย่อย 3.3.7.........................................................102
ตารางที่ 3–14 สรุปผลการประเมินตนเอง มาตรฐานที่ 3.........................................................104
ตารางที่ 4–1 ผลการประเมินตนเอง ตัวบ่งชี้ย่อย 4.1.1.........................................................105
ตารางที่ 4–2 สรุปผลการประเมินตนเอง ตัวบ่งชี้ย่อย 4.2.1..................................................107
ตารางที่ 4–3 ผลการประเมินตนเอง ตัวบ่งชี้ย่อย 4.2.2.........................................................108
ตารางที่ 4–4 ผลการประเมินตนเอง ตัวบ่งชี้ย่อย 4.3.1.........................................................109
สารบัญตาราง (ต่อ)
หน้า
ตารางที่ 4–5 ผลการประเมินตนเอง ตัวบ่งชี้ย่อย 4.4.1.........................................................111
ตารางที่ 4–6 ผลการประเมินตนเอง ตัวบ่งชี้ย่อย 4.4.2.........................................................112
ตารางที่ 4–7 ผลการประเมินตนเอง ตัวบ่งชี้ย่อย 4.4.3.........................................................113
ตารางที่ 4–8 ผลการประเมินตนเอง ตัวบ่งชี้ย่อย 4.4.4.........................................................114
ตารางที่ 4–9 ผลการประเมินตนเอง ตัวบ่งชี้ย่อย 4.4.5.........................................................114
ตารางที่ 4–10 สรุปผลการประเมิน มาตรฐานที่ 4...................................................................116
ตารางที่ 5–1 ผลการประเมินตนเอง ตัวบ่งชี้ย่อย 5.1.1.........................................................117
ตารางที่ 5–2 ผลการประเมินตนเอง ตัวบ่งชี้ย่อย 5.1.2.........................................................119
ตารางที่ 5–3 ผลการประเมินตนเอง ตัวบ่งชี้ย่อย 5.1.3.........................................................120
ตารางที่ 5–4 ผลการประเมินตนเอง ตัวบ่งชี้ย่อย 5.2.1.........................................................121
ตารางที่ 5–5 ผลการประเมินตนเอง ตัวบ่งชี้ย่อย 5.3.1.........................................................123
ตารางที่ 5–6 ผลการประเมินตนเอง ตัวบ่งชี้ย่อย 5.3.2.........................................................124
ตารางที่ 5–7 ผลการประเมินตนเอง ตัวบ่งชี้ย่อย 5.4.1.........................................................125
ตารางที่ 5–8 ผลการประเมินตนเอง ตัวบ่งชี้ย่อย 5.4.2.........................................................126
ตารางที่ 5–9 ผลการประเมินตนเอง ตัวบ่งชี้ย่อย 5.5.1.........................................................128
ตารางที่ 5–10 ผลการประเมินตนเอง ตัวบ่งชี้ย่อย 5.6.1.........................................................130
ตารางที่ 5–11 สรุปผลการประเมิน มาตรฐานที่ 5...................................................................131
ตารางที่ 6–1 ผลการประเมินตนเอง ตัวบ่งชี้ย่อย 6.1.1.........................................................132
ตารางที่ 6–2 ผลการประเมินตนเอง ตัวบ่งชี้ย่อย 6.1.2.........................................................133
ตารางที่ 6–3 ผลการประเมินตนเอง ตัวบ่งชี้ย่อย 6.1.3.........................................................134
ตารางที่ 6–4 ผลการประเมินตนเอง ตัวบ่งชี้ย่อย 6.2.1.........................................................135
ตารางที่ 6–5 ผลการประเมินตนเอง ตัวบ่งชี้ย่อย 6.2.2.........................................................136
ตารางที่ 6–6 ผลการประเมินตนเอง ตัวบ่งชี้ย่อย 6.2.3.........................................................137
ตารางที่ 6–7 สรุปผลการประเมินตนเอง ด้านแหล่งเงินทุน.....................................................138
ตารางที่ 6–8 ผลการประเมินตนเอง ตัวบ่งชี้ย่อย 6.3.1.........................................................139
ตารางที่ 6–9 ผลการประเมินตนเอง ตัวบ่งชี้ย่อย 6.4.1.........................................................140
ตารางที่ 6–10 ผลการประเมินตนเอง ตัวบ่งชี้ย่อย 6.4.2.........................................................141
ตารางที่ 6–11 ผลการประเมินตนเอง ตัวบ่งชี้ย่อย 6.5.1.........................................................142
ตารางที่ 6–12 สรุปผลการประเมินตนเอง สรุปผลการประเมินตนเอง ด้านอาคารสถานที่
และสิ่งอานวยความสะดวก.................................................................................145
สารบัญตาราง (ต่อ)
หน้า
ตารางที่ 6–13 ผลการประเมินตนเอง ตัวบ่งชี้ย่อย 6.6.1.........................................................146
ตารางที่ 6–14 ผลการประเมินตนเอง ตัวบ่งชี้ย่อย 6.6.2.........................................................147
ตารางที่ 6–15 ผลการประเมินตนเอง ตัวบ่งชี้ย่อย 6.7.1.........................................................148
ตารางที่ 6–16 ผลการประเมินตนเอง ตัวบ่งชี้ย่อย 67.2..........................................................149
ตารางที่ 6–17 ผลการประเมินตนเอง ตัวบ่งชี้ย่อย 6.8.1.........................................................150
ตารางที่ 6–18 ผลการประเมินตนเอง ตัวบ่งชี้ย่อย 6.9.1.........................................................152
ตารางที่ 6–19 ผลการประเมินตนเอง ตัวบ่งชี้ย่อย 6.9.2.........................................................153
ตารางที่ 6–20 สรุปผลการประเมินตนเอง ด้านห้องสมุด...........................................................154
ตารางที่ 6–21 ผลการประเมินตนเอง ตัวบ่งชี้ย่อย 6.10.1.......................................................155
ตารางที่ 6–22 ผลการประเมินตนเอง ตัวบ่งชี้ย่อย 6.10.2.......................................................156
ตารางที่ 6–23 ผลการประเมินตนเอง ตัวบ่งชี้ย่อย 6.11.1.......................................................157
ตารางที่ 6–24 ผลการประเมินตนเอง ตัวบ่งชี้ย่อย 6.11.2.......................................................168
ตารางที่ 6–25 สรุปผลการประเมินตนเอง ด้านโรงฝึกงานและห้องปฏิบัติการ...........................160
ตารางที่ 6–26 ผลการประเมินตนเอง ตัวบ่งชี้ย่อย 6.12.1.......................................................161
ตารางที่ 6–27 ผลการประเมินตนเอง ตัวบ่งชี้ย่อย 6.13.1.......................................................162
ตารางที่ 6–28 ผลการประเมินตนเอง ตัวบ่งชี้ย่อย 6.13.2.......................................................164
ตารางที่ 6–29 ผลการประเมินตนเอง ตัวบ่งชี้ย่อย 6.13.3.......................................................165
ตารางที่ 6–30 สรุปผลการประเมินตนเอง ด้านเทคโนโลยีสารสนเทศ.......................................166
ตารางที่ 6–31 สรุปผลการประเมินตนเอง มาตรฐานที่ 6..........................................................167
ตารางที่ 7–1 ผลการประเมินตนเอง ตัวบ่งชี้ย่อย 7.1.1.........................................................169
ตารางที่ 7–2 ผลการประเมินตนเอง ตัวบ่งชี้ย่อย 7.2.1.........................................................170
ตารางที่ 7–3 ผลการประเมินตนเอง ตัวบ่งชี้ย่อย 7.2.2.........................................................171
ตารางที่ 7–4 ผลการประเมินตนเอง ตัวบ่งชี้ย่อย 7.2.3.........................................................172
ตารางที่ 7–5 ผลการประเมินตนเอง ตัวบ่งชี้ย่อย 7.2.4.........................................................174
ตารางที่ 7–6 ผลการประเมินตนเอง ตัวบ่งชี้ย่อย 7.2.5.........................................................175
ตารางที่ 7–7 ผลการประเมินตนเอง ตัวบ่งชี้ย่อย 7.2.6.........................................................175
ตารางที่ 7–8 ผลการประเมินตนเอง ตัวบ่งชี้ย่อย 7.2.7.........................................................177
ตารางที่ 7–9 ผลการประเมินตนเอง ตัวบ่งชี้ย่อย 7.2.8..........................................................178
ตารางที่ 7–10 ผลการประเมินตนเอง ตัวบ่งชี้ย่อย 7.2.9..........................................................179
ตารางที่ 7–11 ผลการประเมินตนเอง ตัวบ่งชี้ย่อย 7.2.10.......................................................180
ตารางที่ 7–12 สรุปผลการประเมินตนเอง มาตรฐานที่ 7.........................................................182
สารบัญตาราง (ต่อ)
หน้า
ตารางภาคผนวก 1 การเผยแพร่วิสัยทัศน์ พันธกิจ ของสถานศึกษาให้ผู้มีส่วนได้เสียทราบ....184
ตารางภาคผนวก 2 องค์ประกอบของคณะกรรมการที่มีหน้าที่กาหนดนโยบาย.........................184
ตารางภาคผนวก 3 บัญชีสรุปการประชุมของคณะกรรมการบริหารสถานศึกษาที่เกี่ยวกับ
การกาหนดนโยบาย (3 ปีย้อนหลัง) ........................................................185
ตารางภาคผนวก 4 บัญชีสรุปการกาหนดนโยบายหลักที่สาคัญของคณะกรรมการบริหาร
สถานศึกษา (3 ปีย้อนหลัง).....................................................................186
ตารางภาคผนวก 5 บัญชีสรุปนโยบายและคู่มือการดาเนินงานที่นาไปใช้ประโยชน์
ในการจัดกิจกรรมของสถานศึกษา.............................................................189
ตารางภาคผนวก 6 องค์ประกอบของคณะผู้บริหาร (โปรดแนบสาเนาคาบรรยาย
ลักษณะงานของแต่ละตาแหน่ง) ................................................................190
ตารางภาคผนวก 7 การมีส่วนร่วมของคณะกรรมการผู้บริหารในการตัดสินใจ..........................191
ตารางภาคผนวก 8 รายชื่อคณะกรรมการฝ่ายวิชาการ.............................................................191
ตารางภาคผนวก 9 หน้าที่ความรับผิดชอบของหัวหน้าแผนก หัวหน้างาน ครู และเจ้าหน้าที่....192
ตารางภาคผนวก 10 การมีส่วนร่วมในการตัดสินใจของคณะกรรมการฝ่ายวิชาการ....................193
ตารางภาคผนวก 11 บทสรุปคุณสมบัติและรูปแบบการประเมินผลการปฏิบัติงานของ
ฝ่ายบริหารจัดการทุกส่วน (3 ปีย้อนหลัง)...............................................194
ตารางภาคผนวก 12 โครงการและโครงการพิเศษที่วางแผนไว้และดาเนินการสาเร็จ..................195
ตารางภาคผนวก 13 เจ้าหน้าที่ฝ่ายการเงิน ................................................................................195
ตารางภาคผนวก 14 แหล่งที่มาของเงินและจานวนเงินทุนสนับสนุน (3 ปีย้อนหลัง)................196
ตารางภาคผนวก 15 ระบบการจัดซื้อจัดจ้าง ..............................................................................197
ตารางภาคผนวก 16 รายการเอกสารสาคัญ ...............................................................................198
ตารางภาคผนวก 17 ระบบการเรียนการสอน.............................................................................199
ตารางภาคผนวก 18 ตัวอย่างประมวลการเรียนการสอนหรือโครงการสอนรายวิชา
ที่ได้รับการอนุมัติ (เอกสารฉบับเต็มของทุกวิชาควรจะมีอยู่
ในศูนย์ประกันคุณภาพ).............................................................................200
ตารางภาคผนวก 19 รายการสื่อการสอน...................................................................................201
ตารางภาคผนวก 20 ข้อมูลครู....................................................................................................203
ตารางภาคผนวก 21 ข้อมูลบุคลากร...........................................................................................204
ตารางภาคผนวก 22 ประเภทของค่าตอบแทน...........................................................................205
ตารางภาคผนวก 23 รายชื่อผู้ได้รับการเรียนรู้ที่หลากหลาย.......................................................206
สารบัญตาราง (ต่อ)
หน้า
ตารางภาคผนวก 24 รายชื่อบุคคลที่เกี่ยวข้องกับงานวิจัยและพัฒนา .........................................207
ตารางภาคผนวก 25 รายชื่องานวิจัยที่เสร็จสมบูรณ์ ดาเนินการและกากับติดตามโดยคณะครู ...208
ตารางภาคผนวก 26 รายการตีพิมพ์/เผยแพร่การวิจัย................................................................208
ตารางภาคผนวก 27 การบริการด้านวิชาการและวิชาชีพ (กรุณากรอกข้อมูล 3 ปีย้อนหลัง)...209
ตารางภาคผนวก 28 รายชื่องานวิจัยที่นาผลไปใช้เป็นปัจจัยในการให้บริการด้านวิชาการ
และวิชาชีพ................................................................................................210
ตารางภาคผนวก 29 รายชื่อคณะทางานที่ให้บริการด้านวิชาการและวิชาชีพ..............................211
ตารางภาคผนวก 30 รายชื่อคณะครูที่มีส่วนร่วมในการให้บริการด้านวิชาการและวิชาชีพ..........211
ตารางภาคผนวก 31 บันทึกของครูผู้ให้บริการแนะนา ในระดับสถานศึกษาระดับชาติ
และระดับนานาชาติ..................................................................................211
ตารางภาคผนวก 32 แหล่งที่มาของงบประมาณเพิ่มเติม............................................................212
ตารางภาคผนวก 33 วัสดุครุภัณฑ์ประจาห้องเรียน ....................................................................213
ตารางภาคผนวก 34 ตึกอาคาร ..................................................................................................214
ตารางภาคผนวก 35 สานักงานอื่น ๆ..........................................................................................215
ตารางภาคผนวก 36 รายชื่อที่พักรับรอง/หอพัก.........................................................................215
ตารางภาคผนวก 37 สิ่งอานวยความสะดวกที่ให้บริการ.............................................................216
ตารางภาคผนวก 38 สื่อประจาห้องสมุด....................................................................................217
ตารางภาคผนวก 39 เครือข่ายกับห้องสมุดอื่น ๆ........................................................................218
ตารางภาคผนวก 40 ประวัติเจ้าหน้าที่ห้องสมุด..........................................................................218
ตารางภาคผนวก 41 อุปกรณ์และเครื่องมือ................................................................................219
ตารางภาคผนวก 42 วัสดุ/อุปกรณ์และชุดปฏิบัติงาน.................................................................220
ตารางภาคผนวก 43 สิ่งอานวยความสะดวกประเภทคอมพิวเตอร์พื้นฐานของสถานศึกษา.........221
ตารางภาคผนวก 44 จานวนครูและเจ้าหน้าซึ่งได้รับการอบรมด้านเทคโนโลยีสารสนเทศ...........221
ตารางภาคผนวก 45 โครงการที่ให้บริการนักเรียน......................................................................222
ตารางภาคผนวก 46 ข้อมูลส่วนบุคคลของผู้ให้บริการผู้เรียน......................................................222
ตารางภาคผนวก 47 สถิติการลงทะเบียน การออกกลางคัน และสถิติด้านอื่น ๆ ของนักเรียน.....223
ตารางภาคผนวก 48 โครงการทุนการศึกษา...............................................................................224
ตารางภาคผนวก 49 กิจกรรมตามหลักสูตรและกิจกรรมเสริมหลักสูตร......................................224
ตารางภาคผนวก 50 นโยบายการกู้ยืมเงินเพื่อการศึกษา............................................................225
ตารางภาคผนวก 51 การให้บริการผู้เรียนด้านอื่น ๆ...................................................................226
สารบัญภาพ
หน้า
ภาพที่ 1 แสดงขั้นตอนการขอรับการประเมินและรับรองคุณภาพสถานศึกษา
ด้านการอาชีวศึกษาระดับภาคพื้นเอเชียและแปซิฟิก.................................................. 33
ภาพที่ 2 แสดงขั้นตอนการจัดทารายงานการศึกษาและประเมินตนเอง
ตามมาตรฐาน APACC.............................................................................................. 36
ส่วนที่ 1
ความสาคัญและการเตรียมความพร้อม
ขอรับการประเมินและรับรองคุณภาพ
ตามมาตรฐานของ APACC
11คู่มือการประเมินและรับรองคุณภาพสถานศึกษา
11
บทที่ 1
ความเป็นมาและความสาคัญของการประเมินและรับรองคุณภาพ
ตามมาตรฐานของ APACC
1.1 ความเป็นมาของ CPSC
Colombo Plan Staff College for Technician Education (CPSC) เป็นองค์กร
ระหว่างประเทศของรัฐ (Inter-Governmental Organization) จัดตั้งโดยประเทศสมาชิกแผนโคลัมโบ
เมื่อวันที่ 5 ธันวาคม พ.ศ. 2516 ระหว่างการประชุมคณะกรรมการที่ปรึกษาแผนโคลัมโบ
(Colombo Plan Consultative Committee Meeting-CCM) ณ ประเทศนิวซีแลนด์ โดยมี
วัตถุประสงค์เพื่อส่งเสริมและพัฒนาทรัพยากรมนุษย์ในการ จัดการอาชีวศึกษาและฝึกอบรม (Technical
and Vocational Education and Training : TVET) CPSC เป็นองค์กรที่จัดตั้งขึ้นเป็นพิเศษ
ภายใต้การกากับดูแลของคณะกรรมการบริหาร (CPSC Governing Board) ซึ่งประกอบด้วย
หัวหน้าคณะทางการทูตของประเทศสมาชิกในกรุงมะนิลา สาธารณรัฐฟิลิปปินส์ โดยทาหน้าที่เป็น
ศูนย์กลางเครือข่ายในภูมิภาค (Regional Hub) เพื่อสนับสนุนการพัฒนาบุคลากรด้านอาชีวศึกษา
ในภูมิภาคเอเชีย และแปซิฟิก โดยคานึงถึงประโยชน์ที่จะได้รับจากความร่วมมือพหุภาคีในการจัด
การอาชีวศึกษา และฝึกอบรม รวมทั้งบริการด้านการอาชีวศึกษาซึ่งเป็นสิ่งสาคัญสาหรับการพัฒนา
เศรษฐกิจและสังคมในประเทศสมาชิก
1.2 ความเป็นมาของ APACC (Asia Pacific Accreditation and Certification
Commission)
CPSC ได้ดาเนินงานในการพัฒนาด้านการอาชีวศึกษาให้แก่บุคลากรของประเทศสมาชิก
ตลอดมา โดยในปี 2004 CPSC ได้ตระหนักถึงความสาคัญจาเป็นที่จะต้องมีหน่วยงานในการประเมิน
คุณภาพและมาตรฐานอาชีวศึกษาในระดับภูมิภาคเอเชีย และแปซิฟิก โดยมีปัจจัยหลายด้านที่เกิดขึ้น
เช่น ปัจจัยด้านมาตรฐานการศึกษาสูงขึ้น การสร้างความเชื่อมั่นของผลผลิตอาชีวศึกษา สมรรถนะ
ที่จาเป็นในตลาดแรงงานที่มีความเปลี่ยนแปลงการพัฒนาคุณภาพสถานศึกษา การส่งเสริมการเคลื่อนย้าย
แรงงาน ดังนั้น จึงจาเป็นต้องมีหน่วยงานประเมินอาชีวศึกษาในระดับภูมิภาคเอเชีย และแปซิฟิก
CPSC จึงก่อตั้ง Asia Pacific Accreditation and Certification Commission
(APACC) โดยการประกาศปฏิญญาโซล ในการประชุมผู้ที่เกี่ยวข้องที่กรุงโซล สาธารณรัฐเกาหลี
ในปี 2547 องค์กร APACC เป็นองค์กรระดับภูมิภาคภายใต้ CPSC รับผิดชอบเกี่ยวกับการประเมิน
และรับรองคุณภาพการจัดการศึกษาและฝึกอบรมด้านเทคนิคและอาชีวศึกษา ปัจจุบันมีประเทศสมาชิก
จานวน 17 ประเทศ ได้แก่ อัฟกานิสถาน บังคลาเทศ ภูฏาน ฟิจิ อินโดนีเซีย เกาหลี มัลดีฟส์
12 คู่มือการประเมินและรับรองคุณภาพสถานศึกษา
12
มองโกเลีย เมียนมาร์ เนปาล ปากีสถาน ปาปัวนิวกินี ฟิลิปปินส์ ศรีลังกา อินเดีย มาเลเซียและ
ประเทศไทย จุดมุ่งหมายการดาเนินงานของ APACC เพื่อให้คุณภาพและมาตรฐานของการจัดการศึกษา
และฝึกอบรมด้านเทคนิคและอาชีวศึกษาในภูมิภาค มีความเชื่อมโยงสอดคล้องกัน และช่วยขับเคลื่อน
การเคลื่อนย้ายของแรงงานในภูมิภาค โดยมีโครงสร้างองค์กร ดังนี้
1. หัวหน้าองค์กร APACC (President) คือ เลขาธิการ CPSC
2. APACC ดาเนินการต่าง ๆ ผ่านฝ่ายเลขานุการ (Secretariat) โดยประกอบด้วย
หน่วยดาเนินการ ประกอบด้วย ผู้ประเมิน/รับรอง (APACC Accreditors) หน่วยงานท้องถิ่นของ
ประเทศที่เข้าร่วมโครงการ ซึ่งมีคณะกรรมการด้านคุณวุฒิแห่งชาติ (National Accreditation
Board / Committee – NAB/NAC) เป็นหัวหน้าคณะ และผู้แทนหน่วยงานที่รับผิดชอบด้านอาชีวศึกษา
และฝึกอบรม
3. คณะกรรมการของ APACC (APACC Committee) สนับสนุนด้านนโยบายและ
การตัดสินใจ องค์ประกอบของคณะกรรมการ ได้แก่ ประธานและรองประธานของ APACC
ผู้เชี่ยวชาญด้านการประเมินคุณภาพ ผู้ประสานงานระดับชาติด้านการประเมินคุณวุฒิ และ/หรือ
ผู้แทนคณะกรรมการระดับชาติ ด้านการประเมินคุณภาพ
1.3 การเป็นสมาชิก CPSC ของสานักงานคณะกรรมการการอาชีวศึกษาและประโยชน์ที่ได้รับ
ยุทธศาสตร์ของประเทศไทยในการขับเคลื่อนประเทศสู่ความเป็นเลิศด้านการศึกษาเพื่อรองรับ
การพัฒนาประเทศที่มุ่งเน้นการใช้เทคโนโลยีและนวัตกรรมระดับสูงในภาคอุตสาหกรรมและ
ภาคเศรษฐกิจ ดังนั้น การเข้าเป็นสมาชิก CPSC จึงมีผลดีในหลากหลายมิติโดยเฉพาะมิติด้านผู้เรียน
อาชีวศึกษา ซึ่งจะเป็นกาลังสาคัญในการพัฒนาประเทศ และตอบสนองกระแสโลกาภิวัตน์ในบริบท
ด้านการต่างประเทศ กลไกด้านต่างประเทศจึงเป็นยุทธศาสตร์ที่สาคัญของสานักงานคณะกรรมการ
การอาชีวศึกษาในการก้าวสู่ความเป็นสากลโดยบูรณาการมิติด้านต่างประเทศในการพัฒนาคุณภาพ
การอาชีวศึกษาของไทย
สานักงานคณะกรรมการการอาชีวศึกษาได้ลงนามความร่วมมือในข้อตกลงความร่วมมือ
(Memorandum of Agreement : MOA) ร่วมกับ APACC และเพื่อการประเมินและรับรอง
การจัดการศึกษาและฝึกอบรมของสถานศึกษาอาชีวศึกษา เมื่อวันที่ 22 กุมภาพันธ์ 2553 โดยแสดงถึง
เจตจานงของสานักงานคณะกรรมการการอาชีวศึกษาที่จะส่งเสริมคุณภาพด้านการจัดการอาชีวศึกษา
ของไทยให้เป็นที่ยอมรับในระดับเอเชียและแปซิฟิก ตลอดจนในระดับนานาชาติ เพื่อให้เกิดการยอมรับ
คุณภาพการอาชีวศึกษาของประเทศไทยและประเทศสมาชิก ให้สามารถมีการเคลื่อนย้ายของผู้เรียน
อาชีวศึกษา และการเชื่อมโยงความร่วมมือในทุกมิติต่อไป
13คู่มือการประเมินและรับรองคุณภาพสถานศึกษา
13
1.3.1 ประโยชน์ทางตรงต่อการอาชีวศึกษา
1) บุคลากรด้านอาชีวศึกษาของไทยได้รับทุนฝึกอบรมระดับภูมิภาค (Regional
Program) และฝึกอบรมในประเทศ (In-Country Program) ในสาขาวิชาที่เกี่ยวข้อง
2) การส่งวิทยากรหรือจัดหาวิทยากรผู้ทรงคุณวุฒิฝึกอบรมให้กับบุคลากรประเทศ
สมาชิก
3) การเข้าใช้ Web Based Teaching Learning System เพื่อถ่ายทอดเทคโนโลยี
สารสนเทศและการพัฒนาโปรแกรมการเรียนการสอนอาชีวศึกษา
4) การแลกเปลี่ยนข้อมูลและรายงานการวิจัยที่จัดทาขึ้นเพื่อใช้ประโยชน์ในการพัฒนา
การอาชีวศึกษา
5) การใช้บริการด้าน Marketing and Consultancy ทางอาชีวศึกษา
6) การคัดเลือกและเสนอชื่อผู้บริหารอาชีวศึกษาให้เข้ารับรางวัลระดับนานาชาติ
1.3.2 ประโยชน์ด้านภาพลักษณ์ ศักดิ์ศรีและโอกาสของประเทศไทยในประชาคมโลก
สานักงานคณะกรรมการการอาชีวศึกษาในฐานะหน่วยงานหลักของประเทศไทยใน
การจัดการอาชีวศึกษาและสมาชิกของ CPSC ในนามประเทศไทย เล็งเห็นความสาคัญในการดาเนินงาน
ร่วมกับ CPSC เพื่อเป็นเวทีในระดับภูมิภาคและนานาชาติสาหรับนักวิชาการของไทยในการเผยแพร่
และแสดงความสามารถ ในงานวิชาการซึ่งเป็นเวทีสาคัญในการผลักดันให้ประเทศไทยเป็นศูนย์กลาง
ด้านการจัดการเรียนการสอนอาชีวศึกษาเป็นที่ยอมรับ
14 คู่มือการประเมินและรับรองคุณภาพสถานศึกษา
16
บทที่ 2
มาตรฐานการประเมินคุณภาพสถานศึกษาด้านการอาชีวศึกษา
ระดับภาคพื้นเอเชียแปซิฟิก
APACC มีจุดมุ่งหมายเพื่อพัฒนาคุณภาพและมาตรฐานของการจัดการอาชีวศึกษาและ
ฝึกอบรมวิชาชีพในภูมิภาคเอเชียแปซิฟิค โดยรับผิดชอบเกี่ยวกับการประเมินและรับรองคุณภาพ
การจัดการอาชีวศึกษา และฝึกอบรมวิชาชีพที่มีความเชื่อมโยง สอดคล้องกันภายในภูมิภาค จึงได้กาหนด
มาตรฐาน APACC จานวน 7 มาตรฐาน 37 ตัวบ่งชี้ โดยมีรายละเอียดดังนี้
2.1 สรุปมาตรฐานการประเมินและรับรองคุณภาพสถานศึกษาด้านการอาชีวศึกษา ระดับภาคพื้น
เอเชียแปซิฟิก
ตารางที่ 1 สรุปมาตรฐานการประเมินและรับรองคุณภาพสถานศึกษาด้านการอาชีวศึกษา ระดับ
ภาคพื้นเอเชียแปซิฟิก
มาตรฐานที่ ชื่อมาตรฐาน จานวนตัวบ่งชี้ คะแนน
1 การกากับดูแล และการบริหารจัดการ
Governance and Management
3 50
2 การจัดการเรียนการสอน
Teaching and Learning
6 120
3 ครูและบุคลากรทางการศึกษา
Faculty and Staff
3 70
4 การวิจัยและพัฒนา
Research and Development
4 50
5 การบริการด้านวิชาการและวิชาชีพ การให้คาปรึกษา
แนะนา และการสร้างเครือข่ายความร่วมมือ
Extension, Consultancy and Linkages
6 50
6 ทรัพยากรทางการศึกษา
Resources
13 110
7 การช่วยเหลือสนับสนุนนักเรียนนักศึกษา
Support to Students
2 50
รวม 37 500
15คู่มือการประเมินและรับรองคุณภาพสถานศึกษา
15
2.2 มาตรฐานการประเมินและรับรองคุณภาพสถานศึกษาด้านการอาชีวศึกษา ระดับภาคพื้น
เอเชียแปซิฟิก
2.2.1 มาตรฐานที่ 1 การกากับดูแลและการบริหารจัดการ (Governance and
Management)
ตารางที่ 2 มาตรฐานที่ 1 การกากับดูแลและการบริหารจัดการ
ตัวบ่งชี้ (Indicators) ตัวบ่งชี้ย่อย (Elements) คะแนน
ตัวบ่งชี้ 1.1 โครงสร้าง
การบริหาร และ
คณะกรรมการ
บริหารสถานศึกษาและ
หรือคณะกรรมการ
วิทยาลัย
Administrative
Structure and
Bodies
ตัวบ่งชี้ย่อย 1.1.1 จานวนครั้งที่สถานศึกษามีการ
สื่อสารเผยแพร่ วิสัยทัศน์ และพันธกิจกับผู้มีส่วนได้ส่วน
เสีย
4
ตัวบ่งชี้ย่อย 1.1.2 คณะกรรมการบริหารสถานศึกษา
และหรือคณะกรรมการวิทยาลัยมีส่วนร่วมในการกาหนด
นโยบายและสนับสนุนการปฏิบัติงาน และโครงการต่าง ๆ
ของสถานศึกษา
2
ตัวบ่งชี้ย่อย 1.1.3 จานวนครั้งที่คณะกรรมการบริหาร
สถานศึกษา และหรือคณะกรรมการวิทยาลัยเข้าร่วมประชุม
เพื่อพิจารณา และตัดสินใจเกี่ยวกับการกาหนดนโยบาย
ในเรื่องต่าง ๆ ของสถานศึกษา
4
ตัวบ่งชี้ย่อย 1.1.4 จานวนครั้งในการทบทวนนโยบาย
และขั้นตอนการปฏิบัติงาน เพื่อให้สอดคล้องกับระบบ
การบริหารจัดการคุณภาพ
4
ตัวบ่งชี้ย่อย 1.1.5 ร้อยละของคณะกรรมการบริหาร
สถานศึกษา และหรือคณะกรรมการวิทยาลัยที่มีส่วนร่วม
ตัดสินใจในการจัดการอาชีวศึกษา
4
ตัวบ่งชี้ย่อย 1.1.6 ร้อยละของคณะกรรมการด้าน
วิชาการของสถานศึกษา หรือครูอาวุโสที่มีส่วนเกี่ยวข้อง
ในการตัดสินใจเกี่ยวกับงานวิชาการ
4
ตัวบ่งชี้ 1.2 คุณสมบัติ
ของบุคลากรฝ่ายสนับสนุน
ทางการศึกษา
(Qualifications of
Administrative Staff)
ตัวบ่งชี้ย่อย 1.2.1 ร้อยละของบุคลากรในการบริหาร
จัดการสถานศึกษามีคุณสมบัติตามภาระงานที่รับผิดชอบ
4
16 คู่มือการประเมินและรับรองคุณภาพสถานศึกษา
16
ตารางที่ 2 (ต่อ)
ตัวบ่งชี้ (Indicators) ตัวบ่งชี้ย่อย (Elements) คะแนน
ตัวบ่งชี้ 1.3 ระบบ
การบริหารจัดการ และ
ขั้นตอนการดาเนินงาน
(Management
Systems and
Procedures)
ตัวบ่งชี้ย่อย 1.3.1 จานวนแผนงานโครงการพิเศษ
ที่มีการวางแผน และนาสู่การปฏิบัติ
1) จานวนแผนงานโครงการพิเศษที่มีการวางแผนไว้
2) จานวนแผนงานโครงการพิเศษที่นาสู่การปฏิบัติ
4
4
ตัวบ่งชี้ย่อย 1.3.2 จานวนครั้งที่ผู้รับผิดชอบด้านการเงิน
มีการประชุมพิจารณาวางแผน จัดสรรงบประมาณ และ
บริหารจัดการด้านการเงินในเรื่องอื่น ๆ
4
ตัวบ่งชี้ย่อย 1.3.3 ร้อยละของเงินรายได้ของสถานศึกษา
ที่จัดสรรเพื่อการวางแผนพัฒนา และการดาเนินงาน
4
ตัวบ่งชี้ย่อย 1.3.4 จานวนครั้งในการตรวจสอบพัสดุ
ประจาปี
4
ตัวบ่งชี้ย่อย 1.3.5 จานวนครั้งในการบริหารจัดการข้อมูล
เอกสารให้เป็นปัจจุบัน
4
2.2.2 มาตรฐานที่ 2 การจัดการเรียนการสอน (Teaching and Learning)
ตารางที่ 3 มาตรฐานที่ 2 การจัดการเรียนการสอน
ตัวบ่งชี้ (Indicators) ตัวบ่งชี้ย่อย (Elements) คะแนน
ตัวบ่งชี้ 2.1 วัตถุประสงค์
ของการจัดการศึกษาของ
สถานศึกษา
(Instutional
Objectives)
ตัวบ่งชี้ย่อย 2.1.1 ความสอดคล้องของการจัดการศึกษา
ของสถานศึกษากับวัตถุประสงค์ และเป้าหมายการศึกษา
ของชาติและท้องถิ่น
1) สถานศึกษามีการกาหนดวิสัยทัศน์
2) สถานศึกษามีการกาหนดพันธกิจ
3) สาขาวิชาที่เป็นเลิศ
4) สถานศึกษามีความรับผิดชอบต่อสังคม
5) สถานศึกษามีการจัดการเรียนการสอน
6) ผู้สาเร็จการศึกษามีงานทา หรือเป็น
ผู้ประกอบการด้วยตนเอง
4
4
4
4
4
4
17คู่มือการประเมินและรับรองคุณภาพสถานศึกษา
17
ตารางที่ 3 (ต่อ)
ตัวบ่งชี้ (Indicators) ตัวบ่งชี้ย่อย (Elements) คะแนน
ตัวบ่งชี้ 2.2 หลักสูตร
(Curriculum)
ตัวบ่งชี้ย่อย 2.2.1 จานวนครั้งในการพัฒนาหลักสูตร
ที่สอดคล้องกับแนวโน้มของการเปลี่ยนแปลงในปัจจุบัน
และปรับกลยุทธ์ให้ตอบสนองความต้องการของ
ตลาดแรงงาน
4
ตัวบ่งชี้ย่อย 2.2.2 ลักษณะการมีส่วนร่วมของ
ผู้ประกอบการ ครู บุคลากรทางการศึกษาอื่น และผู้มี
ส่วนได้ส่วนเสีย
ทุกภาคส่วนในการพัฒนาหลักสูตร
1) การมีส่วนร่วมของผู้ประกอบการ
2) การมีส่วนร่วมของ ครู และบุคลากรทางการศึกษา
อื่น
3) การมีส่วนร่วมของนักเรียน นักศึกษา
4) การมีส่วนร่วมของผู้มีมีส่วนได้ส่วนเสียทุกภาคส่วน
4
4
4
4
ตัวบ่งชี้ย่อย 2.2.3 ร้อยละของหลักสูตรสาขาวิชา
ที่มีการพัฒนาในระยะเวลา 3 ปีย้อนหลัง เทียบกับ
หลักสูตรสาขาวิชาทั้งหมด
4
ตัวบ่งชี้ย่อย 2.2.4 หลักสูตรมีองค์ประกอบตามข้อกาหนด
1) มีทักษะพื้นฐานทักษะวิชาชีพ ทักษะอื่น ๆ
ในการปฏิบัติงาน
2) มีแนวคิดการพัฒนาอย่างยั่งยืน
3) ทักษะการเป็นผู้ประกอบการ
4) ทักษะการเรียนรู้อย่างต่อเนื่อง การยกระดับฝีมือ
เฉพาะทาง และการใช้ชุดการเรียนสาเร็จรูป
1
1
1
1
ตัวบ่งชี้ 2.3 ประมวล
การเรียนการสอนรายวิชา
(Syllabus)
ตัวบ่งชี้ย่อย 2.3.1 ระยะเวลาในการพัฒนาและ
ปรับปรุงประมวลการเรียนการสอนรายวิชาหรือโครงสร้าง
รายวิชา ให้มีความทันสมัยสอดคล้องกับแนวโน้มและ
กลยุทธ์ใหม่
4
18 คู่มือการประเมินและรับรองคุณภาพสถานศึกษา
18
ตารางที่ 3 (ต่อ)
ตัวบ่งชี้ (Indicators) ตัวบ่งชี้ย่อย (Elements) คะแนน
ตัวบ่งชี้ 2.4 สื่อ
การเรียนการสอน
(Instructional
Materials)
ตัวบ่งชี้ย่อย 2.4.1 ร้อยละของสื่อการเรียนการสอนที่นาไปใช้
ในการจัดการเรียนการสอน
1) ร้อยละของสื่อสิ่งพิมพ์ที่นาไปใช้ในการจัดการเรียน การสอน
2) ร้อยละของระบบเครือข่ายอินเทอร์เน็ต ที่นาไปใช้ในการ
จัดการเรียนการสอน
3) ร้อยละของสื่อโสตทัศน์ที่นาไปใช้ในการจัดการเรียนการสอน
4) ร้อยละของสื่อเทคโนโลยีขั้นสูง ที่นาไปใช้ในการจัด
การเรียนการสอน
4
4
4
4
ตัวบ่งชี้ย่อย 2.4.2 ร้อยละของงบประมาณที่จัดสรร
เพื่อจัดซื้อสื่อการเรียนการสอน และการบารุงรักษา
เพื่อนากลับมาใช้ใหม่
4
ตัวบ่งชี้ย่อย 2.4.3 ร้อยละของวัสดุการเรียนการสอนที่มีความ
สอดคล้อง และเพียงพอต่อหลักสูตรการเรียนการสอน เป็นไป
ตามข้อกาหนด
4
ตัวบ่งชี้ 2.5
เทคนิค และวิธีการ
สอน
(Teaching
Methods and
Techniques)
ตัวบ่งชี้ย่อย 2.5.1 ระดับประสิทธิภาพในการใช้เทคนิคและ
วิธีการสอนของครู
1) การใช้เทคนิค และวิธีการสอนแบบการแก้ปัญหาการ
ทดลอง การใช้สถานการณ์จาลอง และ
การปฏิบัติจริง
2) การใช้เทคนิค และวิธีการสอนแบบการอภิปรายกลุ่มการ
ระดมสมอง และการแบ่งปันประสบการณ์
3) การใช้เทคนิค และวิธีการสอนแบบการเรียนรู้
แบบปฏิสัมพันธ์ และการเรียนรู้ภาคปฏิบัติ
4) การใช้เทคนิค และวิธีการสอนแบบการเรียน
เป็นเรื่อง เรียนเป็นชิ้นงาน เรียนเป็นโครงการโครงงาน
และกรณีศึกษา
5) การใช้เทคนิค และวิธีการสอนแบบใช้สื่อมัลติมีเดียใน
การนาเสนอ
4
4
4
4
4
19คู่มือการประเมินและรับรองคุณภาพสถานศึกษา
19
ตารางที่ 3 (ต่อ)
ตัวบ่งชี้ (Indicators) ตัวบ่งชี้ย่อย (Elements) คะแนน
ตัวบ่งชี้ 2.6 ตัวชี้วัด
เกี่ยวกับการจัดการเรียน
การสอนด้านอื่น ๆ
(Other Related
Teaching-Learning
Indicators)
ตัวบ่งชี้ย่อย 2.6.1 จานวนครั้งในการนิเทศ ติดตาม
และประเมินผล
1) ด้านการสอน
2) ด้านการใช้ประโยชน์ห้องปฏิบัติการ โรงฝึกงาน
การฝึกงาน การฝึกระหว่างการทางาน และ
การฝึกอบรมด้านอุตสาหกรรม
3) ด้านการวัดและประเมินผลนักเรียน นักศึกษา
4) ด้านการประเมินผลการปฏิบัติงานของครู
5) ด้านการจัดการเรียนรู้ตลอดชีวิต
4
4
4
4
4
2.2.3 มาตรฐานที่ 3 ครูและบุคลากรทางการศึกษาอื่น (Faculty and Staff)
ตารางที่ 4 มาตรฐานที่ 3 ครูและบุคลากรทางการศึกษาอื่น
ตัวบ่งชี้ (Indicators) ตัวบ่งชี้ย่อย (Elements) คะแนน
ตัวบ่งชี้ 3.1 คุณสมบัติ
และบทบาทหน้าที่ความ
รับผิดชอบของครูและ
บุคลากรทางการศึกษาอื่น
(Qualifications and
Job Descriptions of
Faculty Members
and Staff)
ตัวบ่งชี้ย่อย 3.1.1 ร้อยละของครู และผู้บริหาร
ทุกระดับที่มีคุณวุฒิทางการศึกษา และประสบการณ์
ตามรายวิชาที่สอนหรือตามภาระงานที่ได้รับมอบหมาย
ตรงตามคุณสมบัติและประสบการณ์ขั้นต่าที่กาหนด
1) ผู้บริหารที่มีคุณวุฒิทางการศึกษา และ
ประสบการณ์ตรงตามคุณสมบัติขั้นต่าที่กาหนด
2) หัวหน้าแผนกที่มีคุณวุฒิทางการศึกษา และ
ประสบการณ์ตรงตามคุณสมบัติขั้นต่าที่กาหนด
3) ครูอาวุโส และครูที่มีคุณวุฒิทางการศึกษา และ
ประสบการณ์ตรงตามคุณสมบัติขั้นต่าที่กาหนด
4) ครูผู้ช่วย และครูพิเศษสอนที่มีคุณวุฒิ
ทางการศึกษาและประสบการณ์ตรงตามคุณสมบัติ
ขั้นต่าที่กาหนด
4
4
4
4
20 คู่มือการประเมินและรับรองคุณภาพสถานศึกษา
20
ตารางที่ 4 (ต่อ)
ตัวบ่งชี้ (Indicators) ตัวบ่งชี้ย่อย (Elements) คะแนน
ตัวบ่งชี้ 3.1 (ต่อ) ตัวบ่งชี้ย่อย 3.1.2 ร้อยละของบุคลากรทางการศึกษา
อื่นที่มีคุณวุฒิทางการศึกษา และประสบการณ์ที่จาเป็น
ต่อการปฏิบัติงานตรงตามคุณสมบัติขั้นต่าที่กาหนด
4
ตัวบ่งชี้ย่อย 3.1.3 ร้อยละของครูและบุคลากร
ทางการศึกษาอื่นที่สถานศึกษาจัดหามาทดแทนในตาแหน่ง
ที่ว่าง
4
ตัวบ่งชี้ย่อย 3.1.4 ร้อยละของครูที่มีพื้นฐานหรือ
ประสบการณ์มาจากภาคอุตสาหกรรม หรือสถาน
ประกอบการ
4
ตัวบ่งชี้ 3.2 ภาระงาน
สอนและภาระงานที่ได้รับ
มอบหมายของครู
(Faculty Members
Assignment and
Load)
ตัวบ่งชี้ย่อย 3.2.1 ค่าเฉลี่ยร้อยละของครูที่ปฏิบัติงาน
ได้ตามเกณฑ์ที่กาหนด
4
ตัวบ่งชี้ย่อย 3.2.2 ร้อยละของห้องเรียนที่มีอัตราส่วน
ครูต่อนักเรียนตามเกณฑ์ขั้นต่า
1) ห้องเรียนที่มีอัตราส่วนของครูต่อนักเรียน
สาหรับภาคทฤษฎี 1 : 20
2) ห้องเรียนที่มีอัตราส่วนของครูต่อนักเรียน
สาหรับภาคปฏิบัติ 1 : 10
4
4
ตัวบ่งชี้ 3.3 ระบบ
การสรรหา การจ่าย
ค่าตอบแทน การพัฒนา
และการประเมินผลการ
ปฏิบัติงานของครูและ
บุคลากรทางการศึกษาอื่น
(Systems of
Recruitment,
Compensation,
Development,
And Evaluation)
ตัวบ่งชี้ย่อย 3.3.1 ร้อยละของการปฏิบัติตาม
กระบวนการสรรหาครูและบุคลากรทางการศึกษาอื่นตาม
ที่กาหนด
4
ตัวบ่งชี้ย่อย 3.3.2 ร้อยละของการปฏิบัติตามระเบียบ
ที่กาหนดในการจ่ายค่าตอบแทนอื่น ๆ และให้รางวัลแก่
ครูและบุคลากรทางการศึกษาอื่นจากการปฏิบัติงานใน
สถานศึกษา
4
ตัวบ่งชี้ย่อย 3.3.3 จานวนครั้งในการประเมินผล
การปฏิบัติงานของครูและบุคลากรทางการศึกษาอื่น
4
21คู่มือการประเมินและรับรองคุณภาพสถานศึกษา
21
ตารางที่ 4 (ต่อ)
ตัวบ่งชี้ (Indicators) ตัวบ่งชี้ย่อย (Elements) คะแนน
ตัวบ่งชี้ 3.3 (ต่อ) ตัวบ่งชี้ย่อย 3.3.4 สถานศึกษามีการให้รางวัลครูและ
บุคลากรทางการศึกษาอื่นที่มีผลการปฏิบัติงานดีเด่น
1) สถานศึกษาให้รางวัลครูที่มีผลการปฏิบัติงานดีเด่น
2) สถานศึกษาให้รางวัลบุคลากรทางการศึกษาอื่นที่มี
ผลการปฏิบัติงานดีเด่น
1
1
ตัวบ่งชี้ย่อย 3.3.5 ค่าเฉลี่ยร้อยละของผู้มีส่วนได้ส่วน
เสียที่มีส่วนร่วมในกระบวนการคัดเลือก การสรรหาครู
และบุคลากรทางการศึกษาอื่น
4
ตัวบ่งชี้ย่อย 3.3.6 ร้อยละของครูและบุคลากรทาง
การศึกษาที่ได้รับการพัฒนาโดยการสัมมนา หรือ
อบรมเชิงปฏิบัติการ หรือการฝึกประสบการณ์
1) ครู
2) บุคลากรทางการศึกษาอื่น
4
4
ตัวบ่งชี้ย่อย 3.3.7 จานวนทุนที่จัดสรรแก่ครูและบุคลากร
ทางการศึกษาอื่นเพื่อการฝึกอบรม หรือการศึกษาต่อให้มี
คุณวุฒิทางการศึกษาสูงขึ้น
4
2.2.4 มาตรฐานที่ 4 การวิจัยและพัฒนา (Research and Development)
ตารางที่ 5 มาตรฐานที่ 4 การวิจัยและพัฒนา
ตัวบ่งชี้ (Indicators) ตัวบ่งชี้ย่อย (Elements) คะแนน
ตัวบ่งชี้ 4.1 โครงการวิจัย
และพัฒนา
(Program of Research
and Development :
R&D)
ตัวบ่งชี้ย่อย 4.1.1 การมีส่วนร่วมในกิจกรรมงานวิจัย
และพัฒนาด้านธุรกิจและหรืออุตสาหกรรม
1) ชุดเทคโนโลยีที่ได้จากการปรึกษาหารือกับ
ภาคอุตสาหกรรมหรือสถานประกอบการ หรือ
กิจกรรมการวิจัยและพัฒนา ที่ดาเนินการโดย
สถานประกอบการ หรือการวิเคราะห์โครงการต่าง ๆ
ในสถานประกอบการ
2) การวิจัยร่วมกับหน่วยงาน หรือสถาบันการวิจัยอื่น
3) การวิจัยที่ดาเนินการตามบันทึกข้อตกลงความร่วมมือ
(MOA) กับหน่วยงานหรือสถาบันอื่น
4
4
4
22 คู่มือการประเมินและรับรองคุณภาพสถานศึกษา
22
ตารางที่ 5 (ต่อ)
ตัวบ่งชี้ (Indicators) ตัวบ่งชี้ย่อย (Elements) คะแนน
ตัวบ่งชี้ 4.2 การมี
ส่วนร่วมของครู
(Faculty Participation)
ตัวบ่งชี้ย่อย 4.2.1 ร้อยละของครูที่มีส่วนร่วมในกิจกรรม
งานวิจัยและพัฒนา
4
ตัวบ่งชี้ย่อย 4.2.2 ร้อยละของครูที่มีส่วนร่วมในกิจกรรม
การพัฒนาสื่อการจัดการเรียนการสอน
4
ตัวบ่งชี้ 4.3 การเผยแพร่
และการนาผลการวิจัย
ไปใช้ประโยชน์
(Dissemination and
Utilization of R&D
Outputs)
ตัวบ่งชี้ย่อย 4.3.1 การนาผลงานวิจัยไปเผยแพร่และ
ใช้ประโยชน์
1) ตีพิมพ์และเผยแพร่ผลงานวิจัย ภายในหรือ
ภายนอกสถานศึกษา
2) นาผลการวิจัยมาใช้ประโยชน์ในสถานศึกษา
ชุมชนและสถานประกอบการ
3) นาผลงานวิจัยมาใช้ประโยชน์ในเชิงพาณิชย์
4
4
4
ตัวบ่งชี้ 4.4 การบริหาร
จัดการงานวิจัยและพัฒนา
(Management of
R&D)
ตัวบ่งชี้ย่อย 4.4.1 ร้อยละของงบดาเนินการที่จัดสรร
สาหรับงานวิจัยและพัฒนา
4
ตัวบ่งชี้ย่อย 4.4.2 จานวนหน่วยงาน หรือองค์กรต่าง ๆ
ที่ให้ความร่วมมือกับสถานศึกษาในการสนับสนุนทุนวิจัย
หรือดาเนินการวิจัยร่วมกัน
4
ตัวบ่งชี้ย่อย 4.4.3 จานวนครั้งในการกากับติดตามและ
ประเมินผลงานวิจัยและพัฒนา
4
ตัวบ่งชี้ย่อย 4.4.4 มีระบบในการสร้างแรงจูงใจให้กับ
ครูและบุคลากรทางการศึกษาเพื่อทางานวิจัยและพัฒนา
2
ตัวบ่งชี้ย่อย 4.4.5 ร้อยละของรายได้จากงานวิจัยและ
พัฒนา ที่จัดแบ่งให้กับครูและบุคลากรทางการศึกษา
เพื่อเป็นแรงจูงใจ
4
23คู่มือการประเมินและรับรองคุณภาพสถานศึกษา
23
2.2.5 มาตรฐานที่ 5 การบริการด้านวิชาการและวิชาชีพ การให้คาปรึกษาแนะนา
และการสร้างเครือข่ายความร่วมมือ (Extension, Consultancy and Linkages)
ตารางที่ 6 การบริการด้านวิชาการและวิชาชีพ (Extension)
ตัวบ่งชี้ (Indicators) ตัวบ่งชี้ย่อย (Elements) คะแนน
ตัวบ่งชี้ 5.1 โครงการ
บริการด้านวิชาการและ
วิชาชีพ
(Program of
Extension)
ตัวบ่งชี้ย่อย 5.1.1 จานวนครั้งของการให้บริการ
ด้านวิชาการและวิชาชีพตามความต้องการของชุมชน
และสังคม
4
ตัวบ่งชี้ย่อย 5.1.2 จานวนผลงานการวิจัยของสถานศึกษา
ที่นาไปใช้ประโยชน์ในการจัดทาแผนงานโครงการบริการ
ด้านวิชาการและวิชาชีพ
4
ตัวบ่งชี้ย่อย 5.1.3 มีระบบการดาเนินงานให้บริการ
ด้านวิชาการและวิชาชีพ
1) การวางแผน
2) การปฏิบัติตามแผน
3) การกากับ ติดตาม
4) การประเมินผล
1
1
1
1
ตัวบ่งชี้ 5.2 การมี
ส่วนร่วมของครูด้าน
การให้บริการวิชาการและ
วิชาชีพ
(Faculty Members
Participation in
Extension Project)
ตัวบ่งชี้ย่อย 5.2.1 ร้อยละของครูที่มีส่วนร่วม
ในการวางแผน การปฏิบัติตามแผน การกากับ ติดตาม
และการวัดและประเมินผลในการให้บริการด้านวิชาการ
และวิชาชีพสู่ชุมชนและสังคม
4
ตัวบ่งชี้ 5.3 การบริหาร
จัดการด้านการให้บริการ
วิชาการและวิชาชีพ
(Management of
Extension)
ตัวบ่งชี้ย่อย 5.3.1 ร้อยละของงบพัฒนาสถานศึกษาที่
ใช้ในโครงการการให้บริการด้านวิชาการและวิชาชีพสู่
ชุมชนและสังคม
4
ตัวบ่งชี้ย่อย 5.3.2 จานวนบันทึกข้อตกลงความร่วมมือ
(MOA) ที่ได้ลงนามความร่วมมือ และนาสู่การปฏิบัติกับ
หน่วยงาน องค์กร และสถานประกอบการ ในด้านเงินทุน
หรือด้านการบริหารจัดการด้านการให้บริการวิชาการและ
วิชาชีพสู่ชุมชนและสังคม
4
24 คู่มือการประเมินและรับรองคุณภาพสถานศึกษา
24
การให้คาปรึกษา แนะนา (Consultancy)
ตารางที่ 7 การให้คาปรึกษาแนะนา
ตัวบ่งชี้ (Indicators) ตัวบ่งชี้ย่อย (Elements) คะแนน
ตัวบ่งชี้ 5.4 แผนงาน
การให้คาปรึกษา แนะนา
(Consultancy
Program)
ตัวบ่งชี้ย่อย 5.4.1 จานวนครั้งในการบันทึกและปรับปรุง
ข้อมูลของผู้เชี่ยวชาญที่ให้บริการด้านวิชาการและวิชาชีพ
4
ตัวบ่งชี้ย่อย 5.4.2 จานวนครั้งของโครงการ หรือ
กิจกรรมที่สถานศึกษามีรายได้จากการให้คาปรึกษา
แนะนาด้านวิชาการและวิชาชีพ
4
เครือข่ายความร่วมมือด้านวิชาการและวิชาชีพ (Linkages)
ตารางที่ 8 เครือข่ายความร่วมมือด้านวิชาการและวิชาชีพ
ตัวบ่งชี้ (Indicators) ตัวบ่งชี้ย่อย (Elements) คะแนน
ตัวบ่งชี้ 5.5 ความร่วมมือ
กับภาคอุตสาหกรรม หรือ
สถานประกอบการ
(Linkage with
Industry)
ตัวบ่งชี้ย่อย 5.5.1 จานวนสถานประกอบการ
สมาคม หรือบริษัทที่มีส่วนร่วมในการพัฒนาหลักสูตร
พัฒนานักเรียน นักศึกษา พัฒนาครูและบุคลากร
ทางการศึกษาอื่น
1) การมีส่วนร่วมด้านการพัฒนาหลักสูตร การนา
หลักสูตรสู่การปฏิบัติ และการประเมินหลักสูตร
2) การมีส่วนร่วมด้านการพัฒนานักเรียน นักศึกษาในการ
ฝึกอบรมภาคอุตสาหกรรม (Industrial Training)
การฝึกอบรมระหว่างการทางาน (On-the-Job
Training) และการฝึกงานในสถานประกอบการ
(Apprenticeship)
3) การมีส่วนร่วมด้านการพัฒนาครูและบุคลากรทางการ
ศึกษาอื่น
4
4
4
ตัวบ่งชี้ 5.6 การก่อตั้ง
ชมรม หรือสมาคมร่วมกับ
สถานศึกษาอื่น
(Consortia/
Arrangement with
Educational
Institutions)
ตัวบ่งชี้ย่อย 5.6.1 จานวนสมาคม ชมรม หรือองค์กร
ที่จัดตั้งขึ้นเพื่อจัดกิจกรรมร่วมกันสาหรับครู บุคลากร
ทางการศึกษาอื่น และนักเรียน นักศึกษา
1) ความร่วมมือกันด้านการจัดกิจกรรมสาหรับ
นักเรียน นักศึกษา
2) ความร่วมมือกันด้านการจัดกิจกรรมสาหรับครูและ
บุคลากรทางการศึกษาอื่น
3
3
25คู่มือการประเมินและรับรองคุณภาพสถานศึกษา
25
2.2.6 มาตรฐานที่ 6 ทรัพยากรทางการศึกษา (Resources)
แหล่งเงินทุน (Financial Resources)
ตารางที่ 9 แหล่งเงินทุน
ตัวบ่งชี้ (Indicators) ตัวบ่งชี้ย่อย (Elements) คะแนน
ตัวบ่งชี้ 6.1 แหล่งเงินทุน
(Financial Resources)
ตัวบ่งชี้ย่อย 6.1.1 ร้อยละของงบประมาณทั้งหมด
ที่จัดสรร ในการบริหารจัดการและการบารุงรักษา
4
ตัวบ่งชี้ย่อย 6.1.2 ร้อยละของงบประมาณทั้งหมด
ที่จัดสรรสาหรับกิจกรรมการพัฒนาสถานศึกษา
4
ตัวบ่งชี้ย่อย 6.1.3 ร้อยละของงบประมาณประจาปี
ของสถานศึกษาที่เพิ่มขึ้นเฉลี่ยย้อนหลัง 3 ปี
4
ตัวบ่งชี้ 6.2 การบริหาร
จัดการด้านการเงิน
(Financial
Management)
ตัวบ่งชี้ย่อย 6.2.1 จานวนครั้งในการตรวจสอบ
ด้านการเงินโดยผู้ตรวจสอบภายนอก
4
ตัวบ่งชี้ย่อย 6.2.2 ร้อยละของโครงการ และหรือ
กิจกรรมที่สร้างรายได้ของสถานศึกษา
4
ตัวบ่งชี้ย่อย 6.2.3 ร้อยละของบุคลากรหลักที่มี
ส่วนร่วมในกระบวนการบริหารงบประมาณ
4
อาคารสถานที่ และสิ่งอานวยความสะดวก (Physical Plant and Facilities)
ตารางที่ 10 อาคารสถานที่ และสิ่งอานวยความสะดวก
ตัวบ่งชี้ (Indicators) ตัวบ่งชี้ย่อย (Elements) คะแนน
ตัวบ่งชี้ 6.3 ทาเลที่ตั้ง
สถานศึกษา
ตัวบ่งชี้ย่อย 6.3.1 ร้อยละของความสอดคล้องด้าน
พื้นที่ และทาเลที่ตั้งของสถานศึกษาเทียบกับข้อกาหนด
1) ด้านพื้นที่ของสถานศึกษาเทียบกับข้อกาหนด
2) ด้านทาเลที่ตั้งของสถานศึกษาเทียบกับ
ข้อกาหนด
2
2
ตัวบ่งชี้ 6.4 ห้องเรียน
(Classroom)
ตัวบ่งชี้ย่อย 6.4.1 ร้อยละของห้องเรียนที่ได้มาตรฐาน
ตามข้อกาหนด
4
ตัวบ่งชี้ย่อย 6.4.2 ร้อยละของห้องเรียนที่มีการจัด
ครุภัณฑ์ เครื่องมือ และสื่อโสตทัศนูปกรณ์ประจา
ห้องเรียนตามข้อกาหนด
4
26 คู่มือการประเมินและรับรองคุณภาพสถานศึกษา
26
ตารางที่ 10 (ต่อ)
ตัวบ่งชี้ (Indicators) ตัวบ่งชี้ย่อย (Elements) คะแนน
ตัวบ่งชี้ 6.5 สภาพแวดล้อม
และสิ่งอานวยความสะดวก
อื่น ๆ
(Other Facilities and
Conditions)
ตัวบ่งชี้ย่อย 6.5.1 ระบบการดูแลอาคาร สถานที่
และสิ่งอานวยความสะดวก
1) อาคารเรียน หรือหอพัก
2) อาคารสานักงาน
3) สถานที่สาหรับให้บริการนักเรียน นักศึกษา
4
4
4
ห้องสมุด (Library)
ตารางที่ 11 ห้องสมุด
ตัวบ่งชี้ (Indicators) ตัวบ่งชี้ย่อย (Elements) คะแนน
ตัวบ่งชี้ 6.6 วัสดุสื่อ
ประจาห้องสมุด (Library
Collection)
ตัวบ่งชี้ย่อย 6.6.1 ร้อยละของวัสดุสื่อประจาห้องสมุด
เทียบกับข้อกาหนด
4
ตัวบ่งชี้ย่อย 6.6.2 จานวนความร่วมมือกับห้องสมุด
หรือหน่วยงานอื่น ในการจัดกิจกรรมหรือใช้ทรัพยากร
ร่วมกัน
4
ตัวบ่งชี้ 6.7 พื้นที่
ในการให้บริการและ
สิ่งอานวยความสะดวกต่าง ๆ
ของห้องสมุด
(Library Space and
Facilities)
ตัวบ่งชี้ย่อย 6.7.1 ร้อยละของพื้นที่ในการให้บริการ
เทียบกับข้อกาหนด
ตัวบ่งชี้ย่อย 6.7.2 มีสิ่งอานวยความสะดวกต่าง ๆ
ในห้องสมุด
1) แหล่งเรียนรู้ ห้องอ่านหนังสือ หนังสืออ้างอิง
และบรรณารักษ์
2) การให้บริการสืบค้นแบบ Online
3) การให้บริการถ่ายสาเนาเอกสาร
4) การให้บริการอินเทอร์เน็ต
1
1
1
1
4
27คู่มือการประเมินและรับรองคุณภาพสถานศึกษา
27
ตารางที่ 11 (ต่อ)
ตัวบ่งชี้ (Indicators) ตัวบ่งชี้ย่อย (Elements) คะแนน
ตัวบ่งชี้ 6.8 ระบบ
การบริหารจัดการห้องสมุด
(Library Management
System)
ตัวบ่งชี้ย่อย 6.8.1 มีระบบการจัดการห้องสมุดที่มี
ประสิทธิภาพ ในการให้บริการแก่นักเรียน นักศึกษา ครู
บุคลากรทางการศึกษาอื่น และผู้ใช้บริการอื่น ๆ
1) มีระบบการจัดหมวดหมู่หนังสือ
2) แนะนาการใช้ห้องสมุด จัดแสดงนิทรรศการ
การแสดงหนังสือ การเผยแพร่ข้อมูล
การส่งเสริมนิสัยรักการอ่าน
3) บริการห้องสมุดด้วยระบบคอมพิวเตอร์
4) ใช้เทคโนโลยีสมัยใหม่ในห้องสมุด เช่น
การสแกนหนังสือ หนังสือดิจิตอล เป็นต้น
1
1
1
1
ตัวบ่งชี้ 6.9 เรื่องอื่น ๆ
ที่เกี่ยวกับห้องสมุด
(Other Libraly –
Related Matters)
ตัวบ่งชี้ย่อย 6.9.1 ร้อยละของงบประมาณประจาปี
(เฉพาะงบดาเนินการ) ที่จัดสรรให้กับการดาเนินงาน
ของห้องสมุด
4
ตัวบ่งชี้ย่อย 6.9.2 คุณวุฒิทางการศึกษา และ
จานวนบุคลากรของห้องสมุดเป็นไปตามข้อกาหนด
1) คุณวุฒิทางการศึกษาของบรรณารักษ์
2) จานวนเจ้าหน้าที่ห้องสมุด
3
3
โรงฝึกงาน และห้องปฏิบัติการ (Workshops and Laboratories)
ตารางที่ 12 โรงฝึกงาน และห้องปฏิบัติการ
ตัวบ่งชี้ (Indicators) ตัวบ่งชี้ย่อย (Elements) คะแนน
ตัวบ่งชี้ 6.10 อุปกรณ์
เครื่องมือ วัสดุ และครุภัณฑ์
(Equipment Tools and
Supplies and Materials)
ตัวบ่งชี้ย่อย 6.10.1 ร้อยละของอุปกรณ์ เครื่องมือ
วัสดุ และครุภัณฑ์พื้นฐาน เทียบกับข้อกาหนด
4
ตัวบ่งชี้ย่อย 6.10.2 จานวนครั้งในการตรวจสอบ
และการบารุงรักษาเครื่องมือ อุปกรณ์ วัสดุ และ
ครุภัณฑ์
4
ตัวบ่งชี้ 6.11 การบริหาร
จัดการโรงฝึกงาน และ
ห้องปฏิบัติการ
(Workshops/Laboratories
Management)
ตัวบ่งชี้ย่อย 6.11.1 มีการบริหารจัดการโรงฝึกงาน
และห้องปฏิบัติการ ตามข้อกาหนด
4
ตัวบ่งชี้ย่อย 6.11.2 ร้อยละของการดาเนินการ
เพื่อการลดความเสี่ยง และป้องกันการเกิดอุบัติเหตุ
เทียบกับข้อกาหนด
4
28 คู่มือการประเมินและรับรองคุณภาพสถานศึกษา
28
เทคโนโลยีสารสนเทศ (Information Technology)
ตารางที่ 13 เทคโนโลยีสารสนเทศ (Information Technology)
ตัวบ่งชี้ (Indicators) ตัวบ่งชี้ย่อย (Elements) คะแนน
ตัวบ่งชี้ 6.12 คอมพิวเตอร์
และซอฟต์แวร์ที่จาเป็น
(Computers and
Required Software)
ตัวบ่งชี้ย่อย 6.12.1 ร้อยละของเครื่องคอมพิวเตอร์
พร้อมอุปกรณ์เชื่อมต่อระบบอินเทอร์เน็ตที่มีความ
ทันสมัยเมื่อเทียบกับข้อกาหนด
4
ตัวบ่งชี้ 6.13 เทคโนโลยี
สารสนเทศด้านอื่น ๆ
(Other Information
Technology Units)
ตัวบ่งชี้ย่อย 6.13.1 ศูนย์สื่อมัลติมีเดีย 4
ตัวบ่งชี้ย่อย 6.13.2 จานวนครั้งในการบารุงรักษา
อุปกรณ์เทคโนโลยีสารสนเทศ
4
ตัวบ่งชี้ย่อย 6.13.3 ร้อยละของครู และเจ้าหน้าที่
เทคนิคด้านเทคโนโลยีสารสนเทศและการสื่อสาร
เป็นไปตามข้อกาหนด
4
2.2.7 มาตรฐานที่ 7 การช่วยเหลือสนับสนุนนักเรียน นักศึกษา (Support to
Students)
ตารางที่ 14 มาตรฐานที่ 7 การช่วยเหลือสนับสนุนนักเรียน นักศึกษา
ตัวบ่งชี้ (Indicators) ตัวบ่งชี้ย่อย (Elements) คะแนน
ตัวบ่งชี้ 7.1 ระบบการ
แนะแนว ให้คาปรึกษา
(Guidance Counselor-
Student Ratio)
ตัวบ่งชี้ย่อย 7.1.1 ร้อยละของการดาเนินการ
แนะแนวให้คาปรึกษาตามมาตรฐานที่กาหนด
4
ตัวบ่งชี้ 7.2 การให้บริการ
นักเรียน นักศึกษา
(Student Services)
ตัวบ่งชี้ย่อย 7.2.1 ร้อยละของงานที่ให้บริการและ
มีบุคลากรเพียงพอในการให้บริการนักเรียนนักศึกษา
ตามมาตรฐานที่กาหนด
4
ตัวบ่งชี้ย่อย 7.2.2 ร้อยละของการดาเนินงาน
ตามกระบวนการรับสมัคร และคัดเลือกนักเรียน
นักศึกษาตามมาตรฐานที่กาหนด
4
ตัวบ่งชี้ย่อย 7.2.3 ร้อยละของนักเรียนนักศึกษา
ที่สาเร็จการศึกษาตามระยะเวลาที่หลักสูตรกาหนด
เทียบกับจานวนแรกเข้า
4
29คู่มือการประเมินและรับรองคุณภาพสถานศึกษา
29
ตารางที่ 14 (ต่อ)
ตัวบ่งชี้ (Indicators) ตัวบ่งชี้ย่อย (Elements) คะแนน
ตัวบ่งชี้ 7.2 (ต่อ) ตัวบ่งชี้ย่อย 7.2.4 ร้อยละของนักเรียน นักศึกษา
ที่ได้รับทุนการศึกษา ทุนให้เปล่าหรือทุนให้กู้ยืม
เพื่อการศึกษาอย่างต่อเนื่องจนสาเร็จการศึกษา
4
ตัวบ่งชี้ย่อย 7.2.5 สถานศึกษามีการจัดสรร
งบประมาณเพื่อการดาเนินกิจกรรมเสริมหลักสูตร
2
ตัวบ่งชี้ย่อย 7.2.6 ร้อยละของกิจกรรมตามหลักสูตร
และกิจกรรมเสริมหลักสูตรที่สอดแทรกในตารางเรียน
ตามมาตรฐานที่กาหนด
1) กิจกรรมตามหลักสูตร (Co-Curricular)
ที่จัดลงในตารางเรียนประจาสัปดาห์
ตามมาตรฐานที่กาหนด
2) โครงการกิจกรรมเสริมหลักสูตร
(Extra-Curricular) ที่จัดลงในตารางเรียน
ประจาสัปดาห์ที่ตามมาตรฐานที่กาหนด
4
4
ตัวบ่งชี้ย่อย 7.2.7 ร้อยละของผู้สาเร็จการศึกษา
ที่ได้งานทา หรือประกอบอาชีพอิสระภายใน 1 ปี
4
ตัวบ่งชี้ย่อย 7.2.8 ร้อยละของผู้แทนนักเรียน
นักศึกษาที่มีส่วนร่วมในการกาหนดนโยบายที่เกี่ยวข้อง
กับสวัสดิการที่ส่งผลกระทบต่อนักเรียนนักศึกษา
4
ตัวบ่งชี้ย่อย 7.2.9 จานวนความร่วมมือระหว่าง
สถานศึกษากับสถาบันการเงิน ในการให้ทุนกู้ยืม
เพื่อการศึกษา
4
ตัวบ่งชี้ย่อย 7.2.10 ร้อยละของกิจกรรมที่ส่งเสริม
สนับสนุนด้านสุขภาพ ด้านการกีฬา และกิจกรรม
ทางสังคมของนักเรียน นักศึกษา ตามข้อกาหนด
1) กิจกรรมด้านสุขภาพ
2) กิจกรรมด้านกีฬา และกิจกรรมทางสังคม
4
4
30 คู่มือการประเมินและรับรองคุณภาพสถานศึกษา
บทที่ 3
การเตรียมความพร้อมเพื่อขอรับการประเมินคุณภาพ
ตามมาตรฐานของ APACC
3.1 การเตรียมความพร้อมเพื่อรับการประเมินคุณภาพตามมาตรฐานของ APACC
การเตรียมความพร้อมเพื่อรองรับการประเมินคุณภาพตามมาตรฐาน APACC สถานศึกษา
ควรดาเนินการประกันคุณภาพภายในของสถานศึกษาตามที่กาหนดไว้ในกฎกระทรวงว่าด้วยระบบ
และหลักเกณฑ์ และวิธีการประกันคุณภาพการศึกษา พ.ศ. 2553 ข้อ 22 ให้สถานศึกษาอาชีวศึกษา
จัดให้มีระบบการประกันคุณภาพภายในตามหลักเกณฑ์และแนวปฏิบัติเกี่ยวกับการประกันคุณภาพภายใน
การอาชีวศึกษา ในลักษณะเดียวกับการดาเนินการประกันคุณภาพภายในของสถานศึกษาตามปกติ
โดยบูรณาการมาตรฐานของ APACC เข้าไปไว้ในมาตรฐานการศึกษาของสถานศึกษา และสถานศึกษา
ควรเตรียมความพร้อมในด้านต่าง ๆ
3.1.1 การดาเนินการตามขั้นตอนการประกันคุณภาพการศึกษา
1) กาหนดมาตรฐานการศึกษาของสถานศึกษา
2) จัดทาแผนพัฒนาการจัดการศึกษาของสถานศึกษาที่มุ่งคุณภาพตามมาตรฐาน
การศึกษา
3) ดาเนินงานตามแผนพัฒนาการจัดการศึกษาของสถานศึกษา
4) จัดให้มีการติดตามตรวจสอบคุณภาพการศึกษา
5) จัดให้มีการประเมินคุณภาพภายในตามมาตรฐานการศึกษาของสถานศึกษา
6) จัดทารายงานประจาปีที่เป็นรายงานประเมินคุณภาพภายใน
7) จัดให้มีการพัฒนาคุณภาพสถานศึกษาอย่างต่อเนื่อง
3.1.2 การเตรียมบุคลากร
สถานศึกษาควรเตรียมบุคลากรให้มีความพร้อม ดังนี้
1) มีความรู้ ความเข้าใจเกี่ยวกับมาตรฐาน APACC
2) แต่งตั้งผู้รับผิดชอบมาตรฐาน และตัวบ่งชี้
3) มีความรู้ และทักษะในการสื่อสารด้านภาษาอังกฤษ
31คู่มือการประเมินและรับรองคุณภาพสถานศึกษา
31
3.1.3 เตรียมเอกสาร ข้อมูลสารสนเทศ
1) เตรียมเอกสาร หลักฐาน ร่องรอย ข้อมูลสารสนเทศ ตามมาตรฐาน และตัวบ่งชี้
โดยจัดทาเอกสารเป็นภาษาไทย และภาษาอังกฤษตามความจาเป็น (ควรจัดห้องสาหรับเอกสาร
เพื่อรับการประเมิน APACC โดยเฉพาะ)
2) เตรียมใบสมัครและจัดทาเอกสาร SSR เป็นภาษาอังกฤษ
3.1.4 เตรียมอาคารสถานที่และสิ่งอานวยความสะดวก
1) เตรียมห้องเรียน ห้องปฏิบัติการ และการจัดการอาคารสถานที่ ตามมาตรฐาน
ที่เกี่ยวข้องและมาตรฐาน APACC
2) เตรียมจัดป้ายนิเทศที่สอดคล้องกับห้องเรียน ห้องปฏิบัติการ ด้วยภาษาไทยและ
ภาษาอังกฤษ
3) เตรียมระบบความปลอดภัย และสภาพแวดล้อมภูมิทัศน์ ตามมาตรฐานที่เกี่ยวข้อง
3.1.5 เตรียมด้านอื่น ๆ สถานศึกษาควรเตรียมความพร้อมด้านอื่น ๆ ตามที่สถานศึกษา
เห็นสมควร เช่น เตรียมการจัดกิจกรรมเสริมหลักสูตร การจัดนิทรรศการแสดงผลงาน ในวันรับ
การประเมิน
3.2 ขั้นตอนขอรับการประเมิน
สถานศึกษาที่ประสงค์จะสมัครขอรับการประเมินให้ดาเนินการตามขั้นตอน ดังนี้
3.2.1 ดาวน์โหลดใบสมัครจากเว็บไซด์ www.apacc4hrd.org
3.2.2 กรอกใบสมัคร และส่งใบสมัครให้ผู้ประสานงานประกันคุณภาพของประเทศไทย
(National Coordinator for Accreditation : NCA) ตั้งอยู่ที่ สานักงานคณะกรรมการอาชีวศึกษา
(สอศ.) เลขที่ 319 ถนนราชดาเนินนอก เขตดุสิต กรุงเทพมหานคร 10300 เพื่อส่งไปที่
Asia Pacific Accreditation and Certification Commission
Colombo Plan Staff College for Technician Education
Bldg. Blk. C, Department of Education Complex,
Meralco Avenue, Pasig City 1600, Metro Manila, Philippines
Tel. No . +632 631 0991 to 95 local 207
Fax No. +632 631 0996 or 633 8425
Email address : apacc@cpsctech .org
32 คู่มือการประเมินและรับรองคุณภาพสถานศึกษา
32
3.2.3 ส่งใบสมัครและเอกสารข้อมูลเกี่ยวกับสถานศึกษา ได้แก่
1) ใบสมัคร
2) เอกสารข้อมูลเกี่ยวกับสถานศึกษา ประกอบด้วย
2.1) สาเนาหนังสือรับรองผลการประเมินคุณภาพภายนอกโดยสานักงานรับรอง
มาตรฐานและประเมินคุณภาพการศึกษา (สมศ.)
2.2) สาเนาหนังสือรับรองผลการจัดการศึกษาสถานศึกษารางวัลพระราชทาน
2.3) สาเนาหนังสือประกาศจัดตั้งสถานศึกษาจากกระทรวงศึกษาธิการ (ถ้ามี)
2.4) รายละเอียดการจดทะเบียนจัดตั้ง (จากกระทรวงศึกษาธิการ)
2.5) รายชื่อผู้มีอานาจลงนามของบริษัทที่ร่วมในการจัดตั้งสถานศึกษา (สาหรับ
สถานศึกษาเอกชน)
2.6) สาเนาเอกสารแสดงกรรมสิทธิ์ในที่ดิน สาหรับอาคารและสถานที่ (ถ้ามี)
2.7) แผนภูมิองค์การในปัจจุบัน
2.8) รายชื่อสมาชิกของคณะกรรมการสถานศึกษาและคณะกรรมการบริหาร
สถานศึกษา
2.9) ประวัติของผู้อานวยการสถานศึกษาคนปัจจุบัน (CEO)
2.10) ประวัติของรองผู้อานวยการสถานศึกษา
2.11) สาเนาข้อตกลงความร่วมมือกับสถานศึกษาทั้งในและต่างประเทศที่เห็นว่า
สาคัญ MOA/MOU (ถ้ามี)
2.12) สาเนาหลักสูตรปริญญาตรีที่สถานศึกษาเปิดทาการจัดการเรียนการสอน (ถ้ามี)
2.13) สาเนาหลักสูตรสูงกว่าปริญญาตรี (ถ้ามี)
2.14) ข้อมูลเกี่ยวกับผู้สาเร็จการศึกษาและการมีงานทา สาหรับช่วง 2 ปี
ที่ผ่านมา
3.2.4 ส่งเอกสารรายงานการประเมินตนเอง (Self-Study Report : SSR) เมื่อ APACC
รับรองการสมัคร
3.2.5 APACC กาหนดวันตรวจเยี่ยมประเมินสถานศึกษา (On-Site isit) ซึ่งจะใช้เวลา 2 วัน
ในการตรวจประเมิน
3.2.6 ตรวจประเมินสถานศึกษาตามกาหนด
3.2.7 แจ้งผลการตรวจประเมินและมอบหนังสือรับรอง
33คู่มือการประเมินและรับรองคุณภาพสถานศึกษา
33
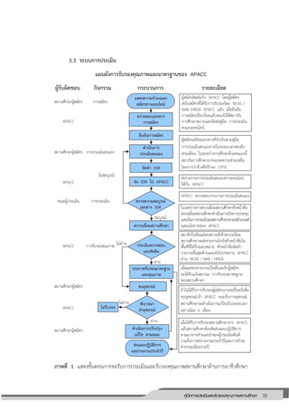
3.3 ระบบการประเมิน
แผนผังการรับรองคุณภาพและมาตรฐานของ APACC
ภาพที่ 1 แสดงขั้นตอนการขอรับการประเมินและรับรองคุณภาพสถานศึกษาด้านการอาชีวศึกษา
จัดทา SSR
ไม่สมบูรณ์
สมบูรณ์
ไม่ผ่าน
ผ่าน
ไม่ผ่าน
ผ่าน
แสดงความจานงและ
สมัครทางออนไลน์
ผู้สมัครติดต่อกับ APACC โดยผู้สมัคร
ส่งใบสมัครที่ได้รับการรับรองโดย NCAS /
NAB /HRDA APACC แล้ว เมื่อยืนยัน
การสมัครเรียบร้อยแล้วจะแจ้งให้สถาบัน
การศึกษาทราบและจัดส่งคู่มือ การประเมิน
ตนเองออนไลน์
ผู้สมัครเตรียมเอกสารที่จาเป็นตามคู่มือ
การประเมินตนเองภายในระยะเวลาสองถึง
สามเดือน ในระหว่างการศึกษาด้วยตนเองนี้
สถาบันการศึกษาอาจจะขอความช่วยเหลือ
โดยการว่าจ้างที่ปรึกษา CPSC
APACC ตรวจสอบรายงานการประเมินตนเอง
เมื่อผลของรายงานเป็นที่ยอมรับผู้สมัคร
จะได้รับแจ้งสถานะ การรับรองมาตรฐาน
ของสถานศึกษา
สมาชิกในทีมแต่ละสถานที่เข้าตรวจเยี่ยม
สถานศึกษาจะส่งรายงานไปยังหัวหน้าทีมใน
พื้นที่ที่ได้รับมอบหมาย หัวหน้าทีมจัดทา
รายงานขั้นสุดท้ายและส่งไปประธาน APACC
ผ่าน NCAS / NAB / HRDA
ตรวจสอบเอกสาร
การสมัคร
ถ้าไม่ได้รับการรับรองผู้สมัครอาจจะยื่นหนังสือ
ขออุทธรณ์ ถ้า APACC ยอมรับการอุทธรณ์
สถานศึกษาจะดาเนินการแก้ไขเป็นระยะเวลา
อย่างน้อย 6 เดือน
ส่งรายงานการประเมินตนเองทางออนไลน์
ให้กับ APACC
ประกาศรับรองมาตรฐาน
และคุณภาพ
ในระหว่างการตรวจเยี่ยมสถานศึกษาหัวหน้าทีม
ตรวจเยี่ยมสถานศึกษาดาเนินการเปิดการประชุม
และเริ่มการประเมินผลสถานศึกษาตามหลักเกณฑ์
และนโยบายของ APACC
ขออุทธรณ์
ดาเนินการปรับปรุง
แก้ไข ตามแผน
ตรวจเยี่ยมสถานศึกษา
ส่ง SSR ไป APACC
ดาเนินการ
ประเมินตนเอง
ยืนยันการสมัคร
พิจารณา
คาอุทธรณ์ไม่รับรอง
ส่งแผนปฏิบัติการ
และรายงานประจาปี
เมื่อได้รับการรับรองสถานศึกษาจาก APACC
แล้วสถานศึกษาต้องจัดส่งแผนปฏิบัติการ
ตามมาจากคาแนะนาของผู้ประเมินทันที
รวมถึงการส่งรายงานประจาปีและการชาระ
ค่าธรรมเนียมรายปี
ผู้รับผิดชอบ กิจกรรม กระบวนการ รายละเอียด
สถานศึกษาผู้สมัคร
APACC
สถานศึกษาผู้สมัคร
APACC
คณะผู้ประเมิน
APACC
สถานศึกษาผู้สมัคร
APACC
สถานศึกษาผู้สมัคร
การสมัคร
การประเมินตนเอง
การประเมิน
การรับรองคุณภาพ
ตรวจความสมบูรณ์
เอกสาร SSR
ประเมินตรวจสอบ
และตัดสิน
34 คู่มือการประเมินและรับรองคุณภาพสถานศึกษา
34
3.4 เกณฑ์การพิจารณารับรองมาตรฐาน
คะแนนการประเมินเต็ม 500 คะแนน ผลการประเมินและรับรองมาตรฐาน แบ่งเป็น 3 ระดับ
ดังนี้
ตารางที่ 15 แสดงเกณฑ์การพิจารณารับรองมาตรฐาน
ระดับการรับรอง คะแนนที่ได้ สถานภาพของการรับรอง
I (Bronze) 351 – 400
การรับรองผลการประเมินมีระยะเวลา 2 ปี
ผลการดาเนินงานของสถานศึกษา มีข้อที่ต้องปรับปรุง
พัฒนาและข้อเสนอแนะของผู้ตรวจ ซึ่งสามารถปรับปรุง
แก้ไขได้ภายในเวลา 2 ปี
II (Silver) 401 – 450
การรับรองผลการประเมินมีระยะเวลา 3 ปี
ผลการดาเนินงานของสถานศึกษา เป็นไปตามองค์ประกอบ
ตัวบ่งชี้ มีข้อที่ต้องปรับปรุงพัฒนาเล็กน้อย
และข้อเสนอแนะของผู้ตรวจ ซึ่งสามารถปรับปรุงแก้ไขได้
ภายในเวลา 1 – 2 ปี
III (Gold) 451 – 500
การรับรองผลการประเมินมีระยะเวลา 4 ปี
ผลการดาเนินงานของสถานศึกษาสูงกว่ามาตรฐาน
ตามข้อกาหนดขององค์ประกอบตัวบ่งชี้ มีข้อที่ต้องปรับปรุง
พัฒนาเล็กน้อย และข้อเสนอแนะของผู้ตรวจ ซึ่งสามารถ
ปรับปรุงแก้ไขได้ภายในเวลา 6 เดือน – 1 ปี
3.5 ค่าใช้จ่ายในการสมัครเข้ารับการประเมิน
ตารางที่ 16 ค่าใช้จ่ายในการสมัครเข้ารับการประเมิน
รายการ ค่าใช้จ่าย หมายเหตุ
ค่าสมัคร US. $ 200 ชาระพร้อมกับส่งใบสมัคร
ค่าธรรมเนียมการตรวจประเมิน US. $ 500 ชาระก่อน หรือระหว่างการไปตรวจเยี่ยมสถาบัน
ค่าธรรมเนียมรายปี US. $ 300 ชาระเป็นรายปี
นอกเหนือจากค่าธรรมเนียมดังกล่าว สถานศึกษาจะต้องรับผิดชอบค่าใช้จ่ายในการเดินทาง
ค่าที่พักและค่าอาหารของผู้ตรวจประเมิน 2 คน กับเจ้าหน้าที่ 1 คน เป็นระยะเวลา 2 วัน
ของการไปตรวจเยี่ยมประเมินสถานศึกษาด้วย
35คู่มือการประเมินและรับรองคุณภาพสถานศึกษา
35
3.6 รายงานการศึกษาและประเมินตนเอง (Self-Study Report : SSR)
3.6.1 ความสาคัญของรายงานการศึกษาและประเมินตนเอง
ตามหลักการประกันคุณภาพการศึกษากาหนดให้สถานศึกษาจัดทารายงานการศึกษา
และประเมินตนเอง เพื่อให้ทราบผลการดาเนินงานของสถานศึกษา บรรลุตามวัตถุประสงค์และ
เป้าหมายของสถานศึกษาตามมาตรฐานที่กาหนดไว้มากน้อยเพียงใด และนาผลการประเมินไปเป็น
ข้อมูลในการพัฒนาสถานศึกษาอย่างต่อเนื่องโดยการรักษาสภาพหรือพัฒนาคุณภาพมาตรฐานที่เป็น
จุดเด่นให้มีคุณภาพสูงขึ้น และดาเนินการแก้ปัญหา และพัฒนามาตรฐานที่เป็นจุดด้อยหรือจุดที่ควร
พัฒนาหรือมาตรฐานที่มีผลการประเมินต่า ให้ได้มาตรฐานตามเกณฑ์คุณภาพที่กาหนดไว้ และ
นารายงานผลการการศึกษาและประเมินตนเอง รายงานต่อหน่วยงานต้นสังกัด และเผยแพร่ต่อ
ผู้มีส่วนได้ส่วนเสีย และสาธารณชนต่อไป
ดังนั้น การจัดทารายงานผลการการศึกษาและประเมินตนเองจึงมีความสาคัญต่อ
การบริหารการศึกษาเป็นอย่างยิ่ง เป็นเครื่องมือที่สาคัญในการพัฒนาสถานศึกษาอย่างต่อเนื่อง และ
เป็นเครื่องมือในการยกระดับคุณภาพการศึกษา สร้างภาพลักษณ์ที่ดีและสร้างการยอมรับจากสังคม
และมีประโยชน์ดังนี้
1) สถานศึกษามีข้อมูลสารสนเทศในการดาเนินงานพัฒนาคุณภาพการจัดการศึกษา
ของสถานศึกษา
2) สถานศึกษามีข้อมูลสารสนเทศที่ช่วยสนับสนุนให้ผู้บริหาร ครู และบุคลากร
ที่เกี่ยวข้องให้ความสาคัญและนาสู่การปฏิบัติงานสู่เป้าหมายที่กาหนดไว้ร่วมกัน
3) ผู้ปกครอง ชุมชน ตลอดจนผู้มีส่วนเกี่ยวข้องทุกฝ่ายได้รับทราบผลการจัดการศึกษา
ของสถานศึกษาโดยมีการประชาสัมพันธ์ในวงกว้าง และให้การช่วยเหลือ สนับสนุนอย่างเหมาะสม
4) หน่วยงานต้นสังกัด มีฐานข้อมูลในการกาหนดนโยบายและสนับสนุนการพัฒนา
การจัดการอาชีวศึกษาในสถานศึกษา
36 คู่มือการประเมินและรับรองคุณภาพสถานศึกษา
36
3.6.2 ขั้นตอนการจัดทา SSR
การจัดทารายงานการศึกษาและประเมินตนเอง ตามมาตรฐาน APACC มีขั้นตอนดังนี้
ภาพที่ 2 แสดงขั้นตอนการจัดทารายงานการศึกษาและประเมินตนเอง ตามมาตรฐาน APACC
การจัดทารายงานการศึกษาและประเมินตนเอง ตามมาตรฐาน APACC มีขั้นตอนดังนี้
1) แต่งตั้งคณะกรรมการจัดทารายงานผลการศึกษาและประเมินตนเอง ตามมาตรฐาน
APACC ควรประกอบด้วย ผู้บริหาร ครู บุลากร ผู้รับผิดชอบงานที่สอดคล้องกับการดาเนินงาน
ตามมาตรฐาน และตัวบ่งชี้ มีผู้รับผิดชอบแต่ละตัวบ่งชี้ย่อยอย่างชัดเจน
2) คณะกรรมการผู้รับผิดชอบแต่ละมาตรฐานและตัวบ่งชี้ จัดทาเครื่องมือและ
วางแผนการเก็บข้อมูล สร้างความรู้ความเข้าใจแก่ผู้เกี่ยวข้องในการเก็บข้อมูล
3) รวบรวมข้อมูลสารสนเทศ วิเคราะห์ สังเคราะห์ข้อมูล ตามมาตรฐานและตัวบ่งชี้
แต่งตั้งคณะกรรมการจัดทารายงานผล
การศึกษาและประเมินตนเอง
เก็บข้อมูลตามตัวบ่งชี้
วิเคราะห์ สังเคราะห์ข้อมูลตามตัวบ่งชี้
บันทึกข้อมูลตามแบบรายงานแต่ละตัว
บ่งชี้
จัดทารูปเล่มรายงาน
สิ้นสุด
เริ่มต้น
37คู่มือการประเมินและรับรองคุณภาพสถานศึกษา
37
4) บันทึกข้อมูลตามแบบรายงานผลการศึกษาและประเมินตนเอง ตามมาตรฐาน
และตัวบ่งชี้ทุกตัว
5) จัดทารูปเล่มรายงานผลการศึกษาและประเมินตนเอง ตามองค์ประกอบและ
รูปแบบรายงาน หรือเพิ่มเติมข้อมูลสารสนเทศได้ตามความเหมาะสม โดยใช้ภาษาอังกฤษ
6) เสนอรายงานต่อคณะกรรมการประกันคุณภาพภายในสถานศึกษาพิจารณา
ให้ความเห็นชอบ และนาเสนอคณะกรรมการวิทยาลัย เพื่อทราบและนาผลการประเมินไปพัฒนา
ปรับปรุงการพัฒนาคุณภาพสถานศึกษา
7) เสนอรายงานผลการศึกษาและประเมินตนเองประกอบการสมัครเข้ารับการประเมิน
คุณภาพสถานศึกษาตามขั้นตอนและกระบวนการที่กาหนด
3.6.3 องค์ประกอบของรายงานการศึกษาและประเมินตนเอง ตามมาตรฐาน APACC
(Self-Study Report : SSR)
ส่วนที่ 1 ส่วนหน้า ประกอบด้วย ปก คานา สารบัญ
ส่วนที่ 2 ข้อมูลทั่วไปของสถานศึกษา ประกอบด้วย
1) ประวัติการสถานศึกษา
2) วิสัยทัศน์ พันธกิจ ปรัชญา ฯลฯ ของสถานศึกษา
3) แผนภูมิการบริหารสถานศึกษา
4) เกียรติประวัติ และรางวัลของสถานศึกษา
5) ข้อมูลจานวนครูและบุคลากร
6) ข้อมูลจานวนนักเรียนนักศึกษา
7) ข้อมูลหลักสูตรที่เปิดสอน
ส่วนที่ 3 ส่วนรายงานผลการศึกษาและประเมินตนเอง ประกอบด้วย
1) รายงานข้อมูลสถานศึกษาตามแบบของ APACC เป็นการรายงาน
ข้อมูลเบื้องต้นของสถานศึกษาตามแบบของรายงานการศึกษาและประเมินตนเอง ตามรูปแบบของ
APACC (ตามตัวอย่างในภาคผนวก)
2) รายงานผลการศึกษาและประเมินตนเอง ตามมาตรฐาน ตัวบ่งชี้
และตัวบ่งชี้ย่อยเป็นรายงานผลการศึกษาและประเมินตนเอง ตามมาตรฐาน ตัวบ่งชี้ และตัวบ่งชี้ย่อย
เพื่อแสดงผลสัมฤทธิ์ตามสภาพจริงของสถานศึกษา 3 ปีย้อนหลัง นับถึงวันที่ยื่นขอรับการประเมิน
(ตามตัวอย่างในภาคผนวก)
ส่วนที่ 4 ข้อมูลประกอบการพิจารณา (ANNEX) เป็นการสรุปข้อมูลประกอบการ
รายงานผลการศึกษาและประเมินตนเองประกอบการแต่ละตัวบ่งชี้ (ตามตัวอย่างในภาคผนวก)
38 คู่มือการประเมินและรับรองคุณภาพสถานศึกษา
38
3.7 กิจกรรมระหว่างการตรวจประเมิน (On site visit)
การเข้าตรวจประเมินสถานศึกษา (On site visit) เป็นขั้นตอนที่สาคัญที่สุดในกระบวนการ
ประเมินสถานศึกษาอาชีวศึกษาของ APACC เพราะเป็นขั้นของการเยี่ยมชมสถานที่ สิ่งอานวยประโยชน์
ตรวจดูเอกสารพิสูจน์ให้เห็นข้อเท็จจริงตามที่สถานศึกษาประเมินตนเองไป และการสัมภาษณ์ผู้ที่เกี่ยวข้อง
ปัจจัยของความสาเร็จในขั้นตอนนี้ คือ บุคลากรทุกระดับ ทุกหน้าที่ ทุกคนในสถานศึกษาที่ต้อง
มีความเป็นหนึ่งเดียวกันในการสนับสนุนกิจกรรมการประเมิน การเข้าตรวจประเมินสถานศึกษา
จะใช้เวลา 3 วัน โดยผู้ประเมิน 2 คน และเจ้าหน้าที่ 1 คน และอาจมีผู้ช่วยแปลภาษาที่ CPSC
เห็นชอบอีก 1 คน
การเตรียมการของสถานศึกษาที่จะต้องเตรียมดาเนินการ ประกอบด้วย
1. การเตรียมห้องตรวจประเมิน พร้อมเอกสารสนับสนุนที่สามารถสืบค้นได้อย่างสะดวก
และรวดเร็ว
2. เตรียมการนาเสนอของผู้รับผิดชอบแต่ละตัวบ่งชี้
3. เตรียมบุคลากรผู้ประสานงานในพื้นที่ต่าง ๆ ที่มีแผนให้เยี่ยมชม
4. เตรียมการรับคณะผู้ตรวจประเมินที่เดินทางมาถึง และเตรียมจัดเจ้าหน้าที่ผู้ดูแล
ประสานงานผู้ตรวจประเมินตลอดเวลาจนสิ้นสุดการตรวจประเมิน (ควรให้เป็นคนเดียวตลอด
ไม่ควรเปลี่ยนคน)
วันแรกของการตรวจประเมิน
1. เตรียมจัดประชุมเปิดการตรวจประเมิน โดยเชิญให้ผู้บริหารและผู้ที่เกี่ยวข้องเข้าร่วม
ประชุม
1.1 กล่าวต้อนรับโดยหัวหน้าสถานศึกษา
1.2 แนะนาคณะผู้บริหาร
1.3 แนะนาคณะผู้ประเมิน
1.4 หัวหน้าผู้ประเมินแจ้งขั้นตอนข้อมูลที่จาเป็นเกี่ยวกับการประเมินให้สถานศึกษา
ทราบ
2. ผู้บริหารนาเสนอข้อมูลพื้นฐานที่เป็นภาพรวมของสถานศึกษาและเกณฑ์ต่าง ๆ
(ถ้าเป็นไปได้หัวหน้าสถานศึกษาควรเป็นผู้นาเสนอด้วยตนเอง)
3. จัดให้ผู้ตรวจประเมินเยี่ยมชมสถานที่บริเวณที่ 1 ตามที่กาหนดไว้ และสัมภาษณ์
ผู้ที่เกี่ยวข้อง
4. จัดให้ผู้ตรวจประเมินเริ่มตรวจประเมินเอกสาร และฟังการนาเสนอตามมาตรฐานต่าง ๆ
39คู่มือการประเมินและรับรองคุณภาพสถานศึกษา
39
วันที่สองของการตรวจประเมิน
1. จัดให้ผู้ตรวจประเมินเยี่ยมชมสถานที่บริเวณที่ 2 ตามที่กาหนดไว้ และสัมภาษณ์
ผู้ที่เกี่ยวข้อง
2. จัดให้ผู้ตรวจประเมินเริ่มตรวจประเมินเอกสาร และฟังการนาเสนอตามมาตรฐานต่าง ๆ
3. จัดสถานที่ให้ผู้ประเมินประชุมสรุปผลเบื้องต้นที่จะเสนอในการประชุมปิดการประเมิน
4. จัดการประชุมปิดการประเมิน โดยเชิญผู้ที่เข้าประชุมเปิดการประเมินเข้าร่วมและ
อาจจะเชิญผู้อื่น ๆ เข้าอีกได้หากสถานที่อานวย หัวหน้าสถานศึกษาเปิดการประชุม
5. หัวหน้าผู้ประเมินนาเสนอ คานิยม (Commendation), คายืนยันการปฏิบัติ
(Affirmation) และข้อเสนอแนะเพื่อการปรับปรุง (Recommendation) ต่อที่ประชุม และกล่าว
ปิดการตรวจประเมิน
3.8 กิจกรรมหลังการประเมิน
ในช่วงการประเมินตามตัวบ่งชี้ต่าง ๆ หากผู้รับผิดชอบพบว่ามีเอกสารหรือข้อมูลที่ไม่สามารถ
สาแดงได้ในช่วงเวลาประเมินอาจส่งเอกสารเหล่านั้นต่อผู้ประเมินก่อนการประเมินสิ้นสุด
จากนั้นรอรับการติดต่อกลับจาก APACC ผ่านทาง NCA (National Coordinator for
Accreditation) เพื่อแจ้งผลการประเมินในกรณีที่ไม่ผ่านการประเมิน สถานศึกษาสามารถอุทธรณ์
ผลการประเมิน ถ้าคณะกรรมการวิชาการของ APACC รับข้ออุทธรณ์ จะให้สถานศึกษาทา
แผนการปรับปรุงแก้ไข (Corrective Action) และดาเนินการตามแผนนั้นให้เสร็จสิ้นภายในเวลา
6 เดือน จากนั้น APACC จะพิจารณาผ่านการประเมินและรับรองผล
ในกรณีที่ผ่านการประเมิน สถานศึกษาควรทาแผนพัฒนาที่จะยกระดับผลการประเมิน
(ทองแดง เงิน ทอง) หรือทาคะแนนให้สูงขึ้นอีกในการสมัครเข้าประเมินในครั้งต่อไป
การเสนอรายงานประจาปี สถานศึกษาจะต้องจัดทารายงานประจาปี เพื่อเสนอข้อมูลที่เป็น
ปัจจุบันรวมทั้งความก้าวหน้าต่าง ๆ ของสถานศึกษา เสนอต่อ APACC ตลอดระยะเวลาที่การรับรอง
ยังมีผลอยู่
ส่วนที่ 2
องค์ประกอบรายงานผลการศึกษา
และประเมินตนเอง
(Self - Study Report : SSR)
41
2.1 ส่วนที่ 1
42 คู่มือการประเมินและรับรองคุณภาพสถานศึกษา
42
2.1.1 ปก คานา สารบัญ
ปก
Self – Study Report
Technical College
ชื่อสถานศึกษาเป็นภาษาอังกฤษ
Office of the Vocational Education Commission
MINISTRY OF EDUCATION
THAILAND
ตราสถานศึกษา
43คู่มือการประเมินและรับรองคุณภาพสถานศึกษา
43
คานา
………………………………………………………………………………………………………………………
………………………………………………………………………………………………………………………
………………………………………………………………………………………………………………………
………………………………………………………………………………………………………………………
………………………………………………………………………………………………………………………
………………………………………………………………………………………………………………………
………………………………………………………………………………………………………………………
………………………………………………………………………………………………………………………
………………………………………………………………………………………………………………………
………………………………………………………………………………………………………………………
………………………………………………………………………………………………………………………
………………………………………………………………………………………………………………………
………………………………………………………………………………………………………………………
………………………………………………………………………………………………………………………
………………………………………………………………………………………………………………………
44 คู่มือการประเมินและรับรองคุณภาพสถานศึกษา
44
สารบัญ
………………………………………………………………………………………………………………………
………………………………………………………………………………………………………………………
………………………………………………………………………………………………………………………
………………………………………………………………………………………………………………………
………………………………………………………………………………………………………………………
………………………………………………………………………………………………………………………
………………………………………………………………………………………………………………………
………………………………………………………………………………………………………………………
………………………………………………………………………………………………………………………
………………………………………………………………………………………………………………………
………………………………………………………………………………………………………………………
………………………………………………………………………………………………………………………
………………………………………………………………………………………………………………………
………………………………………………………………………………………………………………………
………………………………………………………………………………………………………………………
45คู่มือการประเมินและรับรองคุณภาพสถานศึกษา
45
สารบัญตาราง
………………………………………………………………………………………………………………………
………………………………………………………………………………………………………………………
………………………………………………………………………………………………………………………
………………………………………………………………………………………………………………………
………………………………………………………………………………………………………………………
………………………………………………………………………………………………………………………
………………………………………………………………………………………………………………………
………………………………………………………………………………………………………………………
………………………………………………………………………………………………………………………
………………………………………………………………………………………………………………………
………………………………………………………………………………………………………………………
………………………………………………………………………………………………………………………
………………………………………………………………………………………………………………………
………………………………………………………………………………………………………………………
………………………………………………………………………………………………………………………
46 คู่มือการประเมินและรับรองคุณภาพสถานศึกษา
46
สารบัญภาพ
………………………………………………………………………………………………………………………
………………………………………………………………………………………………………………………
………………………………………………………………………………………………………………………
………………………………………………………………………………………………………………………
………………………………………………………………………………………………………………………
………………………………………………………………………………………………………………………
………………………………………………………………………………………………………………………
………………………………………………………………………………………………………………………
………………………………………………………………………………………………………………………
………………………………………………………………………………………………………………………
………………………………………………………………………………………………………………………
………………………………………………………………………………………………………………………
………………………………………………………………………………………………………………………
………………………………………………………………………………………………………………………
………………………………………………………………………………………………………………………
47คู่มือการประเมินและรับรองคุณภาพสถานศึกษา
47
2.1.2 ประวัติสถานศึกษา
………………………………………………………………………………………………………………………
………………………………………………………………………………………………………………………
………………………………………………………………………………………………………………………
………………………………………………………………………………………………………………………
………………………………………………………………………………………………………………………
………………………………………………………………………………………………………………………
………………………………………………………………………………………………………………………
………………………………………………………………………………………………………………………
………………………………………………………………………………………………………………………
………………………………………………………………………………………………………………………
………………………………………………………………………………………………………………………
………………………………………………………………………………………………………………………
………………………………………………………………………………………………………………………
………………………………………………………………………………………………………………………
………………………………………………………………………………………………………………………
………………………………………………………………………………………………………………………
………………………………………………………………………………………………………………………
………………………………………………………………………………………………………………………
………………………………………………………………………………………………………………………
………………………………………………………………………………………………………………………
………………………………………………………………………………………………………………………
48 คู่มือการประเมินและรับรองคุณภาพสถานศึกษา
48
2.1.3 วิสัยทัศน์ พันธกิจ ปรัชญา ฯลฯ ของสถานศึกษา
………………………………………………………………………………………………………………………
………………………………………………………………………………………………………………………
………………………………………………………………………………………………………………………
………………………………………………………………………………………………………………………
………………………………………………………………………………………………………………………
………………………………………………………………………………………………………………………
………………………………………………………………………………………………………………………
………………………………………………………………………………………………………………………
………………………………………………………………………………………………………………………
………………………………………………………………………………………………………………………
………………………………………………………………………………………………………………………
………………………………………………………………………………………………………………………
………………………………………………………………………………………………………………………
………………………………………………………………………………………………………………………
………………………………………………………………………………………………………………………
………………………………………………………………………………………………………………………
………………………………………………………………………………………………………………………
………………………………………………………………………………………………………………………
………………………………………………………………………………………………………………………
………………………………………………………………………………………………………………………
………………………………………………………………………………………………………………………
49คู่มือการประเมินและรับรองคุณภาพสถานศึกษา
49
2.1.4 แผนภูมิการบริหารสถานศึกษา
………………………………………………………………………………………………………………………
………………………………………………………………………………………………………………………
………………………………………………………………………………………………………………………
………………………………………………………………………………………………………………………
………………………………………………………………………………………………………………………
………………………………………………………………………………………………………………………
………………………………………………………………………………………………………………………
………………………………………………………………………………………………………………………
………………………………………………………………………………………………………………………
………………………………………………………………………………………………………………………
………………………………………………………………………………………………………………………
………………………………………………………………………………………………………………………
………………………………………………………………………………………………………………………
………………………………………………………………………………………………………………………
………………………………………………………………………………………………………………………
………………………………………………………………………………………………………………………
………………………………………………………………………………………………………………………
………………………………………………………………………………………………………………………
………………………………………………………………………………………………………………………
………………………………………………………………………………………………………………………
………………………………………………………………………………………………………………………
50 คู่มือการประเมินและรับรองคุณภาพสถานศึกษา
50
2.1.5 เกียรติประวัติ และรางวัลของสถานศึกษา
………………………………………………………………………………………………………………………
………………………………………………………………………………………………………………………
………………………………………………………………………………………………………………………
………………………………………………………………………………………………………………………
………………………………………………………………………………………………………………………
………………………………………………………………………………………………………………………
………………………………………………………………………………………………………………………
………………………………………………………………………………………………………………………
………………………………………………………………………………………………………………………
………………………………………………………………………………………………………………………
………………………………………………………………………………………………………………………
………………………………………………………………………………………………………………………
………………………………………………………………………………………………………………………
………………………………………………………………………………………………………………………
………………………………………………………………………………………………………………………
………………………………………………………………………………………………………………………
………………………………………………………………………………………………………………………
………………………………………………………………………………………………………………………
………………………………………………………………………………………………………………………
………………………………………………………………………………………………………………………
………………………………………………………………………………………………………………………
51คู่มือการประเมินและรับรองคุณภาพสถานศึกษา
51
2.1.6 ข้อมูลจานวนครูและบุคลากร
………………………………………………………………………………………………………………………
………………………………………………………………………………………………………………………
………………………………………………………………………………………………………………………
………………………………………………………………………………………………………………………
………………………………………………………………………………………………………………………
………………………………………………………………………………………………………………………
………………………………………………………………………………………………………………………
………………………………………………………………………………………………………………………
………………………………………………………………………………………………………………………
………………………………………………………………………………………………………………………
………………………………………………………………………………………………………………………
………………………………………………………………………………………………………………………
………………………………………………………………………………………………………………………
………………………………………………………………………………………………………………………
………………………………………………………………………………………………………………………
………………………………………………………………………………………………………………………
………………………………………………………………………………………………………………………
………………………………………………………………………………………………………………………
………………………………………………………………………………………………………………………
………………………………………………………………………………………………………………………
………………………………………………………………………………………………………………………
52 คู่มือการประเมินและรับรองคุณภาพสถานศึกษา
52
2.1.7 ข้อมูลจานวนนักเรียน นักศึกษา
………………………………………………………………………………………………………………………
………………………………………………………………………………………………………………………
………………………………………………………………………………………………………………………
………………………………………………………………………………………………………………………
………………………………………………………………………………………………………………………
………………………………………………………………………………………………………………………
………………………………………………………………………………………………………………………
………………………………………………………………………………………………………………………
………………………………………………………………………………………………………………………
………………………………………………………………………………………………………………………
………………………………………………………………………………………………………………………
………………………………………………………………………………………………………………………
………………………………………………………………………………………………………………………
………………………………………………………………………………………………………………………
………………………………………………………………………………………………………………………
………………………………………………………………………………………………………………………
………………………………………………………………………………………………………………………
………………………………………………………………………………………………………………………
………………………………………………………………………………………………………………………
………………………………………………………………………………………………………………………
………………………………………………………………………………………………………………………
53คู่มือการประเมินและรับรองคุณภาพสถานศึกษา
53
2.1.8 ข้อมูลหลักสูตรที่เปิดสอน
………………………………………………………………………………………………………………………
………………………………………………………………………………………………………………………
………………………………………………………………………………………………………………………
………………………………………………………………………………………………………………………
………………………………………………………………………………………………………………………
………………………………………………………………………………………………………………………
………………………………………………………………………………………………………………………
………………………………………………………………………………………………………………………
………………………………………………………………………………………………………………………
………………………………………………………………………………………………………………………
………………………………………………………………………………………………………………………
………………………………………………………………………………………………………………………
………………………………………………………………………………………………………………………
………………………………………………………………………………………………………………………
………………………………………………………………………………………………………………………
………………………………………………………………………………………………………………………
………………………………………………………………………………………………………………………
………………………………………………………………………………………………………………………
………………………………………………………………………………………………………………………
………………………………………………………………………………………………………………………
………………………………………………………………………………………………………………………
54
2.2 ข้อมูลสถานศึกษาตามแบบของ
APACC
55คู่มือการประเมินและรับรองคุณภาพสถานศึกษา
55
ข้อมูลสถานศึกษาตามแบบของ APACC
Section 1. The Profile of the Institution
1. Information about the Institution
(Name of Institution)
(Parent Institution)
(Country)
(Address)
(Telephone No.)
Fax No.
E-mail
Website
2. Status of the Institution (Please tick)
( )
( ) Constituent College
( ) Affiliated College
() Polytechnics/Technica l Colleges
( ) Technical School/Technical Centers/Vocational Training and Institute
( ) Department/Unit
( ) Others, please specify
3. Law/Ordinance that created the Institution, and date of establishment
4. Information about the Head of the Institution
Name
Position
Address
Telephone No.
Fax No.
E-Mail
56 คู่มือการประเมินและรับรองคุณภาพสถานศึกษา
56
5. Information for Communication about Other Important Officials (at least four)
Name Position Tel. No. Fax No. E-Mail
6. Any Quality Management System adopted by the institution? Please specify.
_________________________________________________________________________
_________________________________________________________________________
7. Any Quality Management System adopted by the institution? Please specify.
_________________________________________________________________________
_________________________________________________________________________
8. Area of the Institution (in acres) ______________________
Total Area ______________________
Built-up Area ______________________
9. Other Campuses of the Institution
Name of Campus Address
10. Classification of current TVET programs offered (Please tick )
Degree Undergraduate (UG)
( ) Bachelor
Postgraduate (PG)
( ) Master’s
( ) Doctoral
Diploma ( ) Diploma
( ) Postgraduate Diploma
Certificate ( ) Certificate Course
( ) Twinning Programs
Others, please specify
2.3 ผลการศึกษาและประเมินตนเอง
58 คู่มือการประเมินและรับรองคุณภาพสถานศึกษา
58
มาตรฐานที่ 1 การกากับดูแล และการบริหารจัดการ จานวน 3 ตัวบ่งชี้
Criterion I – Governance and Management
ตัวบ่งชี้ 1.1 โครงสร้างการบริหาร และคณะกรรมการบริหารสถานศึกษา
ตัวบ่งชี้ย่อย 1.1.1 จานวนครั้งที่สถานศึกษามีการสื่อสาร เผยแพร่วิสัยทัศน์ และพันธกิจ
กับผู้มีส่วนได้ส่วนเสีย
Indicator A – Administrative Structure and Bodies
1. How frequent does the institution communicate its vision and mission
to Stakeholders (administrators, governing board members, school board, student,
parents, faculty, staff and community)?
ตารางที่ 1–1 ผลการประเมินตนเอง ตัวบ่งชี้ย่อย 1.1.1
จานวนครั้ง
Frequency
กาเครื่องหมาย
Please tick
()
คะแนน (Points)
น้าหนัก
คะแนน
Weighted
(4)
ผลการประเมิน
ตนเอง
Institution’s
Evaluation
ทุก 3 เดือน (Every quarter) 4
ทุกภาคเรียน (Every semester) 3
ทุกปี (Yearly) 2
1 ครั้งต่อ 2 ปี (Once in two years) 1
1 ครั้งต่อ 3 ปี หรือไม่เคยดาเนินการ
Once in three years or never
0
Data Required
ภาคผนวก 1 การเผยแพร่วิสัยทัศน์ และพันธกิจของสถานศึกษาให้ผู้มีส่วนได้ส่วนเสียทราบ
Annex 1 Dissemination’s Vision and Mission to Stakeholders
59คู่มือการประเมินและรับรองคุณภาพสถานศึกษา
59
หลักฐานที่ใช้ในการพิจารณา
1. ข้อความแสดงวิสัยทัศน์ และพันธกิจ
2. ธรรมนูญของสถานศึกษา
3. ระเบียบบริหารสถานศึกษาสังกัดสานักงานคณะกรรมการการอาชีวศึกษา พ.ศ. 2552
และกฎกระทรวงว่าด้วยระเบียบ หลักเกณฑ์ และวิธีการประกันคุณภาพการศึกษา พ.ศ. 2553
4. แผนปฏิบัติการประจาปีงบประมาณ
5. คู่มือการประกันคุณภาพภายในของสถานศึกษา
6. รายงานประจาปีของสถานศึกษา
7. ข้อเสนอแนะของผู้มีส่วนได้ส่วนเสีย
8. เอกสารแจ้งเวียนที่เกี่ยวข้อง
Data Sources
1. Vision and Mission Statement
2. Institution’s Charter or Constitution
3. Government Laws Affecting Institution
4. Corporate Plan
5. Quality Manual
6. Capability Statement
7. Feedback from the Stakeholders
8. Copies of newsletters and related correspondence
ตัวบ่งชี้ย่อย 1.1.2 คณะกรรมการบริหารสถานศึกษา และหรือคณะกรรมการวิทยาลัย
มีส่วนร่วมในการกาหนดนโยบาย สนับสนุนการปฏิบัติงาน และโครงการต่าง ๆ ของสถานศึกษา
2. Are the members of the decision–making body involved in the formulation
of policy matters pertaining to the Institution?
ตารางที่ 1–2 ผลการประเมินตนเอง ตัวบ่งชี้ย่อย 1.1.2
การปฏิบัติ
กาเครื่องหมาย
Please tick
()
คะแนน (Points)
น้าหนักคะแนน
Weighted
(2)
ผลการประเมินตนเอง
Institution’s
Evaluation
มี (Yes) 2
ไม่มี (No) 0
60 คู่มือการประเมินและรับรองคุณภาพสถานศึกษา
60
Data Required
ภาคผนวก 2 องค์ประกอบของคณะกรรมการที่มีหน้าที่กาหนดนโยบาย
Annex 2 Composition of the Institution’s Highest Policy–Making Body
หลักฐานที่ใช้ในการพิจารณา
1. รายชื่อคณะกรรมการบริหารสถานศึกษา และหรือคณะกรรมการวิทยาลัย
2. รายงานการประชุมของคณะกรรมการบริหารสถานศึกษา และหรือคณะกรรมการวิทยาลัย
Data Sources
1. List of members of the board
2. Records of attendance
ตัวบ่งชี้ย่อย 1.1.3 จานวนครั้งที่คณะกรรมการบริหารสถานศึกษา และหรือคณะกรรมการ
วิทยาลัยเข้าร่วมประชุมเพื่อพิจารณา และตัดสินใจเกี่ยวกับการกาหนดนโยบายในเรื่องต่าง ๆ ของ
สถานศึกษา
3. How often does the institution’s decision making body (Governing Board,
Board of Regents, school board, etc.) meet to discuss decision/policy matters
of the institution?
ตารางที่ 1–3 ผลการประเมินตนเอง ตัวบ่งชี้ย่อย 1.1.3
จานวนครั้ง
Frequency
กา
เครื่องหมาย
Please tick
()
คะแนน (Points)
น้าหนัก
คะแนน
Weighted
(4)
ผลการประเมิน
ตนเอง
Institution’s
Evaluation
มากกว่า 4 ครั้งต่อปี
During regular meetings
4
4 ครั้งต่อปี
Four times a year
3
2 ครั้งต่อปี
Two times a year
2
1 ครั้งต่อปี
Once in a year
1
1 ครั้งต่อ มากกว่า 2 – 3 ปี หรือไม่เคยจัด
Once in more than a year or never
0
61คู่มือการประเมินและรับรองคุณภาพสถานศึกษา
61
Data Required
ภาคผนวก 3 บัญชีสรุปการประชุมของคณะกรรมการบริหารสถานศึกษา และหรือคณะกรรมการ
วิทยาลัย เรื่องการกาหนดนโยบาย (3 ปีย้อนหลัง)
ภาคผนวก 4 บัญชีสรุปการกาหนดนโยบายหลักที่สาคัญของคณะกรรมการบริหารสถานศึกษา
และหรือคณะกรรมการวิทยาลัย (3 ปีย้อนหลัง)
ภาคผนวก 5 บัญชีสรุปนโยบาย และคู่มือการดาเนินงานที่นาไปใช้ประโยชน์ในการจัดกิจกรรมของ
สถานศึกษา
Annex 3 List of Meeting of the Policy–Making Body (for the past three years)
Annex 4 List of Major Decisions of the policy–Making Body (for the past
three years)
Annex 5 Lists of Policy and Procedural Manuals
(Utilized by the institution to operationalize its activities)
หลักฐานที่ใช้ในการพิจารณา
1. บันทึกการประชุม
2. รายงานการประชุม
3. บันทึกข้อตกลงเกี่ยวกับนโยบายใหม่ ๆ ที่กาหนด
4. สรุปข้อมูลนโยบายที่ได้รับการอนุมัติแล้ว
Data Sources (for the past three years)
1. Minutes of the Meetings
2. Attendance Record of the Meetings
3. Memorandum of New Policies Created
4. Summary of Approved Policies
ตัวบ่งชี้ย่อย 1.1.4 จานวนครั้งในการทบทวนนโยบาย และขั้นตอนการปฏิบัติงาน เพื่อให้
สอดคล้องกับระบบการบริหารจัดการคุณภาพ
4. How often do you review policies and procedures to conform to
the Quality Management System?
62 คู่มือการประเมินและรับรองคุณภาพสถานศึกษา
62
ตารางที่ 1–4 ผลการประเมินตนเอง ตัวบ่งชี้ย่อย 1.1.4
จานวนครั้ง
Frequency
กา
เครื่องหมาย
Please tick
()
คะแนน (Points)
น้าหนัก
คะแนน
Weighted
(4)
ผลการประเมิน
ตนเอง
Institution’s
Evaluation
2 ครั้งต่อปี (Twice a year) 4
1 ครั้งต่อปี (One a year) 3
1 ครั้งต่อ 2 ปี (One in two years) 2
1 ครั้งต่อ 3 ปี (One in three years) 1
1 ครั้งต่อ มากกว่า 3 ปี หรือไม่เคย
ดาเนินการ (One in more than
three years or never)
0
หลักฐานที่ใช้ในการพิจารณา
1. คู่มือการประกันคุณภาพ (ถ้ามี)
2. รายงานการปรับปรุงระบบการบริหารงานคุณภาพ (QMS)
3. แผนภูมิการบริหารสถานศึกษา
4. บันทึกการติดตาม ตรวจสอบคุณภาพภายในสถานศึกษา
5. ปฏิทินการตรวจประเมินคุณภาพภายใน และภายนอก
6. ระเบียบการปฏิบัติงานของสถานศึกษา
Data Sources
1. Quality Manual, if any
2. Report of Review of QMS
3. Current Organizational Structure
4. Copies of Memorandum Re: Internal Quality Audit (IQA)
5. Schedule of IQA and External Audit
6. Standard Operating Procedures
63คู่มือการประเมินและรับรองคุณภาพสถานศึกษา
63
ตัวบ่งชี้ย่อย 1.1.5 ร้อยละของคณะกรรมการบริหารสถานศึกษา และหรือคณะกรรมการ
วิทยาลัยที่มีส่วนร่วมตัดสินใจในการจัดการอาชีวศึกษา
5. How much is the involvement of the institution’s Administrative
Committees in the decision making designed to support the TVET programs?
Please base your answers on the average percentage attendance of the committee
members, type of decision (unanimous, by majority, etc.), new initiatives undertaken,
benchmarked institutions and the regional/national thrust areas.
ตารางที่ 1–5 ผลการประเมินตนเอง ตัวบ่งชี้ย่อย 1.1.5
ร้อยละของการมีส่วนร่วม
Percentage of
Involvement
กาเครื่องหมาย
Please tick
()
คะแนน (Points)
น้าหนักคะแนน
Weighted
(4)
ผลการประเมินตนเอง
Institution’s
Evaluation
ตั้งแต่ 91 ขึ้นไป
91 and above
4
61 – 90 3
31 – 60 2
1 – 30 1
0 0
Data Required
ภาคผนวก 6 องค์ประกอบของคณะผู้บริหาร (โปรดแนบสาเนาคาบรรยายลักษณะของงานแต่ละ
ตาแหน่ง)
ภาคผนวก 7 การมีส่วนร่วมของคณะกรรมการบริหารในการตัดสินใจ
Annex 6 Composition of the Administrative Staff (Please attach copies of
job desertions for each position)
Annex 7 Involvements of Administrative Committees in Decision Making
หลักฐานที่ใช้ในการพิจารณา
1. คาสั่งแต่งตั้งคณะกรรมการบริหารสถานศึกษา และหรือคณะกรรมการวิทยาลัย
2. รายงานการประชุมของคณะกรรมการบริหารสถานศึกษา และหรือคณะกรรมการวิทยาลัย
3. บันทึกการประชุมของคณะกรรมการบริหารสถานศึกษา และหรือคณะกรรมการวิทยาลัย
4. รายชื่อสถานศึกษาที่มีมาตรฐานเทียบเคียงกัน
64 คู่มือการประเมินและรับรองคุณภาพสถานศึกษา
64
Data Sources
1. List of Administrative Committees
2. Summary of meetings conducted by administrative committees
3. Record of Attendance
4. List of Benchmarked Institutions
ตัวบ่งชี้ย่อย 1.1.6 ร้อยละของคณะกรรมการด้านวิชาการของสถานศึกษา หรือครูอาวุโส
ที่มีส่วนเกี่ยวข้องในการตัดสินใจเกี่ยวกับงานวิชาการ
6. How much is the involvement of the institution’s Academic
Committees/Senior Teachers in deciding academic matters like curriculum
development/implementation, grading system, supervision of teaching, etc.?
Please base your answers on the average percentage attendance of
the committee members, new initiatives undertaken, benchmarked institutions
and the regional/national thrust areas.
ตารางที่ 1–6 ผลการประเมินตนเอง ตัวบ่งชี้ย่อย 1.1.6
ร้อยละของการมีส่วนร่วม
Percentage of
Involvement
กาเครื่องหมาย
Please tick
()
คะแนน (Points)
น้าหนักคะแนน
Weighted
(4)
ผลการประเมินตนเอง
Institution’s
Evaluation
ตั้งแต่ 91 ขึ้นไป
91 and above
4
61 – 90 3
31 – 60 2
1 – 30 1
0 0
Data Required
ภาคผนวก 8 รายชื่อคณะกรรมการฝ่ายวิชาการ
ภาคผนวก 9 หน้าที่ความรับผิดชอบของหัวหน้าแผนก หัวหน้างาน ครูและเจ้าหน้าที่
ภาคผนวก 10 การมีส่วนร่วมในการตัดสินใจของคณะกรรมการฝ่ายวิชาการ
Annex 8 List of Academic Committees
Annex 9 Description of Duties of Dean/Department Heads, Faculty and Staff
Annex 10 Involvement of Academic Committees in Decision Making
65คู่มือการประเมินและรับรองคุณภาพสถานศึกษา
65
หลักฐานที่ใช้ในการพิจารณา
1. รายงานการประชุมของคณะกรรมการฝ่ายวิชาการ
2. นโยบายการวัดและประเมินผล
3. หลักสูตรการเรียนการสอน
4. รายชื่อสถานศึกษาที่มีมาตรฐานเทียบเคียงกัน
Data Sources
1. Summary of meetings conducted by academic committees
2. Approved policy on grading system
3. Current curriculum
4. List of benchmarked institutions
ตัวบ่งชี้ 1.2 คุณสมบัติของบุคลากรในการบริหารจัดการสถานศึกษา
Qualifications of Administrative Staff
ตัวบ่งชี้ย่อย 1.2.1 ร้อยละของบุคลากรในการบริหารจัดการสถานศึกษา มีคุณสมบัติตาม
ภาระงานที่รับผิดชอบ
Indicator B – Qualifications of Administrative Staff
1. What percentage e of Administrative Staff is competent in their respective
works? Please base your answers on the final weighted average as calculated
in Annex 11
ตารางที่ 1–7 ผลการประเมินตนเอง ตัวบ่งชี้ย่อย 1.2.1
ร้อยละของบุคลากรในการบริหาร
จัดการสถานศึกษามีคุณสมบัติ
ตามภาระงานที่รับผิดชอบ
Percentage of Competent
Administrative Staff
กาเครื่องหมาย
Please tick
()
คะแนน (Points)
น้าหนัก
คะแนน
Weighted
(4)
ผลการประเมิน
ตนเอง
Institution’s
Evaluation
ตั้งแต่ 91 ขึ้นไป
91 and above
4
61 – 90 3
31 – 60 2
1 – 30 1
0 0
66 คู่มือการประเมินและรับรองคุณภาพสถานศึกษา
66
Data Required
ภาคผนวก 11 บทสรุปคุณสมบัติ และรูปแบบการประเมินผลการปฏิบัติงานของฝ่ายบริหารจัดการ
(3 ปี ย้อนหลัง)
Annex 11 Summary of Qualifications and Performance Evaluation of
Administrative Support Staff (for the past three (3) years)
หลักฐานที่ใช้ในการพิจารณา
1. ข้อมูลส่วนตัวของบุคลากรในการบริหารจัดการสถานศึกษา ประสบการณ์การทางาน
และการประเมินผลการปฏิบัติงาน
2. การเข้าร่วมโครงการฝึกอบรมการพัฒนาบุคลากร
3. หลักฐานรับรองคุณสมบัติของบุคลากรในการบริหารจัดการสถานศึกษา ระดับชาติ หรือ
ระดับนานาชาติ
4. หลักฐานการประเมินผลการปฏิบัติงาน
Data Sources
1. Profile of administrative personnel indicating their academic qualifications,
years of work experience and performance evaluation
2. Training programs attended by the staff for the Staff Development
Program for the past three (3) years
3. Copy of national and international qualifications of administrative staff
4. Record of performance evaluation for the past three (3) years
ตัวบ่งชี้ 1.3 ระบบการบริหารจัดการ และขั้นตอนการดาเนินงาน
Management Systems and Procedures
ตัวบ่งชี้ย่อย 1.3.1 จานวนแผนงานโครงการพิเศษที่มีการวางแผน และนาสู่การปฏิบัติ
1. How many special projects/programs were planned in the past three (3)
years? Based from the planned projects/programs, how many were implemented?
67คู่มือการประเมินและรับรองคุณภาพสถานศึกษา
67
ตารางที่ 1–8 ผลการประเมินตนเอง ตัวบ่งชี้ย่อย 1 .3.1
Data Required
ภาคผนวก 12 โครงงานและโครงการพิเศษที่วางแผนไว้และดาเนินการสาเร็จ (3 ปีย้อนหลัง)
Annex 12 Programs and Projects Planned and Implemented (for the past
three (3) years)
หลักฐานที่ใช้ในการพิจารณา
1. รายชื่อแผนงาน โครงการพิเศษที่ได้วางแผนไว้
2. รายชื่อแผนงาน โครงการพิเศษที่ได้ดาเนินการแล้ว
3. ประโยชน์ที่ได้รับจากแผนงาน โครงการพิเศษ
4. รายงานประจาปี
Data Sources
1. List of planned programs and projects
2. List of implemented programs and projects
3. List of beneficiaries
4. Capability Statement
รายการประเมิน
Parameter
จานวนโครงการ
No. of
Programs/
Projects
กาเครื่องหมาย
Please tick
()
คะแนน (Points)
น้าหนักคะแนน
Weighted
(8)
ผลการประเมินตนเอง
Institution’s
Evaluation
จานวนแผนงาน
โครงการพิเศษ
ที่มีการวางแผนไว้
10 ขึ้นไป 4
7 – 9 3
4 – 6 2
1 – 3 1
ไม่มี 0
จานวนแผนงาน
โครงการพิเศษ
ที่นาสู่การปฏิบัติ
10 ขึ้นไป 4
7 – 9 3
4 – 6 2
1 – 3 1
ไม่มี 0
68 คู่มือการประเมินและรับรองคุณภาพสถานศึกษา
68
ตัวบ่งชี้ย่อย 1.3.2 จานวนครั้งที่ผู้รับผิดชอบด้านการเงิน มีการประชุมพิจารณาวางแผน
จัดสรรงบประมาณ และบริหารจัดการด้านการเงินในเรื่องอื่น ๆ
2. How often does the Financial Management Officials meet to discuss
budget planning and allocation, and other financial management activities?
ตารางที่ 1–9 ผลการประเมินตนเอง ตัวบ่งชี้ย่อย 1.3. 2
จานวนครั้ง
Frequency
กาเครื่องหมาย
Please tick
()
คะแนน (Points)
น้าหนักคะแนน
Weighted
(4)
ผลการประเมินตนเอง
Institution’s
Evaluation
4 ครั้งต่อปี (Four times a year) 4
2 ครั้งต่อปี (Twice a year) 3
1 ครั้งต่อปี (Once a year) 2
เมื่อมีความจาเป็นต้องประชุม
As required only
1
ไม่เคยประชุม (Never) 0
Data Required
ภาคผนวก 13 รายชื่อเจ้าหน้าที่ฝ่ายการเงิน
Annex 13 List of Financial Management Staff
หลักฐานที่ใช้ในการพิจารณา
1. ระบบการบริหารจัดการด้านการเงิน
2. คุณสมบัติของเจ้าหน้าที่การเงิน
3. ระบบบัญชี และการควบคุมงบประมาณ
4. รายงานการประชุมพิจารณา การจัดสรรงบประมาณ แสดงขั้นตอนการวางแผน และ
การจัดสรรงบประมาณ
Data Sources
1. Financial Management System
2. Qualifications of staff of Finance Unit
3. Copy of system of accounting and control
4. Procedure in budget planning and allocation
69คู่มือการประเมินและรับรองคุณภาพสถานศึกษา
69
ตัวบ่งชี้ย่อย 1.3.3 ร้อยละของเงินรายได้ของสถานศึกษาที่จัดสรรเพื่อการวางแผนพัฒนา
และการดาเนินงาน
Indicator C – Management Systems and Procedures
3. Indicate how much percentage of the institution’s income–generated
funds is allocated for its development plans and for its operation?
ตารางที่ 1–10 ผลการประเมินตนเอง ตัวบ่งชี้ย่อย 1.3.3
ร้อยละของเงินรายได้ของสถานศึกษา
ที่จัดสรรเพื่อการวางแผนพัฒนาและ
การดาเนินงาน
Percentage of Income
Generated Funds for
Development Funds
กาเครื่องหมาย
Please tick
()
คะแนน (Points)
น้าหนักคะแนน
Weighted
(4)
ผลการประเมินตนเอง
Institution’s
Evaluation
ตั้งแต่ 31 ขึ้นไป (31 and above) 4
21 – 30 3
11 – 20 2
1 – 10 1
0 0
Data Required
ภาคผนวก 14 แหล่งที่มาของเงิน และจานวนเงินทุนสนับสนุน (3 ปีย้อนหลัง)
Annex 14 Sources of Finance and Level of Funding (for the past three (3)
years)
หลักฐานที่ใช้ในการพิจารณา
1. รายงานรายได้ผลผลิตของนักเรียน นักศึกษา
2. แผนพัฒนาสถานศึกษา (ระยะยาว ระยะกลาง ระยะสั้น)
3. แผนปฏิบัติการประจาปีงบประมาณปัจจุบัน
4. คู่มือการปฏิบัติงาน
Data Sources
1. Report of Income–Generating Funds
2. Institution’s development plan (long–term, medium–term, short–term)
3. Operational Plan for current fiscal year
4. Work Manual
70 คู่มือการประเมินและรับรองคุณภาพสถานศึกษา
70
ตัวบ่งชี้ย่อย 1.3.4 จานวนครั้งในการตรวจสอบพัสดุประจาปี
4. How often does the institution audit its inventory?
ตารางที่ 1–11 ผลการประเมินตนเอง ตัวบ่งชี้ย่อย 1.3.4
จานวนครั้ง
Frequency
กาเครื่องหมาย
Please tick
()
คะแนน (Points)
น้าหนักคะแนน
Weighted
(4)
ผลการประเมินตนเอง
Institution’s
Evaluation
1 ครั้งต่อ 3 เดือน (Quarterly) 4
1 ครั้งต่อ 6 เดือน (Half yearly) 3
1 ครั้งต่อ 1 ปี (Annually) 2
1 ครั้งต่อ 2 ปี (Once in 2 years) 1
1 ครั้งต่อ มากกว่า 2 ปี
หรือไม่เคยตรวจสอบ
Once in more than 2 years or
never
0
Data Required
ภาคผนวก 15 ระบบการจัดซื้อจัดจ้าง
Annex 15 System of Procurement
หลักฐานที่ใช้ในการพิจารณา
1. ขั้นตอนการควบคุมพัสดุ
2. รายงานการตรวจสอบพัสดุ
3. รายงานการจัดซื้อจัดจ้าง
4. หลักฐานการจัดซื้อพัสดุ
Data Sources
1. Procedure in conducting inventory
2. Inventory Report for the past three (3) years
3. Report of supplies procurement for the last three (years)
4. Copy of types of supplies purchases
71คู่มือการประเมินและรับรองคุณภาพสถานศึกษา
71
ตัวบ่งชี้ย่อย 1.3.5 จานวนครั้งในการบริหารจัดการข้อมูลเอกสารให้เป็นปัจจุบัน
5. How often are communications and records sorted, filed and updated
for easy retrieval?
ตารางที่ 1–12 ผลการประเมินตนเอง ตัวบ่งชี้ย่อย 1.3. 5
จานวนครั้ง
Frequency
กาเครื่องหมาย
Please tick
()
คะแนน (Points)
น้าหนักคะแนน
Weighted
(4)
ผลการประเมินตนเอง
Institution’s
Evaluation
ทุกสัปดาห์ (Weekly) 4
ทุกเดือน (Monthly) 3
ทุก 3 เดือน (Quarterly) 2
2 ครั้งต่อปี (Twice a year) 1
1 ครั้งต่อปี (Annually) 0
Data Required
ภาคผนวก 16 รายการเอกสารสาคัญ
Annex 16 List of Major Records
หลักฐานที่ใช้ในการพิจารณา
1. ระบบการจัดเก็บเอกสาร
2. ระบบการบริหารจัดการข้อมูล
3. ทะเบียนหนังสือเข้า–ออก
4. วิธีการจัดเก็บ และทาลายเอกสาร
Data Sources
1. Filing system
2. Copy of Records Management System
3. Report on types of incoming and outgoing communications
4. Method of records disposal / archiving
72 คู่มือการประเมินและรับรองคุณภาพสถานศึกษา
72
สรุปผลการประเมินตนเอง มาตรฐานที่ 1 การกากับดูแล และการบริหารจัดการ
Criterion–Based
Summary of (Points)
Criterion I Governance and Management
ตารางที่ 1–13 สรุปผลการประเมินตนเอง มาตรฐานที่ 1 การกากับดูแล และการบริหารจัดการ
ตัวบ่งชี้
Indicators
น้าหนักคะแนน
Weighted Points
คะแนนที่ได้
Earned Points
ตัวบ่งชี้ 1.1 โครงสร้างการบริหาร และ
คณะกรรมการบริหารสถานศึกษา
Administrative Structure and Bodies
22
ตัวบ่งชี้ 1.2 คุณสมบัติบุคลากรฝ่ายสนับสนุน
ทางการศึกษา
Qualifications of Administrative Staff
4
ตัวบ่งชี้ 1.3 ระบบการบริหารจัดการ และ
ขั้นตอนการดาเนินงาน
Management Systems and Procedures
24
Total 50
73คู่มือการประเมินและรับรองคุณภาพสถานศึกษา
73
มาตรฐานที่ 2 การจัดการเรียนการสอน จานวน 6 ตัวบ่งชี้
Criterion II – Teaching and Learning
ตัวบ่งชี้ 2.1 วัตถุประสงค์การจัดการศึกษาของสถานศึกษา
Institutional Objectives
ตัวบ่งชี้ย่อย 2.1.1 ความสอดคล้องของการจัดการศึกษาของสถานศึกษากับวัตถุประสงค์
และเป้าหมายของการศึกษาชาติ และท้องถิ่น
Indicator A – Institutional Objectives
1. Are the institutional objectives aligned with the national standards
with regard to teaching and learning system?
ตารางที่ 2–1 ผลการประเมินตนเอง ตัวบ่งชี้ย่อย 2.1.1
รายการประเมิน
Parameter
ได้มาตรฐานตามที่กาหนดในระดับชาติ
Alignment with National Agenda
Please tick ()
ผลการประเมิน
ตนเอง
Institution’s
Evaluation
ใช่ YES
(4)
ไม่ใช่ NO
(0)
สถานศึกษามีการกาหนดวิสัยทัศน์
(Vision)
สถานศึกษามีการกาหนดพันธกิจ
(Mission)
สาขาวิชาที่เป็นเลิศ
(Thrust Areas)
สถานศึกษามีความรับผิดชอบต่อสังคม
(Social Responsibility)
สถานศึกษามีการจัดการเรียนการสอน
(Teaching and Learning)
ผู้สาเร็จการศึกษามีงานทา หรือเป็น
ผู้ประกอบการด้วยตนเอง
(Employment/Self–employment)
คะแนนสูงสุด MAXIMUM WEIGHT: 24
74 คู่มือการประเมินและรับรองคุณภาพสถานศึกษา
74
Data Required
ภาคผนวก 17 ระบบการเรียนการสอน
Annex 17 Teaching and Learning Systems
หลักฐานที่ใช้ในการพิจารณา
1. นโยบายด้านการศึกษาระดับชาติที่นามาใช้ในการจัดการอาชีวศึกษา
2. เอกสาร หลักฐาน ข้อมูล ที่แสดงให้เห็นถึงวิสัยทัศน์ พันธกิจ สาขาวิชาที่โดดเด่น
หรือความเป็นเลิศของสถานศึกษา การจัดการเรียนการสอน ความรับผิดชอบต่อสังคม และนโยบาย
การมีงานทาของผู้สาเร็จการศึกษา การจ้างงานและการเป็นผู้ประกอบการด้วยตนเอง
3. หลักสูตรที่ใช้ในปัจจุบัน
4. แนวนโยบายของรัฐบาล
5. รายชื่อสถานศึกษาที่มีมาตรฐานเทียบเคียงกัน
Data Sources
1. National policy on education affecting TVET Systems
2. Institutional Mission, Vision, Thrust Areas, Teaching and Learning, Social
Responsibility, Employment/Self–employment Policies
3. Copy of current curriculum
4. Government Policy Guidelines
5. List of benchmarked institutions
ตัวบ่งชี้ 2.2 หลักสูตร
Curriculum
ตัวบ่งชี้ย่อย 2.2.1 จานวนครั้งในการพัฒนาหลักสูตรที่สอดคล้องกับแนวโน้มของการเปลี่ยนแปลง
ในปัจจุบันและปรับกลยุทธ์ให้ตอบสนองความต้องการของตลาดแรงงาน
Indicator B – Curriculum
1. How often does your institution review the curriculum to integrate
current trends and strategies to meet industry needs?
75คู่มือการประเมินและรับรองคุณภาพสถานศึกษา
75
ตารางที่ 2–2 ผลการประเมินตนเอง ตัวบ่งชี้ย่อย 2.2.1
จานวนครั้ง
Frequency
กา
เครื่องหมาย
Please tick
()
คะแนน (Points)
น้าหนักคะแนน
Weighted
(4)
ผลการประเมินตนเอง
Institution’s
Evaluation
1 ครั้งต่อ 2 ปี (Once every 2 years)
1 ครั้งต่อ 3 ปี (Once every 3 years)
1 ครั้งต่อ 5 ปี (Once every 5 years)
1 ครั้งต่อมากกว่า 5 ปี หรือ เมื่อสมัคร
ขอรับการประเมินสถานศึกษา (Once in
more than 5 years or only when
applying for program or institutional
accreditation/ certification)
ไม่เคยปรับปรุงหลักสูตร (Never)
หลักฐานที่ใช้ในการพิจารณา
1. หลักสูตรที่ใช้ในปัจจุบัน
2. ร่องรอย หลักฐานในการปรับปรุงหลักสูตร
3. แนวทางในการออกแบบและพัฒนาหลักสูตร
4. รายชื่อสถานศึกษาที่มีมาตรฐานเทียบเคียงกัน
5. บันทึกการประชุมเกี่ยวกับการปรับปรุงหลักสูตร
6. รายงานการประชุม
Data Sources
1. Copy of current curriculum
2. Written drafts or proposal for curriculum revision
3. Guidelines on curriculum design and development
4. List of benchmarked institutions
5. Minutes of meeting on curriculum review
6. Record of attendance
76 คู่มือการประเมินและรับรองคุณภาพสถานศึกษา
76
ตัวบ่งชี้ย่อย 2.2.2 ลักษณะการมีส่วนร่วมของผู้ประกอบการ ครู บุคลากรทางการศึกษา
อื่น และผู้มีส่วนได้ส่วนเสียทุกภาคส่วนในการพัฒนาหลักสูตร
2. What is the frequency of involvement of the industry, faculty and
staff, students and other stakeholders in curriculum review (i.e., proposals are
written and submitted for curricular enhancement and improvement to proper
authorities; attendance to curriculum review and revision meetings called upon
by higher authorities)?
ตารางที่ 2–3 ผลการประเมินตนเอง ตัวบ่งชี้ย่อย 2.2.2
ผู้มีส่วนได้ส่วนส่วนเสีย
Stakeholders
จานวนครั้งของการมีส่วนร่วม กาเครื่องหมาย
Frequency of Involvement Please tick () ผลการ
ประเมิน
ตนเอง
Institution’s
Evaluation
เป็นภาระงาน
ตามปกติ
Regular
undertaking
(4)
โดยการนาของ
ผู้บังคับบัญชา
ระดับสูง
By invitation
of higher
authorities
(3)
มีส่วนร่วม
เมื่อมี
ความจาเป็น
Is a felt
need
(2)
มีส่วนร่วมเมื่อ
ถูกร้องขอหรือ
ถูกเชิญเข้าร่วม
Only when
required
(1)
ไม่เคยมี
ส่วนร่วม
Never
(0)
การมีส่วนของ
ภาคอุตสาหกรรม
และผู้ประกอบการ
(Industry)
การมีส่วนร่วมของครูและ
บุคลากรทางการศึกษาอื่น
(Faculty and Staff)
การมีส่วนร่วมของ
นักเรียน นักศึกษา
(Students)
การมีส่วนร่วมของ
ผู้มีส่วนได้ส่วนเสีย
ทุกภาคส่วน
(Other Stakeholders)
คะแนนสูงสุด MAXIMUM WEIGHT: 16
77คู่มือการประเมินและรับรองคุณภาพสถานศึกษา
77
ตัวบ่งชี้ย่อย 2.2.3 ร้อยละของหลักสูตรสาขาวิชาที่มีการพัฒนาในระยะเวลา 3 ปีย้อนหลัง
เทียบกับหลักสูตรสาขาวิชาทั้งหมด
3. What percentage of the total courses offered are reviewed in the last
three years?
ตารางที่ 2–4 ผลการประเมินตนเอง ตัวบ่งชี้ย่อย 2.2.3
ร้อยละ
Percentage
กาเครื่องหมาย
Please tick
()
คะแนน (Points)
น้าหนักคะแนน
Weighted
(4)
ผลการประเมินตนเอง
Institution’s
Evaluation
ตั้งแต่ 41 ขึ้นไป
(41 and above)
31 – 40
21 – 30
11 – 20
0 – 10
หลักฐานที่ใช้ในการพิจารณา
1. เอกสารหลักฐานการออกแบบ และพัฒนาหลักสูตร
2. หลักสูตร และคาอธิบายรายวิชา
3. บันทึกการประชุมที่เกี่ยวกับการปรับปรุงหลักสูตร
4. รายงานการประชุม
5. บันทึกข้อความเชิญประชุมครูเกี่ยวกับการปรับปรุง และพัฒนาหลักสูตร
6. โครงร่างหลักสูตรที่เสนอขออนุมัติต่อสถานศึกษา
Data Sources
1. Written guide on curriculum design and development
2. Written description of courses and curriculum
3. Minutes of meeting on curriculum review
4. Record of attendance
5. Memo inviting special participation of faculty meetings to review and
revise curriculum
6. Proposals written and submitted to proper authorities towards curriculum
revision
78 คู่มือการประเมินและรับรองคุณภาพสถานศึกษา
78
ตัวบ่งชี้ย่อย 2.2.4 หลักสูตรมีองค์ประกอบตามข้อกาหนด
4. Does the curriculum include components for the following areas?
ตารางที่ 2–5 ผลการประเมินตนเอง ตัวบ่งชี้ย่อย 2.2.4
องค์ประกอบของหลักสูตร
Areas
กาเครื่องหมาย
Please tick ()
ผลการประเมิน
ตนเอง
Institution’s
Evaluation
มี YES ไม่มี NO
(1) (0)
มีทักษะพื้นฐาน ทักษะวิชาชีพ และทักษะอื่น ๆ
ในการปฏิบัติงาน (Core Skills/Employability
Skills/Non–technical Skills)
มีแนวคิดการพัฒนาอย่างยั่งยืน (Sustainability
Concepts)
ทักษะการเป็นผู้ประกอบการ (Entrepreneurship)
ทักษะการเรียนรู้อย่างต่อเนื่อง การยกระดับฝีมือ
เฉพาะทาง การใช้ชุดการเรียนสาเร็จรูป
(Continuing/Specialized/Skills Upgrading/
Education Module)
คะแนนสูงสุด MAXIMUM WEIGHT: 4
หลักฐานที่ใช้ในการพิจารณา
1. เอกสารหลักฐานการออกแบบ และพัฒนาหลักสูตร
2. หลักสูตร และคาอธิบายรายวิชา
3. บันทึกการประชุมที่เกี่ยวกับการปรับปรุงหลักสูตร
4. รายงานการประชุม
5. บันทึกข้อความเชิญประชุมครูเกี่ยวกับการปรับปรุง และพัฒนาหลักสูตร
6. โครงร่างหลักสูตรที่เสนอขออนุมัติต่อสถานศึกษา
Data Sources
1. Written guide on curriculum design and development
2. Written description of courses and curriculum
3. Minutes of meeting on curriculum review
79คู่มือการประเมินและรับรองคุณภาพสถานศึกษา
79
4. Record of attendance
5. Memo inviting special participation of faculty meetings to review and
revise curriculum
6. Proposals written and submitted to proper authorities towards curriculum
revision
ตัวบ่งชี้ 2.3 ประมวลการเรียนการสอนรายวิชา
Syllabus
ตัวบ่งชี้ย่อย 2.3.1 ระยะเวลาในการพัฒนา ปรับปรุงประมวลการเรียนการสอนรายวิชา
หรือโครงสร้างรายวิชา ให้มีความทันสมัยและสอดคล้องกับแนวโน้มและกลยุทธ์ใหม่
Indicator C – Syllabus
1. How often are the syllabi updated and revised to integrate new trends,
strategies?
ตารางที่ 2–6 ผลการประเมินตนเอง ตัวบ่งชี้ย่อย 2.3.1
จานวนครั้ง
Frequency
กาเครื่องหมาย
Please tick
()
คะแนน (Points)
น้าหนักคะแนน
Weighted
(4)
ผลการประเมินตนเอง
Institution’s
Evaluation
ทุก ๆ ปี (Every year) 4
2 ปีต่อครั้ง (Once in 2 years) 3
3 ปีต่อครั้ง (Once in 3 years) 2
4 ปีต่อครั้ง (Once in 4 years) 1
มากกว่า 4 ปีต่อครั้ง หรือไม่เคย
(Once in more than 4 years
or never)
0
Data Required
ภาคผนวก 18 ตัวอย่างประมวลการเรียนการสอนหรือโครงการสอนรายวิชาที่ได้รับการอนุมัติ
Annex 18 Sample of Approved Syllabus
80 คู่มือการประเมินและรับรองคุณภาพสถานศึกษา
80
หลักฐานที่ใช้ในการพิจารณา
1. ประมวลการเรียนการสอนรายวิชาของสถานศึกษา
2. รายชื่อครูในสถานศึกษา
3. บันทึกการประชุมเกี่ยวกับการทบทวน และปรับปรุงประมวลการเรียนการสอนรายวิชา
4. รายงานการประชุม
Data Sources
1. Institution’s course syllabus for the last three years
2. List of faculty members for the last three years
3. Minutes of meeting on syllabus review and revision
4. Record of attendance
ตัวบ่งชี้ 2.4 สื่อการเรียนการสอน
Instructional Materials
ตัวบ่งชี้ย่อย 2.4.1 ร้อยละของสื่อการเรียนการสอนที่นาไปใช้ในการจัดการเรียนการสอน
Indicator D – Instructional Materials
1. Is teaching and learning enhanced by the availability of print and
non–print instructional materials, access to networked computer facilities, use
of audio–visual aids and other advanced technologies?
ตารางที่ 2–7 ผลการประเมินตนเอง ตัวบ่งชี้ย่อย 2.4.1
รายการประเมิน
Parameter
ร้อยละของสื่อ
Percentage
Availability
กาเครื่องหมาย
Please tick
()
คะแนน (Points)
น้าหนัก
คะแนน
Weighted
(16)
ผลการประเมิน
ตนเอง
Institution’s
Evaluation
ร้อยละของสื่อสิ่งพิมพ์ที่
นาไปใช้ในการจัดการเรียน
การสอน
(Instructional Materials
Print–based (modules,
workbooks, manuals,
etc.)
ตั้งแต่ 81 ขึ้นไป
(81 and above)
4
61 – 80 3
41 – 60 2
21 – 40 1
0 – 20
(20 or less)
0
81คู่มือการประเมินและรับรองคุณภาพสถานศึกษา
81
ตารางที่ 2–7 (ต่อ)
รายการประเมิน
Parameter
ร้อยละของสื่อ
Percentage
Availability
กาเครื่องหมาย
Please tick
()
คะแนน (Points)
น้าหนัก
คะแนน
Weighted
(16)
ผลการประเมิน
ตนเอง
Institution’s
Evaluation
ร้อยละของระบบเครือข่าย
อินเทอร์เน็ตที่นาไปใช้ในการ
จัดการเรียนการสอน
(Access to networked
computer)
ตั้งแต่ 81 ขึ้นไป
(81 and above)
4
61 – 80 3
41 – 60 2
21 – 40 1
0 – 20
(20 or less)
0
ร้อยละของสื่อโสตทัศน์ที่
นาไปใช้ในการจัดการเรียน
การสอน
Audio visual aids
(multimedia projector,
CDs, DVDs, etc.)
ตั้งแต่ 81 ขึ้นไป
(81 and above)
4
61 – 80 3
41 – 60 2
21 – 40 1
0 – 20
(20 or less)
0
ร้อยละของสื่อเทคโนโลยี
ขั้นสูงที่นาไปใช้ในการ
จัดการเรียนการสอน
Advanced technologies
(teleconferencing,
closed–circuit TV,
mobile learning etc.)
ตั้งแต่ 81 ขึ้นไป
(81 and above)
4
61 – 80 3
41 – 60 2
21 – 40 1
0 – 20
(20 or less)
0
Data Required
ภาคผนวก 19 รายการสื่อการสอน
Annex 19 List of Instructional Materials
82 คู่มือการประเมินและรับรองคุณภาพสถานศึกษา
82
หลักฐานที่ใช้ในการพิจารณา
1. บัญชีรายชื่อครู
2. บัญชีรายชื่อนักเรียน นักศึกษา
3. ทะเบียนสื่อการเรียนการสอน
4. เอกสารแสดงขั้นตอนการบารุงรักษา
Data Sources
1. List of faculty members
2. List of student population
3. Inventory of instructional materials
4. Maintenance procedure
ตัวบ่งชี้ย่อย 2.4.2 ร้อยละของงบประมาณที่จัดสรรเพื่อจัดซื้อสื่อการเรียนการสอน และ
การบารุงรักษาเพื่อการนากลับมาใช้ใหม่
2. What percentage of the total financial resources is made available
for the purchase of these instructional materials; and maintenance/recycle or
reuse?
Instructional materials include consumables, print/non–print materials used
for instruction.
ตารางที่ 2–8 ผลการประเมินตนเอง ตัวบ่งชี้ย่อย 2.4.2
ร้อยละของงบประมาณที่จัดสรร
เพื่อจัดซื้อสื่อการเรียนการสอน
และการบารุงรักษา
เพื่อการนากลับมาใช้ใหม่
Percentage of Total Budget
กาเครื่องหมาย
Please tick
()
คะแนน (Points)
น้าหนักคะแนน
Weighted
(4)
ผลการประเมินตนเอง
Institution’s
Evaluation
ตั้งแต่ 21 ขึ้นไป
(21 and above)
4
16 – 20 3
11 – 15 2
5 – 10 1
0 – 4 0
83คู่มือการประเมินและรับรองคุณภาพสถานศึกษา
83
หลักฐานที่ใช้ในการพิจารณา
1. สรุปงบหน้าของงบประมาณประจาปี
2. งบประมาณที่จัดสรรสาหรับสื่อการเรียนการสอน
3. งบการเงิน
4. กระบวนการจัดซื้อจัดจ้าง
Data Sources
1. Budget proposal
2. Budget allocation for instructional materials
3. Financial statements
4. Procedure of procurement
ตัวบ่งชี้ย่อย 2.4.3 ร้อยละของวัสดุการเรียนการสอนที่มีความสอดคล้อง และเพียงพอ
ต่อหลักสูตรการเรียนการสอนเป็นไปตามข้อกาหนด
3. How compliant is the student–instructional materials with the curriculum
in terms of (relevance and adequacy)?
ตารางที่ 2–9 ผลการประเมินตนเอง ตัวบ่งชี้ย่อย 2.4.3
รายการประเมิน
Parameter
มาตรฐาน
ชาติ
National
Standards
สภาพของ
สถานศึกษา
Institution’s
Status
ร้อยละเฉลี่ย
Average
Percentage
Compliance
กา
เครื่องหมาย
Please tick
()
คะแนน (Points)
น้าหนัก
คะแนน
Weighted
(4)
ผลการประเมิน
ตนเอง
Institution’s
Evaluation
ร้อยละของวัสดุ
การเรียนการสอน
ที่มีความสอดคล้อง
และเพียงพอต่อ
หลักสูตร
การเรียนการสอน
เป็นไปตาม
ข้อกาหนด
Instructional
Materials
81 ขึ้นไป
(81 and above)
4
61 – 80 3
41 – 60 2
21 – 40 1
0 – 20 0
84 คู่มือการประเมินและรับรองคุณภาพสถานศึกษา
84
หลักฐานที่ใช้ในการพิจารณา
1. ทะเบียนนักเรียน นักศึกษา
2. รายการวัสดุการเรียนการสอน และสถานที่ที่ใช้ในการเรียนการสอน
3. ทะเบียนวัสดุการเรียนการสอน
4. มาตรฐานหรือข้อกาหนดด้านวัสดุ และครุภัณฑ์การเรียนการสอน
Data Sources
1. Student population
2. List of instructional materials, including location
3. Inventory of instructional materials
4. Government Prescribed Requirements
ตัวบ่งชี้ 2.5 เทคนิค และวิธีการสอน
Teaching Methods and Techniques
ตัวบ่งชี้ย่อย 2.5.1 ระดับประสิทธิภาพในการใช้เทคนิค และวิธีการสอนของครู
Indicator E – Teaching Methods and Techniques
1. To what extent do the faculty members adopt the following teaching
methods and techniques?
ตารางที่ 2–10 ผลการประเมินตนเอง ตัวบ่งชี้ย่อย 2.5.1
ระดับประสิทธิภาพ
ในการใช้เทคนิค
และวิธีการสอนของครู
Teaching Method/
Technique
ระดับของประสิทธิภาพการใช้เทคนิคและวิธีการสอน
Extent and effectiveness of use Please tick ()
ผลการประเมิน
ตนเอง
Institution’s
Evaluation
เป็นแบบอย่างได้
Exemplary
(4)
ดี
Good
(3)
ยอมรับได้
Acceptable
(2)
ระดับเริ่มต้น
As beginner
(1)
ไม่เคยใช้
Never
(0)
การสอนแบบการแก้ปัญหา
การทดลองการใช้
สถานการณ์จาลอง
การปฏิบัติจริง
Problem Solving/
Experiments/
Simulation/ Hands–on
85คู่มือการประเมินและรับรองคุณภาพสถานศึกษา
85
ตารางที่ 2–10 (ต่อ)
ระดับประสิทธิภาพ
ในการใช้เทคนิค
และวิธีการสอนของครู
Teaching Method/
Technique
ระดับของประสิทธิภาพการใช้เทคนิคและวิธีการสอน
Extent and effectiveness of use Please tick ()
ผลการประเมิน
ตนเอง
Institution’s
Evaluation
เป็นแบบอย่างได้
Exemplary
(4)
ดี
Good
(3)
ยอมรับได้
Acceptable
(2)
ระดับเริ่มต้น
As beginner
(1)
ไม่เคยใช้
Never
(0)
การสอนแบบการอภิปราย
กลุ่ม การระดมความคิดและ
การแบ่งปันประสบการณ์
Group Discussion,
Brainstorming and
Experience Sharing
การเรียนรู้แบบปฏิสัมพันธ์
การเรียนแบบลงมือปฏิบัติ
Interactive Learning
/Workshops
การสอนแบบเรียน เป็น
ชิ้นงานหรือโครงการ
กรณีศึกษา
Project–based
Learning/Case study
การสอนแบบใช้สื่อมัลติมีเดีย
ในการนาเสนอ
Multimedia
Presentation/ others
(please specify)
คะแนนสูงสุด MAXIMUM WEIGHT: 20
หลักฐานที่ใช้ในการพิจารณา
1. รายชื่อครู
2. เทคนิค และวิธีการการสอนที่ครูนามาใช้
Data Sources
1. List of faculty members for the last three years
2. Teaching methods and techniques
86 คู่มือการประเมินและรับรองคุณภาพสถานศึกษา
86
ตัวบ่งชี้ 2.6 ตัวชี้วัดเกี่ยวกับการจัดการเรียนการสอนด้านอื่น ๆ
Other Related Teaching–Learning Indicators
ตัวบ่งชี้ย่อย 2.6.1 จานวนครั้งในการนิเทศ ติดตาม และประเมินผล
Indicator F – Other Related Teaching–Learning Indicators
1. What is the frequency of monitoring and evaluating (e.g., supervision
of classes; teacher–supervisor conferences; performance assessment of teachers,
percentage of completed courses in due time); different teaching and learning
processes to assess its effectiveness and relevance?
ตารางที่ 2–11 ผลการประเมินตนเอง ตัวบ่งชี้ย่อย 2.6.1
เทคนิคและวิธีการสอน
Teaching
Method/Technique
จานวนครั้งในการดาเนินการ Extent of use
Please tick ()
ผลการประเมิน
ตนเอง
Institution’s
Evaluation
1 ครั้ง
ต่อเดือน
Monthly
(4)
1 ครั้ง
ต่อ 3 เดือน
Quarterly
(3)
2 ครั้ง
ต่อปี
Twice
a year
(2)
1 ครั้ง
ต่อปี
Once
a year
(1)
ไม่เคย
ดาเนินการ
Never
(0)
ด้านการสอน
(Delivery of instruction)
ด้านการใช้ประโยชน์
ห้องปฏิบัติการ โรงฝึกงาน
การฝึกงาน การฝึกระหว่าง
การทางาน การฝึกอบรม
อุตสาหกรรม
(Utilization of laboratories/
workshops/industrial
training/on–the–job
training)
ด้านการวัดและประเมินผล
ผู้เรียน
(Student’s Assessment/
Examination)
87คู่มือการประเมินและรับรองคุณภาพสถานศึกษา
87
ตารางที่ 2–11 (ต่อ)
เทคนิคและวิธีการสอน
Teaching
Method/Technique
จานวนครั้งในการดาเนินการ Extent of use
Please tick ()
ผลการประเมิน
ตนเอง
Institution’s
Evaluation
1 ครั้ง
ต่อเดือน
Monthly
(4)
1 ครั้ง
ต่อ 3 เดือน
Quarterly
(3)
2 ครั้ง
ต่อปี
Twice
a year
(2)
1 ครั้ง
ต่อปี
Once
a year
(1)
ไม่เคย
ดาเนินการ
Never
(0)
ด้านการประเมินผลการ
ปฏิบัติงานของครู
(Faculty Performance
Evaluation)
ด้านการจัดการเรียนรู้
ตลอดชีวิต
(Lifelong learning
programs)
คะแนนสูงสุด MAXIMUM WEIGHT: 20
หลักฐานที่ใช้ในการพิจารณา
1. เอกสารหลักฐานแสดงกระบวนการจัดการเรียนการสอนของสถานศึกษา
2. การวัดและประเมินผลนักเรียน นักศึกษา
3. ผลการประเมินการปฏิบัติงานของครู
4. ระบบการกากับ ติดตาม และการประเมินผลกระบวนการจัดการเรียนการสอน
5. ร้อยละของการนาแผนการจัดการเรียนรู้ไปใช้ในการจัดการเรียนการสอน
Data Sources
1. Copies of teaching and learning processes used by the institution
2. Student assessment
3. Faculty performance evaluation
4. System of monitoring and evaluation of teaching and learning processes
5. Percentage of implementation of lesson plan
88 คู่มือการประเมินและรับรองคุณภาพสถานศึกษา
88
สรุปผลการประเมินตนเอง มาตรฐานที่ 2 การจัดการเรียนการสอน
Criteria–Based
Summary of Points
Criterion II Teaching and Learning
ตารางที่ 2–12 สรุปผลการประเมินตนเอง มาตรฐานที่ 2 การจัดการเรียนการสอน
ตัวบ่งชี้
Indicators
น้าหนักคะแนน
Weighted Points
คะแนนที่ได้
Earned Points
ตัวบ่งชี้ 2.1 วัตถุประสงค์การจัดการศึกษาของ
สถานศึกษา
Institutional Objectives
24
ตัวบ่งชี้ 2.2 หลักสูตร
Curriculum
28
ตัวบ่งชี้ 2.3 ประมวลการเรียนการสอนรายวิชา
Syllabus
4
ตัวบ่งชี้ 2.4 สื่อการเรียนการสอน
Instructional Materials
24
ตัวบ่งชี้ 2.5 เทคนิค และวิธีการสอน
Teaching Methods and Techniques
20
ตัวบ่งชี้ 2.6 ตัวชี้วัดเกี่ยวกับการจัดการเรียน
การสอนด้านอื่น ๆ
Other Related Teaching–Learning Indicators
20
Total 120
89คู่มือการประเมินและรับรองคุณภาพสถานศึกษา
89
มาตรฐานที่ 3 ครูและบุคลากรทางการศึกษาอื่น จานวน 3 ตัวบ่งชี้
Criterion III – Faculty and Staff
ตัวบ่งชี้ 3.1 คุณสมบัติและบทบาทหน้าที่ความรับผิดชอบของครู และบุคลากรทางการศึกษาอื่น
Qualifications and Job Descriptions of Faculty Members and Staff
ตัวบ่งชี้ย่อย 3.1.1 ร้อยละของครูและผู้บริหารทุกระดับที่มีคุณวุฒิทางการศึกษาและ
ประสบการณ์ตามรายวิชาที่สอน หรือตามภาระงานที่ได้รับมอบหมายตรงตามคุณสมบัติและประสบการณ์
ขั้นต่่าที่ก่าหนด
Indicator A – Qualifications and Job Descriptions of Faculty Members and Staff
1. What percent of total faculty members possess the appropriate academic
Qualifications and experience to teach the courses assigned to them?
ตารางที่ 3–1 ผลการประเมินตนเอง ตัวบ่งชี้ย่อย 3.1.1
ต่าแหน่งของครู
และบุคลากร
Faculty Rank
คุณวุฒิ
การศึกษา
ขั้นต่าที่กาหนด
Prescribed
minimum
Qualification
ประสบการณ์
ขั้นต่า
ที่กาหนด
Prescribed
minimum
Experience
ร้อยละของครูที่มีคุณวุฒิและประสบการณ์ตามที่กาหนด
Percentage of faculty having
the prescribed qualification & experience
ผลการ
ประเมิน
ตนเอง
Institution’s
Evaluation
ตั้งแต่ร้อยละ
81 ขึ้นไป
(4)
ร้อยละ
61 – 80
(3)
ร้อยละ
41 – 60
(2)
ร้อยละ
21 – 40
(1)
ร้อยละ
0 – 20
(0)
ผู้บริหารที่มีคุณวุฒิ
ทางการศึกษาและ
ประสบการณ์ตรงตาม
คุณสมบัติขั้นต่่าที่
ก่าหนด (Head of
Institution/Principal/Di
rector/Administrator)
หัวหน้าแผนกที่มีคุณวุฒิ
ทางการศึกษา และ
ประสบการณ์ตรงตาม
คุณสมบัติขั้นต่่าที่
ก่าหนด (Chief
Instructor/ Head of
the Department/
Assistant Professor/
Senior Academic
Officer)
90 คู่มือการประเมินและรับรองคุณภาพสถานศึกษา
90
ตารางที่ 3–1 (ต่อ)
ต่าแหน่งของครู
และบุคลากร
Faculty Rank
คุณวุฒิ
การศึกษา
ขั้นต่าที่กาหนด
Prescribed
minimum
Qualification
ประสบการณ์
ขั้นต่า
ที่กาหนด
Prescribed
minimum
Experience
ร้อยละของครูที่มีคุณวุฒิและประสบการณ์ตามที่กาหนด
Percentage of faculty having
the prescribed qualification & experience
ผลการ
ประเมิน
ตนเอง
Institution’s
Evaluation
ตั้งแต่ร้อยละ
81 ขึ้นไป
(4)
ร้อยละ
61 – 80
(3)
ร้อยละ
41 – 60
(2)
ร้อยละ
21 – 40
(1)
ร้อยละ
0 – 20
(0)
ครูอาวุโส และครูที่มี
คุณวุฒิทางการศึกษา
และประสบการณ์ตรง
ตามคุณสมบัติขั้นต่่า
ที่ก่าหนด (Senior
Lecturer/Lecturer/
Instructor)
ครูผู้ช่วย และครูพิเศษ
สอนที่มีคุณวุฒิทาง
การศึกษา และ
ประสบการณ์ตรงตาม
คุณสมบัติขั้นต่่าที่
ก่าหนด (Junior
Instructor/or its
equivalent)
คะแนนสูงสุด MAXIMUM WEIGHT: 16
Data Required
ภาคผนวก 20 ข้อมูลครู
Annex 20 Faculty Information
Data Sources
1. List of faculty members
2. Profile of faculty members
3. Job Description
4. Government Standard
5. Policy on recruitment, selection and orientation of faculty members
91คู่มือการประเมินและรับรองคุณภาพสถานศึกษา
91
หลักฐานที่ใช้ในการพิจารณา
1. รายชื่อของครู และผู้บริหารทุกระดับ
2. ประวัติของครู และผู้บริหารทุกระดับ
3. ค่าสั่งแต่งตั้ง และภาระหน้าที่ที่มอบหมายให้รับผิดชอบ
4. มาตรฐานต่าแหน่งครู และผู้บริหาร
5. นโยบายในการสรรหา การคัดเลือก การปฐมนิเทศครูและผู้บริหาร
ตัวบ่งชี้ย่อย 3.1.2 ร้อยละของบุคลากรทางการศึกษาอื่นที่มีคุณวุฒิทางการศึกษาและ
ประสบการณ์ที่จ่าเป็นต่อการปฏิบัติงานตรงตามคุณสมบัติขั้นต่่าที่ก่าหนด
2. What percent of total staff possess the appropriate academic qualification
and experience required of their job?
ตารางที่ 3–2 ผลการประเมินตนเอง ตัวบ่งชี้ย่อย 3.1.2
ตาแหน่งของ
บุคลากร
ทางการศึกษา
Staff Rank
คุณวุฒิ
ขั้นต่าที่กาหนด
Prescribed
minimum
Qualification
ประสบการณ์
ขั้นต่า
ที่กาหนด
Prescribed
minimum
Experience
ร้อยละของบุคลกรที่คุณวุฒิทางการศึกษาและ
ประสบการณ์ที่กาหนด
Percentage of staff having the prescribed
qualification & experience
ผลการ
ประเมิน
ตนเอง
Institution’s
Evaluation
ตั้งแต่ร้อยละ
81 ขึ้นไป
(4)
ร้อยละ
71 – 80
(3)
ร้อยละ
61 – 70
(2)
ร้อยละ
51 – 60
(1)
ร้อยละ
0 – 50
(0)
ร้อยละของบุคลากรทาง
การศึกษาอื่น ที่มี
คุณวุฒิทางการศึกษา
และประสบการณ์ที่
จ่าเป็นต่อการ
ปฏิบัติงานตรงตาม
คุณสมบัติขั้นต่่าที่
ก่าหนด
– Regular
– Probationary
– Temporary
คะแนนสูงสุด MAXIMUM WEIGHT: 4
Data Required
ภาคผนวก 21 ข้อมูลบุคลากร
Annex 21 Staff Information
92 คู่มือการประเมินและรับรองคุณภาพสถานศึกษา
92
หลักฐานที่ใช้ในการพิจารณา
1. ค่าสั่งแต่งตั้งและภาระหน้าที่ที่มอบหมายให้รับผิดชอบ
2. ประวัติของบุคลากร
3. วุฒิการศึกษา เกียรติบัตร และประกาศนียบัตรของบุคลากร
4. นโยบายในการสรรหา การคัดเลือก และการปฐมนิเทศ
5. มาตรฐานต่าแหน่งที่ก่าหนด
ตัวบ่งชี้ย่อย 3.1.3 ร้อยละของครู และบุคลากรทางการศึกษาอื่นที่สถานศึกษาจัดหามา
ทดแทนในต่าแหน่งที่ว่าง
3. How much is the institutional effort in filling up the vacant posts
for faculty and/or staff?
ตารางที่ 3–3 ผลการประเมินตนเอง ตัวบ่งชี้ย่อย 3.1.3
ร้อยละของครูและบุคลากรทางการ
ศึกษาที่สถานศึกษาอื่นจัดหามาทดแทน
ในตาแหน่งที่ว่าง
Percentage of posts for faculty
and staff that is filled
กาเครื่องหมาย
Please tick
()
คะแนน (Points)
น้าหนัก
คะแนน
Weighted
(4)
ผลการประเมิน
ตนเอง
Institution’s
Evaluation
ตั้งแต่ 81 ขึ้นไป
(81 and above)
4
61 – 80 3
41 – 60 2
21 – 40 1
0 – 20 0
หลักฐานที่ใช้ในการพิจารณา
1. ค่าสั่งแต่งตั้ง และภาระหน้าที่ที่มอบหมายให้รับผิดชอบ
2. ประวัติของบุคลากร
3. วุฒิการศึกษาของบุคลากร
4. นโยบายในการสรรหา คัดเลือก และการปฐมนิเทศ
5. มาตรฐานต่าแหน่งที่ก่าหนด
93คู่มือการประเมินและรับรองคุณภาพสถานศึกษา
93
ตัวบ่งชี้ย่อย 3.1.4 ร้อยละของครูที่มีพื้นฐาน หรือประสบการณ์มาจากภาคอุตสาหกรรม
หรือสถานประกอบการ
4. Out of the total hired faculty, what percent come from the industry
or have industry background?
ตารางที่ 3–4 ผลการประเมินตนเอง ตัวบ่งชี้ที่ 3.1.4
ร้อยละของครูที่มีพื้นฐาน หรือประสบการณ์มา
จากภาคอุตสาหกรรม หรือสถานประกอบการ
Percentage of those coming from
the industry or have industry
background
กาเครื่องหมาย
Please tick
()
คะแนน (Points)
น้าหนัก
คะแนน
Weighted
(4)
ผลการประเมิน
ตนเอง
Institution’s
Evaluation
ตั้งแต่ 46 ขึ้นไป
(46 and above)
4
31 – 45 3
16 – 30 2
1 – 15 1
0 0
Data Required
ภาคผนวก 21 ข้อมูลบุคลากร
Annex 21 Staff Information
หลักฐานที่ใช้ในการพิจารณา
1. ค่าสั่งแต่งตั้ง และภาระหน้าที่ที่มอบหมายให้รับผิดชอบ
2. ประวัติของบุคลากร
3. วุฒิการศึกษา เกียรติบัตร และประกาศนียบัตร หรือใบรับรองการผ่านงาน
4. นโยบายในการสรรหา คัดเลือก และการปฐมนิเทศ
5. มาตรฐานต่าแหน่งที่ก่าหนด
Data Sources
1. Job Description
2. Profile of Staff
3. Diplomas/Certificates
4. Policy on recruitment, selection and orientation of and staff
5. Government Standard
94 คู่มือการประเมินและรับรองคุณภาพสถานศึกษา
94
ตัวบ่งชี้ 3.2 ภาระงานสอน และภาระงานที่ได้รับมอบหมายของครู
Assignment and Load of Faculty Members
ตัวบ่งชี้ย่อย 3.2.1 ค่าเฉลี่ยร้อยละของครูที่ปฏิบัติงานได้ตามเกณฑ์ที่ก่าหนด
Indicator B – Assignment and Load of Faculty Members
1. What is the average percentage of the faculty members’ workload,
assignments and numbers of preparations comply with the established government
or institutional standards?
ตารางที่ 3–5 ผลการประเมินตนเอง ตัวบ่งชี้ย่อย 3.2.1
ค่าเฉลี่ยร้อยละของครูที่ปฏิบัติงาน
ได้ตามเกณฑ์กาหนด
Percentage of Compliance
กา
เครื่องหมาย
Please tick
()
น้าหนัก
คะแนน
Weighted
(4)
คะแนน (Points)
ข้อกาหนด
Established government
or institutional
standards
ผลการประเมิน
ตนเอง
Institution’s
Evaluation
ตั้งแต่ 91 ขึ้นไป
(91 and above)
4
ภาระงานสอน งานที่ได้รับ
มอบหมาย (ชั่วโมง/สัปดาห์)
Workload/assignments
(Hours/Week)
จ่านวนชั่วโมงในการเตรียม
การสอน
Number of preparation
81 – 90 3
71 – 80 2
61 – 70 1
0 – 60 0
หลักฐานที่ใช้ในการพิจารณา
1. นโยบายเรื่องภาระงานสอนและงานที่ได้รับมอบหมายที่น่ามาใช้ในการพิจารณาค่านวณ
ชั่วโมงการท่างาน เช่น ชั่วโมงสอน การท่าวิจัย การให้บริการทางวิชาการและวิชาชีพ และหน้าที่
อื่น ๆ ที่เกี่ยวกับการจัดการเรียนการสอน
2. รายละเอียดเรื่องภาระงานสอน และตารางสอนรายบุคคล
3. แนวทางมาตรฐานการปฏิบัติงานตามภาระงาน
Data Sources
1. Written Policy of Faculty Loading and Assignments explaining how
instruction, research, extension, consultancy, administrative and other duties are
factored into the computation of the workload
2. Detailed Copy of Individual Faculty Workload and Schedule
3. Standard Workload Guidelines
95คู่มือการประเมินและรับรองคุณภาพสถานศึกษา
95
ตัวบ่งชี้ย่อย 3.2.2 ร้อยละของห้องเรียนที่มีอัตราส่วนครูต่อนักเรียน นักศึกษาตามเกณฑ์
ขั้นต่่า
2. What percentage of the classes follows the teacher–student minimum
ratio: for theory class 1 : 20? And for practical, 1:10?
ตารางที่ 3–6 ผลการประเมินตนเอง ตัวบ่งชี้ย่อย 3.2.2
รายการประเมิน
Parameter
ร้อยละที่ดาเนินการ
ได้ตามเกณฑ์
Percentage of
Compliance
For Theory Class
กา
เครื่องหมาย
Please tick
()
คะแนน (Points)
น้าหนัก
คะแนน
Weighted
(4)
ผลการประเมิน
ตนเอง
Institution’s
Evaluation
ห้องเรียนที่มีอัตราส่วนของครู
ต่อนักเรียน นักศึกษาส่าหรับ
วิชาทฤษฎีอัตราส่วนครูต่อ
นักเรียน นักศึกษา 1 : 20
Percentage of Compliance
For Theory Class
ตั้งแต่ 91 ขึ้นไป
(91 and above)
4
81 – 90 3
71 – 80 2
61 – 70 1
0 – 60 0
ห้องเรียนที่มีอัตราส่วนของครู
ต่อนักเรียน นักศึกษา
ส่าหรับวิชาปฏิบัติ 1 : 10
Percentage of
Compliance For
Practical Class
ตั้งแต่ 91 ขึ้นไป
(91 and above)
4
81 – 90 3
71 – 80 2
61 – 70 1
0 – 60 0
หลักฐานที่ใช้ในการพิจารณา
1. จ่านวนนักเรียนในห้องเรียนทฤษฎี และห้องเรียนปฏิบัติ
2. รายละเอียดของภาระงานสอน และตารางสอนรายบุคคล
3. แนวทางมาตรฐานการปฏิบัติงานตามภาระงาน
Data Sources
1. Number of students in theory and practical classes
2. Detailed Copy of Individual Faculty Workload and Schedule
3. Standard Workload Guidelines
96 คู่มือการประเมินและรับรองคุณภาพสถานศึกษา
96
ตัวบ่งชี้ 3.3 ระบบการสรรหา การจ่ายค่าตอบแทน การพัฒนา และการประเมินผลการปฏิบัติงาน
ของครูและบุคลากรทางการศึกษา
Systems of Recruitment, Compensation, Staff Development and
Evaluation
ตัวบ่งชี้ย่อย 3.3.1 ร้อยละของการปฏิบัติตามกระบวนการสรรหาครู และบุคลากร
ทางการศึกษาอื่นตามที่ก่าหนด
Indicator C – Systems of Recruitment, Compensation, Staff Development
and Evaluation
1. How compliant is your institution in observing the system of recruiting
faculty members and staff?
ตารางที่ 3–7 ผลการประเมินตนเอง ตัวบ่งชี้ย่อย 3.3.1
ร้อยละของการปฏิบัติตามกระบวนการ
สรรหาครู และบุคลากร
ทางการศึกษาอื่นตามที่กาหนด
Percentage of Compliance
กาเครื่องหมาย
Please tick
()
คะแนน (Points)
น้าหนักคะแนน
Weighted
(4)
ผลการประเมินตนเอง
Institution’s
Evaluation
ตั้งแต่ 91 ขึ้นไป
(91 and above)
4
81 – 90 3
71 – 80 2
61 – 70 1
0 – 60 0
หลักฐานที่ใช้ในการพิจารณา
1. นโยบาย หลักเกณฑ์การสรรหา และการคัดเลือกครูและบุคลากรทางการศึกษาอื่น
2. รายชื่อคณะกรรมการสรรหา และการคัดเลือก
3. รายชื่อครูที่ผ่านกระบวนการสรรหา และการคัดเลือก
4. รายชื่อบุคลากรทางการศึกษาที่ผ่านกระบวนการสรรหา และการคัดเลือก
97คู่มือการประเมินและรับรองคุณภาพสถานศึกษา
97
Data Sources
1. Policy on Selection and Recruitment of faculty members and staff
2. List of approving bodies/persons
3. List of faculty members
4. List of staff
ตัวบ่งชี้ย่อย 3.3.2 ร้อยละของการปฏิบัติตามระเบียบที่ก่าหนด ในการจ่ายค่าตอบแทนอื่น ๆ
และรางวัลแก่ครูและบุคลากรทางการศึกษาอื่นจากการปฏิบัติงานในสถานศึกษา
2. Does your institution follow a set system in compensating the faculty
members and staff? If yes, what is the percentage of compliance against the set
norms?
ตารางที่ 3–8 ผลการประเมินตนเอง ตัวบ่งชี้ย่อย 3.3.2
ร้อยละของการปฏิบัติตามระเบียบที่กาหนด
ในการจ่ายค่าตอบแทนอื่น ๆ และรางวัลแก่
ครู และบุคลากรทางการศึกษาอื่นจากการ
ปฏิบัติงานในสถานศึกษา
Percentage of Compliance
กา
เครื่องหมาย
Please tick
()
คะแนน (Points)
น้าหนัก
คะแนน
Weighted
(4)
ผลการประเมิน
ตนเอง
Institution’s
Evaluation
ตั้งแต่ 91 ขึ้นไป
(91 and above)
4
81 – 90 3
71 – 80 2
61 – 70 1
0 – 60 0
Data Required
ภาคผนวก 22 ประเภทของค่าตอบแทน
Annex 22 Type of Compensation
หลักฐานที่ใช้ในการพิจารณา
1. รายชื่อครู
2. รายชื่อบุคลากรทางการศึกษาอื่น
3. นโยบายและระเบียบการจ่ายค่าตอบแทนอื่น ๆ และการให้รางวัล
4. รายงานการจ่ายค่าตอบแทน และการให้รางวัลให้แก่ครู และบุคลากรทางการศึกษาอื่น
98 คู่มือการประเมินและรับรองคุณภาพสถานศึกษา
98
Data Sources
1. List of faculty members
2. List of staff
3. Written policy on compensation and rewards
4. Report of faculty members and staff recipients for the past three
(3) years
ตัวบ่งชี้ย่อย 3.3.3 จ่านวนครั้งในการประเมินผลการปฏิบัติงานของครู และบุคลากร
ทางการศึกษาอื่น
3. How often are the faculty members and staff evaluated with regard
to their performance?
ตารางที่ 3–9 ผลการประเมินตนเอง ตัวบ่งชี้ย่อย 3.3.3
จานวนครั้งในการประเมินผล
การปฏิบัติงานของครู และบุคลากร
ทางการศึกษาอื่น
Frequency
กาเครื่องหมาย
Please tick
()
คะแนน (Points)
น้าหนัก
คะแนน
Weighted
(4)
ผลการประเมิน
ตนเอง
Institution’s
Evaluation
2 ครั้งต่อปี (Twice a year) 4
1 ครั้งต่อปี หรือตามความต้องการ
(Once a year or as required)
3
เมื่อมีการเลื่อนต่าแหน่งหรือทดแทนต่าแหน่งที่ว่าง
(Only when promotions are done/
vacant positions are to be filled up)
2
เมื่อได้รับการร้องเรียนเท่านั้น
(Only when complaints are received)
1
ไม่เคยประเมิน (Never) 0
99คู่มือการประเมินและรับรองคุณภาพสถานศึกษา
99
หลักฐานที่ใช้ในการพิจารณา
1. คู่มือ หรือระเบียบวิธีการในการประเมินการปฏิบัติงานของครู และบุคลากรทางการศึกษาอื่น
2. รายงานผลประเมินการปฏิบัติงานครูและบุคลากรทางการศึกษาอื่น
Data Sources
1. Procedure on Faculty Members and Staff Performance Evaluation
2. Report of Faculty Members and Staff Performance evaluation for
the past three (3) years
ตัวบ่งชี้ย่อย 3.3.4 สถานศึกษามีการให้รางวัลแก่ครู และบุคลากรทางการศึกษาอื่นที่มี
ผลการปฏิบัติงานดีเด่น
4. Does the institution give awards for best performing faculty and staff
members?
ตารางที่ 3–10 ผลการประเมินตนเอง ตัวบ่งชี้ย่อย 3.3.4
รายการประเมิน
Parameters
กาเครื่องหมาย
Please tick ()
ผลการประเมินตนเอง
Institution’s
Evaluation
ใช่
Yes (1)
ไม่ใช่
No (0)
สถานศึกษาให้รางวัลครูที่มีผลการปฏิบัติงานดีเด่น
สถานศึกษาให้รางวัลบุคลากรทางการศึกษาอื่นที่มี
ผลการปฏิบัติงาน ดีเด่น
คะแนนสูงสุด MAXIMUM WEIGHT: 2
หลักฐานที่ใช้ในการพิจารณา
1. รายงานข้อมูลครูและบุคลากรทางการศึกษาอื่นที่ได้รับรางวัล
2. นโยบาย และหลักเกณฑ์การให้รางวัล
Data Sources
1. Report of Faculty members and staff recipients for the past three years
2. Written policy on rewards
100 คู่มือการประเมินและรับรองคุณภาพสถานศึกษา
100
ตัวบ่งชี้ย่อย 3.3.5 ค่าเฉลี่ยร้อยละของผู้มีส่วนได้ส่วนเสียที่มีส่วนร่วมในกระบวนการคัดเลือก
และการสรรหาครูและบุคลากรทางการศึกษาอื่น
5. What is the average percentage involvement of stakeholders (e.g.
industry, external subject specialists, community and alumni) in the selection
and recruitment process of faculty members and staff ?
ตารางที่ 3–11 ผลการประเมินตนเอง ตัวบ่งชี้ย่อย 3.3.5
ค่าเฉลี่ยร้อยละของผู้มีส่วนได้ส่วนเสีย
ที่มีส่วนร่วมในกระบวนการคัดเลือกและ
สรรหาครูและบุคลากรทางการศึกษาอื่น
Ave. Percentage Involvement
กาเครื่องหมาย
Please tick
()
คะแนน (Points)
น้าหนักคะแนน
Weighted
(4)
ผลการประเมินตนเอง
Institution’s
Evaluation
ตั้งแต่ 31 ขึ้นไป
(31 and above)
4
21 – 30 3
11 – 20 2
1 – 10 1
0 0
หลักฐานที่ใช้ในการพิจารณา
1. องค์ประกอบ อ่านาจหน้าที่ของคณะกรรมการในการคัดเลือก และการสรรหา
2. รายงานการประชุม
3. รายชื่อผู้เข้าประชุม
Data Sources
1. Composition of recruitment and selection committee/authority
2. Minutes of meetings
3. Record of attendance
101คู่มือการประเมินและรับรองคุณภาพสถานศึกษา
101
ตัวบ่งชี้ย่อย 3.3.6 ร้อยละของครูและบุคลากรทางการศึกษาอื่นที่ได้รับการพัฒนา โดยการ
สัมมนา อบรมเชิงปฏิบัติการ หรือการฝึกประสบการณ์
6. What percentage of the faculty members and staff participated in the
development program through attendance in seminars, workshops, in–service
training, etc. in the last three years?
ตารางที่ 3–12 ผลการประเมินตนเอง ตัวบ่งชี้ย่อย 3.3.6
รายการประเมิน
Parameter
ร้อยละที่ดาเนินการ
ได้
Percentage of
Faculty Members
Participation
กา
เครื่องหมาย
Please tick
()
คะแนน (Points)
น้าหนัก
คะแนน
Weighted
(4)
ผลการประเมิน
ตนเอง
Institution’s
Evaluation
ครูที่ได้รับการพัฒนา
โดยการสัมมนา
อบรมเชิงปฏิบัติการ หรือ
การฝึกประสบการณ์
Percentage of Faculty
Members Participation
ตั้งแต่ 81 ขึ้นไป
(81 and above)
4
61 – 80 3
41 – 60 2
21 – 40 1
0 – 20 0
บุคลากรทางการศึกษาอื่น
ที่ได้รับการพัฒนาโดยการ
สัมมนา อบรมเชิงปฏิบัติการ
หรือการฝึกประสบการณ์
Percentage of Staff
Participation
ตั้งแต่ 81 ขึ้นไป
(81 and above)
4
61 – 80 3
41 – 60 2
21 – 40 1
0 – 20 0
หลักฐานที่ใช้ในการพิจารณา
1. โครงการพัฒนาครู
2. โครงการพัฒนาบุคลากรทางการศึกษาอื่น
3. รายงานผลการพัฒนาครู และบุคลากรทางการศึกษาอื่น โดยการฝึกอบรมเชิงปฏิบัติการ
หรือการสัมมนาในภาพรวมของสถานศึกษา
4. รายงานการเข้าร่วมฝึกอบรมของครู และบุคลากรทางการศึกษาอื่นรายบุคคล
5. รายงานการส่ารวจความต้องการจ่าเป็นในฝึกอบรมของครู และบุคลากรทางการศึกษาอื่น
102 คู่มือการประเมินและรับรองคุณภาพสถานศึกษา
102
Data Sources
1. Faculty Development Program
2. Staff Development Program
3. Report on training, workshops, seminars conducted
4. Report of faculty and staff participation
5. Training Needs Analysis Survey
ตัวบ่งชี้ย่อย 3.3.7 จ่านวนทุนที่จัดสรรแก่ครู และบุคลากรทางการศึกษาอื่น เพื่อการฝึกอบรม
หรือการศึกษาต่อให้มีคุณวุฒิสูงขึ้น
7. How many scholarship grants through training programs or higher degrees
were provided to faculty members and staff for the past three years?
ตารางที่ 3–13 ผลการประเมินตนเอง ตัวบ่งชี้ย่อย 3.3.7
การพัฒนาวิชาชีพของครูและบุคลากรทางการศึกษาอื่น
Professional Development of Faculty and Staff
จานวนทุนที่จัดสรรแก่ครู และบุคลากร
ทางการศึกษาอื่น เพื่อการฝึกอบรม
หรือการศึกษาต่อให้มีคุณวุฒิสูงขึ้น
Number of Scholarships through
Training/Higher Degrees were provided
กา
เครื่องหมาย
Please tick
()
คะแนน (Points)
น้าหนัก
คะแนน
Weighted
(4)
ผลการประเมิน
ตนเอง
Institution’s
Evaluation
ตั้งแต่ 31 ขึ้นไป
(31 and above)
4
21 – 30 3
10 – 20 2
1 – 9 1
0 0
Data Required
ภาคผนวก 23 รายชื่อผู้ได้รับการเรียนรู้ที่หลากหลาย
Annex 23 List of Recipients of Different Recognition
103คู่มือการประเมินและรับรองคุณภาพสถานศึกษา
103
หลักฐานที่ใช้ในการพิจารณา
1. โครงการพัฒนาครู และบุคลากรทางการศึกษาอื่น
2. สรุปจ่านวนทุนที่ใช้ในโครงการฝึกอบรม
3. สรุปรายละเอียดทุนการศึกษาต่อ เพื่อให้มีคุณวุฒิทางการศึกษาที่สูงขึ้น
4. รายชื่อผู้ให้ทุนสนับสนุน หรือผู้บริจาคทุน
Data Sources
1. Faculty Members and Staff Development Program
2. Summary of scholarship grants through training programs
3. Summary of scholarship grants through higher degrees
4. List of sponsors/donors
104 คู่มือการประเมินและรับรองคุณภาพสถานศึกษา
104
สรุปผลการประเมินตนเอง มาตรฐานที่ 3 ครูและบุคลากรทางการศึกษาอื่น
Criterion–Based
Summary of (Points)
Criterion III Faculty and Staff
ตารางที่ 3–14 สรุปผลการประเมินตนเอง มาตรฐานที่ 3 ครูและบุคลากรทางการศึกษาอื่น
ตัวบ่งชี้
Indicators
น้าหนักคะแนน
Weighted
(Points)
คะแนนที่ได้
Earned
(Points)
ตัวบ่งชี้ 3.1 คุณสมบัติและบทบาทหน้าที่ความ
รับผิดชอบของครูและบุคลากรทางการศึกษาอื่น
Qualifications and Job Descriptions of Faculty
Members and Staff
28
ตัวบ่งชี้ 3.2 ภาระงานสอน และภาระงานที่ได้รับ
มอบหมายของครู
Faculty Members Assignment and Load
12
ตัวบ่งชี้ 3.3 ระบบการสรรหา การจ่ายค่าตอบแทน
การพัฒนาบุคลากร และการประเมินผลการปฏิบัติงาน
ของครูและบุคลากรทางการศึกษาอื่น
Systems of Recruitment, Compensation,
Development, and Evaluation
30
รวม 70
105คู่มือการประเมินและรับรองคุณภาพสถานศึกษา
105
มาตรฐานที่ 4 การวิจัยและพัฒนา จานวน 4 ตัวบ่งชี้
Criterion IV. – Research and Development
ตัวบ่งชี้ 4.1 โครงการวิจัยและพัฒนา
Program of Research and Development : R&D
ตัวบ่งชี้ย่อย 4.1.1 การมีส่วนร่วมในกิจกรรมงานวิจัยและพัฒนาด้านธุรกิจและหรืออุตสาหกรรม
Indicator A – Program of Research and Development (R&D)
1. Which of the following industry R&D activities is the institution engaged in?
Please check all appropriate activities.
ตารางที่ 4–1 ผลการประเมินตนเอง ตัวบ่งชี้ย่อย 4.1.1
การมีส่วนร่วมในกิจกรรมงานวิจัยและ
พัฒนาอุตสาหกรรม
Activity
กาเครื่องหมาย
Please tick
()
คะแนน (Points)
น้าหนักคะแนน
Weighted
(12)
ผลการประเมินตนเอง
Institution’s
Evaluation
ชุดเทคโนโลยีที่ได้จากการปรึกษาหารือ
กับภาคอุตสาหกรรมหรือ
สถานประกอบการ หรือกิจกรรม
การวิจัยและพัฒนา ที่ดาเนินการโดย
สถานประกอบการ หรือการวิเคราะห์
โครงการต่าง ๆ ในสถานประกอบการ
Technology modules in
consultation with the industry/
Research undertaken with
industry/ Identification of
Projects in Industry
4
การวิจัยร่วมกับหน่วยงาน หรือ
สถาบันการวิจัยอื่น
Joint Research with other
agencies research institutions
4
106 คู่มือการประเมินและรับรองคุณภาพสถานศึกษา
106
ตารางที่ 4–1 (ต่อ)
การมีส่วนร่วมในกิจกรรมงานวิจัยและ
พัฒนาอุตสาหกรรม
Activity
กาเครื่องหมาย
Please tick
()
คะแนน (Points)
น้าหนักคะแนน
Weighted
(12)
ผลการประเมินตนเอง
Institution’s
Evaluation
การวิจัยที่ดาเนินการตามบันทึก
ข้อตกลงความร่วมมือ (MOA)
กับหน่วยงานหรือสถาบันอื่น
Commissioned research
(Research conducted on the
strength of a MOA w/ another
agency or simply assigned by
authorities
4
คะแนนสูงสุด MAXIMUM WEIGHT : 12
หลักฐานที่ใช้ในการพิจารณา
1. โครงร่างการวิจัยและพัฒนา
2. รายงานการวิจัยและพัฒนา
3. แผนงาน และโครงการวิจัยและพัฒนา
4. นวัตกรรมเทคโนโลยีที่ได้มาจากผลการวิจัยและพัฒนา
5. ข้อตกลงของสถานศึกษากับหน่วยงาน หรือสถาบันการวิจัยอื่นในการวิจัยและพัฒนา
Data Sources: (Please provide data for the past three years, where applicable)
1. R&D Project Proposals
2. R&D Reports
3. R&D Plans and Programs
4. Technology Packages done
5. Formal agreements with institution on R&D
107คู่มือการประเมินและรับรองคุณภาพสถานศึกษา
107
ตัวบ่งชี้ 4.2 การมีส่วนร่วมของครู
Faculty Participation
ตัวบ่งชี้ย่อย 4.2.1 ร้อยละของครูที่มีส่วนร่วมในกิจกรรมงานวิจัยและพัฒนา
Indicator B – Faculty Participation
1. What percentage of the faculty members is actively engaged in R&D
activities like Joint Research; Action Research in the institution and/or Industry;
Identification of Projects in Industry and Technology Packages; Fabrication and
prototyping; Innovation and improvisation? Please consider only those faculty
members or staff members who have completed at least one (1) R&D activity
in the past three (3) years while calculating the percentage involvement.
ตารางที่ 4–2 ผลการประเมินตนเอง ตัวบ่งชี้ย่อย 4.2.1
ร้อยละของครูที่มีส่วนร่วม
ในกิจกรรมงานวิจัย
และพัฒนา
Percentage of
Involvement
กาเครื่องหมาย
Please tick
()
คะแนน (Points)
น้าหนักคะแนน
Weighted
(4)
ผลการประเมินตนเอง
Institution’s
Evaluation
ตั้งแต่ 81 ขึ้นไป
(81 and above)
4
61 – 80 3
41 – 60 2
21 – 40 1
0 – 20 0
Data Required
ภาคผนวก 24 รายชื่อบุคคลที่เกี่ยวข้องกับงานวิจัยและพัฒนา
ภาคผนวก 25 รายชื่องานวิจัยที่เสร็จสมบูรณ์ และดาเนินการกากับติดตามโดยคณะครู
ภาคผนวก 26 รายการตีพิมพ์ เผยแพร่งานวิจัยที่ครูได้ดาเนินการแล้ว
(ดาเนินการโดยครู 3 ปีย้อนหลัง)
Annex 24 List of Personnel Involved in R&D
Annex 25 List of Completed Research
(conducted/supervised by faculty for the past three (3) years)
Annex 26 List of Published Research
(conducted/supervised by faculty for the past three (3) years)
108 คู่มือการประเมินและรับรองคุณภาพสถานศึกษา
108
หลักฐานที่ใช้ในการพิจารณา
1. รายชื่อของครู และคณะทางานวิจัย
2. แผนงาน และโครงการวิจัยและพัฒนา
3. โครงร่างงานวิจัยและพัฒนา
4. รายงานผลการวิจัยและพัฒนา
5. คาสั่งแต่งตั้ง และมอบหมายหน้าที่งานวิจัยและพัฒนา
6. สาเนาสิทธิบัตรทรัพย์สินทางปัญญาที่ได้รับ
Data Sources: (Please provide data for the past three years, where applicable)
1. Faculty Members and Staff Profile
2. R&D Plans and Programs
3. R&D Project Proposals
4. R&D Reports
5. Duties and Responsibilities of Faculty Members
6. Copies of Granted Intellectual Property Rights
ตัวบ่งชี้ย่อย 4.2.2 ร้อยละของครูที่มีส่วนร่วมในกิจกรรมการพัฒนาสื่อการจัดการเรียนการสอน
2. What percentage of the faculty members is actively engaged in
development activities like modules preparation; workbooks and laboratory manuals
development; instructional materials development like IT software and program
development; video and film clip production; CDs and DVDs, etc.?
ตารางที่ 4–3 ผลการประเมินตนเอง ตัวบ่งชี้ย่อย 4.2.2
ร้อยละของครูที่มีส่วนร่วม
ในกิจกรรมการพัฒนาสื่อ
การจัดการเรียนการสอน
Percentage of
Involvement
กาเครื่องหมาย
Please tick
()
คะแนน (Points)
น้าหนักคะแนน
Weighted
(4)
ผลการประเมินตนเอง
Institution’s
Evaluation
ตั้งแต่ 81 ขึ้นไป
(81 and above)
4
61 – 80 3
41 – 60 2
21 – 40 1
0 – 20 0
109คู่มือการประเมินและรับรองคุณภาพสถานศึกษา
109
หลักฐานที่ใช้ในการพิจารณา
1. รายชื่อของครู และคณะทางานในกิจกรรมการพัฒนาสื่อการจัดการเรียนการสอน
2. แผนงาน และโครงการในกิจกรรมการพัฒนาสื่อการจัดการเรียนการสอน
3. รายงานผลการพัฒนาสื่อการจัดการเรียนการสอน
4. คาสั่งแต่งตั้ง และมอบหมายหน้าที่ในกิจกรรมการพัฒนาสื่อการจัดการเรียนการสอน
ตัวบ่งชี้ 4.3 การเผยแพร่ และการนาผลการวิจัยไปใช้ประโยชน์
ตัวบ่งชี้ย่อย 4.3.1 มีการนาผลงานวิจัยไปเผยแพร่และใช้ประโยชน์
Indicator C – Dissemination and Utilization f R&D Outputs
1. Does the institution maintain its program of reporting, dissemination,
publication and utilization of R&D Outputs? Please check all appropriate activities
applicable to your institution.
ตารางที่ 4–4 ผลการประเมินตนเอง ตัวบ่งชี้ย่อย 4.3.1
มีการนาผลงานวิจัยไปเผยแพร่
และใช้ประโยชน์
R&D Activities
กา
เครื่องหมาย
Please tick
()
คะแนน (Points)
น้าหนักคะแนน
Weighted
(12)
ผลการประเมินตนเอง
Institution’s
Evaluation
ตีพิมพ์ และเผยแพร่ผลงานวิจัย
ภายในหรือภายนอกสถานศึกษา
(Publication (internal or /and
external) and Dissemination
of R&D outputs)
4
นาผลการวิจัยไปใช้ประโยชน์
ในสถานศึกษา ชุมชน
และสถานประกอบการ
Implementation of output
within the Institution,
community and industry
4
นาผลงานวิจัยมาใช้ประโยชน์
ในเชิงพาณิชย์
Commercialization
4
คะแนนสูงสุด MAXIMUM WEIGHT : 12
110 คู่มือการประเมินและรับรองคุณภาพสถานศึกษา
110
หลักฐานที่ใช้ในการพิจารณา
1. บทความวิจัยที่ได้รับการเผยแพร่
2. รูปแบบการนาเสนอผลงานวิจัย
3. รายชื่องานวิจัยที่ตีพิมพ์
4. รายชื่อหนังสือ บทเรียนสาเร็จรูป แบบฝึกหัด และคู่มือที่ตีพิมพ์
5. แผนการนาผลการวิจัยไปใช้
6. โครงร่างงานวิจัยและพัฒนา
7. รายงานผลการวิจัยและพัฒนา
8. แผนการตลาดสาหรับการนาผลงานวิจัยไปใช้ประโยชน์ในเชิงพาณิชย์
9. แผนธุรกิจในการนาผลการวิจัยไปใช้ประโยชน์ในเชิงพาณิชย์
10. ข้อเสนอแนะจากการนาผลงานวิจัยไปใช้ประโยชน์ในเชิงพาณิชย์
Data Sources: (Please provide data for the past three years, where applicable)
1. Copies of Newsletters with write–ups about the R&D Outputs
2. Modes of dissemination used and sample write–ups
3. List of published researches
4. List of published books, modules, workbooks, manuals, etc.
5. R&D Implementation Plans
6. R&D Project Proposals
7. R&D Reports
8. Marketing plan for R&D outputs for commercialization
9. Commercialization plan for R&D Outputs
10. Feedback with regard to the commercialized R&D
ตัวบ่งชี้ 4.4 การบริหารจัดการงานวิจัยและพัฒนา
Management of R&D
ตัวบ่งชี้ย่อย 4.4.1 ร้อยละของงบดาเนินการที่จัดสรรสาหรับงานวิจัยและพัฒนา
Indicator D – Management of R&D
1. How many percent of the institution’s budget is allocated for R&D
programs?
111คู่มือการประเมินและรับรองคุณภาพสถานศึกษา
111
ตารางที่ 4–5 ผลการประเมินตนเอง ตัวบ่งชี้ย่อย 4.4.1
ร้อยละของงบดาเนินการที่จัดสรร
สาหรับงานวิจัยและพัฒนา
Percentage Budget
Allocation
กาเครื่องหมาย
Please tick
()
คะแนน (Points)
น้าหนักคะแนน
Weighted
(4)
ผลการประเมินตนเอง
Institution’s
Evaluation
ตั้งแต่ 16 ขึ้นไป
(16 and above)
4
11 – 15 3
6 – 10 2
1 – 5 1
ไม่มี (None) 0
หลักฐานที่ใช้ในการพิจารณา
1. โครงร่างการวิจัยและพัฒนา
2. แผนงาน และโครงการวิจัยและพัฒนา
3. รายงานการวิจัยและพัฒนา
4. รายงานงบประมาณที่ได้รับการจัดสรรสาหรับงานวิจัยและพัฒนา
5. งบประมาณดาเนินการประจาปีของสถานศึกษา
Data Sources: (Please provide data for the past three years, where applicable)
1. R&D project proposals
2. R&D plans and programs
3. R&D reports
4. Record of R&D budget allocation
5. Institution’s annual budget
112 คู่มือการประเมินและรับรองคุณภาพสถานศึกษา
112
ตัวบ่งชี้ย่อย 4.4.2 จานวนหน่วยงานหรือองค์กรต่าง ๆ ที่ให้ความร่วมมือกับสถานศึกษา
ในการสนับสนุนทุนวิจัยหรือดาเนินการวิจัยร่วมกัน
2. Number of institutional linkages with other agencies in the funding
or undertaking joint R&D projects for the past three years.
ตารางที่ 4–6 ผลการประเมินตนเอง ตัวบ่งชี้ย่อย 4.4.2
จานวนหน่วยงานหรือองค์กรต่าง ๆ
ที่ให้ความร่วมมือกับสถานศึกษา ใน
การสนับสนุนทุนวิจัยหรือดาเนินการ
วิจัยร่วมกัน No. of Agencies
กาเครื่องหมาย
Please tick
()
คะแนน (Points)
น้าหนักคะแนน
Weighted
(4)
ผลการประเมินตนเอง
Institution’s
Evaluation
ตั้งแต่ 10 ขึ้นไป
(10 and above)
4
7 – 9 3
4 – 6 2
1 – 3 1
ไม่มี (None) 0
หลักฐานที่ใช้ในการพิจารณา
1. บันทึกความร่วมมือของสถานศึกษากับหน่วยงานอื่น ๆ ในการทางานวิจัยและพัฒนา
2. บันทึกข้อตกลงความร่วมมือในการทางานวิจัยและพัฒนา
3. แผนงาน และโครงการวิจัยและพัฒนา
4. รายงานผลการวิจัยและพัฒนา
5. รายงานงบประมาณที่จัดสรรสาหรับงานวิจัยและพัฒนา
Data Sources: (Please provide data for the past three years, where applicable)
1. Record of institutional linkages with other agencies and organizations
for R&D projects
2. Memoranda of Agreement
3. R&D plans and programs
4. R&D reports
5. Record of R&D budget allocation
113คู่มือการประเมินและรับรองคุณภาพสถานศึกษา
113
ตัวบ่งชี้ย่อย 4.4.3 จานวนครั้งในการกากับติดตาม และประเมินผลงานวิจัยและพัฒนา
3. How often does the R&D program undergo monitoring and evaluation
process use of Monitoring framework, Gantt charts, progress reports, etc.?)
ตารางที่ 4–7 ผลการประเมินตนเอง ตัวบ่งชี้ย่อย 4.4.3
จานวนครั้งในการกากับติดตามและ
ประเมินผลงานวิจัยและพัฒนา
Frequency
กาเครื่องหมาย
Please tick
()
คะแนน (Points)
น้าหนักคะแนน
Weighted
(4)
ผลการประเมินตนเอง
Institution’s
Evaluation
ทุก 3 เดือน (Quarterly) 4
2 ครั้งต่อปี (Twice a year) 3
1 ครั้งต่อปี (Annually) 2
1 ครั้งต่อ 2 ปี
(Every two years)
1
ไม่เคยดาเนินการ (Never) 0
หลักฐานที่ใช้ในการพิจารณา
1. แผนงาน และโครงการวิจัยและพัฒนา
2. นโยบายในการกากับติดตาม และประเมินผลโครงการวิจัยและพัฒนา
3. รายงานผลการดาเนินงานโครงการ
4. รายงานการกากับติดตาม และประเมินผลงานวิจัยและพัฒนา
Data Sources: (Please provide data for the past three years, where applicable)
1. R&D plans and programs
2. Policy on monitoring and evaluation of R&D programs
3. Project End Reports
4. Monitoring and evaluation of R&D reports
ตัวบ่งชี้ย่อย 4.4.4 มีระบบในการสร้างแรงจูงใจให้กับครู และบุคลากรทางการศึกษาเพื่อ
ทางานวิจัยและพัฒนา
4. Is there a system providing incentives to faculty members and staff
conducting research projects?
114 คู่มือการประเมินและรับรองคุณภาพสถานศึกษา
114
ตารางที่ 4–8 ผลการประเมินตนเอง ตัวบ่งชี้ย่อย 4.4.4
หลักฐานที่ใช้ในการพิจารณา
1. การจัดสรรงบประมาณสาหรับงานวิจัยและพัฒนา
2. รายชื่อโครงการวิจัยและพัฒนาที่มีความเป็นไปได้ในการดาเนินการ
3. แผนการใช้เงินของโครงการวิจัยและพัฒนา
4. นโยบายการสร้างแรงจูงใจในการทางานวิจัยและพัฒนา
ตัวบ่งชี้ย่อย 4.4.5 ร้อยละของรายได้จากงานวิจัยที่จัดแบ่งให้กับครู และบุคลากรทางการศึกษา
เพื่อเป็นแรงจูงใจ
5. What percentage of the research project’s income is provided as
incentives to motivate the faculty members and staff to conduct R&D programs/
projects?
ตารางที่ 4–9 ผลการประเมินตนเอง ตัวบ่งชี้ย่อย 4.4.5
ร้อยละของรายได้จากงานวิจัย
ที่จัดแบ่งให้กับครูและบุคลากร
ทางการศึกษา เพื่อเป็นแรงจูงใจ
Percentage of Income
กาเครื่องหมาย
Please tick
()
คะแนน (Points)
น้าหนักคะแนน
Weighted
(4)
ผลการประเมินตนเอง
Institution’s
Evaluation
ตั้งแต่ 91 ขึ้นไป
(91 and above)
4
61 – 90 3
31 – 60 2
1 – 30 1
ไม่มีการจัดสรร (None) 0
มีระบบในการสร้างแรงจูงใจให้กับ
ครูและบุคลากรทางการศึกษา
เพื่อทางานวิจัยและพัฒนา
Answer
กาเครื่องหมาย
Please tick
()
คะแนน (Points)
น้าหนักคะแนน
Weighted
(2)
ผลการประเมินตนเอง
Institution’s
Evaluation
มี Yes 2
ไม่มี No 0
115คู่มือการประเมินและรับรองคุณภาพสถานศึกษา
115
หลักฐานที่ใช้ในการพิจารณา
1. การจัดสรรงบประมาณสาหรับงานวิจัยและพัฒนา
2. รายชื่อโครงการวิจัยที่มีความเป็นไปได้ในการดาเนินการ
3. แผนการใช้เงินของโครงการวิจัย
4. นโยบายการสร้างแรงจูงใจในการทางานวิจัย
Data Sources: (Please provide data for the past three years, where applicable)
1. R&D Budget Allocation
2. List of opportunities for research capability building
3. Financial proposal of R&D Projects
4. Policy on Incentives for R&D projects
116 คู่มือการประเมินและรับรองคุณภาพสถานศึกษา
116
สรุปผลการประเมิน มาตรฐานที่ 4 การวิจัยและพัฒนา
Criterion–Based
Summary of Points
Criterion IV Research and Development
ตารางที่ 4 – 10 สรุปผลการประเมิน มาตรฐานที่ 4 การวิจัยและพัฒนา
ตัวบ่งชี้
Indicators
น้าหนักคะแนน
Weighted
Points
คะแนนที่ได้
Earned
Points
ตัวบ่งชี้ 4.1 โครงการวิจัยและพัฒนา
Program of Research and Development : R&D
12
ตัวบ่งชี้ 4.2 การมีส่วนร่วมของครู
Faculty Participation
8
ตัวบ่งชี้ 4.3 การเผยแพร่ และการนาผลการวิจัยไปใช้ประโยชน์
Dissemination and Utilization of R&D Outputs
12
ตัวบ่งชี้ 4.4 การบริหารจัดการงานวิจัยและพัฒนา
Management of R&D
18
รวม 50
117คู่มือการประเมินและรับรองคุณภาพสถานศึกษา
117
มาตรฐานที่ 5 การบริการด้านวิชาการและวิชาชีพ การให้คาปรึกษาแนะนา
และการสร้างเครือข่ายความร่วมมือ จานวน 3 ตัวบ่งชี้
Criterion V Extension, Consultancy and Linkages
การบริการด้านวิชาการ และวิชาชีพ
Extension
ตัวบ่งชี้ 5.1 โครงการบริการด้านวิชาการ และวิชาชีพ
Program of Extension
ตัวบ่งชี้ย่อย 5.1.1 จานวนครั้งของการให้บริการด้านวิชาการ และวิชาชีพตามความต้องการ
ของชุมชน และสังคม จานวนครั้งต่อปีของการให้บริการด้านวิชาการ และวิชาชีพตามความต้องการ
ของชุมชน (แต่ละโครงการต้องมีผู้ได้รับประโยชน์อย่างน้อย 6 ราย)
Indicator A – Program of Extension
1. How many times in a year does the institution provide extension
services (with at least 6 individual beneficiaries based on the community needs?)
ตารางที่ 5–1 ผลการประเมินตนเอง ตัวบ่งชี้ย่อย 5.1.1
จานวนครั้งของการให้บริการ
ด้านวิชาการและวิชาชีพตาม
ความต้องการของชุมชน และสังคม
Frequency
กาเครื่องหมาย
Please tick
()
คะแนน (Points)
น้าหนักคะแนน
Weighted
(4)
ผลการประเมินตนเอง
Institution’s
Evaluation
4 ครั้งต่อปี (Four times a year) 4
3 ครั้งต่อปี (Thrice a year) 3
2 ครั้งต่อปี (Twice a year) 2
1 ครั้งต่อปี (Once a year) 1
ไม่เคยให้บริการ (Never) 0
118 คู่มือการประเมินและรับรองคุณภาพสถานศึกษา
118
Data Required
ภาคผนวก 27 การบริการด้านวิชาการ และวิชาชีพ
Annex 27 Extension Services
หลักฐานที่ใช้ในการพิจารณา
1. บันทึกข้อตกลงความร่วมมือ (MOA) กับผู้ขอรับบริการ
2. แบบสารวจการวิเคราะห์ความต้องการ
3. รายชื่อผู้ขอรับบริการ กลุ่มเป้าหมายสาหรับการให้บริการด้านวิชาการ และวิชาชีพ
4. โครงการบริการด้านวิชาการ และวิชาชีพ โดยระบุกลุ่มเป้าหมายผู้รับบริการที่ชัดเจน
5. รายงานผลการดาเนินงานโครงการบริการด้านวิชาการ และวิชาชีพ
6. รายงานความก้าวหน้าของการดาเนินโครงการบริการด้านวิชาการ และวิชาชีพ
7. สรุปผลการดาเนินโครงการบริการด้านวิชาการ และวิชาชีพที่ได้ดาเนินการแล้ว
8. รายงานผลการประเมินความพึงพอใจของชุมชน
9. รายงานค่าใช้จ่ายในการดาเนินโครงการ
Data Sources: (Please provide data for the past three years, where applicable)
1. Memoranda of Agreement
2. Needs Analysis Survey
3. List of target beneficiaries for possible extension services
4. Project proposals for extension services (including possible beneficiaries
of the service)
5. Extension project reports
6. Status reports of extension services
7. End of project reports on extension services conducted
8. Feedback from the community
9. Budgetary reports
119คู่มือการประเมินและรับรองคุณภาพสถานศึกษา
119
ตัวบ่งชี้ย่อย 5.1.2 จานวนผลงานวิจัยของสถานศึกษาที่นาไปใช้ประโยชน์ ในการจัดทา
แผนงานโครงการบริการด้านวิชาการ และวิชาชีพ
2. How many research results were utilized as extension inputs during
the past three years by the community?
ตารางที่ 5–2 ผลการประเมินตนเอง ตัวบ่งชี้ย่อย 5.1.2
จานวนผลงานการวิจัยของ
สถานศึกษาที่นาไปใช้ประโยชน์
ในการจัดทาแผนงานโครงการบริการ
ด้านวิชาการ และวิชาชีพ
No. of Research Results
กาเครื่องหมาย
Please tick
()
คะแนน (Points)
น้าหนักคะแนน
Weighted
(4)
ผลการประเมินตนเอง
Institution’s
Evaluation
ตั้งแต่ 10 ชิ้น ขึ้นไป
(10 and above)
4
7 – 9 ชิ้น 3
4 – 6 ชิ้น 2
1 – 3 ชิ้น 1
ไม่มี (None) 0
Data Required
ภาคผนวก 28 รายชื่องานวิจัยที่นาผลไปใช้เป็นปัจจัยในการให้บริการด้านวิชาการ และวิชาชีพ
Annex 28. List of Research Results Utilized as Extension Inputs
หลักฐานที่ใช้ในการพิจารณา
1. รายงานโครงการการบริการด้านวิชาการ และวิชาชีพสู่ชุมชน
2. รายละเอียดของงานวิจัยที่นาไปสู่โครงการบริการด้านวิชาการ และวิชาชีพสู่ชุมชน
3. สรุปผลการดาเนินงานโครงการบริการด้านวิชาการและวิชาชีพสู่ชุมชน
4. ข้อเสนอแนะจากชุมชนที่ได้รับการบริการ
5. รายงานผลการสารวจชุมชน
Data Sources: (Please provide data for the past three years, where applicable)
1. Project reports
2. Description of researches done
3. End of project reports on extension services conducted
4. Feedback from communities served
5. Community survey report
120 คู่มือการประเมินและรับรองคุณภาพสถานศึกษา
120
ตัวบ่งชี้ย่อย 5.1.3 มีระบบการดาเนินงานให้บริการด้านวิชาการ และวิชาชีพ
3. Did the extension project follow the complete process of planning,
implementation, monitoring and evaluation?
ตารางที่ 5–3 ผลการประเมินตนเอง ตัวบ่งชี้ย่อย 5.1.3
มีระบบการดาเนินงานให้บริการ
ด้านวิชาการ และวิชาชีพ
Phases
กาเครื่องหมาย
Please tick
()
คะแนน (Points)
น้าหนักคะแนน
Weighted
(4)
ผลการประเมินตนเอง
Institution’s
Evaluation
การวางแผน (Planning) 1
การปฏิบัติตามแผน (Implementation) 1
การกากับติดตาม (Monitoring) 1
การประเมินผล (Evaluation) 1
Data Required
ภาคผนวก 29 รายชื่อคณะทางานที่ให้บริการด้านวิชาการ และวิชาชีพ
Annex 29 List of Extension Staff
หลักฐานที่ใช้ในการพิจารณา
1. คาสั่งแต่งตั้ง และมอบหมายหน้าที่ของคณะทางานในการให้บริการด้านวิชาการและวิชาชีพ
2. เอกสารการมอบหมายงาน
3. การประเมินผลการปฏิบัติงานของคณะทางาน
4. เครื่องมือในการกากับ ติดตาม และประเมินผล
5. นโยบายในการวางแผนโครงการให้บริการด้านวิชาการ และวิชาชีพ
6. รายงานการกากับติดตาม และการประเมินผลโครงการ
7. รายงานผลสัมฤทธิ์ของโครงการ
Data Sources: (Please provide data for the past three years, where applicable)
1. Duties and responsibilities of extension staff
2. Sample contracts for contractual personnel
3. Performance evaluation of extension staff
4. Mechanism of monitoring and evaluation system
5. Policy on program planning
6. Monitoring and evaluation reports
7. Implementation Reports
121คู่มือการประเมินและรับรองคุณภาพสถานศึกษา
121
ตัวบ่งชี้ 5.2 การมีส่วนร่วมของครูด้านการให้บริการวิชาการ และวิชาชีพ
Faculty Members Participation in Extension Projects
ตัวบ่งชี้ย่อย 5.2.1 ร้อยละของครูที่มีส่วนร่วมในการวางแผน การปฏิบัติตามแผน การกากับ
ติดตาม การวัดและประเมินผลการให้บริการด้านวิชาการ และวิชาชีพสู่ชุมชน สังคม
Indicator B - Faculty Members Participation in Extension Projects
1. (What percentage of faculty members are involved in planning,
implementation, monitoring and evaluation of extension services in the community?)
(Take the sum total of faculty members involved in all activities and compare
to the total number of faculty members)
ตารางที่ 5–4 ผลการประเมินตนเอง ตัวบ่งชี้ย่อย 5.2.1
ร้อยละของครูที่มีส่วนร่วม
ในการวางแผน การปฏิบัติตามแผน
การกากับ ติดตาม การวัดและ
ประเมินผลการให้บริการด้านวิชาการ
และวิชาชีพสู่ชุมชน และสังคม
Percentage of Faculty
Members
เครื่องหมาย
Please tick
()
คะแนน (Points)
น้าหนักคะแนน
Weighted
(4)
ผลการประเมินตนเอง
Institution’s
Evaluation
ตั้งแต่ 16 ขึ้นไป
(16 and above)
4
11 – 15 3
6 - 10 2
1 – 5 1
0 0
Data Required
ภาคผนวก 30 รายชื่อคณะครูที่มีส่วนร่วมในการให้บริการด้านวิชาการ และวิชาชีพ
Annex 30 List of Faculty and their Involvement in Extension Services
122 คู่มือการประเมินและรับรองคุณภาพสถานศึกษา
122
หลักฐานที่ใช้ในการพิจารณา
1. รายงานผลการดาเนินงานโครงการบริการด้านวิชาการ และวิชาชีพ
2. ประวัติของคณะทางาน
3. คาสั่งแต่งตั้งและมอบหมายหน้าที่ของคณะทางาน
4. เครื่องมือในการกากับ ติดตาม และประเมินผล
5. นโยบายในการวางแผนโครงการ
6. รายงานการกากับ ติดตาม และการประเมินผลโครงการ
7. รายงานผลสัมฤทธิ์ของโครงการ
Data Sources: (Please provide data for the past three years, where applicable)
1. Extension Program Reports
2. Faculty member profile
3. Duties and responsibilities of faculty members
4. Mechanism of monitoring and evaluation system
5. Policy on planning programs
6. Monitoring and evaluation reports
7. Implementation reports
ตัวบ่งชี้ 5.3 การบริหารจัดการด้านการให้บริการวิชาการ และวิชาชีพ
Management of Extension
ตัวบ่งชี้ย่อย 5.3.1 ร้อยละของงบพัฒนาสถานศึกษาที่ใช้ในโครงการการให้บริการวิชาการ
และวิชาชีพสู่ชุมชน และสังคม
Indicator C – Management of Extension
1. How much of the total developmental budget of the institution is
allocated to extension projects? (Budget outside of operational expenses
123คู่มือการประเมินและรับรองคุณภาพสถานศึกษา
123
ตารางที่ 5–5 ผลการประเมินตนเอง ตัวบ่งชี้ย่อย 5.3.1
ร้อยละของงบพัฒนาสถานศึกษา
ที่ใช้ในโครงการการให้บริการวิชาการ
และวิชาชีพสู่ชุมชน และสังคม
Percentage of Total Budget
เครื่องหมาย
Please tick
()
คะแนน (Points)
น้าหนักคะแนน
Weighted
(4)
ผลการประเมินตนเอง
Institution’s
Evaluation
ตั้งแต่ 16 ขึ้นไป
(16 and above)
4
11 – 15 3
6 – 10 2
1 – 5 1
ไม่มี (None) 0
หลักฐานที่ใช้ในการพิจารณา
1. รายละเอียดการจัดสรรงบประมาณสาหรับการบริการด้านวิชาการ และวิชาชีพ
2. แผนงาน โครงการการใช้งบประมาณสาหรับการบริการด้านวิชาการ และวิชาชีพ
3. รายงานผลการดาเนินงานโครงการบริการด้านวิชาการ และวิชาชีพ
7. แผนงบประมาณประจาปีของสถานศึกษา
Data Sources: (Please provide data for the past five (5) years, where applicable)
1. Budget allocation for extension
2. Program budget for extension
3. Extension project reports
4. Institutional annual budget
ตัวบ่งชี้ย่อย 5.3.2 จานวนบันทึกข้อตกลงความร่วมมือ (MOA) ที่ได้ลงนามความร่วมมือ
และนาสู่การปฏิบัติกับหน่วยงาน องค์กร และสถานประกอบการ ในด้านเงินทุน หรือด้านการบริหาร
จัดการโครงการบริการด้านวิชาการ และวิชาชีพสู่ชุมชน และสังคม
2. How many Memoranda of Agreement (MOA) were signed and implemented
with other agencies, organizations and industrial entities for the funding or conduct
of extension projects in the community in the last three years?
124 คู่มือการประเมินและรับรองคุณภาพสถานศึกษา
124
ตารางที่ 5–6 ผลการประเมินตนเอง ตัวบ่งชี้ย่อย 5.3.2
จานวนบันทึกข้อตกลง
ความร่วมมือ (MOA) ที่ได้ลงนาม
ความร่วมมือและนาสู่การปฏิบัติ
No. of MOA Signed and
Implemented
เครื่องหมาย
Please tick
()
คะแนน (Points)
น้าหนักคะแนน
Weighted
(4)
ผลการประเมินตนเอง
Institution’s
Evaluation
ตั้งแต่ 11 ฉบับขึ้นไป
(11 and above)
4
8 – 10 ฉบับ 3
4 – 7 ฉบับ 2
1 – 3 ฉบับ 1
ไม่มี (None) 0
Data Required
ภาคผนวก 31 บันทึกของครูผู้ให้บริการแนะนาในระดับสถานศึกษาระดับชาติ และระดับนานาชาติ
Annex 31 Record of Faculty Consultant’s Providing Consultancy Services to
Local, National and International Bodies
หลักฐานที่ใช้ในการพิจารณา
1. บันทึกข้อตกลงความร่วมมือ (MOA) ร่วมกับหน่วยงาน องค์กร และสถานประกอบการ
2. โครงการบริการด้านวิชาการ และวิชาชีพ
3. รายงานผลการดาเนินงานโครงการบริการด้านวิชาการ และวิชาชีพ
Data Sources
1. Memorandum of Agreement
2. Extension project proposals
3. Extension project reports
125คู่มือการประเมินและรับรองคุณภาพสถานศึกษา
125
การให้คาปรึกษา แนะนา
Consultancy
ตัวบ่งชี้ 5.4 แผนงานการให้คาปรึกษา แนะนา
Consultancy Program
ตัวบ่งชี้ย่อย 5.4.1 จานวนครั้งในการบันทึก และปรับปรุงข้อมูลของผู้เชี่ยวชาญที่ให้บริการ
ด้านวิชาการและวิชาชีพ
Indicator A - Consultancy Program
1. Are you maintaining a list of experts for immediate hiring for
consultancy projects?
Are they categorized into expertise?
How frequent is the record of experts and services rendered by them
maintained and updated?
ตารางที่ 5–7 ผลการประเมินตนเองตัวบ่งชี้ย่อย 5.4.1
จานวนครั้งในการบันทึก
และปรับปรุงข้อมูลของผู้เชี่ยวชาญที่
ให้บริการด้านวิชาการ
และวิชาชีพ
Frequency
เครื่องหมาย
Please tick
()
คะแนน (Points)
น้าหนักคะแนน
Weighted
(4)
ผลการประเมินตนเอง
Institution’s
Evaluation
2 ครั้งต่อปี (Twice a year) 4
1 ครั้งต่อปี (Yearly) 3
1 ครั้งต่อ 2 ปี
(Once in two years)
2
1 ครั้งต่อ 3 ปี
(Once in 3 years)
1
ไม่เคย (Never) 0
Data Required
Annex 31 Record of Faculty Consultants Providing Consultancy Services to
Local, National and International Bodies
126 คู่มือการประเมินและรับรองคุณภาพสถานศึกษา
126
หลักฐานที่ใช้ในการพิจารณา
1. แผนงานการให้คาปรึกษา แนะนา
2. รายชื่อเครือข่ายของผู้เชี่ยวชาญในสาขาต่าง ๆ
3. ประวัติ และประสบการณ์ของผู้เชี่ยวชาญ
4. คุณลักษณะความเชี่ยวชาญ
5. บันทึกการประชุม
Data Sources: (Please provide data for the past three years, where applicable)
1. Program on consultancy services
2. List of Pool of Experts
3. Curriculum Vitae
4. Terms of Reference
5. Minutes of Meetings
ตัวบ่งชี้ย่อย 5.4.2 จานวนครั้งของโครงการ หรือกิจกรรมที่สถานศึกษามีรายได้จากการให้
คาปรึกษาแนะนาด้านวิชาการ และวิชาชีพ
2. How many consultancy services have the institution provided in the last
three years?
ตารางที่ 5–8 ผลการประเมินตนเอง ตัวบ่งชี้ย่อย 5.4.2
จานวนครั้งของโครงการ
หรือกิจกรรมที่มีรายได้
Number of Consultancy
Service
เครื่องหมาย
Please tick
()
คะแนน (Points)
น้าหนักคะแนน
Weighted
(4)
ผลการประเมินตนเอง
Institution’s
Evaluation
ตั้งแต่ 10 ครั้ง ขึ้นไป
10 and above
4
7 – 9 ครั้ง 3
4 – 6 ครั้ง 2
1 – 3 ครั้ง 1
0 0
127คู่มือการประเมินและรับรองคุณภาพสถานศึกษา
127
หลักฐานที่ใช้ในการพิจารณา
1. รายงานการบริการให้คาปรึกษา และรายได้ที่ได้รับจากการให้บริการ
2. โครงการให้บริการให้คาปรึกษา แนะนา
3. บันทึกข้อตกลงความร่วมมือ (MOA)
4. นโยบายการสร้างรายได้จากโครงการให้คาปรึกษาแนะนา
5. รายงานด้านการเงิน 3 ปี ย้อนหลัง
Data Sources: (Please provide data for the past three years, where applicable)
1. Consultancy Report Including Income Derived
2. Program on Consultancy Services
3. Memoranda of Agreement
4. Policy on revenues derived from consultancy projects
5. Financial Statements for the last three years
เครือข่ายความร่วมมือด้านวิชาการ และวิชาชีพ
Linkages
ตัวบ่งชี้ 5.5 ความร่วมมือกับภาคอุตสาหกรรม หรือสถานประกอบการ
Linkage with Industry
ตัวบ่งชี้ย่อย 5.5.1 จานวนสถานประกอบการ สมาคมหรือบริษัทที่มีส่วนร่วมในการพัฒนา
หลักสูตร พัฒนานักเรียน นักศึกษา พัฒนาครูและบุคลากรทางการศึกษาอื่น
Indicator A – Linkages with Industry
Indicate the number of industries, associations, and other agencies (large
or medium scale per the following table that have been involved during the
past three years in activities like, curriculum design, implementation and evaluation,
industrial training of faculty, staff and students including on-the-job training, and
apprenticeship.
128 คู่มือการประเมินและรับรองคุณภาพสถานศึกษา
128
ตารางที่ 5–9 ผลการประเมินตนเอง ตัวบ่งชี้ย่อย 5.5.1
การมีส่วนร่วมในการพัฒนา
หลักสูตร พัฒนานักเรียน
นักศึกษา พัฒนาครูและบุคลากร
ทางการศึกษา
Activity
จานวนสถานประกอบการ
องค์กรและหน่วยงานต่าง ๆ
No. of Industries/
Association/ Other
Agencies
เครื่องหมาย
Please tick
()
คะแนน (Points)
น้าหนัก
คะแนน
Weighted
(12)
ผลการประเมิน
ตนเอง
Institution’s
Evaluation
การมีส่วนร่วมด้านการพัฒนา
หลักสูตร การนาหลักสูตร
สู่การปฏิบัติ การประเมินหลักสูตร
Curriculum-related
Curriculum design,
implementation and
evaluation
ตั้งแต่ 16 แห่ง ขึ้นไป
(16 and above)
4
11 – 15 แห่ง 3
6 – 10 แห่ง 2
1 – 5 แห่ง 1
0 0
การมีส่วนร่วมด้านการพัฒนา
นักเรียน นักศึกษา ในการฝึกอบรม
ภาคอุตสาหกรรม
Industrial (Training)
การฝึกอบรมระหว่างการทางาน
On-the-Job (Training)
และการฝึกงานในสถาน
ประกอบการ (Apprenticeship)
(Student-related)
(Industrial Training, OJT and
apprenticeship)
ตั้งแต่ 16 แห่ง ขึ้นไป
(16 and above)
4
11 – 15 แห่ง 3
6 – 10 แห่ง 2
1 – 5 แห่ง 1
0 0
การมีส่วนร่วมด้านการพัฒนาครู
และบุคลากรทางการศึกษาอื่น
(Faculty-related/Staff-related)
ตั้งแต่ 16 แห่ง ขึ้นไป
(16 and above)
4
11 – 15 แห่ง 3
6 – 10 แห่ง 2
1 – 5 แห่ง 1
0 0
129คู่มือการประเมินและรับรองคุณภาพสถานศึกษา
129
หลักฐานที่ใช้ในการพิจารณา
1. บันทึกข้อตกลงความร่วมมือ (MOA) กับสถานประกอบการ สมาคมหรือบริษัท
2. บันทึกการประชุมเกี่ยวกับหลักสูตร
3. บันทึกการฝึกอบรมระหว่างการทางาน
4. หลักฐานการส่งนักเรียน นักศึกษา ฝึกประสบการณ์วิชาชีพ
5. โครงการความร่วมมือกับสถานประกอบการ
6. รายงานผลการดาเนินงานโครงการ
7. รายงานการประเมินผลโครงการ
8. นโยบายการนาโครงการสู่การปฏิบัติ
9. รายงานข้อเสนอแนะของศิษย์เก่า
Data Sources: (Please provide data for the past three years, where applicable)
1. Memoranda of Agreement with Industries
2. Minutes of Meetings About Curriculum
3. Record of On-The-Job Training
4. List of OJT and Apprenticeship conducted
5. Project Proposals
6. End of Project Reports
7. Evaluation Reports
8. Policy on Implementation
9. Reports of Alumni Affairs
ตัวบ่งชี้ 5.6 การก่อตั้งชมรม หรือสมาคมร่วมกับสถานศึกษาอื่น
Consortia/Arrangement with Educational Institutions
ตัวบ่งชี้ย่อย 5.6.1 จานวนสมาคม ชมรม หรือองค์กรที่จัดตั้งขึ้นเพื่อจัดกิจกรรมร่วมกัน
สาหรับครู บุคลากรทางการศึกษาอื่น และนักเรียนนักศึกษา
Indicator B – Consortia/Arrangements with Educational Institutions
1. How many consortia/arrangements were established with other educational
institutions for promoting faculty and student exchanges; conducting joint research
and joint extension activities in the past three (3) years?
130 คู่มือการประเมินและรับรองคุณภาพสถานศึกษา
130
ตารางที่ 5–10 ผลการประเมินตนเอง ตัวบ่งชี้ย่อย 5.6.1
จานวนสมาคม ชมรม หรือ
องค์กรที่จัดตั้งขึ้นเพื่อจัดกิจกรรม
ร่วมกันสาหรับครู บุคลากร
ทางการศึกษา และนักเรียน
นักศึกษา Parameter
จานวนสมาคม
องค์กร
No. of consortia/
arrangements
เครื่องหมาย
Please tick
()
คะแนน (Points)
น้าหนัก
คะแนน
Weighted
(6)
ผลการประเมิน
ตนเอง
Institution’s
Evaluation
ความร่วมมือกัน
ด้านการจัดกิจกรรมสาหรับนักเรียน
นักศึกษา
ตั้งแต่ 11 แห่ง ขึ้นไป
(11 and above)
3
6 – 10 แห่ง 2
1 – 5 แห่ง 1
0 0
ความร่วมมือกันด้านการจัดกิจกรรม
สาหรับครูและบุคลากร
ทางการศึกษาอื่น
Faculty Exchanges, Joint
Research and Extension
Activities
ตั้งแต่ 11 แห่ง ขึ้นไป
(11 and above)
3
6 – 10 แห่ง 2
1 – 5 แห่ง 1
0
0
คะแนนสูงสุด MAXIMUM WEIGHT: 6
หลักฐานที่ใช้ในการพิจารณา
1. บันทึกข้อตกลง (MOA) ในการร่วมมือกันจัดตั้งเป็นชมรม หรือสมาคม
2. รายงานผลการการดาเนินการของชมรม หรือสมาคม
3. รายงานผลการวิจัย
4. วิธีดาเนินการแลกเปลี่ยนครู และนักเรียน นักศึกษา
5. รายชื่อครู และนักเรียนนักศึกษาที่ได้เข้าร่วมในโครงการแลกเปลี่ยน
Data Sources: (Please provide data for the past three years, where applicable)
1. Memorandum of Agreement on Consortia or Other Arrangements
2. Reports on Consortia/Arrangements
3. Research Reports
4. Mechanism for student and faculty exchange
5. List of students and faculty who have availed of the exchange program
131คู่มือการประเมินและรับรองคุณภาพสถานศึกษา
131
สรุปผลการประเมิน มาตรฐานที่ 5
การให้บริการด้านวิชาการและวิชาชีพการให้คาปรึกษาแนะนา และความร่วมมือด้านวิชาการวิชาชีพ
Criterion-Based
Summary of Points
Criterion V Extension, Consultancy and Linkages
ตารางที่ 5–11 สรุปผลการประเมิน มาตรฐานที่ 5 การให้บริการด้านวิชาการและวิชาชีพ
การให้คาปรึกษาแนะนา และความร่วมมือด้านวิชาการวิชาชีพ
ตัวบ่งชี้
Indicators
น้าหนักคะแนน
Weighted
Points
คะแนนที่ได้
Earned
Points
ตัวบ่งชี้ 5.1 การบริการด้านวิชาการและวิชาชีพ
Extension
24
ตัวบ่งชี้ 5.2 การให้คาปรึกษาแนะนา
Consultancy
8
ตัวบ่งชี้ 5.3 เครือข่ายความร่วมมือด้านวิชาการและวิชาชีพ
Linkages
18
Total 50
ตัวบ่งชี้
Indicators
น�้ำหนักคะแนน
Weighted
Points
คะแนนที่ได้
Earned
Points
ตัวบ่งชี้ 5.1 โครงการบริการด้านวิชาการและวิชาชีพ
(Program of Extention)
12
ตัวบ่งชี้ 5.2 การมีส่วนร่วมของครูด้านการให้บริการด้านวิชาการ
และวิชาชีพ
(Faculty Members Particpation in Extention Project)
4
ตัวบ่งชี้ 5.3 การบริหารจัดการด้ารการให้บริการวิชาการและ
วิชาชีพ
(Management of Extention)
8
ตัวบ่งชี้ 5.4 แผนงานการให้ค�ำปรึกษา แนะน�ำ
(Consultancy Program)
8
ตัวบ่งชี้ 5.5 ความร่วมมือกับภาคอุสาหกรรม หรือสถาน
ประกอบการ (Linkage with Industry)
12
ตัวบ่งชี้ 5.6 การก่อตั้งชมรม หรือสมาคมร่วมกับสถานศึกษาอื่น
(Consortia/ Arrangement with Educational Institution)
6
Total 50
132 คู่มือการประเมินและรับรองคุณภาพสถานศึกษา
132
มาตรฐานที่ 6 ทรัพยากรทางการศึกษา จานวน 13 ตัวบ่งชี้
Criterion VI. – Resources
แหล่งเงินทุน
Financial Resources
ตัวบ่งชี้ 6.1 แหล่งเงินทุน
Financial Resources
ตัวบ่งชี้ย่อย 6.1.1 ร้อยละของงบประมาณทั้งหมดที่จัดสรร ในการบริหารจัดการ
และการบารุงรักษา
Indicator A – Financial Resources
1. What percentage of the total financial resources is made available
for the Operation and maintenance of the institution in order to achieve laid
down objectives?
ตารางที่ 6–1 ผลการประเมินตนเอง ตัวบ่งชี้ย่อย 6.1.1
ร้อยละของงบประมาณทั้งหมด
ที่จัดสรร
Percentage of Total Budget
กาเครื่องหมาย
Please tick
()
คะแนน (Points)
ค่าคะแนน
Weighted
(4)
ผลการประเมินตนเอง
Institution’s
Evaluation
ตั้งแต่ 36 ขึ้นไป
36 and above
4
26 – 35 3
16 – 25 2
6 – 15 1
0 – 5
5 or less
0
133คู่มือการประเมินและรับรองคุณภาพสถานศึกษา
133
หลักฐานที่ใช้ในการพิจารณา
1. ใบจัดสรรงบประมาณ
2. แบบคาของบประมาณ
3. รายงานการเงินประจาปี
Data Sources: (Please provide data for the past three (3) years, where applicable)
1. Budget Allocation
2. Budget Proposal
3. Financial Statements
ตัวบ่งชี้ย่อย 6.1.2 ร้อยละของงบประมาณทั้งหมดที่จัดสรรสาหรับกิจกรรมการพัฒนา
สถานศึกษา
2. What percentage of the total financial resources is made available
for developmental activities in the last three years?
ตารางที่ 6–2 ผลการประเมินตนเอง ตัวบ่งชี้ย่อย 6.1.2
ร้อยละของงบประมาณทั้งหมด
ที่จัดสรร
Percentage of Total Budget
กาเครื่องหมาย
Please tick
()
คะแนน (Points)
ค่าคะแนน
Weighted
(4)
ผลการประเมินตนเอง
Institution’s
Evaluation
ตั้งแต่ 11 ขึ้นไป
11 and above
4
8 – 10 3
5 – 7 2
2 – 4 1
0 – 1
หรือไม่ได้จัดให้ (1 or none)
0
หลักฐานที่ใช้ในการพิจารณา
1. ใบจัดสรรงบประมาณ
2. แบบคาของบประมาณ
3. รายงานการเงินประจาปี
134 คู่มือการประเมินและรับรองคุณภาพสถานศึกษา
134
Data Sources: (Please provide data for the past three years, where applicable)
1. Budget Allocation
2. Budget Proposal
3. Financial Statements
ตัวบ่งชี้ย่อย 6.1.3 ร้อยละของงบประมาณประจาปีของสถานศึกษาที่เพิ่มขึ้นเฉลี่ยย้อนหลัง
3 ปี
By how much percent did the annual budget of the institution increase
on an average for the past three (3) years?
ตารางที่ 6–3 ผลการประเมินตนเอง ตัวบ่งชี้ย่อย 6.1.3
ร้อยละของงบประมาณประจาปี
ของสถานศึกษาที่เพิ่มขึ้น
เฉลี่ยย้อนหลัง 3 ปี
Percentage Increase
กาเครื่องหมาย
Please tick
()
คะแนน (Points)
ค่าคะแนน
Weighted
(4)
ผลการประเมินตนเอง
Institution’s
Evaluation
ตั้งแต่ 16 ขึ้นไป
16 and above
4
11 – 15 3
6 – 10 2
1 – 5 1
0 (None) 0
Data Required
ภาคผนวก 32 แหล่งที่มาของงบประมาณเพิ่มเติม
Annex 32 Sources of Additional Budget
หลักฐานที่ใช้ในการพิจารณา
1. แบบเสนอของบประมาณประจาปี
2. งบประมาณปีปัจจุบัน
3. รายงานการใช้งบประมาณ
Data Sources: (Please provide data for the past three years, where applicable)
1. Proposed Annual Budget
2. Current Annual Budget
3. Budget Reports
135คู่มือการประเมินและรับรองคุณภาพสถานศึกษา
135
ตัวบ่งชี้ 6.2 การบริหารจัดการด้านการเงิน
Financial Management
ตัวบ่งชี้ย่อย 6.2.1 จานวนครั้งในการตรวจสอบด้านการเงินโดยผู้ตรวจสอบภายนอก
Indicator B - Financial Management
1. What is the frequency of conduct of external audits to ensure proper
financial management? The institution may ask for additional audits more than
what is required to comply
ตารางที่ 6–4 ผลการประเมินตนเอง ตัวบ่งชี้ย่อย 6.2.1
จานวนครั้งในการตรวจสอบ
ด้านการเงินโดยผู้ตรวจสอบภายนอก
Frequency
กา
เครื่องหมาย
Please tick
()
คะแนน (Points)
น้าหนักคะแนน
Weighted
(4)
ผลการประเมินตนเอง
Institution’s
Evaluation
มากกว่า 1 ครั้งต่อปี
More than once a year
4
1 ครั้งต่อปี (Once a year) 3
1 ครั้งต่อ 2 ปี (Once in 2 years) 2
1 ครั้งต่อ 3 ปี หรือเมื่อขอรับ
การประเมิน เท่านั้น
Once In 3 years/ Only when
applying for accreditation or
certification
1
ไม่เคยมีการตรวจสอบ
ในระยะเวลา 3 ปีที่ผ่านมา
None in three years and
beyond
0
หลักฐานที่ใช้ในการพิจารณา
1. คู่มือสาหรับรับการตรวจสอบ
2. คู่มือการจัดทาบัญชี
3. รายงานผลการตรวจสอบงบการเงิน
4. รายงานการตรวจสอบทางการเงินทั้งในกรณีปกติ และในกรณีพิเศษ
136 คู่มือการประเมินและรับรองคุณภาพสถานศึกษา
136
Data Sources: (Please provide data for the past three (3) years, where applicable)
1. Auditing Manual
2. Accounting Manual
3. Audited Financial Statements
4. Financial Audit Reports (Regular and Special)
ตัวบ่งชี้ย่อย 6.2.2 ร้อยละของโครงการหรือกิจกรรมที่สร้างรายได้ของสถานศึกษา
2. What percentage of the income generating projects including consultancy,
research commercialization, job orders, customized projects, etc. augment the annual
budget?
ตารางที่ 6–5 ผลการประเมินตนเอง ตัวบ่งชี้ย่อย 6.2.2
ร้อยละของโครงการหรือกิจกรรมที่สร้าง
รายได้ของสถานศึกษา
Percentage Contribution
กา
เครื่องหมาย
Please tick
()
คะแนน (Points)
น้าหนักคะแนน
Weighted
(4)
ผลการประเมินตนเอง
Institution’s
Evaluation
ตั้งแต่ 16 ขึ้นไป (16 and above) 4
11 – 15 3
6 – 10 2
1 – 5 1
0 (None) 0
หลักฐานที่ใช้ในการพิจารณา
1. รายชื่อโครงการที่สร้างรายได้
2. รายงานผลการดาเนินงานตามโครงการ
3. แผนปฏิบัติการประจาปี
4. งบการเงิน
Data Sources: (Please provide data for the past three (3) years, where applicable)
1. List of Income-Generating Projects
2. Project Reports
3. Budget Manual
4. Financial Statements
137คู่มือการประเมินและรับรองคุณภาพสถานศึกษา
137
ตัวบ่งชี้ย่อย 6.2.3 ร้อยละของบุคลากรหลักที่มีส่วนร่วมในกระบวนการบริหารงบประมาณ
ตั้งแต่การเตรียมงบประมาณ การจัดสรรงบประมาณ การบริหารจัดการและการควบคุม คิดจากจานวน
บุคลากรหลัก ที่มีส่วนร่วมในแต่ละกิจกรรม เทียบกับบุคลากรหลักทั้งหมด
3. What is the percentage of key persons (like heads of departments)
in the Institution involved in the process of budget preparation, allocation,
management and control? (Take the sum of all key persons involved in each
of the activities compared to the total number of key persons. )
ตารางที่ 6–6 ผลการประเมินตนเอง ตัวบ่งชี้ย่อย 6.2.3
ร้อยละของบุคลากรหลักที่มีส่วนร่วม
ในกระบวนการบริหารงบประมาณ
Percentage of Key Persons
กาเครื่องหมาย
Please tick
()
คะแนน (Points)
น้าหนักคะแนน
Weighted
(4)
ผลการประเมินตนเอง
Institution’s
Evaluation
ตั้งแต่ 61 ขึ้นไป (61 and above) 4
41 – 60 3
21 - 40 2
1 – 20 1
0 (None) 0
หลักฐานที่ใช้ในการพิจารณา
1. แผนปฏิบัติการประจาปี
2. คาสั่งแต่งตั้ง และมอบหมายหน้าที่ของบุคลากรหลัก
3. รายงานงบประมาณประจาปี
4. บันทึกการประชุม
5. แผนภูมิการบริหารงาน
Data Sources: (Please provide data for the past three (3) years, where applicable)
1. Budget Manual
2. Duties and Responsibilities of Key Persons
3. Budget Reports
4. Minutes of Meetings
5. Organizational Chart
138 คู่มือการประเมินและรับรองคุณภาพสถานศึกษา
138
สรุปผลการประเมินตนเอง ด้านแหล่งเงินทุน
Indicator-Based
Summary of Points
Financial Resources
ตารางที่ 6–7 สรุปผลการประเมินตนเอง ด้านแหล่งเงินทุน
ตัวบ่งชี้
Indicators
น้าหนักคะแนน
Weighted Points
คะแนนที่ได้
Earned Points
ตัวบ่งชี้ 6.1. แหล่งเงินทุน
Financial Resources
12
ตัวบ่งชี้ 6.2 การบริหารจัดการด้านการเงิน
Financial Management
12
Total 24
139คู่มือการประเมินและรับรองคุณภาพสถานศึกษา
139
อาคารสถานที่ และสิ่งอานวยความสะดวก
Physical Plant and Facilities
ตัวบ่งชี้ 6.3 ทาเลที่ตั้งสถานศึกษา
School Campus
ตัวบ่งชี้ย่อย 6.3.1 ร้อยละของความสอดคล้องด้านพื้นที่ และทาเลที่ตั้งของสถานศึกษา
เทียบกับข้อกาหนด
Indicator A – School Campus
1. How compliant is the institution with the standards set by the government
on area and location?
ตารางที่ 6–8 ผลการประเมินตนเอง ตัวบ่งชี้ย่อยที่ 6. 3.1
รายการประเมิน
Parameter
มาตรฐาน
National
Standards
สภาพของ
สถานศึกษา
Institution’s
Status
ร้อยละที่ปฏิบัติได้
Percent
Compliance
กา
เครื่องหมาย
Please tick
()
คะแนน (Points)
น้าหนัก
คะแนน
Weighted
(4)
ผลการประเมิน
ตนเอง
Institution’s
Evaluation
ด้านพื้นที่ของ
สถานศึกษาเทียบ
กับข้อกาหนด
Area
เป็นไปตาม
ข้อกาหนดมากกว่า
ร้อยละ 80
2
เป็นไปตาม
ข้อกาหนดบางส่วน
1
ไม่เป็นไปตาม
ข้อกาหนด
0
ด้านทาเลที่ตั้งของ
สถานศึกษาเทียบ
กับข้อกาหนด
Location
เป็นไปตาม
ข้อกาหนดมากกว่า
ร้อยละ 80
2
เป็นไปตาม
ข้อกาหนดบางส่วน
1
ไม่เป็นไปตาม
ข้อกาหนด
0
140 คู่มือการประเมินและรับรองคุณภาพสถานศึกษา
140
หลักฐานที่ใช้ในการพิจารณา
1. หลักเกณฑ์ในการจัดตั้งสถานศึกษา
2. แผนที่ตั้งสถานศึกษา
3. แผนผังบริเวณของสถานศึกษา
4. หลักฐานอนุญาตการก่อสร้างอาคาร
Data Sources
1. Government Standards in Education
2. Campus Map
3. Master Plan of the Institution
4. Building Permits
ตัวบ่งชี้ 6.4 ห้องเรียน
Classroom
ตัวบ่งชี้ย่อย 6.4.1 ร้อยละของห้องเรียนที่ได้มาตรฐานตามข้อกาหนด
Indicator B - Classroom
1. What is the percentage of compliance of the institution as regard
to the standards on size of classrooms set by the government?
ตารางที่ 6 – 9 ผลการประเมินตนเอง ตัวบ่งชี้ย่อยที่ 6. 4.1
รายการประเมิน
Parameter
มาตรฐานชาติ
National
Standards
สภาพของ
สถานศึกษา
Institution’s
Status
ร้อยละที่ปฏิบัติได้
Percent
Compliance
กา
เครื่องหมาย
Please tick
()
คะแนน (Points)
น้าหนัก
คะแนน
Weighted
(4)
ผลการประเมิน
ตนเอง
Institution’s
Evaluation
ร้อยละของห้องเรียน
ที่ได้มาตรฐานตาม
ข้อกาหนด
Classroom Size
เป็นไปตามข้อกาหนดมากกว่า
ร้อยละ 80
4
เป็นไปตามข้อกาหนดบางส่วน 2
ไม่เป็นไปตามข้อกาหนด 0
หลักฐานที่ใช้ในการพิจารณา
1. มาตรฐานห้องเรียน ห้องปฏิบัติการ
2. ข้อมูลแสดงจานวน และขนาดของห้องเรียนทฤษฏี และห้องปฏิบัติการ
3. จานวนนักเรียน นักศึกษาที่ลงทะเบียนเรียน
4. ตารางการใช้ห้องเรียน
141คู่มือการประเมินและรับรองคุณภาพสถานศึกษา
141
Data Sources
1. Government Standards in Education
2. Inventory of Classrooms indicating size
3. Student enrollment
4. Class schedule
ตัวบ่งชี้ย่อย 6.4.2 ร้อยละของห้องเรียนที่มีการจัดครุภัณฑ์ เครื่องมือ สื่อโสตทัศนูปกรณ์
ประจาห้องเรียนตามข้อกาหนด
2. How equipped is the learning environment in terms of furniture vis-a-vis
national standards?
ตารางที่ 6–10 ผลการประเมินตนเอง ตัวบ่งชี้ย่อยที่ 6.4.2
รายการประเมิน
Parameter
มาตรฐาน
National
Standards
สภาพของ
สถานศึกษา
Institution’s
Status
ร้อยละที่ปฏิบัติได้
Percent
Compliance
กา
เครื่องหมาย
Please tick
()
คะแนน (Points)
น้าหนัก
คะแนน
Weighted
(4)
ผลการประเมิน
ตนเอง
Institution’s
Evaluation
ร้อยละของห้องเรียนที่มี
การจัดครุภัณฑ์ เครื่องมือ
สื่อโสตทัศนูปกรณ์
ประจาห้องเรียนตาม
ข้อกาหนด
Furniture
ตั้งแต่ 81 ขึ้นไป
(81 and above)
4
61 – 80 3
41 – 60 2
21 – 40 1
0 – 20
(20 or less)
0
Data Required
ภาคผนวก 33 วัสดุครุภัณฑ์ประจาห้องเรียน
Annex 33 Furniture
หลักฐานที่ใช้ในการพิจารณา
1. มาตรฐานห้องเรียน ห้องปฏิบัติการ
2. ข้อมูลครุภัณฑ์ประจาห้องเรียน
Data Sources: (Please provide data for the past three (3) years, where applicable)
1. Government Standards in Education
2. Inventory of Furniture
142 คู่มือการประเมินและรับรองคุณภาพสถานศึกษา
142
ตัวบ่งชี้ 6.5 สภาพแวดล้อม และสิ่งอานวยความสะดวกอื่น ๆ
Other Facilities and Conditions
ตัวบ่งชี้ย่อย 6.5.1 ระบบการดูแลอาคารสถานที่ และสิ่งอานวยความสะดวก
Indicator C – Other Facilities and Conditions
1. How compliant are the buildings, offices, food services, guidance and
counseling units, hostels, dormitories and healthcare centers in terms of design,
strength to withstand earthquakes, typhoons, fire hazards and other natural and
man–made calamities, or other operational requirements such as sanitary permits,
building certificates, environmental compliance certificates, etc .?
ตารางที่ 6–11 ผลการประเมินตนเอง ตัวบ่งชี้ 6.5.1
รายการประเมิน
Parameters
คะแนน (Points)
กาเครื่องหมาย Please tick ()
คะแนน
รวม
Total
สภาพ
ความปลอดภัย
Safety and
Security
(1 point)
ข้อกาหนด
ในการใช้งาน
Operational
Requirements
(1 point)
ความปลอดภัย
ของโครงสร้าง
Structural
and Safety
(1 point)
สภาพแวดล้อม
มีความเหมาะสม
Environmental
Compliance
(1 point)
อาคารเรียน หรือหอพัก
Buildings/Hostels/
Dormitories
อาคารสานักงาน
Centers/Offices
สถานที่สาหรับให้บริการ
นักเรียนนักศึกษา
Student Services
คะแนนรวม Total (12 points)
143คู่มือการประเมินและรับรองคุณภาพสถานศึกษา
143
Data Required
ภาคผนวก 34 ตึกอาคาร
ภาคผนวก 35 สานักงานอื่น ๆ
ภาคผนวก 36 รายชื่อที่พักรับรอง/หอพัก
ภาคผนวก 37 สิ่งอานวยความสะดวกที่ให้บริการ
Annex 34 Building
Annex 35 Other Offices
Annex 36 List of Hostels/Dormitories
Annex 37 Service Facilities
หลักฐานที่ใช้ในการพิจารณา
1. แผนผังสถานศึกษา
2. ข้อมูลอาคารเรียน
3. ข้อมูลห้องเรียน และสิ่งอานวยความสะดวก
4. ข้อมูลห้องพยาบาล
5. ข้อมูลห้ององค์การนักเรียนนักศึกษา
6. ข้อมูลห้องแนะแนว
7. ข้อมูลอาคารที่พักรับรอง หรือหอพัก
8. ข้อมูลรายการครุภัณฑ์รอซ่อม
9. ข้อมูลรายการครุภัณฑ์สารอง
10. ข้อมูลอาคาร ที่ต้องการซ่อมแซม
11. ข้อมูลนโยบายการบารุงรักษา อาคารสถานที่ ครุภัณฑ์ประจาห้องเรียน และอุปกรณ์
การเรียนการสอน
12. ข้อมูลนโยบายด้านการจัดการสิ่งแวดล้อม
13. ข้อมูลโรงอาหาร
14 ข้อกาหนดด้านอาชีวอนามัย
15. ข้อมูลรายชื่อผู้ประกอบการจาหน่ายอาหารในสถานศึกษา
16. ข้อมูลการสารวจความคิดเห็นผู้รับบริการ
17. สัญญาระหว่างสถานศึกษากับผู้ให้บริการภายนอก
144 คู่มือการประเมินและรับรองคุณภาพสถานศึกษา
144
Data Sources: (Please provide data for the past three years, where applicable)
1. The Institution Campus
2. Institution Buildings
3. Classrooms and Facilities
4. Medical and Dental Clinic
5. Student Center
6. Guidance and Counseling Center
7. Hostels or Dormitories
8. Inventory of equipment for repair
9. Inventory of equipment for replacement
10. Inventory of building for repair
11. Policy for maintenance of buildings, furniture and equipment
12. Environmental management policy
13. Food Services
14. Sanitary Permit
15. List of Food Service Personnel
16. Customer Survey
17. Copy of contract between institution and external provider
145คู่มือการประเมินและรับรองคุณภาพสถานศึกษา
145
สรุปผลการประเมินตนเอง ด้านอาคารสถานที่ และสิ่งอานวยความสะดวก
Indicator-Based
Summary of Points
Physical Plant and Facilities
ตารางที่ 6–12 สรุปผลการประเมินตนเอง ด้านอาคารสถานที่ และสิ่งอานวยความสะดวก
ตัวบ่งชี้
Indicators
น้าหนักคะแนน
Weighted Points
คะแนนที่ได้
Earned Points
ตัวบ่งชี้ 6.3 ทาเลที่ตั้งสถานศึกษา
School Campus
4
ตัวบ่งชี้ 6.4 ห้องเรียน
Classroom
8
ตัวบ่งชี้ 6.5 สภาพแวดล้อมและ
สิ่งอานวยความสะดวกอื่น ๆ
Other Facilities and Conditions
12
Total 24
146 คู่มือการประเมินและรับรองคุณภาพสถานศึกษา
146
ห้องสมุด
Library
ตัวบ่งชี้ 6.6 วัสดุสื่อประจาห้องสมุด
Library Collection
ตัวบ่งชี้ย่อย 6.6.1 ร้อยละของวัสดุสื่อประจาห้องสมุดเทียบกับข้อกาหนด
Indicator A – Library Collection
1. How adequate, vis-à-vis the national standards, is the library in terms
of collection (print and non-print, journals, magazines and newspapers), variety
and updated Instructional material (less than 10 years old) to serve the needs
of the faculty members, staff and students?
ตารางที่ 6–13 ผลการประเมินตนเอง ตัวบ่งชี้ย่อย 6.6.1
รายการประเมิน
Parameter
มาตรฐาน
National
Standards
สภาพของ
สถานศึกษา
ที่จัดได้
Institution’s
Status
ร้อยละของ
วัสดุสื่อ
Percent
Adequacy
กา
เครื่องหมาย
Please tick
()
คะแนน (Points)
น้าหนัก
คะแนน
Weighted
(4)
ผลการประเมิน
ตนเอง
Institution’s
Evaluation
ร้อยละของวัสดุ
สื่อประจา
ห้องสมุดเทียบ
กับข้อกาหนด
Library
Collection
ตั้งแต่ 81 ขึ้นไป 4
61 – 80 3
41– 60 2
21 – 40 1
0 – 20 0
หลักฐานที่ใช้ในการพิจารณา
1. มาตรฐานห้องสมุด
2. ทะเบียนหนังสือที่ตีพิมพ์ไม่เกิน 10 ปี
3. ทะเบียนหนังสือ และสื่อสิ่งพิมพ์
4. รายชื่อหนังสือใหม่ตามความต้องการ
5. วารสารที่จัดพิมพ์เป็นชุดต่อเนื่อง
6. หนังสือ และสื่อสิ่งพิมพ์ ที่จัดบริการในห้องสมุด
7. สื่ออิเล็กทรอนิกส์ สื่อดิจิตอล และสื่ออื่น ๆ ที่ไม่ใช่สื่อสิ่งพิมพ์
8. ระบบฐานข้อมูลของห้องสมุด
9. ระบบการสืบค้น
10. จานวนนักเรียน นักศึกษาที่เรียนในระบบปกติเต็มเวลา และเรียนภาคพิเศษ
147คู่มือการประเมินและรับรองคุณภาพสถานศึกษา
147
Data Sources: (Please provide data for the past three years, where applicable)
1. Library Standards
2. Book Collection with Edition 1995-Present
3. Inventory of Books
4. List of Newly Acquired Books
5. Serials
6. Books
7. Non-print, Digital and Electronic Resources
8. Database
9. Card catalogue
10. Memoranda of Understanding on Library Linkages
11. Details of Agreement
12. Number of full-time and part-time students
ตัวบ่งชี้ย่อย 6.6.2 จานวนความร่วมมือกับห้องสมุด หรือหน่วยงานอื่น ในการจัดกิจกรรม
หรือใช้ทรัพยากรร่วมกัน
2. Does the institution supplement its collection through consortia,
networking, library cooperative activities and resource-sharing with other libraries?
If yes, how many agreements, such as MOUs, MOAs, or any other arrangements
have been established?
ตารางที่ 6–14 ผลการประเมินตนเอง ตัวบ่งชี้ย่อย 6.6.2
รายการประเมิน
Parameter
จานวนความ
ร่วมมือ (แห่ง)
Number of
Agreements
กา
เครื่องหมาย
Please tick
()
คะแนน (Points)
น้าหนักคะแนน
Weighted
(4)
ผลการประเมินตนเอง
Institution’s
Evaluation
จานวนความร่วมมือกับห้องสมุดหรือ
หน่วยงานอื่น ในการจัดกิจกรรมหรือใช้
ทรัพยากรร่วมกัน
Consortia agreements/
networking/cooperative activities
and resource sharing with other
libraries or agencies
ตั้งแต่ 6 ขึ้นไป 4
4 – 5 3
2 – 3 2
1 1
0 0
148 คู่มือการประเมินและรับรองคุณภาพสถานศึกษา
148
Data Required
ภาคผนวก 38 สื่อประจาห้องสมุด
ภาคผนวก 39 เครือข่ายกับห้องสมุดอื่น ๆ
Annex 38 Library Collection
Annex 39 Networking with Other Libraries
หลักฐานที่ใช้ในการพิจารณา
1. บันทึกความร่วมมือกับเครือข่ายห้องสมุด
2. รายละเอียดของข้อตกลงความร่วมมือ
Data Sources: (Please provide data for the past three (3) years, where applicable)
1. Memoranda of Understanding on Library Linkages
2. Details of Agreement
ตัวบ่งชี้ 6.7 พื้นที่ในการให้บริการ และสิ่งอานวยความสะดวกต่าง ๆ ของห้องสมุด
Library Space and Facilities
ตัวบ่งชี้ย่อย 6.7.1 ร้อยละของพื้นที่ในการให้บริการเทียบกับข้อกาหนด
Indicator B – Library Space and Facilities
1. Are the various library facilities adequate and suitable space for library
staff and students, internet and reprographic facilities, current newspapers and
magazines, furniture and fixtures made available?
ตารางที่ 6–15 ผลการประเมินตนเอง ตัวบ่งชี้ย่อย 6.7.1
รายการประเมิน
Parameter
มาตรฐาน
National
Standards
สภาพของ
สถานศึกษา
Institution’s
Status
ร้อยละของ
พื้นที่
Percent
Adequacy
กา
เครื่องหมาย
Please tick
()
คะแนน (Points)
คะแนน
Weighted
(4)
ผลการ
ประเมินตนเอง
Institution’s
Evaluation
ร้อยละของพื้นที่
ในการให้บริการ
เทียบกับ
ข้อกาหนด
Library Space
ตั้งแต่ 81 ขึ้นไป 4
61 – 80 3
41 – 60 2
21 – 40 1
0 – 20 0
149คู่มือการประเมินและรับรองคุณภาพสถานศึกษา
149
หลักฐานที่ใช้ในการพิจารณา
1. จานวนนักเรียนนักศึกษา
2. จานวนครูและบุคลากรทางการศึกษา หรือบุคคลภายนอกที่เข้ามาใช้ห้องสมุด
3. มาตรฐานของห้องสมุด
4. พื้นที่บริการของห้องสมุด
5. ศูนย์วิทยบริการ หรือห้องสมุด
ตัวบ่งชี้ย่อย 6.7.2 มีสิ่งอานวยความสะดวกต่าง ๆ ในห้องสมุด
ตารางที่ 6–16 ผลการประเมินตนเอง ตัวบ่งชี้ย่อย 6.7.2
รายการ
ประเมิน
Parameter
คะแนน (Points)
กาเครื่องหมาย Please tick ()
คะแนน
รวม
Total
แหล่งเรียนรู้ ห้องอ่าน
หนังสือ หนังสืออ้างอิง
และบรรณารักษ์
Learning Resource
Center/Reading
Rooms/Reference
and Information
Desk
(1 point)
การให้บริการสืบค้น
แบบ Online
Public Access
Catalog (OPAC)
(1 point)
การให้บริการ
ถ่ายสาเนาเอกสาร
Reprographic
Facilities
(1 point)
การให้บริการ
อินเทอร์เน็ต
Internet
(Wired and
Unwired)
(1 point)
มีสิ่งอานวย
ความสะดวก
ต่าง ๆ
ในห้องสมุด
Facilities
คะแนนรวม Total (4 points)
หลักฐานที่ใช้ในการพิจารณา
1. จานวนนักเรียน นักศึกษา
2. จานวนครูและบุคลากรทางการศึกษา หรือบุคคลภายนอกที่เข้ามาใช้ห้องสมุด
3. มาตรฐานของห้องสมุด
4. พื้นที่บริการของห้องสมุด
5. ศูนย์วิทยบริการ หรือห้องสมุด
6. ข้อมูลสิ่งอานวยความสะดวกในห้องสมุด
150 คู่มือการประเมินและรับรองคุณภาพสถานศึกษา
150
Data Sources: (Please provide data for the past three (3) years, where applicable)
1. Student Population
2. Faculty Members, Personnel and Other Library Users
3. Library Standards
4. Floor Area of the Library
5. Library Building/Room
ตัวบ่งชี้ 6.8 ระบบการบริหารจัดการห้องสมุด
Library Management System
ตัวบ่งชี้ย่อย 6.8.1 มีระบบการจัดการห้องสมุดที่มีประสิทธิภาพ ในการให้บริการแก่นักเรียน
นักศึกษา ครู บุคลากรทางการศึกษา และผู้ใช้บริการอื่น
Indicator C – Library Management System
1. How effective is the library management system in providing services
to the students, faculty, staff and other clientele?
ตารางที่ 6–17 ผลการประเมินตนเอง ตัวบ่งชี้ย่อย 6.8.1
รายการประเมิน
(Parameter)
คะแนน (Points)
กาเครื่องหมาย Please tick ()
คะแนน
รวม
Total
มีระบบการจัด
หมวดหมู่หนังสือ
Cataloguing
(1 point)
แนะนาการใช้ห้องสมุด
จัดแสดงนิทรรศการ
งานแสดงหนังสือ
การเผยแพร่ข้อมูล
การส่งเสริมนิสัยรักการอ่าน
Library Orientation
(Book exhibits, Book
fairs, Information
Dissemination Drive,
Promoting Reading
Habits, etc.)
(1 point)
บริการห้องสมุดด้วย
ระบบคอมพิวเตอร์
Computerization
of Library
Services
(1 point)
ใช้เทคโนโลยี
สมัยใหม่ในห้องสมุด
เช่น การสแกน
หนังสือ หนังสือ
ดิจิตอล เป็นต้น
Use of Emerging
Trends and
Techniques (e.g.
Digitization of
Books)
(1 point)
มีระบบการจัดการห้องสมุด
ที่มีประสิทธิภาพ
ในการให้บริการแก่นักเรียน
นักศึกษา ครู บุคลากร
และผู้ใช้บริการอื่น
Library Management
System
คะแนนรวม Total (4 points)
151คู่มือการประเมินและรับรองคุณภาพสถานศึกษา
151
หลักฐานที่ใช้ในการพิจารณา
สถานศึกษาจัดเตรียมข้อมูลย้อนหลัง 3 ปี ในเรื่องที่สถานศึกษาดาเนินการ
1. ตารางการใช้พื้นที่บริการในห้องสมุด
2. มาตรฐานของห้องสมุด
3. ปฏิทินกิจกรรมห้องสมุด
4. ป้ายแสดงหมวดหมู่หนังสือ
5. ข้อมูลการให้บริการที่มีค่าบริการ และที่ไม่มีค่าบริการ
6. การยืม และการแลกเปลี่ยนหนังสือระหว่างห้องสมุด
7. ข้อมูลการให้บริการหนังสือยืมเรียน
8. ข้อมูลการให้บริการของห้องสมุดด้วยระบบคอมพิวเตอร์
9. ข้อเสนอแนะของผู้ใช้บริการ
10. ทะเบียนสิ่งอานวยความสะดวก
11. หลักฐาน หรือทะเบียน หรือข้อมูลการบอกรับหนังสือพิมพ์และนิตยสาร
12. ทะเบียนของสิ่งอานวยความสะดวกที่เกี่ยวข้องกับระบบเทคโนโลยีสารสนเทศ
13. ผลการประชุมในการวางแผนการปรับปรุงห้องสมุดเพื่อยกระดับ
Data Sources: (Please provide data for the past three (3) years, where applicable)
1. Schedule of Classes
2. Library Standards
3. Library Schedule
4. Classification and Cataloguing
5. Charging and Discharging (circulation)
6. Inter-library loans and exchange
7. Book bank facility
8. Computerization of library services
9. Feedback from clients
10. Inventory of Facilities
11. Inventory of Subscription from Newspaper and Magazines
12. Inventory of IT Related Facilities
13. Discussion of the overall plan of upgrading the library
152 คู่มือการประเมินและรับรองคุณภาพสถานศึกษา
152
ตัวบ่งชี้ 6.9 เรื่องอื่น ๆ ที่เกี่ยวกับห้องสมุด
Other Library-Related Matters
ตัวบ่งชี้ย่อย 6.9.1 ร้อยละของงบประมาณประจาปี (เฉพาะงบดาเนินการ) ที่จัดสรร
ให้กับการดาเนินงานของห้องสมุด
Indicator D – Other Related Library Matters
1. What percentage of the annual operational budget is allocated to
the operation of the library?
ตารางที่ 6–18 ผลการประเมินตนเอง ตัวบ่งชี้ย่อย 6.9.1
ร้อยละของงบประมาณประจาปี
(เฉพาะงบดาเนินการ) ที่จัดสรร
ให้กับการดาเนินงาน
ของห้องสมุด
Percentage Allocation
กาเครื่องหมาย
Please tick
()
คะแนน (Points)
น้าหนักคะแนน
Weighted
(4)
ผลการประเมินตนเอง
Institution’s
Evaluation
ตั้งแต่ 10 ขึ้นไป
10 and above
4
7 – 9 3
4 – 6 2
1 – 3 1
0
None
0
หลักฐานที่ใช้ในการพิจารณา
1. งบประมาณประจาปี (เฉพาะงบดาเนินการ)
2. งบประมาณที่จัดสรรให้ห้องสมุด
3. แผนการจัดซื้อจัดจ้าง
Data Sources: (Please provide data for the past three (3) years, where applicable)
1. Annual Budget
2. Library Budget
3. Procurement Plan
153คู่มือการประเมินและรับรองคุณภาพสถานศึกษา
153
ตัวบ่งชี้ย่อย 6.9.2 คุณวุฒิทางการศึกษา และจานวนของบุคลากรห้องสมุดเป็นไปตาม
ข้อกาหนด
2. Is the quantity and educational qualifications of library staff consistent
with national standards?
ตารางที่ 6–19 ผลการประเมินตนเอง ตัวบ่งชี้ย่อย 6.9.2
รายการประเมิน
Parameter
มาตรฐาน
National
Standards
สภาพของ
สถานศึกษา
ที่จัดได้
Institution’s
Status
การปฏิบัติตามข้อกาหนด
Compliance
กา
เครื่องหมาย
Please tick
()
คะแนน (Points)
น้าหนัก
คะแนน
Weighted
(6)
ผลการประเมิน
ตนเอง
Institution’s
Evaluation
คุณวุฒิทางการศึกษาของ
บรรณารักษ์
Chief Librarian
Educational Qualification
เป็นไปตามข้อกาหนด
Complied with
3
ไม่เป็นไปตามข้อกาหนด
Not complied with
0
จานวนเจ้าหน้าที่ห้องสมุด
Quantity of library
staff
เป็นไปตามข้อกาหนด
Complied with
3
ไม่เป็นไปตามข้อกาหนด
Not complied with
0
Data Required
ภาคผนวก 40 ประวัติเจ้าหน้าที่ห้องสมุด
Annex 40 Library Staff Profile
หลักฐานที่ใช้ในการพิจารณา
1. มาตรฐานของห้องสมุด
2. ประวัติเจ้าหน้าที่ห้องสมุด
3. คาสั่งแต่งตั้ง มอบหมายงาน และหน้าที่ความรับผิดชอบ
4. รายการฝึกอบรมที่เกี่ยวกับการปฏิบัติงานในห้องสมุด
5. ข้อเสนอแนะจากครู และนักเรียน นักศึกษา
Data Sources: (Please provide data for the past three (3) years, where applicable)
1. Library Standards
2. Library Staff Profile
3. Duties and Responsibilities
4. List of Training Acquired
5. Feedback from faculty and student
154 คู่มือการประเมินและรับรองคุณภาพสถานศึกษา
154
สรุปผลการประเมินตนเอง ด้านห้องสมุด
Indicator-Based
Summary of Points
Library
ตารางที่ 6–20 สรุปผลการประเมินตนเอง ด้านห้องสมุด
ตัวบ่งชี้
Indicators
น้าหนักคะแนน
Weighted Points
คะแนนที่ได้
Earned Points
ตัวบ่งชี้ 6.6 วัสดุสื่อ ประจาห้องสมุด
Library Collection
8
ตัวบ่งชี้ 6.7 พื้นที่ในการให้บริการและ
สิ่งอานวยความสะดวกต่าง ๆ ของห้องสมุด
Library Space and Facilities
8
ตัวบ่งชี้ 6.8 ระบบการบริหารจัดการห้องสมุด
Library Management System
4
ตัวบ่งชี้ 6.9 เรื่องอื่น ๆ ที่เกี่ยวข้องกับห้องสมุด
Other Library-Related Matters
10
Total 30
155คู่มือการประเมินและรับรองคุณภาพสถานศึกษา
155
โรงฝึกงาน และห้องปฏิบัติการ
Workshops and Laboratories
ตัวบ่งชี้ 6.10 อุปกรณ์ เครื่องมือ วัสดุ และครุภัณฑ์
Equipment Tools and Supplies and Materials
ตัวบ่งชี้ย่อย 6.10.1 ร้อยละของอุปกรณ์ เครื่องมือ วัสดุ และครุภัณฑ์พื้นฐานเทียบกับ
ข้อกาหนด
Indicator A - Equipment/Tools and Supplies and Materials
1. Are the required equipment/tools and major supplies/materials made
available in accordance with the prescribed national standards?
ตารางที่ 6–21 ผลการประเมินตนเอง ตัวบ่งชี้ย่อย 6.10.1
รายการประเมิน
Parameter
มาตรฐาน
National
Standards
สภาพของ
สถานศึกษา
Institution’s
Status
ร้อยละ
Percent
availability
กา
เครื่องหมาย
Please tick
()
คะแนน (Points)
น้าหนัก
คะแนน
Weighted
(4)
ผลการประเมิน
ตนเอง
Institution’s
Evaluation
ร้อยละของอุปกรณ์
เครื่องมือ วัสดุ และ
ครุภัณฑ์พื้นฐาน
เทียบกับข้อกาหนด
Functional Basic
Equipment/Tools
Supplies/Materials
ตั้งแต่ 81 ขึ้นไป
81 and above
4
61 – 80 3
41 – 60 2
21 – 40 1
0 – 20
20 or less
0
Data Required
ภาคผนวก 41 อุปกรณ์และเครื่องมือ
ภาคผนวก 42 วัสดุ/อุปกรณ์ และชุดปฏิบัติงาน
Annex 41 Equipment and Tools
Annex 42 Supplies/Materials and Uniform
หลักฐานที่ใช้ในการพิจารณา
1. ทะเบียนอุปกรณ์ และเครื่องมือ
2. ทะเบียนวัสดุ และครุภัณฑ์
3. คู่มือการปฏิบัติงาน
4. ข้อกาหนดพื้นฐานสาหรับโรงฝึกงาน และห้องปฏิบัติการ
5. มาตรการด้านความปลอดภัย
156 คู่มือการประเมินและรับรองคุณภาพสถานศึกษา
156
Data Sources: (Please provide data for the past three (3) years, where applicable)
1. Inventory of Equipment and Tools
2. Inventory of Supplies and Materials
3. Manual of Operation
4. The prescribed requirements
5. Safety Measures
ตัวบ่งชี้ย่อย 6.10.2 จานวนครั้งในการตรวจสอบ และการบารุงรักษาเครื่องมือ อุปกรณ์
วัสดุ ครุภัณฑ์
2. How often are the equipment/tools and supplies/materials checked
and cleaned?
ตารางที่ 6–22 ผลการประเมินตนเอง ตัวบ่งชี้ย่อย 6.10.2
จานวนครั้งในการตรวจสอบและ
การบารุงรักษา
Frequency of Maintenance
กาเครื่องหมาย
Please tick
()
คะแนน (Points)
น้าหนักคะแนน
Weighted
(4)
ผลการประเมินตนเอง
Institution’s
Evaluation
1 ครั้งต่อสัปดาห์ (Once a week) 4
2 ครั้งต่อเดือน (Twice a month) 3
1 ครั้งต่อเดือน (Once a month) 2
1 ครั้งต่อ 2 เดือน
Every other month
1
มากกว่า 2 เดือนต่อครั้ง
Less than every other month
0
หลักฐานที่ใช้ในการพิจารณา
1. ทะเบียนวัสดุ และครุภัณฑ์
2. คู่มือการปฏิบัติงาน
3. ข้อกาหนดพื้นฐานสาหรับโรงฝึกงาน และห้องปฏิบัติการ
4. มาตรการด้านความปลอดภัย
5. ระบบการบารุงรักษา
6. รายงานการบารุงรักษา
157คู่มือการประเมินและรับรองคุณภาพสถานศึกษา
157
Data Sources: (Please provide data for the past three (3) years, where applicable)
1. Inventory of Supplies and Materials
2. Manual of Operation
3. The prescribed requirements
4. Safety Measures
5. System of Maintenance
6. Maintenance Report
ตัวบ่งชี้ 6.11 การบริหารจัดการโรงฝึกงาน และห้องปฏิบัติการ
Workshops /Laboratories Management
ตัวบ่งชี้ย่อย 6.11.1 มีการบริหารจัดการโรงฝึกงาน และห้องปฏิบัติการ ตามข้อกาหนด
Indicator B – Workshops/Laboratories Management
1. Whether the laboratories/workshops have adequate space, are well-
ventilated and properly maintained in accordance with the prescribed requirements.
ตารางที่ 6–23 ผลการประเมินตนเอง ตัวบ่งชี้ย่อย 6.11.1
รายการประเมิน
Parameter
คะแนน (Points)
กาเครื่องหมาย Please Tick ()
คะแนน
รวม
Total
พื้นที่เพียงพอ
Adequate
Space
(1 point)
อากาศถ่ายเท
สะดวก
Well-
Ventilated
(1 point)
การดูแลรักษา
อย่างเหมาะสม
Properly
Maintained
(1 point)
การจัดเวลา
Time
Allocation
(1 point)
มีการบริหารจัดการ
โรงฝึกงาน และ
ห้องปฏิบัติการ
ตามข้อกาหนด
Workshops/Laboratories
คะแนนรวม Total (4 points)
158 คู่มือการประเมินและรับรองคุณภาพสถานศึกษา
158
หลักฐานที่ใช้ในการพิจารณา
1. ข้อมูลโรงฝึกงาน และห้องปฏิบัติการ
2. มาตรการด้านความปลอดภัย
3. แผนการจัดห้องสารองและทดแทน และแผนพัฒนาห้องปฏิบัติการให้ทันสมัย
4. ระบบการบารุงรักษาโรงฝึกงาน และห้องปฏิบัติการ
5. รายงานการบารุงรักษาโรงฝึกงาน และห้องปฏิบัติการ
Data Sources: (Please provide data for the past three (3) years, where applicable)
1. Laboratories/Workshops
2. Safety Measures
3. Program plan for replacement, modernization of laboratory
4. System of Maintenance for the laboratories
5. Maintenance Report
ตัวบ่งชี้ย่อย 6.11.2 ร้อยละของการดาเนินการเพื่อการลดความเสี่ยงและป้องกันการเกิด
อุบัติเหตุเทียบกับข้อกาหนด
2. Are there provisions to minimize exposure to risks and to prevent
accidents?
ตารางที่ 6–24 ผลการประเมินตนเอง ตัวบ่งชี้ย่อย 6.11.2
รายการประเมิน
Parameter
มาตรฐาน
National
Standards
สภาพของ
สถานศึกษา
Institution’s
Status
ร้อยละ
Percent of
Compliance
กา
เครื่องหมาย
Please Tick
()
คะแนน (Points)
ค่าคะแนน
Weighted
(4)
ผลการประเมิน
ตนเอง
Institution’s
Evaluation
การดาเนินการเพื่อการลด
ความเสี่ยงและป้องกัน
การเกิดอุบัติเหตุ
เทียบกับข้อกาหนด
Maintenance of
laboratories
(มาตรการด้านความปลอดภัย
และป้ายสัญลักษณ์
Safety measures and
signage)
ตั้งแต่ 81 ขึ้นไป
81 and above
4
61 – 80 3
41 – 60 2
31 – 40 1
0 – 30
(30 or less)
0
159คู่มือการประเมินและรับรองคุณภาพสถานศึกษา
159
หลักฐานที่ใช้ในการพิจารณา
1. ข้อมูลโรงฝึกงาน และห้องปฏิบัติการ
2. มาตรการด้านความปลอดภัย
3. แผนการจัดห้องสารองและทดแทน และแผนพัฒนาห้องปฏิบัติการให้ทันสมัย
4. ระบบการบารุงรักษาโรงฝึกงาน และห้องปฏิบัติการ
5. รายงานการเกิดอุบัติเหตุ (ถ้ามี)
Data Sources: (Please provide data for the past three (3) years, where applicable)
1. Laboratories/Workshops
2. Safety Measures
3. Program plan for replacement, modernization of laboratory
4. System of Maintenance for the laboratories
5. Accident reports if any
160 คู่มือการประเมินและรับรองคุณภาพสถานศึกษา
160
สรุปผลการประเมินตนเอง ด้านโรงฝึกงานและห้องปฏิบัติการ
Indicator-Based
Summary of Points
Workshops and Laboratories
ตารางที่ 6–25 สรุปผลการประเมินตนเอง ด้านโรงฝึกงานและห้องปฏิบัติการ
ตัวบ่งชี้
Indicators
น้าหนักคะแนน
Weighted
Points
คะแนนที่ได้
Earned
Points
ตัวบ่งชี้ 6.10 อุปกรณ์ เครื่องมือ วัสดุ และครุภัณฑ์
Equipment Tools and Supplies and Materials
8
ตัวบ่งชี้ 6.11 การบริหารจัดการโรงฝึกงาน
และห้องปฏิบัติการ
Workshops/Laboratories Management
8
Total 16
161คู่มือการประเมินและรับรองคุณภาพสถานศึกษา
161
เทคโนโลยีสารสนเทศ
Information Technology
ตัวบ่งชี้ 6.12 คอมพิวเตอร์ และซอฟต์แวร์ที่จาเป็น
Computers and Required Software
ตัวบ่งชี้ย่อย 6.12.1 ร้อยละของเครื่องคอมพิวเตอร์ พร้อมอุปกรณ์เชื่อมต่อระบบอินเทอร์เน็ต
ที่มีความทันสมัยเทียบกับข้อกาหนด
Indicator A – Computers and Required Software
1. Please indicate institution’s adequacy in terms of number of state-
of-the-art computers, equipped with internet connections and required software.
ตารางที่ 6–26 ผลการประเมินตนเอง ตัวบ่งชี้ย่อย 6.12.1
รายการประเมิน
Parameter
มาตรฐาน
National
Standards
สภาพของ
สถานศึกษา
Institution’s
Status
ร้อยละ
Percentage
Adequacy
กา
เครื่องหมาย
Please tick
()
คะแนน (Points)
น้าหนัก
คะแนน
Weighted
(4)
ผลการประเมิน
ตนเอง
Institution’s
Evaluation
ร้อยละของเครื่องคอมพิวเตอร์
พร้อมอุปกรณ์เชื่อมต่อระบบอินเทอร์เน็ต
ที่มีความทันสมัยเทียบกับข้อกาหนด
State-of-the-art computers
and required software
ตั้งแต่ 81 ขึ้นไป 4
61 – 80 3
41 – 60 2
31 – 40 1
0 – 30 0
Data Required
ภาคผนวก 43 สิ่งอานวยความสะดวกประเภทคอมพิวเตอร์พื้นฐานของสถานศึกษา
Annex 43 General Computing Facilities of the Institution
หลักฐานที่ใช้ในการพิจารณา
1. ทะเบียนคุมวัสดุ และครุภัณฑ์เกี่ยวกับเทคโนโลยีสารสนเทศและซอฟต์แวร์ที่จาเป็น
2. คาอธิบายการใช้บริการด้านอินเทอร์เน็ต
3. มาตรฐานด้านครุภัณฑ์คอมพิวเตอร์ตามข้อกาหนด
4. รายละเอียดเกี่ยวกับโปรแกรมด้านเทคโนโลยี การให้ความช่วยเหลือด้านเทคนิค
162 คู่มือการประเมินและรับรองคุณภาพสถานศึกษา
162
Data Sources: (Please provide data for the past three (3) years, where applicable)
1. Inventory of Information Technology Equipment and Required Software
2. Description of the internet service available
3. National Standards/Requirements
4. Description of the technology program and technical support and
training provided for students, faculty and technicians
ตัวบ่งชี้ 6.13 เทคโนโลยีสารสนเทศด้านอื่น ๆ
Other Information Technology Units
ตัวบ่งชี้ย่อย 6.13.1 ศูนย์สื่อมัลติมีเดีย
Indicator B – Other Information Technology Units
1. Does the institution have a functional multi-media center to satisfy
the instructional requirements? If yes, indicate its percentage adequacy in terms
of instructional requirements.
ตารางที่ 6–27 ผลการประเมินตนเอง ตัวบ่งชี้ย่อย 6.13.1
รายการประเมิน
Parameter
คะแนน (Points)
กาเครื่องหมาย Please Tick ()
คะแนน
รวม
Total
มีศูนย์สื่อและ
สิ่งอานวย
ความสะดวกไว้บริการ
Availability of
Multimedia
Center/Facilities
(1 point)
ปรับปรุงทะเบียนคุม
อุปกรณ์ด้าน
เทคโนโลยี
สารสนเทศให้เป็น
ปัจจุบันและ
มีซอฟต์แวร์
ที่มีลิขสิทธิ์
Updated
Inventory of IT
Equipment and
Licensed
Software
(1 point)
มีการพัฒนาเทคโนโลยี
สารสนเทศ
ด้านการบริหารจัดการ
และการจัดการเรียน
การสอน
Developed
instructional and
administrative
outputs
(1 point)
มีการฝึกอบรม
เจ้าหน้าที่และ
บุคลากรในการใช้
ศูนย์สื่อมัลติมีเดีย
Training of Staff
on Multimedia
Utilization
(1 point)
ศูนย์สื่อมัลติมีเดีย
Multimedia Center
คะแนนรวม Total (4 points)
163คู่มือการประเมินและรับรองคุณภาพสถานศึกษา
163
หลักฐานที่ใช้ในการพิจารณา
1. ข้อมูลของศูนย์สื่อมัลติมีเดีย
2. ความต้องการด้านการจัดการเรียนการสอนที่เกี่ยวข้องกับการใช้เทคโนโลยีสารสนเทศ
และการสื่อสาร
3. ทะเบียนอุปกรณ์ เครื่องมือ เทคโนโลยีสารสนเทศ และซอฟต์แวร์
4. ถ้าสถานศึกษามีการอานวยความสะดวกด้านศูนย์คอมพิวเตอร์ ให้บอกรายละเอียดดังต่อไปนี้
4.1 รายละเอียด และองค์ประกอบของฮาร์ดแวร์และซอฟต์แวร์
4.2 ซอฟแวร์ที่มีลิขสิทธิ์
4.3 เวลาในการให้บริการ
4.4 การฝึกอบรมบุคลากรด้านเทคโนโลยีสารสนเทศและการสื่อสาร
4.5 ผลงานการพัฒนาสื่อประเภท CAI / CAL และซอฟแวร์สาหรับการบริหารจัดการ
ระบบศูนย์ สื่อมัลติมีเดียและผู้ใช้
4.6 การบารุงรักษาศูนย์คอมพิวเตอร์
Data Sources: (Please provide data for the past three (3) years, where applicable)
1. Description of the multi-media center
2. Instructional requirements related to ICT
3. Inventory of Information Technology Equipment and Licensed Software
4. Give the following details if your institution has a central computer
facility
4.1 Configuration and other hardware and software details
4.2 Licensed software
4.3 Working hours
4.4 Training of ICT personnel
4.5 Output in developing CAI/CAL and software for administration/
accounts, etc .
4.6 Maintenance of the computer center
164 คู่มือการประเมินและรับรองคุณภาพสถานศึกษา
164
ตัวบ่งชี้ย่อย 6.13.2 จานวนครั้งในการบารุงรักษา อุปกรณ์เทคโนโลยีสารสนเทศ
2. Indicate the frequency of maintenance of information technology
equipment?
ตารางที่ 6–28 ผลการประเมินตนเอง ตัวบ่งชี้ย่อย 6.13.2
จานวนครั้งในการบารุงรักษา อุปกรณ์
เทคโนโลยีสารสนเทศ
Frequency
กา
เครื่องหมาย
Please tick
()
คะแนน (Points)
น้าหนักคะแนน
Weighted
(4)
ผลการประเมินตนเอง
Institution’s
Evaluation
1 ครั้งต่อสัปดาห์ (Once a week) 4
2 ครั้งต่อเดือน (Twice a month) 3
1 ครั้งต่อเดือน (Once a month) 2
เมื่อมีปัญหา
Only when problems arise
1
ไม่มีระบบการบารุงรักษา
No system of maintenance
0
หลักฐานที่ใช้ในการพิจารณา
1. นโยบายแนวการดาเนินการในด้านการบารุงรักษา การซ่อมแซม และการจาหน่ายพัสดุ
2. รายงานการบารุงรักษา
3. ทะเบียนคุมอุปกรณ์เทคโนโลยีสารสนเทศ เช่น อินเทอร์เน็ต มัลติมีเดีย อุปกรณ์ ซอฟต์แวร์
Data Sources: (Please provide data for the past three (3) years, where applicable)
1. Policy on maintenance, repair and disposal
2. Maintenance report
3. Inventory of Information Technology Equipment (Internet, Multi-
media, equipment, Software)
165คู่มือการประเมินและรับรองคุณภาพสถานศึกษา
165
ตัวบ่งชี้ย่อย 6.13.3 ร้อยละของครู และเจ้าหน้าที่เทคนิค ด้านเทคโนโลยีสารสนเทศ
และการสื่อสารเป็นไปตามข้อกาหนด
3. Indicateอ the adequacy of competent teachers and technicians in ICT
in terms of their number, qualifications and experience vis-à-vis the prescribed
standards.
ตารางที่ 6–29 ผลการประเมินตนเอง ตัวบ่งชี้ย่อย 6.13.3
รายการประเมิน
Parameter
มาตรฐาน
National
Standards
สภาพของ
สถานศึกษา
ที่จัดไว้
Institution’s
Status
ร้อยละ
Percentage
Adequacy
กา
เครื่องหมาย
Please tick
()
คะแนน (Points)
น้าหนัก
คะแนน
Weighted
(4)
ผลการประเมิน
ตนเอง
Institution’s
Evaluation
ร้อยละของครู และเจ้าหน้าที่
เทคนิค ด้านเทคโนโลยี
สารสนเทศ และการสื่อสาร
เป็นไปตามข้อกาหนด
Adequacy of ICT
Faculty and Staff
ตั้งแต่ 81 ขึ้นไป
81 and above
4
61 – 80 3
41 – 60 2
31 – 40 1
0 – 30
30 or less
0
Date Required
ภาคผนวก 44 จานวนครูและเจ้าหน้าซึ่งได้รับการอบรมด้านเทคโนโลยีสารสนเทศ
Annex 44 Faculty Members and Staff trained in ICT
หลักฐานที่ใช้ในการพิจารณา
1. ข้อมูลครูและเจ้าหน้าที่เทคนิค ด้านเทคโนโลยีสารสนเทศและการสื่อสาร
2. รายชื่อครู หรือเจ้าหน้าที่ด้านเทคโนโลยีสารสนเทศและการสื่อสารที่เข้ารับการฝึกอบรม
ต่าง ๆ
3. รายงานการประเมินผลการปฏิบัติงาน
4. การประเมินความพึงพอใจของนักเรียน นักศึกษา
Data Sources: (Please provide data for the past three (3) years, where applicable)
1. Profile of ICT Faculty and Staff
2. List of Trainings attended
3. Performance Evaluation
4. Students’ Evaluation
166 คู่มือการประเมินและรับรองคุณภาพสถานศึกษา
166
สรุปผลการประเมินตนเอง ด้านเทคโนโลยีสารสนเทศ
Criterion-Based
Summary of Points
Information Technology
ตารางที่ 6–30 สรุปผลการประเมินตนเอง ด้านเทคโนโลยีสารสนเทศ
ตัวบ่งชี้
Indicators
น้าหนักคะแนน
Weighted Points
คะแนนที่ได้
Earned Points
ตัวบ่งชี้ 6.12 คอมพิวเตอร์ และซอฟต์แวร์ที่จาเป็น
Computers and Required Software
4
ตัวบ่งชี้ 6.13 งานเทคโนโลยีสารสนเทศด้านอื่น ๆ
Other Information Technology Units
12
Total 16
167คู่มือการประเมินและรับรองคุณภาพสถานศึกษา
167
สรุปผลการประเมินตนเอง มาตรฐานที่ 6 ทรัพยากรทางการศึกษา
Criterion-Based
Summary of Points
Criterion VI – Resources
ตารางที่ 6–31 สรุปผลการประเมินตนเอง มาตรฐานที่ 6 ทรัพยากรทางการศึกษา
ตัวบ่งชี้
Indicators
น้าหนักคะแนน
Weighted
Points
คะแนนที่ได้
Earned
Points
แหล่งเงินทุน (Financial Resources)
ตัวบ่งชี้ 6.1 แหล่งเงินทุน (Financial Resources)
ตัวบ่งชี้ 6.2 การบริหารจัดการด้านการเงิน
Financial Management
24
อาคารสถานที่ และสิ่งอานวยความสะดวก (Physical Plant
and Facilities)
ตัวบ่งชี้ 6.3 ทาเลที่ตั้งสถานศึกษา (School Campus )
ตัวบ่งชี้ 6.4 ห้องเรียน (Classroom)
ตัวบ่งชี้ 6.5 สภาพแวดล้อมและสิ่งอานวยความสะดวกอื่น ๆ
Other Facilities and Conditions
24
ห้องสมุด (Library)
ตัวบ่งชี้ 6.6 วัสดุสื่อ ประจาห้องสมุด (Library Collection)
ตัวบ่งชี้ 6.7 พื้นที่ในการให้บริการ และสิ่งอานวยความสะดวก
ต่าง ๆ ของห้องสมุด (Library Space and Facilities)
ตัวบ่งชี้ 6.8 ระบบการบริหารจัดการห้องสมุด
Library Management System
ตัวบ่งชี้ 6.9 เรื่องอื่น ๆ ที่เกี่ยวข้องกับห้องสมุด
Other Library-Related Matters
30
168 คู่มือการประเมินและรับรองคุณภาพสถานศึกษา
168
ตารางที่ 6–31 (ต่อ)
ตัวบ่งชี้
Indicators
น้าหนักคะแนน
Weighted
Points
คะแนนที่ได้
Earned
Points
โรงฝึกงานและห้องปฏิบัติการ (Workshops and Laboratories)
ตัวบ่งชี้ 6.10 อุปกรณ์ เครื่องมือ วัสดุ และครุภัณฑ์
Equipment Tools and Supplies and Materials
ตัวบ่งชี้ 6.11 การบริหารจัดการโรงฝึกงาน และห้องปฏิบัติการ
Workshops/Laboratories Management
16
เทคโนโลยีสารสนเทศ (Information Technology)
ตัวบ่งชี้ 6.12 คอมพิวเตอร์ และซอฟต์แวร์ที่จาเป็น
Computers and Required Software
ตัวบ่งชี้ 6.13 งานเทคโนโลยีสารสนเทศด้านอื่น ๆ
Other Information Technology Units
16
Total 110
169คู่มือการประเมินและรับรองคุณภาพสถานศึกษา
169
มาตรฐานที่ 7 การช่วยเหลือสนับสนุนนักเรียน นักศึกษา จานวน 2 ตัวบ่งชี้
Criterion VII. – Support to Students
ตัวบ่งชี้ 7.1 ระบบการแนะแนว ให้คาปรึกษา
Guidance Counseling System
ตัวบ่งชี้ย่อย 7.1.1 ร้อยละของการดาเนินการแนะแนว ให้คาปรึกษาตามมาตรฐานที่กาหนด
Indicator A - Guidance Counselor-Student Ratio
1. How compliant is the guidance counseling system like, counselor-
student ratio with government requirements?
ตารางที่ 7–1 ผลการประเมินตนเอง ตัวบ่งชี้ย่อย 7.7.7
รายการประเมิน
Parameter
มาตรฐาน
National
Standards
สภาพของ
สถานศึกษา
Institution’s
Status
ร้อยละ
Percent
compliance
กา
เครื่องหมาย
Please tick
()
คะแนน (Points)
น้าหนัก
คะแนน
Weighted
(4)
ผลการประเมิน
ตนเอง
Institution’s
Evaluation
ร้อยละของ
การดาเนินการ
แนะแนว
ให้คาปรึกษา
ตามมาตรฐาน
ที่กาหนด
Guidance
Counseling
System
ตั้งแต่ 81 ขึ้นไป
(81 and
above)
4
61 – 80 3
41 – 60 2
21 – 40 1
0 – 20 0
หลักฐานที่ใช้ในการพิจารณา
7. การอ้างอิงตามข้อกาหนด เช่นระบบการแนะแนวของประเทศไทย การมีใบประกอบวิชาชีพ
2. แนะแนว การกาหนดอัตราส่วนครูแนะแนวต่อจานวนนักเรียน นักศึกษา เป็นต้น
3. ข้อมูลแสดงจานวนนักเรียน นักศึกษา
4. แผนงาน โครงการการแนะแนว ให้คาปรึกษาแก่นักเรียน นักศึกษา
5. รายชื่อครูหรือผู้ปฏิบัติหน้าที่แนะแนว ให้คาปรึกษาแก่นักเรียน นักศึกษา
6. กิจกรรม แผนงาน โครงการที่ดาเนินการแนะแนว ให้คาปรึกษาแก่นักเรียน นักศึกษา
4. ความคิดเห็น และข้อเสนอแนะของนักเรียน นักศึกษา
170 คู่มือการประเมินและรับรองคุณภาพสถานศึกษา
170
Data Sources: (Please provide data for the past three (3) years, where applicable)
1. Reference – National Standard (e.g. Philippines – 1 licensed
GC : 500 students)
2. Student Population
3. Guidance and Counseling Program
4. List of Guidance Counselors
5. List of Programs and Activities Provided by the Counselors
6. Student’s feedback
ตัวบ่งชี้ 7.2 การให้บริการนักเรียน นักศึกษา
Student Services
ตัวบ่งชี้ย่อย 7.2.1 ร้อยละของงานที่ให้บริการ และมีบุคลากรเพียงพอในการให้บริการ
นักเรียน นักศึกษาตามมาตรฐานที่กาหนด
Indicator B – Student Services
1. Is the Student Services Unit properly administered and adequately
staffed per the prescribed requirements?
ตารางที่ 7–2 ผลการประเมินตนเอง ตัวบ่งชี้ย่อย 7.2.1
Date Required
ภาคผนวก 45 โครงการที่ให้บริการนักเรียน นักศึกษา
ภาคผนวก 46 ข้อมูลส่วนตัวของผู้ให้บริการนักเรียน นักศึกษา
Annex 45 Students Services Program
Annex 46 Profile of Students Services Unit Staff
รายการประเมิน
Parameter
มาตรฐาน
National
Standards
สภาพของ
สถานศึกษา
Institution’s
Status
ร้อยละของงาน
ที่ให้บริการ
Percent
Adequacy
กา
เครื่องหมาย
Please tick
()
คะแนน (Points)
น้าหนัก
คะแนน
Weighted
(4)
ผลการประเมิน
ตนเอง
Institution’s
Evaluation
งานที่ให้บริการและ
มีบุคลากรเพียงพอ
ในการให้บริการนักเรียน
นักศึกษาตามมาตรฐาน
ที่กาหนด
Student Services Unit
ตั้งแต่ 87 ขึ้นไป
(81 and above)
4
61 – 80 3
41 – 60 2
27 – 40 1
0 – 20 0
171คู่มือการประเมินและรับรองคุณภาพสถานศึกษา
171
หลักฐานที่ใช้ในการพิจารณา
7. ข้อมูลแสดงจานวนนักเรียน นักศึกษา
2. โครงสร้างการบริหารสถานศึกษาที่กาหนดให้มีงานในการให้บริการนักเรียน นักศึกษา
3. โครงการ และกิจกรรมที่ดาเนินการให้บริการนักเรียน นักศึกษา
4. ความคิดเห็น และข้อเสนอแนะของนักเรียน นักศึกษา
Data Sources: (Please provide data for the past three years, where applicable)
1. Student Population
2. Organizational chart of Student Services Unit
3. Programs and Activities offered by the Student Services Unit
4. Students’ Feedback
ตัวบ่งชี้ย่อย 7.2.2 ร้อยละของการดาเนินงานตามกระบวนการรับสมัคร และคัดเลือกนักเรียน
นักศึกษาตามมาตรฐานที่กาหนด
2. Does the institution comply with the government requirements or
maintain a system/mechanism of student recruitment, selection and admission,
both in terms of the process as well as dissemination of information?
ตารางที่ 7–3 ผลการประเมินตนเอง ตัวบ่งชี้ย่อย 7.2.2
รายการประเมิน
Parameter
มาตรฐาน
National
Standards
สภาพของ
สถานศึกษา
Institution’s
Status
ร้อยละ
Percent
Compliance
กา
เครื่องหมาย
Please tick
()
คะแนน (Points)
น้าหนัก
คะแนน
Weighted
(4)
ผลการประเมิน
ตนเอง
Institution’s
Evaluation
ร้อยละของการดาเนินงานตาม
กระบวนการรับสมัคร และ
คัดเลือกนักเรียน นักศึกษา
ตามมาตรฐานที่กาหนด
Student recruitment,
selection and admission
ตั้งแต่ 87 ขึ้นไป
(81 and above)
4
61 – 80 3
41 – 60 2
21 – 30 1
0 – 20 0
Date Required
ภาคผนวก 47 สถิติการลงทะเบียนเรียน การออกกลางคัน และสถิติด้านอื่น ๆ ของนักเรียน นักศึกษา
Annex 47 Enrollment, Drop-out and other Student Statistics
172 คู่มือการประเมินและรับรองคุณภาพสถานศึกษา
172
หลักฐานที่ใช้ในการพิจารณา
7. มาตรฐาน ข้อกาหนด หรือระเบียบ และวิธีการ ที่หน่วยงานต้นสังกัดหรือสถานศึกษา
กาหนดเกี่ยวกับการรับสมัคร และคัดเลือกนักเรียน นักศึกษาเข้าศึกษาต่อ
2. ข้อมูลแสดงจานวนนักเรียน นักศึกษาปัจจุบัน
3. ข้อมูลความต้องการศึกษาต่อของนักเรียน นักศึกษากลุ่มเป้าหมาย
4. วิธีการประชาสัมพันธ์ข้อมูลการรับสมัคร (แสดงตัวอย่างเอกสารเผยแพร่)
5. เกณฑ์ และคุณสมบัติของนักเรียนนักศึกษาที่มีสิทธิ์ได้รับการคัดเลือกเข้าศึกษาต่อ
Data Sources: (Please provide data for the past three years, where applicable)
1. Describe the mechanism of student recruitment, selection and admission
2. Student Population
3. Inquiries from prospective students
4. Modes of Information dissemination and sample of write-ups
5. Criteria and eligibility for admission
ตัวบ่งชี้ย่อย 7.2.3 ร้อยละของนักเรียน นักศึกษาที่สาเร็จการศึกษาตามระยะเวลาที่หลักสูตร
กาหนดเทียบกับจานวนแรกเข้า
3. Does the institution follow a retention program for deserving students?
Retention: Refers to the extent to which learners remain within an educational
institution, and complete a program of study in a pre-determined time-period.
The emphasis is on the retention of students on courses and their successful
completion of courses within a specific time-period.
ตารางที่ 7–4 ผลการประเมินตนเอง ตัวบ่งชี้ย่อย 7.2.3
ร้อยละของนักเรียนนักศึกษาที่สาเร็จการศึกษา
ตามระยะเวลาที่กาหนดเทียบกับแรกเข้า
Number of Students Retained
(for the past 3 years)
กา
เครื่องหมาย
Please tick
()
คะแนน (Points)
น้าหนักคะแนน
Weighted
(4)
ผลการประเมินตนเอง
Institution’s
Evaluation
ตั้งแต่ 87 ขึ้นไป
(81 and above)
4
61 – 80 3
41 – 60 2
21 – 30 1
0 – 20 0
173คู่มือการประเมินและรับรองคุณภาพสถานศึกษา
173
หลักฐานที่ใช้ในการพิจารณา
7. รายละเอียดโครงการเพื่อธารงรักษานักเรียน นักศึกษาให้คงอยู่จนจบหลักสูตร
2. ข้อมูลแสดงจานวนนักเรียน นักศึกษาในปีการศึกษาแรกเข้า และปีการศึกษาที่สาเร็จ
การศึกษา
3. ระบบ วิธีการ และหลักเกณฑ์ในการดูแลนักเรียน นักศึกษา
4. รายชื่อนักเรียน นักศึกษาที่สาเร็จการศึกษาตามแผนงาน โครงการดูแลนักเรียน นักศึกษา
5. ข้อมูลผู้สาเร็จการศึกษา และข้อมูลศิษย์เก่าที่ประสบความสาเร็จ และกลับมาเป็นครู
หรือบุคลากรของสถานศึกษา
Data Sources: (Please provide data for the past three years, where applicable)
1. Description of the retention program
2. Student Population
3. Student Retention Mechanism and Criteria for retention
4. List of students who have availed of the retention program
5. This includes “graduation rate”, “completion rate” and “student success”.
ตัวบ่งชี้ย่อย 7.2.4 ร้อยละของนักเรียน นักศึกษาที่ได้รับทุนการศึกษา ทุนให้เปล่า หรือ
ทุนให้กู้ยืมเพื่อการศึกษา อย่างต่อเนื่องจนสาเร็จการศึกษา
4. What percentage of the students during the last three (3) years
were provided with continuing scholarship, grants and study loans which led
them to earn a certificate or diploma?
Scholarship
- A type of financial aid in the form of a grant that may or may not have
to be repaid by the recipient. Scholarships are most often given to recipients
for one or two reasons or both: achievement or financial need. Scholarships
are set up for all of the tuition and even things like board, food, books
and allowances. However, some scholarships won’t cover all of such benefits
but on a partial basis .
174 คู่มือการประเมินและรับรองคุณภาพสถานศึกษา
174
ตารางที่ 7–5 ผลการประเมินตนเอง ตัวบ่งชี้ย่อย 7.2.4
ร้อยละของนักเรียน นักศึกษา
ที่ได้รับทุนการศึกษา ทุนให้เปล่า
หรือทุนให้กู้ยืมเพื่อการศึกษา
อย่างต่อเนื่องจนสาเร็จการศึกษา
Percentage of Students
กาเครื่องหมาย
Please tick
()
คะแนน (Points)
น้าหนักคะแนน
Weighted
(4)
ผลการประเมินตนเอง
Institution’s
Evaluation
ตั้งแต่ 31 ขึ้นไป
31 and above
4
21 – 30 3
11 – 20 2
1 – 10 1
0 0
Date Required
ภาคผนวก 48 โครงการทุนการศึกษา (โปรดแจ้งข้อมูล 3 ปีย้อนหลัง)
Annex 48 Scholarship Program (Please provide data for the past three (3) years)
หลักฐานที่ใช้ในการพิจารณา
7. โครงการให้ทุนการศึกษา
2. ข้อมูลแสดงจานวนนักเรียน นักศึกษา
3. บันทึกข้อตกลงกับผู้ให้ทุนการศึกษา
4. รายชื่อทุนการศึกษา ทุนให้เปล่า และทุนกู้ยืมเพื่อการศึกษาที่มีอยู่
5. รายชื่อนักเรียน นักศึกษา ที่ได้รับทุนการศึกษา ในการช่วยเหลือ ยกเว้นค่าลงทะเบียน
และทุนให้กู้ยืมเพื่อการศึกษา
Data Sources: (Please provide data for the past three years, where applicable)
1. Scholarship Programs and Incentives
2. Student Population
3. Memorandum of Agreements with Scholarship giving bodies
4. List of scholarships, grants and study loans available
5. List of student who have availed of the scholarships, grants and
study loans
175คู่มือการประเมินและรับรองคุณภาพสถานศึกษา
175
ตัวบ่งชี้ย่อย 7.2.5 สถานศึกษามีการจัดสรรงบประมาณเพื่อดาเนินกิจกรรมเสริมหลักสูตร
5. Does the institution allocate budget for the conduct of extra-curricular
activities?
ตารางที่ 7–6 ผลการประเมินตนเอง ตัวบ่งชี้ย่อย 7.2.5
สถานศึกษามีการจัดสรรงบประมาณ
เพื่อดาเนินกิจกรรมเสริมหลักสูตร
Answer
กาเครื่องหมาย
Please tick
()
คะแนน (Points)
น้าหนักคะแนน
Weighted
(2)
ผลการประเมินตนเอง
Institution’s
Evaluation
มี YES
ไม่มี NO
คะแนนสูงสุด MAXIMUM WEIGHT 2
หลักฐานที่ใช้ในการพิจารณา
7. รายละเอียดการจัดสรรงบประมาณเพื่อดาเนินกิจกรรมเสริมหลักสูตร
ตัวบ่งชี้ย่อย 7.2.6 ร้อยละของกิจกรรมตามหลักสูตร และกิจกรรมเสริมหลักสูตรที่
สอดแทรกในตารางเรียนตามมาตรฐานที่กาหนด
6. What is the relative percentage of co-curricular and extra-curricular
activities formally embedded into the weekly class schedule in compliance
with the national/adopted standards?
ตารางที่ 7–7 ผลการประเมินตนเอง ตัวบ่งชี้ย่อย 7.2.6
รายการประเมิน
Parameter
ร้อยละ
Percentage
Compliance
กา
เครื่องหมาย
Please tick
()
คะแนน (Points)
น้าหนัก
คะแนน
Weighted
(8)
ผลการประเมิน
ตนเอง
Institution’s
Evaluation
กิจกรรมตามหลักสูตร
(Co-Curricular) ที่จัดลงใน
ตารางเรียนประจาสัปดาห์
ตามมาตรฐานที่กาหนด
Co-Curricular activities
ตั้งแต่ 87 ขึ้นไป
(81 and above)
4
61 – 80 3
41 – 60 2
21 – 30 1
0 – 20 0
176 คู่มือการประเมินและรับรองคุณภาพสถานศึกษา
176
ตารางที่ 7–7 (ต่อ)
รายการประเมิน
Parameter
ร้อยละ
Percentage
Compliance
กา
เครื่องหมาย
Please tick
()
คะแนน (Points)
น้าหนัก
คะแนน
Weighted
(8)
ผลการประเมิน
ตนเอง
Institution’s
Evaluation
กิจกรรมเสริมหลักสูตร
(Extra-Curricular) ที่จัดลงใน
ตารางเรียนประจาสัปดาห์
ตามมาตรฐานที่กาหนด
Extra-curricular
activities
ตั้งแต่ 87 ขึ้นไป
(81 and above)
4
61 – 80 3
41 – 60 2
21 – 30 1
0 – 20 0
Data Required
ภาคผนวก 49 กิจกรรมตามหลักสูตร และกิจกรรมเสริมหลักสูตร (โปรดแจ้งข้อมูล 3ปีย้อนหลัง )
Annex 49 Co-Curricular and Extra – Curricular Programs Program (Please
provide data for the past three (3) years)
หลักฐานที่ใช้ในการพิจารณา
7. รายชื่อโครงการ กิจกรรมตามหลักสูตร (Co-Curricular) และกิจกรรมเสริมหลักสูตร
(Extra-Curricular)
2. ข้อมูลแสดงจานวนนักเรียน นักศึกษา
3. ความคิดเห็น และข้อเสนอแนะของนักเรียน นักศึกษา
4. กิจกรรมของแต่ละโครงการ กิจกรรมตามหลักสูตร (Co-Curricular) และกิจกรรม
เสริมหลักสูตร (Extra-Curricular)
Data Sources: (Please provide data for the past three years, where applicable)
1. List of Co-curricular and Extra-Curricular Programs
2. Student Population
3. Student’s Feedback
4. Activities of each Co-Curricular and Extra-Curricular Program
177คู่มือการประเมินและรับรองคุณภาพสถานศึกษา
177
ตัวบ่งชี้ย่อย 7.2.7 ร้อยละของผู้สาเร็จการศึกษาที่ได้งานทา หรือประกอบอาชีพอิสระ
ภายใน 7 ปี
7. What percentage of students during the last three (3) years was able
to get employment/self-employment within one year from graduation through
the institutions’ employment and placement program ?
ตารางที่ 7–8 ผลการประเมินตนเอง ตัวบ่งชี้ย่อย 7.2.7
ร้อยละของผู้สาเร็จการศึกษาที่ได้
งานทาทาหรือประกอบอาชีพอิสระ
ภายใน 1 ปี
Percentage of Students
กาเครื่องหมาย
Please tick
()
คะแนน (Points)
น้าหนักคะแนน
Weighted
(4)
ผลการประเมินตนเอง
Institution’s
Evaluation
ตั้งแต่ 51 ขึ้นไป
51 and above
4
31 – 50 3
10 – 30 2
1 – 9 1
0 0
หลักฐานที่ใช้ในการพิจารณา
7. ข้อมูลของผู้สาเร็จการศึกษา
2. ข้อมูลแสดงการจ้างงาน และการติดตามของสถานศึกษาในการบรรจุเข้าทางานของ
ผู้สาเร็จการศึกษา
3. ข้อมูลแสดงจานวนนักเรียน นักศึกษา
4. ความคิดเห็น และข้อเสนอแนะของผู้สาเร็จการศึกษา
5. ความคิดเห็น และข้อเสนอแนะของสถานประกอบการ
Data Sources: (Please provide data for the past three years, where applicable)
1. Placement and Alumni Affairs
2. Information on the employment and placement program of the institution
3. Student Population
4. Alumni Feedback
5. Company Feedback
178 คู่มือการประเมินและรับรองคุณภาพสถานศึกษา
178
ตัวบ่งชี้ย่อย 7.2.8 ร้อยละของผู้แทนนักเรียน นักศึกษาที่มีส่วนร่วมในการกาหนดนโยบาย
ที่เกี่ยวข้องกับสวัสดิการที่ส่งผลกระทบต่อนักเรียน นักศึกษา
8. What is the percentage involvement of representatives of students
compared to the total number of the members of the decision-making body
in major decision-making affecting their welfare?
ตารางที่ 7–9 ผลการประเมินตนเอง ตัวบ่งชี้ย่อย 7.2.8
ร้อยละของผู้แทนนักเรียนนักศึกษา
ที่มีส่วนร่วมในการกาหนดนโยบาย
ที่เกี่ยวข้องกับสวัสดิการที่ส่งผลกระทบต่อ
นักเรียน นักศึกษา
Percentage Involvement
กา
เครื่องหมาย
Please tick
()
คะแนน (Points)
น้าหนักคะแนน
Weighted
(4)
ผลการประเมินตนเอง
Institution’s
Evaluation
ตั้งแต่ 11 ขึ้นไป
11 and above
4
8 – 10 3
4 – 7 2
1 – 3 1
0 0
หลักฐานที่ใช้ในการพิจารณา
7. บันทึกการประชุมเกี่ยวกับสวัสดิการของนักเรียน นักศึกษา
2. มติที่ประชุมที่เกี่ยวข้องกับสวัสดิการของนักเรียน นักศึกษา เช่น ความสนใจของนักเรียน
นักศึกษา ความเป็นอยู่ที่ดี ความปลอดภัยและอื่น ๆ เป็นต้น
3. รายชื่อคณะกรรมการองค์การนักเรียน นักศึกษา ในฐานะคณะกรรมการผู้แทนนักเรียน
นักศึกษา
4. ความคิดเห็นและข้อเสนอแนะของนักเรียน นักศึกษา
Data Sources: (Please provide data for the past three years, where applicable)
1. Minutes of Meetings on Student Welfare
2. Major Decisions Made for the Student’s Welfare (e.g. students’ interests,
well-being, safety, etc.)
3. List of Existing Student Associations
4. Student Feedback
179คู่มือการประเมินและรับรองคุณภาพสถานศึกษา
179
ตัวบ่งชี้ย่อย 7.2.9 จานวนความร่วมมือระหว่างสถานศึกษากับสถาบันการเงิน เพื่อให้ทุน
กู้ยืมเพื่อการศึกษา
9. How much collaboration has been established in the last three (3)
years with financial institutions for offering study loans?
ตารางที่ 7–10 ผลการประเมินตนเอง ตัวบ่งชี้ย่อย 7.2.9
จานวนความร่วมมือ (แห่ง)
No. of Collaboration
Established
กาเครื่องหมาย
Please tick
()
คะแนน (Points)
น้าหนักคะแนน
Weighted
(4)
ผลการประเมินตนเอง
Institution’s
Evaluation
ตั้งแต่ 7 ขึ้นไป
7 and above
4
5 – 6 3
3 – 4 2
1 – 2 1
0 0
Data Required
ภาคผนวก 50 นโยบายการให้ทุนกู้ยืมเงินเพื่อการศึกษา
Annex 50 Policy on Study Loan
หลักฐานที่ใช้ในการพิจารณา
7. รายละเอียดของทุนกู้ยืมเพื่อการศึกษาแต่ละทุน
2. ระยะเวลา และเงื่อนไขการให้ทุนกู้ยืมเพื่อการศึกษา
3. บันทึกข้อตกลงความร่วมมือกับสถาบันการเงินที่ให้ทุนกู้ยืมเพื่อการศึกษา
4. จานวนทุนให้กู้ยืมเพื่อการศึกษาที่จัดให้นักเรียน นักศึกษา
5. รายชื่อนักเรียน นักศึกษา ที่ได้รับเงินทุนกู้ยืมเพื่อการศึกษา
Data Sources: (Please provide data for the past three years, where applicable)
1. Description of each study loan
2. Terms and conditions of each study loan
3. MOA of collaboration made
4. List of study loan available
5. List of students who availed of the study loans
180 คู่มือการประเมินและรับรองคุณภาพสถานศึกษา
180
ตัวบ่งชี้ย่อย 7.2.10 ร้อยละของกิจกรรมที่ส่งเสริมสนับสนุนด้านสุขภาพ ด้านการกีฬา
และกิจกรรมทางสังคมของนักเรียน นักศึกษา ตามข้อกาหนด
10. How compliant is the institution in providing services to promote
health, sports and social needs of the students to government regulations?
ตารางที่ 7–11 ผลการประเมินตนเอง ตัวบ่งชี้ย่อย 7.2.70
เกณฑ์การประเมิน
Parameter
มาตรฐาน
National
Regulations
สภาพของ
สถานศึกษา
Institution’s
Status
ร้อยละ
Percent
Compliance
กา
เครื่องหมาย
Please tick
()
คะแนน (Points)
น้าหนัก
คะแนน
Weighted
(8)
ผลการประเมิน
ตนเอง
Institution’s
Evaluation
กิจกรรมด้านสุขภาพ
Health Needs of
Students
ตั้งแต่ 87 ขึ้นไป
(81 and above)
4
61 – 80 3
41 – 60 2
21 – 40 1
0 – 20 0
กิจกรรมด้านการกีฬา
และกิจกรรมทางสังคม
Sports and social
needs of students
ตั้งแต่ 87 ขึ้นไป 4
61 – 80 3
41 – 60 2
21 – 40 1
0 – 20 0
Data Required
ภาคผนวก 51 การให้บริการนักเรียน นักศึกษาด้านอื่น ๆ
Annex 51 Other Student Services
หลักฐานที่ใช้ในการพิจารณา
7. รายการสิ่งอานวยความสะดวกที่สถานศึกษาจัดบริการด้านสุขภาพ ด้านการกีฬาและ
ด้านสังคมแก่นักเรียน นักศึกษา
2. รายชื่อกิจกรรมที่สถานศึกษาจัดส่งเสริมด้านสุขภาพ ด้านการกีฬา และด้านสังคมแก่
นักเรียน นักศึกษา
3. ความคิดเห็นและข้อเสนอแนะของนักเรียน นักศึกษา
181คู่มือการประเมินและรับรองคุณภาพสถานศึกษา
181
Data Sources
1. List of facilities available for providing services to promote health,
sports and social needs of the students
2. List of activities for providing services to promote health, sports and
social needs of the students
3. Student’s feedback
182 คู่มือการประเมินและรับรองคุณภาพสถานศึกษา
182
สรุปผลการประเมินตนเอง มาตรฐานที่ 7 การช่วยเหลือสนับสนุนนักเรียน นักศึกษา
Criterion-Based
Summary of Points
Criterion VII Support to Students
ตารางที่ 7–12 สรุปผลการประเมินตนเอง มาตรฐานที่ 7 การช่วยเหลือสนับสนุนนักเรียน นักศึกษา
ตัวบ่งชี้
Indicators
น้าหนักคะแนน
Weighted Points
คะแนนที่ได้
Earned Points
ตัวบ่งชี้ 7.1 ระบบการให้คาแนะแนว ให้คาปรึกษา
Guidance Counselor-Student Ratio
4
ตัวบ่งชี้ 7.2 การให้บริการนักเรียน นักศึกษา
Student Services
46
รวม 50
2.4 ภาคผนวกรายงานผลการศึกษาและ
ประเมินตนเอง (ANNEX)
184 คู่มือการประเมินและรับรองคุณภาพสถานศึกษา
184
ภาคผนวก1การเผยแพร่วิสัยทัศน์และพันธกิจของสถานศึกษาให้ผู้มีส่วนได้ส่วนเสียทราบ
Annex1Disseminaition’sVisionandMissiontoStakeholders
ตารางภาคผนวก1การเผยแพร่วิสัยทัศน์และพันธกิจของสถานศึกษาให้ผู้มีส่วนได้ส่วนเสียทราบ
วิธีการช่องทาง
Mode
จานวนครั้ง
Frequency
กลุ่มเป้าหมาย
TargetStakeholders
จดหมายข่าวNewsletter
เว็บไซต์Website
จดหมายเอกสารแจ้งเวียนCorrespondence/Letters
อื่นๆ(โปรดระบุ)Others,pleasespecify
ภาคผนวก2องค์ประกอบของคณะกรรมการที่มีหน้าที่กาหนดนโยบาย
Annex2CompositionoftheInstitution’sHighestPolicy-MakingBody
ตารางภาคผนวก2องค์ประกอบของคณะกรรมการที่มีหน้าที่กาหนดนโยบาย
ตาแหน่ง
Position
รายชื่อเจ้าหน้าที่
NameofOfficial
ตัวแทนฝ่าย/งาน
Sector/AreaRepresented
วุฒิการศึกษาสูงสุด
HighestEducationalAttainment
185คู่มือการประเมินและรับรองคุณภาพสถานศึกษา
185
ภาคผนวก3บัญชีสรุปการประชุมของคณะกรรมการบริหารสถานศึกษาและหรือคณะกรรมการวิทยาลัยที่เกี่ยวกับการกาหนดนโยบาย(3ปีย้อนหลัง)
Annex3ListofMeetingofthePolicy-MakingBody(forthepastthree(3)years)
ตารางภาคผนวก3บัญชีสรุปการประชุมของคณะกรรมการบริหารสถานและหรือคณะกรรมการวิทยาลัยศึกษาที่เกี่ยวกับการกาหนดนโยบาย
ลาดับที่
No.
รายละเอียด
Description
วันเวลาและสถานที่
DateandVenue
ร้อยละของผู้เข้าร่วม
PercentageParticipationofMembers
186 คู่มือการประเมินและรับรองคุณภาพสถานศึกษา
186
ภาคผนวก4บัญชีสรุปการกาหนดนโยบายหลักที่สาคัญของคณะกรรมการบริหารสถานศึกษาและหรือคณะกรรมการวิทยาลัย(3ปีย้อนหลัง)
Annex4ListofMajorDecisionsofthepolicy-MakingBody(forthepastthree(3)years)
ตารางภาคผนวก4บัญชีสรุปการกาหนดนโยบายหลักที่สาคัญของคณะกรรมการบริหารสถานศึกษาและหรือคณะกรรมการวิทยาลัย
หัวข้อพิจารณา
Area
ผลการลงมติ
Decision
วิธีการลงมติ
Typeof
Decision
วันเดือนปีที่ดาเนินการ
EffectiveDateof
Implementation
1.การกากับดูแลและการบริหารจัดการ
การคัดเลือกและแต่งตั้งผู้บริหารและบุคลากร
ทางวิชาการ
การมอบหมายอานาจหน้าที่
แต่งตั้งคณะกรรมการบริหารและ
ฝ่ายวิชาการ
การวางแผนของสถานศึกษา
งานบุคลากร
การบริหารจัดการด้านการเงิน
การสร้างรายได้
การบริหารจัดการพัสดุ
การจัดเก็บข้อมูลการเผยแพร่
ระบบการประเมินและประกันคุณภาพ
อื่นๆ(โปรดระบุ)
1.GovernanceandManagement
SelectionandAppointmentofMajor
AdministrativeandAcademicOfficials
DelegationofAuthority
CreationofAdministrative&Academic
Committees
InstitutionalPlanning
PersonnelMatters
FinancialManagement
IncomeGeneration
SupplyManagement
Records/Publication
AccreditationandQualityAssuranceSystems
Others(specify)
187คู่มือการประเมินและรับรองคุณภาพสถานศึกษา
187
หัวข้อพิจารณา
Area
ผลการลงมติ
Decision
วิธีการลงมติ
Typeof
Decision
วันเดือนปีที่ดาเนินการ
EffectiveDateof
Implementation
2.การจัดการเรียนการสอน
การอนุมัติ/การปรับปรุงหลักสูตร
การอนุมัติและการดาเนินงาน
ตามปฏิทินการปฏิบัติงาน
ระบบการวัดและประเมินผล
การรับเข้าศึกษาต่อการธารงรักษา
และการส่งเสริม
อื่นๆโปรดระบุ
2.TeachingandLearning
Approval/RevisionofCurricularPrograms
ApprovalandImplementationof
AcademicCalendar
GradingSystem
Admission,RetentionandPromotion
Others(specify)
3.ครูและเจ้าหน้าที่
นโยบายในการสรรหา/การดาเนินการ
การพัฒนาครู
ภาระงานสอนและงานที่ได้รับมอบหมาย
เงินเดือนสิทธิประโยชน์และการสร้างแรงจูงใจ
การประเมินผลการปฏิบัติงาน
อื่นๆ(โปรดระบุ)
3.FacultyandStaff
Recruitmentpolicies/procedures
FacultyDevelopment
LoadingandAssignment
Salary,FringeBenefitsandIncentives
PerformanceEvaluation
Others(specify)
4.การวิจัยและพัฒนา
การวิจัยที่ได้รับทุนสนับสนุนของ
สถานศึกษาและทุนภายนอก
หน่วยงานที่เกี่ยวข้องกับการวิจัย
อื่นๆโปรดระบุ
4.ResearchandDevelopment
InstitutionalandExternalFunded
Researches
ResearchOrganizations
Others(specify)
188 คู่มือการประเมินและรับรองคุณภาพสถานศึกษา
188
หัวข้อพิจารณา
Area
ผลการลงมติ
Decision
วิธีการลงมติ
Typeof
Decision
วันเดือนปีที่ดาเนินการ
EffectiveDateof
Implementation
5.การให้คาปรึกษาแนะแนวการให้บริการด้าน
วิชาการและวิชาชีพและเครือข่ายความร่วมมือ
โครงการให้คาปรึกษาแนะแนว
โครงการร่วม
สมาคมองค์กรเพื่อความร่วมมือ
ครูและนักเรียนแลกเปลี่ยน
บันทึกความร่วมมือและบันทึกข้อตกลง
อื่นๆ(โปรดระบุ)
5.Consultancy,ExtensionandLinkages
ConsultancyProjects/Programs
TwinningPrograms
Consortia
FacultyandStudentExchange
MOUsandMOAs
Others(specify)
6.แหล่งทรัพยากร
แหล่งเงินทุน
อาคารสิ่งก่อสร้างห้องเรียนและสิ่งอานวย
ความสะดวกทางกายภาพอื่นๆ
ห้องปฏิบัติการและโรงฝึกงาน
คอมพิวเตอร์เครือข่ายและ
เทคโนโลยีพื้นฐาน
ห้องสมุด
ลักษณะทางกายภาพอื่นทั่วไป
อื่นๆ(โปรดระบุ)
6.Resources
FinancialResources
ConstructionofBuildings,Classrooms
andOtherPhysicalFacilities
Laboratoriesandworkshops
Computers,Connectivityand
TechnologicalInfrastructure
Library
GeneralAmenities
Others(specify)
189คู่มือการประเมินและรับรองคุณภาพสถานศึกษา
189
หัวข้อพิจารณา
Area
ผลการลงมติ
Decision
วิธีการลงมติ
Typeof
Decision
วันเดือนปีที่ดาเนินการ
EffectiveDateof
Implementation
7.การส่งเสริมสนับสนุนนักเรียนนักศึกษา
การให้บริการแก่นักเรียนนักศึกษา
โครงการให้คาปรึกษาและแนะแนว
การสนับสนุนส่งเสริมกิจกรรมนักเรียนนักศึกษา
หอพักที่พักรับรอง
การมีงานทาเมื่อสาเร็จการศึกษา
อื่นๆ(โปรดระบุ)
7.SupporttoStudents
StudentServices
GuidanceandCounselingProgram
SupporttoStudentActivities
HostelAccommodation
PlacementofGraduates
Others(specify)
*กรุณาระบุข้อพิจารณาโดยเอกฉันท์หรือลงคะแนนเสียงส่วนใหญ่และอื่นๆ
ภาคผนวก5บัญชีสรุปนโยบายและคู่มือการดาเนินงานที่นาไปใช้ประโยชน์ในการจัดกิจกรรมของสถานศึกษา
Annex5ListofPolicyandProceduralManuals(utilizedbytheinstitutiontooperationalizeitsactivities)
ตารางภาคผนวก5บัญชีสรุปนโยบายและคู่มือการดาเนินงานที่นาไปใช้ประโยชน์ในการจัดกิจกรรมของสถานศึกษา
คู่มือปฏิบัติงานคู่มือฉบับย่อ
Manual/Handbook/Compendium
ปีที่ได้รับการอนุมัติปรับปรุง
YearApproved/Revised
สรุปโดยย่อ
BriefDescription
190 คู่มือการประเมินและรับรองคุณภาพสถานศึกษา
190
ภาคผนวก6องค์ประกอบของคณะผู้บริหาร(โปรดแนบสาเนาคาบรรยายลักษณะงานของแต่ละตาแหน่ง)
Annex6CompositionoftheAdministrativeStaff(pleaseattachcopiesofjobdescriptionsforeachposition)
ตารางภาคผนวก6องค์ประกอบของคณะผู้บริหาร
ตาแหน่งPositionจานวนบุคลากรNumberofStaff
งานบริหารทั่วไปGeneralAdministration
งานการเงินFinance
งานพัสดุProcurement
งานทะเบียนRecords
อื่นๆ(โปรดระบุ)Others,pleasespecify
รวมTotal
191คู่มือการประเมินและรับรองคุณภาพสถานศึกษา
191
ภาคผนวก7การมีส่วนร่วมของคณะกรรมการผู้บริหารในการตัดสินใจ
Annex7InvolvementofAdministrativeCommitteesinDecisionMaking
ตารางภาคผนวก7การมีส่วนร่วมของคณะกรรมการผู้บริหารในการตัดสินใจ
นโยบายและประเภทของ
การตัดสินใจ
PolicyandTypeof
Decision
ค่าเฉลี่ยร้อยละ
ของการมีส่วนร่วม
AveragePercentage
Attendance
ความคิดริเริ่มใหม่
NewInitiatives
สถานศึกษาที่มีมาตรฐาน
เทียบเคียง
Benchmarked
Institutions
จุดเด่นของสถานศึกษา
ระดับภาคระดับชาติ
Regional/National
ThrustAreas
ภาคผนวก8รายชื่อคณะกรรมการฝ่ายวิชาการ
Annex8ListofAcademicCommittees
ตารางภาคผนวก8รายชื่อคณะกรรมการฝ่ายวิชาการ
คณะกรรมการฝ่ายวิชาการ
AcademicCommittee
หน้าที่หลัก
MajorFunctions
192 คู่มือการประเมินและรับรองคุณภาพสถานศึกษา
192
ภาคผนวก9หน้าที่ความรับผิดชอบของหัวหน้าแผนกหัวหน้างานครูและเจ้าหน้าที่
Annex9DescriptionofDutiesofDean/DepartmentHeads,FacultyandStaff
ตารางภาคผนวก9หน้าที่ความรับผิดชอบของหัวหน้าแผนกหัวหน้างานครูและเจ้าหน้าที่
กิจกรรม
Activity
กรอบและลักษณะงาน
ExtentandNatureofParticipation
หัวหน้าแผนก
Dean
ครู
Faculty
เจ้าหน้าที่
Staff
การวางแผนโครงการและกิจกรรมPlanningofprogramsandactivities
การดาเนินงานImplementation
การติดตามและประเมินผลMonitoringandEvaluation
ความร่วมมือและเครือข่ายLinkageandNetworking
การฝึกอบรมเพื่อพัฒนาIn-servicetrainings
การจัดเตรียมนโยบายในการปฏิบัติงาน
และแนวทางในการปฏิบัติงาน
Preparationofoperationalpolicies
andguidelines
กิจกรรมอื่นๆ)โปรดระบุ(Otheractivities,pleasespecify
193คู่มือการประเมินและรับรองคุณภาพสถานศึกษา
193
ภาคผนวก10การมีส่วนร่วมในการตัดสินใจของคณะกรรมการฝ่ายวิชาการ
Annex10InvolvementofAcademicCommitteesinDecisionMaking
ตารางภาคผนวก10การมีส่วนร่วมในการตัดสินใจของคณะกรรมการฝ่ายวิชาการ
งานวิชาการ
AcademicMatters
ร้อยละของการมีส่วนร่วม
AveragePercentage
Attendance
ความคิดริเริ่มใหม่
NewInitiatives
สถานศึกษาที่มีมาตรฐานเทียบเคียง
BenchmarkedInstitutions
จุดเด่นของสถานศึกษา
ระดับภาคระดับชาติ
Regional/NationalThrustAreas
194 คู่มือการประเมินและรับรองคุณภาพสถานศึกษา
194
ภาคผนวก11บทสรุปคุณสมบัติและรูปแบบการประเมินผลการปฏิบัติงานของฝ่ายบริหารจัดการ(3ปีย้อนหลัง)
Annex11SummaryofQualificationsandPerformanceEvaluationofAdministrativeSupportStaff(forthepastthree
(3)years)
ตารางภาคผนวก11บทสรุปคุณสมบัติและรูปแบบการประเมินผลการปฏิบัติงานของฝ่ายบริหารจัดการ
ตาแหน่ง
Position
คุณวุฒิการศึกษา
AcademicQualifications
ประสบการณ์การทางาน
WorkExperience
ร้อยละของเจ้าหน้าที่ที่มีผลการประเมินการ
ปฏิบัติงาน
ที่ผ่านเกณฑ์หรือสูงกว่า
PercentageofStaffwithSatisfactoryor
abovePerformanceEvaluation
คุณวุฒิการศึกษา
ขั้นต่าที่กาหนด
PrescribedMinimum
AcademicQualifications
ร้อยละของเจ้าหน้าที่
ที่มีคุณวุฒิการศึกษาขั้นต่า
PercentageofStaffwith
MinimumQualifications
ประสบการณ์การทางาน
ตามตาแหน่งขั้นต่าที่กาหนด
PrescribedMinimumWork
ExperienceforthePosition
ร้อยละของเจ้าหน้าที่
ที่มีประสบการณ์ตามที่กาหนด
PercentageofStaffwith
PrescribedExperience
ผู้อานวยการและรองผู้อานวยการ
DivisionChief
หัวหน้าแผนก
FrontLineSupervisor
เจ้าหน้าที่
TechnicalStaff
ฝ่ายธุรการ
Clerical/SecretarialGroup
พนักงานบริการทั่วไป
GeneralServices
การวัดค่าเฉลี่ย
AverageperParameter
Average%forAcademicQualifications=
ร้อยละเฉลี่ยสาหรับคุณวุฒิการศึกษา=
Average%forWorkExperience=
ร้อยละเฉลี่ยสาหรับประสบการณ์การทางาน=
Average%forPerformanceEvaluation=
ร้อยละเฉลี่ยสาหรับการประเมินผลการปฏิบัติงาน=
ค่าน้าหนักที่กาหนด
AssignedWeightsร้อยละ30ร้อยละ30ร้อยละ40
ค่าน้าหนักเฉลี่ยขั้นสุดท้าย
FinalWeightedAverage
หมายเหตุ:การกาหนดนี้อาจแตกต่างกันไปตามสถานศึกษาของแต่ละประเทศ
Note:Thedesignationoftheseofficialsmayvaryfrominstitutiontoinstitutionindifferentcountries.Pleasespecifycorrectdesignation.
195คู่มือการประเมินและรับรองคุณภาพสถานศึกษา
195
ภาคผนวก12แผนงานและโครงการพิเศษที่วางแผนไว้และดาเนินการสาเร็จ(3ปีย้อนหลัง)
Annex12ProgramsandProjectsPlannedandImplemented(forthepastthree(3)years)
ตารางภาคผนวก12แผนงานและโครงการพิเศษที่วางแผนไว้และดาเนินการสาเร็จ
ประเภทแผนงานและ
โครงการพิเศษ
TypeofPrograms/Project
จานวนแผนงานและโครงการพิเศษ
ที่มีการวางแผนไว้
No.ofPlannedPrograms/
Project
จานวนแผนงานและโครงการพิเศษ
ที่นาไปสู่การปฏิบัติได้
No.ofImplementedPrograms/
Project
ประโยชน์ที่ได้รับ
Beneficiaries
หมายเหตุ
Remarks
ภาคผนวก13เจ้าหน้าที่ฝ่ายการเงิน
Annex13ListofFinancialManagementStaff
ตารางภาคผนวก13เจ้าหน้าที่ฝ่ายการเงิน
ตาแหน่ง
Position
ชื่อผู้ปฏิบัติงาน
NameofOfficial
วุฒิการศึกษาสูงสุด
HighestEducationalAttainment
ระยะเวลาปฏิบัติงาน
LengthofService
196 คู่มือการประเมินและรับรองคุณภาพสถานศึกษา
196
ภาคผนวก14แหล่งที่มาของเงินและจานวนเงินทุนสนับสนุน(3ปีย้อนหลัง)
Annex14SourcesofFinanceandLevelofFunding(forthepastthree(3)years)
ตารางภาคผนวก14แหล่งที่มาของเงินและจานวนเงินทุนสนับสนุน
รายการ
Particulars
รวมทั้งสิ้น(บาท)
TotalAmount(USD)
1.รายรับ
เงินงบประมาณ
ทุนที่ได้รับการสนับสนุนจากองค์กร
เงินบริจาคจากแหล่งทุนภายนอก
อื่นๆ(โปรดระบุ)
1.CapitalReceipts
BudgetfromtheGovernment
Grant/sfromFundingAgencies
DonationsfromExternalSources
Others,pleasespecify
2.เงินทุนวิจัยและพัฒนา
โครงการที่ได้รับการสนับสนุน
ทุนที่ได้จากการให้คาปรึกษา
ค่าธรรมเนียมการทดสอบ
อื่นๆ(โปรดระบุ)
2.ResearchandDevelopmentFund
SponsoredProjects
Consultancy
TestingFees
Others,pleasespecify
3.รายรับจากนักเรียน
ค่าลงทะเบียน
ค่าลงทะเบียนหลักสูตรที่บริหารจัดการตัวเองได้
ค่าธรรมเนียมการพัฒนา
อื่นๆ(โปรดระบุ)
3.ReceiptsfromStudents
TuitionFees
Self-FinancingCourses
DevelopmentFees
Others,pleasespecify
4.อื่นๆ(โปรดระบุ)4.Others(specify)
รวมTotal
197คู่มือการประเมินและรับรองคุณภาพสถานศึกษา
197
ภาคผนวก15ระบบการจัดซื้อจัดจ้าง
Annex15SystemofProcurement
ตารางภาคผนวก15ระบบการจัดซื้อจัดจ้าง
กิจกรรม
Activity
รายละเอียด
Description
การจัดซื้อวัสดุSupplyProcurement
การนาไปใช้ประโยชน์Utilization
การควบคุมตรวจสอบControl
การเสนอราคาและประโยชน์ที่ได้รับBidsandAwards
198 คู่มือการประเมินและรับรองคุณภาพสถานศึกษา
198
ภาคผนวก16รายการเอกสารสาคัญ
Annex16ListofMajorRecords
ตารางภาคผนวก16รายการเอกสารสาคัญ
เอกสาร
Document
จานวนครั้ง
Frequency
รูปแบบการจัดเก็บ
ModeofFiling
เก็บบางส่วนเก็บทั้งหมด
Partial/Complete
1.รายงานการประชุม1.MinutesofMeetings
2.ข้อมูลส่วนบุคคล2.IndividualFiles
3.รายงานงบดาเนินการ3.ConsolidatedReports
4.แผนปฏิบัติการ4.Plans
5.การประเมินผลการปฏิบัติงาน5.PerformanceEvaluation
6.งานสารบัญ6.Directories
7.ข้อมูลสถิติ7.StatisticalData
8.รายงานการเงิน8.FinancialReports
9.บันทึกการให้ทุน9.ScholarshipRecords
10.อื่นๆ(โปรดระบุ)10.Others,pleasespecify
199คู่มือการประเมินและรับรองคุณภาพสถานศึกษา
199
ภาคผนวก17ระบบการเรียนการสอน
Annex17TeachingandLearningSystems
ตารางภาคผนวก17ระบบการเรียนการสอน
คุณลักษณะ
Parameter
นโยบายระดับชาติ
NationalAgenda
วัตถุประสงค์ของสถานศึกษา
InstitutionalObjectives
สถานศึกษามีการกำหนดวิสัยทัศน์Vision
สถานศึกษามีการกำหนดพันธกิจMission
สาขาวิชาที่เป็นเลิศThrustAreas
สถานศึกษาSocialResponsibility
สถานศึกษามีการจัดการเรียนการสอนTeachingandLearning
ผู้สำเร็จการศึกษามีงานทำหรือเป็นผู้ประกอบการด้วยตนเอง
Employment/Self-employment
200 คู่มือการประเมินและรับรองคุณภาพสถานศึกษา
200
ภาคผนวก18ตัวอย่างประมวลการเรียนการสอนหรือโครงการสอนรายวิชาที่ได้รับการอนุมัติ(เอกสารฉบับเต็มของทุกวิชาควรจะมีอยู่ในศูนย์ประกันคุณภาพ)
Annex18SampleofApprovedSyllabus.(thecompletedocumentationofallcoursesyllabishouldbeavailable
intheAccreditationCenter)
ตารางภาคผนวก18ตัวอย่างประมวลการเรียนการสอนหรือโครงการสอนรายวิชาที่ได้รับการอนุมัติ
ชื่อวิชาCourseTitle
รหัสวิชาCourseCode
จานวนหน่วยกิตจานวนชั่วโมงCreditHours
ภาคเรียนและปีการศึกษาSemester&SchoolYear
รายวิชาที่ต้องเรียนผ่านมาก่อนPre-requisites
จุดประสงค์ทั่วไปGeneralObjectives
เนื้อหาContent
วิธีการสอนMethod
สื่อการเรียนการสอนMaterials
การประเมินผลTesting
เอกสารอ้างอิงReference
201คู่มือการประเมินและรับรองคุณภาพสถานศึกษา
201
ภาคผนวก19รายการสื่อการสอน
Annex19ListofInstructionalMaterials
ตารางภาคผนวก19รายการสื่อการสอน
สื่อการสอน
InstructionalMaterials
ชื่อเรื่อง
Title
วันออกลิขสิทธิ์ตีพิมพ์การพัฒนา
CopyrightDate/DateofPublication/Development
1.สื่อสิ่งพิมพ์
ตาราเรียน
แบบฝึกหัด
คู่มือ
บทเรียนสาเร็จรูป
อื่นๆ(โปรดระบุ)
1.Print-Based
Textbooks
Workbooks
Manuals
Modules
Others,pleasespecify
2.สื่อโสตทัศน์
แถบบันทึกเสียง
อื่นๆ(โปรดระบุ)
2.Audio-Based
AudioTapes
Others,pleasespecify
3.สื่อวีดีทัศน์
VHSTapes
VideoCDs
อื่นๆ(โปรดระบุ)
3.Video-Based
VHSTapes
VideoCDs
Others,pleasespecify
202 คู่มือการประเมินและรับรองคุณภาพสถานศึกษา
202
สื่อการสอน
InstructionalMaterials
ชื่อเรื่อง
Title
วันออกลิขสิทธิ์ตีพิมพ์การพัฒนา
CopyrightDate/DateofPublication/Development
4.สื่อคอมพิวเตอร์
ตาราเรียนอิเล็กทรอนิกส์
ชุดการเรียนอิเล็กทรอนิกส์
ซอฟต์แวร์
Video
แบบเรียนบนเว็บไซด์
แบบเรียนอิเล็กทรอนิกส์
อื่นๆ(โปรดระบุ)
4.Computer-Based
e-Textbooks
e-Modules
Software
VODs
Web-basedIMs
E-learningIMs
Others,pleasespecify
5.อื่นๆ(โปรดระบุ)5.Others(specify)
203คู่มือการประเมินและรับรองคุณภาพสถานศึกษา
203
ภาคผนวก20ข้อมูลครู
Annex20FacultyInformation
ตารางภาคผนวก20ข้อมูลครู
รายชื่อครู
NameofFaculty
ตาแหน่ง
Designation
อายุ
Age
เพศ
Sex
การศึกษาสูงสุด
HEA
ระยะเวลาปฏิบัติงาน
LTS
เริ่มปฏิบัติงาน
SA
ความชานาญ
Specialization
HEA=การศึกษาสูงสุด
LTS=ระยะเวลาการปฏิบัติงาน
SA=เริ่มปฏิบัติงาน
HEA=HighestEducationalAttainment
LTS=LengthofTeachingServiceSA-StatusofAppointment
204 คู่มือการประเมินและรับรองคุณภาพสถานศึกษา
204
ภาคผนวก21ข้อมูลบุคลากร
Annex21StaffInformation
ตารางภาคผนวก21ข้อมูลบุคลากร
รายชื่อเจ้าหน้าที่
NameofStaff
ตาแหน่ง
Designation
อายุ
Age
เพศ
Sex
การศึกษาสูงสุด
HEA
ระยะเวลาปฏิบัติงาน
LTS
เริ่มปฏิบัติงาน
SA
หน้าที่รับผิดชอบ
EmploymentStatus
HEA=การศึกษาสูงสุด
LTS=ระยะเวลาการปฏิบัติงาน
SA=เริ่มปฏิบัติงาน
HEA=HighestEducationalAttainment
LTS=LengthofTeachingServiceSA-StatusofAppointment
รายชื่อเจ้าหน้าที่
NameofStaff
ต�ำแหน่ง
Designation
อายุ
Age
เพศ
SeX
วุฒิการศึกษาสูงสุด
HEA
ระยะเวลาปฏิบัติงาน
LTS
เริ่มปฏิบัติงาน
SA
ประเภทการจ้างงาน
EmploymentStatus
(Permanantteachers
orcontractteachers)
HEA=วุฒิการศึกษาสูงสุด
LTS=ระยะเวลาการปฏิบัติงาน(จ�ำนวนปี)
SA=ลักษณะการปฏิบัติงาน
HEA=HighertEducationalAttainment
LTS=LengthofTeachicServiceSA-StatusofAppointment
SA=StatusofAppointment(Fulltime,Parttime)
205คู่มือการประเมินและรับรองคุณภาพสถานศึกษา
205
ภาคผนวก22ประเภทของค่าตอบแทน
Annex22TypeofCompensation
ตารางภาคผนวก22ประเภทของค่าตอบแทน
กิจกรรมการปฏิบัติงาน
Activity/Performance
จ่ายเงินสด
CashValue
โอนเข้าบัญชี
ServiceCredits
ใช่ไม่ใช่ใช่ไม่ใช่
เงินค่าสอนเกินภาระงานOverload
เงินธุรการOvertime
เงินตอบแทนการปฏิบัติงานพิเศษOutstandingPerformance
อื่นๆโปรดระบุOthers,pleasespecify
206 คู่มือการประเมินและรับรองคุณภาพสถานศึกษา
206
ภาคผนวก23รายชื่อผู้ได้รับการเรียนรู้ที่หลากหลาย
Annex23ListofRecipientsofDifferentRecognition
ตารางภาคผนวก23รายชื่อผู้ได้รับการเรียนรู้ที่หลากหลาย
หัวข้อการเรียนรู้
TitleofRecognition
ผู้ให้การสนับสนุน
Sponsoring
Agency(SA)
ชื่อผู้รับทุน
Nameof
Recipients
วันเดือนปีที่ได้รับทุน
InclusiveDatesof
Attendance
ระดับของหน่วยงานสนับสนุน
Level/NatureofSA
สถานศึกษา
Inst’l
ชาติ
Nat’l
นานาชาติ
Int’l
ระดับปริญญาเอกPhD/EdD/DS
ระดับปริญญาโทMS/MA/M
ลาศึกษาต่อSabbaticalBenefits
ผู้ได้รับทุนวิจัยResearchFellowship
ทุนการฝึกอบรมTrainingGrants
ทุนการฝึกงานในวิชาชีพProfessionalInternship
อื่นๆ(โปรดระบุ)Others,pleasespecify
รวมTotal
Inst’l=ประเภทสถานศึกษาInst’l–Institutional
Nat’l=ระดับชาติNat’l–National
Int’l=นานาชาติInt’l–International
207คู่มือการประเมินและรับรองคุณภาพสถานศึกษา
207
ภาคผนวก24รายชื่อบุคคลที่เกี่ยวข้องกับงานวิจัยและพัฒนา
Annex24ListofPersonnelInvolvedinR&D
ตารางภาคผนวก24รายชื่อบุคคลที่เกี่ยวข้องกับงานวิจัยและพัฒนา
รายชื่อ
Name
จานวนโครงการกิจกรรมงานวิจัย
No.ofR&DActivity/Project
การตีพิมพ์เผยแพร่
ที่เกี่ยวข้อง
Relatedpublications
เสร็จสิ้น
Completed
กาลังดาเนินการ
In-progress
208 คู่มือการประเมินและรับรองคุณภาพสถานศึกษา
208
ภาคผนวก25รายชื่องานวิจัยที่เสร็จสมบูรณ์ดาเนินการและกากับติดตามโดยคณะครู(3ปีย้อนหลัง)
Annex25ListofCompletedResearch(conducted/supervisedbyfacultyforthepastthree(3)years)
ตารางภาคผนวก25รายชื่องานวิจัยที่เสร็จสมบูรณ์ดาเนินการและกากับติดตามโดยคณะครู
หัวข้องานวิจัย
ResearchTitle
วันเดือนปีที่เสร็จสมบูรณ์
DateofCompletion
ผู้วิจัยที่ปรึกษา
Researcher/Adviser
1.งานวิจัยของครูFacultyResearches
2.งานวิจัยของนักเรียนStudentResearches
3.อื่นๆ(โปรดระบุ)Others,pleasespecify
ภาคผนวก26รายการตีพิมพ์เผยแพร่งานวิจัยที่ครูได้ดาเนินการแล้ว(ดาเนินการโดยครู3ปีย้อนหลัง)
Annex26ListofPublishedResearch(conducted/supervisedbyfacultyforthepastthree(3)years)
ตารางภาคผนวก26รายการตีพิมพ์เผยแพร่งานวิจัยที่ครูได้ดาเนินการแล้ว
ชื่องานวิจัย
ResearchTitle
ผู้วิจัย
Author
หมายเลขมาตรฐานสากล
ISSNNo.
ปริมาณจานวน
Volume/No.
วันเดือนปี
Date
ผู้เผยแพร่
Publisher
1.ระดับนานาชาติInternational
2.ระดับชาติNational
3.ระดับสถานศึกษาLocal
209คู่มือการประเมินและรับรองคุณภาพสถานศึกษา
209
ภาคผนวก27การบริการด้านวิชาการและวิชาชีพ(3ปีย้อนหลัง)
Annex27ExtensionServices(Pleaseprovidedataforthepastthree(3)years)
ตารางภาคผนวก27การบริการด้านวิชาการและวิชาชีพ
โครงการ
Program
วัตถุประสงค์
Objectives
กลยุทธ์ในการดาเนินการ
Strategyof
Implementation
สถานที่
Location
ผู้รับบริการ
Clientele
ผู้ดาเนินโครงการ
Project
Implementors
แหล่งเงินทุน
Sourceof
Funds
หน่วยงานที่ให้
ความร่วมมือ
CollaboratingAgency
1.
2.
3.
4.
5.
210 คู่มือการประเมินและรับรองคุณภาพสถานศึกษา
210
ภาคผนวก28รายชื่องานวิจัยที่นาผลไปใช้เป็นปัจจัยในการให้บริการด้านวิชาการและวิชาชีพ(โปรดเตรียมข้อมูล3ปีย้อนหลัง)
Annex28ListofResearchResultsUtilizedasExtensionInputs(Pleaseprovidedataforthepastthree(3)years)
ตารางภาคผนวก28รายชื่องานวิจัยที่นาผลไปใช้เป็นปัจจัยในการให้บริการด้านวิชาการและวิชาชีพ
หัวข้องานวิจัย
ResearchTitle
ผู้วิจัย
Researcher
เทคโนโลยีที่สร้างขึ้น
TechnologyGenerated
โครงงานกิจกรรม
ที่ให้บริการด้านวิชาการวิชาชีพ
ExtensionProject/Activity
สถานที่ดาเนินการ
Location
จานวนผู้รับบริการ
No.OfClientele
ภาคผนวก29รายชื่อคณะทางานที่ให้บริการด้านวิชาการและวิชาชีพ
Annex29ListofExtensionStaff
ตารางภาคผนวก29รายชื่อคณะทางานที่ให้บริการด้านวิชาการและวิชาชีพ
รายชื่อคณะทางาน
NameofStaff
ระดับการศึกษาสูงสุด
HighestEducational
Attainment
บทบาทหน้าที่
DescriptionofRole
การวางแผน
Planning
การดาเนินการ
Implementation
การกากับติดตาม
Monitoring
การประเมินผล
Evaluation
211คู่มือการประเมินและรับรองคุณภาพสถานศึกษา
211
ภาคผนวก30รายชื่อคณะครูที่มีส่วนร่วมในการให้บริการด้านวิชาการและวิชาชีพ
Annex30ListofFacultyandtheirInvolvementinExtensionServices
ตารางภาคผนวก30รายชื่อคณะครูที่มีส่วนร่วมในการให้บริการด้านวิชาการและวิชาชีพ
รายชื่อครู
NameofFaculty
บทบาทRole
การวางแผน
Planning
การดาเนินการ
Implementation
การกากับติดตาม
Monitoring
การประเมินผล
Evaluation
ภาคผนวก31บันทึกของครูผู้ให้บริการแนะนาในระดับสถานศึกษาระดับชาติและระดับนานาชาติ
Annex31RecordofFacultyConsultantsProvidingConsultancyServicestoLocal,NationalandInternationalBodies
ตารางภาคผนวก31บันทึกของครูผู้ให้บริการแนะนาในระดับสถานศึกษาระดับชาติและระดับนานาชาติ
รายชื่อครูที่เป็นผู้ให้คาปรึกษา
NameofFacultyConsultant
พื้นที่ให้บริการ
AreaofConsultancyService
ชื่อหน่วยงาน
NameofOrganization
ระยะเวลา
Duration
212 คู่มือการประเมินและรับรองคุณภาพสถานศึกษา
212
ภาคผนวก32แหล่งที่มาของงบประมาณเพิ่มเติม
Annex32SourcesofAdditionalBudget
ตารางภาคผนวก32แหล่งที่มาของงบประมาณเพิ่มเติม
แหล่งที่มาของงบประมาณเพิ่มเติม
SourcesofAdditionalBudget
จานวนเงิน
Amountin
ปีที่1
Year1
ปีที่2
Year2
ปีที่3
Year3
ปีที่4
Year4
ปีที่5
Year5
โครงการให้คาปรึกษาConsultancyProjects
ค่าลงทะเบียนเรียนเพิ่มTuitionFeeIncrease
งบประมาณที่ได้รับการจัดสรรเพิ่มเติมEnhancedGovernmentAllocation
อื่นๆ(โปรดระบุ)Others,pleasespecify
213คู่มือการประเมินและรับรองคุณภาพสถานศึกษา
213
ภาคผนวก33วัสดุครุภัณฑ์ประจาห้องเรียน
Annex33Furniture
ตารางภาคผนวก33วัสดุครุภัณฑ์ประจาห้องเรียน
วัสดุครุภัณฑ์ประจาห้องเรียน
Furniture
ประเภท
Type
จานวน
Number
214 คู่มือการประเมินและรับรองคุณภาพสถานศึกษา
214
ภาคผนวก34ตึกอาคาร
Annex34Building
ตารางภาคผนวก34ตึกอาคาร
รายชื่ออาคาร
NameofBuilding
พื้นที่ทั้งหมด
TotalArea
จานวนห้องสานักงาน
NumberofRooms/Officesรวม
Totalห้องเรียน
CR
ห้องปฏิบัติการ
Lab
ห้องพักครู
FSO
ห้องน้า
RR
ห้องเฉพาะกิจ
FR
CR=ห้องเรียน
Lab=ห้องปฏิบัติการ
FSO=ห้องพักครู
RR=ห้องน้าห้องสุขา
FR=ห้องเฉพาะกิจ
215คู่มือการประเมินและรับรองคุณภาพสถานศึกษา
215
ภาคผนวก35สานักงานอื่นๆ
Annex35ThereOffices
ตารางภาคผนวก35สานักงานอื่นๆ
ชื่อสถานที่อานวยความสะดวก
NameofFacility
พื้นที่ทั้งหมด
TotalArea
ความจุ
Capacity
ลักษณะของกิจกรรมที่เหมาะกับพื้นที่
NatureofActivitythatcanbeAccommodated
สานักงานOffices
ห้องเจ้าหน้าที่StaffRooms
ห้องประชาสัมพันธ์ReceptionArea
ห้องพยาบาลMedicalClinics
ห้ององค์การนักเรียนนักศึกษาStudentCenter
ภาคผนวก36รายชื่อที่พักรับรอง/หอพัก
Annex36ListofHostels/Dormitories
ตารางภาคผนวก36รายชื่อที่พักรับรอง/หอพัก
รายชื่อสถานที่
NameofFacility
พื้นที่ทั้งหมด
TotalArea
ความจุ
Capacity
ลักษณะของกิจกรรมที่เหมาะกับพื้นที่
NatureofActivitythatcanbeAccommodated
216 คู่มือการประเมินและรับรองคุณภาพสถานศึกษา
216
ภาคผนวก37สิ่งอานวยความสะดวกที่ให้บริการ
Annex37ServiceFacilities
ตารางภาคผนวก37สิ่งอานวยความสะดวกที่ให้บริการ
รายชื่อสิ่งอานวยความสะดวก
NameofFacility
จานวนหน่วย
NumberofUnits
พื้นที่ทั้งหมด
TotalArea
ความจุต่อหน่วย
CapacityperUnit
217คู่มือการประเมินและรับรองคุณภาพสถานศึกษา
217
ภาคผนวก38สื่อประจาห้องสมุด
Annex38LibraryCollection
ตารางภาคผนวก38สื่อประจาห้องสมุด
รายการ
Item
ชื่อสื่อ
No.ofTitles
จานวนสื่อ
No.ofVolumes
สื่อสิ่งพิมพ์PrintMaterials
1.หนังสือ(เฉพาะวิชาชีพ)Books(ProfessionalDiscipline)
2.หนังสือ(ความรู้ทั่วไป)Books(GeneralEducation)
3.หนังสือที่พิมพ์เป็นชุดSerials
สื่ออื่นที่ไม่ใช่สิ่งพิมพ์Non-PrintMaterials
1.สื่อโสตทัศน์Visuals
2.สื่อโสตAudio-Based
3.สื่อวิดีทัศน์Video-Based
4.สื่อคอมพิวเตอร์Computer-Based
218 คู่มือการประเมินและรับรองคุณภาพสถานศึกษา
218
ภาคผนวก39เครือข่ายกับห้องสมุดอื่นๆ
Annex39NetworkingwithOtherLibraries
ตารางภาคผนวก39เครือข่ายกับห้องสมุดอื่นๆ
ชื่อห้องสมุด
NameofLibrary
ประเภทของเครือข่าย
TypeofPartnership
รายละเอียดของเครือข่าย
DetailsofPartnership
ภาคผนวก40ประวัติเจ้าหน้าที่ห้องสมุด
Annex40LibraryStaffProfile
ตารางภาคผนวก40ประวัติเจ้าหน้าที่ห้องสมุด
รายชื่อ
Name
ตาแหน่งปัจจุบัน
PresentPosition
สาเร็จการศึกษาสูงสุด
HighestEducationalAttainment
หน้าที่และความรับผิดชอบ
DutiesandResponsibilities
219คู่มือการประเมินและรับรองคุณภาพสถานศึกษา
219
ภาคผนวก41อุปกรณ์และเครื่องมือ
Annex41EquipmentandTools
ตารางภาคผนวก41อุปกรณ์และเครื่องมือ
รายชื่อห้องปฏิบัติการ/โรงฝึกงาน
NameofLaboratory/Workshop
จานวนอุปกรณ์
NumberofEquipment
จานวนเครื่องมือ
NumberofTools
คอมพิวเตอร์Computer
ปฐพีวิทยาSoils
วิทยาศาสตร์Science
ยานยนต์Mechanics
อิเล็กทรอนิกส์Electronics
เครื่องกลMachine
ดนตรีInstrumentation
งานไม้Carpentry
งานประกอบFittingShop
งานหลอมSmithy
งานเชื่อมWelding
งานสีและงานแผ่นโลหะPaintingandSheetMetalWorkShop
งานหล่อFoundry
อื่นๆ(โปรดระบุ)Others(specify)
220 คู่มือการประเมินและรับรองคุณภาพสถานศึกษา
220
ภาคผนวก42วัสดุอุปกรณ์และชุดปฏิบัติงาน
Annex42Supplies/MaterialsandUniforms
ตารางภาคผนวก42วัสดุอุปกรณ์และชุดปฏิบัติงาน
ชื่อวัสดุอุปกรณ์และชุดปฏิบัติงาน
NameofSupply/Material/Uniform
จานวนของวัสดุอุปกรณ์
NumberofSupply/Material
จานวนชุดปฏิบัติงาน)ถ้ามีการใช้(
NumberofUniform(IfApplicable)
คอมพิวเตอร์Computer
ปฐพีวิทยาSoils
วิทยาศาสตร์Science
ยานยนต์Mechanics
อิเล็กทรอนิกส์Electronics
เครื่องกลMachine
ดนตรีInstrumentation
งานไม้Carpentry
งานประกอบFittingShop
งานหลอมSmithy
งานเชื่อมWelding
งานสีและงานแผ่นโลหะPaintingandSheetMetalWorkShop
งานหล่อFoundry
อื่นๆ(โปรดระบุ)Others(specify)
221คู่มือการประเมินและรับรองคุณภาพสถานศึกษา
221
ภาคผนวก43สิ่งอานวยความสะดวกประเภทคอมพิวเตอร์พื้นฐานของสถานศึกษา
Annex43GeneralComputingfacilitiesoftheInstitution
ตารางภาคผนวก43สิ่งอานวยความสะดวกประเภทคอมพิวเตอร์พื้นฐานของสถานศึกษา
ประเภทคอมพิวเตอร์
ComputerType
จานวนที่ให้บริการได้
No.ofTerminal
Available
อาคารที่ติดตั้งเครื่อง
Location/Building
ซอฟต์แวร์ที่ให้บริการ
SoftwareFacility
อุปกรณ์เสริมอื่นๆ
OtherAttachments
ภาคผนวก44จานวนครูและเจ้าหน้าซึ่งได้รับการอบรมด้านเทคโนโลยีสารสนเทศ
Annex44FacultyMembersandStaffTrainedinICT
ตารางภาคผนวก44จานวนครูและเจ้าหน้าซึ่งได้รับการอบรมด้านเทคโนโลยีสารสนเทศ
ชื่อครูและเจ้าหน้าที่
NameofFaculty/Staff
วุฒิการศึกษา
HighestEducationalAttainment
หน้าที่และความรับผิดชอบ
DutiesandResponsibilities
โครงการอื่นๆที่ได้รับการอบรม
OtherTrainingProgramsAttended
222 คู่มือการประเมินและรับรองคุณภาพสถานศึกษา
222
ภาคผนวก45โครงการที่ให้บริการนักเรียนนักศึกษา
Annex45StudentsServicesProgram
ตารางภาคผนวก45โครงการที่ให้บริการนักเรียนนักศึกษา
โครงการที่ให้บริการ
นักเรียนนักศึกษา
StudentServicesProgram
วัตถุประสงค์ของโครงการ
ProgramObjectives
โครงการและหรือ
กิจกรรมเฉพาะ
SpecificProjects/Activities
ระบบการกากับติดตาม
และประเมินผล
Monitoring&Evaluation
SystemEmployed
งบประมาณประจาปี
โดยเฉลี่ย
Ave.AnnualBudget
1.
2.
3.
ภาคผนวก46ข้อมูลส่วนบุคคลของผู้ให้บริการนักเรียนนักศึกษา
Annex46ProfileofStudentsServicesUnitStaff
ตารางภาคผนวก46ข้อมูลส่วนบุคคลของผู้ให้บริการนักเรียนนักศึกษา
รายชื่อคณะครูและบุคลากร
NameofFaculty/Staff
วุฒิการศึกษา
HighestEducationalAttainment
หน้าที่และความรับผิดชอบ
DutiesandResponsibilities
223คู่มือการประเมินและรับรองคุณภาพสถานศึกษา
223
ภาคผนวก47สถิติการลงทะเบียนการออกกลางคันและสถิติด้านอื่นๆของนักเรียนนักศึกษา
Annex47Enrollment,Drop-outandotherStudentStatistics
ตารางภาคผนวก47สถิติการลงทะเบียนการออกกลางคันและสถิติด้านอื่นๆของนักเรียนนักศึกษา
ข้อกาหนด
Parameters
ปีการศึกษาที่1
SY1
ปีการศึกษาที่2
2SY2
ปีการศึกษาที่3
SY3
ภาคเรียนที่1
1st
Sem
ภาคเรียนที่2
2nd
Sem
รวม
Total
ภาคเรียนที่1
1st
Sem
ภาคเรียนที่2
2nd
Sem
รวม
Total
ภาคเรียนที่1
1st
Sem
ภาคเรียนที่2
2nd
Sem
รวม
Total
การลงทะเบียน
Enrolment
การออกกลางคัน
Drop-Out
การย้ายเข้า
IncomingTransferees
การย้ายออก
OutgoingTransferees
การสาเร็จการศึกษา
Graduates
อื่นๆ(โปรดระบุ)
Others,pleasespecify
224 คู่มือการประเมินและรับรองคุณภาพสถานศึกษา
224
ภาคผนวก48โครงการทุนการศึกษา(โปรดแจ้งข้อมูล3ปีย้อนหลัง)
Annex48ScholarshipProgram(Pleaseprovidedataforthepastthree(3)years)
ตารางภาคผนวก48โครงการทุนการศึกษา
ชื่อทุนการศึกษาความช่วยเหลือเงินสนับสนุน
NameofScholarship/Assistance/Grants
จานวนผู้รับทุนการศึกษา
No.ofStudent-Recipients
จานวนทุนการศึกษาต่อคนต่อภาคเรียน
AmountofGrantperStudentperSemester
1.
2.
ภาคผนวก49กิจกรรมตามหลักสูตรและกิจกรรมเสริมหลักสูตร(โปรดแจ้งข้อมูล3ปีย้อนหลัง)
Annex49CurricularandExtra-CurricularProgramsProgram(Pleaseprovidedataforthepastthree(3)years)
ตารางภาคผนวก49กิจกรรมตามหลักสูตรและกิจกรรมเสริมหลักสูตร
ชื่อโครงการกิจกรรม
TitleofProgramor
Activity
ลักษณะโครงการกิจกรรม
(กิจกรรมตามหลักสูตรหรือกิจกรรมเสริมหลักสูตร)
Natureofprogram/activity
(Extra-orCo-Curricular)
หน่วยงานองค์การผู้ให้การสนับสนุน
SponsoringUnit,
Organization,Club
ระยะเวลาดาเนินกิจกรรม
InclusiveDates
1.
2.
225คู่มือการประเมินและรับรองคุณภาพสถานศึกษา
225
ภาคผนวก50นโยบายการให้ทุนกู้ยืมเงินเพื่อการศึกษา
Annex50PolicyonStudyLoan
ตารางภาคผนวก50นโยบายการให้ทุนกู้ยืมเพื่อการศึกษา
ชื่อทุนกู้ยืมเพื่อการศึกษา
NameofStudyLoan
รายละเอียด
Description
จานวนเงินทุนกู้ยืมต่อคนต่อภาคเรียน
AmountofLoanperStudentperSemester
1.
2.
3.
4.
5.
6.
7.
8.
9.
10.
11.
12.
226 คู่มือการประเมินและรับรองคุณภาพสถานศึกษา
226
ภาคผนวก51การให้บริการนักเรียนนักศึกษาด้านอื่นๆ
Annex51OtherStudentServices
ตารางภาคผนวก51การให้บริการนักเรียนนักศึกษาด้านอื่นๆ
โครงการ
Program
รายละเอียด
Description
สิ่งอานวยความสะดวกและเครื่องมืออุปกรณ์ที่ให้บริการ
Facilities/EquipmentAvailable
1.บริการด้านสุขภาพ
HealthServices
2.บริการด้านอาหาร(ความสะอาดและสุขอนามัย)
FoodServices(CleanandSanitaryServices)
3.โครงการพัฒนาด้านการกีฬา
SportsDevelopmentProgram
4.การประชาสัมพันธ์เผยแพร่ข้อมูลข่าวสารแก่นักเรียนนักศึกษา
StudentPublication
5.โครงการพัฒนาด้านสังคมและวัฒนธรรม
Socio-CulturalDevelopmentProgram
6.บริการด้านที่พักอาศัย
HousingServices
7.อื่นๆ
Others
ภาคผนวก
224
ตัวอย่างใบสมัคร APACC
229คู่มือการประเมินและรับรองคุณภาพสถานศึกษา
225
FO – PPPI - APACCINS-01
Rev No. 1
02-28-11
Rev No. 1
COLOMBO PLAN STAFF COLLEGE FOR TECHNICIAN EDUCATION
ASIA PACIFIC ACCREDITATION AND CERTIFICATION COMMISSION
CPSC Bldg. Blk. C DepEd Complex, Meralco Avenue, Pasig City, Manila, Philippines
Phone (+63-2) 631-0991 Telefax (+63-2) 633-8427 Fax (+63-2) 633-8425/631-0996
E-mail: cpsc@cpsctech.org, apacc@cpsctech.org Website http://www.apacc4hrd.org
Application No.__________ Date: ______________
(To be filled up by APACC)
APPLICATION FORM
FOR INSTITUTIONAL ACCREDITATION
Please complete all information requested below.
DATE OF APPLICATION __________________________
1. NAME OF INSTITUTION_____________________________________________
___________________________________________________________________
2. COUNTRY/LOCATION______________________________________________
3. TYPE OF INSTITUTION (Please tick “”)
 Public
National: _________________
State: __________________
 Private  Others, please specify:__________________________________
4. INSTITUTIONAL STATUS. The institution is: (Please tick “ ” all that apply)
Under auspices of a university/college/institute/school
Affiliated with a university/college/institute/school
Independent/Autonomous Status
TOGETHER
PLA
NNING PROSPE
RITY
230 คู่มือการประเมินและรับรองคุณภาพสถานศึกษา
226
5. CATEGORY OF INSTITUTIONS (Please tick “” )
Institutions Category of Institutions
Polytechnic
University
College
Institute
School
College
Technical
Engineering
Junior
Community
Vocational
Institution
Vocational Training School
TVET Modules of Universities /colleges
Technical High School
Career Schools
Others, please
specify
6. DATE AND REFERENCE NO. OF APPROVAL BY GOVERNMENT (OR LAW/
ORDINANCE) TO ESTABLISH INSTITUTION
________________________________________________________________
7. DATE OF
COMMENCEMENT___________________________________________
231คู่มือการประเมินและรับรองคุณภาพสถานศึกษา
227
8. CURRENT TVET PROGRAMS OFFERED (Please tick “ ” and give number also))
Also indicate duration of program.
Programs Duration
Degree
Undergraduate (UG) Bachelor’s
Postgraduate (PG) Masters
Doctoral
Diploma
Diploma
Postgraduate Diploma
Certificate Certificate Course
Others, please
specify
9. LANGUAGE/S OF INSTRUCTION
10. CAMPUS (ES)
No. of Campuses Location
Area (in sq.m.)
Built-up Total
11. CURRENT STUDENT ENROLLMENT
Average Number of Students /per annum/
________________________________
Total Student Enrollment ________________________________
Maximum Number of Students that can be
accommodated at one time ________________________________
232 คู่มือการประเมินและรับรองคุณภาพสถานศึกษา
228
12. STUDENT HOUSING
Does the institution have a Student Housing?  Yes  No
If yes, how many dormitories and how much is the total capacity __________
13. NUMBER OF CURRENT FACULTY AND STAFF
Number of Faculty Full time ________________ Part time_________________
Number of Staff Full time ________________ Part time_________________
14. HEAD OF
INSTITUTION:_______________________________________________
Position/Title : ______________________________________________
Mailing Address: _________________________________________________
City:___________________________ State:__________________________
Country: ______________________ Zip Code:_________________________
Telephone No. ___________________ Fax No. _________________________
E-mail Address: ___________________________________________________
Mobile No. ______________________ Website:_________________________
15. CONTACT PERSON (responsible person for accreditation & certification):
______________________________ Title: ___________________________
Telephone No. ______________________ Fax No. ______________________
E-mail Address: ___________________________________________________
Mobile No. _________________________ Website: _____________________
233คู่มือการประเมินและรับรองคุณภาพสถานศึกษา
229
16. MEMBERSHIP WITH ANY NATIONAL ACCREDITING AGENCY:
Agency: _________________________________________________________
Dates: __________________________________________________________
Outcomes: _______________________________________________________
________________________________________________________
17. HAS THE INSTITUTION EVER BEEN DENIED ACCREDITATION?
TERMINATED?
Yes ______ No ______ Please list agency and date:
__________________________________________________________________
Agency Date
__________________________________________________________________
___________________________________________________________________
Agency Date
18. DOCUMENTS TO BE SUBMITTED WITH THE APPLICATION FORM
(Please check “”)
 Certificate from the national accrediting body of your country
 Copy of the Letter granting approval to establish the institution (if applicable)
 Details of registration (from the respective Ministry/ Authority)
 Copy of Institution’s Charter/Bylaw/Constitution
 Authorized Signatories for all companies involved (for Private institutions)
 Copies of documents showing ownership of land (if applicable); blueprint for
buildings and grounds
 Proposed or current organization chart
 List of Members of the Board of Governors
 CV of existing chief executive officer (CEO)
 Indicative CVs of major administrative officials
 Copy of Agreement with partnership institution, including MOA/MOU with
industry or industrial associations (if any)
 Undergraduate courses and programs prospects for last 2 years
 Postgraduate courses prospects for last 2 years
 Data on Graduates and their employability for last 2 years.
234 คู่มือการประเมินและรับรองคุณภาพสถานศึกษา
230
19. CERTIFICATION: I hereby authorize this application and attest that all
statements made are true, complete, and correct to the
best of my knowledge and belief and are made in good
faith.
APPLICANT (Authorized Representative):
Designation: _____________________________________________
Printed Name: _____________________________________________
Signature: _____________________________________________
Institution’s Name _____________________________________________
_____________________________________________
Date: _____________________________________________
Endorsed by:
National Coordinators
for Accreditation (NCA)
or National
Accreditation Board
(NAB)
For list of NCAs, please
refer to APACC website
Please submit accomplished application form to:
The President
Asia Pacific Accreditation and Certification
Commission (APACC)
CPSC, Bldg. Block C, DepEd Complex, Meralco Ave.,
Pasig City Manila, Philippines
Phone: +63-2-633-8413 Fax: +63-2-633-8425/631-0996
Email: apacc@cpsctech.org, cpsc@cpsctech.org
Website: http://www.apacc4hrd.org

คู่มือการประเมินและรับรองคุณภาพสถานศึกษา ด้านการอาชีวศึกษา ระดับภาคพื้นเอเชียแปซิฟิก