Павлопольська ЗОШ І –ІІІ ступенів




Вчитель математики Чегодаєва Г.Б..
Як ви думаєте, як
називаються такі рівняння:


   x + 2 x − 3 = 0,
     2


  3 x −18 = 0,
         2


  5x −5x = 0
         2
Зміст
   Означення квадратного рівняння
   Дискримінант квадратного рівняння
   Формула коренів квадратного рівняння
   Теорема Вієта
   Задача
   Самостійна робота
Означення квадратного рівняння.


   Озн. 1. Квадратним рівнянням
називається рівняння виду
   ах 2 + bх + с = 0 , де х –змінна, а, b і с -
деякі числа, причому а ≠ 0.
   Числа а , b і с - коеффіцієнти квадратного
рівняння. Число а називають першим
коеффіцієнтом, b – другим коєфіцієнтом і с
– вільним членом.
Якщо в квадратному рівнянні
            ax2+bx+c=0
хоча б один з коефіцієнтів b або с
 дорівнює нулю, то таке рівняння
називається неповним квадратним
            рівнянням
КВАДРАТНІ РІВНЯННЯ




ПОВНІ             НЕПОВНІ
Квадратні рівнянння


Повні квадратні             Неповні квадратні
   рівняння                     рівняння
а ≠ 0, в ≠ 0,   с ≠ 0          а ≠ 0, в = 0, с = 0




   х2+5х-7=0                      7х2-2х=0
    х+х2-3=0                      3х +х2=0
   Х2-8х-7=0                      12 +5х2=0
  25-10х+х2=0                      9х2-8=0
Визначте коєфіцієнти
                  квадратних рівнянь:


а) 2х2 – х + 4 = 0        а = 2, в = -1, с = 4;
б) 6х - х2 + 7 = 0        а = -1, в = 16, с = 7;
в) 7 + 5х2 = 0            а = 5, в = 0, с = 7;
г) х – 6х2 = 0            а = -6, в =1, с = 0;
д) - х + 7х2 = 15         а = 7, в =-1, с = -15.
Розвязати рівняння:
1 варіант:


а) 10х + х2= 0
б) 49х2 – 81 = 0


2 варіант:
а) 3х2 – 2х = 0
б) 125 + 5х2 = 0
Дискримінант квадратного
  рівняння
    Озн. 2. Дискримінантом квадратного
рівняння ах 2 + bх + с = 0 називається вираз
b 2 – 4ac.
Його позначають буквой D, т.б. D= b 2 – 4ac.

  Можливі три випадки:
                   D > 0
                   D = 0

                   D < 0
Якщо D > 0
В цьому випадку рівняння ах 2 + bх + с = 0
  має два дійсних коренів:

     −b − D              −b + D
x1 =              и x2 =        .
       2a                   2a
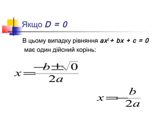
Якщо D = 0
В цьому випадку рівняння ах 2 + bх + с = 0
має один дійсний корінь:

  − ± 0
   b
x=
    2a
                             b
                         x=−
                            2a
Якщо D < 0
Рівняння ах 2 + bх + с = 0 не має дійсних
  коренів.
Формула коренів квадратного
рівняння



   ах + bх + с = 0 .
           2


  x1,2 =   −b± D
             2a
                 ,   де D = b2 − 4ac.
Розвязати рівняння 3x 2 - 2x - 16= 0

Тут a = 3, b = -2, c = -16 .
Маємо D = b 2 - 4ac = (-2) 2 - 4⋅3⋅(-16) = 196 .
Так як D > 0 , то рівняння має два коренів.
Знайдемо їх за формулою =− ±
                       x
                          b              D
                                              ,
                                    2a
x=
 1
       2 − 14
         6
              = -2 и       x=  2
                                    2 + 14
                                      6
                                           = 22,
                                              3
Самостійна робота
Варіант 1.               Варіант 2.
№1.Розвязати рівняння:   №1. Розвязати рівняння:
а) х 2 +7х-44=0;         а) х 2 -10х-39=0;
                         б) 4у 2 -4у+1=0;
б) 9у 2 +6у+1=0;
                         в) –3t 2 -12t+6=0;
в) –2t 2 +8t+2=0;
                         г) 4а 2 +5= а.
г) а+3а 2 = -11.
                         №2 При яких
№2. При яких             значеннях х рівні значення
значеннях х рівні        многочленів. :
значення многочленів:    (1-3х)(х+1) і
(2-х)(2х+1) і            (х-1)(х+1)?
(х-2)(х+2)?
Алгоритм розвязку квадратного
  рівняння:
                                                                    .




  Знайти дискримінант квадратного
  рівняння D=b2-4ac.
     якщо D<0, то дане квадратне рівняння не має
     коренів;
    якщо D=0, то дане квадратне рівняння має єдиний
    корінь, якийдорівнює


якщо D>0, то дане квадратне рівняння має
 два коренів, які дорівнюють



         2                                                       
         )
         .
Розвязати квадратне рівняння.

       3Х2 –18Х+24=0
   D1=к2- ас

  92-3•24=72=9>0

       − к − D1       9 −3
Х1=      а
                  =
                        3
                           =2




       − К + D1 9 + 3
Х2=           =      =4
           а      3
Розвяжи рівняння способом виділення
             квадрата двочлена:


1 варіант:   - 6х + х2 – 8 =0


2 варіант:   3х2 -10х + 3 = 0


3 варіант:   х2 – 8х + 20= 0
Розвяжи рівняння
             за допомогою формул :
1 варіант:   а) -7х + 5х2 + 1 =0
             б) (х – 1)(х + 1) = 2 (5х – 10,5)
                в) 6х – 9 = х2



2 варіант:   а) 2х2 + 5х -7 = 0
               б) –х2 = 5х – 14
               в) х2 – 8х + 7 = 0
РОЗВЯЖИ РІВНЯННЯ ГРАФІЧНО:




1 варіант:   3х2 + 7х = - 6


2 варіант:   а) х2 + 7х = -6


3 варіант:   а) 6х + х2– 3 =0
Історичні відомості:

Квадратні рівнянння вперше зустрічаються
в працях індійського математика та
астронома Ариабхатти.
Інший індійський вчений Брахмагупта
(VII в) виклав загальне правило розвязку
квадратних рівнянь , яке практично
співпадає з сучасним.
В Древній Індії були поширені публічні
змагання з розвязку важких задач. Задачі
часто звучали в віршованій формі.
________________________________________________
________________________________________________



                Задача Бхаскари:
На дві зграї розділившись,
Розважались в гаї мавпи,
Одна восьма їх в квадраті
Гучно разом забавлялись.
Криком радісним дванадцять
Все повітря колихали.
Разом скільки, ти дізнайся,
Мавп було утому гаї?
Розвязок задачи Бхаскары:
Нехай було x мавпочок, тоді в гаї
                   2
розважалось –  
               x
                        8


Складаємо рівняння:
             2
       x
               +
                     12 = х
      8


 Відповідь: х1= 16 , х2= 48 мавпочок.
Задачі

Розвязати рівняння 2x 2- 5x + 2 = 0.



Розвязати рівняння 2x 2- 3x + 5 = 0.



Розвязати рівняння x2- 2x + 1 = 0.

Якщо перший коефіцієнт квадратного
рівняння дорівнює 1, то таке рівняння
називають зведеним


Наприклад,

      x + 2x −1 = 0;
        2




      x −4 = 0;
        2




      x +3 x = 0
        2
Франсуа Вієт
Теорема Вієта.
 Якщо зведене квадратне рівняння x2+px+q=0 має дійсні
 корені, тоді їх сума дорівнює -p, а добуток дорівнює q, тоді
 есть
 x1 + x2 = -p ,
 x1 x2 = q
 (Сумма коренів зведеного квадратного рівняння
 дорівнює другому коефіцієнту, взятому с
 протилежним знаком, а добуток коренів
 дорівнює вільному члену).
Розвяжіть та перевірте!

 Х2 – 14Х + 24 = 0
 D=b2 – 4ac = 196 – 96 = 100
 X1 = 2, X2 = 12
 X1 + X2 = 14, X1•X2 = 24
Вгадайте корені

 Х2 + 3Х – 10 = 0
 Х1·Х2 = – 10,
 Х1 + Х2 = – 3,
 Методом підбору знаходимо корені:
 Х1 = – 5, Х2 = 2
Розвяжи усно рівняння:


                   х2 – 7х + 12 = 0   х = 3, х = 4 х2 + 18х + 32 = 0


х = - 16, х = -2 х2 – 5х – 14 = 0     х = -2, х = 7    х2 + 5х + 6 = 0


х = -3, х = -2    х2 – 8х + 12 = 0    х = 2, х = 6     х2 + 5х + 4 = 0



 х = -4, х = -1    х2 – 5х – 6 = 0     х = -1, х = 6

квадратные уравнения...

  • 1.
    Павлопольська ЗОШ І–ІІІ ступенів Вчитель математики Чегодаєва Г.Б..
  • 2.
    Як ви думаєте,як називаються такі рівняння: x + 2 x − 3 = 0, 2 3 x −18 = 0, 2 5x −5x = 0 2
  • 3.
    Зміст  Означення квадратного рівняння  Дискримінант квадратного рівняння  Формула коренів квадратного рівняння  Теорема Вієта  Задача  Самостійна робота
  • 4.
    Означення квадратного рівняння. Озн. 1. Квадратним рівнянням називається рівняння виду ах 2 + bх + с = 0 , де х –змінна, а, b і с - деякі числа, причому а ≠ 0. Числа а , b і с - коеффіцієнти квадратного рівняння. Число а називають першим коеффіцієнтом, b – другим коєфіцієнтом і с – вільним членом.
  • 5.
    Якщо в квадратномурівнянні ax2+bx+c=0 хоча б один з коефіцієнтів b або с дорівнює нулю, то таке рівняння називається неповним квадратним рівнянням
  • 6.
  • 7.
    Квадратні рівнянння Повні квадратні Неповні квадратні рівняння рівняння а ≠ 0, в ≠ 0, с ≠ 0 а ≠ 0, в = 0, с = 0 х2+5х-7=0 7х2-2х=0 х+х2-3=0 3х +х2=0 Х2-8х-7=0 12 +5х2=0 25-10х+х2=0 9х2-8=0
  • 8.
    Визначте коєфіцієнти квадратних рівнянь: а) 2х2 – х + 4 = 0 а = 2, в = -1, с = 4; б) 6х - х2 + 7 = 0 а = -1, в = 16, с = 7; в) 7 + 5х2 = 0 а = 5, в = 0, с = 7; г) х – 6х2 = 0 а = -6, в =1, с = 0; д) - х + 7х2 = 15 а = 7, в =-1, с = -15.
  • 9.
    Розвязати рівняння: 1 варіант: а)10х + х2= 0 б) 49х2 – 81 = 0 2 варіант: а) 3х2 – 2х = 0 б) 125 + 5х2 = 0
  • 10.
    Дискримінант квадратного рівняння Озн. 2. Дискримінантом квадратного рівняння ах 2 + bх + с = 0 називається вираз b 2 – 4ac. Його позначають буквой D, т.б. D= b 2 – 4ac. Можливі три випадки: D > 0 D = 0 D < 0
  • 11.
    Якщо D >0 В цьому випадку рівняння ах 2 + bх + с = 0 має два дійсних коренів: −b − D −b + D x1 = и x2 = . 2a 2a
  • 12.
    Якщо D =0 В цьому випадку рівняння ах 2 + bх + с = 0 має один дійсний корінь: − ± 0 b x= 2a b x=− 2a
  • 13.
    Якщо D <0 Рівняння ах 2 + bх + с = 0 не має дійсних коренів.
  • 14.
    Формула коренів квадратного рівняння ах + bх + с = 0 . 2 x1,2 = −b± D 2a , де D = b2 − 4ac.
  • 15.
    Розвязати рівняння 3x2 - 2x - 16= 0 Тут a = 3, b = -2, c = -16 . Маємо D = b 2 - 4ac = (-2) 2 - 4⋅3⋅(-16) = 196 . Так як D > 0 , то рівняння має два коренів. Знайдемо їх за формулою =− ± x b D , 2a x= 1 2 − 14 6 = -2 и x= 2 2 + 14 6 = 22, 3
  • 16.
    Самостійна робота Варіант 1. Варіант 2. №1.Розвязати рівняння: №1. Розвязати рівняння: а) х 2 +7х-44=0; а) х 2 -10х-39=0; б) 4у 2 -4у+1=0; б) 9у 2 +6у+1=0; в) –3t 2 -12t+6=0; в) –2t 2 +8t+2=0; г) 4а 2 +5= а. г) а+3а 2 = -11. №2 При яких №2. При яких значеннях х рівні значення значеннях х рівні многочленів. : значення многочленів: (1-3х)(х+1) і (2-х)(2х+1) і (х-1)(х+1)? (х-2)(х+2)?
  • 17.
    Алгоритм розвязку квадратного рівняння: . Знайти дискримінант квадратного рівняння D=b2-4ac. якщо D<0, то дане квадратне рівняння не має коренів; якщо D=0, то дане квадратне рівняння має єдиний корінь, якийдорівнює якщо D>0, то дане квадратне рівняння має два коренів, які дорівнюють 2                                                      ) .
  • 18.
    Розвязати квадратне рівняння. 3Х2 –18Х+24=0  D1=к2- ас 92-3•24=72=9>0 − к − D1 9 −3 Х1= а = 3 =2 − К + D1 9 + 3 Х2= = =4 а 3
  • 19.
    Розвяжи рівняння способомвиділення квадрата двочлена: 1 варіант: - 6х + х2 – 8 =0 2 варіант: 3х2 -10х + 3 = 0 3 варіант: х2 – 8х + 20= 0
  • 20.
    Розвяжи рівняння за допомогою формул : 1 варіант: а) -7х + 5х2 + 1 =0 б) (х – 1)(х + 1) = 2 (5х – 10,5) в) 6х – 9 = х2 2 варіант: а) 2х2 + 5х -7 = 0 б) –х2 = 5х – 14 в) х2 – 8х + 7 = 0
  • 21.
    РОЗВЯЖИ РІВНЯННЯ ГРАФІЧНО: 1варіант: 3х2 + 7х = - 6 2 варіант: а) х2 + 7х = -6 3 варіант: а) 6х + х2– 3 =0
  • 22.
    Історичні відомості: Квадратні рівнянннявперше зустрічаються в працях індійського математика та астронома Ариабхатти. Інший індійський вчений Брахмагупта (VII в) виклав загальне правило розвязку квадратних рівнянь , яке практично співпадає з сучасним. В Древній Індії були поширені публічні змагання з розвязку важких задач. Задачі часто звучали в віршованій формі. ________________________________________________
  • 23.
    ________________________________________________ Задача Бхаскари: На дві зграї розділившись, Розважались в гаї мавпи, Одна восьма їх в квадраті Гучно разом забавлялись. Криком радісним дванадцять Все повітря колихали. Разом скільки, ти дізнайся, Мавп було утому гаї?
  • 24.
    Розвязок задачи Бхаскары: Нехайбуло x мавпочок, тоді в гаї 2 розважалось –    x 8 Складаємо рівняння: 2  x   + 12 = х 8 Відповідь: х1= 16 , х2= 48 мавпочок.
  • 25.
    Задачі Розвязати рівняння 2x2- 5x + 2 = 0.  Розвязати рівняння 2x 2- 3x + 5 = 0.  Розвязати рівняння x2- 2x + 1 = 0. 
  • 26.
    Якщо перший коефіцієнтквадратного рівняння дорівнює 1, то таке рівняння називають зведеним Наприклад, x + 2x −1 = 0; 2 x −4 = 0; 2 x +3 x = 0 2
  • 27.
  • 28.
    Теорема Вієта. Якщозведене квадратне рівняння x2+px+q=0 має дійсні корені, тоді їх сума дорівнює -p, а добуток дорівнює q, тоді есть x1 + x2 = -p , x1 x2 = q (Сумма коренів зведеного квадратного рівняння дорівнює другому коефіцієнту, взятому с протилежним знаком, а добуток коренів дорівнює вільному члену).
  • 29.
    Розвяжіть та перевірте! Х2 – 14Х + 24 = 0 D=b2 – 4ac = 196 – 96 = 100 X1 = 2, X2 = 12 X1 + X2 = 14, X1•X2 = 24
  • 30.
    Вгадайте корені Х2+ 3Х – 10 = 0 Х1·Х2 = – 10, Х1 + Х2 = – 3, Методом підбору знаходимо корені: Х1 = – 5, Х2 = 2
  • 31.
    Розвяжи усно рівняння: х2 – 7х + 12 = 0 х = 3, х = 4 х2 + 18х + 32 = 0 х = - 16, х = -2 х2 – 5х – 14 = 0 х = -2, х = 7 х2 + 5х + 6 = 0 х = -3, х = -2 х2 – 8х + 12 = 0 х = 2, х = 6 х2 + 5х + 4 = 0 х = -4, х = -1 х2 – 5х – 6 = 0 х = -1, х = 6