• 1.2. Асимптотическая устойчивость нулевого решения
• Для начала, не вдаваясь в глубину вопроса, приведем три
  определения из теории устойчивости.
• Определение 1.6а. Если все решения cp(t) линейного
  дифференциального уравнения (1.1) ограничены на
  промежутке *0,+°о )5 то решение x(t) = 0 будем называть
  устойчивым.
• Определение 1.6Ь. Решение х(7) = 0 будем называть
  неустойчи­вым, если оно не является устойчивым.
• Таким образом, если нулевое решение неустойчиво, то
  для некоторого решения (р(t) уравнения (1.1): lim <p(t)=°°.
• t —> +оо
• Определение 1.6с. Если для любого решения

• t-^+oО
• то нулевое решение называется асимптотически
  устойчивым.
• Лемма 1.1. Для любого алгебраического
  многочлена Ts (t) степени s
• = 0.
• lim
• если Re λ < 0 (здесь Re λ обозначает
  вещественную часть комплексного числа λ ).
• Доказательство леммы элементарно и основано
  на использовании правила Лопиталя.
  Проделайте его самостоятельно.
• Из леммы 1.1 к структуры общего решения
  уравнения (1.1) вытекает следующая
• Теорема 1.1. (Об асимптотической устойчивости.) Если все
  корни Я- характеристического уравнения (1.3) находятся в
  левой
• полуплоскости комплексного переменного: Re Яг- < 0 (/ = 1,я
  ), то для любого решения x(t) дифференциального уравнения
  (1.1) выполняется соотношение
• lim x(t)= 0,
• то есть нулевое решение асимптотически устойчиво.
• Замечание. Выше отмечалось, что нулевое решение уравнения
  (1.1) отвечает рабочему режиму технического
  устройства, который необходимо должен быть устойчивым в
  том смысле, что все другие режимы должны стремиться к
  нему с возрастанием времени. С точки зрения
  дифференциальных уравнений это означает, что решение x(t)
  = 0 должно быть асимптотически устойчивым. При этом все
  решения уравнения (1.1), отличные от нулевого и стремящиеся
  к нему, как раз будут отвечать переходным процессам в работе
  устройства. В силу этого обстоятельства задача об
  исследовании нулевого решения на устойчивость является
  одной из важнейших для современной техники.
• В связи с анализом на устойчивость тривиального
  решения x(t) = 0 дифференциального уравнения
  (1.1) возникает следующая алгебраическая задача:
  найти условия, накладываемые на коэффициенты
  уравнения at, при которых все корни λ^Я^ —>Яп
•
• алгебраического уравнения (1.3) находятся в левой
  полуплоскости комплексного переменного.
• Впервые эта задача была поставлена в 1868 г.
  создателем теории электромагнетизма Дж.
  Максвеллом. В ее решении на разных этапах
  принимали участие выдающиеся математики и
  инженеры, среди которых: Ш.Эрмит, И.А.
  Вышнеградский, Э. Раус, А. Гурвиц, А.В. Михайлов.
  Этой задаче будет посвящен следующий параграф.
• 1.3. Критерии устойчивости
• Рассмотрим линейное однородное
  дифференциальное уравнение п - го порядка:
• а0хМ + ахх^ +... + апх = 0 (1.7)
• и его тривиальное решение
• x(t) = О. (1.8)
• Обозначим через Р(Я) = а0Лп + ахХг~х + ... + ап
  характеристический
• полином уравнения (1.7). Тогда
  характеристическое уравнение запишется в виде
• Р(А) = 0.       (1.9)
• Определение 1.7. Полином Р(Л) называется устойчивым, qели все корни
  характеристического уравнения (1.9) находятся в левой полуплоскости
  комплексных чисел. Устойчивые полиномы также называют гурвицевыми.
• В настоящем параграфе приводятся формулировки некоторых простейших
  критериев устойчивости полиномов *9,37,48+. Эти критерии дают возможность
  по коэффициентам многочлена (без вычисления корней)
  устанавливать, устойчив он или нет. И тем самым выносить суждение об
  устойчивости решения x{t) - 0.
• Заметим, что в случаях полиномов первой и второй степени ответ прост: все
  коэффициенты алгебраического уравнения долэюны быть
•
• положительны. Однако для полиномов выше второй степени требование
  положительности коэффициентов не носит достаточный характер, а лишь
  необходимый. Это утверждение известно в литературе, как теорема Стодолы
  по имени словацкого инженера - одного из основателей теории
  регулирования турбин. Сформулируем и докажем это простое утверждение.
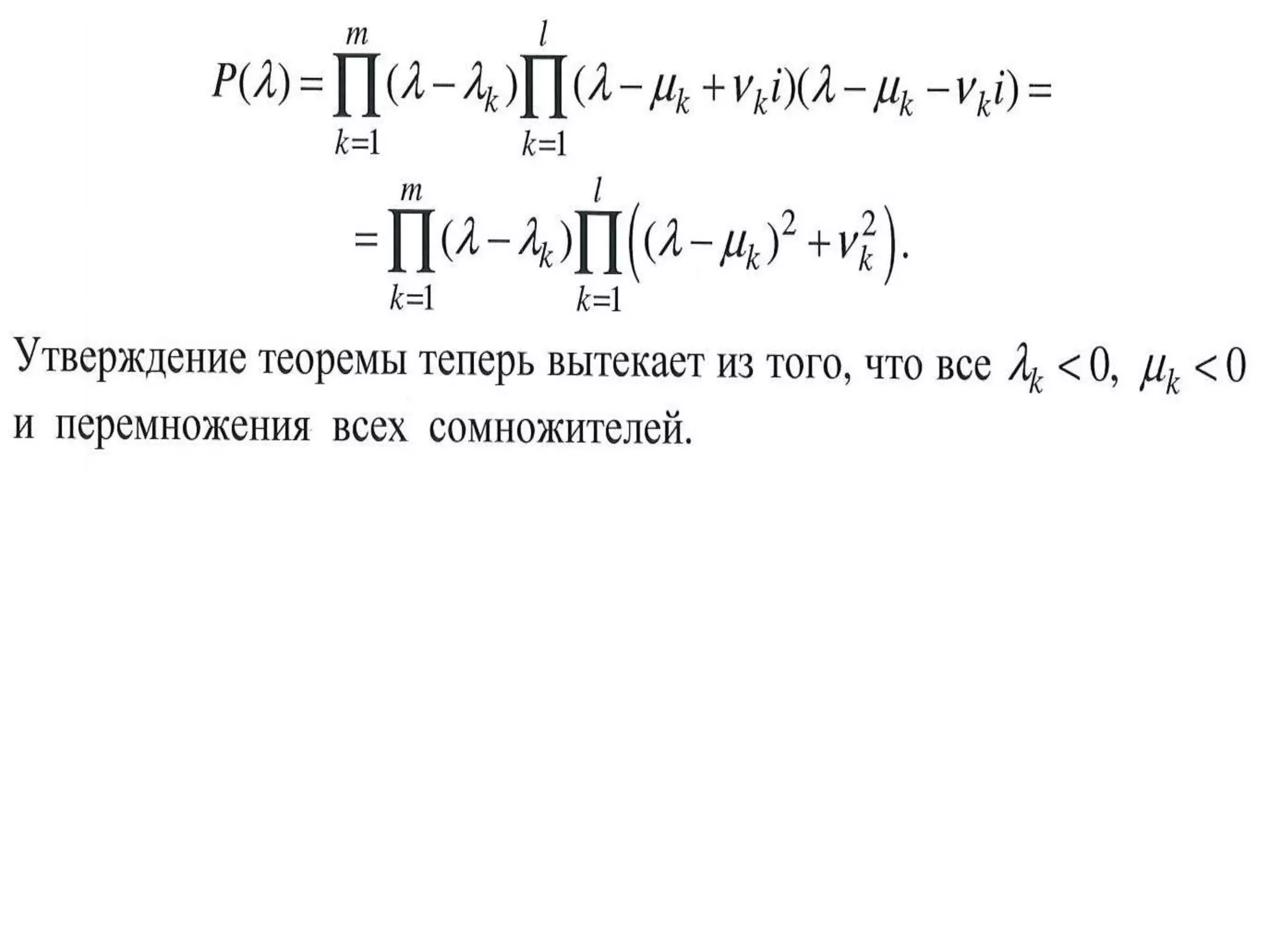
• Теорема 1.2 (Стодолы). Если многочлен Р(Л) с вещественными
  коэффициентами устойчив, то все его коэффициенты ai (i = 0,1,..., п)
  положительны.
• Доказательство. Пусть Лк (к = 1,2,...,т)- вещественные отрицательные корни
  уравнения Р{Л) = 0, juk± ivk (к = 1,2,...,/) - комплексные с отрицательными
  вещественными частями. Ясно, что т + 21 = п- общему количеству корней.
  Разложим многочлен Р(Л) на множители
• А. Критерий Гурвица
• Приводимый ниже критерий относится к
  алгебраическим. Для его формулировки введем
  в рассмотрение пхп-матрицу (матрицу
  Гурвица), составленную определенным образом
  из коэффициентов полинома Р(Л):
• Для запоминания принципа формирования этой матрицы
  полезно обратить внимание, что на главной ее диагонали
  стоят коэффициенты , а2 v? • Направо от главной диагонали в
  каждой строке
• выписываются коэффициенты с меньшими индексами по их
  убыванию. Налево - с большими индексами по их
  возрастанию. Вместо недостающих коэффициентов пишутся
  нули.
• Теорема 1.3. Полином Р(Л) устойчив тогда и только тогда, когда
  главные диагональные миноры матрицы Гурвица
  положительны:
• Cl Gq аз
• A i=ai> О,
• До =
• > 0, и.т.д.
• щ dQ О >0, A3 = аз а2 а
• а4 аз
• С доказательством этого утверждения можно познакомиться
  по книге *48+.
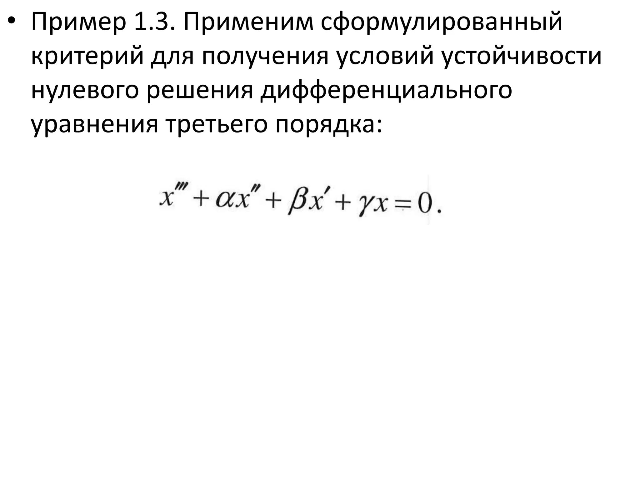
• Пример 1.3. Применим сформулированный
  критерий для получения условий устойчивости
  нулевого решения дифференциального
  уравнения третьего порядка:
• Составим характеристический полином
• Р(Л) = Л3 +аЛ2 + /ЗЛ+у
• и матрицу Гурвица, как это указано выше,
  заметив при этом, что
• а0 = 1, ах- а, а2 = /?, а3 = у:
• Вычислим ее главные диагональные миноры
• А{ - а, А2 = (х/З - у, А3 = уА2.

• Отсюда, и из критерия Гурвица следует, что все
  корни характеристического полинома Р(Л) будут
  находиться в левой полуплоскости комплексных
  чисел, если будут выполнены условия:

Презентация стр 13-17

  • 1.
    • 1.2. Асимптотическаяустойчивость нулевого решения • Для начала, не вдаваясь в глубину вопроса, приведем три определения из теории устойчивости. • Определение 1.6а. Если все решения cp(t) линейного дифференциального уравнения (1.1) ограничены на промежутке *0,+°о )5 то решение x(t) = 0 будем называть устойчивым. • Определение 1.6Ь. Решение х(7) = 0 будем называть неустойчи­вым, если оно не является устойчивым. • Таким образом, если нулевое решение неустойчиво, то для некоторого решения (р(t) уравнения (1.1): lim <p(t)=°°. • t —> +оо • Определение 1.6с. Если для любого решения • t-^+oО • то нулевое решение называется асимптотически устойчивым.
  • 2.
    • Лемма 1.1.Для любого алгебраического многочлена Ts (t) степени s • = 0. • lim • если Re λ < 0 (здесь Re λ обозначает вещественную часть комплексного числа λ ). • Доказательство леммы элементарно и основано на использовании правила Лопиталя. Проделайте его самостоятельно. • Из леммы 1.1 к структуры общего решения уравнения (1.1) вытекает следующая
  • 3.
    • Теорема 1.1.(Об асимптотической устойчивости.) Если все корни Я- характеристического уравнения (1.3) находятся в левой • полуплоскости комплексного переменного: Re Яг- < 0 (/ = 1,я ), то для любого решения x(t) дифференциального уравнения (1.1) выполняется соотношение • lim x(t)= 0, • то есть нулевое решение асимптотически устойчиво. • Замечание. Выше отмечалось, что нулевое решение уравнения (1.1) отвечает рабочему режиму технического устройства, который необходимо должен быть устойчивым в том смысле, что все другие режимы должны стремиться к нему с возрастанием времени. С точки зрения дифференциальных уравнений это означает, что решение x(t) = 0 должно быть асимптотически устойчивым. При этом все решения уравнения (1.1), отличные от нулевого и стремящиеся к нему, как раз будут отвечать переходным процессам в работе устройства. В силу этого обстоятельства задача об исследовании нулевого решения на устойчивость является одной из важнейших для современной техники.
  • 4.
    • В связис анализом на устойчивость тривиального решения x(t) = 0 дифференциального уравнения (1.1) возникает следующая алгебраическая задача: найти условия, накладываемые на коэффициенты уравнения at, при которых все корни λ^Я^ —>Яп • • алгебраического уравнения (1.3) находятся в левой полуплоскости комплексного переменного. • Впервые эта задача была поставлена в 1868 г. создателем теории электромагнетизма Дж. Максвеллом. В ее решении на разных этапах принимали участие выдающиеся математики и инженеры, среди которых: Ш.Эрмит, И.А. Вышнеградский, Э. Раус, А. Гурвиц, А.В. Михайлов. Этой задаче будет посвящен следующий параграф.
  • 5.
    • 1.3. Критерииустойчивости • Рассмотрим линейное однородное дифференциальное уравнение п - го порядка: • а0хМ + ахх^ +... + апх = 0 (1.7) • и его тривиальное решение • x(t) = О. (1.8) • Обозначим через Р(Я) = а0Лп + ахХг~х + ... + ап характеристический • полином уравнения (1.7). Тогда характеристическое уравнение запишется в виде • Р(А) = 0. (1.9)
  • 6.
    • Определение 1.7.Полином Р(Л) называется устойчивым, qели все корни характеристического уравнения (1.9) находятся в левой полуплоскости комплексных чисел. Устойчивые полиномы также называют гурвицевыми. • В настоящем параграфе приводятся формулировки некоторых простейших критериев устойчивости полиномов *9,37,48+. Эти критерии дают возможность по коэффициентам многочлена (без вычисления корней) устанавливать, устойчив он или нет. И тем самым выносить суждение об устойчивости решения x{t) - 0. • Заметим, что в случаях полиномов первой и второй степени ответ прост: все коэффициенты алгебраического уравнения долэюны быть • • положительны. Однако для полиномов выше второй степени требование положительности коэффициентов не носит достаточный характер, а лишь необходимый. Это утверждение известно в литературе, как теорема Стодолы по имени словацкого инженера - одного из основателей теории регулирования турбин. Сформулируем и докажем это простое утверждение. • Теорема 1.2 (Стодолы). Если многочлен Р(Л) с вещественными коэффициентами устойчив, то все его коэффициенты ai (i = 0,1,..., п) положительны. • Доказательство. Пусть Лк (к = 1,2,...,т)- вещественные отрицательные корни уравнения Р{Л) = 0, juk± ivk (к = 1,2,...,/) - комплексные с отрицательными вещественными частями. Ясно, что т + 21 = п- общему количеству корней. Разложим многочлен Р(Л) на множители
  • 8.
    • А. КритерийГурвица • Приводимый ниже критерий относится к алгебраическим. Для его формулировки введем в рассмотрение пхп-матрицу (матрицу Гурвица), составленную определенным образом из коэффициентов полинома Р(Л):
  • 9.
    • Для запоминанияпринципа формирования этой матрицы полезно обратить внимание, что на главной ее диагонали стоят коэффициенты , а2 v? • Направо от главной диагонали в каждой строке • выписываются коэффициенты с меньшими индексами по их убыванию. Налево - с большими индексами по их возрастанию. Вместо недостающих коэффициентов пишутся нули. • Теорема 1.3. Полином Р(Л) устойчив тогда и только тогда, когда главные диагональные миноры матрицы Гурвица положительны: • Cl Gq аз • A i=ai> О, • До = • > 0, и.т.д. • щ dQ О >0, A3 = аз а2 а • а4 аз • С доказательством этого утверждения можно познакомиться по книге *48+.
  • 10.
    • Пример 1.3.Применим сформулированный критерий для получения условий устойчивости нулевого решения дифференциального уравнения третьего порядка:
  • 11.
    • Составим характеристическийполином • Р(Л) = Л3 +аЛ2 + /ЗЛ+у • и матрицу Гурвица, как это указано выше, заметив при этом, что • а0 = 1, ах- а, а2 = /?, а3 = у:
  • 12.
    • Вычислим ееглавные диагональные миноры • А{ - а, А2 = (х/З - у, А3 = уА2. • Отсюда, и из критерия Гурвица следует, что все корни характеристического полинома Р(Л) будут находиться в левой полуплоскости комплексных чисел, если будут выполнены условия: