Кировское областное государственное образовательное
                        автономное учреждение
               среднего профессионального образования
         «Колледж промышленности и автомобильного сервиса»




                    МЕТОДИЧЕСКИЕ УКАЗАНИЯ

                  по выполнению курсового проекта
         по дисциплине «Техническое обслуживание автомобилей»




Специальность: 190631 Техническое обслуживание и ремонт автомобильного
                      транспорта
Курс третий




                             Киров 2012
Методические    указания    составлены    в
                               соответствии с рабочей программой по
                               дисциплине « Техническое обслуживание
                               автомобилей»
                               председатель П(Ц)К_______Тюлькина Л.М.
                               протокол № ____ от ______________ 2012 г.




Составитель: Шабалин Дмитрий Анатольевич, преподаватель специальных
дисциплин КОГОАУ СПО КПиАС

Рецензент:




      Методические указания предназначены для выполнения курсового проекта
по дисциплине «Техническое обслуживание автомобилей» студентами
специальности 190631 «Техническое обслуживание и ремонт автомобильного
транспорта».
      Содержит необходимые справочные материалы и теоретические сведения
для выполнения курсового проекта.




                                    2
Задачи курсового проектирования


    Курсовой    проект    является   завершающим    этапом   изучения     предмета
«Техническое обслуживание автомобилей и двигателей» и предназначен для
закрепления и углубления знаний по технологии и организации технического
обслуживания и текущего ремонта подвижного состава в АТП.
    Курсовое проектирование ставит перед студентами следующие основные задачи:
    - систематизация, закрепление и углубление теоретических знаний и
практических навыков, полученных при изучении предмета;
    - усвоение основ проектирования и технологических расчетов зон по ТО, диагно-
стики и ТР подвижного состава в АТП;
    - умение правильно выбрать метод организации производства и его обоснование
для конкретных условий;
    - умение пользоваться технической и нормативно-справочной литературой,
нормативными материалами и стандартами;
    - развитие способности студентов к исследовательской работе на различных
участках производства с выявлением факторов, влияющих на результаты
производства.


                 Требования, предъявляемые к курсовому проекту


    Проект по степени сложности должен соответствовать теоретическим знаниям,
полученными студентами при изучении предмета и выполняется по индивидуальному
заданию.
    Темы курсового проекта связаны с внедрением перспективных методов
организации производства ТО и ТР автомобилей с системой централизованного
управления производством. Заданием на проектирование предусмотрена разработка
одного из подразделений, на котором выполняется ТО, диагностика или ТР.




                                        3
Общие указания по оформлению курсового проекта
    Курсовой проект состоит из задания, пояснительной записки и графической
части. По своему содержанию пояснительная записка должна состоять из следующих
разделов:
    - оглавление;
    - введение;
    - характеристика объекта проектирования;
    - расчет исходных данных;
    - расчет производственной программы;
    - распределение трудоемкости работ ТО и ТР;
    - распределение трудоемкости работ ТО и ТР по производственным зонам
и участкам;
    - расчет зон ТО и ТР;
    - специализация постов ТО и ТР по видам работ;
    - совмещённый график работы автомобилей в наряде и производственных
подразделений;
    - подбор технологического и организационного оборудования;
    - расчет площадей производственных помещений;
    - технологическая карта;
    - организационная часть;
    - охрана труда;
    - заключение;
    - список литературы;
    - приложение.
    Графическая часть проекта должна содержать следующие листы:
    - план объекта проектирования;
    - общий вид (сборочный чертёж) приспособления;
    - рабочие чертежи деталей (деталировка).




                                       4
Литература


       1. Положение о техническом обслуживании и ремонте подвижного состава
автомобильного транспорта. М., Транспорт, 1988
       2. Суханов Б.Н., Борзых И.О., Бедарев Ю.Ф. Техническое обслуживание и
ремонт. Пособие по дипломному проектированию. М., Транспорт, 1991
       3. Карташов В.П. Технологическое проектирование автотранспортных
предприятий. М., Транспорт, 1981
       4. Крамаренко Г.В. Техническая эксплуатация автомобилей. М., Транспорт,
1983
       5. Клейнер Б.С., Тарасов В.В., Техническое обслуживание и ремонт.
Организация и управление. М., Транспорт, 1986
       6. Барашков И.В., Звонков Б.П. Организация технического обслуживания
автомобилей в колхозах и совхозах. М., Колос, 1981
       7. Общесоюзные нормы технологического проектирования предприятий
автомобильного транспорта. ОНТП-01-86, Минавтотранс, 1990
       8. Руководство по диагностике технического состояния подвижного состава
автомобильного      транспорта     РД-200-РСФСР-15-0150-84.       М.,   НИИАТ,
Минавтотранс, 1982
       9. Краткий автомобильный справочник. М., Транспорт, 1994
       10. Епифанов Л.И., Епифанова Е.А. Техническое обслуживание и ремонт
автомобилей. М., Форум - Инфра. М, 2001
       11. Техническое обслуживание автомобилей и двигателей. Методические
указания по выполнению курсового проекта. РЗАТ, Н. Новгород, 1999




                                        5
Методические указания по разработке разделов курсового проекта


    Введение
    В этом разделе должно быть дано обоснование необходимости выполнения
технологических разработок по объекту проектирования.
    Материал раздела рекомендуется излагать в следующей последовательности:
    - задачи, стоящие перед автомобильным транспортом;
    - значение ТО, диагностики и ремонта в обеспечении высокой технической
готовности подвижного состава;
    - задачи, стоящие перед технической службой АТП;
    - цель проекта. Показать значимость проектных разработок по объекту
проектирования;
     - задача проекта. Дать решение тех вопросов, которые являются
составными частями курсового проекта.


    1. Характеристика объекта проектирования
     В данном разделе необходимо указать:
     - название объекта проектирования;
     - виды выполняемых работ;
     - занимаемая площадь;
     - количество рабочих, средний разряд;
     - режим работы объекта проектирования.


    2. Расчет исходных данных


    Для выполнения расчета берется группа показателей из задания на
проектирование и исходные нормативы ТО и ремонта.
    Из задания на проектирование принимаются:
    - тип подвижного состава (марка, модель);
                                        6
- списочное или эксплуатационное число автомобилей;
     - LCC - среднесуточный пробег автомобиля;
     - КЭУ - категория условий эксплуатации;
     - природно-климатические условия эксплуатации;
     - время нахождения в наряде;
     - пробег с начала эксплуатации.



     2.1. Определение периодичности ТО и ремонта
     Корректирование нормативов выполняется по формулам:


                            LР1(2) = LН1(2) × К1 × К3, км                      (2.1)
                      LРКР =LНКР × К1 × К2 × К3, км                    (2.2)
где LP и LP2 - расчетные периодичности ТО-1 и ТО-2, км;
     1


     LPКР - расчетный пробег автомобиля до капитального ремонта, км;

     LН и LН - нормативные периодичности ТО-1 и ТО-2, км (прил. табл.14 или
      1    2


табл.4 );
     LН - исходная норма межремонтного пробега (пробега до КР), км; (прил.
      КР


табл. 15);
     К1 - коэффициент корректирования нормативов в зависимости от категории
условий эксплуатации (прил. табл. 7);
     К2 - коэффициент корректирования нормативов в зависимости от
модификации подвижного состава и организации его работы (прил. табл.8);
     К3 - коэффициент корректирования нормативов в зависимости от природно-
климатических условий и агрессивности окружающей среды (прил. табл.9).
     После определения расчетной периодичности ТО и пробега автомобиля до
капитального ремонта производится окончательная корректировка значений по
кратности.




     2.3. Корректирование периодичности ТО и пробега до КР

                                         7
LР1 ⁄ LCC = n1                                  (2.3)


                              LР2 ⁄ LР1 = n2                                  (2.4)
                               LРКР ⁄ LР1 = n3                                (2.5)


где   n1 - величина кратности для ТО-1 (округляется до целого числа);
      n2 - величина кратности для ТО-2 (округляется до целого числа);
      n3 - величина кратности пробега для КР (округляется до целого числа).


      Окончательно скорректированная по кратности величина периодичности
ТО-1, ТО-2, пробега до КР:


                               LП1 = n1 × LCC                                 (2.6)
                                   LП2 = n2 × LР2                             (2.7)
                                LПКР = n3 × LР1                               (2.8)


      Полученные результаты округляются до целых сотен км. Допускаемое
отклонение окончательно скорректированных величин должно быть в пределах
±10% от расчетной величины.


      2.4. Определение количества дней простоя автомобиля на ТО и ТР


                         dТоиТР =dнТОиТР×К′4(ср), дн ⁄ 1000 км                (2.9)


      где: dнТОиТР- нормативное значение продолжительности простоя подвижного
состава ТО и ремонте, дн ⁄ 1000 км (прил. табл. 5);
           К′4(ср)- среднее значение коэффициента корректирования нормативной
продолжительности простоя в ТО и ТР в зависимости от пробега с начала
эксплуатации, определяется по формуле:


                                           8
К′4(ср)= A1× К′4(1) + A2× К′4(2) +…..+ An× К′4(n) ⁄ A1+ A2+….+ An     (2.10)


где     К′4(1), К′4(2),….. К′4(n) – величины коэффициентов корректирования для
соответствующей группы автомобилей с одинаковым пробегом с начала
эксплуатации (прил. табл.12);
       A1, A2…. An – количество автомобилей, входящих в группу с одинаковым
пробегом с начала эксплуатации.
      Расчётная продолжительность простоя в ТО и ТР для автопоездов
рассчитывается по формуле:


               dТОиТР(ап) = dТОиТР(а) + dТОиТР(пр), дн ⁄ 1000 км               (2.11)


       Расчётная продолжительность простоя подвижного состава в капитальном
ремонте (dКР) с учётом времени транспортировки принимается по табл.5
приложения.


      dТ - количество дней на транспортирование автомобиля в КР (принимается
равным 10-20% от dКР ).
      По результатам расчетов составляются таблицы 2.1 и 2.2.


Таблица 2.1 - Расчет количества воздействий и дней простоя за цикл при ТО, ТР,
КР
          Марка           NЦ
                           КР             NЦ
                                           2
                                                           Ц
                                                          N1             NЦ
                                                                          ЕО

        автомобиля




Таблица 2.2 - Определение пробега

                                           9
Вид ТО и ТР
   Марка автомобиля




                                                         Категория автомобиля


                                                                                КЭУ




                                                                                                                    Нормативный пробег,




                                                                                                                                                                                       n1
                                                                                                                                          Расчетный пробег, км
                      Количество


                                   Общий пробег, км




                                                                                                                                                                 Принятый пробег, км
                                                                                                      Обозначение



                                                                                                                            км
                                                                                       ЕО             LCC           -                     -
                                                                                       ТО-1               L1
                                                                                       ТО-2               L2
                                                                                        КР            LКР




      3. Расчет производственной программы
              3.1. Определение коэффициента технической готовности


                                          αт=1 ⁄ 1+lсс×( dТОиТР ⁄ 1000+dкр ⁄ Lсркр)                                                                                                         (3.1)


где Lсркр- средневзвешенная величина пробега автомобилей до капитального
                         ремонта, км, определяется по формуле:


                                                      LсрКР = LПКР × (1- 0,2 × АКР ⁄ АИ), км                                                                                                (3.2)


где АКР- количество автомобилей данной марки, прошедших капитальный
                         ремонт (определяется из задания на проектирование), ед;
   АИ- списочное количество автомобилей данной марки, ед.


      3.2. Определение коэффициента использования автомобильного парка


                                                                                αИ = ДГР × αТ × КИ ⁄ 365                                                                                    (3.3)


где КИ – коэффициент, учитывающий снижение использования технически
исправных автомобилей по эксплуатационным причинам (КИ = 0,93…0,97).


                                                                                                     10
3.3. Определение суммарного годового пробега автомобилей в АТП


                       ∑ LГ= 365 × АИ × LСС × αИ, км                     (3.4)


    3.4. Определение годового количества воздействий для парка
    Годовая программа по ЕО, ТО-1, ТО-2 определяется по каждой группе
(марке) автомобилей.
    Количество ежедневных обслуживаний за год определяется по формуле:


                    NГЕО = ∑ LГ ⁄ LСС                                    (3.5)


    Количество УМР за год:
    - для грузовых автомобилей и автопоездов определяется по формуле:


                 NГУМР = (0,75…0,8) × NГЕО                               (3.6)


    - для легковых автомобилей и автобусов определяется по формуле:


                 NГУМР = (1,1…. 1,15) × NГЕО                             (3.7)


    Количество ТО-2 за год (NГ2 ) определяется по формуле:


                 NГ2 = ∑ LГ ⁄ LП2                                       (3.8)


    Количество ТО-1 за год (NГ1 ) определяется по формуле:


                   NГ1 = ∑ LГ ⁄ LП1 − NГ2                                (3.9)


     Количество сезонных обслуживаний (NГСО ) определяется по формуле:


                 NГСО = 2 × АИ                                          (3.10)

                                        11
Для проектов по зонам ТО-1 и ТО-2 определяется годовая программа по
диагностированию     автомобилей        (для   зоны    ТО-1   –количество   общего
диагностирования     за   год,   для    зоны    ТО-2    –количество   углублённого
диагностирования за год).
           Количество общего диагностирования за год (NГД-1) определяется по
формуле:


                    NГД-1 = 1,1 × NГ1 + NГ2                                  (3.11)


           Количество углублённого диагностирования (NГД-2) определяется по
формуле:


                    NГД-2 = 1,2 × NГ2                                        (3.12)


3.5. Определение суточной программы парка по ТО автомобилей
    Суточную программу парка автомобилей по ТО (ЕО, ТО-1, ТО-2) можно
определить по формуле:


                            NСi = NГi ⁄ ДГР × ССМ                            (3.13)


где: NСi - суточное число обслуживаний по каждому виду ТО в отдельности;
    NГi – годовая программа соответственно ЕО, ТО-1, ТО-2,Д-1, Д-2;
    ДГР - число рабочих дней в году зоны, предназначенной для выполнения ТО
автомобилей (прил. табл. 2);
     ССМ – число смен (прил. табл. 2).
    Величина суточной программы по ТО является определяющим фактором
для выбора метода организации ТО. Так при величине сменной программы:
    ЕО-50 и более обслуживаний; ТО-1- 12…15 и более обслуживаний; ТО-2-
5…7 и более обслуживаний технологически совместимых автомобилей
рекомендуется использовать поточный метод ТО.
                                          12
По результатам расчетов составляется таблица 3.1.


Таблица 3.1 - Расчет годовой и суточной производственной программы
      Марка        αт      αи      NГ
                                    ЕО
                                                 Г
                                                N1   NГ
                                                      2     NС
                                                             ЕО
                                                                      С
                                                                     N1          NС
                                                                                  2


  автомобилей



4. Распределение трудоемкости работ ТО и ТР
4.1. Трудоемкость работ ЕО определяется по формуле


              tЕО = tНЕО × К2 ×К5 × КМ (ЕО), чел-ч                               (4.1)


где tНЕО - нормативная трудоемкость ежедневного обслуживания, чел-ч (прил.
табл.14 или табл. 23);
      К5- коэффициент корректирования нормативов в зависимости от количества
обслуживаемых и ремонтируемых автомобилей на АТП и технологически
совместимых групп подвижного состава (прил. табл. 13);
      КМ(ЕО) - коэффициент, учитывающий снижение трудоемкости за счет
механизации работ ЕО. Может быть принят от 0,35 до 0,75.


      4.2. Определение скорректированной трудоемкости ТО-1 и ТО-2


                         tК1 = tН1 × К2 ×К5 чел-ч                                (4.2)
                         tК2 = tН2 × К2 ×К5 чел-ч                                (4.3)


         Н
где    t 1 - нормативная трудоемкость ТО-1, чел-ч (прил. табл. 14 или табл. 23);

      t Н - нормативная трудоемкость ТО-2, чел-ч (прил. табл. 14 или табл.23).
        2




4.3. Определение скорректированной трудоёмкости СО

                                           13
tКСО = 2 × tК2 чел-ч                                     (4.4)


4.3. Определение скорректированной трудоёмкости общего
диагностирования Д-1
                           tКД-1 = tК1 × СД-1 / 100 чел-ч                            (4.5)


      где: СД-1- доля трудоёмкости диагностических работ в общей трудоёмкости
ТО-1 (прил. табл.11).


4.4.Определение скорректированной трудоёмкости поэлементного
диагностирования Д-2


                           tКД-2 = tК2 ×СД-2 / 100 чел-ч                             (4.6.)


      где: СД-2- доля трудоёмкости диагностических работ в общей трудоёмкости
ТО-2 (прил. табл.11).


         4.5. Определение скорректированной трудоемкости ТР


      tКТР = tНТР × К1× К2 ×К3× К4(СР) × К5        чел-ч /1000 км            (4.7)


где tНТР - нормативная удельная трудоемкость ТР, чел-ч/1000 км (прил.табл. 14
или табл. 23);
      К4(СР) – среднее значение коэффициента корректирования нормативной
удельной трудоёмкости ТР в зависимости от пробега с начала эксплуатации,
определяется по формуле:


             К4(ср)= A1 ×К4(1) + A2× К4(2) +…..+ An× К4(n) ⁄ A1+ A2+….+ An           (4.8)


где      К4(1), К4(2),….. К4(n) – величины коэффициентов корректирования для
                                              14
соответствующей группы автомобилей с одинаковым пробегом с начала
эксплуатации (прил. табл.12).
          Расчётная трудоёмкость единицы ТО данного вида ТО и удельная
трудоёмкость единицы ТР на 1000 км для автопоезда определяется как сумма
скорректированных удельных трудоёмкостей ТО и ТР на 1000 км автомобиля–
тягача и прицепа (полуприцепа) по общей формуле:


                           tКi (ап) = tКi (а) + tКi (пр) чел-ч           (4.9)




     Скорректированная трудоёмкость ТО для прицепного состава
определяется по формуле:


                        tКi (пр) = tНi (пр) × К5 чел-ч                  (4.10)


где tНi (пр)- нормативная трудоёмкость соответственно ЕО, ТО-1, ТО-2 для
прицепа или полуприцепа (прил. табл.15), чел-ч;
    К5-    коэффициент корректирования нормативов в зависимости от
количества обслуживаемых и ремонтируемых автомобилей на АТП и
технологически совместимых групп подвижного состава (прил. табл. 13).


     Скорректированная трудоёмкость ТР на 1000 км для прицепного
состава определяется по формуле:


             tКТР (пр) = tНТР(пр) × К1 × К3 К4 ×К5 чел-ч /1000 км       (4.11)


где: tНТР(пр)- нормативная трудоёмкость ТР на 1000 км для прицепа или
полуприцепа (прил. табл.15).




    4.4. Определение годовой трудоемкости для всего АТП
                                               15
Примечание: значения ТГЕО, ТГ1, ТГСР1, ТГ2, ТГСР2, ТГСО, округляются до целых
чисел.
       4.4.1. Годовая трудоемкость ЕО:


                           ТГЕО = tК ЕО ×NГЕО, чел-ч                          (4.12)


       4.4.2. Годовая трудоемкость ТО-1:


                          ТГ1 = tк1 ×NГ1 + ТГСР1, чел-ч                      (4.13)


где:     ТГСР1 - годовая трудоемкость сопутствующего ремонта при ТО-1; чел-ч;




                          ТГСР1 = СТР ×tк1 ×NГ1, чел-ч                        (4.14)


где: СТР=0,15…..0,20 –регламентированная доля сопутствующего ремонта при
проведении ТО-1, чел-ч.


       4.4.3. Годовая трудоемкость ТО-2:


                             ТГ2 = tк2 ×NГ2 + ТГСР2 чел-ч                     (4.15)
где: ТГСР2 - годовая трудоемкость сопутствующего ремонта при ТО-2, чел-ч;


                             ТГСР2 = СТР ×tк2 ×NГ2, чел-ч                     (4.16)


где: СТР=0,15…..0,20 –регламентированная доля сопутствующего ремонта при
проведении ТО-2, чел-ч.


       4.4.4. Годовая трудоёмкость СО:
       ТГСО - годовая трудоемкость сезонного обслуживания.


                                          16
ТГСО = tкСО ×2АИ, чел-ч                     (4.17)


где: АИ - количество автомобилей одной марки, ед.
   ТГСО - годовая трудоемкость сезонного обслуживания, чел-ч.



     4.4.5. Определение годовой трудоёмкости общего (Д-1) и поэлементного
(Д-2) диагностирования


                          ТГД-1 = tкД-1 × NГД-1, чел-ч                (4.18)
                          ТГД-2 = tкД-2 × NГД-2, чел-ч                (4.19)




    4.4.6. Определение годовой трудоемкости работ ТР по АТП


                 ТГТР = ∑ LГ ×tКТР / 1000, чел-ч                      (4.20)
где: ∑ LГ - годовой пробег всех автомобилей одной марки, км.


     4.4.7. Определение годовой трудоёмкости постовых работ ТР


                         ТГ ′ТР = ТГТР − (ТГСР1+ ТГСР2), чел-ч        (4.21)


     4.4.8. Определение годовой трудоёмкости работ по зоне ТР и
ремонтным участкам (цехам)


                       ТГТР п = ТГ ′ТР × СТРп / 100, чел-ч            (4.22)


гдё: СТРп– доля постовых (цеховых) работ в % от общего объёма постовых работ
ТР (сумма трудоёмкостей диагностических, регулировочных, крепёжных и
разборочно–сборочных работ; прил. табл.11).
По результатам расчетов составляется таблица 4.1:

                                         17
Таблица 4.1 - Скорректированная и годовая трудоемкость ТО и ТР
  Марка          Г
               Т СР1 ,     Г
                         Т СР2 ,       Г
                                     Т СО ,     Скорректированная                Годовая
автомобиля     чел-ч     чел-ч       чел-ч      трудоемкость, чел-ч       трудоемкость, чел -ч
                                              ЕО ТО-1 ТО-2 ТР           ЕО ТО-1 ТО-2         ТР




       4.5. Определение общей годовой трудоемкости работ по всем видам
технического воздействия


                                    ТГТР общ= ТГЕО + ТГ1 + ТГ2 + ТГТР, чел -ч              (4.23)


где: ТГЕО, ТГ1, ТГ2, ТГТР - общая годовая трудоемкость ЕО, ТО-1, ТО-2, ТР, чел-ч.
Общее значение годовой трудоемкости находится путем сложения ТГЕО,1,2,ТР для
всех марок автомобилей.
       Вывод: общая годовая трудоемкость всех работ по ТО и ТР составляет ....
(чел-ч).


       5.Определение количества рабочих на объекте проектирования
       При расчёте количества ремонтных рабочих различают технологически
необходимое (явочное) и штатное (списочное) число рабочих.


       5.1. Технологически необходимое (явочное) количество рабочих
определяется по формуле:
                                         РЯ = ТГi / ФРМ, чел                               (5.1)


где:    ФРМ-    годовой            производственный       фонд      времени     рабочего   места
(номинальный), ч;
       ТГi – годовая трудоёмкость соответствующей зоны ТО, ТР, цеха, отдельного
специализированного поста или линии диагностирования, чел-ч.


       Годовой производственный фонд времени рабочего места определяется по
                                                   18
формуле:
     - при 5-ти дневной рабочей неделе:


                            ФРМ = tСМ ×(ДГК −ДВ − ДП), ч                (5.2)


     - при 6-ти дневной рабочей неделе:


                        ФРМ = tСМ ×(ДГК −ДВ − ДП) − ДПП, ч              (5.3)


     При работе зон ТО и ТР, участков по непрерывной рабочей неделе (365 или
357 рабочих дней в году):


                             ФРМ = tСМ ×ДГК, ч                          (5.4)


где: ДГК- число календарных дней в году, дн;
ДВ – число выходных дней в году, дн;
ДП- число праздничных дней в году, дн;
ДПП- число предпраздничных и субботних дней в году с сокращённой на 1 час
продолжительностью смены, дн;
tСМ- продолжительность рабочей смены, ч.


     5.2. Штатное (списочное) количество рабочих определяется по
формуле:


                               РШ = ТГi / ФРВ, чел                      (5.5)
где: ФРВ- годовой производственный фонд рабочего времени штатного рабочего,
ч (прил.табл.3).




     6. Расчет зон ТО и ТР
       В наименовании данного раздела указывается наименование только того
                                         19
объекта проектирования, по которому выполняется проект. Для проектов по
участкам (цехам) эта задача не выполняется.
        Расчёты, приведенные в данном разделе, выполняют для проектов по зонам
ТО, ТР и диагностирования.


              6.1. Определение числа рабочих постов зон ТО-1 и ТО-2 при
организации процесса на универсальных или специализированных постах


                                 nТО = τn⁄ R                                   (6.1)


     где: τn-такт поста , т.е. время обслуживания автомобиля на посту, мин.;
R- ритм производства, т.е. время одного обслуживания, мин.


    Такт поста определяется по формуле:


                       τn= ТГi ×60 × КН ⁄ NГi × Р× КИ + tn, мин                (6.2)


    где: ТГi – годовая трудоёмкость соответственно ТО-1 или ТО-2, чел-ч
(принимаются из расчётов);
КН – коэффициент неравномерности загрузки постов (прил. табл.18);
NГi- годовая программа соответственно ТО-1 или ТО-2 (принимается из
расчётов);
Р- численность одновременно работающих на посту рабочих, чел (прил.табл.16);
КИ- коэффициент использования рабочего времени поста (прил. табл. 17);
tn- время установки автомобиля на пост и съезда с него (принимается равным 1-3
мин).


     Ритм производства определяется по формуле:


                         R= tСМ × ССМ × 60 ⁄ NСi , мин                         (6.3)


                                          20
где: tСМ- продолжительность работы зоны ТО за одну смену, ч
(принимается: 8 часов- при 5-ти дневной рабочей неделе; 7 часов- при 6-ти
дневной рабочей неделе);
ССМ- число смен;
NСi- сменная программа ТО-1 или ТО-2 (принимается по расчётам).


     6.2. Определение количества линий ТО-1 или ТО-2 при организации
процесса поточным методом


                                      nЛ = τЛ ⁄ R                         (6.4)


     где: τЛ- такт линии, т.е. время между очередным перемещением автомобиля
с поста на пост мин;


          Такт линии определяется по формуле:


                   τn= ТГi ×60 ⁄ NГi × Р× nТО + (LА + а) ⁄ VК, мин        (6.5)


     где: nТО- число постов в поточной линии (принимается равным 3….5);
LА- габаритная длина автомобиля (автопоезда), м;
а- интервал между автомобилями на линии, м;
VК- скорость конвейера (принимается 10-15 м/мин).


          Ритм производства определяется по формуле:


                       R= tСМ × ССМ × 60 ⁄ NСi , мин                      (6.6)




     6.3. Определение количества линий зоны ЕО

                                         21
nЛ = τЛ ⁄ R                               (6.7)


     где: τЛ-такт линии, мин.;
R- ритм производства, мин.


           Такт линии определяется по формуле:


                            τЛ = 60 ⁄ Nу, мин                             (6.8)


     где: Nу- производительность моечной установки, автомобилей/ час.


           Ритм производства определяется по формуле:


                         R= tСМ × ССМ × 60 ⁄ NСЕО , мин                   (6.9)


     где: NСЕО - сменная программа ЕО (принимается по расчётам).




     6.4. Определение количества постов зоны ТР, общей и поэлементной
диагностики (Д-1 и Д-2)


                          ni= ТГi × КН ⁄ ДГР × tСМ × ССМ × Р × КИ        (6.10)


       где: ТГi- годовая трудоёмкость соответственно постовых работ в зоне ТР
или общей и поэлементной диагностики (определяется по расчётам);
ДГР- количество рабочих дней в году, дн (прил. табл.2);
tСМ- продолжительность работы зоны ТР или участка Д-1 (Д-2) (прил. табл.2);
ССМ- число смен в сутки (прил. табл.2);
КН – коэффициент неравномерности загрузки постов (прил. табл.18);
КИ- коэффициент использования рабочего времени поста (прил. табл. 17).
     Количество постов Д-1 иД-2 после расчёта согласуется с (прил. табл.10).
                                          22
Резервное количество постов зоны ТР определяется по формуле:




                                nРЕЗ = (КИ − 1) × ni                       (6.11)


          где: КИ- коэффициент, учитывающий неравномерность поступления
автомобилей в зону ТР. Для крупных АТП- КИ=1,2, для небольших АТП-
КИ=1,5.
     При расчёте числа постов необходимо учитывать следующее: рассчитанное
число постов должно быть целым числом, а число рабочих постов зон ТО при
работе в одну смену - не превышать 5, т.к. большее число постов приводит к
увеличению      производственных      площадей,        увеличению   одноимённого
оборудования, оснастки и т.д.
     В зоне ТР для выполнения разборочно-сборочных и регулировочных работ
предусматриваются универсальные и специализированные посты (примерное
соотношение см. прил. табл.19).


      7. Распределение исполнителей по видам работ, специальностям и
квалификации


                 Общее количество исполнителей на объекте проектирования,
полученное в расчётах, распределяется по специальностям и квалификации.


                В проектах по зонам технического обслуживания количество
исполнителей для каждого вида работ определяется с учётом примерного
распределения общего объёма работ по ТО (прил. табл.11). Результаты расчёта и
принятое количество исполнителей различных специальностей оформляется в
виде таблицы.


          7.1. Определение трудоёмкости отдельных видов работ ТО-1 (ТО-2)
                                         23
Т۟z = ТГi × % ⁄ 100, чел-ч                    (7.1)


           где: ТГi –годовая трудоёмкость соответственно ТО-1 или ТО-2, чел-ч;
      % - распределение трудоёмкости работ ТО-1 (ТО-2) (прил. табл.11).


           7.2. Определение количества исполнителей


                               Рz = ТГi ⁄ ФРВ, чел                         (7.2)


           где: Рz- исполнители соответствующих видов работ ТО-1 (ТО-2), чел.
 Таблица 7.1-Распределение рабочих зоны ТО-1 (ТО-2) по специальностям и
квалификации
№         Виды работ       Распределение             Количество    Квалификация
п/п                         трудоёмкости         исполнителей        (разряд)
                                              расчётное принятое
                                  %
1.    Диагностические
2.    Крепёжные
3.    Регулировочные
4.    Электротехнические
5.    Смазочные,
      заправочно-
      очистительные
6.    По обслуживанию
      системы питания
7.    Шинные
          Итого                 100 %



            В проекте по зоне текущего ремонта количество исполнителей для
отдельных видов работ выполняется с учётом распределения постовых работ
зон. Результаты расчёта и принятое количество исполнителей с учётом
возможного их совмещения представляется в виде таблицы.
      Таблица 7.2- распределение исполнителей в зоне ТР по специальности

                                         24
№        Виды работ              Распределение             Количество исполнителей
п⁄п                               трудоёмкости              Расчётное    Принятое
1. Диагностические
2. Регулировочные
3. Разборочно-
     сборочные
4.   Сварочно-
     жестяницкие

         7.3 Определение трудоёмкости отдельных видов работ ТР


                         Т۟z = ТГi × % ⁄ 100, чел-ч                             (7.3)


          где: ТГТР – годовая трудоёмкость ТР, чел-ч / 1000 км
     % - распределение трудоёмкости работ ТР (прил. табл.11).


          7.2. Определение количества исполнителей


                          Рz = ТГi ⁄ ФРВ, чел                                   (7.4)
          где: Рz- исполнители соответствующих видов работ ТР, чел


                 В проекте по ремонтным цехам (участкам), целесообразна
специализация исполнителей по отдельным видам работ или по ремонту
отдельных агрегатов, узлов или приборов.
               В проектах по диагностике в соответствии с рекомендациями
«Руководства     по   диагностике»            подвижного     состава   работу     по
диагностированию выполняют механики-диагносты (инженеры или техники).
Поэтому распределение исполнителей по специальностям и квалификации не
выполняется.


     8. График межсменного времени и времени работы подвижного состава
на линии с графиком работы основных подразделений АТП


                                         25
В данном разделе требуется построить графики межсменного Тмс и времени
работы подвижного состава на линии Тн, совмещённые с графиком работы
объекта проектирования.
       Графики строятся в условном масштабе на основании принятых к расчёту
данных: С- число смен; Тсм – продолжительность рабочей смены; Тн- время в
наряде; время начала и конца выпуска автомобилей на линию ТВ (см. прил. табл.
20).
                      Аи
          Аи= Аи αт




                                                               Тн
                               Тмс                   Тн                              Тмс




                           0   2     4     6   8    10    12        14    16   18   20     22 24
                                                    Время суток
  Рабочие смены                      3-я                2-я                         1-я
  Работа на линии
   Работа постов
   ЕО,ТО-1, Д-1
Работа постов ТО-2,
    Д-2, участков
   Работа зоны ТР



           9. Подбор технологического оборудования, организационной и
технологической оснастки
       Подбор         технологического         оборудования,             технологической       и
организационной оснастки для объекта проектирования осуществляется с
учетом рекомендаций типовых проектов рабочих мест на АТП, руководства по
диагностике технического состояния подвижного состава, табеля гаражно-
технологического оборудования.
       К технологическому оборудованию относят стационарные, передвижные

                                               26
и переносные стенды, станки, подъемники, осмотровые канавы, кран - балки,
конвейеры, приборы и приспособления, занимающие самостоятельную площадь
на плане, необходимые для выполнения работ ТО, Д, ТР.
      К организационному оборудованию относят производственный инвентарь
(верстаки, стеллажи, шкафы, столы, лари), занимающие самостоятельную
площадь на плане.
      К технологической оснастке относят инструмент, приспособления,
приборы для выполнения работ ТО, Д, ТР, не занимающие самостоятельной
площади на плане.
      При выборе технологического оборудования и организационной оснастки
следует учитывать, что количество многих видов стендов, установок и
приспособлений не зависит от числа работающих в цехе, тогда как верстаки или
рабочие столы принимаются исходя из числа          рабочих, занятых в наиболее
загруженной смене.
      Перечень оборудования и оснастки представляется в форме таблицы 9.1 и
9.2 (см. ниже).
Таблица 9.1 - Технологическое и организационное оборудование для объекта
проектирования
                                      Тип,     Габаритные                   Площадь
 №      Наименование оборудования    модель     размеры,      Количество   оборудова
п/п                                                мм                        ния, м2
      Технологическое оборудование
      Организационное оборудование
      Итого:


Таблица 9.2 – Технологическая оснастка
            Наименование                    Модель или ГОСТ          Количество




      9.1. Расчет производственной площади объекта проектирования


      В проектах по техническому обслуживанию, диагностированию и зоне
текущего ремонта определение производственной площади производится по

                                       27
формуле:


                              FЗ = (fа × n + Fоб) × Кп, м2                 (9.1)


         где: fа - площадь горизонтальной проекции автомобиля, м2;
     n - количество постов в зоне ТО, ТР и Д;
     Fоб - суммарная площадь, занимаемая оборудованием, расположенным вне
площади занятой постами или линиями, м2;
         Кп - коэффициент плотности расстановки оборудования (согласно таблице
9.3.).
     При поточном методе технического обслуживания площадь зоны ТО
определяется по формуле:


                                      FЗ = LЗ × BЗ, м2                     (9.2)


     где: LЗ – длина зоны ТО, м;
BЗ – ширина зоны ТО, м.


     Длина зоны ТО определяется по формуле:


                                 LЗ = LЛ × 2a1, м                          (9.3)
     где: LЛ – рабочая длина линии ТО, м;
  a1=1,5…2,0 м – расстояние от автомобиля до наружных ворот, м.
         Рабочая длина линии ТО определяется по формуле:


                               LЛ = fа × n + a(n-1), м                     (9.4)


     где: fа – габаритная длина автомобиля, м;
a =1,2…2,0 м – расстояние между автомобилями, м;
n - количество постов в зоне.
             Окончательно площадь зоны ТО или ТР и постов диагностирования
                                           28
корректируются и устанавливаются с учётом того, что при строительстве
широко используются унифицированные типовые секции и пролёты, а также
типовые конструкции и детали.
          Производственные здания выполняются с сеткой колонн, имеющей
одинаковый для всего здания шаг, равный 6 или 12 м, одинаковый размер
пролётов с модулем 6 м, т.е. 12, 18, 24 м и более.


    В     проектах     по    ремонтным       цехам   (участкам)   определение
производственной площади производится по формуле:


                             Fу = Fоб × Кп, м2                           (9.5)


Таблица 9.3 - Коэффициент плотности расстановки оборудования К п для расчета
площадей помещения
                   Наименование помещений                         Значения КП
Зоны обслуживания и ремонта (в среднем)                                4,5
Кузнечно-рессорный цех                                              4,5 - 5,5
Сварочный, жестяницкий арматурный цехи                              4,0 - 5,0
Моторный, агрегатный, шиномонтажный, вулканизационный,              3,5 - 4,5
малярный цехи, цех ОГМ
Слесарно-механический, медницкий, аккумуляторный,                   3,0 - 4,0
электротехнический, карбюраторный, обойный цехи



    Отступление от расчетной площади при проектировании или реконструкции
любого производственного помещения допускается в пределах ±20 % для
помещений с площадью до 100 м2 и ±10 % для помещений с площадью свыше
100 м2.
    Компоновка технологического оборудования и оснастки на объекте
проектирования должна учитывать схему технологического процесса и
выполняется с учетом минимального передвижения рабочих в процессе труда и
соблюдения расстояний между оборудованием в соответствии со СН иП11-93-74
и ОНТП-01-91 и должна быть представлена в графической части проекта на
листе формата А1 с учетом требований, изложенных в методических указаниях
                                        29
по оформлению пояснительной записки и графической части курсового проекта,
    С учетом округлений принятая площадь зоны, участка, цеха:
                                        Fу =…. м2


    10. Технологическая карта


    В данном разделе проекта в соответствии с индивидуальным заданием
необходимо разработать технологический процесс технического обслуживания,
диагностики или текущего ремонта автомобилей (агрегата), либо одну из
операций по этим воздействиям.
    Технологический процесс ТО, диагностики или ТР представляет собой
совокупность     операций   по     соответствующим       воздействиям,   которые
выполняются в определенной последовательности с помощью различного
инструмента, приспособлений и других средств механизации с соблюдением
технических требований (технических условий).
    Технологический процесс ТО и диагностики оформляется в виде
операционно-технологической или постовой технологической или постовой
технологической карты.
    Операционно-технологическая           карта     отражает   последовательность
операций видов ТО (диагностики) или отдельных видов работ по этим
воздействиям по агрегату или системе автомобиля. В соответствии с
требованиями она выполняется на формах 1 МУ-200 РСФСР-12-0139-81 (см.
Приложение 1).
    Постовая технологическая карта отражает последовательность операций
ТО (диагностики) по агрегатам (агрегату) или системам (системе), которые
выполняются на одном из постов ТО (диагностики). В соответствии с
требованиями постовая технологическая карта выполняется на формах 2 или 2а
МУ-200 РСФСР-12-0139-81.
    Технологический      процесс   ТР     топливной     аппаратуры,   разборочно-
сборочные, вулканизационные, шинные, аккумуляторные, арматурно-кузовные,
столярные, обойные работы ТР оформляются в виде маршрутной карты.
                                         30
Маршрутная карта отражает последовательность операций по ремонту
агрегата или механизму автомобиля в одном из подразделений ТР. В
соответствии с требованиями ГОСТ 3.1 105-84 маршрутная карта выполняется
на форматах А4.
    Технологическая операция ТО, диагностики или ТР представляет собой
совокупность       переходов,     которые         выполняются    в    определенной
последовательности с помощью различного инструмента и приспособлений с
соблюдением технических требований (технических условий).
    Для разработки технологических карт процессов и операций необходимо
использовать специальную техническую литературу. В которой освещены
вопросы типовой технологии выполнения ТО и ремонта подвижного состава
автомобильного транспорта.


    11. Организационная часть


    Целью данного раздела курсового проекта является разработка вопросов по
организации работы на объекте проектирования. За исключением п.10.1. данного
раздела      все   остальные     разрабатываются      применительно    к   объекту
проектирования указанному в задании.
    В организационной части предполагается решение следующих задач:
    1. Выбор и обоснование метода организации производства ТО и ТР на АТП
(метод      технологических     комплексов    с     внедрением   централизованного
управления производством) и описать его организационные принципы.
    2. Выбор и обоснование метода организации технологического процесса ТО
и ТР на объекте проектирования.
    3. Привести схему управления производством объекта проектирования (см.
прил. 3).
    4. Привести схему технологического процесса ТО или ТР на объекте
проектирования.
    5. Выбор и обоснование метода организации труда производственных
рабочих на объекте проектирования.

                                         31
11.1. Выбор и обоснование метода организации производства ТО и ТР на
АТП


    В данном пункте необходимо:
    - дать обоснование принятого метода организации производства ТО и ТР на
АТП;
    - привести схему управления производством ТО и ТР (см. прил.);
    - описать его организационные принципы.


    11.2. Выбор и обоснование метода организации технологического процесса
на объекте проектирования


    Решение указанной задачи осуществляется для проектов по техническому
обслуживанию и зоне текущего ремонта.
    В данном пункте необходимо обосновать один из методов организации
технологического процесса ТО и ремонта, и кратко раскрыть его сущность.
    В проектах по зонам ТО выбор метода организации технологического
процесса определяется по сменной суточной программе соответствующего вида
ТО. В зависимости от её величины может быть принят метод универсальных
постов или метод специализированных постов.
    Метод универсальных постов для организации применяется для АТП с
малой сменной программой по ТО, в которых эксплуатируется разнотипный
подвижной состав.
    Метод специализированных постов применяется для средних и крупных
АТП. По рекомендации НИИАТ техническое обслуживание целесообразно
организовывать на специализированных постах поточным методом, если
сменная программа составляет не менее: для ЕО- 50 и более, для ТО-1- 12..15 и
более, для ТО-2- 5…7 и более обслуживаний однотипных автомобилей.
    В противном случае применяется либо метод тупиковых постов, либо метод
универсальных постов.
                                     32
В проектах по зонам ТР технологический процесс может быть организован
методом универсальных или специализированных постов.


    11.3. Схема управления объектом проектирования
      Примеры схем управления объектами проектирования по ТО и ТР
представлены в приложении 3.


    11.4. Схема технологического процесса на объекте проектирования


    В данном пункте необходимо раскрыть содержание технологического
процесса технического обслуживания, диагностирования или текущего ремонта
на объекте проектирования.
    Для проектов по техническому обслуживанию и диагностированию
описание последовательности работ следует начинать с момента поступления
автомобилей на КТП и закончить его выходом с КТП. Для раскрытия
содержания технологического процесса необходимо указать виды работ
(операций) и их порядок при выполнении технического обслуживания и
диагностирования.
    Для проектов по текущему ремонту описание технологического процесса
следует начать с постановки автомобиля в зону ТР и снятия агрегата (узла) и
закончить постановкой отремонтированного агрегата (узла) на автомобиль. Для
раскрытия содержания технологического процесса ТР необходимо указать виды
работ (операций) и их порядок.
    Последовательность видов работ (операций) технологического процесса
после её описания необходимо представить в виде схемы (прил.7).


    11.5. Выбор и обоснование метода организации труда производственных
рабочих на объекте проектирования


    В данном разделе необходимо обосновать один из методов организации
труда производственных рабочих, и кратко раскрыть его сущность.
                                     33
Метод   специализированных      бригад      предусматривает     формирование
производственных    подразделений     по       признаку   их      технологической
специализации по видам технических воздействий. Создаются бригады, на
каждую из которых в зависимости от объёма работ планируется определённое
число рабочих необходимых специальностей.
    Метод     комплексных       бригад         предусматривает      формирование
производственных подразделений по признаку их предметной специализации,
т.е. закрепление за бригадой определённой группы автомобилей, по которым
бригада проводит работы ЕО, ТО-1, ТО-2 и ТР. Комплексные бригады
укомплектовываются исполнителями различных специальностей, необходимыми
для выполнения закреплённых за бригадой работ.
    Агрегатно-участковый метод заключается в том, что все работы по ТО и
ремонту распределяются между производственными участками, ответственными
за выполнение всех работ по ТО и ТР одного или нескольких агрегатов (узлов,
механизмов или систем), по всем автомобилям АТП.
    Структурные схемы организации труда производственных рабочих (см.
прил.5).


    12. Конструкторская часть
    В качестве конструкторской части к проекту могут быть приняты
различного рода приспособления и устройства с ручным, электрическим,
пневматическим,    гидравлическим        или     комбинированным       приводом,
предназначенным для выполнения работ на объекте проектирования.
    В конструкторской части должны быть отражены:
    - назначение, устройство, принцип действия приспособления (со ссылкой
на нумерацию деталей по спецификации на сборочный чертёж);
    - расчёты на прочность ответственных деталей приспособления;
    - прочие пояснения (при необходимости).
    По согласованию с руководителем проекта производится простейшие
расчёты (не менее 2-х) на срез, на изгиб и другое напряжение наиболее
нагруженного элемента приспособления.
                                     34
Объём конструкторской части должен составлять два листа формата А-1. На
первом листе выполняется сборочный чертёж с числом проекций общего вида
приспособления достаточным для того, чтобы можно было понять устройство и
принцип его работы.
    На сборочном чертеже, имеющим необходимые разрезы и сечения
проставляются только габаритные, присоединительные и установочные размеры,
указываются места сварки ответственные посадки сопряжённых пар деталей, а
также   их   нумерация,    которая   должна   соответствовать   спецификации,
выполненной на отдельном листе (листах) формата А-4 к сборочному чертежу.
   На втором листе выполняются не менее 4 рабочих чертежей (формат А4,
А-3) наиболее сложных и ответственных деталей приспособления.
    Рабочие чертежи и эскизы не выполняются на стандартные детали (гайки,
болты, винты и прочее) или детали, заимствованные из других конструкций.


    13. Охрана труда
    В данном разделе проекта должны быть разработаны требования по
обеспечению безопасных приемов труда на объекте проектирования.
    При выполнении раздела рекомендуется использовать литературу по
предмету «Охрана труда».
    В разделе следует решить задачи:
    1. Общая характеристика организации работы по охране труда:
    - ответственность за соблюдение правил по охране труда;
    - виды инструктажей;
    - порядок их проведения.
    2. Основные производственные вредности:
    С учётом протекающих на объекте проектирования технологических
процессов необходимо указать наиболее вероятные вредные вещества и их
предельно допустимые концентрации по ГОСТ-12.1.005-76. Здесь же следует
указать перечень организационно-технических мероприятий по их снижению.
    3. Освещение:
    На объекте проектирования необходимо принять тот или иной тип
                                       35
освещения в соответствии со СНиП 11-4-79 и установить нормы освещения на
объекте проектирования и на рабочих местах.
    4. Производственный шум, вибрация и ультразвук:
    Для объектов проектирования, где технологические процессы связаны с
возникновением производственных шумов, ультразвука и вибрации, необходимо
указать их источники, установить допустимые уровни и предусмотреть
мероприятия по снижению их вредного воздействия.
    5. Требования к технологическим процессам и оборудованию:
    С учётом общих правил по охране труда на автомобильном транспорте
необходимо изложить требования по технике безопасности применительно к
оборудованию и технологическим процессам на объекте проектирования.
    6. Электробезопасность:
             На объекте проектирования необходимо указать источники
электробезопасности, привести предельно допустимые уровни напряжения и
тока, и перечень средств защиты от поражения электрическим током.
    7. Пожарная безопасность:


    14. Заключение
    В заключении необходимо указать перечень основных задач, решенных по
объекту проектирования и сделать вывод о том, какое влияние могут оказать
полученные результаты на повышение технической готовности подвижного
состава и эффективность работы технической службы АТП.


                           Требования к оформлению


    Пояснительная записка относится к текстовым документам и должна быть
оформлена в соответствии с требованиями ГОСТ 2.105-95 и ГОСТ 2.106-68.
    Согласно ГОСТ 2.105-95 пояснительную записку следует выполнять на лис-
тах формата А4 (210 х 297) с нанесённой рамкой.
    Требования для печатных работ (ГОСТ 28388); шрифт Times New
Roman, размер шрифта 14, междустрочный интервал «одинарный».
                                      36
Расстояние от рамки формы до границ текста в начале и конце строк − не
менее 3 мм, вверху и внизу − не менее 10 мм. Абзацы в тексте
начинаются отступом, равным 15 мм.
        Текст пояснительной записки выполняется на одной стороне листа.
        Заголовки разделов пишутся прописными буквами и центрируются по
тексту. Каждый из разделов пояснительной записки следует начинать с нового
листа. Расстояние между заголовками разделов и последующим текстом должны
быть не менее 10 мм. Нумерация разделов и параграфов, входящих в них,
выполняется арабскими цифрами.
        Формулы, используемые в пояснительной записке для расчетов, должны
быть пронумерованы арабскими цифрами. Номер ставится с правой стороны
листа на уровне формулы в круглых скобках.
        Цифровой материал в пояснительной записке, как правило, для наглядности
оформляется в виде таблиц.
        На все таблицы должны быть ссылки в тексте, при этом слово «таблица»
пишется сокращенно, если она имеет номер (например,«... в табл. 6»).
         Все таблицы, кроме таблицы приложений, нумеруют в пределах
раздела арабскими цифрами. Номер таблицы состоит из номера раздела
и порядкового номера таблицы, разделенных точкой (например, «табл.
2.1).
        Содержание пояснительной записки по ГОСТ 2.103-95 следует помещать в
ее начале на заглавном листе, а список литературы - в конце записки.
        При составлении содержания в него следует включить названия всех
разделов без каких-либо изменений и указать номер соответствующего листа, с
которого они начинаются.
        В списке литературы для каждого из литературных источников указывается
фамилия и инициалы автора, точное и полное название источника, место
издания, издательство, год издания, количество страниц.
        Графическая часть проекта выполняется на листах формата А1 (594 x 841).
На них должны быть представлены:
        - план проекта проектирования, включающий условные обозначения,
                                        37
принятые на плане, а также спецификацию технологического оборудования и
орг. оснастки;
    - сборочный чертёж с числом проекций общего вида приспособления,
имеющим необходимые разрезы и сечения с габаритными, присоединительными
и   установочными       размерами,     местами    сварки   ответственных       посадок
сопряжённых      пар    деталей,   а   также     их   нумерацию,     которая    должна
соответствовать спецификации, выполненной на отдельном листе (листах)
формата А-4 к сборочному чертежу;
    - деталировка не менее 4-х наиболее сложных и ответственных деталей
приспособления.
    Компоновка технологического оборудования, выбор технологической
оснастки и расстановка рабочих мест на объекте проектирования должны
учитывать рекомендации Типовых проектов рабочих мест на автотранспортных
предприятиях, а также требования Строительных норм и правил (СНиП 11-93-
74) предприятий по обслуживанию автомобилей.
    План объекта проектирования должен быть выполнен в регламентируемом
ГОСТ масштабе уменьшения (1:20, 1:25, 1:40, 1:50, 1:75, 1:100, 1:200) с таким
расчетом, чтобы он занимал примерно 75 % от обшей площади листа формата
А1. На плане необходимо указать общие габаритные размеры объекта
проектирования,        установочные     (привязочные)      размеры     стационарного
технологического оборудования, ширину проездов и середин осей подъемников
(осмотровых канав), расстояние между автомобилями (ширину проходов между
оборудованием) и строительными конструкциями здания, места установки
элементов технологической оснастки.
    Технологическое оборудование организационная оснастка на плане должны
быть обозначены позициями и их перечень представлен в спецификации,
которая должна располагаться над угловым штампом и примыкать к нему.
Форма спецификации приведена в Приложении 6.
    Основная надпись (угловой штамп) на графической части должна быть вы-
полнена   в   соответствии     с   ГОСТ    2.104-68.    Текстовая    часть     надписи,
спецификации и чертежа должна быть выполнена чертежным шрифтом.
                                          38
На свободной части поля чертежа должны быть представлены принятые
условия обозначения.
    В условных обозначения необходимо отразить лишь те, которые приняты на
плане по данному объекту проектирования.
    Курсовой      проект   брошюруется        в   общей   обложке    в   следующей
последовательности:
    -титульный лист;
    - индивидуальное задание на курсовой проект;
    - содержание (оглавление);
    - введение;
    -   разделы     пояснительной   записки,       предусмотренные       настоящими
Методическими указаниями;
    - список использованной литературы;
    - приложение.




                                         39
ПРИЛОЖЕНИЯ


             ПРИЛОЖЕНИЕ 1




   40
ПРИЛОЖЕНИЕ 2


Форма спецификации




      41
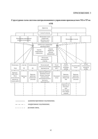
ПРИЛОЖЕНИЕ 3


Структурная схема системы централизованного управления производством ТО и ТР на
                                                          АТП

                                               Директор


                                           Главный инженер

                                           Начальник отдела
       Начальники комплексных                 управления
                                                                                  Начальники отделов
        участков (комплексов)               производством
                                             (заместитель)

                                         ОУП (отдел управления
                                           производством)
                                                         Группа
                                        Группа
                                                        обработки
                                     оперативного
                                                         анализа
                                      управления
                                                       информации

                                              Начальник
                                             комплексного
                                                участка

                                                                               Отдел                        Отдел
Комплексы      участки    (комплексы)        Комплексный           Отдел
                                                                              главного     Технический   технического
                                           участок подготовки    снабжения
                                                                              механика        отдел        контроля
   ТОД           ТР             РУ            производства          (ОС)
                                                                               (ОГМ)                        (ОТК)

                                           Бригады (рабочие)
 Бригады :
                                            промежуточного
 ЕТО, ТО-1,                  Бригады                                          Бригады        Бригады
                                           склада, участков,
   ТО-2,       Бригады      (рабочие)                            Основной    по ремонту     (рабочие)
                                             комплектации,
исполнители      ТР        ремонтных                               склад     оборудова-    ремонтных
                                          инструментального,
 диагности-                  участков                                            ния         участков
                                               моечного,
ческих работ
                                             транспортного

                                                                             Бригады по
                                                                             изготовле-
                                                                                 нию
                                                                             нестандарт-
                                                                             ного обору-
                                                                               дования




                         административное подчинение;
                         оперативное подчинение;
                         деловая связь.




                                                            42
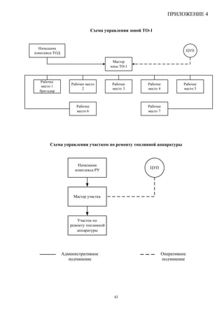
ПРИЛОЖЕНИЕ 4


                                Схема управления зоной ТО-1


  Начальник
                                                                              ЦУП
комплекса ТОД

                                          Мастер
                                        зоны ТО-1



  Рабочее
                    Рабочее место        Рабочее         Рабочее          Рабочее
   место 1
                          2              место 3         место 4          место 5
  бригадир



                      Рабочее                            Рабочее
                      место 6                            место 7




       Схема управления участком по ремонту топливной аппаратуры



                       Начальник
                                                          ЦУП
                      комплекса РУ




                     Мастер участка




                      Участок по
                   ремонту топливной
                      аппаратуры




                Административное                                Оперативное
                   подчинение                                   подчинение




                                          43
ПРИЛОЖЕНИЕ 5

                                                     Методы организации производства ТО и ремонта автомобилей
                                                                                                                                                                                                                                                 д

                                                                                            Производственные подразделения АТП


                       Бригада ЕО                                                   Участок                              Бригада                             Бригада                         Бригада                   Исполнители
                                                                                   диагности-                             ТО-1                                ТО-2                             ТР                       по ремонту
                                                                                    рования                                                                                                                           агрегатов и др.
                                                                                                                                                                                                                        участковых
                                                                                                                                                                                                                           работ



                                                                                                                        Подвижной состав АТП
                                                                                                                                                    а

                                                                                        Производственные подразделения АТП
             Участок                                                                       Комплексные бригады
               ЕО                                    Участок                               по ТО-1, ТО-2 и ТР                                                                           Исполнители по ремонту агрега
                                                     диагности                                                                                                                          -тов и др. участковых работ
                                                     рования

                                                                                                                      Подвижной состав АТП



                                                                                                                                           б

                                                                                       Производственные подразделении АТП

                                                                                                                     Производственные участки

        №1
                            №2                          №3                             №4                                   №5                                №6                              №7                       №8
                                                                                                                       кузнечные, малярные работы
                                                                                         ТО и ремонт электрообору-



                                                                                                                       ТО и ремонт рамы, кабины.




                                                                                                                                                                                                                       Уборочно-моечные работы
                                                         ТО и ремонт трансмиссии




                                                                                                                       Сварочные, жестяницкие,
   ТО и ремонт механизмов




                                                                                                                                                                                              Слесарно-механические
                                                                                                                                                              ТО и ремонт колёс и шин
   управления, переднего



                            То и ремонт двигателей
   моста, подвески




                                                                                         дования




                                                                                                                                                                                              работы




                                                                                                                     Подвижной состав АТП

                                                                                                                                           в

а- метод специализированных бригад; б- метод комплексных бригад; в- агрегатно-участковый
метод


                                                                                                                                                        44
ПРИЛОЖЕНИЕ 6


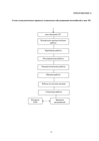
Схема технологического процесса технического обслуживания автомобилей в зоне ТО




                                  зона ожидания ТО


                              Контрольно-диагностические
                                       работы


                                  Крепёжные работы



                                Регулировочные работы



                              Электротехнические работы



                                   Шинные работы



                               Работы по системе питания


                                   Смазочные работы



                   Контроль                   Хранение
                     ОТК                     автомобилей




                                        45
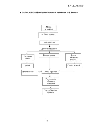
ПРИЛОЖЕНИЕ 7


Схема технологического процесса ремонта агрегатов в цехе (участке)




                             Мойка
                            агрегатов

                       Разборка агрегата



                          Мойка деталей


                        Дефектация деталей


                         Годные детали                   Детали
    Негодные
                                                       требующие
     детали
                                                         ремонта


     утиль                                           Ремонт деталей


  Новые детали            Сборка агрегатов



                            Регулировка,
                             обкатка и
                             испытание


                          Склад оборотных
                             агрегатов




                             46
ПРИЛОЖЕНИЕ 8

                       Министерство образования РФ
Кировское областное государственное образовательное автономное учреждение
                 среднего профессионального образования
            колледж промышленности и автомобильного сервиса




                         КУРСОВОЙ ПРОЕКТ
    Тема «Проект производственных подразделений АТП с детальной
           разработкой поста по ТР механизмов управления»




   Выполнил:                                           Иванов И.С.

   Курс:                                                  ……

   Группа:                                               ……..

   Проверил:                                          Семёнов Г.Г.

   Оценка:                                              __________




                                   47
Киров 2012
                                                             ПРИЛОЖЕНИЕ 9

                               Содержание

Введение
1.Характеристика объекта проектирования
2. Расчет исходных данных
3. Расчет производственной программы
4. Распределение трудоемкости работ ТО и ТР
5.Определение количества рабочих на объекте проектирования
6. Расчет зон ТО и ТР
7. Распределение исполнителей по видам работ, специальностям и квалификации
8. График межсменного времени и времени работы подвижного состава на
линии с графиком работы основных подразделений АТП
9. Подбор технологического оборудования, организационной и технологической
оснастки
10. Технологическая карта
11. Организационная часть
12. Конструкторская часть
13. Охрана труда
Заключение
Список использованной литературы;
Приложение.




                                       48
ПРИЛОЖЕНИЯ В ТАБЛИЦАХ


                                                                Таблица 1
 РЕКОМЕНДУЕМЫЙ РЕЖИМ РАБОТЫ ПОДВИЖНОГО СОСТАВА
                               НА ЛИНИИ
                                               Рекомендуемый режим работы
                                                    подвижного состава
            Тип подвижного состава              число дней   время в наряде
                                              работы в году,     в сутки,
                                                    дн.              ч.
Автомобиля легковые, грузовые, автопоезда,         305              10,5
автобусы служебные, ведомственные
Автомобили грузовые, автопоезда общего             305            12,0
пользования
Автобусы маршрутные, автомобили легковые           365            12,0
такси
Автопоезда, автобусы междугородные                 357            16,0
Автомобили-самосвалы внедорожные                   357            21,0


Таблица 2

            РЕКОМЕНДУЕМЫЙ РЕЖИМ ПРОИЗВОДСТВА ТО И ТР
                      ПОДВИЖНОГО СОСТАВА

                               Рекомендуемый режим производства ТО и ТР
Наименование предприятий и                подвижного состава
       видов работ              число      число    продолжи      период
                                 дней      смен     тельность выполнен
                               работы в  работы в     смены         ия
                                 году      сутки                 (смены)
             1                     2         3          4            5
        АТП и ПАТО

Уборочно-моечные работы ЕО       305          2          8         I и II
                                 357          3          7      I, II и III
                                 365          3          7      I, II и III
Диагностирование общее и         255         1-2         8         I - II
углубленное                      305          2          8         I и II
Первое и второе техническое      255         1-2         8         I - II
обслуживание                     305          2          8         I и II
                                       49
Регулировочные и разборочно-       255          2             8         I и II
сборочные работы ТР                305         2-3           7-8     I и II - III
                                   357          3             7      I, II и III
Агрегатные, слесарно-
механические, электро-             255         1-2            8         I - II
технические, радио                 305         1-2            8         I - II
ремонтные, шиномонтажные,
вулканизационные, кузнечно-
рессорные, медницкие,
сварочные, жестяницкие,
арматурные,
деревообрабатывающие,
обойные работы, ремонт
приборов системы питания
Таксометровые и                    305         1-2            8        I - II
аккумуляторные работы ТР           357         1-2            8        I – II
Малярные работы ТР                 255         1-2            7        I - II
                                   305         1-2            7        I – II

                                                                      Таблица 3

       ЭФФЕКТИВНЫЙ (РАСЧЕТНЫЙ) ГОДОВОЙ ФОНД ВРЕМЕНИ
                        РАБОЧИХ

              Группа работающих                      Число дней    Эффективны
                                                     основного      й годовой
                                                      отпуска в        фонд
                                                        году        времени, ч
Водители легковых автомобилей, кондукторы                15            1860
автобусов, мойщики и уборщики подвижного
состава, уборщики производственных
помещений и территорий
Водители грузовых автомобилей, слесари по               18            1840
ремонту и техническому обслуживанию, слесари
по ремонту агрегатов в узлов, мотористы,
электрики, шиномон-тажники, слесари-
станочники, столяры, обойщики, арматурщики,
жестянщики, слесари по ремонту оборудования
Водители автобусов к внедорожных                        24            1840
автомобилей-самосвалов, слесари по ремонту
приборов, системы питания, аккумуляторщики,
кузнецы, медники, сварщики, вулканизаторщики
Маляры                                                  24            1610

    Примечание. Годовой фонд времени рабочих, указанных таблице, не
распространяется на работающих в районах Крайнего Севера и приравненных к ним.
                                         50
Таблица 4

               ПЕРИОДИЧНОСТЬ ТО ПОДВИЖНОГО СОСТАВА


    Типы подвижного состава          Периодичность по видам технического
                                               обслуживания
                                       ЕО           ТО-1          ТО-2
Автомобили легковые                Один раз в       4000          16000
Автобусы                            рабочие         3500          14000
Автомобили грузовые                  сутки,         3000          12000
Автомобили-самосвалы               независимо       2000           8000
внедорожные                         от числа
Прицепы и полуприцепы             рабочих смен      3000          12000




                                                                   Таблица 5
    ПРОДОЛЖИТЕЛЬНОСТЬ ПРОСТОЯ ПОДВИЖНОГО СОСТАВА
           В ТЕХНИЧЕСКОМ ОБСЛУЖИВАНИИ И РЕМОНТЕ
                                 Техническое         Капитальный ремонт на
   Подвижной состав        обслуживание и текущий      специализированном
                                  ремонт на          ремонтном предприятии,
                              автотранспортном                дней
                           предприятии, дней/ 1000
                                      км
Легковые автомобили               0,30 - 0,40                15 – 18
Автобусы особо малого,            0,30 - 0,50                18 – 20
малого и среднего класса
Автобусы большего                 0,50 - 0,55                20 – 25
класса
Грузовые автомобили
грузоподъемностью, т.
- от 03 до 5,0                    0,40 - 0,50                12 - 15
- от 5,0 и более                  0,50 - 0,55                18 - 22
- прицепы и полуприцепы           0,10 - 0,15                10 – 22
                       За пределами       В малых городах     В больших
                                      51
Категория условий   пригородной зоны                 (до 100 тыс.             городах (более
  эксплуатации        (более 50 км от                жителей) и в            100 тыс. жителей)
                     границы города)               пригородной зоне
        I               Д1 - Р1, Р2, Р3                      -                          -
        П                  Д1 - Р4                  Д1 - Р1, Р2, Р3, Р4
                     Д2 - Р1, Р2, Р3, Р4                 Д2 - Р1                        -
                        Д3 - Р1, Р2, Р3
                           Д1 - Р5                        Д1 - Р5             Д1 - Р1, Р2, Р3, Р4
       Ш                   Д2 - Р5                  Д2 - Р1, Р2, Р3, Р4       Д2 - Р1, Р2, Р3, Р4
                         Д3 - Р4, Р5               Д3 - Р1, Р2, Р3, Р4, Р5      Д3 - Р1, Р2, Р3
                    Д4 - Р1, Р2, Р3, Р4, Р5        Д4 - Р1, Р2, Р3, Р4, Р5          Д4 - Р1
                                                                                    Д2 - Р5
       IV           Д5 - Р1, Р2, Р3, Р4, Р5        Д5 - Р1, Р2, Р3, Р4, Р5        Д3 - Р4, Р5
                                                                              Д4 - Р2, Р3, Р4, Р5
                                                                             Д5 - Р1, Р2, Р3, Р4, Р5
        V                                          Д6 - Р1, Р2, Р3, Р4, Р5

                                  Дорожные покрытия:


    Д1 - цементобетон, асфальтобетон, брусчатка, мозаика;
    Д2 - битумоминералъные смеси (щебень или гравий, обработанные битумом);
    Д3 - щебень (гравий) без обработки, дегтебетон;
    Д4 - булыжник, колотый камень, грунт и малопрочный камень, обработанные
вяжущими материалами, зимники;
    Д5 - грунт, укрепленный или улучшенный местными материалами; лежневое и
бревенчатое покрытие;
    Д6 - естественный грунтовые дороги; временные внутрикарьерные в
отвальные дороги, подъездные пути, не имеющие твердого покрытая;


         Тип рельефа местности (определяется высотой над уровнем моря):


    Р1 - равнинный (до 200 м);
    Р2 - слабохолмистый (свыше 200 до 300 м);
    Р3 - холмистый (свыше 300 до 1000 м);
    Р4 - гористый (свыше 1000 до 2000 м);
    Р5 - горный (свыше 2000 м).

                                              52
Таблица 7
            КОЭФФИЦИЕНТ КОРРЕКТИРОВАНИЯ НОРМАТИВОВ
            В ЗАВИСИМОСТИ ОТ УСЛОВИЙ ЗКСПЛУАТАЦИИ – К1*
                                             Нормативы
   Категория  Периодичность           Удельная       Пробег до        Расход
    условий    технического         трудоемкость капитального        запасных
 эксплуатации обслуживания            текущего      ремонта **      частей ***
                                       ремонта
       I               1,0               1,0            1,0            1,00
       II              0,9               1,1            0,9            1,10
      III              0,8               1,2            0,8            1,25
      IV               0,7               1,4            0,7            1,40
      V                0,6               1,5            0,6            1,65

    * После определения скорректированной периодичности технического
обслуживания    проверяется    ее   кратность между     видами обслуживания с
последующим округлением до целых сотен километров.
    ** При корректировании нормы пробега до капитального ремонта двигателя
коэффициент К1 принимается равным: 0,7 - для III категории условий
эксплуатации; 0,6 - для IV категории и 0,5 - для V категория.
    *** Соответственно коэффициент К1 корректирования норм расхода запасных
частей для двигателя составляет: 1,4 -для III категорий условий эксплуатации; 1,65
- для IV категории и 2,0 - для V категории.




                                                                        Таблица 8
         КОЭФФИЦИЕНТ КОРРЕКТИРОВАНИЯ НОРМАТИВОВ В

                                         53
ЗАВИСИМОСТИ
  ОТ МОДИФИКАЦИИ СОСТАВА И ОРГАНИЗАЦИИ ЕГО РАБОТЫ - К2
                                                Нормативы
 Модификация подвижного состава и трудоемкость    пробег до         Расход
       организация его работы        ТО и ТР    капитального       запасных
                                                   ремонта          Частей
Базовый автомобиль                     1,00          1,00             1,00
Седельные тягачи                        1,0          0,95             1,05
Автомобили с одним прицепом            1,15          0,90             1,10
Автомобили с двумя прицепами           1,20          0,85             1,20
Автомобили-самосвалы при работе        1,15          0,85             1,20
на плечах свыше 5км
Автомобили-самосвалы с одним           1,20          0,80            1,25
прицепом или при работе на
коротких плечах (до 5 км)
Автомобили-самосвалы       с  двумя    1,25          0,75            1,30
прицепами
Специализированный        подвижной 1,10 - 1,20        -              -
состав            (в зависимости от
сложности оборудования)*

* Нормативы трудоемкости технического обслуживания и текущего ремонте
специализированного подвижного состава уточняются по второй части Положения
по конкретному семейству подвижного состава.


                                                                    Таблица 9
      КОЭФФИЦИЕНТ КОРРЕКТИРОВАНИЯ К3, УЧИТЫВАЮЩИЙ
               ПРИРОДНО-КЛИМАТИЧЕСКИЕ УСЛОВИЯ
                                                       Коэффициент К3
    Климатический район      Обозначение         к нормам        к удельной
                                               пробега до КР трудоемкости ТР
Очень холодный                     I1               0,7              1,4
Холодный                           I2               0,8              1,2
Арктический приполюсный           II1                -                -
Арктический восточный             II2               0,7              1,4
Арктический западный              II3               0,7              1,4
Умеренно холодный                 II4               0,9              1,1
Умеренный                         II5               1,0              1.0
Умеренно влажный                  II6               1,0              1,0
Умеренно теплый                   II7               1,0              1,0
Умеренно теплый влажный           II8               1,0              1,0
                                        54
Умеренно теплый с мягкой                  II9                       1,0                  1,0
зимой
Теплый влажный                            II10                      1,0                  1,0
Жаркий сухой                              II11                      1,0                  1,0
Очень жаркий сухой                        II12                      0,9                  1,1




                                                                                         Таблица 10
         КОЛИЧЕСТВО ДИАГНОСТИЧЕСКИХ ПОСТОВ (ЛИНИЙ) НА АТП
                             РАЗЛИЧНОЙ МОЩНОСТИ
Списочное   Суммарны    Суточная программа Количество                 Количество         Кол-во
количество й   годовой диагностирования               диагностиче     даигностических    универсал.
                          По     Выбороч-
автомобил   пробег                                    ских постов     постов в зоне ТР   постов для
                        плану    но
  ей, ед.   парка, млн.                                               по                 диагностик
            км                                                                           и Д-1, Д-2 с
                        Д-    Д-   Д-1      Д-        Д-1    Д-2      Тормо    Передне
                                                                                         комбиниро
                                            2
                        1     2                                       -зам     му
                                                                                         ванным
                                                                               мосту и
                                                                                         стендом
                                                                               рулевом
                                                                               у
                                                                               управле
                                                                               нию
    50            2,5    4     1    1,2     0,2        -       -           -      -            1
   100            5,0    8     2    2,4     0,4        -      -            -      -            1
   150            7,5   12     3    3,6     0,6        -      -            -      -            1
   200           10,0   16     4    4,8     0,8        1      1            -      -            -
   300           15,0   24     6    4,8     1,2        1      1            1      1            -
   400           20,0   32     8    7,2     1,6        1      1            1      1            -
   500           25,0   40    10    9,6     2,0        2      1            1      1            -
   700           35,0   56    14   12,0     2,8        2      2            1      1            -




                                                 55
Таблица 11
  РАСПРЕДЕЛЕНИЕ ТРУДОЕМКОСТИ ТО И ТР ПО ВИДАМ РАБОТ,
                       ВЫПОЛНЯЕМЫХ В АТП
                       Соотношение работ (в %) для
Виды работ             легковых автобусо грузовых внедорож прицепов
                       автомоби в           автомоби ных      и
                       лей                  лей      самосвал полуприц
                                                     ов       епов
1                      2        3           4        5        6
ЕО
Уборочные              80-90       80-90     70-90     70-80       60-75
Моечные                10-20       20-20     15-25     20-30       25-40
Итого:                 100,0       100,0     100,0     100,0       100,0
ТО-1
Диагностические        12-16       5-9       8-10      5-9         3,5-4,5
Крепежные              40-48       44-52     32-38     33-39       35-45
Регулировочные         9-11        8-10      10-12     8-10        8,5 - 10,5
Смазочные,
заправочные,           17-21       19-21     16-26     20-26       20-26
очистительные
Электротехнические     4-6         4-6       10-13     8-10        7-8
По обслуживанию
системы питания        2,5-3,5     2,5-3,5   3-6       6-3         -
Шинные                 4-6         3,5-4,5   7-9       8-10        15-17
Итого:                 100,0       100,0     110,0     100,0       100,0
ТО-2
Диагностические        10-12       5-7       6-10      3-5         0,5-1,0
Крепежные              36-40       46-52     33-37     38-42       60-66
Регулировочные         9-11        7-9       17-19     15-17       18-24
Смазочные,
заправочные,           9-11        9-11      14-18     14-16       10-12
очистительные
Электротехническая     6-8         6-8       8-12      6-8         1-1,5
По обслуживанию
системы питания        2-3         2-3       7-14      14-17       -
Шинные                 1-2         1-2       2-3       2-3         2,5-3,5
Итого:                 100,0       100,0     100,0     100,0       100,0
ТР
Постовые работы
Диагностические        1,5-2,5     1,5-2,0   1,5-2,0   1,5-2,0     1,5-2,5
Регулировочные         3,4 - 4,5   1,5-2,0   1,0-1,5   2,5 - 3,5   0,5-1,5
Разборочно-сборочные   28-32       24-28     32-37     29-32       28-31
Сварочно-жестяницкие   6-8         6-7       1-2       3,5 - 4,0   0,9-10
Малярные               6-10        7-9       4-6       2,5-3,5     5-7
Итого:                 45-57       40-48     39-51     39-45       44-58
                                     56
1                        2              3               4             5        6
Участковые работы
Агрегатные                       13-15           16-18         18-20          17-19        -
Слесарно-механические             8-10            7-9          11-13           7-9       12-14
Электротехнические               4-5,5            8-9          4,5-7           5-7      1,5-2,5
Аккумуляторные                   1-1,5          0,5-1,5       0,5-1,5        0,5-1,5       -
Ремонт приборов
системы питания                   2-2,5        2,5 - 3,5       3-4,5         3,5-4,5       1
Шиномонтажные                     2-2,5         2,5-3,5       0,5-1,5         9-11      1,5-2,5
Вулканизационные
(ремонт камер)                    1-1,5         0,5-1,5       0,5-1,5        1,5-2,5    1,5-2,5
Кузнечно-рессорные               1,5-2,5        2,5-3,5       2,5-3,5        2,5-3,5      8-10
Медницкие                        1,5-2,5        1,5-2,5       1,5-2,5        1,5-2,5    0,5-1,5
Сварочные                        1,0-1,5         1-1,5        0,5-1,0        1,0-1,5       3-4
Жестяницкие                      1,0-1,5         1-1,5        0,5-1,0        0,5-1,0    0,5-1,5
Арматурные                       3,5-4,5          4-5          0,5,5         0,5-1,5    0,5-1,5
Деревообрабатывающи                 -              -          2,5-3,5           -        16-18
е
Обойные                          3,5-4,5        2,0-3,0         1-2          0,5-1,5      -
Итого:                            43-55          49-63         47-63          50-66     45 -68
Всего ТР                          100,0          100,0         100,0          100,0     100,0

    Примечания.
    1. Распределение трудоемкости ЕО по вилам работ приведено при выполнении
мойки автомобилей механизированным способом.
    2. Распределение трудоемкости ТР для грузовых автомобилей, прицепов и
полуприцепов приведено применительно к подвижному составу деревянными
кузовами.
    3.   Распределение         трудоемкости         работ     ТР       газовой   аппаратуры   (для
газобаллонных автомобилей), приведенных в таблице, следует принимать:
    - постовые работы .....................................20 – 20 %;
    - участковые работы ..................................75 – 80 %.




                                                  57
Таблица 12


        КОЭФФИЦИЕНТЫ КОРРЕКТИРОВАНИЯ НОРМАТИВОВ
       УДЕЛЬНОЙ ТРУДОЕМКОСТИ ТЕКУЩЕГО РЕМОНТА (К4) И
         ПРОДОЛЖИТЕЛЬНОСТИ ПРОСТОЯ В ТЕХНИЧЕСКОМ
 ОБСЛУЖИВАНИИ И РЕМОНТЕ (К4') В ЗАВИСИММОСТИ ОТ ПРОБЕГА
                     С НАЧАЛА ЭКСПЛУАТАЦИИ
  Пробег с начала                      Автомобили
  эксплуатации в     легковые             автобус       Грузовые
     долях от       К4      К4′        К4        К4′   К4      К4′
   нормативного
   пробега до КР
До 0,25             0,4     0,7        0,5       0,7   0,4      0,7
Свыше 0,25 до       0,7     0,7        0,8       0,7   0,7      0,7
0,50
Свыше 0,50 до       1,0     1,0        1,0       1,0   1,0      1,0
0,75
Свыше 0,75 до       1,4     1,3        1,3       1,3   1,2      1,2
1,00
Свыше 1,00 до       1,5     1,4        1,4       1,4   1,3      1,3
1,25
Свыше 1,25 до       1,6     1,4        1,5       1,4   1,4      1,3
1,50
Свыше 1,50 до       2,0     1,4        1,8       1,4   1,6      1,3
1,75
Свыше 1,75 до       2,2     1,4        2,1       1,4   1,9      1,3
2,00
Свыше 2,00          2,5     1,4        2,5       1,4   2,1      1,3




                                  58
Таблица 13


         КОЭФФИЦИЕНТ КОРРЕКТИРОВАНИЯ НОРМАТИВОВ
 ТРУДОЕМКОСТИ ТЕХНИЧЕСКОГО ОБСЛУЖИВАНИЯ И ТЕКУЩЕГО
РЕМОНТА В ЗАВИСИМОСТИ ОТ КОЛИЧЕСТВА ОБСЛУЖИВАЕМЫХ И
    РЕМОНТИРУЕМЫХ АВТОМОБИЛЕЙ НА АВТОТРАНСПОРТНОМ
 ПРЕДПРИЯТИИ И КОЛИЧЕСТВА ТЕХНОЛОГИЧЕСКИ СОВМЕСТНЫХ
                    ГРУПП ПОДВИЖНОГО СОСТАВА – К5
  Количество автомобилей,     Количество технологически совместимых групп
     обслуживаемых и                       подвижного состава
     ремонтируемых на           менее 3            3            более 3
     автотранспортных
       предприятиях
          До 100                  1,15            1,20            1,30
     Свыше 100 до 200             1,05            1,10            1,20
     Свыше 200 до 300             0,95            1,00            1,10
     Свыше 300 до 600             0,85            0,90            1,05
        Свыше 600                 0,80            0,85            0,95

    Примечания.
    1. Распределение подвижного состава по технологически совестимым группам
при производстве технического обслуживания и текущего ремонта приведено в
приложении 10.
    2. Количество автомобилей в технологически совместимой группе должно
быть не менее 25.




                                     59
Таблица 14


  ПЕРИОДИЧНОСТЬ ТО И ТРУДОЕМКОСТИ ТО И ТР АВТОМОБИЛЕЙ
                Периодичность                                                   Удель-
                технического     Трудоемкость технического обслуживания,        ная
                обслуживания,                     чел.-ч.                       трудо-
    Модели          тыс. км                                                     емкость
  автомобилей    ТО-1     ТО-2    ЕО            ТО-1   ТО-2      ТО-      СО:   текущ.
                                                                 1000    весна/ ремонта,
                                                                         осень     чел-
                                                                          или    ч/1000к
                                                                        суммарн      м
                                                                            о
       1           2      3         4             5      6        7         8        9
Москвич 2141      5,0    20,0     1,19          2,20    8,3       -        не       2,8
                                                                         устан.
УАЗ-31512         5,0    20,0     1,09          2,50    9,2       -        не      3,75
                                                                         устан.
ГАЗ-31029         5,0    20,0     1,4           2,50    10,5      -        не       3,0
                                                                         устан.
ГАЗ-3110          5,0    20,0     1,4           2,50    10,5      -        не       3,0
                                                                         устан.
ГАЗ-3302          4,0    16,0     0,38          2,20    7,70      -        не
«Газель»                                                                 устан.
ГАЗ-53А2)         2,5    12,5     0,42          2,2     9,1       -        не       3,8
                                                                         устан.
ГАЗ-53-123)       4,0    16,0    0,42/0,    2,2/2,0    9,1/12,    -        не     3,8/3,5
                                    5                     0              устан.
ГАЗ-3307          4,0    16,0     0,45          1,9     11,2      -        не       3,2
                                                                         устан.
ГАЗ-3309          4,0    16,0     0,45          11,0    11,0      -        не       3,7
                                                                         устан.
ЗИЛ-45021         4,0    16,0     0,47          2,50    10,6      -        не       4,0
                                                                         устан.
ЗИЛ-130-76        4,0    16,0     0,47          3,50    11,6      -        не       4,0
                                                                         устан.
ЗИЛ-5301          4,0    16,0     0,49          2,9     10,8      -        не
                                                                         устан.
ЗИЛ-431410        4,0    16,0     0,58          3,1     12,0      -        не       4,0
                                                                         устан.
ЗИЛ-4331          4,0    16,0     0,58                  12,0      -        не
                                                3,1
                                                                         устан.
КамАЗ             4,0    16,0     0,64                  14,5      -        не       6,9
                                                3,4
                                                                         устан.
МАЗ-5429          4,0    16,0     0,35           3,2    12,5      -       27,3      6,0
МАЗ-5549          4,0    16,0      0,5           3,5    13,7      -       28,5      63
МАЗ-504В          4,0    16,0     0,35           3,1    14,1      -       28,3      5,2
МАЗ-5430          4,0    16,0      0,4          3,35    13,6      -       27,5      6,0
КрАЗ-256К1        2,5    124      0,45           3,7    14,7      -        5,0      6,4
КрАЗ-257          2,5    12,5      0,5           3,5    14,7      -        4,5      6,2
КрАЗ-258          2,5    12,5      0,4           3,7    14,3      -        4,5      6,6
                                           60
КрАЗ-255Б         2,5   12,5   0,5         3,3    16,1   4,6     не     6,8
                                                               устан.
КрАЗ-255В         2,5   12,5   0,4         3,4    15,5   4,6     не     6,0
                                                               устан.
КрАЗ-255Л         2,5   12,5   0,45        3,3    16,2   4,6     не     7,0
                                                               устан.
УАЗ-4522)         3,0   12,0   0,3         1,5    7,7     -      не     3,6
                                                               устан.
Автобус ГАЗ-      4,0   16,0   0,89        4,0    15,0    -      не
33021 «Газель»                                                 устан.
Автобус ПАЗ       2,4   12,0   0,98        5,5    18,0    -      не     5,3
                                                               устан.
Автобус ЛиАЗ-     2,8   14,0   1,26        7,5    31,5    -      не     6,8
677                                                            устан.
Автобус ЛиАЗ-     4,0   16,0   1,76        7,5    31,5    -      не
5256                                                           устан.
Автобус Икарус-                1,76        10,0   40,0    -      не
415                                                            устан.
Автобус Икарус-                2,57        13,5   47,0    -      не
435                                                            устан.
КАЗ-608           2,2   11,0   0,35        3,5    11,6    -      не     4,6
                                                               устан.




                                      61
Таблица 15


      СРОК СЛУЖБЫ АВТОМОБИЛЕЙ И ОСНОВНЫХ АГРЕГАТОВ
                  ДО КАПИТАЛЬНОГО РЕМОНТА, ТЫС. КМ


   Модели автомобилей      Автомо-     Двига-   Коробка    Перед-        Задний     Рулевой
                            биль        тель    передач   ний мост        мост       меха-
                           в целом                                                   низм
            1                  2          3        4            5          6           7
                                  Легковые автомобили
ГАЗ-3 1029 (такси)           350        220       300       300           300         300
москич-2140 (такси)          150        150       150       150           150         150
                                       Автобусы
ЛиАЗ-677, -677М, -6771       380        200       200       210           300         200
ЛАЗ-397Р.-397Н               400        220       220       220           400         220
ЛАЗ-695Н,-695НТ,-695НО       360        200       200       200           360         200
ПАЗ-672                      320        180       180       180           180         150
Икарус-250, -255, -256       360        300       200       200           360         200
Икарус-260, -263             360        270       200       200           360         200
Икарус-280, -283             360        250       200       200           360         200
                                  Грузовые автомобили
ГАЗ-53А                      250        200       250       250           250         250
ГАЗ-53-12                    250        200       250       250           250         250
ГАЗ-3307                     300        250       250       250           300         300
УАЗ 452                      180        160       160       180           180         180
КАЗ-608                      150        150       150       180           150         150
ЗИЛ-130                      300        250       300       300           300         300
ЗИЛ-431410                   350        300       350       350           350         350
КамАЗ-5320,-5511              300       300       300       300           300         300
КамАЗ-5410                   300        300       300       300           300         300
КамАЗ-53212,-54112            не        300       300       300           300         300
                           регламе
                              н.
МАЗ-54322, -54323            600        350       350       500           450         450
МАЗ-64227, -64229, -6422     600        350       350       600           450         450
МАЗ-5335                     320        275       275       320           320         320
МАЗ-5549                     320        275       275       320           320         320
МАЗ-5429                     320        275       275       320           320         320
МАЗ-504В                     320        275       275       320           320         320
МАЗ-543О                     320        275       275       320           320         320
КрАЗ-256Б1                   160        160       160       160           160         160
КрАЗ-257                     250        225       225       250           250         250
КрАЗ-258                     250        225       225       250           250         250
КрАЗ-2555                    160        160       160       160           160         160
КрАЗ-2558                    160        160       160       160           160         160
КрАЗ-255Л                    130        130       130       130           130         130

          1                2      3        4       5       6         7          8        9
Прицепы и полуприцепы                    0,05    0,60     3,0                          0,50
                                          62
Прицепы одноосные
Прицепы двухосные                                                                   0,10                   1,20                                  6,00                                                                                                                             1,50
средней и большой
грузоподъемности
Прицепы особо большой                                                               0,15                   1,90                                  7,50                                                                                                                             2,20
грузоподъемности
Прицепы особо большой                                                               0,10                   1,30                                  5,70                                                                                                                             1,40
грузоподъемности


    Примечания.
    1)
       Для КамАЗ-5320, -55102, -5511 и -5410 дополнительно предусмотрено
ТО-4000 с нормативом 4,48 чел-ч и для КамАЗ-53212, -54112-4,51 чел-ч.
    2)
       Нормативы приведены по первой части Положения.
    3)
       В знаменателе данные по автомобилям выпуска до 01.01.85 г., в числителе -
выпуска после этой даты.

                                                                                                                                                                                                                                                Таблица 16
ЧИСЛЕННОСТЬ ОДНОВРЕМЕННО РАБОТАЮЩИХ НА ОДНОМ ПОСТУ,
                       ЧЕЛ.

     Типы постов                                                                    Типы подвижного состава
                        Автомобили легковые




                                                                                Автобусы               Автомобили грузовые
                                              Особо малого класса




                                                                                                       Большого класса




                                                                                                                                                                                                                                                 Особо большой грузоподъемности
                                                                    Малого класса

                                                                                     Среднего класса




                                                                                                                         Особо большого класса

                                                                                                                                                    Особо малой грузоподъемности

                                                                                                                                                                                   грузоподъемностиМалой и средней

                                                                                                                                                                                                                     Большой грузоподъемности




                                                                                                                                                                                                                                                                                    Прицепы и полуприцепы

      Посты ТО
Сварочных работ             2                    2                    2                3                 3                  1                           2                                2                               3                            3                                3
Моечных работ               1                    1                    1                1                 1                  2                           1                                2                               1                            1                                1
Посты ТО-1                  2                    2                    2                3                 3                  4                           2                                2                               3                            3                                2
Посты ТО-2                  2                    3                    3                4                 4                  4                           3                                3                               4                            4                                2
       Посты ТР
Регулировочных и            1                    1                    1              1,5               1,5               1,5                            1                                1                           1,5                         1,5                                   1
разборочно-сборочных
работ
Сварочно-жестяницкие     1                     1                    1,5              1,5                2                 2                         1                              1,5                               1,5                         1,5                                   1
Малярные работы         1,5                   1,5                    2                2                2,5               2,5                       1,5                              2                                 2                           2                                    1
Деревообрабатывающие     -                     -                     -                -                 -                 -                         1                               1                                 1                          1,5                                   1
работы


                                                                                     63
Посты
диагностирования              1      1      2   2           2   2     1       2   2      2      1
общего и углубленного


     Примечание:        Для       автомобилей-самосвалов            внедорожных       численность
одновременно работающих на одном посту следует принимать как для грузовых
автомобилей особо большой грузоподъемности.
                                                                                               Табл
                                                                                             ица 17
          КОЭФФИЦИЕНТ ИСПОЛЬЗОВАНИЯ РАБОЧЕГО ВРЕМЕНИ
                                         ПОСТОВ ТО И ТР
         Тип рабочих постов                     Коэффициент использования рабочего
                                                      времени постов ТО и ТР
                                                 одна           две          Три
Посты ежедневного обслуживания:                  0,98           0,97         0,95
- уборочных работ
- моечных работ                                      0,92              0,90             0,87
Посты     первого     и    второго                   0,93              0,92             0,91
технического обслуживания:
- на поточных линиях
- индивидуальные                                     0,98              0,97             0,96
Посты общего и углубленного                          0,92              0,90             0,87
диагностирования
Посты текущего ремонта:
- регулировочные, разборочно-                        0,98              0,97             0,96
сборочные      (не     оснащенные
специальным        оборудованием),
сварочно-жестяницкие,
шиномонтажные,
деревообрабатывающие
-            разборочно-сборочные                    0,93              0,92             0,9
(оснащенные           специальным
оборудованием)
- окрасочные                                         0,92              0,90             0,87



                                                                                       Таблица 18
         КОЭФФИЦИЕНТ НЕРАВНОМЕРНОСТИ ЗАГРУЗКИ ПОСТОВ
 Типы рабочих постов                Коэффициенты неравномерности загрузки постов
                                     Списочное количество         СТОА легковых

                                                64
поданного состава АТП, ПАТО,            автомобилей
                                     СТОА
                          до 100   св. 100 до Св. 300     городски     дорожны
                                       300     до 500         е            е
      Посты ЕО              1,2       1,15      1,12        1,05         1,15

Посты ТО-1 и ТО-           1,10        1,09      1,08           1,1        -
2, общего и
углубленного
диагностирования
Посты ТР,                  1,15        1,12      1,10           1,15     1,25
регулировочные и
разборочно-сборочные
Сварочно-                  1,25        1,20      1,17           1,1        -
жестяницкие;
малярные, деревообра-
батывающие


                                                                       Таблица 19
           ПРИМЕРНОЕ СООТНОШЕНИЕ ИНДИВИДУАЛЬНЫХ
        УНИВЕРСАЛЬНЫХ И СПЕЦИАЛИЗИРОВАННЫХ ПОСТОВ ДЛЯ
            ВЫПОЛНЕИЯ РАЗБОРОЧНО-СБОРОЧНЫХ РАБОТ


          Наименование видов работ ТР                Процентное соотношение
                                                    количества рабочих постов
                                                   автомобилей прицепов и
                                                               полуприцепов

Замена двигателей                                       11-13            ___
Замена и регулировка двигателей                          4-6             ___
Замена агрегатов и узлов трансмиссии                    12-16           18-20
Замена и регулировка приборов освещения,                 7-9            9-10
электрооборудования и системы питания
Замена узлов и деталей ходовой части                    9-11            17-21
Замена узлов и деталей рулевого управления и            12-14           16-18
регулировка углов установки управляемых колёс
Замена и регулировка узлов и деталей тормозной          10-12           16-18
системы
Замена и перестановка колёс                             8-10            16-18

                                       65
Замена деталей кабины и кузова                  7-9            10-12
Прочие работы, выполняемые на универсальных     9-11            8-10
постах
Всего                                           100             100




                                                              Таблица 20
             ВРЕМЯ ВОЗВРАЩЕНИЯ ПОДВИЖНОГО СОСТАВА В
                                 ПРЕДПРИЯТИЕ
           Количество подвижного состава, ед.         Время возвращения
                                                         (выпуска), ч
                          До 50                              1,0
                          50-100                             1,5
                         100-200                             2,0
                         200-300                             2,5
                         300-400                             2,7
                         400-500                             2,8




                                                              Таблица 21
                 КАТЕГОРИЯ И ГАБАРИТЫ АВТОМОБИЛЕЙ
 Категория автомобилей             Длина, м            Ширина, м
            I                       До 6,0              До 2,0
            II                      6,0-8,0             2,0-2,5
           III                      8,0-1,0             2.5- 2,8
           IV                      более 11            более 2,8




                                      66
Таблица 22
    РАССТОЯНИЕ МЕЖДУ АВТОМОБИЛЯМИ (АВТОМОБИЛЯМИ И
    ЭЛЕМЕНТАМИ ЗДАНИЯ) И МИНИМАЛЬНАЯ ШИРИНА ВОРОТ В
      ПОМЕЩЕНИЯХ ДЛЯ ТО И ТР В ЗАВИМОСТИ ОТ КАТЕГОРИИ
                                АВТОМОБИЛЯ, М
                Расстояния                        Категория автомобилей

                                             I         II      III        IV
Между продольными сторонами
автомобилей на постах:
- без снятия колёс и тормозных барабанов    1,6       2,0     2,0         2,5
- со снятием колёс и тормозных барабанов    2,2       2,5     2,5         4,0
Между автомобилями, стоящими друг за
другом                                      1,2       1,5     1,5         2,0
Между продольными сторонами автомобиля
и стеной на постах:
- без снятия колёс и тормозных барабанов    1,2       1,6     1,6         2,0
- со снятием колёс и тормозных барабанов    1,5       1,8     1,8         2,5
Между торцевой стороной автомобиля и
стеной                                      1,2       1,5     1,5         2,0
Между автомобилем и колонной                0,7       1,0     1,0         1,0
Между автомобилем и наружными
воротами, расположенными против поста       1,5       1,5     1,5         2,0
Превышение ширины ворот над габаритной
шириной автомобиля в помещениях
обслуживания и ремонта при съезде:
- перпендикулярно плоскости ворот           0,7       1,0     1,0         1,2
- под углом к плоскости ворот               1,0       1,5     1,5         2,0




                                       67
Таблица 23
            ТРУДОЁМКОСТИ ТО И ТР ПОДВИЖНОГО СОСТАВА
                                                                            Трудоёмкость, чел-ч




                                                                                                                   Удельная трудоём кость ТР,
                                  Характеристика подвижного состава
       Типы подвижного состава
                                                                           ЕО      ТО-1     ТО-2




                                                                                                     чел-ч ⁄ 1000 км
        Автомобили легковые      раб. объём
                                 двигателя

Особо малого класса                       До 1,2 л                         0,15     2,3      9,1                                                2,3

Малого класса                                                              0,2      2,5     10,1                                                2,9
                                             1,2– 1,8
Среднего класса                              1,8- 3,5                      0,25     2,8     10,8                                                3,2


                Автобусы         длина, м
                                   До 5,0
Особого малого класса                                                      0,25     4,5     17,3                                                4,2
Малого класса                     6,0 – 7,5                                 0,3     6,0     19,8                                                4,8
Среднего класса                   8,0 – 9,5                                 0,4     7,0     25,3                                                5,4
Большого класса                  10,0 – 12,0                                0,5     8,0     33,4                                                6,3

Особо большого класса            16,0 -18,0                                1,0     14,0     50,4                                           10,0
        Автомобили грузовые      полезная,т
                                  0,3 – 1,0
Особо малой грузоподъёмности                                               0,15     2,0      7,2                                                2,3
Малой грузоподъёмности                         1,0 -3,0                     0,2     2,3      8,7                                                3,2
Средней грузоподъёмности                       3,0 -5,0                     0,2     2,6     10,2                                                3,7
Большой грузоподъёмности:
 - полезная нагрузка                     5,0 – 6,0                         0,25     3,5     13,5                                                4,2
 - полезная нагрузка              6,0 -8,0                                 0,3      3,8     15,0                                                6,9
Особо большой грузоподъёмности   10,0 – 15,0                               0,4     10,0     45,0                                                9,9




                                                                      68
Содержание
Задачи курсового проектирования……………………………………………...                     3
Требования, предъявляемые к курсовому проекту……………………………                3
Общие указания по оформлению курсового проекта…………………………                4
Литература……………………………………………………………………….                                  5
Методические указания по разработке разделов курсового проекта………...    6
Приложения………………………………………………………………………                                  40




                                    69

метод.то

  • 1.
    Кировское областное государственноеобразовательное автономное учреждение среднего профессионального образования «Колледж промышленности и автомобильного сервиса» МЕТОДИЧЕСКИЕ УКАЗАНИЯ по выполнению курсового проекта по дисциплине «Техническое обслуживание автомобилей» Специальность: 190631 Техническое обслуживание и ремонт автомобильного транспорта Курс третий Киров 2012
  • 2.
    Методические указания составлены в соответствии с рабочей программой по дисциплине « Техническое обслуживание автомобилей» председатель П(Ц)К_______Тюлькина Л.М. протокол № ____ от ______________ 2012 г. Составитель: Шабалин Дмитрий Анатольевич, преподаватель специальных дисциплин КОГОАУ СПО КПиАС Рецензент: Методические указания предназначены для выполнения курсового проекта по дисциплине «Техническое обслуживание автомобилей» студентами специальности 190631 «Техническое обслуживание и ремонт автомобильного транспорта». Содержит необходимые справочные материалы и теоретические сведения для выполнения курсового проекта. 2
  • 3.
    Задачи курсового проектирования Курсовой проект является завершающим этапом изучения предмета «Техническое обслуживание автомобилей и двигателей» и предназначен для закрепления и углубления знаний по технологии и организации технического обслуживания и текущего ремонта подвижного состава в АТП. Курсовое проектирование ставит перед студентами следующие основные задачи: - систематизация, закрепление и углубление теоретических знаний и практических навыков, полученных при изучении предмета; - усвоение основ проектирования и технологических расчетов зон по ТО, диагно- стики и ТР подвижного состава в АТП; - умение правильно выбрать метод организации производства и его обоснование для конкретных условий; - умение пользоваться технической и нормативно-справочной литературой, нормативными материалами и стандартами; - развитие способности студентов к исследовательской работе на различных участках производства с выявлением факторов, влияющих на результаты производства. Требования, предъявляемые к курсовому проекту Проект по степени сложности должен соответствовать теоретическим знаниям, полученными студентами при изучении предмета и выполняется по индивидуальному заданию. Темы курсового проекта связаны с внедрением перспективных методов организации производства ТО и ТР автомобилей с системой централизованного управления производством. Заданием на проектирование предусмотрена разработка одного из подразделений, на котором выполняется ТО, диагностика или ТР. 3
  • 4.
    Общие указания пооформлению курсового проекта Курсовой проект состоит из задания, пояснительной записки и графической части. По своему содержанию пояснительная записка должна состоять из следующих разделов: - оглавление; - введение; - характеристика объекта проектирования; - расчет исходных данных; - расчет производственной программы; - распределение трудоемкости работ ТО и ТР; - распределение трудоемкости работ ТО и ТР по производственным зонам и участкам; - расчет зон ТО и ТР; - специализация постов ТО и ТР по видам работ; - совмещённый график работы автомобилей в наряде и производственных подразделений; - подбор технологического и организационного оборудования; - расчет площадей производственных помещений; - технологическая карта; - организационная часть; - охрана труда; - заключение; - список литературы; - приложение. Графическая часть проекта должна содержать следующие листы: - план объекта проектирования; - общий вид (сборочный чертёж) приспособления; - рабочие чертежи деталей (деталировка). 4
  • 5.
    Литература 1. Положение о техническом обслуживании и ремонте подвижного состава автомобильного транспорта. М., Транспорт, 1988 2. Суханов Б.Н., Борзых И.О., Бедарев Ю.Ф. Техническое обслуживание и ремонт. Пособие по дипломному проектированию. М., Транспорт, 1991 3. Карташов В.П. Технологическое проектирование автотранспортных предприятий. М., Транспорт, 1981 4. Крамаренко Г.В. Техническая эксплуатация автомобилей. М., Транспорт, 1983 5. Клейнер Б.С., Тарасов В.В., Техническое обслуживание и ремонт. Организация и управление. М., Транспорт, 1986 6. Барашков И.В., Звонков Б.П. Организация технического обслуживания автомобилей в колхозах и совхозах. М., Колос, 1981 7. Общесоюзные нормы технологического проектирования предприятий автомобильного транспорта. ОНТП-01-86, Минавтотранс, 1990 8. Руководство по диагностике технического состояния подвижного состава автомобильного транспорта РД-200-РСФСР-15-0150-84. М., НИИАТ, Минавтотранс, 1982 9. Краткий автомобильный справочник. М., Транспорт, 1994 10. Епифанов Л.И., Епифанова Е.А. Техническое обслуживание и ремонт автомобилей. М., Форум - Инфра. М, 2001 11. Техническое обслуживание автомобилей и двигателей. Методические указания по выполнению курсового проекта. РЗАТ, Н. Новгород, 1999 5
  • 6.
    Методические указания поразработке разделов курсового проекта Введение В этом разделе должно быть дано обоснование необходимости выполнения технологических разработок по объекту проектирования. Материал раздела рекомендуется излагать в следующей последовательности: - задачи, стоящие перед автомобильным транспортом; - значение ТО, диагностики и ремонта в обеспечении высокой технической готовности подвижного состава; - задачи, стоящие перед технической службой АТП; - цель проекта. Показать значимость проектных разработок по объекту проектирования; - задача проекта. Дать решение тех вопросов, которые являются составными частями курсового проекта. 1. Характеристика объекта проектирования В данном разделе необходимо указать: - название объекта проектирования; - виды выполняемых работ; - занимаемая площадь; - количество рабочих, средний разряд; - режим работы объекта проектирования. 2. Расчет исходных данных Для выполнения расчета берется группа показателей из задания на проектирование и исходные нормативы ТО и ремонта. Из задания на проектирование принимаются: - тип подвижного состава (марка, модель); 6
  • 7.
    - списочное илиэксплуатационное число автомобилей; - LCC - среднесуточный пробег автомобиля; - КЭУ - категория условий эксплуатации; - природно-климатические условия эксплуатации; - время нахождения в наряде; - пробег с начала эксплуатации. 2.1. Определение периодичности ТО и ремонта Корректирование нормативов выполняется по формулам: LР1(2) = LН1(2) × К1 × К3, км (2.1) LРКР =LНКР × К1 × К2 × К3, км (2.2) где LP и LP2 - расчетные периодичности ТО-1 и ТО-2, км; 1 LPКР - расчетный пробег автомобиля до капитального ремонта, км; LН и LН - нормативные периодичности ТО-1 и ТО-2, км (прил. табл.14 или 1 2 табл.4 ); LН - исходная норма межремонтного пробега (пробега до КР), км; (прил. КР табл. 15); К1 - коэффициент корректирования нормативов в зависимости от категории условий эксплуатации (прил. табл. 7); К2 - коэффициент корректирования нормативов в зависимости от модификации подвижного состава и организации его работы (прил. табл.8); К3 - коэффициент корректирования нормативов в зависимости от природно- климатических условий и агрессивности окружающей среды (прил. табл.9). После определения расчетной периодичности ТО и пробега автомобиля до капитального ремонта производится окончательная корректировка значений по кратности. 2.3. Корректирование периодичности ТО и пробега до КР 7
  • 8.
    LР1 ⁄ LCC= n1 (2.3) LР2 ⁄ LР1 = n2 (2.4) LРКР ⁄ LР1 = n3 (2.5) где n1 - величина кратности для ТО-1 (округляется до целого числа); n2 - величина кратности для ТО-2 (округляется до целого числа); n3 - величина кратности пробега для КР (округляется до целого числа). Окончательно скорректированная по кратности величина периодичности ТО-1, ТО-2, пробега до КР: LП1 = n1 × LCC (2.6) LП2 = n2 × LР2 (2.7) LПКР = n3 × LР1 (2.8) Полученные результаты округляются до целых сотен км. Допускаемое отклонение окончательно скорректированных величин должно быть в пределах ±10% от расчетной величины. 2.4. Определение количества дней простоя автомобиля на ТО и ТР dТоиТР =dнТОиТР×К′4(ср), дн ⁄ 1000 км (2.9) где: dнТОиТР- нормативное значение продолжительности простоя подвижного состава ТО и ремонте, дн ⁄ 1000 км (прил. табл. 5); К′4(ср)- среднее значение коэффициента корректирования нормативной продолжительности простоя в ТО и ТР в зависимости от пробега с начала эксплуатации, определяется по формуле: 8
  • 9.
    К′4(ср)= A1× К′4(1)+ A2× К′4(2) +…..+ An× К′4(n) ⁄ A1+ A2+….+ An (2.10) где К′4(1), К′4(2),….. К′4(n) – величины коэффициентов корректирования для соответствующей группы автомобилей с одинаковым пробегом с начала эксплуатации (прил. табл.12); A1, A2…. An – количество автомобилей, входящих в группу с одинаковым пробегом с начала эксплуатации. Расчётная продолжительность простоя в ТО и ТР для автопоездов рассчитывается по формуле: dТОиТР(ап) = dТОиТР(а) + dТОиТР(пр), дн ⁄ 1000 км (2.11) Расчётная продолжительность простоя подвижного состава в капитальном ремонте (dКР) с учётом времени транспортировки принимается по табл.5 приложения. dТ - количество дней на транспортирование автомобиля в КР (принимается равным 10-20% от dКР ). По результатам расчетов составляются таблицы 2.1 и 2.2. Таблица 2.1 - Расчет количества воздействий и дней простоя за цикл при ТО, ТР, КР Марка NЦ КР NЦ 2 Ц N1 NЦ ЕО автомобиля Таблица 2.2 - Определение пробега 9
  • 10.
    Вид ТО иТР Марка автомобиля Категория автомобиля КЭУ Нормативный пробег, n1 Расчетный пробег, км Количество Общий пробег, км Принятый пробег, км Обозначение км ЕО LCC - - ТО-1 L1 ТО-2 L2 КР LКР 3. Расчет производственной программы 3.1. Определение коэффициента технической готовности αт=1 ⁄ 1+lсс×( dТОиТР ⁄ 1000+dкр ⁄ Lсркр) (3.1) где Lсркр- средневзвешенная величина пробега автомобилей до капитального ремонта, км, определяется по формуле: LсрКР = LПКР × (1- 0,2 × АКР ⁄ АИ), км (3.2) где АКР- количество автомобилей данной марки, прошедших капитальный ремонт (определяется из задания на проектирование), ед; АИ- списочное количество автомобилей данной марки, ед. 3.2. Определение коэффициента использования автомобильного парка αИ = ДГР × αТ × КИ ⁄ 365 (3.3) где КИ – коэффициент, учитывающий снижение использования технически исправных автомобилей по эксплуатационным причинам (КИ = 0,93…0,97). 10
  • 11.
    3.3. Определение суммарногогодового пробега автомобилей в АТП ∑ LГ= 365 × АИ × LСС × αИ, км (3.4) 3.4. Определение годового количества воздействий для парка Годовая программа по ЕО, ТО-1, ТО-2 определяется по каждой группе (марке) автомобилей. Количество ежедневных обслуживаний за год определяется по формуле: NГЕО = ∑ LГ ⁄ LСС (3.5) Количество УМР за год: - для грузовых автомобилей и автопоездов определяется по формуле: NГУМР = (0,75…0,8) × NГЕО (3.6) - для легковых автомобилей и автобусов определяется по формуле: NГУМР = (1,1…. 1,15) × NГЕО (3.7) Количество ТО-2 за год (NГ2 ) определяется по формуле: NГ2 = ∑ LГ ⁄ LП2 (3.8) Количество ТО-1 за год (NГ1 ) определяется по формуле: NГ1 = ∑ LГ ⁄ LП1 − NГ2 (3.9) Количество сезонных обслуживаний (NГСО ) определяется по формуле: NГСО = 2 × АИ (3.10) 11
  • 12.
    Для проектов позонам ТО-1 и ТО-2 определяется годовая программа по диагностированию автомобилей (для зоны ТО-1 –количество общего диагностирования за год, для зоны ТО-2 –количество углублённого диагностирования за год). Количество общего диагностирования за год (NГД-1) определяется по формуле: NГД-1 = 1,1 × NГ1 + NГ2 (3.11) Количество углублённого диагностирования (NГД-2) определяется по формуле: NГД-2 = 1,2 × NГ2 (3.12) 3.5. Определение суточной программы парка по ТО автомобилей Суточную программу парка автомобилей по ТО (ЕО, ТО-1, ТО-2) можно определить по формуле: NСi = NГi ⁄ ДГР × ССМ (3.13) где: NСi - суточное число обслуживаний по каждому виду ТО в отдельности; NГi – годовая программа соответственно ЕО, ТО-1, ТО-2,Д-1, Д-2; ДГР - число рабочих дней в году зоны, предназначенной для выполнения ТО автомобилей (прил. табл. 2); ССМ – число смен (прил. табл. 2). Величина суточной программы по ТО является определяющим фактором для выбора метода организации ТО. Так при величине сменной программы: ЕО-50 и более обслуживаний; ТО-1- 12…15 и более обслуживаний; ТО-2- 5…7 и более обслуживаний технологически совместимых автомобилей рекомендуется использовать поточный метод ТО. 12
  • 13.
    По результатам расчетовсоставляется таблица 3.1. Таблица 3.1 - Расчет годовой и суточной производственной программы Марка αт αи NГ ЕО Г N1 NГ 2 NС ЕО С N1 NС 2 автомобилей 4. Распределение трудоемкости работ ТО и ТР 4.1. Трудоемкость работ ЕО определяется по формуле tЕО = tНЕО × К2 ×К5 × КМ (ЕО), чел-ч (4.1) где tНЕО - нормативная трудоемкость ежедневного обслуживания, чел-ч (прил. табл.14 или табл. 23); К5- коэффициент корректирования нормативов в зависимости от количества обслуживаемых и ремонтируемых автомобилей на АТП и технологически совместимых групп подвижного состава (прил. табл. 13); КМ(ЕО) - коэффициент, учитывающий снижение трудоемкости за счет механизации работ ЕО. Может быть принят от 0,35 до 0,75. 4.2. Определение скорректированной трудоемкости ТО-1 и ТО-2 tК1 = tН1 × К2 ×К5 чел-ч (4.2) tК2 = tН2 × К2 ×К5 чел-ч (4.3) Н где t 1 - нормативная трудоемкость ТО-1, чел-ч (прил. табл. 14 или табл. 23); t Н - нормативная трудоемкость ТО-2, чел-ч (прил. табл. 14 или табл.23). 2 4.3. Определение скорректированной трудоёмкости СО 13
  • 14.
    tКСО = 2× tК2 чел-ч (4.4) 4.3. Определение скорректированной трудоёмкости общего диагностирования Д-1 tКД-1 = tК1 × СД-1 / 100 чел-ч (4.5) где: СД-1- доля трудоёмкости диагностических работ в общей трудоёмкости ТО-1 (прил. табл.11). 4.4.Определение скорректированной трудоёмкости поэлементного диагностирования Д-2 tКД-2 = tК2 ×СД-2 / 100 чел-ч (4.6.) где: СД-2- доля трудоёмкости диагностических работ в общей трудоёмкости ТО-2 (прил. табл.11). 4.5. Определение скорректированной трудоемкости ТР tКТР = tНТР × К1× К2 ×К3× К4(СР) × К5 чел-ч /1000 км (4.7) где tНТР - нормативная удельная трудоемкость ТР, чел-ч/1000 км (прил.табл. 14 или табл. 23); К4(СР) – среднее значение коэффициента корректирования нормативной удельной трудоёмкости ТР в зависимости от пробега с начала эксплуатации, определяется по формуле: К4(ср)= A1 ×К4(1) + A2× К4(2) +…..+ An× К4(n) ⁄ A1+ A2+….+ An (4.8) где К4(1), К4(2),….. К4(n) – величины коэффициентов корректирования для 14
  • 15.
    соответствующей группы автомобилейс одинаковым пробегом с начала эксплуатации (прил. табл.12). Расчётная трудоёмкость единицы ТО данного вида ТО и удельная трудоёмкость единицы ТР на 1000 км для автопоезда определяется как сумма скорректированных удельных трудоёмкостей ТО и ТР на 1000 км автомобиля– тягача и прицепа (полуприцепа) по общей формуле: tКi (ап) = tКi (а) + tКi (пр) чел-ч (4.9) Скорректированная трудоёмкость ТО для прицепного состава определяется по формуле: tКi (пр) = tНi (пр) × К5 чел-ч (4.10) где tНi (пр)- нормативная трудоёмкость соответственно ЕО, ТО-1, ТО-2 для прицепа или полуприцепа (прил. табл.15), чел-ч; К5- коэффициент корректирования нормативов в зависимости от количества обслуживаемых и ремонтируемых автомобилей на АТП и технологически совместимых групп подвижного состава (прил. табл. 13). Скорректированная трудоёмкость ТР на 1000 км для прицепного состава определяется по формуле: tКТР (пр) = tНТР(пр) × К1 × К3 К4 ×К5 чел-ч /1000 км (4.11) где: tНТР(пр)- нормативная трудоёмкость ТР на 1000 км для прицепа или полуприцепа (прил. табл.15). 4.4. Определение годовой трудоемкости для всего АТП 15
  • 16.
    Примечание: значения ТГЕО,ТГ1, ТГСР1, ТГ2, ТГСР2, ТГСО, округляются до целых чисел. 4.4.1. Годовая трудоемкость ЕО: ТГЕО = tК ЕО ×NГЕО, чел-ч (4.12) 4.4.2. Годовая трудоемкость ТО-1: ТГ1 = tк1 ×NГ1 + ТГСР1, чел-ч (4.13) где: ТГСР1 - годовая трудоемкость сопутствующего ремонта при ТО-1; чел-ч; ТГСР1 = СТР ×tк1 ×NГ1, чел-ч (4.14) где: СТР=0,15…..0,20 –регламентированная доля сопутствующего ремонта при проведении ТО-1, чел-ч. 4.4.3. Годовая трудоемкость ТО-2: ТГ2 = tк2 ×NГ2 + ТГСР2 чел-ч (4.15) где: ТГСР2 - годовая трудоемкость сопутствующего ремонта при ТО-2, чел-ч; ТГСР2 = СТР ×tк2 ×NГ2, чел-ч (4.16) где: СТР=0,15…..0,20 –регламентированная доля сопутствующего ремонта при проведении ТО-2, чел-ч. 4.4.4. Годовая трудоёмкость СО: ТГСО - годовая трудоемкость сезонного обслуживания. 16
  • 17.
    ТГСО = tкСО×2АИ, чел-ч (4.17) где: АИ - количество автомобилей одной марки, ед. ТГСО - годовая трудоемкость сезонного обслуживания, чел-ч. 4.4.5. Определение годовой трудоёмкости общего (Д-1) и поэлементного (Д-2) диагностирования ТГД-1 = tкД-1 × NГД-1, чел-ч (4.18) ТГД-2 = tкД-2 × NГД-2, чел-ч (4.19) 4.4.6. Определение годовой трудоемкости работ ТР по АТП ТГТР = ∑ LГ ×tКТР / 1000, чел-ч (4.20) где: ∑ LГ - годовой пробег всех автомобилей одной марки, км. 4.4.7. Определение годовой трудоёмкости постовых работ ТР ТГ ′ТР = ТГТР − (ТГСР1+ ТГСР2), чел-ч (4.21) 4.4.8. Определение годовой трудоёмкости работ по зоне ТР и ремонтным участкам (цехам) ТГТР п = ТГ ′ТР × СТРп / 100, чел-ч (4.22) гдё: СТРп– доля постовых (цеховых) работ в % от общего объёма постовых работ ТР (сумма трудоёмкостей диагностических, регулировочных, крепёжных и разборочно–сборочных работ; прил. табл.11). По результатам расчетов составляется таблица 4.1: 17
  • 18.
    Таблица 4.1 -Скорректированная и годовая трудоемкость ТО и ТР Марка Г Т СР1 , Г Т СР2 , Г Т СО , Скорректированная Годовая автомобиля чел-ч чел-ч чел-ч трудоемкость, чел-ч трудоемкость, чел -ч ЕО ТО-1 ТО-2 ТР ЕО ТО-1 ТО-2 ТР 4.5. Определение общей годовой трудоемкости работ по всем видам технического воздействия ТГТР общ= ТГЕО + ТГ1 + ТГ2 + ТГТР, чел -ч (4.23) где: ТГЕО, ТГ1, ТГ2, ТГТР - общая годовая трудоемкость ЕО, ТО-1, ТО-2, ТР, чел-ч. Общее значение годовой трудоемкости находится путем сложения ТГЕО,1,2,ТР для всех марок автомобилей. Вывод: общая годовая трудоемкость всех работ по ТО и ТР составляет .... (чел-ч). 5.Определение количества рабочих на объекте проектирования При расчёте количества ремонтных рабочих различают технологически необходимое (явочное) и штатное (списочное) число рабочих. 5.1. Технологически необходимое (явочное) количество рабочих определяется по формуле: РЯ = ТГi / ФРМ, чел (5.1) где: ФРМ- годовой производственный фонд времени рабочего места (номинальный), ч; ТГi – годовая трудоёмкость соответствующей зоны ТО, ТР, цеха, отдельного специализированного поста или линии диагностирования, чел-ч. Годовой производственный фонд времени рабочего места определяется по 18
  • 19.
    формуле: - при 5-ти дневной рабочей неделе: ФРМ = tСМ ×(ДГК −ДВ − ДП), ч (5.2) - при 6-ти дневной рабочей неделе: ФРМ = tСМ ×(ДГК −ДВ − ДП) − ДПП, ч (5.3) При работе зон ТО и ТР, участков по непрерывной рабочей неделе (365 или 357 рабочих дней в году): ФРМ = tСМ ×ДГК, ч (5.4) где: ДГК- число календарных дней в году, дн; ДВ – число выходных дней в году, дн; ДП- число праздничных дней в году, дн; ДПП- число предпраздничных и субботних дней в году с сокращённой на 1 час продолжительностью смены, дн; tСМ- продолжительность рабочей смены, ч. 5.2. Штатное (списочное) количество рабочих определяется по формуле: РШ = ТГi / ФРВ, чел (5.5) где: ФРВ- годовой производственный фонд рабочего времени штатного рабочего, ч (прил.табл.3). 6. Расчет зон ТО и ТР В наименовании данного раздела указывается наименование только того 19
  • 20.
    объекта проектирования, покоторому выполняется проект. Для проектов по участкам (цехам) эта задача не выполняется. Расчёты, приведенные в данном разделе, выполняют для проектов по зонам ТО, ТР и диагностирования. 6.1. Определение числа рабочих постов зон ТО-1 и ТО-2 при организации процесса на универсальных или специализированных постах nТО = τn⁄ R (6.1) где: τn-такт поста , т.е. время обслуживания автомобиля на посту, мин.; R- ритм производства, т.е. время одного обслуживания, мин. Такт поста определяется по формуле: τn= ТГi ×60 × КН ⁄ NГi × Р× КИ + tn, мин (6.2) где: ТГi – годовая трудоёмкость соответственно ТО-1 или ТО-2, чел-ч (принимаются из расчётов); КН – коэффициент неравномерности загрузки постов (прил. табл.18); NГi- годовая программа соответственно ТО-1 или ТО-2 (принимается из расчётов); Р- численность одновременно работающих на посту рабочих, чел (прил.табл.16); КИ- коэффициент использования рабочего времени поста (прил. табл. 17); tn- время установки автомобиля на пост и съезда с него (принимается равным 1-3 мин). Ритм производства определяется по формуле: R= tСМ × ССМ × 60 ⁄ NСi , мин (6.3) 20
  • 21.
    где: tСМ- продолжительностьработы зоны ТО за одну смену, ч (принимается: 8 часов- при 5-ти дневной рабочей неделе; 7 часов- при 6-ти дневной рабочей неделе); ССМ- число смен; NСi- сменная программа ТО-1 или ТО-2 (принимается по расчётам). 6.2. Определение количества линий ТО-1 или ТО-2 при организации процесса поточным методом nЛ = τЛ ⁄ R (6.4) где: τЛ- такт линии, т.е. время между очередным перемещением автомобиля с поста на пост мин; Такт линии определяется по формуле: τn= ТГi ×60 ⁄ NГi × Р× nТО + (LА + а) ⁄ VК, мин (6.5) где: nТО- число постов в поточной линии (принимается равным 3….5); LА- габаритная длина автомобиля (автопоезда), м; а- интервал между автомобилями на линии, м; VК- скорость конвейера (принимается 10-15 м/мин). Ритм производства определяется по формуле: R= tСМ × ССМ × 60 ⁄ NСi , мин (6.6) 6.3. Определение количества линий зоны ЕО 21
  • 22.
    nЛ = τЛ⁄ R (6.7) где: τЛ-такт линии, мин.; R- ритм производства, мин. Такт линии определяется по формуле: τЛ = 60 ⁄ Nу, мин (6.8) где: Nу- производительность моечной установки, автомобилей/ час. Ритм производства определяется по формуле: R= tСМ × ССМ × 60 ⁄ NСЕО , мин (6.9) где: NСЕО - сменная программа ЕО (принимается по расчётам). 6.4. Определение количества постов зоны ТР, общей и поэлементной диагностики (Д-1 и Д-2) ni= ТГi × КН ⁄ ДГР × tСМ × ССМ × Р × КИ (6.10) где: ТГi- годовая трудоёмкость соответственно постовых работ в зоне ТР или общей и поэлементной диагностики (определяется по расчётам); ДГР- количество рабочих дней в году, дн (прил. табл.2); tСМ- продолжительность работы зоны ТР или участка Д-1 (Д-2) (прил. табл.2); ССМ- число смен в сутки (прил. табл.2); КН – коэффициент неравномерности загрузки постов (прил. табл.18); КИ- коэффициент использования рабочего времени поста (прил. табл. 17). Количество постов Д-1 иД-2 после расчёта согласуется с (прил. табл.10). 22
  • 23.
    Резервное количество постовзоны ТР определяется по формуле: nРЕЗ = (КИ − 1) × ni (6.11) где: КИ- коэффициент, учитывающий неравномерность поступления автомобилей в зону ТР. Для крупных АТП- КИ=1,2, для небольших АТП- КИ=1,5. При расчёте числа постов необходимо учитывать следующее: рассчитанное число постов должно быть целым числом, а число рабочих постов зон ТО при работе в одну смену - не превышать 5, т.к. большее число постов приводит к увеличению производственных площадей, увеличению одноимённого оборудования, оснастки и т.д. В зоне ТР для выполнения разборочно-сборочных и регулировочных работ предусматриваются универсальные и специализированные посты (примерное соотношение см. прил. табл.19). 7. Распределение исполнителей по видам работ, специальностям и квалификации Общее количество исполнителей на объекте проектирования, полученное в расчётах, распределяется по специальностям и квалификации. В проектах по зонам технического обслуживания количество исполнителей для каждого вида работ определяется с учётом примерного распределения общего объёма работ по ТО (прил. табл.11). Результаты расчёта и принятое количество исполнителей различных специальностей оформляется в виде таблицы. 7.1. Определение трудоёмкости отдельных видов работ ТО-1 (ТО-2) 23
  • 24.
    Т۟z = ТГi× % ⁄ 100, чел-ч (7.1) где: ТГi –годовая трудоёмкость соответственно ТО-1 или ТО-2, чел-ч; % - распределение трудоёмкости работ ТО-1 (ТО-2) (прил. табл.11). 7.2. Определение количества исполнителей Рz = ТГi ⁄ ФРВ, чел (7.2) где: Рz- исполнители соответствующих видов работ ТО-1 (ТО-2), чел. Таблица 7.1-Распределение рабочих зоны ТО-1 (ТО-2) по специальностям и квалификации № Виды работ Распределение Количество Квалификация п/п трудоёмкости исполнителей (разряд) расчётное принятое % 1. Диагностические 2. Крепёжные 3. Регулировочные 4. Электротехнические 5. Смазочные, заправочно- очистительные 6. По обслуживанию системы питания 7. Шинные Итого 100 % В проекте по зоне текущего ремонта количество исполнителей для отдельных видов работ выполняется с учётом распределения постовых работ зон. Результаты расчёта и принятое количество исполнителей с учётом возможного их совмещения представляется в виде таблицы. Таблица 7.2- распределение исполнителей в зоне ТР по специальности 24
  • 25.
    Виды работ Распределение Количество исполнителей п⁄п трудоёмкости Расчётное Принятое 1. Диагностические 2. Регулировочные 3. Разборочно- сборочные 4. Сварочно- жестяницкие 7.3 Определение трудоёмкости отдельных видов работ ТР Т۟z = ТГi × % ⁄ 100, чел-ч (7.3) где: ТГТР – годовая трудоёмкость ТР, чел-ч / 1000 км % - распределение трудоёмкости работ ТР (прил. табл.11). 7.2. Определение количества исполнителей Рz = ТГi ⁄ ФРВ, чел (7.4) где: Рz- исполнители соответствующих видов работ ТР, чел В проекте по ремонтным цехам (участкам), целесообразна специализация исполнителей по отдельным видам работ или по ремонту отдельных агрегатов, узлов или приборов. В проектах по диагностике в соответствии с рекомендациями «Руководства по диагностике» подвижного состава работу по диагностированию выполняют механики-диагносты (инженеры или техники). Поэтому распределение исполнителей по специальностям и квалификации не выполняется. 8. График межсменного времени и времени работы подвижного состава на линии с графиком работы основных подразделений АТП 25
  • 26.
    В данном разделетребуется построить графики межсменного Тмс и времени работы подвижного состава на линии Тн, совмещённые с графиком работы объекта проектирования. Графики строятся в условном масштабе на основании принятых к расчёту данных: С- число смен; Тсм – продолжительность рабочей смены; Тн- время в наряде; время начала и конца выпуска автомобилей на линию ТВ (см. прил. табл. 20). Аи Аи= Аи αт Тн Тмс Тн Тмс 0 2 4 6 8 10 12 14 16 18 20 22 24 Время суток Рабочие смены 3-я 2-я 1-я Работа на линии Работа постов ЕО,ТО-1, Д-1 Работа постов ТО-2, Д-2, участков Работа зоны ТР 9. Подбор технологического оборудования, организационной и технологической оснастки Подбор технологического оборудования, технологической и организационной оснастки для объекта проектирования осуществляется с учетом рекомендаций типовых проектов рабочих мест на АТП, руководства по диагностике технического состояния подвижного состава, табеля гаражно- технологического оборудования. К технологическому оборудованию относят стационарные, передвижные 26
  • 27.
    и переносные стенды,станки, подъемники, осмотровые канавы, кран - балки, конвейеры, приборы и приспособления, занимающие самостоятельную площадь на плане, необходимые для выполнения работ ТО, Д, ТР. К организационному оборудованию относят производственный инвентарь (верстаки, стеллажи, шкафы, столы, лари), занимающие самостоятельную площадь на плане. К технологической оснастке относят инструмент, приспособления, приборы для выполнения работ ТО, Д, ТР, не занимающие самостоятельной площади на плане. При выборе технологического оборудования и организационной оснастки следует учитывать, что количество многих видов стендов, установок и приспособлений не зависит от числа работающих в цехе, тогда как верстаки или рабочие столы принимаются исходя из числа рабочих, занятых в наиболее загруженной смене. Перечень оборудования и оснастки представляется в форме таблицы 9.1 и 9.2 (см. ниже). Таблица 9.1 - Технологическое и организационное оборудование для объекта проектирования Тип, Габаритные Площадь № Наименование оборудования модель размеры, Количество оборудова п/п мм ния, м2 Технологическое оборудование Организационное оборудование Итого: Таблица 9.2 – Технологическая оснастка Наименование Модель или ГОСТ Количество 9.1. Расчет производственной площади объекта проектирования В проектах по техническому обслуживанию, диагностированию и зоне текущего ремонта определение производственной площади производится по 27
  • 28.
    формуле: FЗ = (fа × n + Fоб) × Кп, м2 (9.1) где: fа - площадь горизонтальной проекции автомобиля, м2; n - количество постов в зоне ТО, ТР и Д; Fоб - суммарная площадь, занимаемая оборудованием, расположенным вне площади занятой постами или линиями, м2; Кп - коэффициент плотности расстановки оборудования (согласно таблице 9.3.). При поточном методе технического обслуживания площадь зоны ТО определяется по формуле: FЗ = LЗ × BЗ, м2 (9.2) где: LЗ – длина зоны ТО, м; BЗ – ширина зоны ТО, м. Длина зоны ТО определяется по формуле: LЗ = LЛ × 2a1, м (9.3) где: LЛ – рабочая длина линии ТО, м; a1=1,5…2,0 м – расстояние от автомобиля до наружных ворот, м. Рабочая длина линии ТО определяется по формуле: LЛ = fа × n + a(n-1), м (9.4) где: fа – габаритная длина автомобиля, м; a =1,2…2,0 м – расстояние между автомобилями, м; n - количество постов в зоне. Окончательно площадь зоны ТО или ТР и постов диагностирования 28
  • 29.
    корректируются и устанавливаютсяс учётом того, что при строительстве широко используются унифицированные типовые секции и пролёты, а также типовые конструкции и детали. Производственные здания выполняются с сеткой колонн, имеющей одинаковый для всего здания шаг, равный 6 или 12 м, одинаковый размер пролётов с модулем 6 м, т.е. 12, 18, 24 м и более. В проектах по ремонтным цехам (участкам) определение производственной площади производится по формуле: Fу = Fоб × Кп, м2 (9.5) Таблица 9.3 - Коэффициент плотности расстановки оборудования К п для расчета площадей помещения Наименование помещений Значения КП Зоны обслуживания и ремонта (в среднем) 4,5 Кузнечно-рессорный цех 4,5 - 5,5 Сварочный, жестяницкий арматурный цехи 4,0 - 5,0 Моторный, агрегатный, шиномонтажный, вулканизационный, 3,5 - 4,5 малярный цехи, цех ОГМ Слесарно-механический, медницкий, аккумуляторный, 3,0 - 4,0 электротехнический, карбюраторный, обойный цехи Отступление от расчетной площади при проектировании или реконструкции любого производственного помещения допускается в пределах ±20 % для помещений с площадью до 100 м2 и ±10 % для помещений с площадью свыше 100 м2. Компоновка технологического оборудования и оснастки на объекте проектирования должна учитывать схему технологического процесса и выполняется с учетом минимального передвижения рабочих в процессе труда и соблюдения расстояний между оборудованием в соответствии со СН иП11-93-74 и ОНТП-01-91 и должна быть представлена в графической части проекта на листе формата А1 с учетом требований, изложенных в методических указаниях 29
  • 30.
    по оформлению пояснительнойзаписки и графической части курсового проекта, С учетом округлений принятая площадь зоны, участка, цеха: Fу =…. м2 10. Технологическая карта В данном разделе проекта в соответствии с индивидуальным заданием необходимо разработать технологический процесс технического обслуживания, диагностики или текущего ремонта автомобилей (агрегата), либо одну из операций по этим воздействиям. Технологический процесс ТО, диагностики или ТР представляет собой совокупность операций по соответствующим воздействиям, которые выполняются в определенной последовательности с помощью различного инструмента, приспособлений и других средств механизации с соблюдением технических требований (технических условий). Технологический процесс ТО и диагностики оформляется в виде операционно-технологической или постовой технологической или постовой технологической карты. Операционно-технологическая карта отражает последовательность операций видов ТО (диагностики) или отдельных видов работ по этим воздействиям по агрегату или системе автомобиля. В соответствии с требованиями она выполняется на формах 1 МУ-200 РСФСР-12-0139-81 (см. Приложение 1). Постовая технологическая карта отражает последовательность операций ТО (диагностики) по агрегатам (агрегату) или системам (системе), которые выполняются на одном из постов ТО (диагностики). В соответствии с требованиями постовая технологическая карта выполняется на формах 2 или 2а МУ-200 РСФСР-12-0139-81. Технологический процесс ТР топливной аппаратуры, разборочно- сборочные, вулканизационные, шинные, аккумуляторные, арматурно-кузовные, столярные, обойные работы ТР оформляются в виде маршрутной карты. 30
  • 31.
    Маршрутная карта отражаетпоследовательность операций по ремонту агрегата или механизму автомобиля в одном из подразделений ТР. В соответствии с требованиями ГОСТ 3.1 105-84 маршрутная карта выполняется на форматах А4. Технологическая операция ТО, диагностики или ТР представляет собой совокупность переходов, которые выполняются в определенной последовательности с помощью различного инструмента и приспособлений с соблюдением технических требований (технических условий). Для разработки технологических карт процессов и операций необходимо использовать специальную техническую литературу. В которой освещены вопросы типовой технологии выполнения ТО и ремонта подвижного состава автомобильного транспорта. 11. Организационная часть Целью данного раздела курсового проекта является разработка вопросов по организации работы на объекте проектирования. За исключением п.10.1. данного раздела все остальные разрабатываются применительно к объекту проектирования указанному в задании. В организационной части предполагается решение следующих задач: 1. Выбор и обоснование метода организации производства ТО и ТР на АТП (метод технологических комплексов с внедрением централизованного управления производством) и описать его организационные принципы. 2. Выбор и обоснование метода организации технологического процесса ТО и ТР на объекте проектирования. 3. Привести схему управления производством объекта проектирования (см. прил. 3). 4. Привести схему технологического процесса ТО или ТР на объекте проектирования. 5. Выбор и обоснование метода организации труда производственных рабочих на объекте проектирования. 31
  • 32.
    11.1. Выбор иобоснование метода организации производства ТО и ТР на АТП В данном пункте необходимо: - дать обоснование принятого метода организации производства ТО и ТР на АТП; - привести схему управления производством ТО и ТР (см. прил.); - описать его организационные принципы. 11.2. Выбор и обоснование метода организации технологического процесса на объекте проектирования Решение указанной задачи осуществляется для проектов по техническому обслуживанию и зоне текущего ремонта. В данном пункте необходимо обосновать один из методов организации технологического процесса ТО и ремонта, и кратко раскрыть его сущность. В проектах по зонам ТО выбор метода организации технологического процесса определяется по сменной суточной программе соответствующего вида ТО. В зависимости от её величины может быть принят метод универсальных постов или метод специализированных постов. Метод универсальных постов для организации применяется для АТП с малой сменной программой по ТО, в которых эксплуатируется разнотипный подвижной состав. Метод специализированных постов применяется для средних и крупных АТП. По рекомендации НИИАТ техническое обслуживание целесообразно организовывать на специализированных постах поточным методом, если сменная программа составляет не менее: для ЕО- 50 и более, для ТО-1- 12..15 и более, для ТО-2- 5…7 и более обслуживаний однотипных автомобилей. В противном случае применяется либо метод тупиковых постов, либо метод универсальных постов. 32
  • 33.
    В проектах позонам ТР технологический процесс может быть организован методом универсальных или специализированных постов. 11.3. Схема управления объектом проектирования Примеры схем управления объектами проектирования по ТО и ТР представлены в приложении 3. 11.4. Схема технологического процесса на объекте проектирования В данном пункте необходимо раскрыть содержание технологического процесса технического обслуживания, диагностирования или текущего ремонта на объекте проектирования. Для проектов по техническому обслуживанию и диагностированию описание последовательности работ следует начинать с момента поступления автомобилей на КТП и закончить его выходом с КТП. Для раскрытия содержания технологического процесса необходимо указать виды работ (операций) и их порядок при выполнении технического обслуживания и диагностирования. Для проектов по текущему ремонту описание технологического процесса следует начать с постановки автомобиля в зону ТР и снятия агрегата (узла) и закончить постановкой отремонтированного агрегата (узла) на автомобиль. Для раскрытия содержания технологического процесса ТР необходимо указать виды работ (операций) и их порядок. Последовательность видов работ (операций) технологического процесса после её описания необходимо представить в виде схемы (прил.7). 11.5. Выбор и обоснование метода организации труда производственных рабочих на объекте проектирования В данном разделе необходимо обосновать один из методов организации труда производственных рабочих, и кратко раскрыть его сущность. 33
  • 34.
    Метод специализированных бригад предусматривает формирование производственных подразделений по признаку их технологической специализации по видам технических воздействий. Создаются бригады, на каждую из которых в зависимости от объёма работ планируется определённое число рабочих необходимых специальностей. Метод комплексных бригад предусматривает формирование производственных подразделений по признаку их предметной специализации, т.е. закрепление за бригадой определённой группы автомобилей, по которым бригада проводит работы ЕО, ТО-1, ТО-2 и ТР. Комплексные бригады укомплектовываются исполнителями различных специальностей, необходимыми для выполнения закреплённых за бригадой работ. Агрегатно-участковый метод заключается в том, что все работы по ТО и ремонту распределяются между производственными участками, ответственными за выполнение всех работ по ТО и ТР одного или нескольких агрегатов (узлов, механизмов или систем), по всем автомобилям АТП. Структурные схемы организации труда производственных рабочих (см. прил.5). 12. Конструкторская часть В качестве конструкторской части к проекту могут быть приняты различного рода приспособления и устройства с ручным, электрическим, пневматическим, гидравлическим или комбинированным приводом, предназначенным для выполнения работ на объекте проектирования. В конструкторской части должны быть отражены: - назначение, устройство, принцип действия приспособления (со ссылкой на нумерацию деталей по спецификации на сборочный чертёж); - расчёты на прочность ответственных деталей приспособления; - прочие пояснения (при необходимости). По согласованию с руководителем проекта производится простейшие расчёты (не менее 2-х) на срез, на изгиб и другое напряжение наиболее нагруженного элемента приспособления. 34
  • 35.
    Объём конструкторской частидолжен составлять два листа формата А-1. На первом листе выполняется сборочный чертёж с числом проекций общего вида приспособления достаточным для того, чтобы можно было понять устройство и принцип его работы. На сборочном чертеже, имеющим необходимые разрезы и сечения проставляются только габаритные, присоединительные и установочные размеры, указываются места сварки ответственные посадки сопряжённых пар деталей, а также их нумерация, которая должна соответствовать спецификации, выполненной на отдельном листе (листах) формата А-4 к сборочному чертежу. На втором листе выполняются не менее 4 рабочих чертежей (формат А4, А-3) наиболее сложных и ответственных деталей приспособления. Рабочие чертежи и эскизы не выполняются на стандартные детали (гайки, болты, винты и прочее) или детали, заимствованные из других конструкций. 13. Охрана труда В данном разделе проекта должны быть разработаны требования по обеспечению безопасных приемов труда на объекте проектирования. При выполнении раздела рекомендуется использовать литературу по предмету «Охрана труда». В разделе следует решить задачи: 1. Общая характеристика организации работы по охране труда: - ответственность за соблюдение правил по охране труда; - виды инструктажей; - порядок их проведения. 2. Основные производственные вредности: С учётом протекающих на объекте проектирования технологических процессов необходимо указать наиболее вероятные вредные вещества и их предельно допустимые концентрации по ГОСТ-12.1.005-76. Здесь же следует указать перечень организационно-технических мероприятий по их снижению. 3. Освещение: На объекте проектирования необходимо принять тот или иной тип 35
  • 36.
    освещения в соответствиисо СНиП 11-4-79 и установить нормы освещения на объекте проектирования и на рабочих местах. 4. Производственный шум, вибрация и ультразвук: Для объектов проектирования, где технологические процессы связаны с возникновением производственных шумов, ультразвука и вибрации, необходимо указать их источники, установить допустимые уровни и предусмотреть мероприятия по снижению их вредного воздействия. 5. Требования к технологическим процессам и оборудованию: С учётом общих правил по охране труда на автомобильном транспорте необходимо изложить требования по технике безопасности применительно к оборудованию и технологическим процессам на объекте проектирования. 6. Электробезопасность: На объекте проектирования необходимо указать источники электробезопасности, привести предельно допустимые уровни напряжения и тока, и перечень средств защиты от поражения электрическим током. 7. Пожарная безопасность: 14. Заключение В заключении необходимо указать перечень основных задач, решенных по объекту проектирования и сделать вывод о том, какое влияние могут оказать полученные результаты на повышение технической готовности подвижного состава и эффективность работы технической службы АТП. Требования к оформлению Пояснительная записка относится к текстовым документам и должна быть оформлена в соответствии с требованиями ГОСТ 2.105-95 и ГОСТ 2.106-68. Согласно ГОСТ 2.105-95 пояснительную записку следует выполнять на лис- тах формата А4 (210 х 297) с нанесённой рамкой. Требования для печатных работ (ГОСТ 28388); шрифт Times New Roman, размер шрифта 14, междустрочный интервал «одинарный». 36
  • 37.
    Расстояние от рамкиформы до границ текста в начале и конце строк − не менее 3 мм, вверху и внизу − не менее 10 мм. Абзацы в тексте начинаются отступом, равным 15 мм. Текст пояснительной записки выполняется на одной стороне листа. Заголовки разделов пишутся прописными буквами и центрируются по тексту. Каждый из разделов пояснительной записки следует начинать с нового листа. Расстояние между заголовками разделов и последующим текстом должны быть не менее 10 мм. Нумерация разделов и параграфов, входящих в них, выполняется арабскими цифрами. Формулы, используемые в пояснительной записке для расчетов, должны быть пронумерованы арабскими цифрами. Номер ставится с правой стороны листа на уровне формулы в круглых скобках. Цифровой материал в пояснительной записке, как правило, для наглядности оформляется в виде таблиц. На все таблицы должны быть ссылки в тексте, при этом слово «таблица» пишется сокращенно, если она имеет номер (например,«... в табл. 6»). Все таблицы, кроме таблицы приложений, нумеруют в пределах раздела арабскими цифрами. Номер таблицы состоит из номера раздела и порядкового номера таблицы, разделенных точкой (например, «табл. 2.1). Содержание пояснительной записки по ГОСТ 2.103-95 следует помещать в ее начале на заглавном листе, а список литературы - в конце записки. При составлении содержания в него следует включить названия всех разделов без каких-либо изменений и указать номер соответствующего листа, с которого они начинаются. В списке литературы для каждого из литературных источников указывается фамилия и инициалы автора, точное и полное название источника, место издания, издательство, год издания, количество страниц. Графическая часть проекта выполняется на листах формата А1 (594 x 841). На них должны быть представлены: - план проекта проектирования, включающий условные обозначения, 37
  • 38.
    принятые на плане,а также спецификацию технологического оборудования и орг. оснастки; - сборочный чертёж с числом проекций общего вида приспособления, имеющим необходимые разрезы и сечения с габаритными, присоединительными и установочными размерами, местами сварки ответственных посадок сопряжённых пар деталей, а также их нумерацию, которая должна соответствовать спецификации, выполненной на отдельном листе (листах) формата А-4 к сборочному чертежу; - деталировка не менее 4-х наиболее сложных и ответственных деталей приспособления. Компоновка технологического оборудования, выбор технологической оснастки и расстановка рабочих мест на объекте проектирования должны учитывать рекомендации Типовых проектов рабочих мест на автотранспортных предприятиях, а также требования Строительных норм и правил (СНиП 11-93- 74) предприятий по обслуживанию автомобилей. План объекта проектирования должен быть выполнен в регламентируемом ГОСТ масштабе уменьшения (1:20, 1:25, 1:40, 1:50, 1:75, 1:100, 1:200) с таким расчетом, чтобы он занимал примерно 75 % от обшей площади листа формата А1. На плане необходимо указать общие габаритные размеры объекта проектирования, установочные (привязочные) размеры стационарного технологического оборудования, ширину проездов и середин осей подъемников (осмотровых канав), расстояние между автомобилями (ширину проходов между оборудованием) и строительными конструкциями здания, места установки элементов технологической оснастки. Технологическое оборудование организационная оснастка на плане должны быть обозначены позициями и их перечень представлен в спецификации, которая должна располагаться над угловым штампом и примыкать к нему. Форма спецификации приведена в Приложении 6. Основная надпись (угловой штамп) на графической части должна быть вы- полнена в соответствии с ГОСТ 2.104-68. Текстовая часть надписи, спецификации и чертежа должна быть выполнена чертежным шрифтом. 38
  • 39.
    На свободной частиполя чертежа должны быть представлены принятые условия обозначения. В условных обозначения необходимо отразить лишь те, которые приняты на плане по данному объекту проектирования. Курсовой проект брошюруется в общей обложке в следующей последовательности: -титульный лист; - индивидуальное задание на курсовой проект; - содержание (оглавление); - введение; - разделы пояснительной записки, предусмотренные настоящими Методическими указаниями; - список использованной литературы; - приложение. 39
  • 40.
    ПРИЛОЖЕНИЯ ПРИЛОЖЕНИЕ 1 40
  • 41.
  • 42.
    ПРИЛОЖЕНИЕ 3 Структурная схемасистемы централизованного управления производством ТО и ТР на АТП Директор Главный инженер Начальник отдела Начальники комплексных управления Начальники отделов участков (комплексов) производством (заместитель) ОУП (отдел управления производством) Группа Группа обработки оперативного анализа управления информации Начальник комплексного участка Отдел Отдел Комплексы участки (комплексы) Комплексный Отдел главного Технический технического участок подготовки снабжения механика отдел контроля ТОД ТР РУ производства (ОС) (ОГМ) (ОТК) Бригады (рабочие) Бригады : промежуточного ЕТО, ТО-1, Бригады Бригады Бригады склада, участков, ТО-2, Бригады (рабочие) Основной по ремонту (рабочие) комплектации, исполнители ТР ремонтных склад оборудова- ремонтных инструментального, диагности- участков ния участков моечного, ческих работ транспортного Бригады по изготовле- нию нестандарт- ного обору- дования административное подчинение; оперативное подчинение; деловая связь. 42
  • 43.
    ПРИЛОЖЕНИЕ 4 Схема управления зоной ТО-1 Начальник ЦУП комплекса ТОД Мастер зоны ТО-1 Рабочее Рабочее место Рабочее Рабочее Рабочее место 1 2 место 3 место 4 место 5 бригадир Рабочее Рабочее место 6 место 7 Схема управления участком по ремонту топливной аппаратуры Начальник ЦУП комплекса РУ Мастер участка Участок по ремонту топливной аппаратуры Административное Оперативное подчинение подчинение 43
  • 44.
    ПРИЛОЖЕНИЕ 5 Методы организации производства ТО и ремонта автомобилей д Производственные подразделения АТП Бригада ЕО Участок Бригада Бригада Бригада Исполнители диагности- ТО-1 ТО-2 ТР по ремонту рования агрегатов и др. участковых работ Подвижной состав АТП а Производственные подразделения АТП Участок Комплексные бригады ЕО Участок по ТО-1, ТО-2 и ТР Исполнители по ремонту агрега диагности -тов и др. участковых работ рования Подвижной состав АТП б Производственные подразделении АТП Производственные участки №1 №2 №3 №4 №5 №6 №7 №8 кузнечные, малярные работы ТО и ремонт электрообору- ТО и ремонт рамы, кабины. Уборочно-моечные работы ТО и ремонт трансмиссии Сварочные, жестяницкие, ТО и ремонт механизмов Слесарно-механические ТО и ремонт колёс и шин управления, переднего То и ремонт двигателей моста, подвески дования работы Подвижной состав АТП в а- метод специализированных бригад; б- метод комплексных бригад; в- агрегатно-участковый метод 44
  • 45.
    ПРИЛОЖЕНИЕ 6 Схема технологическогопроцесса технического обслуживания автомобилей в зоне ТО зона ожидания ТО Контрольно-диагностические работы Крепёжные работы Регулировочные работы Электротехнические работы Шинные работы Работы по системе питания Смазочные работы Контроль Хранение ОТК автомобилей 45
  • 46.
    ПРИЛОЖЕНИЕ 7 Схема технологическогопроцесса ремонта агрегатов в цехе (участке) Мойка агрегатов Разборка агрегата Мойка деталей Дефектация деталей Годные детали Детали Негодные требующие детали ремонта утиль Ремонт деталей Новые детали Сборка агрегатов Регулировка, обкатка и испытание Склад оборотных агрегатов 46
  • 47.
    ПРИЛОЖЕНИЕ 8 Министерство образования РФ Кировское областное государственное образовательное автономное учреждение среднего профессионального образования колледж промышленности и автомобильного сервиса КУРСОВОЙ ПРОЕКТ Тема «Проект производственных подразделений АТП с детальной разработкой поста по ТР механизмов управления» Выполнил: Иванов И.С. Курс: …… Группа: …….. Проверил: Семёнов Г.Г. Оценка: __________ 47
  • 48.
    Киров 2012 ПРИЛОЖЕНИЕ 9 Содержание Введение 1.Характеристика объекта проектирования 2. Расчет исходных данных 3. Расчет производственной программы 4. Распределение трудоемкости работ ТО и ТР 5.Определение количества рабочих на объекте проектирования 6. Расчет зон ТО и ТР 7. Распределение исполнителей по видам работ, специальностям и квалификации 8. График межсменного времени и времени работы подвижного состава на линии с графиком работы основных подразделений АТП 9. Подбор технологического оборудования, организационной и технологической оснастки 10. Технологическая карта 11. Организационная часть 12. Конструкторская часть 13. Охрана труда Заключение Список использованной литературы; Приложение. 48
  • 49.
    ПРИЛОЖЕНИЯ В ТАБЛИЦАХ Таблица 1 РЕКОМЕНДУЕМЫЙ РЕЖИМ РАБОТЫ ПОДВИЖНОГО СОСТАВА НА ЛИНИИ Рекомендуемый режим работы подвижного состава Тип подвижного состава число дней время в наряде работы в году, в сутки, дн. ч. Автомобиля легковые, грузовые, автопоезда, 305 10,5 автобусы служебные, ведомственные Автомобили грузовые, автопоезда общего 305 12,0 пользования Автобусы маршрутные, автомобили легковые 365 12,0 такси Автопоезда, автобусы междугородные 357 16,0 Автомобили-самосвалы внедорожные 357 21,0 Таблица 2 РЕКОМЕНДУЕМЫЙ РЕЖИМ ПРОИЗВОДСТВА ТО И ТР ПОДВИЖНОГО СОСТАВА Рекомендуемый режим производства ТО и ТР Наименование предприятий и подвижного состава видов работ число число продолжи период дней смен тельность выполнен работы в работы в смены ия году сутки (смены) 1 2 3 4 5 АТП и ПАТО Уборочно-моечные работы ЕО 305 2 8 I и II 357 3 7 I, II и III 365 3 7 I, II и III Диагностирование общее и 255 1-2 8 I - II углубленное 305 2 8 I и II Первое и второе техническое 255 1-2 8 I - II обслуживание 305 2 8 I и II 49
  • 50.
    Регулировочные и разборочно- 255 2 8 I и II сборочные работы ТР 305 2-3 7-8 I и II - III 357 3 7 I, II и III Агрегатные, слесарно- механические, электро- 255 1-2 8 I - II технические, радио 305 1-2 8 I - II ремонтные, шиномонтажные, вулканизационные, кузнечно- рессорные, медницкие, сварочные, жестяницкие, арматурные, деревообрабатывающие, обойные работы, ремонт приборов системы питания Таксометровые и 305 1-2 8 I - II аккумуляторные работы ТР 357 1-2 8 I – II Малярные работы ТР 255 1-2 7 I - II 305 1-2 7 I – II Таблица 3 ЭФФЕКТИВНЫЙ (РАСЧЕТНЫЙ) ГОДОВОЙ ФОНД ВРЕМЕНИ РАБОЧИХ Группа работающих Число дней Эффективны основного й годовой отпуска в фонд году времени, ч Водители легковых автомобилей, кондукторы 15 1860 автобусов, мойщики и уборщики подвижного состава, уборщики производственных помещений и территорий Водители грузовых автомобилей, слесари по 18 1840 ремонту и техническому обслуживанию, слесари по ремонту агрегатов в узлов, мотористы, электрики, шиномон-тажники, слесари- станочники, столяры, обойщики, арматурщики, жестянщики, слесари по ремонту оборудования Водители автобусов к внедорожных 24 1840 автомобилей-самосвалов, слесари по ремонту приборов, системы питания, аккумуляторщики, кузнецы, медники, сварщики, вулканизаторщики Маляры 24 1610 Примечание. Годовой фонд времени рабочих, указанных таблице, не распространяется на работающих в районах Крайнего Севера и приравненных к ним. 50
  • 51.
    Таблица 4 ПЕРИОДИЧНОСТЬ ТО ПОДВИЖНОГО СОСТАВА Типы подвижного состава Периодичность по видам технического обслуживания ЕО ТО-1 ТО-2 Автомобили легковые Один раз в 4000 16000 Автобусы рабочие 3500 14000 Автомобили грузовые сутки, 3000 12000 Автомобили-самосвалы независимо 2000 8000 внедорожные от числа Прицепы и полуприцепы рабочих смен 3000 12000 Таблица 5 ПРОДОЛЖИТЕЛЬНОСТЬ ПРОСТОЯ ПОДВИЖНОГО СОСТАВА В ТЕХНИЧЕСКОМ ОБСЛУЖИВАНИИ И РЕМОНТЕ Техническое Капитальный ремонт на Подвижной состав обслуживание и текущий специализированном ремонт на ремонтном предприятии, автотранспортном дней предприятии, дней/ 1000 км Легковые автомобили 0,30 - 0,40 15 – 18 Автобусы особо малого, 0,30 - 0,50 18 – 20 малого и среднего класса Автобусы большего 0,50 - 0,55 20 – 25 класса Грузовые автомобили грузоподъемностью, т. - от 03 до 5,0 0,40 - 0,50 12 - 15 - от 5,0 и более 0,50 - 0,55 18 - 22 - прицепы и полуприцепы 0,10 - 0,15 10 – 22 За пределами В малых городах В больших 51
  • 52.
    Категория условий пригородной зоны (до 100 тыс. городах (более эксплуатации (более 50 км от жителей) и в 100 тыс. жителей) границы города) пригородной зоне I Д1 - Р1, Р2, Р3 - - П Д1 - Р4 Д1 - Р1, Р2, Р3, Р4 Д2 - Р1, Р2, Р3, Р4 Д2 - Р1 - Д3 - Р1, Р2, Р3 Д1 - Р5 Д1 - Р5 Д1 - Р1, Р2, Р3, Р4 Ш Д2 - Р5 Д2 - Р1, Р2, Р3, Р4 Д2 - Р1, Р2, Р3, Р4 Д3 - Р4, Р5 Д3 - Р1, Р2, Р3, Р4, Р5 Д3 - Р1, Р2, Р3 Д4 - Р1, Р2, Р3, Р4, Р5 Д4 - Р1, Р2, Р3, Р4, Р5 Д4 - Р1 Д2 - Р5 IV Д5 - Р1, Р2, Р3, Р4, Р5 Д5 - Р1, Р2, Р3, Р4, Р5 Д3 - Р4, Р5 Д4 - Р2, Р3, Р4, Р5 Д5 - Р1, Р2, Р3, Р4, Р5 V Д6 - Р1, Р2, Р3, Р4, Р5 Дорожные покрытия: Д1 - цементобетон, асфальтобетон, брусчатка, мозаика; Д2 - битумоминералъные смеси (щебень или гравий, обработанные битумом); Д3 - щебень (гравий) без обработки, дегтебетон; Д4 - булыжник, колотый камень, грунт и малопрочный камень, обработанные вяжущими материалами, зимники; Д5 - грунт, укрепленный или улучшенный местными материалами; лежневое и бревенчатое покрытие; Д6 - естественный грунтовые дороги; временные внутрикарьерные в отвальные дороги, подъездные пути, не имеющие твердого покрытая; Тип рельефа местности (определяется высотой над уровнем моря): Р1 - равнинный (до 200 м); Р2 - слабохолмистый (свыше 200 до 300 м); Р3 - холмистый (свыше 300 до 1000 м); Р4 - гористый (свыше 1000 до 2000 м); Р5 - горный (свыше 2000 м). 52
  • 53.
    Таблица 7 КОЭФФИЦИЕНТ КОРРЕКТИРОВАНИЯ НОРМАТИВОВ В ЗАВИСИМОСТИ ОТ УСЛОВИЙ ЗКСПЛУАТАЦИИ – К1* Нормативы Категория Периодичность Удельная Пробег до Расход условий технического трудоемкость капитального запасных эксплуатации обслуживания текущего ремонта ** частей *** ремонта I 1,0 1,0 1,0 1,00 II 0,9 1,1 0,9 1,10 III 0,8 1,2 0,8 1,25 IV 0,7 1,4 0,7 1,40 V 0,6 1,5 0,6 1,65 * После определения скорректированной периодичности технического обслуживания проверяется ее кратность между видами обслуживания с последующим округлением до целых сотен километров. ** При корректировании нормы пробега до капитального ремонта двигателя коэффициент К1 принимается равным: 0,7 - для III категории условий эксплуатации; 0,6 - для IV категории и 0,5 - для V категория. *** Соответственно коэффициент К1 корректирования норм расхода запасных частей для двигателя составляет: 1,4 -для III категорий условий эксплуатации; 1,65 - для IV категории и 2,0 - для V категории. Таблица 8 КОЭФФИЦИЕНТ КОРРЕКТИРОВАНИЯ НОРМАТИВОВ В 53
  • 54.
    ЗАВИСИМОСТИ ОТМОДИФИКАЦИИ СОСТАВА И ОРГАНИЗАЦИИ ЕГО РАБОТЫ - К2 Нормативы Модификация подвижного состава и трудоемкость пробег до Расход организация его работы ТО и ТР капитального запасных ремонта Частей Базовый автомобиль 1,00 1,00 1,00 Седельные тягачи 1,0 0,95 1,05 Автомобили с одним прицепом 1,15 0,90 1,10 Автомобили с двумя прицепами 1,20 0,85 1,20 Автомобили-самосвалы при работе 1,15 0,85 1,20 на плечах свыше 5км Автомобили-самосвалы с одним 1,20 0,80 1,25 прицепом или при работе на коротких плечах (до 5 км) Автомобили-самосвалы с двумя 1,25 0,75 1,30 прицепами Специализированный подвижной 1,10 - 1,20 - - состав (в зависимости от сложности оборудования)* * Нормативы трудоемкости технического обслуживания и текущего ремонте специализированного подвижного состава уточняются по второй части Положения по конкретному семейству подвижного состава. Таблица 9 КОЭФФИЦИЕНТ КОРРЕКТИРОВАНИЯ К3, УЧИТЫВАЮЩИЙ ПРИРОДНО-КЛИМАТИЧЕСКИЕ УСЛОВИЯ Коэффициент К3 Климатический район Обозначение к нормам к удельной пробега до КР трудоемкости ТР Очень холодный I1 0,7 1,4 Холодный I2 0,8 1,2 Арктический приполюсный II1 - - Арктический восточный II2 0,7 1,4 Арктический западный II3 0,7 1,4 Умеренно холодный II4 0,9 1,1 Умеренный II5 1,0 1.0 Умеренно влажный II6 1,0 1,0 Умеренно теплый II7 1,0 1,0 Умеренно теплый влажный II8 1,0 1,0 54
  • 55.
    Умеренно теплый смягкой II9 1,0 1,0 зимой Теплый влажный II10 1,0 1,0 Жаркий сухой II11 1,0 1,0 Очень жаркий сухой II12 0,9 1,1 Таблица 10 КОЛИЧЕСТВО ДИАГНОСТИЧЕСКИХ ПОСТОВ (ЛИНИЙ) НА АТП РАЗЛИЧНОЙ МОЩНОСТИ Списочное Суммарны Суточная программа Количество Количество Кол-во количество й годовой диагностирования диагностиче даигностических универсал. По Выбороч- автомобил пробег ских постов постов в зоне ТР постов для плану но ей, ед. парка, млн. по диагностик км и Д-1, Д-2 с Д- Д- Д-1 Д- Д-1 Д-2 Тормо Передне комбиниро 2 1 2 -зам му ванным мосту и стендом рулевом у управле нию 50 2,5 4 1 1,2 0,2 - - - - 1 100 5,0 8 2 2,4 0,4 - - - - 1 150 7,5 12 3 3,6 0,6 - - - - 1 200 10,0 16 4 4,8 0,8 1 1 - - - 300 15,0 24 6 4,8 1,2 1 1 1 1 - 400 20,0 32 8 7,2 1,6 1 1 1 1 - 500 25,0 40 10 9,6 2,0 2 1 1 1 - 700 35,0 56 14 12,0 2,8 2 2 1 1 - 55
  • 56.
    Таблица 11 РАСПРЕДЕЛЕНИЕ ТРУДОЕМКОСТИ ТО И ТР ПО ВИДАМ РАБОТ, ВЫПОЛНЯЕМЫХ В АТП Соотношение работ (в %) для Виды работ легковых автобусо грузовых внедорож прицепов автомоби в автомоби ных и лей лей самосвал полуприц ов епов 1 2 3 4 5 6 ЕО Уборочные 80-90 80-90 70-90 70-80 60-75 Моечные 10-20 20-20 15-25 20-30 25-40 Итого: 100,0 100,0 100,0 100,0 100,0 ТО-1 Диагностические 12-16 5-9 8-10 5-9 3,5-4,5 Крепежные 40-48 44-52 32-38 33-39 35-45 Регулировочные 9-11 8-10 10-12 8-10 8,5 - 10,5 Смазочные, заправочные, 17-21 19-21 16-26 20-26 20-26 очистительные Электротехнические 4-6 4-6 10-13 8-10 7-8 По обслуживанию системы питания 2,5-3,5 2,5-3,5 3-6 6-3 - Шинные 4-6 3,5-4,5 7-9 8-10 15-17 Итого: 100,0 100,0 110,0 100,0 100,0 ТО-2 Диагностические 10-12 5-7 6-10 3-5 0,5-1,0 Крепежные 36-40 46-52 33-37 38-42 60-66 Регулировочные 9-11 7-9 17-19 15-17 18-24 Смазочные, заправочные, 9-11 9-11 14-18 14-16 10-12 очистительные Электротехническая 6-8 6-8 8-12 6-8 1-1,5 По обслуживанию системы питания 2-3 2-3 7-14 14-17 - Шинные 1-2 1-2 2-3 2-3 2,5-3,5 Итого: 100,0 100,0 100,0 100,0 100,0 ТР Постовые работы Диагностические 1,5-2,5 1,5-2,0 1,5-2,0 1,5-2,0 1,5-2,5 Регулировочные 3,4 - 4,5 1,5-2,0 1,0-1,5 2,5 - 3,5 0,5-1,5 Разборочно-сборочные 28-32 24-28 32-37 29-32 28-31 Сварочно-жестяницкие 6-8 6-7 1-2 3,5 - 4,0 0,9-10 Малярные 6-10 7-9 4-6 2,5-3,5 5-7 Итого: 45-57 40-48 39-51 39-45 44-58 56
  • 57.
    1 2 3 4 5 6 Участковые работы Агрегатные 13-15 16-18 18-20 17-19 - Слесарно-механические 8-10 7-9 11-13 7-9 12-14 Электротехнические 4-5,5 8-9 4,5-7 5-7 1,5-2,5 Аккумуляторные 1-1,5 0,5-1,5 0,5-1,5 0,5-1,5 - Ремонт приборов системы питания 2-2,5 2,5 - 3,5 3-4,5 3,5-4,5 1 Шиномонтажные 2-2,5 2,5-3,5 0,5-1,5 9-11 1,5-2,5 Вулканизационные (ремонт камер) 1-1,5 0,5-1,5 0,5-1,5 1,5-2,5 1,5-2,5 Кузнечно-рессорные 1,5-2,5 2,5-3,5 2,5-3,5 2,5-3,5 8-10 Медницкие 1,5-2,5 1,5-2,5 1,5-2,5 1,5-2,5 0,5-1,5 Сварочные 1,0-1,5 1-1,5 0,5-1,0 1,0-1,5 3-4 Жестяницкие 1,0-1,5 1-1,5 0,5-1,0 0,5-1,0 0,5-1,5 Арматурные 3,5-4,5 4-5 0,5,5 0,5-1,5 0,5-1,5 Деревообрабатывающи - - 2,5-3,5 - 16-18 е Обойные 3,5-4,5 2,0-3,0 1-2 0,5-1,5 - Итого: 43-55 49-63 47-63 50-66 45 -68 Всего ТР 100,0 100,0 100,0 100,0 100,0 Примечания. 1. Распределение трудоемкости ЕО по вилам работ приведено при выполнении мойки автомобилей механизированным способом. 2. Распределение трудоемкости ТР для грузовых автомобилей, прицепов и полуприцепов приведено применительно к подвижному составу деревянными кузовами. 3. Распределение трудоемкости работ ТР газовой аппаратуры (для газобаллонных автомобилей), приведенных в таблице, следует принимать: - постовые работы .....................................20 – 20 %; - участковые работы ..................................75 – 80 %. 57
  • 58.
    Таблица 12 КОЭФФИЦИЕНТЫ КОРРЕКТИРОВАНИЯ НОРМАТИВОВ УДЕЛЬНОЙ ТРУДОЕМКОСТИ ТЕКУЩЕГО РЕМОНТА (К4) И ПРОДОЛЖИТЕЛЬНОСТИ ПРОСТОЯ В ТЕХНИЧЕСКОМ ОБСЛУЖИВАНИИ И РЕМОНТЕ (К4') В ЗАВИСИММОСТИ ОТ ПРОБЕГА С НАЧАЛА ЭКСПЛУАТАЦИИ Пробег с начала Автомобили эксплуатации в легковые автобус Грузовые долях от К4 К4′ К4 К4′ К4 К4′ нормативного пробега до КР До 0,25 0,4 0,7 0,5 0,7 0,4 0,7 Свыше 0,25 до 0,7 0,7 0,8 0,7 0,7 0,7 0,50 Свыше 0,50 до 1,0 1,0 1,0 1,0 1,0 1,0 0,75 Свыше 0,75 до 1,4 1,3 1,3 1,3 1,2 1,2 1,00 Свыше 1,00 до 1,5 1,4 1,4 1,4 1,3 1,3 1,25 Свыше 1,25 до 1,6 1,4 1,5 1,4 1,4 1,3 1,50 Свыше 1,50 до 2,0 1,4 1,8 1,4 1,6 1,3 1,75 Свыше 1,75 до 2,2 1,4 2,1 1,4 1,9 1,3 2,00 Свыше 2,00 2,5 1,4 2,5 1,4 2,1 1,3 58
  • 59.
    Таблица 13 КОЭФФИЦИЕНТ КОРРЕКТИРОВАНИЯ НОРМАТИВОВ ТРУДОЕМКОСТИ ТЕХНИЧЕСКОГО ОБСЛУЖИВАНИЯ И ТЕКУЩЕГО РЕМОНТА В ЗАВИСИМОСТИ ОТ КОЛИЧЕСТВА ОБСЛУЖИВАЕМЫХ И РЕМОНТИРУЕМЫХ АВТОМОБИЛЕЙ НА АВТОТРАНСПОРТНОМ ПРЕДПРИЯТИИ И КОЛИЧЕСТВА ТЕХНОЛОГИЧЕСКИ СОВМЕСТНЫХ ГРУПП ПОДВИЖНОГО СОСТАВА – К5 Количество автомобилей, Количество технологически совместимых групп обслуживаемых и подвижного состава ремонтируемых на менее 3 3 более 3 автотранспортных предприятиях До 100 1,15 1,20 1,30 Свыше 100 до 200 1,05 1,10 1,20 Свыше 200 до 300 0,95 1,00 1,10 Свыше 300 до 600 0,85 0,90 1,05 Свыше 600 0,80 0,85 0,95 Примечания. 1. Распределение подвижного состава по технологически совестимым группам при производстве технического обслуживания и текущего ремонта приведено в приложении 10. 2. Количество автомобилей в технологически совместимой группе должно быть не менее 25. 59
  • 60.
    Таблица 14 ПЕРИОДИЧНОСТЬ ТО И ТРУДОЕМКОСТИ ТО И ТР АВТОМОБИЛЕЙ Периодичность Удель- технического Трудоемкость технического обслуживания, ная обслуживания, чел.-ч. трудо- Модели тыс. км емкость автомобилей ТО-1 ТО-2 ЕО ТО-1 ТО-2 ТО- СО: текущ. 1000 весна/ ремонта, осень чел- или ч/1000к суммарн м о 1 2 3 4 5 6 7 8 9 Москвич 2141 5,0 20,0 1,19 2,20 8,3 - не 2,8 устан. УАЗ-31512 5,0 20,0 1,09 2,50 9,2 - не 3,75 устан. ГАЗ-31029 5,0 20,0 1,4 2,50 10,5 - не 3,0 устан. ГАЗ-3110 5,0 20,0 1,4 2,50 10,5 - не 3,0 устан. ГАЗ-3302 4,0 16,0 0,38 2,20 7,70 - не «Газель» устан. ГАЗ-53А2) 2,5 12,5 0,42 2,2 9,1 - не 3,8 устан. ГАЗ-53-123) 4,0 16,0 0,42/0, 2,2/2,0 9,1/12, - не 3,8/3,5 5 0 устан. ГАЗ-3307 4,0 16,0 0,45 1,9 11,2 - не 3,2 устан. ГАЗ-3309 4,0 16,0 0,45 11,0 11,0 - не 3,7 устан. ЗИЛ-45021 4,0 16,0 0,47 2,50 10,6 - не 4,0 устан. ЗИЛ-130-76 4,0 16,0 0,47 3,50 11,6 - не 4,0 устан. ЗИЛ-5301 4,0 16,0 0,49 2,9 10,8 - не устан. ЗИЛ-431410 4,0 16,0 0,58 3,1 12,0 - не 4,0 устан. ЗИЛ-4331 4,0 16,0 0,58 12,0 - не 3,1 устан. КамАЗ 4,0 16,0 0,64 14,5 - не 6,9 3,4 устан. МАЗ-5429 4,0 16,0 0,35 3,2 12,5 - 27,3 6,0 МАЗ-5549 4,0 16,0 0,5 3,5 13,7 - 28,5 63 МАЗ-504В 4,0 16,0 0,35 3,1 14,1 - 28,3 5,2 МАЗ-5430 4,0 16,0 0,4 3,35 13,6 - 27,5 6,0 КрАЗ-256К1 2,5 124 0,45 3,7 14,7 - 5,0 6,4 КрАЗ-257 2,5 12,5 0,5 3,5 14,7 - 4,5 6,2 КрАЗ-258 2,5 12,5 0,4 3,7 14,3 - 4,5 6,6 60
  • 61.
    КрАЗ-255Б 2,5 12,5 0,5 3,3 16,1 4,6 не 6,8 устан. КрАЗ-255В 2,5 12,5 0,4 3,4 15,5 4,6 не 6,0 устан. КрАЗ-255Л 2,5 12,5 0,45 3,3 16,2 4,6 не 7,0 устан. УАЗ-4522) 3,0 12,0 0,3 1,5 7,7 - не 3,6 устан. Автобус ГАЗ- 4,0 16,0 0,89 4,0 15,0 - не 33021 «Газель» устан. Автобус ПАЗ 2,4 12,0 0,98 5,5 18,0 - не 5,3 устан. Автобус ЛиАЗ- 2,8 14,0 1,26 7,5 31,5 - не 6,8 677 устан. Автобус ЛиАЗ- 4,0 16,0 1,76 7,5 31,5 - не 5256 устан. Автобус Икарус- 1,76 10,0 40,0 - не 415 устан. Автобус Икарус- 2,57 13,5 47,0 - не 435 устан. КАЗ-608 2,2 11,0 0,35 3,5 11,6 - не 4,6 устан. 61
  • 62.
    Таблица 15 СРОК СЛУЖБЫ АВТОМОБИЛЕЙ И ОСНОВНЫХ АГРЕГАТОВ ДО КАПИТАЛЬНОГО РЕМОНТА, ТЫС. КМ Модели автомобилей Автомо- Двига- Коробка Перед- Задний Рулевой биль тель передач ний мост мост меха- в целом низм 1 2 3 4 5 6 7 Легковые автомобили ГАЗ-3 1029 (такси) 350 220 300 300 300 300 москич-2140 (такси) 150 150 150 150 150 150 Автобусы ЛиАЗ-677, -677М, -6771 380 200 200 210 300 200 ЛАЗ-397Р.-397Н 400 220 220 220 400 220 ЛАЗ-695Н,-695НТ,-695НО 360 200 200 200 360 200 ПАЗ-672 320 180 180 180 180 150 Икарус-250, -255, -256 360 300 200 200 360 200 Икарус-260, -263 360 270 200 200 360 200 Икарус-280, -283 360 250 200 200 360 200 Грузовые автомобили ГАЗ-53А 250 200 250 250 250 250 ГАЗ-53-12 250 200 250 250 250 250 ГАЗ-3307 300 250 250 250 300 300 УАЗ 452 180 160 160 180 180 180 КАЗ-608 150 150 150 180 150 150 ЗИЛ-130 300 250 300 300 300 300 ЗИЛ-431410 350 300 350 350 350 350 КамАЗ-5320,-5511 300 300 300 300 300 300 КамАЗ-5410 300 300 300 300 300 300 КамАЗ-53212,-54112 не 300 300 300 300 300 регламе н. МАЗ-54322, -54323 600 350 350 500 450 450 МАЗ-64227, -64229, -6422 600 350 350 600 450 450 МАЗ-5335 320 275 275 320 320 320 МАЗ-5549 320 275 275 320 320 320 МАЗ-5429 320 275 275 320 320 320 МАЗ-504В 320 275 275 320 320 320 МАЗ-543О 320 275 275 320 320 320 КрАЗ-256Б1 160 160 160 160 160 160 КрАЗ-257 250 225 225 250 250 250 КрАЗ-258 250 225 225 250 250 250 КрАЗ-2555 160 160 160 160 160 160 КрАЗ-2558 160 160 160 160 160 160 КрАЗ-255Л 130 130 130 130 130 130 1 2 3 4 5 6 7 8 9 Прицепы и полуприцепы 0,05 0,60 3,0 0,50 62
  • 63.
    Прицепы одноосные Прицепы двухосные 0,10 1,20 6,00 1,50 средней и большой грузоподъемности Прицепы особо большой 0,15 1,90 7,50 2,20 грузоподъемности Прицепы особо большой 0,10 1,30 5,70 1,40 грузоподъемности Примечания. 1) Для КамАЗ-5320, -55102, -5511 и -5410 дополнительно предусмотрено ТО-4000 с нормативом 4,48 чел-ч и для КамАЗ-53212, -54112-4,51 чел-ч. 2) Нормативы приведены по первой части Положения. 3) В знаменателе данные по автомобилям выпуска до 01.01.85 г., в числителе - выпуска после этой даты. Таблица 16 ЧИСЛЕННОСТЬ ОДНОВРЕМЕННО РАБОТАЮЩИХ НА ОДНОМ ПОСТУ, ЧЕЛ. Типы постов Типы подвижного состава Автомобили легковые Автобусы Автомобили грузовые Особо малого класса Большого класса Особо большой грузоподъемности Малого класса Среднего класса Особо большого класса Особо малой грузоподъемности грузоподъемностиМалой и средней Большой грузоподъемности Прицепы и полуприцепы Посты ТО Сварочных работ 2 2 2 3 3 1 2 2 3 3 3 Моечных работ 1 1 1 1 1 2 1 2 1 1 1 Посты ТО-1 2 2 2 3 3 4 2 2 3 3 2 Посты ТО-2 2 3 3 4 4 4 3 3 4 4 2 Посты ТР Регулировочных и 1 1 1 1,5 1,5 1,5 1 1 1,5 1,5 1 разборочно-сборочных работ Сварочно-жестяницкие 1 1 1,5 1,5 2 2 1 1,5 1,5 1,5 1 Малярные работы 1,5 1,5 2 2 2,5 2,5 1,5 2 2 2 1 Деревообрабатывающие - - - - - - 1 1 1 1,5 1 работы 63
  • 64.
    Посты диагностирования 1 1 2 2 2 2 1 2 2 2 1 общего и углубленного Примечание: Для автомобилей-самосвалов внедорожных численность одновременно работающих на одном посту следует принимать как для грузовых автомобилей особо большой грузоподъемности. Табл ица 17 КОЭФФИЦИЕНТ ИСПОЛЬЗОВАНИЯ РАБОЧЕГО ВРЕМЕНИ ПОСТОВ ТО И ТР Тип рабочих постов Коэффициент использования рабочего времени постов ТО и ТР одна две Три Посты ежедневного обслуживания: 0,98 0,97 0,95 - уборочных работ - моечных работ 0,92 0,90 0,87 Посты первого и второго 0,93 0,92 0,91 технического обслуживания: - на поточных линиях - индивидуальные 0,98 0,97 0,96 Посты общего и углубленного 0,92 0,90 0,87 диагностирования Посты текущего ремонта: - регулировочные, разборочно- 0,98 0,97 0,96 сборочные (не оснащенные специальным оборудованием), сварочно-жестяницкие, шиномонтажные, деревообрабатывающие - разборочно-сборочные 0,93 0,92 0,9 (оснащенные специальным оборудованием) - окрасочные 0,92 0,90 0,87 Таблица 18 КОЭФФИЦИЕНТ НЕРАВНОМЕРНОСТИ ЗАГРУЗКИ ПОСТОВ Типы рабочих постов Коэффициенты неравномерности загрузки постов Списочное количество СТОА легковых 64
  • 65.
    поданного состава АТП,ПАТО, автомобилей СТОА до 100 св. 100 до Св. 300 городски дорожны 300 до 500 е е Посты ЕО 1,2 1,15 1,12 1,05 1,15 Посты ТО-1 и ТО- 1,10 1,09 1,08 1,1 - 2, общего и углубленного диагностирования Посты ТР, 1,15 1,12 1,10 1,15 1,25 регулировочные и разборочно-сборочные Сварочно- 1,25 1,20 1,17 1,1 - жестяницкие; малярные, деревообра- батывающие Таблица 19 ПРИМЕРНОЕ СООТНОШЕНИЕ ИНДИВИДУАЛЬНЫХ УНИВЕРСАЛЬНЫХ И СПЕЦИАЛИЗИРОВАННЫХ ПОСТОВ ДЛЯ ВЫПОЛНЕИЯ РАЗБОРОЧНО-СБОРОЧНЫХ РАБОТ Наименование видов работ ТР Процентное соотношение количества рабочих постов автомобилей прицепов и полуприцепов Замена двигателей 11-13 ___ Замена и регулировка двигателей 4-6 ___ Замена агрегатов и узлов трансмиссии 12-16 18-20 Замена и регулировка приборов освещения, 7-9 9-10 электрооборудования и системы питания Замена узлов и деталей ходовой части 9-11 17-21 Замена узлов и деталей рулевого управления и 12-14 16-18 регулировка углов установки управляемых колёс Замена и регулировка узлов и деталей тормозной 10-12 16-18 системы Замена и перестановка колёс 8-10 16-18 65
  • 66.
    Замена деталей кабиныи кузова 7-9 10-12 Прочие работы, выполняемые на универсальных 9-11 8-10 постах Всего 100 100 Таблица 20 ВРЕМЯ ВОЗВРАЩЕНИЯ ПОДВИЖНОГО СОСТАВА В ПРЕДПРИЯТИЕ Количество подвижного состава, ед. Время возвращения (выпуска), ч До 50 1,0 50-100 1,5 100-200 2,0 200-300 2,5 300-400 2,7 400-500 2,8 Таблица 21 КАТЕГОРИЯ И ГАБАРИТЫ АВТОМОБИЛЕЙ Категория автомобилей Длина, м Ширина, м I До 6,0 До 2,0 II 6,0-8,0 2,0-2,5 III 8,0-1,0 2.5- 2,8 IV более 11 более 2,8 66
  • 67.
    Таблица 22 РАССТОЯНИЕ МЕЖДУ АВТОМОБИЛЯМИ (АВТОМОБИЛЯМИ И ЭЛЕМЕНТАМИ ЗДАНИЯ) И МИНИМАЛЬНАЯ ШИРИНА ВОРОТ В ПОМЕЩЕНИЯХ ДЛЯ ТО И ТР В ЗАВИМОСТИ ОТ КАТЕГОРИИ АВТОМОБИЛЯ, М Расстояния Категория автомобилей I II III IV Между продольными сторонами автомобилей на постах: - без снятия колёс и тормозных барабанов 1,6 2,0 2,0 2,5 - со снятием колёс и тормозных барабанов 2,2 2,5 2,5 4,0 Между автомобилями, стоящими друг за другом 1,2 1,5 1,5 2,0 Между продольными сторонами автомобиля и стеной на постах: - без снятия колёс и тормозных барабанов 1,2 1,6 1,6 2,0 - со снятием колёс и тормозных барабанов 1,5 1,8 1,8 2,5 Между торцевой стороной автомобиля и стеной 1,2 1,5 1,5 2,0 Между автомобилем и колонной 0,7 1,0 1,0 1,0 Между автомобилем и наружными воротами, расположенными против поста 1,5 1,5 1,5 2,0 Превышение ширины ворот над габаритной шириной автомобиля в помещениях обслуживания и ремонта при съезде: - перпендикулярно плоскости ворот 0,7 1,0 1,0 1,2 - под углом к плоскости ворот 1,0 1,5 1,5 2,0 67
  • 68.
    Таблица 23 ТРУДОЁМКОСТИ ТО И ТР ПОДВИЖНОГО СОСТАВА Трудоёмкость, чел-ч Удельная трудоём кость ТР, Характеристика подвижного состава Типы подвижного состава ЕО ТО-1 ТО-2 чел-ч ⁄ 1000 км Автомобили легковые раб. объём двигателя Особо малого класса До 1,2 л 0,15 2,3 9,1 2,3 Малого класса 0,2 2,5 10,1 2,9 1,2– 1,8 Среднего класса 1,8- 3,5 0,25 2,8 10,8 3,2 Автобусы длина, м До 5,0 Особого малого класса 0,25 4,5 17,3 4,2 Малого класса 6,0 – 7,5 0,3 6,0 19,8 4,8 Среднего класса 8,0 – 9,5 0,4 7,0 25,3 5,4 Большого класса 10,0 – 12,0 0,5 8,0 33,4 6,3 Особо большого класса 16,0 -18,0 1,0 14,0 50,4 10,0 Автомобили грузовые полезная,т 0,3 – 1,0 Особо малой грузоподъёмности 0,15 2,0 7,2 2,3 Малой грузоподъёмности 1,0 -3,0 0,2 2,3 8,7 3,2 Средней грузоподъёмности 3,0 -5,0 0,2 2,6 10,2 3,7 Большой грузоподъёмности: - полезная нагрузка 5,0 – 6,0 0,25 3,5 13,5 4,2 - полезная нагрузка 6,0 -8,0 0,3 3,8 15,0 6,9 Особо большой грузоподъёмности 10,0 – 15,0 0,4 10,0 45,0 9,9 68
  • 69.
    Содержание Задачи курсового проектирования……………………………………………... 3 Требования, предъявляемые к курсовому проекту…………………………… 3 Общие указания по оформлению курсового проекта………………………… 4 Литература………………………………………………………………………. 5 Методические указания по разработке разделов курсового проекта………... 6 Приложения……………………………………………………………………… 40 69