Introduzione al software
SOFTWARE DI BASE E APPLICATIVO
SOFTWARE PROPRIETARIO E FREE SOFTWARE
Obiettivi del modulo
• SAPER DISTINGUERE TRA SOFTWARE DI BASE E APPLICATIVO
• CONOSCERE LE DIFFERENZE FONDAMENTALI TRA SOFTWARE PROPRIETARIO E FREE
• COMPRENDERE I MOTIVI DELLE DIVERSE VERSIONI DI SOFTWARE
Tipi di Software
CONCETTI TEORICI DI BASE
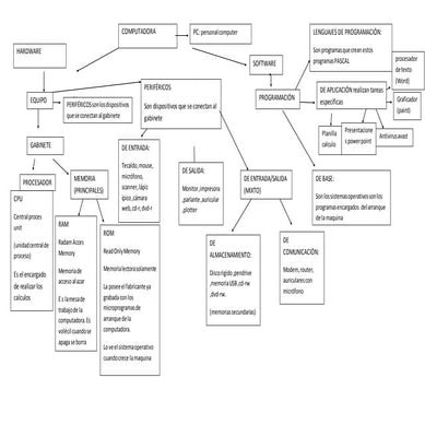
IL SOFTWARE
È costituito dall’insieme dei programmi che forniscono le istruzioni necessarie per il funzionamento
dell’hardware e per svolgere tutte le operazioni che si possono eseguire con un computer.
Ogni sistema di elaborazione
per poter funzionare necessita
di Software:
• di Sistema (o di Base)
• Applicativo
IL SOFTWARE
WWW.TECNOLOGIEINFORMATICHE.TK
SOFTWARE DI SISTEMA
Il software di sistema è costituito da una serie di programmi che ci permettono di interagire con la
macchina, che controllano il funzionamento del computer e che devono garantire l'esecuzione delle
funzioni base come il BIOS e il Sistema Operativo.
SOFTWARE DI SISTEMA
(o DI BASE)
IL SOFTWARE
WWW.TECNOLOGIEINFORMATICHE.TK
Rappresentano lo strato di programmi più prossimo all’hardware. Fanno parte dei software di base:
• i Firmware (es. il BIOS);
• i Sistemi Operativi.
IL SOFTWARE
WWW.TECNOLOGIEINFORMATICHE.TK
SOFTWARE DI SISTEMA
Il software di sistema è costituito da una serie di programmi che ci permettono di interagire con la
macchina, che controllano il funzionamento del computer e che devono garantire l'esecuzione delle
funzioni base come il BIOS e il Sistema Operativo.
SOFTWARE DI SISTEMA (o DI BASE)
Il Firmware è caratterizzato da un insieme di istruzioni integrate in un componente elettronico e non sono
modificabili dall’utente. Il più conosciuto è quello della scheda madre:
• il BIOS (Basic Input/Output System), ovvero il primo programma eseguito all’accensione.
IL SOFTWARE
WWW.TECNOLOGIEINFORMATICHE.TK
SOFTWARE DI SISTEMA (o DI BASE)
SOFTWARE DI SISTEMA
Il software di sistema è costituito da una serie di programmi che ci permettono di interagire con la macchina, che
controllano il funzionamento del computer e che devono garantire l'esecuzione delle funzioni base come il BIOS e il
Sistema Operativo.
Il BIOS esegue la procedura di autodiagnostica
dei componenti del sistema ed abilita varie
periferiche.
Successivamente trasferisce il sistema operativo
dall’hard disk alla RAM, dove risiede fino allo
spegnimento del computer.
IL SOFTWARE
WWW.TECNOLOGIEINFORMATICHE.TK
SOFTWARE DI SISTEMA (o DI BASE)
Un Sistema Operativo è un insieme di programmi che gestiscono e controllano le risorse e le attività del
computer interagendo con le unità hardware da un lato e con l'utente dall'altro.
Esempi di Sistemi Operativi
SOFTWARE DI SISTEMA
Esempi di sistemi operativi sono: Microsoft Windows, Mac OS, Linux, Android.
IL SOFTWARE
WWW.TECNOLOGIEINFORMATICHE.TK
SOFTWARE DI SISTEMA (o DI BASE)
SOFTWARE APPLICATIVI
I software applicativi si riferiscono a ciò che comunemente chiamiamo programmi che hanno lo scopo di soddisfare
specifiche esigenze dell'utente, come scrivere, gestire dei dati, preparare una presentazione, studiare una lingua
straniera.
Programmi che sono stati sviluppati per consentire all'utente di svolgere
particolari compiti utilizzando il computer.
• Scrittura
• Elaborazione dati e rappresentazione grafica
• Presentazioni
• Apprendimento di una lingua straniera
IL SOFTWARE
WWW.TECNOLOGIEINFORMATICHE.TK
SOFTWARE APPLICATIVI
SOFTWARE DI RETE e SOFTWARE DI LINGUAGGIO
- I SOFTWARE DI RETE permettono a gruppi di computer di comunicare tra loro.
- I SOFTWARE DI LINGUAGGIO consentono ai programmatori di scrivere e sviluppare i programmi traducendo
le istruzioni da loro trascritte in codice binario.
1. SOFTWARE DI SISTEMA (O DI BASE)
2. SOFTWARE APPLICATIVI
3. SOFTWARE DI RETE
4. SOFTWARE DI LINGUAGGIO
IL SOFTWARE
WWW.TECNOLOGIEINFORMATICHE.TK
SOFTWARE FREEWARE e SHAREWARE
- I software freeware sono resi disponibili gratuitamente dagli sviluppatori
- I software shareware richiedono una modesta spesa per gli utenti
Oltre alla classificazione basata sui compiti svolti, i software possono essere definiti sulla base del METODO
DI DISTRIBUZIONE.
1. I PROGRAMMI PACCHETTIZZATI che sono sviluppati e venduti al dettaglio.
2. I SOFTWARE FREEWARE (o software di dominio pubblico) sono resi disponibili gratuitamente dagli
sviluppatori;
3. I SOFTWARE SHAREWARE, sono simili ai freeware ma in genere richiedono una modesta spesa per gli
utenti che trovano il programma soddisfacente.
IL SOFTWARE
WWW.TECNOLOGIEINFORMATICHE.TK
DIVERSE VERSIONI DI UNO STESSO SOFTWARE
Uno stesso programma, ad esempio, può essere progettato per uso domestico (versione «HOME
EDITION») oppure per un uso professionale (versione «PROFESSIONAL EDITION»).
IL SOFTWARE
WWW.TECNOLOGIEINFORMATICHE.TK
Concetti teorici di base
SOFTWARE DI SISTEMA
Obiettivi del modulo
• SAPER DESCRIVERE LE PRINCIPALI FUNZIONI DI UN SISTEMA OPERATIVO
• ESSERE IN GRADO DI CITARE ALCUNI COMUNI SISTEMI OPERATIVI
IL SISTEMA OPERATIVO
È un insieme di programmi che gestiscono e controllano le risorse e le attività del computer, interagendo
con le unità hardware da un lato e con l’utente dall’altro.
Le FUNZIONI PRINCIPALI svolte dal Sistema Operativo sono:
• fornire e gestire l’interfaccia tra il computer e l’uomo
• gestire le risorse del sistema e organizzare tutte le comunicazioni tra l’hardware e le applicazioni
SOFTWARE DI SISTEMA
WWW.TECNOLOGIEINFORMATICHE.TK
IL SISTEMA OPERATIVO
• Il sistema operativo è il software più importante presente sul computer
• Senza un sistema operativo, nessun computer sarebbe in grado di funzionare
• Tra i sistemi operativi più noti ricordiamo:
 l’MS DOS, Unix, Windows (in tutte le molteplici versioni… a partire dalla 3.1 fino alla
recente versione 10),
 MacOS (utilizzato dai computer Macintosh), Linux (sistema operativo open source)
• Il sistema operativo rimane sempre attivo dal momento in cui viene caricato all’accensione
del computer e fino al suo spegnimento
• Il sistema operativo è generalmente costituito da un insieme di moduli che interagiscono tra
loro secondo regole precise:
 ciascun modulo svolge una determinata funzione
SOFTWARE DI SISTEMA
WWW.TECNOLOGIEINFORMATICHE.TK
IL SISTEMA OPERATIVO
SOFTWARE DI SISTEMA
WWW.TECNOLOGIEINFORMATICHE.TK
MODULI DEL SISTEMA
OPERATIVO
GESTORE DEI PROCESSI
GESTORE DELLA MEMORIA DI LAVORO
GESTORE DELLA MEMORIA DI MASSA
GESTORE DELLE UNITÀ DI INPUT/OUTPUT
GESTORE DELL’INTERFACCIA UTENTE
MODULO GESTORE DEI PROCESSI
SOFTWARE DI SISTEMA – IL SISTEMA OPERATIVO
WWW.TECNOLOGIEINFORMATICHE.TK
• È IL MODULO CHE SI OCCUPA DI CONTROLLARE L’AVVIO, L’INTERRUZIONE E LA
CHIUSURA DEI VARI PROCESSI (TASK) CARICANDO I RELATIVI PROGRAMMI IN MEMORIA
• LA GESTIONE DEI PROCESSI AVVIENE IN MANIERA DIFFERENTE IN BASE AL TIPO DI
UTILIZZO A CUI IL SISTEMA È RIVOLTO.
• IL PROGRAMMA CHE SI OCCUPA DELL’ASSEGNAZIONE DEL MICROPROCESSORE TRA I
VARI PROCESSI ATTIVI, DECIDENDONE L’AVVICENDAMENTO, È COMUNEMENTE
CHIAMATO SCHEDULER
• NEI COMPUTER DOTATI DI MULTI-PROCESSORE (CON PIÙ CPU), LO SCHEDULER SI
OCCUPA ANCHE DI GESTIRE LA COOPERAZIONE TRA LE VARIE CPU PRESENTI NEL
SISTEMA
• CIASCUN PROGRAMMA IN ESECUZIONE PUÒ ATTIVARE PIÙ PROCESSI (TASK):
NEI SISTEMI OPERATIVI WINDOWS È POSSIBILE VISUALIZZARE L’ELENCO DEI TASK ATTIVI
MEDIANTE IL TASK MANAGER
SOFTWARE DI SISTEMA – IL SISTEMA OPERATIVO
WWW.TECNOLOGIEINFORMATICHE.TK
MODULO GESTORE DEI PROCESSI
Sistemi operativi mono-tasking (mono-
programmati)
Sono quei sistemi operativi che permettono
l’esecuzione di un solo programma (task) alla
volta (es. l’MS DOS)
Sistemi operativi multi-tasking (multi-
programmati)
Sono quei sistemi operativi che permettono
l’esecuzione contemporanea di più programmi
(es. Windows nelle ultime versioni)
I sistemi operativi multi-tasking
assegnano ciclicamente la CPU ai vari processi,
ciascuno per piccole quantità di tempo,
secondo la modalità di time-sharing.
Se la velocità del processore è elevata si ha
l’impressione di un’evoluzione parallela dei
processi
Sistemi operativi mono-user (mono-utente)
Sono quei sistemi operativi che consentono
l’esecuzione l’accesso ad un solo operatore alla
volta (es. l’MS DOS)
Sistemi operativi multi-user (multi-utente)
Sono quei sistemi operativi che consentono
l’utilizzo di più utenti contemporaneamente
(es. Unix)
MODULO GESTORE DELLA MEMORIA DI LAVORO
SOFTWARE DI SISTEMA – IL SISTEMA OPERATIVO
WWW.TECNOLOGIEINFORMATICHE.TK
• È QUEL MODULO DEL SISTEMA OPERATIVO CHE SI OCCUPA DI ASSEGNARE LA MEMORIA AI VARI
PROCESSI (PER ESEGUIRE UN PROCESSO È NECESSARIO CHE IL RELATIVO PROGRAMMA SIA
CARICATO NELLA MEMORIA RAM)
• LA COMPLESSITÀ DEL GESTORE DELLA MEMORIA DIPENDE DAL TIPO DI SISTEMA OPERATIVO
• NEI SISTEMI MULTITASKING PIÙ PROGRAMMI POSSONO ESSERE CARICATI IN MEMORIA
CONTEMPORANEAMENTE
• QUANDO LA MEMORIA NON È PIÙ SUFFICIENTE PER CONTENERE COMPLETAMENTE TUTTE LE
ISTRUZIONI DEI VARI PROCESSI È POSSIBILE «SIMULARE» UNA MEMORIA PIÙ GRANDE
MANTENENDO NELLA MEMORIA DI LAVORO (RAM) SOLO LE ISTRUZIONI ED I DATI CHE SERVONO
IN QUEL MOMENTO
• TUTTE LE ISTRUZIONI DEL PROGRAMMA NONCHÉ I DATI, CHE IN QUEL MOMENTO NON
SERVONO, SONO TOLTI DALLA MEMORIA CENTRALE E PARCHEGGIATI SUL DISCO NELLA
COSIDDETTA AREA DI SWAP (SCAMBIO/BARATTO) CHE COSTITUISCE LA MEMORIA VIRTUALE.
CON TALE SISTEMA L’ESECUZIONE DEL PROGRAMMA RALLENTA NOTEVOLMENTE.
MODULO GESTORE DELLA MEMORIA DI MASSA
SOFTWARE DI SISTEMA – IL SISTEMA OPERATIVO
WWW.TECNOLOGIEINFORMATICHE.TK
• È QUEL MODULO DEL SISTEMA OPERATIVO CHE SI OCCUPA DI GESTIRE LE INFORMAZIONI
MEMORIZZATE SUI DISPOSITIVI DI MEMORIA DI MASSA
• SI OCCUPA DELLA LETTURA/SCRITTURA DEI DATI E DEVE GARANTIRE LA CORRETTEZZA E LA
COERENZA DELLE INFORMAZIONI
• LA GESTIONE DELLA MEMORIZZAZIONE DEI DATI SUI DISPOSITIVI DI MEMORIA DI MASSA PRENDE
IL NOME DI FILE SYSTEM.
• ESISTONO DIVERSI TIPI DI FILE SYSTEM (A SECONDA DEI SISTEMI OPERATIVI), MA QUASI TUTTI I
SISTEMI OPERATIVI UTILIZZANO UN’ORGANIZZAZIONE DEI FILE DI TIPO GERARCHICO, DOVE
L’ELEMENTO UTILIZZATO PER RAGGRUPPARE PIÙ FILES È COSTITUITO DALLA «CARTELLA»
(DIRECTORY)
• IL SISTEMA OPERATIVO FORNISCE ALL’UTENTE TUTTI I PROGRAMMI NECESSARI PER VISUALIZZARE
L’INDICE DEI DISCHI ED ORGANIZZARNE IL CONTENUTO,
SOPSTANDO/COPIANDO/CANCELLANDO/RINOMINANDO FILE E CARTELLE
MODULO GESTORE DELLA MEMORIA DI MASSA
SOFTWARE DI SISTEMA – IL SISTEMA OPERATIVO
WWW.TECNOLOGIEINFORMATICHE.TK
Sui dischi di un PC si possono trovare decine di migliaia
di file: se non ci fosse nessun criterio di ordinamento
sarebbe molto complicato riuscire a rintracciare ogni
volta il file che interessa
Il file system permette di creare dei «raccoglitori»
(cartelle) che consentono la gestione dei file in gruppi
logicamente omogenei
Ogni cartella può contenere altre sottocartelle e così
via, come un gioco di scatole cinesi.
Ogni file e ogni cartella devono possedere un nome che
li distingua dagli altri
Molti sistemi operativi (fra cui Windows) includono nel nome una
sigla detta estensione, che caratterizza il tipo di file
L’estensione viene separata con un punto dal resto del nome e
permette di comprendere la categoria a cui quel file appartiene
(es. i file con estensione .exe sono programmi eseguibili; quelli
con estensione .txt sono documenti di testo semplice; i file con
estensione .doc, .xls, .mdb, .ppt sono file rispettivamente di
Word, Excel, Access, e PowerPoint; quelli con estensione .htm e
.html sono pagine web; le estensioni .wav, .mp3 indicano file
audio; le estensioni .jpg, .gif, .bmp, .png indicano immagini; le
estensioni .avi, .mpg appartengono a filmati)
Tra i molteplici file system ricordiamo:
FAT 16, utilizzato dall’MS DOS e dalle prime versioni di
Windows (Windows 3.1) dove i nomi dei file potevano
avere una lunghezza massima di 8 caratteri, ed
un’estensione di 3 caratteri, separati da un punto;
FAT 32, utilizzato da Windows 95/98 che supera alcune
inefficienze del FAT16, come il limite di 2 GB per le
partizioni;
NTFS New Technology File System, introdotto con
Windows XP/Vista
Nei sistemi operativi con interfaccia grafica (GUI – Graphical User
Interface) i file e le cartelle vengono rappresentati con dei simboli
grafici (dette icone):
Le cartelle sono quasi sempre rappresentate con l’immagine di
una cartellina d’archivio, mentre i file sono rappresentati da icone
differenti.
SOFTWARE DI SISTEMA – IL SISTEMA OPERATIVO
WWW.TECNOLOGIEINFORMATICHE.TK
MODULO GESTORE DELLE UNITÀ DI INPUT/OUTPUT
• È QUEL MODULO DEL SISTEMA OPERATIVO CHE SI OCCUPA DI GESTIRE LA RICEZIONE E LA
TRASMISSIONE DEI DATI ATTRAVERSO TUTTE LE UNITÀ DI INPUT/OUTPUT ASSEGNANDOLE AI
PROCESSI CHE NE FANNO RICHIESTA
• IL CONTROLLO DELLE UNITÀ STESSE AVVIENE ATTRAVERSO SPECIALI PROGRAMMI DETTI DRIVER
(SPESSO REALIZZATI DAI PRODUTTORI DEI DISPOSITIVI STESSI)
SOFTWARE DI SISTEMA – IL SISTEMA OPERATIVO
WWW.TECNOLOGIEINFORMATICHE.TK
MODULO GESTORE DELL’INTERFACCIA UTENTE
• HA IL COMPITO DI IMPLEMENTARE I MECCANISMI PER RENDERE AGEVOLE L’UTILIZZO DEL
SISTEMA DA PARTE DEGLI UTENTI (L’INSIEME DEI MECCANISMI DI INTERAZIONE TRA IL
COMPUTER E L’UTENTE PRENDE IL NOME DI INTERFACCIA UTENTE)
• DISTINGUIAMO S.O. CON INTERFACCIA A CARATTERE E S.O. CON INTERFACCIA GRAFICA
• NEI SISTEMI OPERATIVI CON INTERFACCIA A CARATTERE DETTI ANCHE A LINEA DI COMANDO
(COMMAND LINE INTERFACE, CLI), L’INTERAZIONE CON L’UTENTE AVVIENE PRINCIPALMENTE
ATTRAVERSO LA DIGITAZIONE DI APPOSITI COMANDI IMPARTITI TRAMITE TASTIERA. SULLO
SCHERMO (DI UN COLORE SOLITAMENTE SCURO UNIFORME) NON COMPARE NESSUN OGGETTO
GRAFICO E TUTTI I COMANDI DEVONO ESSERE DIGITATI DA TASTIERA, COME NE CASO DELL’MS-
DOS (MICROSOFT DISK OPERATING SYSTEM) DIFFUSO TRA I PC FINO ALL’AVVENTO DEL S.O.
MICROSOFT WINDOWS 3.1
• NEI SISTEMI OPERATIVI CON INTERFACCIA GRAFICA (GRAPHICAL USER INTERFACE, GUI)
L’INTERAZIONE AVVIENE TRAMITE ICONE E FINESTRE, UTILIZZANDO UN MOUSE CHE COMANDA
UN PUNTATORE ALL’INTERNO DI UN’INTERFACCIA GRAFICA STRUTTURATA A FINESTRE
ALL’INTERNO DI UN AMBIENTE DETTO USER FRIENDLY (AMICHEVOLE VERSO L’UTENTE).
SOFTWARE DI SISTEMA – IL SISTEMA OPERATIVO
WWW.TECNOLOGIEINFORMATICHE.TK
MODULO GESTORE DELL’INTERFACCIA UTENTE
I DRIVER
WWW.TECNOLOGIEINFORMATICHE.TK
• PER POTER FUNZIONARE CORRETTAMENTE OGNI DISPOSITIVO/PERIFERICA DEVE AVERE IL SUO PARTICOLARE DRIVER.
• IL DRIVER È QUEL PROGRAMMA (O INSIEME DI PROCEDURE) CHE PERMETTE AL SISTEMA OPERATIVO DI GESTIRE
CORRETTAMENTE IL DISPOSITIVO. AD ESEMPIO RICORDIAMO IL DRIVER PER LA STAMPANTE, IL DRIVER PER IL MODEM, IL
DRIVER PER IL MASTERIZZATORE, IL DRIVER PER LA SCHEDA VIDEO, IL DRIVER PER LA SCHEDA AUDIO, IL DRIVER PER LA
SCHEDA DI RETE…
• CON I MODERNI SISTEMI OPERATIVI IL DRIVER È SPESSO INCLUSO ALL’INTERNO DEL SISTEMA OPERATIVO
• IL DRIVER È SPECIFICO PER QUEL SISTEMA OPERATIVO PER CUI È STATO SCRITTO (NON FUNZIONA SU ALTRI)
• QUANDO SI ACQUISTA UNA NUOVA PERIFERICA (AD ESEMPIO, UNA STAMPANTE), NELLA CONFEZIONE SI TROVA SEMPRE UN
CD O UN DVD CON I RELATIVI DRIVER (IN GENERALE, UNA PERIFERICA, SE COMPATIBILE CON PIÙ SISTEMI OPERATIVI, AVRÀ
BISOGNO DI UN DRIVER PER CIASCUNO DI ESSI)
• SE, PER QUALCHE MOTIVO, IL CD O DVD CONTENENTE I DRIVER NON FOSSE DISPONIBILE (PERCHÉ MAGARI SI TRATTA DI UN
COMPONENTE USATO E IL DISCO È ANDATO PERDUTO) È POSSIBILE SCARICARE UNA COPIA DEL DRIVER AGGIORNATO,
DIRETTAMENTE DAL SITO DEL PRODUTTORE
• I SISTEMI OPERATIVI WINDOWS DALLA VERSIONE 95 IN POI POSSIEDONO UNA FUNZIONE DETTA PLUG AND PLAY
(INSERIMENTO E AVVIO) CHE ALL’ACCENSIONE DEL COMPUTER VERIFICA LA PRESENZA DI NUOVI COMPONENTI HARDWARE E
RICERCA AUTOMATICAMENTE IL DRIVER ADATTO
IL SISTEMA OPERATIVO
Essendo composto da programmi, il sistema operativo, per poter funzionare deve essere presente nella
memoria centrale. Tuttavia i programmi non vengono caricati tutti contemporaneamente in memoria.
MEMORIA CENTRALE
SOFTWARE DI SISTEMA
WWW.TECNOLOGIEINFORMATICHE.TK
IL SISTEMA OPERATIVO
Al momento dell'accensione del computer dall‘hard-disk, viene caricato sulla RAM solo una parte del
sistema operativo, detta nucleo, che svolge le funzioni principali, mentre gli altri programmi vengono
caricati solo all'occorrenza.
La fase di caricamento iniziale del sistema operativo è chiamata in gergo bootstrap.
BOOTSTRAP
NUCLEO
SOFTWARE DI SISTEMA
WWW.TECNOLOGIEINFORMATICHE.TK
IL SISTEMA OPERATIVO
L’utente interagisce direttamente con il sistema operativo ed è quest’ultimo che traduce al computer le
richieste effettuate.
SOFTWARE DI SISTEMA
WWW.TECNOLOGIEINFORMATICHE.TK
MS-DOS
Il sistema operativo dei primi personal computer, costruiti da IBM nel 1981, si chiamava MS-DOS, acronimo
di MicroSoft Disk Operating System. Caratterizzato da un’interfaccia testuale detta anche interfaccia a
caratteri o a linea di comando.
IBM
1981 MS-DOS
MicroSoft Disk Operating System
SOFTWARE DI SISTEMA
WWW.TECNOLOGIEINFORMATICHE.TK
Mac-OS
Nel 1984 Apple ha introdotto il primo Sistema Operativo a interfaccia grafica basata su icone e finestre,
che facilita enormemente l’uso del computer.
APPLE - 1984
IBM
SOFTWARE DI SISTEMA
WWW.TECNOLOGIEINFORMATICHE.TK
Windows 10, il sistema operativo più
usato nel mondo
Windows 10 approdato sui computer nel
2015 dopo ben 3 anni e mezzo è diventato
il sistema operativo più utilizzato al
mondo.
Attenendoci ad una rilevazione avvenuta a
dicembre 2018, possiamo affermare che:
• il 39,22% dei computer connessi ad
internet utilizza Windows 10.
• Al secondo posto c’è Windows 7 con
una quota del 36,90%.
• Seguono poi con una distanza
maggiore Mac OS di Apple con
quota 10,65%,
• Windows 8 quota 5,33%,
• Windows XP 5% e linux 3%.
SOFTWARE DI SISTEMA
WWW.TECNOLOGIEINFORMATICHE.TK
UNIX
Comprende funzionalità molto potenti per garantire una gestione stabile ed efficiente di un elevato
numero di utenti che contemporaneamente attingono alle risorse di un unico computer.
Il sistema operativo UNIX
sviluppato nel 1969 permette:
• gestione stabile ed efficiente
• accesso contemporaneo alla
rete di un gran numero di
utenti
SOFTWARE DI SISTEMA
WWW.TECNOLOGIEINFORMATICHE.TK
LINUX
Nel 1991 è stato introdotto il sistema operativo Linux per opera del suo inventore Linus Torwalds. Linux
rappresenta uno degli esempi più efficaci di software libero e di progetto open source.
Il sistema operativo LINUX
sviluppato nel 1991 da
Linus Torwalds
Software:
• Open source (codice sorgente aperto)
• gratuito
SOFTWARE DI SISTEMA
WWW.TECNOLOGIEINFORMATICHE.TK
LINUX
Si differenzia da Unix per la maggiore semplicità di installazione e configurazione.
La presenza della componente grafica lo rende più semplice e più intuitivo, tuttavia possiede i pregi di Unix
per quanto riguarda sicurezza, stabilità e affidabilità.
SOFTWARE DI SISTEMA
WWW.TECNOLOGIEINFORMATICHE.TK
Concetti teorici di base
SOFTWARE APPLICATIVO
Obiettivi
• SAPER ELENCARE ALCUNI PROGRAMMI APPLICATIVI PIÙ COMUNI ED IL
LORO USO, QUALI:
ELABORATORE TESTI, FOGLIO ELETTRONICO, DATABASE, BROWSER
WEB, DESKTOP PUBLISHING, CONTABILITÀ
È costituito da programmi sviluppati per consentire all’utente di svolgere particolari compiti utilizzando il
computer.
IL SOFTWARE APPLICATIVO
SOFTWARE APPLICATIVO
WWW.TECNOLOGIEINFORMATICHE.TK
Sono i software applicativi più utilizzati e consentono di scrivere, impaginare e stampare documenti di
testo di qualsiasi tipo.
GLI ELABORATORI DI TESTO
(Programmi di videoscrittura - Word processor)
LibreOffice Writer
Microsoft Office Word 2010
SOFTWARE APPLICATIVO
WWW.TECNOLOGIEINFORMATICHE.TK
Consentono di eseguire calcoli ed elaborazioni matematiche e di rappresentare graficamente i
risultati.
I FOGLI ELETTRONICI
SOFTWARE APPLICATIVO
WWW.TECNOLOGIEINFORMATICHE.TK
I PROGRAMMI PER CREARE PRESENTAZIONI
Sono utilizzati soprattutto per creare presentazioni multimediali da mostrare in pubblico.
Molto utili per chi si occupa di:
• Formazione
• Marketing
Esempi:
• Microsoft PowerPoint
• LibreOffice Impress
• Prezi
PRESENTAZIONE
SOFTWARE APPLICATIVO
WWW.TECNOLOGIEINFORMATICHE.TK
I PROGRAMMI PER LA GESTIONE DI DATABASE
Consentono di memorizzare e gestire una grande quantità di dati.
GESTIONE DATABASE
I DATABASE consentono di:
• Memorizzare
• Aggiornare
• Organizzare
• Cercare
• Stampare
i dati contenuti negli archivi elettronici
SOFTWARE APPLICATIVO
WWW.TECNOLOGIEINFORMATICHE.TK
Sono applicativi specifici per la visualizzazione delle pagine web e la navigazione in Internet.
I BROWSER
(Programmi per la navigazione Internet)
SOFTWARE APPLICATIVO
WWW.TECNOLOGIEINFORMATICHE.TK
I PROGRAMMI PER LA GESTIONE DELLA POSTA ELETTRONICA
Sono gli applicativi che consentono di gestire le caselle e-mail per la ricezione e l’invio di messaggi di posta
elettronica tramite internet.
GESTIONE POSTA ELETTRONICA
• Ricezione
• Invio
• Catalogazione
• Archiviazione
SOFTWARE APPLICATIVO
WWW.TECNOLOGIEINFORMATICHE.TK
I PROGRAMMI DI DESKTOP PUBLISHING
Sono software utilizzati nel marketing, nell’insegnamento, nell’editoria digitale, nel marketing, nel
mondo dell’ «immagine» in generale.
Applicativi di GRAFICA
• Elaborazione immagini
• Fotoritocco
• Impaginazione
SOFTWARE APPLICATIVO
WWW.TECNOLOGIEINFORMATICHE.TK
ALTRI PROGRAMMI APPLICATIVI
Sono tantissimi gli applicativi sviluppati per risolvere problemi specifici: programmi per la contabilità, la
gestione delle vendite e del magazzino, la gestione del personale, la prenotazione alberghiera, la
gestione dei conti correnti bancari, archivio cellulare…
Altri Programmi
Applicativi
SOFTWARE APPLICATIVO
WWW.TECNOLOGIEINFORMATICHE.TK
WWW.TECNOLOGIEINFORMATICHE.TK
Riconoscete
questo
programma?
PROGRAMMA: insieme di istruzioni per far sì che il computer svolga determinate funzioni.
Il computer “ragiona” in sistema binario in cui ogni informazione deve essere codificata in una serie
composta da sole due cifre: “0” e “1”.
Il programmatore scrive il programma in un
determinato linguaggio, dopo di che un altro
programma (chiamato COMPILATORE)
trasformerà automaticamente durante
l’istallazione le istruzioni in linguaggio binario
rendendole così assimilabili da parte del
computer.
SOFTWARE OPENSOURCE
WWW.TECNOLOGIEINFORMATICHE.TK
1. CHE COSA SI INTENDE PER «OPENSOURCE»
SOFTWARE OPENSOURCE
Il codice binario viene denominato “CODICE OGGETTO”, mentre il codice con cui è stato sviluppato il
software rappresenta il “CODICE SORGENTE”, comprensibile e modificabile da qualunque
programmatore che conosca il determinato linguaggio informatico usato.
‘Sorgente’ in Inglese si traduce ‘source’ e sottintende
in un'unica parola il sostantivo ‘codice’: è per questo
che, per trasposizione, nel gergo corrente italiano è
più facile trovare ‘il sorgente’, unendo un articolo
maschile con un sostantivo femminile in quanto si fa
riferimento al ‘codice sorgente’.
WWW.TECNOLOGIEINFORMATICHE.TK
1. CHE COSA SI INTENDE PER «OPENSOURCE»
SOFTWARE OPENSOURCE
La traduzione letterale di ‘open source’ diviene dunque ‘sorgente aperto’ (e non ‘sorgente aperta’).
L’aggettivo ‘open’ sta a significare che il codice sorgente rimane accessibile a chiunque voglia intervenire
sul programma, correggerne gli errori (detti in gergo ‘bug’) sorti durante la sua compilazione, aggiornarlo,
perfezionare le sue funzioni, oppure semplicemente
studiarne i meccanismi e prendere spunto per altri
programmi.
WWW.TECNOLOGIEINFORMATICHE.TK
1. CHE COSA SI INTENDE PER «OPENSOURCE»
SOFTWARE OPENSOURCE
I primi calcolatori comparvero già nei primi anni 50;
rimasero operanti a livello di università e centri
militari.
Nel 1969, la prima ristretta comunità HACKER
venne costretta (dalla rivoluzione culturale in atto
in quel periodo) ad uscire dal suo originario
isolamento nelle università e nei centri di ricerca e
ad affacciarsi al mondo reale.
WWW.TECNOLOGIEINFORMATICHE.TK
2. RADICI STORICHE
SOFTWARE OPENSOURCE
Sistema operativo Unix
Sviluppatore dei laboratori Bell: Ken Thompson, prima generazione di hacker.
Unix era il primo sistema operativo sviluppato in linguaggio C (un particolare linguaggio di
programmazione) e non in linguaggio macchina (binario) ed era il primo a ricercare l’idea di portabilità e
compatibilità.
WWW.TECNOLOGIEINFORMATICHE.TK
2. RADICI STORICHE
SOFTWARE OPENSOURCE
1969: collegati per via telematica i nodi dei centri di ricerca
informatici di quattro grandi università statunitensi (Los Angeles,
Santa Barbara, Stanford, Utah):
nacque così ARPAnet,
riconosciuta da tutti
come l’effettivo
embrione dell’Internet
dei nostri tempi.
WWW.TECNOLOGIEINFORMATICHE.TK
2. RADICI STORICHE
SOFTWARE OPENSOURCE
In questo periodo apparvero i primi computer in kit di
montaggio.
È sempre in questo periodo che si cominciò a sentir parlare di
BILL GATES (il magnate di Microsoft) il quale ebbe il merito
assieme a Paul Allen di aver utilizzato efficacemente il
linguaggio Basic per rendere più semplice il funzionamento dei
computer Altair.
WWW.TECNOLOGIEINFORMATICHE.TK
2. RADICI STORICHE
SOFTWARE OPENSOURCE
Nacque dunque nei primi anni 80
il concetto di personal computer:
• impegno degli hacker nel “liberare l’hardware”,
• venali interessi economici da parte delle imprese che iniziarono a sentire
odore di affari.
• La International Business Machine infatti mise sul mercato il suo primo
computer da tavolo chiamato appunto IBM-PC;
• in contemporanea la stessa scelta di marketing venne compiuta dalla
Apple e dalla Atari.
WWW.TECNOLOGIEINFORMATICHE.TK
2. RADICI STORICHE
SOFTWARE OPENSOURCE
Soffermiamoci ora sugli aspetti più
rappresentativi dell’etica hacker.
I principi di questa “filosofia
sotterranea” hanno influito
maggiormente sulle nuove istanze
in fatto di copyright del software.
WWW.TECNOLOGIEINFORMATICHE.TK
3. LA CULTURA HACKER
SOFTWARE OPENSOURCE
I PUNTI CARDINE di questa filosofia:
• libertà di accesso alle risorse;
• condivisione delle conoscenze e degli strumenti;
• cooperazione ed unità nella realizzazione dei progetti utili alla comunità;
• semplificazione sia a livello tecnico sia a livello burocratico;
• creatività: la progettazione, conoscenza dei sistemi informatici è
considerata un’arte;
• onore e credibilità: senso dell’onore, della reputazione, della
rispettabilità che pervadono la comunità hacker; presenza di un leader
che si è guadagnato la credibilità con i meriti e l’anzianità;
• un proprio linguaggio originale formatosi con anni di strambe etimologie e distorsioni
linguistiche (tratte magari da termini ultra-tecnici);
• spirito ironico e dissacratorio che fa apparire spesso come goliardiche anche le
incursioni più fastidiose.
WWW.TECNOLOGIEINFORMATICHE.TK
3. LA CULTURA HACKER
SOFTWARE OPENSOURCE
RICHARD M. STALLMAN, abile ed esperto programmatore indipendente, appartiene a quella prima
generazione di hacker, è il primo a muoversi concretamente nella direzione del risveglio delle
coscienze. Nel 1983 poteva già vantare:
• una laurea in fisica cum laude
• una decina d’anni d’esperienza come programmatore (nel
1971 era stato assunto nel laboratorio di Artificial
Intelligence del MIT)
Aveva avviato la prassi di distribuire gratuitamente e
liberamente i suoi programmi, incoraggiando chiunque a
modificarli e migliorarli: fu questa la sorte dell’Emacs, il
diffusissimo programma di videoscrittura da lui stesso creato.
4. STALLMAN E IL FREE SOFTWARE
WWW.TECNOLOGIEINFORMATICHE.TK
SOFTWARE OPENSOURCE
• ribellione contro i nuovi criteri di diffusione del
software;
• Stallman si sentiva l’ultimo vero hacker
sopravvissuto al cambiamento del suo habitat
naturale.
• Nel 1983 decide di abbandonare il MIT, per dedicarsi a progetti personali: primo fra tutti, la
realizzazione di un sistema operativo di tipo Unix che fosse però dall’impostazione esclusiva del
copyright e distribuibile liberamente: nasce il PROGETTO GNU, acronimo ricorsivo che sta per GNU’S
NOT UNIX (GNU non è UNIX) con un’espressa vena di antagonismo e di sfida.
WWW.TECNOLOGIEINFORMATICHE.TK
4. STALLMAN E IL FREE SOFTWARE
SOFTWARE OPENSOURCE
Free Software Foundation
• organizzazione no-profit mirata alla raccolta di fondi, al coordinamento dei progetti e alla sensibilizzazione
del popolo dell’informatica.
• verso la fine degli anni 80 il messaggio della Free Software Foundation (FSF) poté raggiungere gli hacker di
vecchio stampo sparsi per il mondo, che erano rimasti anch’essi disorientati e isolati dal cambiamento.
Richard Stallman, fu il primo a formalizzare il concetto di software libero.
Tale software deve offrire alcune libertà fondamentali per essere considerato tale:
• Libertà 0, libertà di eseguire il programma per qualsiasi scopo, senza vincoli sul suo utilizzo;
• Libertà 1, libertà di studiare il funzionamento del programma,
e di adattarlo alle proprio esigenze;
• Libertà 2, libertà di ridistribuire copie del programma;
• Libertà 3, libertà di migliorare il programma e di distribuirne i
miglioramenti. Il software libero è accompagnato da una licenza
che definisce in termini legali le libertà garantite.
WWW.TECNOLOGIEINFORMATICHE.TK
4. STALLMAN E IL FREE SOFTWARE
SOFTWARE OPENSOURCE
Free Software Foundation
• Stallman decise che GNU non sarebbe stato di pubblico dominio.
• Fu scelto di proteggere il prodotto con un nuovo tipo di licenza, chiamata da Stallman e dai suoi
collaboratori GPL (General Public Licence), che chiarisce in termini legali cosa gli utenti possono fare e
non fare con il software.
• La licenza fu scherzosamente detta "copyleft", un gioco di parole fra il diritto d'autore ("copyright") e la
contrapposizione dell'idea di Stallman ("right" significa anche "destra", mentre "left" che significa sia
"sinistra", sia "concessione").
• Il "copyleft" fu chiamato da Stallman "permesso d'autore", in modo da distinguerlo dal "diritto d'autore",
concetto strettamente correlato con il copyright.
Stallman riferendosi al «copyleft» afferma:
«Il software è coperto da copyright e gli autori danno il permesso agli utenti di studiarlo, modificarlo,
apportare dei cambiamenti. Ma quando lo ridistribuite dovete farlo a certe condizioni,
né più né meno. In questo modo le persone a cui lo darete saranno in grado, se vorranno, di cooperare con
gli altri utenti. In questo modo, dove va il software, va anche la libertà».
WWW.TECNOLOGIEINFORMATICHE.TK
4. STALLMAN E IL FREE SOFTWARE
SOFTWARE OPENSOURCE
Nel 1990 il sistema GNU era quasi ultimato:
mancava ancora il "kernel", cioè l'insieme di
programmi base che consentono la gestione delle
risorse fondamentali come l'unità di calcolo e la
memoria centrale.
"Avevamo appena iniziato a lavorare sul kernel,
quando arrivò Linus Torvalds", racconta Stallman.
Linus Torvalds, uno studente ventenne
dell'università di Helsinki, aveva sviluppato un
kernel che qualcuno riuscì a far funzionare molto
velocemente con GNU.
WWW.TECNOLOGIEINFORMATICHE.TK
5. L’ARRIVO DI LINUX
SOFTWARE OPENSOURCE
Linus aveva deciso infatti di creare un sistema
simile ad UNIX, che aveva conosciuto presso
l'università, per farlo "girare" sul suo nuovo
computer.
La sua "creatura" fu chiamata
Linux, e dal 1996 ebbe come
mascotte il simpatico pinguino
chiamato "Tux".
WWW.TECNOLOGIEINFORMATICHE.TK
5. L’ARRIVO DI LINUX
SOFTWARE OPENSOURCE
Tra i punti di forza dell’utilizzo del software libero si annoverano sicuramente:
l’affidabilità, l’efficienza, la sicurezza e la gratuità.
1. Affidabilità: il software libero è in primo luogo affidabile. Nel senso che è molto stabile, ed è
difficile che presenti errori o bug per il semplice fatto che, essendo i codici sorgente disponibili
per tutti, migliaia di programmatori possono leggere il codice sorgente, aumentando
esponenzialmente le possibilità di scoprire eventuali problemi.
Al contrario, le aziende che vendono software senza rendere disponibile il codice sorgente,
rilasciano correzioni dopo lunghi lassi di tempo, che spesso sono incluse nel nuovo prodotto che
l'utente può ottenere solo dietro pagamento.
VANTAGGI DEL SOFTWARE LIBERO
WWW.TECNOLOGIEINFORMATICHE.TK
6. VANTAGGI E SVANTAGGI DELL’USO DEL SOFTWARE LIBERO
SOFTWARE OPENSOURCE
Tra i punti di forza dell’utilizzo del software libero si annoverano sicuramente:
l’affidabilità, l’efficienza, la sicurezza e la gratuità.
2. Efficienza: il software libero è in generale molto efficiente, cioè è in grado di "girare" anche su
computer abbastanza vecchi. Ciò porta con sé due vantaggi:
I. in primo luogo permette di risparmiare tanti soldi sull'acquisto di una nuova macchina ed
evitare di contribuire a far aumentare i tecno-rifiuti, che sono tra i più dannosi per l'ambiente
(chi l'avrebbe mai detto: il software libero è anche amico dell'ambiente!);
II. in secondo luogo permette a chi possiede nuove macchine di lavorare in maniera molto più
rapida. Il vantaggio sarebbe anche dei produttori di computer, a pensarci bene: potrebbero
infatti produrre macchine di "basso profilo" che, equipaggiate con software libero, possono
fare più o meno quello che facevano i computer vecchi.
WWW.TECNOLOGIEINFORMATICHE.TK
VANTAGGI DEL SOFTWARE LIBERO
6. VANTAGGI E SVANTAGGI DELL’USO DEL SOFTWARE LIBERO
SOFTWARE OPENSOURCE
3. Sicurezza: il software libero è sicuro, solo per fare un esempio, un utente di GNU/Linux non
deve preoccuparsi di contrarre virus mentre naviga in rete o scarica la posta elettronica,
semplicemente perché non esistono (o comunque sono ben pochi) virus destinati ad attaccare
certi sistemi.
Il vantaggio della sicurezza deriva ancora una volta dal lavoro della comunità di programmatori,
che sono sempre alla ricerca di vulnerabilità nel software da correggere.
4. Gratuità, senza pirateria: sul piano pratico è importante considerare un altro importante
vantaggio del software libero: nella maggior parte dei casi è gratuito.
WWW.TECNOLOGIEINFORMATICHE.TK
VANTAGGI DEL SOFTWARE LIBERO
6. VANTAGGI E SVANTAGGI DELL’USO DEL SOFTWARE LIBERO
SOFTWARE OPENSOURCE
1. L'utente finale deve avere una solida (o almeno basilare) competenza informatica
2. deve conoscere a sufficienza il sistema operativo con cui interagisce per poter proficuamente
operare nell'ambito di software libero. Le grandi aziende invece vogliono esattamente il
contrario: la loro politica è rivolta a creare ed allargare un tipo di utenza "ignorante", che si
abbandoni alla guida rappresentata dal produttore.
WWW.TECNOLOGIEINFORMATICHE.TK
SVANTAGGI DEL SOFTWARE LIBERO
6. VANTAGGI E SVANTAGGI DELL’USO DEL SOFTWARE LIBERO
SOFTWARE OPENSOURCE
Il software libero, a differenza di quello proprietario, oltre a creare una benefica cultura del dono e della
condivisione, stimola il ragionamento e la creatività.
Naturalmente non bisogna essere spaventati da queste considerazioni se si è deciso di intraprendere un
viaggio nel mondo del software libero: tutte le distribuzioni GNU/Linux attuali hanno una interfaccia
grafica molto semplice, funzionale e gradevole che rende, specie per l'ex utente Windows, meno
"traumatico" il passaggio (è il caso della famosa distribuzione "Ubuntu", nota per la sua grafica e per la
sua semplicità di utilizzo attraverso interfaccia grafica).
WWW.TECNOLOGIEINFORMATICHE.TK
SVANTAGGI DEL SOFTWARE LIBERO
6. VANTAGGI E SVANTAGGI DELL’USO DEL SOFTWARE LIBERO
SOFTWARE OPENSOURCE
Il software libero, a differenza di quello proprietario, oltre a
• creare una benefica cultura del dono e della condivisione,
• stimola il ragionamento e la creatività.
Naturalmente non bisogna essere spaventati da queste considerazioni se si è deciso di intraprendere un
viaggio nel mondo del software libero:
• tutte le distribuzioni GNU/Linux attuali hanno un’interfaccia grafica molto semplice, funzionale e
gradevole che rende, specie per l'ex utente Windows, meno "traumatico" il passaggio (è il caso della
famosa distribuzione "Ubuntu", nota per la sua grafica e per la sua semplicità di utilizzo attraverso
interfaccia grafica).
WWW.TECNOLOGIEINFORMATICHE.TK
PER CONCLUDERE
6. VANTAGGI E SVANTAGGI DELL’USO DEL SOFTWARE LIBERO
SOFTWARE OPENSOURCE
Fonti e risorse:
• Articolo «GNU/Linux: la rivoluzione culturale», in http://www.megalab.it/4394/gnu-linux-la-rivoluzione-culturale.
• Tesi di Simone Aliprandi «Opensource e opere non software», tesi di laurea in giurisprudenza dell'Università di Pavia
discussa nell’anno accademico 2002-2003.
• Sito: www.tecnologieinformatiche.tk di Salvatore Cianciabella.
• Revolution OS: documentario statunitense del 2001, diretto da J.T.S. Moore. Nel film si ripercorrono venti anni di storia di
GNU, Linux, del software libero e dell'open source.
• Revolution OS II: questo libro e questo film sono idealmente il seguito di Revolution OS. Accanto al film, il libro raccoglie
un gruppo di saggi che approfondiscono gli stessi temi, del curatore Arturo Di Corinto, di Raffaele Meo, Richard Stallman,
Lawrence Lessig, Eric Kluytens.
• Intervista a Richard Stallman, fondatore della «Free Software Foundation» e ispiratore del sistema operativo per
computer Gnu-Linux in http://dicorinto.it/testate/il-manifesto/codici-ribelli-la-liberta-corre-sulla-tastiera-il-manifesto-20-
marzo-2003/
• «Perché scegliere il software libero nella didattica». Intervista ad Antonio Bernardi, responsabile del progetto “Software
libero nella scuola”, in http://linuxdidattica.org.
6. VANTAGGI E SVANTAGGI DELL’USO DEL SOFTWARE LIBERO

Software7

  • 1.
    Introduzione al software SOFTWAREDI BASE E APPLICATIVO SOFTWARE PROPRIETARIO E FREE SOFTWARE
  • 2.
    Obiettivi del modulo •SAPER DISTINGUERE TRA SOFTWARE DI BASE E APPLICATIVO • CONOSCERE LE DIFFERENZE FONDAMENTALI TRA SOFTWARE PROPRIETARIO E FREE • COMPRENDERE I MOTIVI DELLE DIVERSE VERSIONI DI SOFTWARE
  • 3.
  • 4.
    IL SOFTWARE È costituitodall’insieme dei programmi che forniscono le istruzioni necessarie per il funzionamento dell’hardware e per svolgere tutte le operazioni che si possono eseguire con un computer. Ogni sistema di elaborazione per poter funzionare necessita di Software: • di Sistema (o di Base) • Applicativo IL SOFTWARE WWW.TECNOLOGIEINFORMATICHE.TK
  • 5.
    SOFTWARE DI SISTEMA Ilsoftware di sistema è costituito da una serie di programmi che ci permettono di interagire con la macchina, che controllano il funzionamento del computer e che devono garantire l'esecuzione delle funzioni base come il BIOS e il Sistema Operativo. SOFTWARE DI SISTEMA (o DI BASE) IL SOFTWARE WWW.TECNOLOGIEINFORMATICHE.TK
  • 6.
    Rappresentano lo stratodi programmi più prossimo all’hardware. Fanno parte dei software di base: • i Firmware (es. il BIOS); • i Sistemi Operativi. IL SOFTWARE WWW.TECNOLOGIEINFORMATICHE.TK SOFTWARE DI SISTEMA Il software di sistema è costituito da una serie di programmi che ci permettono di interagire con la macchina, che controllano il funzionamento del computer e che devono garantire l'esecuzione delle funzioni base come il BIOS e il Sistema Operativo. SOFTWARE DI SISTEMA (o DI BASE)
  • 7.
    Il Firmware ècaratterizzato da un insieme di istruzioni integrate in un componente elettronico e non sono modificabili dall’utente. Il più conosciuto è quello della scheda madre: • il BIOS (Basic Input/Output System), ovvero il primo programma eseguito all’accensione. IL SOFTWARE WWW.TECNOLOGIEINFORMATICHE.TK SOFTWARE DI SISTEMA (o DI BASE)
  • 8.
    SOFTWARE DI SISTEMA Ilsoftware di sistema è costituito da una serie di programmi che ci permettono di interagire con la macchina, che controllano il funzionamento del computer e che devono garantire l'esecuzione delle funzioni base come il BIOS e il Sistema Operativo. Il BIOS esegue la procedura di autodiagnostica dei componenti del sistema ed abilita varie periferiche. Successivamente trasferisce il sistema operativo dall’hard disk alla RAM, dove risiede fino allo spegnimento del computer. IL SOFTWARE WWW.TECNOLOGIEINFORMATICHE.TK SOFTWARE DI SISTEMA (o DI BASE)
  • 9.
    Un Sistema Operativoè un insieme di programmi che gestiscono e controllano le risorse e le attività del computer interagendo con le unità hardware da un lato e con l'utente dall'altro. Esempi di Sistemi Operativi SOFTWARE DI SISTEMA Esempi di sistemi operativi sono: Microsoft Windows, Mac OS, Linux, Android. IL SOFTWARE WWW.TECNOLOGIEINFORMATICHE.TK SOFTWARE DI SISTEMA (o DI BASE)
  • 10.
    SOFTWARE APPLICATIVI I softwareapplicativi si riferiscono a ciò che comunemente chiamiamo programmi che hanno lo scopo di soddisfare specifiche esigenze dell'utente, come scrivere, gestire dei dati, preparare una presentazione, studiare una lingua straniera. Programmi che sono stati sviluppati per consentire all'utente di svolgere particolari compiti utilizzando il computer. • Scrittura • Elaborazione dati e rappresentazione grafica • Presentazioni • Apprendimento di una lingua straniera IL SOFTWARE WWW.TECNOLOGIEINFORMATICHE.TK SOFTWARE APPLICATIVI
  • 11.
    SOFTWARE DI RETEe SOFTWARE DI LINGUAGGIO - I SOFTWARE DI RETE permettono a gruppi di computer di comunicare tra loro. - I SOFTWARE DI LINGUAGGIO consentono ai programmatori di scrivere e sviluppare i programmi traducendo le istruzioni da loro trascritte in codice binario. 1. SOFTWARE DI SISTEMA (O DI BASE) 2. SOFTWARE APPLICATIVI 3. SOFTWARE DI RETE 4. SOFTWARE DI LINGUAGGIO IL SOFTWARE WWW.TECNOLOGIEINFORMATICHE.TK
  • 12.
    SOFTWARE FREEWARE eSHAREWARE - I software freeware sono resi disponibili gratuitamente dagli sviluppatori - I software shareware richiedono una modesta spesa per gli utenti Oltre alla classificazione basata sui compiti svolti, i software possono essere definiti sulla base del METODO DI DISTRIBUZIONE. 1. I PROGRAMMI PACCHETTIZZATI che sono sviluppati e venduti al dettaglio. 2. I SOFTWARE FREEWARE (o software di dominio pubblico) sono resi disponibili gratuitamente dagli sviluppatori; 3. I SOFTWARE SHAREWARE, sono simili ai freeware ma in genere richiedono una modesta spesa per gli utenti che trovano il programma soddisfacente. IL SOFTWARE WWW.TECNOLOGIEINFORMATICHE.TK
  • 13.
    DIVERSE VERSIONI DIUNO STESSO SOFTWARE Uno stesso programma, ad esempio, può essere progettato per uso domestico (versione «HOME EDITION») oppure per un uso professionale (versione «PROFESSIONAL EDITION»). IL SOFTWARE WWW.TECNOLOGIEINFORMATICHE.TK
  • 14.
    Concetti teorici dibase SOFTWARE DI SISTEMA
  • 15.
    Obiettivi del modulo •SAPER DESCRIVERE LE PRINCIPALI FUNZIONI DI UN SISTEMA OPERATIVO • ESSERE IN GRADO DI CITARE ALCUNI COMUNI SISTEMI OPERATIVI
  • 16.
    IL SISTEMA OPERATIVO Èun insieme di programmi che gestiscono e controllano le risorse e le attività del computer, interagendo con le unità hardware da un lato e con l’utente dall’altro. Le FUNZIONI PRINCIPALI svolte dal Sistema Operativo sono: • fornire e gestire l’interfaccia tra il computer e l’uomo • gestire le risorse del sistema e organizzare tutte le comunicazioni tra l’hardware e le applicazioni SOFTWARE DI SISTEMA WWW.TECNOLOGIEINFORMATICHE.TK
  • 17.
    IL SISTEMA OPERATIVO •Il sistema operativo è il software più importante presente sul computer • Senza un sistema operativo, nessun computer sarebbe in grado di funzionare • Tra i sistemi operativi più noti ricordiamo:  l’MS DOS, Unix, Windows (in tutte le molteplici versioni… a partire dalla 3.1 fino alla recente versione 10),  MacOS (utilizzato dai computer Macintosh), Linux (sistema operativo open source) • Il sistema operativo rimane sempre attivo dal momento in cui viene caricato all’accensione del computer e fino al suo spegnimento • Il sistema operativo è generalmente costituito da un insieme di moduli che interagiscono tra loro secondo regole precise:  ciascun modulo svolge una determinata funzione SOFTWARE DI SISTEMA WWW.TECNOLOGIEINFORMATICHE.TK
  • 18.
    IL SISTEMA OPERATIVO SOFTWAREDI SISTEMA WWW.TECNOLOGIEINFORMATICHE.TK MODULI DEL SISTEMA OPERATIVO GESTORE DEI PROCESSI GESTORE DELLA MEMORIA DI LAVORO GESTORE DELLA MEMORIA DI MASSA GESTORE DELLE UNITÀ DI INPUT/OUTPUT GESTORE DELL’INTERFACCIA UTENTE
  • 19.
    MODULO GESTORE DEIPROCESSI SOFTWARE DI SISTEMA – IL SISTEMA OPERATIVO WWW.TECNOLOGIEINFORMATICHE.TK • È IL MODULO CHE SI OCCUPA DI CONTROLLARE L’AVVIO, L’INTERRUZIONE E LA CHIUSURA DEI VARI PROCESSI (TASK) CARICANDO I RELATIVI PROGRAMMI IN MEMORIA • LA GESTIONE DEI PROCESSI AVVIENE IN MANIERA DIFFERENTE IN BASE AL TIPO DI UTILIZZO A CUI IL SISTEMA È RIVOLTO. • IL PROGRAMMA CHE SI OCCUPA DELL’ASSEGNAZIONE DEL MICROPROCESSORE TRA I VARI PROCESSI ATTIVI, DECIDENDONE L’AVVICENDAMENTO, È COMUNEMENTE CHIAMATO SCHEDULER • NEI COMPUTER DOTATI DI MULTI-PROCESSORE (CON PIÙ CPU), LO SCHEDULER SI OCCUPA ANCHE DI GESTIRE LA COOPERAZIONE TRA LE VARIE CPU PRESENTI NEL SISTEMA • CIASCUN PROGRAMMA IN ESECUZIONE PUÒ ATTIVARE PIÙ PROCESSI (TASK): NEI SISTEMI OPERATIVI WINDOWS È POSSIBILE VISUALIZZARE L’ELENCO DEI TASK ATTIVI MEDIANTE IL TASK MANAGER
  • 20.
    SOFTWARE DI SISTEMA– IL SISTEMA OPERATIVO WWW.TECNOLOGIEINFORMATICHE.TK MODULO GESTORE DEI PROCESSI Sistemi operativi mono-tasking (mono- programmati) Sono quei sistemi operativi che permettono l’esecuzione di un solo programma (task) alla volta (es. l’MS DOS) Sistemi operativi multi-tasking (multi- programmati) Sono quei sistemi operativi che permettono l’esecuzione contemporanea di più programmi (es. Windows nelle ultime versioni) I sistemi operativi multi-tasking assegnano ciclicamente la CPU ai vari processi, ciascuno per piccole quantità di tempo, secondo la modalità di time-sharing. Se la velocità del processore è elevata si ha l’impressione di un’evoluzione parallela dei processi Sistemi operativi mono-user (mono-utente) Sono quei sistemi operativi che consentono l’esecuzione l’accesso ad un solo operatore alla volta (es. l’MS DOS) Sistemi operativi multi-user (multi-utente) Sono quei sistemi operativi che consentono l’utilizzo di più utenti contemporaneamente (es. Unix)
  • 21.
    MODULO GESTORE DELLAMEMORIA DI LAVORO SOFTWARE DI SISTEMA – IL SISTEMA OPERATIVO WWW.TECNOLOGIEINFORMATICHE.TK • È QUEL MODULO DEL SISTEMA OPERATIVO CHE SI OCCUPA DI ASSEGNARE LA MEMORIA AI VARI PROCESSI (PER ESEGUIRE UN PROCESSO È NECESSARIO CHE IL RELATIVO PROGRAMMA SIA CARICATO NELLA MEMORIA RAM) • LA COMPLESSITÀ DEL GESTORE DELLA MEMORIA DIPENDE DAL TIPO DI SISTEMA OPERATIVO • NEI SISTEMI MULTITASKING PIÙ PROGRAMMI POSSONO ESSERE CARICATI IN MEMORIA CONTEMPORANEAMENTE • QUANDO LA MEMORIA NON È PIÙ SUFFICIENTE PER CONTENERE COMPLETAMENTE TUTTE LE ISTRUZIONI DEI VARI PROCESSI È POSSIBILE «SIMULARE» UNA MEMORIA PIÙ GRANDE MANTENENDO NELLA MEMORIA DI LAVORO (RAM) SOLO LE ISTRUZIONI ED I DATI CHE SERVONO IN QUEL MOMENTO • TUTTE LE ISTRUZIONI DEL PROGRAMMA NONCHÉ I DATI, CHE IN QUEL MOMENTO NON SERVONO, SONO TOLTI DALLA MEMORIA CENTRALE E PARCHEGGIATI SUL DISCO NELLA COSIDDETTA AREA DI SWAP (SCAMBIO/BARATTO) CHE COSTITUISCE LA MEMORIA VIRTUALE. CON TALE SISTEMA L’ESECUZIONE DEL PROGRAMMA RALLENTA NOTEVOLMENTE.
  • 22.
    MODULO GESTORE DELLAMEMORIA DI MASSA SOFTWARE DI SISTEMA – IL SISTEMA OPERATIVO WWW.TECNOLOGIEINFORMATICHE.TK • È QUEL MODULO DEL SISTEMA OPERATIVO CHE SI OCCUPA DI GESTIRE LE INFORMAZIONI MEMORIZZATE SUI DISPOSITIVI DI MEMORIA DI MASSA • SI OCCUPA DELLA LETTURA/SCRITTURA DEI DATI E DEVE GARANTIRE LA CORRETTEZZA E LA COERENZA DELLE INFORMAZIONI • LA GESTIONE DELLA MEMORIZZAZIONE DEI DATI SUI DISPOSITIVI DI MEMORIA DI MASSA PRENDE IL NOME DI FILE SYSTEM. • ESISTONO DIVERSI TIPI DI FILE SYSTEM (A SECONDA DEI SISTEMI OPERATIVI), MA QUASI TUTTI I SISTEMI OPERATIVI UTILIZZANO UN’ORGANIZZAZIONE DEI FILE DI TIPO GERARCHICO, DOVE L’ELEMENTO UTILIZZATO PER RAGGRUPPARE PIÙ FILES È COSTITUITO DALLA «CARTELLA» (DIRECTORY) • IL SISTEMA OPERATIVO FORNISCE ALL’UTENTE TUTTI I PROGRAMMI NECESSARI PER VISUALIZZARE L’INDICE DEI DISCHI ED ORGANIZZARNE IL CONTENUTO, SOPSTANDO/COPIANDO/CANCELLANDO/RINOMINANDO FILE E CARTELLE
  • 23.
    MODULO GESTORE DELLAMEMORIA DI MASSA SOFTWARE DI SISTEMA – IL SISTEMA OPERATIVO WWW.TECNOLOGIEINFORMATICHE.TK Sui dischi di un PC si possono trovare decine di migliaia di file: se non ci fosse nessun criterio di ordinamento sarebbe molto complicato riuscire a rintracciare ogni volta il file che interessa Il file system permette di creare dei «raccoglitori» (cartelle) che consentono la gestione dei file in gruppi logicamente omogenei Ogni cartella può contenere altre sottocartelle e così via, come un gioco di scatole cinesi. Ogni file e ogni cartella devono possedere un nome che li distingua dagli altri Molti sistemi operativi (fra cui Windows) includono nel nome una sigla detta estensione, che caratterizza il tipo di file L’estensione viene separata con un punto dal resto del nome e permette di comprendere la categoria a cui quel file appartiene (es. i file con estensione .exe sono programmi eseguibili; quelli con estensione .txt sono documenti di testo semplice; i file con estensione .doc, .xls, .mdb, .ppt sono file rispettivamente di Word, Excel, Access, e PowerPoint; quelli con estensione .htm e .html sono pagine web; le estensioni .wav, .mp3 indicano file audio; le estensioni .jpg, .gif, .bmp, .png indicano immagini; le estensioni .avi, .mpg appartengono a filmati) Tra i molteplici file system ricordiamo: FAT 16, utilizzato dall’MS DOS e dalle prime versioni di Windows (Windows 3.1) dove i nomi dei file potevano avere una lunghezza massima di 8 caratteri, ed un’estensione di 3 caratteri, separati da un punto; FAT 32, utilizzato da Windows 95/98 che supera alcune inefficienze del FAT16, come il limite di 2 GB per le partizioni; NTFS New Technology File System, introdotto con Windows XP/Vista Nei sistemi operativi con interfaccia grafica (GUI – Graphical User Interface) i file e le cartelle vengono rappresentati con dei simboli grafici (dette icone): Le cartelle sono quasi sempre rappresentate con l’immagine di una cartellina d’archivio, mentre i file sono rappresentati da icone differenti.
  • 24.
    SOFTWARE DI SISTEMA– IL SISTEMA OPERATIVO WWW.TECNOLOGIEINFORMATICHE.TK MODULO GESTORE DELLE UNITÀ DI INPUT/OUTPUT • È QUEL MODULO DEL SISTEMA OPERATIVO CHE SI OCCUPA DI GESTIRE LA RICEZIONE E LA TRASMISSIONE DEI DATI ATTRAVERSO TUTTE LE UNITÀ DI INPUT/OUTPUT ASSEGNANDOLE AI PROCESSI CHE NE FANNO RICHIESTA • IL CONTROLLO DELLE UNITÀ STESSE AVVIENE ATTRAVERSO SPECIALI PROGRAMMI DETTI DRIVER (SPESSO REALIZZATI DAI PRODUTTORI DEI DISPOSITIVI STESSI)
  • 25.
    SOFTWARE DI SISTEMA– IL SISTEMA OPERATIVO WWW.TECNOLOGIEINFORMATICHE.TK MODULO GESTORE DELL’INTERFACCIA UTENTE • HA IL COMPITO DI IMPLEMENTARE I MECCANISMI PER RENDERE AGEVOLE L’UTILIZZO DEL SISTEMA DA PARTE DEGLI UTENTI (L’INSIEME DEI MECCANISMI DI INTERAZIONE TRA IL COMPUTER E L’UTENTE PRENDE IL NOME DI INTERFACCIA UTENTE) • DISTINGUIAMO S.O. CON INTERFACCIA A CARATTERE E S.O. CON INTERFACCIA GRAFICA • NEI SISTEMI OPERATIVI CON INTERFACCIA A CARATTERE DETTI ANCHE A LINEA DI COMANDO (COMMAND LINE INTERFACE, CLI), L’INTERAZIONE CON L’UTENTE AVVIENE PRINCIPALMENTE ATTRAVERSO LA DIGITAZIONE DI APPOSITI COMANDI IMPARTITI TRAMITE TASTIERA. SULLO SCHERMO (DI UN COLORE SOLITAMENTE SCURO UNIFORME) NON COMPARE NESSUN OGGETTO GRAFICO E TUTTI I COMANDI DEVONO ESSERE DIGITATI DA TASTIERA, COME NE CASO DELL’MS- DOS (MICROSOFT DISK OPERATING SYSTEM) DIFFUSO TRA I PC FINO ALL’AVVENTO DEL S.O. MICROSOFT WINDOWS 3.1 • NEI SISTEMI OPERATIVI CON INTERFACCIA GRAFICA (GRAPHICAL USER INTERFACE, GUI) L’INTERAZIONE AVVIENE TRAMITE ICONE E FINESTRE, UTILIZZANDO UN MOUSE CHE COMANDA UN PUNTATORE ALL’INTERNO DI UN’INTERFACCIA GRAFICA STRUTTURATA A FINESTRE ALL’INTERNO DI UN AMBIENTE DETTO USER FRIENDLY (AMICHEVOLE VERSO L’UTENTE).
  • 26.
    SOFTWARE DI SISTEMA– IL SISTEMA OPERATIVO WWW.TECNOLOGIEINFORMATICHE.TK MODULO GESTORE DELL’INTERFACCIA UTENTE
  • 27.
    I DRIVER WWW.TECNOLOGIEINFORMATICHE.TK • PERPOTER FUNZIONARE CORRETTAMENTE OGNI DISPOSITIVO/PERIFERICA DEVE AVERE IL SUO PARTICOLARE DRIVER. • IL DRIVER È QUEL PROGRAMMA (O INSIEME DI PROCEDURE) CHE PERMETTE AL SISTEMA OPERATIVO DI GESTIRE CORRETTAMENTE IL DISPOSITIVO. AD ESEMPIO RICORDIAMO IL DRIVER PER LA STAMPANTE, IL DRIVER PER IL MODEM, IL DRIVER PER IL MASTERIZZATORE, IL DRIVER PER LA SCHEDA VIDEO, IL DRIVER PER LA SCHEDA AUDIO, IL DRIVER PER LA SCHEDA DI RETE… • CON I MODERNI SISTEMI OPERATIVI IL DRIVER È SPESSO INCLUSO ALL’INTERNO DEL SISTEMA OPERATIVO • IL DRIVER È SPECIFICO PER QUEL SISTEMA OPERATIVO PER CUI È STATO SCRITTO (NON FUNZIONA SU ALTRI) • QUANDO SI ACQUISTA UNA NUOVA PERIFERICA (AD ESEMPIO, UNA STAMPANTE), NELLA CONFEZIONE SI TROVA SEMPRE UN CD O UN DVD CON I RELATIVI DRIVER (IN GENERALE, UNA PERIFERICA, SE COMPATIBILE CON PIÙ SISTEMI OPERATIVI, AVRÀ BISOGNO DI UN DRIVER PER CIASCUNO DI ESSI) • SE, PER QUALCHE MOTIVO, IL CD O DVD CONTENENTE I DRIVER NON FOSSE DISPONIBILE (PERCHÉ MAGARI SI TRATTA DI UN COMPONENTE USATO E IL DISCO È ANDATO PERDUTO) È POSSIBILE SCARICARE UNA COPIA DEL DRIVER AGGIORNATO, DIRETTAMENTE DAL SITO DEL PRODUTTORE • I SISTEMI OPERATIVI WINDOWS DALLA VERSIONE 95 IN POI POSSIEDONO UNA FUNZIONE DETTA PLUG AND PLAY (INSERIMENTO E AVVIO) CHE ALL’ACCENSIONE DEL COMPUTER VERIFICA LA PRESENZA DI NUOVI COMPONENTI HARDWARE E RICERCA AUTOMATICAMENTE IL DRIVER ADATTO
  • 28.
    IL SISTEMA OPERATIVO Essendocomposto da programmi, il sistema operativo, per poter funzionare deve essere presente nella memoria centrale. Tuttavia i programmi non vengono caricati tutti contemporaneamente in memoria. MEMORIA CENTRALE SOFTWARE DI SISTEMA WWW.TECNOLOGIEINFORMATICHE.TK
  • 29.
    IL SISTEMA OPERATIVO Almomento dell'accensione del computer dall‘hard-disk, viene caricato sulla RAM solo una parte del sistema operativo, detta nucleo, che svolge le funzioni principali, mentre gli altri programmi vengono caricati solo all'occorrenza. La fase di caricamento iniziale del sistema operativo è chiamata in gergo bootstrap. BOOTSTRAP NUCLEO SOFTWARE DI SISTEMA WWW.TECNOLOGIEINFORMATICHE.TK
  • 30.
    IL SISTEMA OPERATIVO L’utenteinteragisce direttamente con il sistema operativo ed è quest’ultimo che traduce al computer le richieste effettuate. SOFTWARE DI SISTEMA WWW.TECNOLOGIEINFORMATICHE.TK
  • 31.
    MS-DOS Il sistema operativodei primi personal computer, costruiti da IBM nel 1981, si chiamava MS-DOS, acronimo di MicroSoft Disk Operating System. Caratterizzato da un’interfaccia testuale detta anche interfaccia a caratteri o a linea di comando. IBM 1981 MS-DOS MicroSoft Disk Operating System SOFTWARE DI SISTEMA WWW.TECNOLOGIEINFORMATICHE.TK
  • 32.
    Mac-OS Nel 1984 Appleha introdotto il primo Sistema Operativo a interfaccia grafica basata su icone e finestre, che facilita enormemente l’uso del computer. APPLE - 1984 IBM SOFTWARE DI SISTEMA WWW.TECNOLOGIEINFORMATICHE.TK
  • 33.
    Windows 10, ilsistema operativo più usato nel mondo Windows 10 approdato sui computer nel 2015 dopo ben 3 anni e mezzo è diventato il sistema operativo più utilizzato al mondo. Attenendoci ad una rilevazione avvenuta a dicembre 2018, possiamo affermare che: • il 39,22% dei computer connessi ad internet utilizza Windows 10. • Al secondo posto c’è Windows 7 con una quota del 36,90%. • Seguono poi con una distanza maggiore Mac OS di Apple con quota 10,65%, • Windows 8 quota 5,33%, • Windows XP 5% e linux 3%. SOFTWARE DI SISTEMA WWW.TECNOLOGIEINFORMATICHE.TK
  • 34.
    UNIX Comprende funzionalità moltopotenti per garantire una gestione stabile ed efficiente di un elevato numero di utenti che contemporaneamente attingono alle risorse di un unico computer. Il sistema operativo UNIX sviluppato nel 1969 permette: • gestione stabile ed efficiente • accesso contemporaneo alla rete di un gran numero di utenti SOFTWARE DI SISTEMA WWW.TECNOLOGIEINFORMATICHE.TK
  • 35.
    LINUX Nel 1991 èstato introdotto il sistema operativo Linux per opera del suo inventore Linus Torwalds. Linux rappresenta uno degli esempi più efficaci di software libero e di progetto open source. Il sistema operativo LINUX sviluppato nel 1991 da Linus Torwalds Software: • Open source (codice sorgente aperto) • gratuito SOFTWARE DI SISTEMA WWW.TECNOLOGIEINFORMATICHE.TK
  • 36.
    LINUX Si differenzia daUnix per la maggiore semplicità di installazione e configurazione. La presenza della componente grafica lo rende più semplice e più intuitivo, tuttavia possiede i pregi di Unix per quanto riguarda sicurezza, stabilità e affidabilità. SOFTWARE DI SISTEMA WWW.TECNOLOGIEINFORMATICHE.TK
  • 37.
    Concetti teorici dibase SOFTWARE APPLICATIVO
  • 38.
    Obiettivi • SAPER ELENCAREALCUNI PROGRAMMI APPLICATIVI PIÙ COMUNI ED IL LORO USO, QUALI: ELABORATORE TESTI, FOGLIO ELETTRONICO, DATABASE, BROWSER WEB, DESKTOP PUBLISHING, CONTABILITÀ
  • 39.
    È costituito daprogrammi sviluppati per consentire all’utente di svolgere particolari compiti utilizzando il computer. IL SOFTWARE APPLICATIVO SOFTWARE APPLICATIVO WWW.TECNOLOGIEINFORMATICHE.TK
  • 40.
    Sono i softwareapplicativi più utilizzati e consentono di scrivere, impaginare e stampare documenti di testo di qualsiasi tipo. GLI ELABORATORI DI TESTO (Programmi di videoscrittura - Word processor) LibreOffice Writer Microsoft Office Word 2010 SOFTWARE APPLICATIVO WWW.TECNOLOGIEINFORMATICHE.TK
  • 41.
    Consentono di eseguirecalcoli ed elaborazioni matematiche e di rappresentare graficamente i risultati. I FOGLI ELETTRONICI SOFTWARE APPLICATIVO WWW.TECNOLOGIEINFORMATICHE.TK
  • 42.
    I PROGRAMMI PERCREARE PRESENTAZIONI Sono utilizzati soprattutto per creare presentazioni multimediali da mostrare in pubblico. Molto utili per chi si occupa di: • Formazione • Marketing Esempi: • Microsoft PowerPoint • LibreOffice Impress • Prezi PRESENTAZIONE SOFTWARE APPLICATIVO WWW.TECNOLOGIEINFORMATICHE.TK
  • 43.
    I PROGRAMMI PERLA GESTIONE DI DATABASE Consentono di memorizzare e gestire una grande quantità di dati. GESTIONE DATABASE I DATABASE consentono di: • Memorizzare • Aggiornare • Organizzare • Cercare • Stampare i dati contenuti negli archivi elettronici SOFTWARE APPLICATIVO WWW.TECNOLOGIEINFORMATICHE.TK
  • 44.
    Sono applicativi specificiper la visualizzazione delle pagine web e la navigazione in Internet. I BROWSER (Programmi per la navigazione Internet) SOFTWARE APPLICATIVO WWW.TECNOLOGIEINFORMATICHE.TK
  • 45.
    I PROGRAMMI PERLA GESTIONE DELLA POSTA ELETTRONICA Sono gli applicativi che consentono di gestire le caselle e-mail per la ricezione e l’invio di messaggi di posta elettronica tramite internet. GESTIONE POSTA ELETTRONICA • Ricezione • Invio • Catalogazione • Archiviazione SOFTWARE APPLICATIVO WWW.TECNOLOGIEINFORMATICHE.TK
  • 46.
    I PROGRAMMI DIDESKTOP PUBLISHING Sono software utilizzati nel marketing, nell’insegnamento, nell’editoria digitale, nel marketing, nel mondo dell’ «immagine» in generale. Applicativi di GRAFICA • Elaborazione immagini • Fotoritocco • Impaginazione SOFTWARE APPLICATIVO WWW.TECNOLOGIEINFORMATICHE.TK
  • 47.
    ALTRI PROGRAMMI APPLICATIVI Sonotantissimi gli applicativi sviluppati per risolvere problemi specifici: programmi per la contabilità, la gestione delle vendite e del magazzino, la gestione del personale, la prenotazione alberghiera, la gestione dei conti correnti bancari, archivio cellulare… Altri Programmi Applicativi SOFTWARE APPLICATIVO WWW.TECNOLOGIEINFORMATICHE.TK
  • 48.
  • 49.
  • 51.
    PROGRAMMA: insieme diistruzioni per far sì che il computer svolga determinate funzioni. Il computer “ragiona” in sistema binario in cui ogni informazione deve essere codificata in una serie composta da sole due cifre: “0” e “1”. Il programmatore scrive il programma in un determinato linguaggio, dopo di che un altro programma (chiamato COMPILATORE) trasformerà automaticamente durante l’istallazione le istruzioni in linguaggio binario rendendole così assimilabili da parte del computer. SOFTWARE OPENSOURCE WWW.TECNOLOGIEINFORMATICHE.TK 1. CHE COSA SI INTENDE PER «OPENSOURCE»
  • 52.
    SOFTWARE OPENSOURCE Il codicebinario viene denominato “CODICE OGGETTO”, mentre il codice con cui è stato sviluppato il software rappresenta il “CODICE SORGENTE”, comprensibile e modificabile da qualunque programmatore che conosca il determinato linguaggio informatico usato. ‘Sorgente’ in Inglese si traduce ‘source’ e sottintende in un'unica parola il sostantivo ‘codice’: è per questo che, per trasposizione, nel gergo corrente italiano è più facile trovare ‘il sorgente’, unendo un articolo maschile con un sostantivo femminile in quanto si fa riferimento al ‘codice sorgente’. WWW.TECNOLOGIEINFORMATICHE.TK 1. CHE COSA SI INTENDE PER «OPENSOURCE»
  • 53.
    SOFTWARE OPENSOURCE La traduzioneletterale di ‘open source’ diviene dunque ‘sorgente aperto’ (e non ‘sorgente aperta’). L’aggettivo ‘open’ sta a significare che il codice sorgente rimane accessibile a chiunque voglia intervenire sul programma, correggerne gli errori (detti in gergo ‘bug’) sorti durante la sua compilazione, aggiornarlo, perfezionare le sue funzioni, oppure semplicemente studiarne i meccanismi e prendere spunto per altri programmi. WWW.TECNOLOGIEINFORMATICHE.TK 1. CHE COSA SI INTENDE PER «OPENSOURCE»
  • 54.
    SOFTWARE OPENSOURCE I primicalcolatori comparvero già nei primi anni 50; rimasero operanti a livello di università e centri militari. Nel 1969, la prima ristretta comunità HACKER venne costretta (dalla rivoluzione culturale in atto in quel periodo) ad uscire dal suo originario isolamento nelle università e nei centri di ricerca e ad affacciarsi al mondo reale. WWW.TECNOLOGIEINFORMATICHE.TK 2. RADICI STORICHE
  • 55.
    SOFTWARE OPENSOURCE Sistema operativoUnix Sviluppatore dei laboratori Bell: Ken Thompson, prima generazione di hacker. Unix era il primo sistema operativo sviluppato in linguaggio C (un particolare linguaggio di programmazione) e non in linguaggio macchina (binario) ed era il primo a ricercare l’idea di portabilità e compatibilità. WWW.TECNOLOGIEINFORMATICHE.TK 2. RADICI STORICHE
  • 56.
    SOFTWARE OPENSOURCE 1969: collegatiper via telematica i nodi dei centri di ricerca informatici di quattro grandi università statunitensi (Los Angeles, Santa Barbara, Stanford, Utah): nacque così ARPAnet, riconosciuta da tutti come l’effettivo embrione dell’Internet dei nostri tempi. WWW.TECNOLOGIEINFORMATICHE.TK 2. RADICI STORICHE
  • 57.
    SOFTWARE OPENSOURCE In questoperiodo apparvero i primi computer in kit di montaggio. È sempre in questo periodo che si cominciò a sentir parlare di BILL GATES (il magnate di Microsoft) il quale ebbe il merito assieme a Paul Allen di aver utilizzato efficacemente il linguaggio Basic per rendere più semplice il funzionamento dei computer Altair. WWW.TECNOLOGIEINFORMATICHE.TK 2. RADICI STORICHE
  • 58.
    SOFTWARE OPENSOURCE Nacque dunquenei primi anni 80 il concetto di personal computer: • impegno degli hacker nel “liberare l’hardware”, • venali interessi economici da parte delle imprese che iniziarono a sentire odore di affari. • La International Business Machine infatti mise sul mercato il suo primo computer da tavolo chiamato appunto IBM-PC; • in contemporanea la stessa scelta di marketing venne compiuta dalla Apple e dalla Atari. WWW.TECNOLOGIEINFORMATICHE.TK 2. RADICI STORICHE
  • 59.
    SOFTWARE OPENSOURCE Soffermiamoci orasugli aspetti più rappresentativi dell’etica hacker. I principi di questa “filosofia sotterranea” hanno influito maggiormente sulle nuove istanze in fatto di copyright del software. WWW.TECNOLOGIEINFORMATICHE.TK 3. LA CULTURA HACKER
  • 60.
    SOFTWARE OPENSOURCE I PUNTICARDINE di questa filosofia: • libertà di accesso alle risorse; • condivisione delle conoscenze e degli strumenti; • cooperazione ed unità nella realizzazione dei progetti utili alla comunità; • semplificazione sia a livello tecnico sia a livello burocratico; • creatività: la progettazione, conoscenza dei sistemi informatici è considerata un’arte; • onore e credibilità: senso dell’onore, della reputazione, della rispettabilità che pervadono la comunità hacker; presenza di un leader che si è guadagnato la credibilità con i meriti e l’anzianità; • un proprio linguaggio originale formatosi con anni di strambe etimologie e distorsioni linguistiche (tratte magari da termini ultra-tecnici); • spirito ironico e dissacratorio che fa apparire spesso come goliardiche anche le incursioni più fastidiose. WWW.TECNOLOGIEINFORMATICHE.TK 3. LA CULTURA HACKER
  • 61.
    SOFTWARE OPENSOURCE RICHARD M.STALLMAN, abile ed esperto programmatore indipendente, appartiene a quella prima generazione di hacker, è il primo a muoversi concretamente nella direzione del risveglio delle coscienze. Nel 1983 poteva già vantare: • una laurea in fisica cum laude • una decina d’anni d’esperienza come programmatore (nel 1971 era stato assunto nel laboratorio di Artificial Intelligence del MIT) Aveva avviato la prassi di distribuire gratuitamente e liberamente i suoi programmi, incoraggiando chiunque a modificarli e migliorarli: fu questa la sorte dell’Emacs, il diffusissimo programma di videoscrittura da lui stesso creato. 4. STALLMAN E IL FREE SOFTWARE WWW.TECNOLOGIEINFORMATICHE.TK
  • 62.
    SOFTWARE OPENSOURCE • ribellionecontro i nuovi criteri di diffusione del software; • Stallman si sentiva l’ultimo vero hacker sopravvissuto al cambiamento del suo habitat naturale. • Nel 1983 decide di abbandonare il MIT, per dedicarsi a progetti personali: primo fra tutti, la realizzazione di un sistema operativo di tipo Unix che fosse però dall’impostazione esclusiva del copyright e distribuibile liberamente: nasce il PROGETTO GNU, acronimo ricorsivo che sta per GNU’S NOT UNIX (GNU non è UNIX) con un’espressa vena di antagonismo e di sfida. WWW.TECNOLOGIEINFORMATICHE.TK 4. STALLMAN E IL FREE SOFTWARE
  • 63.
    SOFTWARE OPENSOURCE Free SoftwareFoundation • organizzazione no-profit mirata alla raccolta di fondi, al coordinamento dei progetti e alla sensibilizzazione del popolo dell’informatica. • verso la fine degli anni 80 il messaggio della Free Software Foundation (FSF) poté raggiungere gli hacker di vecchio stampo sparsi per il mondo, che erano rimasti anch’essi disorientati e isolati dal cambiamento. Richard Stallman, fu il primo a formalizzare il concetto di software libero. Tale software deve offrire alcune libertà fondamentali per essere considerato tale: • Libertà 0, libertà di eseguire il programma per qualsiasi scopo, senza vincoli sul suo utilizzo; • Libertà 1, libertà di studiare il funzionamento del programma, e di adattarlo alle proprio esigenze; • Libertà 2, libertà di ridistribuire copie del programma; • Libertà 3, libertà di migliorare il programma e di distribuirne i miglioramenti. Il software libero è accompagnato da una licenza che definisce in termini legali le libertà garantite. WWW.TECNOLOGIEINFORMATICHE.TK 4. STALLMAN E IL FREE SOFTWARE
  • 64.
    SOFTWARE OPENSOURCE Free SoftwareFoundation • Stallman decise che GNU non sarebbe stato di pubblico dominio. • Fu scelto di proteggere il prodotto con un nuovo tipo di licenza, chiamata da Stallman e dai suoi collaboratori GPL (General Public Licence), che chiarisce in termini legali cosa gli utenti possono fare e non fare con il software. • La licenza fu scherzosamente detta "copyleft", un gioco di parole fra il diritto d'autore ("copyright") e la contrapposizione dell'idea di Stallman ("right" significa anche "destra", mentre "left" che significa sia "sinistra", sia "concessione"). • Il "copyleft" fu chiamato da Stallman "permesso d'autore", in modo da distinguerlo dal "diritto d'autore", concetto strettamente correlato con il copyright. Stallman riferendosi al «copyleft» afferma: «Il software è coperto da copyright e gli autori danno il permesso agli utenti di studiarlo, modificarlo, apportare dei cambiamenti. Ma quando lo ridistribuite dovete farlo a certe condizioni, né più né meno. In questo modo le persone a cui lo darete saranno in grado, se vorranno, di cooperare con gli altri utenti. In questo modo, dove va il software, va anche la libertà». WWW.TECNOLOGIEINFORMATICHE.TK 4. STALLMAN E IL FREE SOFTWARE
  • 65.
    SOFTWARE OPENSOURCE Nel 1990il sistema GNU era quasi ultimato: mancava ancora il "kernel", cioè l'insieme di programmi base che consentono la gestione delle risorse fondamentali come l'unità di calcolo e la memoria centrale. "Avevamo appena iniziato a lavorare sul kernel, quando arrivò Linus Torvalds", racconta Stallman. Linus Torvalds, uno studente ventenne dell'università di Helsinki, aveva sviluppato un kernel che qualcuno riuscì a far funzionare molto velocemente con GNU. WWW.TECNOLOGIEINFORMATICHE.TK 5. L’ARRIVO DI LINUX
  • 66.
    SOFTWARE OPENSOURCE Linus avevadeciso infatti di creare un sistema simile ad UNIX, che aveva conosciuto presso l'università, per farlo "girare" sul suo nuovo computer. La sua "creatura" fu chiamata Linux, e dal 1996 ebbe come mascotte il simpatico pinguino chiamato "Tux". WWW.TECNOLOGIEINFORMATICHE.TK 5. L’ARRIVO DI LINUX
  • 67.
    SOFTWARE OPENSOURCE Tra ipunti di forza dell’utilizzo del software libero si annoverano sicuramente: l’affidabilità, l’efficienza, la sicurezza e la gratuità. 1. Affidabilità: il software libero è in primo luogo affidabile. Nel senso che è molto stabile, ed è difficile che presenti errori o bug per il semplice fatto che, essendo i codici sorgente disponibili per tutti, migliaia di programmatori possono leggere il codice sorgente, aumentando esponenzialmente le possibilità di scoprire eventuali problemi. Al contrario, le aziende che vendono software senza rendere disponibile il codice sorgente, rilasciano correzioni dopo lunghi lassi di tempo, che spesso sono incluse nel nuovo prodotto che l'utente può ottenere solo dietro pagamento. VANTAGGI DEL SOFTWARE LIBERO WWW.TECNOLOGIEINFORMATICHE.TK 6. VANTAGGI E SVANTAGGI DELL’USO DEL SOFTWARE LIBERO
  • 68.
    SOFTWARE OPENSOURCE Tra ipunti di forza dell’utilizzo del software libero si annoverano sicuramente: l’affidabilità, l’efficienza, la sicurezza e la gratuità. 2. Efficienza: il software libero è in generale molto efficiente, cioè è in grado di "girare" anche su computer abbastanza vecchi. Ciò porta con sé due vantaggi: I. in primo luogo permette di risparmiare tanti soldi sull'acquisto di una nuova macchina ed evitare di contribuire a far aumentare i tecno-rifiuti, che sono tra i più dannosi per l'ambiente (chi l'avrebbe mai detto: il software libero è anche amico dell'ambiente!); II. in secondo luogo permette a chi possiede nuove macchine di lavorare in maniera molto più rapida. Il vantaggio sarebbe anche dei produttori di computer, a pensarci bene: potrebbero infatti produrre macchine di "basso profilo" che, equipaggiate con software libero, possono fare più o meno quello che facevano i computer vecchi. WWW.TECNOLOGIEINFORMATICHE.TK VANTAGGI DEL SOFTWARE LIBERO 6. VANTAGGI E SVANTAGGI DELL’USO DEL SOFTWARE LIBERO
  • 69.
    SOFTWARE OPENSOURCE 3. Sicurezza:il software libero è sicuro, solo per fare un esempio, un utente di GNU/Linux non deve preoccuparsi di contrarre virus mentre naviga in rete o scarica la posta elettronica, semplicemente perché non esistono (o comunque sono ben pochi) virus destinati ad attaccare certi sistemi. Il vantaggio della sicurezza deriva ancora una volta dal lavoro della comunità di programmatori, che sono sempre alla ricerca di vulnerabilità nel software da correggere. 4. Gratuità, senza pirateria: sul piano pratico è importante considerare un altro importante vantaggio del software libero: nella maggior parte dei casi è gratuito. WWW.TECNOLOGIEINFORMATICHE.TK VANTAGGI DEL SOFTWARE LIBERO 6. VANTAGGI E SVANTAGGI DELL’USO DEL SOFTWARE LIBERO
  • 70.
    SOFTWARE OPENSOURCE 1. L'utentefinale deve avere una solida (o almeno basilare) competenza informatica 2. deve conoscere a sufficienza il sistema operativo con cui interagisce per poter proficuamente operare nell'ambito di software libero. Le grandi aziende invece vogliono esattamente il contrario: la loro politica è rivolta a creare ed allargare un tipo di utenza "ignorante", che si abbandoni alla guida rappresentata dal produttore. WWW.TECNOLOGIEINFORMATICHE.TK SVANTAGGI DEL SOFTWARE LIBERO 6. VANTAGGI E SVANTAGGI DELL’USO DEL SOFTWARE LIBERO
  • 71.
    SOFTWARE OPENSOURCE Il softwarelibero, a differenza di quello proprietario, oltre a creare una benefica cultura del dono e della condivisione, stimola il ragionamento e la creatività. Naturalmente non bisogna essere spaventati da queste considerazioni se si è deciso di intraprendere un viaggio nel mondo del software libero: tutte le distribuzioni GNU/Linux attuali hanno una interfaccia grafica molto semplice, funzionale e gradevole che rende, specie per l'ex utente Windows, meno "traumatico" il passaggio (è il caso della famosa distribuzione "Ubuntu", nota per la sua grafica e per la sua semplicità di utilizzo attraverso interfaccia grafica). WWW.TECNOLOGIEINFORMATICHE.TK SVANTAGGI DEL SOFTWARE LIBERO 6. VANTAGGI E SVANTAGGI DELL’USO DEL SOFTWARE LIBERO
  • 72.
    SOFTWARE OPENSOURCE Il softwarelibero, a differenza di quello proprietario, oltre a • creare una benefica cultura del dono e della condivisione, • stimola il ragionamento e la creatività. Naturalmente non bisogna essere spaventati da queste considerazioni se si è deciso di intraprendere un viaggio nel mondo del software libero: • tutte le distribuzioni GNU/Linux attuali hanno un’interfaccia grafica molto semplice, funzionale e gradevole che rende, specie per l'ex utente Windows, meno "traumatico" il passaggio (è il caso della famosa distribuzione "Ubuntu", nota per la sua grafica e per la sua semplicità di utilizzo attraverso interfaccia grafica). WWW.TECNOLOGIEINFORMATICHE.TK PER CONCLUDERE 6. VANTAGGI E SVANTAGGI DELL’USO DEL SOFTWARE LIBERO
  • 73.
    SOFTWARE OPENSOURCE Fonti erisorse: • Articolo «GNU/Linux: la rivoluzione culturale», in http://www.megalab.it/4394/gnu-linux-la-rivoluzione-culturale. • Tesi di Simone Aliprandi «Opensource e opere non software», tesi di laurea in giurisprudenza dell'Università di Pavia discussa nell’anno accademico 2002-2003. • Sito: www.tecnologieinformatiche.tk di Salvatore Cianciabella. • Revolution OS: documentario statunitense del 2001, diretto da J.T.S. Moore. Nel film si ripercorrono venti anni di storia di GNU, Linux, del software libero e dell'open source. • Revolution OS II: questo libro e questo film sono idealmente il seguito di Revolution OS. Accanto al film, il libro raccoglie un gruppo di saggi che approfondiscono gli stessi temi, del curatore Arturo Di Corinto, di Raffaele Meo, Richard Stallman, Lawrence Lessig, Eric Kluytens. • Intervista a Richard Stallman, fondatore della «Free Software Foundation» e ispiratore del sistema operativo per computer Gnu-Linux in http://dicorinto.it/testate/il-manifesto/codici-ribelli-la-liberta-corre-sulla-tastiera-il-manifesto-20- marzo-2003/ • «Perché scegliere il software libero nella didattica». Intervista ad Antonio Bernardi, responsabile del progetto “Software libero nella scuola”, in http://linuxdidattica.org. 6. VANTAGGI E SVANTAGGI DELL’USO DEL SOFTWARE LIBERO