Project Report
(2021-2022)
APSU,REWA(M.P.)
SUBMITTED BY GUIDED BY
OM PRAKASH NITYA VISHKARMA MAM
Page 1 of 38
CERTIFICATE
This is to certifiy that OM PRAKASH has completed
his Major Project work for during the academic year
2021-2022 in the partial fulfillment of the award of
PGDCA I SEMESTER.
Interanal Examiner External Examiner
Page 2 of 38
CERTIFICATE
This is to certifiy that MR.OM PRAKASH has
completed his Major Project work for during the
academic year 2021-2022 in the partial fulfillment of the
award of PGDCA I SEMESTER.
Project Guide Principal
(Ms. NITTYA VISHKARMA MEM) (Mr.S.R.AHIRWAR SIR)
Page 3 of 38
Self Certificate
I hereby declared that the all project works entitled
Has been successfully completed by us
In partial fulfillment for the
POST GRADUATE DIPLOMA IN COMPUTER APPLICATION
(PGDCA)
Awarded By
APSU,REWA (M.P.)
During the academic session 2021-2022underguidance of
Ms.NITTYA VISHKARMA MEM
This project has not been submitted for the award of any
examination.
Candidate
OM PRAKASH
Page 4 of 38
ACKNOWLEDGEMENT
We wish to acknowledgement with deep gratitude the
valuable assistance receivedby us form our guide Ms.
NITTYA VISHKARMA who guided and encouraged us
throughout the development of thi project . We would like to
very many thanks Mr.RAVI PANDEY for his valuable
suggestion. It is due to encouragement provided by him that
project could its final stage .
We also acknowledge our to Mr. NITTIN SHUKLA
(Director) other lecturer’s friends . who us in the
satisfactory completion of this project .
Finally we specially thenks our parents and the near
once who are the another of our lives for their support and
understanding.
OM PRAKASH
Page 5 of 38
DECLARATION
We hereby affirm that the project report titled “ONLINE
SMART CITY PROJECT” Submitted by us to MAHATMA
GANDHI COLLEGE affiliated by A.P.S.U. REWA (M.P.)
for consideration of POST GRADUATE DIPLOMA IN
COMPUTER APPLICATION (PGDCA) embodies our
work, except the and suggestions received during the
work which has been duly acknowledged.
OM PRAKASH
Page 6 of 38
CONTENTS
1, Introduction
Page 7 of 38
ABSTRACT
Idea of smart cities is to provide data Driven solutions to Social problems Specific to
urban area in the country. World Population keeps expanding; increase in urbanism
brings population explosion in urban areas. Going forward Solution based on data with
help of technology is a best Solution for the ease Governance. The Project reveals
about Indian Government Initiatives on Smart cities, Secureness in Smart city and a
Secured Smart city with a UUID tracking system.
Page 8 of 38
Introduction
1. Executive summary
The Population Explosion is very high, urbanism keeps increasing the
Population Exponentially brings complex in Management. By 2030, the world's
population is projected to be 8.5 billion and increase to 9.7 billion by 2050 and
11.2 billion by 2100.
According to PRB Projects on world Population statistics, the world population
would hit the 10 billion mark in 2053 if the assumptions underlying PRB’s 2050
projections are applied to subsequent years. PRB’s projections show Africa’s
population will reach 2.5 billion by 2050, while the number of people in the
Americas will rise by only 223 million to 1.2 billion. Asia will gain about 900
million to 5.3 billion, while Europe registers a decline from 740 million to 728
million
People marching towards cities: Half of humanity today lives in cities. Many
cities are experiencing exponential growth as people move from rural areas in
search of better jobs and education. Consequently, cities' services and
infrastructures are being stretched to their limits in terms of scalability,
environment, and security as they adapt to support this population growth.
Visionaries and planners are thus seeking a sustainable, post-carbon economy
to improve energy efficiency and minimize carbon-emission levels. Along with
cities' growth, innovative solutions are crucial for improving productivity
(increasing operational efficiencies) and reducing management costs.
Urbanization and people flooding in Cities Brings threat socially and
economically in future like shelter, security, Transportation, energy, health,
Food, Education etc. City planning and optimizing the resources effectively is a
Big Challenge ahead of us, To overcome the issue in future , Smart Solution
has been identified with the help of the emerging technology (ICT) information
and Commination Technology Growth
In Corporate and industrial World it’s been a Data Era and Data Driven
approach becomes very popular and efficient. Everything is Data, The Physical
measurement are Converted in to Decimal (binary) data, It helps to Monitor,
Control and helps efficiently to take a Decision . The Idea is to integrate data
from advanced sensor Networks and the Big Db which can handle the data
brings a smarter solution.
Page 9 of 38
Smart City is a Data Driven Solution for managing people, resources of the city
effectively which helps in Monitoring and controlling the resources and helps to
take Socio – economic decision from data in a smarter way . World moves
towards the transparency and open ness the open sources, open standards and
the Google’s open source android chromes success is evidence.
The Process of Collected data and Make a Decision from a Data Base is
segregated in to into three Phases.
.
Page 10 of 38
Urbanization in statistics according to 2011 senses.
1 Delhi Delhi 21,753,486 11 Kanpur Uttar Pradesh 3,920,067
2 Mumbai Maharashtra 20,748,395 12 Lucknow Uttar Pradesh 3,901,474
3 Kolkata West Bengal 14,112,536 13 Nagpur Maharashtra 3,497,777
4 Chennai Tamil Nadu 8,696,010 14 Ghaziabad Uttar Pradesh 3,358,525
5 Bengaluru Karnataka 8,499,399 15 Indore Madhya
Pradesh
2,967,447
6 Hyderabad Telangana 7,749,334 16 Coimbatore Tamil Nadu 2,851,466
7 Ahmedabad Gujarat 6,240,201 17 Thiruvanant
hapuram
Kerala 2,687,406
8 Pune Maharashtra 5,049,968 18 Patna Bihar 2,046,652
9 Surat Gujarat 4,585,367 19 Kochi Kerala 2,117,990
10 Jaipur Rajasthan 3,073,350 20 Kozhikode Kerala 2,030,591
Page 11 of 38
Project Summary
The Project is to analyse and discuss about the different dimensional, technical and
commercial aspects of the Security solutions in the smart city.
Increase in Population and urbanization results in a Question,
“How secured we are in the city?”
The technology advancements brings the Complexity like wireless sensor Networks,
IOT, M2M, LTE, 5G Big Data, increases Challenges and Concerns on Data Security,
Data Privacy. The security in smart city brings various aspects like urban security,
Security for the people, Women’s safety, children’s , adults, Terror attacks, Accidental
prevention, Emergency scenarios, information security, Data Convergence, Data
Privacy, Citizen tracker Solution based on nations Unique identifier..
Business analysis with the emerging security products, Competitive analysis of
solutions. Business opportunities for the SMES and the Players on the Smart city
Secured solutions.
According to Gartner BA Report the Connected Intelligent Devices in Smart cities. The
intelligent Devices are smaller, cheaper and the volume of Production is very high. That
results in the less secured network easy to hack and patch. The defense mechanism
has to be increased in networks.
Page 12 of 38
The Layered technical outline for Smart city diagram:
Technically using intelligent device which has the RFIDs, LoRA, LoWAN, Bluetooth
connected to the open Wi-Fi hotspots , LTE etc. we tap the data using wireless sensor
networks and the collected data stored in a DB which provides a detailed analysis using
Modern data science techniques like analytics and dash board provides a better view of
the problems which helps us to take decisions and provide solutions accordingly. The
Complete system brings a transparency to the top level about the field situations in an
automated way.
Page 13 of 38
ENEGRY GRID DASHBOARD
PORTAL
TRANSPORT
7. Index
SAFETY AND SECURITY
EDUCATION
SMART BUILDINGS
DATA ACQUISATION
ANDCOLLECTION
EMBEDED technology
RFID,IOT,Wreless
SensorNetworks,
M2M,LTE,5G
DATA STORAGE
DATA CONVERGENCE
POINT USING
BIGDATA
TECHNOLOGY
TECHNOLOGY
Layered Approach for smart cities planned to be followed by the Municipal Corporations
is India.
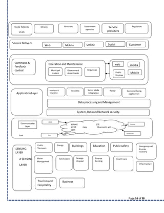
Page 14 of 38
Stake holders/ Citizens Ministers Government
agencies
Users
Service
providers
Regulators
Command&
feedback
control
Operation andMaintenance web media
Municipal
leaders
Government
departments
Regulators
Public
Displays
Mobile
HOME
Communication
Layer
WIMAX
wired
CAT5
LTE
Bluetooth, wifi
Business
OAN
Government
Road CITY
Service Delivery
Online Social Customer
Mobile
Web
Data processingand Management
System, Dataand Network security
Application Layer
Interfaces &
Integration
Analytics Social Media
Integration
Portal Customerfacing
application
Energy
Water
Management
Buildings Education
Solid waste Sewage
disposal
Publicsafety
Finance
Banking
Public
Transport
Health care
Emergencyand
disaster
recovery
Infrastructure
SENSING
LAYER
A SENSING
LAYER
Tourismand
Hospitality
Business
Page 15 of 38
The city becomes smart by having Safety and Security, Preventive measures hands
together.
Safety and Security in smart city
In a Smart City following are the action items are the key items to be considered for a
Safer Environment and it could helps to build confidence about the City among the
Residents and Tourists, visitors of the city,
 Safeguarding Citizens for Crimes
 Reduction in crime rates
 Safety against Women, Children’s, Adults
 Accidents Prevention
 Accident recovery
 Emergency situations handling
 Natural Disaster
 Cyber Crimes
 Safety to the foreigners visiting India and Indian Cites
Page 16 of 38
This Project reveals about,
 How India is safer globally?
 An analysis on, what are the cities having high Crime rates in India?
 A Detailed analysis on how we make the higher crime city to be a safest City in
India?
 An Analysis on the smart cities on Globe like Daovo, Philippines, Kormoy, China
and Dubai who have problems on safety and security.
 Our Recommendations for the Indian Smart City.
 We will see the detailed analysis on Crime rates and the Classification of the
Crimes in the India states.
 We have analysed the problems and solutions followed by the existing smart
cities globally.
 Our research is based on the Crime statistics from CBI (Central Bureau of
Investigation , India)
 We took a State which has higher Crime rates from te statistical Data.
 According to Indian Government the plan of Implementation of smart cities, we
consider the city in the concern state which has higher crime rates.
 We proposed our solution.
 Recommendation to make the city safer and secured down the line. Based on
the implementation and Results from the field further; we will recommend the
solution for the smart cities across the Nation.
Page 17 of 38
RFID
 M2M
 WSN
 Mobile phones
 Embedded Devices with Open OS
 Wi-Fi, WIMAX
 LTE, 3G, CDMA
 Autonomous Vehicles
 Increase in automation
 Open DB
 Big Db
Our Challengesaheadin the smartcity are as follows:
 New Technologies (System, Devices, and Open Source Kernels) deployed with
or without any security testing.
 Ease of use and Quick deployments.
 Mostly Wireless.
 Interoperability issues.
 Lack of certification of Products.
 Attacks
 Hackers
 Frequency reusing issue.
 Duplication of Data.
 Our project deals with the Security aspect in the smart City.
 The security in a city.
Page 18 of 38
Literature review
What is smartcity?
Smart city is a Composition of following factors, adding intelligence with the help of
technology and making an efficient environment to govern the people globally. Industry
has been keeps changing dynamically, country which invites and creates a peaceful
environment to business grows faster. The GDP of India has been keeps growing with
lot of new policies and regulatory. SMART City being a smart move for the Foreign
Direct investments (FDI) .Experimenting new revenue model which increases the
revenue of the nation strategically.
What is SmartEnergy?
Smart energy uses digital technology through advanced meter infrastructure (AMI),
distribution grid Management, and high-voltage transmission systems, as well as for
demand response for the Intelligent and integrated transmission and distribution of
power.
What is SmartBuilding?
Smart buildings are green, energy efficient, and intelligent, with advanced automated
infrastructure that controls and manages aspects such as lighting and temperature,
security, and Energy Consumption independently or with minimal human intervention.
What is SmartMobility?
Smart mobility enables intelligent mobility through the use of innovative and integrated
technologies and solutions, such as low emission cars and multimodal transport
systems.
What is Smarttechnology?
Smart technology will connect the home, office, mobile phone, and car on a single
wireless IT Platform. Smart technology includes adoption of a smart grid system, smart
home solutions, a high-speed broadband connection, and roll-out of 4G technology.
Page 19 of 38
What is Smarthealthcare?
Smart healthcare is the use of e-Health and m-health systems and intelligent and
connected medical Devices. It also involves the implementation of policies that
encourage health, wellness, and wellbeing for its citizens, in addition to health
monitoring and diagnostics as opposed to treatment.
What is Smartinfrastructure?
Smart infrastructure includes intelligent and automated systems that manage,
communicate with, and integrate into different types of intelligent infrastructure, such as
energy grids, transportation networks, water and waste management systems, and
telecommunications.
What is Smartgovernanceand smarteducation?
Smart governance and smart education includes policies and digital services from the
government that help and support the adoption of green and intelligent solutions
through incentives, subsidies or other promotions.
What is Smartsecurity?
Smart security includes technology and solutions such as video surveillance, public
safety LTE, and Managed security services that are designed to protect people,
property, and information.
What are Smartcitizens?
Smart citizens possess interest in embracing smart and green solutions in daily
activities.
Page 20 of 38
Convergence is FUTURE
Ideally the Departments/data Convergence brings a smarter way to handle the
problems effectively. The transportation Converge with tourism and hospitality, security,
water management, solid waste management keeps a clear track on the problem and
brings easiness to the users and stake holders.
Converged, Meaningful data will create a more easiness for:-
 Government Services
 Tracking
 Monitoring
 Diagnosis and
 Predictive analysis
 City Planning and security
USE CASES
 The Ticket taken by the traveller should use a single card system for his entire
travel
 The Bill payment of the energy, Mobile bills, water bills, taxes, rentals, Bus tickets
should be converged at one point.
 The education, sanity, health, security has to be tied up one among other.
 License, Mobile number, IT, ADHAR card, Ration card, Bank account number to
mapped together to reap higher benefits.
 Tourism: Foreigner who visits India, using converged services feel safer and
easier.
Page 21 of 38
Smart City Plan in India
The smart city announcement has been announced by the Indian Government.
The basic smart city requirement is the Network Infrastructure. Being vast nation, The
plan of the Government is to be bringing down Regional basis. The Municipal
Corporation provided their requirement with a Proposal to the central government. The
Proposal Winning and the High Performing active Municipal Corporation win the deal
and the announcement of smart city lay stone has been passed on for the states across
the Nation.
The Plan was to implement the smart city mission by three Phases.
1st Phase – 20 cities
2nd Phase – 13 cities
3rd Phase – 17 cities
The following are the events that happened in India over the period of 3 years which
provides info on gradual improvements on the infrastructural building Plan across the
nation.
Year Government Layouts /Plans For Smart city Infrastructure
2009 ADHAR CARD introduction
2014 Honorable PM’sForeign Visitstorise Foreign Funds, Bankaccountsforall
2015 Smart cities Awas Yojana Mission
2015 99%Indian house holds have bank accounts
2016 Adhar card Act 2016
2016 Lauches JiOFor Free Data, india’slargest648 MW solarplantinauguration.
2016 Demonitization,smart citywork launchon20 cities.
2017 Virtual Currency -Transparency in Transaction
2017 wallet evolution(paytm,AirtelMoney,Vodofone wallet)
2017 Price war Between telcos
2017 Idea Vodofone convergence
2017 Relince and F1 Colloberatin on Fiber for IPTV
2017 BSNL on5G infrastructure Procurement
Page 22 of 38
Analysis of Existing smart city in Developed Countries
Davao City, the biggest city in the Philippines, is the first in the country to use
technology- IT based monitoring system in answering its issues on public safety
PROBLEM STATEMENT,
It was hard to keep an eye on a city to check the crime rates, crime and other
emergencies with 2400 km square area with one million population.
SMART SOLUTIONS,
Technology: Intelligent Operations Center (IOC) to support its existing public safety
and security command center. The IOC now provides the Public Safety and Security
Center (PSSCC) a centralized dashboard view that allows the authorized government
bodies (including multiple local government agencies such as police, fire, and anti-
terrorism task force) to use analytics software and monitor events and operations in
real-time. Today, the solution answers the city’s four main pillars of public safety which
are: crime prevention, emergency response, threat prevention and response, and traffic
management.
analytics software, multi-channel unified communication (that includes an early-warning
system for key risk indicators), and GPS location tracking.
departments will be alerted of emergency in specific locations (like if there’s fire, bomb
threat, etc.). This now will result in faster response times for the department in-charge of
the situation.
BENEFITS,
Philippines define different elements for its city to become smart stated below:
CITY PLANNING SMART,
Creative construction; Flood risk management; Landscaping construction; Modern
construction concept; Resilience city design; Urban design; Sewerage management
systems; Smart city management; Smart electricity; Smart society and Others.
Public safety is a government responsibility that is tough to oversee as it covers vast
areas of concern such as traffic, crime, and other emergencies. But today, as the tech
Page 23 of 38
industry works together to create smarter cities, taking charge of such aspects can now
be more manageable.
Davao City, the biggest city in the Philippines, is the first in the country to use
technology in answering its issues on public safety. There is no doubt that keeping an
eye on a city that spans over 2,400 square kilometers and has over one million in
population can be demanding. So the local government tapped IBM Philippines on a
PHP 128 million ($3 million) project to enhance their public service initiatives. The
agreement was for IBM to provide the Intelligent Operations Center (IOC) platform that
will support its existing Public Safety and Security Command Center (PSSCC). And
after a year of implementation, the Davao City government and IBM have announced
that the IOC is now operational.
UNIFIED PLATFORM,
The IOC now provides the PSSCC a centralized dashboard view that allows the
authorized government bodies (including multiple local government agencies such as
police, fire, and anti-terrorism task force) to use analytics software and monitor events
and operations in real-time. Today, the solution answers the city’s four main pillars of
public safety which are: crime prevention, emergency response, threat prevention and
response, and traffic management.
Through the live feeds from CCTVs and the unified communication tools, respective
departments will be alerted of emergency in specific locations (like if there’s fire, bomb
threat, etc.). This now will result in faster response times for the department in-charge of
the situation.
This is made possible by the varied tools that IBM has provided such as video analytics
software, multi-channel unified communication (that includes an early-warning system
for key risk indicators), and GPS location tracking.
According to Davao City mayor Sara Duterte, this move is part of their vision to build a
safer city that will help the city become a center of growth. This makes sense as it is
considered the business capital of the southern region.
This kind of solution is a first in the Philippines, but IBM has already collaborated with
over 2,000 cities worldwide for the same implementation.
Page 24 of 38
Karamay, China: Building the Safest City
Karamay launched a joint program with IBM to become a "smart city". The concept,
proposed by IBM, is based on technologies such as the Internet of things and cloud
computing, and embraces transportation, healthcare and public security. The remote oil
town of Karamay in Northwest China's Xinjiang Uygur autonomous region is adopting
cutting-edge technology to become a "smart city" in order to make life easier for
residents and improve local administration
PROBLEM STATEMENT,
The currently working non-smart legacy surveillance platform lacks video processing
capability, resulting in unclear images and low work efficiency. The existing information
systems are isolated, making it difficult to centrally manage video surveillance products
and achieve multi-platform interconnection and collaboration. As a result, intelligent
analysis of massive data and effective data mining are impeded.
SMART SOLUTIONS,
 Every bus station in Karamay is equipped with an electronic screen displaying
information about the arrival of the next bus. Residents can even check the exact
time a bus will arrive on their mobile devices.
 The solution aims at building the safest city service cloud based on the unified
safest city platform which can interconnect with the Police Geographic
Information System (PGIS) to implement a wide assortment of smart services,
including preventive maintenance of video, behavior analysis, facial recognition,
video summary, quick search, image sharpening, and case investigation
analysis.
 The project aims to provide information and services on mobile terminals, means
that Karamay will be covered by a web of 2G, 3G and Wi-Fi networks.
BENEFITS,
Unified monitoring and optimized camera distribution: enables collaboration and linkage
of multiple peripheral units (PUs) and multi-platforms; able to deploy strategically by
connecting the system with the public security system
Improved work efficiency: extensive use of intelligent analysis and 3D module display in
urban management has increased the work efficiency by 40%.
Page 25 of 38
Research on Particular City to make it Smart City:
We started researching Chennai; it has been announced by Indian Government.
According to the Crime rate of CBI India, Tamil Nadu ranked first.
The Analysis brings a clear picture about the city on various dimensions,
1. Demographic Profile
2. Economic Profile
3. Infrastructure Status
4. Political Profile: Leadership and Administrative Structure
5. Performance of Urban Local Body (ULB)
6. Finance and Health
7. Capacity: Track Record & Initiatives
1. DemographicProfile:
Indicator City (Municipal State (Urban) India (Urban)
Corporation)
Total Population 4646732 34917440 377,106,125
Total Population ofUA (if) 8653521
Share of ULB population in District Urban population
(%) 100.00
Population Growth Rate (AEGR) 2001-11 0.67 2.39 2.76
Area (sq.km)* 175
Share of ULB area in district (%)*
#
100.00
Densityof population (person per sq.km)* 26553
Literacy Rate (%) 90.18 87.04 84.11
Schedule Caste (%) 16.78 14.21 12.60
Schedule Tribes (%) 0.22 0.38 2.77
Youth, 15 - 24 years (%) 17.17 17.12 19.68
Slum Population (%) 28.89 23.15 17.36
Working Age Group, 15-59 years (%) 68.52 67.23 65.27
Page 26 of 38
2. EconomicProfile:
Indicator City (Municipal State (Urban) India (Urban)
Corporation)
Per Capita Income (Rs.) at 2004-05 constant price
* 57706 53507 Rs. 35, 947
a
Urban Poverty Ratio (% of urban population)** 2.34 6.6 13.7
Unemployment Rate,2011-12*** 2.32 2.7 3.4
Work Participation Rate,2011-12*** 40.54 39.2 35.5
Work Status, 2011-12 (%) ***
Self-employed: 25.54 34.3 42.0
Regular/wage salaried employees: 65.79 43.2 43.4
Casual labour: 8.66 22.5 14.6
Sectoral Distribution ofWorkers,2011-12 (%) ***
Primary 1.33 11.2 7.5
Secondary 27.24 37.3 34.2
Tertiary 71.43 51.5 58.3
Workers Classified byMajor Occupation,2011-
12(%)
***
Legislators, senior officials and managers 18.71 13.5 15.8
Professionals 13.27 7.4 8.8
Technicians and associate professionals 9.64 6.4 6.7
Clerks 3.28 3.9 5.0
Service workers and shop and marketsales
workers 10.62 12.4 14.7
Skilled agricultural and fisheryworkers 1.19 5.0 4.6
Craft and related trades workers 16.45 26.1 19.2
Plant and machine operators and assemblers 12.98 10.1 9.2
Elementaryoccupations 13.87 15.1 16.1
Workers not classified byoccupation 0.00 0 0.1
Primary Commodity Manufactured
#
Readymade Garments
Leather Goods
Automobile
Components
Page 27 of 38
3. InfrastructureStatus:
Indicator City (Municipal
State
(Urban) India (Urban)
Corporation)
% of households with access to tap water (from 84.08 66.29 84.14
treated source) within Premises
% of households with access to electricity 99.08 96.11 92.68
% of households having toiletfacilities within 94.57 66.48 72.57
premises
% of household Waste water outletconnected to 97.27 74.94 81.77
drainage
Type of sewerage system*
Under ground
sewerage
system
Type of solid Waste system* Door to Door
% of households with access to computer/laptop
with internet 19.64 7.55 8.27
withoutinternet 12.51 9.25 10.40
% of households with access to mobilephones 62.25 67.26 64.33
Ownership Pattern of Housing (%)
Owned 47.22 57.45 69.16
Rented 51.14 40.21 27.55
% of households living in congested houses 39.96 38.91 32.94
Indicator City (Municipal Corporation)
No. of Hospitals per 1,00,000 people * 1
No of Schools per 1,00,000 people
Primary 28
Middle 19
Secondary 24
College 2
Page 28 of 38
5. Performanceof Urban Local Body (ULB):
Credit and Tax
CreditRating of ULBs (As on Nov 2012)* BBB+
Property Tax
#
Coverage (%): 85%
Collection Efficiency(%): 90%
Amount(Rs.): Rs.495.18 crore (2013-14)
E-governance& Computerization in ULB
Reform
Status (implemented, in progress and any
comment)
Property Tax* Implemented
Accounting* Implemented
Water Supply & Other Utilities* Implemented
Birth & Death Registration and Health
programmes* Implemented
Citizens' Grievance Monitoring* Implemented
Personnel Management System* Implemented
Building Plan Approval* Implemented
e-Procurement* Implemented
Can Citizens pay their bills and Taxes at citizen Only on CFC
facilitation centre (CFC)?
#
Does ULB has facility to Accept Online Payments
#
Yes
What is the E-mail Softw are being used in the
UL
#
B
NIC
Are ULB offices connected with each other through
local Yes
area network (LAN)/ wide area network (WAN)
#
Do you have access to State Data Centre (SDC)? No
Does the ULB have their ow n w ebsite
#
Yes
Implementation of 74th CAA Only 1 function is to be transferred i.e fire services
Page 29 of 38
Architecture of Governance The Corporation ofChennai (previouslyMadras) is the oldestmunicipal
Structure of Elected and Executive Bodies.Give
institution in India established on the 29th September 1688.It comprises
an
indication ofhierarchies
administrative and an executive wing.The head of the administrative
wing
is the Corporation Commissioner, appointed bythe State Governor. The
executive wing is headed by the Mayor who along with the Deputy
Mayor is
a political appointee. The executive wing governs sixstanding
committees.
These are six standing Committees for
Health, Town Planning Works,Taxation & Finance besides one
Appointment Committee in addition to the Ward Committees for each
Zone.
The administrative wing headed bythe Commissioner is assistedby
Additional Commissioners, JointCommissioners, Regional Deputy
Commissioners, DeputyCommissioners various Heads of
Departments
and 15 Circle Officers at present.
6. Finance and Health:
Indicator City (Municipal State (Urban) India (Urban)
Corporation)
% of households with access to banking facilities
* 71.12 60.37 67.77
Financial Status
Details ofmunicipal income and expenditure Income
Expenditur
e
(Rs.Lakhs)
2009-10 94004.14 82218.50
2010-11 102258.00 99737.70
2011-12 136838.00 85623.00
% of municipal Budgetreserved for urban poor@ 25%
Page 30 of 38
7. Capacity: TrackRecord& Initiatives:
JNNURM Projects
Status or
Comment
BSUP/IHSDP
Under BSUP scheme, initially total 24 projects were sanctioned out of
which 1 projecthas been cancelled.Out of 23 projects (3 of
infrastructure and 20 of housing) 6 housing projects are completed.
The total project cost was Rs.1380.27 crores. The share of housing
projects are 95% (Rs. 1305.01 crores) and share of infrastructure
projects are 5% (Rs.75.26 crores). Total 14 housing projects and 3
infrastructure projects are under progress. Construction of 95% of the
dwelling unitis complete
UIG/UIDSSMT
UIG: Total 56 projects have been approved out of which 5 projects
have been
cancelled. Total 16 projects have been completed, 19 projects are
under
progress and total 17 projects have not been
initiated.
Total Approved Costof projects (Rs.Lakhs) 388301.58
Sectorwise details of projects Sector
No of
Projects
Total Cost
(Rs
Lakhs)
Share of sector in
total
projects approved
Water 24 134815.8 34.7
Drainage/SWD 4 133688.6 34.4
Sewerage 16 98664.81 25.4
SWM 2 8068.83 2.1
Transport 3 8276.6 2.1
Heritage 1 610 0.2
1 4177 1.1
Share of Central Assistance released (%) 79.45
% of work completed (Physical Progress) 40
Funds Utilised (%) 61.68
Page 31 of 38
Research topic (Smart security solutions)
The Security solution for a smart city is as follows, the city. Here we discuss about the
various different Products and solutions to get involved in the city for a better safer
Environment. The Analysis is based on the various solutions for the public safety and
security issues in the urban area.
1. India’s Global Peace Index rating - How Good India is secured among world
countries.
2. Crime rates in India on state wise perspective.
3. City which has higher crime rate
4. Items/products involved in smart city
5. UUID –System in India
Page 32 of 38
Technology
 Technical Products to be get installed in the city.
 NOC (network operations center) system to be gets installed in the City.
 The NOC Will get control of all the access part and helps to monitor and
diagnose security related issues
Accidental Preventive Measurement solutions:
 Automated Number Plate Recognition (ANPR)
 Speed Detection
 Red Light Violation
 Automatic Vehicle Classification and Counting
 Wrong-Way Vehicular Movement Detection
 Incident Detection
 Electronic Challan (Penalty Process)
 Weather Monitoring System
 Emergency Call Box
 Variable Message Sign Boards
 Tolling solutions
 Adaptive Traffic Management and routing
 Incident Management
Page 33 of 38
Video Analytical Software:
Video surveillance will get connected to NOC and the following products/solution which
helps the crowd monitoring and manipulation system.
 Video Management System (VMS)
 Video Analytics System (VAS)
 Incident Detection Systems
 Public Announcement Systems
 Emergency Command & Control System
 Unidentified object detection
 Motion/ intrusion detection
 Vandalism & tamper detection
 Tress-passing detection
 Over-crowding detection
 Crowd sensing software
 Video image processing analytics
 Surveillance cameras
 Face Recognisation Software
Drone Patrols
 The automated Drones used for patrols. This helps for automated surveillance.
 Automated Smoke and Fire Detection Systems
 Women, child, Adult Security
 Automated Emergency Dial pads.
 Customer service centers
 Location tracking systems.
GOVERNANCE
FACTORS
SECURITY ISSUES IN
SMART CITY
IOT TECHNOLOGIES
SOCIOECONOMIC
FACTORS
Utility
Misuse of data
Exploitation of resources
Critical Infrastructure
Issues in health sector
Threats to
telecommunications
Energy and power supply
Issues in disaster
management
Smart mobility
Location privacy
Individual privacy
Management
Election
Security testing
Smart Communication
Cyber security
Data integrity
Banking
Cyber crimes
Phishing
Frauds
Data integrity
Individual privacy [23]
[28] [33]
Issues in social
networking Use of
smartphones Location
privacy
E-commerce
Cyber crimes
Frauds
Data integrity
Spoofing
Cyber Security : technical challenges in a smart city
Page 31 of 38
RFID [
Abuse of tags
Tag killing
Threats to readers
DoS
Spoofingg
Dropping Signal interference
Jamming
WSN
Tag killing, Threats to data
confidentiality, integrity misuse
of resources Bandwidth
degradation Battery exhaustion
M2M communication
Attacks on authentication
tokens Protocol attacks
DoS
Side channel attacks Man in
the middle attack
Smartphones
Threats through GPS,
Bluetooth, Wifi
Social networking
Privacy issues
Botnets Malwares
Smart Grids[46][47] [48] [49]
Page 32 of 38
IoT Tech- Application in smart city Security threats Available solutions
nologies
RFID Industry, environment Threats to readers, threats to privacy, Selective blocking, minimalist cryptography,
utility, mobility, abuse of tags, tag killing, tag sleeping, tag blocking
infrastructure signal interference, jamming, re encryption, data coding,
threats to communication, DoS, multiple retransmission,
spoofing, software attacks, hash lock, hash link,
cryptanalysis and eavesdropping SKD
WSN Environment, utility, DoS
Health, energy, attacks on data confidentiiality, CRC, MAC,
infrastructure, threats to data integrity, PKI, symmetric cryptography,
governance and commerce Misuse of resources’ and light weight asymmetric cryptography
bandwidh degradation, digital signatures, secure protocols
baterry exhaustion, unauthorized access
M2M com- Smart communication, Physical Attacks, IEEE standard solutions:
munication
governance, health, Attacks on authentication tokens, 802.15.4,
critical infrastructure, Protocol Attacks, 802.15.1,
education man-in-the-middle attack, DoS attacks, 802.15.11
attacks on privacy,
side-channel attacks,
fraudulent software updates
Smart grids Smart energy, threats to network availability, Public key infrastructure (PKI)
power, utility DoS, breaches in data integrity, or managed PKI,
critical infrastructure message replay, message delay, AES for sensor networks,
smart Appliances false data attacks, protected routing protocols,
and smart homes attacks on privacy, 802.11i,
802.16e,
3GPPLTE - M
Smartphones Smart communication, Malicious smart applications, Antivirus,
Smart mobility, bot-nets, spy-wares, firew alls,
Entertainment, threats from Bluetooth, secure APIs,
Location privacy and GPS, authentication and access control filters,
threats through WiFi, ETSI M2M,
threats in social networking, privacy issues 3GPPLTE - M
Biometrics Health,
Page 33 of 38
Adhar Card System in India
Unique identifier system has been introduced in India by 2014.93% of Adults received
Adhar cards in India. By keeping the unique identifier for each transaction. It helps to
track the citizen.
Keyfeatures:
 Unique identifier“citizens card“ in India
 Scanner,Biometric, RFID
Page 34 of 38
Adhar wallet:
Introducing Adhar wallets will bring a convergence of security and safety solution.
Recommendations forIndianUUiDSystems:
 IncludingGPSChips,inAdharcard forlocation tracking.
 Convergence of Governmentservicesandfinancialtransactions
 Increase the security concernsinAdharcard.
 Regulatingthe adharcard forthe Data accuracy
 Data Duplicationshas tobe monitored.
 Connectingpassport, basicservices, transportation,financial transactions.
Smart cityportal
UUID Trackingsystem
Analysis of research
UUID SYSTEM Integration with smart City platforms
Webportal for Adharcard system
Adharcard Adharcard DB
Page 35 of 38
Page 36 of 38
Global peace Index of India
Country 2016
rank
2016
score[23]
2015
rank
2015
score[24]
2014
rank
2014
score[25]
Iceland
1 1.192 1 1.148 1 1.189
Denmark 2 1.246 2 1.15 2 1.193
Austria 3 1.278 3 1.198 3 1.2
NewZealand 4 1.287 4 1.221 4 1.236
Portugal 5 1.356 11 1.344 18 1.425
CzechRepublic
6 1.36 10 1.341 11 1.381
Switzerland 7 1.37 5 1.275 5 1.258
Canada 8 1.388 7 1.287 7 1.306
Macedonia 9 1.395 8 1.323 8 1.316
Slovenia 10 1.408 15 1.378 14 1.398
India 141 2.566 143 2.504 144 2.571
Page 37 of 38
Crime rate in India:
Statewide Crime rate inindia:
Tamil Nadustands firstinthe Crime rate,and Chennai stands firstinthe Tamil Nadu.
CRIMESTATISTICS CRIMESTATISTICS CRIMESTATISTICS
Table 37.1 (C) -INCIDENCE OF COGNIZABLE CRIME UNDER IPC Table 37.1 (C) -INCIDENCE OF COGNIZABLE CRIME UNDER IPC Table 37.1 (C) -INCIDENCE OF COGNIZABLE CRIME UNDER IPC Table 37
T e rritory
Murde r
2 0 0 9 2 0 1 0 2 0 1 1 2 0 1 2 2 0 1 3 2 0 14
Da c oity
2 0 0 9 2 0 1 0 2 0 1 1 2 0 1 2 2 0 1 3 20 14
Robbe ry
2 0 0 9 2 0 1 0 2 0 1 1 2 0 1 2 2 0 1 3 20 14
Burg la ry
2 0 0 9 2 0 1 0 2 0 1 1 2 0 1 2 2 0 1 3 20 14
T he ft
2 0 0 9 2 0 1 0 2 0 1 1 2 0 1 2 2 0 1 3 2 014
Riots
2 0 0 9 2 0 1 0 2 0 1 1 2 0 1 2 2 0 1 3 20 14
O the r IPC c rim e s
2 0 0 9 2 0 1 0 2 0 1 1 2 0 1
1 2 3 4 5 6 7 8 9 1 0 1 1 1 2 1 3 1 4 1 5 1 6 1 7 1 8 1 9 2 0 2 1 2 2 2 3 2 4 2 5 2 6 2 7 2 8 2 9 3 0 3 1 3 2 3 3 3 4 3 5 3 6 3 7 3 8 3 9 4 0 4
An d h ra Prad esh 2 4 4 9 2 5 3 8 2 8 0 8 2 7 1 7 2 4 8 4 11 75 1 0 2 1 3 4 1 2 6 1 3 0 1 25 7 5 5 4 4 5 5 0 6 0 0 6 6 8 7 09 433 7 7 7 2 8 2 0 0 8 3 0 0 8 4 4 2 9 8 2 0 47 19 2 4 6 9 2 2 6 7 5 6 2 8 2 6 7 2 7 4 7 5 3 1 0 3 2 1 5 617 2 2 6 1 2 2 3 1 2 2 1 0 1 8 7 8 1 9 4 4 10 1 3 1 4 26 2 1 1 4 1 02 9 1 4 7 4 69 1 5 1 21
Aru n ach al Prad esh
Assam
Bih ar
Ch h attisg arh
Go a
Gu jarat
Hary an a
Himach al Prad esh
Jammu & Kash mir
Jh ark h an d
Karn atak a
Kerala
5 9 7 5 6 5 7 3 6 9 8 6
1 3 2 3 1 2 2 3 1 3 0 3 1 3 6 8 1 3 5 4 14 51
3 1 5 2 3 3 6 2 3 1 9 8 3 5 6 6 3 4 4 1 34 03
1 0 8 3 1 0 6 5 1 1 1 0 9 9 8 9 4 5 998
5 3 3 5 4 8 4 5 3 6 3 4
1 0 2 0 1 0 4 8 1 1 2 6 1 1 2 6 1 1 1 8 11 24
9 4 8 1 0 0 5 1 0 6 2 9 9 1 98 2 1 106
1 2 5 1 3 2 1 3 0 1 1 3 1 04 130
2 3 7 2 1 7 1 6 9 1 2 4 1 50 156
1 6 3 6 1 6 8 9 1 7 4 7 1 6 9 4 1 6 3 0 16 58
1 7 0 2 1 8 0 5 1 8 2 0 1 8 6 0 1 6 0 1 16 36
3 4 3 3 6 3 3 6 5 3 7 4 3 72 367
2 0 1 5 1 3 5 2 4 1 2
2 5 1 2 4 8 3 0 5 8 4 2 4 6 2 67
6 5 4 6 4 4 5 5 6 6 7 0 5 79 538
1 3 4 1 2 2 6 8 6 7 4 7 5 8
4 2 2 5 1 1 1 3
2 4 6 1 8 6 2 2 1 1 2 0 2 88 296
1 5 3 1 4 7 1 6 7 9 4 1 5 4 1 72
4 2 1 6 1 4 4
1 6 1 4 8 6 6
4 1 2 3 3 5 3 0 9 3 0 8 2 32 244
2 7 3 2 7 2 2 1 4 1 9 9 2 80 292
1 1 2 7 4 7 1 4 5 6 7 7 1
5 5 6 9 6 4 6 5 7 5 6 1
6 8 0 6 6 2 8 3 7 9 0 7 9 23 1 038
1 6 1 9 1 5 3 8 1 3 8 1 1 2 6 6 1 5 2 1 16 00
5 5 4 5 5 2 4 7 0 4 1 2 3 51 405
3 0 3 9 2 6 2 5 3 7 3 2
1 4 2 0 1 3 8 4 1 3 6 8 1 3 6 6 1 4 2 9 12 09
6 7 9 7 3 4 6 3 8 7 1 1 7 63 874
2 1 1 1 1 0 1 0 1 4 1 6
6 9 6 1 8 8 8 1 8 7 8 9
7 8 0 7 0 9 6 1 4 4 9 4 5 68 521
1 8 2 5 1 9 4 9 2 1 2 3 2 2 0 7 2 1 5 0 25 16
8 3 0 6 3 6 7 4 1 7 2 5 7 84 869
2 0 1 2 1 1 1 8 3 2 1 5 1 96 224
3 1 4 9 3 4 5 8 3 3 2 7 3 8 2 5 4 2 9 1 49 54
3 5 6 6 3 4 3 7 3 6 2 9 3 7 3 8 4 1 8 5 46 74
3 9 7 5 3 7 1 1 3 5 4 8 3 3 3 4 3 5 2 7 32 47
2 9 4 3 6 8 3 1 8 3 5 6 3 85 372
4 4 8 8 4 0 7 1 4 5 0 9 4 6 9 5 4 9 8 0 44 77
4 0 7 7 4 4 4 5 5 0 1 1 5 1 2 9 6 1 2 1 67 17
7 8 4 7 4 3 9 9 5 9 2 8 9 32 884
1 5 6 6 1 4 0 6 1 5 1 6 1 3 9 5 1 3 8 7 13 67
1 3 9 2 1 3 5 7 1 2 3 5 1 2 1 6 1 3 3 9 14 42
6 6 2 9 6 0 5 9 6 1 3 9 5 7 9 2 6 0 0 3 60 32
3 5 5 4 2 6 8 2 3 0 0 1 2 7 1 0 2 9 2 9 34 52
3 8 1 4 4 5 4 1 4 4 0 2 5 14 498
7 6 4 4 7 8 6 0 8 3 0 9 9 3 9 4 1 0 5 1 5 1 2 737
1 5 2 2 1 1 5 5 4 4 1 6 2 9 2 1 7 6 6 7 2 1 4 2 3 2 2 888
5 7 9 2 5 8 0 5 5 3 1 5 5 3 4 1 5 1 8 9 6 098
8 5 8 1 0 3 4 1 1 1 5 9 1 5 11 3 8 1 154
1 9 6 6 9 1 6 7 9 4 1 6 0 4 3 1 5 9 5 2 1 5 3 1 3 1 4 337
1 2 9 1 7 1 6 2 6 6 1 7 4 2 5 1 7 5 9 0 1 8 6 2 0 2 0 314
8 2 3 8 3 8 1 0 4 2 7 6 9 81 8 652
2 6 3 1 2 5 1 0 2 6 5 5 2 0 2 2 1 8 6 2 1 773
7 7 1 6 7 0 9 0 6 3 7 8 6 6 8 0 6 8 3 9 7 046
2 0 5 7 6 2 0 0 9 3 1 9 8 3 4 1 8 4 1 8 1 9 7 5 6 2 1 019
5 5 6 4 4 3 8 0 4 7 0 4 4 0 7 8 4 0 7 9 4 700
5 2 3 1 4 9 2 8 3 6 3 3
1 8 0 8 2 1 8 3 2 3 2 8 5 0 7 7 2 4 2 9 26 40
8 5 5 4 8 8 0 9 9 7 6 8 1 0 8 7 1 1 1 9 3 1 1 35 66
9 5 7 1 0 9 2 9 3 4 9 1 0 78 6 809
5 0 6 4 7 4 1 2 2 1 2 7 133
1 5 3 9 1 6 2 3 1 6 1 5 1 7 5 8 1 7 1 5 13 54
1 1 6 6 1 4 1 4 1 4 6 6 1 4 2 4 1 5 6 0 19 44
5 9 1 6 1 5 5 3 0 4 9 4 4 87 478
1 4 7 2 2 1 6 9 1 4 0 5 1 4 0 0 1 7 1 4 15 27
2 3 1 2 2 4 4 7 2 1 3 3 2 3 3 1 2 4 6 5 19 75
6 2 6 9 7 7 1 0 7 2 6 5 7 5 0 2 7 2 3 7 65 20
8 0 8 6 8 7 2 4 1 0 7 5 4 1 0 9 3 8 1 0 0 4 2 58 20
1 5 9 4 1 5 9 3 1 4 9 8 1 63
4 0 4 5 8 4 6 0 3 4 5 0 3 0 5 5 7 02
9 0 1 6 5 9 4 1 1 9 1 0 1 0 7 2 1 0 8 83
3 8 8 7 5 4 2 6 1 1 4 5 7 7 3 4 3 53
1 7 1 6 1 7 5 4 1 8 6 6 2 14
8 6 8 0 1 9 1 3 3 3 9 8 4 8 9 1 0 5 10
3 6 2 8 9 3 5 1 0 9 3 4 9 7 2 3 6 54
1 0 9 6 7 1 0 7 0 8 1 1 6 0 4 1 0 23
1 5 9 9 9 1 6 8 5 4 1 8 6 5 7 1 9 57
2 3 1 8 8 2 5 2 6 2 2 3 4 2 2 2 8 22
9 6 7 6 8 1 0 4 4 3 4 1 0 0 2 0 5 9 8 04
9 9 8 8 0 1 3 1 4 5 4 1 5 2 5 0 1 1 4 0 11
Mad h y a Prad esh
Mah arash tra
2 3 8 6 2 4 2 3 2 5 1 1 2 3 7 3 2 1 1 2 22 74
2 6 5 3 2 7 4 4 2 8 1 8 2 7 1 2 2 5 1 2 26 70
1 1 7 1 1 0 1 1 8 1 1 9 9 8 105
7 8 0 7 7 8 7 7 3 4 0 1 8 33 885
2 2 7 0 1 9 1 9 1 9 5 2 1 9 4 0 1 8 3 2 19 69
3 3 1 4 3 7 2 1 4 2 4 9 6 9 4 9 9 7 4 6 94 66
1 0 6 6 1 9 8 9 7 1 0 2 3 0 1 0 0 1 9 1 1 0 0 7 1 2 1 10
1 5 8 4 1 1 6 6 1 7 1 6 3 1 3 1 5 6 4 8 1 8 3 2 8 1 7 1 71
2 3 2 6 0 2 1 5 7 7 2 2 4 1 4 2 3 1 8 2 2 5 0 4 5 2 9 244
5 0 9 3 0 5 2 5 6 5 5 3 4 4 9 4 7 4 7 6 5 2 6 7 0 5 6 283
2 4 0 9 2 6 0 6 2 0 8 0 1 9 5 1 1 7 7 9 18 5 0 1 6 66 5 9 1 7 5 73 7 1 7 7 7 89 1 8 0 75
8 0 3 0 8 4 1 2 8 5 5 6 8 8 6 0 9 6 1 0 77 6 0 1 1 80 5 0 1 2 3 33 1 1 1 8 7 44 1 2 0 65
Man ip u r
Meg h alay a
Mizo ram
Nag alan d
Od ish a
Pu n jab
1 3 1 9 2 7 8 8 3 9 3 9 6
1 2 8 1 3 4 1 7 0 1 3 7 1 66 159
3 1 4 8 2 6 3 0 2 7 4 2
4 6 4 5 4 6 7 5 7 8 5 8
1 2 5 0 1 3 0 8 1 4 7 7 1 5 4 8 1 4 5 4 14 50
8 5 3 9 0 7 8 4 2 8 5 5 7 11 767
1 0 1 1 0 0
6 4 4 2 4 9 9 5 1 5 6
2 3 1 1 4 8
8 3 7 2 3 8
3 8 0 3 4 6 4 1 7 2 1 6 4 36 484
3 8 6 5 2 8 3 1 1 8 3 2
3 2 7 3 3 7
6 7 6 7 6 3 4 6 6 8 9 7
4 1 6 6 4 3 6
9 2 6 3 5 9 5 4 4 9 3 8
1 4 8 8 1 4 9 1 1 5 8 3 1 6 1 3 1 6 7 8 18 28
1 7 1 2 4 1 2 3 6 2 1 3 1 41 157
6 8 6 6 5 2 5 3 8 5 7 5
1 4 7 1 6 6 1 4 5 1 4 5 1 87 146
3 8 1 4 2 5 3 3 6 3 4 7 3 74 470
8 2 6 2 7 3 6 5 3 6 5 4
2 9 3 7 2 8 5 5 3 0 3 1 3 4 3 0 3 7 4 7 40 82
2 5 0 7 2 6 6 1 2 4 8 8 2 8 2 8 2 7 0 7 28 56
3 9 4 4 1 7 7 1 9 9 0 3 8 54 1 001
5 4 5 6 6 4 6 9 6 5 4 3 6 17 857
7 6 1 8 2 3 7 3 4 6 0 5 6 43 852
3 4 7 3 9 7 3 6 0 3 8 1 4 06 418
7 1 3 6 7 5 7 2 8 7 2 4 9 6 3 0 1 0 0 4 4 9 410
5 6 2 4 5 4 4 6 4 7 8 4 5 2 7 2 4 8 8 5 5 067
4 8 6 5 7 0 7 2 6 7 101
1 8 7 8 0 1 3 8
1 0 0 1 1 0
4 2 1 3 1 1 1 0
1 7 1 8 1 7 7 9 1 5 5 6 2 2 0 5 1 9 3 7 17 32
8 0 0 1 0 0
2 2 0 7 2 0 7 3 2 2 9 1 2 62
1 4 7 9 1 4 2 5 1 6 2 4 1 67
8 6 7 8 5 9 7 1 8 77
4 8 0 4 8 7 5 3 7 51
4 0 8 3 1 4 1 1 0 8 4 4 4 8 9 4 9 31
2 6 3 4 4 2 7 3 2 8 2 6 5 0 5 2 6 59
Rajasth an
1 3 9 5 1 4 2 1 1 4 6 1 1 4 6 1 1 5 7 3 1637 5 3 3 7 2 8 3 2 5 9 6 4 8 8 6 8 7 2 7 2 7 8 0 7 1 06 5 1 301 5 2 9 4 4 7 1 4 4 5 1 0 4 6 1 0 5 7 8 3 63 79 2 2 1 4 4 2 2 3 2 4 2 1 0 9 9 2 3 3 1 4 2 8 9 2 8 2 9 095 1 1 4 5 9 8 6 7 5 1 5 7 3 54 2 5 36 1 3 5 6 48 1 3 2 6 0 3 1 3 7 0 4 6 1 4 0 15
Sik k im 1 9 1 7 1 4 7 1 5 1 2 0 1 0 1 0 1 4 7 5 6 6 1 3 9 3 7 2 6 0 6 5 8 5 112 6 2 5 3 7 2 1 1 7 1 2 2 126 3 9 4 2 5 2 2 3 2 8 1 4 5 2 3 9 8 4 2 0 31
Tamil Nad u 1 7 7 6 1 8 7 5 1 8 7 7 1 9 4 9 1 9 3 6 1805 9 7 8 5 1 0 1 6 7 8 3 101 1 1 4 4 1 8 1 7 2 0 6 6 1 8 9 8 2 1 8 6 19 69 4 2 2 1 4 7 1 5 4 8 4 8 4 4 5 7 5 1 2 5 52 66 1 5 7 1 2 1 4 5 8 3 1 3 9 2 4 1 1 9 9 6 1 1 9 5 0 1 1 969 2 3 9 7 2 6 6 4 3 0 0 9 3 1 3 6 2 7 0 1 27 8 4 1 4 93 4 4 1 5 9 93 9 1 6 7 0 54 1 7 6 97
Telan g an a
Trip u ra
0 0 0 0 0 1 308
1 3 3 1 5 0 1 6 3 1 2 4 1 42 140
0 0 0 0 0 5 9
7 1 6 1 1 3 9 1
0 0 0 0 0 3 08
7 7 6 5 5 0 6 0 4 4 4 3
0 0 0 0 0 4 9 49
2 3 1 2 2 1 2 2 7 2 3 9 2 23 219
0 0 0 0 0 1 5 3 42
4 1 5 4 5 7 4 9 4 5 6 5 5 33 369
0 0 0 0 0 7 66
1 7 8 1 6 3 1 7 5 1 2 8 1 23 9 2
0 0 0
4 4 4 5 4 7 3 3 4 6 8 3 5 14
Uttar Prad esh
4 5 3 4 4 4 0 1 4 9 5 1 4 9 6 6 5 0 4 7 51 50 3 6 5 3 3 7 3 7 9 3 6 9 5 96 294 2 2 8 5 2 5 7 7 3 1 4 8 3 1 5 9 3 5 9 1 39 20 5 2 6 0 4 9 1 5 5 7 6 5 6 1 8 7 6 6 8 3 69 21 2 9 2 2 6 3 1 1 5 3 3 6 6 8 3 3 7 3 7 6 4 1 9 4 9 4 8 380 4 2 6 3 4 1 8 6 5 0 2 2 5 6 7 6 6 0 8 9 64 3 8 1 2 69 5 1 1 2 6 61 0 1 3 9 1 87 1 4 0 36
Uttarak h an d
West Ben g al
1 9 5 1 7 6 1 7 8 2 1 7 1 97 218
2 0 6 8 2 3 9 8 2 1 0 9 2 2 5 2 2 2 6 4 2217
3 5 1 2 1 3 3 2 1 7 1 9
2 1 4 2 8 8 2 3 6 1 1 6 2 06 139
1 7 9 1 6 2 1 7 9 1 4 4 1 38 155
7 5 1 7 9 8 7 6 0 8 1 6 6 47 587
3 6 3 3 1 0 3 4 2 3 9 1 2 48 323
3 2 9 3 8 8 4 5 5 4 6 4 4 40 338
1 6 0 1 2 1 3 8 2 0 9 3 1 9 1 3 1 5 9 6 1 737
1 7 1 3 3 1 9 3 8 9 2 1 4 4 6 2 2 9 9 1 2 2 9 0 4 2 1 366
4 6 6 4 5 8 4 0 1 3 6 9 3 34 466
6 7 0 0 6 8 0 9 6 0 1 9 6 6 1 1 6 1 4 2 53 45
5 9 6 3 5 9 8 4 5 5 6 8 5 81
8 5 8 4 1 9 9 5 4 6 1 1 2 1 7 2 1 2 8 17
Unio n Territo ry :
A. & N. Islan d s
Ch an d ig arh
D. & N. Hav eli
Daman an d Diu
Delh i
Lak sh ad weep
Pu d u ch erry
1 5 9 1 4 1 5 6 8
2 2 2 1 2 4 2 1 2 2 2 4
1 0 6 1 4 7 3 4
5 5 6 3 9 7
5 5 2 5 6 5 5 4 3 5 2 1 5 17 5 8 6
0 0 0 0 0 0
3 7 3 3 3 2 2 9 3 1 2 5
3 3 9 8 1
0 1 1 0 1 0
4 5 6 5 1 1 6
9 2 7 0 1 0
0 6 4 4 6 0
3 6 3 2 3 3 2 5 3 3 8 2
3 0 0 0 0 0
7 2 5 0 1 3
4 3 9 5
1 1 7 1 2 1 2
2 7 6 7 6 8 6 3 6 2 6 5
2 3 2 2 0 2
4 0 6 3 1 5
5 1 5 5 9 9 5 6 2 6 0 8 1 24 5 6 4 64
0 0 0 0 0 0
9 5 1 1 1 6 1 0 6
3 8 0 7 1
8 6 8 0 9 9 7 1 4 2 6 4
2 4 1 2 3 6 2 8 5 2 3 5 2 58 1 3 4
4 3 2 5 2 2 2 2 2 1 1 5
3 3 2 7 3 1 2 6 1 9 2 1
1 7 3 3 1 5 0 2 1 4 1 9 1 7 1 5 2 8 3 5 1 03 0 9
1 5 0 3 2 1 0
7 1 7 2 6 5 7 7 7 1 6 1
1 1 4 6 4 6
1 3 4 1 2 1 8 8 7 1 3 7 4 5
1 7 3 1 1 4 8 1 1 5 0 2 1 5 4 9 1 5 1 9 1 2 6 0
6 3 6 3 6 9 6 8 5 8 3 8
4 1 4 7 4 7 5 5 3 8 3 1
2 1 7 3 1 2 3 0 8 8 2 2 8 9 9 2 2 0 3 2 3 0 1 2 4 7 8 7 5 3
1 0 5 4 7 8 1 5
7 1 1 5 3 4 7 0 7 6 5 8 5 94 4 2 4
4 4 0 9 1 5
1 1 1 1 1 1 8 0 1 0
6 6 6 5 6 6 4 9 5 4 3 3
5 3 4 4 2 0 1 1 7 6
2 9 1 1 1 9 9 1 1 4
5 7 5 3 5 0 7 9 1 1 3 1 6 0
4 4 3 5 1 0 2 9
1 4 1 1 3 1 1 2 5 1 2 6 8 5 3 9
6 6 0 4 2
6 8 4 7 5 1 5 7 9 51
1 4 6 4 1 4 9 8 1 5 9 1 1 68
2 6 2 2 3 5 2 3 8 20
1 6 4 1 0 7 1 1 1 13
2 5 6 2 7 2 5 4 5 3 2 7 8 4 7 2 9 30
7 6 2 9 3 5 4
3 6 1 5 3 1 5 8 3 4 1 7 3 37
S ourc e : Na tiona l Crim e Re c ords Bure au, Ministry of Hom e Affa irs S ourc e : Na tiona l Crim e Re c ords Bure au, Ministry of Hom e Affa irs S ourc e : Na tiona l Crim e Re c ords Bure au, Ministry of Hom e Affa irs S ourc e : Na tiona l Crim e Re c ords Bure au, Mi
Andhra Pra de s h div ide d into tw o s ta te s, one its e l
f a nd othe r Te la nga na ,data for e a rs twhile Andhra are div i
de d intw o pa rts,na m e ly Andhra Pra de s h div ide d into tw os ta te s, one its e l
f a nd othe r Te la nga na ,data for e a rs twhile Andhra a re divide d intw o parts ,na m ely Andhra Pra de s h div ide d into tw o s ta te s, one its e l
f a nd othe r Te la nga na ,data for e a rs twhile Andhra are div i
de d intw o pa rts,na m e ly Andhra Andhra Pra de sh divide d i
nto tw o sta te s ,one
Andhra Pra de s h a nd T e la ng ana from 2 0 1 4. Andhra Pra de s h a nd T e la ng ana from 2 0 14 . Pra de s h a nd T e la ng a na from 2 0 1 4 . Andhra Pra de s h a nd T e la ng ana from 2 0 14 .
Conclusions and recommendations
 Convergence of Government services
 Increase the security concerns in Indian UUID system.
 GPS Enablement and location tracking system in UUID system
 Deploying Security cameras in Key streets of Chennai
 Enabling video surveillance
 Enabling Drone patrols
 Creating NOC,SOC of Cities in Center like Kodambakkam,Chennai
 Employing open sources and using the Engineering students for the deployment
purposes.
Page 38 of 38
View publication stats
Smart city graphy

SmartCityProject.docx

  • 1.
    Project Report (2021-2022) APSU,REWA(M.P.) SUBMITTED BYGUIDED BY OM PRAKASH NITYA VISHKARMA MAM
  • 2.
    Page 1 of38 CERTIFICATE This is to certifiy that OM PRAKASH has completed his Major Project work for during the academic year 2021-2022 in the partial fulfillment of the award of PGDCA I SEMESTER. Interanal Examiner External Examiner
  • 3.
    Page 2 of38 CERTIFICATE This is to certifiy that MR.OM PRAKASH has completed his Major Project work for during the academic year 2021-2022 in the partial fulfillment of the award of PGDCA I SEMESTER. Project Guide Principal (Ms. NITTYA VISHKARMA MEM) (Mr.S.R.AHIRWAR SIR)
  • 4.
    Page 3 of38 Self Certificate I hereby declared that the all project works entitled Has been successfully completed by us In partial fulfillment for the POST GRADUATE DIPLOMA IN COMPUTER APPLICATION (PGDCA) Awarded By APSU,REWA (M.P.) During the academic session 2021-2022underguidance of Ms.NITTYA VISHKARMA MEM This project has not been submitted for the award of any examination. Candidate OM PRAKASH
  • 5.
    Page 4 of38 ACKNOWLEDGEMENT We wish to acknowledgement with deep gratitude the valuable assistance receivedby us form our guide Ms. NITTYA VISHKARMA who guided and encouraged us throughout the development of thi project . We would like to very many thanks Mr.RAVI PANDEY for his valuable suggestion. It is due to encouragement provided by him that project could its final stage . We also acknowledge our to Mr. NITTIN SHUKLA (Director) other lecturer’s friends . who us in the satisfactory completion of this project . Finally we specially thenks our parents and the near once who are the another of our lives for their support and understanding. OM PRAKASH
  • 6.
    Page 5 of38 DECLARATION We hereby affirm that the project report titled “ONLINE SMART CITY PROJECT” Submitted by us to MAHATMA GANDHI COLLEGE affiliated by A.P.S.U. REWA (M.P.) for consideration of POST GRADUATE DIPLOMA IN COMPUTER APPLICATION (PGDCA) embodies our work, except the and suggestions received during the work which has been duly acknowledged. OM PRAKASH
  • 7.
    Page 6 of38 CONTENTS 1, Introduction
  • 8.
    Page 7 of38 ABSTRACT Idea of smart cities is to provide data Driven solutions to Social problems Specific to urban area in the country. World Population keeps expanding; increase in urbanism brings population explosion in urban areas. Going forward Solution based on data with help of technology is a best Solution for the ease Governance. The Project reveals about Indian Government Initiatives on Smart cities, Secureness in Smart city and a Secured Smart city with a UUID tracking system.
  • 9.
    Page 8 of38 Introduction 1. Executive summary The Population Explosion is very high, urbanism keeps increasing the Population Exponentially brings complex in Management. By 2030, the world's population is projected to be 8.5 billion and increase to 9.7 billion by 2050 and 11.2 billion by 2100. According to PRB Projects on world Population statistics, the world population would hit the 10 billion mark in 2053 if the assumptions underlying PRB’s 2050 projections are applied to subsequent years. PRB’s projections show Africa’s population will reach 2.5 billion by 2050, while the number of people in the Americas will rise by only 223 million to 1.2 billion. Asia will gain about 900 million to 5.3 billion, while Europe registers a decline from 740 million to 728 million People marching towards cities: Half of humanity today lives in cities. Many cities are experiencing exponential growth as people move from rural areas in search of better jobs and education. Consequently, cities' services and infrastructures are being stretched to their limits in terms of scalability, environment, and security as they adapt to support this population growth. Visionaries and planners are thus seeking a sustainable, post-carbon economy to improve energy efficiency and minimize carbon-emission levels. Along with cities' growth, innovative solutions are crucial for improving productivity (increasing operational efficiencies) and reducing management costs. Urbanization and people flooding in Cities Brings threat socially and economically in future like shelter, security, Transportation, energy, health, Food, Education etc. City planning and optimizing the resources effectively is a Big Challenge ahead of us, To overcome the issue in future , Smart Solution has been identified with the help of the emerging technology (ICT) information and Commination Technology Growth In Corporate and industrial World it’s been a Data Era and Data Driven approach becomes very popular and efficient. Everything is Data, The Physical measurement are Converted in to Decimal (binary) data, It helps to Monitor, Control and helps efficiently to take a Decision . The Idea is to integrate data from advanced sensor Networks and the Big Db which can handle the data brings a smarter solution.
  • 10.
    Page 9 of38 Smart City is a Data Driven Solution for managing people, resources of the city effectively which helps in Monitoring and controlling the resources and helps to take Socio – economic decision from data in a smarter way . World moves towards the transparency and open ness the open sources, open standards and the Google’s open source android chromes success is evidence. The Process of Collected data and Make a Decision from a Data Base is segregated in to into three Phases. .
  • 11.
    Page 10 of38 Urbanization in statistics according to 2011 senses. 1 Delhi Delhi 21,753,486 11 Kanpur Uttar Pradesh 3,920,067 2 Mumbai Maharashtra 20,748,395 12 Lucknow Uttar Pradesh 3,901,474 3 Kolkata West Bengal 14,112,536 13 Nagpur Maharashtra 3,497,777 4 Chennai Tamil Nadu 8,696,010 14 Ghaziabad Uttar Pradesh 3,358,525 5 Bengaluru Karnataka 8,499,399 15 Indore Madhya Pradesh 2,967,447 6 Hyderabad Telangana 7,749,334 16 Coimbatore Tamil Nadu 2,851,466 7 Ahmedabad Gujarat 6,240,201 17 Thiruvanant hapuram Kerala 2,687,406 8 Pune Maharashtra 5,049,968 18 Patna Bihar 2,046,652 9 Surat Gujarat 4,585,367 19 Kochi Kerala 2,117,990 10 Jaipur Rajasthan 3,073,350 20 Kozhikode Kerala 2,030,591
  • 12.
    Page 11 of38 Project Summary The Project is to analyse and discuss about the different dimensional, technical and commercial aspects of the Security solutions in the smart city. Increase in Population and urbanization results in a Question, “How secured we are in the city?” The technology advancements brings the Complexity like wireless sensor Networks, IOT, M2M, LTE, 5G Big Data, increases Challenges and Concerns on Data Security, Data Privacy. The security in smart city brings various aspects like urban security, Security for the people, Women’s safety, children’s , adults, Terror attacks, Accidental prevention, Emergency scenarios, information security, Data Convergence, Data Privacy, Citizen tracker Solution based on nations Unique identifier.. Business analysis with the emerging security products, Competitive analysis of solutions. Business opportunities for the SMES and the Players on the Smart city Secured solutions. According to Gartner BA Report the Connected Intelligent Devices in Smart cities. The intelligent Devices are smaller, cheaper and the volume of Production is very high. That results in the less secured network easy to hack and patch. The defense mechanism has to be increased in networks.
  • 13.
    Page 12 of38 The Layered technical outline for Smart city diagram: Technically using intelligent device which has the RFIDs, LoRA, LoWAN, Bluetooth connected to the open Wi-Fi hotspots , LTE etc. we tap the data using wireless sensor networks and the collected data stored in a DB which provides a detailed analysis using Modern data science techniques like analytics and dash board provides a better view of the problems which helps us to take decisions and provide solutions accordingly. The Complete system brings a transparency to the top level about the field situations in an automated way.
  • 14.
    Page 13 of38 ENEGRY GRID DASHBOARD PORTAL TRANSPORT 7. Index SAFETY AND SECURITY EDUCATION SMART BUILDINGS DATA ACQUISATION ANDCOLLECTION EMBEDED technology RFID,IOT,Wreless SensorNetworks, M2M,LTE,5G DATA STORAGE DATA CONVERGENCE POINT USING BIGDATA TECHNOLOGY TECHNOLOGY Layered Approach for smart cities planned to be followed by the Municipal Corporations is India.
  • 15.
    Page 14 of38 Stake holders/ Citizens Ministers Government agencies Users Service providers Regulators Command& feedback control Operation andMaintenance web media Municipal leaders Government departments Regulators Public Displays Mobile HOME Communication Layer WIMAX wired CAT5 LTE Bluetooth, wifi Business OAN Government Road CITY Service Delivery Online Social Customer Mobile Web Data processingand Management System, Dataand Network security Application Layer Interfaces & Integration Analytics Social Media Integration Portal Customerfacing application Energy Water Management Buildings Education Solid waste Sewage disposal Publicsafety Finance Banking Public Transport Health care Emergencyand disaster recovery Infrastructure SENSING LAYER A SENSING LAYER Tourismand Hospitality Business
  • 16.
    Page 15 of38 The city becomes smart by having Safety and Security, Preventive measures hands together. Safety and Security in smart city In a Smart City following are the action items are the key items to be considered for a Safer Environment and it could helps to build confidence about the City among the Residents and Tourists, visitors of the city,  Safeguarding Citizens for Crimes  Reduction in crime rates  Safety against Women, Children’s, Adults  Accidents Prevention  Accident recovery  Emergency situations handling  Natural Disaster  Cyber Crimes  Safety to the foreigners visiting India and Indian Cites
  • 17.
    Page 16 of38 This Project reveals about,  How India is safer globally?  An analysis on, what are the cities having high Crime rates in India?  A Detailed analysis on how we make the higher crime city to be a safest City in India?  An Analysis on the smart cities on Globe like Daovo, Philippines, Kormoy, China and Dubai who have problems on safety and security.  Our Recommendations for the Indian Smart City.  We will see the detailed analysis on Crime rates and the Classification of the Crimes in the India states.  We have analysed the problems and solutions followed by the existing smart cities globally.  Our research is based on the Crime statistics from CBI (Central Bureau of Investigation , India)  We took a State which has higher Crime rates from te statistical Data.  According to Indian Government the plan of Implementation of smart cities, we consider the city in the concern state which has higher crime rates.  We proposed our solution.  Recommendation to make the city safer and secured down the line. Based on the implementation and Results from the field further; we will recommend the solution for the smart cities across the Nation.
  • 18.
    Page 17 of38 RFID  M2M  WSN  Mobile phones  Embedded Devices with Open OS  Wi-Fi, WIMAX  LTE, 3G, CDMA  Autonomous Vehicles  Increase in automation  Open DB  Big Db Our Challengesaheadin the smartcity are as follows:  New Technologies (System, Devices, and Open Source Kernels) deployed with or without any security testing.  Ease of use and Quick deployments.  Mostly Wireless.  Interoperability issues.  Lack of certification of Products.  Attacks  Hackers  Frequency reusing issue.  Duplication of Data.  Our project deals with the Security aspect in the smart City.  The security in a city.
  • 19.
    Page 18 of38 Literature review What is smartcity? Smart city is a Composition of following factors, adding intelligence with the help of technology and making an efficient environment to govern the people globally. Industry has been keeps changing dynamically, country which invites and creates a peaceful environment to business grows faster. The GDP of India has been keeps growing with lot of new policies and regulatory. SMART City being a smart move for the Foreign Direct investments (FDI) .Experimenting new revenue model which increases the revenue of the nation strategically. What is SmartEnergy? Smart energy uses digital technology through advanced meter infrastructure (AMI), distribution grid Management, and high-voltage transmission systems, as well as for demand response for the Intelligent and integrated transmission and distribution of power. What is SmartBuilding? Smart buildings are green, energy efficient, and intelligent, with advanced automated infrastructure that controls and manages aspects such as lighting and temperature, security, and Energy Consumption independently or with minimal human intervention. What is SmartMobility? Smart mobility enables intelligent mobility through the use of innovative and integrated technologies and solutions, such as low emission cars and multimodal transport systems. What is Smarttechnology? Smart technology will connect the home, office, mobile phone, and car on a single wireless IT Platform. Smart technology includes adoption of a smart grid system, smart home solutions, a high-speed broadband connection, and roll-out of 4G technology.
  • 20.
    Page 19 of38 What is Smarthealthcare? Smart healthcare is the use of e-Health and m-health systems and intelligent and connected medical Devices. It also involves the implementation of policies that encourage health, wellness, and wellbeing for its citizens, in addition to health monitoring and diagnostics as opposed to treatment. What is Smartinfrastructure? Smart infrastructure includes intelligent and automated systems that manage, communicate with, and integrate into different types of intelligent infrastructure, such as energy grids, transportation networks, water and waste management systems, and telecommunications. What is Smartgovernanceand smarteducation? Smart governance and smart education includes policies and digital services from the government that help and support the adoption of green and intelligent solutions through incentives, subsidies or other promotions. What is Smartsecurity? Smart security includes technology and solutions such as video surveillance, public safety LTE, and Managed security services that are designed to protect people, property, and information. What are Smartcitizens? Smart citizens possess interest in embracing smart and green solutions in daily activities.
  • 21.
    Page 20 of38 Convergence is FUTURE Ideally the Departments/data Convergence brings a smarter way to handle the problems effectively. The transportation Converge with tourism and hospitality, security, water management, solid waste management keeps a clear track on the problem and brings easiness to the users and stake holders. Converged, Meaningful data will create a more easiness for:-  Government Services  Tracking  Monitoring  Diagnosis and  Predictive analysis  City Planning and security USE CASES  The Ticket taken by the traveller should use a single card system for his entire travel  The Bill payment of the energy, Mobile bills, water bills, taxes, rentals, Bus tickets should be converged at one point.  The education, sanity, health, security has to be tied up one among other.  License, Mobile number, IT, ADHAR card, Ration card, Bank account number to mapped together to reap higher benefits.  Tourism: Foreigner who visits India, using converged services feel safer and easier.
  • 22.
    Page 21 of38 Smart City Plan in India The smart city announcement has been announced by the Indian Government. The basic smart city requirement is the Network Infrastructure. Being vast nation, The plan of the Government is to be bringing down Regional basis. The Municipal Corporation provided their requirement with a Proposal to the central government. The Proposal Winning and the High Performing active Municipal Corporation win the deal and the announcement of smart city lay stone has been passed on for the states across the Nation. The Plan was to implement the smart city mission by three Phases. 1st Phase – 20 cities 2nd Phase – 13 cities 3rd Phase – 17 cities The following are the events that happened in India over the period of 3 years which provides info on gradual improvements on the infrastructural building Plan across the nation. Year Government Layouts /Plans For Smart city Infrastructure 2009 ADHAR CARD introduction 2014 Honorable PM’sForeign Visitstorise Foreign Funds, Bankaccountsforall 2015 Smart cities Awas Yojana Mission 2015 99%Indian house holds have bank accounts 2016 Adhar card Act 2016 2016 Lauches JiOFor Free Data, india’slargest648 MW solarplantinauguration. 2016 Demonitization,smart citywork launchon20 cities. 2017 Virtual Currency -Transparency in Transaction 2017 wallet evolution(paytm,AirtelMoney,Vodofone wallet) 2017 Price war Between telcos 2017 Idea Vodofone convergence 2017 Relince and F1 Colloberatin on Fiber for IPTV 2017 BSNL on5G infrastructure Procurement
  • 23.
    Page 22 of38 Analysis of Existing smart city in Developed Countries Davao City, the biggest city in the Philippines, is the first in the country to use technology- IT based monitoring system in answering its issues on public safety PROBLEM STATEMENT, It was hard to keep an eye on a city to check the crime rates, crime and other emergencies with 2400 km square area with one million population. SMART SOLUTIONS, Technology: Intelligent Operations Center (IOC) to support its existing public safety and security command center. The IOC now provides the Public Safety and Security Center (PSSCC) a centralized dashboard view that allows the authorized government bodies (including multiple local government agencies such as police, fire, and anti- terrorism task force) to use analytics software and monitor events and operations in real-time. Today, the solution answers the city’s four main pillars of public safety which are: crime prevention, emergency response, threat prevention and response, and traffic management. analytics software, multi-channel unified communication (that includes an early-warning system for key risk indicators), and GPS location tracking. departments will be alerted of emergency in specific locations (like if there’s fire, bomb threat, etc.). This now will result in faster response times for the department in-charge of the situation. BENEFITS, Philippines define different elements for its city to become smart stated below: CITY PLANNING SMART, Creative construction; Flood risk management; Landscaping construction; Modern construction concept; Resilience city design; Urban design; Sewerage management systems; Smart city management; Smart electricity; Smart society and Others. Public safety is a government responsibility that is tough to oversee as it covers vast areas of concern such as traffic, crime, and other emergencies. But today, as the tech
  • 24.
    Page 23 of38 industry works together to create smarter cities, taking charge of such aspects can now be more manageable. Davao City, the biggest city in the Philippines, is the first in the country to use technology in answering its issues on public safety. There is no doubt that keeping an eye on a city that spans over 2,400 square kilometers and has over one million in population can be demanding. So the local government tapped IBM Philippines on a PHP 128 million ($3 million) project to enhance their public service initiatives. The agreement was for IBM to provide the Intelligent Operations Center (IOC) platform that will support its existing Public Safety and Security Command Center (PSSCC). And after a year of implementation, the Davao City government and IBM have announced that the IOC is now operational. UNIFIED PLATFORM, The IOC now provides the PSSCC a centralized dashboard view that allows the authorized government bodies (including multiple local government agencies such as police, fire, and anti-terrorism task force) to use analytics software and monitor events and operations in real-time. Today, the solution answers the city’s four main pillars of public safety which are: crime prevention, emergency response, threat prevention and response, and traffic management. Through the live feeds from CCTVs and the unified communication tools, respective departments will be alerted of emergency in specific locations (like if there’s fire, bomb threat, etc.). This now will result in faster response times for the department in-charge of the situation. This is made possible by the varied tools that IBM has provided such as video analytics software, multi-channel unified communication (that includes an early-warning system for key risk indicators), and GPS location tracking. According to Davao City mayor Sara Duterte, this move is part of their vision to build a safer city that will help the city become a center of growth. This makes sense as it is considered the business capital of the southern region. This kind of solution is a first in the Philippines, but IBM has already collaborated with over 2,000 cities worldwide for the same implementation.
  • 25.
    Page 24 of38 Karamay, China: Building the Safest City Karamay launched a joint program with IBM to become a "smart city". The concept, proposed by IBM, is based on technologies such as the Internet of things and cloud computing, and embraces transportation, healthcare and public security. The remote oil town of Karamay in Northwest China's Xinjiang Uygur autonomous region is adopting cutting-edge technology to become a "smart city" in order to make life easier for residents and improve local administration PROBLEM STATEMENT, The currently working non-smart legacy surveillance platform lacks video processing capability, resulting in unclear images and low work efficiency. The existing information systems are isolated, making it difficult to centrally manage video surveillance products and achieve multi-platform interconnection and collaboration. As a result, intelligent analysis of massive data and effective data mining are impeded. SMART SOLUTIONS,  Every bus station in Karamay is equipped with an electronic screen displaying information about the arrival of the next bus. Residents can even check the exact time a bus will arrive on their mobile devices.  The solution aims at building the safest city service cloud based on the unified safest city platform which can interconnect with the Police Geographic Information System (PGIS) to implement a wide assortment of smart services, including preventive maintenance of video, behavior analysis, facial recognition, video summary, quick search, image sharpening, and case investigation analysis.  The project aims to provide information and services on mobile terminals, means that Karamay will be covered by a web of 2G, 3G and Wi-Fi networks. BENEFITS, Unified monitoring and optimized camera distribution: enables collaboration and linkage of multiple peripheral units (PUs) and multi-platforms; able to deploy strategically by connecting the system with the public security system Improved work efficiency: extensive use of intelligent analysis and 3D module display in urban management has increased the work efficiency by 40%.
  • 26.
    Page 25 of38 Research on Particular City to make it Smart City: We started researching Chennai; it has been announced by Indian Government. According to the Crime rate of CBI India, Tamil Nadu ranked first. The Analysis brings a clear picture about the city on various dimensions, 1. Demographic Profile 2. Economic Profile 3. Infrastructure Status 4. Political Profile: Leadership and Administrative Structure 5. Performance of Urban Local Body (ULB) 6. Finance and Health 7. Capacity: Track Record & Initiatives 1. DemographicProfile: Indicator City (Municipal State (Urban) India (Urban) Corporation) Total Population 4646732 34917440 377,106,125 Total Population ofUA (if) 8653521 Share of ULB population in District Urban population (%) 100.00 Population Growth Rate (AEGR) 2001-11 0.67 2.39 2.76 Area (sq.km)* 175 Share of ULB area in district (%)* # 100.00 Densityof population (person per sq.km)* 26553 Literacy Rate (%) 90.18 87.04 84.11 Schedule Caste (%) 16.78 14.21 12.60 Schedule Tribes (%) 0.22 0.38 2.77 Youth, 15 - 24 years (%) 17.17 17.12 19.68 Slum Population (%) 28.89 23.15 17.36 Working Age Group, 15-59 years (%) 68.52 67.23 65.27
  • 27.
    Page 26 of38 2. EconomicProfile: Indicator City (Municipal State (Urban) India (Urban) Corporation) Per Capita Income (Rs.) at 2004-05 constant price * 57706 53507 Rs. 35, 947 a Urban Poverty Ratio (% of urban population)** 2.34 6.6 13.7 Unemployment Rate,2011-12*** 2.32 2.7 3.4 Work Participation Rate,2011-12*** 40.54 39.2 35.5 Work Status, 2011-12 (%) *** Self-employed: 25.54 34.3 42.0 Regular/wage salaried employees: 65.79 43.2 43.4 Casual labour: 8.66 22.5 14.6 Sectoral Distribution ofWorkers,2011-12 (%) *** Primary 1.33 11.2 7.5 Secondary 27.24 37.3 34.2 Tertiary 71.43 51.5 58.3 Workers Classified byMajor Occupation,2011- 12(%) *** Legislators, senior officials and managers 18.71 13.5 15.8 Professionals 13.27 7.4 8.8 Technicians and associate professionals 9.64 6.4 6.7 Clerks 3.28 3.9 5.0 Service workers and shop and marketsales workers 10.62 12.4 14.7 Skilled agricultural and fisheryworkers 1.19 5.0 4.6 Craft and related trades workers 16.45 26.1 19.2 Plant and machine operators and assemblers 12.98 10.1 9.2 Elementaryoccupations 13.87 15.1 16.1 Workers not classified byoccupation 0.00 0 0.1 Primary Commodity Manufactured # Readymade Garments Leather Goods Automobile Components
  • 28.
    Page 27 of38 3. InfrastructureStatus: Indicator City (Municipal State (Urban) India (Urban) Corporation) % of households with access to tap water (from 84.08 66.29 84.14 treated source) within Premises % of households with access to electricity 99.08 96.11 92.68 % of households having toiletfacilities within 94.57 66.48 72.57 premises % of household Waste water outletconnected to 97.27 74.94 81.77 drainage Type of sewerage system* Under ground sewerage system Type of solid Waste system* Door to Door % of households with access to computer/laptop with internet 19.64 7.55 8.27 withoutinternet 12.51 9.25 10.40 % of households with access to mobilephones 62.25 67.26 64.33 Ownership Pattern of Housing (%) Owned 47.22 57.45 69.16 Rented 51.14 40.21 27.55 % of households living in congested houses 39.96 38.91 32.94 Indicator City (Municipal Corporation) No. of Hospitals per 1,00,000 people * 1 No of Schools per 1,00,000 people Primary 28 Middle 19 Secondary 24 College 2
  • 29.
    Page 28 of38 5. Performanceof Urban Local Body (ULB): Credit and Tax CreditRating of ULBs (As on Nov 2012)* BBB+ Property Tax # Coverage (%): 85% Collection Efficiency(%): 90% Amount(Rs.): Rs.495.18 crore (2013-14) E-governance& Computerization in ULB Reform Status (implemented, in progress and any comment) Property Tax* Implemented Accounting* Implemented Water Supply & Other Utilities* Implemented Birth & Death Registration and Health programmes* Implemented Citizens' Grievance Monitoring* Implemented Personnel Management System* Implemented Building Plan Approval* Implemented e-Procurement* Implemented Can Citizens pay their bills and Taxes at citizen Only on CFC facilitation centre (CFC)? # Does ULB has facility to Accept Online Payments # Yes What is the E-mail Softw are being used in the UL # B NIC Are ULB offices connected with each other through local Yes area network (LAN)/ wide area network (WAN) # Do you have access to State Data Centre (SDC)? No Does the ULB have their ow n w ebsite # Yes Implementation of 74th CAA Only 1 function is to be transferred i.e fire services
  • 30.
    Page 29 of38 Architecture of Governance The Corporation ofChennai (previouslyMadras) is the oldestmunicipal Structure of Elected and Executive Bodies.Give institution in India established on the 29th September 1688.It comprises an indication ofhierarchies administrative and an executive wing.The head of the administrative wing is the Corporation Commissioner, appointed bythe State Governor. The executive wing is headed by the Mayor who along with the Deputy Mayor is a political appointee. The executive wing governs sixstanding committees. These are six standing Committees for Health, Town Planning Works,Taxation & Finance besides one Appointment Committee in addition to the Ward Committees for each Zone. The administrative wing headed bythe Commissioner is assistedby Additional Commissioners, JointCommissioners, Regional Deputy Commissioners, DeputyCommissioners various Heads of Departments and 15 Circle Officers at present. 6. Finance and Health: Indicator City (Municipal State (Urban) India (Urban) Corporation) % of households with access to banking facilities * 71.12 60.37 67.77 Financial Status Details ofmunicipal income and expenditure Income Expenditur e (Rs.Lakhs) 2009-10 94004.14 82218.50 2010-11 102258.00 99737.70 2011-12 136838.00 85623.00 % of municipal Budgetreserved for urban poor@ 25%
  • 31.
    Page 30 of38 7. Capacity: TrackRecord& Initiatives: JNNURM Projects Status or Comment BSUP/IHSDP Under BSUP scheme, initially total 24 projects were sanctioned out of which 1 projecthas been cancelled.Out of 23 projects (3 of infrastructure and 20 of housing) 6 housing projects are completed. The total project cost was Rs.1380.27 crores. The share of housing projects are 95% (Rs. 1305.01 crores) and share of infrastructure projects are 5% (Rs.75.26 crores). Total 14 housing projects and 3 infrastructure projects are under progress. Construction of 95% of the dwelling unitis complete UIG/UIDSSMT UIG: Total 56 projects have been approved out of which 5 projects have been cancelled. Total 16 projects have been completed, 19 projects are under progress and total 17 projects have not been initiated. Total Approved Costof projects (Rs.Lakhs) 388301.58 Sectorwise details of projects Sector No of Projects Total Cost (Rs Lakhs) Share of sector in total projects approved Water 24 134815.8 34.7 Drainage/SWD 4 133688.6 34.4 Sewerage 16 98664.81 25.4 SWM 2 8068.83 2.1 Transport 3 8276.6 2.1 Heritage 1 610 0.2 1 4177 1.1 Share of Central Assistance released (%) 79.45 % of work completed (Physical Progress) 40 Funds Utilised (%) 61.68
  • 32.
    Page 31 of38 Research topic (Smart security solutions) The Security solution for a smart city is as follows, the city. Here we discuss about the various different Products and solutions to get involved in the city for a better safer Environment. The Analysis is based on the various solutions for the public safety and security issues in the urban area. 1. India’s Global Peace Index rating - How Good India is secured among world countries. 2. Crime rates in India on state wise perspective. 3. City which has higher crime rate 4. Items/products involved in smart city 5. UUID –System in India
  • 33.
    Page 32 of38 Technology  Technical Products to be get installed in the city.  NOC (network operations center) system to be gets installed in the City.  The NOC Will get control of all the access part and helps to monitor and diagnose security related issues Accidental Preventive Measurement solutions:  Automated Number Plate Recognition (ANPR)  Speed Detection  Red Light Violation  Automatic Vehicle Classification and Counting  Wrong-Way Vehicular Movement Detection  Incident Detection  Electronic Challan (Penalty Process)  Weather Monitoring System  Emergency Call Box  Variable Message Sign Boards  Tolling solutions  Adaptive Traffic Management and routing  Incident Management
  • 34.
    Page 33 of38 Video Analytical Software: Video surveillance will get connected to NOC and the following products/solution which helps the crowd monitoring and manipulation system.  Video Management System (VMS)  Video Analytics System (VAS)  Incident Detection Systems  Public Announcement Systems  Emergency Command & Control System  Unidentified object detection  Motion/ intrusion detection  Vandalism & tamper detection  Tress-passing detection  Over-crowding detection  Crowd sensing software  Video image processing analytics  Surveillance cameras  Face Recognisation Software Drone Patrols  The automated Drones used for patrols. This helps for automated surveillance.  Automated Smoke and Fire Detection Systems  Women, child, Adult Security  Automated Emergency Dial pads.  Customer service centers  Location tracking systems.
  • 35.
    GOVERNANCE FACTORS SECURITY ISSUES IN SMARTCITY IOT TECHNOLOGIES SOCIOECONOMIC FACTORS Utility Misuse of data Exploitation of resources Critical Infrastructure Issues in health sector Threats to telecommunications Energy and power supply Issues in disaster management Smart mobility Location privacy Individual privacy Management Election Security testing Smart Communication Cyber security Data integrity Banking Cyber crimes Phishing Frauds Data integrity Individual privacy [23] [28] [33] Issues in social networking Use of smartphones Location privacy E-commerce Cyber crimes Frauds Data integrity Spoofing Cyber Security : technical challenges in a smart city Page 31 of 38 RFID [ Abuse of tags Tag killing Threats to readers DoS Spoofingg Dropping Signal interference Jamming WSN Tag killing, Threats to data confidentiality, integrity misuse of resources Bandwidth degradation Battery exhaustion M2M communication Attacks on authentication tokens Protocol attacks DoS Side channel attacks Man in the middle attack Smartphones Threats through GPS, Bluetooth, Wifi Social networking Privacy issues Botnets Malwares Smart Grids[46][47] [48] [49]
  • 36.
    Page 32 of38 IoT Tech- Application in smart city Security threats Available solutions nologies RFID Industry, environment Threats to readers, threats to privacy, Selective blocking, minimalist cryptography, utility, mobility, abuse of tags, tag killing, tag sleeping, tag blocking infrastructure signal interference, jamming, re encryption, data coding, threats to communication, DoS, multiple retransmission, spoofing, software attacks, hash lock, hash link, cryptanalysis and eavesdropping SKD WSN Environment, utility, DoS Health, energy, attacks on data confidentiiality, CRC, MAC, infrastructure, threats to data integrity, PKI, symmetric cryptography, governance and commerce Misuse of resources’ and light weight asymmetric cryptography bandwidh degradation, digital signatures, secure protocols baterry exhaustion, unauthorized access M2M com- Smart communication, Physical Attacks, IEEE standard solutions: munication governance, health, Attacks on authentication tokens, 802.15.4, critical infrastructure, Protocol Attacks, 802.15.1, education man-in-the-middle attack, DoS attacks, 802.15.11 attacks on privacy, side-channel attacks, fraudulent software updates Smart grids Smart energy, threats to network availability, Public key infrastructure (PKI) power, utility DoS, breaches in data integrity, or managed PKI, critical infrastructure message replay, message delay, AES for sensor networks, smart Appliances false data attacks, protected routing protocols, and smart homes attacks on privacy, 802.11i, 802.16e, 3GPPLTE - M Smartphones Smart communication, Malicious smart applications, Antivirus, Smart mobility, bot-nets, spy-wares, firew alls, Entertainment, threats from Bluetooth, secure APIs, Location privacy and GPS, authentication and access control filters, threats through WiFi, ETSI M2M, threats in social networking, privacy issues 3GPPLTE - M Biometrics Health,
  • 37.
    Page 33 of38 Adhar Card System in India Unique identifier system has been introduced in India by 2014.93% of Adults received Adhar cards in India. By keeping the unique identifier for each transaction. It helps to track the citizen. Keyfeatures:  Unique identifier“citizens card“ in India  Scanner,Biometric, RFID
  • 38.
    Page 34 of38 Adhar wallet: Introducing Adhar wallets will bring a convergence of security and safety solution. Recommendations forIndianUUiDSystems:  IncludingGPSChips,inAdharcard forlocation tracking.  Convergence of Governmentservicesandfinancialtransactions  Increase the security concernsinAdharcard.  Regulatingthe adharcard forthe Data accuracy  Data Duplicationshas tobe monitored.  Connectingpassport, basicservices, transportation,financial transactions.
  • 39.
    Smart cityportal UUID Trackingsystem Analysisof research UUID SYSTEM Integration with smart City platforms Webportal for Adharcard system Adharcard Adharcard DB Page 35 of 38
  • 40.
    Page 36 of38 Global peace Index of India Country 2016 rank 2016 score[23] 2015 rank 2015 score[24] 2014 rank 2014 score[25] Iceland 1 1.192 1 1.148 1 1.189 Denmark 2 1.246 2 1.15 2 1.193 Austria 3 1.278 3 1.198 3 1.2 NewZealand 4 1.287 4 1.221 4 1.236 Portugal 5 1.356 11 1.344 18 1.425 CzechRepublic 6 1.36 10 1.341 11 1.381 Switzerland 7 1.37 5 1.275 5 1.258 Canada 8 1.388 7 1.287 7 1.306 Macedonia 9 1.395 8 1.323 8 1.316 Slovenia 10 1.408 15 1.378 14 1.398 India 141 2.566 143 2.504 144 2.571
  • 41.
    Page 37 of38 Crime rate in India: Statewide Crime rate inindia: Tamil Nadustands firstinthe Crime rate,and Chennai stands firstinthe Tamil Nadu. CRIMESTATISTICS CRIMESTATISTICS CRIMESTATISTICS Table 37.1 (C) -INCIDENCE OF COGNIZABLE CRIME UNDER IPC Table 37.1 (C) -INCIDENCE OF COGNIZABLE CRIME UNDER IPC Table 37.1 (C) -INCIDENCE OF COGNIZABLE CRIME UNDER IPC Table 37 T e rritory Murde r 2 0 0 9 2 0 1 0 2 0 1 1 2 0 1 2 2 0 1 3 2 0 14 Da c oity 2 0 0 9 2 0 1 0 2 0 1 1 2 0 1 2 2 0 1 3 20 14 Robbe ry 2 0 0 9 2 0 1 0 2 0 1 1 2 0 1 2 2 0 1 3 20 14 Burg la ry 2 0 0 9 2 0 1 0 2 0 1 1 2 0 1 2 2 0 1 3 20 14 T he ft 2 0 0 9 2 0 1 0 2 0 1 1 2 0 1 2 2 0 1 3 2 014 Riots 2 0 0 9 2 0 1 0 2 0 1 1 2 0 1 2 2 0 1 3 20 14 O the r IPC c rim e s 2 0 0 9 2 0 1 0 2 0 1 1 2 0 1 1 2 3 4 5 6 7 8 9 1 0 1 1 1 2 1 3 1 4 1 5 1 6 1 7 1 8 1 9 2 0 2 1 2 2 2 3 2 4 2 5 2 6 2 7 2 8 2 9 3 0 3 1 3 2 3 3 3 4 3 5 3 6 3 7 3 8 3 9 4 0 4 An d h ra Prad esh 2 4 4 9 2 5 3 8 2 8 0 8 2 7 1 7 2 4 8 4 11 75 1 0 2 1 3 4 1 2 6 1 3 0 1 25 7 5 5 4 4 5 5 0 6 0 0 6 6 8 7 09 433 7 7 7 2 8 2 0 0 8 3 0 0 8 4 4 2 9 8 2 0 47 19 2 4 6 9 2 2 6 7 5 6 2 8 2 6 7 2 7 4 7 5 3 1 0 3 2 1 5 617 2 2 6 1 2 2 3 1 2 2 1 0 1 8 7 8 1 9 4 4 10 1 3 1 4 26 2 1 1 4 1 02 9 1 4 7 4 69 1 5 1 21 Aru n ach al Prad esh Assam Bih ar Ch h attisg arh Go a Gu jarat Hary an a Himach al Prad esh Jammu & Kash mir Jh ark h an d Karn atak a Kerala 5 9 7 5 6 5 7 3 6 9 8 6 1 3 2 3 1 2 2 3 1 3 0 3 1 3 6 8 1 3 5 4 14 51 3 1 5 2 3 3 6 2 3 1 9 8 3 5 6 6 3 4 4 1 34 03 1 0 8 3 1 0 6 5 1 1 1 0 9 9 8 9 4 5 998 5 3 3 5 4 8 4 5 3 6 3 4 1 0 2 0 1 0 4 8 1 1 2 6 1 1 2 6 1 1 1 8 11 24 9 4 8 1 0 0 5 1 0 6 2 9 9 1 98 2 1 106 1 2 5 1 3 2 1 3 0 1 1 3 1 04 130 2 3 7 2 1 7 1 6 9 1 2 4 1 50 156 1 6 3 6 1 6 8 9 1 7 4 7 1 6 9 4 1 6 3 0 16 58 1 7 0 2 1 8 0 5 1 8 2 0 1 8 6 0 1 6 0 1 16 36 3 4 3 3 6 3 3 6 5 3 7 4 3 72 367 2 0 1 5 1 3 5 2 4 1 2 2 5 1 2 4 8 3 0 5 8 4 2 4 6 2 67 6 5 4 6 4 4 5 5 6 6 7 0 5 79 538 1 3 4 1 2 2 6 8 6 7 4 7 5 8 4 2 2 5 1 1 1 3 2 4 6 1 8 6 2 2 1 1 2 0 2 88 296 1 5 3 1 4 7 1 6 7 9 4 1 5 4 1 72 4 2 1 6 1 4 4 1 6 1 4 8 6 6 4 1 2 3 3 5 3 0 9 3 0 8 2 32 244 2 7 3 2 7 2 2 1 4 1 9 9 2 80 292 1 1 2 7 4 7 1 4 5 6 7 7 1 5 5 6 9 6 4 6 5 7 5 6 1 6 8 0 6 6 2 8 3 7 9 0 7 9 23 1 038 1 6 1 9 1 5 3 8 1 3 8 1 1 2 6 6 1 5 2 1 16 00 5 5 4 5 5 2 4 7 0 4 1 2 3 51 405 3 0 3 9 2 6 2 5 3 7 3 2 1 4 2 0 1 3 8 4 1 3 6 8 1 3 6 6 1 4 2 9 12 09 6 7 9 7 3 4 6 3 8 7 1 1 7 63 874 2 1 1 1 1 0 1 0 1 4 1 6 6 9 6 1 8 8 8 1 8 7 8 9 7 8 0 7 0 9 6 1 4 4 9 4 5 68 521 1 8 2 5 1 9 4 9 2 1 2 3 2 2 0 7 2 1 5 0 25 16 8 3 0 6 3 6 7 4 1 7 2 5 7 84 869 2 0 1 2 1 1 1 8 3 2 1 5 1 96 224 3 1 4 9 3 4 5 8 3 3 2 7 3 8 2 5 4 2 9 1 49 54 3 5 6 6 3 4 3 7 3 6 2 9 3 7 3 8 4 1 8 5 46 74 3 9 7 5 3 7 1 1 3 5 4 8 3 3 3 4 3 5 2 7 32 47 2 9 4 3 6 8 3 1 8 3 5 6 3 85 372 4 4 8 8 4 0 7 1 4 5 0 9 4 6 9 5 4 9 8 0 44 77 4 0 7 7 4 4 4 5 5 0 1 1 5 1 2 9 6 1 2 1 67 17 7 8 4 7 4 3 9 9 5 9 2 8 9 32 884 1 5 6 6 1 4 0 6 1 5 1 6 1 3 9 5 1 3 8 7 13 67 1 3 9 2 1 3 5 7 1 2 3 5 1 2 1 6 1 3 3 9 14 42 6 6 2 9 6 0 5 9 6 1 3 9 5 7 9 2 6 0 0 3 60 32 3 5 5 4 2 6 8 2 3 0 0 1 2 7 1 0 2 9 2 9 34 52 3 8 1 4 4 5 4 1 4 4 0 2 5 14 498 7 6 4 4 7 8 6 0 8 3 0 9 9 3 9 4 1 0 5 1 5 1 2 737 1 5 2 2 1 1 5 5 4 4 1 6 2 9 2 1 7 6 6 7 2 1 4 2 3 2 2 888 5 7 9 2 5 8 0 5 5 3 1 5 5 3 4 1 5 1 8 9 6 098 8 5 8 1 0 3 4 1 1 1 5 9 1 5 11 3 8 1 154 1 9 6 6 9 1 6 7 9 4 1 6 0 4 3 1 5 9 5 2 1 5 3 1 3 1 4 337 1 2 9 1 7 1 6 2 6 6 1 7 4 2 5 1 7 5 9 0 1 8 6 2 0 2 0 314 8 2 3 8 3 8 1 0 4 2 7 6 9 81 8 652 2 6 3 1 2 5 1 0 2 6 5 5 2 0 2 2 1 8 6 2 1 773 7 7 1 6 7 0 9 0 6 3 7 8 6 6 8 0 6 8 3 9 7 046 2 0 5 7 6 2 0 0 9 3 1 9 8 3 4 1 8 4 1 8 1 9 7 5 6 2 1 019 5 5 6 4 4 3 8 0 4 7 0 4 4 0 7 8 4 0 7 9 4 700 5 2 3 1 4 9 2 8 3 6 3 3 1 8 0 8 2 1 8 3 2 3 2 8 5 0 7 7 2 4 2 9 26 40 8 5 5 4 8 8 0 9 9 7 6 8 1 0 8 7 1 1 1 9 3 1 1 35 66 9 5 7 1 0 9 2 9 3 4 9 1 0 78 6 809 5 0 6 4 7 4 1 2 2 1 2 7 133 1 5 3 9 1 6 2 3 1 6 1 5 1 7 5 8 1 7 1 5 13 54 1 1 6 6 1 4 1 4 1 4 6 6 1 4 2 4 1 5 6 0 19 44 5 9 1 6 1 5 5 3 0 4 9 4 4 87 478 1 4 7 2 2 1 6 9 1 4 0 5 1 4 0 0 1 7 1 4 15 27 2 3 1 2 2 4 4 7 2 1 3 3 2 3 3 1 2 4 6 5 19 75 6 2 6 9 7 7 1 0 7 2 6 5 7 5 0 2 7 2 3 7 65 20 8 0 8 6 8 7 2 4 1 0 7 5 4 1 0 9 3 8 1 0 0 4 2 58 20 1 5 9 4 1 5 9 3 1 4 9 8 1 63 4 0 4 5 8 4 6 0 3 4 5 0 3 0 5 5 7 02 9 0 1 6 5 9 4 1 1 9 1 0 1 0 7 2 1 0 8 83 3 8 8 7 5 4 2 6 1 1 4 5 7 7 3 4 3 53 1 7 1 6 1 7 5 4 1 8 6 6 2 14 8 6 8 0 1 9 1 3 3 3 9 8 4 8 9 1 0 5 10 3 6 2 8 9 3 5 1 0 9 3 4 9 7 2 3 6 54 1 0 9 6 7 1 0 7 0 8 1 1 6 0 4 1 0 23 1 5 9 9 9 1 6 8 5 4 1 8 6 5 7 1 9 57 2 3 1 8 8 2 5 2 6 2 2 3 4 2 2 2 8 22 9 6 7 6 8 1 0 4 4 3 4 1 0 0 2 0 5 9 8 04 9 9 8 8 0 1 3 1 4 5 4 1 5 2 5 0 1 1 4 0 11 Mad h y a Prad esh Mah arash tra 2 3 8 6 2 4 2 3 2 5 1 1 2 3 7 3 2 1 1 2 22 74 2 6 5 3 2 7 4 4 2 8 1 8 2 7 1 2 2 5 1 2 26 70 1 1 7 1 1 0 1 1 8 1 1 9 9 8 105 7 8 0 7 7 8 7 7 3 4 0 1 8 33 885 2 2 7 0 1 9 1 9 1 9 5 2 1 9 4 0 1 8 3 2 19 69 3 3 1 4 3 7 2 1 4 2 4 9 6 9 4 9 9 7 4 6 94 66 1 0 6 6 1 9 8 9 7 1 0 2 3 0 1 0 0 1 9 1 1 0 0 7 1 2 1 10 1 5 8 4 1 1 6 6 1 7 1 6 3 1 3 1 5 6 4 8 1 8 3 2 8 1 7 1 71 2 3 2 6 0 2 1 5 7 7 2 2 4 1 4 2 3 1 8 2 2 5 0 4 5 2 9 244 5 0 9 3 0 5 2 5 6 5 5 3 4 4 9 4 7 4 7 6 5 2 6 7 0 5 6 283 2 4 0 9 2 6 0 6 2 0 8 0 1 9 5 1 1 7 7 9 18 5 0 1 6 66 5 9 1 7 5 73 7 1 7 7 7 89 1 8 0 75 8 0 3 0 8 4 1 2 8 5 5 6 8 8 6 0 9 6 1 0 77 6 0 1 1 80 5 0 1 2 3 33 1 1 1 8 7 44 1 2 0 65 Man ip u r Meg h alay a Mizo ram Nag alan d Od ish a Pu n jab 1 3 1 9 2 7 8 8 3 9 3 9 6 1 2 8 1 3 4 1 7 0 1 3 7 1 66 159 3 1 4 8 2 6 3 0 2 7 4 2 4 6 4 5 4 6 7 5 7 8 5 8 1 2 5 0 1 3 0 8 1 4 7 7 1 5 4 8 1 4 5 4 14 50 8 5 3 9 0 7 8 4 2 8 5 5 7 11 767 1 0 1 1 0 0 6 4 4 2 4 9 9 5 1 5 6 2 3 1 1 4 8 8 3 7 2 3 8 3 8 0 3 4 6 4 1 7 2 1 6 4 36 484 3 8 6 5 2 8 3 1 1 8 3 2 3 2 7 3 3 7 6 7 6 7 6 3 4 6 6 8 9 7 4 1 6 6 4 3 6 9 2 6 3 5 9 5 4 4 9 3 8 1 4 8 8 1 4 9 1 1 5 8 3 1 6 1 3 1 6 7 8 18 28 1 7 1 2 4 1 2 3 6 2 1 3 1 41 157 6 8 6 6 5 2 5 3 8 5 7 5 1 4 7 1 6 6 1 4 5 1 4 5 1 87 146 3 8 1 4 2 5 3 3 6 3 4 7 3 74 470 8 2 6 2 7 3 6 5 3 6 5 4 2 9 3 7 2 8 5 5 3 0 3 1 3 4 3 0 3 7 4 7 40 82 2 5 0 7 2 6 6 1 2 4 8 8 2 8 2 8 2 7 0 7 28 56 3 9 4 4 1 7 7 1 9 9 0 3 8 54 1 001 5 4 5 6 6 4 6 9 6 5 4 3 6 17 857 7 6 1 8 2 3 7 3 4 6 0 5 6 43 852 3 4 7 3 9 7 3 6 0 3 8 1 4 06 418 7 1 3 6 7 5 7 2 8 7 2 4 9 6 3 0 1 0 0 4 4 9 410 5 6 2 4 5 4 4 6 4 7 8 4 5 2 7 2 4 8 8 5 5 067 4 8 6 5 7 0 7 2 6 7 101 1 8 7 8 0 1 3 8 1 0 0 1 1 0 4 2 1 3 1 1 1 0 1 7 1 8 1 7 7 9 1 5 5 6 2 2 0 5 1 9 3 7 17 32 8 0 0 1 0 0 2 2 0 7 2 0 7 3 2 2 9 1 2 62 1 4 7 9 1 4 2 5 1 6 2 4 1 67 8 6 7 8 5 9 7 1 8 77 4 8 0 4 8 7 5 3 7 51 4 0 8 3 1 4 1 1 0 8 4 4 4 8 9 4 9 31 2 6 3 4 4 2 7 3 2 8 2 6 5 0 5 2 6 59 Rajasth an 1 3 9 5 1 4 2 1 1 4 6 1 1 4 6 1 1 5 7 3 1637 5 3 3 7 2 8 3 2 5 9 6 4 8 8 6 8 7 2 7 2 7 8 0 7 1 06 5 1 301 5 2 9 4 4 7 1 4 4 5 1 0 4 6 1 0 5 7 8 3 63 79 2 2 1 4 4 2 2 3 2 4 2 1 0 9 9 2 3 3 1 4 2 8 9 2 8 2 9 095 1 1 4 5 9 8 6 7 5 1 5 7 3 54 2 5 36 1 3 5 6 48 1 3 2 6 0 3 1 3 7 0 4 6 1 4 0 15 Sik k im 1 9 1 7 1 4 7 1 5 1 2 0 1 0 1 0 1 4 7 5 6 6 1 3 9 3 7 2 6 0 6 5 8 5 112 6 2 5 3 7 2 1 1 7 1 2 2 126 3 9 4 2 5 2 2 3 2 8 1 4 5 2 3 9 8 4 2 0 31 Tamil Nad u 1 7 7 6 1 8 7 5 1 8 7 7 1 9 4 9 1 9 3 6 1805 9 7 8 5 1 0 1 6 7 8 3 101 1 1 4 4 1 8 1 7 2 0 6 6 1 8 9 8 2 1 8 6 19 69 4 2 2 1 4 7 1 5 4 8 4 8 4 4 5 7 5 1 2 5 52 66 1 5 7 1 2 1 4 5 8 3 1 3 9 2 4 1 1 9 9 6 1 1 9 5 0 1 1 969 2 3 9 7 2 6 6 4 3 0 0 9 3 1 3 6 2 7 0 1 27 8 4 1 4 93 4 4 1 5 9 93 9 1 6 7 0 54 1 7 6 97 Telan g an a Trip u ra 0 0 0 0 0 1 308 1 3 3 1 5 0 1 6 3 1 2 4 1 42 140 0 0 0 0 0 5 9 7 1 6 1 1 3 9 1 0 0 0 0 0 3 08 7 7 6 5 5 0 6 0 4 4 4 3 0 0 0 0 0 4 9 49 2 3 1 2 2 1 2 2 7 2 3 9 2 23 219 0 0 0 0 0 1 5 3 42 4 1 5 4 5 7 4 9 4 5 6 5 5 33 369 0 0 0 0 0 7 66 1 7 8 1 6 3 1 7 5 1 2 8 1 23 9 2 0 0 0 4 4 4 5 4 7 3 3 4 6 8 3 5 14 Uttar Prad esh 4 5 3 4 4 4 0 1 4 9 5 1 4 9 6 6 5 0 4 7 51 50 3 6 5 3 3 7 3 7 9 3 6 9 5 96 294 2 2 8 5 2 5 7 7 3 1 4 8 3 1 5 9 3 5 9 1 39 20 5 2 6 0 4 9 1 5 5 7 6 5 6 1 8 7 6 6 8 3 69 21 2 9 2 2 6 3 1 1 5 3 3 6 6 8 3 3 7 3 7 6 4 1 9 4 9 4 8 380 4 2 6 3 4 1 8 6 5 0 2 2 5 6 7 6 6 0 8 9 64 3 8 1 2 69 5 1 1 2 6 61 0 1 3 9 1 87 1 4 0 36 Uttarak h an d West Ben g al 1 9 5 1 7 6 1 7 8 2 1 7 1 97 218 2 0 6 8 2 3 9 8 2 1 0 9 2 2 5 2 2 2 6 4 2217 3 5 1 2 1 3 3 2 1 7 1 9 2 1 4 2 8 8 2 3 6 1 1 6 2 06 139 1 7 9 1 6 2 1 7 9 1 4 4 1 38 155 7 5 1 7 9 8 7 6 0 8 1 6 6 47 587 3 6 3 3 1 0 3 4 2 3 9 1 2 48 323 3 2 9 3 8 8 4 5 5 4 6 4 4 40 338 1 6 0 1 2 1 3 8 2 0 9 3 1 9 1 3 1 5 9 6 1 737 1 7 1 3 3 1 9 3 8 9 2 1 4 4 6 2 2 9 9 1 2 2 9 0 4 2 1 366 4 6 6 4 5 8 4 0 1 3 6 9 3 34 466 6 7 0 0 6 8 0 9 6 0 1 9 6 6 1 1 6 1 4 2 53 45 5 9 6 3 5 9 8 4 5 5 6 8 5 81 8 5 8 4 1 9 9 5 4 6 1 1 2 1 7 2 1 2 8 17 Unio n Territo ry : A. & N. Islan d s Ch an d ig arh D. & N. Hav eli Daman an d Diu Delh i Lak sh ad weep Pu d u ch erry 1 5 9 1 4 1 5 6 8 2 2 2 1 2 4 2 1 2 2 2 4 1 0 6 1 4 7 3 4 5 5 6 3 9 7 5 5 2 5 6 5 5 4 3 5 2 1 5 17 5 8 6 0 0 0 0 0 0 3 7 3 3 3 2 2 9 3 1 2 5 3 3 9 8 1 0 1 1 0 1 0 4 5 6 5 1 1 6 9 2 7 0 1 0 0 6 4 4 6 0 3 6 3 2 3 3 2 5 3 3 8 2 3 0 0 0 0 0 7 2 5 0 1 3 4 3 9 5 1 1 7 1 2 1 2 2 7 6 7 6 8 6 3 6 2 6 5 2 3 2 2 0 2 4 0 6 3 1 5 5 1 5 5 9 9 5 6 2 6 0 8 1 24 5 6 4 64 0 0 0 0 0 0 9 5 1 1 1 6 1 0 6 3 8 0 7 1 8 6 8 0 9 9 7 1 4 2 6 4 2 4 1 2 3 6 2 8 5 2 3 5 2 58 1 3 4 4 3 2 5 2 2 2 2 2 1 1 5 3 3 2 7 3 1 2 6 1 9 2 1 1 7 3 3 1 5 0 2 1 4 1 9 1 7 1 5 2 8 3 5 1 03 0 9 1 5 0 3 2 1 0 7 1 7 2 6 5 7 7 7 1 6 1 1 1 4 6 4 6 1 3 4 1 2 1 8 8 7 1 3 7 4 5 1 7 3 1 1 4 8 1 1 5 0 2 1 5 4 9 1 5 1 9 1 2 6 0 6 3 6 3 6 9 6 8 5 8 3 8 4 1 4 7 4 7 5 5 3 8 3 1 2 1 7 3 1 2 3 0 8 8 2 2 8 9 9 2 2 0 3 2 3 0 1 2 4 7 8 7 5 3 1 0 5 4 7 8 1 5 7 1 1 5 3 4 7 0 7 6 5 8 5 94 4 2 4 4 4 0 9 1 5 1 1 1 1 1 1 8 0 1 0 6 6 6 5 6 6 4 9 5 4 3 3 5 3 4 4 2 0 1 1 7 6 2 9 1 1 1 9 9 1 1 4 5 7 5 3 5 0 7 9 1 1 3 1 6 0 4 4 3 5 1 0 2 9 1 4 1 1 3 1 1 2 5 1 2 6 8 5 3 9 6 6 0 4 2 6 8 4 7 5 1 5 7 9 51 1 4 6 4 1 4 9 8 1 5 9 1 1 68 2 6 2 2 3 5 2 3 8 20 1 6 4 1 0 7 1 1 1 13 2 5 6 2 7 2 5 4 5 3 2 7 8 4 7 2 9 30 7 6 2 9 3 5 4 3 6 1 5 3 1 5 8 3 4 1 7 3 37 S ourc e : Na tiona l Crim e Re c ords Bure au, Ministry of Hom e Affa irs S ourc e : Na tiona l Crim e Re c ords Bure au, Ministry of Hom e Affa irs S ourc e : Na tiona l Crim e Re c ords Bure au, Ministry of Hom e Affa irs S ourc e : Na tiona l Crim e Re c ords Bure au, Mi Andhra Pra de s h div ide d into tw o s ta te s, one its e l f a nd othe r Te la nga na ,data for e a rs twhile Andhra are div i de d intw o pa rts,na m e ly Andhra Pra de s h div ide d into tw os ta te s, one its e l f a nd othe r Te la nga na ,data for e a rs twhile Andhra a re divide d intw o parts ,na m ely Andhra Pra de s h div ide d into tw o s ta te s, one its e l f a nd othe r Te la nga na ,data for e a rs twhile Andhra are div i de d intw o pa rts,na m e ly Andhra Andhra Pra de sh divide d i nto tw o sta te s ,one Andhra Pra de s h a nd T e la ng ana from 2 0 1 4. Andhra Pra de s h a nd T e la ng ana from 2 0 14 . Pra de s h a nd T e la ng a na from 2 0 1 4 . Andhra Pra de s h a nd T e la ng ana from 2 0 14 . Conclusions and recommendations  Convergence of Government services  Increase the security concerns in Indian UUID system.  GPS Enablement and location tracking system in UUID system  Deploying Security cameras in Key streets of Chennai  Enabling video surveillance  Enabling Drone patrols  Creating NOC,SOC of Cities in Center like Kodambakkam,Chennai  Employing open sources and using the Engineering students for the deployment purposes.
  • 42.
    Page 38 of38 View publication stats Smart city graphy