Integrated Data for Improved
   Personal Health Delivery
                   10-September-2012
 Presenters: Bernadette Hyland, David Wood & Luke Ruth

           Email. bhyland@3roundstones.com
                  Twitter: @BernHyland
  This presentation: http://slideshare.net/3roundstones
Today’s Agenda
•   9.00-9.20 - (All) Introductions
•   9.20-9.45 - (Phil) Goals & objectives
•   9.45-10.30 - (Bernadette) Value proposition of Linked Data, update on
    government data publishing initiatives, Health Datapalooza
•   10.30-11.10 - (David) Intro to enterprise linked data, a resource oriented
    approach to interoperability
•   11.10-11.30 - Break
•   11.30-12noon - (Luke) Review of Weather Health app development
•   12.00-12.45 - lunch
•   12.45-1.30 (David) Web of data architecture, Callimachus
•   1.30-2.15 (All) Building support within Sentara, uses cases for Weather
    Health (Phase I), Q&A
Introductions ...
•   Sentara team
•   3 Round Stones team
    •   Dave Wood, PhD - Enterprise Architect
    •   Bernadette Hyland - Sr. Solutions Architect
    •   Luke Ruth - Software Engineer
    •   ... All specialists in Web architecture & Linked Data
Customers & Affiliations


Environmental     Health &
Protection        Human
Agency            Services




Government
Printing Office
• Linked Data is
                     about publishing
                     and consuming
                     data using
                     international data
                     standards
                    • Based on 20 year
                     old idea
                    • A system of linked
                     information systems




Why am I speaking on Linked Data and sharing today? I’m here in my
role as the co-chair of W3C GLD WG.
I’m a serial entrepreneur in this space having founded several companies
that led some of the most widely used Open Source projects for Linked
Data, including Mulgara, OpenRDF/Sesame, the PURLs 2.0 and
Callimachus.
I’ve authored chapters a couple peer-reviewed chapters in these books
which are available in hardcopy or for free, via the Web.
What ideas involving
data access, sharing
& re-use can we help
nurture?
Jeff Pollock, Oracle
                            Businesses are in future shock

                            • Needs changing at faster pace
                            • Affordable Care Act,
                            new regulations, changes in
                            global economy accelerating
                            changes
                            • Information increasingly more
                            central to the operation of
                            any business




In a dynamic economy, we have to adapt quickly. We cannot change people or
hardware fast enough. We have to take a new approach in software to deal
with this. This is a quote from a director @ Oracle who is saying this.

Credits: (c) Random House
"If information systems are to
                    keep up with business,
                    we need to change more than
                    technology -
                    we need to change how people deal
                    with technology."
                                       - Jeff Pollock




Of course, Jeff also said "Changes in behavior have to be well-
motivated and show some visible value immediately."
Goal for improved health delivery ...
• Harness larger & more complex datasets to
 evaluate the potential for health impacts

• More accurately predict factors that
 contribute to illness or diagnose disease
DATA
                           Drives every decision we make daily &
                          every decision others make on our behalf




What is happening to data? We are sharing it ...
The Web is the a natural place to publish information for public dissemination.
The modern Web is an information system owned by no one and yet open to
vendors, governments and private citizens. The Web of documents has been a
great place to share HTML, PDF. However we are entering the Web of Data.
This is how we’ll share most open data in the next decade.
“We’re moving from managing
                       documents to managing discrete pieces of
                       open data and content which can be
                       tagged, shared, secured, mashed up and
                       presented in the way that is most useful
                       for the consumer of that information.”
                              -- Report on Digital Government: Building a 21st Century Platform to
                                                                Better Serve the American People




Governments around the world are defining detailed digital services plans that
are based on Open data and open APIs to deliver government and private digital
services.
At the highest level, government executives in the UK, EU, US, India, Brazil are
committed to managing open data and content in a way that is useful for the
consumer of that content. The question is HOW?
Sharing
                                   Worldwide




We are sharing documents and data worldwide, routinely with people we don’t
know.
If achieved, it will transform how governments interact with one another,
between nations and how they serve their citizens in the 21st Century.
Using the Web to solicit input and inform decision making, and ultimately, to
create a more transparent and accessible government is a very, very worthwhile
goal.
Who is sharing their data ... ? Small and large commercial and government
organizations, NGOs, Non-profits ... plus many universities.
Governments in the last few years have been responding to Open Government
initiatives that mandate publishing open government data.
Some are careful, slow-moving entities who simply needed to find real solutions
to real problems.
Retailers
Goal: Improve click-throughs on search results
Book Publishers
Goals: Improve internal manuscript pipelines, expose
    additional ways of finding and using content
New Media
Governments
Goals: Governmental transparency and/or improved
       internal efficiencies (data warehouses)
Common business need ...
• The ability to integrate & manage large
 amounts of data in a rigorous & transparent
 manner
• Discovery through interaction of scientific
 communities, including biomedical
 informatics & evidence-based medicines
How many are doing it ...
                           the Web of Data
                   • No   one vendor owns it
                   • It scales ... to Web-scale
                   • Doesn’t require a super model
                   • Based on International Data Exchange
                     Standards (RDF, SPARQL)




Scope: Bigger than any other deployed system
Infinitely adaptable: Changes piecemeal and allows for ad hoc
additions & changes.
Ownership: Nobody owns it
Let’s look at some ‘versions’ of the Web. It should be said here that Tim
Berners-Lee, the recognized “father” of the WWW, doesn’t like the idea
of versioning the Web. I happen to agree, but I understand why people do
it.

As we talk about these versions of the Web, you may want to think of
this as a continuum with significant waves; each with its own
benchmark technologies rather than specific versions with distinct
start and end points.

Nova Spivack of Radar Networks and Twine.com created this.
RDF is a lingua
                                  franca for data
                                     exchange




Not all of Open Government content is Linked Data. A relatively small
percentage of open data is 4-5 star linked data, however it is growing
exponentially.
Use of structured data is actively promoted by international standards groups
like the W3C and major search engines, Google, Yahoo!, Bing, Yandex.
Semantic
                              Technologies



                            Semantic   Linked
                            Web        Data




Linked Open Data is a small, pragmatic portion of the greater body of
Semantic Technologies & international standards for data.
The 5 Stars of Open Linked Data
Guidance per Tim Berners-Lee, W3C



              ★ Make your stuff available on the web (any format)

           ★★ make it available as structured data (e.g. Excel instead of
              image scan of a table)
        ★★★ Use a non-proprietary format (e.g. CSV instead of Excel)


     ★★★★ Use URLs to identify things, so that people can point at your
          stuff


   ★★★★★ Link your data to other people’s data to provide context



  Credit: http://www.w3.org/DesignIssues/LinkedData.html
5 Stars of Open Linked Vocabularies
      Bernard Vatant (Mondeca) Guidance

                             ★ Publish your vocabulary on the Web at a stable URI

                          ★★ Provide human-readable documentation and basic metadata
                             (e.g. creator, publisher, date of creation, last modification,
                             version number)

                       ★★★ Provide labels and descriptions, if possible in several
                           languages, to make your vocabulary usable in multiple
                           linguistic scopes
                    ★★★★ Make your vocabulary available via its namespace URI, both
                         as a formal file and human-readable documentation, using
                         content negotiation

                 ★★★★★ Link to other vocabularies by re-using elements rather than
                       re-inventing




Credit: http://blog.hubjects.com/2012/02/is-your-linked-data-vocabulary-5-star_9588.html
Why is RDF important?
                   •   It is an international standard for publishing data on
                       the Web (public and private)

                   •   Data exchange model

                   •   It is the future of the Web

                         •   ... because it is how we share and reuse data




Leading publishers, HCLS scientists, library scientists, new media,
old media, retailers have all committed to structured data for
improved search & access.
WE’VE SEEN THIS BEFORE




Like HTML and RDF, credit cards have a human-readable side and a machine-readable side.
Each HTML page is paired with a machine-readable data representation.
Open Government Data
                                 3 brief years ...
                    •   Starting in 2008, a few heads of state directed open
                        government data to be published on the Web

                    •   In September 2011, Presidents Obama (USA) and
                        Rousseff (Brazil) endorsed the Open Government
                        Partnership

                    •   7 other nations launched their government’s National
                        Plans during the meeting of the UN General Assembly




Beginning in 2008, a a couple of heads of state embraced directed open
government to be published on the Web. Last month, (September 2011),
President Obama and President Dilma Rousseff stood with other heads of
state to endorse the principles of the Open Government Partnership and
launch their government’s Open Government National Plans during the
meeting of the UN General Assembly.
In addition to Brazil and the US, nations who have made committments
include: Indonesia, Mexico, Norway, Philippines, South Africa, and the
UK.
What is next for Data?
                         •   Structured data on the Web is rapidly becoming
                             mainstream

                         •   Government authorities are funding more Linked
                             Open Data projects, especially for weather, human
                             health and scientific research

                         •   In 2012 we’re seeing Apps Challenges, hack-a-thons,
                             funding ($1M-$200M)


What’s next? We are already seeing signs of the things to come.
Structured data on the Web is quickly becoming mainstream.
There have been many well-publicized triple challenges, hack-a-thons, apps challenges
-- they are popping up everywhere.
Organizations with mission critical applications based on relational technologies are
creating a layer above their traditional architectures and building Linked Data-driven
Web apps.
Web apps based on LD are beginning to replace data warehouses.
Publishing data in 2012 & beyond ...
•   Good = Use Data Standards (RDF) to publish
    metadata about data and models

•   Better = Use a Linked Data approach to publish   all
    your open data on the Web

•   Best = Link your data + models using a Linked Data
    approach

•   Web architecture, Web-scale
Open
  CDC                    Linked Data
            Government
   EPA                        Cloud                DBpedia
               Data Ontology
                     Clinical
    US                                             Pub Med
 Census                   Business                   NLM
                          Ontology      Internal
            Social                       Portal
            Media                         Data     Physicians
Facebook
  Twitter                 EMR                       Services
                          Data                     Locations


                Clinical Condition Specific
Methodology
1.   Define target population and clinical data from
     electronic medical record
2.   Identify sources of open government data related to
     environmental, weather, and other variables related to
     chronic pulmonary disease exacerbations
3. Combine open content from NLM, PubMed, Medline to
   support education
4. Leverage a Linked Data approach, using Open Source
    and international data exchange standards (RDF)
5.   Alert patient of possible hazardous conditions and
     recommend appropriate actions
Iterative Approach
•   Initial POC delivered May 2012 (60 day sprint)

    •   EMR (anonymized)

    •   EPA air quality

    •   Doctors listing (spreadsheet)

•   Demo’d at Health Datapalooza, Washington DC in June
Health	
  Data	
  Ini,a,ve	
  Forum	
  III
Health	
  Datapalooza



                                                Using EMR and
                                             Linked Open Data
                                                           to
                                               Manage Chronic
                                             Asthma and COPD
Conceptual          MODEL	
  


  	
  Pa$ents	
  with	
  chronic	
  pulmonary	
  disease	
  that	
  are	
  
  educated	
  and	
  no$fied	
  of	
  adverse	
  environmental,	
  weather,	
  
  and	
  geographic	
  	
  condi$ons	
  are	
  .	
  .	
  .
  	
  
  	
  	
   be#er	
  able	
  to	
  respond	
  and	
  proac/vely	
  
                   manage	
  their	
  condi/on.




                                Health	
  Data	
  Ini,a,ve	
  Forum	
  III
                                Health	
  Datapalooza
Value      PROPOSITION

            MODEL	
  
Decrease in	
  costly	
  Emergency	
  Department	
  visits
Reduce	
  hospital	
  re-­‐admissions	
  aBer	
  treatment
Improve self-­‐care	
  and	
  medica$on	
  compliance
Awareness	
  of	
  triggers	
  and	
  disease	
  management




                           Health	
  Data	
  Ini,a,ve	
  Forum	
  III
                           Health	
  Datapalooza
Big data ecosystem includes
                               complex data




A phased approach to delivery of a successful Weather Health Explorer
application is selecting both available and reliable data sources as
inputs. It is for these reasons, authoritative government sources from
organizations including the National Library of Medicine (NLM), National
Oceanic and Atmospheric Association (NOAA) and the US Environment
Protection Agency (EPA) have been selected for use in this project.
Leverage	
  Linked              DATA,	
  OPEN	
  SOURCE	
  &	
  STANDARDS

                                                            SEMANTIC	
  FRAMEWORK
                                 Web	
  of	
  Data
                             CDC            DBpedia                                                       SMS
                             EPA            Pub	
  Med
                             US	
  Census   NLM
                                                                                                                Email

                                                                                                               Web



                                       EMR



                                                                  Health	
  Data	
  Ini,a,ve	
  Forum	
  III
                                                                  Health	
  Datapalooza



Callimachus is a Linked Data Management platform that takes full advantage of RDF and data
driven navigation. Created with Web 2.0 developers in mind.
Governments are providing citizens access to open government data;
Corporates can information to the public, customers, suppliers, regulators, with timely information on
the corporation;
Research portals etc.
Today’s Asthma Forecast

Current
                          Anticipate and Prevent
   EPA
  Data
                                                      Patient
                                                   Admission Data
                                                      by Date




                                                   Historic EPA Data
                                                     at Admission
Progress Update
•   June - Sept 2012

    •   Designed Weather Health Web application

    •   Identified data sources (NIH, NOAA, EPA)

    •   Created a Web based application with live data feeds from
        NIH, NOAA & EPA

        •   Hosted on the cloud using a linked data management
            system, Callimachus
NOAA   EPA AQS   EPA UV




NIH                              NIH




User
The NLM will function as the primary source for drug-related information.
The NLM publishes multiple API’s that could be of use to this project but
the most immediately beneficial will probably be one called DailyMed.
DailyMed is an API that offers access to current Structured Product Label
(SPL) information for drugs.
http://demo.3roundstones.net/sentara/home.docbook?view
Drug information may also be taken from a service called MedlinePlus -
which is organized and distributed by the National Library of Medicine,
National Institutes of Health, and the Department of Health and Human
Services. Upgrades are currently being done to MedlinePlus which will
include the ability to return an XML document as opposed to a search
results page. This feature would be extremely useful and if fully functional,
may make MedlinePlus the logical choice for primary drug information.
Hosted
on cloud




                                                                                      Off-s
                                                    S




                                                                 n
                                                  M
                                               /S ns




                                                                atio



                                                                       notifications
                                                                       Email/SMS
                                            ail atio




                                                                                           ite b
                                          Em tific




                                                            istr
                                           no




                                                                                                 a
                                                           min




                                                                                             cku
                                                           Ad




                                                                                                ps
            Monitoring Service




                      Application-level
                        monitoring
                                                       l
                                                    ve                 SNS
                                                -le
                                               m ring
                                            ste ito
                                          Sy on
                                             m

      Callimachus
      (application)
                                          Additional attached                               Periodic snapshots
                                                storage                                          (backup)



                                                                   EBS - 50 GB                                   S3 - 50 GB
               M2.2XLarge




                       HTTP/HTTPS
                                                                                                                          Public users
In summary, Weather Health ...
                          •   Leverages internal and external structured data on the Web
                          •   All data from authoritative sources
                          •   Involves a combination of static and dynamic data
                          •   Hosted on the cloud using AWS
                          •   Created using a linked data management system
                              •   Callimachus enables Web 2.0 internal or contract
                                  developers to combine data sources & quickly build a
                                  web UI for Web or mobile devices



The Weather Health application can also serve to warn patients of drug interactions or advising
them on dosage. There is also opportunity for smaller modules within the application such as pill
identification by using imprint data. This application was built using Callimachus, a data platform
for data-driven applications. Callimachus allows Web 2.0 developers within Sentara or external
developers to combine multiple data sources and quickly build a Web UI.

The basic architecture for the Weather Health solution involves a combination of both static (or
pseudo-static) and dynamic data.
LUNCH BREAK!
Web of Data
•   Resource oriented approach to data interoperability

•   Callimachus Overview

•   Maturity of ecosystem

    •   Development environments, reporting tools, databases,
        hosting, commercial support & training

•   Next steps, an iterative approach
A History of Silos




           $ cat foo.txt
           | grep blah |
           sort




     1970s                  1980s           1990s
A neat little package      Client-Server   The Early Web
The Next Great Leap
   Extending the                         Ubiquitous,
  Universal Client                   reusable applications



   Expanding the
Universal Connection
                                          Explaining the
                       Web of Data            Logic
   Providing the
     Universal
     Database
Writing Business Applications


                                Data
                             formatted

           Code written


   1970s   1980s     1990s          2000s
Requirements of The Informatics Landscape
Maximal Agility
vMust span the entire drug development lifecycle
 o and back (post-market surveillance to discovery)

vMust support large and very heterogeneous data
 o single nucleotide polymorphisms to countries

vWill change as new science emerges & new regulations come into play
 o Medline just under 1M articles/year

vMust be able to work with multiple, international regulatory bodies
 o Emerging markets

vPartners, customers and collaborators will change
 o and will have divergent technical aptitudes

vMust be able to interoperated with pre-competitive consortia
 o Can they perform common tasks for the community

vMust be able to work with legacy data
 o Lots of unmined gems here!




                                      Slide credit: Tom Plaster, PhD, AstraZeneca   R&D | RDI
Improving Internal Interoperability


   Scientists, Clinicians, Informaticists can now freely interoperate as:

vThe PURL server provides a central identity management authority for
 resources that are of value (need to persist) across the enterprise. The
 Persistent URLs are used to connect resources found in multiple locations

vThe vocabulary server provides a way of harmonizing concepts across
 different domains
 o Where possible, public vocabularies are used
 o Where not, they’re extended
 o We don’t want to develop and maintain vocabularies




                                       Slide credit: Tom Plaster, PhD, AstraZeneca
• Callimachus is a framework for data-driven applications
  based on Linked Data principles
• Callimachus  allows Web developers to easily create data
  driven applications for the Web
• It   is Open Source (FLOSS)
• http://callimachusproject.org
Tools & best practices?

•   Large and small vendors are involved in Linked Data
    •   From Oracle, IBM to 3 Round Stones
    •   Listing of active research projects & deployments See
        http://dir.w3.org/
    •   Best practices, see http://www.w3.org/2011/gld/charter
W3C HCLS
    The mission of the Semantic Web Health Care and Life Sciences Interest
      Group (HCLS IG) is to develop, advocate for, and support the use of
      Semantic Web technologies across health care, life sciences, clinical
                      research and translational medicine
vActivities:
 oContinue to develop high level (e.g. TMO) and architectural (e.g. SWAN)
  vocabularies.
 oImplement proof-of-concept demonstrations and industry-ready code.
 oDocument guidelines to accelerate the adoption of the technology.
 oDisseminate information about the group's work at government, industry, academic
  events and by participating in community initiatives.
vUse Cases/Domains
 oDrug Discovery
 oElectronic Lab Notebooks
 oComparator Arm Data	

 	

         	

 oPatient Data Ownership	

 	

      	

 oBiotech Acquisition
 oSupply Chain Automation
 oWeb Integration	

 oBio-surveillance	

 oCo-development
          Reference: http://www.w3.org/blog/hcls/ Slide credit: Tom Plaster, PhD, AstraZeneca
This work is Copyright © 2011-2012 3 Round Stones Inc.
                       It is licensed under the Creative Commons Attribution 3.0 Unported License
                       Full details at: http://creativecommons.org/licenses/by/3.0/

                       You are free:

                               to Share — to copy, distribute and transmit the work



                               to Remix — to adapt the work



                       Under the following conditions:
                               Attribution. You must attribute the work in the manner specified by the
                               author or licensor (but not in any way that suggests that they endorse
                               you or your use of the work).

                               Share Alike. If you alter, transform, or build upon this work, you may
                               distribute the resulting work only under the same or similar license to this
                               one.




This presentation is licensed under a Creative Commons BY-SA
license, allowing you to share and remix its contents as long as
you give us attribution and share alike.

Sentara Linked Data Workshop - Sept 10, 2012

  • 1.
    Integrated Data forImproved Personal Health Delivery 10-September-2012 Presenters: Bernadette Hyland, David Wood & Luke Ruth Email. bhyland@3roundstones.com Twitter: @BernHyland This presentation: http://slideshare.net/3roundstones
  • 2.
    Today’s Agenda • 9.00-9.20 - (All) Introductions • 9.20-9.45 - (Phil) Goals & objectives • 9.45-10.30 - (Bernadette) Value proposition of Linked Data, update on government data publishing initiatives, Health Datapalooza • 10.30-11.10 - (David) Intro to enterprise linked data, a resource oriented approach to interoperability • 11.10-11.30 - Break • 11.30-12noon - (Luke) Review of Weather Health app development • 12.00-12.45 - lunch • 12.45-1.30 (David) Web of data architecture, Callimachus • 1.30-2.15 (All) Building support within Sentara, uses cases for Weather Health (Phase I), Q&A
  • 3.
    Introductions ... • Sentara team • 3 Round Stones team • Dave Wood, PhD - Enterprise Architect • Bernadette Hyland - Sr. Solutions Architect • Luke Ruth - Software Engineer • ... All specialists in Web architecture & Linked Data
  • 4.
    Customers & Affiliations Environmental Health & Protection Human Agency Services Government Printing Office
  • 5.
    • Linked Datais about publishing and consuming data using international data standards • Based on 20 year old idea • A system of linked information systems Why am I speaking on Linked Data and sharing today? I’m here in my role as the co-chair of W3C GLD WG. I’m a serial entrepreneur in this space having founded several companies that led some of the most widely used Open Source projects for Linked Data, including Mulgara, OpenRDF/Sesame, the PURLs 2.0 and Callimachus. I’ve authored chapters a couple peer-reviewed chapters in these books which are available in hardcopy or for free, via the Web.
  • 6.
    What ideas involving dataaccess, sharing & re-use can we help nurture?
  • 7.
    Jeff Pollock, Oracle Businesses are in future shock • Needs changing at faster pace • Affordable Care Act, new regulations, changes in global economy accelerating changes • Information increasingly more central to the operation of any business In a dynamic economy, we have to adapt quickly. We cannot change people or hardware fast enough. We have to take a new approach in software to deal with this. This is a quote from a director @ Oracle who is saying this. Credits: (c) Random House
  • 8.
    "If information systemsare to keep up with business, we need to change more than technology - we need to change how people deal with technology." - Jeff Pollock Of course, Jeff also said "Changes in behavior have to be well- motivated and show some visible value immediately."
  • 9.
    Goal for improvedhealth delivery ... • Harness larger & more complex datasets to evaluate the potential for health impacts • More accurately predict factors that contribute to illness or diagnose disease
  • 10.
    DATA Drives every decision we make daily & every decision others make on our behalf What is happening to data? We are sharing it ... The Web is the a natural place to publish information for public dissemination. The modern Web is an information system owned by no one and yet open to vendors, governments and private citizens. The Web of documents has been a great place to share HTML, PDF. However we are entering the Web of Data. This is how we’ll share most open data in the next decade.
  • 11.
    “We’re moving frommanaging documents to managing discrete pieces of open data and content which can be tagged, shared, secured, mashed up and presented in the way that is most useful for the consumer of that information.” -- Report on Digital Government: Building a 21st Century Platform to Better Serve the American People Governments around the world are defining detailed digital services plans that are based on Open data and open APIs to deliver government and private digital services. At the highest level, government executives in the UK, EU, US, India, Brazil are committed to managing open data and content in a way that is useful for the consumer of that content. The question is HOW?
  • 12.
    Sharing Worldwide We are sharing documents and data worldwide, routinely with people we don’t know. If achieved, it will transform how governments interact with one another, between nations and how they serve their citizens in the 21st Century. Using the Web to solicit input and inform decision making, and ultimately, to create a more transparent and accessible government is a very, very worthwhile goal.
  • 13.
    Who is sharingtheir data ... ? Small and large commercial and government organizations, NGOs, Non-profits ... plus many universities. Governments in the last few years have been responding to Open Government initiatives that mandate publishing open government data. Some are careful, slow-moving entities who simply needed to find real solutions to real problems.
  • 14.
  • 15.
    Book Publishers Goals: Improveinternal manuscript pipelines, expose additional ways of finding and using content
  • 16.
  • 17.
    Governments Goals: Governmental transparencyand/or improved internal efficiencies (data warehouses)
  • 18.
    Common business need... • The ability to integrate & manage large amounts of data in a rigorous & transparent manner • Discovery through interaction of scientific communities, including biomedical informatics & evidence-based medicines
  • 19.
    How many aredoing it ... the Web of Data • No one vendor owns it • It scales ... to Web-scale • Doesn’t require a super model • Based on International Data Exchange Standards (RDF, SPARQL) Scope: Bigger than any other deployed system Infinitely adaptable: Changes piecemeal and allows for ad hoc additions & changes. Ownership: Nobody owns it
  • 20.
    Let’s look atsome ‘versions’ of the Web. It should be said here that Tim Berners-Lee, the recognized “father” of the WWW, doesn’t like the idea of versioning the Web. I happen to agree, but I understand why people do it. As we talk about these versions of the Web, you may want to think of this as a continuum with significant waves; each with its own benchmark technologies rather than specific versions with distinct start and end points. Nova Spivack of Radar Networks and Twine.com created this.
  • 21.
    RDF is alingua franca for data exchange Not all of Open Government content is Linked Data. A relatively small percentage of open data is 4-5 star linked data, however it is growing exponentially. Use of structured data is actively promoted by international standards groups like the W3C and major search engines, Google, Yahoo!, Bing, Yandex.
  • 22.
    Semantic Technologies Semantic Linked Web Data Linked Open Data is a small, pragmatic portion of the greater body of Semantic Technologies & international standards for data.
  • 23.
    The 5 Starsof Open Linked Data Guidance per Tim Berners-Lee, W3C ★ Make your stuff available on the web (any format) ★★ make it available as structured data (e.g. Excel instead of image scan of a table) ★★★ Use a non-proprietary format (e.g. CSV instead of Excel) ★★★★ Use URLs to identify things, so that people can point at your stuff ★★★★★ Link your data to other people’s data to provide context Credit: http://www.w3.org/DesignIssues/LinkedData.html
  • 24.
    5 Stars ofOpen Linked Vocabularies Bernard Vatant (Mondeca) Guidance ★ Publish your vocabulary on the Web at a stable URI ★★ Provide human-readable documentation and basic metadata (e.g. creator, publisher, date of creation, last modification, version number) ★★★ Provide labels and descriptions, if possible in several languages, to make your vocabulary usable in multiple linguistic scopes ★★★★ Make your vocabulary available via its namespace URI, both as a formal file and human-readable documentation, using content negotiation ★★★★★ Link to other vocabularies by re-using elements rather than re-inventing Credit: http://blog.hubjects.com/2012/02/is-your-linked-data-vocabulary-5-star_9588.html
  • 25.
    Why is RDFimportant? • It is an international standard for publishing data on the Web (public and private) • Data exchange model • It is the future of the Web • ... because it is how we share and reuse data Leading publishers, HCLS scientists, library scientists, new media, old media, retailers have all committed to structured data for improved search & access.
  • 26.
    WE’VE SEEN THISBEFORE Like HTML and RDF, credit cards have a human-readable side and a machine-readable side.
  • 27.
    Each HTML pageis paired with a machine-readable data representation.
  • 28.
    Open Government Data 3 brief years ... • Starting in 2008, a few heads of state directed open government data to be published on the Web • In September 2011, Presidents Obama (USA) and Rousseff (Brazil) endorsed the Open Government Partnership • 7 other nations launched their government’s National Plans during the meeting of the UN General Assembly Beginning in 2008, a a couple of heads of state embraced directed open government to be published on the Web. Last month, (September 2011), President Obama and President Dilma Rousseff stood with other heads of state to endorse the principles of the Open Government Partnership and launch their government’s Open Government National Plans during the meeting of the UN General Assembly. In addition to Brazil and the US, nations who have made committments include: Indonesia, Mexico, Norway, Philippines, South Africa, and the UK.
  • 29.
    What is nextfor Data? • Structured data on the Web is rapidly becoming mainstream • Government authorities are funding more Linked Open Data projects, especially for weather, human health and scientific research • In 2012 we’re seeing Apps Challenges, hack-a-thons, funding ($1M-$200M) What’s next? We are already seeing signs of the things to come. Structured data on the Web is quickly becoming mainstream. There have been many well-publicized triple challenges, hack-a-thons, apps challenges -- they are popping up everywhere. Organizations with mission critical applications based on relational technologies are creating a layer above their traditional architectures and building Linked Data-driven Web apps. Web apps based on LD are beginning to replace data warehouses.
  • 30.
    Publishing data in2012 & beyond ... • Good = Use Data Standards (RDF) to publish metadata about data and models • Better = Use a Linked Data approach to publish all your open data on the Web • Best = Link your data + models using a Linked Data approach • Web architecture, Web-scale
  • 32.
    Open CDC Linked Data Government EPA Cloud DBpedia Data Ontology Clinical US Pub Med Census Business NLM Ontology Internal Social Portal Media Data Physicians Facebook Twitter EMR Services Data Locations Clinical Condition Specific
  • 33.
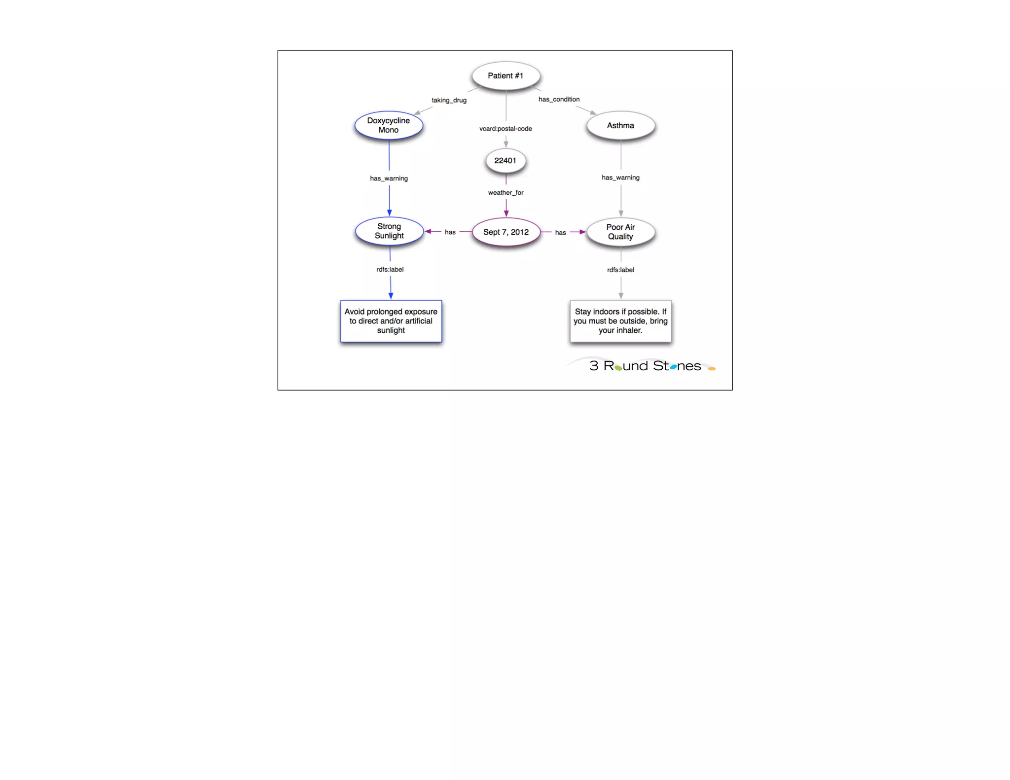
    Methodology 1. Define target population and clinical data from electronic medical record 2. Identify sources of open government data related to environmental, weather, and other variables related to chronic pulmonary disease exacerbations 3. Combine open content from NLM, PubMed, Medline to support education 4. Leverage a Linked Data approach, using Open Source and international data exchange standards (RDF) 5. Alert patient of possible hazardous conditions and recommend appropriate actions
  • 34.
    Iterative Approach • Initial POC delivered May 2012 (60 day sprint) • EMR (anonymized) • EPA air quality • Doctors listing (spreadsheet) • Demo’d at Health Datapalooza, Washington DC in June
  • 35.
    Health  Data  Ini,a,ve  Forum  III Health  Datapalooza Using EMR and Linked Open Data to Manage Chronic Asthma and COPD
  • 36.
    Conceptual MODEL    Pa$ents  with  chronic  pulmonary  disease  that  are   educated  and  no$fied  of  adverse  environmental,  weather,   and  geographic    condi$ons  are  .  .  .       be#er  able  to  respond  and  proac/vely   manage  their  condi/on. Health  Data  Ini,a,ve  Forum  III Health  Datapalooza
  • 37.
    Value PROPOSITION MODEL   Decrease in  costly  Emergency  Department  visits Reduce  hospital  re-­‐admissions  aBer  treatment Improve self-­‐care  and  medica$on  compliance Awareness  of  triggers  and  disease  management Health  Data  Ini,a,ve  Forum  III Health  Datapalooza
  • 38.
    Big data ecosystemincludes complex data A phased approach to delivery of a successful Weather Health Explorer application is selecting both available and reliable data sources as inputs. It is for these reasons, authoritative government sources from organizations including the National Library of Medicine (NLM), National Oceanic and Atmospheric Association (NOAA) and the US Environment Protection Agency (EPA) have been selected for use in this project.
  • 39.
    Leverage  Linked DATA,  OPEN  SOURCE  &  STANDARDS SEMANTIC  FRAMEWORK Web  of  Data CDC DBpedia SMS EPA Pub  Med US  Census NLM Email Web EMR Health  Data  Ini,a,ve  Forum  III Health  Datapalooza Callimachus is a Linked Data Management platform that takes full advantage of RDF and data driven navigation. Created with Web 2.0 developers in mind. Governments are providing citizens access to open government data; Corporates can information to the public, customers, suppliers, regulators, with timely information on the corporation; Research portals etc.
  • 41.
    Today’s Asthma Forecast Current Anticipate and Prevent EPA Data Patient Admission Data by Date Historic EPA Data at Admission
  • 42.
    Progress Update • June - Sept 2012 • Designed Weather Health Web application • Identified data sources (NIH, NOAA, EPA) • Created a Web based application with live data feeds from NIH, NOAA & EPA • Hosted on the cloud using a linked data management system, Callimachus
  • 46.
    NOAA EPA AQS EPA UV NIH NIH User
  • 47.
    The NLM willfunction as the primary source for drug-related information. The NLM publishes multiple API’s that could be of use to this project but the most immediately beneficial will probably be one called DailyMed. DailyMed is an API that offers access to current Structured Product Label (SPL) information for drugs.
  • 48.
  • 49.
    Drug information mayalso be taken from a service called MedlinePlus - which is organized and distributed by the National Library of Medicine, National Institutes of Health, and the Department of Health and Human Services. Upgrades are currently being done to MedlinePlus which will include the ability to return an XML document as opposed to a search results page. This feature would be extremely useful and if fully functional, may make MedlinePlus the logical choice for primary drug information.
  • 50.
    Hosted on cloud Off-s S n M /S ns atio notifications Email/SMS ail atio ite b Em tific istr no a min cku Ad ps Monitoring Service Application-level monitoring l ve SNS -le m ring ste ito Sy on m Callimachus (application) Additional attached Periodic snapshots storage (backup) EBS - 50 GB S3 - 50 GB M2.2XLarge HTTP/HTTPS Public users
  • 51.
    In summary, WeatherHealth ... • Leverages internal and external structured data on the Web • All data from authoritative sources • Involves a combination of static and dynamic data • Hosted on the cloud using AWS • Created using a linked data management system • Callimachus enables Web 2.0 internal or contract developers to combine data sources & quickly build a web UI for Web or mobile devices The Weather Health application can also serve to warn patients of drug interactions or advising them on dosage. There is also opportunity for smaller modules within the application such as pill identification by using imprint data. This application was built using Callimachus, a data platform for data-driven applications. Callimachus allows Web 2.0 developers within Sentara or external developers to combine multiple data sources and quickly build a Web UI. The basic architecture for the Weather Health solution involves a combination of both static (or pseudo-static) and dynamic data.
  • 52.
  • 53.
    Web of Data • Resource oriented approach to data interoperability • Callimachus Overview • Maturity of ecosystem • Development environments, reporting tools, databases, hosting, commercial support & training • Next steps, an iterative approach
  • 54.
    A History ofSilos $ cat foo.txt | grep blah | sort 1970s 1980s 1990s A neat little package Client-Server The Early Web
  • 55.
    The Next GreatLeap Extending the Ubiquitous, Universal Client reusable applications Expanding the Universal Connection Explaining the Web of Data Logic Providing the Universal Database
  • 56.
    Writing Business Applications Data formatted Code written 1970s 1980s 1990s 2000s
  • 57.
    Requirements of TheInformatics Landscape Maximal Agility vMust span the entire drug development lifecycle o and back (post-market surveillance to discovery) vMust support large and very heterogeneous data o single nucleotide polymorphisms to countries vWill change as new science emerges & new regulations come into play o Medline just under 1M articles/year vMust be able to work with multiple, international regulatory bodies o Emerging markets vPartners, customers and collaborators will change o and will have divergent technical aptitudes vMust be able to interoperated with pre-competitive consortia o Can they perform common tasks for the community vMust be able to work with legacy data o Lots of unmined gems here! Slide credit: Tom Plaster, PhD, AstraZeneca R&D | RDI
  • 58.
    Improving Internal Interoperability Scientists, Clinicians, Informaticists can now freely interoperate as: vThe PURL server provides a central identity management authority for resources that are of value (need to persist) across the enterprise. The Persistent URLs are used to connect resources found in multiple locations vThe vocabulary server provides a way of harmonizing concepts across different domains o Where possible, public vocabularies are used o Where not, they’re extended o We don’t want to develop and maintain vocabularies Slide credit: Tom Plaster, PhD, AstraZeneca
  • 59.
    • Callimachus isa framework for data-driven applications based on Linked Data principles • Callimachus allows Web developers to easily create data driven applications for the Web • It is Open Source (FLOSS) • http://callimachusproject.org
  • 60.
    Tools & bestpractices? • Large and small vendors are involved in Linked Data • From Oracle, IBM to 3 Round Stones • Listing of active research projects & deployments See http://dir.w3.org/ • Best practices, see http://www.w3.org/2011/gld/charter
  • 61.
    W3C HCLS The mission of the Semantic Web Health Care and Life Sciences Interest Group (HCLS IG) is to develop, advocate for, and support the use of Semantic Web technologies across health care, life sciences, clinical research and translational medicine vActivities: oContinue to develop high level (e.g. TMO) and architectural (e.g. SWAN) vocabularies. oImplement proof-of-concept demonstrations and industry-ready code. oDocument guidelines to accelerate the adoption of the technology. oDisseminate information about the group's work at government, industry, academic events and by participating in community initiatives. vUse Cases/Domains oDrug Discovery oElectronic Lab Notebooks oComparator Arm Data oPatient Data Ownership oBiotech Acquisition oSupply Chain Automation oWeb Integration oBio-surveillance oCo-development Reference: http://www.w3.org/blog/hcls/ Slide credit: Tom Plaster, PhD, AstraZeneca
  • 62.
    This work isCopyright © 2011-2012 3 Round Stones Inc. It is licensed under the Creative Commons Attribution 3.0 Unported License Full details at: http://creativecommons.org/licenses/by/3.0/ You are free: to Share — to copy, distribute and transmit the work to Remix — to adapt the work Under the following conditions: Attribution. You must attribute the work in the manner specified by the author or licensor (but not in any way that suggests that they endorse you or your use of the work). Share Alike. If you alter, transform, or build upon this work, you may distribute the resulting work only under the same or similar license to this one. This presentation is licensed under a Creative Commons BY-SA license, allowing you to share and remix its contents as long as you give us attribution and share alike.