1
CHAPTER 1
INTRODUCTION
1.1 OVERVIEW OF THE PROJECT
The exponential growth in the development and acceptance of mobile
communications in recent years is especially observed in the fields of wireless local area
networks, mobile systems, and ubiquitous computing. This growth is mainly due to the
mobility offeredto users, providing access to information anywhere, user friendliness, and
easy deployment. Configuration services in spontaneous networks depend significantly on
network size, the nature of the participating nodes and running applications. Spontaneous
networks imitate human relations while having adaptability to new conditions and fault
tolerance (the failure of a device or service should not damage the functionality). Methods
based on imitating the behavior of human relations facilitate secure integration of services
in spontaneous networks. Furthermore, cooperation among the nodes and quality of service
for all shared network services should be provided. Spontaneous ad hoc networks require
well defined, efficient and user-friendly security mechanisms. Tasks to be performed
include: user identification, their authorization, address assignment, name service,
operation, and safety. Generally, wireless networks with infrastructure use Certificate
Authority (CA) servers to manage node authentication and trust. Although these systems
have been used in wireless ad hoc and sensor networks, they are not practical because a
CA node has to be online (or is an external node) all the time. Moreover, CA node must
have higher computing capacity. Security should be based on the required confidentiality,
node cooperation, anonymity, and privacy.
Exchanging photos between friends requires less security than exchanging
confidential documents between enterprise managers. Moreover, all nodes may not be able
to execute routing and/or securityprotocols. Energy constraints, node variability, errorrate,
and bandwidth limitations mandate the design and use of adaptive routing and security
mechanisms, for any type of devices and scenarios. Dynamic networks with flexible
memberships, group signatures, and distributed signatures are difficult to manage.
2
To achieve a reliable communication and node authorization in mobile ad hoc
networks, key exchange mechanisms for node authorization and user authentication are
needed. The related literature shows several security methods such as pre-distribution key
algorithms, symmetric and asymmetric algorithms, intermediate node-based methods, and
hybrid methods. But these methods are not enough for spontaneous networks because they
need an initial configuration (i.e., network configuration) or external authorities (for
example, central certification authorities).
3
CHAPTER 2
LITERATURE REVIEW
2.1 Spontaneous Networking: An Application-Oriented Approach to Ad-hoc
Networking
An ad hoc network must operate independent of a pre-established or centralized
network management infrastructure, while still providing administrative services needed
to support applications. Address allocation, name resolution, service location,
authentication, and access controlpolicies represent just some of the functionality that must
be supported-without pre-configuration or centralized services. In order to solve these
problems, it is necessary to leverage some aspect of the environment in which the network
operates. We introduce the notion of a spontaneous network, created when a group of
people come together for some collaborative activity. In this case, we can use the human
interactions associated with the activity in order to establish a basic service and security
infrastructure. We structure our discussion around a practical real-world scenario
illustrating the use of such a network, identifying the key challenges involved and some of
the techniques that can be used to address them.
2.2 User-Oriented and Service-Oriented Spontaneous Ad Hoc and Sensor Wireless
Networks
User-Oriented and Service-Oriented Spontaneous Ad Hoc and Sensor Wireless
Networks Jaime lloret, Lei Shu, Raquel Lacuest, and Min Chen Recent advances in ad hoc
and sensor wireless networks have brought us new designs and deployment orientations.
Even more, when the ad hoc (or sensor) wireless network integrate users and services. On
one hand, the Quality of Service for each user must be guaranteed. On the other hand, the
user behavior and the services offered for the users could affect to the network
performance. A spontaneous ad hoc (or sensor) network enables a group of users to
communicate and work together collaboratively very close to each other, sharing services,
during a period of time. They seekto imitate human relationships in order to work together
4
in groups, running on an existing technology. Devices used for spontaneous ad hoc (or
sensor) wireless networks have limited resources, few computing capacity and low energy
consumption. User-oriented and service-oriented spontaneous ad hoc and sensor wireless
networks can be used to solve a problem, to carry out a specific task, or just to share
services and resources between users, with no dependence on a central server. There is a
wide range of environments in which these networks can be applied. This special issue tries
to collect the most recent research of these types of networks.
2.3 A Spontaneous Ad-Hoc Network to Share WWW Access
There are many cases where a mobile ad-hoc network must be built for a limited period
of time. In these networks topics such as auto-configuration, security mechanisms and
optimal performance have to be also taken into account. In this paper, we propose a secure
spontaneous ad-hoc network, based on directpeer-to-peer interaction, to grant a quick, easy
and secure access to the users to surf the Web. The paper shows the description of our
proposal, the procedure of the nodes involved in the system, the security algorithms
implemented and the designed messages. We will show how it can be done step by step
along the different sections of the paper, and always taking into account the security and
its performance. Although, some people have defined and described the main features of
spontaneous ad-hoc networks, nobody has published any design and simulation until today.
Spontaneous networking will enable a more natural form of wireless computing when
people physically meet in the real world. We also validate the success of our proposal
through several simulations and comparisons with a regular architecture, taking into
account the optimization of the resources of the devices. Finally, we compare our proposal
with other caching techniques published in the related literature. The proposal has been
developed with the main objective of improving the communication and integration
between different study centers of low resource communities. That is, it lets communicate
spontaneous networks, working collaboratively and which have been created on different
physical places.
5
2.4 A Survey of Key Management Schemes in Wireless Sensor Networks
Wireless sensor networks have many applications, vary in size, and are deployed in
a wide variety of areas. They are often deployed in potentially adverse or even hostile
environment so that there are concerns on security issues in these networks. Sensor nodes
used to form these networks are resource-constrained, which make security applications a
challenging problem. Efficient key distribution and management mechanisms are needed
besides lightweight ciphers. Many key establishment techniques have been designed to
address the tradeoff between limited memory and security, but which scheme is the most
effective is still debatable. In this paper, we provide a survey of key management schemes
in wireless sensor networks. We notice that no key distribution technique is ideal to all the
scenarios where sensor networks are used; therefore the techniques employed must depend
upon the requirements of target applications and resources of each individual sensor
network.
2.5 Securing Wireless Sensor Networks with Public Key Techniques
Wireless sensor networks (WSNs) have attracted a lot of researchers due to their
usage in critical applications. WSN have limitations on computational capacity, battery etc
which provides scope for challenging problems. Applications of WSN are drastically
growing from indoor deployment to critical outdoor deployment. WSN are distributed and
deployed in an un attend environment, due to this WSN are vulnerable to numerous security
threats. The results are not completely trustable due to their deployment in outside and
uncontrolled environments. In this current paper, we fundamentally focused on the security
issue of WSNs and proposed a protocol based on public key cryptography for external
agent authentication and session key establishment. The proposed protocol is efficient and
secure in compared to other public key based protocols in WSNs.
6
CHAPTER 3
SYSTEM ANALYSIS
3.1 Existing System:
Security features like confidentiality, integrity and authentication plays a vital role
in any form of communication be it wired or wireless. Authentication becomes difficult in
a wireless network that doesn’t have a fixed infrastructure and where the nodes of the
network are mobile. Such types of wireless networks, where there is a lack of infrastructure
and the mobility of nodes is frequent are termed as Mobile Ad-hoc Networks (MANETs).
This makes authentication a great challenge as it is not supported by any fixed
infrastructure. The authentication takes place in authenticated server causes server down.
3.1.1 Disadvantages:
 Authentication takes place in authenticated server makes server down.
 If the node relieves from the network, then the re authentication mechanism is done
to verify the node, Then the node have to prove their identity to its neighbor.
 Not efficient in managing workloads decrease performance and causes server
traffic.
7
3.2 Proposed System:
In proposed system the authentication takes place to trust the node. If the node
release from the network and ready to rejoin to the network by using re authentication
mechanism. The re authentication mechanism is done to avoid the malicious nodes. The
workload mechanism is being used to allocate the tasks with minimum computational
power and server Utilization for better performance.
3.2.1 Advantages:
1. Reduces the dependences on the Central authority for re-authentication avoiding the
attacks that are possible during re-authentication
2. Increases the performance reduces server Utilization
3. Valuable information will never be revealed during the communication
4. The proposed system is resistant to identity theft as the node access is controlledby
NIZKP.
8
CHAPTER 4
SYSTEM CONFIGURATION
4.1 Hardware Configuration
 Hard disk : 40 GB
 RAM : 512mb
 Processor : Pentium IV
 Monitor : 17’’Color Monitor
4.2 Software Configuration
 Front-End : VS 2008
 Coding Language : C#.net
 Operating System : Windows XP
 Back End : SQLSERVER
9
CHAPTER 5
SYSTEM DESIGN
5.1 System Architecture
User
Login
Network
TGS generate
by server
Service server
Ensure login
credential
Login match user
join N/W
User data move to
server
TGS keygivenbythe authenticate
server
Receive keyfrom user provide service
VerifyTGS keyon
authenticate server
10
5.2 UML Diagrams:
5.2.1 Use Case Diagram:
Authentication
Re-authentication
Server
Server Controls
Client
Workload Efficiency
11
5.2.2 Class Diagram:
12
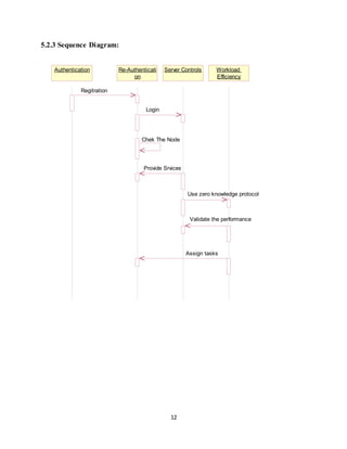
5.2.3 Sequence Diagram:
Authentication Re-Authenticati
on
Server Controls Workload
Efficiency
Regitration
Login
Chek The Node
Provide Srvices
Use zero knowledge protocol
Validate the performance
Assign tasks
13
5.2.4 Collaboration Diagram:
Authentication Re-Authentication
Server controls Workload efficiency
1: Registration
2: Login
3: Check the
node
4: Provide
services
5: Use zero
knowledge
protocol
6: Validate the
performance
7: Assign
tasks
14
5.2.5 ER-Diagram
15
5.3 Data Flow Diagram
Authenticates
user then the
Authenticated
server provides
TGS
(Ticket Granting
Session)
Verify the User
with the
encrypted data in
Authenticated
Server
Check the node
availability and node
reconnection for
reauthentication
Identify the Client
or node and
authenticate
Use zero
knowledge
Protocol
For secure data
sharing
Validate the
TGS From
Client and
service server
provides
service.
Workload
Mechanism is
used for
efficient Usage
of server side .
16
CHAPTER 6
PROBLEM DESCRIPTION
6.1 Modules:
1. Authentication
2. Re-authentication
3. Server Controls
4. Workload Efficiency
Modules Description:
6.1.1 Authentication:
Authentication process is always occurred prior to mobility management process
included location registrations and service delivery, and it also ensures network resources
are accessedby authorized clients and prevents resourcesfrom any illegal client or damage.
Therefore, authentication is the first concern in Manet. Authentication process is occurred
periodically and frequently, when service access expires, when temporary connection
services interrupt, or as a result of handover, Entire authentication procedure from the
beginning to the end is called as authentication session.
User
Authenticate User
Join to the node
17
6.1.2 Re-authentication:
Re-authentication happens when an authenticated node wants to rejoin the network
after it has lost its connectivity due to mobility. This mechanism is used mainly to avoid
the malicious nodes to enter into the network.
Authenticate Node
Relieve From Network
To Rejoin Network
Re-authenticate Node
18
6.1.3 Server Controls:
The legitimate user first joined in the network by proving the identity to neighbour
node. Then the user sends his details and wait for the TGS (TICKET Granting Session
key).If the authenticated server has identify the legitimate user it gets all the client details
,and grants the TGS. Based on the TGS key the user request service to the Service server,
the service server gets all the User details and verified with the Authenticated server. If the
verification is done and the user is Authenticated the service server provide valuable
services to the trusted user.
User
Authenticate by
Authenticatedserver
Relieve From Network
Rejoin Node by Re-
Authenticate Mechanism
Service Server Provides Service by
authenticatingAuthenticated service
19
6.1.4 Workload Efficiency:
The system, the workload is done by identifying the weight of each job, The weight
of the jobcan be identified by the number of dependents to complete that job. If the number
of dependent job is high then this job is executed later in order based on the weight. The
jobs that are independent are executed first. This workload efficiency helps to allocate the
tasks with minimum computational power and server Utilization for better performance.
User
Authenticate to join
Re Authenticate to rejoin
Authenticatedserver
Service Server
Zero Knowledge Protocol
WorkloadEfficiency
20
CHAPTER 7
RESULTS AND DISCUSSION
Login:
Register:
21
User Sign In:
Authentication Server:
22
Generate AST (Authenticated Server Token) and Sent to Client:
23
Sent Service Request to Authentication Server:
24
Generate CDK and Sent to Client:
25
Send CDK to Service Server:
26
Sent CDK to Service Server:
27
Verificationin Authenticated Server:
28
Verificationin Service Server:
29
CHAPTER 9
CONCLUSION AND FUTURE WORK
Conclusion
We have provided some procedures for self-configuration: a unique IP address is
assigned to each device, the DNS can be managed efficiently and the services can be
discovered automatically. We have also created a user-friendly application that has
minimal interaction with the user. A user without advanced technical knowledge can set
up and participate in a spontaneous network. The security schemes included in the protocol
allow secure communication between end users (bearing in mind the resource, processing,
and energy limitations of ad hoc devices).
Future Work:
A user without advanced technical knowledge can set up and participate in a
spontaneous network. The security schemes included in the protocol allow secure
communication between end users. In this the time Efficiency Re-authentication
mechanism is needed to improve security and prevent attackers.
30
APPENDIX
CODINGS
using System;
using System.Collections.Generic;
using System.ComponentModel;
using System.Data;
using System.Drawing;
using System.Linq;
using System.Text;
using System.Windows.Forms;
using System.Data.SqlClient;
using System.Security.Cryptography;
using System.IO;
using System.Management;
using System.Net;
using System.Threading;
namespace Client
{
public partial class ClientForm : Form
{
public ClientForm()
{
InitializeComponent();
}
SqlConnection con,cn;
SqlCommand cmd;
string s;
31
public enum enEnCryptDecrypt
{
DECRYPT, ENCRYPT
};
public void connection()
{
con = new SqlConnection("server=.sqlexpress;initial catalog=ZKP; Integrated Security
=true");
con.Open();
}
public static string enCode(String Message, String Key, enEnCryptDecrypt EnC)
{
int messageCount, keyCount, value = 0;
StringBuilder strRetVal = new StringBuilder();
if (Message.Length > 0 && Key.Length > 0)
{
try
{
for (messageCount = 0, keyCount = 0; messageCount < Message.Length;
messageCount++, keyCount++)
{
if (keyCount >= Key.Length) keyCount = 0; // Rotates the Key string counter to Zero
when character value is traversed till end
if (EnC == enEnCryptDecrypt.ENCRYPT)
value = (Message[messageCount]) + (Key[keyCount]); //When Encryption is required we
add ascii value of key with Message
else
value = (Message[messageCount]) - (Key[keyCount]); // When Decryption is required we
subtract ascii value of key with Message
32
strRetVal.Append(value); // Here we convert the ascii value to character and Append that
to Stringbuilder
}
}
catch (Exception ex)
{
// Clears the StringBuilder and Append Error Message in it.
strRetVal.Remove(0, strRetVal.Length);
strRetVal.Append("Error in Ecrypting:-" + ex.Message);
}
}
else
{
// Append Return message with proper valid string required.
strRetVal.Append("Enter valid Message and Key");
}
return strRetVal.ToString(); //Returns the ProcessedString.
}
private void ClientForm_Load(object sender, EventArgs e)
{
timer1.Start();
timer2.Start();
}
private void timer1_Tick(object sender, EventArgs e)
{
connection();
SqlDataReader dr;
string squery;
33
string starttime = DateTime.Now.TimeOfDay.ToString();
squery = "SELECT * from TblAuthenticate where PK=1 and status='1'";
cmd = new SqlCommand(squery, con);
dr = cmd.ExecuteReader();
if (dr.HasRows)
{
dr.Read();
textBox2.Text = dr["encryptedTicket"].ToString();
textBox3.Text = dr["Ticket"].ToString();
textBox4.Text = dr["ClientID"].ToString();
textBox5.Text = dr["MAC"].ToString();
}
con.Close();
connection();
squery = "SELECT * from TblAuthenticate where PK=1 and status2='1'";
cmd = new SqlCommand(squery, con);
dr = cmd.ExecuteReader();
if (dr.HasRows)
{
dr.Read();
textBox6.Text = dr["ServerSessionKey"].ToString();
}
con.Close();
con.Close();
connection();
squery = "SELECT * from TblAuthenticate where PK=1 and status6='1'";
cmd = new SqlCommand(squery, con);
dr = cmd.ExecuteReader();
if (dr.HasRows)
34
{
label8.Visible = true;
label8.Text = "Service Granted";
}
con.Close();
}
private void button1_Click(object sender, EventArgs e)
{
string squery;
connection();
squery = "update TblAuthenticate set Status1='1' where pk=1";
cmd = new SqlCommand(squery, con);
cmd.ExecuteNonQuery();
con.Close();
label8.Text = "Service Status Pending";
MessageBox.Show("Message C Sent To Authentication Server");
}
private void button2_Click(object sender, EventArgs e)
{
string squery;
connection();
textBox7.Text = enCode(textBox6.Text, "12345", enEnCryptDecrypt.ENCRYPT);
squery = "update TblAuthenticate set EncryptedServerSessionKey='" + textBox7.Text +
"', Status3='1' where pk=1";
cmd = new SqlCommand(squery, con);
cmd.ExecuteNonQuery();
con.Close();
MessageBox.Show("Message E Sent To Service Server");
}
35
private string RandomString(int size)
{
StringBuilder builder = new StringBuilder();
Random random = new Random();
char ch;
for (int i = 0; i < size; i++)
{
ch = Convert.ToChar(Convert.ToInt32(Math.Floor(26 * random.NextDouble() + 65)));
builder.Append(ch);
}
return builder.ToString();
}
private void timer2_Tick(object sender, EventArgs e)
{
listBox1.Items.Clear();
while (listBox1.Items.Count < 20)
{
Thread.Sleep(100);
string phase1 = RandomString(6);
string phase2 = RandomString(3);
string res = phase1 + phase2;
int flag = 0;
int i = 0;
for (i = 0; i < listBox1.Items.Count; i++)
{
listBox1.SelectedIndex = i;
if (listBox1.SelectedItem.ToString() == s)
{
flag = 1;
36
}
}
if (flag == 0)
{
listBox1.Items.Add(res);
}
}
timer2.Stop();
label8.Visible = false;
}
private void button3_Click(object sender, EventArgs e)
{
SqlCommand cmd;
string s;
SqlDataReader dr1;
connection();
s = "SELECT * from login";
cmd = new SqlCommand(s, con);
dr1 = cmd.ExecuteReader();
if (dr1.HasRows)
{
while (dr1.Read())
{
listBox2.Items.Add(dr1["username"]);
}
}
timer2.Start();
}
public static Int64 GenerateRandomNumber()
37
{
Random random = new Random((int)DateTime.Now.Ticks);
StringBuilder builder = new StringBuilder();
string s;
for (int i = 0; i < 2; i++)
{
s = Convert.ToString(Convert.ToInt32(Math.Floor(26 * random.NextDouble() + 65)));
builder.Append(s);
}
return Convert.ToInt64((builder.ToString()));
}
private void button4_Click(object sender, EventArgs e)
{
label9.Visible = true;
string s = Convert.ToString(GenerateRandomNumber());
label9.Text = s.ToString();
}
private void button5_Click(object sender, EventArgs e)
{
if (label9.Text == textBox8.Text)
{
MessageBox.Show("Paired SuccessFully to the User " +listBox2.Text);
}
else
{
MessageBox.Show("Pairing Failed");
}
}
private void button6_Click(object sender, EventArgs e)
38
{
string s1;
cn = new SqlConnection("server=.sqlexpress;initial catalog=ZKP; Integrated Security
=true");
cn.Open();
s1 = "insert into chat values('" + listBox2.Text + "','')";
cmd = new SqlCommand(s1, cn);
cmd.ExecuteNonQuery();
cn.Close();
string s2;
cn = new SqlConnection("server=.sqlexpress;initial catalog=ZKP; Integrated Security
=true");
cn.Open();
s2 = "update chat set sent='" + textBox9.Text + "' where username= '" + listBox2.Text +
"'";
cmd = new SqlCommand(s2, cn);
cmd.ExecuteNonQuery();
cn.Close();
MessageBox.Show("Message Sent to User " +listBox2.Text);
textBox9.Text = "";
}
private void button7_Click(object sender, EventArgs e)
{
MessageBox.Show("User " + textBox1.Text + " is Logging out");
listBox1.SelectedIndex = listBox1.Items.Count - 1;
MessageBox.Show(listBox1.Text);
connection();
string squery;
squery = "update tb set keyy='"+listBox1.Text+"' where pk=1";
39
cmd = new SqlCommand(squery, con);
cmd.ExecuteNonQuery();
con.Close();
}
private void button8_Click(object sender, EventArgs e)
{
SqlCommand cmd1;
string s;
SqlDataReader dr1;
connection();
s = "SELECT * from chat where username='"+listBox2.Text+"'";
cmd1 = new SqlCommand(s, con);
dr1 = cmd1.ExecuteReader();
if (dr1.HasRows)
{
while (dr1.Read())
{
textBox9.Text = (dr1["sent"]).ToString();
}
}
}
}
}
Authentication Server
using System;
using System.Collections.Generic;
using System.ComponentModel;
using System.Data;
using System.Drawing;
40
using System.Linq;
using System.Text;
using System.Windows.Forms;
using System.Data.SqlClient;
using System.Security.Cryptography;
using System.IO;
using System.Management;
using System.Net;
namespace AuthenticatedServer
{
public partial class Form1 : Form
{
public Form1()
{
InitializeComponent();
}
SqlConnection con;
SqlCommand cmd;
public enum enEnCryptDecrypt
{
DECRYPT, ENCRYPT
};
private void button1_Click(object sender, EventArgs e)
{
string phase1=RandomString(8);
string phase2=RandomString(3);
textBox3.Text = phase1 + phase2;
textBox4.Text = enCode(textBox3.Text, textBox2.Text, enEnCryptDecrypt.ENCRYPT);
}
41
private string RandomString(int size)
{
StringBuilder builder = new StringBuilder();
Random random = new Random();
char ch;
for (int i = 0; i < size; i++)
{
ch = Convert.ToChar(Convert.ToInt32(Math.Floor(26 * random.NextDouble() + 65)));
builder.Append(ch);
}
return builder.ToString();
}
public void connection()
{
con = new SqlConnection("server=.sqlexpress;initial catalog=ZKP; Integrated Security
=true");
con.Open();
}
public static string enCode(String Message, String Key, enEnCryptDecrypt EnC)
{
int messageCount, keyCount, value = 0;
StringBuilder strRetVal = new StringBuilder();
if (Message.Length > 0 && Key.Length > 0)
{
try
{
for (messageCount = 0, keyCount = 0; messageCount < Message.Length;
messageCount++, keyCount++)
{
42
if (keyCount >= Key.Length) keyCount = 0;
if (EnC == enEnCryptDecrypt.ENCRYPT)
value = (Message[messageCount]) + (Key[keyCount]);
else
value = (Message[messageCount]) - (Key[keyCount]);
strRetVal.Append(value);
}
}
catch (Exception ex)
{
strRetVal.Remove(0, strRetVal.Length);
strRetVal.Append("Error in Ecrypting:-" + ex.Message);
}
}
else
{
strRetVal.Append("Enter valid Message and Key");
}
return strRetVal.ToString();
}
private void Form1_Load(object sender, EventArgs e)
{
timer1.Start();
}
private void button2_Click(object sender, EventArgs e)
{
string squery;
connection();
43
squery = "update TblAuthenticate set ticket='" + textBox3.Text + "',encryptedTicket='" +
textBox4.Text + "',Status='1' where pk=1";
cmd = new SqlCommand(squery, con);
cmd.ExecuteNonQuery();
con.Close();
MessageBox.Show("Message A & B Sent To Client");
}
private void timer1_Tick(object sender, EventArgs e)
{
connection();
SqlDataReader dr;
string squery;
string starttime = DateTime.Now.TimeOfDay.ToString();
squery = "SELECT * from TblAuthenticate where PK=1";
cmd = new SqlCommand(squery, con);
dr = cmd.ExecuteReader();
if (dr.HasRows)
{
dr.Read();
textBox1.Text = dr["UserName"].ToString();
textBox2.Text = dr["EncryptedPassword"].ToString();
}
con.Close();
connection();
squery = "SELECT * from TblAuthenticate where PK=1 and status1='1'";
cmd = new SqlCommand(squery, con);
dr = cmd.ExecuteReader();
if (dr.HasRows)
{
44
dr.Read();
textBox6.Text = dr["ClientID"].ToString();
textBox7.Text = dr["Ticket"].ToString();
}
con.Close();
connection();
squery = "SELECT * from TblAuthenticate where PK=1 and status4='1'";
cmd = new SqlCommand(squery, con);
dr = cmd.ExecuteReader();
if (dr.HasRows)
{
dr.Read();
textBox10.Text = dr["ServerSessionKey"].ToString();
textBox8.Text = dr["ClientID"].ToString();
}
con.Close();
}
private void button4_Click(object sender, EventArgs e)
{
string phase1 = RandomString(6);
string phase2 = RandomString(3);
textBox5.Text = phase1 + phase2;
}
private void button3_Click(object sender, EventArgs e)
{
string squery;
connection();
squery = "update TblAuthenticate set ServerSessionKey='" + textBox5.Text +
"',Status2='1' where pk=1";
45
cmd = new SqlCommand(squery, con);
cmd.ExecuteNonQuery();
con.Close();
MessageBox.Show("Message D Sent To Client");
}
private void button5_Click(object sender, EventArgs e)
{
string squery;
connection();
squery = "update TblAuthenticate set Status5='1' where pk=1";
cmd = new SqlCommand(squery, con);
cmd.ExecuteNonQuery();
con.Close();
MessageBox.Show("Verification Sent To Service Server");
}
}
}
46
References:
1. L.M. Feeney, B. Ahlgren, and A. Westerlund, “Spontaneous Networking: An
Application-Oriented Approach to Ad-hoc Networking,”
2. J. Lloret, L. Shu, R. Lacuesta, and M. Chen, “User-Oriented and Service-Oriented
Spontaneous Ad Hoc and Sensor Wireless Networks,”
3. S. Preuß and C.H. Cap, “Overview of Spontaneous Networking - Evolving Concepts
and Technologies,” Rostocker Informatik- Berichte,.
4. R. Lacuesta, J. Lloret, M. Garcia, and L. Pen˜ alver, “A Spontaneous Ad-Hoc
Network to Share WWW Access,”
5. Y. Xiao, V.K. Rayi, B. Sun, X. Du, F. Hu, and M. Galloway, “A Survey of Key
Management Schemes in Wireless Sensor Networks,”
6. J. Ba¨ckstro¨m and S. Nadjm-Tehrani, “Design of a Contact Service in a Jini-Based
Spontaneous Network,” Proc. Int’l Conf. and Exhibits on the Convergence of IT
and Comm., Aug. 2001.
7. V. Untz, M. Heusse, F. Rousseau, and A. Duda, “Lilith: an Interconnection
Architecture Based on Label Switching for Spontaneous Edge Networks,” Proc.
First Ann. Int’l Conf. Mobile and Ubiquitous Systems: Networking and Services
(Mobiquitous ’04), Aug. 2004.
8. L.M. Feeney, B. Ahlgren, A. Westerlund, and A. Dunkels, “Spontnet: Experiences
in Configuring and Securing Small Ad Hoc Networks,” Proc. Fifth Int’l Workshop
Network Appliances, Oct. 2002.
9. M. Danzeisen, T. Braun, S. Winiker, D. Rodellar, “Implementation of a Cellular
Framework for Spontaneous Network Establishment,” Proc. IEEE Wireless Comm.
and Networking Conf. (WCNC ’05), Mar. 2005.
10.J. Rekimoto, “SyncTap: Synchronous User Operation for Spontaneous Network
Connection,” Personal and Ubiquitous Computing, vol. 8, no. 2, pp. 126-134, May
2004.
47
11.C. Cornelius, A. Kapadia, D. Kotz, D. Peebles, M. Shin, and N. Triandopoulos,
“Anonysense: Privacy-Aware People-Centric Sensing,” Proc. Sixth Int’l Conf.
Mobile Systems, Applications, and Services (MobiSys ’08), pp. 17-20, June 2008.
12.R. Lacuesta, J. Lloret, M. Garcia, and L. Pen˜ alver, “Two Secure and Energy-
Saving Spontaneous Ad-Hoc Protocol for Wireless Mesh Client Networks,” J.
Network and Computer Applications, vol. 34, no. 2, pp. 492-505, Mar. 2011.
13.J. Sun, C. Zhang, Y. Zhang, and Y. (Michael) Fang, “An Identity- Based Security
System for User Privacy in Vehicular Ad Hoc Networks,” IEEE Trans. Parallel and
Distributed Systems, vol. 21, no. 9, pp. 1227-1239, Sept. 2010.

Secure final

  • 1.
    1 CHAPTER 1 INTRODUCTION 1.1 OVERVIEWOF THE PROJECT The exponential growth in the development and acceptance of mobile communications in recent years is especially observed in the fields of wireless local area networks, mobile systems, and ubiquitous computing. This growth is mainly due to the mobility offeredto users, providing access to information anywhere, user friendliness, and easy deployment. Configuration services in spontaneous networks depend significantly on network size, the nature of the participating nodes and running applications. Spontaneous networks imitate human relations while having adaptability to new conditions and fault tolerance (the failure of a device or service should not damage the functionality). Methods based on imitating the behavior of human relations facilitate secure integration of services in spontaneous networks. Furthermore, cooperation among the nodes and quality of service for all shared network services should be provided. Spontaneous ad hoc networks require well defined, efficient and user-friendly security mechanisms. Tasks to be performed include: user identification, their authorization, address assignment, name service, operation, and safety. Generally, wireless networks with infrastructure use Certificate Authority (CA) servers to manage node authentication and trust. Although these systems have been used in wireless ad hoc and sensor networks, they are not practical because a CA node has to be online (or is an external node) all the time. Moreover, CA node must have higher computing capacity. Security should be based on the required confidentiality, node cooperation, anonymity, and privacy. Exchanging photos between friends requires less security than exchanging confidential documents between enterprise managers. Moreover, all nodes may not be able to execute routing and/or securityprotocols. Energy constraints, node variability, errorrate, and bandwidth limitations mandate the design and use of adaptive routing and security mechanisms, for any type of devices and scenarios. Dynamic networks with flexible memberships, group signatures, and distributed signatures are difficult to manage.
  • 2.
    2 To achieve areliable communication and node authorization in mobile ad hoc networks, key exchange mechanisms for node authorization and user authentication are needed. The related literature shows several security methods such as pre-distribution key algorithms, symmetric and asymmetric algorithms, intermediate node-based methods, and hybrid methods. But these methods are not enough for spontaneous networks because they need an initial configuration (i.e., network configuration) or external authorities (for example, central certification authorities).
  • 3.
    3 CHAPTER 2 LITERATURE REVIEW 2.1Spontaneous Networking: An Application-Oriented Approach to Ad-hoc Networking An ad hoc network must operate independent of a pre-established or centralized network management infrastructure, while still providing administrative services needed to support applications. Address allocation, name resolution, service location, authentication, and access controlpolicies represent just some of the functionality that must be supported-without pre-configuration or centralized services. In order to solve these problems, it is necessary to leverage some aspect of the environment in which the network operates. We introduce the notion of a spontaneous network, created when a group of people come together for some collaborative activity. In this case, we can use the human interactions associated with the activity in order to establish a basic service and security infrastructure. We structure our discussion around a practical real-world scenario illustrating the use of such a network, identifying the key challenges involved and some of the techniques that can be used to address them. 2.2 User-Oriented and Service-Oriented Spontaneous Ad Hoc and Sensor Wireless Networks User-Oriented and Service-Oriented Spontaneous Ad Hoc and Sensor Wireless Networks Jaime lloret, Lei Shu, Raquel Lacuest, and Min Chen Recent advances in ad hoc and sensor wireless networks have brought us new designs and deployment orientations. Even more, when the ad hoc (or sensor) wireless network integrate users and services. On one hand, the Quality of Service for each user must be guaranteed. On the other hand, the user behavior and the services offered for the users could affect to the network performance. A spontaneous ad hoc (or sensor) network enables a group of users to communicate and work together collaboratively very close to each other, sharing services, during a period of time. They seekto imitate human relationships in order to work together
  • 4.
    4 in groups, runningon an existing technology. Devices used for spontaneous ad hoc (or sensor) wireless networks have limited resources, few computing capacity and low energy consumption. User-oriented and service-oriented spontaneous ad hoc and sensor wireless networks can be used to solve a problem, to carry out a specific task, or just to share services and resources between users, with no dependence on a central server. There is a wide range of environments in which these networks can be applied. This special issue tries to collect the most recent research of these types of networks. 2.3 A Spontaneous Ad-Hoc Network to Share WWW Access There are many cases where a mobile ad-hoc network must be built for a limited period of time. In these networks topics such as auto-configuration, security mechanisms and optimal performance have to be also taken into account. In this paper, we propose a secure spontaneous ad-hoc network, based on directpeer-to-peer interaction, to grant a quick, easy and secure access to the users to surf the Web. The paper shows the description of our proposal, the procedure of the nodes involved in the system, the security algorithms implemented and the designed messages. We will show how it can be done step by step along the different sections of the paper, and always taking into account the security and its performance. Although, some people have defined and described the main features of spontaneous ad-hoc networks, nobody has published any design and simulation until today. Spontaneous networking will enable a more natural form of wireless computing when people physically meet in the real world. We also validate the success of our proposal through several simulations and comparisons with a regular architecture, taking into account the optimization of the resources of the devices. Finally, we compare our proposal with other caching techniques published in the related literature. The proposal has been developed with the main objective of improving the communication and integration between different study centers of low resource communities. That is, it lets communicate spontaneous networks, working collaboratively and which have been created on different physical places.
  • 5.
    5 2.4 A Surveyof Key Management Schemes in Wireless Sensor Networks Wireless sensor networks have many applications, vary in size, and are deployed in a wide variety of areas. They are often deployed in potentially adverse or even hostile environment so that there are concerns on security issues in these networks. Sensor nodes used to form these networks are resource-constrained, which make security applications a challenging problem. Efficient key distribution and management mechanisms are needed besides lightweight ciphers. Many key establishment techniques have been designed to address the tradeoff between limited memory and security, but which scheme is the most effective is still debatable. In this paper, we provide a survey of key management schemes in wireless sensor networks. We notice that no key distribution technique is ideal to all the scenarios where sensor networks are used; therefore the techniques employed must depend upon the requirements of target applications and resources of each individual sensor network. 2.5 Securing Wireless Sensor Networks with Public Key Techniques Wireless sensor networks (WSNs) have attracted a lot of researchers due to their usage in critical applications. WSN have limitations on computational capacity, battery etc which provides scope for challenging problems. Applications of WSN are drastically growing from indoor deployment to critical outdoor deployment. WSN are distributed and deployed in an un attend environment, due to this WSN are vulnerable to numerous security threats. The results are not completely trustable due to their deployment in outside and uncontrolled environments. In this current paper, we fundamentally focused on the security issue of WSNs and proposed a protocol based on public key cryptography for external agent authentication and session key establishment. The proposed protocol is efficient and secure in compared to other public key based protocols in WSNs.
  • 6.
    6 CHAPTER 3 SYSTEM ANALYSIS 3.1Existing System: Security features like confidentiality, integrity and authentication plays a vital role in any form of communication be it wired or wireless. Authentication becomes difficult in a wireless network that doesn’t have a fixed infrastructure and where the nodes of the network are mobile. Such types of wireless networks, where there is a lack of infrastructure and the mobility of nodes is frequent are termed as Mobile Ad-hoc Networks (MANETs). This makes authentication a great challenge as it is not supported by any fixed infrastructure. The authentication takes place in authenticated server causes server down. 3.1.1 Disadvantages:  Authentication takes place in authenticated server makes server down.  If the node relieves from the network, then the re authentication mechanism is done to verify the node, Then the node have to prove their identity to its neighbor.  Not efficient in managing workloads decrease performance and causes server traffic.
  • 7.
    7 3.2 Proposed System: Inproposed system the authentication takes place to trust the node. If the node release from the network and ready to rejoin to the network by using re authentication mechanism. The re authentication mechanism is done to avoid the malicious nodes. The workload mechanism is being used to allocate the tasks with minimum computational power and server Utilization for better performance. 3.2.1 Advantages: 1. Reduces the dependences on the Central authority for re-authentication avoiding the attacks that are possible during re-authentication 2. Increases the performance reduces server Utilization 3. Valuable information will never be revealed during the communication 4. The proposed system is resistant to identity theft as the node access is controlledby NIZKP.
  • 8.
    8 CHAPTER 4 SYSTEM CONFIGURATION 4.1Hardware Configuration  Hard disk : 40 GB  RAM : 512mb  Processor : Pentium IV  Monitor : 17’’Color Monitor 4.2 Software Configuration  Front-End : VS 2008  Coding Language : C#.net  Operating System : Windows XP  Back End : SQLSERVER
  • 9.
    9 CHAPTER 5 SYSTEM DESIGN 5.1System Architecture User Login Network TGS generate by server Service server Ensure login credential Login match user join N/W User data move to server TGS keygivenbythe authenticate server Receive keyfrom user provide service VerifyTGS keyon authenticate server
  • 10.
    10 5.2 UML Diagrams: 5.2.1Use Case Diagram: Authentication Re-authentication Server Server Controls Client Workload Efficiency
  • 11.
  • 12.
    12 5.2.3 Sequence Diagram: AuthenticationRe-Authenticati on Server Controls Workload Efficiency Regitration Login Chek The Node Provide Srvices Use zero knowledge protocol Validate the performance Assign tasks
  • 13.
    13 5.2.4 Collaboration Diagram: AuthenticationRe-Authentication Server controls Workload efficiency 1: Registration 2: Login 3: Check the node 4: Provide services 5: Use zero knowledge protocol 6: Validate the performance 7: Assign tasks
  • 14.
  • 15.
    15 5.3 Data FlowDiagram Authenticates user then the Authenticated server provides TGS (Ticket Granting Session) Verify the User with the encrypted data in Authenticated Server Check the node availability and node reconnection for reauthentication Identify the Client or node and authenticate Use zero knowledge Protocol For secure data sharing Validate the TGS From Client and service server provides service. Workload Mechanism is used for efficient Usage of server side .
  • 16.
    16 CHAPTER 6 PROBLEM DESCRIPTION 6.1Modules: 1. Authentication 2. Re-authentication 3. Server Controls 4. Workload Efficiency Modules Description: 6.1.1 Authentication: Authentication process is always occurred prior to mobility management process included location registrations and service delivery, and it also ensures network resources are accessedby authorized clients and prevents resourcesfrom any illegal client or damage. Therefore, authentication is the first concern in Manet. Authentication process is occurred periodically and frequently, when service access expires, when temporary connection services interrupt, or as a result of handover, Entire authentication procedure from the beginning to the end is called as authentication session. User Authenticate User Join to the node
  • 17.
    17 6.1.2 Re-authentication: Re-authentication happenswhen an authenticated node wants to rejoin the network after it has lost its connectivity due to mobility. This mechanism is used mainly to avoid the malicious nodes to enter into the network. Authenticate Node Relieve From Network To Rejoin Network Re-authenticate Node
  • 18.
    18 6.1.3 Server Controls: Thelegitimate user first joined in the network by proving the identity to neighbour node. Then the user sends his details and wait for the TGS (TICKET Granting Session key).If the authenticated server has identify the legitimate user it gets all the client details ,and grants the TGS. Based on the TGS key the user request service to the Service server, the service server gets all the User details and verified with the Authenticated server. If the verification is done and the user is Authenticated the service server provide valuable services to the trusted user. User Authenticate by Authenticatedserver Relieve From Network Rejoin Node by Re- Authenticate Mechanism Service Server Provides Service by authenticatingAuthenticated service
  • 19.
    19 6.1.4 Workload Efficiency: Thesystem, the workload is done by identifying the weight of each job, The weight of the jobcan be identified by the number of dependents to complete that job. If the number of dependent job is high then this job is executed later in order based on the weight. The jobs that are independent are executed first. This workload efficiency helps to allocate the tasks with minimum computational power and server Utilization for better performance. User Authenticate to join Re Authenticate to rejoin Authenticatedserver Service Server Zero Knowledge Protocol WorkloadEfficiency
  • 20.
    20 CHAPTER 7 RESULTS ANDDISCUSSION Login: Register:
  • 21.
  • 22.
    22 Generate AST (AuthenticatedServer Token) and Sent to Client:
  • 23.
    23 Sent Service Requestto Authentication Server:
  • 24.
    24 Generate CDK andSent to Client:
  • 25.
    25 Send CDK toService Server:
  • 26.
    26 Sent CDK toService Server:
  • 27.
  • 28.
  • 29.
    29 CHAPTER 9 CONCLUSION ANDFUTURE WORK Conclusion We have provided some procedures for self-configuration: a unique IP address is assigned to each device, the DNS can be managed efficiently and the services can be discovered automatically. We have also created a user-friendly application that has minimal interaction with the user. A user without advanced technical knowledge can set up and participate in a spontaneous network. The security schemes included in the protocol allow secure communication between end users (bearing in mind the resource, processing, and energy limitations of ad hoc devices). Future Work: A user without advanced technical knowledge can set up and participate in a spontaneous network. The security schemes included in the protocol allow secure communication between end users. In this the time Efficiency Re-authentication mechanism is needed to improve security and prevent attackers.
  • 30.
    30 APPENDIX CODINGS using System; using System.Collections.Generic; usingSystem.ComponentModel; using System.Data; using System.Drawing; using System.Linq; using System.Text; using System.Windows.Forms; using System.Data.SqlClient; using System.Security.Cryptography; using System.IO; using System.Management; using System.Net; using System.Threading; namespace Client { public partial class ClientForm : Form { public ClientForm() { InitializeComponent(); } SqlConnection con,cn; SqlCommand cmd; string s;
  • 31.
    31 public enum enEnCryptDecrypt { DECRYPT,ENCRYPT }; public void connection() { con = new SqlConnection("server=.sqlexpress;initial catalog=ZKP; Integrated Security =true"); con.Open(); } public static string enCode(String Message, String Key, enEnCryptDecrypt EnC) { int messageCount, keyCount, value = 0; StringBuilder strRetVal = new StringBuilder(); if (Message.Length > 0 && Key.Length > 0) { try { for (messageCount = 0, keyCount = 0; messageCount < Message.Length; messageCount++, keyCount++) { if (keyCount >= Key.Length) keyCount = 0; // Rotates the Key string counter to Zero when character value is traversed till end if (EnC == enEnCryptDecrypt.ENCRYPT) value = (Message[messageCount]) + (Key[keyCount]); //When Encryption is required we add ascii value of key with Message else value = (Message[messageCount]) - (Key[keyCount]); // When Decryption is required we subtract ascii value of key with Message
  • 32.
    32 strRetVal.Append(value); // Herewe convert the ascii value to character and Append that to Stringbuilder } } catch (Exception ex) { // Clears the StringBuilder and Append Error Message in it. strRetVal.Remove(0, strRetVal.Length); strRetVal.Append("Error in Ecrypting:-" + ex.Message); } } else { // Append Return message with proper valid string required. strRetVal.Append("Enter valid Message and Key"); } return strRetVal.ToString(); //Returns the ProcessedString. } private void ClientForm_Load(object sender, EventArgs e) { timer1.Start(); timer2.Start(); } private void timer1_Tick(object sender, EventArgs e) { connection(); SqlDataReader dr; string squery;
  • 33.
    33 string starttime =DateTime.Now.TimeOfDay.ToString(); squery = "SELECT * from TblAuthenticate where PK=1 and status='1'"; cmd = new SqlCommand(squery, con); dr = cmd.ExecuteReader(); if (dr.HasRows) { dr.Read(); textBox2.Text = dr["encryptedTicket"].ToString(); textBox3.Text = dr["Ticket"].ToString(); textBox4.Text = dr["ClientID"].ToString(); textBox5.Text = dr["MAC"].ToString(); } con.Close(); connection(); squery = "SELECT * from TblAuthenticate where PK=1 and status2='1'"; cmd = new SqlCommand(squery, con); dr = cmd.ExecuteReader(); if (dr.HasRows) { dr.Read(); textBox6.Text = dr["ServerSessionKey"].ToString(); } con.Close(); con.Close(); connection(); squery = "SELECT * from TblAuthenticate where PK=1 and status6='1'"; cmd = new SqlCommand(squery, con); dr = cmd.ExecuteReader(); if (dr.HasRows)
  • 34.
    34 { label8.Visible = true; label8.Text= "Service Granted"; } con.Close(); } private void button1_Click(object sender, EventArgs e) { string squery; connection(); squery = "update TblAuthenticate set Status1='1' where pk=1"; cmd = new SqlCommand(squery, con); cmd.ExecuteNonQuery(); con.Close(); label8.Text = "Service Status Pending"; MessageBox.Show("Message C Sent To Authentication Server"); } private void button2_Click(object sender, EventArgs e) { string squery; connection(); textBox7.Text = enCode(textBox6.Text, "12345", enEnCryptDecrypt.ENCRYPT); squery = "update TblAuthenticate set EncryptedServerSessionKey='" + textBox7.Text + "', Status3='1' where pk=1"; cmd = new SqlCommand(squery, con); cmd.ExecuteNonQuery(); con.Close(); MessageBox.Show("Message E Sent To Service Server"); }
  • 35.
    35 private string RandomString(intsize) { StringBuilder builder = new StringBuilder(); Random random = new Random(); char ch; for (int i = 0; i < size; i++) { ch = Convert.ToChar(Convert.ToInt32(Math.Floor(26 * random.NextDouble() + 65))); builder.Append(ch); } return builder.ToString(); } private void timer2_Tick(object sender, EventArgs e) { listBox1.Items.Clear(); while (listBox1.Items.Count < 20) { Thread.Sleep(100); string phase1 = RandomString(6); string phase2 = RandomString(3); string res = phase1 + phase2; int flag = 0; int i = 0; for (i = 0; i < listBox1.Items.Count; i++) { listBox1.SelectedIndex = i; if (listBox1.SelectedItem.ToString() == s) { flag = 1;
  • 36.
    36 } } if (flag ==0) { listBox1.Items.Add(res); } } timer2.Stop(); label8.Visible = false; } private void button3_Click(object sender, EventArgs e) { SqlCommand cmd; string s; SqlDataReader dr1; connection(); s = "SELECT * from login"; cmd = new SqlCommand(s, con); dr1 = cmd.ExecuteReader(); if (dr1.HasRows) { while (dr1.Read()) { listBox2.Items.Add(dr1["username"]); } } timer2.Start(); } public static Int64 GenerateRandomNumber()
  • 37.
    37 { Random random =new Random((int)DateTime.Now.Ticks); StringBuilder builder = new StringBuilder(); string s; for (int i = 0; i < 2; i++) { s = Convert.ToString(Convert.ToInt32(Math.Floor(26 * random.NextDouble() + 65))); builder.Append(s); } return Convert.ToInt64((builder.ToString())); } private void button4_Click(object sender, EventArgs e) { label9.Visible = true; string s = Convert.ToString(GenerateRandomNumber()); label9.Text = s.ToString(); } private void button5_Click(object sender, EventArgs e) { if (label9.Text == textBox8.Text) { MessageBox.Show("Paired SuccessFully to the User " +listBox2.Text); } else { MessageBox.Show("Pairing Failed"); } } private void button6_Click(object sender, EventArgs e)
  • 38.
    38 { string s1; cn =new SqlConnection("server=.sqlexpress;initial catalog=ZKP; Integrated Security =true"); cn.Open(); s1 = "insert into chat values('" + listBox2.Text + "','')"; cmd = new SqlCommand(s1, cn); cmd.ExecuteNonQuery(); cn.Close(); string s2; cn = new SqlConnection("server=.sqlexpress;initial catalog=ZKP; Integrated Security =true"); cn.Open(); s2 = "update chat set sent='" + textBox9.Text + "' where username= '" + listBox2.Text + "'"; cmd = new SqlCommand(s2, cn); cmd.ExecuteNonQuery(); cn.Close(); MessageBox.Show("Message Sent to User " +listBox2.Text); textBox9.Text = ""; } private void button7_Click(object sender, EventArgs e) { MessageBox.Show("User " + textBox1.Text + " is Logging out"); listBox1.SelectedIndex = listBox1.Items.Count - 1; MessageBox.Show(listBox1.Text); connection(); string squery; squery = "update tb set keyy='"+listBox1.Text+"' where pk=1";
  • 39.
    39 cmd = newSqlCommand(squery, con); cmd.ExecuteNonQuery(); con.Close(); } private void button8_Click(object sender, EventArgs e) { SqlCommand cmd1; string s; SqlDataReader dr1; connection(); s = "SELECT * from chat where username='"+listBox2.Text+"'"; cmd1 = new SqlCommand(s, con); dr1 = cmd1.ExecuteReader(); if (dr1.HasRows) { while (dr1.Read()) { textBox9.Text = (dr1["sent"]).ToString(); } } } } } Authentication Server using System; using System.Collections.Generic; using System.ComponentModel; using System.Data; using System.Drawing;
  • 40.
    40 using System.Linq; using System.Text; usingSystem.Windows.Forms; using System.Data.SqlClient; using System.Security.Cryptography; using System.IO; using System.Management; using System.Net; namespace AuthenticatedServer { public partial class Form1 : Form { public Form1() { InitializeComponent(); } SqlConnection con; SqlCommand cmd; public enum enEnCryptDecrypt { DECRYPT, ENCRYPT }; private void button1_Click(object sender, EventArgs e) { string phase1=RandomString(8); string phase2=RandomString(3); textBox3.Text = phase1 + phase2; textBox4.Text = enCode(textBox3.Text, textBox2.Text, enEnCryptDecrypt.ENCRYPT); }
  • 41.
    41 private string RandomString(intsize) { StringBuilder builder = new StringBuilder(); Random random = new Random(); char ch; for (int i = 0; i < size; i++) { ch = Convert.ToChar(Convert.ToInt32(Math.Floor(26 * random.NextDouble() + 65))); builder.Append(ch); } return builder.ToString(); } public void connection() { con = new SqlConnection("server=.sqlexpress;initial catalog=ZKP; Integrated Security =true"); con.Open(); } public static string enCode(String Message, String Key, enEnCryptDecrypt EnC) { int messageCount, keyCount, value = 0; StringBuilder strRetVal = new StringBuilder(); if (Message.Length > 0 && Key.Length > 0) { try { for (messageCount = 0, keyCount = 0; messageCount < Message.Length; messageCount++, keyCount++) {
  • 42.
    42 if (keyCount >=Key.Length) keyCount = 0; if (EnC == enEnCryptDecrypt.ENCRYPT) value = (Message[messageCount]) + (Key[keyCount]); else value = (Message[messageCount]) - (Key[keyCount]); strRetVal.Append(value); } } catch (Exception ex) { strRetVal.Remove(0, strRetVal.Length); strRetVal.Append("Error in Ecrypting:-" + ex.Message); } } else { strRetVal.Append("Enter valid Message and Key"); } return strRetVal.ToString(); } private void Form1_Load(object sender, EventArgs e) { timer1.Start(); } private void button2_Click(object sender, EventArgs e) { string squery; connection();
  • 43.
    43 squery = "updateTblAuthenticate set ticket='" + textBox3.Text + "',encryptedTicket='" + textBox4.Text + "',Status='1' where pk=1"; cmd = new SqlCommand(squery, con); cmd.ExecuteNonQuery(); con.Close(); MessageBox.Show("Message A & B Sent To Client"); } private void timer1_Tick(object sender, EventArgs e) { connection(); SqlDataReader dr; string squery; string starttime = DateTime.Now.TimeOfDay.ToString(); squery = "SELECT * from TblAuthenticate where PK=1"; cmd = new SqlCommand(squery, con); dr = cmd.ExecuteReader(); if (dr.HasRows) { dr.Read(); textBox1.Text = dr["UserName"].ToString(); textBox2.Text = dr["EncryptedPassword"].ToString(); } con.Close(); connection(); squery = "SELECT * from TblAuthenticate where PK=1 and status1='1'"; cmd = new SqlCommand(squery, con); dr = cmd.ExecuteReader(); if (dr.HasRows) {
  • 44.
    44 dr.Read(); textBox6.Text = dr["ClientID"].ToString(); textBox7.Text= dr["Ticket"].ToString(); } con.Close(); connection(); squery = "SELECT * from TblAuthenticate where PK=1 and status4='1'"; cmd = new SqlCommand(squery, con); dr = cmd.ExecuteReader(); if (dr.HasRows) { dr.Read(); textBox10.Text = dr["ServerSessionKey"].ToString(); textBox8.Text = dr["ClientID"].ToString(); } con.Close(); } private void button4_Click(object sender, EventArgs e) { string phase1 = RandomString(6); string phase2 = RandomString(3); textBox5.Text = phase1 + phase2; } private void button3_Click(object sender, EventArgs e) { string squery; connection(); squery = "update TblAuthenticate set ServerSessionKey='" + textBox5.Text + "',Status2='1' where pk=1";
  • 45.
    45 cmd = newSqlCommand(squery, con); cmd.ExecuteNonQuery(); con.Close(); MessageBox.Show("Message D Sent To Client"); } private void button5_Click(object sender, EventArgs e) { string squery; connection(); squery = "update TblAuthenticate set Status5='1' where pk=1"; cmd = new SqlCommand(squery, con); cmd.ExecuteNonQuery(); con.Close(); MessageBox.Show("Verification Sent To Service Server"); } } }
  • 46.
    46 References: 1. L.M. Feeney,B. Ahlgren, and A. Westerlund, “Spontaneous Networking: An Application-Oriented Approach to Ad-hoc Networking,” 2. J. Lloret, L. Shu, R. Lacuesta, and M. Chen, “User-Oriented and Service-Oriented Spontaneous Ad Hoc and Sensor Wireless Networks,” 3. S. Preuß and C.H. Cap, “Overview of Spontaneous Networking - Evolving Concepts and Technologies,” Rostocker Informatik- Berichte,. 4. R. Lacuesta, J. Lloret, M. Garcia, and L. Pen˜ alver, “A Spontaneous Ad-Hoc Network to Share WWW Access,” 5. Y. Xiao, V.K. Rayi, B. Sun, X. Du, F. Hu, and M. Galloway, “A Survey of Key Management Schemes in Wireless Sensor Networks,” 6. J. Ba¨ckstro¨m and S. Nadjm-Tehrani, “Design of a Contact Service in a Jini-Based Spontaneous Network,” Proc. Int’l Conf. and Exhibits on the Convergence of IT and Comm., Aug. 2001. 7. V. Untz, M. Heusse, F. Rousseau, and A. Duda, “Lilith: an Interconnection Architecture Based on Label Switching for Spontaneous Edge Networks,” Proc. First Ann. Int’l Conf. Mobile and Ubiquitous Systems: Networking and Services (Mobiquitous ’04), Aug. 2004. 8. L.M. Feeney, B. Ahlgren, A. Westerlund, and A. Dunkels, “Spontnet: Experiences in Configuring and Securing Small Ad Hoc Networks,” Proc. Fifth Int’l Workshop Network Appliances, Oct. 2002. 9. M. Danzeisen, T. Braun, S. Winiker, D. Rodellar, “Implementation of a Cellular Framework for Spontaneous Network Establishment,” Proc. IEEE Wireless Comm. and Networking Conf. (WCNC ’05), Mar. 2005. 10.J. Rekimoto, “SyncTap: Synchronous User Operation for Spontaneous Network Connection,” Personal and Ubiquitous Computing, vol. 8, no. 2, pp. 126-134, May 2004.
  • 47.
    47 11.C. Cornelius, A.Kapadia, D. Kotz, D. Peebles, M. Shin, and N. Triandopoulos, “Anonysense: Privacy-Aware People-Centric Sensing,” Proc. Sixth Int’l Conf. Mobile Systems, Applications, and Services (MobiSys ’08), pp. 17-20, June 2008. 12.R. Lacuesta, J. Lloret, M. Garcia, and L. Pen˜ alver, “Two Secure and Energy- Saving Spontaneous Ad-Hoc Protocol for Wireless Mesh Client Networks,” J. Network and Computer Applications, vol. 34, no. 2, pp. 492-505, Mar. 2011. 13.J. Sun, C. Zhang, Y. Zhang, and Y. (Michael) Fang, “An Identity- Based Security System for User Privacy in Vehicular Ad Hoc Networks,” IEEE Trans. Parallel and Distributed Systems, vol. 21, no. 9, pp. 1227-1239, Sept. 2010.