MSc Programme in Urban Management and Development
Rotterdam, The Netherlands
September 2010
Thesis
Wetland Ecosystem Services: A Use Value Economic Evaluation
Name: Raul Hinojosa, USA
Supervisor: Dr. Stelios Grafakos
Specialisation: Urban and Regional Development Strategies
UMD 405
Wetland Ecosystem Services: A Use Value Economic Evaluation i
Summary
The Missouri River Floodplains, along with floodplains worldwide, continue to be
encroached upon and populated despite the inherent continued risk of flooding. As
this happens floodplain wetlands continue to be filled in. This decreases the
amount of natural flood storage capacity causing an increased flooding potential
to the economic livelihood of those who live or work on the floodplains.
Man-made flood control infrastructure, such as levees, often prevent high water
flows from entering populated floodplains and threatening the economic
livelihoods. However, these structures also diminish natural flood storage
capacity, often substituting or replacing them at a higher cost. (Peterson, 2009).
In addition the problem of flooding is compounded, as stated in the problem
statement: many people don’t see wetlands as having value, let alone an economic
value. This statement is derived from the fact “that wetlands throughout the world
are considered by many to be of little or no value, or even at times to be of
negative value” (Turner et al, 2000). In addition to the public in general having
this view of wetlands most private land owners also have this view because they
do not see the economic value in preserving wetlands (Lant, 1994).
This study focused on one objective: the assessment of the economic value of
Squaw Creek National Wildlife Refuge’s natural and managed flood control
ability. With the main research question adding the relationship to the community
into the picture.
The research is primarily quantitative exploratory because the data is mostly
numerical. The data type was mostly secondary data backed up by some primary
data. The thesis uses quantitative research methods to obtain the numerical data.
By conducting interviews with the wetland management. Experts were contacted
from government agencies such as the U.S. Department of Agriculture and the
Missouri Department of Transportation to collect damage cost data. In addition
official websites and literature sources were used to collect additional research
data. Some qualitative data was also used to give the numerical data value such as:
opinions stated by interviewees and literature as well as pictures obtained from the
field research.
This study showed the economic value to man through the natural flood control
abilities of Squaw Creek NWR. During the literature review this thesis found an
unspoken link between economic value and the wetland management practices
currently in use.1
Because of that link this thesis focused more on how the
management practices currently in use added to the economic value that the
natural and managed flood control of the wetland is giving to the community.
1
See (Lambert, 2003) and (De Groot et al, 2006)
Wetland Ecosystem Services: A Use Value Economic Evaluation ii
In summary, because floodplains continue to be populated people need to be
shown the economic benefits of conserving natural areas, such as wetlands, to
increase human and ecological benefits. The natural and managed flood control
abilities of wetlands is one way to do this.
This thesis seeks to show the economic benefits to the community of natural and
managed flood control capacity of a Missouri River wetland site, Squaw Creek
NWR.
Key Words: Flood Control, Wetlands, Economic Value
Wetland Ecosystem Services: A Use Value Economic Evaluation iii
Acknowledgements
I would like to first give praise and thanks to the Lord God for giving me the
strength, perseverance, and knowledge to complete this task.
My family is to be thanked next as they shared in the experience of this research
through me. My mother Catherine Burns and my father Raul Hinojosa III who
gave me plenty of advice and support. As well as my sister Alyssa Hinojosa and
my step parents who also gave me their love and support.
I would next, like to thank my thesis supervisor, Stelios Grafakos, who always did
his best to be available and greatly guided me in the success of my research’s
background study. I would also like to thank both Marijk Huysman and Forbes
Davidson for working with me to best accommodate my interests in both their
study areas.
I sincerely thank the U.S. Fish and Wildlife staff who directed me to my research
site, Squaw Creek National Wildlife Refuge. As well as the Refuge Manager,
Ronald L. Bell, who approved the wetland as my research site. He was also a great
help in giving me information as to how the Refuge was run and how the different
ecosystem services applied to it.
Next, I also thank the U.S. Department of Agriculture employees there in Holt
County, Missouri, specifically Jackie VanGundy for having patients and assisting
me with my many questions concerning my research and directing me to the
information I needed. I also thank the Holt County Clerk’s office, Kathy Kunkel
in particular who shed even more light on the site’s situation as I did my field
work. Martin Liles with the Missouri Department of Transportation is also to be
thanked for helping me with the road data I needed for this research. There were
many other experts, both professionally and educationally, that assisted me in this
research and I thank each of them for their dedication and help as well.
Last but not least I give thanks to my colleagues in UMD 6 and my friends back
home in the United States who were always there to encourage me and give me
support.
Wetland Ecosystem Services: A Use Value Economic Evaluation iv
Abbreviations
NWR – National Wildlife Refuge
USDA – U.S. Department of Agriculture
USGS – U.S. Geological Survey
US EPA – U.S. Environmental Protection Agency
IUNC – The World Conservation Union
TEV – Total Economic Value
Wetland Ecosystem Services: A Use Value Economic Evaluation v
Glossary
Ecological: a branch of science concerned with the interrelationship of
organisms and their [natural] environment
Preservation: leaving nature in its natural state without man's influence; the
protection of nature
Conservation: planned management of a natural resource to prevent excessive
destruction or neglect
Socio-Cultural: relating to or involving a combination of social and cultural
factors
Economic [Value]: relating to or based on the production, distribution, and
consumption of [wetland] goods and services
Total Economic Value: (TEV) is the aggregation of the main function based
values provided [ecological, socio-cultural, and economic]
by a given ecosystem [wetlands].
Environmental Planning: is designed so that the public environmental measures
are taken with full knowledge of all their implications
Ecosystem: the complex of a community of organisms and its environment
functioning as an ecological unit
Ecosystem degradation: is the destruction of natural environment
Wetland Ecosystem Services:the multitude of tangible and non-tangible
commodities [resources and processes] that are
supplied by natural ecosystems [wetlands]
Wetland Management: the conducting or supervising of the continued survival of
the wetlands as well as the value they provide both to
nature and man
Avoided Damage Cost: a type of cost-benefit analysis used to measure
the amount of damage being prevented by something
Replacement Cost: a type of cost-benefit analysis used to measure the
substitution or restoration of something
State: is one of the 50 federated states of the United States of America that share
sovereignty with the federal government, but still answers to the central
government on limited sovereign issues.
Wetland Ecosystem Services: A Use Value Economic Evaluation vi
County: States divide their territory into smaller local administrative units
Highways: main direct roads maintained by various levels of government
Acre: a unit used to measure land size that is equal to 43,560 square feet (4,047
square meters)
Haying: to cut, cure, and store vegetation from a piece of land, primarily
vegetation of the grass family, for future feeding of livestock or fuel for
burning.
Wetland Ecosystem Services: A Use Value Economic Evaluation vii
Table of Contents
Summary .............................................................................................. i 
Acknowledgements ............................................................................ iii 
Abbreviations..................................................................................... iv 
Glossary ................................................................................................v 
List of Tables...................................................................................... ix 
List of Figures ......................................................................................x 
Chapter 1 Introduction .......................................................................1 
1.1  Background..............................................................................................1 
1.2  Problem Statement...................................................................................2 
1.2.1  Total Value of Wetlands..................................................................3 
1.2.2  Total Economic Value .....................................................................5 
1.2.3  The Links .........................................................................................6 
1.3  Research Objective ..................................................................................8 
1.5  Research Questions..................................................................................8 
1.6  Hypotheses...............................................................................................8 
1.7  Scope........................................................................................................8 
1.8  Thesis Structure .......................................................................................9 
Chapter 2 Literature Review............................................................11 
2.1   Wetland Management & Planning.........................................................11 
2.2   The Economic Value of Ecosystem Services ........................................12 
2.3   Wetland Ecosystem Services.................................................................15 
2.4   Avoided Damage Cost Approach ..........................................................18 
2.5   Conclusions of Literature Review .........................................................19 
2.6   Theoretical Framework..........................................................................20 
Chapter 3: Research Methodology ..................................................22 
3.1  Introduction............................................................................................22 
3.2  Data Collection Methods .......................................................................22 
3.3  Research Methods..................................................................................25 
3.4  Data Analysis Method............................................................................26 
3.4.1  Economic Valuation Methods........................................................27 
3.4.2  Avoided Damage Costs..................................................................27 
3.4.3  Replacement Costs.........................................................................28 
3.3.4  Selection of Method.......................................................................28 
Chapter 4: Description of the Research Area.................................29 
4.1  Squaw Creek National Wildlife Refuge ................................................29 
4.2  Human Settlements................................................................................29 
Wetland Ecosystem Services: A Use Value Economic Evaluation viii
4.3  The Missouri River Floodplains ............................................................30 
Chapter 5: Flood Control in the Context of Squaw Creek NWR 31 
5.1  Introduction............................................................................................31 
5.2  Ecosystem Services................................................................................31 
5.3  Site Condition ........................................................................................35 
5.4  Natural Flood Control............................................................................36 
5.4.1  Water Hold Capacity......................................................................36 
5.4.2  Vegetation......................................................................................38 
5.5  Wetland Management Flood Control.....................................................38 
5.5.1  Water Control Structures & Gates.................................................39 
5.5.2  Dikes & Embankments ..................................................................42 
5.6  Management Practices ...........................................................................42 
Chapter 6: Economic Value of Flood Control: Effect on Local
Area.......................................................................................... 43 
6.1  Introduction............................................................................................43 
6.2  The Economic Value of Flood Control..................................................44 
6.3  Affected Land ........................................................................................45 
6.3.1  Land Owners..................................................................................45 
6.3.2  Land Use........................................................................................46 
6.3.3  Economic Value of Roads .............................................................47 
6.3.4  Economic Value of Lands..............................................................50 
6.3.4.1 Calculations of Yields per Acre.............................................................52 
6.3.4.2 Crop Yield Totals of Potential Damage.................................................53 
6.3.4.3 Commodity Prices..................................................................................55 
6.4  Rivers & Creeks: Flood Avoidance.......................................................59 
Chapter 7: Conclusions and Recommendations............................ 61 
7.1  Introduction............................................................................................61 
7.2  The Study’s Purpose ..............................................................................61 
7.3  Interpretation of Results.........................................................................61 
7.4  Recommendations..................................................................................68 
References.......................................................................................... 70 
Annex ................................................................................................. 73 
Wetland Ecosystem Services: A Use Value Economic Evaluation ix
List of Tables
Table 3.2 Data Collection ..............................................................................................................................24 
Table 3.3 Research Methods for Economic Valuation................................................................................25 
Table 3.4 Data Analysis Method...................................................................................................................26 
Table 5.5 Wetland Pool Information............................................................................................................37 
Table 6.2 Land Owners Boarding 5-Mile Lane Ditch (East Branch of Squaw Creek) ............................45 
Table 6.5 Cost Estimates for Missouri State Highways ..............................................................................48 
Table 6.6 Holt County Repair/Rebuild Costs turned into FEMA for the June 2010 Flooding................48 
Table 6.7 Total Calculated Avoided Damage Cost: Roads .........................................................................49 
Table 6.8 Bushel Yield per Acre by Year.....................................................................................................51 
Table 6.9 Spring Bushels per 3 Acres...........................................................................................................52 
Table 6.10 Winter Bushels per Acres ...........................................................................................................52 
Table 6.11 Total Avoided Damage Potential: Spring Bushels - Yield........................................................53 
Table 6.12 Total Avoided Damage Potential: Winter Bushels - Yield .......................................................53 
Table 6.13 Commodity Prices by Year.........................................................................................................56 
Table 6.14 Total Commodity Prices: Spring Bushels & Winter Bushels...................................................57 
Table 6.15 Total Avoided Damage Potential: Spring Bushels - Monetary ................................................57 
Table 6.16 Total Avoided Damage Potential: Winter Bushels - Monetary ...............................................58 
Table 7.1 Ecosystem Services Provided by Squaw Creek NWR ................................................................62 
Table 7.2 The Economic Value Being Protected..........................................................................................66 
Table X.2 Inland Wetland Ecosystem Services............................................................................................1 
Wetland Ecosystem Services: A Use Value Economic Evaluation x
List of Figures
Figure 1.1 The Focus Area of Wetland Value................................................................................................1 
Figure 1.2 Total Economic Value ...................................................................................................................1 
Figure 1.3 Links ...............................................................................................................................................1 
Figure 2.1 Scale of: Ease, Benefits, Importance ............................................................................................1 
Figure 2.2: Linkages Between Ecosystem Services and Human Well-Being...............................................1 
Figure 2.3: Estimated Values for a Range of Services in Wetlands and Forests ........................................1 
Figure 2.4 Use Value Framework: Wetland Uses Specific to Squaw Creek NWR.....................................1 
Figure 3.1 Data Collection Design ................................................................................................................ 22 
Figure 4.1: 20 Mile Map ..................................................................................................................................1 
Figure 5.2 Hiking Trail Sign ...........................................................................................................................1 
Figure 5.3 A Visual Link Between the Refuge and the Community ............................................................1 
Figure 5.1 Auto Tour Route Sign....................................................................................................................1 
Figure 5.4 Squaw Creek National Wildlife Refuge Boundary ................................................................... 35 
Figure 5.6: 5 1/2 Foot Roller Gate on Squaw Creek.................................................................................... 39 
Figure 5.7: 5 foot Radial Gate on Davis Creek............................................................................................ 40 
Figure 5.8 Two Screw Gates  Figure 5.9 Stop Log Gate with 3 Logs in place ..................................... 40 
Figure 5.10 Control Structure at the Outlet to Eagle Pool ......................................................................... 41 
Figure 6.1 Avoided Damage Costs Measurements ...................................................................................... 43 
Figure 6.3: 5-Mile Lane Ditch (East Branch of Squaw Creek) & Surrounding Land ............................. 46 
Figure 6.4 Local Roads.................................................................................................................................. 47 
Figure 6.17 River & Creek Gauges............................................................................................................... 59 
Figure 6.18 Missouri River Watershed ........................................................................................................ 60 
Figure X.1 Research Variables and Indicators............................................................................................1 
Figure X.3 Turner’s Theoretical Framework..............................................................................................1 
Figure X.4 Squaw Creek NWR Interview Questions...................................................................................1 
Figure X.5 USDA Interview Questions .........................................................................................................1 
Figure X.6 MODOT Interview Questions.....................................................................................................1 
Wetland Ecosystem Services: A Use Value Economic Evaluation 1
Chapter 1 Introduction
“Wetlands have value because their functions have proved to be useful to
humans.” (Mitsch & Gosselink, 2000)
1.1 Background
As the world’s population continues to grow, the current migration trend suggests
that this will lead to increased populations around water bodies. This increased
population leads to ecosystem degradation. Ecosystem degradation is the
destruction of natural environment. Degradation is often associated with man-
made disaster because people don’t associate economic benefits with wetland
conservation (IUCN, 2003). To break it down the U.S. Geological Survey (USGS)
has stated: “Largely because of this view, more than one half of America's
original wetlands have been destroyed via a myriad of means such as infilling for
housing developments and industrial facilities, being drained and converted to
farmlands, and even as places to dispose of household and industrial
wastes.”(Yuhas, 1996). Even the partial adaptation of wetland sites without the
proper cost-benefit analysis can be detrimental (Lambert, 2003). The USGS went
on to say an estimated 103.3 million acres of wetlands existed in the mid-1980s
with the U.S. Environmental Protection Agency (U.S. EPA) estimating the
number at 105.5 million acres of wetland present in the United States in the year
1997. The annual rate has slowed from major losses suffered in the mid-1950s and
mid-1970s; to now only 70,000 to 90,000 acres annually. If one is to do some
quick math:
 105.5 million acres from the year 1997 divided by 70,000 to 90,000
acres annually for the 13 years (1997-2010).
 Means that 910,000 to 1,170,000 acres have already disappeared
leaving only between 104.6 million to 104.3 million acres of wetlands.
 This gives 1,584 to 1,159 years before all the wetlands in the United
States are gone if nothing changes.
That is a big “if” because as population continues to increase reports like the
Millennium Ecosystem Assessment, 2005 stress that more pressure will be placed
on an increased number of ecosystems. Most of these ecosystems are viewed as
“worthless”, as a result the benefits of ecosystem services disappear without the
public even knowing they existed in the first place. Ecosystem Services applies to
the multitude of tangible and non-tangible commodities [resources and processes]
that are supplied by natural ecosystems [wetlands]. These commodities are
divided into ecosystem service categories: Provisional, Cultural, Regulation, and
Supporting.
Wetland Ecosystem Services: A Use Value Economic Evaluation 2
Ecosystem Services:
 Provisional: is any type of benefit to people that can be extracted from
nature
 Cultural: is a non-material benefit that contributes to the development and
cultural advancement of people
 Regulation: is the benefit provided by ecosystem processes that moderate
natural phenomena
 Supporting: is the sustaining force of ecosystems, providing them with the
consistency of the underlying natural processes
What people don’t realize is: “wetlands have value because their functions have
proved to be useful to humans.” (Mitsch & Gosselink, 2000). It is often the
economic value that measures the “usefulness to humans”. Thus far the general
public has not been educated as to the economic value of ecosystem services.
Economic value relates to or is based on the production, distribution, and
consumption of [wetland] goods and services. This thesis will attempt to educate
the reader about ecosystem services and their economic value. The end goal being
that people will not only want to conserve wetlands, but will actively engage in
conservation activities.
1.2 Problem Statement
Problem Statement:
Many people don’t see wetlands as having value, let alone an economic value.
This statement is derived in part from the fact “that wetlands throughout the
world are considered by many to be of little or no value, or even at times to be of
negative value” (Turner et al, 2000). In addition to the public in general having
this view of wetlands most private land owners also have this view because they
do not see the economic value in preserving wetlands (Lant, 1994).
Because people don’t see wetlands as having value, let alone an economic value,
ecosystem degradation is increasing rapidly (TEEB, 2009). The problem increases
as more and more people move to floodplains or near bodies of water and do not
understand the importance of conserving some wetland sites.
Wetlands are equivalent to a diamond in the rough. Until the diamond is cut and
polished, people may not even know it is a diamond. The same goes for the
ecosystem services of wetlands. These services need to be polished and marketed
correctly by wetland management for the public to understand their economic
value.
Wetland Ecosystem Services: A Use Value Economic Evaluation 3
Without understanding the economic value of ecosystem services, people are
implementing solutions that often end up creating unnecessary damage. An
example of this is a $24.5 million levee project the US Army Corps of Engineers
did near Jefferson City, Missouri in the year 2000. The project was in response to
the efforts Jefferson City, Missouri put forth after the 1993 floods. The city had
bought many flood-damaged residences and a few businesses in the affected area.2
The U.S. Army Corps of Engineers determined that this wasn’t enough to prevent
the potential future damage of flooding and thus proceeded with building a levee.
This causes extra problems because despite building the levee the water has to go
somewhere, so downstream areas without a levee end up getting the extra water
and end up flooding instead. Literature backs up the view point: If wetland sites
can be increased they can act as additional buffers/water storage basins in times of
heavy rains or high water flows from the Missouri River. The exact quote from
the literature is, “Flood-control infrastructure (e.g., levees) prevents high flows
from entering floodplains, thus diminishing both natural floodstorage capacity and
the processes that sustain healthy riverside forests and wetlands (Peterson, 2009).”
Not only are natural ecosystems threatened, but human livelihoods are also put at
even more risk because they’ve replaced the natural flood storage capacity along
the river with man-made infrastructure. This process is repeated over and over
again as populations continue to grow along rivers and other bodies of water.
1.2.1 Total Value of Wetlands
To begin to understand the economic value of wetlands the total value of wetlands
must first be defined. Three aspects define the total value for a wetland site:
Ecological, Socio-Cultural, and Economic (Figure 1.1).
 Ecological: is based on ecological (natural) sustainability
 Socio-Cultural: is based on equity and cultural perceptions
 Economic: is based on efficiency and cost-effectiveness
The problem statement, at the beginning of the main section 1.2, only addresses
one of the three aspects that make up the total value of wetlands, that of economic
value.
2
These sources came from the US Army Corps of Engineers, which has posted
additional information on the project online:
http://www.nwk.usace.army.mil/projects/l142/status.htm
Wetland Ecosystem Services: A Use Value Economic Evaluation 4
Literature has stated, through other studies, the area of economic value can be
integrated with social and natural sciences (Turner et al, 2000). Integrating these
three areas not only will serve to provide the complete value of wetlands, but can
help to solve the information failure that various government policies are lacking
to convey to the public. Furthermore, it is important to remember that the total
value of wetlands, whether looking at it as a whole or each piece indirectly, is tied
to the wetland management policy. (Turner et al, 2000).
Source: Ramsar Technical Report No. 3 (De Groot et al., 2006).
Figure 1.1 The Focus Area of Wetland Value 
TOTAL VALUE / IMPORTANCE OF WETLANDS
Ecological 
(Based on ecological 
sustainability) 
 
Indicators (e.g.): 
‐ naturalness 
‐ diversity 
‐ uniqueness 
‐ sensitivity 
‐ renewability 
Socio‐Cultural
(Based on equity & 
cultural perceptions) 
 
Indicators (e.g.): 
‐ health 
‐ amenity value 
‐ cultural identity 
‐ spiritual value 
‐ existence value 
Economic 
(Based on efficiency 
& cost‐effectiveness) 
 
Indicators (e.g.): 
‐ productivity 
‐ employment 
‐ income 
‐ etc. 
Wetland Ecosystem Services: A Use Value Economic Evaluation 5
1.2.2 Total Economic Value
The Total Economic Value (TEV) of ecosystem services can be determined by
linking them to one a more value categories in Figure 1.2.
Definitions of economic value categories:
 Use Value: arises from humans’ direct or indirect utilization of wetlands
o Direct Use Value: are the resources used directly
o Indirect Use Value: are the resources used indirectly
o Option Value: is our future possible use
 Non-Use Value: arises from humans’ conservation of resources
o Bequest Value: is the future generation possible use
o Existence Value: is the right of existence
DIRECT 
USE VALUE 
Resources used 
directly 
 
√ Provisioning 
   Services (ex.  
   water, fish) 
√ Cultural &  
    Amenity  
   Services (ex.  
   recreation) 
INDIRECT 
USE VALUE 
Resources used 
indirectly 
 
√ Regulating 
   Services (ex.  
   flood  
  prevention,  
  water,  
  purification) 
OPTION 
VALUE 
Our future 
possible use 
 
√ ALL Services 
(including 
Supporting 
Services) 
BEQUEST 
VALUE 
Future generation 
possible use 
 
√ ALL Services 
(including 
Supporting 
Services) 
 
EXISTENCE 
VALUE 
Right of 
existence 
 
√ Supporting 
Services (ex. 
panda, blue 
whales, wild 
eagle) 
TOTAL ECONOMIC VALUE
USE VALUE NON-USE
Source: Ramsar Technical Report No. 3 (De Groot et al., 2006).
Figure 1.2 Total Economic Value 
Wetland Ecosystem Services: A Use Value Economic Evaluation 6
TOTAL
ECONOMIC
VALUE
ECOSYSTEM
SERVICES
TOTAL VALUE /
IMPORTANCE
1.2.3 The Links
Ecosystem services are linked to Total
Economic Value because they act as health
indicators. This is where good wetland
management comes in. These ‘health
indicators’ can be increased or decreased in
value depending on how they are managed.
(Figure 1.4) Just as ecological, socio-
cultural, and economic are health indicators
for the Total Value of Wetlands. (Figure 1.1)
Traditional studies of wetlands tend to focus only on the environmental
importance of wetlands; such as preservation: leaving nature in its natural state
without man’s influence. While it is important to highlight the natural benefits of
nature’s existence it is unrealistic to cut man out of the picture. Wetlands provide
more than just a home to animals and plants, and the environmental approach isn’t
the only one that can give a wetland value.
The true value of wetlands and the services they provide to man through Total
Economic Value are twofold.
The first value covers non-use values of existence and bequest. Existence is the
value that man places on an organism, usually a plant or animal, to exist. Paying
money for the conservation of elephants is an example of existence value. The key
to remember is that existence value promotes conservation. Conservation means
that man still retains the right to influence how much is to be protected. Bequest is
when something is preserved for the next generation’s use.
The second value covers use values. Use value is the current value provided to
people versus the future value. (De Groot et al, 2006).
Traditional economics supports a law known as the general economic law of
scarcity. This law states that the less there is of some commodity, the more
valuable it is (Mitsch & Gosselink, 2000). In order to determine what a wetland
commodity in human terms is, it is best to look at only the use value of ecosystem
services. The use value, in general, arises from humans’ direct or indirect
utilization of wetlands through wetland goods and wetland services (Turner et al,
2000). By measuring ecosystem services the economic value of wetlands to
humans can be obtained from a non nature standpoint. “Functions in themselves
are therefore not necessarily of economic value; such value derives from the
existence of a demand for wetland goods and services due to these functions”
Figure 1.3 Links
Wetland Ecosystem Services: A Use Value Economic Evaluation 7
(Turner et al., 2000). This non nature standpoint does not exclude nature
completely, for a wetland’s functions can easily be overwhelmed if not properly
managed (Mitsch & Gosselink, 2000).
In properly managing wetlands, it is important to look at the wetland management
policy. A good wetland management policy is designed to ensure the continued
survival of the wetlands as well as the value they provide both to nature and man.
“All things being equal, a wetland in a region with moderate but not excessive
urban development will have the greatest value because an adequate human
population is present to benefit from those values, but the population is not so
large as to overwhelm the wetland functions” (Mitsch & Gosselink, 2000). This
shows why environmental planning is so important, because all these factors that
need to be taken into consideration. 1) Urban development must not be excessive
in a wetland area. 2) An adequate human population must be present to give
human value to the wetlands based on the benefits to man. 3) The population must
not overwhelm the wetland’s functions. Without a wetland management policy
these needs cannot be respected. As uncontrolled human growth and land use
would bring about the destruction of the wetlands and end the benefit for man and
nature alike.
Wetland Ecosystem Services: A Use Value Economic Evaluation 8
1.3 Research Objective
The research objective is:
1. To assess the economic value of Squaw Creek National Wildlife
Refuge’s natural and managed flood control ability.
1.5 Research Questions
This thesis will try to address the question:
What is the economic value of the natural and managed flood control, that
the wetland (Squaw Creek NWR) is providing to the community?
Three sub questions have been formulated from the main research question, these
are:
1. Which are the main ecosystem services that that the wetland (Squaw
Creek NWR) is providing to the community?
2. Which are the current management practices that support the wetland
ecosystem services?
3. Which are the main elements of economic value that the wetland’s
(Squaw Creek NWR) flood control is protecting?
1.6 Hypotheses
Because this thesis has formed a link between economic value and the wetland
management practices currently in use. The hypotheses will be:
Based on the ecosystem regulatory service of natural and managed flood
control currently provided by the existence of Squaw Creek National Wildlife
Refuge, the economic value for the community will be shown.
By answering the research questions, decision makers will have the information
that Turner says is lacking in government policies. In his Ecological-Economic
Analysis of Wetlands: Scientific Integration for Management and Policy Turner
goes on to say that economic modelling, such as this research, can be integrated
with stakeholder analysis and multi-criteria evaluations to further provide
sustainable wetland management and policy.
If the research proves that the wetland site provides certain flood control value,
then people will see the value of wetlands to themselves and their community and
will be more likely to take or support action to conserve them.
1.7 Scope
This thesis covers the topic of economic evaluation. The goal being to evaluate
Squaw Creek NWR’s natural and managed flood control ability using economic
evaluation. The specific focus is how to evaluate wetlands beyond the ecological
Wetland Ecosystem Services: A Use Value Economic Evaluation 9
value. The total economic value is shown in Figure 1.3. This thesis has derived its
evaluation method from the belief that economic value is associated with human
needs (Lant, 1994), (Turner et al, 2000), (Jenkins et al, 2010).
Based on the background data, such as that from the Ramsar Conventions and
Reports, that have been collected there has been a link formed between economic
value and the wetland management practices currently in use (Lambert, 2003),
(De Groot et al, 2006). Wetland management practices directly affect the
economic value of the wetlands, because they can either enhance the value
through improvements or have the opposite effect through neglect.
Because the wetland ecosystem service of natural and managed flood control is a
use value, it is best to look at only the use value of ecosystem services. The use
value, in general, arises from humans’ direct or indirect utilization of wetlands
through wetland goods and wetland services (Turner et al, 2000).
This thesis will not include the non-use values, and thus cannot be called a total
economic evaluation, but instead a partial economic valuation based on only the
regulation service of flood control; which is a use value.
1.8 Thesis Structure
Chapter one, ‘Introduction’, introduces the research topic and the definition of
the problem. It also explains the need for the given research. As well as presenting
the research objective, research questions, hypotheses, and scope of the research.
Chapter two, ‘Literature Review’, reviews literature and theories on: wetland
management and planning, the value of wetland ecosystem services, the
economics of ecosystems and economic research on wetlands. The end of the
chapter covers the theoretical framework of the economic valuation of wetland
services.
Chapter three, ‘Research Methodology’, gives an overview of how the research
will be conducted. A description of the research area, both Squaw Creek NWR
and the Human Settlements near it, is included. It also describes the method
adopted to answer the research questions, data collection, and the analysis of data.
Chapter four, ‘Description of the Research Area’, is a description of the research
area: Squaw Creek NWR, the Human Settlements near it, and the Missouri River
Floodplains.
Chapter five, ‘Economic Value in the Context of Squaw Creek NWR’, gives an
overview of Squaw Creek NWR and its ability to provide flood control.
Wetland Ecosystem Services: A Use Value Economic Evaluation 10
Chapter six, ‘Economic Value of Flood Control: Effect on Local Area’,
describes area Squaw Creek NWR is protecting through its ability to provide flood
control and gives extended information concerning the Missouri River, Squaw
Creek, and Davis Creek.
Chapter seven, ‘Conclusion and Recommendations’, is a reflection upon the
literature reviewed and analyzed compared to the situation in the field. The
research question and sub-questions are answered and recommendations are made
for possible future improvement and/or copying of standards for other areas.
Wetland Ecosystem Services: A Use Value Economic Evaluation 11
Chapter 2 Literature Review
The economic value of wetlands is more than biological and botanical. It goes
beyond biodiversity. Ecosystem services have been estimated to be valued at U.S.
$14 trillion annually worldwide (Ramsar, 2005). With such a high price tag why
aren’t ordinary citizens seeing that value? This literature review seeks to show
several linkages: wetland management and planning, value and wetland ecosystem
services, citizens/private land owners and wetland conservation, and explore the
concept of economic valuation of wetlands.
2.1 Wetland Management & Planning
The Assessment of the Economic Value of Muthurajawela Wetland (Emerton &
Kekulandala, 2003) is a case study in Sri Lanka undertaken to promote
understanding of the economic benefits of wetland conservation and economic
costs of wetland degradation and loss. The case study is a continuation of a partial
economic valuation of wetland goods and services study that was previously
carried out.
“An understanding of the economic status of wetlands is however critical
for planning for their sustainable management and wise use. Wetlands typically
have a high economic value, economic forces underlie wetland degradation and
loss, and wetland conservation often requires a range of economic management
responses”(Emerton & Kekulandala,2003).
The study conducted economic valuation of wetland goods and services.
This is a direct link to the objective and main research question of this research,
since an assessment of the economic value of a wetland service [natural and
managed flood control] is being carried out. The other link to this research shown
was the stressing of the economic link between economics and planning for
wetland management. This is best linked in connotation with the third sub-
research question, which focuses on current management practices in relation to
ecosystem services. It is these two things that proved to be the most valuable links
to this research.
The Environmental Planning for Small Communities: A Guide for Local Decision-
Makers (U.S. EPA, 1994) is a guide written specifically focused for small
communities.
Through this guide it is shown what it takes for effective planning to take
place. Environmental Planning isn’t much different in the requirements to set it
Wetland Ecosystem Services: A Use Value Economic Evaluation 12
up. What makes environmental planning different is its focus. This guide suggests
that when tackling environmental planning first address what your community’s
needs are. Based on the needs you can develop a strategy that is realistic and not
over ambitious. Part of this strategy also needs to take into account the capacity of
the community. This capacity is the tools, both technological and management
wise, that the community has at its disposal.
This guide’s explanation of environmental planning is linked to the
hypotheses of this research. Because there is a link between economic value [the
community] and the wetland management practices [environmental planning].
However, this guide is also showing how the small communities, like the ones
around the study site [Squaw Creek NWR], can incorporate wetlands into their
environmental plans. Since an environmental plan is based on a community’s
needs, a nearby wetland can be assessed to see if the community’s needs can be
met cheaper by using the wetland than substituting valuable wetland goods and
services for more expensive man-made alternatives.
2.2 The Economic Value of Ecosystem Services
The Valuing Ecosystem Services from Wetlands Restoration in the MAV (Jenkins
et al, 2010) is a study that looks into a lot of the same wetlands research subjects
as this thesis looks into. However, the study covers a different geographic area,
the Mississippi Alluvial Valley is south of the Missouri River Floodplain.
The study’s assessment states that without market prices, the incentive to
provide ecosystem services privately has been low relative to competing land
uses, such as crops or timber. It shows the linkage between land owners and
wetland conservation by taking a look at the Wetlands Reserve Program, which is
a younger sibling of the conservation Reserve Program.
Another point the study makes is that since humans impact ecosystems
when one is making an effort to maintain and/or restore an ecosystem it is
important to understand how humans benefit from ecosystems and how human
behavior can be influenced through payment and other tools.
In looking at the Wetlands Reserve Program the authors noted that land
was more likely to go into the program if it had a lower return crop base and had
considerable recreational value. The assessment looked at two land use types,
cropland and restored wetlands. The findings of this analysis can provide valuable
input into public and private decision making on natural resource management.
Wetland Ecosystem Services: A Use Value Economic Evaluation 13
They can provide input because decision makers will see what influenced or
didn’t influence land owners to restore wetlands.
There are many similarities between the study and this research since both
look at government programs [Wetlands Reserve Program vs. National Wildlife
Refuge Program] and assess them through ecosystem services [GHG mitigation,
N mitigation, and Waterfowl recreation vs. flood control]. This is most closely
linked to the intention of the research objective: an assessment of a government
program’s site [Squaw Creek National Wildlife Refuge] through an ecosystem
service [natural and managed flood control] as well as taking a look at the factors
that affect it. By looking at different ecosystem services different studies can
possibly broaden the value of wetlands by showing different aspects that benefit
man. This research also acknowledges the impact humans have on ecosystems,
and thus seeks to show an economic benefit to influence human behavior.
The Role of Property Rights in Economic Research on U.S. Wetlands Policy
(Lant, 1994) is an article that argues that the net benefits of wetland protection is
not what drives U.S. wetlands policy. Instead, the rights of wetland owners and
the general public drive policy.
This article goes into some of the background behind U.S. wetlands policy.
The policies regarding wetland protection in the U.S. were created between 1972-
1985. In the early 1990s critical battles were fought over the implementation of
the policies created earlier.
The two sides are the environmentalists and the landowning interests. Of
the 3 key variables this article lists: property rights, wetland policy, and economic
analysis, this article claims that property rights drives the rest. This article clearly
shows the linkage between land owners and wetland conservation. One solution is
suggested, if those gaining from wetland preservation could compensate those
paying the costs while maintaining net benefits. The article is quick to point out
that this solution is theoretical due to the inability of wetland policy developers to
adequately take into account property rights and because there are great
difficulties in empirically measuring wetland benefits.
This research has used this article as one of the background articles to
form its problem statement: that many people don’t see wetlands as having value,
let alone economic value. Since this article was able to clearly show the link
between land owners and wetland conservation the link between this research and
the article is most accurately placed there. As part of the solution for the problem
statement, this research seeks to show that environmentalists and landowners
don’t have to be enemies. If this research can show that the wetland site being
researched, through its wetland management, is providing economic value to the
community; then perhaps property rights won’t be so much of an issue. The
Wetland Ecosystem Services: A Use Value Economic Evaluation 14
private landowner should be more inclined to conserve wetlands on their property
without the government buying them out.
The Value of Wetlands: Importance of Scale and Landscape Setting (Mitsch &
Gosselink, 2000) is an article that states wetlands have value because they have
value to humans.
This article also states, that wetlands increase in value with some human
development. There needs to be a balance so wetlands are not overwhelmed. This
works best in spatially distributed systems. The value to society is why they are
protected. Not the ecological side. The value is influenced by 3 key factors:
location, human population, and the extent of the resources. Humans must choose
what to base the value of wetlands on: biological, ecosystem, or biosphere.
Figure 2.1 highlights
some areas that will be
attempted to be
addressed in this
research: “Land
owner/local economy”
under “Accrual of
benefits”. That’s part of
the goal in doing this
research, is to show the
benefits of wetlands in
economic terms. So that
land owners don’t feel so
threatened. The government
doesn’t have to take/buy their land
for the wetland to be conserved.
The land owner can take steps that will be of economic value and also build the
ecosystem up.
This thesis seeks to prove exactly what this article’s main point is, that
wetlands have value to humans. Through answering the main research question:
which will show economic evidence that the natural and managed flood control
provides value to the local community. People [humans] will see that wetlands
have value to them. Since from this article and other articles reviewed there seems
to be a common thread being spoken about: a lack in the general public
understanding that wetlands have value to humans. This thesis will help fill in the
lack of understanding by answering the three sub-research questions and the main
research question.
Ecological-Economic Analysis of Wetlands: Scientific Integration for
Management and Policy (Turner et al, 2000) is an article that gets right to the
meat of why wetlands are continuing to be lost and threatened at such a fast pace.
The article acknowledges that policies have been put in place, but then goes on to
show that these policies are failing. The lack of consistency among different
Ease of
Calculation
Accrual of
Benefits
Probable
Importance
Scale easy Land owner
/ local
economy
Local
Economies
Population
Ecosystem Local /
Regional
Public
Biosphere
difficult The World Life-
Sustaining
Source: Mitsch & Gosselink, 2000
Figure 2.1 Scale of: Ease, Benefits, Importance
Wetland Ecosystem Services: A Use Value Economic Evaluation 15
government bodies in developing and implementing policies, in everything from
economics, environment, nature protection, and more continue to lead to failure.
The public nature of many wetland’s products and the services they provide are
another example used in the article. Because if it is hard to put a monetary value
and show who is making money then the public is reluctant to jump on board. The
article goes on to talk about operation and sustainable management strategies for
wetlands.
By answering sub-question three: which are the main elements of
economic value, the “who is making money” will be shown as mentioned as one
of the problems in this article. By showing who is making money the public will
have a better understanding and be more willing to support wetland conservation.
In addition, if further research is done on the other ecosystem services this
wetland site provides to the public, such as: provisional, cultural, and supporting
(which are not looked at in this research), the public [community] will be even
more likely to have compelling reasons to support wetland conservation. As
ecosystem services like: cultural services apply more to the community as a whole
than just parts of the community [as the flood control does]. Flood control mainly
applies to the parts of the community that are in low lying areas, or floodplains, or
other frequently flooded locations.
2.3 Wetland Ecosystem Services
The Millennium Ecosystem Assessment (World Resources Institute, 2005) is a
report put together with the objective of assessing the consequences of ecosystem
change for human well-being and to establish a scientific base for actions needed
to enhance the conservation and sustainable use of ecosystems and their
contributions to human well-being.
Out of the core questions addressed in the report one was also found to be
valid for this these: “What options exist to enhance the conservation of
ecosystems and their contribution to human well-being?” The wetland
management of the case study site being used in this research is very much
interested in enhancement of conservation since this wetland site was created to
promote biodiversity in the area. By showing these links perhaps a clearer picture
of wetland value will be seen by everyone.
Wetland Ecosystem Services: A Use Value Economic Evaluation 16
As show in Figure 2.2, the report indentifies what the four main categories
of Ecosystem Services are and what the Constituents of Well-Being are.
The report went on to give the Conceptual Framework of Interactions Between
Biodiversity, Ecosystem Services, Human Well-Being, and Drivers of Change.
This framework glossed over the Global and Regional levels and went straight to
the Local level, which is the level this research is also going to be looking at.
This article provides background information for this thesis’s first sub-
research question by identifying the four main categories of Ecosystem Services
so that they can be identified for the wetland site (Squaw Creek NWR) being
researched. In addition it links to the topic of management practices, which
partially ties into the second sub-research question which is seeking to identify
specific practices that support the wetland’s ecosystem services. However this
article stays on a more general level: using actions [management practices] needed
to enhance the conservation and sustainable use of ecosystems.
Source: Millennium Ecosystem Assessment, 2005
Figure 2.2: Linkages Between Ecosystem Services and Human Well-Being 
Wetland Ecosystem Services: A Use Value Economic Evaluation 17
The Economics of Ecosystems and Biodiversity is a study launched by Germany
and the European Commission in response to a proposal by the G8+5
Environment Ministers to develop a global study on the economics of biodiversity
loss in the year 2009.
TEEB shows that the failure of markets to adequately consider the value of
ecosystem services is of concern not only to environment, development and
climate change ministries but also to finance, economics, and business ministries.
TEEB major claim is the pro-conservation choices make “economic common
sense”.
TEEB has several things of interest regarding wetlands. The first is the
chart shown in Figure 2.3, “Values of Seven Ecosystem Services in Wetlands”.
This chart shows in U.S. $ per ha per year the value of the services. This is helpful
when showing the link between economic value and ecosystem services.
This study also has several Marine Wetland cases involving Mangrove forests.
These case studies are important to point out because TEEB showed that the
conservation choice had a greater economic value than re-development.
Source: TEEB, 2009 barrowed from Emerton and Kekulandala, 2003
Figure 2.3: Estimated Values for a Range of Services in Wetlands and Forests 
Wetland Ecosystem Services: A Use Value Economic Evaluation 18
A question arises out of this case study that TEEB didn’t answer, what is
the economic cost of partial conservation and partial re-development? If there is a
certain amount of land that represents a wetland then there should be a certain
amount that could be re-developed without causing greater harm…depending on
the size of the wetland being looked at.
The sections where TEEB talks about Investment in Ecological
Infrastructure and Investment in Protected Areas show the linkages between
citizens (private investors) and wetland ecosystem services. In the first section
TEEB pointed out the risks of natural hazards in mitigation when Ecological
Infrastructure is increased. The second section pointed out that the investment in
protected areas for several countries (uses case study examples) has been of great
economic value.
TEEB also pointed out in the Restoration of Degraded Ecosystems section
that although the potential for high economic returns is high, the projects require a
significant amount of up-front investment. Also, the marketable benefits can take
time to materialize. These two things together make private investment hard to
come by and puts more strain to the government’s budget if it has to foot the
whole bill. So the private sector needs to be looking at ecosystem restoration as a
long term investment opportunity.
Since this article is trying to assess the economic value of ecosystem
services it is best linked to the research objective: which is trying to assess the
economic value of the wetland site’s (Squaw Creek NWR) ecosystem service
[natural and managed flood control]. This also ties into the main research
question, because by showing economic value the value being provided to the
community will be shown.
2.4 Avoided Damage Cost Approach
The IUCN, The World Conservation Union, in 2003 published a paper called
Valuing Wetlands in Decision-Making: Where are we now? In this paper they
refer to a study done by Emerton in 1994, An Economic Valuation of the Costs
and Benefits in the Lower Tana Catchment Resulting from Dam Construction. The
report supposedly used the Avoided Damage Cost Method to partially value the
impact of wetland loss on the frequency and severity of flooding. This thesis was
unable to verify this statement because the study could not be found.
The U.S. Army Corps of Engineers, the New Jersey Department of Environmental
Protection, and the Northern Ecological Associates INC. all worked on a joint
Wetland Ecosystem Services: A Use Value Economic Evaluation 19
project together. Analysis of Environmental and Economic Benefits: for the
Preservation of Natural Flood Storage Areas, this project took place in New
Jersey and used the Avoided Damage Cost Method to measure flood damage
reduction on the Passaic River.
Benefits and Costs Associated with Wildlife Services Activities in California
(Shwiff et al, 2006). This study used the Avoided Damage Cost Method to
determine economic value of wildlife in relation to agriculture, health and human
safety.
Based on the three studies, Avoided Damage Cost Method is in fact a valid
economic value measurement tool for wetlands. Since this research is measuring
the ecosystem service of flood control and the first two studies were concerned
about flood issues this method seems even more promising. In addition the third
study found also deals with agriculture, although the study refers to it as
something that damages wildlife where as this research refers to it as something
that the wetlands protect.
2.5 Conclusions of Literature Review
All the literature reviewed has continuously shown several linkages: wetland
management and planning, value and wetland ecosystem services, citizens/private
land owners and wetland conservation. These links are important when defining
the value of wetlands and providing a background to work from. The links also
show the complex nature wetland policy has with citizens. Often the approach has
been that the citizens aren’t taking care of the wetlands so the government has to
step in and do it. In measuring the economic value of wetlands this thesis seeks to
show that good wetland management can be done by the citizens.
In answering the main research question: What is the economic value of the
natural and managed flood control, that the wetland (Squaw Creek NWR) is
providing to the community? This thesis will show how the government
cultivates [through wetland management practices] certain ecosystem services
[such as natural and managed flood control] and economic value [to the
community] is obtained. By showing that wetland conservation has economic
value, that can possibly make the private land owner money when the right
ecosystem services are focused on, support for wetlands can be increased.
Wetland Ecosystem Services: A Use Value Economic Evaluation 20
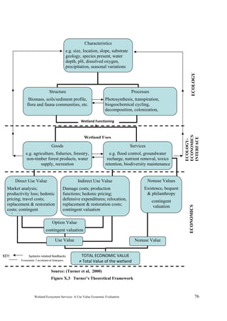
2.6 Theoretical Framework
The theoretical framework explores the economic value of the wetland site
(Squaw Creek NWR) through use value; hence Figure 2.4’s name of Use
Value Framework. Use value has been chosen because the ecosystem service
of natural and managed flood control (Controlling Hydrological Regimes) is a
use value. This service is located under the ecosystem category of Regulation.
The ecosystem service categories: Provisional, Cultural, Regulation, and
Supporting have been assigned to the use category they best fit under in the
context of this thesis. Also a short general description of each category is
included in this section.
The Provisional Ecosystem Services specific to Squaw Creek NWR are linked
to both the wetlands themselves and the community. Under the service of
Food is the activity of farming; while under the service of Fiber and Fuel is
the activity of haying.
The Cultural Ecosystem Services specific to Squaw Creek NWR are the most
visible tie to the local community because recreational and educational
services are enjoyed most by the local community, as well as out of town
visitors. Recreational services include activities of: deer hunting, fishing, bird
watching, and outdoor recreation; while activities under educational services
are: classes and events focused on promoting environmental education.
Regulation Ecosystem Services specific to Squaw Creek NWR are the glue
that wetland management uses to keep the wetlands functioning. The main
 
Provisional 
‐ Food  
‐ Fiber and Fuel 
 
Use Value 
Indirect Use 
Value 
Cultural 
‐ Recreational 
‐ Educational 
Regulation 
‐ Hydrological 
Regimes 
‐ Erosion Protection
‐ Natural Hazards
 
Supporting 
‐ Biodiversity 
Optional Use 
Value 
Direct Use 
Value 
Figure 2.4 Use Value Framework: Wetland Uses Specific to Squaw Creek NWR
Wetland Ecosystem Services: A Use Value Economic Evaluation 21
activity under the hydrological regimes services is the controlling of water
levels. Under the erosion protection services the activity is vegetation
maintenance. Lastly included in natural hazards services is the activity of
flood control.
Supporting Ecosystem Services specific to Squaw Creek NWR are tied to the
purpose of the Refuge’s creation. Since the Refuge was created to be a
waterfowl stopover for migratory birds the Supporting services are aimed at
maintaining the biodiversity. Activities under biodiversity are: controlled
burning of the grasslands and the removal/replacement of non-native
vegetation.
The four categories of ecosystem services have been identified, as well as their
supporting activities specific to Squaw Creek National Wildlife Refuge. The
thesis will be focusing on the activity of flood control, identified as a natural
hazards service in the ecosystem service category of Regulation.
Wetland Ecosystem Services: A Use Value Economic Evaluation 22
Chapter 3: Research Methodology
3.1 Introduction
The methodology chapter is where the background behind the research method of
Avoided Damage Cost is described, the variable and indicators are identified, and
the method is explained. Also, in this chapter the way the data is going to be
collected and the how the data is going to be analysed is explained.
3.2 Data Collection Methods
Site specific data will be collected pertaining to the natural and managed flood
control ability of Squaw Creek National Wildlife Refuge. Because the data type
being collected is primarily numerical data is primarily quantitative.
Quantitative research methods obtain numerical data. Interviews with the
wetland management will be conducted. Experts will be contacted from
government agencies such as the U.S. Department of Agriculture and the Missouri
Department of Transportation to collect damage cost data. In addition official
websites and literature sources will be used to collect additional research data.
Some qualitative data will be used to give the numerical data value such as:
opinions stated by interviewees and literature as well as pictures obtained from the
field research.
Figure 3.1 Data Collection Design
Data Collection
Data Compilation
Data Analysis
Result
Secondary DataPrimary Data
Wetland Ecosystem Services: A Use Value Economic Evaluation 23
The data type primarily used in this thesis is secondary data backed up by some
primary data.
 Secondary data used:
o Literature Research
o Data Collection from Official Websites
The literature research consists of the literature related to this research topic. The
research topic is: the assessment of the economic valuation of natural and
managed wetland flood control. The research will be done in order to understand
the relevant theories and information regarding wetland management and
planning, the value of wetland ecosystem services, and how citizens/private land
owners relate to wetland conservation.
Data will be collected from official websites such as the U.S. Department of
Agriculture, The U.S. Geological Survey, scientific publication websites and other
relevant research websites.
 Primary data used:
o Interviews of Wetland Management Staff
o Interviews of Experts from Government Agencies and Universities
o Direct Observation
In-depth interviews (expert judgement) will be taken in the research to better
understand the data collected from office websites and experts’ perspectives and
experiences in relation to the topic of flood control.
Direct observation of the study area will be used to identify the physical aspects
such as topography, land use pattern, and existing adaptation measures. The
observations will be written down for later analysis.
Wetland Ecosystem Services: A Use Value Economic Evaluation 24
Table 3.2 frames up the data that needs to be collected to answer the main
research question: What is the economic value of the natural and managed
flood control, that the wetland (Squaw Creek NWR) is providing to the
community?
Table 3.2 Data Collection
Flood Control Questions What is Being Protected?
- Natural Flood Control - Farmland
 A) How many pools? - Buildings
 B) Land area of each pool?  Houses
 C) Surface area of each pool? - Roads
 D) Depth of each pool?
 E) What vegetation exists?
 A + B = Total Land Use
 C + D = Total Water Holding Capacity
 E = Natural Ability to Slow Water Flow
- Wetland Management Flood Control
 Are there any Barriers in Place?
(embankments, levees, ect)
 How has the alteration to the Creek Channels
of Squaw and Davis Creek improved things?
The answers to the questions in the left hand column will provide the data to
answer the first part of the main research question involving natural and managed
flood control.
 The formulas are used to calculate the total natural flood control capabilities of
the wetland site (Squaw Creek NWR).
The variables of farmland, buildings and roads, in the right hand column, are used
to provide the data to determine Avoided Damage Costs, the method used to
measure the economic value being protected.
Wetland Ecosystem Services: A Use Value Economic Evaluation 25
3.3 Research Methods
In this section how the research method of Avoided Damage Costs was chosen is
presented along with the other economic valuation method of Replacement Costs.
Table 3.3 Research Methods for Economic Valuation
Ecosystem
Categories
Specific To
Squaw Creek
NWR
Activity Valuation Methods
Food Farming Market PriceProvisioning
Fiber and Fuel Haying - Market Price
- Replacement Cost
& Substitution Cost
Supporting Biodiversity Biodiversity - Avoided (damage)
Cost
- Mitigation or
Restoration Cost
Hydrological
Regimes
Groundwater Recharge Replacement Cost &
Substitution Cost
Erosion
Protection
Vegetation
Retention/Planting
- Mitigation or
Restoration Cost
Regulating
Natural Hazard
Mitigation
(limited)
Flood Control - Avoided (damage)
Cost
- Mitigation or
Restoration Cost
Recreational - Bird Watching
- Seasonal Deer
Hunting & Fishing
- Aesthetic/Nature
Enjoyment
- Market Price
- Travel Cost
Cultural
Educational Classes &
Opportunities
Market Price
Source: This Table has been adjusted from the Ramsar Technical Report No. 3
(De Groot et al, 2006).
Table 3.3 shows the Research Methods for Economic Valuation that were present
for research based on the research site’s, Squaw Creek National Wildlife Refuge,
current use management practices.
The process followed to gather data to complete Table 3.3 was to:
 First identified were the four categories of ecosystem goods and services
through the literature reviewed. These are shown in the far left hand
column of Table 3.3: Provisioning, Supporting, Regulating, and Cultural.
 Then by using Table X.2 Inland Wetland Ecosystem Services (located in
the annex) and an initial phone interview with Squaw Creek NWR’s
management the next two columns were able to be filled in.
Wetland Ecosystem Services: A Use Value Economic Evaluation 26
o Specific To Squaw Creek NWR: Specific Goods & Services types
under the 4 Ecosystem Categories
o Activity: These are specific to the type of Good or Service type in
the previous bullet
 After the two middle columns were filled in information from the Valuing
wetlands: guidance for valuing the benefits derived from wetland
ecosystem services (De Groot et al, 2006) was used to figure out which
Valuation Methods (far right hand column in Table 3.3) were applicable.
By following these steps it was easier to identify which Valuation Methods would
be applicable to the focus area of the thesis, the natural and managed flood control
abilities of Squaw Creek NWR.
The methods to choose from where then narrowed down to the Avoided (damage)
Cost method and the Mitigation or Restoration Costs method. The latter method
was found to be not applicable to this thesis’s research because the wetland site
being studied already exists and is not in danger of being replaced by private
interests. That left the method of Avoided (damage) cost to be chosen as the most
valid method.
3.4 Data Analysis Method
Due to limited resources the focus will be on collecting data for Regulating
Services, specifically the service of Flood Control in relation to Squaw Creek
National Wildlife Refuge’s natural and managed ability to contribute. Since the
previous section identified the research method, variables, and indicators this
section can focus on the method: Avoided (Damage) Cost.
Table 3.4 Data Analysis Method
Method Applicable to... Description and Importance Constraints and Limitations
Damage Cost
Avoided,
Indirect Use
Values:
coastal protection,
avoided erosion,
pollution control,
Replacement Cost
or Substitute Cost
Method
water retention...
The value of organic
pollutant or any other
pollutant’s removal can be
estimated from the cost of
building and running a
water treatment plant
(substitute cost).
The value of flood control
can be estimated from the
damage if flooding would
occur (damage cost
avoided).
It is assumed that the cost of
avoided damage or substitutes
match the original benefit.
But many external
circumstances may change the
value of the original expected
benefit and the method may
therefore lead to under-or
overestimates.
Insurance companies are very
interested in this method.
Wetland Ecosystem Services: A Use Value Economic Evaluation 27
In looking at Table 3.4 the links are shown by the dotted red boxes. The Method
(Damage Cost Avoided) is linked to the Value Category (Indirect Use Values),
which is then linked to the value being measured (Flood Control).
The method chosen to evaluate the economic value of the regulation service of
natural and managed flood control is Avoided (damage) Cost. Avoided (Damage)
Cost Method was chosen because out of the two appropriate methods used to
estimate the value of the regulation service of flood control in Table 3.3 it was
judged more appropriate. The method of Mitigation or Restoration Cost was not
judged appropriate because the wetlands already exist and are currently providing
natural and managed flood control to the surrounding area. Furthermore the
Avoided (Damage) Cost Method will show the economic cost of “policy
intervention failures” (Turner et al, 2000) by the damage that would be done
without the wetlands and their natural and managed flood control abilities. “Policy
intervention failure” occurs because of “Information failure”. “Information
failure” happens because policy makers lack the data needed to make informed
decisions. (Turner et al, 2000).
3.4.1 Economic Valuation Methods
“The reduction or loss of wetland goods and services frequently incurs costs in
terms of damage to, or reduction of, other economic activities.” (IUCN, 2003)
This thesis seeks to verify what the quote infers, that the Damage Cost would
increase without the wetland’s presence. If the quote can be verified it will give
decision makers and private land owners incentives to conserve wetlands.
The decision makers targeted are primarily the Refuge’s management. Although
they can also include the local government and/or federal/central government as
well as anyone who is considering wetlands versus man-man alternatives.
3.4.2 Avoided Damage Costs
“Wetland valuation is a way to estimate ecosystem benefits to people and allows
financial experts to carry out a Cost-Benefit [analysis] which might be in favour
of environmental investment.” (Lambert, 2003) In this case the cost is measured
by the wetland upkeep of flood control abilities through management practices.
The benefit is the [Avoided] Damage Cost to farmland and roads if a flood were
to occur without the wetlands.
“These damage costs avoided can be taken to represent the economic losses
foregone by conserving wetlands.” (IUCN, 2003) As the IUCN quote adds, the
benefit is the Avoided Damage Cost because of the wetland’s natural and managed
flood control abilities being present.
The predicted results are: Existence of the Wetland’s natural and managed flood
control abilities adds the Benefit of Avoided Damage Cost by preventing Flood
Damage Cost from occurring.
Wetland Ecosystem Services: A Use Value Economic Evaluation 28
3.4.3 Replacement Costs
This part will briefly highlight the other method used for economic valuation,
Replacement Costs.
Research on Replacement Costs would cover what would need to be put in place if
the wetlands were not there to provide natural and managed flood control to the
area. This additional research would further help decision makers by showing
them just how costly man-made alternatives can be compared to the restoration
and/or conservation of existing wetlands that can do the same thing, and often
more efficiently.
A predicted result of Replacement Cost research is that Flood Prevention Costs
would increase to prevent Flood Damage Costs if wetlands were not present. The
result is more cost to equal the same benefit.
This prediction is based on the assumption that the wetland site’s ecosystem
service of natural and managed flood control is indeed cheaper than the additional
man-made flood control structures that would have to be put in place where there
is no wetlands present.
3.3.4 Selection of Method
Avoided Damage Cost
Replacement Cost
The main difference between the two methods of measurement, Avoided Damage
Cost and Replacement Cost, is that the first method implies that economic
activities are directly related to the wetland’s goods and services where as the
second method is used when no market is present for wetlands goods and services.
In this research’s case Avoided Damage Cost is used because there are economic
activities, farming, that are directly related to the wetland site’s (Squaw Creek
NWR) service of natural and managed flood control.
Other sites can compare the costs results of these two methods where appropriate
and decide for themselves if an environmental approach (Avoided Damage Cost)
is more cost effective than a man-made approach (Replacement Cost).
Wetland Ecosystem Services: A Use Value Economic Evaluation 29
Chapter 4: Description of the Research Area
4.1 Squaw Creek National Wildlife Refuge
In studying Squaw Creek National Wildlife Refuge the purpose is to show how
wetlands have economic value through the current use practices in place, and how
the effects not only benefit the wetlands themselves, but go beyond the boundaries
of the Refuge.
Squaw Creek National Wildlife Refuge was established in 1935 by President
Franklin D. Roosevelt as a refuge feeding and breeding ground for migratory birds
and other wildlife. The refuge is comprised of 7,350 acres along the eastern edge
of the Missouri River floodplain (Squaw Creek NWR, 2010). Out of the total
acres, about 4,000 acres are wetlands. Because of its established purpose the
wetland management practices applied have focused primarily on Biodiversity. In
terms of ecosystem services this falls under the supporting category. The cultural
ecosystem services category has also been focused on through recreation and
education. In addition the regulation ecosystem services are covered, but only
through a limited controlling of the wetland’s hydrological regimes and erosion
prevention. The provisional ecosystem services provided are haying and farming,
but are subject to the Biodiversity needs.
4.2 Human Settlements
Figure 4.1: 20 Mile Map 
Wetland Ecosystem Services: A Use Value Economic Evaluation 30
As shown in Figure 4.1 there are 10 human settlements within 20 miles of Squaw
Creek NWR. Out of those 10 settlements 8 of them are within the boundaries of
Holt County. In order from closest to furthest away from Squaw Creek NWR:
Mound City – 5 miles, Bigelow – 9 miles, Fortescue & Craig – 14 miles, Forest
City – 17 miles, Oregon & Maitland – 18 miles.
Since Mound City is the closest human settlement a relationship between Squaw
Creek NWR and it may be shown. Mound City is an incorporated area of 1,074
people as of 2008 (U.S. Census Bureau, 2010), and the largest human settlement
in Holt County. An Incorporated area is defined as “a type of governmental unit
incorporated under state law as a city, town, borough, or village and having
legally prescribed limits, powers, and functions” (U.S. Census Bureau, 2010).
Also, the total population of Holt County was estimated at 4,868 people from the
2009 population estimates given by the U.S. Census Bureau. With the general
population of Holt County being dependent on agricultural related actives.
4.3 The Missouri River Floodplains
Since settlers began coming to the Missouri River floodplains in the 1800s the
region has been valued for the fertile soil, the abundance of wildlife, and the close
relationship of the land to the Missouri River (Squaw Creek NWR, 2010). The
first settlers reportedly arrived from Tennessee in 1815 and settled at a place near
present day Hardin, Missouri. Most of the early settlers were from Tennessee,
Kentucky, and Virginia. The two main Native American tribes in the area were
Sac and Iowa. Counties in Missouri began being formed in 1821. The vegetation
and dense forests were diverse and abundant along the streams and Missouri River
during the 1800’s with prairie grassland covering about 35% of the open spaces in
between. (Missouri DOC, 2010) Also during the 1800’s the river was being used
for transportation and marketing of goods, everything from natural goods to man-
made goods (Squaw Creek NWR, 2010). The early farming was confined to the 5
mile corridor that is the Missouri River Floodplains. Although floods occurred in
June and April there was 20 – 40 years in between, this made people still willing
to live on the floodplains despite the infrequent flood risk. (Missouri DOC, 2010)
By the time the 1920’s rolled around most of the floodplains were being farmed or
hayed (Squaw Creek NWR, 2010). Not much has changed since the 1920’s, much
of the floodplains are still farmed. The exception is where land like Squaw Creek
National Wildlife Refuge has been set aside by government agencies. It is in
places set aside by the government that conservation and restoration projects most
often take place. As mentioned earlier Squaw Creek NWR was set aside in 1935,
but there has been more recent buy backs under programs such as the National
Wetlands Conservation Program. (Squaw Creek NWR, 2010)
Wetland Ecosystem Services: A Use Value Economic Evaluation 31
Chapter 5: Flood Control in the Context of Squaw Creek NWR
“In the control of water levels, biological factors must be considered. The type of
vegetation and the resulting habitat influence the kinds and numbers of animals
found there.”
(Squaw Creek NWR Water Management Plan, 2004)
5.1 Introduction
In this chapter the data that needed to answer the first part of the main research
question, “What is the economic value of the natural and managed flood control,
that the wetland (Squaw Creek NWR) is providing to the community? will be
presented. This part focuses on Squaw Creek National Wildlife Refuge’s natural
and managed flood control abilities.
This chapter will also present the data for the first two sub-research questions:
“Which are the main ecosystem services that the wetland (Squaw Creek NWR) is
providing to the community?” and “Which are the current management practices
that support the wetland ecosystem services?” The field work in this research was
able to provide data for all four questions that could not have been obtained
without being on site.
5.2 Ecosystem Services
In answering the first sub-research question, “Which are the main ecosystem
services that the wetland (Squaw Creek NWR) is providing to the community?”
the four ecosystem service categories looked at are: Provisional, Cultural,
Regulation, and Supporting (as shown in Figure 2.7 Value Framework: Wetland
Uses Specific to Squaw Creek NWR).
 Cultural Services: is the biggest ecosystem category currently being provided
to the community. The services provided specific to Squaw Creek NWR are
recreational and educational.
o Recreational uses include: Seasonal deer hunting, this is held annually
in January to manage the high population of white-tailed deer on the
Refuge. Seasonal fishing is limited to the fishing pond which is
stocked, ditches, and some pools. There is a non-game fish period from
March 15th
to May 15th
in years when water is released from Eagle
Pool. Bird watching can be done in the spring, summer, and fall
seasons. Although the best time is during the migration seasons when
the Refuge is used by the most amount of birds. Outdoor recreation can
be done year round and visitors can make use of the auto route (Figure
5.1) or any of the hiking trails (Figure 5.2).
Wetland Ecosystem Services: A Use Value Economic Evaluation 32
o Educational uses include: the Jr. Naturalist Program, which consists of
free classes that are designed toward providing education and
entertainment to children of grade school age. The program is held
every Thursday throughout the summer at 6:30pm. Environmental
Education, Squaw Creek NWR has a full-time environmentalist who is
available to assist teachers or groups upon request. There is also an
auditorium for programs and an outdoor classroom.
o Volunteer Program: Squaw Creek NWR also has a very active
volunteer group; a third party organisation called Friends of Squaw
Creek NWR operates this. They plan Refuge Habitat Workday(s),
Volunteer Workday(s), and help Refuge staff.
o Indirect funding: Squaw Creek NWR generates funding for the
community, although indirectly. Hunting & fishing licenses sold by the
Missouri Department of Conservation, as one cannot hunt nor fish
without a license. Revenues for local hotel(s) and restaurants are more
directly linked to the local community (Figure 5.3).
 Cultural goods: directly affects the wetlands through the type of funding,
which comes from the Federal Duck Stamp. This stamp was put into
circulation in 1934 and proceeds from the sale of Migratory Bird Hunting and
Conservation Stamp (the Federal Duck Stamp) fund the acquisition of
wetlands and wildlife habitat for the NWR system. The U.S. Postal Services
states on its website where the stamp can also be purchased, “the Federal Duck
Stamp Program has generated over $600 million for the preservation of more
than five million acres of American wetlands.”
 Provisional Services: for Squaw Creek NWR are more limited to the acres put
aside for farming and the occasional haying permitted on parts of the Refuge.
o There are three co-operative farmers that farm land on the Refuge; the
2 crops farmed are corn and soybeans. Winter wheat was tried, but
there wasn’t much of a demand for it. The farmers get to keep all of the
soybeans, but only 2/3 of the corn. The Refuge keeps 1/3 of the corn to
feed waterfowl during the migration season.
o Haying is done by 1 farmer and the Refuge management has stated that
the farmer uses it for his own personal use and not for sale, unlike the
farmers who grow crops.
 Provisional Services: affect the wetland’s biodiversity by giving wildlife more
food than if crops weren’t grown on the Refuge. As stated earlier a portion of
the Refuge is farmed. Some of these crops are left to provide food for
waterfowl, deer, and upland birds.
 Regulation Services: specific to Squaw Creek NWR only have one service that
also provides benefits to the community; the water control structures.
Wetland Ecosystem Services: A Use Value Economic Evaluation 33
o The water control structures control the flow of water and have helped
to prevent flooding of neighbouring private lands.
o Money saved to the community are: flood prevention costs, flood
damage costs, and less ditch cleanout due to decreased sedimentation.
 Regulatory and Supporting services: are intertwined in how they affect the
wetlands. The goal of the wetland management is to use Regulation services to
enhance Supporting services, which then in turn enhances biodiversity.
o Habitat management and water levels in the Refuge’s wetlands are
manipulated through Regulation services to provide optimal depths and
vegetation for migrating waterfowl and shorebirds in the spring and
fall seasons. Nesting marsh and water birds are taken into
consideration for the summer season.
o The services under Supporting services are: The controlled burning of
the grasslands, which deters woody vegetation and stimulates the
growth of native species. The other service is the removal of non-
native vegetation through chemical treatment when the Provisional
service of haying isn’t enough. Non-native vegetation is then replaces
with native grasses and wildflowers in the grasslands and native
wetland plants in the wetlands.
o The Refuge falls under a Wildlife Management District that also
manages an additional 1,570 acres of conservation easements and 910
acres of U.S. Fish & Wildlife owned lands in 11 counties of Northwest
Missouri. The majority of these off Refuge lands protect important
streamside habitat. Methods used include: fencing, tree planting, and
seeding former croplands to native grasses and wildflowers. Some of
these same methods are used when working with private land owners
to lessen the impact of soil erosion.
o Supporting funding that goes directly to Squaw Creek NWR comes
from the Small Wetlands Program. This program uses funds from the
sale of Federal Duck Stamps to permanently protect some of the most
threatened and productive migratory bird habitats in the United States.
(Squaw Creek NWR, 2010)
 Supporting Services: are an indirect by-product of the wetlands existing. The
fact that the wetlands are there they provide a certain amount of natural flood
control to the community in addition to the man-made structures provided
through Regulatory services.
Wetland Ecosystem Services: A Use Value Economic Evaluation 34
Figure 5.1 Auto Tour Route Sign Figure 5.2 Hiking Trail Sign
Figure 5.3 A Visual Link Between the Refuge and the Community
Wetland Ecosystem Services: A Use Value Economic Evaluation 35
5.3 Site Condition
This section provides some background data about the pools and waterways of
Squaw Creek National Wildlife Refuge. These pools and waterways provide the
Refuge’s natural flood control ability.
Figure 5.4 Squaw Creek National Wildlife Refuge Boundary
The land size has not increased significantly and the formation of new marshes
and pools has been due to efforts by refuge management to continue to provide the
biodiversity needed for the waterfowl migration and native plants and animals
living year round on the Refuge.
Wetland Ecosystem Services: A Use Value Economic Evaluation 36
Squaw Creek NWR has grown from 12 marshes in 10 pools and 15 lowlands in
2003 to 16 marshes in 11 pools and 15 lowlands in 2009. The pools remain
relatively shallow due to the siltation issue that all of the Missouri River
Floodplains in north eastern Missouri have to combat. The pools range from 1 foot
deep to 5 feet in depth, with one pool getting only a max of 6 inches due to the
siltation issue.
The Refuge has two main waterways, Squaw Creek on the west and Davis Creek
on the east. There are 5 creeks, this includes the two main waterways, that enter
the wetlands. These influence water management in varying degrees, but the most
effect comes from the two main waterways.
5.4 Natural Flood Control
This section identifies what makes up the natural flood control of the wetlands.
The main focus is the water holding capacity, with a lesser focus on the vegetation
present.
5.4.1 Water Hold Capacity
The wetlands have natural flood control abilities which are measured by the
questions asked in the left hand column of Figure 3.2 Data Collection under the
“Natural Flood Control” section. There are four questions asked in this section.
First two questions are:
A) How many pools?
B) What is the land area of each pool?
The first two questions provide the total land used as well as the size of the
individual pools, and give other sites an idea on the total land and pool size
needed for natural flood control. Table 5.5 lists the 11 pools and the surface area
of each pool.
In addition to questions A and B two other questions are:
C) What is the surface area of each pool?
D) What is the depth of each pool?
The last two questions give the total water holding capacity of the wetlands which
answers the part of the main research question concerning the natural flood
control ability of the wetlands. This also allows for other sites to factor this data in
with the total land used data.
Wetland Ecosystem Services: A Use Value Economic Evaluation 37
Table 5.5 Wetland Pool Information
Pool Name Land Area Surface Area Pool Depth
1. Mallard Marsh 400 Acres North Unit:
250 Acres
South Unit:
150 Acres
3 foot-4 foot (Max)
2. Pintail Pool 200 Acres 200 Acres 3 foot-4 foot (Max)
3. South Pintail Pool 25 Acres 15 Acres 5 foot-5 foot (Max)
4. North Pool
(Not Managed due
to Siltation)
200 Acres 200 Acres Less than 6 inches
when flooded
5. Snow Goose Pool
(Divided into 5 Units)
280 Acres
(each of the 5 units
has a different
Acreage)
100 Acres
(per each of the 5 units)
3 foot-4 foot (Max)
(per each of the 5
units)
6. Pelican Pool 600 Acres 600 Acres 2 foot-3 foot (Max)
7. Long Slough 60 Acres 60 Acres 1 foot-1½ foot (Max)
8. Cattail Pool 130 Acres 130 Acres 3½ foot-3½ foot (Max)
9. Eagle Pool 900 Acres 900 Acres 4 foot-7 foot (Max)
10. Bluff Pool 200 Acres 150 Acres 2 foot-4 foot (Max)
11. Teal Pool
(Created in 2004)
40 Acres 40 Acres 3 foot-3 foot (Max)
12. Little Tarkio Pool
(Created in 2006)
25 Acres 25 Acres Depth unknown
Total 3,060 Land Acres 3,220 Surface Acres 42 foot-55 foot (Max)
Depth
Source: Field Notes from Squaw Creek National Wildlife Refuge
A) 12 pools C) 3,220 Surface Acres
B) 3,060 Land Acres D) 42 foot – 55 foot (Max)
A + B = Total Land Use C + D = Total Water Holding Capacity
These answers give the total Natural Flood Control ability of Squaw Creek
National Wildlife Refuge. Other wetlands that don’t face the same geological
issues such as highly erosive uplands may have a greater ability to provide this
service to people.
Wetland Ecosystem Services: A Use Value Economic Evaluation 38
5.4.2 Vegetation
“What vegetation exists?” is the fifth question asked in the left hand column of
Figure 3.2 Data Collection under the “Natural Flood Control” section. By
answering this question the natural ability to slow water flow inside the wetland
boundaries can be calculated.
Vegetation needs to be mentioned because it does assist in natural flood control,
even if it is to a lesser degree. The denser the wetland vegetation is in pools the
more the water flow is slowed. For pools this is good as it gives water more time
to be absorbed by plants and animals that need it. For waterways it is important
for wetland management and other water management experts to keep them
cleared. Waterways are viewed as the primary way to get water out, and if they’re
clogged with vegetation or sediment then flooding is increased instead of
decreased.
5.5 Wetland Management Flood Control
In addition to the natural flood control abilities of the wetlands the wetland
management have added man-made flood control and water management
structures to assist in the process.
Wetland Ecosystem Services: A Use Value Economic Evaluation 39
5.5.1 Water Control Structures & Gates
This is the site of the first water control structures. These structures serve two
purposes, the first being to help aid in maintaining specific pool water levels and
the second in flood control. Squaw Creek has a 5 ½ foot Roller Gate as shown in
Figure 5.6.
Figure 5.6: 5 1/2 Foot Roller Gate on Squaw Creek
Davis Creek has a 5 foot Radial Gate as shown in Figure 5.7.
The next water control structures are much smaller and are used to move water
between the different pools and/or ditches. The first type are Screw Gates, which
let water out from the bottom, as shown in Figure 5.8. Screw Gates are mainly
used for connecting ditches where water levels are less of a concern. The second
type are Stop Log Gates, which let water out from the top, as shown in Figure 5.9.
Stop Log Gates have greater flexibility in the management of the level of water
and as a result are mainly used when connecting one pool to another. Several logs
can be used to block a Stop Log Gate and as a result you don’t have to take them
all out to let water flow, you can take as little as one or as many as all depending
on the water level you’re seeking.
Wetland Ecosystem Services: A Use Value Economic Evaluation 40
Figure 5.7: 5 foot Radial Gate on Davis Creek
Figure 5.8 Two Screw Gates Figure 5.9 Stop Log Gate with 3 Logs in place
Wetland Ecosystem Services: A Use Value Economic Evaluation 41
Figure 5.10 Control Structure at the Outlet to Eagle Pool
The last control structure is at the southern most end of the Refuge at the outlet
from Eagle Pool, the largest and deepest of the pools with depths ranging between
4 feet and 7 feet depending on the Refuge Management’s water strategy for that
year. This last control structure is the largest, it takes 10 feet of water to over top it
and has often acted as a barrier to the Missouri River during small floods. Figure
5.10 shows this control structure looking at it from the auto route towards Eagle
Pool.
Wetland Ecosystem Services: A Use Value Economic Evaluation 42
5.5.2 Dikes & Embankments
The auto route is 10 miles and traverses much of the main dike that goes all the
way around the wetlands. This dike is the main flood deterrent for the wetlands as
well as helping the wetlands in keeping water in the pools. It is 6 feet to 7 feet
higher than the pool elevations. In addition to this dike the Burlington Northern
Railroad runs along the western boundary of the Refuge and provides an
additional embankment which has helped protect the wetland from flooding from
the Missouri River. There are smaller dikes that separate the 11 pools and operate
as internal water management structures allowing the pools to remain separate and
hold different levels of water.
These additional man-made flood management structures by the wetland
management and its neighbours help to enhance the natural ecosystem service of
flood control being provided to the community by the wetlands.
5.6 Management Practices
The second sub-research question, “Which are the current management practices
that support the wetland ecosystem services?” is answered by the link between
economic value and the wetland management practices currently in use, as noted
in the scope and hypotheses.
 Management practices relating to the ecosystem categories of Regulation and
Supporting have proved to enhance the value of the wetland ecosystem
services.
– Regulating management practices involving the Hydrological Regimes,
Erosion, and Natural Hazards services help ensure that the wetlands
continue to function and provide value to both ecological and people.
– The Supporting management practices all fall under Biodiversity
services because they all serve to enhance the Biodiversity of the
Wildlife Refuge. One practice is prescribed burning of warm season
grasslands which are located on the small portion of loess bluff hills on
the Refuge. Another practice is the use of herbicide on wetland plants
when mowing and disking don’t do enough to control invasive plant
spices or prevent one spices from dominating another.
Wetland Ecosystem Services: A Use Value Economic Evaluation 43
Chapter 6: Economic Value of Flood Control: Effect on Local
Area
6.1 Introduction
In this chapter the data for the second part of the main research question, “What is
the economic value of the natural and managed flood control, that the wetland
(Squaw Creek NWR) is providing to the community? will be addressed. In
addition the third sub-research question, “Which are the main elements of the
economic value that the wetland’s (Squaw Creek NWR) flood control is
protecting?” will also be addressed.
The aspects are as shown in Figure 6.1: Avoided Damage Costs measured by land
and roads. The reason why land and roads is the method of measurement is
because Avoided Damage measures the human development in the area that is to
be affected. In this case human development is affected by flooding. The wetlands
are providing natural and managed flood control, so how much human
development is Avoiding Damage due to this? As shown in Table 6.2 the most
directly affected area is the 2,802.85 acres along 5-Mile Lane Ditch (East Branch
of Squaw Creek) and criss-crossing this area and the area south of Squaw Creek
NWR are roads. Since there is not more advanced human development this thesis
could only measure land and roads.
Figure 6.1 Avoided Damage Costs Measurements
The field work in this research involved both the on-site data collection of Squaw
Creek National Wildlife Refuge’s natural flood control ability and the affect it has
on the surrounding area south of it. Being on site helped to fill in gaps that desk
research alone could not fulfil.
Avoided
Damage
Costs
Land
Roads
Land Owners
Land Use
Value of Crops
Value of Roads
Wetland Ecosystem Services: A Use Value Economic Evaluation 44
6.2 The Economic Value of Flood Control
In answering the third sub-research question, “Which are the main elements of the
economic value that the wetland’s (Squaw Creek NWR) flood control is
protecting?” This thesis looks towards the main research question. Because the
second half of it deals with the same topic; economic value.
Looking at the economic value being protected by the wetland site’s flood control
involved several things:
 Studying topographic maps of the area
 Finding out the land use of the area surrounding the wetland site
By studying the topography of the area the elevation of the wetland site and the
land surrounding it could be accurately determined. Since water flows downhill
the direction of the natural water flow was determined to be in a south-westerly
direction. Since there are two main waterways that flow through Squaw Creek
NWR (Davis and Squaw Creek) by looking at the map it was clearly seen where
the two joined at the south end of the Refuge. Thus, it was determined that the
land south of the Refuge was benefiting the most from the flood control provided
by the wetland site.
By finding out the land use of the area surrounding the wetland site the economic
value being protected began to become clearer. There is not a lot of development
south of the Refuge. Being on site confirmed this. There were found only to be
roads and farmland. Thus the focus on land and roads to demonstrate economic
value in terms of Avoided Damage Costs due to the natural and managed flood
control of Squaw Creek National Wildlife Refuge was determined.
Wetland Ecosystem Services: A Use Value Economic Evaluation 45
6.3 Affected Land
In this section the two categories of land: land owners and land use, along with
roads will be examined. In addition the economic factor will also be examined.
6.3.1 Land Owners
Table 6.2 Land Owners Boarding 5-Mile Lane Ditch (East Branch of Squaw Creek)
The numbers shown in Table 6.2 are based on land owners with parcels directly
touching 5-Mile Lane Ditch. Numbers may not be complete representation of the
total land that would be affected due to flooding from 5-Mile Lane Ditch. The
private land owner names have been omitted to protect privacy. Although the data
shows that there are 18 land owners with land touching 5-Mile Lane Ditch, some
land owners may be absentee or may rent their land to shareholders. This could
affect the number of actual people affected. These numbers should only be used as
an estimate.
Land Owner Acres Total Acres
 34.4, 26.4, 42.1 102.9
 39.3 39.3
 41.8, 27.6 69.4
 42.3, 198.9 241.2
 78.9, 77.5 156.4
 40 40
 40.9 40.9
 37.4, 39 76.4
 80.3, 196.4 276.7
 75.8 75.8
 27.9, 37.5 65.4
 18.5, 78.5 97
 79.7, 47.9 127.6
 22 22
 206.5 206.5
 19.5, 49.15, 74.4 143.05
 212.2, 19.8, 39.5 271.5
 Missouri Department of
Conservation
113.4, 34.1, 186.1,
417.2
750.8
2,802.85
Wetland Ecosystem Services: A Use Value Economic Evaluation 46
6.3.2 Land Use
Figure 6.3: 5-Mile Lane Ditch (East Branch of Squaw Creek) & Surrounding Land
The USDA (US Department of Agriculture) has confirmed that the primary
economic use of the land adjacent to 5-Mile Lane Ditch (East Branch of Squaw
Creek) is used for agriculture. Figure 6.3 shows 5-Mile Lane Ditch outlined in
blue in which the squares and rectangles of the agriculture fields can be seen. The
types of crops grown are: Corn, Soybeans, Wheat, Grass, Wildlife Food Plots,
Sunflowers, and Idle Land.
Wetland Ecosystem Services: A Use Value Economic Evaluation 47
6.3.3 Economic Value of Roads
Figure 6.4 Local Roads
The state highways south of Squaw Creek National Wildlife Refuge that could be
affected by flooding from 5-Mile Lane Ditch (East Branch of Squaw Creek) are
Hwy 111 and Hwy 159, as seen in Figure 6.3. There are also about 9 county roads
south of the Refuge that could also be affected, they are shown by the grey lines in
Figure 6.4 west and south of Hwy 111 and Hwy 159.
Wetland Ecosystem Services: A Use Value Economic Evaluation 48
Tables 6.5 and 6.6 show the road costs, with Table 6.7 being the calculated
Avoided Damage Cost. Table 6.5 is the cost estimate per mile for Missouri State
Highways and Table 6.6 is the cost estimate per mile for Holt County Roads. It is
the cost estimates per mile for both state and county roads that are used in
calculating the Avoided Damage Cost in Table 6.7.
Table 6.5 Cost Estimates for Missouri State Highways
Width Length Thickness SY or
Tons
Cost per
Unit
Cost per
mile
24 5280 1.00 766.58 $ 55.00 SL $42,161.78
24 5280 1.75 1,341.51 $56.00 BP-1 $75,124.62
4 5280 4.00 2,346.67 $11.00 Aggr. $25,813.33
Source: Missouri Department of Transportation
The major difference between Missouri State Highways and Holt County roads
are that the state highways are made of asphalt making them more expensive to
maintain. Table 6.5, as stated before shows the State Highways estimated costs
but also each of the three rows represents the variation in material type used to
pave the highway. The cost estimate for Hwy 111 is shown in line one and the
cost estimate for Hwy 159 is shown on line two of the table.
Table 6.6 Holt County Repair/Rebuild Costs turned into FEMA for the June 2010
Flooding
To Purchase Gravel $120,000
Dirt Work (Dig all the ditches & correct
the draining grade)
$386,000
Replace Culverts $110,000
Equipment & Labor $200,000
30 Miles of Road $26,600 per mile
Source: Holt County Clerk
For Holt County roads it is different because they are made of gravel making them
less expensive to maintain. Also, the gravel used on all the country roads is the
same, so there is no need to calculate separately for different types of pavement.
Wetland Ecosystem Services: A Use Value Economic Evaluation 49
Table 6.7 Total Calculated Avoided Damage Cost: Roads
Missouri State Highway 111: $ 42,161.78 Cost per mile
Missouri State Highway 159: $ 75,124.62 Cost per mile
Holt County Roads: $26,600.00 Cost per mile x 9 roads =
$239,400.00 Cost per mile
Total Avoided Damage Cost to Roads: $356,686.40 Cost Per Mile
As shown in Table 6.7 the total Avoided Damage Cost to roads is able to be
calculated once each road type’s cost per mile is known. Then they are added up
to get the total combined cost per mile for the whole area that would be affected
by flooding if the wetland wasn’t present.
Wetland Ecosystem Services: A Use Value Economic Evaluation 50
6.3.4 Economic Value of Lands
This section focuses on the economics of the land use being implemented in the
affected area, farming.
The types of crops grown are: Corn, Soybeans, Wheat, Grass, Wildlife Food Plots,
Sunflowers, and Idle Land. To make comparisons easier only Corn, Soybeans, and
Wheat have been measured because those are the only crops grown on the Refuge.
Also, note when looking at the numbers that only wheat is grown in the winter
compared to the spring when all three crops are grown.
To get the Avoided Damage Costs the yield per acre must be determined first
(Table 6.8) followed by obtaining the commodity price of the crop being grown
(Table 6.13). These two numbers are used to calculate the Avoided Damage Costs
for the crops grown.
Wetland Ecosystem Services: A Use Value Economic Evaluation 51
Table 6.8 Bushel Yield per Acre by Year
Year  County  Data Item  Value  
2009  HOLT  CORN, GRAIN – YIELD, MEASURED IN BU / 
ACRE 
174   
2009  HOLT  SOYBEANS – YIELD, MEASURED IN BU / 
ACRE 
50.5   
2009  HOLT  WHEAT, WINTER – YIELD, MEASURED IN 
BU / ACRE 
39   
2008  HOLT  CORN, GRAIN – YIELD, MEASURED IN BU / 
ACRE 
150   
2008  HOLT  SOYBEANS – YIELD, MEASURED IN BU / 
ACRE 
38.5   
2008  HOLT  WHEAT – YIELD, MEASURED IN BU / ACRE  48   
2008  HOLT  WHEAT, WINTER – YIELD, MEASURED IN 
BU / ACRE 
48   
2007  HOLT  CORN, GRAIN – YIELD, MEASURED IN BU / 
ACRE 
149   
2007  HOLT  SOYBEANS – YIELD, MEASURED IN BU / 
ACRE 
45   
2007  HOLT  WHEAT – YIELD, MEASURED IN BU / ACRE  46.4   
2007  HOLT  WHEAT, WINTER – YIELD, MEASURED IN 
BU / ACRE 
46.4   
2006  HOLT  CORN, GRAIN – YIELD, MEASURED IN BU / 
ACRE 
154   
2006  HOLT  SOYBEANS – YIELD, MEASURED IN BU / 
ACRE 
45   
2006  HOLT  WHEAT – YIELD, MEASURED IN BU / ACRE  55.4   
2006  HOLT  WHEAT, WINTER – YIELD, MEASURED IN 
BU / ACRE 
55.4   
2005  HOLT  CORN, GRAIN – YIELD, MEASURED IN BU / 
ACRE 
146   
2005  HOLT  SOYBEANS – YIELD, MEASURED IN BU / 
ACRE 
49.6   
2005  HOLT  WHEAT – YIELD, MEASURED IN BU / ACRE  55.8   
2005  HOLT  WHEAT, WINTER – YIELD, MEASURED IN 
BU / ACRE 
55.8   
2004  HOLT  CORN, GRAIN – YIELD, MEASURED IN BU / 
ACRE 
174.1   
2004  HOLT  SOYBEANS – YIELD, MEASURED IN BU / 
ACRE 
47.8   
2004  HOLT  WHEAT – YIELD, MEASURED IN BU / ACRE  55   
2004  HOLT  WHEAT, WINTER – YIELD, MEASURED IN 
BU / ACRE 
55   
Source: USDA National Agricultural Statistics Service, 2010
Wetland Ecosystem Services: A Use Value Economic Evaluation 52
Each of the three crops: corn, soybeans, and wheat (both winter and spring) are
listed here in Table 6.8 by year. The amount of bushels per crop per year can also
be seen. The amount grown has many factors, such as how much planted and soil
quality. However, this thesis only focuses on the total number, not the why, in
order to get the number needed to be able to calculate the Yields per Acre.
6.3.4.1 Calculations of Yields per Acre
Table 6.9 and 6.10 are Table 6.8 divided into Spring and Winter crops and totaled.
The Spring crops are divided by 3 acres; 1 acre per type of crop grown. Where the
Winter crops are per acre since there is only one type of crop grown.
Table 6.9 Spring Bushels per 3 Acres
Total Bushels per 3 Acres:
2004: 174.1 + 47.8 + 55 = 276.9 Bushels per 3 Acres
2005: 146 + 49.6 + 55.8 = 251.4 Bushels per 3 Acres
2006: 154 + 45 + 55.4 = 254.4 Bushels per 3 Acres
2007: 149 + 45 + 46.4 = 240.4 Bushels per 3 Acres
2008: 150 + 38.5 + 48 = 236.5 Bushels per 3 Acres
2009: 174 + 50.5 + 39 = 263.5 Bushels per 3 Acres
Table 6.10 Winter Bushels per Acres
Total Winter Wheat Bushels per Acre:
2004: 55 Bushel per Acre (Winter)
2005: 55.8 Bushel per Acre (Winter)
2006: 55.4 Bushel per Acre (Winter)
2007: 46.4 Bushel per Acre (Winter)
2008: 48 Bushel per Acre (Winter)
2009: 39 Bushel per Acre (Winter)
By finding the total yield per acre for Spring and Winter the first number(s) for
the Avoided Damage equation for crops grown are acquired.
Wetland Ecosystem Services: A Use Value Economic Evaluation 53
6.3.4.2 Crop Yield Totals of Potential Damage
Table 6.11 and 6.12 take the totals from the previous section for Bushels and, after
dividing the 2,802.85 total acres of affected farm land, times the amount of
Bushels by the number of Acres to get the potential damage for Spring and Winter
crops. This potential damage total can be used as the Avoided Damage Costs for
crops grown.
Table 6.11 Total Avoided Damage Potential: Spring Bushels - Yield
Total Avoided Damage Potential for Crops: (Spring Bushels)
2,802.85 Total Acres  3 Acres = 934.27 Acres
2004: 276.9 Bushels x 934.27 Acres = 258,699.36 Spring Bushels
2005: 251.4 Bushels x 934.27 Acres = 234,875.48 Spring Bushels
2006: 254.4 Bushels x 934.27 Acres = 237,678.29 Spring Bushels
2007: 240.4 Bushels x 934.27 Acres = 224,598.51 Spring Bushels
2008: 236.5 Bushels x 934.27 Acres = 220,954.86 Spring Bushels
2009: 263.5 Bushels x 934.27 Acres = 246,180.15 Spring Bushels
Table 6.12 Total Avoided Damage Potential: Winter Bushels - Yield
Total Avoided Damage Potential for Crops: (Winter Wheat Bushels)
2,802.85 Total Acres  3 Acres = 934.27 Acres
2004: 55 Bushel x 2,802.85 Acres = 154,156.75 Winter Wheat Bushels
2005: 55.8 Bushel x 2,802.85 Acres = 156,399.03 Winter Wheat Bushels
2006: 55.4 Bushel x 2,802.85 Acres = 155,277.89 Winter Wheat Bushels
2007: 46.4 Bushel x 2,802.85 Acres = 130,052.24 Winter Wheat Bushels
2008: 48 Bushel x 2,802.85 Acres = 134,536.80 Winter Wheat Bushels
2009: 39 Bushel x 2,802.85 Acres = 109,311.50 Winter Wheat Bushels
Wetland Ecosystem Services: A Use Value Economic Evaluation 54
Since Winter wheat is grown in a different season than Corn, Soybeans, and
regular Wheat it doesn’t require extra acreage to grow. It could even be farmed on
the total acres the farmer owns, where as Corn, Soybeans, and regular Wheat has
to have its own separate acres because they’re grown during the same season
making the amount of land for each crop less.
The numbers shown represent to total maximum and should only be used as
estimates. The total acres of land may not be planted or the individual farmers
may have planted less or more of one crop. It should also be noted, as stated
earlier, that the USDA (US Department of Agriculture) has stated that other crops
besides Corn, Soybeans, and Wheat are grown in this area. These other crops are:
Grass, Wildlife Food Plots, Sunflowers, and Idle Land. Any of these will lessen
the individual crop amounts as the land is divided between more crops. The total
number of bushels should not vary significantly, as shown under Total Acres per 3
Acres.
Wetland Ecosystem Services: A Use Value Economic Evaluation 55
6.3.4.3 Commodity Prices
Now that the Avoided Damage Costs for crops has been found the economic
factor must be added in to provide economic value to the Avoided Damage
equation. The economic value is acquired by finding the commodity prices for
each type of crop being grown, as shown in Table 6.13.
Wetland Ecosystem Services: A Use Value Economic Evaluation 56
Table 6.13 Commodity Prices by Year
Year  State  Data Item  Value   
2009  MISSOURI  CORN, GRAIN – PRICE RECEIVED, MEASURED IN 
$ / BU 
3.65   
2009  MISSOURI  SOYBEANS – PRICE RECEIVED, MEASURED IN $ / 
BU 
9.4   
2009  MISSOURI  WHEAT – PRICE RECEIVED, MEASURED IN $ / BU  4.3   
2009  MISSOURI  WHEAT, WINTER – PRICE RECEIVED, MEASURED 
IN $ / BU 
4.3   
2008  MISSOURI  CORN, GRAIN – PRICE RECEIVED, MEASURED IN 
$ / BU 
4.11   
2008  MISSOURI  SOYBEANS – PRICE RECEIVED, MEASURED IN $ / 
BU 
9.74   
2008  MISSOURI  WHEAT – PRICE RECEIVED, MEASURED IN $ / BU  5.35   
2008  MISSOURI  WHEAT, WINTER – PRICE RECEIVED, MEASURED 
IN $ / BU 
5.35   
2007  MISSOURI  CORN, GRAIN – PRICE RECEIVED, MEASURED IN 
$ / BU 
4.17   
2007  MISSOURI  SOYBEANS – PRICE RECEIVED, MEASURED IN $ / 
BU 
10.1   
2007  MISSOURI  WHEAT – PRICE RECEIVED, MEASURED IN $ / BU  5.17   
2007  MISSOURI  WHEAT, WINTER – PRICE RECEIVED, MEASURED 
IN $ / BU 
5.17   
2006  MISSOURI  CORN, GRAIN – PRICE RECEIVED, MEASURED IN 
$ / BU 
3.06   
2006  MISSOURI  SOYBEANS – PRICE RECEIVED, MEASURED IN $ / 
BU 
6.47   
2006  MISSOURI  WHEAT – PRICE RECEIVED, MEASURED IN $ / BU  3.52   
2006  MISSOURI  WHEAT, WINTER – PRICE RECEIVED, MEASURED 
IN $ / BU 
3.52   
2005  MISSOURI  CORN, GRAIN – PRICE RECEIVED, MEASURED IN 
$ / BU 
2.03   
2005  MISSOURI  SOYBEANS – PRICE RECEIVED, MEASURED IN $ / 
BU 
5.67   
2005  MISSOURI  WHEAT – PRICE RECEIVED, MEASURED IN $ / BU  3.35   
2005  MISSOURI  WHEAT, WINTER – PRICE RECEIVED, MEASURED 
IN $ / BU 
3.35   
2004  MISSOURI  CORN, GRAIN – PRICE RECEIVED, MEASURED IN 
$ / BU 
2.03   
2004  MISSOURI  SOYBEANS – PRICE RECEIVED, MEASURED IN $ / 
BU 
5.62   
2004  MISSOURI  WHEAT – PRICE RECEIVED, MEASURED IN $ / BU  3.24   
2004  MISSOURI  WHEAT, WINTER – PRICE RECEIVED, MEASURED 
IN $ / BU 
3.24   
Source: USDA National Agricultural Statistics Service, 2010
Wetland Ecosystem Services: A Use Value Economic Evaluation 57
Table 6.14 took the commodity prices for the crops grown from Table 6.13 and
divided them into Spring and Winter crops. This gives the first number needed to
find out the economic damage farmers would face from flooding.
Table 6.14 Total Commodity Prices: Spring Bushels & Winter Bushels
Total Commodity Prices:
2004: $2.03 + $5.62 + $3.24 = $10.89 per Spring bushel $3.24 per Winter Wheat bushel
2005: $2.03 + $5.67 + $3.35 = $11.05 per Spring bushel $3.35 per Winter Wheat bushel
2006: $3.06 + $6.47 + $3.52 = $13.05 per Spring bushel $3.52 per Winter Wheat bushel
2007: $4.17 + $10.10 +
$5.17
= $19.44 per Spring bushel $5.17 per Winter Wheat bushel
2008: $4.11 + $9.74 + $5.35 = $19.20 per Spring bushel $5.35 per Winter Wheat bushel
2009: $3.65 + $9.40 + $4.30 = $17.35 per Spring bushel $4.30 per Winter Wheat bushel
Table 6.15 and 6.16 take the totals from table 6.14, divided the acres by how
many crops are being grown, and times them together to get the total economic
damage farmers would suffer from flooding if the wetlands weren’t present.
Table 6.15 Total Avoided Damage Potential: Spring Bushels - Monetary
Total Avoided Damage Potential for Crops in Monetary Terms:
(Spring Bushels)
2,802.85 Total Acres  3 Acres = 934.27 Acres
2004: 258,699.36 Spring Bushels x
$10.89 per Bushel
= $2,817,236.03
2005: 234,875.48 Spring Bushels x
$11.05 per Bushel
= $2,595,374.05
2006: 237,678.29 Spring Bushels x
$13.05 per Bushel
= $3,101,701.69
2007: 224,598.51 Spring Bushels x
$19.44 per Bushel
= $4,366,195.03
2008: 220,954.86 Spring Bushels x
$19.20 per Bushel
= $4,242,333.31
2009: 246,180.15 Spring Bushels x
$17.35 per Bushel
= $4,271,225.60
Wetland Ecosystem Services: A Use Value Economic Evaluation 58
Table 6.16 Total Avoided Damage Potential: Winter Bushels - Monetary
Total Avoided Damage Potential for Crops in Monetary Terms:
(Winter Wheat Bushels)
2,802.85 Total Acres  3 Acres = 934.27 Acres
2004: 154,156.75 Winter Wheat
Bushels x $3.24 per Bushel
= $499,467.87
2005: 156,399.03 Winter Wheat
Bushels x $3.35 per Bushel
= $523,936.75
2006: 155,277.89 Winter Wheat
Bushels x $3.52 per Bushel
= $546,578.17
2007: 130,052.24 Winter Wheat
Bushels x $5.17 per Bushel
= $672,370.08
2008: 134,536.80 Winter Wheat
Bushels x $5.35 per Bushel
= $719,771.88
2009: 109,311.50 Winter Wheat
Bushels x $4.30 per Bushel
= $470,039.45
The numbers shown represent to total maximum monetary value and should only
be used as estimates. They are subject to how much land is planted and with what
crop. Although normally commodity prices don’t fluctuate that much between
crops prices like for the 2006 Soybean can happen.
Wetland Ecosystem Services: A Use Value Economic Evaluation 59
6.4 Rivers & Creeks: Flood Avoidance
Figure 6.17 River & Creek Gauges
Squaw Creek NWR helps to lessen the affects of flooding on the community from
local rivers and creeks. Take a look at Figure 6.17, notice that the yellow and
orange squares (which are River Gages) all follow the Missouri River. Then take a
look at the north eastern part of Figure 6.17, Squaw Creek is outlined in light
green and Davis Creek is outlined in purple. Combined these two creeks drain
6,000 Acres of water into the Missouri River. The only thing between them and
the Missouri River is the brown area, Squaw Creek National Wildlife Refuge.
This means that there is the potential by Squaw Creek NWR to hold back some of
that water and lessen the amount of water flowing into the Missouri River.
Wetland Ecosystem Services: A Use Value Economic Evaluation 60
Figure 6.18 Missouri River Watershed
While the total potential by Squaw Creek NWR to hold back some of the water is
a small amount compared to the whole watershed that the Missouri River is
draining to the north as shown in Figure 6.18, it has a significant effect on the
local population. The local population is the area surrounding 5-Mile Lane Ditch
(East Branch of Squaw Creek), where Davis and Squaw Creek combine to
become one after leaving the Refuge as described under section 6.2.1 Land
Owners.
Wetland Ecosystem Services: A Use Value Economic Evaluation 61
Chapter 7: Conclusions and Recommendations
7.1 Introduction
This chapter answers the thesis objective, hypotheses, and purpose. It goes on to
explain what the research results in chapters 5 and 6 mean and shows how they
link to wetland management practices. The conclusion will be written and
recommendations will be made.
7.2 The Study’s Purpose
This study’s purpose was to look at an aspect of wetlands that society tends to
over look, the economic value to man.
As stated in the problem statement section:
This statement is derived from the theory “that wetlands throughout the world are
considered by many to be of little or no value, or even at times to be of negative
value” (Turner et al, 2000). In addition to the public in general having this view
of wetlands most private land owners also have this view because they do not see
the economic value in preserving wetlands (Lant, 1994).
This study showed the economic value to man through the natural flood control
abilities of Squaw Creek NWR. During the literature review this thesis found an
unspoken link between economic value and the wetland management practices
currently in use.3
Because of that link this thesis focused more on how the
management practices currently in use added to the economic value that the
natural and managed flood control of the wetland is giving to the community.
7.3 Interpretation of Results
 In answering the first sub-research question, “Which are the main ecosystem
services that the wetland (Squaw Creek NWR) is providing to the
community?”
This thesis first identified the ecosystem service categories: Provisional,
Cultural, Regulation, and Supporting. Next, the ecosystem services provided
by Squaw Creek NWR under each ecosystem service category were identified:
Food, Fiber and fuel, Biodiversity, Hydrological Regimes, Erosion Protection,
Natural Hazard Mitigation (limited), Recreational, and Educational. Third the
3
See (Lambert, 2003) and (De Groot et al, 2006)
Wetland Ecosystem Services: A Use Value Economic Evaluation 62
activities were identified which pertained to the wetlands and which to the
community. (Table 7.1).
Table 7.1 Ecosystem Services Provided by Squaw Creek NWR
Ecosystem
Service
Categories
Specific To
Squaw Creek
NWR
Activity
Food FarmingProvisioning
Fiber and Fuel Haying
Supporting Biodiversity Biodiversity
Hydrological
Regimes
Controlling of Water
Levels
Erosion
Protection
Vegetation
Retention/Planting
Regulating
Natural Hazard
Mitigation
(limited)
Flood Control
Recreational - Bird Watching
- Seasonal Deer
Hunting & Fishing
- Aesthetic/Nature
Enjoyment
Cultural
Educational Classes &
Opportunities
Source: This Table has been adjusted from the Ramsar Technical Report No. 3
(De Groot et al, 2006).
After the data in Table 7.1, as explained by the three identifying steps, was
collected the thesis then had the answer to this question: The two ecosystem
service categories of Cultural and Provisioning provide the most noticeable
services to the community.
Provisional ecosystem services because of the economic link through the farming,
since most of the crops are sold on the commodities market.
Cultural ecosystem services because the local community, as well as out of town
visitors, enjoys the recreational and educational uses most.
While the other two ecosystem service categories, Regulation and Supporting, that
provide services to the community are less noticeable, but still present.
The main Regulation ecosystem service activity being provided to the
community is that of flood control under the natural hazards services.
Wetland Ecosystem Services: A Use Value Economic Evaluation 63
Supporting ecosystem services are tied to the purpose of the Refuge’s creation.
Since the Refuge was created to be a waterfowl stopover for migratory birds
the Supporting services are aimed at maintaining biodiversity. The community
wouldn’t get to enjoy many of the other ecosystem services without this.
 In answering the second sub-research question, “Which are the current
management practices that support the wetland ecosystem services?”
This thesis showed the link between economic value and the wetland
management practices currently in use. Management practices relating to the
ecosystem categories of Regulation and Supporting have proved to enhance
the value of the wetland ecosystem services.
These practices are:
o Controlling of water levels to promote the desired wetland vegetation
growth and provide the optimal habitat for migrating water fowl.
o Burning of warm season grasslands which promotes prairie grassland
biodiversity on the small portion of the hills.
o Using herbicides on invasive wetland plants when other management
practices such as mowing or disking are unable to provide complete
control.
In addition to the management practices listed above, the wetland’s
management performs other practices that relate to all four categories of
ecosystem services: Provisional, Cultural, Regulation, and Supporting.
The results of this thesis were based on the Regulation service of natural and
managed flood control. The management practice that relates to this is the
controlling of water levels.
These results show that management practices should involve the community.
The more wetland management can reach out to its neighbours and show the
mutual benefit the more can be done to achieve mutual interests.
These results showed a high economic value of flood control to the
community. If the other ecosystem services the wetland, Squaw Creek NWR,
supports were to be measured then even more links to management practices
and the value they provide to each ecosystem service can be shown.
 In answering the third sub-research question, “Which are the main elements
of the economic value that the wetland’s (Squaw Creek NWR) flood
control is protecting?”
Wetland Ecosystem Services: A Use Value Economic Evaluation 64
This thesis identified the elements of the economic value being protected by
the wetland’s flood control: Crops and Roads.
In measuring the element of crops the economic value is measured by: the
number of bushels harvested per acre times the commodity price per bushel.
The higher the demand/commodity price the more of that crop the farmer will
plant. With the wetlands providing flood control the farmer can maximize
their profit by not losing currently growing or stored crops to flooding.
The economic value for the element of roads is based on how much it costs to
repair the road. The more expensive the material usually is equal to better
quality roads and thus higher economic value. By the wetlands providing flood
control the maximum economic value of the road can be obtained as only
natural wear and tear on the road will have to be calculated for life
expectancy.
The results confirm that there is an economic value tied to the wetland
ecosystem service of natural flood control with regard to the management
practices. There is a use value link shown between Squaw Creek National
Wildlife Refuge and the community through this. The quote at the beginning
of chapter one has also been confirmed, “Wetlands have value because their
functions have proved to be useful to humans.” (Mitsch & Gosselink, 2000)
Although the specific costs to provide natural flood control were not
specifically spelled out in the funding the avoided damage costs were found to
far outweigh any costs the Refuge makes. The annual maintenance costs of
Squaw Creek National Wildlife Refuge were used to make this comparison,
they are between $117,674 and $70,000 depending on the year. The Refuge
management estimates that it would cost $1 million by contract to clean out
the full, 13 mile, length of Squaw Creek within the wetlands. The Refuge staff
could get it done cheaper, but it would take longer. For the other major
waterway flowing through Squaw Creek NWR, Davis Creek, the management
estimates the clean out cost would be a little less. Both these creeks each have
a gate on them, while the cost to install a new gate is high, the maintenance is
low thereby keeping the Refuge’s flood control costs under the Avoided
Damage Costs.
This confirms the quote from Lambert, 2003, “Wetland valuation is a way to
estimate ecosystem benefits to people and allows financial experts to carry out
a Cost-Benefit [analysis] which might be in favour of environmental
investment.” The result of then becomes that the Avoided Damage Costs are
the benefit the community south of the wetlands is receiving from the Refuge.
 In answering the main research question, “What is the economic value of the
natural and managed flood control, that the wetland (Squaw Creek
NWR) is providing to the community?”
Wetland Ecosystem Services: A Use Value Economic Evaluation 65
This thesis had to:
 First collect background data about the pools and waterways of Squaw
Creek NWR.
 Second identify the natural flood control of Squaw Creek NWR.
 Third identify the managed flood control of Squaw Creek NWR.
 Fourth define the economic value variables through avoided damage costs
to the community. The variables were: crops and roads.
Wetland Ecosystem Services: A Use Value Economic Evaluation 66
Table 7.2 The Economic Value Being Protected
• Research Findings Avoided Damage to:
– Roads: – Land:
• Missouri State Highway 111:
$42,161.78 cost per mile
• 17 Private Land Owners
• Missouri State Highway 159:
$75,124.62 cost per mile
• 1 Public Land Owner
(Missouri Department of Conservation)
• 2,802.85 Acres Total• Holt County Roads:
$26,600.00 x 9 roads =
$239,400.00 cost per mile – Crops:
• $356,686.40 Cost Per Mile Total
– Buildings:
• Although the USDA
(US Department of Agriculture) listed:
Grass, Wildlife Food Plots, Sunflowers,
and Idle Land among the crops and Land
Use I only chose Corn, Soybeans, and
Wheat for ease of comparison with the
Refuge
• The Median Value for Houses in
Holt County, Missouri is between
$51,300 - $63,400. U.S. Census
2000
• Corn, Soybeans, and Winter Wheat
have been grown on the Refuge.
Currently only Corn and Soybeans.
• The years 2004 – 2009 were used• 17 Land Private Land Owners, we
can say at least one house per
property: $872,100 - $1,077,800.
And this doesn't even include the
Grain Silos or Barns and Farm
Equipment.
• Average Bushels per Acre were
between 236.5 and 276.9
combing all three measured crops
• Average Commodity Prices per bushel
were between $10.89 UD and $19.44
UD combing all three measured crops
• Between: $2,595,374.05 and
$4,366,195.03
A positive avoided damage figure was found in this research of: $356,686.40 per
mile for roads, between $872,100 and $1,077,800 for houses (not even including
the grain silos, barns, or farm equipment), and between $2.6 and $4.4 million for
the crops of corn, soybeans, and winter wheat. (Table 7.2).
The positive avoided damage results of the main research question confirmed the
hypotheses: “Based on the ecosystem regulatory service of natural and
managed flood control currently provided by the existence of Squaw Creek
Wetland Ecosystem Services: A Use Value Economic Evaluation 67
National Wildlife Refuge the economic use value link between wetlands and
the community will be shown.”
The cost, was indeed, measured by the wetland upkeep of flood control abilities
through management practices. The benefit was found to be the [Avoided]
Damage Cost to farmland and roads if a flood were to occur without the
wetlands.4
The result mentioned in section 3.4.2 Avoided Damage Costs of this thesis were
found to be true: Existence of the Wetland’s natural and managed flood control
abilities adds the Benefit of Avoided Damage Cost by preventing Flood Damage
Cost from occurring.“
The reduction or loss of wetland goods and services frequently incurs costs in
terms of damage to, or reduction of, other economic activities.” (IUCN, 2003) As
the quote infers, and the results of this thesis now support, the Damage Cost
would increase without the wetland’s presence and thus gives policy makers and
private land owners incentives to conserve wetlands.
As stated in section 3.4.4 Selection of Method of this thesis, the main difference
between the two methods of measurement, Avoided Damage Cost and
Replacement Cost, is that the first method implies that economic activities are
directly related to the wetland’s goods and services where as the second method is
used when no market is present for wetlands goods and services.
In this research’s case Avoided Damage Cost was used because there are
economic activities, farming, that are directly related to the wetland site’s (Squaw
Creek NWR) service of natural and managed flood control.
Other sites can compare the costs results of these two methods where appropriate
and decide for themselves if an environmental approach (Avoided Damage Cost)
is more cost effective than a man-made approach (Replacement Cost).
4
See 3.4.2 Avoided Damage Costs for more background on the hypothesis
Wetland Ecosystem Services: A Use Value Economic Evaluation 68
7.4 Recommendations
Based on the previous (Research Question’s Answers & The Link to Management
[policy] ) provide recommendations
Although the wetland management has been pretty successful at managing the
wetland’s ecosystem goods and services. There are still some suggestions to be
made.
 Further interpretation from the results of this study show promising results for
the other ecosystem goods and services Squaw Creek NWR provides. The
promising results are based on the assumption that the other goods and
services, through other valuation methods, will also result in a high return
when measured. Between $2.6 and $4.4 million in economic value was found
for the crops of corn, soybeans, and winter wheat as a result of the Avoided
Damage Costs method.
 Further research of Squaw Creek National Wildlife Refuge’s other
ecosystem services should be carried out so that the full Total Economic
Value can be shown.
o This study of partial economic value can then be integrated with
the results of social and natural sciences research.
 If the wetland’s management can use cost-benefit methods like the one used
in this study, Avoided Cost, then they can better show the public, private land
owners and businesses through economic means that the land will best suit
everyone’s needs by being used in certain ways.
 Better marketing of wetlands beyond the environmental [ecological]
viewpoint, but from the economic and/or social-cultural viewpoints will
allow the public to better see how supporting wetland conservation
projects benefits them.
 It is also important to remember that the total value of wetlands, whether
looking at it as a whole or each piece indirectly, is tied to the wetland
management policy. (Turner et al, 2000). A good wetland management policy
is designed to ensure the continued survival of the wetlands as well as the
value they provide both to nature and man.
 The wetland management of Squaw Creek National Wildlife Refuge
should continue to work with private land owner neighbours to promote
both party’s objectives through streamside conservation efforts.
 Since this thesis has shown a high economic value ($4.8-$6.2 million) that is
being protected through the natural and managed flood control in a relatively
Wetland Ecosystem Services: A Use Value Economic Evaluation 69
small section of the Missouri River Floodplains (2,802.85 Acres) this can be
used as leverage to promote wetland rehabilitation. If wetland sites can be
increased they can act as additional buffers/water storage basins in times of
heavy rains or high water flows from the Missouri River. This should then
lessen the dependency on levees and save money since, if we take this
wetland’s annual maintenance cost of between $117,674 and $70,000 it is
significantly cheaper than the $24 million spent on the Jefferson city, Missouri
levee.
 This is where spatial/environmental planning comes in. Better
communication between local, regional, and federal government
bodies/agencies can foster inter-governmental cooperation in planning and
wise land use in the Missouri River Floodplains.
 Better communication between government agencies and levels should be
considered. This can then foster increased inter-governmental cooperation.
Integration of management practices and economic valuation has shown that
policy makers can use cost-benefit methods to provide successful results. They
then can use the results to better inform the public.
Wetland Ecosystem Services: A Use Value Economic Evaluation 70
References
1. Squaw Creek NWR (2010). “History.” U.S. Fish & Wildlife Service.
<http://www.fws.gov/midwest/squawcreek/History.html> [8 May 2010]
2. Squaw Creek NWR (2010). “The Small Wetlands Program: A Half Century of
Conserving Prairie Habitat.” U.S. Fish & Wildlife Service.
< http://www.fws.gov/Refuges/SmallWetlands/>
3. Lant, Christopher L. (1994). “The Role of Property Rights in Economic
Research on U.S. Wetlands Policy.” Ecological Economics, Volume 11, Issue
1, p. 27-33. <www.ScienceDirect.com>
4. Mitsch, William J. & Gosselink, James G. (2000). “The Value of Wetlands:
Importance of Scale and Landscape Setting.” Ecological Economics, Volume
35, Issue 1, p. 25-33. <www.ScienceDirect.com>
5. De Groot, R.S., Stuip, M.A.M., Finlayson, C.M., and Davidson, N. (2006).
“Valuing Wetlands: Guidance for Valuing the Benefits Derived From Wetland
Ecosystem Services”. Ramsar Technical Report No. 3. CBD Technical Series
No. 27. Ramsar Convention Secretariat, Gland, Switzerland & Secetariat of
the Convention on Biological Diversity, Montreal, Canada.
6. Brinson, M.M. (1993). “A Hydrogeomorphic Classification for Wetlands”.
Wetland Research Program Technical Report WRP-DE-4. U.S. Army
Engineer Waterways Experiment Station, Vicksburg, MS.
7. Evans, R., Gilliam, J.W., Lilly, J.P. (1996). “Wetlands and Water Quality”.
North Carolina Cooperative Extension Service. Publication Number:
AG 473-7.
8. Faludi, A. (1985). “A decision-centered view of environmental planning”.
Landscape Planning, Volume 12, Issue 3, Special Issue Sustainable
Development, p. 239-256. <www.sciencedirece.com>
9. Office of Research and Development. (1994). “Environmental Planning for
Small Communities: A Guide for Local Decision-Makers”. United States
Environmental Protection Agency.
10. U.S. Census Bureau. (2010). <http://www.census.gov/> [20 April 2010]
11. Missouri Department of Natural Resources. (2010).
<http://www.dnr.mo.gov/env/wrc/groundwater/education/provinces/nwmissou
riprovince.htm> [20 April 2010]
Wetland Ecosystem Services: A Use Value Economic Evaluation 71
12. U.S. Department of the Interior. (2003). “Riparian Area Management:
Riparian-Wetland Soils”. Technical Reference 1737-19. Bureau of Land
Management, Denver, Co. BLM/ST/ST-03/001+1737. p. 109.
13. Missouri Department of Conservation. (2010). Crooked River Watershed |
Land Use: Historic and Recent Land Use.
<http://mdc.mo.gov/fish/watershed/crooked/landuse/> [17 June 2010]
14. Jenkins, Aaron W. et al. (2010). “Valuing Ecosystem Services From Wetlands
Restoration in the Mississippi Alluvial Valley.” Ecological Economics,
Volume 69, Issue 5, p. 1051-1061.
15. Millennium Ecosystem Assessment (2005). “Ecosystems and Human Well-
Being: Synthesis.” Island Press. Washington, DC.
16. TEEB (2009). “The Economics of Ecosystems and Biodiversity for National
and International Policy Makers - Summary: Responding to the Value of
Nature.” Welzel+Hardt, Wesseling, Germany.
17. Emerton, Lucy, L.D.C.B. Kekulandala. (2003). “Assessment of the Economic
Value of Muthuraiawela Wetland.” Occ. Pap. IUCN, Sri Lanka. 4:iv + 28pp.
18. EPA. (1994). “Environmental Planning for Small Communities: A Guide for
Local Decision-Makers.” Office of Regional Operations and State/Local
Relations, Washington, DC 20460.
19. Turner, R. Kerry, Et. Al. (2000). “Ecological-Economic Analysis of Wetlands:
Scientific Integration for Management and Policy.” The Values of Wetlands:
Landscape and Institutional Perspectives. Ecological Economics 35. 7-23pp.
20. Lambert, Alain. (2003). “Economic Valuation of Wetlands: an Important
Component of Wetland Management Strategies at the River Basin Scale.”
Ramsar Convention May 2003.
21. Merriam-Webster. (2010). Bill of Goods.
<http://www.merriam-webster.com/dictionary/goods>
22. Merriam-Webster. (2010). Service. http://www.merriam-
<webster.com/dictionary/service?show=0&t=1282989879>
Wetland Ecosystem Services: A Use Value Economic Evaluation 72
23. IUCN. (2003). Valuing Wetlands in Decision-Making: where are we now?.
Wetland Valuation Issues Paper #1: May 2003. <www.scirus.com>
24. Emerton. (1994). An Economic Valuation of the Costs and Benefits in the
Lower Tana Catchment Resulting from Dam Construction. Acropolis Kenya
Ltd. Nippon Koei, Nairobi, Kenya.
25. Shwiff, Stephanie A., et al. (2006). Benefits and Costs Associated with
Wildlife Services Activities in California. Wildlife Services Program,
California. United States Department of Agriculture. www.scirus.com
26. Peterson, Garry. (2009). Reconnecting Floodplains to Rivers to reduce
Systemic Flood Risk. Resilience Science. December 18th
, 2009.
27. Yuhas, Roberta H. (1996). Loss of Wetlands in the Southwestern United
States. U.S. Geological Survey.
< http://geochange.er.usgs.gov/sw/impacts/hydrology/wetlands/>
Wetland Ecosystem Services: A Use Value Economic Evaluation 73
Annex
 
Figure X.1 Research Variables and Indicators
Wetland Ecosystem Services: A Use Value Economic Evaluation 74
Scale of Value: +++ = High
++ = Medium
+ = Low
? = Not Known
Blank Cells: indicate that the service is not considered applicable to the wetland type.
The information in the table represents expert opinion for a global average pattern for wetlands; there will be local
and regional differences in relative magnitudes.
Services
CommentsandExamples
PermanentandTemporaryRiversand
Streams
PermanentLakes,Reservoirs
SeasonalLakes,Marshes,and
Swamps,IncludingFloodplains
ForestedWetlands,Marshes,and
Swamps,IncludingFloodplains
AlpineandTundraWetlands
SpringsandOases
GeothermalWetlands
UndergroundWetlands,Including
CavesandGroundwaterSystems
Inland Wetlands
Provisioning
Food Production of fish, wild
game, fruits, grains, and so
on
+++ +++ +++ +++ + +
Fresh Water Storage and retention of
water; provision of water
for irrigation and for
drinking
+++ +++ ++ + + + +++
Fiber and Fuel Production of timber,
fuelwood, peat, fodder,
aggregates
++ ++ + +++ ++ +
Biochemical
Products
Extraction of materials
from biota
+ + ? ? ? ? ? ?
Genetic
Materials
Medicine; genes for
resistance to plant
pathogens, ornamental
species, and so on
+ + ? + ? ? ? ?
Regulating
Climate
Regulation
Regulation of greenhouse
gases, temperature,
precipitation, and other
climatic processes;
chemical composition of
the atmosphere
+ +++ + +++ + + +
Hydrological
Regimes
Groundwater recharge and
discharge; storage of water
for agriculture or industry
+++ +++ ++ ++ + + +
Pollution
Control and
Detoxification
Retention, recovery, and
removal of excess nutrients
and pollutants
+++ ++ + ++ + + ++
Erosion
Protection
Retention of soils and
prevention of structural
++ + + ++ ? + +
Wetland Ecosystem Services: A Use Value Economic Evaluation 75
change (such as coastal
erosion, bank slumping,
and so on)
Natural Hazards Flood control; Storm
Protection
++ +++ +++ ++ ++ + +
Cultural
Spiritual and
Inspirational
Personal feelings and well-
being; religious
significance
+++ +++ ++ ++ + ++ + +
Recreational Opportunities for tourism
and recreational activities
+++ +++ ++ + + + + +
Aesthetic Appreciation of natural
features
+++ ++ + ++ + + + +
Educational Opportunities for formal
and informal education and
training
+++ +++ ++ ++ + + + +
Supporting
Biodiversity Habitats for resident or
transient species
+++ +++ ++ ++ + + + +
Soil Formation Sediment retention and
accumulation of organic
matter
+++ + ++ +++ + ? ?
Nutrient
Cycling
Storage, recycling,
processing, and acquisition
of nutrients
+++ +++ +++ +++ + + ? +
Pollination Support for pollinators + + + ++ + +
Source: (De Groot et al, 2006)
Table X.2 Inland Wetland Ecosystem Services 
Wetland Ecosystem Services: A Use Value Economic Evaluation 76
Wetland Uses
ECOLOGY-
ECONOMICS
INTERFACE
TOTAL ECONOMIC VALUE 
≠ Total Value of the wetland 
Services
e.g. flood control, groundwater
recharge, nutrient removal, toxics
retention, biodiversity maintenance
Goods
e.g. agriculture, fisheries, forestry,
non-timber forest products, water
supply, recreation
Indirect Use Value
Damage costs; production
functions; hedonic pricing;
defensive expenditures; relocation,
replacement & restoration costs;
contingent valuation
Nonuse Values
Existence, bequest
& philanthropy
contingent
valuation
Direct Use Value
Market analysis;
productivity loss; hedonic
pricing; travel costs;
replacement & restoration
costs; contingent
l ti
Structure
Biomass, soils/sediment profile,
flora and fauna communities, etc.
Processes
Photosynthesis, transpiration,
biogeochemical cycling,
decomposition, colonization,
i t
Characteristics
e.g. size, location, slope, substrate
geology, species present, water
depth, pH, dissolved oxygen,
precipitation, seasonal variations
Wetland Functioning
Option Value
contingent valuation
Use Value Nonuse Value
ECOLOGYECONOMICS
KEY:               Systems related feedbacks 
Economic / ecological linkages
Source: (Turner et al, 2000)
Figure X.3 Turner’s Theoretical Framework 
Wetland Ecosystem Services: A Use Value Economic Evaluation 77
Squaw Creek NWR Interview Questions
Method of Conduction: In Person Interview
– Natural Flood Control
1) Question: A) How many pools?
2) Question: B) Surface area of each pool?
3) Question: C) Depth of each pool?
4) Question: D) What Vegetation exists?
– Wetland Management Flood Control
1) Question: Are there any Barriers in place?
(embankments, levees, ect)
A) Does the Burlington Northern Railroad provide an embankment
where it runs through?
2) Question: What specific improvements, if any has the
alteration to the creek channels of Squaw and Davis Creek
resulted in?
A) When were these alterations made?
3) Question: Water Control Structures?
A) What is the difference between a Screw Gate and
a Stop Log Gate?
B) How much does a Screw Gate cost?
C) How much does a Stop Log Gate cost?
D) What are the gate types on Squaw and Davis
Creek?
E) How tall are the gates on Squaw and Davis
Creek?
4) Question: What influences Water Management Plans?
5) Question: What is the cost of cleanout work for the ‘ditches’?
Figure X.4 Squaw Creek NWR Interview Questions 
Wetland Ecosystem Services: A Use Value Economic Evaluation 78
USDA Interview Questions
Method of Conduction: E-mails
1) Question: How many acres of farm land are between Squaw Creek
NWR in Holt County and the Missouri River?
A) How many farms?
B) What is the land value range?
2) Question: What types of crops are grown?
A) What are the annual estimates for the types of crops
grown?
B) Where can the numbers for the annual commodity
prices of crops be found?
3) Question: Is there any ranch land?
4) Question: In what years did the Missouri River water level set record
highs?
A) What were the numbers?
5) Question: What agency controls the building and maintenance of
dams and levees?
6) Question: What is the number of farms in this approximately 10,000
acres?
Figure X.5 USDA Interview Questions
Wetland Ecosystem Services: A Use Value Economic Evaluation 79
MODOT Interview Questions
Method of Conduction: E-mails
7) Question: How much does it cost to repair flood damaged roads?
A) Question: What does this cost cover?
8) Question: Does the road classification type affect the cost of repairs?
A) What are the road classification types in the area I’m
looking at?
9) Question: I noticed that the Meet MoDOT document listed bridges as
a separate cost.
How many bridges are in the study area?
A) What types of bridges are these?
B) What is the cost of repair?
C) Is the re-build the same cost as new?
10) Question: Who pays for county roads?
11) Question: What is the cost estimate for gravel roads?
Figure X.6 MODOT Interview Questions

RH_Thesis_Wetland_Economic_Evaluation

  • 1.
    MSc Programme inUrban Management and Development Rotterdam, The Netherlands September 2010 Thesis Wetland Ecosystem Services: A Use Value Economic Evaluation Name: Raul Hinojosa, USA Supervisor: Dr. Stelios Grafakos Specialisation: Urban and Regional Development Strategies UMD 405
  • 3.
    Wetland Ecosystem Services:A Use Value Economic Evaluation i Summary The Missouri River Floodplains, along with floodplains worldwide, continue to be encroached upon and populated despite the inherent continued risk of flooding. As this happens floodplain wetlands continue to be filled in. This decreases the amount of natural flood storage capacity causing an increased flooding potential to the economic livelihood of those who live or work on the floodplains. Man-made flood control infrastructure, such as levees, often prevent high water flows from entering populated floodplains and threatening the economic livelihoods. However, these structures also diminish natural flood storage capacity, often substituting or replacing them at a higher cost. (Peterson, 2009). In addition the problem of flooding is compounded, as stated in the problem statement: many people don’t see wetlands as having value, let alone an economic value. This statement is derived from the fact “that wetlands throughout the world are considered by many to be of little or no value, or even at times to be of negative value” (Turner et al, 2000). In addition to the public in general having this view of wetlands most private land owners also have this view because they do not see the economic value in preserving wetlands (Lant, 1994). This study focused on one objective: the assessment of the economic value of Squaw Creek National Wildlife Refuge’s natural and managed flood control ability. With the main research question adding the relationship to the community into the picture. The research is primarily quantitative exploratory because the data is mostly numerical. The data type was mostly secondary data backed up by some primary data. The thesis uses quantitative research methods to obtain the numerical data. By conducting interviews with the wetland management. Experts were contacted from government agencies such as the U.S. Department of Agriculture and the Missouri Department of Transportation to collect damage cost data. In addition official websites and literature sources were used to collect additional research data. Some qualitative data was also used to give the numerical data value such as: opinions stated by interviewees and literature as well as pictures obtained from the field research. This study showed the economic value to man through the natural flood control abilities of Squaw Creek NWR. During the literature review this thesis found an unspoken link between economic value and the wetland management practices currently in use.1 Because of that link this thesis focused more on how the management practices currently in use added to the economic value that the natural and managed flood control of the wetland is giving to the community. 1 See (Lambert, 2003) and (De Groot et al, 2006)
  • 4.
    Wetland Ecosystem Services:A Use Value Economic Evaluation ii In summary, because floodplains continue to be populated people need to be shown the economic benefits of conserving natural areas, such as wetlands, to increase human and ecological benefits. The natural and managed flood control abilities of wetlands is one way to do this. This thesis seeks to show the economic benefits to the community of natural and managed flood control capacity of a Missouri River wetland site, Squaw Creek NWR. Key Words: Flood Control, Wetlands, Economic Value
  • 5.
    Wetland Ecosystem Services:A Use Value Economic Evaluation iii Acknowledgements I would like to first give praise and thanks to the Lord God for giving me the strength, perseverance, and knowledge to complete this task. My family is to be thanked next as they shared in the experience of this research through me. My mother Catherine Burns and my father Raul Hinojosa III who gave me plenty of advice and support. As well as my sister Alyssa Hinojosa and my step parents who also gave me their love and support. I would next, like to thank my thesis supervisor, Stelios Grafakos, who always did his best to be available and greatly guided me in the success of my research’s background study. I would also like to thank both Marijk Huysman and Forbes Davidson for working with me to best accommodate my interests in both their study areas. I sincerely thank the U.S. Fish and Wildlife staff who directed me to my research site, Squaw Creek National Wildlife Refuge. As well as the Refuge Manager, Ronald L. Bell, who approved the wetland as my research site. He was also a great help in giving me information as to how the Refuge was run and how the different ecosystem services applied to it. Next, I also thank the U.S. Department of Agriculture employees there in Holt County, Missouri, specifically Jackie VanGundy for having patients and assisting me with my many questions concerning my research and directing me to the information I needed. I also thank the Holt County Clerk’s office, Kathy Kunkel in particular who shed even more light on the site’s situation as I did my field work. Martin Liles with the Missouri Department of Transportation is also to be thanked for helping me with the road data I needed for this research. There were many other experts, both professionally and educationally, that assisted me in this research and I thank each of them for their dedication and help as well. Last but not least I give thanks to my colleagues in UMD 6 and my friends back home in the United States who were always there to encourage me and give me support.
  • 6.
    Wetland Ecosystem Services:A Use Value Economic Evaluation iv Abbreviations NWR – National Wildlife Refuge USDA – U.S. Department of Agriculture USGS – U.S. Geological Survey US EPA – U.S. Environmental Protection Agency IUNC – The World Conservation Union TEV – Total Economic Value
  • 7.
    Wetland Ecosystem Services:A Use Value Economic Evaluation v Glossary Ecological: a branch of science concerned with the interrelationship of organisms and their [natural] environment Preservation: leaving nature in its natural state without man's influence; the protection of nature Conservation: planned management of a natural resource to prevent excessive destruction or neglect Socio-Cultural: relating to or involving a combination of social and cultural factors Economic [Value]: relating to or based on the production, distribution, and consumption of [wetland] goods and services Total Economic Value: (TEV) is the aggregation of the main function based values provided [ecological, socio-cultural, and economic] by a given ecosystem [wetlands]. Environmental Planning: is designed so that the public environmental measures are taken with full knowledge of all their implications Ecosystem: the complex of a community of organisms and its environment functioning as an ecological unit Ecosystem degradation: is the destruction of natural environment Wetland Ecosystem Services:the multitude of tangible and non-tangible commodities [resources and processes] that are supplied by natural ecosystems [wetlands] Wetland Management: the conducting or supervising of the continued survival of the wetlands as well as the value they provide both to nature and man Avoided Damage Cost: a type of cost-benefit analysis used to measure the amount of damage being prevented by something Replacement Cost: a type of cost-benefit analysis used to measure the substitution or restoration of something State: is one of the 50 federated states of the United States of America that share sovereignty with the federal government, but still answers to the central government on limited sovereign issues.
  • 8.
    Wetland Ecosystem Services:A Use Value Economic Evaluation vi County: States divide their territory into smaller local administrative units Highways: main direct roads maintained by various levels of government Acre: a unit used to measure land size that is equal to 43,560 square feet (4,047 square meters) Haying: to cut, cure, and store vegetation from a piece of land, primarily vegetation of the grass family, for future feeding of livestock or fuel for burning.
  • 9.
    Wetland Ecosystem Services:A Use Value Economic Evaluation vii Table of Contents Summary .............................................................................................. i  Acknowledgements ............................................................................ iii  Abbreviations..................................................................................... iv  Glossary ................................................................................................v  List of Tables...................................................................................... ix  List of Figures ......................................................................................x  Chapter 1 Introduction .......................................................................1  1.1  Background..............................................................................................1  1.2  Problem Statement...................................................................................2  1.2.1  Total Value of Wetlands..................................................................3  1.2.2  Total Economic Value .....................................................................5  1.2.3  The Links .........................................................................................6  1.3  Research Objective ..................................................................................8  1.5  Research Questions..................................................................................8  1.6  Hypotheses...............................................................................................8  1.7  Scope........................................................................................................8  1.8  Thesis Structure .......................................................................................9  Chapter 2 Literature Review............................................................11  2.1   Wetland Management & Planning.........................................................11  2.2   The Economic Value of Ecosystem Services ........................................12  2.3   Wetland Ecosystem Services.................................................................15  2.4   Avoided Damage Cost Approach ..........................................................18  2.5   Conclusions of Literature Review .........................................................19  2.6   Theoretical Framework..........................................................................20  Chapter 3: Research Methodology ..................................................22  3.1  Introduction............................................................................................22  3.2  Data Collection Methods .......................................................................22  3.3  Research Methods..................................................................................25  3.4  Data Analysis Method............................................................................26  3.4.1  Economic Valuation Methods........................................................27  3.4.2  Avoided Damage Costs..................................................................27  3.4.3  Replacement Costs.........................................................................28  3.3.4  Selection of Method.......................................................................28  Chapter 4: Description of the Research Area.................................29  4.1  Squaw Creek National Wildlife Refuge ................................................29  4.2  Human Settlements................................................................................29 
  • 10.
    Wetland Ecosystem Services:A Use Value Economic Evaluation viii 4.3  The Missouri River Floodplains ............................................................30  Chapter 5: Flood Control in the Context of Squaw Creek NWR 31  5.1  Introduction............................................................................................31  5.2  Ecosystem Services................................................................................31  5.3  Site Condition ........................................................................................35  5.4  Natural Flood Control............................................................................36  5.4.1  Water Hold Capacity......................................................................36  5.4.2  Vegetation......................................................................................38  5.5  Wetland Management Flood Control.....................................................38  5.5.1  Water Control Structures & Gates.................................................39  5.5.2  Dikes & Embankments ..................................................................42  5.6  Management Practices ...........................................................................42  Chapter 6: Economic Value of Flood Control: Effect on Local Area.......................................................................................... 43  6.1  Introduction............................................................................................43  6.2  The Economic Value of Flood Control..................................................44  6.3  Affected Land ........................................................................................45  6.3.1  Land Owners..................................................................................45  6.3.2  Land Use........................................................................................46  6.3.3  Economic Value of Roads .............................................................47  6.3.4  Economic Value of Lands..............................................................50  6.3.4.1 Calculations of Yields per Acre.............................................................52  6.3.4.2 Crop Yield Totals of Potential Damage.................................................53  6.3.4.3 Commodity Prices..................................................................................55  6.4  Rivers & Creeks: Flood Avoidance.......................................................59  Chapter 7: Conclusions and Recommendations............................ 61  7.1  Introduction............................................................................................61  7.2  The Study’s Purpose ..............................................................................61  7.3  Interpretation of Results.........................................................................61  7.4  Recommendations..................................................................................68  References.......................................................................................... 70  Annex ................................................................................................. 73 
  • 11.
    Wetland Ecosystem Services:A Use Value Economic Evaluation ix List of Tables Table 3.2 Data Collection ..............................................................................................................................24  Table 3.3 Research Methods for Economic Valuation................................................................................25  Table 3.4 Data Analysis Method...................................................................................................................26  Table 5.5 Wetland Pool Information............................................................................................................37  Table 6.2 Land Owners Boarding 5-Mile Lane Ditch (East Branch of Squaw Creek) ............................45  Table 6.5 Cost Estimates for Missouri State Highways ..............................................................................48  Table 6.6 Holt County Repair/Rebuild Costs turned into FEMA for the June 2010 Flooding................48  Table 6.7 Total Calculated Avoided Damage Cost: Roads .........................................................................49  Table 6.8 Bushel Yield per Acre by Year.....................................................................................................51  Table 6.9 Spring Bushels per 3 Acres...........................................................................................................52  Table 6.10 Winter Bushels per Acres ...........................................................................................................52  Table 6.11 Total Avoided Damage Potential: Spring Bushels - Yield........................................................53  Table 6.12 Total Avoided Damage Potential: Winter Bushels - Yield .......................................................53  Table 6.13 Commodity Prices by Year.........................................................................................................56  Table 6.14 Total Commodity Prices: Spring Bushels & Winter Bushels...................................................57  Table 6.15 Total Avoided Damage Potential: Spring Bushels - Monetary ................................................57  Table 6.16 Total Avoided Damage Potential: Winter Bushels - Monetary ...............................................58  Table 7.1 Ecosystem Services Provided by Squaw Creek NWR ................................................................62  Table 7.2 The Economic Value Being Protected..........................................................................................66  Table X.2 Inland Wetland Ecosystem Services............................................................................................1 
  • 12.
    Wetland Ecosystem Services:A Use Value Economic Evaluation x List of Figures Figure 1.1 The Focus Area of Wetland Value................................................................................................1  Figure 1.2 Total Economic Value ...................................................................................................................1  Figure 1.3 Links ...............................................................................................................................................1  Figure 2.1 Scale of: Ease, Benefits, Importance ............................................................................................1  Figure 2.2: Linkages Between Ecosystem Services and Human Well-Being...............................................1  Figure 2.3: Estimated Values for a Range of Services in Wetlands and Forests ........................................1  Figure 2.4 Use Value Framework: Wetland Uses Specific to Squaw Creek NWR.....................................1  Figure 3.1 Data Collection Design ................................................................................................................ 22  Figure 4.1: 20 Mile Map ..................................................................................................................................1  Figure 5.2 Hiking Trail Sign ...........................................................................................................................1  Figure 5.3 A Visual Link Between the Refuge and the Community ............................................................1  Figure 5.1 Auto Tour Route Sign....................................................................................................................1  Figure 5.4 Squaw Creek National Wildlife Refuge Boundary ................................................................... 35  Figure 5.6: 5 1/2 Foot Roller Gate on Squaw Creek.................................................................................... 39  Figure 5.7: 5 foot Radial Gate on Davis Creek............................................................................................ 40  Figure 5.8 Two Screw Gates  Figure 5.9 Stop Log Gate with 3 Logs in place ..................................... 40  Figure 5.10 Control Structure at the Outlet to Eagle Pool ......................................................................... 41  Figure 6.1 Avoided Damage Costs Measurements ...................................................................................... 43  Figure 6.3: 5-Mile Lane Ditch (East Branch of Squaw Creek) & Surrounding Land ............................. 46  Figure 6.4 Local Roads.................................................................................................................................. 47  Figure 6.17 River & Creek Gauges............................................................................................................... 59  Figure 6.18 Missouri River Watershed ........................................................................................................ 60  Figure X.1 Research Variables and Indicators............................................................................................1  Figure X.3 Turner’s Theoretical Framework..............................................................................................1  Figure X.4 Squaw Creek NWR Interview Questions...................................................................................1  Figure X.5 USDA Interview Questions .........................................................................................................1  Figure X.6 MODOT Interview Questions.....................................................................................................1 
  • 13.
    Wetland Ecosystem Services:A Use Value Economic Evaluation 1 Chapter 1 Introduction “Wetlands have value because their functions have proved to be useful to humans.” (Mitsch & Gosselink, 2000) 1.1 Background As the world’s population continues to grow, the current migration trend suggests that this will lead to increased populations around water bodies. This increased population leads to ecosystem degradation. Ecosystem degradation is the destruction of natural environment. Degradation is often associated with man- made disaster because people don’t associate economic benefits with wetland conservation (IUCN, 2003). To break it down the U.S. Geological Survey (USGS) has stated: “Largely because of this view, more than one half of America's original wetlands have been destroyed via a myriad of means such as infilling for housing developments and industrial facilities, being drained and converted to farmlands, and even as places to dispose of household and industrial wastes.”(Yuhas, 1996). Even the partial adaptation of wetland sites without the proper cost-benefit analysis can be detrimental (Lambert, 2003). The USGS went on to say an estimated 103.3 million acres of wetlands existed in the mid-1980s with the U.S. Environmental Protection Agency (U.S. EPA) estimating the number at 105.5 million acres of wetland present in the United States in the year 1997. The annual rate has slowed from major losses suffered in the mid-1950s and mid-1970s; to now only 70,000 to 90,000 acres annually. If one is to do some quick math:  105.5 million acres from the year 1997 divided by 70,000 to 90,000 acres annually for the 13 years (1997-2010).  Means that 910,000 to 1,170,000 acres have already disappeared leaving only between 104.6 million to 104.3 million acres of wetlands.  This gives 1,584 to 1,159 years before all the wetlands in the United States are gone if nothing changes. That is a big “if” because as population continues to increase reports like the Millennium Ecosystem Assessment, 2005 stress that more pressure will be placed on an increased number of ecosystems. Most of these ecosystems are viewed as “worthless”, as a result the benefits of ecosystem services disappear without the public even knowing they existed in the first place. Ecosystem Services applies to the multitude of tangible and non-tangible commodities [resources and processes] that are supplied by natural ecosystems [wetlands]. These commodities are divided into ecosystem service categories: Provisional, Cultural, Regulation, and Supporting.
  • 14.
    Wetland Ecosystem Services:A Use Value Economic Evaluation 2 Ecosystem Services:  Provisional: is any type of benefit to people that can be extracted from nature  Cultural: is a non-material benefit that contributes to the development and cultural advancement of people  Regulation: is the benefit provided by ecosystem processes that moderate natural phenomena  Supporting: is the sustaining force of ecosystems, providing them with the consistency of the underlying natural processes What people don’t realize is: “wetlands have value because their functions have proved to be useful to humans.” (Mitsch & Gosselink, 2000). It is often the economic value that measures the “usefulness to humans”. Thus far the general public has not been educated as to the economic value of ecosystem services. Economic value relates to or is based on the production, distribution, and consumption of [wetland] goods and services. This thesis will attempt to educate the reader about ecosystem services and their economic value. The end goal being that people will not only want to conserve wetlands, but will actively engage in conservation activities. 1.2 Problem Statement Problem Statement: Many people don’t see wetlands as having value, let alone an economic value. This statement is derived in part from the fact “that wetlands throughout the world are considered by many to be of little or no value, or even at times to be of negative value” (Turner et al, 2000). In addition to the public in general having this view of wetlands most private land owners also have this view because they do not see the economic value in preserving wetlands (Lant, 1994). Because people don’t see wetlands as having value, let alone an economic value, ecosystem degradation is increasing rapidly (TEEB, 2009). The problem increases as more and more people move to floodplains or near bodies of water and do not understand the importance of conserving some wetland sites. Wetlands are equivalent to a diamond in the rough. Until the diamond is cut and polished, people may not even know it is a diamond. The same goes for the ecosystem services of wetlands. These services need to be polished and marketed correctly by wetland management for the public to understand their economic value.
  • 15.
    Wetland Ecosystem Services:A Use Value Economic Evaluation 3 Without understanding the economic value of ecosystem services, people are implementing solutions that often end up creating unnecessary damage. An example of this is a $24.5 million levee project the US Army Corps of Engineers did near Jefferson City, Missouri in the year 2000. The project was in response to the efforts Jefferson City, Missouri put forth after the 1993 floods. The city had bought many flood-damaged residences and a few businesses in the affected area.2 The U.S. Army Corps of Engineers determined that this wasn’t enough to prevent the potential future damage of flooding and thus proceeded with building a levee. This causes extra problems because despite building the levee the water has to go somewhere, so downstream areas without a levee end up getting the extra water and end up flooding instead. Literature backs up the view point: If wetland sites can be increased they can act as additional buffers/water storage basins in times of heavy rains or high water flows from the Missouri River. The exact quote from the literature is, “Flood-control infrastructure (e.g., levees) prevents high flows from entering floodplains, thus diminishing both natural floodstorage capacity and the processes that sustain healthy riverside forests and wetlands (Peterson, 2009).” Not only are natural ecosystems threatened, but human livelihoods are also put at even more risk because they’ve replaced the natural flood storage capacity along the river with man-made infrastructure. This process is repeated over and over again as populations continue to grow along rivers and other bodies of water. 1.2.1 Total Value of Wetlands To begin to understand the economic value of wetlands the total value of wetlands must first be defined. Three aspects define the total value for a wetland site: Ecological, Socio-Cultural, and Economic (Figure 1.1).  Ecological: is based on ecological (natural) sustainability  Socio-Cultural: is based on equity and cultural perceptions  Economic: is based on efficiency and cost-effectiveness The problem statement, at the beginning of the main section 1.2, only addresses one of the three aspects that make up the total value of wetlands, that of economic value. 2 These sources came from the US Army Corps of Engineers, which has posted additional information on the project online: http://www.nwk.usace.army.mil/projects/l142/status.htm
  • 16.
    Wetland Ecosystem Services:A Use Value Economic Evaluation 4 Literature has stated, through other studies, the area of economic value can be integrated with social and natural sciences (Turner et al, 2000). Integrating these three areas not only will serve to provide the complete value of wetlands, but can help to solve the information failure that various government policies are lacking to convey to the public. Furthermore, it is important to remember that the total value of wetlands, whether looking at it as a whole or each piece indirectly, is tied to the wetland management policy. (Turner et al, 2000). Source: Ramsar Technical Report No. 3 (De Groot et al., 2006). Figure 1.1 The Focus Area of Wetland Value  TOTAL VALUE / IMPORTANCE OF WETLANDS Ecological  (Based on ecological  sustainability)    Indicators (e.g.):  ‐ naturalness  ‐ diversity  ‐ uniqueness  ‐ sensitivity  ‐ renewability  Socio‐Cultural (Based on equity &  cultural perceptions)    Indicators (e.g.):  ‐ health  ‐ amenity value  ‐ cultural identity  ‐ spiritual value  ‐ existence value  Economic  (Based on efficiency  & cost‐effectiveness)    Indicators (e.g.):  ‐ productivity  ‐ employment  ‐ income  ‐ etc. 
  • 17.
    Wetland Ecosystem Services:A Use Value Economic Evaluation 5 1.2.2 Total Economic Value The Total Economic Value (TEV) of ecosystem services can be determined by linking them to one a more value categories in Figure 1.2. Definitions of economic value categories:  Use Value: arises from humans’ direct or indirect utilization of wetlands o Direct Use Value: are the resources used directly o Indirect Use Value: are the resources used indirectly o Option Value: is our future possible use  Non-Use Value: arises from humans’ conservation of resources o Bequest Value: is the future generation possible use o Existence Value: is the right of existence DIRECT  USE VALUE  Resources used  directly    √ Provisioning     Services (ex.      water, fish)  √ Cultural &       Amenity      Services (ex.      recreation)  INDIRECT  USE VALUE  Resources used  indirectly    √ Regulating     Services (ex.      flood     prevention,     water,     purification)  OPTION  VALUE  Our future  possible use    √ ALL Services  (including  Supporting  Services)  BEQUEST  VALUE  Future generation  possible use    √ ALL Services  (including  Supporting  Services)    EXISTENCE  VALUE  Right of  existence    √ Supporting  Services (ex.  panda, blue  whales, wild  eagle)  TOTAL ECONOMIC VALUE USE VALUE NON-USE Source: Ramsar Technical Report No. 3 (De Groot et al., 2006). Figure 1.2 Total Economic Value 
  • 18.
    Wetland Ecosystem Services:A Use Value Economic Evaluation 6 TOTAL ECONOMIC VALUE ECOSYSTEM SERVICES TOTAL VALUE / IMPORTANCE 1.2.3 The Links Ecosystem services are linked to Total Economic Value because they act as health indicators. This is where good wetland management comes in. These ‘health indicators’ can be increased or decreased in value depending on how they are managed. (Figure 1.4) Just as ecological, socio- cultural, and economic are health indicators for the Total Value of Wetlands. (Figure 1.1) Traditional studies of wetlands tend to focus only on the environmental importance of wetlands; such as preservation: leaving nature in its natural state without man’s influence. While it is important to highlight the natural benefits of nature’s existence it is unrealistic to cut man out of the picture. Wetlands provide more than just a home to animals and plants, and the environmental approach isn’t the only one that can give a wetland value. The true value of wetlands and the services they provide to man through Total Economic Value are twofold. The first value covers non-use values of existence and bequest. Existence is the value that man places on an organism, usually a plant or animal, to exist. Paying money for the conservation of elephants is an example of existence value. The key to remember is that existence value promotes conservation. Conservation means that man still retains the right to influence how much is to be protected. Bequest is when something is preserved for the next generation’s use. The second value covers use values. Use value is the current value provided to people versus the future value. (De Groot et al, 2006). Traditional economics supports a law known as the general economic law of scarcity. This law states that the less there is of some commodity, the more valuable it is (Mitsch & Gosselink, 2000). In order to determine what a wetland commodity in human terms is, it is best to look at only the use value of ecosystem services. The use value, in general, arises from humans’ direct or indirect utilization of wetlands through wetland goods and wetland services (Turner et al, 2000). By measuring ecosystem services the economic value of wetlands to humans can be obtained from a non nature standpoint. “Functions in themselves are therefore not necessarily of economic value; such value derives from the existence of a demand for wetland goods and services due to these functions” Figure 1.3 Links
  • 19.
    Wetland Ecosystem Services:A Use Value Economic Evaluation 7 (Turner et al., 2000). This non nature standpoint does not exclude nature completely, for a wetland’s functions can easily be overwhelmed if not properly managed (Mitsch & Gosselink, 2000). In properly managing wetlands, it is important to look at the wetland management policy. A good wetland management policy is designed to ensure the continued survival of the wetlands as well as the value they provide both to nature and man. “All things being equal, a wetland in a region with moderate but not excessive urban development will have the greatest value because an adequate human population is present to benefit from those values, but the population is not so large as to overwhelm the wetland functions” (Mitsch & Gosselink, 2000). This shows why environmental planning is so important, because all these factors that need to be taken into consideration. 1) Urban development must not be excessive in a wetland area. 2) An adequate human population must be present to give human value to the wetlands based on the benefits to man. 3) The population must not overwhelm the wetland’s functions. Without a wetland management policy these needs cannot be respected. As uncontrolled human growth and land use would bring about the destruction of the wetlands and end the benefit for man and nature alike.
  • 20.
    Wetland Ecosystem Services:A Use Value Economic Evaluation 8 1.3 Research Objective The research objective is: 1. To assess the economic value of Squaw Creek National Wildlife Refuge’s natural and managed flood control ability. 1.5 Research Questions This thesis will try to address the question: What is the economic value of the natural and managed flood control, that the wetland (Squaw Creek NWR) is providing to the community? Three sub questions have been formulated from the main research question, these are: 1. Which are the main ecosystem services that that the wetland (Squaw Creek NWR) is providing to the community? 2. Which are the current management practices that support the wetland ecosystem services? 3. Which are the main elements of economic value that the wetland’s (Squaw Creek NWR) flood control is protecting? 1.6 Hypotheses Because this thesis has formed a link between economic value and the wetland management practices currently in use. The hypotheses will be: Based on the ecosystem regulatory service of natural and managed flood control currently provided by the existence of Squaw Creek National Wildlife Refuge, the economic value for the community will be shown. By answering the research questions, decision makers will have the information that Turner says is lacking in government policies. In his Ecological-Economic Analysis of Wetlands: Scientific Integration for Management and Policy Turner goes on to say that economic modelling, such as this research, can be integrated with stakeholder analysis and multi-criteria evaluations to further provide sustainable wetland management and policy. If the research proves that the wetland site provides certain flood control value, then people will see the value of wetlands to themselves and their community and will be more likely to take or support action to conserve them. 1.7 Scope This thesis covers the topic of economic evaluation. The goal being to evaluate Squaw Creek NWR’s natural and managed flood control ability using economic evaluation. The specific focus is how to evaluate wetlands beyond the ecological
  • 21.
    Wetland Ecosystem Services:A Use Value Economic Evaluation 9 value. The total economic value is shown in Figure 1.3. This thesis has derived its evaluation method from the belief that economic value is associated with human needs (Lant, 1994), (Turner et al, 2000), (Jenkins et al, 2010). Based on the background data, such as that from the Ramsar Conventions and Reports, that have been collected there has been a link formed between economic value and the wetland management practices currently in use (Lambert, 2003), (De Groot et al, 2006). Wetland management practices directly affect the economic value of the wetlands, because they can either enhance the value through improvements or have the opposite effect through neglect. Because the wetland ecosystem service of natural and managed flood control is a use value, it is best to look at only the use value of ecosystem services. The use value, in general, arises from humans’ direct or indirect utilization of wetlands through wetland goods and wetland services (Turner et al, 2000). This thesis will not include the non-use values, and thus cannot be called a total economic evaluation, but instead a partial economic valuation based on only the regulation service of flood control; which is a use value. 1.8 Thesis Structure Chapter one, ‘Introduction’, introduces the research topic and the definition of the problem. It also explains the need for the given research. As well as presenting the research objective, research questions, hypotheses, and scope of the research. Chapter two, ‘Literature Review’, reviews literature and theories on: wetland management and planning, the value of wetland ecosystem services, the economics of ecosystems and economic research on wetlands. The end of the chapter covers the theoretical framework of the economic valuation of wetland services. Chapter three, ‘Research Methodology’, gives an overview of how the research will be conducted. A description of the research area, both Squaw Creek NWR and the Human Settlements near it, is included. It also describes the method adopted to answer the research questions, data collection, and the analysis of data. Chapter four, ‘Description of the Research Area’, is a description of the research area: Squaw Creek NWR, the Human Settlements near it, and the Missouri River Floodplains. Chapter five, ‘Economic Value in the Context of Squaw Creek NWR’, gives an overview of Squaw Creek NWR and its ability to provide flood control.
  • 22.
    Wetland Ecosystem Services:A Use Value Economic Evaluation 10 Chapter six, ‘Economic Value of Flood Control: Effect on Local Area’, describes area Squaw Creek NWR is protecting through its ability to provide flood control and gives extended information concerning the Missouri River, Squaw Creek, and Davis Creek. Chapter seven, ‘Conclusion and Recommendations’, is a reflection upon the literature reviewed and analyzed compared to the situation in the field. The research question and sub-questions are answered and recommendations are made for possible future improvement and/or copying of standards for other areas.
  • 23.
    Wetland Ecosystem Services:A Use Value Economic Evaluation 11 Chapter 2 Literature Review The economic value of wetlands is more than biological and botanical. It goes beyond biodiversity. Ecosystem services have been estimated to be valued at U.S. $14 trillion annually worldwide (Ramsar, 2005). With such a high price tag why aren’t ordinary citizens seeing that value? This literature review seeks to show several linkages: wetland management and planning, value and wetland ecosystem services, citizens/private land owners and wetland conservation, and explore the concept of economic valuation of wetlands. 2.1 Wetland Management & Planning The Assessment of the Economic Value of Muthurajawela Wetland (Emerton & Kekulandala, 2003) is a case study in Sri Lanka undertaken to promote understanding of the economic benefits of wetland conservation and economic costs of wetland degradation and loss. The case study is a continuation of a partial economic valuation of wetland goods and services study that was previously carried out. “An understanding of the economic status of wetlands is however critical for planning for their sustainable management and wise use. Wetlands typically have a high economic value, economic forces underlie wetland degradation and loss, and wetland conservation often requires a range of economic management responses”(Emerton & Kekulandala,2003). The study conducted economic valuation of wetland goods and services. This is a direct link to the objective and main research question of this research, since an assessment of the economic value of a wetland service [natural and managed flood control] is being carried out. The other link to this research shown was the stressing of the economic link between economics and planning for wetland management. This is best linked in connotation with the third sub- research question, which focuses on current management practices in relation to ecosystem services. It is these two things that proved to be the most valuable links to this research. The Environmental Planning for Small Communities: A Guide for Local Decision- Makers (U.S. EPA, 1994) is a guide written specifically focused for small communities. Through this guide it is shown what it takes for effective planning to take place. Environmental Planning isn’t much different in the requirements to set it
  • 24.
    Wetland Ecosystem Services:A Use Value Economic Evaluation 12 up. What makes environmental planning different is its focus. This guide suggests that when tackling environmental planning first address what your community’s needs are. Based on the needs you can develop a strategy that is realistic and not over ambitious. Part of this strategy also needs to take into account the capacity of the community. This capacity is the tools, both technological and management wise, that the community has at its disposal. This guide’s explanation of environmental planning is linked to the hypotheses of this research. Because there is a link between economic value [the community] and the wetland management practices [environmental planning]. However, this guide is also showing how the small communities, like the ones around the study site [Squaw Creek NWR], can incorporate wetlands into their environmental plans. Since an environmental plan is based on a community’s needs, a nearby wetland can be assessed to see if the community’s needs can be met cheaper by using the wetland than substituting valuable wetland goods and services for more expensive man-made alternatives. 2.2 The Economic Value of Ecosystem Services The Valuing Ecosystem Services from Wetlands Restoration in the MAV (Jenkins et al, 2010) is a study that looks into a lot of the same wetlands research subjects as this thesis looks into. However, the study covers a different geographic area, the Mississippi Alluvial Valley is south of the Missouri River Floodplain. The study’s assessment states that without market prices, the incentive to provide ecosystem services privately has been low relative to competing land uses, such as crops or timber. It shows the linkage between land owners and wetland conservation by taking a look at the Wetlands Reserve Program, which is a younger sibling of the conservation Reserve Program. Another point the study makes is that since humans impact ecosystems when one is making an effort to maintain and/or restore an ecosystem it is important to understand how humans benefit from ecosystems and how human behavior can be influenced through payment and other tools. In looking at the Wetlands Reserve Program the authors noted that land was more likely to go into the program if it had a lower return crop base and had considerable recreational value. The assessment looked at two land use types, cropland and restored wetlands. The findings of this analysis can provide valuable input into public and private decision making on natural resource management.
  • 25.
    Wetland Ecosystem Services:A Use Value Economic Evaluation 13 They can provide input because decision makers will see what influenced or didn’t influence land owners to restore wetlands. There are many similarities between the study and this research since both look at government programs [Wetlands Reserve Program vs. National Wildlife Refuge Program] and assess them through ecosystem services [GHG mitigation, N mitigation, and Waterfowl recreation vs. flood control]. This is most closely linked to the intention of the research objective: an assessment of a government program’s site [Squaw Creek National Wildlife Refuge] through an ecosystem service [natural and managed flood control] as well as taking a look at the factors that affect it. By looking at different ecosystem services different studies can possibly broaden the value of wetlands by showing different aspects that benefit man. This research also acknowledges the impact humans have on ecosystems, and thus seeks to show an economic benefit to influence human behavior. The Role of Property Rights in Economic Research on U.S. Wetlands Policy (Lant, 1994) is an article that argues that the net benefits of wetland protection is not what drives U.S. wetlands policy. Instead, the rights of wetland owners and the general public drive policy. This article goes into some of the background behind U.S. wetlands policy. The policies regarding wetland protection in the U.S. were created between 1972- 1985. In the early 1990s critical battles were fought over the implementation of the policies created earlier. The two sides are the environmentalists and the landowning interests. Of the 3 key variables this article lists: property rights, wetland policy, and economic analysis, this article claims that property rights drives the rest. This article clearly shows the linkage between land owners and wetland conservation. One solution is suggested, if those gaining from wetland preservation could compensate those paying the costs while maintaining net benefits. The article is quick to point out that this solution is theoretical due to the inability of wetland policy developers to adequately take into account property rights and because there are great difficulties in empirically measuring wetland benefits. This research has used this article as one of the background articles to form its problem statement: that many people don’t see wetlands as having value, let alone economic value. Since this article was able to clearly show the link between land owners and wetland conservation the link between this research and the article is most accurately placed there. As part of the solution for the problem statement, this research seeks to show that environmentalists and landowners don’t have to be enemies. If this research can show that the wetland site being researched, through its wetland management, is providing economic value to the community; then perhaps property rights won’t be so much of an issue. The
  • 26.
    Wetland Ecosystem Services:A Use Value Economic Evaluation 14 private landowner should be more inclined to conserve wetlands on their property without the government buying them out. The Value of Wetlands: Importance of Scale and Landscape Setting (Mitsch & Gosselink, 2000) is an article that states wetlands have value because they have value to humans. This article also states, that wetlands increase in value with some human development. There needs to be a balance so wetlands are not overwhelmed. This works best in spatially distributed systems. The value to society is why they are protected. Not the ecological side. The value is influenced by 3 key factors: location, human population, and the extent of the resources. Humans must choose what to base the value of wetlands on: biological, ecosystem, or biosphere. Figure 2.1 highlights some areas that will be attempted to be addressed in this research: “Land owner/local economy” under “Accrual of benefits”. That’s part of the goal in doing this research, is to show the benefits of wetlands in economic terms. So that land owners don’t feel so threatened. The government doesn’t have to take/buy their land for the wetland to be conserved. The land owner can take steps that will be of economic value and also build the ecosystem up. This thesis seeks to prove exactly what this article’s main point is, that wetlands have value to humans. Through answering the main research question: which will show economic evidence that the natural and managed flood control provides value to the local community. People [humans] will see that wetlands have value to them. Since from this article and other articles reviewed there seems to be a common thread being spoken about: a lack in the general public understanding that wetlands have value to humans. This thesis will help fill in the lack of understanding by answering the three sub-research questions and the main research question. Ecological-Economic Analysis of Wetlands: Scientific Integration for Management and Policy (Turner et al, 2000) is an article that gets right to the meat of why wetlands are continuing to be lost and threatened at such a fast pace. The article acknowledges that policies have been put in place, but then goes on to show that these policies are failing. The lack of consistency among different Ease of Calculation Accrual of Benefits Probable Importance Scale easy Land owner / local economy Local Economies Population Ecosystem Local / Regional Public Biosphere difficult The World Life- Sustaining Source: Mitsch & Gosselink, 2000 Figure 2.1 Scale of: Ease, Benefits, Importance
  • 27.
    Wetland Ecosystem Services:A Use Value Economic Evaluation 15 government bodies in developing and implementing policies, in everything from economics, environment, nature protection, and more continue to lead to failure. The public nature of many wetland’s products and the services they provide are another example used in the article. Because if it is hard to put a monetary value and show who is making money then the public is reluctant to jump on board. The article goes on to talk about operation and sustainable management strategies for wetlands. By answering sub-question three: which are the main elements of economic value, the “who is making money” will be shown as mentioned as one of the problems in this article. By showing who is making money the public will have a better understanding and be more willing to support wetland conservation. In addition, if further research is done on the other ecosystem services this wetland site provides to the public, such as: provisional, cultural, and supporting (which are not looked at in this research), the public [community] will be even more likely to have compelling reasons to support wetland conservation. As ecosystem services like: cultural services apply more to the community as a whole than just parts of the community [as the flood control does]. Flood control mainly applies to the parts of the community that are in low lying areas, or floodplains, or other frequently flooded locations. 2.3 Wetland Ecosystem Services The Millennium Ecosystem Assessment (World Resources Institute, 2005) is a report put together with the objective of assessing the consequences of ecosystem change for human well-being and to establish a scientific base for actions needed to enhance the conservation and sustainable use of ecosystems and their contributions to human well-being. Out of the core questions addressed in the report one was also found to be valid for this these: “What options exist to enhance the conservation of ecosystems and their contribution to human well-being?” The wetland management of the case study site being used in this research is very much interested in enhancement of conservation since this wetland site was created to promote biodiversity in the area. By showing these links perhaps a clearer picture of wetland value will be seen by everyone.
  • 28.
    Wetland Ecosystem Services:A Use Value Economic Evaluation 16 As show in Figure 2.2, the report indentifies what the four main categories of Ecosystem Services are and what the Constituents of Well-Being are. The report went on to give the Conceptual Framework of Interactions Between Biodiversity, Ecosystem Services, Human Well-Being, and Drivers of Change. This framework glossed over the Global and Regional levels and went straight to the Local level, which is the level this research is also going to be looking at. This article provides background information for this thesis’s first sub- research question by identifying the four main categories of Ecosystem Services so that they can be identified for the wetland site (Squaw Creek NWR) being researched. In addition it links to the topic of management practices, which partially ties into the second sub-research question which is seeking to identify specific practices that support the wetland’s ecosystem services. However this article stays on a more general level: using actions [management practices] needed to enhance the conservation and sustainable use of ecosystems. Source: Millennium Ecosystem Assessment, 2005 Figure 2.2: Linkages Between Ecosystem Services and Human Well-Being 
  • 29.
    Wetland Ecosystem Services:A Use Value Economic Evaluation 17 The Economics of Ecosystems and Biodiversity is a study launched by Germany and the European Commission in response to a proposal by the G8+5 Environment Ministers to develop a global study on the economics of biodiversity loss in the year 2009. TEEB shows that the failure of markets to adequately consider the value of ecosystem services is of concern not only to environment, development and climate change ministries but also to finance, economics, and business ministries. TEEB major claim is the pro-conservation choices make “economic common sense”. TEEB has several things of interest regarding wetlands. The first is the chart shown in Figure 2.3, “Values of Seven Ecosystem Services in Wetlands”. This chart shows in U.S. $ per ha per year the value of the services. This is helpful when showing the link between economic value and ecosystem services. This study also has several Marine Wetland cases involving Mangrove forests. These case studies are important to point out because TEEB showed that the conservation choice had a greater economic value than re-development. Source: TEEB, 2009 barrowed from Emerton and Kekulandala, 2003 Figure 2.3: Estimated Values for a Range of Services in Wetlands and Forests 
  • 30.
    Wetland Ecosystem Services:A Use Value Economic Evaluation 18 A question arises out of this case study that TEEB didn’t answer, what is the economic cost of partial conservation and partial re-development? If there is a certain amount of land that represents a wetland then there should be a certain amount that could be re-developed without causing greater harm…depending on the size of the wetland being looked at. The sections where TEEB talks about Investment in Ecological Infrastructure and Investment in Protected Areas show the linkages between citizens (private investors) and wetland ecosystem services. In the first section TEEB pointed out the risks of natural hazards in mitigation when Ecological Infrastructure is increased. The second section pointed out that the investment in protected areas for several countries (uses case study examples) has been of great economic value. TEEB also pointed out in the Restoration of Degraded Ecosystems section that although the potential for high economic returns is high, the projects require a significant amount of up-front investment. Also, the marketable benefits can take time to materialize. These two things together make private investment hard to come by and puts more strain to the government’s budget if it has to foot the whole bill. So the private sector needs to be looking at ecosystem restoration as a long term investment opportunity. Since this article is trying to assess the economic value of ecosystem services it is best linked to the research objective: which is trying to assess the economic value of the wetland site’s (Squaw Creek NWR) ecosystem service [natural and managed flood control]. This also ties into the main research question, because by showing economic value the value being provided to the community will be shown. 2.4 Avoided Damage Cost Approach The IUCN, The World Conservation Union, in 2003 published a paper called Valuing Wetlands in Decision-Making: Where are we now? In this paper they refer to a study done by Emerton in 1994, An Economic Valuation of the Costs and Benefits in the Lower Tana Catchment Resulting from Dam Construction. The report supposedly used the Avoided Damage Cost Method to partially value the impact of wetland loss on the frequency and severity of flooding. This thesis was unable to verify this statement because the study could not be found. The U.S. Army Corps of Engineers, the New Jersey Department of Environmental Protection, and the Northern Ecological Associates INC. all worked on a joint
  • 31.
    Wetland Ecosystem Services:A Use Value Economic Evaluation 19 project together. Analysis of Environmental and Economic Benefits: for the Preservation of Natural Flood Storage Areas, this project took place in New Jersey and used the Avoided Damage Cost Method to measure flood damage reduction on the Passaic River. Benefits and Costs Associated with Wildlife Services Activities in California (Shwiff et al, 2006). This study used the Avoided Damage Cost Method to determine economic value of wildlife in relation to agriculture, health and human safety. Based on the three studies, Avoided Damage Cost Method is in fact a valid economic value measurement tool for wetlands. Since this research is measuring the ecosystem service of flood control and the first two studies were concerned about flood issues this method seems even more promising. In addition the third study found also deals with agriculture, although the study refers to it as something that damages wildlife where as this research refers to it as something that the wetlands protect. 2.5 Conclusions of Literature Review All the literature reviewed has continuously shown several linkages: wetland management and planning, value and wetland ecosystem services, citizens/private land owners and wetland conservation. These links are important when defining the value of wetlands and providing a background to work from. The links also show the complex nature wetland policy has with citizens. Often the approach has been that the citizens aren’t taking care of the wetlands so the government has to step in and do it. In measuring the economic value of wetlands this thesis seeks to show that good wetland management can be done by the citizens. In answering the main research question: What is the economic value of the natural and managed flood control, that the wetland (Squaw Creek NWR) is providing to the community? This thesis will show how the government cultivates [through wetland management practices] certain ecosystem services [such as natural and managed flood control] and economic value [to the community] is obtained. By showing that wetland conservation has economic value, that can possibly make the private land owner money when the right ecosystem services are focused on, support for wetlands can be increased.
  • 32.
    Wetland Ecosystem Services:A Use Value Economic Evaluation 20 2.6 Theoretical Framework The theoretical framework explores the economic value of the wetland site (Squaw Creek NWR) through use value; hence Figure 2.4’s name of Use Value Framework. Use value has been chosen because the ecosystem service of natural and managed flood control (Controlling Hydrological Regimes) is a use value. This service is located under the ecosystem category of Regulation. The ecosystem service categories: Provisional, Cultural, Regulation, and Supporting have been assigned to the use category they best fit under in the context of this thesis. Also a short general description of each category is included in this section. The Provisional Ecosystem Services specific to Squaw Creek NWR are linked to both the wetlands themselves and the community. Under the service of Food is the activity of farming; while under the service of Fiber and Fuel is the activity of haying. The Cultural Ecosystem Services specific to Squaw Creek NWR are the most visible tie to the local community because recreational and educational services are enjoyed most by the local community, as well as out of town visitors. Recreational services include activities of: deer hunting, fishing, bird watching, and outdoor recreation; while activities under educational services are: classes and events focused on promoting environmental education. Regulation Ecosystem Services specific to Squaw Creek NWR are the glue that wetland management uses to keep the wetlands functioning. The main   Provisional  ‐ Food   ‐ Fiber and Fuel    Use Value  Indirect Use  Value  Cultural  ‐ Recreational  ‐ Educational  Regulation  ‐ Hydrological  Regimes  ‐ Erosion Protection ‐ Natural Hazards   Supporting  ‐ Biodiversity  Optional Use  Value  Direct Use  Value  Figure 2.4 Use Value Framework: Wetland Uses Specific to Squaw Creek NWR
  • 33.
    Wetland Ecosystem Services:A Use Value Economic Evaluation 21 activity under the hydrological regimes services is the controlling of water levels. Under the erosion protection services the activity is vegetation maintenance. Lastly included in natural hazards services is the activity of flood control. Supporting Ecosystem Services specific to Squaw Creek NWR are tied to the purpose of the Refuge’s creation. Since the Refuge was created to be a waterfowl stopover for migratory birds the Supporting services are aimed at maintaining the biodiversity. Activities under biodiversity are: controlled burning of the grasslands and the removal/replacement of non-native vegetation. The four categories of ecosystem services have been identified, as well as their supporting activities specific to Squaw Creek National Wildlife Refuge. The thesis will be focusing on the activity of flood control, identified as a natural hazards service in the ecosystem service category of Regulation.
  • 34.
    Wetland Ecosystem Services:A Use Value Economic Evaluation 22 Chapter 3: Research Methodology 3.1 Introduction The methodology chapter is where the background behind the research method of Avoided Damage Cost is described, the variable and indicators are identified, and the method is explained. Also, in this chapter the way the data is going to be collected and the how the data is going to be analysed is explained. 3.2 Data Collection Methods Site specific data will be collected pertaining to the natural and managed flood control ability of Squaw Creek National Wildlife Refuge. Because the data type being collected is primarily numerical data is primarily quantitative. Quantitative research methods obtain numerical data. Interviews with the wetland management will be conducted. Experts will be contacted from government agencies such as the U.S. Department of Agriculture and the Missouri Department of Transportation to collect damage cost data. In addition official websites and literature sources will be used to collect additional research data. Some qualitative data will be used to give the numerical data value such as: opinions stated by interviewees and literature as well as pictures obtained from the field research. Figure 3.1 Data Collection Design Data Collection Data Compilation Data Analysis Result Secondary DataPrimary Data
  • 35.
    Wetland Ecosystem Services:A Use Value Economic Evaluation 23 The data type primarily used in this thesis is secondary data backed up by some primary data.  Secondary data used: o Literature Research o Data Collection from Official Websites The literature research consists of the literature related to this research topic. The research topic is: the assessment of the economic valuation of natural and managed wetland flood control. The research will be done in order to understand the relevant theories and information regarding wetland management and planning, the value of wetland ecosystem services, and how citizens/private land owners relate to wetland conservation. Data will be collected from official websites such as the U.S. Department of Agriculture, The U.S. Geological Survey, scientific publication websites and other relevant research websites.  Primary data used: o Interviews of Wetland Management Staff o Interviews of Experts from Government Agencies and Universities o Direct Observation In-depth interviews (expert judgement) will be taken in the research to better understand the data collected from office websites and experts’ perspectives and experiences in relation to the topic of flood control. Direct observation of the study area will be used to identify the physical aspects such as topography, land use pattern, and existing adaptation measures. The observations will be written down for later analysis.
  • 36.
    Wetland Ecosystem Services:A Use Value Economic Evaluation 24 Table 3.2 frames up the data that needs to be collected to answer the main research question: What is the economic value of the natural and managed flood control, that the wetland (Squaw Creek NWR) is providing to the community? Table 3.2 Data Collection Flood Control Questions What is Being Protected? - Natural Flood Control - Farmland  A) How many pools? - Buildings  B) Land area of each pool?  Houses  C) Surface area of each pool? - Roads  D) Depth of each pool?  E) What vegetation exists?  A + B = Total Land Use  C + D = Total Water Holding Capacity  E = Natural Ability to Slow Water Flow - Wetland Management Flood Control  Are there any Barriers in Place? (embankments, levees, ect)  How has the alteration to the Creek Channels of Squaw and Davis Creek improved things? The answers to the questions in the left hand column will provide the data to answer the first part of the main research question involving natural and managed flood control.  The formulas are used to calculate the total natural flood control capabilities of the wetland site (Squaw Creek NWR). The variables of farmland, buildings and roads, in the right hand column, are used to provide the data to determine Avoided Damage Costs, the method used to measure the economic value being protected.
  • 37.
    Wetland Ecosystem Services:A Use Value Economic Evaluation 25 3.3 Research Methods In this section how the research method of Avoided Damage Costs was chosen is presented along with the other economic valuation method of Replacement Costs. Table 3.3 Research Methods for Economic Valuation Ecosystem Categories Specific To Squaw Creek NWR Activity Valuation Methods Food Farming Market PriceProvisioning Fiber and Fuel Haying - Market Price - Replacement Cost & Substitution Cost Supporting Biodiversity Biodiversity - Avoided (damage) Cost - Mitigation or Restoration Cost Hydrological Regimes Groundwater Recharge Replacement Cost & Substitution Cost Erosion Protection Vegetation Retention/Planting - Mitigation or Restoration Cost Regulating Natural Hazard Mitigation (limited) Flood Control - Avoided (damage) Cost - Mitigation or Restoration Cost Recreational - Bird Watching - Seasonal Deer Hunting & Fishing - Aesthetic/Nature Enjoyment - Market Price - Travel Cost Cultural Educational Classes & Opportunities Market Price Source: This Table has been adjusted from the Ramsar Technical Report No. 3 (De Groot et al, 2006). Table 3.3 shows the Research Methods for Economic Valuation that were present for research based on the research site’s, Squaw Creek National Wildlife Refuge, current use management practices. The process followed to gather data to complete Table 3.3 was to:  First identified were the four categories of ecosystem goods and services through the literature reviewed. These are shown in the far left hand column of Table 3.3: Provisioning, Supporting, Regulating, and Cultural.  Then by using Table X.2 Inland Wetland Ecosystem Services (located in the annex) and an initial phone interview with Squaw Creek NWR’s management the next two columns were able to be filled in.
  • 38.
    Wetland Ecosystem Services:A Use Value Economic Evaluation 26 o Specific To Squaw Creek NWR: Specific Goods & Services types under the 4 Ecosystem Categories o Activity: These are specific to the type of Good or Service type in the previous bullet  After the two middle columns were filled in information from the Valuing wetlands: guidance for valuing the benefits derived from wetland ecosystem services (De Groot et al, 2006) was used to figure out which Valuation Methods (far right hand column in Table 3.3) were applicable. By following these steps it was easier to identify which Valuation Methods would be applicable to the focus area of the thesis, the natural and managed flood control abilities of Squaw Creek NWR. The methods to choose from where then narrowed down to the Avoided (damage) Cost method and the Mitigation or Restoration Costs method. The latter method was found to be not applicable to this thesis’s research because the wetland site being studied already exists and is not in danger of being replaced by private interests. That left the method of Avoided (damage) cost to be chosen as the most valid method. 3.4 Data Analysis Method Due to limited resources the focus will be on collecting data for Regulating Services, specifically the service of Flood Control in relation to Squaw Creek National Wildlife Refuge’s natural and managed ability to contribute. Since the previous section identified the research method, variables, and indicators this section can focus on the method: Avoided (Damage) Cost. Table 3.4 Data Analysis Method Method Applicable to... Description and Importance Constraints and Limitations Damage Cost Avoided, Indirect Use Values: coastal protection, avoided erosion, pollution control, Replacement Cost or Substitute Cost Method water retention... The value of organic pollutant or any other pollutant’s removal can be estimated from the cost of building and running a water treatment plant (substitute cost). The value of flood control can be estimated from the damage if flooding would occur (damage cost avoided). It is assumed that the cost of avoided damage or substitutes match the original benefit. But many external circumstances may change the value of the original expected benefit and the method may therefore lead to under-or overestimates. Insurance companies are very interested in this method.
  • 39.
    Wetland Ecosystem Services:A Use Value Economic Evaluation 27 In looking at Table 3.4 the links are shown by the dotted red boxes. The Method (Damage Cost Avoided) is linked to the Value Category (Indirect Use Values), which is then linked to the value being measured (Flood Control). The method chosen to evaluate the economic value of the regulation service of natural and managed flood control is Avoided (damage) Cost. Avoided (Damage) Cost Method was chosen because out of the two appropriate methods used to estimate the value of the regulation service of flood control in Table 3.3 it was judged more appropriate. The method of Mitigation or Restoration Cost was not judged appropriate because the wetlands already exist and are currently providing natural and managed flood control to the surrounding area. Furthermore the Avoided (Damage) Cost Method will show the economic cost of “policy intervention failures” (Turner et al, 2000) by the damage that would be done without the wetlands and their natural and managed flood control abilities. “Policy intervention failure” occurs because of “Information failure”. “Information failure” happens because policy makers lack the data needed to make informed decisions. (Turner et al, 2000). 3.4.1 Economic Valuation Methods “The reduction or loss of wetland goods and services frequently incurs costs in terms of damage to, or reduction of, other economic activities.” (IUCN, 2003) This thesis seeks to verify what the quote infers, that the Damage Cost would increase without the wetland’s presence. If the quote can be verified it will give decision makers and private land owners incentives to conserve wetlands. The decision makers targeted are primarily the Refuge’s management. Although they can also include the local government and/or federal/central government as well as anyone who is considering wetlands versus man-man alternatives. 3.4.2 Avoided Damage Costs “Wetland valuation is a way to estimate ecosystem benefits to people and allows financial experts to carry out a Cost-Benefit [analysis] which might be in favour of environmental investment.” (Lambert, 2003) In this case the cost is measured by the wetland upkeep of flood control abilities through management practices. The benefit is the [Avoided] Damage Cost to farmland and roads if a flood were to occur without the wetlands. “These damage costs avoided can be taken to represent the economic losses foregone by conserving wetlands.” (IUCN, 2003) As the IUCN quote adds, the benefit is the Avoided Damage Cost because of the wetland’s natural and managed flood control abilities being present. The predicted results are: Existence of the Wetland’s natural and managed flood control abilities adds the Benefit of Avoided Damage Cost by preventing Flood Damage Cost from occurring.
  • 40.
    Wetland Ecosystem Services:A Use Value Economic Evaluation 28 3.4.3 Replacement Costs This part will briefly highlight the other method used for economic valuation, Replacement Costs. Research on Replacement Costs would cover what would need to be put in place if the wetlands were not there to provide natural and managed flood control to the area. This additional research would further help decision makers by showing them just how costly man-made alternatives can be compared to the restoration and/or conservation of existing wetlands that can do the same thing, and often more efficiently. A predicted result of Replacement Cost research is that Flood Prevention Costs would increase to prevent Flood Damage Costs if wetlands were not present. The result is more cost to equal the same benefit. This prediction is based on the assumption that the wetland site’s ecosystem service of natural and managed flood control is indeed cheaper than the additional man-made flood control structures that would have to be put in place where there is no wetlands present. 3.3.4 Selection of Method Avoided Damage Cost Replacement Cost The main difference between the two methods of measurement, Avoided Damage Cost and Replacement Cost, is that the first method implies that economic activities are directly related to the wetland’s goods and services where as the second method is used when no market is present for wetlands goods and services. In this research’s case Avoided Damage Cost is used because there are economic activities, farming, that are directly related to the wetland site’s (Squaw Creek NWR) service of natural and managed flood control. Other sites can compare the costs results of these two methods where appropriate and decide for themselves if an environmental approach (Avoided Damage Cost) is more cost effective than a man-made approach (Replacement Cost).
  • 41.
    Wetland Ecosystem Services:A Use Value Economic Evaluation 29 Chapter 4: Description of the Research Area 4.1 Squaw Creek National Wildlife Refuge In studying Squaw Creek National Wildlife Refuge the purpose is to show how wetlands have economic value through the current use practices in place, and how the effects not only benefit the wetlands themselves, but go beyond the boundaries of the Refuge. Squaw Creek National Wildlife Refuge was established in 1935 by President Franklin D. Roosevelt as a refuge feeding and breeding ground for migratory birds and other wildlife. The refuge is comprised of 7,350 acres along the eastern edge of the Missouri River floodplain (Squaw Creek NWR, 2010). Out of the total acres, about 4,000 acres are wetlands. Because of its established purpose the wetland management practices applied have focused primarily on Biodiversity. In terms of ecosystem services this falls under the supporting category. The cultural ecosystem services category has also been focused on through recreation and education. In addition the regulation ecosystem services are covered, but only through a limited controlling of the wetland’s hydrological regimes and erosion prevention. The provisional ecosystem services provided are haying and farming, but are subject to the Biodiversity needs. 4.2 Human Settlements Figure 4.1: 20 Mile Map 
  • 42.
    Wetland Ecosystem Services:A Use Value Economic Evaluation 30 As shown in Figure 4.1 there are 10 human settlements within 20 miles of Squaw Creek NWR. Out of those 10 settlements 8 of them are within the boundaries of Holt County. In order from closest to furthest away from Squaw Creek NWR: Mound City – 5 miles, Bigelow – 9 miles, Fortescue & Craig – 14 miles, Forest City – 17 miles, Oregon & Maitland – 18 miles. Since Mound City is the closest human settlement a relationship between Squaw Creek NWR and it may be shown. Mound City is an incorporated area of 1,074 people as of 2008 (U.S. Census Bureau, 2010), and the largest human settlement in Holt County. An Incorporated area is defined as “a type of governmental unit incorporated under state law as a city, town, borough, or village and having legally prescribed limits, powers, and functions” (U.S. Census Bureau, 2010). Also, the total population of Holt County was estimated at 4,868 people from the 2009 population estimates given by the U.S. Census Bureau. With the general population of Holt County being dependent on agricultural related actives. 4.3 The Missouri River Floodplains Since settlers began coming to the Missouri River floodplains in the 1800s the region has been valued for the fertile soil, the abundance of wildlife, and the close relationship of the land to the Missouri River (Squaw Creek NWR, 2010). The first settlers reportedly arrived from Tennessee in 1815 and settled at a place near present day Hardin, Missouri. Most of the early settlers were from Tennessee, Kentucky, and Virginia. The two main Native American tribes in the area were Sac and Iowa. Counties in Missouri began being formed in 1821. The vegetation and dense forests were diverse and abundant along the streams and Missouri River during the 1800’s with prairie grassland covering about 35% of the open spaces in between. (Missouri DOC, 2010) Also during the 1800’s the river was being used for transportation and marketing of goods, everything from natural goods to man- made goods (Squaw Creek NWR, 2010). The early farming was confined to the 5 mile corridor that is the Missouri River Floodplains. Although floods occurred in June and April there was 20 – 40 years in between, this made people still willing to live on the floodplains despite the infrequent flood risk. (Missouri DOC, 2010) By the time the 1920’s rolled around most of the floodplains were being farmed or hayed (Squaw Creek NWR, 2010). Not much has changed since the 1920’s, much of the floodplains are still farmed. The exception is where land like Squaw Creek National Wildlife Refuge has been set aside by government agencies. It is in places set aside by the government that conservation and restoration projects most often take place. As mentioned earlier Squaw Creek NWR was set aside in 1935, but there has been more recent buy backs under programs such as the National Wetlands Conservation Program. (Squaw Creek NWR, 2010)
  • 43.
    Wetland Ecosystem Services:A Use Value Economic Evaluation 31 Chapter 5: Flood Control in the Context of Squaw Creek NWR “In the control of water levels, biological factors must be considered. The type of vegetation and the resulting habitat influence the kinds and numbers of animals found there.” (Squaw Creek NWR Water Management Plan, 2004) 5.1 Introduction In this chapter the data that needed to answer the first part of the main research question, “What is the economic value of the natural and managed flood control, that the wetland (Squaw Creek NWR) is providing to the community? will be presented. This part focuses on Squaw Creek National Wildlife Refuge’s natural and managed flood control abilities. This chapter will also present the data for the first two sub-research questions: “Which are the main ecosystem services that the wetland (Squaw Creek NWR) is providing to the community?” and “Which are the current management practices that support the wetland ecosystem services?” The field work in this research was able to provide data for all four questions that could not have been obtained without being on site. 5.2 Ecosystem Services In answering the first sub-research question, “Which are the main ecosystem services that the wetland (Squaw Creek NWR) is providing to the community?” the four ecosystem service categories looked at are: Provisional, Cultural, Regulation, and Supporting (as shown in Figure 2.7 Value Framework: Wetland Uses Specific to Squaw Creek NWR).  Cultural Services: is the biggest ecosystem category currently being provided to the community. The services provided specific to Squaw Creek NWR are recreational and educational. o Recreational uses include: Seasonal deer hunting, this is held annually in January to manage the high population of white-tailed deer on the Refuge. Seasonal fishing is limited to the fishing pond which is stocked, ditches, and some pools. There is a non-game fish period from March 15th to May 15th in years when water is released from Eagle Pool. Bird watching can be done in the spring, summer, and fall seasons. Although the best time is during the migration seasons when the Refuge is used by the most amount of birds. Outdoor recreation can be done year round and visitors can make use of the auto route (Figure 5.1) or any of the hiking trails (Figure 5.2).
  • 44.
    Wetland Ecosystem Services:A Use Value Economic Evaluation 32 o Educational uses include: the Jr. Naturalist Program, which consists of free classes that are designed toward providing education and entertainment to children of grade school age. The program is held every Thursday throughout the summer at 6:30pm. Environmental Education, Squaw Creek NWR has a full-time environmentalist who is available to assist teachers or groups upon request. There is also an auditorium for programs and an outdoor classroom. o Volunteer Program: Squaw Creek NWR also has a very active volunteer group; a third party organisation called Friends of Squaw Creek NWR operates this. They plan Refuge Habitat Workday(s), Volunteer Workday(s), and help Refuge staff. o Indirect funding: Squaw Creek NWR generates funding for the community, although indirectly. Hunting & fishing licenses sold by the Missouri Department of Conservation, as one cannot hunt nor fish without a license. Revenues for local hotel(s) and restaurants are more directly linked to the local community (Figure 5.3).  Cultural goods: directly affects the wetlands through the type of funding, which comes from the Federal Duck Stamp. This stamp was put into circulation in 1934 and proceeds from the sale of Migratory Bird Hunting and Conservation Stamp (the Federal Duck Stamp) fund the acquisition of wetlands and wildlife habitat for the NWR system. The U.S. Postal Services states on its website where the stamp can also be purchased, “the Federal Duck Stamp Program has generated over $600 million for the preservation of more than five million acres of American wetlands.”  Provisional Services: for Squaw Creek NWR are more limited to the acres put aside for farming and the occasional haying permitted on parts of the Refuge. o There are three co-operative farmers that farm land on the Refuge; the 2 crops farmed are corn and soybeans. Winter wheat was tried, but there wasn’t much of a demand for it. The farmers get to keep all of the soybeans, but only 2/3 of the corn. The Refuge keeps 1/3 of the corn to feed waterfowl during the migration season. o Haying is done by 1 farmer and the Refuge management has stated that the farmer uses it for his own personal use and not for sale, unlike the farmers who grow crops.  Provisional Services: affect the wetland’s biodiversity by giving wildlife more food than if crops weren’t grown on the Refuge. As stated earlier a portion of the Refuge is farmed. Some of these crops are left to provide food for waterfowl, deer, and upland birds.  Regulation Services: specific to Squaw Creek NWR only have one service that also provides benefits to the community; the water control structures.
  • 45.
    Wetland Ecosystem Services:A Use Value Economic Evaluation 33 o The water control structures control the flow of water and have helped to prevent flooding of neighbouring private lands. o Money saved to the community are: flood prevention costs, flood damage costs, and less ditch cleanout due to decreased sedimentation.  Regulatory and Supporting services: are intertwined in how they affect the wetlands. The goal of the wetland management is to use Regulation services to enhance Supporting services, which then in turn enhances biodiversity. o Habitat management and water levels in the Refuge’s wetlands are manipulated through Regulation services to provide optimal depths and vegetation for migrating waterfowl and shorebirds in the spring and fall seasons. Nesting marsh and water birds are taken into consideration for the summer season. o The services under Supporting services are: The controlled burning of the grasslands, which deters woody vegetation and stimulates the growth of native species. The other service is the removal of non- native vegetation through chemical treatment when the Provisional service of haying isn’t enough. Non-native vegetation is then replaces with native grasses and wildflowers in the grasslands and native wetland plants in the wetlands. o The Refuge falls under a Wildlife Management District that also manages an additional 1,570 acres of conservation easements and 910 acres of U.S. Fish & Wildlife owned lands in 11 counties of Northwest Missouri. The majority of these off Refuge lands protect important streamside habitat. Methods used include: fencing, tree planting, and seeding former croplands to native grasses and wildflowers. Some of these same methods are used when working with private land owners to lessen the impact of soil erosion. o Supporting funding that goes directly to Squaw Creek NWR comes from the Small Wetlands Program. This program uses funds from the sale of Federal Duck Stamps to permanently protect some of the most threatened and productive migratory bird habitats in the United States. (Squaw Creek NWR, 2010)  Supporting Services: are an indirect by-product of the wetlands existing. The fact that the wetlands are there they provide a certain amount of natural flood control to the community in addition to the man-made structures provided through Regulatory services.
  • 46.
    Wetland Ecosystem Services:A Use Value Economic Evaluation 34 Figure 5.1 Auto Tour Route Sign Figure 5.2 Hiking Trail Sign Figure 5.3 A Visual Link Between the Refuge and the Community
  • 47.
    Wetland Ecosystem Services:A Use Value Economic Evaluation 35 5.3 Site Condition This section provides some background data about the pools and waterways of Squaw Creek National Wildlife Refuge. These pools and waterways provide the Refuge’s natural flood control ability. Figure 5.4 Squaw Creek National Wildlife Refuge Boundary The land size has not increased significantly and the formation of new marshes and pools has been due to efforts by refuge management to continue to provide the biodiversity needed for the waterfowl migration and native plants and animals living year round on the Refuge.
  • 48.
    Wetland Ecosystem Services:A Use Value Economic Evaluation 36 Squaw Creek NWR has grown from 12 marshes in 10 pools and 15 lowlands in 2003 to 16 marshes in 11 pools and 15 lowlands in 2009. The pools remain relatively shallow due to the siltation issue that all of the Missouri River Floodplains in north eastern Missouri have to combat. The pools range from 1 foot deep to 5 feet in depth, with one pool getting only a max of 6 inches due to the siltation issue. The Refuge has two main waterways, Squaw Creek on the west and Davis Creek on the east. There are 5 creeks, this includes the two main waterways, that enter the wetlands. These influence water management in varying degrees, but the most effect comes from the two main waterways. 5.4 Natural Flood Control This section identifies what makes up the natural flood control of the wetlands. The main focus is the water holding capacity, with a lesser focus on the vegetation present. 5.4.1 Water Hold Capacity The wetlands have natural flood control abilities which are measured by the questions asked in the left hand column of Figure 3.2 Data Collection under the “Natural Flood Control” section. There are four questions asked in this section. First two questions are: A) How many pools? B) What is the land area of each pool? The first two questions provide the total land used as well as the size of the individual pools, and give other sites an idea on the total land and pool size needed for natural flood control. Table 5.5 lists the 11 pools and the surface area of each pool. In addition to questions A and B two other questions are: C) What is the surface area of each pool? D) What is the depth of each pool? The last two questions give the total water holding capacity of the wetlands which answers the part of the main research question concerning the natural flood control ability of the wetlands. This also allows for other sites to factor this data in with the total land used data.
  • 49.
    Wetland Ecosystem Services:A Use Value Economic Evaluation 37 Table 5.5 Wetland Pool Information Pool Name Land Area Surface Area Pool Depth 1. Mallard Marsh 400 Acres North Unit: 250 Acres South Unit: 150 Acres 3 foot-4 foot (Max) 2. Pintail Pool 200 Acres 200 Acres 3 foot-4 foot (Max) 3. South Pintail Pool 25 Acres 15 Acres 5 foot-5 foot (Max) 4. North Pool (Not Managed due to Siltation) 200 Acres 200 Acres Less than 6 inches when flooded 5. Snow Goose Pool (Divided into 5 Units) 280 Acres (each of the 5 units has a different Acreage) 100 Acres (per each of the 5 units) 3 foot-4 foot (Max) (per each of the 5 units) 6. Pelican Pool 600 Acres 600 Acres 2 foot-3 foot (Max) 7. Long Slough 60 Acres 60 Acres 1 foot-1½ foot (Max) 8. Cattail Pool 130 Acres 130 Acres 3½ foot-3½ foot (Max) 9. Eagle Pool 900 Acres 900 Acres 4 foot-7 foot (Max) 10. Bluff Pool 200 Acres 150 Acres 2 foot-4 foot (Max) 11. Teal Pool (Created in 2004) 40 Acres 40 Acres 3 foot-3 foot (Max) 12. Little Tarkio Pool (Created in 2006) 25 Acres 25 Acres Depth unknown Total 3,060 Land Acres 3,220 Surface Acres 42 foot-55 foot (Max) Depth Source: Field Notes from Squaw Creek National Wildlife Refuge A) 12 pools C) 3,220 Surface Acres B) 3,060 Land Acres D) 42 foot – 55 foot (Max) A + B = Total Land Use C + D = Total Water Holding Capacity These answers give the total Natural Flood Control ability of Squaw Creek National Wildlife Refuge. Other wetlands that don’t face the same geological issues such as highly erosive uplands may have a greater ability to provide this service to people.
  • 50.
    Wetland Ecosystem Services:A Use Value Economic Evaluation 38 5.4.2 Vegetation “What vegetation exists?” is the fifth question asked in the left hand column of Figure 3.2 Data Collection under the “Natural Flood Control” section. By answering this question the natural ability to slow water flow inside the wetland boundaries can be calculated. Vegetation needs to be mentioned because it does assist in natural flood control, even if it is to a lesser degree. The denser the wetland vegetation is in pools the more the water flow is slowed. For pools this is good as it gives water more time to be absorbed by plants and animals that need it. For waterways it is important for wetland management and other water management experts to keep them cleared. Waterways are viewed as the primary way to get water out, and if they’re clogged with vegetation or sediment then flooding is increased instead of decreased. 5.5 Wetland Management Flood Control In addition to the natural flood control abilities of the wetlands the wetland management have added man-made flood control and water management structures to assist in the process.
  • 51.
    Wetland Ecosystem Services:A Use Value Economic Evaluation 39 5.5.1 Water Control Structures & Gates This is the site of the first water control structures. These structures serve two purposes, the first being to help aid in maintaining specific pool water levels and the second in flood control. Squaw Creek has a 5 ½ foot Roller Gate as shown in Figure 5.6. Figure 5.6: 5 1/2 Foot Roller Gate on Squaw Creek Davis Creek has a 5 foot Radial Gate as shown in Figure 5.7. The next water control structures are much smaller and are used to move water between the different pools and/or ditches. The first type are Screw Gates, which let water out from the bottom, as shown in Figure 5.8. Screw Gates are mainly used for connecting ditches where water levels are less of a concern. The second type are Stop Log Gates, which let water out from the top, as shown in Figure 5.9. Stop Log Gates have greater flexibility in the management of the level of water and as a result are mainly used when connecting one pool to another. Several logs can be used to block a Stop Log Gate and as a result you don’t have to take them all out to let water flow, you can take as little as one or as many as all depending on the water level you’re seeking.
  • 52.
    Wetland Ecosystem Services:A Use Value Economic Evaluation 40 Figure 5.7: 5 foot Radial Gate on Davis Creek Figure 5.8 Two Screw Gates Figure 5.9 Stop Log Gate with 3 Logs in place
  • 53.
    Wetland Ecosystem Services:A Use Value Economic Evaluation 41 Figure 5.10 Control Structure at the Outlet to Eagle Pool The last control structure is at the southern most end of the Refuge at the outlet from Eagle Pool, the largest and deepest of the pools with depths ranging between 4 feet and 7 feet depending on the Refuge Management’s water strategy for that year. This last control structure is the largest, it takes 10 feet of water to over top it and has often acted as a barrier to the Missouri River during small floods. Figure 5.10 shows this control structure looking at it from the auto route towards Eagle Pool.
  • 54.
    Wetland Ecosystem Services:A Use Value Economic Evaluation 42 5.5.2 Dikes & Embankments The auto route is 10 miles and traverses much of the main dike that goes all the way around the wetlands. This dike is the main flood deterrent for the wetlands as well as helping the wetlands in keeping water in the pools. It is 6 feet to 7 feet higher than the pool elevations. In addition to this dike the Burlington Northern Railroad runs along the western boundary of the Refuge and provides an additional embankment which has helped protect the wetland from flooding from the Missouri River. There are smaller dikes that separate the 11 pools and operate as internal water management structures allowing the pools to remain separate and hold different levels of water. These additional man-made flood management structures by the wetland management and its neighbours help to enhance the natural ecosystem service of flood control being provided to the community by the wetlands. 5.6 Management Practices The second sub-research question, “Which are the current management practices that support the wetland ecosystem services?” is answered by the link between economic value and the wetland management practices currently in use, as noted in the scope and hypotheses.  Management practices relating to the ecosystem categories of Regulation and Supporting have proved to enhance the value of the wetland ecosystem services. – Regulating management practices involving the Hydrological Regimes, Erosion, and Natural Hazards services help ensure that the wetlands continue to function and provide value to both ecological and people. – The Supporting management practices all fall under Biodiversity services because they all serve to enhance the Biodiversity of the Wildlife Refuge. One practice is prescribed burning of warm season grasslands which are located on the small portion of loess bluff hills on the Refuge. Another practice is the use of herbicide on wetland plants when mowing and disking don’t do enough to control invasive plant spices or prevent one spices from dominating another.
  • 55.
    Wetland Ecosystem Services:A Use Value Economic Evaluation 43 Chapter 6: Economic Value of Flood Control: Effect on Local Area 6.1 Introduction In this chapter the data for the second part of the main research question, “What is the economic value of the natural and managed flood control, that the wetland (Squaw Creek NWR) is providing to the community? will be addressed. In addition the third sub-research question, “Which are the main elements of the economic value that the wetland’s (Squaw Creek NWR) flood control is protecting?” will also be addressed. The aspects are as shown in Figure 6.1: Avoided Damage Costs measured by land and roads. The reason why land and roads is the method of measurement is because Avoided Damage measures the human development in the area that is to be affected. In this case human development is affected by flooding. The wetlands are providing natural and managed flood control, so how much human development is Avoiding Damage due to this? As shown in Table 6.2 the most directly affected area is the 2,802.85 acres along 5-Mile Lane Ditch (East Branch of Squaw Creek) and criss-crossing this area and the area south of Squaw Creek NWR are roads. Since there is not more advanced human development this thesis could only measure land and roads. Figure 6.1 Avoided Damage Costs Measurements The field work in this research involved both the on-site data collection of Squaw Creek National Wildlife Refuge’s natural flood control ability and the affect it has on the surrounding area south of it. Being on site helped to fill in gaps that desk research alone could not fulfil. Avoided Damage Costs Land Roads Land Owners Land Use Value of Crops Value of Roads
  • 56.
    Wetland Ecosystem Services:A Use Value Economic Evaluation 44 6.2 The Economic Value of Flood Control In answering the third sub-research question, “Which are the main elements of the economic value that the wetland’s (Squaw Creek NWR) flood control is protecting?” This thesis looks towards the main research question. Because the second half of it deals with the same topic; economic value. Looking at the economic value being protected by the wetland site’s flood control involved several things:  Studying topographic maps of the area  Finding out the land use of the area surrounding the wetland site By studying the topography of the area the elevation of the wetland site and the land surrounding it could be accurately determined. Since water flows downhill the direction of the natural water flow was determined to be in a south-westerly direction. Since there are two main waterways that flow through Squaw Creek NWR (Davis and Squaw Creek) by looking at the map it was clearly seen where the two joined at the south end of the Refuge. Thus, it was determined that the land south of the Refuge was benefiting the most from the flood control provided by the wetland site. By finding out the land use of the area surrounding the wetland site the economic value being protected began to become clearer. There is not a lot of development south of the Refuge. Being on site confirmed this. There were found only to be roads and farmland. Thus the focus on land and roads to demonstrate economic value in terms of Avoided Damage Costs due to the natural and managed flood control of Squaw Creek National Wildlife Refuge was determined.
  • 57.
    Wetland Ecosystem Services:A Use Value Economic Evaluation 45 6.3 Affected Land In this section the two categories of land: land owners and land use, along with roads will be examined. In addition the economic factor will also be examined. 6.3.1 Land Owners Table 6.2 Land Owners Boarding 5-Mile Lane Ditch (East Branch of Squaw Creek) The numbers shown in Table 6.2 are based on land owners with parcels directly touching 5-Mile Lane Ditch. Numbers may not be complete representation of the total land that would be affected due to flooding from 5-Mile Lane Ditch. The private land owner names have been omitted to protect privacy. Although the data shows that there are 18 land owners with land touching 5-Mile Lane Ditch, some land owners may be absentee or may rent their land to shareholders. This could affect the number of actual people affected. These numbers should only be used as an estimate. Land Owner Acres Total Acres  34.4, 26.4, 42.1 102.9  39.3 39.3  41.8, 27.6 69.4  42.3, 198.9 241.2  78.9, 77.5 156.4  40 40  40.9 40.9  37.4, 39 76.4  80.3, 196.4 276.7  75.8 75.8  27.9, 37.5 65.4  18.5, 78.5 97  79.7, 47.9 127.6  22 22  206.5 206.5  19.5, 49.15, 74.4 143.05  212.2, 19.8, 39.5 271.5  Missouri Department of Conservation 113.4, 34.1, 186.1, 417.2 750.8 2,802.85
  • 58.
    Wetland Ecosystem Services:A Use Value Economic Evaluation 46 6.3.2 Land Use Figure 6.3: 5-Mile Lane Ditch (East Branch of Squaw Creek) & Surrounding Land The USDA (US Department of Agriculture) has confirmed that the primary economic use of the land adjacent to 5-Mile Lane Ditch (East Branch of Squaw Creek) is used for agriculture. Figure 6.3 shows 5-Mile Lane Ditch outlined in blue in which the squares and rectangles of the agriculture fields can be seen. The types of crops grown are: Corn, Soybeans, Wheat, Grass, Wildlife Food Plots, Sunflowers, and Idle Land.
  • 59.
    Wetland Ecosystem Services:A Use Value Economic Evaluation 47 6.3.3 Economic Value of Roads Figure 6.4 Local Roads The state highways south of Squaw Creek National Wildlife Refuge that could be affected by flooding from 5-Mile Lane Ditch (East Branch of Squaw Creek) are Hwy 111 and Hwy 159, as seen in Figure 6.3. There are also about 9 county roads south of the Refuge that could also be affected, they are shown by the grey lines in Figure 6.4 west and south of Hwy 111 and Hwy 159.
  • 60.
    Wetland Ecosystem Services:A Use Value Economic Evaluation 48 Tables 6.5 and 6.6 show the road costs, with Table 6.7 being the calculated Avoided Damage Cost. Table 6.5 is the cost estimate per mile for Missouri State Highways and Table 6.6 is the cost estimate per mile for Holt County Roads. It is the cost estimates per mile for both state and county roads that are used in calculating the Avoided Damage Cost in Table 6.7. Table 6.5 Cost Estimates for Missouri State Highways Width Length Thickness SY or Tons Cost per Unit Cost per mile 24 5280 1.00 766.58 $ 55.00 SL $42,161.78 24 5280 1.75 1,341.51 $56.00 BP-1 $75,124.62 4 5280 4.00 2,346.67 $11.00 Aggr. $25,813.33 Source: Missouri Department of Transportation The major difference between Missouri State Highways and Holt County roads are that the state highways are made of asphalt making them more expensive to maintain. Table 6.5, as stated before shows the State Highways estimated costs but also each of the three rows represents the variation in material type used to pave the highway. The cost estimate for Hwy 111 is shown in line one and the cost estimate for Hwy 159 is shown on line two of the table. Table 6.6 Holt County Repair/Rebuild Costs turned into FEMA for the June 2010 Flooding To Purchase Gravel $120,000 Dirt Work (Dig all the ditches & correct the draining grade) $386,000 Replace Culverts $110,000 Equipment & Labor $200,000 30 Miles of Road $26,600 per mile Source: Holt County Clerk For Holt County roads it is different because they are made of gravel making them less expensive to maintain. Also, the gravel used on all the country roads is the same, so there is no need to calculate separately for different types of pavement.
  • 61.
    Wetland Ecosystem Services:A Use Value Economic Evaluation 49 Table 6.7 Total Calculated Avoided Damage Cost: Roads Missouri State Highway 111: $ 42,161.78 Cost per mile Missouri State Highway 159: $ 75,124.62 Cost per mile Holt County Roads: $26,600.00 Cost per mile x 9 roads = $239,400.00 Cost per mile Total Avoided Damage Cost to Roads: $356,686.40 Cost Per Mile As shown in Table 6.7 the total Avoided Damage Cost to roads is able to be calculated once each road type’s cost per mile is known. Then they are added up to get the total combined cost per mile for the whole area that would be affected by flooding if the wetland wasn’t present.
  • 62.
    Wetland Ecosystem Services:A Use Value Economic Evaluation 50 6.3.4 Economic Value of Lands This section focuses on the economics of the land use being implemented in the affected area, farming. The types of crops grown are: Corn, Soybeans, Wheat, Grass, Wildlife Food Plots, Sunflowers, and Idle Land. To make comparisons easier only Corn, Soybeans, and Wheat have been measured because those are the only crops grown on the Refuge. Also, note when looking at the numbers that only wheat is grown in the winter compared to the spring when all three crops are grown. To get the Avoided Damage Costs the yield per acre must be determined first (Table 6.8) followed by obtaining the commodity price of the crop being grown (Table 6.13). These two numbers are used to calculate the Avoided Damage Costs for the crops grown.
  • 63.
    Wetland Ecosystem Services:A Use Value Economic Evaluation 51 Table 6.8 Bushel Yield per Acre by Year Year  County  Data Item  Value   2009  HOLT  CORN, GRAIN – YIELD, MEASURED IN BU /  ACRE  174    2009  HOLT  SOYBEANS – YIELD, MEASURED IN BU /  ACRE  50.5    2009  HOLT  WHEAT, WINTER – YIELD, MEASURED IN  BU / ACRE  39    2008  HOLT  CORN, GRAIN – YIELD, MEASURED IN BU /  ACRE  150    2008  HOLT  SOYBEANS – YIELD, MEASURED IN BU /  ACRE  38.5    2008  HOLT  WHEAT – YIELD, MEASURED IN BU / ACRE  48    2008  HOLT  WHEAT, WINTER – YIELD, MEASURED IN  BU / ACRE  48    2007  HOLT  CORN, GRAIN – YIELD, MEASURED IN BU /  ACRE  149    2007  HOLT  SOYBEANS – YIELD, MEASURED IN BU /  ACRE  45    2007  HOLT  WHEAT – YIELD, MEASURED IN BU / ACRE  46.4    2007  HOLT  WHEAT, WINTER – YIELD, MEASURED IN  BU / ACRE  46.4    2006  HOLT  CORN, GRAIN – YIELD, MEASURED IN BU /  ACRE  154    2006  HOLT  SOYBEANS – YIELD, MEASURED IN BU /  ACRE  45    2006  HOLT  WHEAT – YIELD, MEASURED IN BU / ACRE  55.4    2006  HOLT  WHEAT, WINTER – YIELD, MEASURED IN  BU / ACRE  55.4    2005  HOLT  CORN, GRAIN – YIELD, MEASURED IN BU /  ACRE  146    2005  HOLT  SOYBEANS – YIELD, MEASURED IN BU /  ACRE  49.6    2005  HOLT  WHEAT – YIELD, MEASURED IN BU / ACRE  55.8    2005  HOLT  WHEAT, WINTER – YIELD, MEASURED IN  BU / ACRE  55.8    2004  HOLT  CORN, GRAIN – YIELD, MEASURED IN BU /  ACRE  174.1    2004  HOLT  SOYBEANS – YIELD, MEASURED IN BU /  ACRE  47.8    2004  HOLT  WHEAT – YIELD, MEASURED IN BU / ACRE  55    2004  HOLT  WHEAT, WINTER – YIELD, MEASURED IN  BU / ACRE  55    Source: USDA National Agricultural Statistics Service, 2010
  • 64.
    Wetland Ecosystem Services:A Use Value Economic Evaluation 52 Each of the three crops: corn, soybeans, and wheat (both winter and spring) are listed here in Table 6.8 by year. The amount of bushels per crop per year can also be seen. The amount grown has many factors, such as how much planted and soil quality. However, this thesis only focuses on the total number, not the why, in order to get the number needed to be able to calculate the Yields per Acre. 6.3.4.1 Calculations of Yields per Acre Table 6.9 and 6.10 are Table 6.8 divided into Spring and Winter crops and totaled. The Spring crops are divided by 3 acres; 1 acre per type of crop grown. Where the Winter crops are per acre since there is only one type of crop grown. Table 6.9 Spring Bushels per 3 Acres Total Bushels per 3 Acres: 2004: 174.1 + 47.8 + 55 = 276.9 Bushels per 3 Acres 2005: 146 + 49.6 + 55.8 = 251.4 Bushels per 3 Acres 2006: 154 + 45 + 55.4 = 254.4 Bushels per 3 Acres 2007: 149 + 45 + 46.4 = 240.4 Bushels per 3 Acres 2008: 150 + 38.5 + 48 = 236.5 Bushels per 3 Acres 2009: 174 + 50.5 + 39 = 263.5 Bushels per 3 Acres Table 6.10 Winter Bushels per Acres Total Winter Wheat Bushels per Acre: 2004: 55 Bushel per Acre (Winter) 2005: 55.8 Bushel per Acre (Winter) 2006: 55.4 Bushel per Acre (Winter) 2007: 46.4 Bushel per Acre (Winter) 2008: 48 Bushel per Acre (Winter) 2009: 39 Bushel per Acre (Winter) By finding the total yield per acre for Spring and Winter the first number(s) for the Avoided Damage equation for crops grown are acquired.
  • 65.
    Wetland Ecosystem Services:A Use Value Economic Evaluation 53 6.3.4.2 Crop Yield Totals of Potential Damage Table 6.11 and 6.12 take the totals from the previous section for Bushels and, after dividing the 2,802.85 total acres of affected farm land, times the amount of Bushels by the number of Acres to get the potential damage for Spring and Winter crops. This potential damage total can be used as the Avoided Damage Costs for crops grown. Table 6.11 Total Avoided Damage Potential: Spring Bushels - Yield Total Avoided Damage Potential for Crops: (Spring Bushels) 2,802.85 Total Acres 3 Acres = 934.27 Acres 2004: 276.9 Bushels x 934.27 Acres = 258,699.36 Spring Bushels 2005: 251.4 Bushels x 934.27 Acres = 234,875.48 Spring Bushels 2006: 254.4 Bushels x 934.27 Acres = 237,678.29 Spring Bushels 2007: 240.4 Bushels x 934.27 Acres = 224,598.51 Spring Bushels 2008: 236.5 Bushels x 934.27 Acres = 220,954.86 Spring Bushels 2009: 263.5 Bushels x 934.27 Acres = 246,180.15 Spring Bushels Table 6.12 Total Avoided Damage Potential: Winter Bushels - Yield Total Avoided Damage Potential for Crops: (Winter Wheat Bushels) 2,802.85 Total Acres 3 Acres = 934.27 Acres 2004: 55 Bushel x 2,802.85 Acres = 154,156.75 Winter Wheat Bushels 2005: 55.8 Bushel x 2,802.85 Acres = 156,399.03 Winter Wheat Bushels 2006: 55.4 Bushel x 2,802.85 Acres = 155,277.89 Winter Wheat Bushels 2007: 46.4 Bushel x 2,802.85 Acres = 130,052.24 Winter Wheat Bushels 2008: 48 Bushel x 2,802.85 Acres = 134,536.80 Winter Wheat Bushels 2009: 39 Bushel x 2,802.85 Acres = 109,311.50 Winter Wheat Bushels
  • 66.
    Wetland Ecosystem Services:A Use Value Economic Evaluation 54 Since Winter wheat is grown in a different season than Corn, Soybeans, and regular Wheat it doesn’t require extra acreage to grow. It could even be farmed on the total acres the farmer owns, where as Corn, Soybeans, and regular Wheat has to have its own separate acres because they’re grown during the same season making the amount of land for each crop less. The numbers shown represent to total maximum and should only be used as estimates. The total acres of land may not be planted or the individual farmers may have planted less or more of one crop. It should also be noted, as stated earlier, that the USDA (US Department of Agriculture) has stated that other crops besides Corn, Soybeans, and Wheat are grown in this area. These other crops are: Grass, Wildlife Food Plots, Sunflowers, and Idle Land. Any of these will lessen the individual crop amounts as the land is divided between more crops. The total number of bushels should not vary significantly, as shown under Total Acres per 3 Acres.
  • 67.
    Wetland Ecosystem Services:A Use Value Economic Evaluation 55 6.3.4.3 Commodity Prices Now that the Avoided Damage Costs for crops has been found the economic factor must be added in to provide economic value to the Avoided Damage equation. The economic value is acquired by finding the commodity prices for each type of crop being grown, as shown in Table 6.13.
  • 68.
    Wetland Ecosystem Services:A Use Value Economic Evaluation 56 Table 6.13 Commodity Prices by Year Year  State  Data Item  Value    2009  MISSOURI  CORN, GRAIN – PRICE RECEIVED, MEASURED IN  $ / BU  3.65    2009  MISSOURI  SOYBEANS – PRICE RECEIVED, MEASURED IN $ /  BU  9.4    2009  MISSOURI  WHEAT – PRICE RECEIVED, MEASURED IN $ / BU  4.3    2009  MISSOURI  WHEAT, WINTER – PRICE RECEIVED, MEASURED  IN $ / BU  4.3    2008  MISSOURI  CORN, GRAIN – PRICE RECEIVED, MEASURED IN  $ / BU  4.11    2008  MISSOURI  SOYBEANS – PRICE RECEIVED, MEASURED IN $ /  BU  9.74    2008  MISSOURI  WHEAT – PRICE RECEIVED, MEASURED IN $ / BU  5.35    2008  MISSOURI  WHEAT, WINTER – PRICE RECEIVED, MEASURED  IN $ / BU  5.35    2007  MISSOURI  CORN, GRAIN – PRICE RECEIVED, MEASURED IN  $ / BU  4.17    2007  MISSOURI  SOYBEANS – PRICE RECEIVED, MEASURED IN $ /  BU  10.1    2007  MISSOURI  WHEAT – PRICE RECEIVED, MEASURED IN $ / BU  5.17    2007  MISSOURI  WHEAT, WINTER – PRICE RECEIVED, MEASURED  IN $ / BU  5.17    2006  MISSOURI  CORN, GRAIN – PRICE RECEIVED, MEASURED IN  $ / BU  3.06    2006  MISSOURI  SOYBEANS – PRICE RECEIVED, MEASURED IN $ /  BU  6.47    2006  MISSOURI  WHEAT – PRICE RECEIVED, MEASURED IN $ / BU  3.52    2006  MISSOURI  WHEAT, WINTER – PRICE RECEIVED, MEASURED  IN $ / BU  3.52    2005  MISSOURI  CORN, GRAIN – PRICE RECEIVED, MEASURED IN  $ / BU  2.03    2005  MISSOURI  SOYBEANS – PRICE RECEIVED, MEASURED IN $ /  BU  5.67    2005  MISSOURI  WHEAT – PRICE RECEIVED, MEASURED IN $ / BU  3.35    2005  MISSOURI  WHEAT, WINTER – PRICE RECEIVED, MEASURED  IN $ / BU  3.35    2004  MISSOURI  CORN, GRAIN – PRICE RECEIVED, MEASURED IN  $ / BU  2.03    2004  MISSOURI  SOYBEANS – PRICE RECEIVED, MEASURED IN $ /  BU  5.62    2004  MISSOURI  WHEAT – PRICE RECEIVED, MEASURED IN $ / BU  3.24    2004  MISSOURI  WHEAT, WINTER – PRICE RECEIVED, MEASURED  IN $ / BU  3.24    Source: USDA National Agricultural Statistics Service, 2010
  • 69.
    Wetland Ecosystem Services:A Use Value Economic Evaluation 57 Table 6.14 took the commodity prices for the crops grown from Table 6.13 and divided them into Spring and Winter crops. This gives the first number needed to find out the economic damage farmers would face from flooding. Table 6.14 Total Commodity Prices: Spring Bushels & Winter Bushels Total Commodity Prices: 2004: $2.03 + $5.62 + $3.24 = $10.89 per Spring bushel $3.24 per Winter Wheat bushel 2005: $2.03 + $5.67 + $3.35 = $11.05 per Spring bushel $3.35 per Winter Wheat bushel 2006: $3.06 + $6.47 + $3.52 = $13.05 per Spring bushel $3.52 per Winter Wheat bushel 2007: $4.17 + $10.10 + $5.17 = $19.44 per Spring bushel $5.17 per Winter Wheat bushel 2008: $4.11 + $9.74 + $5.35 = $19.20 per Spring bushel $5.35 per Winter Wheat bushel 2009: $3.65 + $9.40 + $4.30 = $17.35 per Spring bushel $4.30 per Winter Wheat bushel Table 6.15 and 6.16 take the totals from table 6.14, divided the acres by how many crops are being grown, and times them together to get the total economic damage farmers would suffer from flooding if the wetlands weren’t present. Table 6.15 Total Avoided Damage Potential: Spring Bushels - Monetary Total Avoided Damage Potential for Crops in Monetary Terms: (Spring Bushels) 2,802.85 Total Acres 3 Acres = 934.27 Acres 2004: 258,699.36 Spring Bushels x $10.89 per Bushel = $2,817,236.03 2005: 234,875.48 Spring Bushels x $11.05 per Bushel = $2,595,374.05 2006: 237,678.29 Spring Bushels x $13.05 per Bushel = $3,101,701.69 2007: 224,598.51 Spring Bushels x $19.44 per Bushel = $4,366,195.03 2008: 220,954.86 Spring Bushels x $19.20 per Bushel = $4,242,333.31 2009: 246,180.15 Spring Bushels x $17.35 per Bushel = $4,271,225.60
  • 70.
    Wetland Ecosystem Services:A Use Value Economic Evaluation 58 Table 6.16 Total Avoided Damage Potential: Winter Bushels - Monetary Total Avoided Damage Potential for Crops in Monetary Terms: (Winter Wheat Bushels) 2,802.85 Total Acres 3 Acres = 934.27 Acres 2004: 154,156.75 Winter Wheat Bushels x $3.24 per Bushel = $499,467.87 2005: 156,399.03 Winter Wheat Bushels x $3.35 per Bushel = $523,936.75 2006: 155,277.89 Winter Wheat Bushels x $3.52 per Bushel = $546,578.17 2007: 130,052.24 Winter Wheat Bushels x $5.17 per Bushel = $672,370.08 2008: 134,536.80 Winter Wheat Bushels x $5.35 per Bushel = $719,771.88 2009: 109,311.50 Winter Wheat Bushels x $4.30 per Bushel = $470,039.45 The numbers shown represent to total maximum monetary value and should only be used as estimates. They are subject to how much land is planted and with what crop. Although normally commodity prices don’t fluctuate that much between crops prices like for the 2006 Soybean can happen.
  • 71.
    Wetland Ecosystem Services:A Use Value Economic Evaluation 59 6.4 Rivers & Creeks: Flood Avoidance Figure 6.17 River & Creek Gauges Squaw Creek NWR helps to lessen the affects of flooding on the community from local rivers and creeks. Take a look at Figure 6.17, notice that the yellow and orange squares (which are River Gages) all follow the Missouri River. Then take a look at the north eastern part of Figure 6.17, Squaw Creek is outlined in light green and Davis Creek is outlined in purple. Combined these two creeks drain 6,000 Acres of water into the Missouri River. The only thing between them and the Missouri River is the brown area, Squaw Creek National Wildlife Refuge. This means that there is the potential by Squaw Creek NWR to hold back some of that water and lessen the amount of water flowing into the Missouri River.
  • 72.
    Wetland Ecosystem Services:A Use Value Economic Evaluation 60 Figure 6.18 Missouri River Watershed While the total potential by Squaw Creek NWR to hold back some of the water is a small amount compared to the whole watershed that the Missouri River is draining to the north as shown in Figure 6.18, it has a significant effect on the local population. The local population is the area surrounding 5-Mile Lane Ditch (East Branch of Squaw Creek), where Davis and Squaw Creek combine to become one after leaving the Refuge as described under section 6.2.1 Land Owners.
  • 73.
    Wetland Ecosystem Services:A Use Value Economic Evaluation 61 Chapter 7: Conclusions and Recommendations 7.1 Introduction This chapter answers the thesis objective, hypotheses, and purpose. It goes on to explain what the research results in chapters 5 and 6 mean and shows how they link to wetland management practices. The conclusion will be written and recommendations will be made. 7.2 The Study’s Purpose This study’s purpose was to look at an aspect of wetlands that society tends to over look, the economic value to man. As stated in the problem statement section: This statement is derived from the theory “that wetlands throughout the world are considered by many to be of little or no value, or even at times to be of negative value” (Turner et al, 2000). In addition to the public in general having this view of wetlands most private land owners also have this view because they do not see the economic value in preserving wetlands (Lant, 1994). This study showed the economic value to man through the natural flood control abilities of Squaw Creek NWR. During the literature review this thesis found an unspoken link between economic value and the wetland management practices currently in use.3 Because of that link this thesis focused more on how the management practices currently in use added to the economic value that the natural and managed flood control of the wetland is giving to the community. 7.3 Interpretation of Results  In answering the first sub-research question, “Which are the main ecosystem services that the wetland (Squaw Creek NWR) is providing to the community?” This thesis first identified the ecosystem service categories: Provisional, Cultural, Regulation, and Supporting. Next, the ecosystem services provided by Squaw Creek NWR under each ecosystem service category were identified: Food, Fiber and fuel, Biodiversity, Hydrological Regimes, Erosion Protection, Natural Hazard Mitigation (limited), Recreational, and Educational. Third the 3 See (Lambert, 2003) and (De Groot et al, 2006)
  • 74.
    Wetland Ecosystem Services:A Use Value Economic Evaluation 62 activities were identified which pertained to the wetlands and which to the community. (Table 7.1). Table 7.1 Ecosystem Services Provided by Squaw Creek NWR Ecosystem Service Categories Specific To Squaw Creek NWR Activity Food FarmingProvisioning Fiber and Fuel Haying Supporting Biodiversity Biodiversity Hydrological Regimes Controlling of Water Levels Erosion Protection Vegetation Retention/Planting Regulating Natural Hazard Mitigation (limited) Flood Control Recreational - Bird Watching - Seasonal Deer Hunting & Fishing - Aesthetic/Nature Enjoyment Cultural Educational Classes & Opportunities Source: This Table has been adjusted from the Ramsar Technical Report No. 3 (De Groot et al, 2006). After the data in Table 7.1, as explained by the three identifying steps, was collected the thesis then had the answer to this question: The two ecosystem service categories of Cultural and Provisioning provide the most noticeable services to the community. Provisional ecosystem services because of the economic link through the farming, since most of the crops are sold on the commodities market. Cultural ecosystem services because the local community, as well as out of town visitors, enjoys the recreational and educational uses most. While the other two ecosystem service categories, Regulation and Supporting, that provide services to the community are less noticeable, but still present. The main Regulation ecosystem service activity being provided to the community is that of flood control under the natural hazards services.
  • 75.
    Wetland Ecosystem Services:A Use Value Economic Evaluation 63 Supporting ecosystem services are tied to the purpose of the Refuge’s creation. Since the Refuge was created to be a waterfowl stopover for migratory birds the Supporting services are aimed at maintaining biodiversity. The community wouldn’t get to enjoy many of the other ecosystem services without this.  In answering the second sub-research question, “Which are the current management practices that support the wetland ecosystem services?” This thesis showed the link between economic value and the wetland management practices currently in use. Management practices relating to the ecosystem categories of Regulation and Supporting have proved to enhance the value of the wetland ecosystem services. These practices are: o Controlling of water levels to promote the desired wetland vegetation growth and provide the optimal habitat for migrating water fowl. o Burning of warm season grasslands which promotes prairie grassland biodiversity on the small portion of the hills. o Using herbicides on invasive wetland plants when other management practices such as mowing or disking are unable to provide complete control. In addition to the management practices listed above, the wetland’s management performs other practices that relate to all four categories of ecosystem services: Provisional, Cultural, Regulation, and Supporting. The results of this thesis were based on the Regulation service of natural and managed flood control. The management practice that relates to this is the controlling of water levels. These results show that management practices should involve the community. The more wetland management can reach out to its neighbours and show the mutual benefit the more can be done to achieve mutual interests. These results showed a high economic value of flood control to the community. If the other ecosystem services the wetland, Squaw Creek NWR, supports were to be measured then even more links to management practices and the value they provide to each ecosystem service can be shown.  In answering the third sub-research question, “Which are the main elements of the economic value that the wetland’s (Squaw Creek NWR) flood control is protecting?”
  • 76.
    Wetland Ecosystem Services:A Use Value Economic Evaluation 64 This thesis identified the elements of the economic value being protected by the wetland’s flood control: Crops and Roads. In measuring the element of crops the economic value is measured by: the number of bushels harvested per acre times the commodity price per bushel. The higher the demand/commodity price the more of that crop the farmer will plant. With the wetlands providing flood control the farmer can maximize their profit by not losing currently growing or stored crops to flooding. The economic value for the element of roads is based on how much it costs to repair the road. The more expensive the material usually is equal to better quality roads and thus higher economic value. By the wetlands providing flood control the maximum economic value of the road can be obtained as only natural wear and tear on the road will have to be calculated for life expectancy. The results confirm that there is an economic value tied to the wetland ecosystem service of natural flood control with regard to the management practices. There is a use value link shown between Squaw Creek National Wildlife Refuge and the community through this. The quote at the beginning of chapter one has also been confirmed, “Wetlands have value because their functions have proved to be useful to humans.” (Mitsch & Gosselink, 2000) Although the specific costs to provide natural flood control were not specifically spelled out in the funding the avoided damage costs were found to far outweigh any costs the Refuge makes. The annual maintenance costs of Squaw Creek National Wildlife Refuge were used to make this comparison, they are between $117,674 and $70,000 depending on the year. The Refuge management estimates that it would cost $1 million by contract to clean out the full, 13 mile, length of Squaw Creek within the wetlands. The Refuge staff could get it done cheaper, but it would take longer. For the other major waterway flowing through Squaw Creek NWR, Davis Creek, the management estimates the clean out cost would be a little less. Both these creeks each have a gate on them, while the cost to install a new gate is high, the maintenance is low thereby keeping the Refuge’s flood control costs under the Avoided Damage Costs. This confirms the quote from Lambert, 2003, “Wetland valuation is a way to estimate ecosystem benefits to people and allows financial experts to carry out a Cost-Benefit [analysis] which might be in favour of environmental investment.” The result of then becomes that the Avoided Damage Costs are the benefit the community south of the wetlands is receiving from the Refuge.  In answering the main research question, “What is the economic value of the natural and managed flood control, that the wetland (Squaw Creek NWR) is providing to the community?”
  • 77.
    Wetland Ecosystem Services:A Use Value Economic Evaluation 65 This thesis had to:  First collect background data about the pools and waterways of Squaw Creek NWR.  Second identify the natural flood control of Squaw Creek NWR.  Third identify the managed flood control of Squaw Creek NWR.  Fourth define the economic value variables through avoided damage costs to the community. The variables were: crops and roads.
  • 78.
    Wetland Ecosystem Services:A Use Value Economic Evaluation 66 Table 7.2 The Economic Value Being Protected • Research Findings Avoided Damage to: – Roads: – Land: • Missouri State Highway 111: $42,161.78 cost per mile • 17 Private Land Owners • Missouri State Highway 159: $75,124.62 cost per mile • 1 Public Land Owner (Missouri Department of Conservation) • 2,802.85 Acres Total• Holt County Roads: $26,600.00 x 9 roads = $239,400.00 cost per mile – Crops: • $356,686.40 Cost Per Mile Total – Buildings: • Although the USDA (US Department of Agriculture) listed: Grass, Wildlife Food Plots, Sunflowers, and Idle Land among the crops and Land Use I only chose Corn, Soybeans, and Wheat for ease of comparison with the Refuge • The Median Value for Houses in Holt County, Missouri is between $51,300 - $63,400. U.S. Census 2000 • Corn, Soybeans, and Winter Wheat have been grown on the Refuge. Currently only Corn and Soybeans. • The years 2004 – 2009 were used• 17 Land Private Land Owners, we can say at least one house per property: $872,100 - $1,077,800. And this doesn't even include the Grain Silos or Barns and Farm Equipment. • Average Bushels per Acre were between 236.5 and 276.9 combing all three measured crops • Average Commodity Prices per bushel were between $10.89 UD and $19.44 UD combing all three measured crops • Between: $2,595,374.05 and $4,366,195.03 A positive avoided damage figure was found in this research of: $356,686.40 per mile for roads, between $872,100 and $1,077,800 for houses (not even including the grain silos, barns, or farm equipment), and between $2.6 and $4.4 million for the crops of corn, soybeans, and winter wheat. (Table 7.2). The positive avoided damage results of the main research question confirmed the hypotheses: “Based on the ecosystem regulatory service of natural and managed flood control currently provided by the existence of Squaw Creek
  • 79.
    Wetland Ecosystem Services:A Use Value Economic Evaluation 67 National Wildlife Refuge the economic use value link between wetlands and the community will be shown.” The cost, was indeed, measured by the wetland upkeep of flood control abilities through management practices. The benefit was found to be the [Avoided] Damage Cost to farmland and roads if a flood were to occur without the wetlands.4 The result mentioned in section 3.4.2 Avoided Damage Costs of this thesis were found to be true: Existence of the Wetland’s natural and managed flood control abilities adds the Benefit of Avoided Damage Cost by preventing Flood Damage Cost from occurring.“ The reduction or loss of wetland goods and services frequently incurs costs in terms of damage to, or reduction of, other economic activities.” (IUCN, 2003) As the quote infers, and the results of this thesis now support, the Damage Cost would increase without the wetland’s presence and thus gives policy makers and private land owners incentives to conserve wetlands. As stated in section 3.4.4 Selection of Method of this thesis, the main difference between the two methods of measurement, Avoided Damage Cost and Replacement Cost, is that the first method implies that economic activities are directly related to the wetland’s goods and services where as the second method is used when no market is present for wetlands goods and services. In this research’s case Avoided Damage Cost was used because there are economic activities, farming, that are directly related to the wetland site’s (Squaw Creek NWR) service of natural and managed flood control. Other sites can compare the costs results of these two methods where appropriate and decide for themselves if an environmental approach (Avoided Damage Cost) is more cost effective than a man-made approach (Replacement Cost). 4 See 3.4.2 Avoided Damage Costs for more background on the hypothesis
  • 80.
    Wetland Ecosystem Services:A Use Value Economic Evaluation 68 7.4 Recommendations Based on the previous (Research Question’s Answers & The Link to Management [policy] ) provide recommendations Although the wetland management has been pretty successful at managing the wetland’s ecosystem goods and services. There are still some suggestions to be made.  Further interpretation from the results of this study show promising results for the other ecosystem goods and services Squaw Creek NWR provides. The promising results are based on the assumption that the other goods and services, through other valuation methods, will also result in a high return when measured. Between $2.6 and $4.4 million in economic value was found for the crops of corn, soybeans, and winter wheat as a result of the Avoided Damage Costs method.  Further research of Squaw Creek National Wildlife Refuge’s other ecosystem services should be carried out so that the full Total Economic Value can be shown. o This study of partial economic value can then be integrated with the results of social and natural sciences research.  If the wetland’s management can use cost-benefit methods like the one used in this study, Avoided Cost, then they can better show the public, private land owners and businesses through economic means that the land will best suit everyone’s needs by being used in certain ways.  Better marketing of wetlands beyond the environmental [ecological] viewpoint, but from the economic and/or social-cultural viewpoints will allow the public to better see how supporting wetland conservation projects benefits them.  It is also important to remember that the total value of wetlands, whether looking at it as a whole or each piece indirectly, is tied to the wetland management policy. (Turner et al, 2000). A good wetland management policy is designed to ensure the continued survival of the wetlands as well as the value they provide both to nature and man.  The wetland management of Squaw Creek National Wildlife Refuge should continue to work with private land owner neighbours to promote both party’s objectives through streamside conservation efforts.  Since this thesis has shown a high economic value ($4.8-$6.2 million) that is being protected through the natural and managed flood control in a relatively
  • 81.
    Wetland Ecosystem Services:A Use Value Economic Evaluation 69 small section of the Missouri River Floodplains (2,802.85 Acres) this can be used as leverage to promote wetland rehabilitation. If wetland sites can be increased they can act as additional buffers/water storage basins in times of heavy rains or high water flows from the Missouri River. This should then lessen the dependency on levees and save money since, if we take this wetland’s annual maintenance cost of between $117,674 and $70,000 it is significantly cheaper than the $24 million spent on the Jefferson city, Missouri levee.  This is where spatial/environmental planning comes in. Better communication between local, regional, and federal government bodies/agencies can foster inter-governmental cooperation in planning and wise land use in the Missouri River Floodplains.  Better communication between government agencies and levels should be considered. This can then foster increased inter-governmental cooperation. Integration of management practices and economic valuation has shown that policy makers can use cost-benefit methods to provide successful results. They then can use the results to better inform the public.
  • 82.
    Wetland Ecosystem Services:A Use Value Economic Evaluation 70 References 1. Squaw Creek NWR (2010). “History.” U.S. Fish & Wildlife Service. <http://www.fws.gov/midwest/squawcreek/History.html> [8 May 2010] 2. Squaw Creek NWR (2010). “The Small Wetlands Program: A Half Century of Conserving Prairie Habitat.” U.S. Fish & Wildlife Service. < http://www.fws.gov/Refuges/SmallWetlands/> 3. Lant, Christopher L. (1994). “The Role of Property Rights in Economic Research on U.S. Wetlands Policy.” Ecological Economics, Volume 11, Issue 1, p. 27-33. <www.ScienceDirect.com> 4. Mitsch, William J. & Gosselink, James G. (2000). “The Value of Wetlands: Importance of Scale and Landscape Setting.” Ecological Economics, Volume 35, Issue 1, p. 25-33. <www.ScienceDirect.com> 5. De Groot, R.S., Stuip, M.A.M., Finlayson, C.M., and Davidson, N. (2006). “Valuing Wetlands: Guidance for Valuing the Benefits Derived From Wetland Ecosystem Services”. Ramsar Technical Report No. 3. CBD Technical Series No. 27. Ramsar Convention Secretariat, Gland, Switzerland & Secetariat of the Convention on Biological Diversity, Montreal, Canada. 6. Brinson, M.M. (1993). “A Hydrogeomorphic Classification for Wetlands”. Wetland Research Program Technical Report WRP-DE-4. U.S. Army Engineer Waterways Experiment Station, Vicksburg, MS. 7. Evans, R., Gilliam, J.W., Lilly, J.P. (1996). “Wetlands and Water Quality”. North Carolina Cooperative Extension Service. Publication Number: AG 473-7. 8. Faludi, A. (1985). “A decision-centered view of environmental planning”. Landscape Planning, Volume 12, Issue 3, Special Issue Sustainable Development, p. 239-256. <www.sciencedirece.com> 9. Office of Research and Development. (1994). “Environmental Planning for Small Communities: A Guide for Local Decision-Makers”. United States Environmental Protection Agency. 10. U.S. Census Bureau. (2010). <http://www.census.gov/> [20 April 2010] 11. Missouri Department of Natural Resources. (2010). <http://www.dnr.mo.gov/env/wrc/groundwater/education/provinces/nwmissou riprovince.htm> [20 April 2010]
  • 83.
    Wetland Ecosystem Services:A Use Value Economic Evaluation 71 12. U.S. Department of the Interior. (2003). “Riparian Area Management: Riparian-Wetland Soils”. Technical Reference 1737-19. Bureau of Land Management, Denver, Co. BLM/ST/ST-03/001+1737. p. 109. 13. Missouri Department of Conservation. (2010). Crooked River Watershed | Land Use: Historic and Recent Land Use. <http://mdc.mo.gov/fish/watershed/crooked/landuse/> [17 June 2010] 14. Jenkins, Aaron W. et al. (2010). “Valuing Ecosystem Services From Wetlands Restoration in the Mississippi Alluvial Valley.” Ecological Economics, Volume 69, Issue 5, p. 1051-1061. 15. Millennium Ecosystem Assessment (2005). “Ecosystems and Human Well- Being: Synthesis.” Island Press. Washington, DC. 16. TEEB (2009). “The Economics of Ecosystems and Biodiversity for National and International Policy Makers - Summary: Responding to the Value of Nature.” Welzel+Hardt, Wesseling, Germany. 17. Emerton, Lucy, L.D.C.B. Kekulandala. (2003). “Assessment of the Economic Value of Muthuraiawela Wetland.” Occ. Pap. IUCN, Sri Lanka. 4:iv + 28pp. 18. EPA. (1994). “Environmental Planning for Small Communities: A Guide for Local Decision-Makers.” Office of Regional Operations and State/Local Relations, Washington, DC 20460. 19. Turner, R. Kerry, Et. Al. (2000). “Ecological-Economic Analysis of Wetlands: Scientific Integration for Management and Policy.” The Values of Wetlands: Landscape and Institutional Perspectives. Ecological Economics 35. 7-23pp. 20. Lambert, Alain. (2003). “Economic Valuation of Wetlands: an Important Component of Wetland Management Strategies at the River Basin Scale.” Ramsar Convention May 2003. 21. Merriam-Webster. (2010). Bill of Goods. <http://www.merriam-webster.com/dictionary/goods> 22. Merriam-Webster. (2010). Service. http://www.merriam- <webster.com/dictionary/service?show=0&t=1282989879>
  • 84.
    Wetland Ecosystem Services:A Use Value Economic Evaluation 72 23. IUCN. (2003). Valuing Wetlands in Decision-Making: where are we now?. Wetland Valuation Issues Paper #1: May 2003. <www.scirus.com> 24. Emerton. (1994). An Economic Valuation of the Costs and Benefits in the Lower Tana Catchment Resulting from Dam Construction. Acropolis Kenya Ltd. Nippon Koei, Nairobi, Kenya. 25. Shwiff, Stephanie A., et al. (2006). Benefits and Costs Associated with Wildlife Services Activities in California. Wildlife Services Program, California. United States Department of Agriculture. www.scirus.com 26. Peterson, Garry. (2009). Reconnecting Floodplains to Rivers to reduce Systemic Flood Risk. Resilience Science. December 18th , 2009. 27. Yuhas, Roberta H. (1996). Loss of Wetlands in the Southwestern United States. U.S. Geological Survey. < http://geochange.er.usgs.gov/sw/impacts/hydrology/wetlands/>
  • 85.
    Wetland Ecosystem Services:A Use Value Economic Evaluation 73 Annex   Figure X.1 Research Variables and Indicators
  • 86.
    Wetland Ecosystem Services:A Use Value Economic Evaluation 74 Scale of Value: +++ = High ++ = Medium + = Low ? = Not Known Blank Cells: indicate that the service is not considered applicable to the wetland type. The information in the table represents expert opinion for a global average pattern for wetlands; there will be local and regional differences in relative magnitudes. Services CommentsandExamples PermanentandTemporaryRiversand Streams PermanentLakes,Reservoirs SeasonalLakes,Marshes,and Swamps,IncludingFloodplains ForestedWetlands,Marshes,and Swamps,IncludingFloodplains AlpineandTundraWetlands SpringsandOases GeothermalWetlands UndergroundWetlands,Including CavesandGroundwaterSystems Inland Wetlands Provisioning Food Production of fish, wild game, fruits, grains, and so on +++ +++ +++ +++ + + Fresh Water Storage and retention of water; provision of water for irrigation and for drinking +++ +++ ++ + + + +++ Fiber and Fuel Production of timber, fuelwood, peat, fodder, aggregates ++ ++ + +++ ++ + Biochemical Products Extraction of materials from biota + + ? ? ? ? ? ? Genetic Materials Medicine; genes for resistance to plant pathogens, ornamental species, and so on + + ? + ? ? ? ? Regulating Climate Regulation Regulation of greenhouse gases, temperature, precipitation, and other climatic processes; chemical composition of the atmosphere + +++ + +++ + + + Hydrological Regimes Groundwater recharge and discharge; storage of water for agriculture or industry +++ +++ ++ ++ + + + Pollution Control and Detoxification Retention, recovery, and removal of excess nutrients and pollutants +++ ++ + ++ + + ++ Erosion Protection Retention of soils and prevention of structural ++ + + ++ ? + +
  • 87.
    Wetland Ecosystem Services:A Use Value Economic Evaluation 75 change (such as coastal erosion, bank slumping, and so on) Natural Hazards Flood control; Storm Protection ++ +++ +++ ++ ++ + + Cultural Spiritual and Inspirational Personal feelings and well- being; religious significance +++ +++ ++ ++ + ++ + + Recreational Opportunities for tourism and recreational activities +++ +++ ++ + + + + + Aesthetic Appreciation of natural features +++ ++ + ++ + + + + Educational Opportunities for formal and informal education and training +++ +++ ++ ++ + + + + Supporting Biodiversity Habitats for resident or transient species +++ +++ ++ ++ + + + + Soil Formation Sediment retention and accumulation of organic matter +++ + ++ +++ + ? ? Nutrient Cycling Storage, recycling, processing, and acquisition of nutrients +++ +++ +++ +++ + + ? + Pollination Support for pollinators + + + ++ + + Source: (De Groot et al, 2006) Table X.2 Inland Wetland Ecosystem Services 
  • 88.
    Wetland Ecosystem Services:A Use Value Economic Evaluation 76 Wetland Uses ECOLOGY- ECONOMICS INTERFACE TOTAL ECONOMIC VALUE  ≠ Total Value of the wetland  Services e.g. flood control, groundwater recharge, nutrient removal, toxics retention, biodiversity maintenance Goods e.g. agriculture, fisheries, forestry, non-timber forest products, water supply, recreation Indirect Use Value Damage costs; production functions; hedonic pricing; defensive expenditures; relocation, replacement & restoration costs; contingent valuation Nonuse Values Existence, bequest & philanthropy contingent valuation Direct Use Value Market analysis; productivity loss; hedonic pricing; travel costs; replacement & restoration costs; contingent l ti Structure Biomass, soils/sediment profile, flora and fauna communities, etc. Processes Photosynthesis, transpiration, biogeochemical cycling, decomposition, colonization, i t Characteristics e.g. size, location, slope, substrate geology, species present, water depth, pH, dissolved oxygen, precipitation, seasonal variations Wetland Functioning Option Value contingent valuation Use Value Nonuse Value ECOLOGYECONOMICS KEY:               Systems related feedbacks  Economic / ecological linkages Source: (Turner et al, 2000) Figure X.3 Turner’s Theoretical Framework 
  • 89.
    Wetland Ecosystem Services:A Use Value Economic Evaluation 77 Squaw Creek NWR Interview Questions Method of Conduction: In Person Interview – Natural Flood Control 1) Question: A) How many pools? 2) Question: B) Surface area of each pool? 3) Question: C) Depth of each pool? 4) Question: D) What Vegetation exists? – Wetland Management Flood Control 1) Question: Are there any Barriers in place? (embankments, levees, ect) A) Does the Burlington Northern Railroad provide an embankment where it runs through? 2) Question: What specific improvements, if any has the alteration to the creek channels of Squaw and Davis Creek resulted in? A) When were these alterations made? 3) Question: Water Control Structures? A) What is the difference between a Screw Gate and a Stop Log Gate? B) How much does a Screw Gate cost? C) How much does a Stop Log Gate cost? D) What are the gate types on Squaw and Davis Creek? E) How tall are the gates on Squaw and Davis Creek? 4) Question: What influences Water Management Plans? 5) Question: What is the cost of cleanout work for the ‘ditches’? Figure X.4 Squaw Creek NWR Interview Questions 
  • 90.
    Wetland Ecosystem Services:A Use Value Economic Evaluation 78 USDA Interview Questions Method of Conduction: E-mails 1) Question: How many acres of farm land are between Squaw Creek NWR in Holt County and the Missouri River? A) How many farms? B) What is the land value range? 2) Question: What types of crops are grown? A) What are the annual estimates for the types of crops grown? B) Where can the numbers for the annual commodity prices of crops be found? 3) Question: Is there any ranch land? 4) Question: In what years did the Missouri River water level set record highs? A) What were the numbers? 5) Question: What agency controls the building and maintenance of dams and levees? 6) Question: What is the number of farms in this approximately 10,000 acres? Figure X.5 USDA Interview Questions
  • 91.
    Wetland Ecosystem Services:A Use Value Economic Evaluation 79 MODOT Interview Questions Method of Conduction: E-mails 7) Question: How much does it cost to repair flood damaged roads? A) Question: What does this cost cover? 8) Question: Does the road classification type affect the cost of repairs? A) What are the road classification types in the area I’m looking at? 9) Question: I noticed that the Meet MoDOT document listed bridges as a separate cost. How many bridges are in the study area? A) What types of bridges are these? B) What is the cost of repair? C) Is the re-build the same cost as new? 10) Question: Who pays for county roads? 11) Question: What is the cost estimate for gravel roads? Figure X.6 MODOT Interview Questions