Kenar D Jhaveri, MD, FASN Asst Prof of Medicine Division of Kidney Diseases and Hypertension North Shore/LIJ Health Systems Hofstra School of Medicine www.nephronpower.com www.onlinetransplantcenter.blogspot.com 8/3/2010 “  Reno-vascular - hypertension”
What an Urologist needs to know? What is my role in knowing all the medical management of reno vascular disease? What does it matter to me? I don’t treat Hypertension Lets ask these questions again at the end of the talk!
FACT Only 34% of people who have Essential HTN have good blood pressure control in the USA .
FACT The term “Essential” was coined at a time when high BP was thought to be required (essential) to surmount the established vascular disease in order to achieve target organ perfusion. Hence, in those days, it was discouraged to treat HTN as vascular disease was thought to have preceded HTN.  It was not till 1960 when everyone realized that HTN was not really “essential”
 
Causes of 2 nd  HTN Obstructive Sleep Apnea Renal Disease Renovascular Disease Pregnancy Primary aldosteronism Pheochromocytoma Cushing’s Syndrome Thyroid Disease Primary Hyperparathyroidism Coarctation of Aorta Acromegaly Drug Induced Drug Related
Hypertension (let’s think) lets connect this concept! Catecholamine Fluid overload High renin Hypertension Increased nor epinephrine Volume ESRD RENAL ARTERY STENOSIS Pheochromocytoma
 
Case 1 A 32 y old male comes in with hypertension, acute kidney injury, hematuria and proteinuria. He is diagnosed with IgA Nephropathy. His BP is 156/89. What is the cause of his HTN? A  Renal Disease B  Reno Vascular Disease C  Renal Atherosclerotic disease D  Renal Artery Stenosis
Renal disease can lead to HTN Anytime you have a patient with INTRINSIC Renal disease   that can cause Hypertension  May not need to look for another cause WHAT DO YOU Kidneys do if they can’t get rid of all that fluid that they are supposed to get rid off?  ???? VOLUME VOLUME VOLUME mediated!!! *** some renal diseases can lead to a renin mediated HTN component.
 
Case 1A just for you! A 67 y old male with lymphoma comes to the ER since he has not urinated in 2 days and feels weak. His Crt is 5 and K is 5.7. A renal US shows severe bilateral obstruction.  His Blood pressure is 178/78.  His HTN is from ? A  Reno vascular disease B  Intrinsic Renal Disease C  Obstructive Renal Disease D  Who cares?
Urinary Tract Obstruction and Reflux and HYPERTENSION Vesico ureteric reflux is seen in 2% of children and can lead to chronic Hypertension, renal scarring and ESRD ( this is renal parenchymal disease) Unilateral or Bilateral Obstruction can lead to HTN.  In rat models, when you obstruct the ureters or urethra, RENIN is activated and lead to HTN. Other mechanism could be chronic obstruction leading to parenchymal renal damage   leading to fluid mediated HTN. Relief of obstruction can lead to resolution of hypertension.  YOU ACTUALLY CAN TREAT THIS without MEDICATION, just one device--- FOLEY/ STENT or Nephrostomy Tubes! Berka et al. J Hypertens 1994;12:735-743 Rule et al. Ann Inter Medicine 2004:141:929-37.
Case 2 A 67  y old male presents to the ER with his third episode of pulmonary edema in the last few months. He has known coronary artery disease with multiple stents in his heart. His SBP at presentation is 178/90 and HR is 89. On examination, he has bilateral crackles and no specific bruits are heard on his abdomen.  His medications : “ I don’t remember,  call my pharmacy?” The ER gets a chest CT to rule out Pulmonary embolism and notes severe stenosis in the Right renal artery?
The Hypertension here is from? A  Renal Disease B  Reno Vascular Disease C  Renal Atherosclerotic disease D  Renal Artery Stenosis
Case 3 A 34 y old female with no past medical history presents with sudden onset hypertension 156/78 and Renal US shows renal artery stenosis bilaterally?  A  Renal Disease B  Reno Vascular Disease C  Renal Atherosclerotic disease D  Renal Artery Stenosis
Lets take it from the start L. Gabriel Navar and L. Lee Hamm
A figure explains it all!
Concept map of renal ischemia
 
Can you tell the difference? Sometimes you cannot tell the difference between a PLAQUE related renal artery stenosis vs. Just a RENAL ARTERY STENOSIS from another cause!
KIDNEY IS NOT SEEING OXYGEN!!! Reno vascular HTN = hypertension due to RENAL ANGINA OR ISCHEMIA! Not all  reno vascular disease  will lead to  renal vascular hypertension.  Because the  disease  is more common then  hypertension .  Half of normo-tensive patients older than 60 have atherosclerotic lesions in the renal vessels.
PREVALENCE EPIDEMIOLOGY:  5% OF HTN 2-4 million in US AUTOPSY STUDIES:  PATHOLOGY Holley 1964 – 295 consecutive autopsy RAS  27% with HTN  56% without HTN 17% > 70 years old 62% Schwartz 1964 <64 years old 5% 65-74 years old 18% >75 years old 42% Bilateral if present 50%
 
Clinical Syndromes Hypertension Abrupt onset after age 55 Worsening BP in patients with mild Hypertension Renal abnormalities Unexplained renal insufficiency in setting of HTN Progressive azotemia in setting of hypertension Azotemia in setting of CAD or PVD Other Flash pulmonary edema ACEI - induced ARF
ACEI Induced ARF 108 pts with suspected RAS Protocol:  ACEI followed by diuretics and eventual angiogram End point  20% increase in Creatinine Bilateral Disease (n=72) Severe: >50% stenosis (n=51) Moderate <50% stenosis (n=21) Unilateral disease (n=20) No renal disease  (n=15) Van de Ven PJ et al; Kidney Int. 1998 53: 986
RESULTS (>20% increase in creatinine) 64% ACEI induced ARF 4 days  38% 14 days 45% Only after diuretics 17% 100% with severe (>50%) bilateral disease 15% normals CONCLUSIONS 100% sensitivity for bilateral disease 70% specificity Van de Ven PJ et al; Kidney Int. 1998 53: 986
Diagnosis Renin Studies Renal vein renin studies abandoned because of high cost and complexity and lack of specificity ACEI-stimulated PRA Captopril Renal Scan Sensitivity 73%, Specificity 90% Decreased sensitivity/specificity if poor renal function  Decreased sensitivity if bilateral RAS
 
Diagnosis Ultrasound and Duplex Doppler Size difference  greater than 1.5cm implies unilateral renal disease.  Velicometry  provides measurements of maximal blood flow velocity in the renal arteries relative to the aorta.  An increase of greater than 3-fold in one renal artery detects renal artery stenosis.  A  resistive index  and be calculated from the rate of rise of flow over the aorta and within the arcuate vessels of the kidney.  An abnormal index implies increased vascular resistance which, in the context of renovascular disease, likely reflects irreversible vascular changes in the kidney. Sensitivity and specificity reported 70-90% depends on institution
MRA Sensitivity 100%  Specificity 65% False Positives
Angiogram Greater than 70% stenosis with pressure gradient >30mmHg
 
Natural History 220 subjects referred for HTN and/or CKD Age 68 HTN 95% Creatinine 1.5mg/dl Patients who were not revascularization candidates Renal duplex scanning every 6 months.  Caps, et al, Circulation. 1998;98:2866-2872
Caps, et al, Circulation. 1998;98:2866-2872
RESULTS Risk Factor RR P SBP  160 mm Hg 2.1 0.006 Diabetes mellitus 2.0 0.009 High-grade ipsilateral ARAS 1.9 0.004 High-grade contralateral ARAS 1.7 0.04 High-grade,  60% stenosis or occlusion.   Progression 31% overall Risk Factors for Progression Caps, et al, Circulation. 1998;98:2866-2872
Survival Probability <75% RAS >75% RAS Conlon PJ et al, Kidney Int 2001 60: 1490-1497
SUMMARY Atherosclerotic renal artery disease is prevalent among patients older than 50 with co morbid conditions, including hypertension and extra renal atherosclerotic vascular disease. Atherosclerotic stenosis of the renal arteries, when high grade, has a high likelihood of progressing over a 2-year period. Progression is marked by deleterious changes in renal function as well as excessive mortality.
Renal functional abnormalities are related to the extent of renal parencymal injury more than the degree of RAS
Medical therapy Angioplasty Surgery Treatment
Medical therapy ACEI , captopril most effective and most studied Use in solitary kidneys or b/l renal artery stenosis questioned? CCB next in line ( especially post kidney transplant patients)
Again, why do I need to know this? You are the UROLOGIST about to operate on a donor nephrectomy and you just noticed that in your evaluation, the blood pressure of this 23 y old male is 145/99 and you wonder if you should consider taking this kidney out or not? Basic knowledge of Hypertension and reno-vascular HTN will be very useful and will save you a lot of agony and time.  A lot of urologists become donor Surgeons and many recipient surgeons as well. Knowledge of Transplant related RENAL ARTERY STENOSIS is also important.
Angioplasty First report in 1978. Widespread use of it in the 90s and early 2000s High rate of re stenosis with balloon angioplasty led to increase use of stents especially with Atherosclerotic disease ostial lesions; even in the post transplant setting Bruno et al. Transplantation 2003;76:147-153 Zeller et al. Circulation 2003;108:2244-2249.
Surgery Overall results when compared to technically successful angioplasty is comparable Post op mortality is usually higher about 5% in the first month Arteritis    surgery is usually better and only option.  Nephrectomy    has been used in refractory hypertension and in atrophic non functioning kidney but still causing renin mediated HTN. Aurell et al, Nephron 1997;75:373-383. Cherr et al, J Vasc Surg 2002;35:236-245 Weaver et al, J Vasc Surg 2004;39:749-757.
Factors indicative of response to re vascularization for atherosclerotic disease
 
Is the Stenosis the Problem HEART  KIDNEY
OVERALL DATA? Overall review of medical literature:- 50% of patents with Reno vascular disease have NO change in renal function while 25% improve and 25% lose renal function. Textor et al. Ann Intern Med 1985;102:308 Textor et al. JASN 2004;15:1974.
PTA vs PTA + stents PTA alone without stenting had been used primarily for non ostial lesions : success rate 35-50%. Now most performed with stents: Review of 14 studies of renal artery stent placement in 678 patients and 10 studies of renal PTA alone in 644 patients with both Stenting was associated with a significant lowering of restenosis rate than PTA alone ( follow up 30 months) Leertouwer et al. Radiology 2000;216:78.
Medical Therapy vs PTA+ stents? Which one to pick???? Drastic Trial to ASTRAL Trial Journey well travelled! We have answers now!
Treatment and HTN DRASTIC Trial NEJM 2000 106 patients with known RAS HTN creatinine <2.3 Randomized to medical or interventional treatment Angioplasty Pre treatment Medical Pre treatment Angioplasty Post treatment Medical Post treatment BP 179/104 180/103 169/99 176/101 Creatinine 1.2 1.3 1.2 1.2 No. Meds 2 2 1.9 2.5
Survival: Cleveland Clinic Uzzo et al; Transplantation Proceedings 34  2002 RANDOMIZED 27 medical vs 25 surgical
Pre ASTRAL era! PCA with STENTING is reasonable in patients who have progressive kidney disease associated with bilateral renal artery stenosis or renal artery stenosis in a solitary functioning kidney ACC/AHA
ASTRAL TRIAL Largest trial to date 806 patients with either unilateral or bilateral atherosclerotic RAS who were randomly assigned to either medical therapy alone vs medical therapy plus revascularization (most with PTA with stents). 59% had stenosis greater than 70% and 60% had baseline crt greater than 1.7 After 3 years of follow up, there was no significant difference in rate of progression of renal impairment, similar rates of renal events including new onset acute renal failure, initiation of dialysis and nephrectomy and death.  Even major CVD events and deaths were similar. Dworkin LD et al. NEJM 2009;361:1972 Modrall et al. J Vasc surgery 2008;48:317 Wheatley et al. NEJM 2009:361:1953. Bax e tal. Ann Intern Med 2009;150:840.
Data on Surgery? The stuff you care about? There are no randomized trials comparing surgery to anything! Observational studies suggest success rates of 85-90%  Procedures: Aorto renal bypass most common Ileorenal and splenorenal and hepatorenal as well used
ACC/AHA Surgery is recommended in patients with atheroscloerotic RAS who have clinical indications for revascularization, particularly if they have multiple small renal arteries, early primary branching of the main renal artery or require aortic re construction near the renal arteries for other indications like aneurysms, arteritis)
Summary Mechanism Prevalence Diagnosis Treatment Know about it, try to manage it, call us for help when needed! We are always available!
What an Urologist needs to know? What is my role in knowing all the medical management of reno vascular disease? What does it matter to me? I don’t treat Hypertension Lets ask these questions again at the end of the talk!
 
THANK YOU

Reno vascular Hypertension

  • 1.
    Kenar D Jhaveri,MD, FASN Asst Prof of Medicine Division of Kidney Diseases and Hypertension North Shore/LIJ Health Systems Hofstra School of Medicine www.nephronpower.com www.onlinetransplantcenter.blogspot.com 8/3/2010 “ Reno-vascular - hypertension”
  • 2.
    What an Urologistneeds to know? What is my role in knowing all the medical management of reno vascular disease? What does it matter to me? I don’t treat Hypertension Lets ask these questions again at the end of the talk!
  • 3.
    FACT Only 34%of people who have Essential HTN have good blood pressure control in the USA .
  • 4.
    FACT The term“Essential” was coined at a time when high BP was thought to be required (essential) to surmount the established vascular disease in order to achieve target organ perfusion. Hence, in those days, it was discouraged to treat HTN as vascular disease was thought to have preceded HTN. It was not till 1960 when everyone realized that HTN was not really “essential”
  • 5.
  • 6.
    Causes of 2nd HTN Obstructive Sleep Apnea Renal Disease Renovascular Disease Pregnancy Primary aldosteronism Pheochromocytoma Cushing’s Syndrome Thyroid Disease Primary Hyperparathyroidism Coarctation of Aorta Acromegaly Drug Induced Drug Related
  • 7.
    Hypertension (let’s think)lets connect this concept! Catecholamine Fluid overload High renin Hypertension Increased nor epinephrine Volume ESRD RENAL ARTERY STENOSIS Pheochromocytoma
  • 8.
  • 9.
    Case 1 A32 y old male comes in with hypertension, acute kidney injury, hematuria and proteinuria. He is diagnosed with IgA Nephropathy. His BP is 156/89. What is the cause of his HTN? A Renal Disease B Reno Vascular Disease C Renal Atherosclerotic disease D Renal Artery Stenosis
  • 10.
    Renal disease canlead to HTN Anytime you have a patient with INTRINSIC Renal disease  that can cause Hypertension May not need to look for another cause WHAT DO YOU Kidneys do if they can’t get rid of all that fluid that they are supposed to get rid off? ???? VOLUME VOLUME VOLUME mediated!!! *** some renal diseases can lead to a renin mediated HTN component.
  • 11.
  • 12.
    Case 1A justfor you! A 67 y old male with lymphoma comes to the ER since he has not urinated in 2 days and feels weak. His Crt is 5 and K is 5.7. A renal US shows severe bilateral obstruction. His Blood pressure is 178/78. His HTN is from ? A Reno vascular disease B Intrinsic Renal Disease C Obstructive Renal Disease D Who cares?
  • 13.
    Urinary Tract Obstructionand Reflux and HYPERTENSION Vesico ureteric reflux is seen in 2% of children and can lead to chronic Hypertension, renal scarring and ESRD ( this is renal parenchymal disease) Unilateral or Bilateral Obstruction can lead to HTN. In rat models, when you obstruct the ureters or urethra, RENIN is activated and lead to HTN. Other mechanism could be chronic obstruction leading to parenchymal renal damage  leading to fluid mediated HTN. Relief of obstruction can lead to resolution of hypertension. YOU ACTUALLY CAN TREAT THIS without MEDICATION, just one device--- FOLEY/ STENT or Nephrostomy Tubes! Berka et al. J Hypertens 1994;12:735-743 Rule et al. Ann Inter Medicine 2004:141:929-37.
  • 14.
    Case 2 A67 y old male presents to the ER with his third episode of pulmonary edema in the last few months. He has known coronary artery disease with multiple stents in his heart. His SBP at presentation is 178/90 and HR is 89. On examination, he has bilateral crackles and no specific bruits are heard on his abdomen. His medications : “ I don’t remember, call my pharmacy?” The ER gets a chest CT to rule out Pulmonary embolism and notes severe stenosis in the Right renal artery?
  • 15.
    The Hypertension hereis from? A Renal Disease B Reno Vascular Disease C Renal Atherosclerotic disease D Renal Artery Stenosis
  • 16.
    Case 3 A34 y old female with no past medical history presents with sudden onset hypertension 156/78 and Renal US shows renal artery stenosis bilaterally? A Renal Disease B Reno Vascular Disease C Renal Atherosclerotic disease D Renal Artery Stenosis
  • 17.
    Lets take itfrom the start L. Gabriel Navar and L. Lee Hamm
  • 18.
  • 19.
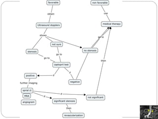
    Concept map ofrenal ischemia
  • 20.
  • 21.
    Can you tellthe difference? Sometimes you cannot tell the difference between a PLAQUE related renal artery stenosis vs. Just a RENAL ARTERY STENOSIS from another cause!
  • 22.
    KIDNEY IS NOTSEEING OXYGEN!!! Reno vascular HTN = hypertension due to RENAL ANGINA OR ISCHEMIA! Not all reno vascular disease will lead to renal vascular hypertension. Because the disease is more common then hypertension . Half of normo-tensive patients older than 60 have atherosclerotic lesions in the renal vessels.
  • 23.
    PREVALENCE EPIDEMIOLOGY: 5% OF HTN 2-4 million in US AUTOPSY STUDIES: PATHOLOGY Holley 1964 – 295 consecutive autopsy RAS 27% with HTN 56% without HTN 17% > 70 years old 62% Schwartz 1964 <64 years old 5% 65-74 years old 18% >75 years old 42% Bilateral if present 50%
  • 24.
  • 25.
    Clinical Syndromes HypertensionAbrupt onset after age 55 Worsening BP in patients with mild Hypertension Renal abnormalities Unexplained renal insufficiency in setting of HTN Progressive azotemia in setting of hypertension Azotemia in setting of CAD or PVD Other Flash pulmonary edema ACEI - induced ARF
  • 26.
    ACEI Induced ARF108 pts with suspected RAS Protocol: ACEI followed by diuretics and eventual angiogram End point 20% increase in Creatinine Bilateral Disease (n=72) Severe: >50% stenosis (n=51) Moderate <50% stenosis (n=21) Unilateral disease (n=20) No renal disease (n=15) Van de Ven PJ et al; Kidney Int. 1998 53: 986
  • 27.
    RESULTS (>20% increasein creatinine) 64% ACEI induced ARF 4 days 38% 14 days 45% Only after diuretics 17% 100% with severe (>50%) bilateral disease 15% normals CONCLUSIONS 100% sensitivity for bilateral disease 70% specificity Van de Ven PJ et al; Kidney Int. 1998 53: 986
  • 28.
    Diagnosis Renin StudiesRenal vein renin studies abandoned because of high cost and complexity and lack of specificity ACEI-stimulated PRA Captopril Renal Scan Sensitivity 73%, Specificity 90% Decreased sensitivity/specificity if poor renal function Decreased sensitivity if bilateral RAS
  • 29.
  • 30.
    Diagnosis Ultrasound andDuplex Doppler Size difference greater than 1.5cm implies unilateral renal disease. Velicometry provides measurements of maximal blood flow velocity in the renal arteries relative to the aorta. An increase of greater than 3-fold in one renal artery detects renal artery stenosis. A resistive index and be calculated from the rate of rise of flow over the aorta and within the arcuate vessels of the kidney. An abnormal index implies increased vascular resistance which, in the context of renovascular disease, likely reflects irreversible vascular changes in the kidney. Sensitivity and specificity reported 70-90% depends on institution
  • 31.
    MRA Sensitivity 100% Specificity 65% False Positives
  • 32.
    Angiogram Greater than70% stenosis with pressure gradient >30mmHg
  • 33.
  • 34.
    Natural History 220subjects referred for HTN and/or CKD Age 68 HTN 95% Creatinine 1.5mg/dl Patients who were not revascularization candidates Renal duplex scanning every 6 months. Caps, et al, Circulation. 1998;98:2866-2872
  • 35.
    Caps, et al,Circulation. 1998;98:2866-2872
  • 36.
    RESULTS Risk FactorRR P SBP 160 mm Hg 2.1 0.006 Diabetes mellitus 2.0 0.009 High-grade ipsilateral ARAS 1.9 0.004 High-grade contralateral ARAS 1.7 0.04 High-grade, 60% stenosis or occlusion. Progression 31% overall Risk Factors for Progression Caps, et al, Circulation. 1998;98:2866-2872
  • 37.
    Survival Probability <75%RAS >75% RAS Conlon PJ et al, Kidney Int 2001 60: 1490-1497
  • 38.
    SUMMARY Atherosclerotic renalartery disease is prevalent among patients older than 50 with co morbid conditions, including hypertension and extra renal atherosclerotic vascular disease. Atherosclerotic stenosis of the renal arteries, when high grade, has a high likelihood of progressing over a 2-year period. Progression is marked by deleterious changes in renal function as well as excessive mortality.
  • 39.
    Renal functional abnormalitiesare related to the extent of renal parencymal injury more than the degree of RAS
  • 40.
    Medical therapy AngioplastySurgery Treatment
  • 41.
    Medical therapy ACEI, captopril most effective and most studied Use in solitary kidneys or b/l renal artery stenosis questioned? CCB next in line ( especially post kidney transplant patients)
  • 42.
    Again, why doI need to know this? You are the UROLOGIST about to operate on a donor nephrectomy and you just noticed that in your evaluation, the blood pressure of this 23 y old male is 145/99 and you wonder if you should consider taking this kidney out or not? Basic knowledge of Hypertension and reno-vascular HTN will be very useful and will save you a lot of agony and time. A lot of urologists become donor Surgeons and many recipient surgeons as well. Knowledge of Transplant related RENAL ARTERY STENOSIS is also important.
  • 43.
    Angioplasty First reportin 1978. Widespread use of it in the 90s and early 2000s High rate of re stenosis with balloon angioplasty led to increase use of stents especially with Atherosclerotic disease ostial lesions; even in the post transplant setting Bruno et al. Transplantation 2003;76:147-153 Zeller et al. Circulation 2003;108:2244-2249.
  • 44.
    Surgery Overall resultswhen compared to technically successful angioplasty is comparable Post op mortality is usually higher about 5% in the first month Arteritis  surgery is usually better and only option. Nephrectomy  has been used in refractory hypertension and in atrophic non functioning kidney but still causing renin mediated HTN. Aurell et al, Nephron 1997;75:373-383. Cherr et al, J Vasc Surg 2002;35:236-245 Weaver et al, J Vasc Surg 2004;39:749-757.
  • 45.
    Factors indicative ofresponse to re vascularization for atherosclerotic disease
  • 46.
  • 47.
    Is the Stenosisthe Problem HEART KIDNEY
  • 48.
    OVERALL DATA? Overallreview of medical literature:- 50% of patents with Reno vascular disease have NO change in renal function while 25% improve and 25% lose renal function. Textor et al. Ann Intern Med 1985;102:308 Textor et al. JASN 2004;15:1974.
  • 49.
    PTA vs PTA+ stents PTA alone without stenting had been used primarily for non ostial lesions : success rate 35-50%. Now most performed with stents: Review of 14 studies of renal artery stent placement in 678 patients and 10 studies of renal PTA alone in 644 patients with both Stenting was associated with a significant lowering of restenosis rate than PTA alone ( follow up 30 months) Leertouwer et al. Radiology 2000;216:78.
  • 50.
    Medical Therapy vsPTA+ stents? Which one to pick???? Drastic Trial to ASTRAL Trial Journey well travelled! We have answers now!
  • 51.
    Treatment and HTNDRASTIC Trial NEJM 2000 106 patients with known RAS HTN creatinine <2.3 Randomized to medical or interventional treatment Angioplasty Pre treatment Medical Pre treatment Angioplasty Post treatment Medical Post treatment BP 179/104 180/103 169/99 176/101 Creatinine 1.2 1.3 1.2 1.2 No. Meds 2 2 1.9 2.5
  • 52.
    Survival: Cleveland ClinicUzzo et al; Transplantation Proceedings 34 2002 RANDOMIZED 27 medical vs 25 surgical
  • 53.
    Pre ASTRAL era!PCA with STENTING is reasonable in patients who have progressive kidney disease associated with bilateral renal artery stenosis or renal artery stenosis in a solitary functioning kidney ACC/AHA
  • 54.
    ASTRAL TRIAL Largesttrial to date 806 patients with either unilateral or bilateral atherosclerotic RAS who were randomly assigned to either medical therapy alone vs medical therapy plus revascularization (most with PTA with stents). 59% had stenosis greater than 70% and 60% had baseline crt greater than 1.7 After 3 years of follow up, there was no significant difference in rate of progression of renal impairment, similar rates of renal events including new onset acute renal failure, initiation of dialysis and nephrectomy and death. Even major CVD events and deaths were similar. Dworkin LD et al. NEJM 2009;361:1972 Modrall et al. J Vasc surgery 2008;48:317 Wheatley et al. NEJM 2009:361:1953. Bax e tal. Ann Intern Med 2009;150:840.
  • 55.
    Data on Surgery?The stuff you care about? There are no randomized trials comparing surgery to anything! Observational studies suggest success rates of 85-90% Procedures: Aorto renal bypass most common Ileorenal and splenorenal and hepatorenal as well used
  • 56.
    ACC/AHA Surgery isrecommended in patients with atheroscloerotic RAS who have clinical indications for revascularization, particularly if they have multiple small renal arteries, early primary branching of the main renal artery or require aortic re construction near the renal arteries for other indications like aneurysms, arteritis)
  • 57.
    Summary Mechanism PrevalenceDiagnosis Treatment Know about it, try to manage it, call us for help when needed! We are always available!
  • 58.
    What an Urologistneeds to know? What is my role in knowing all the medical management of reno vascular disease? What does it matter to me? I don’t treat Hypertension Lets ask these questions again at the end of the talk!
  • 59.
  • 60.

Editor's Notes

  • #26 Flash pulm edema due to diastolic dysfunction due to htn/ras and fluid overload due to B RAS
  • #27 108 patients with suspected RAS and gave ACE watched creatinine and then later angiography
  • #28 &gt;50% severe
  • #30 B after captopril with L RAS Following a bolus IV injection of an agent such as MAG3 that is secreated by the proximal tubule of the kidney, there is an increase in counts over the kidney reflecting arrival of the marker at the kidney, uptake into proximal tubule cells and secretion into tubular fluid. The peak Tmax is followed by an exponential decline as more tracer is eliminated into the urine than is concentrated in proximal tubules or secreted into the tubular lumen. The effect of an ACEI on a kidney downstream from a functional stenosis is to delay the time to maximum appearance and to delay the washout phase leading to an increase in RCA.
  • #32 Gadolinium-enhanced MRA Sensitivities 100% Specificity 97%
  • #33 Angiogram Gold standard. RAS &gt;70% with pressure gradient greater than 30mmHg.
  • #36 At baseline 19% normal, 33% &lt;60, 48% &gt;60
  • #38 3987 drive by shootings
  • #40 Bottom line baseline abnormalities in renal function are related to extent of renal parencymal injury more than to degree of RAS
  • #41 HTN CKD Survival
  • #48 Is the stenosis the problem The degree of stenosis should correlate with the clinical sequale Heart and Kidney are different. Hyperfiltration. Urine is work. Blood is food. Is it protective?
  • #52 Emma no difference in bp but 1 less medication