[NameRedacted] “Phoenix”

Strategy Paper
Board Meeting XX.XX.20XX
Purpose of this paper
• To analyse current strategic position of
[NameRedacted]
• To provide ideas for the future direction
of the organisation
Current position
Based on current trends [NameRedacted] will achieve XXm in sales this year;
X.Xm under target!
0'000
2'000'000
4'000'000
6'000'000
8'000'000
10'000'000
12'000'000
April June August October December February
Budget Actual Projected
Not actual data
Current position
Xm less than last year.
0m
5m
10m
15m
20m
25m
30m
35m
05 06 07 08 09 10 11 12 13 14
Not actual data
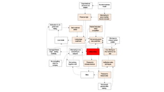
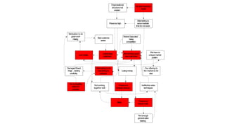
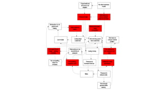
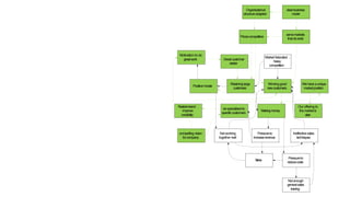
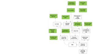
Cause
Can we identify the cause of [NameRedacted]
business decline?
Based on my research, the following
interconnected causes exist:
Lowmorale
Badcustomer
service
Ineffectivesales
techniques
Notenough
generalsales
training
Losinglarge
customers
Not working
together well
DamagedBrand
Image , lacking
credibility
MarketSaturated ,
heavy
competition
Organisational
structure not
adapted
Pricestoohigh
Nocompelling
vision for
company
Motivation to do
great work
missing
Our offering to
the market is not
clear
Wehaveno
unique market
position
Not winning good
newcustomers
Attempting to be
everything to
everyone
Noclearbusiness
model
Attempting to
servemarkets
that do not exist
Losingmoney
Pressureto
reducecosts
Pressureto
increaserevenue
Stress
Lowmorale
Badcustomer
service
Ineffectivesales
techniques
Notenough
generalsales
training
Losinglarge
customers
Not working
together well
DamagedBrand
Image , lacking
credibility
MarketSaturated ,
heavy
competition
Organisational
structure not
adapted
Pricestoohigh
Nocompelling
vision for
company
Motivation to do
great work
missing
Our offering to
the market is not
clear
Wehaveno
unique market
position
Not winning good
newcustomers
Attempting to be
everything to
everyone
Noclearbusiness
model
Attempting to
servemarkets
that do not exist
Losingmoney
Pressureto
reducecosts
Pressureto
increaserevenue
Stress
Lowmorale
Badcustomer
service
Ineffectivesales
techniques
Notenough
generalsales
training
Losinglarge
customers
Not working
together well
DamagedBrand
Image , lacking
credibility
MarketSaturated ,
heavy
competition
Organisational
structure not
adapted
Pricestoohigh
Nocompelling
vision for
company
Motivation to do
great work
missing
Our offering to
the market is not
clear
Wehaveno
unique market
position
Not winning good
newcustomers
Attempting to be
everything to
everyone
Noclearbusiness
model
Attempting to
servemarkets
that do not exist
Losingmoney
Pressureto
reducecosts
Pressureto
increaserevenue
Stress
Lowmorale
Badcustomer
service
Ineffectivesales
techniques
Notenough
generalsales
training
Losinglarge
customers
Not working
together well
DamagedBrand
Image , lacking
credibility
MarketSaturated ,
heavy
competition
Organisational
structure not
adapted
Pricestoohigh
Nocompelling
vision for
company
Motivation to do
great work
missing
Our offering to
the market is not
clear
Wehaveno
unique market
position
Not winning good
newcustomers
Attempting to be
everything to
everyone
Noclearbusiness
model
Attempting to
servemarkets
that do not exist
Losingmoney
Pressureto
reducecosts
Pressureto
increaserevenue
Stress
Lowmorale
Badcustomer
service
Ineffectivesales
techniques
Notenough
generalsales
training
Losinglarge
customers
Not working
together well
DamagedBrand
Image , lacking
credibility
MarketSaturated ,
heavy
competition
Organisational
structure not
adapted
Pricestoohigh
Nocompelling
vision for
company
Motivation to do
great work
missing
Our offering to
the market is not
clear
Wehaveno
unique market
position
Not winning good
newcustomers
Attempting to be
everything to
everyone
Noclearbusiness
model
Attempting to
servemarkets
that do not exist
Losingmoney
Pressureto
reducecosts
Pressureto
increaserevenue
Stress
Lowmorale
Badcustomer
service
Ineffectivesales
techniques
Notenough
generalsales
training
Losinglarge
customers
Not working
together well
DamagedBrand
Image , lacking
credibility
MarketSaturated ,
heavy
competition
Organisational
structure not
adapted
Pricestoohigh
Nocompelling
vision for
company
Motivation to do
great work
missing
Our offering to
the market is not
clear
Wehaveno
unique market
position
Not winning good
newcustomers
Attempting to be
everything to
everyone
Noclearbusiness
model
Attempting to
servemarkets
that do not exist
Losingmoney
Pressureto
reducecosts
Pressureto
increaserevenue
Stress
Lowmorale
Badcustomer
service
Ineffectivesales
techniques
Notenough
generalsales
training
Losinglarge
customers
Not working
together well
DamagedBrand
Image , lacking
credibility
MarketSaturated ,
heavy
competition
Organisational
structure not
adapted
Pricestoohigh
Nocompelling
vision for
company
Motivation to do
great work
missing
Our offering to
the market is not
clear
Wehaveno
unique market
position
Not winning good
newcustomers
Attempting to be
everything to
everyone
Noclearbusiness
model
Attempting to
servemarkets
that do not exist
Losingmoney
Pressureto
reducecosts
Pressureto
increaserevenue
Stress
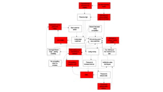
Pilots might call this
a graveyard spiral
This is an accidental
maneouver in low
visibility that is
difficult to recover
from because the
intuitive response
(pulling up), increases
the problem.
Lowmorale
Badcustomer
service
Ineffectivesales
techniques
Notenough
generalsales
training
Losinglarge
customers
Not working
together well
DamagedBrand
Image , lacking
credibility
MarketSaturated ,
heavy
competition
Organisational
structure not
adapted
Pricestoohigh
Nocompelling
vision for
company
Motivation to do
great work
missing
Our offering to
the market is not
clear
Wehaveno
unique market
position
Not winning good
newcustomers
Attempting to be
everything to
everyone
Noclearbusiness
model
Attempting to
servemarkets
that do not exist
Losingmoney
Pressureto
reducecosts
Pressureto
increaserevenue
Stress
Rather than
attempting to
solve the biggest
problem, you must
solve the most
root problem. The
one that is not
caused by any of
the others.
Lowmorale
Badcustomer
service
Ineffectivesales
techniques
Notenough
generalsales
training
Losinglarge
customers
Not working
together well
DamagedBrand
Image , lacking
credibility
MarketSaturated ,
heavy
competition
Organisational
structure not
adapted
Pricestoohigh
compelling vision
forcompany
Motivation to do
great work
missing
Our offering to
the market is not
clear
Wehaveno
unique market
position
Not winning good
newcustomers
Attempting to be
everything to
everyone
clearbusiness
model
Attempting to
servemarkets
that do not exist
Losingmoney
Pressureto
reducecosts
Pressureto
increaserevenue
Stress
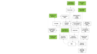
Solving these
problems will
create positive
domino effect,
making it easier to
turn the business
around.
Lowmorale
Badcustomer
service
Ineffectivesales
techniques
Notenough
generalsales
training
Losinglarge
customers
Not working
together well
DamagedBrand
Image , lacking
credibility
MarketSaturated ,
heavy
competition
Organisational
structureadapted
Pricestoohigh
compelling vision
forcompany
Motivation to do
greatwork
Our offering to
the market is not
clear
Wehaveno
unique market
position
Not winning good
newcustomers
bespecialisedto
specificcustomers
clearbusiness
model
servemarkets
thatdoexist
Losingmoney
Pressureto
reducecosts
Pressureto
increaserevenue
Stress
Lowmorale
Greatcustomer
service
Ineffectivesales
techniques
Notenough
generalsales
training
Losinglarge
customers
Not working
together well
Restorebrand ,
improve
credibility
MarketSaturated ,
heavy
competition
Organisational
structureadapted
Pricescompetitive
compelling vision
forcompany
Motivation to do
greatwork
Our offering to
the market is not
clear
Wehaveaunique
marketposition
Winning good
newcustomers
bespecialisedto
specificcustomers
clearbusiness
model
servemarkets
thatdoexist
Losingmoney
Pressureto
reducecosts
Pressureto
increaserevenue
Stress
Positivemorale
Greatcustomer
service
Ineffectivesales
techniques
Notenough
generalsales
training
Retaininglarge
customers
Not working
together well
Restorebrand ,
improve
credibility
MarketSaturated ,
heavy
competition
Organisational
structureadapted
Pricescompetitive
compelling vision
forcompany
Motivation to do
greatwork
Our offering to
themarketis
clear
Wehaveaunique
marketposition
Winning good
newcustomers
bespecialisedto
specificcustomers
clearbusiness
model
servemarkets
thatdoexist
Makingmoney
Pressureto
reducecosts
Pressureto
increaserevenue
Stress
Positivemorale
Greatcustomer
service
Ineffectivesales
techniques
Notenough
generalsales
training
Retaininglarge
customers
Working together
well
Restorebrand ,
improve
credibility
MarketSaturated ,
heavy
competition
Organisational
structureadapted
Pricescompetitive
compelling vision
forcompany
Motivation to do
greatwork
Our offering to
themarketis
clear
Wehaveaunique
marketposition
Winning good
newcustomers
bespecialisedto
specificcustomers
clearbusiness
model
servemarkets
thatdoexist
Makingmoney
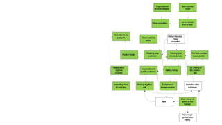
More money to
spendonthe
business
Excitementto
increaserevenue
Stress
Positivemorale
Greatcustomer
service
Greatsales
techniques
Lots of stimulating
salestraining
Retaininglarge
customers
Working together
well
Restorebrand ,
improve
credibility
MarketSaturated ,
heavy
competition
Organisational
structureadapted
Pricescompetitive
compelling vision
forcompany
Motivation to do
greatwork
Our offering to
themarketis
clear
Wehaveaunique
marketposition
Winning good
newcustomers
bespecialisedto
specificcustomers
clearbusiness
model
servemarkets
thatdoexist
Makingmoney
More money to
spendonthe
business
Excitementto
increaserevenue
Energised
Positivemorale
Greatcustomer
service
Greatsales
techniques
Lots of stimulating
salestraining
Retaininglarge
customers
Working together
well
Restorebrand ,
improve
credibility
MarketSaturated ,
weenjoyhealthy
competition
Organisational
structureadapted
Pricescompetitive
compelling vision
forcompany
Motivation to do
greatwork
Our offering to
themarketis
clear
Wehaveaunique
marketposition
Winning good
newcustomers
bespecialisedto
specificcustomers
clearbusiness
model
servemarkets
thatdoexist
Makingmoney
More money to
spendonthe
business
Excitementto
increaserevenue
Energised
Compelling Vision
[NameRedacted] is the best [typeof
business] in [market].
We work with people that provide [ourproductsandservices] to
[theenduser], to make sure [corevalueproposition].
Get to know us.
Once upon a time, [oldstory].
[Expositionofoldstory,descriptionsofrealitythen].
Since then [historysummarised.Whathashappenedsincethebusinessstartedthathas
reshapedtheworld.Fillertext,tofillupthespace.Morefiller.Alittlebitmore.].
Today, [descriptionofthecurrentreality,whathasdominatedattheexpenseofthe
business.Somefillerspace,tofilluptheextraspaceinthisline.].
But [whythebusinessisstillrelevant.Howalackoffocusontheindustrythebusinessisin
hascreatednewopportunitiestoservepeopleinatotallynewway.Descriptionofhow
importanttheproductsandservicesareeveniftheyarenolongersexy.].
That's why, [thenewdirectionthebusinessistaking.Alengthydescriptionofhowweadd
significantvaluetocustomersthatallowsthemtodothesexythingsintheirbusinessthat
generateslargeamountofvalue.Withoutthisbusiness,thecustomerscouldn’tdoanything.
Mostothercompaniesthatdowhatthisbusinessdoes,domanyotherthingsbesides,insteadof
tryingtospreadoutlikethem,thisbusinesscoulddoubledownandbecometheabsolutebestat
whatitdoes].
Infographics of Business Strategy
Infographics of Business Strategy
Infographics of Business Strategy
Infographics of Business Strategy
Compelling Vision
[NameRedacted] is the best [typeof
business] in [market].
We work with people that provide [ourproductsandservices] to
[theenduser], to make sure [corevalueproposition].
Get to know us.
Ineffective Implementation: Top Down
One person writes the
vision for the organisation
Board approves new vision
Team is informed of new
vision
Nobody finds the vision
compelling
Effective Implementation: Bottom Up

Example: Appreciative Inquiry
Design
• Determine what should be
• Create a strategy based on input
and gather feedback, iterate.
Discover
• Appreciate what is
• Interview colleagues to
determine what we are best at
Dream
• Imagine what could be
• Lead positive workshop to
play with what could be
Destiny
• Create what will be
• Symbolically commit entire team to
strategy and adopt execution plans
Clear Business Model
Value proposition: [abcdefghijklmnopqrstuvwxyzabcdefghijklmnopqrstuvwxyzabcdefghijklmnopqrstuvwxyz]
Customers: [abcdefghijklmnopqrstuvwxyzabcdefghijklmnopqrstuvwxyzabcdefghijklmnopqrstuvwxyz]
Channel: [abcdefghijklmnopqrstuvwxyzabcdefghijklmnopqrstuvwxyzabcdefghijklmnopqrstuvwxyz]
Customer relationship: [abcdefghijklmnopqrstuvwxyzabcdefghijklmnopqrstuvwxyzabcdefghijklmnopqrstuvwxyz]
Revenue: [abcdefghijklmnopqrstuvwxyzabcdefghijklmnopqrstuvwxyzabcdefghijklmnopqrstuvwxyz]
Costs: [abcdefghijklmnopqrstuvwxyzabcdefghijklmnopqrstuvwxyzabcdefghijklmnopqrstuvwxyz]
Key resources: [abcdefghijklmnopqrstuvwxyzabcdefghijklmnopqrstuvwxyzabcdefghijklmnopqrstuvwxyz]
Key activities: [abcdefghijklmnopqrstuvwxyzabcdefghijklmnopqrstuvwxyzabcdefghijklmnopqrstuvwxyz]
Key partners: [abcdefghijklmnopqrstuvwxyzabcdefghijklmnopqrstuvwxyzabcdefghijklmnopqrstuvwxyz]
Clear Business Model
On the next two slides I have [abcdefghijklmnopqrstuvwxyzabcdefghijklmnopqrstuvwxyz
abcdefghijklmnopqrstuvwxyz][abcdefghijklmnopqrstuvwxyzabcdefghijklmnopqrstuvwxyzabcdefghijklmnopqrstuvwxyz]
[abcdefghijklmnopqrstuvwxyzabcdefghijklmnopqrstuvwxyzabcdefghijklmnopqrstuvwxyz][abcdefghijklmnopqrstuvwxyz
abcdefghijklmnopqrstuvwxyzabcdefghijklmnopqrstuvwxyz][abcdefghijklmnopqrstuvwxyzabcdefghijklmnopqrstuvwxyz
abcdefghijklmnopqrstuvwxyz][abcdefghijklmnopqrstuvwxyzabcdefghijklmnopqrstuvwxyzabcdefghijklmnopqrstuvwxyz]
[abcdefghijklmnopqrstuvwxyzabcdefghijklmnopqrstuvwxyzabcdefghijklmnopqrstuvwxyz][abcdefghijklmnopqrstuvwxyz
abcdefghijklmnopqrstuvwxyzabcdefghijklmnopqrstuvwxyz][abcdefghijklmnopqrstuvwxyzabcdefghijklmnopqrstuvwxyz
abcdefghijklmnopqrstuvwxyz][abcdefghijklmnopqrstuvwxyzabcdefghijklmnopqrstuvwxyzabcdefghijklmnopqrstuvwxyz]
[abcdefghijklmnopqrstuvwxyzabcdefghijklmnopqrstuvwxyzabcdefghijklmnopqrstuvwxyz][abcdefghijklmnopqrstuvwxyz
abcdefghijklmnopqrstuvwxyzabcdefghijklmnopqrstuvwxyz]
Infographics for Market Strategy
Infographics for Market Strategy
Next Steps
[abcdefghijklmnopqrstuvwxyzabcdefghijklmnopqrstuvwxyzabcdefghijkl
mnopqrstuvwxyzabcdefghijklmnopqrstuvwxyzabcdefghijklmnopqrstuvwxyz
abcdefghijklmnopqrstuvwxyzabcdefghijklmnopqrstuvwxyzabcdefghijkl
mnopqrstuvwxyzabcdefghijklmnopqrstuvwxyzabcdefghijklmnopqrstuvwxyz
abcdefghijklmnopqrstuvwxyzabcdefghijklmnopqrstuvwxyzabcdefghijkl
mnopqrstuvwxyzabcdefghijklmnopqrstuvwxyzabcdefghijkl
mnopqrstuvwxyz]
Infographic
What might [NameRedacted] look like over the
next few years through this dip?
In Greek mythology, a phoenix is a long-lived
bird that is cyclically regenerated or reborn.
Associated with the sun, a phoenix obtains new
life by arising from the ashes of its predecessor.
Is [NameRedacted] a Phoenix?



Can [NameRedacted] be reborn as
the Number #1 [businesstype] in
[market]?

Real Turnaround Strategy Paper