Lời cám ơn
 Em xin chân thành cám ơn sự dạy dỗ, cùng sự tận tình chỉ bảo của tất cả các thầy
cô trong trường. Những người đã truyền cho học sinh chúng em những bài học, củng như
những kinh nghiệm qúy báu về những kiến thức chuyên môn, và cả nguyên tắc sống. Đó
sẻ là một trong những hành trang cần thiết của chúng em sau khi ra trường và cả ngay khi
đi làm.
 Chúc tất cả các thầy cô của luôn luôn dồi dào sức khoẻ và ngày càng có nhièu kinh
nghiệm quí báu hơn nữa trong công cuộc giảng dạy.
 Em biết bài làm của mình chưa tốt lắm, nhưng vẫn mong quí thầy cô có thể góp ý
để bài làm được tốt hơn. Và tất nhiên trong quá trình làm việc sẻ không tránh khỏi sai sót,
mong quí thầy cô có thể bỏ qua.
Em xin chân thành
cảm ơn! Đà Nẵng, tháng 3 năm 2010
Sinh viên thực hiện:
???
Mục lục:
Phần I: PHÂN TÍCH YÊU CẦU
I. Phân tích yêu cầu
1./ Mục đích:
 Hiện nay, công nghệ thông tin được xem là một ngành mũi nhọn của các quốc gia, đặc
biệt là các quốc gia đang phát triển, tiến hành công nghiệp hóa và hiện đại hoá như nước
ta. Sự bùng nổ thông tin và sự phát triển mạnh mẽ của công nghệ kỹ thuật số, yêu cầu
muốn phát triển thì phải tin học hoá tất cả các ngành, các lĩnh vực.
 Do vậy mà trong việc phát triển phần mềm, sự đòi hỏi không chỉ là sự chính xác, xử lý
được nhiều nghiệp vụ thực tế mà còn phải đáp ứng các yêu cầu khác như về tốc độ, giao
diện thân thiện, mô hình hoá được thực tế vào máy tính để người sử dụng tiện lợi, quen
thuộc, tính tương thích cao, bảo mật cao (đối với các dữ liệu nhạy cảm),… Các phần mềm
giúp tiết kiệm một lượng lớn thời gian, công sức của con người, và tăng độ chính xác và
hiệu quả trong công việc (nhất là việc sửa lỗi và tự động đồng bộ hoá).
 Ví dụ như việc quản lý điểm số học sinh trong trường trung học cơ sở. Nếu không có
sự hỗ trợ của tin học, việc quản lý này phải cần khá nhiều người, chia thành nhiều khâu,
mới có thể quản lý được toàn bộ hồ sơ học sinh (thông tin, điểm số, học bạ,…), lớp học
(sỉ số, giáo viên chủ nhiệm,…), giáo viên,… cũng như các nghiệp vụ tính điểm trung
bình, xếp loại học lực cho học sinh toàn trường (số lượng học sinh có thể lên đến hàng
ngàn). Các công việc này đòi hỏi nhiều thời gian và công sức, mà sự chính xác và hiệu
quả không cao, vì đa số đều làm bằng thủ công rất ít tự động. Một số nghiệp vụ như tra
cứu, thống kê, và hiệu chỉnh thông tin khá vất vả. Ngoài ra còn có một số khó khăn về vấn
đề lưu trữ khá đồ sộ, dễ bị thất lạc, tốn kém,… Trong khi đó, các nghiệp vụ này hoàn toàn
có thể tin học hoá một cách dễ dàng. Với sự giúp đỡ của tin học, việc quản lý học vụ sẽ
trở nên đơn giản, thuận tiện, nhanh chóng và hiệu quả hơn rất nhiều.
2./ Phạm vi dự án
Dự án được xây dựng cho các trường THCS từ đó phổ biến đến từng khối, từng lớp
học. Nó không chỉ giành riêng cho đối tượng là giáo viên, mà có thể cho các bậc phụ
huynh. Qua đó họ có thể theo dõi dược kết quả học tập của con em mình như thế nào.
3./ Danh sách các kí hiệu, từ viết tắt.
Danh sách kí hiệu
KHÁI NIỆM KÝ HIỆU Ý NGHĨA
Tác nhân
(Actor)
Một người / nhóm người hoặc một
thiết bị hoặc hệ thống tác động hoặc
thao tác đến chương trình.
Use-case
(“Ca” sử dụng)
Một chuỗi các hành động mà hệ
thống thực hiện mang lại một kết quả
quan sát được đối với actor.
System
(Hệ thống)
Biểu hiện phạm vi của hệ thống. Các
use-case được đặt trong khung hệ
thống.
Lớp
(Class)
Là một sự trừu tượng của các đối
tượng trong thế giới thực.
Boundary class
(Lớp biên)
Nắm giữ sự tương tác giữa phần bên
ngoài với phần bên trong của hệ
thống (giao diện chương trình).
Control class
(Lớp điều
khiển)
Thể hiện trình tự xử lý của hệ thống
trong một hay nhiều use-case.
Entity class
(Lớp thực thể)
Mô hình hóa các thông tin lưu trữ lâu
dài trong hệ thống, nó thường độc
lập với các đối tượng khác ở xung
quanh.
Procedure
(Phương thức)
Là một phương thức của B mà đối
tượng A gọi thực hiện.
Message
(Thông điệp)
Là một thông báo mà B gởi cho A.
II. Mô tả bài toán
1./ Nghiệp vụ:
 Một trường THCS cần quản lý 4 khối lớp:Khối lớp 6, khối lớp 7, khối lớp 8, khối lớp 9
 BAN GIÁM HIỆU có trách nhiệm phân công giáo viên giảng dạy,thay đổi các quy
định .
 GIÁO VIÊN có trách nhiệm quản lý học sinh, nhập điểm học sinh, thống kê kết quả
học kỳ,kết quả cuối năm,in phiếu liên lạc…
2./ Tiêu chuẩn đánh giá:
 Tiêu chuẩn phân loại học lưc:
 Loại GIỎI: ĐTB chung từ 8.0 trở lên, trong đó môn văn hoặc môn toán phải được
8.0 trở lên và không môn nào dưới 6.5.
 Loại KHÁ: ĐTB chung từ 6.5 đến 7.9, trong đó môn văn hoặc môn toán phải được
6.5 trở lên và không môn nào dưới 5.0.
 Loại TRUNG BÌNH: ĐTB chung từ 5.0 đến 6.4, trong đó môn văn hoặc môn toán
phải được 5.0 trở lên và không môn nào dưới 3.5.
 Loại YẾU: ĐTB chung từ 3.5 đến 4.9 và không môn nào dưới 2.0.
 Loại KÉM: những trường hợp còn lại.
 Tiêu chuẩn xét kết quả cuối năm:
 Lên lớp: Học lực và hạnh kiểm từ TRUNG BÌNH trở lên.
 Thi lại: Phải thi lại môn có ĐTB dưới 3.5.
 Rèn luyện trong hè: Học lưc từ TB trở lên, hạnh kiểm YẾU
 Lưu ban: Học sinh bị xét ở lại lớp nếu vi phạm một trong các kết quả sau:
 Học lực KÉM
 Học lưc YẾU và hạnh kiểm YẾU
 Điểm một môn thi lại dưới 3.5
 Kết quả rèn luyện trong hè không đạt
 Tổng số ngày nghỉ vượt quá 45 ngày
3./ Quy định:
 Điểm số được lấy theo thang điểm 10,nếu muốn lấy thang điểm 100 thì phải quy về
thang điểm 10.
 Điểm kiểm tra miệng và 15 phút hệ số 1, điểm kiểm tra 1 tiết hệ số 2, điểm thi học
kỳ hệ số 1.
 Điểm trung bình môn học kỳ 1 hệ số 1, điểm trung bình môn học kỳ 2 hệ số 2.
 Môn văn và môn toán hệ số 2, các môn còn lại hệ số 1.
 Cách thức tính điểm:
o Điểm trung bình kiểm tra: là trung bình cộng của điểm kiểm tra miệng, 15
phút và 1 tiết:
o Điểm trung bình môn học kỳ: là trung bình cộng của điểm thi học kỳ và
điểm trung bình kiểm tra:
o Điểm trung bình môn cả năm: là trung bình cộng của điểm trung bình môn
học kỳ 1 và điểm trung bình môn học kỳ 2:
 Điểm trung bình chung các môn học kỳ: là trung bình cộng của điểm
trung bình môn học kỳ (ĐTBMHK) của tất cả các môn nhân với hệ
số (a, b,…) của từng môn:
 Điểm trung bình chung các môn cả năm: là trung bình cộng của điểm
trung bình chung các môn học kỳ 1 (ĐTBCMHK1) và điểm trung
bình chung các môn học kỳ 2 (ĐTBCMHK2):
o Hoặc: Bằng trung bình cộng của điểm trung bình môn cả năm (ĐTBMCN)
của tất cả các môn nhân với hệ số (a, b,…) của từng môn:
 Khoá học: Thông tin lưu trữ: Mã khoá học, tên khoá.
4./ Mô tả chức năng:
a. Hệ thống
b. Danh mục
 Danh mục môn học: Danh mục các môn học của các khối lớp 6,7,8 và 9.
 Danh mục tổ bộ môn: Danh mục các tổ phân công dạy các bộ môn.
c. Quản lý học sinh
 Các công việc đầu năm:
 Khai báo năm học mới: Khai báo năm học mới lưu vào csdl.
 Quy định hệ số môn học: Hiệu trưởng có thể quy định lại hệ số nhân của
các môn học của các khóa.
 Danh sách các lớp: Các lớp được sắp xếp theo niên khóa hiện tại,các lớp
được nằm trong các khối lớp riêng.
 Các công việc học kỳ I:
 Nhập điểm môn học: Nhập điểm các môn học kỳ I cho các lớp. Có các loại
điểm cần lưu trữ: Điểm kiểm tra miệng, kiểm tra 15 phút, kiểm tra 1 tiết 
Điểm trung bình kiểm tra, Điểm thi học kỳ (hệ số 1)  Điểm trung bình môn
học kỳ  Điểm trung bình môn cả năm. Hệ số và thang điểm phải theo quy
định.
 Nhập ngày nghĩ học: Nhập vào học sinh vắng có phép hay không phép
trong ngày.
 Nhập khen thưởng kỷ luật học sinh
 Tính điểm trung bình môn học: Tính điểm trung bình môn học theo từng
lớp.
 Nhập hạnh kiểm
 Xét kết quả học tập: Xuất ra kết quả học tập trong kỳ I của lớp.
 Nhập kết quả học sinh mới chuyển về.
 Các báo cáo của học kỳ I:
• Báo cáo kết quả học kỳ I.
• Danh sách học sinh giỏi và tiên tiến.
• Danh sách học sinh hạnh kiểm yếu.
• Danh sách học sinh học lực yếu.
• Danh sách học sinh bị kỷ luật.
• Danh sách học sinh chuyển lớp.
• Thống kê học tập học kỳ I.
 Các công việc học kỳ II:
 Nhập điểm môn học: Nhập điểm các môn học kỳ II cho các lớp. Có các loại
điểm cần lưu trữ: Điểm kiểm tra miệng, kiểm tra 15 phút, kiểm tra 1 tiết 
Điểm trung bình kiểm tra, Điểm thi học kỳ (hệ số 1)  Điểm trung bình môn
học kỳ  Điểm trung bình môn cả năm. Hệ số và thang điểm phải theo quy
định.
 Nhập ngày nghĩ học: Nhập vào học sinh vắng có phép hay không phép
trong ngày.
 Nhập khen thưởng kỷ luật học sinh
 Tính điểm trung bình môn học: Tính điểm trung bình môn học theo từng
lớp.
 Nhập hạnh kiểm
 Xét kết quả học tập: Xuất ra kết quả học tập trong kỳ II của lớp.
 Nhập kết quả học sinh mới chuyển về.
 Các báo cáo của học kỳ II:
• Báo cáo kết quả học kỳ I.
• Danh sách học sinh giỏi và tiên tiến.
• Danh sách học sinh hạnh kiểm yếu.
• Danh sách học sinh học lực yếu.
• Danh sách học sinh bị kỷ luật.
• Danh sách học sinh chuyển lớp.
• Thống kê học tập học kỳ I.
 Các công việc cuối kỳ:
 Nhập hạnh kiểm cả năm.
 Xét kết quả năm học.
 Bảng tổng kết chi tiết năm học.
 Các báo cáo.
 Quản lý thi lại và rèn luyện hạnh kiểm.
 Các báo cáo kết thúc năm học.
 Quản lý danh sách học sinh:
 Cập nhật hồ sơ học sinh: Thêm mới học sinh hoặc chỉnh sửa các thông tin
học sinh. Thông tin học sinh gồm có: Mã học sinh, Tên học sinh, Giới tính,
Ngày sinh, Nơi sinh, Dân tộc, Tôn giáo, Họ tên Cha, nghề nghiệp Cha, Họ
tên Mẹ, Nghề nghiệp Mẹ.
 Học sinh chuyển lớp: Chứa thông tin các học sinh đã chuyển lớp.
 Học sinh chuyển trường: Danh sách các học sinh đã chuyển trường.
 Học sinh bị đuổi học.
 Học sinh bỏ học.
 Công cụ:
 In thẻ học sinh.
 In sổ điểm cá nhân.
 In học bạ.
 Tìm kiếm học sinh.
d. Quản lý giáo viên
 Danh mục tổ bộ môn: Danh mục các bộ môn.
 Nhập danh sách giáo viên: Thông tin lưu trữ: Mã Giáo viên, tên giáo viên, Địa chỉ,
Điện thoại, Chuyên môn giảng dạy
 In danh sách giáo viên.
 Thống kê.
e. Quản lý thi cử
 Quản lý thi học kỳ.
 Quản lý thi lại và rèn luyện hạnh kiểm.
f. Trợ giúp
III. Các yêu cầu giao tiếp:
1./Giao diện người sử dụng:
 Yêu cầu thể hiện dược chức năng chính của dự án quản lí học sinh
 Biết kết hợp màu sắc, để tạo ra giao diện dể nhìn, tạo sự thân thiện đối với người dùng
2./Giao tiếp phần mềm:
 Yêu cầu máy tính có cài đặt Microsoft SQL Server 2005 nhằm kết nối cơ sở dữ liệu
cho bài toán
 Microsoft Visual Studio 2008 để xây dựng giao diện và viết code cho bài toán
Phần II: PHÂN TÍCH HỆ THỐNG
I. Xây dựng sơ đồ usecase
 Khái niệm về tác nhân: đóng vai trò là một người sứ dụng hoặc một thực thể bên
ngoài tương tác với hệ thống
 Usecase miêu tả quan hệ giữa các tác nhân và các ca sử dụng của một hệ thống
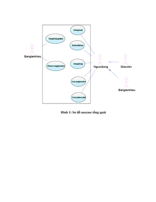
1./Usecase tổng quát:
 Chỉ sự tương tác của tất cả các tác nhân bên ngoài hệ thống với hệ thống quản lí
học sinh trung học phổ thông. Nó tương đương với sơ đồ môi trường trong phân tích hệ
thống thông tin hướng cấu trúc
Hình 1: Sơ đồ usecase tổng quát
2./ Usecase cho actor”Ban giám hiệu”
Hình 2: Sơ đồ usecase cho actor”Ban giám hiệu”
3./ Usecase cho actor “Giáo Viên”
Hình 4: Sơ đồ usecase cho actor “Giáo Viên”
II. Sơ đồ chức năng
 Theo sơ đồ usecase ta chỉ có thể nhìn thấy được sự tương tác giữa hệ thống với
môi trường, nhưng chưa hình dung được chức năng của chương trình “Quản Lý
Học Sinh THCS“như thế nào. Sau đây là sơ đò chức năng của chương trình
Hình 5.Sơ đồ chức năng
III. Đặc tả usecase
1./ Đặc tả usecase đăng nhập thành công
Super Usecase
Author Lê An Phong
Date 5/3/2012
Brief
Description
Đăng nhập thành công
Preconditions Hệ thống chưa được đăng nhập
Post-conditions Nếu đăng nhập thành công, ngươid dùng sẽ đăng nhập vào hệ thống.
Ngược lại hệ thống không thay đổi trạng thái
Flow of Events Hành động của tác nhân Hoạt động của hệ thống
1 Mở form login
2 Hiển thị form login, yêu cầu đăng
nhập vào hệ thống
3 Nhập tên đăng nhập và
mật khẩu vào 2 ô textbox.
Nhấn nút “đăng nhập”
4 Kiểm tra thông tin đăng nhập. Nếu
sai thông báo sai thông tin đăng
nhập, yêu cầu nhập lại, ngược lại
thông báo đăng nhập thành công.
5 Lặp lại luồng 3 nếu hệ
thống thông báo lỗi không
hợp lệ
6 Kết thúc Lặp lại luồng 4 với số lần lặp >3 mà
vẫn chưa đăng nhập thành công thì
thông báo người dùng không thể
đăng nhập hệ thống nữa.
2./ Đặc tả usecase tìm kiếm học sinh
Super Usecase
Author Trương Công Khôi
Date 5/3/2012
Brief
Description
Tiềm kiếm học sinh
Preconditions Đã đăng nhập được vào hệ thống
Post-conditions N ếu chức năng thành công, những học sinh thoả mãn điều kiện sẽ
được hiển thị, ngược lại hệ thống không thay đổi trạng thái
Flow of Events Hành động của tác nhân Hoạt động của hệ thống
1 Mở form tìm kiếm học sinh
2 Load form tìm kiếm
3 Chọn tìm kiếm học sinh theo họ
tên, nơi sinh, dân tộc hay tôn
giáo. Nhập thông tin theo mục
đã chọn. Nhấn nút tìm kiếm
4 Tìm kiếm thông tin, nếu
thông tin tồn tại trong CSDL
thì load thông tin học sinh lên
DataGrid. Ngược lại thông
báo không tìn thấy thông tin
yêu cầu
3./ Đặc tả usecase tìm kiếm giáo viên
Super Usecase
Author Trương Công Khôi
Date 5/3/2012
Brief
Description
Tìm kiếm giáo viên
Preconditions Đăng nhập thành công vào hệ thống
Post-
conditions
N ếu chức năng thành công, những giáo viên thoả mãn điều kiện sẻ được
hiển thị, ngược lại hệ thống không thay đổi trạng thái
Flow of
Events
Hành động của tác nhân Hành động của hệ thống
1 Mở form tìm kiếm giáo viên
2 Load form tìm kiếm giáo viên
3 Chọn tìm kiếm theo họ và
tên, địa chỉ, hay chuyên môn.
Nhập thông tin tìm kiếm theo
mục. Nhấn nút tìm kiếm
4 Tìm kiếm thông tin, nếu thông tin
tồn tại trong CSDL thì load thông
tin giáo viên ược lại thông báo
không tìn thấy thông tin yêu cầu
4./Thống kê kết quả học tập
Super Usecase
Author Lê An Phong
Date 5/3/2012
Brief Description Thống kê kết quả học tập
Preconditions Đăng nhập thành công
Post-conditions Đưa ra kết quả học tập của học sinh theo yêu cầu
Flow of Events Hành động của tác nhân Hoạt động của hệ thống
1 Mở form thống kê kết quả
học tập
2 Load form thống kê
3 Chọn năm học trong
combobox năm học, học kỳ
trong combobox học kỳ, và
lớp trong combobox lớp.
Nhấn nút xem
4 Load kết quả
5./Đặc tả usecase Phân công giáo viên
a./Thêm giáo viên vào bảng phân công
Super
Usecase
Thêm,sửa,xóa giáo viên vào bảng phân công
Author Trương Công Khôi
Date 5/3/2012
Brief Phân công giáo viên giảng dạy một hoặc nhiều lớp theo đúng chuyên môn
Description của giáo viên đó
Precondition
s
Đăng nhập hệ thống với quyền ban giám hiệu
Post-
conditions
Nếu chức năng thành công thì một hoặc nhiều phân công mới dược thêm
vào danh sách. Ngược lại trạng thái hệ thống không thay đổi
Flow of
Events
Hành động của tác nhân Hoạt động của hệ thống
1 Từ giao diện chính, người
dùng mở form phân công
2 Hiển thị form phân công
3 Nhấn nút thêm,sửa,xóa
4 Yêu cầu nhập thông tin phân công vào
bảng
5 Nhập thông tin phân công
vào record vừa xuất
hiện(Năm học, Lớp,Môn
học, Giáo viên). Nhấn nút
“Lưu”
6 Kiểm tra thông tin phân công giáo
viên. Nếu sai(môn này đã được phân
công), hệ thống yêu cầu nhập lại.
Ngược lại hỏi có muốn lưu hay không?
7 Nhập lại thông tin nếu sai.
Nhấn nút “Lưu”sau khi dã
chỉnh xong
8 Lặp lại luồng 6 khi còn lỗi nhập liệu từ
người dùng
9 Chọn “Yes “nếu muốn
lưu, ngược lại chọn “No”.
1
0
Thêm phân công vào bảng nếu người
dùng chọn “Yes”
6./Đặc tả usecase tiếp nhận học sinh
a./Thêm học sinh
Super
Usecase
Author Trương Công Khôi
Date 5/3/2012
Brief
Description
Thêm,sửa,xóa thông tin học sinh.
Preconditions Đăng nhập vào hệ thống với quyền giáo vụ
Post-
conditions
Nếu chức năng thành công, thông tin một hoặc nhiều học sinh được thêm
vào. Ngược lại trạng thái hệ thống không thay đổi
Flow of
Events
Hành động của tác nhân Hoạt động của hệ thống
1 Từ form chính mở form
quản lí học sinh
2 Hiển thi form học sinh
3 Nhấn nút “Thêm,sửa,xóa”
4 Yêu cầu nhập thông tin học sinh
mới vào
5 Nhập thông tin hcọ sinh
cần thêm. Nhấn nút “Lưu”
6 Kiểm tra ràng buộc về độ tuổi
thaoquy định các trường hợp thông
tin. Nếu có lỗi thì hiện lên thông
báo lỗi, yêu cầu nhập lại. ngược lại
hỏi có muốn lưu hay không?
7 Nhập lại thông tin nếu hập
sai. Nhấn “Lưu:
8 Lặp lại luồng 6 nếu có lỗi xảy ra
9 Chọn nút”Yes”nếu muốn
lưu,ngược lại chọn”No”
1
0
Thêm học sinh vào danh sách nếu
người dùng chọn”Yes”
7./Đăc tả usecase Quản lý điểm
a./Xóa điểm
Super
Usecase
Author Trương Công Khôi
Date 5/3/2012
Brief
Description
Xóa điểm,Thêm Điểm,Sửa Điểm
Precondition
s
Đăng nhập vào hệ thống với quyền giáo viên
Post-
conditions
Nếu chức năng thành công cột điểm của môn được chọ sẻ được xóa.
Ngược lại hệ thống không thay đổi trạng thái
Flow of
Events
Hành động của tác nhân Hoạt động của hệ thống
1 Mở form quản lí điểm
2 Hiển thị form
3 Chọn thông tin liên quan
đến cột điểm cần
xóa,thêm,sửa
4 Hiển thị một danh sách liên quan đến cột
điểm đó
5 Nhấn nút” xóa,thêm,sửa”
6 Thông áo có chắc chắn muốn xóa hay
không?
7 Nhấn “Yes”nếu muốn
xóa, ngược lại chọn”No”
8 Xóa cột điểm khỏi hệ thống, lưu sự thay đôỉi
nếu người dùng chọn “Yes"
cIV. Sơ đồ hoạt động (thay cho biểu đồ luồng dữ liệu):
Biểu đồ hoạt động cho phép mô tả hoạt động của hệ thống so với một hoặc nhiều ca sử
dụng
1./Đăng nhập
2./Quản lí lớp
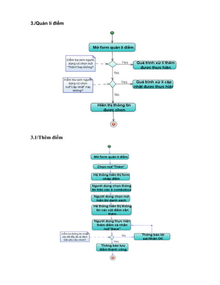
3./Quản lí điểm
3.1/Thêm điểm
3.2/Cập nhật điểm
4./Tra cứu học sinh
V.Sơ đồ trạng thái
1./Đăng Nhập
2./Nhập Điểm
VI. Sơ đồ tương tác
Với sơ đồ tương tác nó có thể cho ta biết những thông tin sau:
• Mô tả hành vi của hệ thống.
• Mỗi biểu đồ tương tác tương ứng một tác vụ được thực hiện bởi một số các đối
tượng.
• Nó được xây dựng trên nền tảng của biểu đồ hoạt động và biểu đồ trạng thái.
• Nó mô tả các hành động của các đối tượng để thực hiện một tác vụ. Các hành động
của các đối tượng bao gồm:
o Gửi các thông điệp( message) giữa các đối tượng
o Tạo ( create) và huỷ(destroy) các đối tượng.
Với sơ đồ tương tác sẻ có 2 loại: biểu đồ tuần tự và biểu đồ cộng tác. Ở đây ta chỉ xay
dựng theo kiểu tuần tự
1./ Sơ đồ tương tác đăng nhập thành công
2./ Sơ đồ tương tác đổi mật khẩu thành công
3./ Sơ đồ tương tác tìm kiếm giáo viên
4./Sơ đồ tương tác tìm kiếm học sinh
5./Sơ đồ tương tác phân công giáo viên(Thêm giáo viên vào bảng phân
công)
6./Sơ đồ tương tác tiếp nhận học sinh(Thêm học sinh thành công)
7./Sơ đồ tuần tự thêm điểm thành công
Biểu đồ gói cho phần mềm “Quản lý HSTHPT”
VII. Sơ đồ lớp(kết hợp giữa sơ đồ khái niệm và sơ đồ quan hệ)
1./Chi tiết các đối tượng
Mỗi đối tượng sẻ có những phương thức và thuộc tính sau:
S
a./Lớp giáo viên: dùng để lưu trữ thông tin của giáo viên sẻ có những thuộc tính và
phương thức sau:
+Thuộc tính:
-MaGiaoVien( mã giáo viên):dùng làm khoá chính, không được trống và chú ý khi nhập
dữ liệu cho thuộc tính này phải bắt đầu bằng DT+STT(số thứ tự)<100
-TenGiaovien(tên giáo viên):dùng để lưu trữ thông tin về họ tên của giáo viên
-DiaChi(địa chỉ)
b./Lớp khoá học:dùng để lưu trữ thông tin của từng khoá học
+Thuộc tính:
-MaKhoaHoc(mã khoá học):là một thuộc tính đặc thù để phân biệt từng đối tượng dùng
làm khoá chính, không được trống và chú ý khi nhập dữ liệu cho thuộc tính này phải bắt
đầu bằng KH+STT(số thứ tự)<100
-TenKhoa(tên khoá học):
+Phương thức:
-Them():void
Xoa():void
Tương tự ta củng có những lớp khác với những thuộc tính và phương thức riêng ta có thể
tìm hiểu qua sơ đồ lớp chung sau
2./Sơ đồ lớp tổng quát:
Do kích thước không đủ, nên sẻ được in trên tờ A3
Phần IV: THIẾT KẾ GIAO DIỆN
Ở đây chúng em dùng phần mềm Microsoft Visual Studio 2005 để thiết kế giao diện và
viết code cho chương trình,SQL Server 2005 để thiết kế cơ sở dữ liệu
Visual Studio cũng cung cấp cho các chuyên gia phát triển phần mềm sự hỗ trợ để xây dựng
các ứng dụng sử dụng kiểu giao diện Microsoft Office 2007, cụ thể trong đó gồm có Ribbon Bar,
Ribbon Status Bar, và Mini-toolbar.Ngoài ra chúng em còn dùng thêm công cụ hổ trợ để thiết kế
giao diện đó là: DotNetBar for Windows Forms
I. Giao diện đăng nhập
II. Giao diện thống kê
1/.Giao diện thống kê danh sách giáo viên
2./Giao diện thống kê kết quả học kỳ tổng hợp
III. Giao diện quản lý
1./Giao diện quản lý hồ sơ giáo viên
2./Giao diện quản lý hồ sơ học sinh
3./Giao diện quản lý môn học
4./Giao diện quản lý khoá học
5./Giao diện quản lý việc nhập điểm
6./Giao diện phân công giáo viên giảng dạy
IV. Giao diện tìm kiếm
1./ Giao diện tìm kiếm học sinh
Đ
S
2./Giao diện tìm kiếm giáo viên
V.Giao diện chương trình chính
Phần V: TỔNG KẾT
I. Hướng phát triển
 Chuyển ứng dụng sang nền web để không chỉ có cán bộ ở trường học, mà cả
những bậc phụ huynh cũng có thể giám sát được quá trình học tập của con em họ
 Có thể lấy dữ liệu từ bên ngoài(từ bảng tính Exel, Access,...) và xuất dữ liệu ra ccs
định dạng phổ biến một cách dễ dàng.
 Tự động hóa quy trình tính điểm
II. Nhận xét
 Đã hoàn thành được cơ bản về yêu cầu chính của bài toán
 Chưa hoàn chỉnh lắm vể quá trình bắt và xử lí lỗi
TÀI LIỆU THAM KHẢO
[1] Thầy Nguyễn Thanh Bình, Trường Cao Đẳng Công Nghệ Thông Tin, Đại Học Đà
Nẵng . Bài giảng: Phân tích và thiết kế hệ thống hướng đối tượng
[2] Dịch và tổng hợp: Thầy Lê văn Minh, Trường Cao Đẳng Công Nghệ Thông Tin, Đại
Học Đà Nẵng. Giáo trình: Lập trình . NET
[3] Phạm Hữu Khang. Lập trình cơ sở dữ liệu tập 1, 2. Nhà sách Minh Khai
[4] Trang Web: http://www.vietintel.vn
[5] Trang Web: http://www.giaovien.net
[6] Trang Web: http://www.shoptinhoc.com
[7]Trang Web: http://www.codeproject.com
[8] Trang Web: http://www.computerjobs.vn
[9] Trang Web: http://www.vninformatic.com

Quản lý học sinh cấp 2

  • 1.
    Lời cám ơn Em xin chân thành cám ơn sự dạy dỗ, cùng sự tận tình chỉ bảo của tất cả các thầy cô trong trường. Những người đã truyền cho học sinh chúng em những bài học, củng như những kinh nghiệm qúy báu về những kiến thức chuyên môn, và cả nguyên tắc sống. Đó sẻ là một trong những hành trang cần thiết của chúng em sau khi ra trường và cả ngay khi đi làm.  Chúc tất cả các thầy cô của luôn luôn dồi dào sức khoẻ và ngày càng có nhièu kinh nghiệm quí báu hơn nữa trong công cuộc giảng dạy.  Em biết bài làm của mình chưa tốt lắm, nhưng vẫn mong quí thầy cô có thể góp ý để bài làm được tốt hơn. Và tất nhiên trong quá trình làm việc sẻ không tránh khỏi sai sót, mong quí thầy cô có thể bỏ qua. Em xin chân thành cảm ơn! Đà Nẵng, tháng 3 năm 2010 Sinh viên thực hiện: ???
  • 2.
  • 3.
    Phần I: PHÂNTÍCH YÊU CẦU I. Phân tích yêu cầu 1./ Mục đích:  Hiện nay, công nghệ thông tin được xem là một ngành mũi nhọn của các quốc gia, đặc biệt là các quốc gia đang phát triển, tiến hành công nghiệp hóa và hiện đại hoá như nước ta. Sự bùng nổ thông tin và sự phát triển mạnh mẽ của công nghệ kỹ thuật số, yêu cầu muốn phát triển thì phải tin học hoá tất cả các ngành, các lĩnh vực.  Do vậy mà trong việc phát triển phần mềm, sự đòi hỏi không chỉ là sự chính xác, xử lý được nhiều nghiệp vụ thực tế mà còn phải đáp ứng các yêu cầu khác như về tốc độ, giao diện thân thiện, mô hình hoá được thực tế vào máy tính để người sử dụng tiện lợi, quen thuộc, tính tương thích cao, bảo mật cao (đối với các dữ liệu nhạy cảm),… Các phần mềm giúp tiết kiệm một lượng lớn thời gian, công sức của con người, và tăng độ chính xác và hiệu quả trong công việc (nhất là việc sửa lỗi và tự động đồng bộ hoá).  Ví dụ như việc quản lý điểm số học sinh trong trường trung học cơ sở. Nếu không có sự hỗ trợ của tin học, việc quản lý này phải cần khá nhiều người, chia thành nhiều khâu, mới có thể quản lý được toàn bộ hồ sơ học sinh (thông tin, điểm số, học bạ,…), lớp học (sỉ số, giáo viên chủ nhiệm,…), giáo viên,… cũng như các nghiệp vụ tính điểm trung bình, xếp loại học lực cho học sinh toàn trường (số lượng học sinh có thể lên đến hàng ngàn). Các công việc này đòi hỏi nhiều thời gian và công sức, mà sự chính xác và hiệu quả không cao, vì đa số đều làm bằng thủ công rất ít tự động. Một số nghiệp vụ như tra cứu, thống kê, và hiệu chỉnh thông tin khá vất vả. Ngoài ra còn có một số khó khăn về vấn đề lưu trữ khá đồ sộ, dễ bị thất lạc, tốn kém,… Trong khi đó, các nghiệp vụ này hoàn toàn có thể tin học hoá một cách dễ dàng. Với sự giúp đỡ của tin học, việc quản lý học vụ sẽ trở nên đơn giản, thuận tiện, nhanh chóng và hiệu quả hơn rất nhiều. 2./ Phạm vi dự án Dự án được xây dựng cho các trường THCS từ đó phổ biến đến từng khối, từng lớp học. Nó không chỉ giành riêng cho đối tượng là giáo viên, mà có thể cho các bậc phụ huynh. Qua đó họ có thể theo dõi dược kết quả học tập của con em mình như thế nào.
  • 4.
    3./ Danh sáchcác kí hiệu, từ viết tắt. Danh sách kí hiệu KHÁI NIỆM KÝ HIỆU Ý NGHĨA Tác nhân (Actor) Một người / nhóm người hoặc một thiết bị hoặc hệ thống tác động hoặc thao tác đến chương trình. Use-case (“Ca” sử dụng) Một chuỗi các hành động mà hệ thống thực hiện mang lại một kết quả quan sát được đối với actor. System (Hệ thống) Biểu hiện phạm vi của hệ thống. Các use-case được đặt trong khung hệ thống. Lớp (Class) Là một sự trừu tượng của các đối tượng trong thế giới thực. Boundary class (Lớp biên) Nắm giữ sự tương tác giữa phần bên ngoài với phần bên trong của hệ thống (giao diện chương trình). Control class (Lớp điều khiển) Thể hiện trình tự xử lý của hệ thống trong một hay nhiều use-case. Entity class (Lớp thực thể) Mô hình hóa các thông tin lưu trữ lâu dài trong hệ thống, nó thường độc lập với các đối tượng khác ở xung quanh. Procedure (Phương thức) Là một phương thức của B mà đối tượng A gọi thực hiện. Message (Thông điệp) Là một thông báo mà B gởi cho A.
  • 5.
    II. Mô tảbài toán 1./ Nghiệp vụ:  Một trường THCS cần quản lý 4 khối lớp:Khối lớp 6, khối lớp 7, khối lớp 8, khối lớp 9  BAN GIÁM HIỆU có trách nhiệm phân công giáo viên giảng dạy,thay đổi các quy định .  GIÁO VIÊN có trách nhiệm quản lý học sinh, nhập điểm học sinh, thống kê kết quả học kỳ,kết quả cuối năm,in phiếu liên lạc… 2./ Tiêu chuẩn đánh giá:  Tiêu chuẩn phân loại học lưc:  Loại GIỎI: ĐTB chung từ 8.0 trở lên, trong đó môn văn hoặc môn toán phải được 8.0 trở lên và không môn nào dưới 6.5.  Loại KHÁ: ĐTB chung từ 6.5 đến 7.9, trong đó môn văn hoặc môn toán phải được 6.5 trở lên và không môn nào dưới 5.0.  Loại TRUNG BÌNH: ĐTB chung từ 5.0 đến 6.4, trong đó môn văn hoặc môn toán phải được 5.0 trở lên và không môn nào dưới 3.5.  Loại YẾU: ĐTB chung từ 3.5 đến 4.9 và không môn nào dưới 2.0.  Loại KÉM: những trường hợp còn lại.  Tiêu chuẩn xét kết quả cuối năm:  Lên lớp: Học lực và hạnh kiểm từ TRUNG BÌNH trở lên.  Thi lại: Phải thi lại môn có ĐTB dưới 3.5.  Rèn luyện trong hè: Học lưc từ TB trở lên, hạnh kiểm YẾU  Lưu ban: Học sinh bị xét ở lại lớp nếu vi phạm một trong các kết quả sau:  Học lực KÉM  Học lưc YẾU và hạnh kiểm YẾU  Điểm một môn thi lại dưới 3.5  Kết quả rèn luyện trong hè không đạt  Tổng số ngày nghỉ vượt quá 45 ngày
  • 6.
    3./ Quy định: Điểm số được lấy theo thang điểm 10,nếu muốn lấy thang điểm 100 thì phải quy về thang điểm 10.  Điểm kiểm tra miệng và 15 phút hệ số 1, điểm kiểm tra 1 tiết hệ số 2, điểm thi học kỳ hệ số 1.  Điểm trung bình môn học kỳ 1 hệ số 1, điểm trung bình môn học kỳ 2 hệ số 2.  Môn văn và môn toán hệ số 2, các môn còn lại hệ số 1.  Cách thức tính điểm: o Điểm trung bình kiểm tra: là trung bình cộng của điểm kiểm tra miệng, 15 phút và 1 tiết: o Điểm trung bình môn học kỳ: là trung bình cộng của điểm thi học kỳ và điểm trung bình kiểm tra: o Điểm trung bình môn cả năm: là trung bình cộng của điểm trung bình môn học kỳ 1 và điểm trung bình môn học kỳ 2:  Điểm trung bình chung các môn học kỳ: là trung bình cộng của điểm trung bình môn học kỳ (ĐTBMHK) của tất cả các môn nhân với hệ số (a, b,…) của từng môn:  Điểm trung bình chung các môn cả năm: là trung bình cộng của điểm trung bình chung các môn học kỳ 1 (ĐTBCMHK1) và điểm trung bình chung các môn học kỳ 2 (ĐTBCMHK2):
  • 7.
    o Hoặc: Bằngtrung bình cộng của điểm trung bình môn cả năm (ĐTBMCN) của tất cả các môn nhân với hệ số (a, b,…) của từng môn:  Khoá học: Thông tin lưu trữ: Mã khoá học, tên khoá. 4./ Mô tả chức năng: a. Hệ thống b. Danh mục  Danh mục môn học: Danh mục các môn học của các khối lớp 6,7,8 và 9.  Danh mục tổ bộ môn: Danh mục các tổ phân công dạy các bộ môn. c. Quản lý học sinh  Các công việc đầu năm:  Khai báo năm học mới: Khai báo năm học mới lưu vào csdl.  Quy định hệ số môn học: Hiệu trưởng có thể quy định lại hệ số nhân của các môn học của các khóa.  Danh sách các lớp: Các lớp được sắp xếp theo niên khóa hiện tại,các lớp được nằm trong các khối lớp riêng.  Các công việc học kỳ I:  Nhập điểm môn học: Nhập điểm các môn học kỳ I cho các lớp. Có các loại điểm cần lưu trữ: Điểm kiểm tra miệng, kiểm tra 15 phút, kiểm tra 1 tiết  Điểm trung bình kiểm tra, Điểm thi học kỳ (hệ số 1)  Điểm trung bình môn học kỳ  Điểm trung bình môn cả năm. Hệ số và thang điểm phải theo quy định.  Nhập ngày nghĩ học: Nhập vào học sinh vắng có phép hay không phép trong ngày.  Nhập khen thưởng kỷ luật học sinh  Tính điểm trung bình môn học: Tính điểm trung bình môn học theo từng lớp.  Nhập hạnh kiểm  Xét kết quả học tập: Xuất ra kết quả học tập trong kỳ I của lớp.  Nhập kết quả học sinh mới chuyển về.  Các báo cáo của học kỳ I: • Báo cáo kết quả học kỳ I. • Danh sách học sinh giỏi và tiên tiến.
  • 8.
    • Danh sáchhọc sinh hạnh kiểm yếu. • Danh sách học sinh học lực yếu. • Danh sách học sinh bị kỷ luật. • Danh sách học sinh chuyển lớp. • Thống kê học tập học kỳ I.  Các công việc học kỳ II:  Nhập điểm môn học: Nhập điểm các môn học kỳ II cho các lớp. Có các loại điểm cần lưu trữ: Điểm kiểm tra miệng, kiểm tra 15 phút, kiểm tra 1 tiết  Điểm trung bình kiểm tra, Điểm thi học kỳ (hệ số 1)  Điểm trung bình môn học kỳ  Điểm trung bình môn cả năm. Hệ số và thang điểm phải theo quy định.  Nhập ngày nghĩ học: Nhập vào học sinh vắng có phép hay không phép trong ngày.  Nhập khen thưởng kỷ luật học sinh  Tính điểm trung bình môn học: Tính điểm trung bình môn học theo từng lớp.  Nhập hạnh kiểm  Xét kết quả học tập: Xuất ra kết quả học tập trong kỳ II của lớp.  Nhập kết quả học sinh mới chuyển về.  Các báo cáo của học kỳ II: • Báo cáo kết quả học kỳ I. • Danh sách học sinh giỏi và tiên tiến. • Danh sách học sinh hạnh kiểm yếu. • Danh sách học sinh học lực yếu. • Danh sách học sinh bị kỷ luật. • Danh sách học sinh chuyển lớp. • Thống kê học tập học kỳ I.  Các công việc cuối kỳ:  Nhập hạnh kiểm cả năm.  Xét kết quả năm học.  Bảng tổng kết chi tiết năm học.  Các báo cáo.  Quản lý thi lại và rèn luyện hạnh kiểm.  Các báo cáo kết thúc năm học.  Quản lý danh sách học sinh:  Cập nhật hồ sơ học sinh: Thêm mới học sinh hoặc chỉnh sửa các thông tin học sinh. Thông tin học sinh gồm có: Mã học sinh, Tên học sinh, Giới tính, Ngày sinh, Nơi sinh, Dân tộc, Tôn giáo, Họ tên Cha, nghề nghiệp Cha, Họ tên Mẹ, Nghề nghiệp Mẹ.  Học sinh chuyển lớp: Chứa thông tin các học sinh đã chuyển lớp.  Học sinh chuyển trường: Danh sách các học sinh đã chuyển trường.
  • 9.
     Học sinhbị đuổi học.  Học sinh bỏ học.  Công cụ:  In thẻ học sinh.  In sổ điểm cá nhân.  In học bạ.  Tìm kiếm học sinh. d. Quản lý giáo viên  Danh mục tổ bộ môn: Danh mục các bộ môn.  Nhập danh sách giáo viên: Thông tin lưu trữ: Mã Giáo viên, tên giáo viên, Địa chỉ, Điện thoại, Chuyên môn giảng dạy  In danh sách giáo viên.  Thống kê. e. Quản lý thi cử  Quản lý thi học kỳ.  Quản lý thi lại và rèn luyện hạnh kiểm. f. Trợ giúp III. Các yêu cầu giao tiếp: 1./Giao diện người sử dụng:  Yêu cầu thể hiện dược chức năng chính của dự án quản lí học sinh  Biết kết hợp màu sắc, để tạo ra giao diện dể nhìn, tạo sự thân thiện đối với người dùng 2./Giao tiếp phần mềm:  Yêu cầu máy tính có cài đặt Microsoft SQL Server 2005 nhằm kết nối cơ sở dữ liệu cho bài toán  Microsoft Visual Studio 2008 để xây dựng giao diện và viết code cho bài toán Phần II: PHÂN TÍCH HỆ THỐNG I. Xây dựng sơ đồ usecase  Khái niệm về tác nhân: đóng vai trò là một người sứ dụng hoặc một thực thể bên ngoài tương tác với hệ thống  Usecase miêu tả quan hệ giữa các tác nhân và các ca sử dụng của một hệ thống
  • 10.
    1./Usecase tổng quát: Chỉ sự tương tác của tất cả các tác nhân bên ngoài hệ thống với hệ thống quản lí học sinh trung học phổ thông. Nó tương đương với sơ đồ môi trường trong phân tích hệ thống thông tin hướng cấu trúc
  • 11.
    Hình 1: Sơđồ usecase tổng quát
  • 12.
    2./ Usecase choactor”Ban giám hiệu” Hình 2: Sơ đồ usecase cho actor”Ban giám hiệu”
  • 13.
    3./ Usecase choactor “Giáo Viên” Hình 4: Sơ đồ usecase cho actor “Giáo Viên” II. Sơ đồ chức năng  Theo sơ đồ usecase ta chỉ có thể nhìn thấy được sự tương tác giữa hệ thống với môi trường, nhưng chưa hình dung được chức năng của chương trình “Quản Lý Học Sinh THCS“như thế nào. Sau đây là sơ đò chức năng của chương trình
  • 14.
    Hình 5.Sơ đồchức năng III. Đặc tả usecase 1./ Đặc tả usecase đăng nhập thành công Super Usecase Author Lê An Phong Date 5/3/2012 Brief Description Đăng nhập thành công Preconditions Hệ thống chưa được đăng nhập
  • 15.
    Post-conditions Nếu đăngnhập thành công, ngươid dùng sẽ đăng nhập vào hệ thống. Ngược lại hệ thống không thay đổi trạng thái Flow of Events Hành động của tác nhân Hoạt động của hệ thống 1 Mở form login 2 Hiển thị form login, yêu cầu đăng nhập vào hệ thống 3 Nhập tên đăng nhập và mật khẩu vào 2 ô textbox. Nhấn nút “đăng nhập” 4 Kiểm tra thông tin đăng nhập. Nếu sai thông báo sai thông tin đăng nhập, yêu cầu nhập lại, ngược lại thông báo đăng nhập thành công. 5 Lặp lại luồng 3 nếu hệ thống thông báo lỗi không hợp lệ 6 Kết thúc Lặp lại luồng 4 với số lần lặp >3 mà vẫn chưa đăng nhập thành công thì thông báo người dùng không thể đăng nhập hệ thống nữa. 2./ Đặc tả usecase tìm kiếm học sinh Super Usecase Author Trương Công Khôi Date 5/3/2012 Brief Description Tiềm kiếm học sinh Preconditions Đã đăng nhập được vào hệ thống Post-conditions N ếu chức năng thành công, những học sinh thoả mãn điều kiện sẽ được hiển thị, ngược lại hệ thống không thay đổi trạng thái
  • 16.
    Flow of EventsHành động của tác nhân Hoạt động của hệ thống 1 Mở form tìm kiếm học sinh 2 Load form tìm kiếm 3 Chọn tìm kiếm học sinh theo họ tên, nơi sinh, dân tộc hay tôn giáo. Nhập thông tin theo mục đã chọn. Nhấn nút tìm kiếm 4 Tìm kiếm thông tin, nếu thông tin tồn tại trong CSDL thì load thông tin học sinh lên DataGrid. Ngược lại thông báo không tìn thấy thông tin yêu cầu 3./ Đặc tả usecase tìm kiếm giáo viên Super Usecase Author Trương Công Khôi Date 5/3/2012 Brief Description Tìm kiếm giáo viên Preconditions Đăng nhập thành công vào hệ thống Post- conditions N ếu chức năng thành công, những giáo viên thoả mãn điều kiện sẻ được hiển thị, ngược lại hệ thống không thay đổi trạng thái Flow of Events Hành động của tác nhân Hành động của hệ thống 1 Mở form tìm kiếm giáo viên 2 Load form tìm kiếm giáo viên 3 Chọn tìm kiếm theo họ và tên, địa chỉ, hay chuyên môn. Nhập thông tin tìm kiếm theo mục. Nhấn nút tìm kiếm
  • 17.
    4 Tìm kiếmthông tin, nếu thông tin tồn tại trong CSDL thì load thông tin giáo viên ược lại thông báo không tìn thấy thông tin yêu cầu 4./Thống kê kết quả học tập Super Usecase Author Lê An Phong Date 5/3/2012 Brief Description Thống kê kết quả học tập Preconditions Đăng nhập thành công Post-conditions Đưa ra kết quả học tập của học sinh theo yêu cầu Flow of Events Hành động của tác nhân Hoạt động của hệ thống 1 Mở form thống kê kết quả học tập 2 Load form thống kê 3 Chọn năm học trong combobox năm học, học kỳ trong combobox học kỳ, và lớp trong combobox lớp. Nhấn nút xem 4 Load kết quả 5./Đặc tả usecase Phân công giáo viên a./Thêm giáo viên vào bảng phân công Super Usecase Thêm,sửa,xóa giáo viên vào bảng phân công Author Trương Công Khôi Date 5/3/2012 Brief Phân công giáo viên giảng dạy một hoặc nhiều lớp theo đúng chuyên môn
  • 18.
    Description của giáoviên đó Precondition s Đăng nhập hệ thống với quyền ban giám hiệu Post- conditions Nếu chức năng thành công thì một hoặc nhiều phân công mới dược thêm vào danh sách. Ngược lại trạng thái hệ thống không thay đổi Flow of Events Hành động của tác nhân Hoạt động của hệ thống 1 Từ giao diện chính, người dùng mở form phân công 2 Hiển thị form phân công 3 Nhấn nút thêm,sửa,xóa 4 Yêu cầu nhập thông tin phân công vào bảng 5 Nhập thông tin phân công vào record vừa xuất hiện(Năm học, Lớp,Môn học, Giáo viên). Nhấn nút “Lưu” 6 Kiểm tra thông tin phân công giáo viên. Nếu sai(môn này đã được phân công), hệ thống yêu cầu nhập lại. Ngược lại hỏi có muốn lưu hay không? 7 Nhập lại thông tin nếu sai. Nhấn nút “Lưu”sau khi dã chỉnh xong 8 Lặp lại luồng 6 khi còn lỗi nhập liệu từ người dùng 9 Chọn “Yes “nếu muốn lưu, ngược lại chọn “No”. 1 0 Thêm phân công vào bảng nếu người dùng chọn “Yes” 6./Đặc tả usecase tiếp nhận học sinh a./Thêm học sinh
  • 19.
    Super Usecase Author Trương CôngKhôi Date 5/3/2012 Brief Description Thêm,sửa,xóa thông tin học sinh. Preconditions Đăng nhập vào hệ thống với quyền giáo vụ Post- conditions Nếu chức năng thành công, thông tin một hoặc nhiều học sinh được thêm vào. Ngược lại trạng thái hệ thống không thay đổi Flow of Events Hành động của tác nhân Hoạt động của hệ thống 1 Từ form chính mở form quản lí học sinh 2 Hiển thi form học sinh 3 Nhấn nút “Thêm,sửa,xóa” 4 Yêu cầu nhập thông tin học sinh mới vào 5 Nhập thông tin hcọ sinh cần thêm. Nhấn nút “Lưu” 6 Kiểm tra ràng buộc về độ tuổi thaoquy định các trường hợp thông tin. Nếu có lỗi thì hiện lên thông báo lỗi, yêu cầu nhập lại. ngược lại hỏi có muốn lưu hay không? 7 Nhập lại thông tin nếu hập sai. Nhấn “Lưu: 8 Lặp lại luồng 6 nếu có lỗi xảy ra 9 Chọn nút”Yes”nếu muốn lưu,ngược lại chọn”No” 1 0 Thêm học sinh vào danh sách nếu người dùng chọn”Yes” 7./Đăc tả usecase Quản lý điểm a./Xóa điểm
  • 20.
    Super Usecase Author Trương CôngKhôi Date 5/3/2012 Brief Description Xóa điểm,Thêm Điểm,Sửa Điểm Precondition s Đăng nhập vào hệ thống với quyền giáo viên Post- conditions Nếu chức năng thành công cột điểm của môn được chọ sẻ được xóa. Ngược lại hệ thống không thay đổi trạng thái Flow of Events Hành động của tác nhân Hoạt động của hệ thống 1 Mở form quản lí điểm 2 Hiển thị form 3 Chọn thông tin liên quan đến cột điểm cần xóa,thêm,sửa 4 Hiển thị một danh sách liên quan đến cột điểm đó 5 Nhấn nút” xóa,thêm,sửa” 6 Thông áo có chắc chắn muốn xóa hay không? 7 Nhấn “Yes”nếu muốn xóa, ngược lại chọn”No” 8 Xóa cột điểm khỏi hệ thống, lưu sự thay đôỉi nếu người dùng chọn “Yes" cIV. Sơ đồ hoạt động (thay cho biểu đồ luồng dữ liệu): Biểu đồ hoạt động cho phép mô tả hoạt động của hệ thống so với một hoặc nhiều ca sử dụng
  • 21.
  • 22.
  • 23.
  • 24.
    V.Sơ đồ trạngthái 1./Đăng Nhập 2./Nhập Điểm VI. Sơ đồ tương tác Với sơ đồ tương tác nó có thể cho ta biết những thông tin sau: • Mô tả hành vi của hệ thống. • Mỗi biểu đồ tương tác tương ứng một tác vụ được thực hiện bởi một số các đối tượng. • Nó được xây dựng trên nền tảng của biểu đồ hoạt động và biểu đồ trạng thái.
  • 25.
    • Nó môtả các hành động của các đối tượng để thực hiện một tác vụ. Các hành động của các đối tượng bao gồm: o Gửi các thông điệp( message) giữa các đối tượng o Tạo ( create) và huỷ(destroy) các đối tượng. Với sơ đồ tương tác sẻ có 2 loại: biểu đồ tuần tự và biểu đồ cộng tác. Ở đây ta chỉ xay dựng theo kiểu tuần tự 1./ Sơ đồ tương tác đăng nhập thành công 2./ Sơ đồ tương tác đổi mật khẩu thành công
  • 26.
    3./ Sơ đồtương tác tìm kiếm giáo viên 4./Sơ đồ tương tác tìm kiếm học sinh
  • 27.
    5./Sơ đồ tươngtác phân công giáo viên(Thêm giáo viên vào bảng phân công) 6./Sơ đồ tương tác tiếp nhận học sinh(Thêm học sinh thành công)
  • 28.
    7./Sơ đồ tuầntự thêm điểm thành công Biểu đồ gói cho phần mềm “Quản lý HSTHPT” VII. Sơ đồ lớp(kết hợp giữa sơ đồ khái niệm và sơ đồ quan hệ) 1./Chi tiết các đối tượng Mỗi đối tượng sẻ có những phương thức và thuộc tính sau: S
  • 29.
    a./Lớp giáo viên:dùng để lưu trữ thông tin của giáo viên sẻ có những thuộc tính và phương thức sau: +Thuộc tính: -MaGiaoVien( mã giáo viên):dùng làm khoá chính, không được trống và chú ý khi nhập dữ liệu cho thuộc tính này phải bắt đầu bằng DT+STT(số thứ tự)<100 -TenGiaovien(tên giáo viên):dùng để lưu trữ thông tin về họ tên của giáo viên -DiaChi(địa chỉ) b./Lớp khoá học:dùng để lưu trữ thông tin của từng khoá học +Thuộc tính: -MaKhoaHoc(mã khoá học):là một thuộc tính đặc thù để phân biệt từng đối tượng dùng làm khoá chính, không được trống và chú ý khi nhập dữ liệu cho thuộc tính này phải bắt đầu bằng KH+STT(số thứ tự)<100 -TenKhoa(tên khoá học): +Phương thức: -Them():void Xoa():void Tương tự ta củng có những lớp khác với những thuộc tính và phương thức riêng ta có thể tìm hiểu qua sơ đồ lớp chung sau 2./Sơ đồ lớp tổng quát: Do kích thước không đủ, nên sẻ được in trên tờ A3
  • 30.
    Phần IV: THIẾTKẾ GIAO DIỆN Ở đây chúng em dùng phần mềm Microsoft Visual Studio 2005 để thiết kế giao diện và viết code cho chương trình,SQL Server 2005 để thiết kế cơ sở dữ liệu Visual Studio cũng cung cấp cho các chuyên gia phát triển phần mềm sự hỗ trợ để xây dựng các ứng dụng sử dụng kiểu giao diện Microsoft Office 2007, cụ thể trong đó gồm có Ribbon Bar, Ribbon Status Bar, và Mini-toolbar.Ngoài ra chúng em còn dùng thêm công cụ hổ trợ để thiết kế giao diện đó là: DotNetBar for Windows Forms I. Giao diện đăng nhập
  • 31.
    II. Giao diệnthống kê 1/.Giao diện thống kê danh sách giáo viên
  • 33.
    2./Giao diện thốngkê kết quả học kỳ tổng hợp
  • 34.
    III. Giao diệnquản lý 1./Giao diện quản lý hồ sơ giáo viên
  • 35.
    2./Giao diện quảnlý hồ sơ học sinh
  • 36.
    3./Giao diện quảnlý môn học
  • 37.
    4./Giao diện quảnlý khoá học
  • 38.
    5./Giao diện quảnlý việc nhập điểm 6./Giao diện phân công giáo viên giảng dạy
  • 39.
    IV. Giao diệntìm kiếm 1./ Giao diện tìm kiếm học sinh Đ S
  • 40.
    2./Giao diện tìmkiếm giáo viên
  • 41.
    V.Giao diện chươngtrình chính Phần V: TỔNG KẾT I. Hướng phát triển  Chuyển ứng dụng sang nền web để không chỉ có cán bộ ở trường học, mà cả những bậc phụ huynh cũng có thể giám sát được quá trình học tập của con em họ  Có thể lấy dữ liệu từ bên ngoài(từ bảng tính Exel, Access,...) và xuất dữ liệu ra ccs định dạng phổ biến một cách dễ dàng.  Tự động hóa quy trình tính điểm II. Nhận xét  Đã hoàn thành được cơ bản về yêu cầu chính của bài toán  Chưa hoàn chỉnh lắm vể quá trình bắt và xử lí lỗi
  • 42.
    TÀI LIỆU THAMKHẢO [1] Thầy Nguyễn Thanh Bình, Trường Cao Đẳng Công Nghệ Thông Tin, Đại Học Đà Nẵng . Bài giảng: Phân tích và thiết kế hệ thống hướng đối tượng [2] Dịch và tổng hợp: Thầy Lê văn Minh, Trường Cao Đẳng Công Nghệ Thông Tin, Đại Học Đà Nẵng. Giáo trình: Lập trình . NET [3] Phạm Hữu Khang. Lập trình cơ sở dữ liệu tập 1, 2. Nhà sách Minh Khai [4] Trang Web: http://www.vietintel.vn [5] Trang Web: http://www.giaovien.net [6] Trang Web: http://www.shoptinhoc.com [7]Trang Web: http://www.codeproject.com [8] Trang Web: http://www.computerjobs.vn [9] Trang Web: http://www.vninformatic.com