Project Management MGT 60703
Assignment 2 - Final Project Management Report
Name: Foo Ming- Wei, Fabien
Student ID: 0327869
Tutor: Mr. Edwin
Table of Contents
Content Page
1.0 Project Introduction
- 1.1 Introduction
- 1.2 Client
- ArtMalaysia
- MBJB
- 1.3 Design Brief
- 1.4 Design Considerations from the client
- 1.5 Organisation Structure
- 1.6 Stakeholders
- 1.7 Objectives and Goals
1
2.0 Site Analysis
- 2.1 Site Introduction
- 2.2 SWOT Analysis
- 2.3 PESTLE Analysis
3.0 Design Sustainability
- 3.1 Proposed Programme
- 3.2 Design Viability
- 3.3 Key Features
- 3.4 Design Issues
- 3.5 Schedule of Spaces
4.0 Project Costing
5.0 Project Procurement
- 5.1 Traditional Procurement Method
Content Page
6.0 Risks Analysis & Mitigation Strategy
7.0 Resource Planning
8.0 Maintenance Strategy
- 8.1 Proposed Maintenance Strategy
- 8.2 Programme Maintenance
- 8.3 Building and Site Maintenance
9.0 Success Criteria
10.0 Work Breakdown Structure
11.0 Gantt Chart
2
1.0 Project Introduction
1.1 Introduction
Johor Bahru is one of Malaysia’s premier city and urban destination because of its highly modernised infrastructure. It is one of the fastest-growing cities after Kuala
Lumpur and from the current feel of the place, it is busy throughout the day from the shoplot businesses in the day to the bazaar and stall at night.
One weak component of the city is its socio-cultural aspect which relates to having a platform for public interaction. The idea of having a ‘City Lobby’ would encourage
and cultivate this aspect and create stronger bonds between the people as there would be a place to gather and socialise through exhibitions, events and activities.
The project will address the issue of the previously mentioned missing aspect of the city which is the ‘City lobby’ which in the end would encourage the youth, the
elderly and people from all walks of life to come together and strengthen the bonds of the people.
1.2 Client
1.2.1 ArtMalaysia
ArtMalaysia is a platform created to promote the finest artwork of Malaysian
emerging & known artists, in order to gain the recognition they deserve.
Through the platform, artists can truly express their individualism and exhibit
their works in liberty of heart and mind.
ArtMalaysia’s endeavor in organizing innovative and meaningful art
exhibitions is an on-going process of promoting diverse imagery skills in
contemporary and abstract idioms to transform reality on canvases.
ArtMalaysia is dedicated as an intermediary between the art world and art
market to increase awareness of contemporary art in Malaysia.
1.2.2 Majlis Bandaraya Johor Bahru (MBJB)
Majlis Bandaraya Johor Bahru is the local council which administrates Johor
Bahru city centre and other areas of the Iskandar Malaysia area in Johor,
Malaysia. This agency is under Johor state government. MBJB are
responsible for public health and sanitation, waste removal and management,
town planning, environmental protection and building control, social and
economic development and general maintenance functions of urban
infrastructure. The MBJB main headquarters is located at Jalan Dato' Onn in
Johor Bahru city centre.
3
1.3 Design Brief
The client intends to create and develop a city lobby in Johor Bahru in hopes of creating an art centre where the preservation and the teaching of art can be carried out
while also catering to the local communities in terms of necessity and spatial experiences. The main feature of the hub would be staggered green platforms which
follow the core of split mountains and an open area in between them while conforming its facade to the surrounding buildings. The open spaces are used as art
galleries and for performances but can also be utilised by the bazaar stall vendors during the night.
1.4 Design Considerations From The Client
ACCESSIBILITY The building allows access through the site without obstructing the main
paths through the site while also implementing designs to suit the needs of
the disabled and elderly.
AESTHETICS The facade conforms to the form and the profile of the surrounding
buildings while its central area is unique to itself.
SECURITY The spaces and rooms are open enough for visual security while also
being closed enough to provide shelter and security from natural hazards.
SUSTAINABILITY The use of green landscapes and the advantage of the sea breeze and
natural lighting allows the building to attain high sustainability.
FUNCTIONALITY The centre’s internal and external spaces are within the room requirements
for its intended usage.
COST-EFFECTIVENESS The selected materials and design are built with a cost-effective budget
while taking the design and surrounding context into consideration.
4
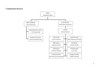
1.5 Organisation Structure
5
1.6 Stakeholders
Internal Stakeholders External Stakeholders
Client: ArtMalaysia, Majlis Bandaraya Johor Bahru
Owner: ArtMalaysia
Project Management Team: OPM Project Consultancy
Consultants:
1. Architect - PCA Architecture
2. Land Surveyor - Jurukur Generasi
3. M&E Engineer - SignTeh Sdn Bhd
4. Site Manager - Construction RK
5. C&S Engineer - Reliacon Sdn Bhd
6. Facility Engineer - Furni Tech
7. Landscape Architect - ASL Planning & Landscaping
8. Drainage Consultant - ERINCO Sdn Bhd
Contractors:
1. KTN Construction
2. Chia Engineering
3. Sammcon build Sdn bhd
Authority:
1. Majlis Bandaraya Johor Bahru (MBJB)
2. Bomba
3. Indah Water Konsortium
4. Johor Bahru Drainage & Irrigation Department
5. Department of Occupational Safety and Health Malaysia
6. Jabatan Kerja Raya (JKR)
Service Provider:
1. Tenaga Nasional Berhad (Electricity)
2. Telekom Malaysia (Telephone)
3. Pos Malaysia (Postal)
4. SYABAS (Water)
5. IWK (Sewerage)
Supplier:
1. Master Glass Design & Renovation Works Sdn Bhd
2. Nippon Paint
End User:
1. Tourists
2. Students
3. Local and foreign artists
4. Bazaar Stall vendors
5. Performers
6. Locals visitors
6
1.7 Objectives and Goals
Goals:
- To become the central hub of art in Johor Bahru, preserving and teaching the modern and traditional art in Johor and from around Malaysia as well as to help
local artists gain exposure and the attention for their art and performances.
- To elevate the status of Malaysian modern and traditional art within the global standings.
Objectives:
- To create an open green space which functions as a public space while also functioning as a space for art to be preserved and grow.
- To create a green and sustainable building in Johor Bahru to contrast the surrounding concrete buildings.
7
2.0 Site Analysis
2.1 Site Introduction
The site is located in Johor Bahru which is the Southernmost city in
Malaysia. It was founded in 1855 and has undergone plenty of
changes and modernisation during the reign of Sultan Abu Bakar.
Connectivity is important in the country and city as it links 2 countries
together. Johor Bahru is also one of the fastest-growing cities in
Malaysia after Kuala Lumpur with it being in the centre of the
economic triangle between Malaysia, Singapore and Indonesia. The
economic rise is due to the locals as well as the tourists which visit
Johor or use Johor as a transitional city.
The site is located along Jalan Trus which is near to the bay which
separates Malaysia and Singapore. The site is located in the centre
of rows of shophouses as well as bank towers such as OCBC and
CIMB. The traffic in the area is dense and heavy by Jalan Trus but
relatively clear on the other 3 roads surrounding the site.
There are a few locations around the site which has gained the
attention of both tourists and locals alike such as the eateries in the
area at certain corners of the town. There are also art pieces around
the town such as large wall murals on buildings as well as the
alleyways and also art installations.
The town is also best known for its bazaar at night which opens
almost everyday around the site which stretches and expands,
occupying many streets in town.
FINANCE BUILDINGS
COMMERCIAL BUILDINGS
INSTITUTION BUILDINGS
EDUCATIONAL BUILDING
RELIGIOUS BUILDINGS
GOVERNMENT BUILDINGS
VACANT BUILDINGS
OFFICE BUILDINGS
PUBLIC SERVICE BUILDINGS
SITE
8
2.1 SWOT Analysis
Strength - Coastal wind from the South gets funneled into the site area as natural ventilation
- High amounts of traffic around the site area in both human and vehicular aspects.
- Site is very accessible on foot with covered walkways from the surrounding shoplots.
- Site area has greenery which provides natural shading in the area.
Weakness - Narrow roads and double parking causes high traffic congestion.
- Lack of public spaces in the area for gatherings and public activities.
- A lack of greenery to provide sufficient shading for the entire site.
- One-way roads contribute to the traffic congestion in the area.
Opportunity - To create an open public space for activities and an area to showcase art.
- To create a green space with more trees and greenery to shade and cool down the hot town.
- A space for the bazaar stall vendors to use instead of taking up road space.
- To create a breathing space for the congested and busy town of Johor Bahru.
Threat - The noise from the traffic is almost always present throughout the day and night.
- Entry to the site via vehicle will be difficult due to the already congested roads.
- Johor experiences high temperatures very often.
9
2.1 PESTLE Analysis
Politics The area around the site has recently been renovated by ThinkCity which had plans to turn a portion of the place into a
walking-only area. These upgrades would help attract and steer the people and pedestrians to the centre while also reducing the
incoming vehicular traffic.
Economical The site is surrounded by small commercial buildings such as sundry shops as well as cafes which have become nodes for
tourists. The area also mainly acquires income from the night bazaar surrounding the site which is always packed with people.
Allowing the stall vendors to bleed their business into the open spaces in the centre will allow an uninterrupted flow of business as
the building would be taking a portion of their space away.
Sociological The proposed programmes would be suited and catered toward reviving and spreading the modern and traditional art to the local
and foreign communities while also catering towards the accessibility for the old and disabled.
Technology Green technology such as rainwater harvesting systems as well as water feature systems are being implemented as a step toward
fulfilling the Green Building Index requirements.
Legal The building would be design and built according to the by-laws, Uniform Building by-Law 1984 (UBBL 1984), which has been set
by the government and the authorities to ensure the safety and security of the people and visitors. The requirements are also in
accordance to the requests of the Majlis Bandaraya Johor Bahru and related authorities.
Environmental The centre would incorporate a large amount of greenery to contrast the growing amount of concrete buildings where greenery is
being removed to develop. The building is also moving toward using the natural ventilation and lighting to reduce energy wastage
and to achieve its place in the Green Building Index.
10
3.0 Design Sustainability
3.1 Proposed Programme
“Life in Motion” City Lobby in Johor Bahru, Johor.
Johor Bahru has a long history of art covering various forms of art such as fine art and movement art. The art are special features of the town which can be found all
over be it in plain sight or hidden in alleyways. The people move in crowds during the day, filling the narrow streets on the ground level. These crowds grow even more
at night when the bazaar opens up for business.
The two strong points of Johor Bahru which are the people and the presence of art can be combined to form a new aspect in area which is a form of “live art” with the
movement of people as a form of art. The centre is aimed toward preserve and spread the art culture of Johor be it traditional or modern and to locals and visitors
alike. The centre also aims to be developed as the central hub of art to cultivate a new artistic generation.
Public Spaces Library, Cafe, Gallery, Viewing Deck, Open green Spaces
Semi-public Spaces Theatre, Collaboration Rooms, Supply Stores, Workshops
Private Spaces Administration Office
3.2 Design Viability
The art-centered city lobby aims to introduce the local and foreign communities to larger, open, green concept spaces which can act as a gathering point or a node in
the future. The green spaces would provide a break from the constant flow of concrete buildings in the area.
The introduction of a gallery and workshop would allow the community to learn more about art and to make it themselves through interaction and activities held. The
gallery built by the east side of the site will allow the coastal winds to naturally bring in a cooling feeling towards it.
A facility in which the area around the site was lacking is a public library. A public library is introduced to cater mainly towards students but also to the public and to
those who are eager to learn.
11
3.3 Key Features
1. Green Spaces
- The green belt around the building provides a constant flow of greenery .
- The staggered floors have their roofs as usable green spaces for event and lounging.
2. Central Open Space
- The central open space can be utilised for performances or to allow the bazaar stall vendors to
open their stalls.
- The area is shaded by the greenery as well as the overhead deck/bridge.
3. Staggered Floors
- The staggered floors allow for activities on different levels of the building both internally and
externally.
12
4. Facade
- The facade allows the sunlight to enter the building but also limits its entry,
- This helps to shade the building during hot weather .
- The facade resembles the surrounding site with its geometrical shape while its interior is more
organic.
- A layer of glass lies behind the vertical fin facade for visual permeability from and to the centre.
3.4 Design Issues
1. High amounts of traffic on Jalan Trus which is the main road leading to the site.
2. High temperatures for most of the day
3. The site area has limited existing greenery.
4. A lack of proper pedestrian access to and from the site.
5. Existing bank tower might overshadow the centre.
13
3.5 Schedule of Spaces
Floor Spaces Gross Floor Area (M²) Total GFA (M²)
Ground Floor Reception
M&E & Fire Staircase
General Storage
Washroom
Exhibition Gallery
Cafe
Library
Supply Store
64
120
50
128
256
128
60
64
862
First Floor Library
Washroom
Storage
M&E & Fire Staircase
Workshops
Collab Rooms
120
128
50
120
128
64
610
Second Floor Theatre
M&E & Fire Staircase
Washroom
Meeting Rooms
384
120
128
64
696
Third Floor Admin Office
M&E & Fire Staircase
Washroom
64
120
64
248
2416
14
4.0 Project Costing
Cost Estimation
Total construction cost = Total floor area x Estimated Pricing Assuming
RM200 = 1sqft, 1 sqm = 10.764 sqft
Building Cost (Excluding Basement Carpark)
2416 sqm x 10.764 = 26,005.824 sqft
26005.824 sqft x RM200 = RM 5,201,164.80
Basement Carpark Cost
Basement at RM 1200.00/sqm
3103 sqm x RM1200 = RM 3,723,600.00
Other Construction Cost
Landscape = RM 60,000.00
Green Vegetation = RM 500,000
Public Spaces = RM 200,000
Total Building Cost = RM 9,656,204.80
Direct Expenses Cost
Construction Supervision Fee = Rm 120,000.00
Consultant Fees (10% Building Cost) = RM 965,620.40
Contingencies mise (5% Building Cost) = RM 482810.02
Labour Cost (250 workers, RM 2000/ month, 24 months):
RM 12,000,000.00
Total = RM 1,688,432.40
Grand Total Estimated Cost:
RM 11,193,197.20
15
5.0 Project Procurement
5.1 Traditional Procurement Method
The traditional procurement method has its own coordinated systems and phases from the beginning to the end of the procurement stage:
Three Linear Phases 1. Design Phase
2. Bidding Phase
3. Building Phase
Three Key Players 1. Client
2. Designer
3. Contractor
Two Separate Contracts 1. Owner to Designer
2. Owner to Contractor
5.2 Selective Tender Method
Stage 1 (Pre-tender)
- Tender documents
are prepared by the
architect and
consultant team
Stage 2 (Tendering) Stage 3 (Post-tender) Stage 4 (Implementation) Stage 5 (Contract Closeout)
- Tender Submission
- Close Tender
- Tender Opening
- Tender Review
- Tender Recommendation
- Tender Negotiation
- Awarding of contract
- Compilation of contract
documents
- Formalising of contract
- Implementation of the
contract
- The closing of contract
16
6.0 Risks Analysis & Mitigation Strategy
Type of Risk Likelihood Severity Impact Mitigation Strategy Contingency plan
Schematic Design
Design proposal does not meet
client’s intention and standard
Low Medium Project termination and
causes future projects to
be on hold until
amendments are made
Conduct frequent meetings
with the client to get a clearer
understanding of the client’s
vision
Modify and prepare alternative
schemes to meet the client’s
expectations
Local authorities reject preliminary
design
Medium High Project procurement
phase is put on hold until
amendments to the
design are made
Amend the parts of the
design which do not comply
with the regulations
Propose a new design which
fully complies with all the given
requirements.
Constant changing of the design
scheme
Medium Medium Slows down the project
workflow and delays
further progress
Set a timeline and deadline
as to when the design has to
be settled
Project manager makes sure
the client knows about the
timeline and is on track
Design Development
Errors in technical drawings and
BIM 3D modelling
Medium Medium Built element might not
be what was intended
Regularly check and update
the model before proposing
any cost or construction
estimations.
Consultants involved should
carry out amendments as soon
as possible to move the project
forward
Miscommunication between
architects and consultants
Medium Medium Waste time and money to
correct the mistakes
made due to
miscommunication
Hold scheduled meetings to
keep everyone updated on
the progress and problems
faced during the project
Consultant related to the
mistake should be held
accountable and set everything
straight
Contract Documentation
Delaying of drawing approval by
authorities
Medium High Delays the installation of
ground and temporary
works which will delay the
entire project
Submit drawings as soon as
possible to avoid delays in
approvals
Proceed with other processes
according to the Gantt chart
made
17
Type of Risk Likelihood Severity Impact Mitigation Strategy Contingency plan
Contract Management & Implementation
Delayed construction due to freak
weather and site condition
Medium High Overall completion of
construction is delayed
and the costs for
recovery increases
Find alternative ways to carry
out tasks
Keep track of the project
schedule and update the client
on the changes
Oversupply of materials and
workers on site
Medium Medium Increases overall costs
and material wastage
Return the extra materials
back to the supplier if
possible
Ensure the quantity surveyor is
keeping track on the materials
Occurrence of injuries and
accident on site during
construction
Medium High Investigations carried out
will stall the project
Proper health and safety
guidelines are to be made
clear to the workers
Safety officers hired to ensure
the safety of the workers
Building Operation & Maintenance
Project fails to attract targeted
users and stakeholders
High High The building would not
serve the purpose it was
built for
Spend money on media
coverage to ensure that the
public knows about the
building
The designer and client should
ensure that the design and
programme suits the needs of
the users and stakeholders
Open areas of the building might
attract unwanted visitors
Medium High Safety of users might be
threatened and they will
feel unsafe
The hiring of security guards
around the area in the
evening and night time
Building design may include
security posts at certain points
of the place to station guards
Unkempt landscape and green
spaces
Low High The feeling of clutter
breaks the feeling and
immersion of a setting
and place for the user
Management to provide
briefing on ways and
solutions to taking care of the
vegetation
Hire specialised gardeners to
take care of the vegetation
18
7.0 Resource Planning
Task Human Resource Resource Competencies
Schematic Design Phase
- Brief project to the consultants
- Site analysis
- Preliminary design proposals
- Planning approval submissions
- Architect
- Architect
- Design Consultants
- Architect
- Project brief and documents
- Site reports and photographs from site
- Sketches, 3D modelling software
- Documentations, Drawing reports
Design Development Phase
- Detailed drawing design
- Cost estimation
- Work schedule
- BP & Bomba drawing submission
- Design Consultant
- Quantity Surveyor
- Project Manager
- Architect
- 3D Modelling software, Drawing software
- Drawing reports, QS software
- Drawings, Reports
- Documentation, Drawings, Reports
Contract Documentation Phase
- Tender Drawings
- Tender (Selective Tender)
- Bill of Quantities
- Project planning and construction
schedules
- Stakeholder notification
- Design Consultant
- Project Manager
- Quantity Surveyor
- Project Manager
- Project Manager
- Project Manager
- Documents, Drawings, Reports
- Documents, Drawings, Reports
- Drawings, Reports, QS Software
- Documents, Drawings, Reports
- Drawings, Reports
Construction Phase
- Preliminary Work
- Substructure
- Super Structure
- Roofing
- Door and Window
- Architectural Finishes
- M&E Services
- External landscaping
- Project Manager, Building
Contractor
- C&S Engineer
- C&S Engineer
- C&S Engineer
- Architect
- Architect
- M&E Engineer
- Landscape Architect
- Temporary Office, Drawings and Machinery
- Temporary Office, Drawings and Machinery
- Temporary Office, Drawings and Machinery
- Temporary Office, Drawings and Machinery
- Drawings, Construction Equipment
- Drawings, Construction Equipment
- Drawings, Machinery, Construction Equipment
- Drawings, Machinery, Landscape Equipment
19
8.0 Maintenance Strategy
8.1 Proposed Maintenance Strategy
20
8.2 Programme Maintenance
Elements Frequency Strategy
Cafe & Kitchen Daily - The cafe and kitchen should be kept in
good condition to maintain a good
cleanliness rating and to prevent the
infestation of pests
Library & Collab Rooms Daily - The books and materials should be kept
in their respective places
- Furniture that has been moved should
be put back to their original location
Toilets & General cleanliness Daily - Toilets and the general spaces should
be kept clean at all times as they
experience high amounts of people daily
Open spaces, Public spaces Daily - The open spaces and gardens should
be kept free of litter
- The vegetation should be trimmed to
prevent overgrowth
Theatre Quarterly - The theatre should be cleaned after its
use as it is not always in use as well
Workshops Quarterly - The furniture and tools should be
maintained well and kept in good
condition
Administration Office Quarterly - The office should be kept tidy for a better
working environment
Storage Spaces Monthly - Equipment and storage space should be
cleaned from time to time to prevent the
accumulation of too much dust and dirt
Exhibition Gallery Monthly - The exhibition will have to change
depending on the theme and event
being held
21
8.3 Building & Site Maintenance
Elements Frequency Strategy
Service & Mechanical
Lifts Annually - Inspection on the cables and lift car
should be done to ensure safe and
smooth operation
- Check for any worn-out buttons
Sanitary & Piping
(Water supply)
Annually - Ensure that the pipes are not clogged
and are not rusting
- Ensure that there are no leakages from
any of the pipes
Electrical Appliances Annually - Replace any broken appliances
- Check the electrical wiring for safety
Lighting Fixtures Quarterly - Replace bulbs when necessary
Air Conditioner Annually - Clean the filters and refill the gas
Rainwater & Drainage System Annually - Ensure there is no blockage in the
downpipes
Architectural & Building Maintenance
Glass Curtain Walls Weekly - Remove any hand prints or dirt from the
walls
Louvres/Vertical Fin Facade Monthly - Cleaned and service when needed
Floor & Ceiling Tiles Monthly - Repair and replace and broken tiles
Interior Partition Walls Annually - Regular checks on the structural integrity
and condition of the walls 22
9.1 Project success Criteria
The project success criteria refer to measurable terms of what should be the outcome of the project that is
acceptable to the end user, customer, and the stakeholders. In other words, the project success factors
consist of activities or elements that are required to ensure successful completion of the project.
The three key factors that can define project success include the following.
● The Iron Triangle (Cost + Scope + Time)
● Realized Benefits
● Stakeholder satisfaction.
One of the most common problems when defining project success criteria relates to having a myopic
focus on the Iron Triangle, especially relating to the cost and time. Most project managers tend to
overlook the benefits and also ignore whether the client is happy. However, focusing merely on the
benefits or the client satisfaction is also not the right approach.
A project manager should try to create a balance. While the focus should be on the iron triangle, the
manager should also not lose sight of the realized benefits and stakeholder satisfaction.
9.0 Success Criteria
Cost
Scope Time
Quality
Cost Time Scope
The project including the phase of pre-construction
and construction as well as the cost of labour and
operations are estimated to be Rm11.2 million.
Passive design features have been implemented into
the design to save future costs of maintenance and to
also reduce energy wastage.
The project is scheduled to commence on the 1st of
January, starting with the schematic design phase.
The Work Breakdown Structure is made to keep
every party on schedule for their parts to achieve the
target deadline to avoid any extension of time.
The schedules are made in the Gantt chart and Work
Breakdown System format.
The scope of the design and objectives are based on
the requirements given by the client such as the time,
cost and purpose to ensure that the goal and
objectives of the project are well met at the end of the
project.
Job scopes and breakdowns are found in the Work
Breakdown Structure (WBS) to track and ensure that
every party is carrying out their responsibilities.
23
Art Centre and Gallery
1.0 Preliminaries Construction Phase Post Construction
Schematic Design
● Project briefing
● Site Visit
● Site Investigation
● Soil Investigation
● Feasibility Studies
● Spatial Planning and Tabulation
● Preliminary Design Proposal
● Building Structure Proposal
● Building Services Proposal
● Landscape Design Proposal
● Initial Estimation Cost
● DO Submission for Town Planning approval
Design Development Phase
● Detailed Architectural Drawings
● Detailed Civil & Structure Drawings
● Detailed M&E Drawings
● Detailed Landscape Drawings
● Pretender Cost Estimation
● Building plans submission to MBJB
● Other authorities submission
● Passive Bomba
● Active Bomba
● Syarikat Air Johor
● Road & Drains
● Transport (carpark)
● IWK
● Multimedia
● Street Lighting
● DOE
● Pos Malaysia
● Earthwork (Jabatan Kejuruteraan)
● Heritage
● landscape
Contract documentation
● Complete Architectural Tender Drawings
● Complete Structural Tender Drawings
● Complete M&E Tender Drawings
● Tender Estimate
● Preparation of Bill of Quantities
● Call Tender
● Tender Period
● Opening of Tender
● Review & Evaluation
● Tender report & Recommendation
● Preparation of Award
Contract Implementation Stage (Preliminaries)
● Site Handover
● Mobilization
● Erect Hoardings & Signages
● Site Clearing & Levelling
● Building setting out
Substructure
● Excavation
● Piling
● Pile Caps Installation
Basement Works
● RC Retaining Wall
● Floor Slab
● Ramps
● Lift Pit
Wall
● Precast Concrete Walls for Service
● Non load bearing precast concrete walls erection
● Curtain Walls
● Timber Louvers with glass (feature)
M&E services
● Escalator
● Lift installation
● Cabling and wiring works
● ELV wiring works
● Air-conditioning and Mechanical ventilation
installation
● Fire protection system
● Water supply and plumbing works
● Sewerage works
● Rainwater downpipe and stormwater works
● Water tank installation
● Security surveillance and enforcement system
● Fire water storage installation
Civil works
● External manholes
● Road works
● External drainage works
Landscaping Works
● Planting
● Signages
Architectural Finishes
● Door
● Window
● Wall
● External wall plastering
● Internal wall plastering
● Wall tiling
● Ceiling
● Skim coat
● Suspended ceiling works
● Ceiling painting
● Floor
● Floor screeding
● Floor finish (tiling, timber flooring, carpet, vinyl
etc)
● Sanitary fixtures
● Staircase
● Staircase finishes
● Staircase railings
● Balcony railings
● Façade
● Vertical timber louver
Final Completion Phase
● Consultant Inspection
● Issuance of Certification of
Practical Completion (CPC)
● Pre CCC inspection by
Authorities
● Issuance of Certificate of
Completion & Compliance
(CCC)
● Defects Liability Period
● Preparation of Final Accounts
of Contract
● Issuance of Final Certification
Superstructure
● Basement Columns
● Basement Beams
● Basement Floor Slabs
● Ground Floor Columns
● Ground Floor Beams
● Ground Floor Slabs
● First Floor Columns
● First Floor Beams
● First Floor Slabs
● Second Floor Columns
● Second Floor Beams
● Second Floor Slabs
● Third Floor Columns
● Third Floor Beams
● Third Floor Slabs
Roof
● Concrete Roof Slab
● Concrete slab treatment for green roofing
10.0 Work Breakdown Structure
24
11.0 Gantt Chart
25

Project Management (Individual)

  • 1.
    Project Management MGT60703 Assignment 2 - Final Project Management Report Name: Foo Ming- Wei, Fabien Student ID: 0327869 Tutor: Mr. Edwin
  • 2.
    Table of Contents ContentPage 1.0 Project Introduction - 1.1 Introduction - 1.2 Client - ArtMalaysia - MBJB - 1.3 Design Brief - 1.4 Design Considerations from the client - 1.5 Organisation Structure - 1.6 Stakeholders - 1.7 Objectives and Goals 1 2.0 Site Analysis - 2.1 Site Introduction - 2.2 SWOT Analysis - 2.3 PESTLE Analysis 3.0 Design Sustainability - 3.1 Proposed Programme - 3.2 Design Viability - 3.3 Key Features - 3.4 Design Issues - 3.5 Schedule of Spaces 4.0 Project Costing 5.0 Project Procurement - 5.1 Traditional Procurement Method Content Page 6.0 Risks Analysis & Mitigation Strategy 7.0 Resource Planning 8.0 Maintenance Strategy - 8.1 Proposed Maintenance Strategy - 8.2 Programme Maintenance - 8.3 Building and Site Maintenance 9.0 Success Criteria 10.0 Work Breakdown Structure 11.0 Gantt Chart 2
  • 3.
    1.0 Project Introduction 1.1Introduction Johor Bahru is one of Malaysia’s premier city and urban destination because of its highly modernised infrastructure. It is one of the fastest-growing cities after Kuala Lumpur and from the current feel of the place, it is busy throughout the day from the shoplot businesses in the day to the bazaar and stall at night. One weak component of the city is its socio-cultural aspect which relates to having a platform for public interaction. The idea of having a ‘City Lobby’ would encourage and cultivate this aspect and create stronger bonds between the people as there would be a place to gather and socialise through exhibitions, events and activities. The project will address the issue of the previously mentioned missing aspect of the city which is the ‘City lobby’ which in the end would encourage the youth, the elderly and people from all walks of life to come together and strengthen the bonds of the people. 1.2 Client 1.2.1 ArtMalaysia ArtMalaysia is a platform created to promote the finest artwork of Malaysian emerging & known artists, in order to gain the recognition they deserve. Through the platform, artists can truly express their individualism and exhibit their works in liberty of heart and mind. ArtMalaysia’s endeavor in organizing innovative and meaningful art exhibitions is an on-going process of promoting diverse imagery skills in contemporary and abstract idioms to transform reality on canvases. ArtMalaysia is dedicated as an intermediary between the art world and art market to increase awareness of contemporary art in Malaysia. 1.2.2 Majlis Bandaraya Johor Bahru (MBJB) Majlis Bandaraya Johor Bahru is the local council which administrates Johor Bahru city centre and other areas of the Iskandar Malaysia area in Johor, Malaysia. This agency is under Johor state government. MBJB are responsible for public health and sanitation, waste removal and management, town planning, environmental protection and building control, social and economic development and general maintenance functions of urban infrastructure. The MBJB main headquarters is located at Jalan Dato' Onn in Johor Bahru city centre. 3
  • 4.
    1.3 Design Brief Theclient intends to create and develop a city lobby in Johor Bahru in hopes of creating an art centre where the preservation and the teaching of art can be carried out while also catering to the local communities in terms of necessity and spatial experiences. The main feature of the hub would be staggered green platforms which follow the core of split mountains and an open area in between them while conforming its facade to the surrounding buildings. The open spaces are used as art galleries and for performances but can also be utilised by the bazaar stall vendors during the night. 1.4 Design Considerations From The Client ACCESSIBILITY The building allows access through the site without obstructing the main paths through the site while also implementing designs to suit the needs of the disabled and elderly. AESTHETICS The facade conforms to the form and the profile of the surrounding buildings while its central area is unique to itself. SECURITY The spaces and rooms are open enough for visual security while also being closed enough to provide shelter and security from natural hazards. SUSTAINABILITY The use of green landscapes and the advantage of the sea breeze and natural lighting allows the building to attain high sustainability. FUNCTIONALITY The centre’s internal and external spaces are within the room requirements for its intended usage. COST-EFFECTIVENESS The selected materials and design are built with a cost-effective budget while taking the design and surrounding context into consideration. 4
  • 5.
  • 6.
    1.6 Stakeholders Internal StakeholdersExternal Stakeholders Client: ArtMalaysia, Majlis Bandaraya Johor Bahru Owner: ArtMalaysia Project Management Team: OPM Project Consultancy Consultants: 1. Architect - PCA Architecture 2. Land Surveyor - Jurukur Generasi 3. M&E Engineer - SignTeh Sdn Bhd 4. Site Manager - Construction RK 5. C&S Engineer - Reliacon Sdn Bhd 6. Facility Engineer - Furni Tech 7. Landscape Architect - ASL Planning & Landscaping 8. Drainage Consultant - ERINCO Sdn Bhd Contractors: 1. KTN Construction 2. Chia Engineering 3. Sammcon build Sdn bhd Authority: 1. Majlis Bandaraya Johor Bahru (MBJB) 2. Bomba 3. Indah Water Konsortium 4. Johor Bahru Drainage & Irrigation Department 5. Department of Occupational Safety and Health Malaysia 6. Jabatan Kerja Raya (JKR) Service Provider: 1. Tenaga Nasional Berhad (Electricity) 2. Telekom Malaysia (Telephone) 3. Pos Malaysia (Postal) 4. SYABAS (Water) 5. IWK (Sewerage) Supplier: 1. Master Glass Design & Renovation Works Sdn Bhd 2. Nippon Paint End User: 1. Tourists 2. Students 3. Local and foreign artists 4. Bazaar Stall vendors 5. Performers 6. Locals visitors 6
  • 7.
    1.7 Objectives andGoals Goals: - To become the central hub of art in Johor Bahru, preserving and teaching the modern and traditional art in Johor and from around Malaysia as well as to help local artists gain exposure and the attention for their art and performances. - To elevate the status of Malaysian modern and traditional art within the global standings. Objectives: - To create an open green space which functions as a public space while also functioning as a space for art to be preserved and grow. - To create a green and sustainable building in Johor Bahru to contrast the surrounding concrete buildings. 7
  • 8.
    2.0 Site Analysis 2.1Site Introduction The site is located in Johor Bahru which is the Southernmost city in Malaysia. It was founded in 1855 and has undergone plenty of changes and modernisation during the reign of Sultan Abu Bakar. Connectivity is important in the country and city as it links 2 countries together. Johor Bahru is also one of the fastest-growing cities in Malaysia after Kuala Lumpur with it being in the centre of the economic triangle between Malaysia, Singapore and Indonesia. The economic rise is due to the locals as well as the tourists which visit Johor or use Johor as a transitional city. The site is located along Jalan Trus which is near to the bay which separates Malaysia and Singapore. The site is located in the centre of rows of shophouses as well as bank towers such as OCBC and CIMB. The traffic in the area is dense and heavy by Jalan Trus but relatively clear on the other 3 roads surrounding the site. There are a few locations around the site which has gained the attention of both tourists and locals alike such as the eateries in the area at certain corners of the town. There are also art pieces around the town such as large wall murals on buildings as well as the alleyways and also art installations. The town is also best known for its bazaar at night which opens almost everyday around the site which stretches and expands, occupying many streets in town. FINANCE BUILDINGS COMMERCIAL BUILDINGS INSTITUTION BUILDINGS EDUCATIONAL BUILDING RELIGIOUS BUILDINGS GOVERNMENT BUILDINGS VACANT BUILDINGS OFFICE BUILDINGS PUBLIC SERVICE BUILDINGS SITE 8
  • 9.
    2.1 SWOT Analysis Strength- Coastal wind from the South gets funneled into the site area as natural ventilation - High amounts of traffic around the site area in both human and vehicular aspects. - Site is very accessible on foot with covered walkways from the surrounding shoplots. - Site area has greenery which provides natural shading in the area. Weakness - Narrow roads and double parking causes high traffic congestion. - Lack of public spaces in the area for gatherings and public activities. - A lack of greenery to provide sufficient shading for the entire site. - One-way roads contribute to the traffic congestion in the area. Opportunity - To create an open public space for activities and an area to showcase art. - To create a green space with more trees and greenery to shade and cool down the hot town. - A space for the bazaar stall vendors to use instead of taking up road space. - To create a breathing space for the congested and busy town of Johor Bahru. Threat - The noise from the traffic is almost always present throughout the day and night. - Entry to the site via vehicle will be difficult due to the already congested roads. - Johor experiences high temperatures very often. 9
  • 10.
    2.1 PESTLE Analysis PoliticsThe area around the site has recently been renovated by ThinkCity which had plans to turn a portion of the place into a walking-only area. These upgrades would help attract and steer the people and pedestrians to the centre while also reducing the incoming vehicular traffic. Economical The site is surrounded by small commercial buildings such as sundry shops as well as cafes which have become nodes for tourists. The area also mainly acquires income from the night bazaar surrounding the site which is always packed with people. Allowing the stall vendors to bleed their business into the open spaces in the centre will allow an uninterrupted flow of business as the building would be taking a portion of their space away. Sociological The proposed programmes would be suited and catered toward reviving and spreading the modern and traditional art to the local and foreign communities while also catering towards the accessibility for the old and disabled. Technology Green technology such as rainwater harvesting systems as well as water feature systems are being implemented as a step toward fulfilling the Green Building Index requirements. Legal The building would be design and built according to the by-laws, Uniform Building by-Law 1984 (UBBL 1984), which has been set by the government and the authorities to ensure the safety and security of the people and visitors. The requirements are also in accordance to the requests of the Majlis Bandaraya Johor Bahru and related authorities. Environmental The centre would incorporate a large amount of greenery to contrast the growing amount of concrete buildings where greenery is being removed to develop. The building is also moving toward using the natural ventilation and lighting to reduce energy wastage and to achieve its place in the Green Building Index. 10
  • 11.
    3.0 Design Sustainability 3.1Proposed Programme “Life in Motion” City Lobby in Johor Bahru, Johor. Johor Bahru has a long history of art covering various forms of art such as fine art and movement art. The art are special features of the town which can be found all over be it in plain sight or hidden in alleyways. The people move in crowds during the day, filling the narrow streets on the ground level. These crowds grow even more at night when the bazaar opens up for business. The two strong points of Johor Bahru which are the people and the presence of art can be combined to form a new aspect in area which is a form of “live art” with the movement of people as a form of art. The centre is aimed toward preserve and spread the art culture of Johor be it traditional or modern and to locals and visitors alike. The centre also aims to be developed as the central hub of art to cultivate a new artistic generation. Public Spaces Library, Cafe, Gallery, Viewing Deck, Open green Spaces Semi-public Spaces Theatre, Collaboration Rooms, Supply Stores, Workshops Private Spaces Administration Office 3.2 Design Viability The art-centered city lobby aims to introduce the local and foreign communities to larger, open, green concept spaces which can act as a gathering point or a node in the future. The green spaces would provide a break from the constant flow of concrete buildings in the area. The introduction of a gallery and workshop would allow the community to learn more about art and to make it themselves through interaction and activities held. The gallery built by the east side of the site will allow the coastal winds to naturally bring in a cooling feeling towards it. A facility in which the area around the site was lacking is a public library. A public library is introduced to cater mainly towards students but also to the public and to those who are eager to learn. 11
  • 12.
    3.3 Key Features 1.Green Spaces - The green belt around the building provides a constant flow of greenery . - The staggered floors have their roofs as usable green spaces for event and lounging. 2. Central Open Space - The central open space can be utilised for performances or to allow the bazaar stall vendors to open their stalls. - The area is shaded by the greenery as well as the overhead deck/bridge. 3. Staggered Floors - The staggered floors allow for activities on different levels of the building both internally and externally. 12
  • 13.
    4. Facade - Thefacade allows the sunlight to enter the building but also limits its entry, - This helps to shade the building during hot weather . - The facade resembles the surrounding site with its geometrical shape while its interior is more organic. - A layer of glass lies behind the vertical fin facade for visual permeability from and to the centre. 3.4 Design Issues 1. High amounts of traffic on Jalan Trus which is the main road leading to the site. 2. High temperatures for most of the day 3. The site area has limited existing greenery. 4. A lack of proper pedestrian access to and from the site. 5. Existing bank tower might overshadow the centre. 13
  • 14.
    3.5 Schedule ofSpaces Floor Spaces Gross Floor Area (M²) Total GFA (M²) Ground Floor Reception M&E & Fire Staircase General Storage Washroom Exhibition Gallery Cafe Library Supply Store 64 120 50 128 256 128 60 64 862 First Floor Library Washroom Storage M&E & Fire Staircase Workshops Collab Rooms 120 128 50 120 128 64 610 Second Floor Theatre M&E & Fire Staircase Washroom Meeting Rooms 384 120 128 64 696 Third Floor Admin Office M&E & Fire Staircase Washroom 64 120 64 248 2416 14
  • 15.
    4.0 Project Costing CostEstimation Total construction cost = Total floor area x Estimated Pricing Assuming RM200 = 1sqft, 1 sqm = 10.764 sqft Building Cost (Excluding Basement Carpark) 2416 sqm x 10.764 = 26,005.824 sqft 26005.824 sqft x RM200 = RM 5,201,164.80 Basement Carpark Cost Basement at RM 1200.00/sqm 3103 sqm x RM1200 = RM 3,723,600.00 Other Construction Cost Landscape = RM 60,000.00 Green Vegetation = RM 500,000 Public Spaces = RM 200,000 Total Building Cost = RM 9,656,204.80 Direct Expenses Cost Construction Supervision Fee = Rm 120,000.00 Consultant Fees (10% Building Cost) = RM 965,620.40 Contingencies mise (5% Building Cost) = RM 482810.02 Labour Cost (250 workers, RM 2000/ month, 24 months): RM 12,000,000.00 Total = RM 1,688,432.40 Grand Total Estimated Cost: RM 11,193,197.20 15
  • 16.
    5.0 Project Procurement 5.1Traditional Procurement Method The traditional procurement method has its own coordinated systems and phases from the beginning to the end of the procurement stage: Three Linear Phases 1. Design Phase 2. Bidding Phase 3. Building Phase Three Key Players 1. Client 2. Designer 3. Contractor Two Separate Contracts 1. Owner to Designer 2. Owner to Contractor 5.2 Selective Tender Method Stage 1 (Pre-tender) - Tender documents are prepared by the architect and consultant team Stage 2 (Tendering) Stage 3 (Post-tender) Stage 4 (Implementation) Stage 5 (Contract Closeout) - Tender Submission - Close Tender - Tender Opening - Tender Review - Tender Recommendation - Tender Negotiation - Awarding of contract - Compilation of contract documents - Formalising of contract - Implementation of the contract - The closing of contract 16
  • 17.
    6.0 Risks Analysis& Mitigation Strategy Type of Risk Likelihood Severity Impact Mitigation Strategy Contingency plan Schematic Design Design proposal does not meet client’s intention and standard Low Medium Project termination and causes future projects to be on hold until amendments are made Conduct frequent meetings with the client to get a clearer understanding of the client’s vision Modify and prepare alternative schemes to meet the client’s expectations Local authorities reject preliminary design Medium High Project procurement phase is put on hold until amendments to the design are made Amend the parts of the design which do not comply with the regulations Propose a new design which fully complies with all the given requirements. Constant changing of the design scheme Medium Medium Slows down the project workflow and delays further progress Set a timeline and deadline as to when the design has to be settled Project manager makes sure the client knows about the timeline and is on track Design Development Errors in technical drawings and BIM 3D modelling Medium Medium Built element might not be what was intended Regularly check and update the model before proposing any cost or construction estimations. Consultants involved should carry out amendments as soon as possible to move the project forward Miscommunication between architects and consultants Medium Medium Waste time and money to correct the mistakes made due to miscommunication Hold scheduled meetings to keep everyone updated on the progress and problems faced during the project Consultant related to the mistake should be held accountable and set everything straight Contract Documentation Delaying of drawing approval by authorities Medium High Delays the installation of ground and temporary works which will delay the entire project Submit drawings as soon as possible to avoid delays in approvals Proceed with other processes according to the Gantt chart made 17
  • 18.
    Type of RiskLikelihood Severity Impact Mitigation Strategy Contingency plan Contract Management & Implementation Delayed construction due to freak weather and site condition Medium High Overall completion of construction is delayed and the costs for recovery increases Find alternative ways to carry out tasks Keep track of the project schedule and update the client on the changes Oversupply of materials and workers on site Medium Medium Increases overall costs and material wastage Return the extra materials back to the supplier if possible Ensure the quantity surveyor is keeping track on the materials Occurrence of injuries and accident on site during construction Medium High Investigations carried out will stall the project Proper health and safety guidelines are to be made clear to the workers Safety officers hired to ensure the safety of the workers Building Operation & Maintenance Project fails to attract targeted users and stakeholders High High The building would not serve the purpose it was built for Spend money on media coverage to ensure that the public knows about the building The designer and client should ensure that the design and programme suits the needs of the users and stakeholders Open areas of the building might attract unwanted visitors Medium High Safety of users might be threatened and they will feel unsafe The hiring of security guards around the area in the evening and night time Building design may include security posts at certain points of the place to station guards Unkempt landscape and green spaces Low High The feeling of clutter breaks the feeling and immersion of a setting and place for the user Management to provide briefing on ways and solutions to taking care of the vegetation Hire specialised gardeners to take care of the vegetation 18
  • 19.
    7.0 Resource Planning TaskHuman Resource Resource Competencies Schematic Design Phase - Brief project to the consultants - Site analysis - Preliminary design proposals - Planning approval submissions - Architect - Architect - Design Consultants - Architect - Project brief and documents - Site reports and photographs from site - Sketches, 3D modelling software - Documentations, Drawing reports Design Development Phase - Detailed drawing design - Cost estimation - Work schedule - BP & Bomba drawing submission - Design Consultant - Quantity Surveyor - Project Manager - Architect - 3D Modelling software, Drawing software - Drawing reports, QS software - Drawings, Reports - Documentation, Drawings, Reports Contract Documentation Phase - Tender Drawings - Tender (Selective Tender) - Bill of Quantities - Project planning and construction schedules - Stakeholder notification - Design Consultant - Project Manager - Quantity Surveyor - Project Manager - Project Manager - Project Manager - Documents, Drawings, Reports - Documents, Drawings, Reports - Drawings, Reports, QS Software - Documents, Drawings, Reports - Drawings, Reports Construction Phase - Preliminary Work - Substructure - Super Structure - Roofing - Door and Window - Architectural Finishes - M&E Services - External landscaping - Project Manager, Building Contractor - C&S Engineer - C&S Engineer - C&S Engineer - Architect - Architect - M&E Engineer - Landscape Architect - Temporary Office, Drawings and Machinery - Temporary Office, Drawings and Machinery - Temporary Office, Drawings and Machinery - Temporary Office, Drawings and Machinery - Drawings, Construction Equipment - Drawings, Construction Equipment - Drawings, Machinery, Construction Equipment - Drawings, Machinery, Landscape Equipment 19
  • 20.
    8.0 Maintenance Strategy 8.1Proposed Maintenance Strategy 20
  • 21.
    8.2 Programme Maintenance ElementsFrequency Strategy Cafe & Kitchen Daily - The cafe and kitchen should be kept in good condition to maintain a good cleanliness rating and to prevent the infestation of pests Library & Collab Rooms Daily - The books and materials should be kept in their respective places - Furniture that has been moved should be put back to their original location Toilets & General cleanliness Daily - Toilets and the general spaces should be kept clean at all times as they experience high amounts of people daily Open spaces, Public spaces Daily - The open spaces and gardens should be kept free of litter - The vegetation should be trimmed to prevent overgrowth Theatre Quarterly - The theatre should be cleaned after its use as it is not always in use as well Workshops Quarterly - The furniture and tools should be maintained well and kept in good condition Administration Office Quarterly - The office should be kept tidy for a better working environment Storage Spaces Monthly - Equipment and storage space should be cleaned from time to time to prevent the accumulation of too much dust and dirt Exhibition Gallery Monthly - The exhibition will have to change depending on the theme and event being held 21
  • 22.
    8.3 Building &Site Maintenance Elements Frequency Strategy Service & Mechanical Lifts Annually - Inspection on the cables and lift car should be done to ensure safe and smooth operation - Check for any worn-out buttons Sanitary & Piping (Water supply) Annually - Ensure that the pipes are not clogged and are not rusting - Ensure that there are no leakages from any of the pipes Electrical Appliances Annually - Replace any broken appliances - Check the electrical wiring for safety Lighting Fixtures Quarterly - Replace bulbs when necessary Air Conditioner Annually - Clean the filters and refill the gas Rainwater & Drainage System Annually - Ensure there is no blockage in the downpipes Architectural & Building Maintenance Glass Curtain Walls Weekly - Remove any hand prints or dirt from the walls Louvres/Vertical Fin Facade Monthly - Cleaned and service when needed Floor & Ceiling Tiles Monthly - Repair and replace and broken tiles Interior Partition Walls Annually - Regular checks on the structural integrity and condition of the walls 22
  • 23.
    9.1 Project successCriteria The project success criteria refer to measurable terms of what should be the outcome of the project that is acceptable to the end user, customer, and the stakeholders. In other words, the project success factors consist of activities or elements that are required to ensure successful completion of the project. The three key factors that can define project success include the following. ● The Iron Triangle (Cost + Scope + Time) ● Realized Benefits ● Stakeholder satisfaction. One of the most common problems when defining project success criteria relates to having a myopic focus on the Iron Triangle, especially relating to the cost and time. Most project managers tend to overlook the benefits and also ignore whether the client is happy. However, focusing merely on the benefits or the client satisfaction is also not the right approach. A project manager should try to create a balance. While the focus should be on the iron triangle, the manager should also not lose sight of the realized benefits and stakeholder satisfaction. 9.0 Success Criteria Cost Scope Time Quality Cost Time Scope The project including the phase of pre-construction and construction as well as the cost of labour and operations are estimated to be Rm11.2 million. Passive design features have been implemented into the design to save future costs of maintenance and to also reduce energy wastage. The project is scheduled to commence on the 1st of January, starting with the schematic design phase. The Work Breakdown Structure is made to keep every party on schedule for their parts to achieve the target deadline to avoid any extension of time. The schedules are made in the Gantt chart and Work Breakdown System format. The scope of the design and objectives are based on the requirements given by the client such as the time, cost and purpose to ensure that the goal and objectives of the project are well met at the end of the project. Job scopes and breakdowns are found in the Work Breakdown Structure (WBS) to track and ensure that every party is carrying out their responsibilities. 23
  • 24.
    Art Centre andGallery 1.0 Preliminaries Construction Phase Post Construction Schematic Design ● Project briefing ● Site Visit ● Site Investigation ● Soil Investigation ● Feasibility Studies ● Spatial Planning and Tabulation ● Preliminary Design Proposal ● Building Structure Proposal ● Building Services Proposal ● Landscape Design Proposal ● Initial Estimation Cost ● DO Submission for Town Planning approval Design Development Phase ● Detailed Architectural Drawings ● Detailed Civil & Structure Drawings ● Detailed M&E Drawings ● Detailed Landscape Drawings ● Pretender Cost Estimation ● Building plans submission to MBJB ● Other authorities submission ● Passive Bomba ● Active Bomba ● Syarikat Air Johor ● Road & Drains ● Transport (carpark) ● IWK ● Multimedia ● Street Lighting ● DOE ● Pos Malaysia ● Earthwork (Jabatan Kejuruteraan) ● Heritage ● landscape Contract documentation ● Complete Architectural Tender Drawings ● Complete Structural Tender Drawings ● Complete M&E Tender Drawings ● Tender Estimate ● Preparation of Bill of Quantities ● Call Tender ● Tender Period ● Opening of Tender ● Review & Evaluation ● Tender report & Recommendation ● Preparation of Award Contract Implementation Stage (Preliminaries) ● Site Handover ● Mobilization ● Erect Hoardings & Signages ● Site Clearing & Levelling ● Building setting out Substructure ● Excavation ● Piling ● Pile Caps Installation Basement Works ● RC Retaining Wall ● Floor Slab ● Ramps ● Lift Pit Wall ● Precast Concrete Walls for Service ● Non load bearing precast concrete walls erection ● Curtain Walls ● Timber Louvers with glass (feature) M&E services ● Escalator ● Lift installation ● Cabling and wiring works ● ELV wiring works ● Air-conditioning and Mechanical ventilation installation ● Fire protection system ● Water supply and plumbing works ● Sewerage works ● Rainwater downpipe and stormwater works ● Water tank installation ● Security surveillance and enforcement system ● Fire water storage installation Civil works ● External manholes ● Road works ● External drainage works Landscaping Works ● Planting ● Signages Architectural Finishes ● Door ● Window ● Wall ● External wall plastering ● Internal wall plastering ● Wall tiling ● Ceiling ● Skim coat ● Suspended ceiling works ● Ceiling painting ● Floor ● Floor screeding ● Floor finish (tiling, timber flooring, carpet, vinyl etc) ● Sanitary fixtures ● Staircase ● Staircase finishes ● Staircase railings ● Balcony railings ● Façade ● Vertical timber louver Final Completion Phase ● Consultant Inspection ● Issuance of Certification of Practical Completion (CPC) ● Pre CCC inspection by Authorities ● Issuance of Certificate of Completion & Compliance (CCC) ● Defects Liability Period ● Preparation of Final Accounts of Contract ● Issuance of Final Certification Superstructure ● Basement Columns ● Basement Beams ● Basement Floor Slabs ● Ground Floor Columns ● Ground Floor Beams ● Ground Floor Slabs ● First Floor Columns ● First Floor Beams ● First Floor Slabs ● Second Floor Columns ● Second Floor Beams ● Second Floor Slabs ● Third Floor Columns ● Third Floor Beams ● Third Floor Slabs Roof ● Concrete Roof Slab ● Concrete slab treatment for green roofing 10.0 Work Breakdown Structure 24
  • 25.