PLC
Functions of PLC
• PLC stands for Programmable Logic Controller. They are industrial
computers used to control different electro-mechanical processes for
use in manufacturing, plants, or other automation environments.
• PLCs vary in size and form factors. Some are small enough to fit in your
pocket while others are large enough to require their own heavy-duty
racks to mount. Some PLC’s can be customized with back planes and
functional modules to fit different types of industrial applications.
• PLCs are widely used in a variety of industries because they’re fast,
easy to operate and are considered easy to program. PLCs can be
programmed in several ways, from ladder logic, which is based on
electromechanical relays, to specially adapted programming languages
of BASIC and C, to name a few.
PLC architecture
• It consists of a central processing unit (CPU) containing the
system microprocessor, memory, and input/output
circuitry.
• The CPU controls and processes all the operations within
the PLC.It is supplied with a clock that has a frequency of
typically between 1 and 8 MHz.
• This frequency determines the operating speed of the PLC
and provides the timing and synchronization for all
elements in the system.
• The information within the PLC is carried by means of
digital signals.
• The internal paths along which digital signals flow are
called buses. In the physical sense, a bus is just a number
of conductors along which electrical signals can flow.
• It might be tracks on a printed circuit board or wires in a ribbon
cable.
• The CPU uses the data bus for sending data between the
constituent elements, the address bus to send the addresses of
locations for accessing stored data, and
• the control bus for signals relating to internal control actions.
The system bus is used for communications between the
input/output ports and the input/output unit.
• The operator enters a sequence of instructions ( a program )
into the memory of the PLC.
• The controller monitors the inputs carries out the control rules .
• The control loop is a continuous cycle of the PLC reading inputs,
solving the logic instructions, and then changing the outputs.
• Advantages
• The same basic controller can be used with a
wide range of control systems.
• To modify a control system, the rules are to be
modified (much easier to program and
reprogram)
• There is no need to rewire
• The result is a flexible, cost-effective system
Selection of PLC
• Now, let's look at six of the most important
considerations in choosing a PLC:
• system requirements
• environmental requirements
• inputs and outputs (I/Os)
• CPU speed
• communication protocol types and
• programming
Networking of PLCs
Remote I/O
• A remote I/O configuration, has the actual
inputs and outputs at some distance from the
controller and CPU.
• This type of system, which can be described as
a "master-and-slave" configuration,
• allows many distant digital and analog points to
be controlled by a single PLC.
• Typically, remote I/Os are connected to the CPU
via twisted pair or fiberoptic cables.
• Remote I/O configurations can be extremely cost-
effective control solutions where only a few I/O points
are needed in widely separated areas.
• In this situation, it's not always necessary, or practical for
that matter, to have a controller at each site.
• Nor is it practical to individually hard wire each I/O point
over long distances back to the CPU.
• For example, remote I/O systems can be used in
acquiring data from remote plant or facility locations.
• Information such as cycle times, counts, duration or
events, etc.
• then can be sent back to the PLC for maintenance and
management reporting.
• Peer-to-peer networks
• Peer-to-peer networks, enhance reliability by
decentralizing the control functions without sacrificing
coordinated control.
• In this type of network, numerous PLCs are connected
to one another in a daisy-chain fashion, and a common
memory table is duplicated in the memory of each.
• In this way, when any PLC writes data to this memory
area, the information is automatically transferred to all
other PLCs in the network.
• They then can use this information in their own
operating programs.
• With peer-to-peer networks, each PLC in the
network is responsible for its own control site and
only needs to be programmed for its own area of
responsibility.
• This aspect of the network significantly reduces
programming and debugging complexity;
• because all communications occur transparently to
the user, communications programming is reduced
to simple read-and-write statements.
• In a peer-to-peer system, there's no master PLC.
• However, it's possible to designate one of the PLCs
as a master for use as a type of group controller.
• Host computer links
• PLCs also can be connected with computers or other
intelligent devices.
• In fact, most PLCs, from the small to the very large, can
be directly connected to a computer or part of a multi
drop host computer network via RS232C or RS422 ports.
• This combination of computer and controller maximizes
the capabilities of the PLC, for control and data
acquisition, as well as the computer, for data processing,
documentation, and operator interface.
• In a PLC/computer network all communications are
initiated by the host computer, which is connected to all
the PLCs in a daisy-chain fashion.
• This computer individually addresses each of its
networked PLCs and asks for specific information.
• The addressed PLC then sends this information to
the computer for storage and further analysis. This
cycle occurs hundreds of times per second.
• Host computers also can aid in programming PLCs;
• powerful programming and documentation
software is available for program development.
• Programs then can be written on the computer in
relay ladder logic and downloaded into the PLC.
• In this way, you can create, modify, debug, and
monitor PLC programs via a computer terminal.
Ladder programming
• PLC Program for heating liquid in the tank by
heater.
• Problem Solution
• In this system we will consider S7-300 PLC and TIA portal
software for programming.
• In this system two sensors are used for level measurement in
the tank, heater is used for material heating purpose in the
tank.
• We used temperature sensor (it can be RTD or thermocouple)
also for temperature measurement in the tank.
• Two valves are used for material inlet and outlet. Inlet valve is
used for feeding the tank and outlet valve for discharging the
tank.
• If system detects low level, system will start to feed the tank.
Feeding cycle will be OFF when tank will detect high level. After
high level system will start heating process till set temperature.
List of Inputs/Outputs
Inputs List
• START PB :- I0.0
• STOP PB :- I0.1
• Low level switch :- I0.4
• High level switch :- I0.3
Outputs List
• Inlet valve :- Q0.0
• Heater :- Q0.1
• Outlet valve :- Q0.2
• Memory List
• Master coil :- M0.0
• Actual temperature :- MW12
• Set temperature :- MW14
Automatic Mixing Controlling in a Tank
• Problem Solution
• In this example, we use PLC programming of Siemens S7-300
PLC. We can use other PLC also for this application.
• Two level sensors are used for detecting the level of material A
and material B. Also one bottom level sensor used for detecting
the bottom level.
• To control level of this system, single acting valve is used which
has two states, either fully opened or fully closed.
• Particular is provided to mix the material A and material B in a
tank. We can use on delay timer this function.
• After successfully completion of mixing, outlet valve is operated
to drain the mixed material.
• When mixing process is completed, buzzer will be activated and
it will remain ON and after 5sec it will be automatically OFF.
• List of inputs/outputs
• Digital Inputs
• Cycle START :- I0.0
• Cycle STOP :- I0.1
• Low level switch :- I0.2
• Level material A :- I1.0
• Level material B :- I1.1
• Digital outputs
• Cycle ON :- Q0.0
• Inlet valve 1 :- Q0.1
• Inlet valve 2 :- Q0.2
• Agitator motor :- Q0.3
• Outlet valve :- Q0.4
• Buzzer :- Q0.5
I/O module
• The I/O system forms the interface by which field de- vices are connected
to the controller (Figure 1-14).
• The purpose of this interface is to condition the various signals received
from or sent to external field devices. Input devices such as pushbuttons,
limit switches, and sensors
• Output devices such as small motors, motor starters, solenoid valves, and
indicator lights are hardwired to the output terminals.
• To electrically isolate the internal components from the input and output
terminals, PLCs commonly employ an optical isolator, which uses light to
couple the circuits together.
• The external devices are also referred to as “field” or “real-world” inputs
and outputs. The terms field or real world are used to distinguish actual
external devices that exist and must be physically wired from the internal
user program that duplicates the function of relays, timers, and counters.
• Combination I/O modules can have both input and
output connections in the same physical module as
illustrated in Figure 2-8.
• A module is made up of a printed circuit board and a
terminal assembly.
• The printed circuit board contains the electronic
circuitry used to interface the circuit of the processor
with that of the input or output device.
• Modules are designed to plug into a slot or connector
in the I/O rack or directly into the processor.
• The terminal assembly, which is attached to the front
edge of the printed circuit board, is used for making
field-wiring connections
IEC 61131 International Standard for PLC
• IEC 61131 is an IEC standard for programmable controllers. It was first published in
1993;
• the current (third) edition dates from 2013. It was known as IEC 1131 before the
change in numbering system by IEC.
• The parts of the IEC 61131 standard are prepared and maintained by working group
7, programmable control systems, of subcommittee SC 65B of Technical Committee
TC65 of the IEC.
• Standard IEC 61131 is divided into several parts:
• Part 1: General information. It is the introductory chapter; it contains definitions of
terms that are used in the subsequent parts of the standard and outlines the main
functional properties and characteristics of PLCs.
• Part 2: Equipment requirements and tests - establishes the requirements and
associated tests for programmable controllers and their peripherals. This standard
prescribes: the normal service conditions and requirements (for example,
requirements related with climatic conditions, transport and storage, electrical
service, etc.);
• Part 3: Programming languages
• Part 4: User guidelines
• Part 5: Communications
• Part 6: Functional safety
• Part 7: Fuzzy control programming
• Part 8: Guidelines for the application and
implementation of programming languages
• Part 9: Single-drop digital communication interface for
small sensors and actuators (SDCI, marketed as IO-Link
[4][5][6]
)
• Part 10: PLC open XML exchange format for the export
and import of IEC 61131-3 projects
• Soft PLC
• Soft PLC is a software technology designed to
turn an embedded computer into a fully
functional and programmable logic controller,
also known as a PLC. It combines PLCs'
discrete, PID and analog I/O control with high
performing computer networking, data
handling, and computational capabilities.
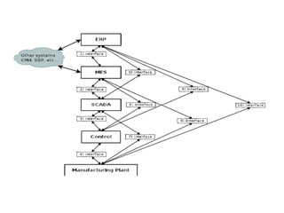
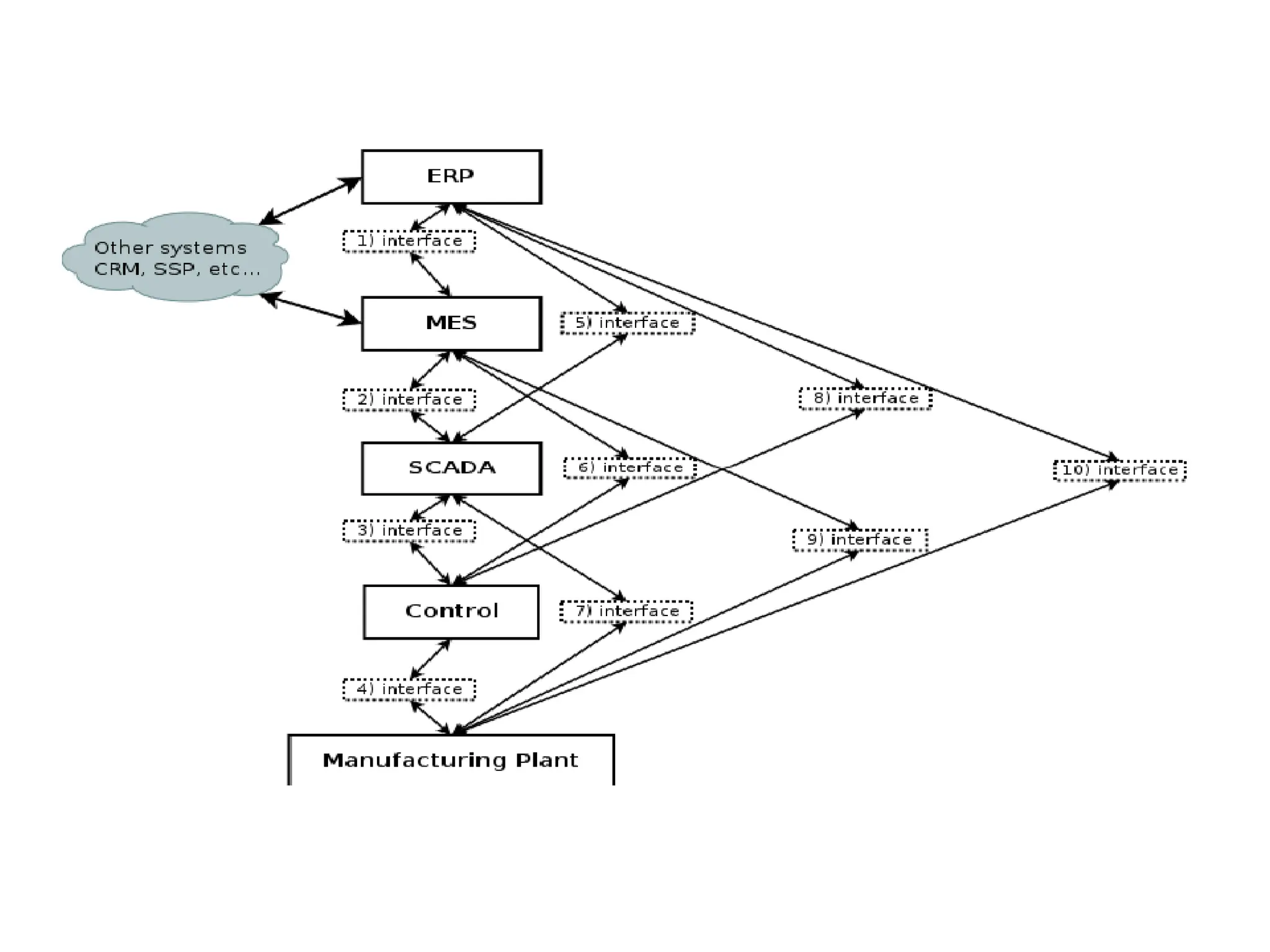
• IT requirement
• The ERP system has a Plant Maintenance module,
which stores information about the various pieces of
equipment, and the PLC system detects when
machines need updating or fixing;
• combined, this information would offer the ability to
create proactive and preventive maintenance plans
• MES software adds value to organizations by providing
a high-level interface to manage entire manufacturing
processes. Inventory, supply chain, and resource
management can all be managed by an MES.
• When an MES is in place, the machine level automation
and PLC and/or SCADA programming should be
designed around communication to and from the MES.
• Outlier can provide manufacturing floor
solutions to integrate with MES including:
• Batch Traceability
• Part Track and Trace
• Production Order Management
• Key Performance Indicators (KPIs) such as OEE,
scrap rate, etc.
• Recipe Management
• Quality and Results Reporting
Barcode and RFID
• Barcode and RFID solutions offer a host of financial
benefits for automated manufacturing, including
better control of inventory, increased visibility
throughout the supply chain, serialization, just-in-time
manufacturing, and better decision-making due to
more accurate and timely manufacturing data.
• In addition, product genealogy data can be aggregated
into a database that lives with the product throughout
its entire lifecycle. A complete history can be attached
to each product to assist with minimizing warranty risk
and optimizing the efficiency of a possible recall.
• Barcode and RFID applications include:
• Real-time tracking of production
• Inventory control – quantity and location
• Serialization (tracking product lot numbers and quantities)
• Pallet-level, case-level and item-level tagging
• Leveraging these technologies can dramatically improve
productivity and product quality thereby reducing waste and labor
hours.
• AIC engineers and technicians are experts at designing, installing
and servicing these systems.
• We have experience with all the applications in most of the
industries we focus in.
• We have worked with many of the leading suppliers of these
technologies including Siemens, Cognex, Turck, Sick and Zebra.
Vision Systems
• Vision systems are being used improve quality or automate production. Vision systems
can perform complex or mundane repetitive tasks with high-speed accuracy and
consistency.
• Errors or deviations in the manufacturing process are quickly detected reducing waste
and minimizing downtime.
Vision applications include:
• Part identification
• Defect detection
• Presence/absence detection
• Measurement
• Positioning
• Counting
• Inspection
• Palletizing
• Liquid dispensing
• Welding
• Pick-and-place robot guidance
HMI
• "HMI" stands for Human Machine Interface. These devices are also known
as Man Machine Interface (MMI), Operator Interface Terminal (OIT), Local
Operator Interface (LOI), Operator Terminal (OT), but for the purposes of
this guide we will refer to them as HMIs.
• An HMI is exactly what the name implies: a graphical interface that allows
human users to interact with a system's machinery. As technology develops
• HMIs are becoming more abundant in everyday tasks for consumers. Gas
station pumps, self-service kiosks, ATM machines, and self checkout lines all
use HMIs to process user inputs, convert them to machine readable code,
and perform tasks without the need for an attendant, teller, or other
employee.
• In the context of manufacturing and process control systems, an HMI
provides a visual representation of the control system, and provides real
time data acquisition.
• An HMI can increase productivity by providing a centralized display of the
control process that is extremely user-friendly.
Advantages of an HMI
• The greatest advantage of an HMI is the user-friendliness of the
graphical interface.
• The graphical interface contains color coding that allows for easy
identification (for example: red for trouble), as well as pictures
and icons which allow for fast recognition, easing the problems of
language barriers.
• Because HMIs increase system efficiency, they can reduce
production costs, which could potentially increase profit margins.
• Modern HMI devices are extremely innovative, capable of higher
capacity and more interactive, elaborate functions than ever
before.
• Some technological advantages the HMI offers include converting
hardware to software, eliminating the need for mouse and
keyboard, and allowing kinesthetic computer/human interaction.
Advantages of an HMI over a PLC alone
• A PLC on its own cannot provide any real-time feedback, and cannot set off alarms nor modify the system
without reprogramming the PLC.
• The key advantage to an HMI is its functionality; an HMI can be used for simple tasks such as a coffee
brewing controller, or as the sophisticated control unit of a nuclear plant. With new HMI designs
emerging in the field, we are now seeing HMIs that offer remote access, allowing operators access to the
terminal from a distance.
• Convenience
• The convenience that comes with an HMI is invaluable, and the functionality achieved by digitizing a
system with an HMI is unbeatable.
• With remote access, the operator does not need to be near the automation line to start, stop, or monitor
production. The operator can access all the same controls on a centralized unit in a compact form.
Simplicity is also a big factor in the usability of an HMI.
Interface Flexibility
• One of the most valuable features of an HMI is the ability to personalize the interface.
• An HMI can fully support the most complex applications, with multiple screens and several routines
running. If the user is looking to program an HMI with something more simplistic, they may write
instructions for the controller directly into the HMI.
• Every HMI comes with different features: some may play sound or video, while others offer remote access
control.
• The design of the user interface should be optimized for specific applications, taking into consideration all
the capabilities of the typical user, as well as the environmental aspects such as noise, lighting, dust,
vision and technological curves
• There are three basic types of HMIs: the pushbutton replacer, the data handler, and the overseer.
• The Pushbutton Replacer
• Before the HMI came into existence, a control might consist of hundreds of pushbuttons and LEDs
performing different operations.
• The pushbutton replacer HMI has streamlined manufacturing processes, centralizing all the functions
of each button into one location.
• The pushbutton replacer takes the place of LEDs, On/Off buttons, switches, or any mechanical device
that performs a control function.
• The elimination of these mechanical devices is possible because the HMI provides a visual
representation of all these devices on its LCD screen, while performing all the same functions.
• The Data Handler
• The data handler is perfect for applications requiring constant feedback from the system, or printouts
of the production reports. The data handler includes such functions as recipes, data trending, data
logging and alarm handling/logging.
• The data handler is used for applications that require constant feedback and monitoring. Often these
data handlers come equipped with large capacity memories.
• The Overseer
• Anytime an application involves SCADA or MES, an overseer HMI is extremely beneficial. The overseer
HMI will most likely require Windows to operate, and have several Ethernet ports.
• The overseer works with SCADA and MES. These are centralized systems that monitor and control
entire sites or complexes of large systems spread out over large areas.
• An HMI is usually linked to the SCADA system's databases and software programs, to provide trending,
diagnostic data, and management information.

programmable logic controller functions of plc

  • 1.
    PLC Functions of PLC •PLC stands for Programmable Logic Controller. They are industrial computers used to control different electro-mechanical processes for use in manufacturing, plants, or other automation environments. • PLCs vary in size and form factors. Some are small enough to fit in your pocket while others are large enough to require their own heavy-duty racks to mount. Some PLC’s can be customized with back planes and functional modules to fit different types of industrial applications. • PLCs are widely used in a variety of industries because they’re fast, easy to operate and are considered easy to program. PLCs can be programmed in several ways, from ladder logic, which is based on electromechanical relays, to specially adapted programming languages of BASIC and C, to name a few.
  • 2.
  • 3.
    • It consistsof a central processing unit (CPU) containing the system microprocessor, memory, and input/output circuitry. • The CPU controls and processes all the operations within the PLC.It is supplied with a clock that has a frequency of typically between 1 and 8 MHz. • This frequency determines the operating speed of the PLC and provides the timing and synchronization for all elements in the system. • The information within the PLC is carried by means of digital signals. • The internal paths along which digital signals flow are called buses. In the physical sense, a bus is just a number of conductors along which electrical signals can flow.
  • 4.
    • It mightbe tracks on a printed circuit board or wires in a ribbon cable. • The CPU uses the data bus for sending data between the constituent elements, the address bus to send the addresses of locations for accessing stored data, and • the control bus for signals relating to internal control actions. The system bus is used for communications between the input/output ports and the input/output unit. • The operator enters a sequence of instructions ( a program ) into the memory of the PLC. • The controller monitors the inputs carries out the control rules . • The control loop is a continuous cycle of the PLC reading inputs, solving the logic instructions, and then changing the outputs.
  • 5.
    • Advantages • Thesame basic controller can be used with a wide range of control systems. • To modify a control system, the rules are to be modified (much easier to program and reprogram) • There is no need to rewire • The result is a flexible, cost-effective system
  • 6.
    Selection of PLC •Now, let's look at six of the most important considerations in choosing a PLC: • system requirements • environmental requirements • inputs and outputs (I/Os) • CPU speed • communication protocol types and • programming
  • 7.
    Networking of PLCs RemoteI/O • A remote I/O configuration, has the actual inputs and outputs at some distance from the controller and CPU. • This type of system, which can be described as a "master-and-slave" configuration, • allows many distant digital and analog points to be controlled by a single PLC. • Typically, remote I/Os are connected to the CPU via twisted pair or fiberoptic cables.
  • 8.
    • Remote I/Oconfigurations can be extremely cost- effective control solutions where only a few I/O points are needed in widely separated areas. • In this situation, it's not always necessary, or practical for that matter, to have a controller at each site. • Nor is it practical to individually hard wire each I/O point over long distances back to the CPU. • For example, remote I/O systems can be used in acquiring data from remote plant or facility locations. • Information such as cycle times, counts, duration or events, etc. • then can be sent back to the PLC for maintenance and management reporting.
  • 9.
    • Peer-to-peer networks •Peer-to-peer networks, enhance reliability by decentralizing the control functions without sacrificing coordinated control. • In this type of network, numerous PLCs are connected to one another in a daisy-chain fashion, and a common memory table is duplicated in the memory of each. • In this way, when any PLC writes data to this memory area, the information is automatically transferred to all other PLCs in the network. • They then can use this information in their own operating programs.
  • 10.
    • With peer-to-peernetworks, each PLC in the network is responsible for its own control site and only needs to be programmed for its own area of responsibility. • This aspect of the network significantly reduces programming and debugging complexity; • because all communications occur transparently to the user, communications programming is reduced to simple read-and-write statements. • In a peer-to-peer system, there's no master PLC. • However, it's possible to designate one of the PLCs as a master for use as a type of group controller.
  • 11.
    • Host computerlinks • PLCs also can be connected with computers or other intelligent devices. • In fact, most PLCs, from the small to the very large, can be directly connected to a computer or part of a multi drop host computer network via RS232C or RS422 ports. • This combination of computer and controller maximizes the capabilities of the PLC, for control and data acquisition, as well as the computer, for data processing, documentation, and operator interface. • In a PLC/computer network all communications are initiated by the host computer, which is connected to all the PLCs in a daisy-chain fashion.
  • 12.
    • This computerindividually addresses each of its networked PLCs and asks for specific information. • The addressed PLC then sends this information to the computer for storage and further analysis. This cycle occurs hundreds of times per second. • Host computers also can aid in programming PLCs; • powerful programming and documentation software is available for program development. • Programs then can be written on the computer in relay ladder logic and downloaded into the PLC. • In this way, you can create, modify, debug, and monitor PLC programs via a computer terminal.
  • 13.
    Ladder programming • PLCProgram for heating liquid in the tank by heater.
  • 14.
    • Problem Solution •In this system we will consider S7-300 PLC and TIA portal software for programming. • In this system two sensors are used for level measurement in the tank, heater is used for material heating purpose in the tank. • We used temperature sensor (it can be RTD or thermocouple) also for temperature measurement in the tank. • Two valves are used for material inlet and outlet. Inlet valve is used for feeding the tank and outlet valve for discharging the tank. • If system detects low level, system will start to feed the tank. Feeding cycle will be OFF when tank will detect high level. After high level system will start heating process till set temperature.
  • 15.
    List of Inputs/Outputs InputsList • START PB :- I0.0 • STOP PB :- I0.1 • Low level switch :- I0.4 • High level switch :- I0.3 Outputs List • Inlet valve :- Q0.0 • Heater :- Q0.1 • Outlet valve :- Q0.2 • Memory List • Master coil :- M0.0 • Actual temperature :- MW12 • Set temperature :- MW14
  • 17.
  • 18.
    • Problem Solution •In this example, we use PLC programming of Siemens S7-300 PLC. We can use other PLC also for this application. • Two level sensors are used for detecting the level of material A and material B. Also one bottom level sensor used for detecting the bottom level. • To control level of this system, single acting valve is used which has two states, either fully opened or fully closed. • Particular is provided to mix the material A and material B in a tank. We can use on delay timer this function. • After successfully completion of mixing, outlet valve is operated to drain the mixed material. • When mixing process is completed, buzzer will be activated and it will remain ON and after 5sec it will be automatically OFF.
  • 19.
    • List ofinputs/outputs • Digital Inputs • Cycle START :- I0.0 • Cycle STOP :- I0.1 • Low level switch :- I0.2 • Level material A :- I1.0 • Level material B :- I1.1 • Digital outputs • Cycle ON :- Q0.0 • Inlet valve 1 :- Q0.1 • Inlet valve 2 :- Q0.2 • Agitator motor :- Q0.3 • Outlet valve :- Q0.4 • Buzzer :- Q0.5
  • 22.
  • 23.
    • The I/Osystem forms the interface by which field de- vices are connected to the controller (Figure 1-14). • The purpose of this interface is to condition the various signals received from or sent to external field devices. Input devices such as pushbuttons, limit switches, and sensors • Output devices such as small motors, motor starters, solenoid valves, and indicator lights are hardwired to the output terminals. • To electrically isolate the internal components from the input and output terminals, PLCs commonly employ an optical isolator, which uses light to couple the circuits together. • The external devices are also referred to as “field” or “real-world” inputs and outputs. The terms field or real world are used to distinguish actual external devices that exist and must be physically wired from the internal user program that duplicates the function of relays, timers, and counters.
  • 26.
    • Combination I/Omodules can have both input and output connections in the same physical module as illustrated in Figure 2-8. • A module is made up of a printed circuit board and a terminal assembly. • The printed circuit board contains the electronic circuitry used to interface the circuit of the processor with that of the input or output device. • Modules are designed to plug into a slot or connector in the I/O rack or directly into the processor. • The terminal assembly, which is attached to the front edge of the printed circuit board, is used for making field-wiring connections
  • 27.
    IEC 61131 InternationalStandard for PLC • IEC 61131 is an IEC standard for programmable controllers. It was first published in 1993; • the current (third) edition dates from 2013. It was known as IEC 1131 before the change in numbering system by IEC. • The parts of the IEC 61131 standard are prepared and maintained by working group 7, programmable control systems, of subcommittee SC 65B of Technical Committee TC65 of the IEC. • Standard IEC 61131 is divided into several parts: • Part 1: General information. It is the introductory chapter; it contains definitions of terms that are used in the subsequent parts of the standard and outlines the main functional properties and characteristics of PLCs. • Part 2: Equipment requirements and tests - establishes the requirements and associated tests for programmable controllers and their peripherals. This standard prescribes: the normal service conditions and requirements (for example, requirements related with climatic conditions, transport and storage, electrical service, etc.);
  • 28.
    • Part 3:Programming languages • Part 4: User guidelines • Part 5: Communications • Part 6: Functional safety • Part 7: Fuzzy control programming • Part 8: Guidelines for the application and implementation of programming languages • Part 9: Single-drop digital communication interface for small sensors and actuators (SDCI, marketed as IO-Link [4][5][6] ) • Part 10: PLC open XML exchange format for the export and import of IEC 61131-3 projects
  • 29.
    • Soft PLC •Soft PLC is a software technology designed to turn an embedded computer into a fully functional and programmable logic controller, also known as a PLC. It combines PLCs' discrete, PID and analog I/O control with high performing computer networking, data handling, and computational capabilities. • IT requirement
  • 31.
    • The ERPsystem has a Plant Maintenance module, which stores information about the various pieces of equipment, and the PLC system detects when machines need updating or fixing; • combined, this information would offer the ability to create proactive and preventive maintenance plans • MES software adds value to organizations by providing a high-level interface to manage entire manufacturing processes. Inventory, supply chain, and resource management can all be managed by an MES. • When an MES is in place, the machine level automation and PLC and/or SCADA programming should be designed around communication to and from the MES.
  • 32.
    • Outlier canprovide manufacturing floor solutions to integrate with MES including: • Batch Traceability • Part Track and Trace • Production Order Management • Key Performance Indicators (KPIs) such as OEE, scrap rate, etc. • Recipe Management • Quality and Results Reporting
  • 33.
    Barcode and RFID •Barcode and RFID solutions offer a host of financial benefits for automated manufacturing, including better control of inventory, increased visibility throughout the supply chain, serialization, just-in-time manufacturing, and better decision-making due to more accurate and timely manufacturing data. • In addition, product genealogy data can be aggregated into a database that lives with the product throughout its entire lifecycle. A complete history can be attached to each product to assist with minimizing warranty risk and optimizing the efficiency of a possible recall.
  • 34.
    • Barcode andRFID applications include: • Real-time tracking of production • Inventory control – quantity and location • Serialization (tracking product lot numbers and quantities) • Pallet-level, case-level and item-level tagging • Leveraging these technologies can dramatically improve productivity and product quality thereby reducing waste and labor hours. • AIC engineers and technicians are experts at designing, installing and servicing these systems. • We have experience with all the applications in most of the industries we focus in. • We have worked with many of the leading suppliers of these technologies including Siemens, Cognex, Turck, Sick and Zebra.
  • 35.
    Vision Systems • Visionsystems are being used improve quality or automate production. Vision systems can perform complex or mundane repetitive tasks with high-speed accuracy and consistency. • Errors or deviations in the manufacturing process are quickly detected reducing waste and minimizing downtime. Vision applications include: • Part identification • Defect detection • Presence/absence detection • Measurement • Positioning • Counting • Inspection • Palletizing • Liquid dispensing • Welding • Pick-and-place robot guidance
  • 36.
    HMI • "HMI" standsfor Human Machine Interface. These devices are also known as Man Machine Interface (MMI), Operator Interface Terminal (OIT), Local Operator Interface (LOI), Operator Terminal (OT), but for the purposes of this guide we will refer to them as HMIs. • An HMI is exactly what the name implies: a graphical interface that allows human users to interact with a system's machinery. As technology develops • HMIs are becoming more abundant in everyday tasks for consumers. Gas station pumps, self-service kiosks, ATM machines, and self checkout lines all use HMIs to process user inputs, convert them to machine readable code, and perform tasks without the need for an attendant, teller, or other employee. • In the context of manufacturing and process control systems, an HMI provides a visual representation of the control system, and provides real time data acquisition. • An HMI can increase productivity by providing a centralized display of the control process that is extremely user-friendly.
  • 37.
    Advantages of anHMI • The greatest advantage of an HMI is the user-friendliness of the graphical interface. • The graphical interface contains color coding that allows for easy identification (for example: red for trouble), as well as pictures and icons which allow for fast recognition, easing the problems of language barriers. • Because HMIs increase system efficiency, they can reduce production costs, which could potentially increase profit margins. • Modern HMI devices are extremely innovative, capable of higher capacity and more interactive, elaborate functions than ever before. • Some technological advantages the HMI offers include converting hardware to software, eliminating the need for mouse and keyboard, and allowing kinesthetic computer/human interaction.
  • 38.
    Advantages of anHMI over a PLC alone • A PLC on its own cannot provide any real-time feedback, and cannot set off alarms nor modify the system without reprogramming the PLC. • The key advantage to an HMI is its functionality; an HMI can be used for simple tasks such as a coffee brewing controller, or as the sophisticated control unit of a nuclear plant. With new HMI designs emerging in the field, we are now seeing HMIs that offer remote access, allowing operators access to the terminal from a distance. • Convenience • The convenience that comes with an HMI is invaluable, and the functionality achieved by digitizing a system with an HMI is unbeatable. • With remote access, the operator does not need to be near the automation line to start, stop, or monitor production. The operator can access all the same controls on a centralized unit in a compact form. Simplicity is also a big factor in the usability of an HMI. Interface Flexibility • One of the most valuable features of an HMI is the ability to personalize the interface. • An HMI can fully support the most complex applications, with multiple screens and several routines running. If the user is looking to program an HMI with something more simplistic, they may write instructions for the controller directly into the HMI. • Every HMI comes with different features: some may play sound or video, while others offer remote access control. • The design of the user interface should be optimized for specific applications, taking into consideration all the capabilities of the typical user, as well as the environmental aspects such as noise, lighting, dust, vision and technological curves
  • 39.
    • There arethree basic types of HMIs: the pushbutton replacer, the data handler, and the overseer. • The Pushbutton Replacer • Before the HMI came into existence, a control might consist of hundreds of pushbuttons and LEDs performing different operations. • The pushbutton replacer HMI has streamlined manufacturing processes, centralizing all the functions of each button into one location. • The pushbutton replacer takes the place of LEDs, On/Off buttons, switches, or any mechanical device that performs a control function. • The elimination of these mechanical devices is possible because the HMI provides a visual representation of all these devices on its LCD screen, while performing all the same functions. • The Data Handler • The data handler is perfect for applications requiring constant feedback from the system, or printouts of the production reports. The data handler includes such functions as recipes, data trending, data logging and alarm handling/logging. • The data handler is used for applications that require constant feedback and monitoring. Often these data handlers come equipped with large capacity memories. • The Overseer • Anytime an application involves SCADA or MES, an overseer HMI is extremely beneficial. The overseer HMI will most likely require Windows to operate, and have several Ethernet ports. • The overseer works with SCADA and MES. These are centralized systems that monitor and control entire sites or complexes of large systems spread out over large areas. • An HMI is usually linked to the SCADA system's databases and software programs, to provide trending, diagnostic data, and management information.