Embed presentation
Download to read offline

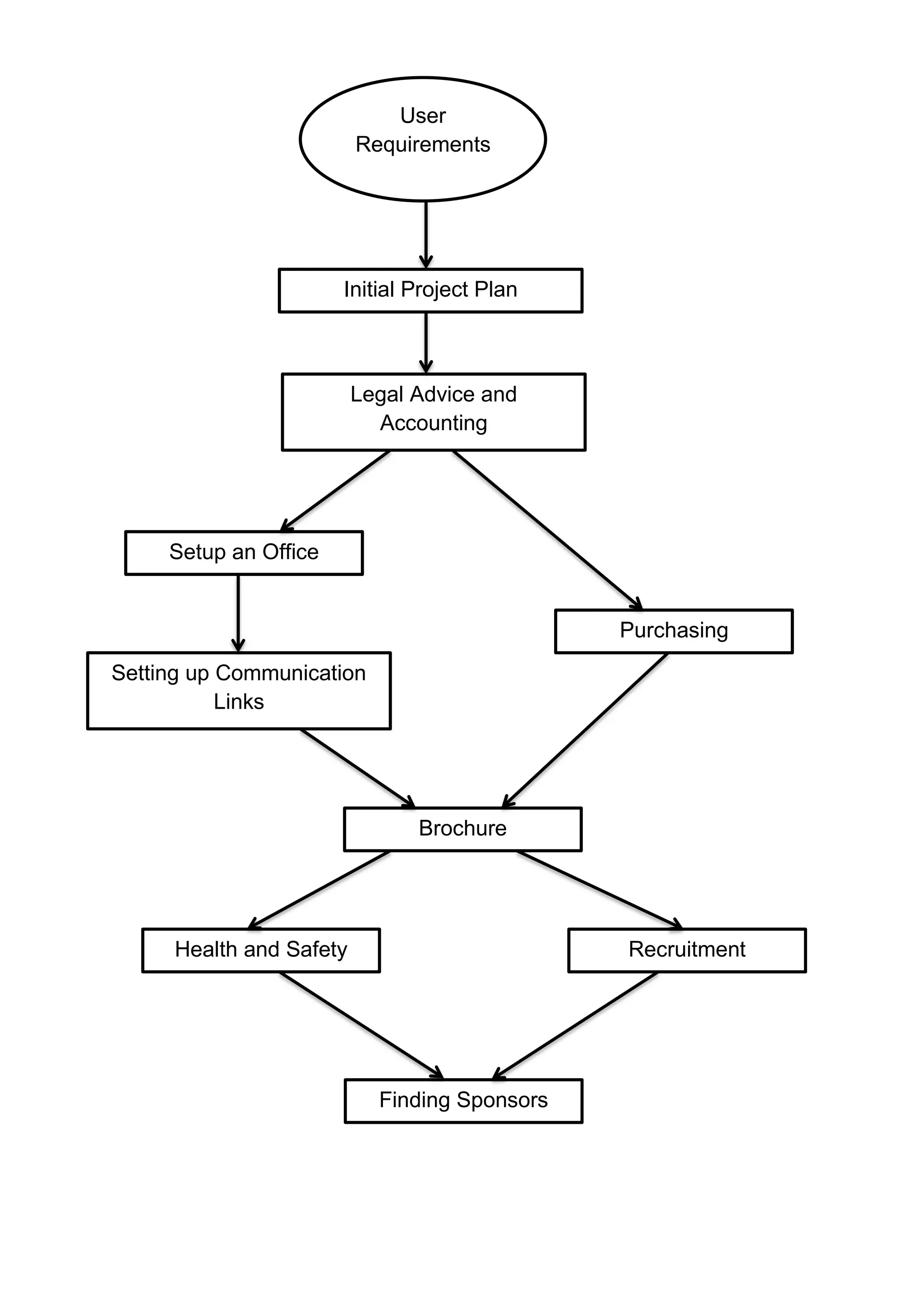
This document outlines the key steps and tasks involved in setting up a new organization, including developing user requirements and an initial project plan, obtaining legal and accounting advice, setting up an office and communication links, creating marketing materials like brochures, addressing health and safety concerns, handling recruitment of staff, and finding sponsors.
