Process Injection
Malware style
Who am I
• Security Researcher
• PwC: Consultant
• Former student UGent
• {@ -F-G}/SanderDemeester
Outline
• Windows processes: An introduction
• Dll Injection
• Process replacement
• Questions
Windows PE
• It’s a file format!
• It contains information about the executable
• It’s THE windows format for all executables
• DLL
• EXE
• SYS
• Imports - Functions from other libraries
• Exports - Functions that should be called
• NT Headers - used by windows loader
• Sections - .text, .rdata, .data,…
• Relocations - Preferred base address
• Resources - Strings, icons, …
• Much more..
PE - A short demo
What is a process?
• It’s the execution of a program
• One or more threads run in the context of a process
• Thread - Conceptually, an execution unit inside the
process
Process as a structure
• Fine.. A process is a thing that runs in the system..
• The OS uses different kernel structures to manage
those processes
• Remember, a process believes it has the whole
adres space to It’s self..
EPROCESS
• Executive component of
windows kernel
• It's a process object for
a process
• Kernel use: IO transfer,
handle virtual memory
• Drivers:
PsGetCurrentProcess()
PEB
• Structure in userspace
• Used by operating system
code in user-space
(ntdll,kernel32)
• Contains information about a
running process
• CLI parameters, pointer to
heap,image base address
• A pointer to PEB_LDR_DATA
PEB_LDR_DATA
• Contains information about
the loaded modules
associated with the running
process
• Has the anchor for a doubly
linked list that contains each
loaded module
• LDR_DATA_TABLE_ENTRY
TIB
• Stores information about the
current thread
• Can be obtained via the FS or
GS registers
• Used to obtain information
about the running thread
• Things like the SEH, stack
base
• Access to the thread local
storage array
PEB,TIB - A short
demo
So…What does this mean?
• Different windows components need to interact with
the process
• Windows API’s need to provide access to that
information
Process in memory
• There is something called virtual memory
• Maps memory addresses into physical addresses,
the virtual memory address space
• A collection of contiguous segments
• Each process thinks.. It's all mine
Virtual memory - A
short demo
Virtual memory
• Mapping virtual memory addresses into physical addresses
• Base relocation: Fixing memory locations at load time.
• Relative virtual addresses or RVA
• Just made the job of the loader easier
• Three types of “addresses”
• Logical addresses: perspective of the running process
• Linear addresses: logical addresses after segment translation
• Physical addresses: linear addresses after page table translation
Outline
• Windows processes: An introduction
• Dll Injection
• Process replacement
• Questions
Injection.. Why?
• We would like to hide the fact that we are running
code
• Makes deployment a lot easier
• Bypass certain security filters
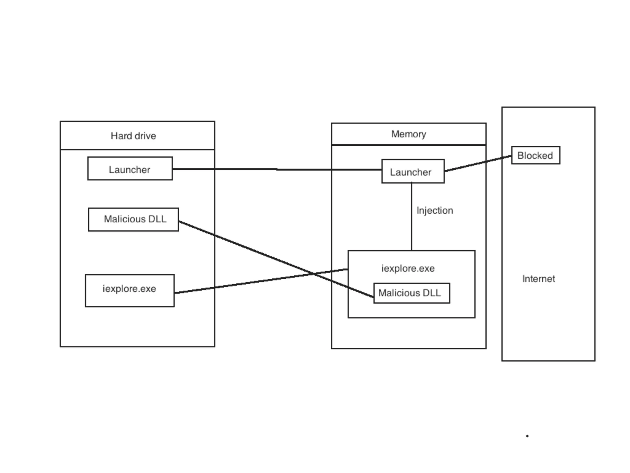
DLL Injection
• Force a different process to load a DLL at runtime
• Use the windows API
• The OS automatically calls the DLLMain function
• DLL inherits the same rights as the target process
• Everything the malicious code does will appear to
come from the injected process
DLL Injection - Why?
• Everything the malicious code does will appear to
come from the injected process
• It inherits all the permissions of the process
• Read from that process virtual memory
DLL Injection - Demo
DLL injection steps
• The loader obtains a handle to the victim process
• Most often uses CreateToolhelp32snapshot,
Process32First and Process32Next
• Obtain the Process ID
• Obtain the handle to the process
DLL injection steps
• Make room to create a new thread
• Allocate enough memory in the victims process for
the DLL name
• Write only the name to the virtual memory of our
victim
• Obtain a module handle to LoadLibraryA
DLL injection steps
• The CreateRemoteThread is used to open and execute
a thread in the victims process
• The CreateRemoteThread is passed three parameters
• hProcess - process handle
• lpStartAddress - starting point of the code for our
new thread, in our case. LoadLibraryA
• lpParameter - argument for the new thread
DLL Injection - code
constructs
Outline
• Windows processes: An introduction
• Dll Injection
• Process replacement
• Questions
Process replacement - Why?
• Disguise malware as a legit process
• Can not crash the host process and risk being
discovered
• Same permissions as the replaced process
Process replacement
• Processes are just bytes in memory
• Overwrite the memory space of our victim
process
• Disguises our code as a legitimate process
• Inherit all the permissions of the replaced process
Process replacement - How
would we do it?
• Create a process in a suspended state
• Replace all the code and memory in the process
with our code
• Run the process
• Easy!
Process replacement -
A short demo
What do we need?
• We need a different “process” to replace the existing
one?
• A way to “stop” a legitimate process that is running?
• A lot of information on the legitimate process
• Ways to write into the virtual memory of a different
process?
• A brain that works
Windows resources
• A program contains “resources”
• Contains raw images, bitmaps and dialog boxes
• But it can contain what we want?
• Steganography? Anyone?
• Lets put a PE in it!
Resource hacker - A
short demo
• Create a new process in a SUSPENDED_STATE
Process replacement steps
• Obtain our PE file stored in the resource section
• Create a new windows process in the suspended
state
• Access the “thread context” of the suspended
progress thread.
• The EBX register of newly created process contains
a pointer to the PEB structure
Process replacement steps
• The PEB structure contains a lot of information
about the process, including the image base
address.
• Using an “undocumented" API call
NtUnmapViewOfSection we can remove the code
from memory
• Windows Native System Services routine - use a
function pointer to get to it.
• We need to place our malicious PE file into memory
• Obtain the image base address and the size of our
program
• Call VirtualAllocEx and pass it the handle of our
suspended thread and set the permissions of the
allocated memory to PAGE_EXECUTE_READWRITE
• So far so good
• Start parsing the PE file to obtain pointers to the different
section
• SizeOfHeaders is at some offset in the PE header
• NumberOfSections is at some offset in the PE header
• Copy the PE header to the exact same place in the virtual
adres space as the suspended process
• Read the IMAGE_HEADER_SECTION and perform some
pointer calculations
• Keep going..
• Using the structures
• IMAGE_SECTION_HEADERS.SizeOfRawData
• IMAGE_SECTION_HEADERS.PointerToRawData
• IMAGE_SECTION_HEADER.VirtualAddress
• We perform pointer calculations to copy the data
over
Are we done yet?
• The windows loader has done most of the work
• We need to tell the loader where it should jump to
• Patch the original program entry point with the one
from our PE file
• After loading, lpContext->_eax contains our OEP
• Call SetThreadContext to update the thread context
• Start of suspended process
Process replacement -
code constructs
Is this still the same
process?
• How do you define a process?
• As far as windows is concerned, it’s what It's loaded
into memory
• Using the API to observe the process, it is the
original process
Can we detect this?
• We can monitor for a sequence of strange API
calls?
• We can compare the code sections of the running
process with the ones stored on the filesystem
• We can define rules on how a program should
behave and compare
What other techniques do
we have?
• Direct injection
• Local and remote hook injection
• Detour hijacking
• APC injection from user space and kernel space
• I’m sure, many more.
BSidesLV 2015
• Injection on Steroids: Code-less code injection and
0-day techniques..
• State-of-the-art
(*(*FNPTR)
(LPVOID,*char))
(QUESTIONS,”?”)
Process injection - Malware style

Process injection - Malware style

  • 1.
  • 2.
    Who am I •Security Researcher • PwC: Consultant • Former student UGent • {@ -F-G}/SanderDemeester
  • 3.
    Outline • Windows processes:An introduction • Dll Injection • Process replacement • Questions
  • 4.
    Windows PE • It’sa file format! • It contains information about the executable • It’s THE windows format for all executables • DLL • EXE • SYS
  • 5.
    • Imports -Functions from other libraries • Exports - Functions that should be called • NT Headers - used by windows loader • Sections - .text, .rdata, .data,… • Relocations - Preferred base address • Resources - Strings, icons, … • Much more..
  • 6.
    PE - Ashort demo
  • 7.
    What is aprocess? • It’s the execution of a program • One or more threads run in the context of a process • Thread - Conceptually, an execution unit inside the process
  • 8.
    Process as astructure • Fine.. A process is a thing that runs in the system.. • The OS uses different kernel structures to manage those processes • Remember, a process believes it has the whole adres space to It’s self..
  • 10.
    EPROCESS • Executive componentof windows kernel • It's a process object for a process • Kernel use: IO transfer, handle virtual memory • Drivers: PsGetCurrentProcess()
  • 11.
    PEB • Structure inuserspace • Used by operating system code in user-space (ntdll,kernel32) • Contains information about a running process • CLI parameters, pointer to heap,image base address • A pointer to PEB_LDR_DATA
  • 12.
    PEB_LDR_DATA • Contains informationabout the loaded modules associated with the running process • Has the anchor for a doubly linked list that contains each loaded module • LDR_DATA_TABLE_ENTRY
  • 13.
    TIB • Stores informationabout the current thread • Can be obtained via the FS or GS registers • Used to obtain information about the running thread • Things like the SEH, stack base • Access to the thread local storage array
  • 14.
    PEB,TIB - Ashort demo
  • 15.
    So…What does thismean? • Different windows components need to interact with the process • Windows API’s need to provide access to that information
  • 16.
    Process in memory •There is something called virtual memory • Maps memory addresses into physical addresses, the virtual memory address space • A collection of contiguous segments • Each process thinks.. It's all mine
  • 18.
    Virtual memory -A short demo
  • 19.
    Virtual memory • Mappingvirtual memory addresses into physical addresses • Base relocation: Fixing memory locations at load time. • Relative virtual addresses or RVA • Just made the job of the loader easier • Three types of “addresses” • Logical addresses: perspective of the running process • Linear addresses: logical addresses after segment translation • Physical addresses: linear addresses after page table translation
  • 20.
    Outline • Windows processes:An introduction • Dll Injection • Process replacement • Questions
  • 21.
    Injection.. Why? • Wewould like to hide the fact that we are running code • Makes deployment a lot easier • Bypass certain security filters
  • 22.
    DLL Injection • Forcea different process to load a DLL at runtime • Use the windows API • The OS automatically calls the DLLMain function • DLL inherits the same rights as the target process • Everything the malicious code does will appear to come from the injected process
  • 23.
    DLL Injection -Why? • Everything the malicious code does will appear to come from the injected process • It inherits all the permissions of the process • Read from that process virtual memory
  • 25.
  • 26.
    DLL injection steps •The loader obtains a handle to the victim process • Most often uses CreateToolhelp32snapshot, Process32First and Process32Next • Obtain the Process ID • Obtain the handle to the process
  • 27.
    DLL injection steps •Make room to create a new thread • Allocate enough memory in the victims process for the DLL name • Write only the name to the virtual memory of our victim • Obtain a module handle to LoadLibraryA
  • 28.
    DLL injection steps •The CreateRemoteThread is used to open and execute a thread in the victims process • The CreateRemoteThread is passed three parameters • hProcess - process handle • lpStartAddress - starting point of the code for our new thread, in our case. LoadLibraryA • lpParameter - argument for the new thread
  • 29.
    DLL Injection -code constructs
  • 30.
    Outline • Windows processes:An introduction • Dll Injection • Process replacement • Questions
  • 31.
    Process replacement -Why? • Disguise malware as a legit process • Can not crash the host process and risk being discovered • Same permissions as the replaced process
  • 32.
    Process replacement • Processesare just bytes in memory • Overwrite the memory space of our victim process • Disguises our code as a legitimate process • Inherit all the permissions of the replaced process
  • 33.
    Process replacement -How would we do it? • Create a process in a suspended state • Replace all the code and memory in the process with our code • Run the process • Easy!
  • 34.
  • 35.
    What do weneed? • We need a different “process” to replace the existing one? • A way to “stop” a legitimate process that is running? • A lot of information on the legitimate process • Ways to write into the virtual memory of a different process? • A brain that works
  • 36.
    Windows resources • Aprogram contains “resources” • Contains raw images, bitmaps and dialog boxes • But it can contain what we want? • Steganography? Anyone? • Lets put a PE in it!
  • 37.
    Resource hacker -A short demo
  • 38.
    • Create anew process in a SUSPENDED_STATE
  • 39.
    Process replacement steps •Obtain our PE file stored in the resource section • Create a new windows process in the suspended state • Access the “thread context” of the suspended progress thread. • The EBX register of newly created process contains a pointer to the PEB structure
  • 40.
    Process replacement steps •The PEB structure contains a lot of information about the process, including the image base address. • Using an “undocumented" API call NtUnmapViewOfSection we can remove the code from memory • Windows Native System Services routine - use a function pointer to get to it.
  • 41.
    • We needto place our malicious PE file into memory • Obtain the image base address and the size of our program • Call VirtualAllocEx and pass it the handle of our suspended thread and set the permissions of the allocated memory to PAGE_EXECUTE_READWRITE
  • 42.
    • So farso good • Start parsing the PE file to obtain pointers to the different section • SizeOfHeaders is at some offset in the PE header • NumberOfSections is at some offset in the PE header • Copy the PE header to the exact same place in the virtual adres space as the suspended process • Read the IMAGE_HEADER_SECTION and perform some pointer calculations
  • 43.
    • Keep going.. •Using the structures • IMAGE_SECTION_HEADERS.SizeOfRawData • IMAGE_SECTION_HEADERS.PointerToRawData • IMAGE_SECTION_HEADER.VirtualAddress • We perform pointer calculations to copy the data over
  • 44.
    Are we doneyet? • The windows loader has done most of the work • We need to tell the loader where it should jump to • Patch the original program entry point with the one from our PE file • After loading, lpContext->_eax contains our OEP • Call SetThreadContext to update the thread context • Start of suspended process
  • 45.
  • 46.
    Is this stillthe same process? • How do you define a process? • As far as windows is concerned, it’s what It's loaded into memory • Using the API to observe the process, it is the original process
  • 47.
    Can we detectthis? • We can monitor for a sequence of strange API calls? • We can compare the code sections of the running process with the ones stored on the filesystem • We can define rules on how a program should behave and compare
  • 48.
    What other techniquesdo we have? • Direct injection • Local and remote hook injection • Detour hijacking • APC injection from user space and kernel space • I’m sure, many more.
  • 49.
    BSidesLV 2015 • Injectionon Steroids: Code-less code injection and 0-day techniques.. • State-of-the-art
  • 50.