Power Point Karaoke Game
How To Play PowerPoint Karaoke
How To Play PowerPoint Karaoke
We will need three Volunteers to Playy
Don’t worry there is no singing involved
How To Play PowerPoint Karaoke
How To Play PowerPoint Karaoke
The concept of Powerpoint Karaoke is simple. 
         p          p                   p

Let the participants make a unprepared 
presentation to a randomly chosen Powerpoint
presentation. 

Let a jury make a judgment. 

It's all great fun!
How To Play PowerPoint Karaoke
How To Play PowerPoint Karaoke
Participants have to give a 3‐minute presentation 
       p             g               p
on 10‐15 slides that they’ve never seen before. 

The slides will rotate without regard for the 
participants, and they’ll have to give it their best 
creative shot to come up with something 
creative shot to come up with something
coherent.
Let s Start PowerPoint Karaoke
Let’s Start PowerPoint Karaoke
              Player One
                 y
Sometimes your passion goes against the grain.
Let’s Do This!
Slide 4                                                                                  EVOLVING CUSTOMER SEGMENTATION





     WHERE TO START




                                                                          Picket Fence



                                                  mers
                                    Numbe of Custom      Mass Marketing             CRM




                                                                                          Highest Value
                                                                                            g es a ue
                                        er




                                                                                           Customers




                                                            Customer Value




                                                                                          Source: Peppers & Rogers Group



           The PRISM Organization
You d
Y do not j t measure
         t just
    y
    your heart beat
so et es e a
sometimes we fail
The Outcome?
We have a problem
Next Player PowerPoint Karaoke
Next Player PowerPoint Karaoke
              Player Two
                 y
All you really need:
    y        y




                   +   +



                           Flickr: Insanity Theory KellyPuffs
customer
                  partners                       relationships



   product
  selection
                  content        selling stuff                       mass
                                                 Amazon.com
                management       on the Web                        customer
 distribution
                warehousing                                        Web2.0
                                 Amazon S3        Internet API
                & distribution                                    companies
  product
  search
                                 A9 product                       e-commerce
                data services                       Internet
                                  search                              sites
Amazon.com
 data grid



                                                  selling stuff
                   IT infra
                                                 data storage
                                                     fees
                 marketing
                                                 search engine
                                                   revenues
we are all
        ll
cyborgs
Module 1: Introduction to Critical Thinking

1. What is Thinking?                                                3. What is
                                2. Types of Thinking
                                                                 Critical Thinking?




   7. Characteristics of
     a Critical Thinker                                    4. Critical Thinking
                                                                              g
                                                                Standards




                        6. Barriers to                 5.
                                                       5 Benefits of
                       Critical Thinking               Critical Thinking
like
electricity
in your
house!
Put your personality on stage
1998        200K

2001           300K

2002                   500K

2007                               ??




       More & more IT projects are starting each year
Facial Expressions
• Face is the index
  of Mind
• The eyes the
       eyes,
  lips and the
  muscles express
  many feelings
• It can also be
  deceived by
        p
  manipulation
6 aspects of leading by example
                            1. Priorities
                              2. Urgency
                     3. problem solving
            4. standards of performance
                            p
                                5. Ethics
                        6. Co-operation
privacy on facebook
Critical Thinkers                                       Uncritical Thinkers
 1.7 Characteristics of a Critical Thinker
Have a passionate drive for clarity, precision, accuracy,   Often think in ways that are unclear, imprecise,
relevance, consistency, logicalness, completeness, and      inaccurate, etc.
fairness.
Are sensitive to ways in which critical thinking can be     Often fall prey to egocentrism, sociocentrism, wishful
skewed by egocentrism, sociocentrism, wishful thinking,     thinking, etc.
etc.
Are intellectually honest with themselves, acknowledging    Pretend they know more than they do and ignore
what they don’t know and recognizing their limitations.     their limitations.
Listen open-mindedly to opposing points of view and         Are close-minded and resist criticisms of beliefs and
welcome criticisms of beliefs and assumptions
                                  assumptions.              assumptions.
                                                            assumptions
Base their beliefs on facts and evidence rather than on     Often base their beliefs on mere personal preference
personal preference or self-interest.                       or self interest.
Are aware of the biases and preconceptions that shape       Lack awareness of their own biases and
the way they perceive the world.                            preconceptions.
Think independently and are not afraid to disagree with     Tend to engage in ‘group think’, uncritically following
group opinion.                                              the beliefs and values of the crowd.
Are bl to t to the h
A able t get t th heart of an issue or problem,
                            t f     i     bl                Are
                                                            A easily di t t d and l k th ability t zero i on
                                                                   il distracted d lack the bilit to    in
without being distracted by details.                        the essence of a problem or issue.
Have the intellectual courage to face and assess fairly     Fear and resist ideas that challenge their basic
ideas that challenge even their most basic beliefs.         beliefs.
Love truth and curious about a wide range of issues.        Are often relatively indifferent to truth and lack of
                                                            curiosity.
Have the intellectual perseverance to pursue insights or    Tend to preserve when they encounter intellectual
truths, despite obstacles or difficulties.                  obstacles or difficulties.
Next Player
          PowerPoint Karaoke
              Player Three
                 y
Why Exercise?
            ?
Reality isn’t always fun
Can you draw
   th   ?
   these?
Have you ever heard
anyone say, "His actions
       say His
spoke so loudly I couldn't
  hear what he said?"
To find something comparable, you have to go back
        500 years to the printing press, the birth of mass media 
        500 years to the printing press, the birth of mass media –
which, incidentally, is what really destroyed the old world of kings 
and aristocracies. Technology is shifting power away  from the 
editors, the publishers, the establishment, the media elite.                  
editors the publishers the establishment the media elite
                              Now it’s the people who are taking         
                               control.”

                                                 – Rupert Murdoch
PowerPoint Karaoke
Game Over
       Use your clickers to vote
           y

              Player 1?
              Player 2?
              Player 3?

Ppt karaoke game

  • 1.
  • 2.
    How To Play PowerPoint Karaoke How ToPlay PowerPoint Karaoke We will need three Volunteers to Playy Don’t worry there is no singing involved
  • 3.
    How To Play PowerPoint Karaoke How ToPlay PowerPoint Karaoke The concept of Powerpoint Karaoke is simple.  p p p Let the participants make a unprepared  presentation to a randomly chosen Powerpoint presentation.  Let a jury make a judgment.  It's all great fun!
  • 4.
    How To Play PowerPoint Karaoke How ToPlay PowerPoint Karaoke Participants have to give a 3‐minute presentation  p g p on 10‐15 slides that they’ve never seen before.  The slides will rotate without regard for the  participants, and they’ll have to give it their best  creative shot to come up with something  creative shot to come up with something coherent.
  • 5.
    Let s Start PowerPoint Karaoke Let’sStart PowerPoint Karaoke Player One y
  • 6.
    Sometimes your passiongoes against the grain.
  • 7.
  • 8.
    Slide 4 EVOLVING CUSTOMER SEGMENTATION  WHERE TO START Picket Fence mers Numbe of Custom Mass Marketing CRM Highest Value g es a ue er Customers Customer Value Source: Peppers & Rogers Group The PRISM Organization
  • 13.
    You d Y donot j t measure t just y your heart beat
  • 14.
    so et ese a sometimes we fail
  • 17.
  • 19.
    We have aproblem
  • 20.
    Next Player PowerPoint Karaoke Next PlayerPowerPoint Karaoke Player Two y
  • 21.
    All you reallyneed: y y + + Flickr: Insanity Theory KellyPuffs
  • 23.
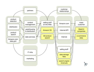
    customer partners relationships product selection content selling stuff mass Amazon.com management on the Web customer distribution warehousing Web2.0 Amazon S3 Internet API & distribution companies product search A9 product e-commerce data services Internet search sites Amazon.com data grid selling stuff IT infra data storage fees marketing search engine revenues
  • 24.
    we are all ll cyborgs
  • 25.
    Module 1: Introductionto Critical Thinking 1. What is Thinking? 3. What is 2. Types of Thinking Critical Thinking? 7. Characteristics of a Critical Thinker 4. Critical Thinking g Standards 6. Barriers to 5. 5 Benefits of Critical Thinking Critical Thinking
  • 26.
  • 27.
  • 28.
    1998 200K 2001 300K 2002 500K 2007 ?? More & more IT projects are starting each year
  • 29.
    Facial Expressions • Faceis the index of Mind • The eyes the eyes, lips and the muscles express many feelings • It can also be deceived by p manipulation
  • 31.
    6 aspects ofleading by example 1. Priorities 2. Urgency 3. problem solving 4. standards of performance p 5. Ethics 6. Co-operation
  • 33.
  • 34.
    Critical Thinkers Uncritical Thinkers 1.7 Characteristics of a Critical Thinker Have a passionate drive for clarity, precision, accuracy, Often think in ways that are unclear, imprecise, relevance, consistency, logicalness, completeness, and inaccurate, etc. fairness. Are sensitive to ways in which critical thinking can be Often fall prey to egocentrism, sociocentrism, wishful skewed by egocentrism, sociocentrism, wishful thinking, thinking, etc. etc. Are intellectually honest with themselves, acknowledging Pretend they know more than they do and ignore what they don’t know and recognizing their limitations. their limitations. Listen open-mindedly to opposing points of view and Are close-minded and resist criticisms of beliefs and welcome criticisms of beliefs and assumptions assumptions. assumptions. assumptions Base their beliefs on facts and evidence rather than on Often base their beliefs on mere personal preference personal preference or self-interest. or self interest. Are aware of the biases and preconceptions that shape Lack awareness of their own biases and the way they perceive the world. preconceptions. Think independently and are not afraid to disagree with Tend to engage in ‘group think’, uncritically following group opinion. the beliefs and values of the crowd. Are bl to t to the h A able t get t th heart of an issue or problem, t f i bl Are A easily di t t d and l k th ability t zero i on il distracted d lack the bilit to in without being distracted by details. the essence of a problem or issue. Have the intellectual courage to face and assess fairly Fear and resist ideas that challenge their basic ideas that challenge even their most basic beliefs. beliefs. Love truth and curious about a wide range of issues. Are often relatively indifferent to truth and lack of curiosity. Have the intellectual perseverance to pursue insights or Tend to preserve when they encounter intellectual truths, despite obstacles or difficulties. obstacles or difficulties.
  • 36.
    Next Player PowerPoint Karaoke Player Three y
  • 41.
  • 42.
  • 44.
    Can you draw th ? these?
  • 47.
    Have you everheard anyone say, "His actions say His spoke so loudly I couldn't hear what he said?"
  • 48.
    To find something comparable, you have to go back 500 years to the printing press, the birth of mass media  500 years to the printing press, the birth of mass media – which, incidentally, is what really destroyed the old world of kings  and aristocracies. Technology is shifting power away  from the  editors, the publishers, the establishment, the media elite.                   editors the publishers the establishment the media elite Now it’s the people who are taking          control.” – Rupert Murdoch
  • 53.
    PowerPoint Karaoke Game Over Use your clickers to vote y Player 1? Player 2? Player 3?