Memory
Memory
How do we get information into memory?
And how do we get information from memory?
Sensory memory
Short-Term memory /
Working memory
Long-Term memory
Encoding
Storage
Retrieval
Atkinson-Shiffrin Model
Modifying the Model:
• More goes on in short-term memory besides
rehearsal; this is now called working memory.
• Some information seems to go straight from sensory
experience into long-term memory; this is automatic
processing.
Sensory Memory: ICONIC
Sensory Memory
•Iconic (visual)
▪high capacity (~9 items)
▪very short duration (~1sec)
Sensory Memory: ECHOIC
Do you want to get a cookie?
Do I what?
Oh… a cookie, yeah sure..
Glucksberg & Cowen, 1970
“G8KAWHVXPECRT”
“….QZ5M42F”
2sec
300ms Etc..
Sensory Memory: ECHOIC
Glucksberg & Cowen, 1970
Sensory Memory: ECHOIC
Short Term Memory
A temporary store for holding small amount of information
in mind in an active, readily available state.
Short Term Memory
Serial Position Curve: Murdock (1962)
WHY??
H.M.
Short Term Memory
Serial Position Curve: Murdock (1962)
H.M.
Capacity Limitations
Short Term Memory
Short Term Memory
Duration
• 20 to 30 seconds
• Depends…
–Whether information is rehearsed
– Whether there is interference
Working Memory (WM)
• System involved in holding information in mind
needed to complete complex tasks in the face of
interfering processes and distractions
– NOT passive, active
– WM integrates info from long-term memory with new info
coming in from sensory memory
• Composed of four components
– Central executive
– Visuo-Spatial Sketchpad
– Phonological Loop
– Episodic Buffer
Working Memory
Characteristics
• Domain specificity
– Separable forms of processing
– Domain specific disruption
Working Memory
Resource Limited (source of individual differences)
• State differences
– Situational demands can reduce amount of WM resources
available
• Trait differences
– Some individuals generally have more WM resources to
work with
• Emphasis is on limits in attention not # items stored
Long-Term Memory
Declarative Memory
(Explicit)
Non-Declarative Memory
(Implicit)
• Episodic memory – autobiographical memory related
to a specific experience.
• Semantic memory – general information and
knowledge.
Semantic Networks
Expansion of
Hierarchical
Model
H.M.
Amnesia
• Retrograde
loss of previous memories
• Anterograde
inability to form new memories
ANTEROGRADE
RETROGRADE
Mirror Drawing Test
• Conscious awareness
▪ Cerebellum (“little brain”)
▪ Associated with
conditioned responses
▪ Basal ganglia
▪ Associated with procedural
memory and motor skills
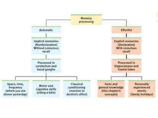
Implicit Memory Processing
Implicit memories include skills, procedures, and
conditioned associations.
Flashbulb Memory
Encoding Failure
Ebbinghaus’s Forgetting Curve
Distributed vs. Massed Practice
Rate of learning a
typing skill for a range
of training schedules:
0
5
10
15
20
25
30
35
40
45
50
P
e
r
f
o
r
m
a
n
c
e
Massed 1 min 1 day
Mirror tracing task
•20 trials of learning
• Massed
• 1 min between trials
• 1 day between trials
Retrieval Failure
Types of Retrieval Failure
• Decay
– Memory traces erode with the passage of time
– No longer a valid theory of forgetting
• Interference
– Influenced by type of information
Interference theory
• Forgetting is a result of some memories
interfering with others
– Proactive interference
• Old memories interfere with ability to remember
new memories
– Retroactive interference
• New memories interfere with ability to remember
old memories
– Interference is stronger when material is similar
If you call your new girlfriend
your old girlfriend’s name.
Retroactive Interference &
Sleep
▪ Learning before
8 hrs of sleep
better recall
than learning
before 8 hrs
daily activity
▪ Daily activities
retroactively
interfered with
the learning.
Retrieval & Retrieval Failure
• Encoding specificity
• Transfer-appropriate
processing
• The tip-of-the-tongue
phenomenon (TOT)
▪ False memories
False Recognition Rates
Suggestibility
• Elizabeth Loftus (1974)
– Students viewed films
depicting vehicle accidents.
– Asked: “How fast where the
cars going when they ___
each other?”
“hit,” “smashed into,”
“collided with,”
“bumped,” “contacted”
Suggestibility
How can we improve memory?
• Elaboration
– linking information at the
time encoding
• Thinking of examples

PoP wk 7