Policy Center Material
Lines of Business in the Base Application
The PolicyCenter base application contains several lines of business. Each line of business contains a
reference implementation that you can use to accelerate your implementation. Each line of business
includes reference
implementations for jobs, policy file screens, and sample rating rules. A line of business may contain
forms and forms logic. A line of business may also contain rules to determine eligibility. Each reference
implementation also provides sample content, though the extent of this content varies by line of
business.
PolicyCenter includes the following lines of business:
• Business Auto
• Businessowners
• Commercial Package (includes Commercial Property, Inland Marine, and General Liability)
• Commercial Property
• General Liability
• Inland Marine
• Personal Auto
• Workers’ Compensation
Note: The PolicyCenter default application is not a compliance system. Guidewire designed the product
model so that you can maintain your lines of business within your jurisdictions, as necessary. For
example, the system tables in the default application can accommodate multiple classifications per
jurisdiction over time. Lines of business can accommodate many coverages and exclusions per
jurisdiction over time. The default application contains a sample set of these classifications, coverages,
and exclusions.
Product Model
The PolicyCenter product model is at the core of its line of business configuration. It defines the
products that carriers offer through PolicyCenter. PolicyCenter stores these product definitions as
patterns. PolicyCenter uses these patterns during the submission process to generate instances of
policies or the subcomponents of policies.
Use Guidewire Studio to create and manage your product model.
Envision the product model as a product configurator. You can equate it to a computer manufacturer’s
web site that offers several models of laptop computers, each with different features to select from.
Manufacturers typically design their product for a specific market. The manufacturer provides one
laptop for consumers who travel and need a light weight laptop. They provide another for consumers
Policy Center Material
who need a very fast computer with large amounts of RAM and the latest graphics card. The
manufacturer figures out what consumers want and create products that fill that need.
You can configure PolicyCenter to meet your business needs. You can define a product, select a policy
line, and offer different coverages and coverage terms.
PolicyCenter is dynamic – you can define, create and implement products within weeks. For each
product, the product model defines what each product can cover. For example, an auto policy include
information about collision coverage and uninsured motorist property damage coverage. You configure
the business logic in Studio.
Example:
Janet Jones, an Acme Insurance producer, has noticed many people driving the new hybrid auto (gas
and elec-tric). She has an idea that she thinks her manager will like. So she begins to research the idea of
offering a new coverage that can bring more revenue to the company. Her extensive research indicates
that more than 20% of new car drivers in three surrounding cities drive the new vehicle. Further
research also indicates that the life span of the battery is about 80,000 miles. She proposes to her
manager that Acme can be the first insurance company in their area to offer special coverage on the
hybrid that would cover batteries. Her manager likes the proposal.
Offering new hybrid coverage can be implemented in PolicyCenter in weeks, instead of the years that it
would take an IT department to make changes on a legacy system. This speed gives insurance
companies the competi-tive edge to get to market quickly.
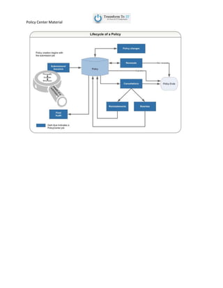
The Policy Lifecycle
The core of PolicyCenter revolves around the policy. So it is helpful to understand the lifecycle of a
policy, which includes jobs and transactions, within PolicyCenter.
Note: This diagram does not attempt to display all the details in each job, but rather provides a high
level view. You can find detailed descriptions for each job in subsequent topics.
Policy Center Material
Policy Center Material
Submissions
The goal of the submission process is to create a policy and have the policyholder accept it. After
entering the policyholder’s information, the producer gives a quote. If the policyholder agrees and
accepts it, then the producer binds the policy and sends it out with the accompanying documentation.
The producer also forwards the billing information to an external billing system (not shown in the
diagram).
Policy Changes
Any changes to a policy can require additional evaluation on the part of an underwriter and result in a
change to the premium. A typical change might include additions to the policy (such as adding drivers or
cars) or changes to coverage limits and deductible amounts.
Renewals
The normal progression just before a policy expires is to renew it for another period of time – six to 12
months is typical. After PolicyCenter renews a policy, it returns the policy to maintenance mode until
the policy changes, expires, cancels, or renews again.
Cancellations and Reinstatements
You can also cancel policies. Before the cancellation processes completes, a cancellation can be
rescinded. An example is a producer mailing a cancellation notice for non-payment to a policyholder. If
the policyholder corrects this by submitting payment before the cancellation date then the policy can be
rescinded with no break in coverage.
Reinstatements
Reinstatements go hand in hand with cancellations and are a type of policy change that returns a
canceled policy to in-force status. The policy is in-force as of the reinstatement date. The reinstatement
removes the cancellation from the policy period since the period is no longer canceled. The expiration
date remains the same.
Rewrites
When there are many errors are on a policy, it becomes necessary to rewrite it. Policies must first be
canceled before being rewritten.
Audits
The audit job lets the carrier verify information about the policyholder so that they can determine the
accuracy of premiums paid. The audit job provides final audit and premium reports.PolicyCenter
supports only final audit for the workers’ compensation line of business. You set up the method of final
audit (physical, voluntary, or by phone) when you create the workers’ compensation policy.
Policy Center Material
With premium reports, the policyholder is billed for premium based on periodic requests for actual basis
amounts, such as payroll. A deposit, usually a percentage of the estimated annual premium, is billed at
the begin-ning of the policy. As each reporting period ends, the policyholder is billed based on the actual
basis reported by them.
PolicyCenter Integration Points
By design, PolicyCenter is flexible and can integrate with many applications and services. These
integration points need to be considered as you configure the application. Some are mandatory while
others are optional, depending on your business needs. The following list is a starting point of the types
of systems that may need to be integrated.
• Legacy Policy Administration systems – As users renew or change policies, you can import the
policy data into PolicyCenter.
• Billing system – When a user creates a policy, PolicyCenter exports billing information.
PolicyCenter also sends and receives information as the policy changes.
• Claims system – Information is sent to and from claim systems. The claims system can send
information about the number and type of claims against a policy. PolicyCenter sends policy
data to the claims system, such as policy effective dates which answer the question, “Was the
policy in-force when this accident occurred?”
• Print Issuance system – This system produces policy forms and letters that need to be printed
(issued).
• Document Storage system – This system stores documents that need to be tracked in a
central repository.
• Database Warehouse/Reporting system – Use this system for reporting purposes.
• Authentication system – Users may need to be authenticated from other systems.
• Contact Management or Address Book application – It is often necessary to store and
maintain contact information separately from PolicyCenter because users outside of
PolicyCenter may need access to it. For information on how PolicyCenter integrates with a
contact management system
Rating Engine – The system that rates a policy and sends the quote information back to
PolicyCenter. It also calculates the estimated annual premium in audits.
• Department of Motor Vehicles – When you integrate with this system, agents can request and
send driver information to the regulatory body.
Policy Center Material
• VIN (Vehicle Identification) Service – Use this system to look up VIN information. The default
configuration contains a demo plugin.
• Producer Management System – This central repository stores producer related information,
such as producer codes used in territories, and information about producers, such as their
licensing.
• Vendor Management system – Carriers use a vendor management system to track vendor
related information that a carrier uses. An example of a vendor might be an outside audit
company.
• Sales Portal or application – Some carriers may choose to separate the process of collecting
account information and submission proposals from the actual issued policy.
• Actuarial/Statistical system – PolicyCenter can send data to a system for actuarial analysis.
• State Insurance Bureaus/Department of Insurance – This legal entity performs a number of
duties including tracking follow-up information for each policy. This entity also sends back
suggested rates and experience modification information. PAS systems may also send their
proof of insurance.
• Address Normalization and Validation services – Provides normalization and validation
against information provided by the United States Postal Service (USPS). The USPS provides
standardized abbreviations such as ste for suite and ln for lane. It also lists the complete range
of numeric addresses per street, street addresses per ZIP code, ZIP codes per state.
• Credit Rating system – A policy administration system may periodically request information
about an
insured. An example of a credit rating system is Dun and Bradstreet.
Policy Center Material
Policy Center User Interface

PC

  • 1.
    Policy Center Material Linesof Business in the Base Application The PolicyCenter base application contains several lines of business. Each line of business contains a reference implementation that you can use to accelerate your implementation. Each line of business includes reference implementations for jobs, policy file screens, and sample rating rules. A line of business may contain forms and forms logic. A line of business may also contain rules to determine eligibility. Each reference implementation also provides sample content, though the extent of this content varies by line of business. PolicyCenter includes the following lines of business: • Business Auto • Businessowners • Commercial Package (includes Commercial Property, Inland Marine, and General Liability) • Commercial Property • General Liability • Inland Marine • Personal Auto • Workers’ Compensation Note: The PolicyCenter default application is not a compliance system. Guidewire designed the product model so that you can maintain your lines of business within your jurisdictions, as necessary. For example, the system tables in the default application can accommodate multiple classifications per jurisdiction over time. Lines of business can accommodate many coverages and exclusions per jurisdiction over time. The default application contains a sample set of these classifications, coverages, and exclusions. Product Model The PolicyCenter product model is at the core of its line of business configuration. It defines the products that carriers offer through PolicyCenter. PolicyCenter stores these product definitions as patterns. PolicyCenter uses these patterns during the submission process to generate instances of policies or the subcomponents of policies. Use Guidewire Studio to create and manage your product model. Envision the product model as a product configurator. You can equate it to a computer manufacturer’s web site that offers several models of laptop computers, each with different features to select from. Manufacturers typically design their product for a specific market. The manufacturer provides one laptop for consumers who travel and need a light weight laptop. They provide another for consumers
  • 2.
    Policy Center Material whoneed a very fast computer with large amounts of RAM and the latest graphics card. The manufacturer figures out what consumers want and create products that fill that need. You can configure PolicyCenter to meet your business needs. You can define a product, select a policy line, and offer different coverages and coverage terms. PolicyCenter is dynamic – you can define, create and implement products within weeks. For each product, the product model defines what each product can cover. For example, an auto policy include information about collision coverage and uninsured motorist property damage coverage. You configure the business logic in Studio. Example: Janet Jones, an Acme Insurance producer, has noticed many people driving the new hybrid auto (gas and elec-tric). She has an idea that she thinks her manager will like. So she begins to research the idea of offering a new coverage that can bring more revenue to the company. Her extensive research indicates that more than 20% of new car drivers in three surrounding cities drive the new vehicle. Further research also indicates that the life span of the battery is about 80,000 miles. She proposes to her manager that Acme can be the first insurance company in their area to offer special coverage on the hybrid that would cover batteries. Her manager likes the proposal. Offering new hybrid coverage can be implemented in PolicyCenter in weeks, instead of the years that it would take an IT department to make changes on a legacy system. This speed gives insurance companies the competi-tive edge to get to market quickly. The Policy Lifecycle The core of PolicyCenter revolves around the policy. So it is helpful to understand the lifecycle of a policy, which includes jobs and transactions, within PolicyCenter. Note: This diagram does not attempt to display all the details in each job, but rather provides a high level view. You can find detailed descriptions for each job in subsequent topics.
  • 3.
  • 4.
    Policy Center Material Submissions Thegoal of the submission process is to create a policy and have the policyholder accept it. After entering the policyholder’s information, the producer gives a quote. If the policyholder agrees and accepts it, then the producer binds the policy and sends it out with the accompanying documentation. The producer also forwards the billing information to an external billing system (not shown in the diagram). Policy Changes Any changes to a policy can require additional evaluation on the part of an underwriter and result in a change to the premium. A typical change might include additions to the policy (such as adding drivers or cars) or changes to coverage limits and deductible amounts. Renewals The normal progression just before a policy expires is to renew it for another period of time – six to 12 months is typical. After PolicyCenter renews a policy, it returns the policy to maintenance mode until the policy changes, expires, cancels, or renews again. Cancellations and Reinstatements You can also cancel policies. Before the cancellation processes completes, a cancellation can be rescinded. An example is a producer mailing a cancellation notice for non-payment to a policyholder. If the policyholder corrects this by submitting payment before the cancellation date then the policy can be rescinded with no break in coverage. Reinstatements Reinstatements go hand in hand with cancellations and are a type of policy change that returns a canceled policy to in-force status. The policy is in-force as of the reinstatement date. The reinstatement removes the cancellation from the policy period since the period is no longer canceled. The expiration date remains the same. Rewrites When there are many errors are on a policy, it becomes necessary to rewrite it. Policies must first be canceled before being rewritten. Audits The audit job lets the carrier verify information about the policyholder so that they can determine the accuracy of premiums paid. The audit job provides final audit and premium reports.PolicyCenter supports only final audit for the workers’ compensation line of business. You set up the method of final audit (physical, voluntary, or by phone) when you create the workers’ compensation policy.
  • 5.
    Policy Center Material Withpremium reports, the policyholder is billed for premium based on periodic requests for actual basis amounts, such as payroll. A deposit, usually a percentage of the estimated annual premium, is billed at the begin-ning of the policy. As each reporting period ends, the policyholder is billed based on the actual basis reported by them. PolicyCenter Integration Points By design, PolicyCenter is flexible and can integrate with many applications and services. These integration points need to be considered as you configure the application. Some are mandatory while others are optional, depending on your business needs. The following list is a starting point of the types of systems that may need to be integrated. • Legacy Policy Administration systems – As users renew or change policies, you can import the policy data into PolicyCenter. • Billing system – When a user creates a policy, PolicyCenter exports billing information. PolicyCenter also sends and receives information as the policy changes. • Claims system – Information is sent to and from claim systems. The claims system can send information about the number and type of claims against a policy. PolicyCenter sends policy data to the claims system, such as policy effective dates which answer the question, “Was the policy in-force when this accident occurred?” • Print Issuance system – This system produces policy forms and letters that need to be printed (issued). • Document Storage system – This system stores documents that need to be tracked in a central repository. • Database Warehouse/Reporting system – Use this system for reporting purposes. • Authentication system – Users may need to be authenticated from other systems. • Contact Management or Address Book application – It is often necessary to store and maintain contact information separately from PolicyCenter because users outside of PolicyCenter may need access to it. For information on how PolicyCenter integrates with a contact management system Rating Engine – The system that rates a policy and sends the quote information back to PolicyCenter. It also calculates the estimated annual premium in audits. • Department of Motor Vehicles – When you integrate with this system, agents can request and send driver information to the regulatory body.
  • 6.
    Policy Center Material •VIN (Vehicle Identification) Service – Use this system to look up VIN information. The default configuration contains a demo plugin. • Producer Management System – This central repository stores producer related information, such as producer codes used in territories, and information about producers, such as their licensing. • Vendor Management system – Carriers use a vendor management system to track vendor related information that a carrier uses. An example of a vendor might be an outside audit company. • Sales Portal or application – Some carriers may choose to separate the process of collecting account information and submission proposals from the actual issued policy. • Actuarial/Statistical system – PolicyCenter can send data to a system for actuarial analysis. • State Insurance Bureaus/Department of Insurance – This legal entity performs a number of duties including tracking follow-up information for each policy. This entity also sends back suggested rates and experience modification information. PAS systems may also send their proof of insurance. • Address Normalization and Validation services – Provides normalization and validation against information provided by the United States Postal Service (USPS). The USPS provides standardized abbreviations such as ste for suite and ln for lane. It also lists the complete range of numeric addresses per street, street addresses per ZIP code, ZIP codes per state. • Credit Rating system – A policy administration system may periodically request information about an insured. An example of a credit rating system is Dun and Bradstreet.
  • 7.
    Policy Center Material PolicyCenter User Interface