Embed presentation
Downloaded 50 times




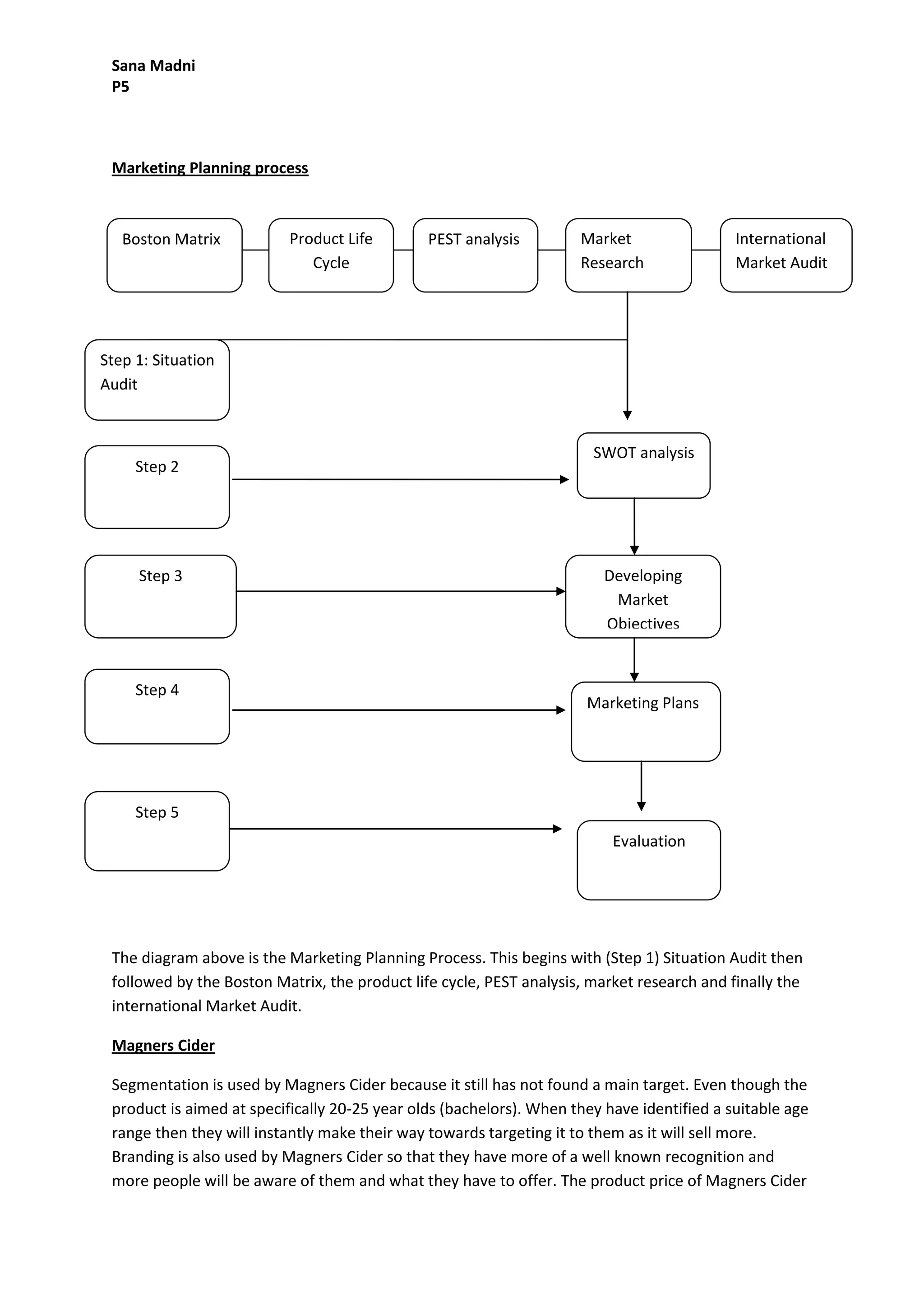
The document discusses various marketing techniques used by organizations, including market segmentation, targeting, positioning, and branding. It provides details on how Magners Cider uses these techniques. Specifically, it notes that Magners segments its market by age range, targeting 20-25 year olds. It uses branding to increase recognition and promotions both above and below the line. The location where it places its products is also important to effectively target its desired demographic.



