KELOMPOK 6
NAUFAL HIBATULLAH (11160012)
DIAZ MALDINI (11160571)
DEARDO PUTRA (11161028)
ANDRE SEPTIAN (11160551)
Bab 1 Pendahuluan
1.1 Latar Belakang *--------------------------------------------------------------------------------------------
1.2 Maksud dan Tujuan ---------------------------------------------------------------------------------------
1.3 Ruang Lingkup * -------------------------------------------------------------------------------------------
Bab 2 Landasan Teori
2.1 SDLC yang dipilih ------------------------------------------------------------------------------------------
2.2 UML ----------------------------------------------------------------------------------------------------------
Bab 3 Sistem Berjalan
A. Activity Diagram
Bab 4 Perancanga Sistem Usualan dengan UML *
A.Use Case Diagram
B. Activity Diagram
C. Sequence Diagram
D. Class Diagram
E. Deployment Diagram
4.2 Desain Data * ---------------------------------------------------------------------------------------------
A. ERD
B. LRS
C. Spesifikasi File *
4.3 Spesifikasi Hardware dan Software * -----------------------------------------------------------------
4.4 User Interface * --------------------------------------------------------------------------------------------
Bab 5
5.1 Kesimpulan * -----------------------------------------------------------------------------------------------
5.2 Saran * -------------------------------------------------------------------------------------------------------
Bab 1
Pendahuluan
1.1 Latar Belakang *
Tempat parkir merupakan kebutuhan mutlak bagi pemilik gedung perkantoran. Tetapi, semakin
canggihnya para penindak kriminal dalam melakukan aksinya, banyaknya petugas keamananpun
masih belum efektif untuk mengurangi tindak kriminal tersebut. Untuk itu, dalam tugas akhir ini
dilakukan perancangan suatu sistem parkir otomatis menggunakan kartu Radio Frekuensi Identifikasi
(RFID).
Keuntungan menggunakan sistem ini adalah tidak bisanya seseorang membawa mobil keluar masuk
gedung. Hal ini disebabkan karena pemilik mobil harus memiliki kartu parkir. Bukan kartu parkir
biasa melainkan dalam kartu parkir ini sudah diberi nama keanggotaan seseorang sebagai pegawai
gedung. Dalam tugas akhir ini juga menggunakan Personal Computer (PC), yang digunakan untuk
mentransmisikan data dari RFID Card menuju ke database pegawai pemilik kartu yang ada di PC dan
jika data dari RFID Card sudah cocok dengan yang ada di database maka mobil akan masuk ke
tempat parkir secara otomatis sesuai kartu yang digunakan.
Kontroler yang digunakan disini adalah motor yang berfungsi untuk buka-tutup portal. Sehingga
mobil tidak dapat langsung masuk secara cepat. Kemudian motor di kontrol oleh mikrokontroller
yang di sinkronkan oleh inputan sensor yang ada pada tempat parkir.
1.2 Maksud dan Tujuan
Tujuan penulis melakukan penelitian adalah sebagai berikut:
 Agar pembaca dapat memahami pengertian OOS (Objet Oriented System) atau Sistem
Berorientasi Objek (SBO) dan juga UML (Unified Modeling Language)
 Agar pembaca dapat mengetahui bagaimana mengaplikasikan konsep SBO secara langsung.
1.3 Ruang Lingkup *
Didalam makalah ini penulis membahas tentang Perancangan Sistem Otomatisasi Sistem
Perparkiran berbasis objek. Disini penulis menggunakan Aplikasi Enterprise Architect untuk
membuat Usecase Diagram, Activity Diagram, Sequense Diagram, Class Diagram, Deployment
Diagram.
Bab 2
Landasan Teori
2.1 SDLC yang dipilih
Model sekuensial linier
model sekuensial linier melingkupi aktivitas – aktivitas sebagai berikut :
Rekayasa dan pemodelan sistem/informasi
Pandangan sistem ini penting ketika software harus berhubungan dengan elemen-elemen yang lain
seperti software, manusia, dan database. Rekayasa dan anasisis system menyangkut pengumpulan
kebutuhan pada tingkat sistem dengan sejumlah kecil analisis serta disain tingkat puncak. Rekayasa
informasi mancakup juga pengumpulan kebutuhan pada tingkat bisnis strategis dan tingkat area
bisnis.
Analisis kebutuhan Software
Proses pengumpulan kebutuhan diintensifkan dan difokuskan, khususnya pada software. Untuk
memahami sifat program yang dibangun, analis harus memahami domain informasi, tingkah laku,
unjuk kerja, dan interface yang diperlukan. Kebutuhan baik untuk sistem maupun software
didokumentasikan dan dilihat lagi dengan pelanggan.
Desain
Desain software sebenarnya adalah proses multi langkah yang berfokus pada empat atribut sebuah
program yang berbeda, struktur data, arsitektur software, representasi interface, dan detail
(algoritma) prosedural.
Generasi Kode
Desain harus diterjemahkan kedalam bentuk mesin yang bisa dibaca. Langkah pembuatan kode
melakukan tugas ini. Jika desain dilakukan dengan cara yang lengkap, pembuatan kode dapat
diselesaikan secara mekanis.
Pengujian
Sekali program dibuat, penujian Software akan mengalami perubahan setelah disampaikan kepada
pelanggan (perkecualian yang mungkin adalah software yang dilekatkan). Perubahan akan terjadi
karena kesalahan – kesalahan ditentukan, karena software harus disesuaikan untuk mengakomodasi
perubahan – perubahan di dalam lingkungan eksternalnya (contohnya perubahan yang dibutuhkan
sebagai akibat dari perangkat peripheral atau sistem operasi yang baru), atau karena pelanggan
membutuhkan perkembangan fungsional atau unjuk kerja.
Pemeliharaan
Software mengaplikasikan lagi setiap fase program sebelumnya dan tidak membuat yang baru
lagi.gujian program dimulai. Proses pengujian berfokus pada logika internal software, memastikan
bahwa semua pernyataan sudah diuji, dan pada eksternal fungsional, yaitu mengarahkan pengujian
untuk menemukan kesalahan – kesalahan dan memastikan bahwa input yang dibatasi akan
memberikan hasil aktual yang sesuai dengan hasil yang dibutuhkan.
2.2 UML
UML (Unified Modeling Language) adalah metode pemodelan (tools/model) secara visual sebagai
sarana untuk merancang dan atau membuat software berorientasi objek dan memberikan standar
penulisan sebuah sistem untuk pengembangan sebuah software yang dapat menyampaikan
beberapa informasi untuk proses implementasi pengembangan software.
Bab 3
Sistem Berjalan
A. Activity Diagram
KENDARAAN SYSTEM
act Use Case Model
ActivityInitial
Masuk Area Parkira Pemotretan Plat
Nomor Kendaraan
Cetak Karcis
Parkir
Parkir
Keluar Area
Parkir
Pemotretan Plat
Nomor Kendaraan
Pengecekan Plat
Nomor KendaraanPengecekan Karcis
Parkir
ActivityFinal
Bab 4
Perancanga Sistem Usualan dengan UML *
A.Use Case Diagram
uc Use Case Model
Pengendara
Mesin Kasir + Pegawai
Portal
Kasih Karcis Masuk
Hitung Total Biaya
Bayar Total Biaya
Cek Data Masuk
Kendaraan
Keluar
Palang Terbuka
«trace»
«precedes»
«precedes»
«precedes»
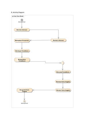
B. Activity Diagram
act Use Case Model
ActivityInitial
Meminta Informasi
Memberi InformasiMelengkapi Persyaratan
Membayar Pendaftaran
Menyerahkan
Pendaftaran
Memcatat Pendaftaran
Membuat Kartu Anggota
Memberi Kartu AnggotaMengambil Kartu
Anggota
ActivityFinal
C. Sequence Diagram
D. Class Diagram
E. Deployment Diagram
4.2 Desain Data *
A. ERD
B. LRS
C. Spesifikasi File *
Tabel Pelanggan
Tabel Kendaraan
Tabel Petugas
4.3 Spesifikasi Hardware dan Software
Kebutuhan perangkat keras untuk menjalankan sistem parkir yang direkomendasikan adalah
minimal 3 set perangkat computer. Jumlah perangkat komputer ini tergantung dari jumlah loket
yang akan beroperasi. Semakin banyak loket, semakin banyak juga perangkat komputer yang
dibutuhkan. 3 set perangkat computer tersebut digunakan untuk :
 Program masuk gerbang parkir
 Program keluar gerbang parkir
 Program manajemen parkir (server pusat)
Tiap set perangkat computer terdiri dari perangkat keras dengan spesifikasi minimal adalah sebagai
berikut :
 Processor : Intel Pentium IV 2.4 GHz
 Memory RAM : 256 MB
 Free Space Harddisk : 20 GB
 Monitor : SVGA 15 inchi
 VGA Card : 32 MB
 Mouse dan Keyboard
 Printer Disamping itu dibutuhkan juga jaringan LAN dengan satu server sebagai pusat data
dan manajemen parkir.
4.4 User Interface
Bab 5
5.1 Kesimpulan
UML adalah metode pemodelan (tools/model) secara visual yang memudahkan kita untuk
merancang dan atau membuat software berorientasi objek dan memberikan standar penulisan
sebuah sistem untuk pengembangan sebuah software yang dapat menyampaikan beberapa
informasi untuk proses implementasi pengembangan software.
5.2 Saran
Untuk dapat membuat UML yang sesuai kebutuhan diperlukan pemahaman tentang konsep
bahasa pemodelan dan tiga eleman utama UML yaitu :
 Benda / Things / Objek
 Hubungan / Relationship
 Bagan atau Diagrams

Otomatisasi Sistem Parkiran Berbasis Objek

  • 1.
    KELOMPOK 6 NAUFAL HIBATULLAH(11160012) DIAZ MALDINI (11160571) DEARDO PUTRA (11161028) ANDRE SEPTIAN (11160551)
  • 2.
    Bab 1 Pendahuluan 1.1Latar Belakang *-------------------------------------------------------------------------------------------- 1.2 Maksud dan Tujuan --------------------------------------------------------------------------------------- 1.3 Ruang Lingkup * ------------------------------------------------------------------------------------------- Bab 2 Landasan Teori 2.1 SDLC yang dipilih ------------------------------------------------------------------------------------------ 2.2 UML ---------------------------------------------------------------------------------------------------------- Bab 3 Sistem Berjalan A. Activity Diagram Bab 4 Perancanga Sistem Usualan dengan UML * A.Use Case Diagram B. Activity Diagram C. Sequence Diagram D. Class Diagram E. Deployment Diagram 4.2 Desain Data * --------------------------------------------------------------------------------------------- A. ERD B. LRS C. Spesifikasi File * 4.3 Spesifikasi Hardware dan Software * ----------------------------------------------------------------- 4.4 User Interface * -------------------------------------------------------------------------------------------- Bab 5 5.1 Kesimpulan * ----------------------------------------------------------------------------------------------- 5.2 Saran * -------------------------------------------------------------------------------------------------------
  • 3.
    Bab 1 Pendahuluan 1.1 LatarBelakang * Tempat parkir merupakan kebutuhan mutlak bagi pemilik gedung perkantoran. Tetapi, semakin canggihnya para penindak kriminal dalam melakukan aksinya, banyaknya petugas keamananpun masih belum efektif untuk mengurangi tindak kriminal tersebut. Untuk itu, dalam tugas akhir ini dilakukan perancangan suatu sistem parkir otomatis menggunakan kartu Radio Frekuensi Identifikasi (RFID). Keuntungan menggunakan sistem ini adalah tidak bisanya seseorang membawa mobil keluar masuk gedung. Hal ini disebabkan karena pemilik mobil harus memiliki kartu parkir. Bukan kartu parkir biasa melainkan dalam kartu parkir ini sudah diberi nama keanggotaan seseorang sebagai pegawai gedung. Dalam tugas akhir ini juga menggunakan Personal Computer (PC), yang digunakan untuk mentransmisikan data dari RFID Card menuju ke database pegawai pemilik kartu yang ada di PC dan jika data dari RFID Card sudah cocok dengan yang ada di database maka mobil akan masuk ke tempat parkir secara otomatis sesuai kartu yang digunakan. Kontroler yang digunakan disini adalah motor yang berfungsi untuk buka-tutup portal. Sehingga mobil tidak dapat langsung masuk secara cepat. Kemudian motor di kontrol oleh mikrokontroller yang di sinkronkan oleh inputan sensor yang ada pada tempat parkir. 1.2 Maksud dan Tujuan Tujuan penulis melakukan penelitian adalah sebagai berikut:  Agar pembaca dapat memahami pengertian OOS (Objet Oriented System) atau Sistem Berorientasi Objek (SBO) dan juga UML (Unified Modeling Language)  Agar pembaca dapat mengetahui bagaimana mengaplikasikan konsep SBO secara langsung. 1.3 Ruang Lingkup * Didalam makalah ini penulis membahas tentang Perancangan Sistem Otomatisasi Sistem Perparkiran berbasis objek. Disini penulis menggunakan Aplikasi Enterprise Architect untuk membuat Usecase Diagram, Activity Diagram, Sequense Diagram, Class Diagram, Deployment Diagram.
  • 4.
    Bab 2 Landasan Teori 2.1SDLC yang dipilih Model sekuensial linier model sekuensial linier melingkupi aktivitas – aktivitas sebagai berikut : Rekayasa dan pemodelan sistem/informasi Pandangan sistem ini penting ketika software harus berhubungan dengan elemen-elemen yang lain seperti software, manusia, dan database. Rekayasa dan anasisis system menyangkut pengumpulan kebutuhan pada tingkat sistem dengan sejumlah kecil analisis serta disain tingkat puncak. Rekayasa informasi mancakup juga pengumpulan kebutuhan pada tingkat bisnis strategis dan tingkat area bisnis. Analisis kebutuhan Software Proses pengumpulan kebutuhan diintensifkan dan difokuskan, khususnya pada software. Untuk memahami sifat program yang dibangun, analis harus memahami domain informasi, tingkah laku, unjuk kerja, dan interface yang diperlukan. Kebutuhan baik untuk sistem maupun software didokumentasikan dan dilihat lagi dengan pelanggan. Desain Desain software sebenarnya adalah proses multi langkah yang berfokus pada empat atribut sebuah program yang berbeda, struktur data, arsitektur software, representasi interface, dan detail (algoritma) prosedural. Generasi Kode Desain harus diterjemahkan kedalam bentuk mesin yang bisa dibaca. Langkah pembuatan kode melakukan tugas ini. Jika desain dilakukan dengan cara yang lengkap, pembuatan kode dapat diselesaikan secara mekanis. Pengujian Sekali program dibuat, penujian Software akan mengalami perubahan setelah disampaikan kepada pelanggan (perkecualian yang mungkin adalah software yang dilekatkan). Perubahan akan terjadi karena kesalahan – kesalahan ditentukan, karena software harus disesuaikan untuk mengakomodasi perubahan – perubahan di dalam lingkungan eksternalnya (contohnya perubahan yang dibutuhkan sebagai akibat dari perangkat peripheral atau sistem operasi yang baru), atau karena pelanggan membutuhkan perkembangan fungsional atau unjuk kerja. Pemeliharaan Software mengaplikasikan lagi setiap fase program sebelumnya dan tidak membuat yang baru lagi.gujian program dimulai. Proses pengujian berfokus pada logika internal software, memastikan bahwa semua pernyataan sudah diuji, dan pada eksternal fungsional, yaitu mengarahkan pengujian untuk menemukan kesalahan – kesalahan dan memastikan bahwa input yang dibatasi akan memberikan hasil aktual yang sesuai dengan hasil yang dibutuhkan.
  • 5.
    2.2 UML UML (UnifiedModeling Language) adalah metode pemodelan (tools/model) secara visual sebagai sarana untuk merancang dan atau membuat software berorientasi objek dan memberikan standar penulisan sebuah sistem untuk pengembangan sebuah software yang dapat menyampaikan beberapa informasi untuk proses implementasi pengembangan software.
  • 6.
    Bab 3 Sistem Berjalan A.Activity Diagram KENDARAAN SYSTEM act Use Case Model ActivityInitial Masuk Area Parkira Pemotretan Plat Nomor Kendaraan Cetak Karcis Parkir Parkir Keluar Area Parkir Pemotretan Plat Nomor Kendaraan Pengecekan Plat Nomor KendaraanPengecekan Karcis Parkir ActivityFinal
  • 7.
    Bab 4 Perancanga SistemUsualan dengan UML * A.Use Case Diagram uc Use Case Model Pengendara Mesin Kasir + Pegawai Portal Kasih Karcis Masuk Hitung Total Biaya Bayar Total Biaya Cek Data Masuk Kendaraan Keluar Palang Terbuka «trace» «precedes» «precedes» «precedes»
  • 8.
    B. Activity Diagram actUse Case Model ActivityInitial Meminta Informasi Memberi InformasiMelengkapi Persyaratan Membayar Pendaftaran Menyerahkan Pendaftaran Memcatat Pendaftaran Membuat Kartu Anggota Memberi Kartu AnggotaMengambil Kartu Anggota ActivityFinal
  • 9.
  • 10.
  • 11.
  • 12.
  • 13.
    B. LRS C. SpesifikasiFile * Tabel Pelanggan Tabel Kendaraan Tabel Petugas
  • 14.
    4.3 Spesifikasi Hardwaredan Software Kebutuhan perangkat keras untuk menjalankan sistem parkir yang direkomendasikan adalah minimal 3 set perangkat computer. Jumlah perangkat komputer ini tergantung dari jumlah loket yang akan beroperasi. Semakin banyak loket, semakin banyak juga perangkat komputer yang dibutuhkan. 3 set perangkat computer tersebut digunakan untuk :  Program masuk gerbang parkir  Program keluar gerbang parkir  Program manajemen parkir (server pusat) Tiap set perangkat computer terdiri dari perangkat keras dengan spesifikasi minimal adalah sebagai berikut :  Processor : Intel Pentium IV 2.4 GHz  Memory RAM : 256 MB  Free Space Harddisk : 20 GB  Monitor : SVGA 15 inchi  VGA Card : 32 MB  Mouse dan Keyboard  Printer Disamping itu dibutuhkan juga jaringan LAN dengan satu server sebagai pusat data dan manajemen parkir.
  • 15.
  • 16.
    Bab 5 5.1 Kesimpulan UMLadalah metode pemodelan (tools/model) secara visual yang memudahkan kita untuk merancang dan atau membuat software berorientasi objek dan memberikan standar penulisan sebuah sistem untuk pengembangan sebuah software yang dapat menyampaikan beberapa informasi untuk proses implementasi pengembangan software. 5.2 Saran Untuk dapat membuat UML yang sesuai kebutuhan diperlukan pemahaman tentang konsep bahasa pemodelan dan tiga eleman utama UML yaitu :  Benda / Things / Objek  Hubungan / Relationship  Bagan atau Diagrams