GANJAR PUJA HARTA
Ganjarpuja94@gmail.com
S1 TEKNIKINFORMATIKA STMIKJABAR
LAPORAN RANCANGAN
APLIKASI
TEMPAT PENITIPAN MOBIL
1
KATA PENGANTAR
Puji beserta syukur marilah kita panjatkan kepada Allah SWT karena atas rahmat,
hidayah dan irodatnya, penulis dapat menyelesaikan penyusunan makalah untuk memenuhi
salah satu tugas mata kuliah Basis Data, tidah lupa sholawatdan salam semoga tetap tercurah
kepada junjunan kita semua.
Dalam penyusunan makalah ini, pastinya tidak terlepas dari bantuan berbagai pihak.
Maka pada kesempatan ini, penyusun ingin mengucapkan terima kasih yang sebesar-besarnya
kepada dosen yang telah membantu dengan materi yang telah disampaikannya pada setiap
pertemuan mata kuliahnya dan teman-teman seperjuangan yang membantu dengan motivasi
agar terselesaikannya makalah ini.
Penyusun menyadari bahwa pada karya tulis ini masih terdapat kekurangan mengingat
keterbatasan kemampuan penulis. Oleh sebab itu, penulis sangat mengharapkan adanya kritik
dan saran yang membangun dari para pembaca sebagai masukan bagi penyusun, Akhir kata
penyusun berharap makalah ini dapat bermanfaat bagi pembaca pada umumnya dan penulis
pada khususnya. Atas segala perhatiannya penulis mengucapkan banyak terima kasih.
Bandung, Desember 2014
Penyusun
2
DAFTAR ISI
JUDUL ..........................................................................................................................
KATA PENGANTAR..................................................................................................... 1
DAFTAR ISI ................................................................................................................... 2
BAB I PENDAHULUAN................................................................................................ 3
LATAR BELAKANG ...................................................................................................... 3
IDENTIFIKASI MASALAH ........................................................................................... 4
BATASAN MASALAH................................................................................................... 4
PERUMUSAN MASALAH ............................................................................................. 4
BAB II PEMBAHASAN................................................................................................. 5
ANALISIS SISTEM YANG BERJALAN ....................................................................... 5
DOKUMEN YANG DIGUNAKAN ................................................................................ 6
NORMALISASI ............................................................................................................... 6
ERD ........................................................................................................................ 8
RELASI ANTAR TABEL................................................................................................ 9
RANCANGAN ANTAR MUKA ..................................................................................... 9
BAB III HASIL ............................................................................................................. 11
CARA KERJA PROGRAM ........................................................................................... 11
TAMPILAN PROGRAM ............................................................................................... 12
BAB IV PENUTUP....................................................................................................... 15
PENUTUP ...................................................................................................................... 15
SARAN ...................................................................................................................... 15
DAFTAR PUSTAKA.................................................................................................... 16
3
BAB I
PENDAHULUAN
A. Latar Belakang Masalah
Dengan berkembangnya IPTEK yang semakin pesat mempengaruhi kehidupan kita.
dunia kerja merupakan salah satu yang paling banyak memanfaatkan. IPTEK menyediakan
proses yang cepat, tepat, dan menghasilkan tingkat keakuratan yang lebih. Dalam lingkungan
usaha, komputer adalah alat bantu yang mutlak diperlukan sebagai pendukung pemerosesan
data dan informasi.
Pengolahan data yang baik akan mempermudah suatu perusahaan dalam pemantapan
manajemennya, sebaliknya sistem lama yang masih lambat dan kurang berkualitas tidak akan
mampu mendukung kegiatan proses kerja suatu perusahaan dalam mencapai tujuannya.
Pengolahan data yang cepat, tepat, akurat, dan ruang penyimpanan yang besar terhadap data
yang baik dapat dinilai dari sistem informasinya.
Tempat Penitipan Mobil adalah salah satu usaha yang menggunakan komputer sebagai
media pengatur transaksi penjualan dan laporan keuangan yang lebih akurat, Tempat Penitipan
Mobil sekarang masih menggunakan teknik manual, penggunaan cara terkomputerisasi yang
baru dalam hal pengolahan data Tempat Penitipan Mobil ini, diharapkan dapat memberikan
hasil yang lebih baik kepada pemilik. Proses input dan pembuatan laporan-laporan serta
informasi lainnya yang diinginkan menjadi lebih mudah.
Berdasarkan permasalahan yang didapatkan tersebut maka, diperlukan suatu
pengembangan sistem yang baru. Untuk itu penulis tertarik dengan mengangkat judul yaitu
”Perancangan Aplikasi Tempat Penitipan Mobil”.
4
B. Identifikasi Masalah
Berdasarkan latar belakang masalah di atas, maka penulis mengidentifikasikan
beberapa masalah yang ada antara lain :
1. Pengolahan data yang digunakan masih manual.
2. Kurang efisien penyimpanan data sehingga mudah sekali kehilangan data.
3. Belum memiliki sistem security yang baik
4. kurang flexibel pembuatan laporan sehingga membutuhkan waktu yang cukup lama
untuk membuat laporan.
C. Batasan Masalah
Mengingat kemungkinan meluasnya permasalahan maka peneliti membatasi masalah
ini pada :
1. Informasi yang di kumpulkan dan diolah dalam sistem ini terbatas pada data Merk,
Type Mobil.
2. Aplikasi yang digunakan adalah microsoft access.
D. Perumusan masalah
Aplikasi yang akan dibuat apakah nantinya dapat menjadi alternatif sebagai alat untuk
mempermudah transaksi dan pembuatan laporan di Tempat Penitipan Mobil.
5
BAB II
PEMBAHASAN
A. ANALISIS SISTEM YANG BERJALAN
Sistem yang digunakan oleh Tempat Penitipan Mobil dalam pengolahan data masih
secara manual. Setiap ada pelanggan yang ingin menitipkan Mobil di tempat tersebut,
pelanggan harus mengisidata pada formulir pendaftaran dalam bentuk lembaran kertas. Setelah
itu admin baru memasukkan datanya dalam komputer, dimana dalam komputer teresebut masih
sangat sederhana sebagaimana penginputan datanya masih dalam Microsoft Office yaitu
microsoft Word dan Micriosoft Excel. Sehingga dengan demikian proses pengolahan data
semakin lama karena kurang efisien. Jika ingin mencari data-data yang diinginkan harus
mencari datanya satu persatu dalam file atau tumpukan buku.
Bagian – bagian yang terlibat
a. Owner
b. Bagian Administrasi
c. Petugas Parkir
d. Pemilik Mobil
Tugas Admin
Menerima uang Pembayaran, membuat laporan kepada Direktur Utama dan
Manager, melaporkan pekerjaan secara rutin kepada Manager.
Tugas Petugas Parkir
Sebagai Penanggungjawab penempatan mobil di Lapangan.
Tugas Owner
Melakukan perencanaan dan sistem administrasi, melakukan evaluasi dan pengawasan
pelaksanaan tugas – tugas, serta mengambil tindakan koreksi yang diperlukan bila terjadi
penyimpangan – penyimpangan, menyusun pembagian tugas para Staff, mengikuti
perkembangan kebijakan dan peraturan yang di kembangkan perusahaan.
6
Tugas Pemilik Mobil
Menitipkan mobil dan membayar kewajibannya dalam administrasi.
B. Dokumen / Form yang digunakan
a) Form Mobil
Merk Mobil :
Model :
b) Form Pemilik
Nama Pemilik :
Alamat :
Merk Mobil :
c) Form Transaksi
Plat Nomor :
Nama Pemilik :
Waktu Kedatangan :
Waktu Pengambilan :
Jumlah Hari :
Harga :
C. Normalisasi
Normalisasi adalah suatu proses mendesain struktur Database sehingga sebagian besar
ambiguity bisa dihilangkan sehingga bisa menghasilkan sebuah table yang normal.
 Tahap 1 : Unnormalisasi (Belum dinormalisasi)
Plat Nomor Nama Pemilik Waktu Kedatangan Waktu Pengambilan
Jumlah
Hari
Harga
D4832DP GANJAR 11/12/2014 12/12/2014 1 75000
B267NI Agus Sutisna 12/12/2014 - - 75000
7
 Tahap 2 : Normalisasi 1 NF
ID
Transaksi
Plat
Nomor
Nama
Pemilik
Waktu
Kedatangan
Waktu Pengambilan Jumlah Hari Harga
TR001 D4832DP GANJAR 11/12/2014 12/12/2014 1 75000
TR002 B267NI Agus Sutisna 12/12/2014 - - 75000
 Tahap 3 : Normalisasi 2 NF
a) Tabel Mobil
ID Mobil Model Merk Mobil
MBL001 Romeo Alfa
MBL002 A4 Audi
MBL003 A5 Audi
MBL004 A6 Audi
MBL005 A8 L Audi
MBL006 TTS Audi
MBL007 R8 Audi
MBL008 Q3 Audi
MBL009 Q5 Audi
b) Tabel Pemilik
Plat_Nomor Nama_Pemilik Alamat ID_Mobil
B267NI Agus Sutisna Jalan Ciwaru No 8 X1
D4832DP GANJAR JL.SUKAJADI New Mazda2
c) Tabel Transaksi
ID
Transaksi
Plat
Nomor
Nama
Pemilik
Waktu
Kedatangan
Waktu
Pengambilan
Jumlah
Hari
Harga
TR002 B267NI Agus Sutisna 01/12/2014 02/12/2014 1 75000
TR003 B267NI Agus Sutisna 03/12/2014 - - 75000
TR001 D4832DP GANJAR 11/12/2014 12/12/2014 1 75000
8
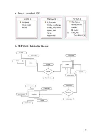
 Tahap 4 : Normalisasi 3 NF
D. ER-D (Entity Relationship Diagram)
Memiliki
TRANSAKSIWAKTU KEDATANGAN
HARGA
ID TRANSAKSI
JUMLAH HARI
WAKTU PENGAMBILAN
PEMILIK
PLAT NOMOR
NAMA PEMILIK
ALAMAT
MOBIL
ID MOBIL
MERK MOBIL
MODEL
PLAT NOMOR
ID MOBIL
Menitipkan
PLAT NOMOR
ID TRANSAKSI
1
~
9
E. Relasi Antar Tabel
F. Rancangan Antar Muka
 Form Mobil
ID Mobil
Merk Mobil
Model
 Form Pemilik
Plat Nomor
Nama Pemilik
Alamat
Merk Mobil
 Form Transaksi
ID Transaksi
Plat Nomor
Nama Pemilik
10
Waktu Kedatangan
Waktu Pengambilan
Jumlah Hari
Harga
11
BAB III
HASIL
A. Cara Kerja Program
Jika ingin mengisi form MOBIL
Form data MOBIL adalah form input data-data MOBIL yang meliputi input data ID
MOBIL, MERK MOBIL dan MODEL. Jika ingin menambahkan data maka tekan tombol
ADD+SAVE karena tombol ini otomatis dua fungsi untuk melakukan proses penyimpanan ke
dalam database. Setelah data tersimpan nanti akan muncul pesan “Data Saved”. Jika pengisian
data kurang lengkap atau masih ada field yang kosong dalam penginputan data maka akan
muncul pesan “Data Tidak Boleh Kosong!” dan kursor akan mengarah ke field yang masih
kosong/belum terisi tadi. Tombol DELETE untuk menghapus data, Data yang sudah
diinputkan dan di save maka data akan tersimpan dan tampil dalam tabel. Tombol REFRESH
untuk merefresh tabel data dan tombol CLOSE untuk menutup form ini.
Jika ingin mengisi form PEMILIK
Form PEMILIK adalah form input data-data PEMILIK yang meliputi input data PLAT
NOMOR, NAMA PEMILIK, ALAMAT dan MERK MOBIL. Jika ingin menambahkan data
maka tekan tombol ADD+SAVE karena tombol ini otomatis dua fungsi untuk melakukan
proses penyimpanan ke dalam database. Setelah data tersimpan nanti akan muncul pesan “Data
Saved”. Jika pengisian data kurang lengkap atau masih ada field yang kosong dalam
penginputan data maka akan muncul pesan “Data Tidak Boleh Kosong!” dan kursor akan
mengarah ke field yang masih kosong/belum terisi tadi. Tombol DELETE untuk menghapus
data, Data yang sudah diinputkan dan di save maka data akan tersimpan dan tampil dalam tabel.
Tombol REFRESH untuk merefresh tabel data dan tombol CLOSE untuk menutup form ini.
Jika ingin mengisi form TRANSAKSI
Form TRANSAKSI adalah form untuk menginputkan TRANSAKSI yaitu input ID
TRANSAKSI, PLAT NOMOR, NAMA PEMILIK, WAKTU KEDATANGAN, WAKTU
PENGAMBILAN, JUMLAH HARI, HARGA. Jika ingin menambahkan data maka tekan
tombol ADD+SAVE karena tombol ini otomatis dua fungsi untuk melakukan proses
penyimpanan ke dalam database. Setelah data tersimpan nanti akan muncul pesan “Data
Saved”. Jika pengisian data kurang lengkap atau masih ada field yang kosong dalam
12
penginputan data maka akan muncul pesan “Data Tidak Boleh Kosong!” dan kursor akan
mengarah ke field yang masih kosong/belum terisi tadi. Tombol DELETE untuk menghapus
data, Data yang sudah diinputkan dan di save maka data akan tersimpan dan tampil dalam tabel.
Tombol REFRESH untuk merefresh tabel data dan tombol CLOSE untuk menutup form ini.
B. Tampilan Program
a) Form MOBIL
b) Form PEMILIK
13
c) Form TRANSAKSI
14
d) Laporan
15
BAB IV
PENUTUP
A. KESIMPULAN
Dari perancangan aplikasi ini dapat disimpulkan bahwa pemrograman itu sangat
penting sekali manfaatnya, maka dari itu penulis dapat menyimpulkan beberapa kesimpulan
diantaranya adalah sebagai berikut:
1. Dengan menggunakan sistem pemrograman ini pengguna dapat menghemat
waktu dalam penginputan, pengeditan dan pencarian data secara cepat.
2. Tampilan/intervace program dapat dipahami dengan mudah dan dimengerti
oleh pengguna/user.
3. Dengan menggunakan sistem pemrograman berbasis komputerisasi sebagai
alat untuk memanfaatkan dan memperluas sistem informasi hasil yang
maksimal dan data-data yang dibuat dapat dikerjakan secara cepat.
4. Dengan menggunakan sistem pemrograman cara pengolahan data dapat
diselesaikan dengan mudah dan efisien.
B. SARAN
Dari perancangan aplikasi ini sangatlah di butuhkan pengembangan – pengembangan
pada sistem yang telah di buat, penulis mengharapkan saran dari semuanya untuk
mengembangkan aplikasi ini.
16
Daftar pustaka
https://herlinnairine.wordpress.com/2014/02/06/entity-relationship-diagram-erd-dan-contoh-
kasus/,
diaksestanggal 1 Desember2014
http://jauharulali.wordpress.com/2010/08/29/contoh-perancangan-basis-data/,
diakses tanggal 2 Desember2014

LAPORAN RANCANGAN APLIKASI PENITIPAN MOBIL

  • 1.
    GANJAR PUJA HARTA Ganjarpuja94@gmail.com S1TEKNIKINFORMATIKA STMIKJABAR LAPORAN RANCANGAN APLIKASI TEMPAT PENITIPAN MOBIL
  • 2.
    1 KATA PENGANTAR Puji besertasyukur marilah kita panjatkan kepada Allah SWT karena atas rahmat, hidayah dan irodatnya, penulis dapat menyelesaikan penyusunan makalah untuk memenuhi salah satu tugas mata kuliah Basis Data, tidah lupa sholawatdan salam semoga tetap tercurah kepada junjunan kita semua. Dalam penyusunan makalah ini, pastinya tidak terlepas dari bantuan berbagai pihak. Maka pada kesempatan ini, penyusun ingin mengucapkan terima kasih yang sebesar-besarnya kepada dosen yang telah membantu dengan materi yang telah disampaikannya pada setiap pertemuan mata kuliahnya dan teman-teman seperjuangan yang membantu dengan motivasi agar terselesaikannya makalah ini. Penyusun menyadari bahwa pada karya tulis ini masih terdapat kekurangan mengingat keterbatasan kemampuan penulis. Oleh sebab itu, penulis sangat mengharapkan adanya kritik dan saran yang membangun dari para pembaca sebagai masukan bagi penyusun, Akhir kata penyusun berharap makalah ini dapat bermanfaat bagi pembaca pada umumnya dan penulis pada khususnya. Atas segala perhatiannya penulis mengucapkan banyak terima kasih. Bandung, Desember 2014 Penyusun
  • 3.
    2 DAFTAR ISI JUDUL .......................................................................................................................... KATAPENGANTAR..................................................................................................... 1 DAFTAR ISI ................................................................................................................... 2 BAB I PENDAHULUAN................................................................................................ 3 LATAR BELAKANG ...................................................................................................... 3 IDENTIFIKASI MASALAH ........................................................................................... 4 BATASAN MASALAH................................................................................................... 4 PERUMUSAN MASALAH ............................................................................................. 4 BAB II PEMBAHASAN................................................................................................. 5 ANALISIS SISTEM YANG BERJALAN ....................................................................... 5 DOKUMEN YANG DIGUNAKAN ................................................................................ 6 NORMALISASI ............................................................................................................... 6 ERD ........................................................................................................................ 8 RELASI ANTAR TABEL................................................................................................ 9 RANCANGAN ANTAR MUKA ..................................................................................... 9 BAB III HASIL ............................................................................................................. 11 CARA KERJA PROGRAM ........................................................................................... 11 TAMPILAN PROGRAM ............................................................................................... 12 BAB IV PENUTUP....................................................................................................... 15 PENUTUP ...................................................................................................................... 15 SARAN ...................................................................................................................... 15 DAFTAR PUSTAKA.................................................................................................... 16
  • 4.
    3 BAB I PENDAHULUAN A. LatarBelakang Masalah Dengan berkembangnya IPTEK yang semakin pesat mempengaruhi kehidupan kita. dunia kerja merupakan salah satu yang paling banyak memanfaatkan. IPTEK menyediakan proses yang cepat, tepat, dan menghasilkan tingkat keakuratan yang lebih. Dalam lingkungan usaha, komputer adalah alat bantu yang mutlak diperlukan sebagai pendukung pemerosesan data dan informasi. Pengolahan data yang baik akan mempermudah suatu perusahaan dalam pemantapan manajemennya, sebaliknya sistem lama yang masih lambat dan kurang berkualitas tidak akan mampu mendukung kegiatan proses kerja suatu perusahaan dalam mencapai tujuannya. Pengolahan data yang cepat, tepat, akurat, dan ruang penyimpanan yang besar terhadap data yang baik dapat dinilai dari sistem informasinya. Tempat Penitipan Mobil adalah salah satu usaha yang menggunakan komputer sebagai media pengatur transaksi penjualan dan laporan keuangan yang lebih akurat, Tempat Penitipan Mobil sekarang masih menggunakan teknik manual, penggunaan cara terkomputerisasi yang baru dalam hal pengolahan data Tempat Penitipan Mobil ini, diharapkan dapat memberikan hasil yang lebih baik kepada pemilik. Proses input dan pembuatan laporan-laporan serta informasi lainnya yang diinginkan menjadi lebih mudah. Berdasarkan permasalahan yang didapatkan tersebut maka, diperlukan suatu pengembangan sistem yang baru. Untuk itu penulis tertarik dengan mengangkat judul yaitu ”Perancangan Aplikasi Tempat Penitipan Mobil”.
  • 5.
    4 B. Identifikasi Masalah Berdasarkanlatar belakang masalah di atas, maka penulis mengidentifikasikan beberapa masalah yang ada antara lain : 1. Pengolahan data yang digunakan masih manual. 2. Kurang efisien penyimpanan data sehingga mudah sekali kehilangan data. 3. Belum memiliki sistem security yang baik 4. kurang flexibel pembuatan laporan sehingga membutuhkan waktu yang cukup lama untuk membuat laporan. C. Batasan Masalah Mengingat kemungkinan meluasnya permasalahan maka peneliti membatasi masalah ini pada : 1. Informasi yang di kumpulkan dan diolah dalam sistem ini terbatas pada data Merk, Type Mobil. 2. Aplikasi yang digunakan adalah microsoft access. D. Perumusan masalah Aplikasi yang akan dibuat apakah nantinya dapat menjadi alternatif sebagai alat untuk mempermudah transaksi dan pembuatan laporan di Tempat Penitipan Mobil.
  • 6.
    5 BAB II PEMBAHASAN A. ANALISISSISTEM YANG BERJALAN Sistem yang digunakan oleh Tempat Penitipan Mobil dalam pengolahan data masih secara manual. Setiap ada pelanggan yang ingin menitipkan Mobil di tempat tersebut, pelanggan harus mengisidata pada formulir pendaftaran dalam bentuk lembaran kertas. Setelah itu admin baru memasukkan datanya dalam komputer, dimana dalam komputer teresebut masih sangat sederhana sebagaimana penginputan datanya masih dalam Microsoft Office yaitu microsoft Word dan Micriosoft Excel. Sehingga dengan demikian proses pengolahan data semakin lama karena kurang efisien. Jika ingin mencari data-data yang diinginkan harus mencari datanya satu persatu dalam file atau tumpukan buku. Bagian – bagian yang terlibat a. Owner b. Bagian Administrasi c. Petugas Parkir d. Pemilik Mobil Tugas Admin Menerima uang Pembayaran, membuat laporan kepada Direktur Utama dan Manager, melaporkan pekerjaan secara rutin kepada Manager. Tugas Petugas Parkir Sebagai Penanggungjawab penempatan mobil di Lapangan. Tugas Owner Melakukan perencanaan dan sistem administrasi, melakukan evaluasi dan pengawasan pelaksanaan tugas – tugas, serta mengambil tindakan koreksi yang diperlukan bila terjadi penyimpangan – penyimpangan, menyusun pembagian tugas para Staff, mengikuti perkembangan kebijakan dan peraturan yang di kembangkan perusahaan.
  • 7.
    6 Tugas Pemilik Mobil Menitipkanmobil dan membayar kewajibannya dalam administrasi. B. Dokumen / Form yang digunakan a) Form Mobil Merk Mobil : Model : b) Form Pemilik Nama Pemilik : Alamat : Merk Mobil : c) Form Transaksi Plat Nomor : Nama Pemilik : Waktu Kedatangan : Waktu Pengambilan : Jumlah Hari : Harga : C. Normalisasi Normalisasi adalah suatu proses mendesain struktur Database sehingga sebagian besar ambiguity bisa dihilangkan sehingga bisa menghasilkan sebuah table yang normal.  Tahap 1 : Unnormalisasi (Belum dinormalisasi) Plat Nomor Nama Pemilik Waktu Kedatangan Waktu Pengambilan Jumlah Hari Harga D4832DP GANJAR 11/12/2014 12/12/2014 1 75000 B267NI Agus Sutisna 12/12/2014 - - 75000
  • 8.
    7  Tahap 2: Normalisasi 1 NF ID Transaksi Plat Nomor Nama Pemilik Waktu Kedatangan Waktu Pengambilan Jumlah Hari Harga TR001 D4832DP GANJAR 11/12/2014 12/12/2014 1 75000 TR002 B267NI Agus Sutisna 12/12/2014 - - 75000  Tahap 3 : Normalisasi 2 NF a) Tabel Mobil ID Mobil Model Merk Mobil MBL001 Romeo Alfa MBL002 A4 Audi MBL003 A5 Audi MBL004 A6 Audi MBL005 A8 L Audi MBL006 TTS Audi MBL007 R8 Audi MBL008 Q3 Audi MBL009 Q5 Audi b) Tabel Pemilik Plat_Nomor Nama_Pemilik Alamat ID_Mobil B267NI Agus Sutisna Jalan Ciwaru No 8 X1 D4832DP GANJAR JL.SUKAJADI New Mazda2 c) Tabel Transaksi ID Transaksi Plat Nomor Nama Pemilik Waktu Kedatangan Waktu Pengambilan Jumlah Hari Harga TR002 B267NI Agus Sutisna 01/12/2014 02/12/2014 1 75000 TR003 B267NI Agus Sutisna 03/12/2014 - - 75000 TR001 D4832DP GANJAR 11/12/2014 12/12/2014 1 75000
  • 9.
    8  Tahap 4: Normalisasi 3 NF D. ER-D (Entity Relationship Diagram) Memiliki TRANSAKSIWAKTU KEDATANGAN HARGA ID TRANSAKSI JUMLAH HARI WAKTU PENGAMBILAN PEMILIK PLAT NOMOR NAMA PEMILIK ALAMAT MOBIL ID MOBIL MERK MOBIL MODEL PLAT NOMOR ID MOBIL Menitipkan PLAT NOMOR ID TRANSAKSI 1 ~
  • 10.
    9 E. Relasi AntarTabel F. Rancangan Antar Muka  Form Mobil ID Mobil Merk Mobil Model  Form Pemilik Plat Nomor Nama Pemilik Alamat Merk Mobil  Form Transaksi ID Transaksi Plat Nomor Nama Pemilik
  • 11.
  • 12.
    11 BAB III HASIL A. CaraKerja Program Jika ingin mengisi form MOBIL Form data MOBIL adalah form input data-data MOBIL yang meliputi input data ID MOBIL, MERK MOBIL dan MODEL. Jika ingin menambahkan data maka tekan tombol ADD+SAVE karena tombol ini otomatis dua fungsi untuk melakukan proses penyimpanan ke dalam database. Setelah data tersimpan nanti akan muncul pesan “Data Saved”. Jika pengisian data kurang lengkap atau masih ada field yang kosong dalam penginputan data maka akan muncul pesan “Data Tidak Boleh Kosong!” dan kursor akan mengarah ke field yang masih kosong/belum terisi tadi. Tombol DELETE untuk menghapus data, Data yang sudah diinputkan dan di save maka data akan tersimpan dan tampil dalam tabel. Tombol REFRESH untuk merefresh tabel data dan tombol CLOSE untuk menutup form ini. Jika ingin mengisi form PEMILIK Form PEMILIK adalah form input data-data PEMILIK yang meliputi input data PLAT NOMOR, NAMA PEMILIK, ALAMAT dan MERK MOBIL. Jika ingin menambahkan data maka tekan tombol ADD+SAVE karena tombol ini otomatis dua fungsi untuk melakukan proses penyimpanan ke dalam database. Setelah data tersimpan nanti akan muncul pesan “Data Saved”. Jika pengisian data kurang lengkap atau masih ada field yang kosong dalam penginputan data maka akan muncul pesan “Data Tidak Boleh Kosong!” dan kursor akan mengarah ke field yang masih kosong/belum terisi tadi. Tombol DELETE untuk menghapus data, Data yang sudah diinputkan dan di save maka data akan tersimpan dan tampil dalam tabel. Tombol REFRESH untuk merefresh tabel data dan tombol CLOSE untuk menutup form ini. Jika ingin mengisi form TRANSAKSI Form TRANSAKSI adalah form untuk menginputkan TRANSAKSI yaitu input ID TRANSAKSI, PLAT NOMOR, NAMA PEMILIK, WAKTU KEDATANGAN, WAKTU PENGAMBILAN, JUMLAH HARI, HARGA. Jika ingin menambahkan data maka tekan tombol ADD+SAVE karena tombol ini otomatis dua fungsi untuk melakukan proses penyimpanan ke dalam database. Setelah data tersimpan nanti akan muncul pesan “Data Saved”. Jika pengisian data kurang lengkap atau masih ada field yang kosong dalam
  • 13.
    12 penginputan data makaakan muncul pesan “Data Tidak Boleh Kosong!” dan kursor akan mengarah ke field yang masih kosong/belum terisi tadi. Tombol DELETE untuk menghapus data, Data yang sudah diinputkan dan di save maka data akan tersimpan dan tampil dalam tabel. Tombol REFRESH untuk merefresh tabel data dan tombol CLOSE untuk menutup form ini. B. Tampilan Program a) Form MOBIL b) Form PEMILIK
  • 14.
  • 15.
  • 16.
    15 BAB IV PENUTUP A. KESIMPULAN Dariperancangan aplikasi ini dapat disimpulkan bahwa pemrograman itu sangat penting sekali manfaatnya, maka dari itu penulis dapat menyimpulkan beberapa kesimpulan diantaranya adalah sebagai berikut: 1. Dengan menggunakan sistem pemrograman ini pengguna dapat menghemat waktu dalam penginputan, pengeditan dan pencarian data secara cepat. 2. Tampilan/intervace program dapat dipahami dengan mudah dan dimengerti oleh pengguna/user. 3. Dengan menggunakan sistem pemrograman berbasis komputerisasi sebagai alat untuk memanfaatkan dan memperluas sistem informasi hasil yang maksimal dan data-data yang dibuat dapat dikerjakan secara cepat. 4. Dengan menggunakan sistem pemrograman cara pengolahan data dapat diselesaikan dengan mudah dan efisien. B. SARAN Dari perancangan aplikasi ini sangatlah di butuhkan pengembangan – pengembangan pada sistem yang telah di buat, penulis mengharapkan saran dari semuanya untuk mengembangkan aplikasi ini.
  • 17.
    16 Daftar pustaka https://herlinnairine.wordpress.com/2014/02/06/entity-relationship-diagram-erd-dan-contoh- kasus/, diaksestanggal 1Desember2014 http://jauharulali.wordpress.com/2010/08/29/contoh-perancangan-basis-data/, diakses tanggal 2 Desember2014