1
INDUSTRIAL ELECTRONIC AND CONTROL)
MODERN INDUSTRIAL ELECTRONICS
(KXGK6103)
Operational amplifier
Case study
Proportional Integral Derivative (PID) mode control system
KGK1500011
Khairi Ahmed Elrmali
2
Submitted To:Prof. Dr. Saad Mekhilef
Semester I
Academic Session 2016/2017
Table of contents
Brief of history
1.1 Introduction 3
1.2 Goal and motivation 3
1.3 Objective 4
2.1 introduction 5
2.1.1 Types of Differential Amplifier 5
2.1.1.1 Block Diagram of Op-Amp: 6
2.1.2 Characteristics of Operational Amplifier 7
2.2 Operational Amplifier Characteristics 7
2.3 Open-Loop Voltage Gain 8
2.3.1 Signal-Ended input 9
2.3.2 Differential Input (Double-Ended Input) 9
2.3.3 Common-Mode Input 9
2.3.4 practical characteristics of Op-Amp 10
2.4 Why Op-amp not used as an amplifier in the open loop configuration 11
2.4.1 Open Loop Op-Amp Configuration 11
2.5 Close loop configuration of Op-Amp 12
2.5.1 .Types of feedback 12
2.5.2 Op-Amp Configurations with Negative Feedback 13
3
Brief of history
In1947 developed by John R. Ragazzine vacuum tube.
In 1960 fabricated op amp by Robert J.Widlarat with help fairchild semiconductor
corporation,
In 1968 fairchild semiconductor introduces industry standard op-amp.
2.5.2.1 Voltage series feedback:non inverting Amplifier 13
2.5.2.2 Voltage shunt Feedback: Inverting Amplifier 14
2.5.2.3 Voltage Follower: (Unity Gain Buffer Amplifier) 16
2.5.2.4 The Inverting Integrator 17
2.5.2.5 The Inverting differential 17
3.1 Controlled Sources 19
3.2 Applications of Practical Differentiator 19
3.2.1 Comparators 20
3.2.2 Schmitt trigger ( Hysteresis) 22
3.2.3 Instrumentation Amplifier 23
4.1 Case study 25
4.2 PID controller 25
4.3 closed loop position control 26
Summary 30
Reference
Chapter One
4
1.1 Introduction
control applications rapid development in all fields, especially in the use of sensors to
convert physical variables (temperature, pressure, movement and etc.) for electrical
variables (current and voltage). It can be sampled and processed by computer
programming. As we know, the signal output from the sensor is not clean enough as a
result of the weakness of the signal and be contaminated by the high-frequency noise, or
unwanted trouble with a fixed frequency (due to the intervention of home appliances
frequencies, for example). In another digital analog intersection, you may need to soften by
the candidate or me directly from the DAC signal. Low-cost application, passive circuit
can be used for signal conditioning. The disadvantage is the lack of buffering the presence
of resistance and amplify signals. If your sensors or DAC has the ability to limited
resources, the active circuit using operational amplifier Operational amplifier are
extremely useful device .
Operational amplifier is differential high input impedance ,high gain , low output
impedance device and its used typically and feedback configurations to implement all
kinds of useful circuits , you can build amplifier you can build filters you can convert
current to voltage that has taken a voltage signal and come up with the current signal
that's related to the voltage signal you can buffer between two circuits that's really a
versatile device its extremely useful Operational amplifier is an electronic device and is
one of the devices, which rely on the electronic industries
1.2 Goal and motivation
Circuit consisting of resistors, capacitors and inductors. The problem with negative
circuits operate upon reducing the amplitude of voltage and current in the circuit. And
which requires amplify each, a small voltage or current so that we can measure it more
accurately and some of the applications you want in addition, subtraction, multiplication,
and division, and merge or compare two or more of the voltage or current capacity.
Operational amplifier allows us to perform each of these calculations on AC or DC voltage
or current.
1.3 Objective
5
In this report, you will learn the basic properties of an ideal op-amp, how to use
operational amplifiers with various types of feedback control to perform simple
transformations of an input signal and also some of the limitations of real op-amps.
Before jumping into op-amps, let’s first go over some amplifier fundamentals.
6
2.1 introduction
The differential amplifier is often a building block or sub-circuit used within high
quality integrated circuit amplifiers, linear and nonlinear signal processing circuits, and
even certain logic gates and digital interfacing circuits.
Figure (2.1): Differential amplifier is a basic building block of an op-amp.
2.1.1Types of Differential Amplifier:
Differential amplifier is classified into four as follows:
✓ Differential input or dual input and a balanced differential output operational amplifier
and the output amplifier differential input or double-ended, double-ended differential
amplifier output
Chapter Two
7
✓ Differential inputs, or dual inputs and unbalanced differential amplifier output of
sound. Input organic double, went out, or one ended differential amplifier and one
amplifier differential ended output
✓ Single input and one balanced differential amplifier output.
✓ Single input, and unbalanced differential amplifier output.
Figure (2.2):differential amplifier configurations
2.1.1.1Block Diagram of Op-Amp:
Input stage: it consists of a dual-input single output balanced differential amplifier. And it
is at this stage amplify the difference between the two input signals. And provides a high
differential gain, high impedance input and output impedance is low.
Intermediate stage: At this stage operational amplifier is very high compared to the input
phase, the first phase alone can not provide such a high gain. Furthermore, the intermediate
stage to provide increased extra effort required.
Buffer and Level shifting stage: as Operational amplifier amplifies signals a dc voltage
Also, you may get a heaping small voltage level of the previous stages amplify and get
applied as input to the next stage causing the final output distortion.
And therefore it is used to level shift stage to reduce the level of effort dc
To the ground potential, and when it is applied to any signal at the input terminals.
Buffer usually emitter follower used for impedance matching.
8
Output stage: in this stage consists of a push-pull complementary amplifier which
provides large A.C. output voltage and high current sourcing and plunge along with low
output impedance.
Figure (2.3) configurations Block Diagram of Op-Amp
FET BJT
9
V+
Vo
-Vcc
+
Is+
V-
Is-
+Vcc
Vi
Ri
AVi
Ro
Vo
+
_
+
_
+
_
Vp
Vn
ip
in
+
_
Table(2-1) : Differences Between FET & BJT
2.1.2Characteristics of Operational Amplifier
i. Very high differential gain
ii. High input impedance
iii. Low output impedance
iv. Provide voltage changes (amplitude and polarity)
v. Used in oscillator, filter and instrumentation
vi. Accumulate a very high gain by multiple stages
2.2 Operational Amplifier Characteristics
Operational amplifier (Op amp) is a high gain voltage amplifier with two inputs and one
output and has high input resistance.and low out put resistance The block diagram of the
Op amp is given on Fig(2.4).
Similarity
Both as amplifier
Connection : Common Base Gate / Base – as input
Drain / Collector – as output
Differences
FET with common base connection has high input resistan
ce almost 100MΩ
FET - low internal noise rate compare to common transistor.
It always use in hi-fi amplifier and receiver in FM radio
Differences
Control voltage controlled current controlled
Current Carrier only 1 majority current carrier both current carrier
10
VO [Volts]
E+
E-
slope=A ≈ 200000
-Va
Va Vd = V+ - V-
[Volts]
Figure (2.4)block diagram of the Op amp
The two differential inputs V+ and V-one terminal output VO and VO is proportional to the
difference voltage Vd = V+ - V-. The DC voltages connected to operational amplifier
+Vcc and -Vcc (typically, +Vcc = 15 or 10 Volts and -Vcc = -15 or -10 Volts, respectively.) .
for input resistance is very large, the input currents I+ and I- are assumed negligibly small,
I+ = I-  0 A.
The transfer characteristics voltage of the Op-amp is plotted on Fig.
Figure (2.5)output-input voltage transfer characteristics of the Op Amp
The output VO is proportional to the difference signal Vd = V+ - V- in a very narrow range
(-Vcc < VO < Vcc) with Vcc and the gain there is A which is typically 40000.
there are different characteristics fin the market for several different operational
operational amplifier is uA741 general purpose used The top view of uA741 is given in
Fig(2.6)
11
Figure (2.6):The top view of uA741
2.3 Open-Loop Voltage Gain
when no external components connect to op amp the open-loop voltage gain AOL set up
to 200,000 and it is not a well-controlled parameter.,
2.3.1 Signal-Ended input
Signal-Ended input : signal voltage is applied only to one input terminal the other input
terminal connected to the ground as shown below.
VIN
VOUT = -AVIN
A
-
+
VIN
VOUT = AVIN
A
+
-
Figure (2.7):Op amp one single input
2.3.2 Differential Input (Double-Ended Input)
This mode, applied two signals to the inputs, as shown below.
12
When applied to the op-amp two separate inputs , the resulting difference signal is the
difference between the two inputs.
Vdiff
VOUT = -AV(d)Vdiff
A
-
+
V2
V1
Figure (2.8):two signals are applied to Op amp
2.3.3 Common-Mode Input
In this mode, applied to the inputs two identical polarity signals (same phase) , as shown
in the left-hand figure below. there is no output due to VCM, the common mode voltage
because VCM = V1 - V2 = 0, as shown in the right-hand figure below.
VCM
VOUT = -ACMVCM
A
-
+
V2
V1
VOUT = 0V
A
-
+
E
Figure (2.9):common mode voltage are applied to Op amp
2.3.4 practical characteristics of Op-Amp
Operational amplifier characteristics are classified into two categories namely DC
characteristics and AC characteristics.
The characteristics of operational amplifier are important in practice because we can use to
compare the performance of various Operational amplifier ICs and select the best
suitable for the required application.
The DC characteristics include input offset current, input bias current, input offset
voltage and thermal drift.
13
Vi
AVi
Vo
+
_
+
_
+
_
Vp
Vn
+
_
Vi
Ri
AVi
Ro
Vo
+
_
+
_
+
_
Vp
Vn
ip
in
+
_
the AC characteristics include the frequency response, frequency compensation, stability of
op amp, slew rate etc.
Figure(2.10a) : Ideal op-amp Figure(2.10b) : Standard op-amp
Table2-2 :Ideal Vs Practical Parameters of Op-amp :
2.4 Why Op-amp not used as an amplifier in the open loop configuration ?
➢ Due to very large open loop gain, effected in the amplified output signal distortion
14
➢ The open loop gain varies with change in temperature and power supply as well as due
to mass production technique.
➢ The bandwidth is very very small in open loop mode – almost zero,
➢ For this reason the Op-amp can not used in practice as an amplifier.
➢ However the Op-amp in open loop configuration is used in many application such as
comparator ,On Off controller
2.4.1 Open Loop Op-Amp Configuration :
There are three Open loop Configuration Namely:
1. Differential Op-Amp
2. Inverting Op-Amp
3. Non-inverting Op-Amp
Figure(2.11):Open Loop Op-Amp Configuration
2.5 Close loop configuration of Op-Amp
open loop Operational amplifier gain A is very large, thus Op-Amp goes into
saturation region, the gain of amplifier can be controlled by modifying the external
electronic element circuit i.e. adding feedback. Generally to reduces the gain can be by
the negative feedback, which also added other advantages.
Differential OP-AMP
v1 = vin1 and v2 = vin2.
vo = Ad (vin1 – vin2 )
Non-Inverting OP-AMP
v1 = +vin , v2 = 0
vo = +Ad vin
Inverting OP-AMP
v1= 0, v2 = vin.
vo = -Ad vin
15
A closed loop amplifier can be represented by two blocks one for an Op-Amp and other for
a feedback circuits.
There are four configuration to connect these blocks.
Current – series feedback
Current – shunt feedback
Voltage – series feedback
Voltage – shunt feedback
Figure(2.12):The Basic configuration of feedback
2.5.1Types of feedback
A. Positive feedback or regenerative feedback
positive feedback represented the feedback signal and desired input signal are in phase
with each other .
In this mode has many application such as “Oscillators” and Schmitt triggers or
regenerative comparators.
B. Negative feedback or degenerative feedback.
negative feedback signal is tend back to the input and the desired input signal with
different phase 180 degree Op-amp negative feedback is used as an amplifier, .
2.5.1.1 Advantages of Negative feedback
16
amplifier circuits with Negative feedback provide the following improvements :
1) It stabilizes and reduces the gain.
2) Reduces the distortion.
3) Increases the bandwidth.
4) Changes the values of input and output impedances.
5) mange supply voltage on the output of the Op-amp.and Reduces the effects of
variation in temperature
2.5.2 Op-Amp Configurations with Negative Feedback
2.5.2.1 Voltage series feedback:non inverting Amplifier
Voltage series feedback also called non-inverting voltage feedback . this mode of
feedback, the input signal applied to positive(non-inverting) input of op amp;and output
voltage tend back to the inverting input. and the feedback circuit is composed of two
resistors R1 and Rf.
17
The gain (G) is the slope between , the maximum output value is the supply voltage,
positive and negative saturation points
Figure(2.13) : Realistic transfer curve of non-inverting amplifier
2.5.2.2Voltage shunt Feedback: Inverting Amplifier
Voltage shunt Feedback also called inverting
voltage feedback circuit. resistor connecting a in
Vin
V2
V1
R1
vout
-
+
R2
18
feedback between the output terminal and the inverting input terminal as shown in Figure
(2.14):
1. if outv is finite, then 021  vv .
2. then ini , the current over resistor 1R ,is
111
1 0
R
v
R
v
R
vv
i ininin
in 




3. from characteristic of op amp no current flows into the op amp, so inii 2
4. then 












1
2
2
1
222221 0
R
R
vR
R
v
RiRiRivv in
in
inout
5. The out-put transfer function is 






1
2
R
R
v
v
in
out
inverting amplifier the gain is negatives and ,can be the gain greater than, less than, or
equal to unity according to the resistors values not on the amplifier itself.
Figure(2.15) : Realistic transfer curve of inverting amplifier
Figure 2.14: Op Amp as inverting amp
19
A. Inverting Summer
In the previous configuration, inii 2 ,by KCL the
currents equal sum of them, as shown two inputs in
Figure (2.16).
Here we have:
)(
21
3 BA
BA
out vv
R
v
R
v
Rv 






Can be adjusting the resistance values, to obtain a weighted sum.
B. Differential Amplifier
As shows at figure below operation circuit, which combines the non-inverting and
inverting amplifier. the relationship between the input voltages and the output voltage Vout.
Let’s derive :
Applying Kirchhoff’s Current Law to the non inverting input node, to obtain:
B
p
B
pB
B
pB
B
pB
R
V
R
VV
R
VV
R
VV






3
3
2
2
1
1
Applying Kirchhoff’s Current Law to the inverting input node, we obtain:
A
outn
A
nA
A
nA
A
nA
R
VV
R
VV
R
VV
R
VV 






3
3
2
2
1
1
Since Vn = Vp characteristic op amp , we can combine prior Equations to get
A
A
A
A
A
A
A
B
B
B
B
B
B
B
A
A
out R
R
V
R
V
R
V
R
R
V
R
V
R
V
R
R
V 



















3
3
2
2
1
1
3
3
2
2
1
1
where
321
1111
1
AAAA
A
RRRR
R


Figure 2.16: Op Amp as inverting summer
VA
V2
V1
R1
vout
-
+
VB R2
R3
20
V
VOUT
A
-
+
VIN
and
321
1111
1
BBBB
B
RRRR
R


The circuit as shown below adds VB1, VB2 and VB3 and subtracts VA1, VA2 and VA3.
Different coefficients can be applied to the input signals by adjusting the all the resistors
have the same value . , then
   321321 AAABBBout VVVVVVV 
VA3
RA
RA3
Vout
+
_
Vn
Vp
VA2
RA2
VA1
RA1
VB3
RB3
VB2
RB2
VB1
RB1
RB
Figure(2.17) : Operation circuit
2.5.2.3 Voltage Follower: (Unity Gain Buffer Amplifier)
The special case here Voltage Follower or buffer circuit, where output voltage is fed back
to the inverting terminal as shown below.
Derive the Closed Loop Gain of the voltage follower Amplifier:
VOUT = V + VIN
VOUT = -AV =>
A
V
V
OUT

VOUT =
A
V
V
OUT
IN 
As A ->  then
A
VOUT
-> 0
 VOUT INV Figure(2.18) : Operation circuit
21
Inverting op amp configuration the gain ACl =
1
2
1
R
R

In this case R1 goes to infinity, R2 goes to zero  ACl = 1
It Voltage Follower with Unity Gain is called a Buffer Amplifier since VIN = VOUT. The
voltage-follower configuration most important features are its very high input impedance
and its very low output impedance
Therefore, it may be used to allow a signal from a high impedance source to be coupled
to a low impedance load.
Advantages of Voltage Follower
1. Has Very large input impedance, MΩ
2. Has Low output impedance, almost zero.
3. Has large bandwidth
4. Has Low output offset error
2.5.2.4 The Inverting Integrator
we can implement an integrator op amp as shown in Figure 2.19 connecting a capacitor in
feedback bath , The following analysis yields the voltage integration:
1. we still have C
in
in i
R
v
i 
2. since
dt
dv
Ci C
C  we get
3.  





 dtv
RC
dt
R
v
C
dti
C
dti
C
v in
in
inCC
1111
4. thus  dtv
RC
vvvv inCCout
1
01
an integrator adjusting the slope is inverted and weighted by CR .
Figure(2.19) : Op Amp as integrator
vin
V2
V1
R
C
vout
-
+
22
2.5.2.5 The Inverting differential
we can implement an differential op amp as shown in Figure 2.20 connecting a capacitor
to input terminal and resistor tend back to inverting input ,
The following analysis yields the voltage output is negative instantaneous rate of change
Figure(2.20) : Op Amp as differential
differentiated properly the input signal if the time period T of the input signal is larger than
or equal to R C.T ≥RC
23
3.1 Controlled Sources
Controlled sources dependent on either a voltage or current source whose value is
proportional to some other voltage or current in the circuit., there are four different kinds
of dependent sources; to describe an op-amp:,
Op-amp can be used to form various types of controlled sources.
input voltage op amp can be used to control an output voltage or current.
Chapter Three
24
input current op amp can be used to control an output voltage or current.
A. Voltage-Controlled Voltage Source
B. Voltage-Controlled Current Source : Provide an output load current that is
controlled by an input voltage.
C. Current-Controlled Current Source
3.2Applications of Practical Differentiator
3.2.1Comparators
25
compares have two state input voltages and produces an output in either of two states
indicating the greater than or less than relationship of the inputs.
❖ Zero-level Detection, Type of op-amp circuit used as a comparator is to determine
when an input voltage exceeds a certain level.
✓ Can be used to produce a square wave.
✓ the input signal voltage is applied to non-inverting input and inverting input is
grounded and. To get high open loop voltage gain, a very small difference voltage
between the two inputs
❖ Nonzero-level detector, its useful to detect positive and negative voltages by
connceting with fixed reference voltage source to the inverting input.
Two types of non-zero level comparator:
✓ Non-Inverting comparator – when input voltage exceeds a reference voltage applied to
the inverting input then the output switches from LOW to HIGH (positive saturation)
✓ Inverting comparator – when the input exceeds the reference voltage applied to
the non-inverting terminal them the output switches HIGH to LOW (negative
saturation)
26
Non-inverting comparator Inverting comparator
Other Applications of Comparator
1. Over-temperature Sensing
❖ this circuit consists of a Wheatstone bridge with the op-amp used to detect when the
bridge is balanced change with sense temperature
2. Strain Gauge
Wheatstone bridge used to determine and detect the strain of an element by measuring
the change in resistance of a strain gauge
Case 1 (No strain) Balanced Bridge R #1 = R #2
Case 2 (Strain) Unbalanced Bridge R #1 ≠ R #2
ε ~ Vo = 2ΔR(Rf /R2)
27
Op amp used to amplify output from strain gauge
3. Piezoelectric Transducer
To measure force, pressure, acceleration used Piezoelectric crystal generates an electric
charge in response to deformation
28
integrator op-amp circuit
3.2.2 Schmitt trigger ( Hysteresis)
This techniques incorporating positive feedback to reduce noise effects.
To limit the output voltage levels of a comparator to a value less than that provided by the
saturated op-amp,with positive feedback for hysteresis. the upper trigger point and lower
trigger point as shown below
3.2.3 Instrumentation Amplifier
An instrumentation amplifier is a differential op-amp circuit providing high input
impedances and adjustment gain through the variation of a resistor R3
Since the differential input voltage of Op amp is negligible, therefore,
v1= vx
and v2 = vy
29
Op amp input impedance is very large and, therefore, the input current of Op amp is
negligible. And The Opamp3 is working as differential amplifier,
30
Table 3 Broad Portfolio of Precision Op Amps for Sensor Front ends
31
4.1Case study
A common application of an industrial robot is to move an object connected to robotic arm ,
from one position to another
Specific examples are:
 A part insertion machine
 A robotic welder
4.2 PID controller
Chapter four
32
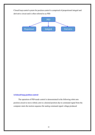
Closed loop control system for position control is comprised of proportional integral and
derivative circuit and is often referred to as PID.
4.3closed loop position control
The operation of PID mode control is demonstrated in the following robot arm
position circuit to move robotic arm to a desired position due to command signal from the
computer starts the motion sequence the analog command signal voltage produced
33
from digital to analog converter to determines the position of the arm the potentiometer
attached to a robotic arm in the circuit indicates the actual position the variable voltage
produced tend to as the feedback signal
When the feedback signal voltage matches the command signal voltage the arm has
reached the desired position .
For example with the arm at the bottle pic position the potentiometer output voltage of zero
matches the command signal of zero from the computer to change the arm to another
position a command signal from the computer is required .
The command signal from the computer of binary numbers that increment until a value is
reached that represents the desired position the binary value is then converted to an analog
voltage by the digital to analog converter that indicates the position that the arm is required
to move
34
In this system there is not an immediate response by the robotic arm and the command
signal , the delay of the arm and feedback signal creates a position error signal voltage at
the output of the difference op amp the error signal is inverted by proportional difference
operational amplifier to a negative voltage the voltage is then amplified by the power amp
and inverted to a positive voltage and applied to the motor of the robotic arm
The robotic arm moves to the desired position until the error signal at the difference op
amp is zero “0” when the arm reaches the desired position the difference op amp voltage is
reduced to zero and the feedback voltage from the potentiometer equals the command
voltage of the computer
35
To increase the response of the robotic arm to the command signal the gain of the
proportional amplifier can be increased increasing the gain of the op amp has a
disadvantage where the robotic arm overshoots the targeted position , when this occurs the
feedback signal is greater than the command signal
The op amp reach to this condition by change the polarity from positive to negative which
result in reverse rotation of the arm motor to go back to the desired position although with
high gain the overshoot is repeated again in the opposite direction the overshoot of the
target position repeats until the robotic arm motor stabilizer to achieve a fast response time
and minimize overshoot of desired position a derivative amplifier is add to the circuit the
36
derivative produces an output while the signal applied to the amplifier input is change as
the arm lags behind the command signal
The error signal generated causes the derivative amplifier produces a voltage that adds to
the both voltage is applied to the power amplifier which result in the robotic arm to
accelerate at similar rate of the changing command signal the error becomes constant
when the voltage from the potentiometer indicates that the robotics arm position is
changing at constant rate of the command signal at this time the derivative voltage changes
‘0’ volts and the proportional amplifier continues to produce a voltage as the command
signal stops changing the robotic arm continues to move with decreasing error signal as the
error is reduced the derivative amplifier output voltage changes polarity and cancels the
proportional voltage
37
If the error signal decreases to fast the derivative voltage will be greater than the
proportional voltage when this occurs the polarity of the power amplifier is reversed
creating a beak condition to prevent overshooting the desired position as the arm continues
in motion the feedback voltage is nearing command voltage , the error signal from
difference op amp is also decreasing and as result the our motor speed decreases friction
ans mass of the robotic arm contribute to the system negatively
Where the robotic arm fails to reach the desired position with a reduced error signal due to
feed back and command voltage not being equal a steady state error condition exists .
In this case condition the difference op amp creates steady state voltage and the arm
continues to move to overcome the steady state error and integral amplifier is add to the
circuit with an error of “0” the out put voltage of the integral amplifier is ‘ 0 ‘
38
The integral amplifier increase gain depending ob the duration of the error signal for
example the longer the error is present the longer the amplifier gain the output of the
integral amplifier increases and is further amplified by the power amp to overcome the
friction and mass of the robotic arm and completes the final move to the desired position.
The feedback signal is now equal to the command signal , output voltage of the amplifiers
are “ 0 “ and the robotic arm motor stops turning.
summary
To obtain the best possible PID control industrial application the gain settings for
each mode must initially be made . These settings are different for each system. While the
system actually running , tuning adjustments are often made to the gain setting to attain
optimal performance .
Gain adjustments can be be selected by trail and error or automatically by auto-tune
controllers
PID control is an industrial standard well understood by many control engineers . it is
popular control technique that has been proven through many years of use PID control can
presently be performed by op amp circuits instead these there mads are performed by
computer software package that calculate a set of differential equation
39
Reference
[1] K.A. Connor, S. Bonner, P. Schoch Rensselaer Polytechnic Institute 8/16/2017
[2] Op Amp Mini-Tutorial Originally by Joydip Chakravarty,
[3] ELEK1289 - Electronic systems and practice II

Opertional amplifier khiri elrmali libya

  • 1.
    1 INDUSTRIAL ELECTRONIC ANDCONTROL) MODERN INDUSTRIAL ELECTRONICS (KXGK6103) Operational amplifier Case study Proportional Integral Derivative (PID) mode control system KGK1500011 Khairi Ahmed Elrmali
  • 2.
    2 Submitted To:Prof. Dr.Saad Mekhilef Semester I Academic Session 2016/2017 Table of contents Brief of history 1.1 Introduction 3 1.2 Goal and motivation 3 1.3 Objective 4 2.1 introduction 5 2.1.1 Types of Differential Amplifier 5 2.1.1.1 Block Diagram of Op-Amp: 6 2.1.2 Characteristics of Operational Amplifier 7 2.2 Operational Amplifier Characteristics 7 2.3 Open-Loop Voltage Gain 8 2.3.1 Signal-Ended input 9 2.3.2 Differential Input (Double-Ended Input) 9 2.3.3 Common-Mode Input 9 2.3.4 practical characteristics of Op-Amp 10 2.4 Why Op-amp not used as an amplifier in the open loop configuration 11 2.4.1 Open Loop Op-Amp Configuration 11 2.5 Close loop configuration of Op-Amp 12 2.5.1 .Types of feedback 12 2.5.2 Op-Amp Configurations with Negative Feedback 13
  • 3.
    3 Brief of history In1947developed by John R. Ragazzine vacuum tube. In 1960 fabricated op amp by Robert J.Widlarat with help fairchild semiconductor corporation, In 1968 fairchild semiconductor introduces industry standard op-amp. 2.5.2.1 Voltage series feedback:non inverting Amplifier 13 2.5.2.2 Voltage shunt Feedback: Inverting Amplifier 14 2.5.2.3 Voltage Follower: (Unity Gain Buffer Amplifier) 16 2.5.2.4 The Inverting Integrator 17 2.5.2.5 The Inverting differential 17 3.1 Controlled Sources 19 3.2 Applications of Practical Differentiator 19 3.2.1 Comparators 20 3.2.2 Schmitt trigger ( Hysteresis) 22 3.2.3 Instrumentation Amplifier 23 4.1 Case study 25 4.2 PID controller 25 4.3 closed loop position control 26 Summary 30 Reference Chapter One
  • 4.
    4 1.1 Introduction control applicationsrapid development in all fields, especially in the use of sensors to convert physical variables (temperature, pressure, movement and etc.) for electrical variables (current and voltage). It can be sampled and processed by computer programming. As we know, the signal output from the sensor is not clean enough as a result of the weakness of the signal and be contaminated by the high-frequency noise, or unwanted trouble with a fixed frequency (due to the intervention of home appliances frequencies, for example). In another digital analog intersection, you may need to soften by the candidate or me directly from the DAC signal. Low-cost application, passive circuit can be used for signal conditioning. The disadvantage is the lack of buffering the presence of resistance and amplify signals. If your sensors or DAC has the ability to limited resources, the active circuit using operational amplifier Operational amplifier are extremely useful device . Operational amplifier is differential high input impedance ,high gain , low output impedance device and its used typically and feedback configurations to implement all kinds of useful circuits , you can build amplifier you can build filters you can convert current to voltage that has taken a voltage signal and come up with the current signal that's related to the voltage signal you can buffer between two circuits that's really a versatile device its extremely useful Operational amplifier is an electronic device and is one of the devices, which rely on the electronic industries 1.2 Goal and motivation Circuit consisting of resistors, capacitors and inductors. The problem with negative circuits operate upon reducing the amplitude of voltage and current in the circuit. And which requires amplify each, a small voltage or current so that we can measure it more accurately and some of the applications you want in addition, subtraction, multiplication, and division, and merge or compare two or more of the voltage or current capacity. Operational amplifier allows us to perform each of these calculations on AC or DC voltage or current. 1.3 Objective
  • 5.
    5 In this report,you will learn the basic properties of an ideal op-amp, how to use operational amplifiers with various types of feedback control to perform simple transformations of an input signal and also some of the limitations of real op-amps. Before jumping into op-amps, let’s first go over some amplifier fundamentals.
  • 6.
    6 2.1 introduction The differentialamplifier is often a building block or sub-circuit used within high quality integrated circuit amplifiers, linear and nonlinear signal processing circuits, and even certain logic gates and digital interfacing circuits. Figure (2.1): Differential amplifier is a basic building block of an op-amp. 2.1.1Types of Differential Amplifier: Differential amplifier is classified into four as follows: ✓ Differential input or dual input and a balanced differential output operational amplifier and the output amplifier differential input or double-ended, double-ended differential amplifier output Chapter Two
  • 7.
    7 ✓ Differential inputs,or dual inputs and unbalanced differential amplifier output of sound. Input organic double, went out, or one ended differential amplifier and one amplifier differential ended output ✓ Single input and one balanced differential amplifier output. ✓ Single input, and unbalanced differential amplifier output. Figure (2.2):differential amplifier configurations 2.1.1.1Block Diagram of Op-Amp: Input stage: it consists of a dual-input single output balanced differential amplifier. And it is at this stage amplify the difference between the two input signals. And provides a high differential gain, high impedance input and output impedance is low. Intermediate stage: At this stage operational amplifier is very high compared to the input phase, the first phase alone can not provide such a high gain. Furthermore, the intermediate stage to provide increased extra effort required. Buffer and Level shifting stage: as Operational amplifier amplifies signals a dc voltage Also, you may get a heaping small voltage level of the previous stages amplify and get applied as input to the next stage causing the final output distortion. And therefore it is used to level shift stage to reduce the level of effort dc To the ground potential, and when it is applied to any signal at the input terminals. Buffer usually emitter follower used for impedance matching.
  • 8.
    8 Output stage: inthis stage consists of a push-pull complementary amplifier which provides large A.C. output voltage and high current sourcing and plunge along with low output impedance. Figure (2.3) configurations Block Diagram of Op-Amp FET BJT
  • 9.
    9 V+ Vo -Vcc + Is+ V- Is- +Vcc Vi Ri AVi Ro Vo + _ + _ + _ Vp Vn ip in + _ Table(2-1) : DifferencesBetween FET & BJT 2.1.2Characteristics of Operational Amplifier i. Very high differential gain ii. High input impedance iii. Low output impedance iv. Provide voltage changes (amplitude and polarity) v. Used in oscillator, filter and instrumentation vi. Accumulate a very high gain by multiple stages 2.2 Operational Amplifier Characteristics Operational amplifier (Op amp) is a high gain voltage amplifier with two inputs and one output and has high input resistance.and low out put resistance The block diagram of the Op amp is given on Fig(2.4). Similarity Both as amplifier Connection : Common Base Gate / Base – as input Drain / Collector – as output Differences FET with common base connection has high input resistan ce almost 100MΩ FET - low internal noise rate compare to common transistor. It always use in hi-fi amplifier and receiver in FM radio Differences Control voltage controlled current controlled Current Carrier only 1 majority current carrier both current carrier
  • 10.
    10 VO [Volts] E+ E- slope=A ≈200000 -Va Va Vd = V+ - V- [Volts] Figure (2.4)block diagram of the Op amp The two differential inputs V+ and V-one terminal output VO and VO is proportional to the difference voltage Vd = V+ - V-. The DC voltages connected to operational amplifier +Vcc and -Vcc (typically, +Vcc = 15 or 10 Volts and -Vcc = -15 or -10 Volts, respectively.) . for input resistance is very large, the input currents I+ and I- are assumed negligibly small, I+ = I-  0 A. The transfer characteristics voltage of the Op-amp is plotted on Fig. Figure (2.5)output-input voltage transfer characteristics of the Op Amp The output VO is proportional to the difference signal Vd = V+ - V- in a very narrow range (-Vcc < VO < Vcc) with Vcc and the gain there is A which is typically 40000. there are different characteristics fin the market for several different operational operational amplifier is uA741 general purpose used The top view of uA741 is given in Fig(2.6)
  • 11.
    11 Figure (2.6):The topview of uA741 2.3 Open-Loop Voltage Gain when no external components connect to op amp the open-loop voltage gain AOL set up to 200,000 and it is not a well-controlled parameter., 2.3.1 Signal-Ended input Signal-Ended input : signal voltage is applied only to one input terminal the other input terminal connected to the ground as shown below. VIN VOUT = -AVIN A - + VIN VOUT = AVIN A + - Figure (2.7):Op amp one single input 2.3.2 Differential Input (Double-Ended Input) This mode, applied two signals to the inputs, as shown below.
  • 12.
    12 When applied tothe op-amp two separate inputs , the resulting difference signal is the difference between the two inputs. Vdiff VOUT = -AV(d)Vdiff A - + V2 V1 Figure (2.8):two signals are applied to Op amp 2.3.3 Common-Mode Input In this mode, applied to the inputs two identical polarity signals (same phase) , as shown in the left-hand figure below. there is no output due to VCM, the common mode voltage because VCM = V1 - V2 = 0, as shown in the right-hand figure below. VCM VOUT = -ACMVCM A - + V2 V1 VOUT = 0V A - + E Figure (2.9):common mode voltage are applied to Op amp 2.3.4 practical characteristics of Op-Amp Operational amplifier characteristics are classified into two categories namely DC characteristics and AC characteristics. The characteristics of operational amplifier are important in practice because we can use to compare the performance of various Operational amplifier ICs and select the best suitable for the required application. The DC characteristics include input offset current, input bias current, input offset voltage and thermal drift.
  • 13.
    13 Vi AVi Vo + _ + _ + _ Vp Vn + _ Vi Ri AVi Ro Vo + _ + _ + _ Vp Vn ip in + _ the AC characteristicsinclude the frequency response, frequency compensation, stability of op amp, slew rate etc. Figure(2.10a) : Ideal op-amp Figure(2.10b) : Standard op-amp Table2-2 :Ideal Vs Practical Parameters of Op-amp : 2.4 Why Op-amp not used as an amplifier in the open loop configuration ? ➢ Due to very large open loop gain, effected in the amplified output signal distortion
  • 14.
    14 ➢ The openloop gain varies with change in temperature and power supply as well as due to mass production technique. ➢ The bandwidth is very very small in open loop mode – almost zero, ➢ For this reason the Op-amp can not used in practice as an amplifier. ➢ However the Op-amp in open loop configuration is used in many application such as comparator ,On Off controller 2.4.1 Open Loop Op-Amp Configuration : There are three Open loop Configuration Namely: 1. Differential Op-Amp 2. Inverting Op-Amp 3. Non-inverting Op-Amp Figure(2.11):Open Loop Op-Amp Configuration 2.5 Close loop configuration of Op-Amp open loop Operational amplifier gain A is very large, thus Op-Amp goes into saturation region, the gain of amplifier can be controlled by modifying the external electronic element circuit i.e. adding feedback. Generally to reduces the gain can be by the negative feedback, which also added other advantages. Differential OP-AMP v1 = vin1 and v2 = vin2. vo = Ad (vin1 – vin2 ) Non-Inverting OP-AMP v1 = +vin , v2 = 0 vo = +Ad vin Inverting OP-AMP v1= 0, v2 = vin. vo = -Ad vin
  • 15.
    15 A closed loopamplifier can be represented by two blocks one for an Op-Amp and other for a feedback circuits. There are four configuration to connect these blocks. Current – series feedback Current – shunt feedback Voltage – series feedback Voltage – shunt feedback Figure(2.12):The Basic configuration of feedback 2.5.1Types of feedback A. Positive feedback or regenerative feedback positive feedback represented the feedback signal and desired input signal are in phase with each other . In this mode has many application such as “Oscillators” and Schmitt triggers or regenerative comparators. B. Negative feedback or degenerative feedback. negative feedback signal is tend back to the input and the desired input signal with different phase 180 degree Op-amp negative feedback is used as an amplifier, . 2.5.1.1 Advantages of Negative feedback
  • 16.
    16 amplifier circuits withNegative feedback provide the following improvements : 1) It stabilizes and reduces the gain. 2) Reduces the distortion. 3) Increases the bandwidth. 4) Changes the values of input and output impedances. 5) mange supply voltage on the output of the Op-amp.and Reduces the effects of variation in temperature 2.5.2 Op-Amp Configurations with Negative Feedback 2.5.2.1 Voltage series feedback:non inverting Amplifier Voltage series feedback also called non-inverting voltage feedback . this mode of feedback, the input signal applied to positive(non-inverting) input of op amp;and output voltage tend back to the inverting input. and the feedback circuit is composed of two resistors R1 and Rf.
  • 17.
    17 The gain (G)is the slope between , the maximum output value is the supply voltage, positive and negative saturation points Figure(2.13) : Realistic transfer curve of non-inverting amplifier 2.5.2.2Voltage shunt Feedback: Inverting Amplifier Voltage shunt Feedback also called inverting voltage feedback circuit. resistor connecting a in Vin V2 V1 R1 vout - + R2
  • 18.
    18 feedback between theoutput terminal and the inverting input terminal as shown in Figure (2.14): 1. if outv is finite, then 021  vv . 2. then ini , the current over resistor 1R ,is 111 1 0 R v R v R vv i ininin in      3. from characteristic of op amp no current flows into the op amp, so inii 2 4. then              1 2 2 1 222221 0 R R vR R v RiRiRivv in in inout 5. The out-put transfer function is        1 2 R R v v in out inverting amplifier the gain is negatives and ,can be the gain greater than, less than, or equal to unity according to the resistors values not on the amplifier itself. Figure(2.15) : Realistic transfer curve of inverting amplifier Figure 2.14: Op Amp as inverting amp
  • 19.
    19 A. Inverting Summer Inthe previous configuration, inii 2 ,by KCL the currents equal sum of them, as shown two inputs in Figure (2.16). Here we have: )( 21 3 BA BA out vv R v R v Rv        Can be adjusting the resistance values, to obtain a weighted sum. B. Differential Amplifier As shows at figure below operation circuit, which combines the non-inverting and inverting amplifier. the relationship between the input voltages and the output voltage Vout. Let’s derive : Applying Kirchhoff’s Current Law to the non inverting input node, to obtain: B p B pB B pB B pB R V R VV R VV R VV       3 3 2 2 1 1 Applying Kirchhoff’s Current Law to the inverting input node, we obtain: A outn A nA A nA A nA R VV R VV R VV R VV        3 3 2 2 1 1 Since Vn = Vp characteristic op amp , we can combine prior Equations to get A A A A A A A B B B B B B B A A out R R V R V R V R R V R V R V R R V                     3 3 2 2 1 1 3 3 2 2 1 1 where 321 1111 1 AAAA A RRRR R   Figure 2.16: Op Amp as inverting summer VA V2 V1 R1 vout - + VB R2 R3
  • 20.
    20 V VOUT A - + VIN and 321 1111 1 BBBB B RRRR R   The circuit asshown below adds VB1, VB2 and VB3 and subtracts VA1, VA2 and VA3. Different coefficients can be applied to the input signals by adjusting the all the resistors have the same value . , then    321321 AAABBBout VVVVVVV  VA3 RA RA3 Vout + _ Vn Vp VA2 RA2 VA1 RA1 VB3 RB3 VB2 RB2 VB1 RB1 RB Figure(2.17) : Operation circuit 2.5.2.3 Voltage Follower: (Unity Gain Buffer Amplifier) The special case here Voltage Follower or buffer circuit, where output voltage is fed back to the inverting terminal as shown below. Derive the Closed Loop Gain of the voltage follower Amplifier: VOUT = V + VIN VOUT = -AV => A V V OUT  VOUT = A V V OUT IN  As A ->  then A VOUT -> 0  VOUT INV Figure(2.18) : Operation circuit
  • 21.
    21 Inverting op ampconfiguration the gain ACl = 1 2 1 R R  In this case R1 goes to infinity, R2 goes to zero  ACl = 1 It Voltage Follower with Unity Gain is called a Buffer Amplifier since VIN = VOUT. The voltage-follower configuration most important features are its very high input impedance and its very low output impedance Therefore, it may be used to allow a signal from a high impedance source to be coupled to a low impedance load. Advantages of Voltage Follower 1. Has Very large input impedance, MΩ 2. Has Low output impedance, almost zero. 3. Has large bandwidth 4. Has Low output offset error 2.5.2.4 The Inverting Integrator we can implement an integrator op amp as shown in Figure 2.19 connecting a capacitor in feedback bath , The following analysis yields the voltage integration: 1. we still have C in in i R v i  2. since dt dv Ci C C  we get 3.         dtv RC dt R v C dti C dti C v in in inCC 1111 4. thus  dtv RC vvvv inCCout 1 01 an integrator adjusting the slope is inverted and weighted by CR . Figure(2.19) : Op Amp as integrator vin V2 V1 R C vout - +
  • 22.
    22 2.5.2.5 The Invertingdifferential we can implement an differential op amp as shown in Figure 2.20 connecting a capacitor to input terminal and resistor tend back to inverting input , The following analysis yields the voltage output is negative instantaneous rate of change Figure(2.20) : Op Amp as differential differentiated properly the input signal if the time period T of the input signal is larger than or equal to R C.T ≥RC
  • 23.
    23 3.1 Controlled Sources Controlledsources dependent on either a voltage or current source whose value is proportional to some other voltage or current in the circuit., there are four different kinds of dependent sources; to describe an op-amp:, Op-amp can be used to form various types of controlled sources. input voltage op amp can be used to control an output voltage or current. Chapter Three
  • 24.
    24 input current opamp can be used to control an output voltage or current. A. Voltage-Controlled Voltage Source B. Voltage-Controlled Current Source : Provide an output load current that is controlled by an input voltage. C. Current-Controlled Current Source 3.2Applications of Practical Differentiator 3.2.1Comparators
  • 25.
    25 compares have twostate input voltages and produces an output in either of two states indicating the greater than or less than relationship of the inputs. ❖ Zero-level Detection, Type of op-amp circuit used as a comparator is to determine when an input voltage exceeds a certain level. ✓ Can be used to produce a square wave. ✓ the input signal voltage is applied to non-inverting input and inverting input is grounded and. To get high open loop voltage gain, a very small difference voltage between the two inputs ❖ Nonzero-level detector, its useful to detect positive and negative voltages by connceting with fixed reference voltage source to the inverting input. Two types of non-zero level comparator: ✓ Non-Inverting comparator – when input voltage exceeds a reference voltage applied to the inverting input then the output switches from LOW to HIGH (positive saturation) ✓ Inverting comparator – when the input exceeds the reference voltage applied to the non-inverting terminal them the output switches HIGH to LOW (negative saturation)
  • 26.
    26 Non-inverting comparator Invertingcomparator Other Applications of Comparator 1. Over-temperature Sensing ❖ this circuit consists of a Wheatstone bridge with the op-amp used to detect when the bridge is balanced change with sense temperature 2. Strain Gauge Wheatstone bridge used to determine and detect the strain of an element by measuring the change in resistance of a strain gauge Case 1 (No strain) Balanced Bridge R #1 = R #2 Case 2 (Strain) Unbalanced Bridge R #1 ≠ R #2 ε ~ Vo = 2ΔR(Rf /R2)
  • 27.
    27 Op amp usedto amplify output from strain gauge 3. Piezoelectric Transducer To measure force, pressure, acceleration used Piezoelectric crystal generates an electric charge in response to deformation
  • 28.
    28 integrator op-amp circuit 3.2.2Schmitt trigger ( Hysteresis) This techniques incorporating positive feedback to reduce noise effects. To limit the output voltage levels of a comparator to a value less than that provided by the saturated op-amp,with positive feedback for hysteresis. the upper trigger point and lower trigger point as shown below 3.2.3 Instrumentation Amplifier An instrumentation amplifier is a differential op-amp circuit providing high input impedances and adjustment gain through the variation of a resistor R3 Since the differential input voltage of Op amp is negligible, therefore, v1= vx and v2 = vy
  • 29.
    29 Op amp inputimpedance is very large and, therefore, the input current of Op amp is negligible. And The Opamp3 is working as differential amplifier,
  • 30.
    30 Table 3 BroadPortfolio of Precision Op Amps for Sensor Front ends
  • 31.
    31 4.1Case study A commonapplication of an industrial robot is to move an object connected to robotic arm , from one position to another Specific examples are:  A part insertion machine  A robotic welder 4.2 PID controller Chapter four
  • 32.
    32 Closed loop controlsystem for position control is comprised of proportional integral and derivative circuit and is often referred to as PID. 4.3closed loop position control The operation of PID mode control is demonstrated in the following robot arm position circuit to move robotic arm to a desired position due to command signal from the computer starts the motion sequence the analog command signal voltage produced
  • 33.
    33 from digital toanalog converter to determines the position of the arm the potentiometer attached to a robotic arm in the circuit indicates the actual position the variable voltage produced tend to as the feedback signal When the feedback signal voltage matches the command signal voltage the arm has reached the desired position . For example with the arm at the bottle pic position the potentiometer output voltage of zero matches the command signal of zero from the computer to change the arm to another position a command signal from the computer is required . The command signal from the computer of binary numbers that increment until a value is reached that represents the desired position the binary value is then converted to an analog voltage by the digital to analog converter that indicates the position that the arm is required to move
  • 34.
    34 In this systemthere is not an immediate response by the robotic arm and the command signal , the delay of the arm and feedback signal creates a position error signal voltage at the output of the difference op amp the error signal is inverted by proportional difference operational amplifier to a negative voltage the voltage is then amplified by the power amp and inverted to a positive voltage and applied to the motor of the robotic arm The robotic arm moves to the desired position until the error signal at the difference op amp is zero “0” when the arm reaches the desired position the difference op amp voltage is reduced to zero and the feedback voltage from the potentiometer equals the command voltage of the computer
  • 35.
    35 To increase theresponse of the robotic arm to the command signal the gain of the proportional amplifier can be increased increasing the gain of the op amp has a disadvantage where the robotic arm overshoots the targeted position , when this occurs the feedback signal is greater than the command signal The op amp reach to this condition by change the polarity from positive to negative which result in reverse rotation of the arm motor to go back to the desired position although with high gain the overshoot is repeated again in the opposite direction the overshoot of the target position repeats until the robotic arm motor stabilizer to achieve a fast response time and minimize overshoot of desired position a derivative amplifier is add to the circuit the
  • 36.
    36 derivative produces anoutput while the signal applied to the amplifier input is change as the arm lags behind the command signal The error signal generated causes the derivative amplifier produces a voltage that adds to the both voltage is applied to the power amplifier which result in the robotic arm to accelerate at similar rate of the changing command signal the error becomes constant when the voltage from the potentiometer indicates that the robotics arm position is changing at constant rate of the command signal at this time the derivative voltage changes ‘0’ volts and the proportional amplifier continues to produce a voltage as the command signal stops changing the robotic arm continues to move with decreasing error signal as the error is reduced the derivative amplifier output voltage changes polarity and cancels the proportional voltage
  • 37.
    37 If the errorsignal decreases to fast the derivative voltage will be greater than the proportional voltage when this occurs the polarity of the power amplifier is reversed creating a beak condition to prevent overshooting the desired position as the arm continues in motion the feedback voltage is nearing command voltage , the error signal from difference op amp is also decreasing and as result the our motor speed decreases friction ans mass of the robotic arm contribute to the system negatively Where the robotic arm fails to reach the desired position with a reduced error signal due to feed back and command voltage not being equal a steady state error condition exists . In this case condition the difference op amp creates steady state voltage and the arm continues to move to overcome the steady state error and integral amplifier is add to the circuit with an error of “0” the out put voltage of the integral amplifier is ‘ 0 ‘
  • 38.
    38 The integral amplifierincrease gain depending ob the duration of the error signal for example the longer the error is present the longer the amplifier gain the output of the integral amplifier increases and is further amplified by the power amp to overcome the friction and mass of the robotic arm and completes the final move to the desired position. The feedback signal is now equal to the command signal , output voltage of the amplifiers are “ 0 “ and the robotic arm motor stops turning. summary To obtain the best possible PID control industrial application the gain settings for each mode must initially be made . These settings are different for each system. While the system actually running , tuning adjustments are often made to the gain setting to attain optimal performance . Gain adjustments can be be selected by trail and error or automatically by auto-tune controllers PID control is an industrial standard well understood by many control engineers . it is popular control technique that has been proven through many years of use PID control can presently be performed by op amp circuits instead these there mads are performed by computer software package that calculate a set of differential equation
  • 39.
    39 Reference [1] K.A. Connor,S. Bonner, P. Schoch Rensselaer Polytechnic Institute 8/16/2017 [2] Op Amp Mini-Tutorial Originally by Joydip Chakravarty, [3] ELEK1289 - Electronic systems and practice II