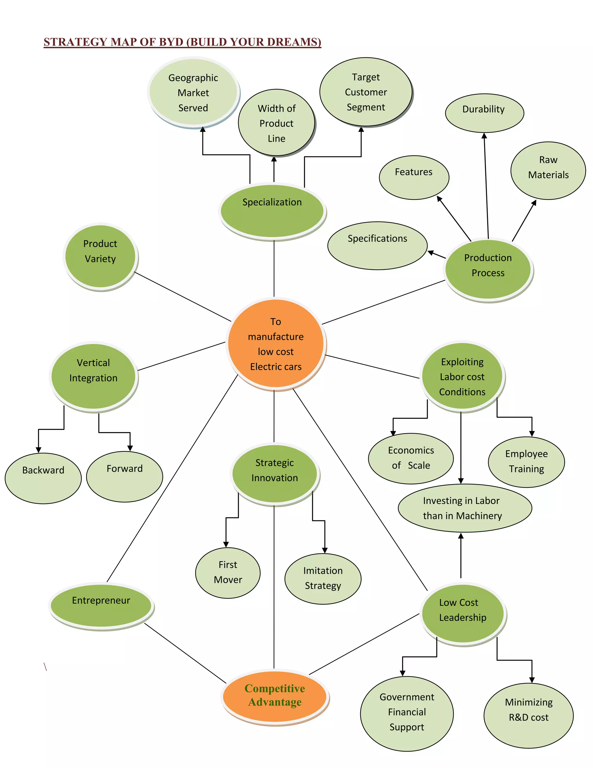
STRATEGY MAP OF BYD (BUILD YOUR DREAMS)


                             Geographic                                      Target
                              Market                                        Customer
                               Served             Width of                  Segment                    Durability
                                                  Product
                                                    Line
                                                                                                                         Raw
                                                                                        Features                        Materials

                                               Specialization


              Product                                                       Specifications
              Variety                                                                                   Production
                                                                                                          Process



                                                     To
                                                manufacture
                                                  low cost
             Vertical                           Electric cars                                      Exploiting
           Integration                                                                             Labor cost
                                                                                                   Conditions




                                                                                       Economics                    Employee
                                                  Strategic                             of Scale
Backward           Forward                                                                                           Training
                                                 Innovation

                                                                                             Investing in Labor
                                                                                             than in Machinery



                                       First
                                                                Imitation
                                      Mover
                                                                 Strategy
           Entrepreneur                                                                            Low Cost
                                                                                                   Leadership



    
                                               Competitive
                                               Advantage                           Government                       Minimizing
                                                                                    Financial                       R&D cost
                                                                                     Support
Continuing Competitive advantage of BYD



                                               Core Competence


                                                Technology:

                                                Original Product
 Entrepreneur of BYD
                                                Barrier to Entry



                                                 Product:
                                                                                         Continuing Competitive
Innovative Strategy of BYD                       Difficult Substitute                    advantage of BYD



                                                 Organization:

                                                 More Flexible
 Low cost Leadership




 OPERATIONAL STRATEGIES

                        (a)    VERTICAL INTEGRATION
 In order to achieve high efficiency as well as low cost leadership, the company tries to come up with strategy
 with a strong focus on internally developed strengths. In order to do so, the company concentrated on forward
 and backward integration.

    1. Forward Integration:
        In March 2010, a memorandum between BYD Company Limited and Daimler AG was signed to
        develop a new electric vehicle specific to the requirements of the Chinese market, which will be
        marketed under a new brand jointly created and owned by both companies. The technology partnership
        aims at combining Daimler’s electric vehicle architecture know-how and BYD’s excellence in battery
        technology systems. This decision is a new step for BYD’s integrated approach, adding external
        competence in those areas that still show internal weaknesses.

    2. Backward Integration:
        Initially depending on external suppliers, the acquisitions of nearly 200 companies and their integration
        into BYD allowed to focus on internal strengths. As a result, the complete value chain, including an
        R&D centre, could be internalized.
(b)    LOW COST LEADERSHIP
The reliance on internal knowledge development helped in creating a comprehensive expertise base for the
production of cars and all components, and has led to cost and quality efficiency.

   1. Investing in Labour
      Opposed to Chinese companies implementing high-tech equipment from their foreign partners, the
      company reinvented the manufacturing process by replacing machinery with manpower wherever
      feasible to obtain lower costs. Also, the 5,000 – 8,000 graduates recruited yearly by BYD in the last
      few years were systematically trained and went through a job rotation programme.

   2. Minimizing R&D cost:
      Quality maintenance was managed by firstly decomposing the production process into numerous
      simple-skill labour operations, which then was constantly reallocated by R&D staff. As a result, the
      complete value chain, including an R&D centre, was internalized leading to low R&D cost.

   3. Government Financial Support:
      As most of the big automotive companies are partly state-owned, direct support can be given. Similarly
      for BYD, the electric vehicle producer no.1, estimates of financial government support reach one
      billion €. Also, the government also supported by reducing taxes and giving subsidies. E.g. - sales tax
      was reduced from 10% to 5% for small displacement engines.


                             (c)    ENTREPRENEURSHIP


The biggest driving force behind the success of BYD was the entrepreneurship skills of the Mr Wang chuanfu,
the founder of the company. He reinvented the manufacturing process by replacing machinery with manpower
wherever feasible to obtain lower costs. His vision was to become the biggest automotive company of China
by 2015 as well as the world biggest car producer by the year 2025.



                             (d)    PRODUCT VARIETY
The company diversified and came up with the products which help it expanding its portfolio and therefore,
compete in different markets.

       The company was founded in 1995 for the production of rechargeable nickel-based (nickel-cadmium,
       NiCd) batteries. And within only seven years, BYD has become the world largest manufacturer,
       producing 65% of the nickel-cadmium batteries used in wireless phones, toys and mobile phones. In
       addition, it also become number two for nickel metal hydride batteries and number three for lithium
       ion batteries very soon.
BYD soon diversified to being a producer of all parts, which are sold under different brands – Nokia,
       Motorola etc.
       In 2003, BYD acquired the state owned auto company Shaanxi Qinchuan Auto Company Limited,
       following the company’s initial public offering on the Hong Kong Stock Exchange in July 2002, to get
       a license for car production.
       BYD started selling a plug-in hybrid electric vehicle with a small gasoline engine (F3DM) in December
       2008.
       Since 2010, marketing of the updated F3DM with a solar panel charging system on the roof was started
       for private customers.
       A pure electric vehicle (e6), which has been presented to the public at the North American International
       Auto Show in Detroit 2010 – with launch date as December 2010.


                             (e)     SPECIALIZATION
In order to achieve success in the extra competitive market, BYD required excelling / achieving core
competencies in few domains. So therefore, the BYD concentrated on following specializations:

   1. Target Customer Segments:
      Owners of E-bicycles or E-scooters could afford to substitute these by small e-cars. Also, foreign
      customers using European or American fuel- driven cars who can be influenced to move on to cutting
      edge electric vehicles “Made in China”. Also, since the reduction of CO2 emission was declared
      political goal, strong incentives or even direct prohibitions are expected to support the substitution of
      gasoline-driven vehicles in Chinese megacities and – later on – in the countryside. Therefore, for the
      company, the future car buyers were the potential buyers.

   2. Product Line:
             The company was founded in 1995 for the production of rechargeable nickel-based (nickel-
             cadmium, NiCd) batteries. And within only seven years, BYD has become the world largest
             manufacturer, producing 65% of the nickel-cadmium batteries used in wireless phones, toys and
             mobile phones. In addition, it also become number two for nickel metal hydride batteries and
             number three for lithium ion batteries very soon.
             BYD soon diversified to being a producer of all parts, which are sold under different brands –
             Nokia, Motorola etc.
             In 2003, BYD acquired the state owned auto company Shaanxi Qinchuan Auto Company
             Limited, following the company’s initial public offering on the Hong Kong Stock Exchange in
             July 2002, to get a license for car production.
             BYD started selling a plug-in hybrid electric vehicle with a small gasoline engine (F3DM) in
             December 2008.
             Since 2010, marketing of the updated F3DM with a solar panel charging system on the roof was
             started for private customers.
             A pure electric vehicle (e6), which has been presented to the public at the North American
             International Auto Show in Detroit 2010 – with launch date as December 2010.
3. Geographic Market Served:
      The company primarily targeted those people that can afford an automobile live in megacities within
      the countries. However, the company later on took the challenge of promoting and selling the product
      to the foreign customers worldwide.



                             (f)     EXPLOITING LABOR COST CONDITIONS
       As BYD knew that they can’t match the big pockets of their international counterpart, therefore they
       decided to exploit the available cheap labour of the country to their benefits.

              As BYD knew that it didn’t have big pockets like their European counterparts, therefore they
              exploited the availability of cheap labour conditions of the country to their best benefit.
              The outstanding success resulted from a strategy with a strong focus on internally developed
              strengths exploiting local labour cost advantages.
              Quality maintenance has been managed by firstly decomposing the production process into
              numerous simple-skill labour operations, which then have been constantly reallocated by R&D
              staff.
              A clear focus is on exploiting labour cost advantages in China wherever possible. About 50% of
              all automotive-related production is handmade and the management is constantly aiming at
              increasing this portion. The reliance on internal knowledge development has created a
              comprehensive expertise base for the production of cars and all components, and has led to cost
              and quality efficiency.
              Ten per cent of the 130,000 employees are engineers who graduated from the top Chinese
              universities. Based on this imitation strategy combined with a low R&D cost strategy, the
              innovation cycle in the car business for BYD is three years. Mainly architectural adaptations to
              consumer needs, labour-oriented production processes and organizational advantages allow
              BYD to increase customer satisfaction and offer lower priced products.


                             (g)     STRATEGIC INNOVATION
The company started its journey from producing the batteries for the various products. Once it achieved
competency in it, it expanded its portfolio and invested into other ventures.

   1. R&D activities were focussed on the electric vehicle and diversification in the battery business, making
      BYD the first mover in this market. BYD started selling a plug-in hybrid electric vehicle with a small
      gasoline engine (F3DM), at least a year ahead of General Motors and Toyota. The F3DM can go 100
      kilometres on its battery and an additional 300 kilometres with BYD´s 1.0 litre gasoline engine,
      maximum speed 160 km/h. The newly developed ferrous-based battery has cost, capacity and safety
      advantages compared to the lithium-ion battery.

   2. Marketing of the updated F3DM with a solar panel charging system on the roof was started for private
      customers. The solar panel can transform the solar power into electric power, which can be stored into
      the Fe battery. Although the amount of additional electric energy is low, BYD demonstrates an ongoing
      development of new energy options for automobiles.
3. A pure electric vehicle (e6), which has been presented to the public at the North American International
      Auto Show in Detroit 2010 - has been announced for December 2010. The minivan will be driven by
      four electric motors on the wheels, which charge their energy from a 100% recycle battery in the under
      body, the capacity of the battery will allow 400 km without recharge.

   4. BYD acquired the state owned auto company Shaanxi Qinchuan Auto Company Limited, following the
      company’s initial public offering on the Hong Kong Stock Exchange in July 2002, to get a license for
      car production. In 2008, already 25% of revenues resulted from automotive sales, another 30% IT, 23%
      batteries.

   5. Only two years after automobile market entrance, a new model (F3) was presented, with mass
      production beginning in 2005 and reaching 100,000 units in 2007. Several other CIAM Working Papers
      11 Models followed, all being the result of an imitation strategy. Initially, the benchmarked cars
      (mainly Toyota) are decomposed, scanned and digitized and copied, or – if they are patented –
      modified (reverse engineering). Whereas basic models are delivered by Toyota, several Mitsubishi
      engines equip the F3, which results in a modular design strategy, where main components of two
      different car makers are combined.


                             (h)     PRODUCTION PROCESS
      The company followed the imitation strategy. They scanned, digitized and copied Toyota cars
      mainly and if they were patented the company followed the process of reverse engineering
      .This helped the company in saving on the R&D cost which in turn helped them in reducing
      the cost.
   2. Likewise the battery production, BYD always focused on its own production network, except
      for some parts like tyres and glass. Rest all the major parts were manufactured by the
      company itself which again helped reduce their cost. Production lines are developed
      internally.

   3. About 50% of all automotive-related production was made handmade instead of employing
      machinery and the management is constantly worked on increasing this share. A clear focus
      was on exploiting labour cost advantages in China. Similar to Volkswagen with an over
      proportional large self-owned component division, BYD even boasts deeper upstream
      production integration.

BYD developed its competitive advantage on low-cost R&D strategy.



HUMAN RESOURCE STRATEGIES
   1. Mass Recruitment & Training for Competition
      The process orientation of the company is also reflected by the management of human resources. The
      company recruits around 5,000 – 8,000 graduates yearly in the last few years, and has been
      systematically trained by giving proper and relevant training programs required for gaining the edge
      over competition.
2. Job Rotation
     The employees were also made to go through a job rotation programme which helped the employees in
     gaining an overall knowledge and also made their work non monotonous.

  3. Converting Graduates into Talents
     The BYD formulated their human resources approach as “BYD not only builds products, but it is also
     good at building people, converting university graduates into talents” We need not only ten talents, but
     ten thousand, so we must have the capacity to convert graduates into talent”.



MARKETING AND BRANDING STRATEGIES
     Forming Alliances and partnership
           In March 2010, a memorandum between BYD Company Limited and Daimler AG was signed
           to develop a new electric vehicle specific to the requirements of the Chinese market, which will
           be marketed under a new brand jointly created and owned by both companies.
           The technology partnership aims at combining Daimler’s electric vehicle architecture know-
           how and BYD’s excellence in battery technology systems.
           The company also came into joint terms with partner for western brands, like Mercedes. This
           made it the first case of a Chinese-German joint venture where both partners contribute core
           knowledge for the end product: an e-car for the Chinese market.

Operations management project

  • 1.
    STRATEGY MAP OFBYD (BUILD YOUR DREAMS) Geographic Target Market Customer Served Width of Segment Durability Product Line Raw Features Materials Specialization Product Specifications Variety Production Process To manufacture low cost Vertical Electric cars Exploiting Integration Labor cost Conditions Economics Employee Strategic of Scale Backward Forward Training Innovation Investing in Labor than in Machinery First Imitation Mover Strategy Entrepreneur Low Cost Leadership Competitive Advantage Government Minimizing Financial R&D cost Support
  • 2.
    Continuing Competitive advantageof BYD Core Competence Technology: Original Product Entrepreneur of BYD Barrier to Entry Product: Continuing Competitive Innovative Strategy of BYD Difficult Substitute advantage of BYD Organization: More Flexible Low cost Leadership OPERATIONAL STRATEGIES (a) VERTICAL INTEGRATION In order to achieve high efficiency as well as low cost leadership, the company tries to come up with strategy with a strong focus on internally developed strengths. In order to do so, the company concentrated on forward and backward integration. 1. Forward Integration: In March 2010, a memorandum between BYD Company Limited and Daimler AG was signed to develop a new electric vehicle specific to the requirements of the Chinese market, which will be marketed under a new brand jointly created and owned by both companies. The technology partnership aims at combining Daimler’s electric vehicle architecture know-how and BYD’s excellence in battery technology systems. This decision is a new step for BYD’s integrated approach, adding external competence in those areas that still show internal weaknesses. 2. Backward Integration: Initially depending on external suppliers, the acquisitions of nearly 200 companies and their integration into BYD allowed to focus on internal strengths. As a result, the complete value chain, including an R&D centre, could be internalized.
  • 3.
    (b) LOW COST LEADERSHIP The reliance on internal knowledge development helped in creating a comprehensive expertise base for the production of cars and all components, and has led to cost and quality efficiency. 1. Investing in Labour Opposed to Chinese companies implementing high-tech equipment from their foreign partners, the company reinvented the manufacturing process by replacing machinery with manpower wherever feasible to obtain lower costs. Also, the 5,000 – 8,000 graduates recruited yearly by BYD in the last few years were systematically trained and went through a job rotation programme. 2. Minimizing R&D cost: Quality maintenance was managed by firstly decomposing the production process into numerous simple-skill labour operations, which then was constantly reallocated by R&D staff. As a result, the complete value chain, including an R&D centre, was internalized leading to low R&D cost. 3. Government Financial Support: As most of the big automotive companies are partly state-owned, direct support can be given. Similarly for BYD, the electric vehicle producer no.1, estimates of financial government support reach one billion €. Also, the government also supported by reducing taxes and giving subsidies. E.g. - sales tax was reduced from 10% to 5% for small displacement engines. (c) ENTREPRENEURSHIP The biggest driving force behind the success of BYD was the entrepreneurship skills of the Mr Wang chuanfu, the founder of the company. He reinvented the manufacturing process by replacing machinery with manpower wherever feasible to obtain lower costs. His vision was to become the biggest automotive company of China by 2015 as well as the world biggest car producer by the year 2025. (d) PRODUCT VARIETY The company diversified and came up with the products which help it expanding its portfolio and therefore, compete in different markets. The company was founded in 1995 for the production of rechargeable nickel-based (nickel-cadmium, NiCd) batteries. And within only seven years, BYD has become the world largest manufacturer, producing 65% of the nickel-cadmium batteries used in wireless phones, toys and mobile phones. In addition, it also become number two for nickel metal hydride batteries and number three for lithium ion batteries very soon.
  • 4.
    BYD soon diversifiedto being a producer of all parts, which are sold under different brands – Nokia, Motorola etc. In 2003, BYD acquired the state owned auto company Shaanxi Qinchuan Auto Company Limited, following the company’s initial public offering on the Hong Kong Stock Exchange in July 2002, to get a license for car production. BYD started selling a plug-in hybrid electric vehicle with a small gasoline engine (F3DM) in December 2008. Since 2010, marketing of the updated F3DM with a solar panel charging system on the roof was started for private customers. A pure electric vehicle (e6), which has been presented to the public at the North American International Auto Show in Detroit 2010 – with launch date as December 2010. (e) SPECIALIZATION In order to achieve success in the extra competitive market, BYD required excelling / achieving core competencies in few domains. So therefore, the BYD concentrated on following specializations: 1. Target Customer Segments: Owners of E-bicycles or E-scooters could afford to substitute these by small e-cars. Also, foreign customers using European or American fuel- driven cars who can be influenced to move on to cutting edge electric vehicles “Made in China”. Also, since the reduction of CO2 emission was declared political goal, strong incentives or even direct prohibitions are expected to support the substitution of gasoline-driven vehicles in Chinese megacities and – later on – in the countryside. Therefore, for the company, the future car buyers were the potential buyers. 2. Product Line: The company was founded in 1995 for the production of rechargeable nickel-based (nickel- cadmium, NiCd) batteries. And within only seven years, BYD has become the world largest manufacturer, producing 65% of the nickel-cadmium batteries used in wireless phones, toys and mobile phones. In addition, it also become number two for nickel metal hydride batteries and number three for lithium ion batteries very soon. BYD soon diversified to being a producer of all parts, which are sold under different brands – Nokia, Motorola etc. In 2003, BYD acquired the state owned auto company Shaanxi Qinchuan Auto Company Limited, following the company’s initial public offering on the Hong Kong Stock Exchange in July 2002, to get a license for car production. BYD started selling a plug-in hybrid electric vehicle with a small gasoline engine (F3DM) in December 2008. Since 2010, marketing of the updated F3DM with a solar panel charging system on the roof was started for private customers. A pure electric vehicle (e6), which has been presented to the public at the North American International Auto Show in Detroit 2010 – with launch date as December 2010.
  • 5.
    3. Geographic MarketServed: The company primarily targeted those people that can afford an automobile live in megacities within the countries. However, the company later on took the challenge of promoting and selling the product to the foreign customers worldwide. (f) EXPLOITING LABOR COST CONDITIONS As BYD knew that they can’t match the big pockets of their international counterpart, therefore they decided to exploit the available cheap labour of the country to their benefits. As BYD knew that it didn’t have big pockets like their European counterparts, therefore they exploited the availability of cheap labour conditions of the country to their best benefit. The outstanding success resulted from a strategy with a strong focus on internally developed strengths exploiting local labour cost advantages. Quality maintenance has been managed by firstly decomposing the production process into numerous simple-skill labour operations, which then have been constantly reallocated by R&D staff. A clear focus is on exploiting labour cost advantages in China wherever possible. About 50% of all automotive-related production is handmade and the management is constantly aiming at increasing this portion. The reliance on internal knowledge development has created a comprehensive expertise base for the production of cars and all components, and has led to cost and quality efficiency. Ten per cent of the 130,000 employees are engineers who graduated from the top Chinese universities. Based on this imitation strategy combined with a low R&D cost strategy, the innovation cycle in the car business for BYD is three years. Mainly architectural adaptations to consumer needs, labour-oriented production processes and organizational advantages allow BYD to increase customer satisfaction and offer lower priced products. (g) STRATEGIC INNOVATION The company started its journey from producing the batteries for the various products. Once it achieved competency in it, it expanded its portfolio and invested into other ventures. 1. R&D activities were focussed on the electric vehicle and diversification in the battery business, making BYD the first mover in this market. BYD started selling a plug-in hybrid electric vehicle with a small gasoline engine (F3DM), at least a year ahead of General Motors and Toyota. The F3DM can go 100 kilometres on its battery and an additional 300 kilometres with BYD´s 1.0 litre gasoline engine, maximum speed 160 km/h. The newly developed ferrous-based battery has cost, capacity and safety advantages compared to the lithium-ion battery. 2. Marketing of the updated F3DM with a solar panel charging system on the roof was started for private customers. The solar panel can transform the solar power into electric power, which can be stored into the Fe battery. Although the amount of additional electric energy is low, BYD demonstrates an ongoing development of new energy options for automobiles.
  • 6.
    3. A pureelectric vehicle (e6), which has been presented to the public at the North American International Auto Show in Detroit 2010 - has been announced for December 2010. The minivan will be driven by four electric motors on the wheels, which charge their energy from a 100% recycle battery in the under body, the capacity of the battery will allow 400 km without recharge. 4. BYD acquired the state owned auto company Shaanxi Qinchuan Auto Company Limited, following the company’s initial public offering on the Hong Kong Stock Exchange in July 2002, to get a license for car production. In 2008, already 25% of revenues resulted from automotive sales, another 30% IT, 23% batteries. 5. Only two years after automobile market entrance, a new model (F3) was presented, with mass production beginning in 2005 and reaching 100,000 units in 2007. Several other CIAM Working Papers 11 Models followed, all being the result of an imitation strategy. Initially, the benchmarked cars (mainly Toyota) are decomposed, scanned and digitized and copied, or – if they are patented – modified (reverse engineering). Whereas basic models are delivered by Toyota, several Mitsubishi engines equip the F3, which results in a modular design strategy, where main components of two different car makers are combined. (h) PRODUCTION PROCESS The company followed the imitation strategy. They scanned, digitized and copied Toyota cars mainly and if they were patented the company followed the process of reverse engineering .This helped the company in saving on the R&D cost which in turn helped them in reducing the cost. 2. Likewise the battery production, BYD always focused on its own production network, except for some parts like tyres and glass. Rest all the major parts were manufactured by the company itself which again helped reduce their cost. Production lines are developed internally. 3. About 50% of all automotive-related production was made handmade instead of employing machinery and the management is constantly worked on increasing this share. A clear focus was on exploiting labour cost advantages in China. Similar to Volkswagen with an over proportional large self-owned component division, BYD even boasts deeper upstream production integration. BYD developed its competitive advantage on low-cost R&D strategy. HUMAN RESOURCE STRATEGIES 1. Mass Recruitment & Training for Competition The process orientation of the company is also reflected by the management of human resources. The company recruits around 5,000 – 8,000 graduates yearly in the last few years, and has been systematically trained by giving proper and relevant training programs required for gaining the edge over competition.
  • 7.
    2. Job Rotation The employees were also made to go through a job rotation programme which helped the employees in gaining an overall knowledge and also made their work non monotonous. 3. Converting Graduates into Talents The BYD formulated their human resources approach as “BYD not only builds products, but it is also good at building people, converting university graduates into talents” We need not only ten talents, but ten thousand, so we must have the capacity to convert graduates into talent”. MARKETING AND BRANDING STRATEGIES Forming Alliances and partnership In March 2010, a memorandum between BYD Company Limited and Daimler AG was signed to develop a new electric vehicle specific to the requirements of the Chinese market, which will be marketed under a new brand jointly created and owned by both companies. The technology partnership aims at combining Daimler’s electric vehicle architecture know- how and BYD’s excellence in battery technology systems. The company also came into joint terms with partner for western brands, like Mercedes. This made it the first case of a Chinese-German joint venture where both partners contribute core knowledge for the end product: an e-car for the Chinese market.