Object oriented methodologies




                            1
Rumbaugh’s Object Modeling Technique (OMT)
-A method for analysis, design and implementation by
 an object oriented technique.
-fast and intuitive approach for identifying and
 modeling all objects making up a system.
-Class attributes, methods, inheritance and association can
 be expressed easily.
-Dynamic behavior of objects can be described using
 the OMT dynamic model.
-Detailed specification of state transitions and their
-descriptions within a system
Rumbaugh ET AL’s Object
        Modeling Technique:
   Four phases of OMT (can be performed iteratively)
       Analysis: objects,dynamic and functional models
       System Design: Basic architecture of the system.
       Object Design: static, dynamic and functional models
        of objects.
       Implementation: reusable, extendible and robust
        code.
Three different parts of OMT modeling

   An object model - object model & data
    dictionary
   A dynamic model - state diagrams & event
    flow diagrams
   A functional model - data flow &
    constraints
Object Model
   structure of objects in a system.
   Identity, relationships to other objects,
    attributes and operations.
   Object diagram
The OMT object model of a bank system. The boxes represent
classes and the filled triangle represents specialization.
Association between Account and Transaction is one to many;
since one account can have many transactions, the filled circle
represents many (zero or more). The relationship between Client
and Account classes is one to one: A client can have only one
account and account can belong to only one person (in this model
joint accounts are not allowed).
Object Diagram
   Classes interconnected by association
    lines
    Classes- a set of individual objects
   Association lines- relationship among
    classes (i.e., objects of one class to
    objects of another class)
OMT Dynamic Model
   States, transitions, events and actions
   OMT state transition diagram-network
    of states and events
State transition diagram for the bank application user
interface. The round boxes represent states and the
arrows represent transitions.
State transition diagram:
OMT Functional Model
   DFD- (Data Flow Diagram)
   Shows flow of data between different
    processes in a business.
   Simple and intuitive method for describing
    business processes without focusing on the
    details of computer systems.
Data Flow Diagram
   Four primary symbols
          Process- any function being performed
          Data Flow- Direction of data element movement

          Data Store – Location where data is stored


          External Entity-Source or Destination
          of a data element
The Booch Methodology
   Widely used OO method
   Uses the object paradigm
   Covers the design and analysis phase of
    an OO system
   Criticized for his large set of symbols
Diagrams of Booch method
   Class diagrams-
    describe roles and responsibilities of objects
   Object diagrams
    describe the desired behavior of the system in terms
    of scenarios
   State transition diagrams
    state of a class based on a stimulus
   Module diagrams
    to map out where each class & object should be
    declared
   Process diagrams
    to determine to which processor to allocate a process
   Interaction diagrams
    describes behavior of the system in terms of scenarios
Diagrams of Booch method


Class diagrams

describe roles and

responsibilities of

objects



Object diagrams

describe the desired

behavior of the system in

terms of scenarios
State transition diagrams

state of a class based on a stimulus
Process diagrams

to determine to which processor to

allocate a process
Module diagrams

to map out where

each class & object

should be declared
Interaction diagrams

describes behavior of the

system in terms of scenarios
Booch method prescribes:
   Macro Development Process

   Micro Development Process
Macro Development Process
   Controlling framework for the micro
    process.
   Primary concern-technical management
    of the system.
Steps for macro development
process
1.   Conceptualization
2.   Analysis & Development of the model
3.   Design or create the system architecture
4.   Evolution or implementation
5.   Maintenance
Object modeling using Booch notation. The arrows
represent specialization; for example, class Taurus is
subclass of the class Ford.
An alarm class state transition diagram with Booch
notation. This diagram can capture the state of a class
based on a stimulus. For example, a stimulus causes the
class to perform some processing, followed by a
transition to another state. In this case, the alarm
silenced state can be changed to alarm sounding state
and vice versa.
Micro Development Process
  Each macro process has its own micro
  development process
Steps:
- Identify classes & objects
- Identify class & objects semantics
- Identify class & object relationship

- Identify class & objects interface and
  implementation
JACOBSON METHODOLOGIES

   Use Cases.
   Object Oriented Software Engineering.
   Object Oriented Business Engineering.
Use Cases
   Understanding system requirements
   Interaction between Users and Systems
   The use case description must contain
       How and when the use case begins and ends.
       The Interaction between the use case and its actors,
        including when the interaction occurs and what is
        exchanged.
       How and when the use case will need data stored in the
        system.
       Exception to the flow of events
       How and when concepts of the problem domain are
        handled.
Some uses of a library. As you can see, these are external
views of the library system from the actor such as a
member. The simpler the use case, the more effective it
will be. It is unwise to capture all of the details right at
the start; you can do that later.
OOSE
   Object Oriented Software Engineering.
   Objectory is built around several
    different models:
   Use case model. The use-case model defines the outside
    (actors) and inside (use case) of the systems behavior.
   Domain object model. The objects of the “real” world are
    mapped into the domain object model.
   Analysis object model. The analysis object model presents
    how the source code (implementation) should be carried out
    and written.
   Implementation model. The implementation model
    represents the implementation of the system.
   Test model. The test model constitutes the test plans,
    specifications, and reports.
The use-case model is considered in every model and
phase.
OOBE
   Object Oriented Business Engineering
   OOBE is object modeling at the
    enterprise level.
       Analysis phase
       Design and Implementation phase
       Testing phase
           E.g. Unit testing, integration and system
            testing.
PATTERNS
   It is an instructive information that
    captures the essential structure and
    insight of a successful family of proven
    solutions to a recurring problem that
    arises within a certain context and
    system of forces.
Good Pattern will do the
following
   It solves a problem.
   It is a proven concept.
   The Solution is not obvious.
   It describes a relationship.
   The pattern has a significant human
    component.
Patterns

                          Patterns




 Generative Patterns            Non Generative Patterns
(describe recurring phenomena   (describe recurring phenomena
      with saying how to            without saying how to
        reproduce them)                 reproduce them)
Patterns Template
   Essential Components should be clearly recognizable
    on reading a pattern:
       Name
       Problem
       Context
       Forces
       Solution
       Examples
       Resulting context
       Rationale
       Related Patterns
       Known uses
Frameworks
   Way of delivering application
    development patterns to support best
    practice sharing during application
    development.

   Can be viewed as the implementation
    of a system of design patterns.
Benefits of Frameworks
   Reusability
   Modularity
   Extensibility
   Inversion of Control
Difference between Patterns and
Frameworks
   Design patterns are more abstract than
    frameworks.
   Design patterns are smaller
    architectural elements than
    frameworks.
   Design patterns are less specialized
    than frameworks.
Model
    An abstract representation of a
     system.
    Types of model
    1.   Use case model
    2.   Domain model
    3.   Analysis object model
    4.   Implementation model
    5.   Test model
Model
        Types of model
    1.     Use case model  defines the outside (actors)
           & inside (use case) of the system’s behavior.
    2.     Domain model  maps real world object into
           the domain object model.
    3.     Analysis object model  how source code
           should be carried out & written.
    4.     Implementation model represents the
           implementation of the system.
    5.     Test model  test plans, specifications &
           reports.
Model
          Model is an iterative process.
          It can represent static or dynamic
           situations.
                          Model

                  Static      Dynamic

Provides a system’s          Represents a system’s behaviors
parameters at rest or at a   that, taken together, reflect its
specific point in time.      behavior over time.
(e.g.) class diagram         (e.g.) interaction & activity diagrams
Why modeling
   Blue print
   Clarity
   Familiarity
   Maintenance
   Simplification
Advantages of modeling
   Easy to express complex ideas
   Reduce complexity
   Enhance & reinforce learning and
    training
   Low cost
   Easy to change the model
What is Unified Modeling
Language (UML)?
   The UML is a graphical / standard
    language for visualizing,
    specifying, constructing &
    documenting the artifacts of a
    software system.
History of UML
        1980 – 1990  Many different
         methodologies

    1.     Booch method by Grady Booch
    2.     Object Modeling Technique (OMT) by Jim Rumbaugh
    3.     Object Oriented Software Engineering (OOSE) by Ivar
           Jacobson

        Each method had its strengths &
         weaknesses.
    1.     Booch was great in design
    2.     OMT & OOSE were great in analysis
History of UML 1997)
         UML 1.0 (January


             UML 1.1 (November 1997)


        UML 1.3 (Current Minor revision 1999)


        UML 1.4 (Planned Minor revision 2000)


        UML 2.0 (Planned Major revision 2004)
UML Concepts

          UML can be used to support your
           entire life cycle.
      1.    The interaction of your application with the outside
            world (use case diagram)
      2.    Visualize object interaction (sequence &
            collaboration diagrams)
      3.    The structure of your system (class diagram)
      4.    View the system architecture by looking at the
            defined package.
      5.    The components in your system (component
            diagram)
What are Diagrams ?
   Graphical presentation of model
    elements.
   A diagram is a graphical means to view
    a system’s parts
UML Diagrams
   8 diagrams
   You will model the following 5 diagrams only:
     1.   Use case diagram
     2.   Activity diagram
     3.   Sequence diagram        Interaction
     4.   Collaboration diagram   diagram
     5.   Class diagram
   The other UML diagrams that can be modeled in
    Rose are:
     1.   State chart diagram
     2.   Component diagram
     3.   Deployment diagram
Behavior Diagram
                            Interaction
   Sequence diagram        diagram
                                          behavior
   Collaboration diagram                 diagram


   State chart diagram
   Activity diagram
UML Diagrams

  1.   Class diagram
  2.   Use case diagram
  3.   Activity diagram
  4.   Sequence diagram
  5.   Collaboration diagram
  6.   State chart diagram
  7.   Component diagram
  8.   Deployment diagram
1. Class diagram
   Class  a set of objects that share the
    same attributes, operations & relationships.
   It represented by a compartmentalized
    rectangle.
   It shows the structure of your software.
   3 compartments
     1.   Top
     2.   Middle
     3.   Bottom
1. Class diagram
   1.   Top  shows class name
   2.   Middle  shows class attributes
   3.   Bottom  shows class operation
1. Class diagram
         1.   Attributes  defines the characteristics or
                          structure of a class.
                        displayed in the middle of the
                          compartmentalized rectangle.




Attributes
1. Class diagram
             2. Operation  the service provided by the class.
                           displayed in the bottom of the
                              compartmentalized rectangle.




Operations
2.Use case diagram
   It shows a set of use cases and actors and
    their relationships.
   Address the static view of a system.
   Actor  user (or) someone / something
    outside the system that interacts with the
    system (it must be a noun) & it is
    represented by a stickman.
                                      ……contd
2.Use case diagram
   Use case  a sequences of actions (it must be
    a verb) & it is represented by an oval.
   Relationship illustrates a connection among
    model elements.
                  Unidirectional           Bi-directional

   It is created to visualize the interaction of your
    system with the outside world.
   (e.g.) ATM
                                               ……contd
2. Use case diagram (ATM)

             WITHDRAW
                                  CASH
  CUSTOMER                     DISPENSER




             CHECK BALANCE




                                  PRINTER
                  CHANGE PIN
     LOGIN
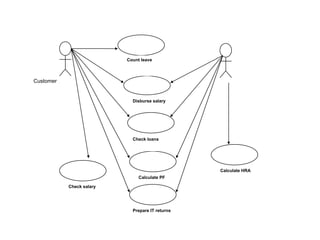
2. Use case diagram (Pay roll)
   Actors  employee & account

   Use case  count leave, disburse
    salary, check loans, calculate PF,
    prepare IT returns, calculate HRA &
    check salary
Count leave



Customer


                            Disburse salary




                            Check loans




                                                 Calculate HRA
                               Calculate PF

           Check salary




                            Prepare IT returns
3.Activity Diagram
   It shows the flow of events with our
    system & what is going on inside a use
    case.
   We draw the activity diagram for each
    & every use case.
   Login (use case) – (e.g.) ATM
   It is showing flow of control from
    activity to activity.
3.Activity Diagram
   Activity  it represents the performance of a
    task within the workflow.
   Activity is represented by a lozenge
    (horizontal top and bottom with convex sides)
   Start state shows the beginning of a workflow
    on an activity diagram.
   There is only one start state.
3.Activity Diagram
   A start state is represented by a solid
    circle.

   An end state represents a final or
    terminal state on an activity diagram.
   A end state is represented by a bull’s
    eye.
3.Activity Diagram
   A state transition shows what activity
    follows after another.
   It is represented by a solid line with an
    arrow.
3.Activity Diagram
   A decision is a point in an activity diagram
    where guard conditions are used to indicate
    different possible transitions.
   It is represented by a diamond.
   Guard conditions control the transition of a
    set of alternate transitions that follows after
    the activity has been completed.
3.Activity Diagram
                             AND
Synchronization bar




                          Joint
3.Activity Diagram
   A synchronization bar allows you to
    show concurrent threads in a work flow
    of a use case.
   It represented by a thick horizontal or
    vertical line.
3.Activity Diagram
   A swimlane is used to partition an
    activity diagram to help us better
    understand who or what is initiating an
    activity.
3.Activity Diagram – Login Use case



           Cus tom er Enters
            the login details


            Sys tem retrives
              the details


            Sys tem validates
              the cus tom er


                           [ Fals e ]
                                        Sys tem prompts to
                                              reenter
                       [ True ]

            Sys tem welcomes
              the cus tom er
4.Sequence Diagram
    It shows step by step what must happen
     to accomplish a piece of functionality
     provided by the system.
    It has 2Ds.
    1.   Vertical dimensions  represents time
    2.   Horizontal dimensions  represents
         different objects.
    Vertical line is called the object’s life line.
4.Sequence Diagram

     Life line  the existence object at a
      particular time.

     Objects are shown at the top.

     The object role is shown as a vertical
      dashed line, the life line.
4.Sequence Diagram

     A message is the communication between 2
      objects that triggers an event.

     It is represented by a labeled arrow.

     Each message is represented by an arrow
      between the life lines of 2 objects.
4.Sequence Diagram

     A focus of control shows the period of
      time during which an object is
      performing an action, either directly or
      through a subordinate procedure.

     It represented by a tall, thin rectangle.
4.Sequence Diagram – login
success


     : Customer               : LoginForm       : LoginController     : CustomerInfo

        Enter Login Detail...

                  Submit( )

                                        Validate( )

                                                          getLoginDetails( )
5.Collaboration Diagram
   It displays objects and their links to one
    other.

   It is also known as an interaction diagram.
5.Collaboration Diagram
    It is made up of the following basic
     elements :
    1.   Actors
    2.   Objects
    3.   Links
    4.   Messages
5.Collaboration Diagram
 1.   Actors  user
 2.   Objects
             data + logic / the representation
                 of some real world entity.
 3. Links     a pathway for communication
                 between objects.
              represented by a solid line
                between 2 objects
 4. Messages  the communication between
                objects that triggers an event.
               represented by a labeled arrow
    above
                 the link.
5.Collaboration Diagram –
Login use case
                 1: Enter Login Details ( )
                       2: Subm it( )




                                                  : LoginForm
  : Cus tom er




                                 3: Validate( )



                     4: getLoginDetails ( )



    : LoginController
                                          : Cus tom erInfo
6. State Chart Diagram
   It shows the sequence of states.
   A state is represented as a rounded box,
    which may contain one or more
    compartments.
   Name compartment  holds the name of
    the state.
   Internal transition compartment  list of
    actions / activities
   Start & end states
7.Component Diagram
   It shows relationship between the
    components in the system.

   A component may be a software
    component [for (e.g.) a.h file in C++
    (or) a .java file in Java], a run time
    component [for (e.g.) a.DLL file]
8. Deployment Diagram
   It shows the configuration of run time
    processing elements & the software
    components, processes & objects that
    live in them.
   It shows the nodes in the system & the
    connections between them.
Review
   Name the 2 benefits of visual modeling.
   What is UML?
   Name three UML diagrams.
   What are the elements of a use-case
    diagram?
   Define a use case.
   Define an actor.
   What is meant by a relationship?
Module Summary
        Visual modeling
    1.     The interaction of your application with the outside
           world (use case diagram)
    2.     Visualize object interaction (sequence &
           collaboration diagrams)
    3.     The structure of your system (class diagram)
    4.     View the system architecture by looking at the
           defined package.
    5.     The components in your system (component
           diagram)
Module Summary
   UML
    The UML is a graphical / standard
    language for visualizing, specifying,
    constructing & documenting the
    artifacts of a software system.
Module Summary
   You can model the following 8 UML
    diagrams in Rational Rose.
       1.   Use case diagram
       2.   Activity diagram
       3.   Sequence diagram
       4.   Collaboration diagram
       5.   Class diagram
       6.   State chart diagram
       7.   Component diagram
       8.   Deployment diagram
Views and Diagrams in Rational Rose
    What is model?
     A model is a simplification of reality or the blueprint of
     the system.
    What is view?
     A view is a perspective of the model (ie)
       meaningful to specific stakeholders.
Views

Logical View                                     Implementation View
(Analyst / Designer)                             (Programmers)

Structure                                          Software Management
                           Use case view (end
                            user functionality

Process View                                      Deployment View
(System integrators)                             (System Engineering)

Performance, scalability                         System topology, Delivery,
& throughput                                     installation & Communication
Views

      In Rose, you can create the following views

      1.   Use-case view
      2.   Logical view
      3.   Process view
      4.   Component view (Implementation view)
      5.   Deployment view

      These views together create what we call the
       4+1 Architectural View
Use Case View

   It specifies WHAT the system should do?

   Servers as a contract between customer and
    developer.

   Essential to analysis, design and test
    activities.
Logical View
   It supports the functional requirements
    of the system.

   It includes use-case realizations, class
    and interaction diagrams.

   It can also include state chart and
    activity diagrams.
Process View
   Addresses the performance, scalability and
    throughput of the system.

   Is not necessary for a single Processing
    environment.
Component / Implementation
View
   Addresses issues of ease of
    development, management of software
    assets, reuse & etc.
Deployment View
   Addresses issues like deployment,
    installation and performance.

   .Used for distributed system only.
Rational Rose Interface
   It includes the following :
       Browser
       Diagram window
       Diagram toolbar
       Documentation window
       Log window
       Options window

    The options window is not technically part of the
      rose interface. However, it is important in your
      initial setup.
The Browser
   The browser allow you to textually
    view and navigate the views and
    diagrams in rational rose.
   Display the elements that you have
    modeled. if an element doesn’t
    appear in the browser, it not a part of
    your modeled system.
Diagram window
   The diagram window allows you to
    create and update graphical views of
    the current model.
Diagram Toolbar
   The diagram toolbar includes
    the elements to build a
    diagram.
   Each diagrams toolbar unique
    to that diagram.
   It is active only when the
    diagram is displayed.
Documentation window
   Used to create, view or modify text that
    explains a selected item within a
    diagram.
Log window
   Reports progress, result and errors.
   For (e.g.) code generation commands post
    progress and error messages to this window.
   To display log window, go to View menu,
    click LOG to show or hide the window.
   To clear the contents of log window, click
    CLEAR LOG.
Options window
   Used to set all of your default for
    modeling.

   Note that if you change default, existing
    model elements are not changed.
Basic tool techniques
   There are two basic tool techniques
    we will discuss before you begin the
    labs. They are
     1.   Deleting diagram elements
     2.   Adding diagram elements
Deleting diagram elements
   What happens when you delete an
    element from the browser? Rose does the
    following.
   Removes the selected elements from the
    model
   Removes all icons representing the
    elements from all diagrams on which they
    appear.
   Delete the specification for the element .
Deleting Diagram Elements

     There are three ways to delete an element.
 1.   Click the element in the diagram and then
      press ctrl-D
 2.   Right click the element in browser, and then
      click delete
 3.   Click the element in the browser or
      diagram. From the edit menu, click delete
      from model.
Adding diagram elements

   How do you add diagram elements?
       You add elements to a diagram from either
        the diagram tool bar or browser.
Review
   What are views?
   Name a view in rose and discuss its
    purpose.
   Name two feature of the rose interface
   Discuss deleting from the browser
    versus the diagram.
Module Summary
        Rational Rose uses views & diagrams to
         depict varying perspectives and a system’s
         parts.
        There are 5 views in Rational Rose :
    1.     Use case view
    2.     Logical view
    3.     Process view
    4.     Component / implementation view
    5.     Deployment view
Module Summary
   Diagrams are a graphical means to view a
    system’s parts.
   The browser shows all of your model
    elements
   Diagram window is to create a view
   Diagram toolbar includes the elements to
    build a diagram.
   Documentation window is used to create,
    view or modify text that explains a selected
    item within a diagram.
Module Summary
   Log window reports progress, results &
    errors.
   Option window allows you to set your
    defaults.
   Deleting diagram elements  ctrl D, DEL key
    (or) go to edit menu, click DELETE FROM
    MODEL.
   Adding diagram elements  click the element
    & then click in the diagram window.
Thank You!

Object oriented methodologies

  • 1.
  • 3.
    Rumbaugh’s Object ModelingTechnique (OMT) -A method for analysis, design and implementation by an object oriented technique. -fast and intuitive approach for identifying and modeling all objects making up a system. -Class attributes, methods, inheritance and association can be expressed easily. -Dynamic behavior of objects can be described using the OMT dynamic model. -Detailed specification of state transitions and their -descriptions within a system
  • 4.
    Rumbaugh ET AL’sObject Modeling Technique:  Four phases of OMT (can be performed iteratively)  Analysis: objects,dynamic and functional models  System Design: Basic architecture of the system.  Object Design: static, dynamic and functional models of objects.  Implementation: reusable, extendible and robust code.
  • 5.
    Three different partsof OMT modeling  An object model - object model & data dictionary  A dynamic model - state diagrams & event flow diagrams  A functional model - data flow & constraints
  • 6.
    Object Model  structure of objects in a system.  Identity, relationships to other objects, attributes and operations.  Object diagram
  • 7.
    The OMT objectmodel of a bank system. The boxes represent classes and the filled triangle represents specialization. Association between Account and Transaction is one to many; since one account can have many transactions, the filled circle represents many (zero or more). The relationship between Client and Account classes is one to one: A client can have only one account and account can belong to only one person (in this model joint accounts are not allowed).
  • 8.
    Object Diagram  Classes interconnected by association lines  Classes- a set of individual objects  Association lines- relationship among classes (i.e., objects of one class to objects of another class)
  • 9.
    OMT Dynamic Model  States, transitions, events and actions  OMT state transition diagram-network of states and events
  • 10.
    State transition diagramfor the bank application user interface. The round boxes represent states and the arrows represent transitions.
  • 11.
  • 13.
    OMT Functional Model  DFD- (Data Flow Diagram)  Shows flow of data between different processes in a business.  Simple and intuitive method for describing business processes without focusing on the details of computer systems.
  • 14.
    Data Flow Diagram  Four primary symbols Process- any function being performed Data Flow- Direction of data element movement Data Store – Location where data is stored External Entity-Source or Destination of a data element
  • 16.
    The Booch Methodology  Widely used OO method  Uses the object paradigm  Covers the design and analysis phase of an OO system  Criticized for his large set of symbols
  • 17.
    Diagrams of Boochmethod  Class diagrams- describe roles and responsibilities of objects  Object diagrams describe the desired behavior of the system in terms of scenarios  State transition diagrams state of a class based on a stimulus  Module diagrams to map out where each class & object should be declared  Process diagrams to determine to which processor to allocate a process  Interaction diagrams describes behavior of the system in terms of scenarios
  • 18.
    Diagrams of Boochmethod Class diagrams describe roles and responsibilities of objects Object diagrams describe the desired behavior of the system in terms of scenarios
  • 19.
    State transition diagrams stateof a class based on a stimulus
  • 20.
    Process diagrams to determineto which processor to allocate a process
  • 21.
    Module diagrams to mapout where each class & object should be declared
  • 22.
    Interaction diagrams describes behaviorof the system in terms of scenarios
  • 23.
    Booch method prescribes:  Macro Development Process  Micro Development Process
  • 24.
    Macro Development Process  Controlling framework for the micro process.  Primary concern-technical management of the system.
  • 25.
    Steps for macrodevelopment process 1. Conceptualization 2. Analysis & Development of the model 3. Design or create the system architecture 4. Evolution or implementation 5. Maintenance
  • 26.
    Object modeling usingBooch notation. The arrows represent specialization; for example, class Taurus is subclass of the class Ford.
  • 27.
    An alarm classstate transition diagram with Booch notation. This diagram can capture the state of a class based on a stimulus. For example, a stimulus causes the class to perform some processing, followed by a transition to another state. In this case, the alarm silenced state can be changed to alarm sounding state and vice versa.
  • 28.
    Micro Development Process Each macro process has its own micro development process Steps: - Identify classes & objects - Identify class & objects semantics - Identify class & object relationship - Identify class & objects interface and implementation
  • 29.
    JACOBSON METHODOLOGIES  Use Cases.  Object Oriented Software Engineering.  Object Oriented Business Engineering.
  • 30.
    Use Cases  Understanding system requirements  Interaction between Users and Systems  The use case description must contain  How and when the use case begins and ends.  The Interaction between the use case and its actors, including when the interaction occurs and what is exchanged.  How and when the use case will need data stored in the system.  Exception to the flow of events  How and when concepts of the problem domain are handled.
  • 31.
    Some uses ofa library. As you can see, these are external views of the library system from the actor such as a member. The simpler the use case, the more effective it will be. It is unwise to capture all of the details right at the start; you can do that later.
  • 32.
    OOSE  Object Oriented Software Engineering.  Objectory is built around several different models:  Use case model. The use-case model defines the outside (actors) and inside (use case) of the systems behavior.  Domain object model. The objects of the “real” world are mapped into the domain object model.  Analysis object model. The analysis object model presents how the source code (implementation) should be carried out and written.  Implementation model. The implementation model represents the implementation of the system.  Test model. The test model constitutes the test plans, specifications, and reports.
  • 33.
    The use-case modelis considered in every model and phase.
  • 34.
    OOBE  Object Oriented Business Engineering  OOBE is object modeling at the enterprise level.  Analysis phase  Design and Implementation phase  Testing phase  E.g. Unit testing, integration and system testing.
  • 35.
    PATTERNS  It is an instructive information that captures the essential structure and insight of a successful family of proven solutions to a recurring problem that arises within a certain context and system of forces.
  • 36.
    Good Pattern willdo the following  It solves a problem.  It is a proven concept.  The Solution is not obvious.  It describes a relationship.  The pattern has a significant human component.
  • 37.
    Patterns Patterns Generative Patterns Non Generative Patterns (describe recurring phenomena (describe recurring phenomena with saying how to without saying how to reproduce them) reproduce them)
  • 38.
    Patterns Template  Essential Components should be clearly recognizable on reading a pattern:  Name  Problem  Context  Forces  Solution  Examples  Resulting context  Rationale  Related Patterns  Known uses
  • 39.
    Frameworks  Way of delivering application development patterns to support best practice sharing during application development.  Can be viewed as the implementation of a system of design patterns.
  • 40.
    Benefits of Frameworks  Reusability  Modularity  Extensibility  Inversion of Control
  • 41.
    Difference between Patternsand Frameworks  Design patterns are more abstract than frameworks.  Design patterns are smaller architectural elements than frameworks.  Design patterns are less specialized than frameworks.
  • 42.
    Model  An abstract representation of a system.  Types of model 1. Use case model 2. Domain model 3. Analysis object model 4. Implementation model 5. Test model
  • 43.
    Model  Types of model 1. Use case model  defines the outside (actors) & inside (use case) of the system’s behavior. 2. Domain model  maps real world object into the domain object model. 3. Analysis object model  how source code should be carried out & written. 4. Implementation model represents the implementation of the system. 5. Test model  test plans, specifications & reports.
  • 44.
    Model  Model is an iterative process.  It can represent static or dynamic situations.  Model Static Dynamic Provides a system’s Represents a system’s behaviors parameters at rest or at a that, taken together, reflect its specific point in time. behavior over time. (e.g.) class diagram (e.g.) interaction & activity diagrams
  • 45.
    Why modeling  Blue print  Clarity  Familiarity  Maintenance  Simplification
  • 46.
    Advantages of modeling  Easy to express complex ideas  Reduce complexity  Enhance & reinforce learning and training  Low cost  Easy to change the model
  • 47.
    What is UnifiedModeling Language (UML)?  The UML is a graphical / standard language for visualizing, specifying, constructing & documenting the artifacts of a software system.
  • 48.
    History of UML  1980 – 1990  Many different methodologies 1. Booch method by Grady Booch 2. Object Modeling Technique (OMT) by Jim Rumbaugh 3. Object Oriented Software Engineering (OOSE) by Ivar Jacobson  Each method had its strengths & weaknesses. 1. Booch was great in design 2. OMT & OOSE were great in analysis
  • 49.
    History of UML1997) UML 1.0 (January UML 1.1 (November 1997) UML 1.3 (Current Minor revision 1999) UML 1.4 (Planned Minor revision 2000) UML 2.0 (Planned Major revision 2004)
  • 50.
    UML Concepts  UML can be used to support your entire life cycle. 1. The interaction of your application with the outside world (use case diagram) 2. Visualize object interaction (sequence & collaboration diagrams) 3. The structure of your system (class diagram) 4. View the system architecture by looking at the defined package. 5. The components in your system (component diagram)
  • 51.
    What are Diagrams?  Graphical presentation of model elements.  A diagram is a graphical means to view a system’s parts
  • 52.
    UML Diagrams  8 diagrams  You will model the following 5 diagrams only: 1. Use case diagram 2. Activity diagram 3. Sequence diagram Interaction 4. Collaboration diagram diagram 5. Class diagram  The other UML diagrams that can be modeled in Rose are: 1. State chart diagram 2. Component diagram 3. Deployment diagram
  • 53.
    Behavior Diagram Interaction  Sequence diagram diagram behavior  Collaboration diagram diagram  State chart diagram  Activity diagram
  • 54.
    UML Diagrams 1. Class diagram 2. Use case diagram 3. Activity diagram 4. Sequence diagram 5. Collaboration diagram 6. State chart diagram 7. Component diagram 8. Deployment diagram
  • 55.
    1. Class diagram  Class  a set of objects that share the same attributes, operations & relationships.  It represented by a compartmentalized rectangle.  It shows the structure of your software.  3 compartments 1. Top 2. Middle 3. Bottom
  • 56.
    1. Class diagram 1. Top  shows class name 2. Middle  shows class attributes 3. Bottom  shows class operation
  • 57.
    1. Class diagram 1. Attributes  defines the characteristics or structure of a class.  displayed in the middle of the compartmentalized rectangle. Attributes
  • 58.
    1. Class diagram 2. Operation  the service provided by the class.  displayed in the bottom of the compartmentalized rectangle. Operations
  • 59.
    2.Use case diagram  It shows a set of use cases and actors and their relationships.  Address the static view of a system.  Actor  user (or) someone / something outside the system that interacts with the system (it must be a noun) & it is represented by a stickman. ……contd
  • 60.
    2.Use case diagram  Use case  a sequences of actions (it must be a verb) & it is represented by an oval.  Relationship illustrates a connection among model elements. Unidirectional Bi-directional  It is created to visualize the interaction of your system with the outside world.  (e.g.) ATM ……contd
  • 61.
    2. Use casediagram (ATM) WITHDRAW CASH CUSTOMER DISPENSER CHECK BALANCE PRINTER CHANGE PIN LOGIN
  • 62.
    2. Use casediagram (Pay roll)  Actors  employee & account  Use case  count leave, disburse salary, check loans, calculate PF, prepare IT returns, calculate HRA & check salary
  • 63.
    Count leave Customer Disburse salary Check loans Calculate HRA Calculate PF Check salary Prepare IT returns
  • 64.
    3.Activity Diagram  It shows the flow of events with our system & what is going on inside a use case.  We draw the activity diagram for each & every use case.  Login (use case) – (e.g.) ATM  It is showing flow of control from activity to activity.
  • 65.
    3.Activity Diagram  Activity  it represents the performance of a task within the workflow.  Activity is represented by a lozenge (horizontal top and bottom with convex sides)  Start state shows the beginning of a workflow on an activity diagram.  There is only one start state.
  • 66.
    3.Activity Diagram  A start state is represented by a solid circle.  An end state represents a final or terminal state on an activity diagram.  A end state is represented by a bull’s eye.
  • 67.
    3.Activity Diagram  A state transition shows what activity follows after another.  It is represented by a solid line with an arrow.
  • 68.
    3.Activity Diagram  A decision is a point in an activity diagram where guard conditions are used to indicate different possible transitions.  It is represented by a diamond.  Guard conditions control the transition of a set of alternate transitions that follows after the activity has been completed.
  • 69.
    3.Activity Diagram AND Synchronization bar Joint
  • 70.
    3.Activity Diagram  A synchronization bar allows you to show concurrent threads in a work flow of a use case.  It represented by a thick horizontal or vertical line.
  • 71.
    3.Activity Diagram  A swimlane is used to partition an activity diagram to help us better understand who or what is initiating an activity.
  • 72.
    3.Activity Diagram –Login Use case Cus tom er Enters the login details Sys tem retrives the details Sys tem validates the cus tom er [ Fals e ] Sys tem prompts to reenter [ True ] Sys tem welcomes the cus tom er
  • 73.
    4.Sequence Diagram  It shows step by step what must happen to accomplish a piece of functionality provided by the system.  It has 2Ds. 1. Vertical dimensions  represents time 2. Horizontal dimensions  represents different objects.  Vertical line is called the object’s life line.
  • 74.
    4.Sequence Diagram  Life line  the existence object at a particular time.  Objects are shown at the top.  The object role is shown as a vertical dashed line, the life line.
  • 75.
    4.Sequence Diagram  A message is the communication between 2 objects that triggers an event.  It is represented by a labeled arrow.  Each message is represented by an arrow between the life lines of 2 objects.
  • 76.
    4.Sequence Diagram  A focus of control shows the period of time during which an object is performing an action, either directly or through a subordinate procedure.  It represented by a tall, thin rectangle.
  • 77.
    4.Sequence Diagram –login success : Customer : LoginForm : LoginController : CustomerInfo Enter Login Detail... Submit( ) Validate( ) getLoginDetails( )
  • 78.
    5.Collaboration Diagram  It displays objects and their links to one other.  It is also known as an interaction diagram.
  • 79.
    5.Collaboration Diagram  It is made up of the following basic elements : 1. Actors 2. Objects 3. Links 4. Messages
  • 80.
    5.Collaboration Diagram 1. Actors  user 2. Objects  data + logic / the representation of some real world entity. 3. Links  a pathway for communication between objects.  represented by a solid line between 2 objects 4. Messages  the communication between objects that triggers an event.  represented by a labeled arrow above the link.
  • 81.
    5.Collaboration Diagram – Loginuse case 1: Enter Login Details ( ) 2: Subm it( ) : LoginForm : Cus tom er 3: Validate( ) 4: getLoginDetails ( ) : LoginController : Cus tom erInfo
  • 82.
    6. State ChartDiagram  It shows the sequence of states.  A state is represented as a rounded box, which may contain one or more compartments.  Name compartment  holds the name of the state.  Internal transition compartment  list of actions / activities  Start & end states
  • 83.
    7.Component Diagram  It shows relationship between the components in the system.  A component may be a software component [for (e.g.) a.h file in C++ (or) a .java file in Java], a run time component [for (e.g.) a.DLL file]
  • 84.
    8. Deployment Diagram  It shows the configuration of run time processing elements & the software components, processes & objects that live in them.  It shows the nodes in the system & the connections between them.
  • 85.
    Review  Name the 2 benefits of visual modeling.  What is UML?  Name three UML diagrams.  What are the elements of a use-case diagram?  Define a use case.  Define an actor.  What is meant by a relationship?
  • 86.
    Module Summary  Visual modeling 1. The interaction of your application with the outside world (use case diagram) 2. Visualize object interaction (sequence & collaboration diagrams) 3. The structure of your system (class diagram) 4. View the system architecture by looking at the defined package. 5. The components in your system (component diagram)
  • 87.
    Module Summary  UML The UML is a graphical / standard language for visualizing, specifying, constructing & documenting the artifacts of a software system.
  • 88.
    Module Summary  You can model the following 8 UML diagrams in Rational Rose. 1. Use case diagram 2. Activity diagram 3. Sequence diagram 4. Collaboration diagram 5. Class diagram 6. State chart diagram 7. Component diagram 8. Deployment diagram
  • 89.
    Views and Diagramsin Rational Rose  What is model? A model is a simplification of reality or the blueprint of the system.  What is view? A view is a perspective of the model (ie) meaningful to specific stakeholders.
  • 90.
    Views Logical View Implementation View (Analyst / Designer) (Programmers) Structure Software Management Use case view (end user functionality Process View Deployment View (System integrators) (System Engineering) Performance, scalability System topology, Delivery, & throughput installation & Communication
  • 91.
    Views  In Rose, you can create the following views 1. Use-case view 2. Logical view 3. Process view 4. Component view (Implementation view) 5. Deployment view These views together create what we call the 4+1 Architectural View
  • 92.
    Use Case View  It specifies WHAT the system should do?  Servers as a contract between customer and developer.  Essential to analysis, design and test activities.
  • 93.
    Logical View  It supports the functional requirements of the system.  It includes use-case realizations, class and interaction diagrams.  It can also include state chart and activity diagrams.
  • 94.
    Process View  Addresses the performance, scalability and throughput of the system.  Is not necessary for a single Processing environment.
  • 95.
    Component / Implementation View  Addresses issues of ease of development, management of software assets, reuse & etc.
  • 96.
    Deployment View  Addresses issues like deployment, installation and performance.  .Used for distributed system only.
  • 97.
    Rational Rose Interface  It includes the following :  Browser  Diagram window  Diagram toolbar  Documentation window  Log window  Options window The options window is not technically part of the rose interface. However, it is important in your initial setup.
  • 98.
    The Browser  The browser allow you to textually view and navigate the views and diagrams in rational rose.  Display the elements that you have modeled. if an element doesn’t appear in the browser, it not a part of your modeled system.
  • 99.
    Diagram window  The diagram window allows you to create and update graphical views of the current model.
  • 100.
    Diagram Toolbar  The diagram toolbar includes the elements to build a diagram.  Each diagrams toolbar unique to that diagram.  It is active only when the diagram is displayed.
  • 101.
    Documentation window  Used to create, view or modify text that explains a selected item within a diagram.
  • 102.
    Log window  Reports progress, result and errors.  For (e.g.) code generation commands post progress and error messages to this window.  To display log window, go to View menu, click LOG to show or hide the window.  To clear the contents of log window, click CLEAR LOG.
  • 103.
    Options window  Used to set all of your default for modeling.  Note that if you change default, existing model elements are not changed.
  • 104.
    Basic tool techniques  There are two basic tool techniques we will discuss before you begin the labs. They are 1. Deleting diagram elements 2. Adding diagram elements
  • 105.
    Deleting diagram elements  What happens when you delete an element from the browser? Rose does the following.  Removes the selected elements from the model  Removes all icons representing the elements from all diagrams on which they appear.  Delete the specification for the element .
  • 106.
    Deleting Diagram Elements  There are three ways to delete an element. 1. Click the element in the diagram and then press ctrl-D 2. Right click the element in browser, and then click delete 3. Click the element in the browser or diagram. From the edit menu, click delete from model.
  • 107.
    Adding diagram elements  How do you add diagram elements?  You add elements to a diagram from either the diagram tool bar or browser.
  • 108.
    Review  What are views?  Name a view in rose and discuss its purpose.  Name two feature of the rose interface  Discuss deleting from the browser versus the diagram.
  • 109.
    Module Summary  Rational Rose uses views & diagrams to depict varying perspectives and a system’s parts.  There are 5 views in Rational Rose : 1. Use case view 2. Logical view 3. Process view 4. Component / implementation view 5. Deployment view
  • 110.
    Module Summary  Diagrams are a graphical means to view a system’s parts.  The browser shows all of your model elements  Diagram window is to create a view  Diagram toolbar includes the elements to build a diagram.  Documentation window is used to create, view or modify text that explains a selected item within a diagram.
  • 111.
    Module Summary  Log window reports progress, results & errors.  Option window allows you to set your defaults.  Deleting diagram elements  ctrl D, DEL key (or) go to edit menu, click DELETE FROM MODEL.  Adding diagram elements  click the element & then click in the diagram window.
  • 112.