HTTP
Can we do better?
Challenges,
Debt, and
Cost of Production
Services
Services
Discovery
● Overlay Networks
● Registry/Reverse Proxying
● Port Scanning
● DNS
Discovery:
Overlay Networks
● Slow
● Rather call it host/container
discovery?
● Probably use Docker - Swarm
Discovery: Registry
● Etcd, consul, zookeeper
● Oh no, another cluster?
● How do you add dynamic hosts?
● Proxy could Crash?
● How to find Proxies?
● Connection Draining
● Latency+
● Gateway Partitioning
Discovery:
Reverse Proxies
Discovery:
DNS Based
● No Port based Information
● SRV is cool
○ No one uses it
● Some Languages don’t obey TTL.
● Health-check remains external
process.
Components of Discovery
● Registry
○ Dynamically Configurable
● Registration
○ Clients emit Events
○ Registrar’s sees lack of events
● Health Check
○ Reachability
○ Load
○ Latency
● Load Balancing
○ Client side
○ Server Side
● Server - Side
○ Proxy
○ Haproxy, httpd, consul, nginx etc.
○ ALB, ELB
● Client - Side
○ Netflix OSS
● Algorithm
● Staleness
Load Balancing
○ Round Robin
○ Weighted
Round-Robin
○ Random
○ URL
○ Least Connections
○ Least Traffic
○ Least Latency
○ Recently Used.
Other Essentials
● Request Tracing
● Unified Logging
● Error Reporting
● Wildcard
● HTTP Multicast, Broadcast?
Alternate?
Sample Service
HTTP Way
PubSub/Redis
PubSub Way
Gilmour-Libs
/gilmour-libs
Service Responder
func bindListeners(g *G.Gilmour) {
opts := G.NewHandlerOpts()
g.ReplyTo("action.login", echoReply, opts)
}
func main() {
engine := G.Get(redis.MakeRedis("127.0.0.1:6379", ""))
bindListeners(engine)
engine.Start()
}
Service Caller
func echoRequest(engine *G.Gilmour, msg string) (string, error) {
req := engine.NewRequest("action.login")
resp, err := req.Execute(G.NewMessage().SetData(msg))
if err != nil {
return "", err
}
var output string
err := resp.Next().GetData(&output)
if err != nil {
return "", err
}
return output, nil
}
Request Response
CALLER SERVICE
HELLO?
ALOHA!WRONG NUMBER
SENDER_ID
CODE
No/Good Service Discovery
● No querying discovery process
● Call service and not servers
Load Balancing
Or
Function Point Scaling
Load Balancing - Then
NOTIFICATION
SERVER 1
REPLICATED
LOAD
BALANCER
X.Y.Y.Z
?
CALLER
SERVICE
REGISTER
I, AM
HEALTHY?
NOTIFICATION
SERVER 2
NOTIFICATION
SERVER 3
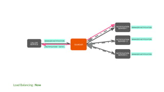
Load Balancing : Now
NOTIFICATION
SERVER 2
GILMOUR
MANAGER.NOTIFICATION
NOTIFICATION
SERVER 1
NOTIFICATION
SERVER 3
MANAGER.NOTIFICATION
MANAGER.NOTIFICATION
CALLER
SERVICE
MANAGER.NOTIFICATION
{“NOTIFICATION”: “DATA”}
No/Good Load Balancing
● Has Capacity, Will Serve
● Message delivered to one and all
● Fittest node acquires lock first
● No need for Connection draining
And, How?
Just this
func bindListeners(g *G.Gilmour) {
opts := G.NewHandlerOpts().SetGroup("exclusive")
g.ReplyTo("echo", echoReply, opts)
}
Tracing, much?
$: redis-cli MONITOR
1509330865.376313 [0 127.0.0.1:59770] "PUBSUB" "NUMSUB" "gilmour.request.echo"
1509330865.376388 [0 127.0.0.1:59768] "SUBSCRIBE" "gilmour.response.1643e3fc-6362-4a2d-853b-35e8447a63f2"
1509330865.376502 [0 127.0.0.1:59770] "PUBLISH" "gilmour.request.echo" "{"data":"Hello:
World","code":200,"sender":"1643e3fc-6362-4a2d-853b-35e8447a63f2"}"
1509330865.376764 [0 127.0.0.1:59718] "SET" "1643e3fc-6362-4a2d-853b-35e8447a63f2exclusive"
"1643e3fc-6362-4a2d-853b-35e8447a63f2exclusive" "NX" "EX" "600"
1509330865.376928 [0 127.0.0.1:59718] "PUBLISH" "gilmour.response.1643e3fc-6362-4a2d-853b-35e8447a63f2"
"{"data":"Pong Hello:
World","code":200,"sender":"gilmour.response.1643e3fc-6362-4a2d-853b-35e8447a63f2"}"
1509330865.377133 [0 127.0.0.1:59768] "UNSUBSCRIBE" "gilmour.response.1643e3fc-6362-4a2d-853b-35e8447a63f2"
Network practices, much?
How?
# Server Side Timeouts
opts := G.NewHandlerOpts().SetTimeout(500)
g.ReplyTo("echo", echoReply, opts)
# Client Side Timeouts
opts := G.NewRequestOpts().SetTimeout(400)
req := engine.NewRequestWithOpts("action.login", opts)
Logging
How?
G.Logf("action.login %v", "message")
G.Log("action.login")
Errors
What do you do with Errors
● Status Code >= 300 is reported.
● Policy can be:
○ Publish
○ Queue
○ Ignore
func (r *Redis) SetErrorPolicy(policy string) error {
if policy != errorPolicyQueue &&
policy != errorPolicyPublish &&
policy != errorPolicyIgnore {
return errors.New("Invalid policy"))
}
r.errorPolicy = policy
return nil
}
Error Sample
Asynchronous Architectures
HTTP won’t, but
● Queues
● Celery
● SideKiq
● Kafka
● SQS
● Pravega
● Nats
… Can
Asynchronous
EVENT.POWER_UP
EVENT.*
EVENT.*
GROUP: REVENUE
FP SCALING
PUSH MESSAGE
SERVERADS/MARKETINGS
ERVER
UNLOCK LEVEL
BADGE
SERVICE
EVENT.*
ADS/
MARKETING
GAME GILMOUR
(Redis PubSub)
EVENT
EVENT.BRIDGE_FALL
FALL FROM BRIDGEFALL FROM
BRIDGEFALL FROM BRIDGE
GROUP: BRIDGE_FALL
Logging,
Revisited
Service Responder
func bindListeners(g *G.Gilmour) {
opts := G.NewHandlerOpts()
g.Slot("example.log", func(req *G.Request) {
var msg string
if err := req.Data(&msg); err == nil {
log.Println(req.Sender(), "->", msg)
}
}, nil)
}
Asynchronous Caller
func sendLog(engine *G.Gilmour) {
line := "WordCount"
engine.Signal("example.log", G.NewMessage().SetData(line))
line := "Fetching Data"
// err will be not nil, if Message for example.log was not received by anyone.
_, err := engine.Signal("example.log", G.NewMessage().SetData(line))
}
Composition
● compose - service1 | service2 | composition3
● andand - service1 && service2 && composition3
● oror - service1 || composition2 || service3
● batch
○ (service1; service2; service3) > out
○ service1; composition2; service3 > out
● parallel
● lambda functions
Composition
pipe := engine.NewPipe(
engine.NewRequest("example.fetch"),
engine.NewRequest("example.words"),
engine.NewRequest("example.stopfilter"),
engine.NewRequest("example.count"),
engine.NewParallel(
engine.NewRequest("example.popular3"),
engine.NewRequest("example.popular4"),
engine.NewRequest("example.popular5"),
),
)
resp, err := pipe.Execute(G.NewMessage().SetData(url))
expected := []string{}
err := resp.Next().GetData(&expected)
Composition
batch := e.NewPipe(
e.NewRequest("weather.fetch"),
e.NewRequest("weather.group"),
e.NewParallel(
e.NewPipe(
e.NewParallel(
e.NewRequest("weather.min"),
e.NewRequest("weather.max"),
)),
e.NewPipe(
e.NewParallel(
e.NewRequest("weather.min"),
e.NewRequest("weather.max"),
))))
resp, _ := batch.Execute(G.NewMessage().SetData("pune"))
Demo
Examples: Popular Word Count
Given
● A S3 URL pointing to a file that has (lot of) random text
Goal
● Eliminate stop words from the file
● Find most popular 3, 4, and 5 letter words
● Find these in parallel
Output
● Popular 3 letter words: [way, for]
● Popular 4 letter words: [Text, copy]
● Popular 5 letter words: [Blind, blind]
Examples: Weather Aggregation
Examples: Composition
Thank you!
Piyush Verma
@meson10
Oogway
Consulting
http://oogway.in

Microservice Architecture - Beyond HTTP