MASTER RESEARCH ARTICLE OF ANNE KASPERS, BIOMEDICAL IMAGE SCIENSES, UNIVERSITY MEDICAL CENTRE UTRECHT                                1



              Automated Measurement of Brain Volume
              in Patients after Aneurysmal Subarachnoid
                              Hemorrhage
                       Anne Kaspers, Biomedical Image Sciences, University Medical Centre Utrecht


   Abstract—Accurate and precise brain segmentations of                 cerebral abnormalities present in patients after aSAH, like
Magnetic Resonance (MR) brain images from patients after                enlarged ventricles. k-Nearest Neighbor-based probabilistic
aneurysmal subarachnoid hemorrhage (aSAH) are hard to
                                                                        segmentation (kNN) [8] is a supervised pattern recognition
acquire by an automated routine due to presence of various
cerebral abnormalities, like enlarged ventricles. Available             method which can perform precise and accurate brain volume
routines neither dealt with theses abnormalities nor were suited        measurement [7], for which training data can be obtained from
for MR images with high magnetic field strength or used                 different high resolution MR brain scans containing variety of
techniques with limited accuracy and precision. In order to
perform accurate and precise brain volume measurements for 3            cerebral abnormalities.
T aSAH MR images, we created a new routine in which we tried               In this study we aimed therefore to design a new, automatic
to deal with these cerebral abnormalities. Measurements of              routine for quantification of cerebral structure volumes in
intracranial volume, total brain, lateral ventricles and peripheral
                                                                        patients after aSAH, based on kNN using manually segmented
cerebrospinal fluid were performed on T1 and T2 weighted MR
images of 39 patients and 25 control participants using k-Nearest       MR image training data.
Neighbor (kNN) classification. Evaluation showed a fractional
Similarity Index (fSI) of 0.98, 0.93 and 0.92 for respectively intra-
cranial volume, total brain and lateral ventricles, which are
equally good as the inter-observer results.
                                                                                         II. MATERIALS AND METHODS
                                                                        A. Data
  Index Terms—Aneurysmal Subarachnoid Hemorrhage; k-
Nearest Neighbor classification; Magnetic Resonance imaging;
Segmentation                                                              For training 10 and for validation 12 scans of patients after
                                                                        aSAH and of age- and sex-matched control participants were
                                                                        included, which were obtained between 2005 and 2007.
                        I.   INTRODUCTION
                                                                        Patients who were screened on aneurysmata were included as
                                                                        control participants.


A
         NEURYSMAL SUBARACHNOID HEMORRHA-
                                                                          Patients were excluded if they had additional aneurysms
         GE (aSAH) is a type of stroke, caused by a ruptured
                                                                        treated with neurosurgical clips that either contained
         intracranial aneurysm [1]. The annual incidence of a
                                                                        ferromagnetic material or were located less than 20 mm from
non-traumatic aSAH varies from 6 - 8 cases per 100,000
                                                                        the coiled aneurysm, had a cardiac pacemaker, were
person-years [2]. Almost half died within thirty days [3] while
                                                                        claustrophobic or younger than 18 years [9].
almost half of the survivors suffered from significant cognitive
                                                                          MRI scans were acquired on a 3T Philips magnetic
and neurological or cognitive deficits after a year [4]. It is
                                                                        resonance imaging system using a standardized protocol (24
assumed that the size of neuropsychological deficits,
                                                                        contiguous slices, voxel size: 0.45 × 0.45 × 4.0 mm) and
commonly detected after treatment of ruptured intracranial
                                                                        consisted of an axial T1-weighted (repetition time in ms [TR]:
aneurysms is associated with the loss of cerebral volume [5].
                                                                        500, echo time in ms [TE]: 10) and T2-weighted sequence
Study by Bendel showed enlargement of cerebrospinal fluid
                                                                        (TR: 3000, TE: 80).
(CSF) and ventricular volume in patients after aSAH, using
the technique of voxel-based morphometry (VBM) [6].
However, the accuracy and precision of VBM is limited since
its measurements are based on an average brain, which is not            B. Image processing
specific for aSAH patients [7]. Existing routines, which are
based on training data of Magnetic Resonance (MR) brain                  Routine steps
images, were not suited to measure significant volume
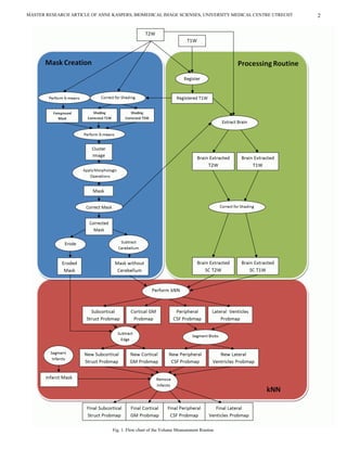
differences in scans of patients after aSAH. This is partly               In figure 1, all routine steps from provided images to
because they were made for MR image data with too low                   resulting probability maps are schematically visualized.
magnetic field strength, and partly because they lacked
MASTER RESEARCH ARTICLE OF ANNE KASPERS, BIOMEDICAL IMAGE SCIENSES, UNIVERSITY MEDICAL CENTRE UTRECHT   2




                                Fig. 1. Flow chart of the Volume Measurement Routine
MASTER RESEARCH ARTICLE OF ANNE KASPERS, BIOMEDICAL IMAGE SCIENSES, UNIVERSITY MEDICAL CENTRE UTRECHT                             3

  First, the T1-weighted image was rigidly registered to the         threshold, were summed to get a basic mask (figure 2D).
T2-weighted image by using Elastix [10].                                To exclude remaining non-brain structures and fill holes, a
  To exclude hyper-intense non-brain structures like skull and       number of morphological operations were performed. An
fatty tissue, a brain mask was created by an automated routine,      erosion with a round, 11 voxels wide kernel separated non-
based on the k-means algorithm [11], which used both the T1-         brain structures from the brain. These structures were removed
and T2-weighted image (figure 2A). The first non-empty slice         by segmenting groups of attaching mask voxels, further
was used 5 times to get more hyper-intense background                mentioned as blobs, and keeping only the largest blob.
information for k-means clustering. A foreground mask was            Dilation with the same kernel as used for erosion restored the
created using k-means clustering with a small sample set,            old borders (figure 2E). A set of 6 dilations with a round, 9
previous to full k-means clustering (figure 2B). Scan                voxels wide kernel filled holes while kept the shape of the
inhomogeneities were corrected by a shading correction               mask edge intact. The mask was brought back within its
algorithm using a multiplicative 4th order correction model on       original borders by 7 erosions with the same kernel (figure
all voxels covered by the foreground mask [12]. In full k-           2F). A maximum of the brain mask with holes and the eroded
means clustering, all shading corrected T1 and T2 intensities        mask restored the old borders while holes remained filled
were taken as samples in a 2D feature space, which only              (figure 2G). At the end of the routine 3 dilations with a 7
contained intensity parameters. The algorithm tried to find 10       voxels wide, round kernel increased the margin to include all
means, which minimized the sum of Euclidean distance of all          CSF below the skull. Since only the cerebral volume was
samples to their nearest mean. Each voxel was classified to the      important for our study, the cerebellum was manually
cluster number of their nearest mean, which resulted in 10           segmented (figure 2H).
brain clusters and 1 background cluster, derived from the               The T2 image and the registered T1 image were multiplied
foreground mask (figure 2C).                                         voxelwise by their corresponding mask including cerebellum
   To select clusters suitable for the brain mask, cluster           and inhomogeneities were corrected [12], resulting in brain
numbers were counted for a fixed selection of approximately          extracted shading corrected images, which were used for kNN
1/3 of the voxels located in the center of the cluster image.        classification (figure 1, processing routine).
The 4 largest clusters and extra clusters, which size exceeded a        As post-processing, small groups of attaching probabilities,




                                                   Fig. 2. k-Means mask routine
MASTER RESEARCH ARTICLE OF ANNE KASPERS, BIOMEDICAL IMAGE SCIENSES, UNIVERSITY MEDICAL CENTRE UTRECHT                                                        4

further mentioned as blobs, were transferred from the lateral                   inclusion of a representative selection of all shading areas in
ventricles to the peripheral CSF probability map; only the                      the training data, which would enlarge the overlap of structure
largest blob was not transferred. Afterwards, a visual check                    samples in feature space. In figure 4, T1 and T2 weighted
was done to move back wrongly transferred blobs.                                intensities of samples from a training data patient with
   To remove as subcortical structures and cortical grey matter                 numerous parenchymal high-signal intensity lesions on T2-
misclassified background outside the brain, the mask was                        weighted MRI are shown before and after inhomogeneity
eroded 2 times with a round, 7 voxels wide, kernel and voxels                   correction. Both the T1 and T2 weighted image added
of subcortical structures and cortical grey matter outside the                  information, which showed the different range of structures on
eroded mask were excluded. Infarcts, drain trajectories,                        the x- and y-axis. After correction, intensities of all structures
meningiomas, etcetera, significantly diminished classification                  were more concentrated and distinctive. Cortical grey matter,
outcome and were manually segmented and removed from the                        peripheral CSF and parenchymal lesion intensities were better
probability maps. In figure 3, an example classification                        separated from each other while there was still overlap
outcome of one participant is shown.                                            between subcortical structures and cortical grey matter, which
                                                                                could be explained by the unclear border in both the T1 and
                                                                                T2 weighted image. The effect of inhomogeneity correction to
 Routine choices                                                                cortical grey matter classification is shown in figure 5 for a
                                                                                participant scan with little and one with significant shading.
  In this study, volume measurements of subcortical                             After correction, cortical grey matter was better classified on
structures, cortical grey matter, peripheral CSF and lateral                    the shading area, which made the segmentation more uniform.
ventricles were performed. Besides these structures, other                        To create a proper brain mask, we designed an automated
structures were included in the masked area, further mentioned                  routine, based on the k-means algorithm [11]. It was extended
as background, which needed to be included in the training                      with cluster selection and a set of morphological operations to
data to prevent misclassification. Assignment of all not                        fill holes, caused by exclusion of small clusters in the brain,
classified voxels as background in the training data would                      while original borders were maintained. Parameters for cluster
incorrectly assign partial volume brain structure voxels to the                 selection were determined by testing values close to the
background. Assignment of only hypo-intense voxels as                           settings which were used in a study by Jongen [13] on our
background would lead to misclassification of hyper-intense                     training data. In contrast to the mask routine used by Jongen,
background to closely located brain structures with similar                     we automated cluster selection by setting a cluster size
intensity. Therefore, we put a manual selection of non-partial                  threshold, which provided good cluster selection for 9 of the
hypo- and hyper-intense background in the training data.                        10 training data images. After cluster selection, a large number
Remaining misclassified skull and fatty tissue classified as                    of small dilations, followed by one more number of small
subcortical structures and cortical grey matter was removed if                  erosions was used instead of a large morphologic closing, to
it was located within 6 voxels of the edge of the brain mask,                   fill large holes without loss of border detail. Holes close to the
under the assumption that only peripheral CSF could be                          border were filled while the original border was kept intact by
located there.                                                                  taking voxelwise the maximum of the unclosed mask and the
  The provided T1 and T2 weighted MR brain images                               closed, eroded mask.
contained a shading artefact, which diminished intensity                          For a selection of participants, results of k-means and the
homogeneity for each brain structure. We applied                                Brain Extraction Tool (BET) were compared [14]. In normal
inhomogeneity correction [12], assuming its effect to the                       cases BET performed similar to k-means, but in cases with
classification could be large since the orientation of the shaded               large infarcts k-means performed better. In k-means we could
area is different for each scan, which makes it hard to handle                  determine the number and selection of clusters to be classified.
by kNN. Preventive removal of shading seemed better than




  Fig. 3. A registered T1 and T2 weighted image and corresponding kNN probability maps of subcortical structures, cortical grey matter, peripheral CSF and
  lateral ventricles.
MASTER RESEARCH ARTICLE OF ANNE KASPERS, BIOMEDICAL IMAGE SCIENSES, UNIVERSITY MEDICAL CENTRE UTRECHT                                                              5




        Fig. 4 A. Scatter plot of voxel intensities of the original T2W image relative to the registered original T1WFFE image of one patient from the
        training data. Five structures are indicated: subcortical structures (SCS), cortical grey matter (CGM), peripheral (per.) CSF, lateral (lat.) ventricles
        and parenchymal (par.) lesions       B. Same for shading corrected intensities.



This allowed us to include large infarcts and exclude hyper-                        C. Training data routine
intense background. BET often considered infarcts as non-
brain structures, which caused large gaps in the mask. Since a                        The training data consisted of non-partial volume
larger part of the patients after aSAH had infarcts (n = 40), we                    segmentations of 10 participant scans (JB). It is a
chose to use k-means instead of BET.                                                representative selection of the dataset (Appendix A),
  All blobs in the lateral ventricles probability map, except the                   composed of scans of patients after aSAH and control
largest were transferred from the lateral ventricles to the                         participants, which varied in modified Rankin Scale [15] and
peripheral CSF probability map, under the assumption that all                       size of the lateral ventricles. The segmentations contained
lateral ventricle voxels attach to each other. However, this                        background and 4 brain structures: subcortical structures,
assumption was not valid in all cases because of the large slice                    cortical grey matter, peripheral CSF and lateral ventricles. For
thickness. Manual adjustment was needed for some posterior                          all training data participants pre-processing was performed
and inferior ventricle horns. Nevertheless, this operation was                      (section C). A fixed, random selection of 40% of the manually
an easy way to get improvement.                                                     segmented structures and background was saved by their brain
   Since we were only interested in volume measurements of                          extracted shading corrected T1 and T2 weighted intensity and
brain structures in the cerebrum, we needed to segment the                          spatial parameters. The kNN algorithm could calculate
cerebellum. However, presence of subcortical structures,                            distances in feature space to obtain structure probabilities of
cortical grey matter and peripheral CSF in both cerebrum and                        partial volume samples.
cerebellum complicated kNN classification and search for
better methods exceeded the project scope, so we segmented
the cerebellum manually. Because the border between
cerebrum and cerebellum was unclear, specific segmentation                          D. Validation routine
rules had to be defined to guaranty consistency.
                                                                                       Right or left hemispheres were selected randomly
                                                                                    throughout the brain from 12 participant scans of whom 6
                                                                                    were from the training data and 6 from other data. Subcortical
                                                                                    structures, cortical grey matter, peripheral CSF and lateral
MASTER RESEARCH ARTICLE OF ANNE KASPERS, BIOMEDICAL IMAGE SCIENSES, UNIVERSITY MEDICAL CENTRE UTRECHT                                                 6




           Fig. 5. Example of an image with a significant shading artefact (top) and a small shading artefact (bottom) with their cortical grey
           matter classifications using SC training data on the SC image (middle) and using uncorrected training data on the uncorrected image
           (right).

ventricles in these slices were manually segmented by 2                        lateral ventricles were merged. The manual fraction for voxel
observers. They could indicate multiple structures per voxel.                     of resp. total brain and total CSF for a single observer are
So, in contrast to the training data, validation data also                     defined as
contained partial volume voxels.
   Since there were multiple structures per voxel, manual
fractions could be computed, as well as for single as combined
observers. Uniform distribution of structures and observer
certainty was assumed for each voxel, since no information
about the distribution was provided. For a single observer, the
manual fraction for voxel and structure is defined as                          and




                                                                                                                                                  .
where              is the binary value for voxel and structure
   of the observer and                 the number of structures
classified in voxel by the observer. In order to enlarge the
                                                                                 For combined observers, the average of the total brain and
range of manual fractions, uncertainty of both observers were
                                                                               total CSF were taken. The manual value of intracranial
combined. For combined observers, the manual fraction is
                                                                               volume is binary for a single observer, since it is 1 for all
equal to the average of both observer manual fractions.
                                                                               structures and 0 for the background, and fractional for
  For calculation of the manual fraction of total brain,
                                                                               combined observers, for which the average of the binary
subcortical structures and cortical grey matter were merged,
                                                                               values of both observers were taken.
and for the manual fraction of total CSF, peripheral CSF and
MASTER RESEARCH ARTICLE OF ANNE KASPERS, BIOMEDICAL IMAGE SCIENSES, UNIVERSITY MEDICAL CENTRE UTRECHT                            7

E. Evaluation
                                                                  where                            is the sum of minima of the
  The agreement of observer segmentations and the automatic       reference and segmentation probabilities, equivalent to the
segmentation, acquired by kNN classification, and the inter-      sum of true positives,                is the sum of reference
observer agreement, were measured by a variant of the Dice        probabilities, equivalent to the sum of true positives and false
similarity index (SI) [16, 17] . The SI formula assumes binary    negatives,                                   is the number of
values for both the reference and the segmentation. It is         voxels minus the maxima of the reference and segmentation
defined as                                                        probabilities, equivalent to the sum of true negatives, and
                                                                                   is the number of voxels minus the sum of
                                                                  reference probabilities, equivalent to the sum of true negatives
                                                                  and false positives.
                                                                    The reference and segmented volume were determined by
                                                                  multiplication of             and           to the volume of 1
                                                                  voxel in milliliters. The difference was examined to detect
                                                                  over- or under-segmentation of the automated structure
where “Ref” denotes the volume of the binary reference,
                                                                  volumes.
“Seg” is the volume of the binary segmentation, “Ref ∩ Seg”
                                                                    Inter-observer and routine fSI and sensitivity scores of
denotes the volume of the intersection of the binary reference
                                                                  subcortical structures, cortical grey matter, peripheral CSF,
and binary segmentation,             is the sum over all voxels
                                                                  lateral ventricles, total brain, total CSF and intracranial
in the binary reference,            is the sum over all voxels,   volume were analyzed. To investigate if inclusion of training
where in the binary reference the intensity value equals 1 and    data in the validation data improved validation scores, fSI
idem for the binary segmentation.                                 scores were compared for a validation set of only training data
   Because we calculated manual fractions for the observer        to a validation set of non training data.
segmentations, and kNN classification provided probabilistic
segmentations, the fractional Similarity Index (fSI) was
measured [18]. It is defined as                                                            III. RESULTS

                                                                    Table I shows the inter-observer validation results for all
                                                                  structures. Apart from peripheral CSF, fSI scores of all
                                                                  structures are good with a score of 0.82 for cortical grey
                                                                  matter and total CSF, 0.95 for lateral ventricles and total brain
                                                                  and even 0.98 for intracranial volume. Contrary to their high
where          is the manual fraction, computed for single        fSI score, sensitivity of cortical grey matter is moderate with a
observers (formula 1) or combined observers (formula 2).          score of 0.77.
Notice that in case probabilistic values are substituted for        Table II shows the routine validation results for all
binary values, the fSI formula is equal to the SI formula. The    structures. Intracranial volume, total brain and lateral
agreement of the probabilistic manual segmentations with the      ventricles scored well with fSI scores of resp. 0.98, 0.93, 0.92
automatic segmentation and the inter-observer agreement were      and similar sensitivity scores. Subcortical structures scored
measured with the fSI.                                            less with a fSI score of 0.83 and a sensitivity score of 0.88.
  Besides the fSI, also the sensitivity and specificity were      Total CSF, cortical grey matter and peripheral CSF scored
measured, which are more common quality indicators and            moderately with fSI scores of resp. 0.77, 0.76 and 0.71.
therefore makes the validation outcome comparable to other
studies. They are defined as




and
MASTER RESEARCH ARTICLE OF ANNE KASPERS, BIOMEDICAL IMAGE SCIENSES, UNIVERSITY MEDICAL CENTRE UTRECHT                                             8

                                 TABLE I                                                             TABLE II
                   INTER-OBSERVER VALIDATION RESULTS                                       ROUTINE VALIDATION RESULTS

         Tissue type             Sensitivity   Specificity   fSI            Tissue type               Sensitivity        Specificity        fSI

    Subcortical structures          0.89          0.99       0.87      Subcortical structures             0.88              0.98           0.83
     Cortical grey matter           0.77          0.99       0.82       Cortical grey matter              0.70              0.98           0.76
       Peripheral CSF               0.87          0.99       0.77         Peripheral CSF                  0.74              0.99           0.71
      Lateral Ventricles            0.95          1.00       0.95        Lateral Ventricles               0.92              1.00           0.92
         Total Brain                0.93          1.00       0.95           Total Brain                   0.92              0.99           0.93
         Total CSF                  0.90          0.99       0.82            Total CSF                    0.80              0.99           0.77
         Intracranial               0.98          1.00       0.98           Intracranial                  0.98              0.99           0.98




                             IV. DISCUSSION                         segmentation was not feasible, since parenchymal high-signal
                                                                    intensity lesions and lateral ventricles were both hyper-intense
  In this paper we proposed a kNN based routine to segment          on T2-weighted MRI and closely located to each other, and
subcortical structures, subcortical grey matter, peripheral CSF     occur on different locations and in different amounts.
and lateral ventricles on 3T T1 and T2 MR brain images of           Therefore, they were combined with subcortical structures to
patients after aSAH. To measure subtle differences in brain         which they belong anatomically.
volumes, high accuracy and precision were required.
Therefore, we based our routine on the kNN algorithm, which
is an accurate and precise method, and used accurate training       B. Validation issues
data of an expert and automated most routine steps for optimal
precision. The fSI scores of intracranial volume, total brain         In order to fully exploit the observer segmentations, they
and lateral ventricles were good, while subcortical structures,     were combined into manual fractions, which take partial
total CSF, cortical grey matter and peripheral CSF scores were      volume into account. Both observers got equal share, even if
lower.                                                              one observer did not assign any structure. Information about
                                                                    the distribution of multiple structures in a voxel was not
                                                                    indicated by the observers, so we considered equal importance
                                                                    of all structures. For example, three structures in a voxel all
A. Classification issues
                                                                    got a probability of 1/3, in case of one observer. In reality, one
                                                                    of the three structures could be dominant and should have a
  The low scores of cortical grey matter, peripheral and total
                                                                    higher probability. For all partial volume voxels where
CSF are partially explained by the slice thickness (4 mm),
                                                                    structures were not equally distributed, manual fractions
which exceeded the thickness of cortical grey matter (2-4 mm)
                                                                    deviate, which caused lower classification scores. However,
and peripheral CSF (± 2 mm) [19], which made it largely
consist of partial volume. Subcortical structures and especially
cortical grey matter both have a lower fSI score than total
brain. This is partly explained by the large overlapping area
between subcortical structures and cortical grey matter, where
partial volume correction caused rounding errors, and partly
by the perivascular spaces, which were misclassified as
cortical grey matter (figure 6).
  Several studies showed that fluid attenuation inversion
recovery (FLAIR) images were more suitable for classification
of parenchymal high-signal intensity lesions on T2-weighted
MRI since it showed them hyper-intense and ventricles hypo-
intense [20]–[23]. In a study by Anbeek, its optimal SI score
decreased from 0.81 to 0.63 when FLAIR images were
excluded from training data, which consisted of inverse
recovery (IR), proton-density (PD), T1 and T2 weighted               Fig. 6. Example of perivascular spaces misclassified as cortical grey matter.
images [24]. Because we did not have FLAIR images, good
MASTER RESEARCH ARTICLE OF ANNE KASPERS, BIOMEDICAL IMAGE SCIENSES, UNIVERSITY MEDICAL CENTRE UTRECHT                             9

we assumed that in a voxel, dominant structures will always         strongly on the composition of the training data, in which
be noticed by both observers and inferior structures could be       cerebral abnormalities were included. Samples of the training
missed by one observer, which will compensate for some of           data were consistently used by kNN for precise classification.
the deviation.                                                      Because kNN effectively measured spatial and intensity
  Manual fractions could only take a limited number of values,      distances in feature space, only a small training set of non-
while kNN output had a wide range. Hence there was always           partial voxels was enough to deal with partial volume. The k-
an error margin added, which decreased our fSI scores. We           means algorithm, which was used for brain mask creation, is
chose not to threshold kNN output to the range of manual            also simple and provides precise cluster images, under
fractions because it would change results for validation            assumption that sufficient samples were taken. With the use of
reasons, while the unadjusted results were used for volume          our defined set of morphological operations, cluster images
measurement.                                                        could be transformed into closed masks, which kept original
  Using fSI instead of SI is an improvement because it could        borders unchanged. Hence, the core of our routine is clear and
deal better with partial volume. Probabilistic outcome of our       simple so we could focus on application specific processing
kNN routine did not have to be rounded and information of           for improvement of kNN results. Apart from cerebellum
multiple structures of both observers could be utilized             segmentation, all steps in our routine were automated.
effectively. However, fSI scores were not used in other studies     Selection of appropriate training data may require lots of
so far and could therefore not be compared. Measurement of          expensive man hours, although a study by Vrooman showed
the SI and fSI between observers was possible, since their          that automatic training with kNN is possible and routine steps
segmentations are binary and could be transformed to                need only little adaption for general use [25]. Hence, its
fractions. The relation of fSI to SI scores could therefore be      application is feasible and additions and changes could be
examined. Generally, the fSI scores were lower than SI scores,      tested without much human intervention.
especially for structures with lots of partial volume, like
peripheral CSF and total CSF, because the SI formula did not
correct for partial volume. Usually a SI of 0.80 or higher is       D. Strengths and limitations
considered a good segmentation and given that fSI is probably
stricter than SI, we considered the same for fSI. Compared to          The strength of the present study is the usage of non-partial
the optimal SI values of the kNN based routine used by              volume samples in the training data for kNN classification.
Anbeek, which were based on PD, T1 and T2 weighted scans,           Accuracy of brain volume was evaluated using small,
the present routine scored similar and even higher for lateral      representative manual segmentations, which contained partial
ventricles. This is true while fSI is stricter and PD weighted      volume information, while other brain volume measurement
images were not included [24]. The high fSI score for lateral       studies use binary manual segmentations. Precision of brain
ventricles could be explained by the larger ventricle volume of     volume could be evaluated because data was selected from a
patients after aSAH. Larger ventricles consist mostly of non-       significant number of scans with variety of cerebral
partial voxels, which could better be classified than partial       abnormalities. For optimal precision, a standardized scanning
volume voxels. An even lower optimal SI for cortical grey           protocol was used for acquiring images of the data set.
matter, compared to our fSI score, indicated that our routine       Automated routine steps ensured consistency whereas manual
did not fail but performed well using the kNN algorithm and         steps were consequently performed, like cerebellum
the provided imagery.                                               segmentation.
  Validation scores of the single observers versus the                 A limitation of the present routine is that many cerebral
automatic routine were approximately similar as the combined        abnormalities, like infarcts and perivascular spaces, could not
observers versus the automatic routine. Adding extra                be processed automatically. However, we had accurate manual
information of uncertainty did not improve the scores. Leaving      segmentations of those cerebral abnormalities to our disposal,
training data out of the validation data did not change the         so this limitation did not hinder accurate brain volume
scores significantly, which indicated good classification           measurements. The small number of observers limited the
quality for new participant scans.                                  evaluation because only 6 different values could be assigned
                                                                    to the manual fractions, while kNN probabilities could have
                                                                    100 different values, but it is still better than using binary
C. Application                                                      manual values.

   Present routine is based on the kNN algorithm, which can
deliver precise and accurate results, while it is also simple and
fast. Its quality depends apart from the quality of the images,
MASTER RESEARCH ARTICLE OF ANNE KASPERS, BIOMEDICAL IMAGE SCIENSES, UNIVERSITY MEDICAL CENTRE UTRECHT                                               10

                            V. CONCLUSION                                          A.2 Cross-sectional routine

    In this paper, we proposed an automated routine for brain                        For all participants in the SAH database, pre-processing was
 volume measurements on MR brain images from patients after                        performed as mentioned. In two cases, only 3 clusters were
 aSAH. We extended kNN classification with processing steps,                       taken in k-means and in 5 cases an extra cluster was added
 which we described and evaluated. Lateral ventricles, total                       when a good cluster image initially did not result in a good
 brain and intracranial volume, have good validation scores                        mask. For some masks, eyes were removed, moderate
 while structures with more partial volume scored worse. It                        imperfections were adjusted or k-means was performed with
 could be explained by validation limitations, since visual                        fewer clusters because of movement artifacts, infarcts,
 inspection showed good performance for structures with much                       bleedings or without clear reason.
 partial volume, like peripheral CSF.                                                Post-processing on kNN probability maps were performed,
                                                                                   where in 18 cases, one or two ventricle horns, which voxels
                                                                                   did not attach to the lateral ventricles voxels, had to be
                        VI. FUTURE PROSPECTS                                       manually moved back from peripheral CSF to lateral
                                                                                   ventricles.
    Most cerebral abnormalities present in patients after aSAH                       Automated segmented volumes of all structures were
 were manually segmented, but could be automated after more                        calculated by multiplication of the size of one voxel in
 study or under other conditions. For accurate automatic                           milliliters to the sum of all probabilities. For the validation
 cerebellum segmentation, sagittal images may be needed,                           data, the difference between the automated and manual
 since they show the border between cerebrum and cerebellum                        volume and the average volume for all validation participants
 clearer. Validation scores of structures with much partial                        were calculated.
 volume should increase with the number of observers, because                        The total volumes of structures were calculated by
 it makes the manual fraction more accurate. These                                 multiplication of the sum of their probabilities to the voxel
 assumptions need to be addressed in further studies.                              volume in milliliters.
                                                                                      The results of the probabilistic classification of all
                                                                                   structures were visually checked for all participants, and
                                                                                   incorrectly classified images were excluded. Also total brain
                               APPENDIX A
                                                                                   and total CSF volume were calculated. The mean and standard
                                                                                   deviation of the total brain, total CSF, subcortical structures,
 A.1 Data                                                                          cortical grey matter, peripheral CSF, and lateral ventricular
                                                                                   volume were measured for patients after aSAH and control
    For cross-sectional volume measurements, 39 patients after                     participants.
 aSAH and 30 control participants from the COMET study
 were selected. Inclusion criteria were mentioned in chapter
 Materials and Methods, section Data. Additionally, control
                                                                                   A.3 Cross-sectional volume measurements
 participants with symptomatic ischemia were excluded. One
 control participant had a large infarct because of a
 neurotrauma and 3 control participants had clinically manifest                      Table A.I shows the mean and standard deviation of
 infarcts.                                                                         automated volume measurements for control participants and
                                                                                   patients after aSAH. As expected, patients after aSAH had
                                                                                   larger lateral ventricles and infarcts than control participants.



                                                                             TABLE A.I
                       MEAN VOLUMES AND STANDARD DEVIATION OF VOLUMES IN PATIENTS WITH SAH AND CONTROL PARTICIPANTS
                                Peripheral CSF          Lateral ventricles         Total brain      Total CSF     Intracranial          Infarct1
Control participants
                             232 ± 52.5              26.6 ± 10.6                 978 ± 80.8       259 ± 57.4    1235 ± 125       1.10 [0.67, 1.53]
   Volume (ml)
Patients with SAH
                             200 ± 40.4              48.0 ± 25.4                 956 ± 112        248 ± 39.4    1194 ± 134       5.92 [1.49, 20.8]
   Volume (ml)
Data are unadjusted mean brain volumes ± SD or 1 median infarct volumes and interquartile range
MASTER RESEARCH ARTICLE OF ANNE KASPERS, BIOMEDICAL IMAGE SCIENSES, UNIVERSITY MEDICAL CENTRE UTRECHT                                                        11

                         ACKNOWLEDGMENT                                         13. Jongen C, van der Grond J, Kappelle LJ, Biessels GJ, Viergever MA,
                                                                                    Pluim JP (2007) Automated measurement of brain and white matter
                                                                                    lesion volume in type 2 diabetes mellitus. Diabetologia 50:1509-1516

  My special thanks go to Jeroen de Bresser for his pleasant                    14. Smith SM (2002) Fast robust automated brain extraction. Human Brain
supervision and for his approachableness during the project, to                     Mapping 3:
Koen Vincken and Hugo Kuijf for their suggestions during the
                                                                                15. van Swieten JC, Koudstaal PJ, Visser MC, Schouten HJ, van GJ (1988)
meetings, to Nelly Anbeek for her suggestions between                               Interobserver agreement for the assessment of handicap in stroke
meetings and to Bart Waalewijn and Ekke Kaspers for                                 patients. Stroke 19:604-607
reviewing my article.
                                                                                16. Zijdenbos AP, Want BM, Margolin RA, Palmer AC (1994)
                                                                                    Morphometric analysis of white matter lesions in MR images: method
                                                                                    and validation. IEEE Trans Med Imaging 4:716-724

                              REFERENCES                                        17. Dice LR (1945) Measures of the Amount of Ecologic Association
                                                                                    Between Species. Ecology 26:297-302

1.   van Gijn J, Rinkel GJE (2001) Subarachnoid haemorrhage: diagnosis,         18. Crum WR, Camara O, Hill DL (2006) Generalized overlap measures for
     causes and management. Brain 124:249-278                                       evaluation and validation in medical image analysis. IEEE Trans Med
                                                                                    Imaging 25:1451-1461
2.   Linn FH, Rinkel GJ, Algra A, van GJ (1996) Incidence of subarachnoid
     hemorrhage: role of region, year, and rate of computed tomography: a       19. Kandel ER, Schwartz JH, Jessell TM (2000) Principles of Neural
     meta-analysis. Stroke                                                          Science Fourth Edition. McGraw-Hill Medical,

3.   Broderick JP, Brott TG, Duldner JE, Tomsick T, Leach A (1994) Initial      20. Admiraal-Behloul F, van den Heuvel DM, Olofsen H, van Osch MJ, van
     and recurrent bleeding are the major causes of death following                 der GJ, van Buchem MA, Reiber JH (2005) Fully automatic
     subarachnoid hemorrhage. Stroke; a journal of cerebral circulation             segmentation of white matter hyperintensities in MR images of the
                                                                                    elderly. Neuroimage 3:607-617
4.   Hackett ML, Anderson CS (2000) Health outcomes 1 year after
     subarachnoid hemorrhage: An international population-based study. The      21. Anbeek P, Vincken KL, van Osch MJ, Bisschops RH, van der GJ (2004)
     Australian Cooperative Research on Subarachnoid Hemorrhage Study               Probabilistic segmentation of white matter lesions in MR imaging.
     Group. Neurology                                                               Neuroimage

5.   Bendel P, Koivisto T, Niskanen E, Kononen M, Aikia M, Hanninen T,          22. Murray AD, Staff RT, Shenkin SD, Deary IJ, Starr JM, Whalley LJ
     Koskenkorva P, Vanninen R (2009) Brain atrophy and                             (2005) Brain white matter hyperintensities: relative importance of
     neuropsychological outcome after treatment of ruptured anterior cerebral       vascular risk factors in nondemented elderly people. Radiology 1:251-
     artery aneurysms: a voxel-based morphometric study. Neuroradiology             257
     51:711-722
                                                                                23. Wen W, Sachdev PS, Li JJ, Chen X, Anstey KJ (2009) White matter
6.   Bendel P, Koivisto T, Aikia M, Niskanen E, Kononen M, Hanninen T,              hyperintensities in the forties: their prevalence and topography in an
     Vanninen R (2009) Atrophic enlargement of CSF volume after                     epidemiological sample aged 44-48. Human Brain Mapping 4:1155-
     subarachnoid hemorrhage: correlation with neuropsychological                   1167
     outcome. American Journal of Neurology 31:370-376
                                                                                24. Anbeek P, Vincken KL, van Bochove GS, van Osch MJ, van der GJ
7.   de Bresser J, Portegies MP, Leemans A, Biessels GJ, Kappelle LJ,               (2005) Probabilistic segmentation of brain tissue in MR imaging.
     Viergever MA (2010) A comparison of MR based segmentation                      Neuroimage 4:795-804
     methods for measuring brain atrophy progression. Neuroimage 2:760-
     768                                                                        25. Vrooman HA, Cocosco CA, van der Lijn F, Stokking R, Ikram MA,
                                                                                    Vernooij MW, Breteler MM, Niessen WJ (2007) Multi-spectral brain
8.   Cover T, Hart P (1967) Nearest neighbor pattern classification. {IEEE}         tissue segmentation using automatically trained k-Nearest-Neighbor
     Transactions on Information Theory 13:21-27                                    classification. Neuroimage 1:71-81

9.   Schaafsma JD, Velthuis BK, Majoie CB, van den Berg R, Brouwer PA,
     Barkhof F, Eshghi O, de Kort GA, Lo RT, Witkamp TD, Sprengers ME,
     van Walderveen MA, Bot JC, Sanchez E, Vandertop WP, van Gijn J,
     Buskens E, van der Graaf Y, Rinkel GJ (2010) Intracranial aneurysms
     treated with coil placement: test characteristics of follow-up MR
     angiography--multicenter study. Radiology 1:209-218

10. Klein S, Staring M, Murphy K, Viergever MA, Pluim JP (2009) elastix:
    a toolbox for intensity-based medical image registration. IEEE Trans
    Med Imaging

11. MacQueen J (1965) Some methods for classification and analysis of
    multivariate observations.

12. Likar B, Viergever MA, Pernus F (2001) Retrospective correction of
    MR intensity inhomogeneity by information minimization. IEEE Trans
    Med Imaging 20:1398-1410

Master research article

  • 1.
    MASTER RESEARCH ARTICLEOF ANNE KASPERS, BIOMEDICAL IMAGE SCIENSES, UNIVERSITY MEDICAL CENTRE UTRECHT 1 Automated Measurement of Brain Volume in Patients after Aneurysmal Subarachnoid Hemorrhage Anne Kaspers, Biomedical Image Sciences, University Medical Centre Utrecht Abstract—Accurate and precise brain segmentations of cerebral abnormalities present in patients after aSAH, like Magnetic Resonance (MR) brain images from patients after enlarged ventricles. k-Nearest Neighbor-based probabilistic aneurysmal subarachnoid hemorrhage (aSAH) are hard to segmentation (kNN) [8] is a supervised pattern recognition acquire by an automated routine due to presence of various cerebral abnormalities, like enlarged ventricles. Available method which can perform precise and accurate brain volume routines neither dealt with theses abnormalities nor were suited measurement [7], for which training data can be obtained from for MR images with high magnetic field strength or used different high resolution MR brain scans containing variety of techniques with limited accuracy and precision. In order to perform accurate and precise brain volume measurements for 3 cerebral abnormalities. T aSAH MR images, we created a new routine in which we tried In this study we aimed therefore to design a new, automatic to deal with these cerebral abnormalities. Measurements of routine for quantification of cerebral structure volumes in intracranial volume, total brain, lateral ventricles and peripheral patients after aSAH, based on kNN using manually segmented cerebrospinal fluid were performed on T1 and T2 weighted MR images of 39 patients and 25 control participants using k-Nearest MR image training data. Neighbor (kNN) classification. Evaluation showed a fractional Similarity Index (fSI) of 0.98, 0.93 and 0.92 for respectively intra- cranial volume, total brain and lateral ventricles, which are equally good as the inter-observer results. II. MATERIALS AND METHODS A. Data Index Terms—Aneurysmal Subarachnoid Hemorrhage; k- Nearest Neighbor classification; Magnetic Resonance imaging; Segmentation For training 10 and for validation 12 scans of patients after aSAH and of age- and sex-matched control participants were included, which were obtained between 2005 and 2007. I. INTRODUCTION Patients who were screened on aneurysmata were included as control participants. A NEURYSMAL SUBARACHNOID HEMORRHA- Patients were excluded if they had additional aneurysms GE (aSAH) is a type of stroke, caused by a ruptured treated with neurosurgical clips that either contained intracranial aneurysm [1]. The annual incidence of a ferromagnetic material or were located less than 20 mm from non-traumatic aSAH varies from 6 - 8 cases per 100,000 the coiled aneurysm, had a cardiac pacemaker, were person-years [2]. Almost half died within thirty days [3] while claustrophobic or younger than 18 years [9]. almost half of the survivors suffered from significant cognitive MRI scans were acquired on a 3T Philips magnetic and neurological or cognitive deficits after a year [4]. It is resonance imaging system using a standardized protocol (24 assumed that the size of neuropsychological deficits, contiguous slices, voxel size: 0.45 × 0.45 × 4.0 mm) and commonly detected after treatment of ruptured intracranial consisted of an axial T1-weighted (repetition time in ms [TR]: aneurysms is associated with the loss of cerebral volume [5]. 500, echo time in ms [TE]: 10) and T2-weighted sequence Study by Bendel showed enlargement of cerebrospinal fluid (TR: 3000, TE: 80). (CSF) and ventricular volume in patients after aSAH, using the technique of voxel-based morphometry (VBM) [6]. However, the accuracy and precision of VBM is limited since its measurements are based on an average brain, which is not B. Image processing specific for aSAH patients [7]. Existing routines, which are based on training data of Magnetic Resonance (MR) brain Routine steps images, were not suited to measure significant volume differences in scans of patients after aSAH. This is partly In figure 1, all routine steps from provided images to because they were made for MR image data with too low resulting probability maps are schematically visualized. magnetic field strength, and partly because they lacked
  • 2.
    MASTER RESEARCH ARTICLEOF ANNE KASPERS, BIOMEDICAL IMAGE SCIENSES, UNIVERSITY MEDICAL CENTRE UTRECHT 2 Fig. 1. Flow chart of the Volume Measurement Routine
  • 3.
    MASTER RESEARCH ARTICLEOF ANNE KASPERS, BIOMEDICAL IMAGE SCIENSES, UNIVERSITY MEDICAL CENTRE UTRECHT 3 First, the T1-weighted image was rigidly registered to the threshold, were summed to get a basic mask (figure 2D). T2-weighted image by using Elastix [10]. To exclude remaining non-brain structures and fill holes, a To exclude hyper-intense non-brain structures like skull and number of morphological operations were performed. An fatty tissue, a brain mask was created by an automated routine, erosion with a round, 11 voxels wide kernel separated non- based on the k-means algorithm [11], which used both the T1- brain structures from the brain. These structures were removed and T2-weighted image (figure 2A). The first non-empty slice by segmenting groups of attaching mask voxels, further was used 5 times to get more hyper-intense background mentioned as blobs, and keeping only the largest blob. information for k-means clustering. A foreground mask was Dilation with the same kernel as used for erosion restored the created using k-means clustering with a small sample set, old borders (figure 2E). A set of 6 dilations with a round, 9 previous to full k-means clustering (figure 2B). Scan voxels wide kernel filled holes while kept the shape of the inhomogeneities were corrected by a shading correction mask edge intact. The mask was brought back within its algorithm using a multiplicative 4th order correction model on original borders by 7 erosions with the same kernel (figure all voxels covered by the foreground mask [12]. In full k- 2F). A maximum of the brain mask with holes and the eroded means clustering, all shading corrected T1 and T2 intensities mask restored the old borders while holes remained filled were taken as samples in a 2D feature space, which only (figure 2G). At the end of the routine 3 dilations with a 7 contained intensity parameters. The algorithm tried to find 10 voxels wide, round kernel increased the margin to include all means, which minimized the sum of Euclidean distance of all CSF below the skull. Since only the cerebral volume was samples to their nearest mean. Each voxel was classified to the important for our study, the cerebellum was manually cluster number of their nearest mean, which resulted in 10 segmented (figure 2H). brain clusters and 1 background cluster, derived from the The T2 image and the registered T1 image were multiplied foreground mask (figure 2C). voxelwise by their corresponding mask including cerebellum To select clusters suitable for the brain mask, cluster and inhomogeneities were corrected [12], resulting in brain numbers were counted for a fixed selection of approximately extracted shading corrected images, which were used for kNN 1/3 of the voxels located in the center of the cluster image. classification (figure 1, processing routine). The 4 largest clusters and extra clusters, which size exceeded a As post-processing, small groups of attaching probabilities, Fig. 2. k-Means mask routine
  • 4.
    MASTER RESEARCH ARTICLEOF ANNE KASPERS, BIOMEDICAL IMAGE SCIENSES, UNIVERSITY MEDICAL CENTRE UTRECHT 4 further mentioned as blobs, were transferred from the lateral inclusion of a representative selection of all shading areas in ventricles to the peripheral CSF probability map; only the the training data, which would enlarge the overlap of structure largest blob was not transferred. Afterwards, a visual check samples in feature space. In figure 4, T1 and T2 weighted was done to move back wrongly transferred blobs. intensities of samples from a training data patient with To remove as subcortical structures and cortical grey matter numerous parenchymal high-signal intensity lesions on T2- misclassified background outside the brain, the mask was weighted MRI are shown before and after inhomogeneity eroded 2 times with a round, 7 voxels wide, kernel and voxels correction. Both the T1 and T2 weighted image added of subcortical structures and cortical grey matter outside the information, which showed the different range of structures on eroded mask were excluded. Infarcts, drain trajectories, the x- and y-axis. After correction, intensities of all structures meningiomas, etcetera, significantly diminished classification were more concentrated and distinctive. Cortical grey matter, outcome and were manually segmented and removed from the peripheral CSF and parenchymal lesion intensities were better probability maps. In figure 3, an example classification separated from each other while there was still overlap outcome of one participant is shown. between subcortical structures and cortical grey matter, which could be explained by the unclear border in both the T1 and T2 weighted image. The effect of inhomogeneity correction to Routine choices cortical grey matter classification is shown in figure 5 for a participant scan with little and one with significant shading. In this study, volume measurements of subcortical After correction, cortical grey matter was better classified on structures, cortical grey matter, peripheral CSF and lateral the shading area, which made the segmentation more uniform. ventricles were performed. Besides these structures, other To create a proper brain mask, we designed an automated structures were included in the masked area, further mentioned routine, based on the k-means algorithm [11]. It was extended as background, which needed to be included in the training with cluster selection and a set of morphological operations to data to prevent misclassification. Assignment of all not fill holes, caused by exclusion of small clusters in the brain, classified voxels as background in the training data would while original borders were maintained. Parameters for cluster incorrectly assign partial volume brain structure voxels to the selection were determined by testing values close to the background. Assignment of only hypo-intense voxels as settings which were used in a study by Jongen [13] on our background would lead to misclassification of hyper-intense training data. In contrast to the mask routine used by Jongen, background to closely located brain structures with similar we automated cluster selection by setting a cluster size intensity. Therefore, we put a manual selection of non-partial threshold, which provided good cluster selection for 9 of the hypo- and hyper-intense background in the training data. 10 training data images. After cluster selection, a large number Remaining misclassified skull and fatty tissue classified as of small dilations, followed by one more number of small subcortical structures and cortical grey matter was removed if erosions was used instead of a large morphologic closing, to it was located within 6 voxels of the edge of the brain mask, fill large holes without loss of border detail. Holes close to the under the assumption that only peripheral CSF could be border were filled while the original border was kept intact by located there. taking voxelwise the maximum of the unclosed mask and the The provided T1 and T2 weighted MR brain images closed, eroded mask. contained a shading artefact, which diminished intensity For a selection of participants, results of k-means and the homogeneity for each brain structure. We applied Brain Extraction Tool (BET) were compared [14]. In normal inhomogeneity correction [12], assuming its effect to the cases BET performed similar to k-means, but in cases with classification could be large since the orientation of the shaded large infarcts k-means performed better. In k-means we could area is different for each scan, which makes it hard to handle determine the number and selection of clusters to be classified. by kNN. Preventive removal of shading seemed better than Fig. 3. A registered T1 and T2 weighted image and corresponding kNN probability maps of subcortical structures, cortical grey matter, peripheral CSF and lateral ventricles.
  • 5.
    MASTER RESEARCH ARTICLEOF ANNE KASPERS, BIOMEDICAL IMAGE SCIENSES, UNIVERSITY MEDICAL CENTRE UTRECHT 5 Fig. 4 A. Scatter plot of voxel intensities of the original T2W image relative to the registered original T1WFFE image of one patient from the training data. Five structures are indicated: subcortical structures (SCS), cortical grey matter (CGM), peripheral (per.) CSF, lateral (lat.) ventricles and parenchymal (par.) lesions B. Same for shading corrected intensities. This allowed us to include large infarcts and exclude hyper- C. Training data routine intense background. BET often considered infarcts as non- brain structures, which caused large gaps in the mask. Since a The training data consisted of non-partial volume larger part of the patients after aSAH had infarcts (n = 40), we segmentations of 10 participant scans (JB). It is a chose to use k-means instead of BET. representative selection of the dataset (Appendix A), All blobs in the lateral ventricles probability map, except the composed of scans of patients after aSAH and control largest were transferred from the lateral ventricles to the participants, which varied in modified Rankin Scale [15] and peripheral CSF probability map, under the assumption that all size of the lateral ventricles. The segmentations contained lateral ventricle voxels attach to each other. However, this background and 4 brain structures: subcortical structures, assumption was not valid in all cases because of the large slice cortical grey matter, peripheral CSF and lateral ventricles. For thickness. Manual adjustment was needed for some posterior all training data participants pre-processing was performed and inferior ventricle horns. Nevertheless, this operation was (section C). A fixed, random selection of 40% of the manually an easy way to get improvement. segmented structures and background was saved by their brain Since we were only interested in volume measurements of extracted shading corrected T1 and T2 weighted intensity and brain structures in the cerebrum, we needed to segment the spatial parameters. The kNN algorithm could calculate cerebellum. However, presence of subcortical structures, distances in feature space to obtain structure probabilities of cortical grey matter and peripheral CSF in both cerebrum and partial volume samples. cerebellum complicated kNN classification and search for better methods exceeded the project scope, so we segmented the cerebellum manually. Because the border between cerebrum and cerebellum was unclear, specific segmentation D. Validation routine rules had to be defined to guaranty consistency. Right or left hemispheres were selected randomly throughout the brain from 12 participant scans of whom 6 were from the training data and 6 from other data. Subcortical structures, cortical grey matter, peripheral CSF and lateral
  • 6.
    MASTER RESEARCH ARTICLEOF ANNE KASPERS, BIOMEDICAL IMAGE SCIENSES, UNIVERSITY MEDICAL CENTRE UTRECHT 6 Fig. 5. Example of an image with a significant shading artefact (top) and a small shading artefact (bottom) with their cortical grey matter classifications using SC training data on the SC image (middle) and using uncorrected training data on the uncorrected image (right). ventricles in these slices were manually segmented by 2 lateral ventricles were merged. The manual fraction for voxel observers. They could indicate multiple structures per voxel. of resp. total brain and total CSF for a single observer are So, in contrast to the training data, validation data also defined as contained partial volume voxels. Since there were multiple structures per voxel, manual fractions could be computed, as well as for single as combined observers. Uniform distribution of structures and observer certainty was assumed for each voxel, since no information about the distribution was provided. For a single observer, the manual fraction for voxel and structure is defined as and . where is the binary value for voxel and structure of the observer and the number of structures classified in voxel by the observer. In order to enlarge the For combined observers, the average of the total brain and range of manual fractions, uncertainty of both observers were total CSF were taken. The manual value of intracranial combined. For combined observers, the manual fraction is volume is binary for a single observer, since it is 1 for all equal to the average of both observer manual fractions. structures and 0 for the background, and fractional for For calculation of the manual fraction of total brain, combined observers, for which the average of the binary subcortical structures and cortical grey matter were merged, values of both observers were taken. and for the manual fraction of total CSF, peripheral CSF and
  • 7.
    MASTER RESEARCH ARTICLEOF ANNE KASPERS, BIOMEDICAL IMAGE SCIENSES, UNIVERSITY MEDICAL CENTRE UTRECHT 7 E. Evaluation where is the sum of minima of the The agreement of observer segmentations and the automatic reference and segmentation probabilities, equivalent to the segmentation, acquired by kNN classification, and the inter- sum of true positives, is the sum of reference observer agreement, were measured by a variant of the Dice probabilities, equivalent to the sum of true positives and false similarity index (SI) [16, 17] . The SI formula assumes binary negatives, is the number of values for both the reference and the segmentation. It is voxels minus the maxima of the reference and segmentation defined as probabilities, equivalent to the sum of true negatives, and is the number of voxels minus the sum of reference probabilities, equivalent to the sum of true negatives and false positives. The reference and segmented volume were determined by multiplication of and to the volume of 1 voxel in milliliters. The difference was examined to detect over- or under-segmentation of the automated structure where “Ref” denotes the volume of the binary reference, volumes. “Seg” is the volume of the binary segmentation, “Ref ∩ Seg” Inter-observer and routine fSI and sensitivity scores of denotes the volume of the intersection of the binary reference subcortical structures, cortical grey matter, peripheral CSF, and binary segmentation, is the sum over all voxels lateral ventricles, total brain, total CSF and intracranial in the binary reference, is the sum over all voxels, volume were analyzed. To investigate if inclusion of training where in the binary reference the intensity value equals 1 and data in the validation data improved validation scores, fSI idem for the binary segmentation. scores were compared for a validation set of only training data Because we calculated manual fractions for the observer to a validation set of non training data. segmentations, and kNN classification provided probabilistic segmentations, the fractional Similarity Index (fSI) was measured [18]. It is defined as III. RESULTS Table I shows the inter-observer validation results for all structures. Apart from peripheral CSF, fSI scores of all structures are good with a score of 0.82 for cortical grey matter and total CSF, 0.95 for lateral ventricles and total brain and even 0.98 for intracranial volume. Contrary to their high where is the manual fraction, computed for single fSI score, sensitivity of cortical grey matter is moderate with a observers (formula 1) or combined observers (formula 2). score of 0.77. Notice that in case probabilistic values are substituted for Table II shows the routine validation results for all binary values, the fSI formula is equal to the SI formula. The structures. Intracranial volume, total brain and lateral agreement of the probabilistic manual segmentations with the ventricles scored well with fSI scores of resp. 0.98, 0.93, 0.92 automatic segmentation and the inter-observer agreement were and similar sensitivity scores. Subcortical structures scored measured with the fSI. less with a fSI score of 0.83 and a sensitivity score of 0.88. Besides the fSI, also the sensitivity and specificity were Total CSF, cortical grey matter and peripheral CSF scored measured, which are more common quality indicators and moderately with fSI scores of resp. 0.77, 0.76 and 0.71. therefore makes the validation outcome comparable to other studies. They are defined as and
  • 8.
    MASTER RESEARCH ARTICLEOF ANNE KASPERS, BIOMEDICAL IMAGE SCIENSES, UNIVERSITY MEDICAL CENTRE UTRECHT 8 TABLE I TABLE II INTER-OBSERVER VALIDATION RESULTS ROUTINE VALIDATION RESULTS Tissue type Sensitivity Specificity fSI Tissue type Sensitivity Specificity fSI Subcortical structures 0.89 0.99 0.87 Subcortical structures 0.88 0.98 0.83 Cortical grey matter 0.77 0.99 0.82 Cortical grey matter 0.70 0.98 0.76 Peripheral CSF 0.87 0.99 0.77 Peripheral CSF 0.74 0.99 0.71 Lateral Ventricles 0.95 1.00 0.95 Lateral Ventricles 0.92 1.00 0.92 Total Brain 0.93 1.00 0.95 Total Brain 0.92 0.99 0.93 Total CSF 0.90 0.99 0.82 Total CSF 0.80 0.99 0.77 Intracranial 0.98 1.00 0.98 Intracranial 0.98 0.99 0.98 IV. DISCUSSION segmentation was not feasible, since parenchymal high-signal intensity lesions and lateral ventricles were both hyper-intense In this paper we proposed a kNN based routine to segment on T2-weighted MRI and closely located to each other, and subcortical structures, subcortical grey matter, peripheral CSF occur on different locations and in different amounts. and lateral ventricles on 3T T1 and T2 MR brain images of Therefore, they were combined with subcortical structures to patients after aSAH. To measure subtle differences in brain which they belong anatomically. volumes, high accuracy and precision were required. Therefore, we based our routine on the kNN algorithm, which is an accurate and precise method, and used accurate training B. Validation issues data of an expert and automated most routine steps for optimal precision. The fSI scores of intracranial volume, total brain In order to fully exploit the observer segmentations, they and lateral ventricles were good, while subcortical structures, were combined into manual fractions, which take partial total CSF, cortical grey matter and peripheral CSF scores were volume into account. Both observers got equal share, even if lower. one observer did not assign any structure. Information about the distribution of multiple structures in a voxel was not indicated by the observers, so we considered equal importance of all structures. For example, three structures in a voxel all A. Classification issues got a probability of 1/3, in case of one observer. In reality, one of the three structures could be dominant and should have a The low scores of cortical grey matter, peripheral and total higher probability. For all partial volume voxels where CSF are partially explained by the slice thickness (4 mm), structures were not equally distributed, manual fractions which exceeded the thickness of cortical grey matter (2-4 mm) deviate, which caused lower classification scores. However, and peripheral CSF (± 2 mm) [19], which made it largely consist of partial volume. Subcortical structures and especially cortical grey matter both have a lower fSI score than total brain. This is partly explained by the large overlapping area between subcortical structures and cortical grey matter, where partial volume correction caused rounding errors, and partly by the perivascular spaces, which were misclassified as cortical grey matter (figure 6). Several studies showed that fluid attenuation inversion recovery (FLAIR) images were more suitable for classification of parenchymal high-signal intensity lesions on T2-weighted MRI since it showed them hyper-intense and ventricles hypo- intense [20]–[23]. In a study by Anbeek, its optimal SI score decreased from 0.81 to 0.63 when FLAIR images were excluded from training data, which consisted of inverse recovery (IR), proton-density (PD), T1 and T2 weighted Fig. 6. Example of perivascular spaces misclassified as cortical grey matter. images [24]. Because we did not have FLAIR images, good
  • 9.
    MASTER RESEARCH ARTICLEOF ANNE KASPERS, BIOMEDICAL IMAGE SCIENSES, UNIVERSITY MEDICAL CENTRE UTRECHT 9 we assumed that in a voxel, dominant structures will always strongly on the composition of the training data, in which be noticed by both observers and inferior structures could be cerebral abnormalities were included. Samples of the training missed by one observer, which will compensate for some of data were consistently used by kNN for precise classification. the deviation. Because kNN effectively measured spatial and intensity Manual fractions could only take a limited number of values, distances in feature space, only a small training set of non- while kNN output had a wide range. Hence there was always partial voxels was enough to deal with partial volume. The k- an error margin added, which decreased our fSI scores. We means algorithm, which was used for brain mask creation, is chose not to threshold kNN output to the range of manual also simple and provides precise cluster images, under fractions because it would change results for validation assumption that sufficient samples were taken. With the use of reasons, while the unadjusted results were used for volume our defined set of morphological operations, cluster images measurement. could be transformed into closed masks, which kept original Using fSI instead of SI is an improvement because it could borders unchanged. Hence, the core of our routine is clear and deal better with partial volume. Probabilistic outcome of our simple so we could focus on application specific processing kNN routine did not have to be rounded and information of for improvement of kNN results. Apart from cerebellum multiple structures of both observers could be utilized segmentation, all steps in our routine were automated. effectively. However, fSI scores were not used in other studies Selection of appropriate training data may require lots of so far and could therefore not be compared. Measurement of expensive man hours, although a study by Vrooman showed the SI and fSI between observers was possible, since their that automatic training with kNN is possible and routine steps segmentations are binary and could be transformed to need only little adaption for general use [25]. Hence, its fractions. The relation of fSI to SI scores could therefore be application is feasible and additions and changes could be examined. Generally, the fSI scores were lower than SI scores, tested without much human intervention. especially for structures with lots of partial volume, like peripheral CSF and total CSF, because the SI formula did not correct for partial volume. Usually a SI of 0.80 or higher is D. Strengths and limitations considered a good segmentation and given that fSI is probably stricter than SI, we considered the same for fSI. Compared to The strength of the present study is the usage of non-partial the optimal SI values of the kNN based routine used by volume samples in the training data for kNN classification. Anbeek, which were based on PD, T1 and T2 weighted scans, Accuracy of brain volume was evaluated using small, the present routine scored similar and even higher for lateral representative manual segmentations, which contained partial ventricles. This is true while fSI is stricter and PD weighted volume information, while other brain volume measurement images were not included [24]. The high fSI score for lateral studies use binary manual segmentations. Precision of brain ventricles could be explained by the larger ventricle volume of volume could be evaluated because data was selected from a patients after aSAH. Larger ventricles consist mostly of non- significant number of scans with variety of cerebral partial voxels, which could better be classified than partial abnormalities. For optimal precision, a standardized scanning volume voxels. An even lower optimal SI for cortical grey protocol was used for acquiring images of the data set. matter, compared to our fSI score, indicated that our routine Automated routine steps ensured consistency whereas manual did not fail but performed well using the kNN algorithm and steps were consequently performed, like cerebellum the provided imagery. segmentation. Validation scores of the single observers versus the A limitation of the present routine is that many cerebral automatic routine were approximately similar as the combined abnormalities, like infarcts and perivascular spaces, could not observers versus the automatic routine. Adding extra be processed automatically. However, we had accurate manual information of uncertainty did not improve the scores. Leaving segmentations of those cerebral abnormalities to our disposal, training data out of the validation data did not change the so this limitation did not hinder accurate brain volume scores significantly, which indicated good classification measurements. The small number of observers limited the quality for new participant scans. evaluation because only 6 different values could be assigned to the manual fractions, while kNN probabilities could have 100 different values, but it is still better than using binary C. Application manual values. Present routine is based on the kNN algorithm, which can deliver precise and accurate results, while it is also simple and fast. Its quality depends apart from the quality of the images,
  • 10.
    MASTER RESEARCH ARTICLEOF ANNE KASPERS, BIOMEDICAL IMAGE SCIENSES, UNIVERSITY MEDICAL CENTRE UTRECHT 10 V. CONCLUSION A.2 Cross-sectional routine In this paper, we proposed an automated routine for brain For all participants in the SAH database, pre-processing was volume measurements on MR brain images from patients after performed as mentioned. In two cases, only 3 clusters were aSAH. We extended kNN classification with processing steps, taken in k-means and in 5 cases an extra cluster was added which we described and evaluated. Lateral ventricles, total when a good cluster image initially did not result in a good brain and intracranial volume, have good validation scores mask. For some masks, eyes were removed, moderate while structures with more partial volume scored worse. It imperfections were adjusted or k-means was performed with could be explained by validation limitations, since visual fewer clusters because of movement artifacts, infarcts, inspection showed good performance for structures with much bleedings or without clear reason. partial volume, like peripheral CSF. Post-processing on kNN probability maps were performed, where in 18 cases, one or two ventricle horns, which voxels did not attach to the lateral ventricles voxels, had to be VI. FUTURE PROSPECTS manually moved back from peripheral CSF to lateral ventricles. Most cerebral abnormalities present in patients after aSAH Automated segmented volumes of all structures were were manually segmented, but could be automated after more calculated by multiplication of the size of one voxel in study or under other conditions. For accurate automatic milliliters to the sum of all probabilities. For the validation cerebellum segmentation, sagittal images may be needed, data, the difference between the automated and manual since they show the border between cerebrum and cerebellum volume and the average volume for all validation participants clearer. Validation scores of structures with much partial were calculated. volume should increase with the number of observers, because The total volumes of structures were calculated by it makes the manual fraction more accurate. These multiplication of the sum of their probabilities to the voxel assumptions need to be addressed in further studies. volume in milliliters. The results of the probabilistic classification of all structures were visually checked for all participants, and incorrectly classified images were excluded. Also total brain APPENDIX A and total CSF volume were calculated. The mean and standard deviation of the total brain, total CSF, subcortical structures, A.1 Data cortical grey matter, peripheral CSF, and lateral ventricular volume were measured for patients after aSAH and control For cross-sectional volume measurements, 39 patients after participants. aSAH and 30 control participants from the COMET study were selected. Inclusion criteria were mentioned in chapter Materials and Methods, section Data. Additionally, control A.3 Cross-sectional volume measurements participants with symptomatic ischemia were excluded. One control participant had a large infarct because of a neurotrauma and 3 control participants had clinically manifest Table A.I shows the mean and standard deviation of infarcts. automated volume measurements for control participants and patients after aSAH. As expected, patients after aSAH had larger lateral ventricles and infarcts than control participants. TABLE A.I MEAN VOLUMES AND STANDARD DEVIATION OF VOLUMES IN PATIENTS WITH SAH AND CONTROL PARTICIPANTS Peripheral CSF Lateral ventricles Total brain Total CSF Intracranial Infarct1 Control participants 232 ± 52.5 26.6 ± 10.6 978 ± 80.8 259 ± 57.4 1235 ± 125 1.10 [0.67, 1.53] Volume (ml) Patients with SAH 200 ± 40.4 48.0 ± 25.4 956 ± 112 248 ± 39.4 1194 ± 134 5.92 [1.49, 20.8] Volume (ml) Data are unadjusted mean brain volumes ± SD or 1 median infarct volumes and interquartile range
  • 11.
    MASTER RESEARCH ARTICLEOF ANNE KASPERS, BIOMEDICAL IMAGE SCIENSES, UNIVERSITY MEDICAL CENTRE UTRECHT 11 ACKNOWLEDGMENT 13. Jongen C, van der Grond J, Kappelle LJ, Biessels GJ, Viergever MA, Pluim JP (2007) Automated measurement of brain and white matter lesion volume in type 2 diabetes mellitus. Diabetologia 50:1509-1516 My special thanks go to Jeroen de Bresser for his pleasant 14. Smith SM (2002) Fast robust automated brain extraction. Human Brain supervision and for his approachableness during the project, to Mapping 3: Koen Vincken and Hugo Kuijf for their suggestions during the 15. van Swieten JC, Koudstaal PJ, Visser MC, Schouten HJ, van GJ (1988) meetings, to Nelly Anbeek for her suggestions between Interobserver agreement for the assessment of handicap in stroke meetings and to Bart Waalewijn and Ekke Kaspers for patients. Stroke 19:604-607 reviewing my article. 16. Zijdenbos AP, Want BM, Margolin RA, Palmer AC (1994) Morphometric analysis of white matter lesions in MR images: method and validation. IEEE Trans Med Imaging 4:716-724 REFERENCES 17. Dice LR (1945) Measures of the Amount of Ecologic Association Between Species. Ecology 26:297-302 1. van Gijn J, Rinkel GJE (2001) Subarachnoid haemorrhage: diagnosis, 18. Crum WR, Camara O, Hill DL (2006) Generalized overlap measures for causes and management. Brain 124:249-278 evaluation and validation in medical image analysis. IEEE Trans Med Imaging 25:1451-1461 2. Linn FH, Rinkel GJ, Algra A, van GJ (1996) Incidence of subarachnoid hemorrhage: role of region, year, and rate of computed tomography: a 19. Kandel ER, Schwartz JH, Jessell TM (2000) Principles of Neural meta-analysis. Stroke Science Fourth Edition. McGraw-Hill Medical, 3. Broderick JP, Brott TG, Duldner JE, Tomsick T, Leach A (1994) Initial 20. Admiraal-Behloul F, van den Heuvel DM, Olofsen H, van Osch MJ, van and recurrent bleeding are the major causes of death following der GJ, van Buchem MA, Reiber JH (2005) Fully automatic subarachnoid hemorrhage. Stroke; a journal of cerebral circulation segmentation of white matter hyperintensities in MR images of the elderly. Neuroimage 3:607-617 4. Hackett ML, Anderson CS (2000) Health outcomes 1 year after subarachnoid hemorrhage: An international population-based study. The 21. Anbeek P, Vincken KL, van Osch MJ, Bisschops RH, van der GJ (2004) Australian Cooperative Research on Subarachnoid Hemorrhage Study Probabilistic segmentation of white matter lesions in MR imaging. Group. Neurology Neuroimage 5. Bendel P, Koivisto T, Niskanen E, Kononen M, Aikia M, Hanninen T, 22. Murray AD, Staff RT, Shenkin SD, Deary IJ, Starr JM, Whalley LJ Koskenkorva P, Vanninen R (2009) Brain atrophy and (2005) Brain white matter hyperintensities: relative importance of neuropsychological outcome after treatment of ruptured anterior cerebral vascular risk factors in nondemented elderly people. Radiology 1:251- artery aneurysms: a voxel-based morphometric study. Neuroradiology 257 51:711-722 23. Wen W, Sachdev PS, Li JJ, Chen X, Anstey KJ (2009) White matter 6. Bendel P, Koivisto T, Aikia M, Niskanen E, Kononen M, Hanninen T, hyperintensities in the forties: their prevalence and topography in an Vanninen R (2009) Atrophic enlargement of CSF volume after epidemiological sample aged 44-48. Human Brain Mapping 4:1155- subarachnoid hemorrhage: correlation with neuropsychological 1167 outcome. American Journal of Neurology 31:370-376 24. Anbeek P, Vincken KL, van Bochove GS, van Osch MJ, van der GJ 7. de Bresser J, Portegies MP, Leemans A, Biessels GJ, Kappelle LJ, (2005) Probabilistic segmentation of brain tissue in MR imaging. Viergever MA (2010) A comparison of MR based segmentation Neuroimage 4:795-804 methods for measuring brain atrophy progression. Neuroimage 2:760- 768 25. Vrooman HA, Cocosco CA, van der Lijn F, Stokking R, Ikram MA, Vernooij MW, Breteler MM, Niessen WJ (2007) Multi-spectral brain 8. Cover T, Hart P (1967) Nearest neighbor pattern classification. {IEEE} tissue segmentation using automatically trained k-Nearest-Neighbor Transactions on Information Theory 13:21-27 classification. Neuroimage 1:71-81 9. Schaafsma JD, Velthuis BK, Majoie CB, van den Berg R, Brouwer PA, Barkhof F, Eshghi O, de Kort GA, Lo RT, Witkamp TD, Sprengers ME, van Walderveen MA, Bot JC, Sanchez E, Vandertop WP, van Gijn J, Buskens E, van der Graaf Y, Rinkel GJ (2010) Intracranial aneurysms treated with coil placement: test characteristics of follow-up MR angiography--multicenter study. Radiology 1:209-218 10. Klein S, Staring M, Murphy K, Viergever MA, Pluim JP (2009) elastix: a toolbox for intensity-based medical image registration. IEEE Trans Med Imaging 11. MacQueen J (1965) Some methods for classification and analysis of multivariate observations. 12. Likar B, Viergever MA, Pernus F (2001) Retrospective correction of MR intensity inhomogeneity by information minimization. IEEE Trans Med Imaging 20:1398-1410