Mapping Your Customer Journey
to Drive Customer Growth
EACH
OTHER
LETS GET TO
KNOW
Ryan Engley
VP, Customer Experience
Unbounce
@ryan_engley
LETS GET TO
KNOW
Ryan Engley
VP, Customer Experience
Unbounce
@ryan_engley
EACH
OTHER
LETS GET TO
KNOW
Ryan Engley
VP, Customer Experience
Unbounce
@ryan_engley
EACH
OTHER
Also, I’m the kinda
guy that shares his
slides
@ryan_engley
Also, I’m the kinda
guy that shares his
slides
@ryan_engley
(at the end)
Over 11,000 paying customers
Fast revenue based growth
130 Employees in Vancouver, Montreal
and Berlin
@ryan_engley
Your Turn
@ryan_engley
Self-serve
Assisted
Both
Sustained
Growth is hard
@ryan_engley
WE DIDN’T EVOLVE TO
MATCH OUR BUYER NEEDS
PROBLEM #1
OUR PRICING MADE IT HARD
TO EXPAND VALUE BASED
REVENUE
PROBLEM #2
RESPONSIBILITIES
WERE UNCLEAR
PROBLEM #3
Understanding
your market
@ryan_engley
@ryan_engley
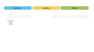
Mapping your
customer journey
@ryan_engley
Functional
Buyer
(User)
Functional
Buyer
(User)
Functional
Buyer
(User)
Functional
Buyer
(User)
Functional
Buyer
(User)
Functional
Buyer
(User)
Self Serve
Assisted
Functional
Buyer
(User)
Technical
Buyer
Economic
Buyer
Functional
Buyer
(User)
Self Serve
Assisted
Assigning
Responsibility
@ryan_engley
Functional
Buyer
(User)
Technical
Buyer
Economic
Buyer
Functional
Buyer
(User)
Self Serve
Assisted
Assisted
Self Serve
Starter
Pro999
Teams Agencies
Customer Education
Customer
Engagement
Customer
Engagement
Self Serve
Assisted
Self Serve
Assisted
Marketing
Customer
Success
Marketing
Customer Success
Awareness Squad
Self Serve
Assisted
Evaluation Squad
Adoption
Squad
Sales
Customer
Education
(Growth Squad)
Customer
Engagement
Customer Support
New Unique Sessions
Leads (Fit)
SQLs
New Trial Starts
New Self
Serve
Customers
New
Assisted
Customers
Self Serve Customer Retention
Self Serve Revenue Expansion
Assisted Customer Retention
Assisted Revenue Expansion
MAPPING YOUR CUSTOMER JOURNEY
GREAT OUTCOMES
▸ Established a common, customer focused language
▸ Mapped our internal processes to buyer & customer needs
▸ Identified gaps we were neglecting in our customer journey
▸ Established clear Responsibility & Accountability for the
customer experience
▸ Helped create better aligned, goal focused squads
▸ Addressed questions we’ve had for ages — like who do we
help?
MAPPING YOUR CUSTOMER JOURNEY
SOME EARLY CHALLENGES
▸ Pricing changes are planned but still in the works
▸ Goals focused squads can accidentally duplicate work
▸ Difficult for Customer Education to work with Marketing without
getting stuck in a meeting abyss
MAPPING YOUR CUSTOMER JOURNEY
NOW GO GET EM
▸ Identify your target market segments
▸ Map the steps in your customer journey and identify gaps
▸ Assign responsibility for each stage
▸ Be the true champion for your customer voice — potential or
existing
You’ll build a
customer focused culture
Your whole organization
will understand their role
in customer growth
@ryan_engley
FOR
LISTENING
THANKS
Ryan Engley
VP, Customer Experience
Unbounce
@ryan_engley

Mapping Your Customer Journey to Drive Customer Growth