KEMENTERIAN PENDIDIKAN DAN KEBUDAYAAN
POLITEKNIK NEGERI BANDUNG
Jln. Gegerkalong Hilir, Ds. Ciwaruga, Bandung 40012, Kotak Pos 1234, Telepon (022) 2013789, Fax. (022)
2013889 Homepage :www.polban.ac.id Email : polban@polban.ac.id
Lembar Sampul Dokumen B300
Judul Dokumen Dokumen B300: “Sistem Kendali Level Air Dengan Metode PID”
Jenis Dokumen B300
Nomor Dokumen B300 – 01
Nomor Revisi 01
Nama File 2B_Dadan Fathudin H_SKDB300
Tanggal Penerbitan 10 Juli 2019
Unit Penerbit Dadan Fathudin H
Jumlah Halaman 5
Data Pengusul
Pengusul
Nama Jabatan
Mahasiswa D – III
Teknik Elektronika
Dadan Fathudin H 171311043
Tanggal 10-Juli-2019 Tanda Tangan
Lembaga Politeknik Negeri Bandung
Alamat
Jln. Gegerkalong Hilir, Ds. Ciwaruga Bandung 40012, Kotak Pos 1234,
Telepon (022) 2013789, Fax. (022) 2013889
Telepon : 022-2013789 Faks : 022-2013889 Email : polban@polban.ac.id
I PENGANTAR
1.1 Ringkasan Isi Dokumen
Dokumen B300 ini berisi mengenai perancangan sistem elektronik, mekanik, flowchart, dan
diagram pengawatan yang akan dibuat.
1.2 Tujuan Penulisan dan Aplikasi/Kegunaan Dokumen
Dokumen B300 ini bertujuan untuk :
 menjadi salah satu bagian dari rangkaian dokumentasi dalam pembuatan dan
pengembangan proyek.
 menjadi acuan apabila terjadi ketidaksesuaian atau kesalahan pada perancangan
proyek yang akan dibuat.
II PERANCANGAN SISTEM
2.1 Blok Diagram
Berdasarkan blok diagram diatas terdapat 4 bagian utama yaitu :
Set Point = menggunakan potensiometer untuk memuat/ menentukan nilai referensi yang
kita inginkan
Mikrokontroler = menggunakan arduino uno untuk mengolah sinyal dan PID control
Plant = * Driver , menggunakan Mosfet
* Aktuator menggunakan motor DC ( pompa)
* Manipulator menggunakan tangki sebagai penampung air
Feedback = menggunakan sensor Ultrasonik untuk mengukur jarak ketinggian air (PV) dan
akan diolah olah mikrikontroler sebagai pembanding dengan set point
2.2 Perancangan Mekanik
Pada perancangan mekanik, yang dibuat adalah berikut:
 Tangki bawah berfungsi untuk menampung air yang akan dialirkan ke tangki atas yang
dikontrol ketinggiannya.
 Tangki Atas befungsi untuk menampung air yang dialirkan dari tangki bawah dan level
ketinggiannnya diatur oleh kontroler.
 Kontrol box terdiri dari Arduino, LCD 16X2, Potensio, dll berfungsi sebagai pusat
kendali yang mengendalikan level air berdasarkan ketinggian yang diukur oleh sensor
ultrasonik.
 Sensor dan aktuator terdiri dari sensor ultrasonik dan motor DC pompa yang berfungsi
sebagai komponen pemberi sinyal dan komponen yang diberi sinyal atau penggerak air
agar mengalir ke tangki atas
 Kran berfungsi sebagai pengalir air yang diperlukan atau dalam hal ini kran disini
berfungsi untuk sebagai penggangu sistem kendali PID.
( gambar perancangan mekanik )
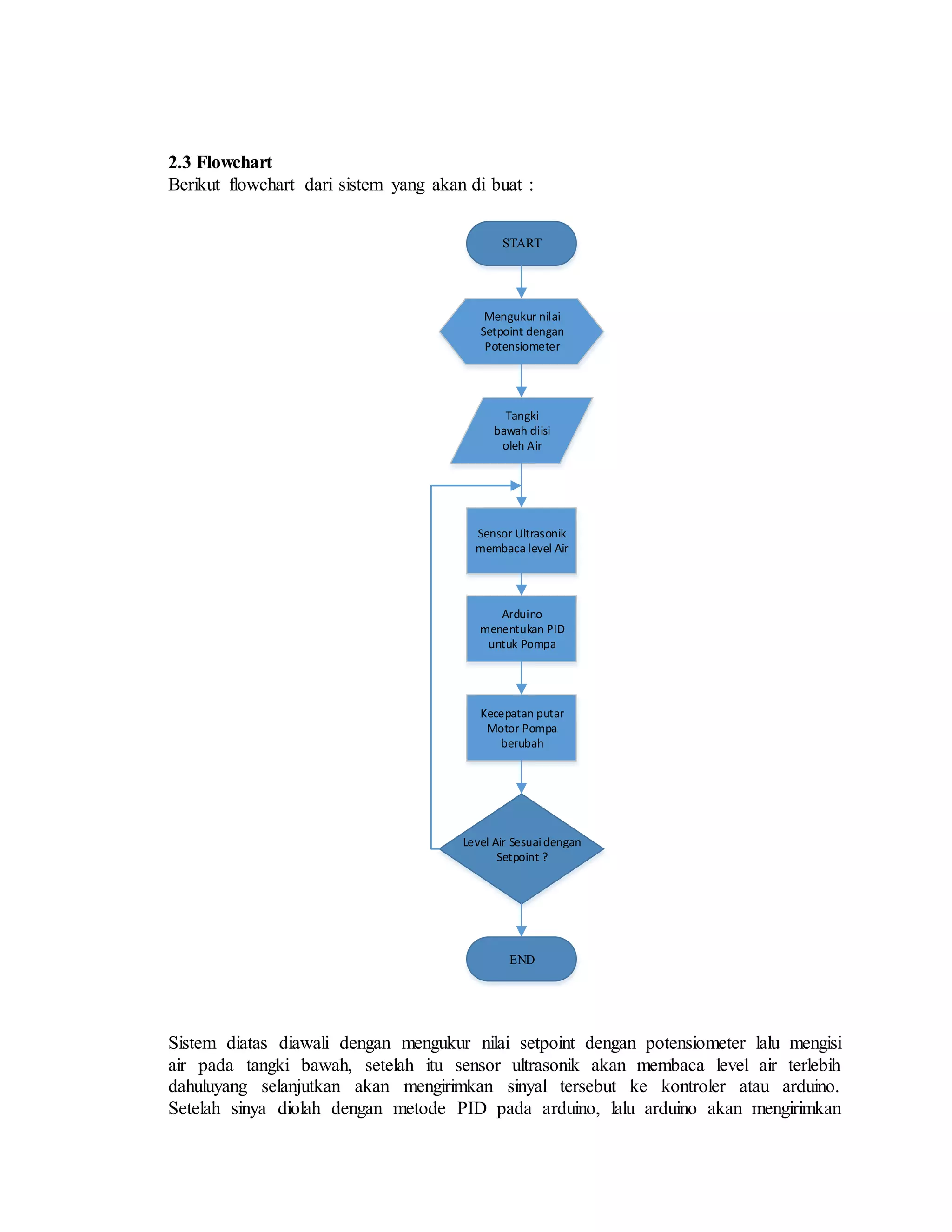
2.3 Flowchart
Berikut flowchart dari sistem yang akan di buat :
START
Tangki
bawah diisi
oleh Air
Level Air Sesuaidengan
Setpoint ?
Mengukur nilai
Setpoint dengan
Potensiometer
Sensor Ultrasonik
membaca level Air
Arduino
menentukan PID
untuk Pompa
Kecepatan putar
Motor Pompa
berubah
END
Sistem diatas diawali dengan mengukur nilai setpoint dengan potensiometer lalu mengisi
air pada tangki bawah, setelah itu sensor ultrasonik akan membaca level air terlebih
dahuluyang selanjutkan akan mengirimkan sinyal tersebut ke kontroler atau arduino.
Setelah sinya diolah dengan metode PID pada arduino, lalu arduino akan mengirimkan
sinyal keluaran dalam bentuk PWM ke driver pompa DC yang berfungsi untuk menaikan
daya pada sinyal kontroler agar dapat mengendalikan pompa DC. Jika level air kurang
dari nilai setpoint maka pompa akan bekerja sampai level air sama dengan setpoint.
Keunggulan dari sitem PID ini adalah setpoint akan dicapai dalam waktu yang relatif
singkat dengan persentase error relatif kecil.
2.4 wiring Diagram
( Gambar 4 Wiring diagram )
2.5Penutup
Demikian dokumen B300 ini dibuat, untuk berikutnya dokumen ini dapat dijadikan acuan
untuk perancangan dan pengembangan alat bagi tahapan dan dokumentasi berikutnya.

Makalah Pembuatan Water Level Control dengan metode PID 3

  • 1.
    KEMENTERIAN PENDIDIKAN DANKEBUDAYAAN POLITEKNIK NEGERI BANDUNG Jln. Gegerkalong Hilir, Ds. Ciwaruga, Bandung 40012, Kotak Pos 1234, Telepon (022) 2013789, Fax. (022) 2013889 Homepage :www.polban.ac.id Email : polban@polban.ac.id Lembar Sampul Dokumen B300 Judul Dokumen Dokumen B300: “Sistem Kendali Level Air Dengan Metode PID” Jenis Dokumen B300 Nomor Dokumen B300 – 01 Nomor Revisi 01 Nama File 2B_Dadan Fathudin H_SKDB300 Tanggal Penerbitan 10 Juli 2019 Unit Penerbit Dadan Fathudin H Jumlah Halaman 5 Data Pengusul Pengusul Nama Jabatan Mahasiswa D – III Teknik Elektronika Dadan Fathudin H 171311043 Tanggal 10-Juli-2019 Tanda Tangan Lembaga Politeknik Negeri Bandung Alamat Jln. Gegerkalong Hilir, Ds. Ciwaruga Bandung 40012, Kotak Pos 1234, Telepon (022) 2013789, Fax. (022) 2013889 Telepon : 022-2013789 Faks : 022-2013889 Email : polban@polban.ac.id
  • 2.
    I PENGANTAR 1.1 RingkasanIsi Dokumen Dokumen B300 ini berisi mengenai perancangan sistem elektronik, mekanik, flowchart, dan diagram pengawatan yang akan dibuat. 1.2 Tujuan Penulisan dan Aplikasi/Kegunaan Dokumen Dokumen B300 ini bertujuan untuk :  menjadi salah satu bagian dari rangkaian dokumentasi dalam pembuatan dan pengembangan proyek.  menjadi acuan apabila terjadi ketidaksesuaian atau kesalahan pada perancangan proyek yang akan dibuat. II PERANCANGAN SISTEM 2.1 Blok Diagram Berdasarkan blok diagram diatas terdapat 4 bagian utama yaitu : Set Point = menggunakan potensiometer untuk memuat/ menentukan nilai referensi yang kita inginkan Mikrokontroler = menggunakan arduino uno untuk mengolah sinyal dan PID control Plant = * Driver , menggunakan Mosfet * Aktuator menggunakan motor DC ( pompa) * Manipulator menggunakan tangki sebagai penampung air Feedback = menggunakan sensor Ultrasonik untuk mengukur jarak ketinggian air (PV) dan akan diolah olah mikrikontroler sebagai pembanding dengan set point
  • 3.
    2.2 Perancangan Mekanik Padaperancangan mekanik, yang dibuat adalah berikut:  Tangki bawah berfungsi untuk menampung air yang akan dialirkan ke tangki atas yang dikontrol ketinggiannya.  Tangki Atas befungsi untuk menampung air yang dialirkan dari tangki bawah dan level ketinggiannnya diatur oleh kontroler.  Kontrol box terdiri dari Arduino, LCD 16X2, Potensio, dll berfungsi sebagai pusat kendali yang mengendalikan level air berdasarkan ketinggian yang diukur oleh sensor ultrasonik.  Sensor dan aktuator terdiri dari sensor ultrasonik dan motor DC pompa yang berfungsi sebagai komponen pemberi sinyal dan komponen yang diberi sinyal atau penggerak air agar mengalir ke tangki atas  Kran berfungsi sebagai pengalir air yang diperlukan atau dalam hal ini kran disini berfungsi untuk sebagai penggangu sistem kendali PID. ( gambar perancangan mekanik )
  • 4.
    2.3 Flowchart Berikut flowchartdari sistem yang akan di buat : START Tangki bawah diisi oleh Air Level Air Sesuaidengan Setpoint ? Mengukur nilai Setpoint dengan Potensiometer Sensor Ultrasonik membaca level Air Arduino menentukan PID untuk Pompa Kecepatan putar Motor Pompa berubah END Sistem diatas diawali dengan mengukur nilai setpoint dengan potensiometer lalu mengisi air pada tangki bawah, setelah itu sensor ultrasonik akan membaca level air terlebih dahuluyang selanjutkan akan mengirimkan sinyal tersebut ke kontroler atau arduino. Setelah sinya diolah dengan metode PID pada arduino, lalu arduino akan mengirimkan
  • 5.
    sinyal keluaran dalambentuk PWM ke driver pompa DC yang berfungsi untuk menaikan daya pada sinyal kontroler agar dapat mengendalikan pompa DC. Jika level air kurang dari nilai setpoint maka pompa akan bekerja sampai level air sama dengan setpoint. Keunggulan dari sitem PID ini adalah setpoint akan dicapai dalam waktu yang relatif singkat dengan persentase error relatif kecil. 2.4 wiring Diagram ( Gambar 4 Wiring diagram ) 2.5Penutup Demikian dokumen B300 ini dibuat, untuk berikutnya dokumen ini dapat dijadikan acuan untuk perancangan dan pengembangan alat bagi tahapan dan dokumentasi berikutnya.