Summer Internship Program – Report 2014 
SIP Organization-Bharat Heavy Electricals Limited 
BHEL, a Maharatna PSU 
Training Undertaken at- BHEL, Bhopal Unit 
Project Title – BHEL, Its Products & International Transactions 
SIP Coordinator Report by: 
Dr. Seema Jhala Maaz Arif 
Professor MBA-IB 3rd Sem 
PIMR, Indore
2 
ACKNOWLEDGEMENT 
“It is not possible to prepare a project report without the assistance & 
encouragement of other people. This one is certainly no exception 
Firstly I would like to express our immense gratitude towards my institution 
Prestige Institute of Management & Research Indore, which created a great 
platform to attain profound professional skills in the field of MBA, thereby 
fulfilling our most cherished goal. I would like to extend my sincere gratitude 
towards BHEL, Bhopal for giving me an opportunity to undergo the process on 
Summer Internship Program from their organization. I would like to thank 
Mr. Manoj Ranjan for spending his valuable time and proving me with 
appropriate guidance throughout my STP and in preparing this report. I would like 
to give special thanks to Mr. Chetan Meher for his support and help and other 
staff of various departments for support and co-operation in completion of the STP 
and this project. I would also like to extend my gratitude towards 
Mr .Jaleel Ahmad whose references and help was very worthy for me & indeed I 
am extremely thankful to my institute as they provided me with time to time 
updates & coordination regarding the training via experienced faculties & sincere 
thanks to my coordinator Dr. Seema Jhala. Last but not the least gratitude goes to 
all those who directly or indirectly helped me to complete this project report. 
Any omission in this brief acknowledgement does not mean lack of gratitude. 
Maaz Arif
3 
DECLARATION 
I hereby declare that the project report entitled BHEL & Its Products & 
International Transactions authentic work done by me. The project 
was undertaken as a part of the course curriculum of MBA program, at 
Prestige Institute of Management & Research Indore. This has not 
been submitted to any other examination body earlier. 
Date: 09/07/2014 
(Training completion date) 
MAAZ ARIF 
(MBA-International Business)
4 
CONTENTS 
Page no. 
Part-I 
1. Introduction 5 
2. Objectives 14 
3. Organization Structure 15 
4. Financial undertakings at BHEL 17 
5. Human Resources at BHEL 24 
6. Units of BHEL 40 
Part-II 
1. Products of BHEL 42 
2. Product Profile & Product Range 50 
3. International Undertakings 56 
Part-III 
1. Logistics & Supply Chain Management 60 
2. SWOT Analysis 64 
3. Research & Development 65 
4. Awards & Recognitions 67 
5. Bibliography 68
5 
PART-I GENERAL INFORMATION 
Type State-owned enterprise 
Public (NSE: BHEL, BSE: 500103 ) 
BSE SENSEX Constituent 
CNX Nifty Constituent 
Industry Electrical equipment 
Founded 1964 
Headquarters New Delhi, India 
Area served Worldwide 
Key people B.Prasada Rao, (Chairman & MD) 
Products Includes (Gas and Steam Turbines), Boilers, generators, Heat Exchangers, Pumps, switchgears, sensors, 
Automation and Control Systems, Power electronics, Transmission system controls etc 
Revenue INR 50,156 Crores (US$ 9.23 billion) (2012-13) 
Net income INR 6,615 Crores (US$ 1.22 billion) (2012-13) 
Total assets INR 71,753 Crores (US$ 13.21 billion) (2012-13) 
Total equity INR 30,533 Crores (US$ 5.62 billion) (2012-13) 
Employees 48,399 (March 2013) 
Website www.bhel.com
6 
Industry Profile 
BHEL was established in 1964. Heavy Electrical (India) Ltd was merged with BHEL in 1974. In 
1982, it entered into power equipments, to reduce its dependence on the power sector. It 
developed the capability to produce a variety of electrical, electronic and mechanical equipments 
for all sectors, including transmission, transportation, oil and gas and other allied industries.[5] In 
1991, it was converted into a public limited company. By the end of 1996, the company had 
handed over 100 Electric Locomotives to Indian Railway and installed 250 Hydro-sets across 
India 
Bharat Heavy Electricals Limited (BHEL) owned by Government of India, is a power plant 
equipment manufacturer and operates as an engineering and manufacturing company based 
in New Delhi, India. Established in 1964, BHEL is India's largest engineering and manufacturing 
company of its kind. The company has been earning profits continuously since 1971-72 and 
paying dividends uninterruptedly since 1976-77. In recognition of its consistent high 
performance, BHEL has been conferred with the 'Maharatna' status by the Government of India 
on 1 February 2013. It is now one among seven Maharatna PSEs
7 
Heavy Electrical Industry 
A brief description:- 
Heavy industry sector is one of the core sectors of Indian economy. Therefore, it’s fund 
requirements are inverse keeping in view the scale and size of the industrial units in the sector, 
the financial requirements are also huge. The heavy engineering sector is driving primarily by 
technology. This, coupled with the fact that the initial investment required for heavy engineering 
or capital goods manufacturing facilities is relatively high, creates relatively high entry barriers. 
Any business enterprises viability eventually boils down to cost – return trade off. Cost of funds 
is undoubtedly, the most important determined of the viability. This becomes more crucial in 
heavy engineering sectors 
The development of the Indian heavy electrical machinery industry is directly linked to the 
Performance of the Power sector in India. With India’s development, the need for more and 
Better Power supply has become essential for industries to grow. Thus with increasing focus on 
capacity expansion in the Power sector, the heavy electrical machinery manufacturing industry is 
expanding vigorously. 
BACKGROUND:- 
Heavy Electrical Industry covers power generation, transmission and distribution and utilization 
equipments. These include turbo generators, boilers, various types of turbines, transformers, 
switchgears and other allied items. Majority of the products manufactured by heavy electrical 
industry in the country, which includes items like transformers, switchgears etc. are used by all 
sectors of the Indian economy. Some major areas where these are used are the multi core projects 
for power generation including nuclear power stations, petrochemical complexes, chemical 
plants, integrated steel plants, non-ferrous metal units, etc
8 
HISTORY 
India is the only other developing country besides China, which produces a full range of electric 
power generation and transmission equipment. In fact, the history and growth of (Bharat Heavy 
Electricals Ltd.), a public sector enterprise under in the country, symbolizes the overall growth 
pattern of heavy electrical industry in the country BHEL has the unique distinction of being one 
of the very few companies in the world, manufacturing all major power generating equipment 
under one roof .The industry has been upgrading the existing technology and is now capable of 
taking up turnkey contracts also for export markets. 
The industry has been deli censed. Foreign collaborations are allowed with 100 percent FDI. The 
country is planning to add 150,000 MW power generation capacities in the next 10 years. This 
will generate substantial demand for heavy electrical equipments. The heavy electrical industry 
is capable of manufacturing transmission and distribution equipment up to 400 KV AC and high 
voltage DC. The industry has taken up the work of up gradation and transmission to the next 
higher voltage system of 765 KV and have upgraded their manufacturing facilities to supply 765 
KV class transformers, reactors, CTS, CVT, bushing and insulators, etc. 
BHEL has: 
1. Installed equipment for over 90000MW of power generation-for utilities, captive and 
industrial users. 
2. Supplied over 225000MW a transformer capacity and other equipment operating in 
transmission and distribution network up to 400Kv (AC& DC) 
3. Supplied over 25000 motors with drive control system to power projects, petro 
chemicals, refineries, steel, aluminum, fertilizers, cement plants etc. 
4. Supplied traction electrics and AC/DC locos to power over 12000kms railway network. 
5. Supplied over one million valves to power plants and other industries.
BHEL caters to core sectors of the Indian economy viz; power generation & transmission, 
industry, transportation, telecommunication, renewable energy, defense etc. the wide network of 
BHEL’s 14 manufacturing divisions, four power sector regional centers, over 100 project sites, 
eight service centers and 14 regional offices enables the company to be closer to its customers 
and provide them with suitable products, systems and services efficiently and at competitive 
prices. Having attained ISO 9000 certification, BHEL is now well on its journey towards total 
quality management (tqm). On the environmental management front, the major units of BHEL 
have4 already acquired the ISO 14001 certification, 
9 
Power sector 
Power generation sector comprises thermal, gas, hydro and nuclear power plant business. As of 
31-3-2004, BHEL supplied sets account for nearly 71,255 MW or 64% of the total installed 
capacity of 1, 11,151 MW in the country, as against nil till 1969-70. 
BHEL has proven turnkey capabilities for executing power projects from concepts to 
commissioning. It possesses the technology and capability to produce thermal sets with super 
critical parameters up to 1000 mw unit rating and gas turbine-generator sets of up to 250 mw unit 
rating. Cogeneration and combined-cycle plants have been introduced to achieve higher plant 
efficiencies. To make efficient use of the high ash-content coal available in India, BHEL supplies 
circulating fluidized bed combustion boilers to both thermal and combined-cycle power plants. 
The company manufactures 235 MW nuclear turbine generator sets and has commenced 
production of 500 MW nuclear turbine generator sets. 
Custom-made hydro sets of Francis, Pelt on And Kaplan types for different head discharge 
combinations are also engineered and manufactured by BHEL. In all, orders for more than 700 
utility sets of thermal, hydro, gas and nuclear have been placed on the company as on date. The 
power plant equipment manufactured by BHEL is based on contemporary technology 
comparable to the best in the world, and is also internationally competitive.
The company has proven expertise plant performance improvement through renovation, 
modernization and upgrading of a variety of power plant equipment, besides specialized know 
how of residual life assessment, health diagnostics and life extension of plants. 
10 
Transmission 
BHEL also supplies a wide range of transmission products and systems of up to 400KV class. 
These include high voltage power & instrument transformers, dry type transformers, shunt & 
series reactors, of switch gear, 33KV gas insulated substation capacitors, and insulators etc. for 
economic transmission of bulk power over long distances, High Voltage Direct Current (HVDC) 
systems are supplied. Series and shunt compensation systems, to minimize transmission loses, 
have also been supplied. 
Industry sector: 
Industries 
BHEL is a major contributor of equipment and systems to industries: cement, sugar, fertilizer, 
refineries, petrochemicals, steel, paper etc. the range of systems and equipment supplied 
includes: captive power plants, dg power plants, high speed industrial drive turbines, industrial 
boilers and auxiliaries, waste heat recovery boilers, gas turbines, heat exchangers and pressure 
vessels, centrifugal compressors, electrical machines, pumps, valves, seamless steel tubes and 
process controls, control systems for process industries, and control and instrumentation to 
people. 
Transportation 
Mostly of the trains operated by the Indian railways, including the metro in Calcutta, are 
equipped with BHEL’s traction electrics and traction control equipment. The company supplies 
electric locomotives to Indian Railways and diesel shunting locomotives to various industries.
5000/4600 hp ac/dc locomotives developed and manufactured by BHEL have been supplied to 
Indian railways. Battery powered road vehicles are also manufactured by the company. 
BHEL also supplies traction electrics and traction control equipment for electric locos, diesel 
electric locos, and EMUs/ DEMUs to the railways. 
11 
Telecommunication 
BHEL also caters to telecommunication sector by way of small, medium, and large switching 
systems. 
Renewable energy 
Technologies that can be offered by BHEL for exploiting non-conventional and renewable 
resources of energy include: wind electric generators, solar power based water pumps, lighting 
and heating systems. 
The company manufactures wind electric generators of unit size up to 250 KW for wind farms, 
to meet the growing demand for harnessing wind energy. 
.COMPANY’S RELATIVE POSITION IN THAT INDUSTRY 
It is an integrated power plant equipment manufacturer and one of the oldest and largest 
engineering and manufacturing enterprise of India. It is world’s 12th largest power equipment 
manufacturer. It is India’s ninth largest public sector undertaking. BHEL is one of the few 
companies of the world who have the capability to manufacture entire range of power plant 
equipment.
Forbes business magazine of the year 2011 ranked BHEL as the ninth most innovative company 
of the world. BHEL is the only Indian engineering company to be listed. 2010 edition of Forbes 
Asia’s fabulous list placed BHEL at 4th place. BHEL has been continuously earning profit since 
1971-72. 
BHEL BHOPAL 
BHEL, Bhopal with state-of-the-art facilities, manufactures wide range of electrical equipments. 
It’s product range includes Hydro, Steam, Marine & Nuclear Turbines, Heat Exchangers, Hydro 
& Turbo Generators, Transformers, Switchgears, Control gears, Transportation Equipment, 
Capacitors, Bushings, Electrical Motors, Rectifiers, Oil Drilling Rig Equipments and Diesel 
Generating sets. 
BHEL, Bhopal certified to ISO: 9001, ISO 14001 and OHSAS 18001, is moving towards 
excellence by adopting TQM as per EFQM / CII model of Business Excellence. Heat Exchanger 
Division is accredited with ASME ‘U’ Stamp. With the slogan of “ Kadam kadam milana hai, 
grahak safal banana hai”, it is committed to the customers. BHEL Bhopal has its own 
Laboratories for material testing and instrument calibration which are accredited with ISO 17025 
by NABL. The Hydro Laboratory, Ultra High Voltage laboratory and Centre for Electric 
Transportation are the only laboratories of its in this part of the world 
BHEL Bhopal's strength is it's employees. The company continuously invests in Human 
Resources and pays utmost attention to their needs. The plant's Township, well known for its 
greenery is spread over an area of around 20 sq kms. and provides all facilities to the residents 
like, parks, community halls, library, shopping centers, banks, post offices etc. Besides, free 
health services is extended to all the employees through 350 bedded (inclusive of 50 floating 
beds) Kasturba Hospital and chain of dispensaries. 
12
13 
l 
MISSION 
VISION 
VALUES
14 
BHEL‘s Objectives 
1. Business Mission: To maintain the leading position as supplier of facilities for utilization 
and conservation of energy for applications in the areas of electric power, transportation, 
oil and gas exploration and industries. Utilize company’s capabilities and resources to 
expand business into allied areas and other priority sectors of the economy like 
communication, electronics and technological advancements. 
2. Growth: To ensure a steady growth by enhancing to the competitive edge of BHEL in 
existing business , new areas and international operations as to fulfil nations expectations 
from BHEL. 
3. Profitability: To provide adequate returns on capital employed primarily through 
improvements in operational efficiency, capacity, utilization and productivity and 
generate adequate internal resources to finance the company’s growth. 
4. Customer Focus: To ensure customer satisfaction by providing them with increased 
value for their money through international standards of product quality, performance and 
superior customer service. 
5. People Orientation: To enable each employee to achieve his potential attributes, 
improve his capabilities, perceive his roles and responsibilities and participate to 
contribute positively to the growth and success of the company. 
6. Technology: To achieve technological excellence in operations through developing 
indigenous technologies and efficient absorption and adaption of important technologies 
to suit business needs and priorities. 
7. Image: To fulfil the expectations of stakeholders like Government as owner, employees, 
customers and the country at large have from BHEL.
15 
Organization Structure of BHEL 
BHEL is spread out over various parts of the country from Haridwar in North to Tiruchi in 
South. Centralized policy making and decentralized administration Unit managers have complete 
authority and power Always has been reviewing its organizational structure to ensure customer 
needs are fulfilled and internal synergy is maximized BHEL is commercial organization. The 
Powers of company officials are well defined at all levels in the organization. The duties are 
assigned from time to time. 
ORGANIZATION CHART OF BHEL 
EXECUTIVE DIRECTOR 
GENERAL MANAGER 
ASSISTANCE GENERAL MANAGER 
SENIOR DGM 
DGM 
SENIOR MANAGER 
MANAGER 
DEPUTY MANAGER 
SENIOR OFFICER/ENGINEER 
OFFICER/ENGINEER 
SUPERVISIOR 
CLERKS
16 
Departments of BHEL
17 
BHEL FINANCE DEPARTMENT 
Finance Department 
Like every manufacturing company, BHEL also has its own separate finance department which 
deals with the different financial matters of the company. The finance department of BHEL 
is sub-divided into various sections and the work flow is divided among these sections which are 
consolidated and put together as a whole at the end and the final accounts are prepared and then 
the decision making process begins and targets are set for 
the next financial year. The various sections into which the finance department is divided are: 
NAME OF THE SECTION: 
1. Works Section 
2. Provident Fund Section 
3. Miscellaneous Bills Section 
4. Revenue Section 
5. Cash Planning Section 
6. Books & Budget Section 
7. Sales Section 
8. Indigenous Purchase Section 
9. Foreign Purchase Section 
10. Cost Section 
11. Stores Section @ T. A Section 
12. Pay Section 
13. Time and Wages Section 
14. Assets Section
18 
FINANCIAL PERFORMANCE OF BHEL 
Working Capital Management 
Working capital is the capital required for maintenance of day-to-day business 
operations. The present day competitive market environment calls for an efficient 
management of working capital. 
WORKING CAPITAL = CURRENT ASSETS - CURRENT LIABILITIES 
Current Assets:- 
•Liquid Assets (cash and bank deposits) 
•Inventory 
•Debtors and Receivables. 
Current Liabilities 
•Bank Overdraft 
•Creditors and Payables 
•Other Short Term Liabilities 
Two concepts of working capital 
1. Gross working capital. 
2. Net working capital.
19 
Gross Working Capital: - It refers to the firm’s investment in current assets. 
(Amount in Cr.) 
Particular 2008-09 2009-10 2010-11 2011-12 2012-13 
Gross working capital 36901.07 42934.81 51494.74 48714.94 50959.46 
The GROSS WORKING CAPITAL determines the firm’s investment in current assets, here in 
the graph, we can see that, there is an increasing trend in GWC, this is due to huge investments 
in inventory, and they got huge orders year by year. Debtors also form a major reason for 
investment in Current assets; the major customers to BHEL are government entity, so slow in 
payments results in more investments in Gross Working Capital.
Net Working Capital: It refers to the excess of current assets over current assets over current 
liabilities. 
20 
Net working capital= Current Assets- Current Liabilities 
(Amount in Cr.) 
Particular 2008-09 2009-10 2010-11 2011-12 2012-13 
Net working capital 8568.17 10493.09 12551.37 19992.01 23126.56 
The Net Working Capital Determines the Firm’s ability to pay off its current obligations, the 
year 2008-09 the company had Low Working Capital, and after that there is an increasing trend 
in the NWC, in the year 2012-13 the Firm has highest Net Working Capital, this is because the 
company had high profits and there liquidity position was high.
21 
Financial Analysis at a Glance 
Rupees (In Million) 
2010-11 2011-12 CHANGE (%) 
Turnover 412990 495100 19.9 
Employee (Nos.) 46748 49390 5.7 
Profit Before Tax 84870 103020 21.4 
Profit After Tax 56650 70400 24.3 
Dividend 15250 15670 2.75 
Retained Earnings 38910 52190 34.1 
Total Assets 592600 667760 12.7 
Net Worth 201540 253730 25.9 
Long Term Borrowings 1020 1230 20.6 
Debt : Equity 0.01 0.01 - 
Per Share (in Rupees) : 
- Net worth 82.34 103.67 25.9 
- Earnings 23.15 28.76 24.3 
Economic Value Added 34470 40320 17.0
22 
Balance Sheet 
As at 31st March, 2013 
(` in Lakh) 
at 31st March,2013 at 31st March,2012 
Equity And Liabilities 
1 Shareholders' Funds 
(a) Share Capital 3379.783379.78 
(b) Reserves & Surplus -21807.78 -18428.00-25311.55 -21931.77 
Share Application money pending allotment 3400.00 3400.00 
2 Non-current liabilities 
Long-term borrowings 23497.8121887.18 
Deferred tax liabilities (Net) 12 0.000.00 
Other Long term liabilities1504.402522.47 
Long-term provisions1890.011118.10 
Total Non-current liabilities 26892.2225527.75 
3 Current liabilities 
Short-term borrowings 99.50205.50 
Trade payables 5223.714510.19 
Other Current liabilities 13081.2011772.84 
Short-term provisions 1962.052344.23 
Total Current Liabilities 20366.46 18832.76 
Total Equity & Liabilities 32230.68 25828.74 
Assets 
1 Non Current Assets 
(a)Fixed Assets 
(i) Tangible Assets391.56438.00 
(ii) Intangible Assets4.2711.09 
(iii) Capital Work-in-progress919.680.40 
(iv) Intangible assets under development0.00 1315.510.00449.49 
(b) Non-current Investments 1.311.31 
(c) Deferred tax assets (Net) 0.000.00 
(d) Long-term loans and advances 256.21274.04 
(e) Other non-current assets 5361.125618.64 2315.382590.73 
2 Current Assets 
(a) Current Investments 0.000.00 
(b) Inventories 5717.846699.86 
(c) Trade Receivables 13560.5711626.28 
(d) Cash & cash equivalents 2793.241069.14 
(e) Short Term Loans & Advances 3193.343366.34 
(f) Other Current Assets 31.54 25296.53 26.9022788.52 
Total 32230.68 25828.74
23 
SHAREHOLDING 
BHEL's equity shares are listed on Bombay Stock Exchange and National Stock Exchange of 
India. 
Central Government of India and State governments in India hold majority of the shares of 
BHEL. 
Shareholders (as on 30-Mar-2014) Shareholding] 
Central Government of India and State governments 63.06% 
Foreign Institutional Investors (FII) 16.14% 
Insurance companies 11.01% 
Banks, Financial Institutions and Mutual Funds 05.46% 
Individual shareholders 02.89% 
Others 01.44%
24 
Total 100.00% 
Human Resources at BHEL 
HR- Human Resource 
• Human Resource is a term used to describe the individuals who comprise the workforce 
of an organization. 
• Maximize return on investment in the organization's human capital and minimize 
financial risk. 
• Human Resources seeks to achieve this by aligning the supply of skilled and qualified 
individuals and the capabilities of the current workforce, with the organization's ongoing 
and future business plans and requirements to maximize return on investment and secure 
future survival and success.
25
26 
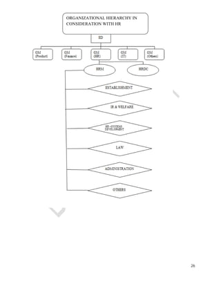
ORGANIZATIONAL HIERARCHY IN 
CONSIDERATION WITH HR
Human Resource Department Structure 
27
28 
Description of HR Departments 
The Human Resource Department of BHEL , Bhopal is broadly divide into two Category :- 
I.HRDC 
II.HRM 
I.HRDC (Human Resource Development Centre) :- The principal objective of training and 
development division in BHEL is to make sure the availability of a skilled and willing workforce 
to an organization. The training system in BHEL is to create a smarter workforce and yield the 
best results. 
Human Resource Development Centre in BHEL performs the following activities:- 
1. Apprenticeship Training 
2. Faculty Work 
3. Vocational Training 
4. Induction Training 
5. Developmental Training for employees. 
HRDC-Human Resource Development Centre 
Main Functions: 
• Identify the needs of employees. 
• Based on the need, training and development program is undertaken. 
• Training budget is approved by the HOD. 
• The required employees will undergo training.
29 
Training: 
Scope: 
• This is essentially limited to the product quality (that is general management, behavioural 
management, technical and skill oriented programs). 
Training for safety related aspects are given by the safely department and for quality related 
by the quality department 
Responsibility: 
• The responsibility of identifying the training needs of all individuals lies with the 
concerned controlling officers/HOD and group heads. 
• The responsibility of consolidating and listing, in the order of priority, the program’s to 
be conducted, in order to impart the necessary training lies the head of HRDC 
Development: 
Development Programs 
• Developmental programs are conducted for all categories of employees i.e., Executive, 
Supervisors and Artisans. 
• The company for this purpose invites faculty from outside. 
Counselling Programs 
• Counselling programs are undertaken for employees who are 
– irregular to work, 
– Uninterested in the work, etc. 
For this purpose, the company encourages suggestions, group work etc., and hence motivate 
the employees. 
Performance Appraisal: 
• Performance evaluation and thereby performance appraisal at BHEL is done internally by 
the immediate concerned officer. The employees are given points based on the 
performance. 
The employees are evaluated on the basis of points.
30 
– 10 points – poor performance 
– 20 points – excellent performance 
* Evaluation done based on many factors such as punctuality, discipline, creativeness, 
leadership, communication, etc. based on which appraisal is done. 
Canteen 
• Food which is basic necessity of human being is served in the company over the years at 
a subsidized rates say about Rs 3 per day and it also serves nutritious and hygienic food. 
provides Tea/Coffee at least twice a day 
• a special feature is that each and every employee has to wipe His/her I.D. card in a 
magnetic machine so that it is a way to identify the time of entry and exit to the concern.. 
II.HRM (Human Resource Management):- 
HRM covers the various departments, performing the different functions, which are as follows:- 
1.Establishment 
2.Industrial Relations & Welfare 
3.Human Resource Systems Development 
4.Law 
5.Administration 
1. Establishment 
All the Establishment Matters comes under this department . It deals with a wide range of 
activities starting from induction of an employee till retirement. It includes record keeping of all 
the employees & its verification (as per required). For Example; Sanction of leave , bus pass , 
higher qualification matters , passport , promotions , transfers , social security forms and their 
nominations , loans etc. 
2. Industrial Relations & Welfare
Industrial Relations is a multidisciplinary field that studies the employment relationship. It is a 
bridge between workers and top management. It focuses on labour relationship which includes 
resolving the grievances of the workers. Contract Labour Administration and Industrial Dispute 
Cases also comes under it. 
31 
Trade Unions: 
• The trade union in BHEL includes many educated workers so that the issues are settled 
within the factory. 
• Top management and trade union leaders come together and try to settle problem within 
the factory premises. 
• The organization motivates the employees by means of involving them while decision-making 
that is BHEL as adopted the method of Management by Objective. 
BHEL has various labour unions which are actively giving shape to IR.The main Trade Unions 
are:- 
1.HMS(Hind Majdoor Sangh) 
2.INTUC(Indian National Trade Union Congress) 
3.KTU(Karamchari Trade Union) 
4.CITU 
5.AITUC 
During all these years, Indian National Trade Union Congress (INTUC) had the monopoly 
over four other trade unions in the plant. 
3. Human Resource Systems Development 
It consist of functions like:-
32 
a. Staffing (MPP, Recruitment , Placement & Exits) 
Recruitments is an essential & indispensable part of HR which deals with hiring process, which 
may be from outside or inside the company. Internally through transfers, promotions etc. , and 
externally through campus selection , written examinations and interviews etc. 
Understanding & Over staffing reduces the competitive efficiency of the business. Planning staff 
levels requires an assessment of present and future needs of the organization be compared with 
present resource and future predicted resources which is accomplished by Man Power 
Planning. 
Recruitment & Selection 
Recruitment is based on the order issued by the government of India. 
Reservation is made available for physically challenged, ex-servicemen, schedule 
caste/tribes and other minorities. 
BHEL has developed a standard form of procedure of Recruitment: 
1. Requisition form to employment exchange 
2. Call letter for selection 
3. Call letter for trade/ technician Apprentices 
4. Offer of training for trade/ technical apprentices Offer for temporary employment 
5. Offer of appointment 
6. Offer of appointment for supervisors 
7. Confirmation order for completion of probation. 
Sources of Recruitment 
• From employment exchange 
• From open market through advertisement in the press 
• By considering departmental candidates possessing the specified require
33 
• From reputed engineering/ management through college campus interview 
Selection 
• In BHEL, selection of applicants is done through the central recruitment committee. 
• The committee constitutes of corporate personnel departments in consultation with the 
respective division. 
b. Performance Management 
BHEL being a very big & widely spread organization which has large number of manpower. 
Thus to appraise its performance need a comprehensive & exhaustive method. 
Performance appraisal in BHEL is done in 2 ways:- 
Supervisors and Workmen: - ACR (Annual Confidential Report) 
Executives: - e – Map 
c. New Business Initiative 
BHEL have a separate department for new Business technique which performs various functions 
like designing SAP , ERP , e-Map , PCMM etc, exclusively for BHEL. 
d. Rewards & Recognition 
e. Career Planning 
f. Succession Planning 
g. Competency Management 
h. Compensation Management 
i. Communication Systems 
4. Law
34 
This Department performs all the legal activities of the BHEL. It covers:- 
Litigation Regarding Service Matters 
Arbitration 
Court Cases 
Legal Advices 
Contract Labour Matters 
5. Administration 
For the welfare of the employees the many other facilities were provided by the BHEL which is 
administered very efficiently. They are as follows:- 
 Township Administration 
 Office Administration 
 Hospital Administration 
 Sports Administration 
 Transport 
HR Mission & Objectives 
Mission- 
To continually evolve new bench marks, resources, practices for ensuring effective contribution 
of people towards achieving excellence 
Objectives-
35 
• Attract, retain, develop, and remain effective and motivate human resource with the 
required skills and competencies to meet organizational needs in tune with changing 
business profiles and technological requirements. 
• Maintain good industrial relations with high level of employee for better participation, 
productivity and quality at work. 
• To propagate, support and implement the principles of “Global Compact”. 
• Moving towards the concept of ‘variable compensation’ it would be effective by 
developing and implementing new schemes for performance related pay, rewards and 
benefits in line with comparable organizations and employees aspiration. 
EMPLOYEES 
The organization believes that their greatest strength is the highly skilled and committed 
workforce of 48,399 employees. Every employee is given an equal opportunity to develop 
himself/herself and grow in his/her career. Continuous training and retraining, career planning, a 
positive work culture and participative style of management - all these have engendered 
development of a committed and motivated workforce setting new benchmarks in terms of 
productivity, quality and responsiveness. During 2012-13, 7 of its employees won the Prime 
Minister's 'Shram' Awards and 13 employees won the 'Vishwakarma Rashtriya Puraskar'. 
Sh. B.P. Rao, the CMD of BHEL, won Power Man of the Year Award in 2012 for individual 
contribution to the power sector in India 
Classification of employees 
• The employees shall generally be classified as under: 
Regular. 
Temporary. 
Casual. 
Probationer, Apprentice/ Trainee under BHEL schemes. 
Pay Structure 
o Salary
36 
o Dearness Allowances.(DA) 
o House Rent Allowances.(HRA) 
o City Compensation Allowances.(CCA) 
o Reimbursement of Medical Expenses & 
Travelling and Daily Allowances Rule.(TA) 
Employee Benefits 
• Leaves 
• Encashment Earned Leave. (EEL) 
• Leave Travel Concession. (LTC). 
• Group Saving Linked Insurance Scheme. 
The BHEL Group Saving Linked Insurance Scheme with effect from April 1987 provides an 
insurance cover for all employees and promotes savings to provide financial assistance to the 
employee/beneficiaries at the time of retirement or insurance cover in the event of death while in 
service 
• BHEL provide many awards and incentives like:- 
• . Cash awards for acquiring higher/additional qualification Sponsorship for higher studies 
& Family planning incentives. 
Other Allowances include 
• City compensatory allowances 
• Non practical allowances to medical 
• Late night snacks allowances for night shift employees 
• Messing allowances 
• Free uniforms accommodation 
• Free electricity
37 
• Kit allowances to employees deputed abroad 
• vehicle allowance 
• Welding allowance to high pressure welders 
• Transport subsidy, Travelling allowance 
• Convenience allowance to blind and physically handicapped employees, Washing 
allowance , Educational assistance, 
• Re-imbursement of tuition fees ,Subsidiary to apprentices or trainees , Daily allowance 
Working Hours 
Every employee of the company shall be required to work for at least 48 hours a week which is 
the minimum requirement to work Over Time 
Over Time Policy 
• The management reserves the right to require any employee to work overtime including 
work on weekly holidays in accordance with the instructions issued from time to time and 
the employee is also liable to be recalled for duty at anytime for such overtime. 
• For the work done, adequate compensation by way of compensatory overtime payment 
will be allowed at the discretion of the management. 
KEY BENEFITS OF WORKING AT BHEL 
*Exciting career opportunities 
*BHEL offers exciting career opportunities with dynamic exposure to the latest developments in 
each field, be it Engineering, Finance or HR. As one grows in the organization, employee is 
entrusted with greater responsibilities and avenues of growth are extended to him at all junctures. 
*Avenues of Growth 
*At BHEL, one gets multiple opportunities to work on novel ideas all the time, with tremendous 
backing and support from the seniors and the enthusiasm of the peers and juniors. The distinct 
culture and the openness in communication channels that prevail within the organization, make 
the work environment friendly and conducive for inspiring great ideas. Fresher Inductees are 
roped into the organizational activities right from the beginning, to give them the right head start
and direction. Each employee is exposed to average 15 days of training each year to upgrade his 
capabilities and keep the organization ahead in every field. Avenues of growth are such that the 
employees who joined BHEL’s Executive cadre at induction level have not only risen to Top 
Management positions in the Company but are also holding key positions outside. 
*Equal opportunities for all 
*BHEL facilitates equal opportunities to all its employees. It not only provide employees a 
conducive work environment to learn and grow but also an encouraging and open work culture 
that upholds inclusiveness, teamwork and creativity. 
*Healthy work-life balance 
In BHEL, we recognize the importance of work-life balance and encourage you to maintain a 
healthy balance between your work and personal life. 
38 
Human Resource Development Institute 
The Human Resource Development Institute (HRDI) situated in Noida, is the cornerstone of 
BHEL’s learning infrastructure along with the Advanced Technical Education Centre (ATEC) at 
Hyderabad and the Human Resource Development Centers(HRDCs) at different units. HRDI has 
aligned its programs and initiatives (like People Development Programs, Knowledge Transfer 
Workshops ,Job Specific Training & Mentoring Workshops, Life Education Workshops, BHEL: 
The Need of the Hour programs) based on CMD’s Six Point Agenda for Dynamic Growth & 
Leadership .The key focus in HRD efforts has been to keep the ‘Human Capital’ always in a 
state of readiness, so as to meet the dynamic challenges posed by the fast changing environment. 
Guided by the HRD Mission statement “To promote and inculcate a value-based culture utilizing 
the fullest potential of Human Resources for achieving the BHEL Mission”, the HRDI through a 
step-by-step strategic long-term training process and several short-term need based program 
based on comprehensive organizational research, enables the human resources to unearth and 
polish their potential. HRDI is spearheading the HRD initiatives in the company and focusing on 
competency, commitment and culture building.
39 
LEVEL OF EMPLOYEES 
Executive Category: 
E1 Engineer/Executive Trainee 
E1A Engineer/Executive /Officer 
E2 Sr.Engineer/Executive /Officer 
E3 Deputy Manager 
E4 Manager 
E5 Sr.Manager 
E6 DGM 
E6A Sr.DGM 
E7 AGM 
E8 GM 
E9 Executive Director 
Supervisors Category: 
S1 Assistant Engineer Grade 2 
S2 Assistant Engineer Grade 1 
S3 Deputy Engineer 
S4 Additional Engineer Grade 2
40 
S5 Additional Engineer Grade 1 
S6 Sr.Additional Engineer Grade 2 
S7 Sr.Additional Engineer Grade 1 
Workers Category: 
A1/B1 Unskilled Labours/Attendant 
A2/B2 Semi-Skilled Labours 
A3/B3 Artisan Grade 4 
A4/B4 Artisan Grade 3 
A5/B5 Artisan Grade 2 
A6/B6 Artisan Grade 1 
A7/B7 Technician 
A8/B8 Sr. Technician 
A9/B9 Master Technician 
A10/B10 General Technician 
A11/B11 Chief Technician 
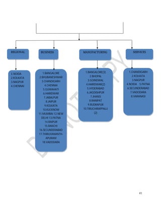
CORPORATE OFFICE 
NEW DELHI 
CORPORATE R&D 
HYDERABAD 
UNITS OF BHEL
REGIONAL BUSINESS MANUFACTURING SERVICES 
41 
1.NOIDA 
2.KOLKATA 
3.NAGPUR 
4.CHENNAI 
1.BANGALORE 
2.BHUBANESHWAR 
3.CHANDIGARH 
4.CHENNAI 
5.GUWAHATI 
6.HARIDWAR 
7.JABALPUR 
8.JAIPUR 
9.KOLKATA 
10.KUCKNOW 
11.MUMBAI 12.NEW 
DELHI 13.PATNA 
14.RAIPUR 
15.RANCHI 
16.SECUNDERABAD 
17.THIRUVANANTH-APURAM 
18.VADODARA 
1.BANGALORE(3) 
2.BHOPAL 
3.GOINDWAL 
4.HARIDWAR(2) 
5.HYDERABAD 
6.JAGDISHPUR 
7.JHANSI 
8.RANIPAT 
9.RUDRAPUR 
10.TIRUCHIRAPPALLI 
(2) 
1.CHANDIGARH 
2.KOLKATA 
3.NAGPUR 
4.NOIDA 5.PATNA 
6.SECUNDERABAD 
7.VADODARA 
8.VARANASI
42 
Main manufacturing Units 
 Electronics Division (EDN), Bangalore 
 Industrial Systems Group (ISG), Bangalore 
 Electro-Porcelains Division (EPD), Bangalore 
 Heavy electrical Plant (HEP), Bhopal 
 Industrial Valves Plant (IVP), Goindwal 
 Heavy Electrical Equipment Plant(HEEP), Haridwar 
 Central Foundry Forge Plant (CFFP), Haridwar 
 Heavy Power Equipment Plant, Hyderabad 
 Insulator Plant (IP), Jagdishpur 
 Centralized Stamping Unit & Fabrication Plant (CSU & FP), Jagdishpur 
 Transformer Plant, Jhansi 
 Boiler Auxiliaries Plant (BAP), Ranipat 
 Component Fabrication Plant (CFP), Rudrapur 
 High Pressure Boiler Plant (HPBB), Tiruchirapalli 
 Seamless Steel Tube Plant (SSTP), Tiruchirapalli 
 Power Plant Piping Unit, Thirumayam 
 Heavy Plates & Vessels Plant (HPVP), Visakhapatnam 
The company is also setting up a new Greenfield Power Equipment Fabrication Plant at 
Bhandara, Maharashtra, the foundation stone for which was laid on 14 May 2013. Further, 
BHEL is planning to enter solar manufacturing in a big scale, as it has announced its plans for a 
600 MW Solar Module Factory.
43 
PART-II 
Products of BHEL 
1.Thermal power Plants- A thermal power station is a power plant in which the prime 
mover is steam driven. Water is heated, turns into steam and spins a steam turbine which drives 
an electrical generator. After it passes through the turbine, the steam is condensed in 
a condenser and recycled to where it was heated; this is known as a Rankine cycle. The greatest 
variation in the design of thermal power stations is due to the different fossil fuel resources 
generally used to heat the water. Some prefer to use the term energy center because such 
facilities convert forms of heat energy into electrical energy.[1] Certain thermal power plants also 
are designed to produce heat energy for industrial purposes of district heating, or desalination of 
water, in addition to generating electrical power. Globally, fossil fueled thermal power plants 
produce a large part of man-made CO2 emissions to the atmosphere, and efforts to reduce these 
are varied and widespread. 
2.Nuclear power Plants- Nuclear power, or nuclear energy, is the use of exothermic nuclear 
processes, to generate useful heat and electricity. The term includes nuclear fission, nuclear 
decay and nuclear fusion. Presently the nuclear fission of elements in the actinide series of 
the periodic table produce the vast majority of nuclear energy in the direct service of humankind, 
with nuclear decay processes, primarily in the form of geothermal energy, and radioisotope 
thermoelectric generators, in niche uses making up the rest. Nuclear (fission) power stations, 
excluding the contribution from naval nuclear fission reactors, provided about 5.7% of the 
world's energy and 13% of the world's electricity in 2012. In 2013, the IAEA report that there are 
437 operational nuclear power reactors, in 31 countries, although not every reactor is producing 
electricity. In addition, there are approximately 140 naval vessels using nuclear propulsion in 
operation, powered by some 180 reactors. As of 2013, attaining a net energy gain from 
sustained nuclear fusion reactions, excluding natural fusion power sources such as the Sun, 
remains an ongoing area of international physics and engineering research. More than 60 years 
after the first attempts, commercial fusion power production remains unlikely before 2050 
3.Hydro power Plant- Hydro-power or water power is power derived from the energy of 
falling water and running water, which may be harnessed for useful purposes. Since ancient 
times, hydro-power has been used for irrigation and the operation of various mechanical devices, 
such as watermills, sawmills, textile mills, dock cranes, domestic lifts, power houses 
and paint making.
44 
Since the early 20th century, the term has been used almost exclusively in conjunction with the 
modern development of hydro-electric power, which allowed use of distant energy sources. 
Another method used to transmit energy used a trompe, which produces compressed air from 
falling water. Compressed air could then be piped to power other machinery at a distance from 
the waterfall. Hydro power is a renewable energy source 
4.Hydro generator- Hydroelectricity is the term referring to electricity generated 
by hydropower; the production of electrical power through the use of the gravitational force of 
falling or flowing water. It is the most widely used form ofrenewable energy, accounting for 16 
percent of global electricity generation – 3,427 terawatt-hours of electricity production in 
2010,[1] and is expected to increase about 3.1% each year for the next 25 years. 
Hydropower is produced in 150 countries, with the Asia-Pacific region generating 32 percent of 
global hydropower in 2010. China is the largest hydroelectricity producer, with 721 terawatt-hours 
of production in 2010, representing around 17 percent of domestic electricity use. There 
are now four hydroelectricity plants larger than 10 GW: the Three Gorges Dam and Xiluodu 
Dam in China, Itaipu Dam across the Brazil/Paraguay border, and Guri Dam in Venezuela. 
5.Steam turbine- A steam turbine is a device that extracts thermal energy from 
pressurized steam and uses it to do mechanical work on a rotating output shaft. Its modern 
manifestation was invented by Sir Charles Parsons in 1884. 
Because the turbine generates rotary motion, it is particularly suited to be used to drive 
an electrical generator – about 90% of all electricity generation in the United States (1996) is by 
use of steam turbines. The steam turbine is a form of heat engine that derives much of its 
improvement in thermodynamic efficiency from the use of multiple stages in the expansion of 
the steam, which results in a closer approach to the ideal reversible expansion process. 
6.Gas turbine- A gas turbine, also called a combustion turbine, is a type of internal 
combustion engine. It has an upstream rotating compressor coupled to a downstream turbine, and 
a combustion chamber in-between. 
The basic operation of the gas turbine is similar to that of the steam power plant except that air is 
used instead of water. Fresh atmospheric air flows through a compressor that brings it to higher 
pressure. Energy is then added by spraying fuel into the air and igniting it so the combustion 
generates a high-temperature flow. This high-temperature high-pressure gas enters a turbine, 
where it expands down to the exhaust pressure, producing a shaft work output in the process. 
The turbine shaft work is used to drive the compressor and other devices such as an electric
generator that may be coupled to the shaft. The energy that is not used for shaft work comes out 
in the exhaust gases, so these have either a high temperature or a high velocity. The purpose of 
the gas turbine determines the design so that the most desirable energy form is maximized. Gas 
turbines are used to power aircraft, trains, ships, electrical generators, or even tanks. 
45 
7.Hydro turbine- A water turbine is a rotary engine that takes energy from moving water. 
Water turbines were developed in the 19th century and were widely used for industrial power 
prior to electrical grids. Now they are mostly used for electric power generation. 
Water turbines are mostly found in Embankment dams to generate electric power from 
water kinetic energy. 
8.Transformer- A transformer is an electrical device that transfers energy between two or 
more circuits through electromagnetic induction. 
A varying current in the transformer's primary winding creates a varying magnetic flux in the 
core and a varying magnetic field impinging on the secondary winding. This varying magnetic 
field at the secondary induces a varying electromotive force (emf) or voltage in the secondary 
winding. Making use of Faraday's Law in conjunction with high magnetic permeability core 
properties, transformers can thus be designed to efficiently change AC voltages from one voltage 
level to another within power networks. 
Transformers range in size from RF transformers a small cm3 fraction in volume to units 
interconnecting the power grid weighing hundreds of tons. A wide range of transformer designs 
are used in electronic and electric power applications. Since the invention in 1885 of the first 
constant potential transformer, transformers have become essential for the 
AC transmission, distribution, and utilization of electrical energy 
9.Switchgear- In an electric power system, switchgear is the combination of electrical 
disconnect switches, fuses or circuit breakers used to control, protect and isolate electrical 
equipment. Switchgear is used both to de-energize equipment to allow work to be done and to 
clear faults downstream. This type of equipment is directly linked to the reliability of 
the electricity supply 
10.Oil field equipment (OFE)- An "oil field" or "oilfield" is a region with an abundance of oil 
wells extracting petroleum (crude oil) from below ground. Because the oil reservoirs typically 
extend over a large area, possibly several hundred kilo metres across, full exploitation entails
multiple wells scattered across the area. In addition, there may be exploratory wells probing the 
edges, pipelines to transport the oil elsewhere, and support facilities. 
11.Steam drum- It is a standard feature of a water-tube boiler. It is a reservoir of water/steam at 
the top end of the water tubes. The drum stores the steam generated in the water tubes and acts as 
a phase-separator for the steam/water mixture. The difference in densities between hot and cold 
water helps in the accumulation of the "hotter"-water/and saturated-steam into the steam-drum. 
12.Soot Blowers- A soot blower is a system for removing the soot that is deposited on the 
furnace tubes of a boiler during combustion. 
Types of soot blowers: 
Wall Blower- Long Retractable Soot Blower (LRSB) 
Air Heater Blower- Steam blowing medium: 
Steam is normally used as a medium for blowing away the soot since capital cost of steam 
pressure reducing equipment and drain is less than the cost of compressors, motors and control of 
air systems. 
13.Valves- A valve is a device that regulates, directs or controls the flow of a fluid (gases, 
liquids, fluidized solids, or slurries) by opening, closing, or partially obstructing various 
passageways. Valves are technically valves fittings, but are usually discussed as a separate 
category. In an open valve, fluid flows in a direction from higher pressure to lower pressure. 
The simplest, and very ancient, valve is simply a freely hinged flap which drops to obstruct fluid 
(gas or liquid) flow in one direction, but is pushed open by flow in the opposite direction. This is 
called a check valve, as it prevents or "checks" the flow in one direction 
14.Condenser- In systems involving heat transfer, a condenser is a device or unit used 
to condense a substance from its gaseous to its liquid state, typically by cooling it. In so doing, 
the latent heat is given up by the substance, and will transfer to the condenser coolant. 
Condensers are typically heat exchangers which have various designs and come in many sizes 
ranging from rather small (hand-held) to very large industrial-scale units used in plant processes. 
For example, a refrigerator uses a condenser to get rid of heat extracted from the interior of the 
unit to the outside air. Condensers are used in air conditioning, industrial chemical 
46
processes such as distillation, steam power plants and other heat-exchange systems. Use of 
cooling water or surrounding air as the coolant is common in many condensers. 
15.Heat exchanger- A heat exchanger is a piece of equipment built for efficient heat 
transfer from one medium to another. The media may be separated by a solid wall to prevent 
mixing or they may be in direct contact. They are widely used in space heating, refrigeration, air 
conditioning, power plants, chemical plants, petrochemical plants, petroleum refineries, natural 
gas processing, and sewage treatment. The classic example of a heat exchanger is found in 
an internal combustion engine in which a circulating fluid known as engine coolant flows 
through radiator coils and air flows past the coils, which cools the coolant and heats the 
incoming air. 
16.Pumps- A pump is a device that moves fluids (liquids or gases), or sometimes slurries, by 
mechanical action. Pumps can be classified into three major groups according to the method they 
use to move the fluid: direct lift, displacement, and gravity pumps. 
Pumps operate by some mechanism (typically reciprocating or rotary), and consume energy to 
perform mechanical work by moving the fluid. Pumps operate via many energy sources, 
including manual operation, electricity, engines, or wind power, come in many sizes, from 
microscopic for use in medical applications to large industrial pumps. 
47 
17.Desalination- Desalination, refer to any of several processes that remove some amount off 
salt and other minerals from saline water. More generally, desalination may also refer to the 
removal of salts and minerals, as in soil desalination. 
Salt water is desalinated to produce fresh water suitable for human consumption or irrigation. 
One potential by product of desalination is salt. Desalination is used on many 
seagoing ships and submarines. Most of the modern interest in desalination is focused on 
developing cost-effective ways of providing fresh water for human use. Along with 
recycled wastewater, this is one of the few rainfall-independent water sources 
18.Water treatment plants- Water treatment is, collectively, the industrial-scale processes 
that makes water more acceptable for an end-use, which may be drinking, industry, or medicine. 
Water treatment is unlike small-scale water sterilization that campers and other people in 
wilderness areas practice. Water treatment should remove existing water contaminants or so 
reduce their concentration that their water becomes fit for its desired end-use, which may be 
safely returning used water to the environment.
48 
The processes involved in treating water for drinking purpose may be solids separation using 
physical processes such as settling and filtration, and chemical processes such 
as disinfection and coagulation. 
19.Automation and Control Systems- Automation or automatic control, is the use of 
various control systems for operating equipment such as machinery, processes in factories, 
boilers and heat treating ovens, switching in telephone networks, steering and stabilization of 
ships, aircraft and other applications with minimal or reduced human intervention. Some 
processes have been completely automated. 
The biggest benefit of automation is that it saves labor, however, it is also used to save energy 
and materials and to improve quality, accuracy and precision. 
20.Semiconductor Devices- A semiconductor is a material which has electrical 
conductivity between that of a conductor such as copper and that of an insulator such as glass. 
Semiconductors are the foundation of modern electronics, including transistors, solar cells, light-emitting 
diodes (LEDs), quantum dots and digital and analog integrated circuits. The modern 
understanding of the properties of a semiconductor relies on quantum physics to explain the 
movement of electrons and holes inside a lattice. An increased knowledge of semiconductor 
materials and fabrication processes has made possible continuing increases in the complexity and 
speed of integrated semiconductor devices, an effect known as Moore's Law. 
21.Solar Photo voltaic- A solar cell (also called a photovoltaic cell) is an electrical device that 
converts the energy of light directly into electricity by the photo voltaic effect. It is a form 
of photoelectric cell, defined as a device whose electrical characteristics—e.g. current, voltage, 
or resistance—vary when exposed to light. 
Cells can be described as photovoltaic even when the light source is not 
necessarily sunlight (lamplight, artificial light, etc.) Photovoltaic cells are used as a photo 
detector (for example infrared detectors), detecting light or other electromagnetic radiation near 
the visible range, or measuring light intensity. 
22.Bus ducts- n electrical power distribution, a bus bar (also spelled bus bar, or sometimes 
as buss bar or buss bar, with the term bus being a contraction of the Latin omnibus - 
meaning for all) is a strip or bar of copper, brass or aluminum that conducts electricity within a 
switchboard, distribution board, substation, battery bank or other electrical apparatus. Its main 
purpose is to conduct a substantial current of electricity, not to function as a structural member.
23.Insulators- An electrical insulator is a material whose internal electric charges do not flow 
freely, and therefore make it very hard to conduct an electric current under the influence of 
an electric field. A perfect insulator does not exist, but some materials such as glass, paper and 
Teflon, which have high resistivity, are very good electrical insulators. A much larger class of 
materials, even though they may have lower bulk resistivity, are still good enough to 
insulate electrical wiring and cables. Examples include rubber-like polymers and most plastics. 
Such materials can serve as practical and safe insulators for low to moderate voltages (hundreds, 
or even thousands, of volts). 
49 
24.Control panel- A control panel is a flat, often vertical, area where control or monitoring 
instruments are displayed. They are found in factories to monitor and control machines or 
production lines and in places such as nuclear power plants, ships, aircraft and mainframe 
computers. Older control panels are most often equipped with push buttons and analog 
instruments, whereas today in many cases touch screens are used for monitoring and control 
purposes. 
25.Capacitors- A capacitor (originally known as a condenser) is a passive two-terminal 
electrical component used to store energy electro statically in an electric field. The 
forms of practical capacitors vary widely, but all contain at least two electrical 
conductors (plates) separated by a dielectric (i.e., insulator). The conductors can be thin films of 
metal, aluminum foil or disks, etc. The "non conducting" dielectric acts to increase the 
capacitor's charge capacity. A dielectric can be glass, ceramic, plastic film, air, paper, mica, etc. 
Capacitors are widely used as parts of electrical circuits in many common electrical devices. 
Unlike a resistor, an ideal capacitor does not dissipate energy. Instead, a capacitor 
stores energy in the form of an electrostatic field between its plates 
26.Bushings- In electric power, a bushing is an insulated device that allows an electrical 
conductor to pass safely through a (usually) earthed conducting barrier such as the wall of a 
transformer or circuit breaker. 
27.Electrical machines- Electric machines (i.e., electric motors) consume approximately 60% of 
all electricity produced. Electric machines (i.e., electric generators) produce virtually all 
electricity consumed. Electric machines have become so ubiquitous that they are virtually 
overlooked as an integral component of the entire electricity infrastructure. Developing ever
50 
more efficient electric machine technology and influencing their use are crucial to any global 
conservation, green energy, or alternative energy strategy. 
28.Compressors- Compressor may refer to: 
Compressor (software), an application used with Final Cut Studio Gas compressor, a device that 
pressurizes fluids generally Air compressor, a device specifically for compressing air to power 
other tools 
A device applying audio data compression to an audio signal dynamic range compression to an 
audio signal video compression to a video signal. 
29.Traction motors- Traction, or tractive force, is the force used to generate motion between a 
body and a tangential surface, most generally through the use of dry friction, though the use of 
off shore force of the surface is also commonly used 
Traction can also refer to the maximum tractive force between a body and a surface, as limited by 
available friction; when this is the case, traction is often expressed as the ratio of the maximum 
tractive force to the normal force and is termed the coefficient of traction (similar to coefficient 
of friction). 
These are the products that are manufactured and developed at different units of BHEL.
51 
PRODUCT PROFILE 
Established in the late 50’s, Bharat Heavy Electricals Limited (BHEL) is, today, a name to 
reckon with in the industrial world. It is the largest engineering and manufacturing enterprise of 
its kind in India and one of the leading international companies in the power field. BHEL offers 
over 180 products and provides systems and services to meet the needs of core sectors like: 
power, transmission, industry, transportation, oil & gas, non-conventional energy sources and 
telecommunication. A wide-spread network comprising 15 manufacturing divisions, 8 service 
centers, 4 power sector regional centers, 18 regional offices, besides a large number of project 
sites spread all over India and abroad, enables BHEL to be close to its customers and cater to 
their specialized needs with total solutions - efficiently and economically. An ISO 9000 
certification has given the company international recognition for its commitment towards quality. 
With an export presence in more than 70 countries, BHEL is truly India’s industrial ambassador 
to the world. 
PRODUCT RANGE 
This list is intended as a general guide and does not represent all of BHEL's products and 
systems. 
THERMAL POWER PLANTS 
Steam turbines and generators of up to 500MW capacity for utility and combined-cycle 
applications; capability to manufacture steam turbines with super critical steam cycle 
parameters and matching generator up to 1000 MW unit size. 
Steam turbines for CPP applications; capability to manufacture condensing, extraction, back 
pressure, injection or any combination of these types. 
GAS BASED POWER PLANTS 
Gas turbines of up to 260MW (ISO) rating. 
Gas turbine based co-generation and combined-cycle systems for industry and utility 
applications. 
HYDRO POWER PLANTS 
Custom-built conventional hydro turbines of Kaplan, Francis and Pelton types with matching 
generators, pump turbines with matching motor-generators.
Mini/micro hydro sets. 
Spherical, butterfly and rotary valves and auxiliaries for hydro station 
DG POWER PLANTS 
HSD, LDO, FO, LSHS, natural-gas/biogas based diesel power plants, unit rating up to 20MW 
and voltage up to 11kV, for emergency, peaking as well as base load operations on turnkey 
basis. 
INDUSTRIAL SETS 
Industrial turbo-sets of ratings from 1.5 to 120MW. 
Gas turbines land matching generators ranging from 3 to 260MW (ISO) rating. 
Industrial stream turbines and gas turbines for drive applications and co-generation applications. 
BOILERS 
Steam generators for utilities, ranging from 30 to 500MW capacity, using coal, lignite, oil, 
natural gas or a combination of these fuels: capability to manufacture boilers with super critical 
parameters up to 1000 MW unit size. 
Steam generators for industrial applications, ranging from 40 to 450t/hour capacity using coal, 
natural gas, industrial gases, biomass, lignite, oil, biogases or a combination of these fuels. 
Pulverized fuel fired boilers. 
Stoker boilers. 
Atmospheric fluidized bed combustion boilers. 
Circulating fluidized bed combustion boilers. 
Waste heat recovery boilers. 
Chemical recovery boilers for paper industry, ranging from capacity of 100 to 1000 t/day of dry 
solids. 
Pressure vessels. 
BOILER AUXILIARIES 
52 
Fan 
Axial reaction fans of single stage and double stage for clean air application, with capacity
ranging from 25 to 800m3/s and pressure ranging from 120 to 1,480 m of gas column. 
Axial impulse fans for both clean air and flue gas applications, with capacity ranging from 7 
to 600m3/s and pressure up to 700 m of gas column. 
Single and double-suction radial fans for clean air and dust-laden hot gases applications up to 
400oC, with capacity ranging from 4 to 600m3/s and pressure ranging from 150 to 1,800 m of 
gas column. 
53 
Air-Pre-heaters 
L jungstrom rotary regenerative air-pre-heaters for boiler and process furnaces. 
Large regenerative air-pre heaters for utilities of capacity up to 1000 MW. 
Gravimetric Feeders 
Pulverizes 
Bowl mills of slow and medium speed of capacity up to 100 t/hour. 
Tube mills for pulverizing low-grade coal with high-ash content. 
Pulse Jet and Reverse Air Type Fabric Filters (Bag Filters) 
Electrostatic Precipitators 
Electrostatic precipitators of any capacity with efficiency up to 99.9% for utility and industrial 
applications. 
Mechanical Separators 
Soot Blowers 
Long retractable soot blowers (travel up to 12.2m), wall de sluggers, rotary blowers and 
temperature probes and related control panels operating on pneumatic, electric or manual 
mode. 
Swivel arm type soot blowers for regenerative air-pre heaters. 
Valves 
High-pressure and low-pressure bypass valves for utilities.
High and medium-pressure valves, cast and forged steel valves of gate, globe, non-return 
(swing-check and piston lift-check) types for steam, oil and gas duties up to 600 mm 
diameter, 250 kg/cm2 pressure and 540oC temperature. 
High-capacity safety valves and automatic electrical operated pressure relief valves for set 
pressure up to 200 kg/cm2 and temperature up to 550oC. 
Safety relief valves for applications in power, process and other industries for set pressure up 
to 175 kg/cm2 and temperature up to 565oC. 
Piping Systems, Constant Load Hangers, Clamp and Hanger components, variable Spring 
hangers for power stations upto 850 MW capacities, combined cycle plants, industrial boilers 
and process industries. 
54 
HEAT EXCHANGERS AND PRESSURE VESSELS 
CS/AS/SS/Nonferrous shell and tube heat exchangers and pressure vessels. 
Air-cooled heat exchangers. 
Surface condensers. 
Steam jet air ejectors. 
Columns. 
Reactors, drums. 
LPG/propane storage bullets. 
LPG/propane store mounded vessels. 
Feed water heaters. 
PUMPS 
Pumps for various applications to suit utilities up to a capacity of 660 MW. 
Boiler feed pumps (motor or steam turbine driven). 
Boiler feed booster pumps. 
Condensate pumps. 
Circulating water pumps. 
Emergency oil pumps.
55 
Lubricating oil pumps. 
Standby oil pumps. 
POWER STATION CONTROL EQUIPMENT 
Microprocessor-based distributed digital control systems. 
Data acquisition systems. 
Man-machine interface. 
Sub-station controls with SCADA. 
Static excitation equipment/automatic voltage regulator. 
Electro-hydraulic governor control. 
Turbine supervisory system and control. 
Furnace safeguard supervisory systems. 
Controls for electrostatic precipitators. 
Controls for HP/LP bypass valves. 
SWITCHGEARS 
Switchgear of the various types for indoor and outdoor applications and voltage ratings up to 
400 kV. 
Minimum oil circuit breakers (66K – 132kV). 
SF6 circuit breakers (132 kV – 400 kV). 
Vacuum circuit breakers (3.3 kV – 33 kV). 
Gas insulated switchgears (36 kV). 
BUS DUCTS 
Bus-ducts with associated equipment to suit generator power output of utilities of up to 500 
MW capacity. 
TRANSFORMERS 
Power transformers for voltage up to 400 kV.
HVDC transformers and reactors up to + 500 kV rating. 
Series and shunt reactors of up to 400 kV rating. 
Instrument transformers: 
Current transformers up to 400 kV. 
Electro-magnetic voltage transformers up to 220 kV. 
Capacitor voltage transformers up to 400 kV. 
Cast resin dry type transformers up to 10 MVA 33 kV. 
Special transformers: earthing; furnace; rectifier; electrostatic precipitator; freight loco and AC 
EMU and traction transformers. 
INSULATORS 
High-tension ceramic insulators. 
Disc/suspension insulators for AC/DC applications, ranging from 45 to 400 kn electro-mechanical 
56 
strength, for clean and pollute atmospheres. 
Pin insulators of up to 33 kV. 
Post insulators suitable for applications of up to 6 units. 
Hollow porcelains of up to 400 kV. 
Solid core insulators of 25 kV rating (both porcelain and hybrid) for railways. 
Disc insulators for 800 kV AC and HVDC transmission lines (BHEL is the first Indian 
manufacturer to supply such insulators). 
CAPACITORS 
Power capacitors for industrial and power systems of up to 250 kVAr rating for application up 
to 400 kV. 
Coupling/CVT capacitors for voltages up to 400 kV. 
Low Tension Thyristor Switched Capacitors (LTTSC) for dynamic power factor correction 
ENERGY METERS
57 
BHEL International Undertakings 
International Business 
BHEL has, over the years, established its references in 75 countries across all the six continents 
of the world. These references encompass almost the entire range of BHEL products and 
services, covering Thermal, Hydro and Gas-based turnkey power projects, Substation projects 
and Rehabilitation projects, besides a wide variety of products like; Transformers, Compressors, 
Valves and Oil field equipment, Electrostatic Precipitators, Photovoltaic equipment, Insulators, 
Heat Exchangers, Switchgears, Castings and Forgings etc. Some of the major successes achieved 
by BHEL have been in Gas-based power projects in Oman, Libya, Malaysia, UAE, Saudi 
Arabia, Iraq, Bangladesh, Sri Lanka, China, Kazakhstan, Belarus, Yemen; Thermal power 
projects in Cyprus, Malta ,Libya, Egypt, Indonesia, Thailand, Malaysia, Sudan, Syria, Ethiopia, 
Senegal, New Caledonia, Ukraine; Hydro power plants in New Zealand, Malaysia, Azerbaijan, 
Bhutan, Nepal, Taiwan, Tajikistan, Vietnam, Rwanda, Thailand, Afghanistan, Democratic 
Republic of Congo; and Substation projects & equipments in various countries. Execution of 
these overseas projects has also provided BHEL the experience of working with world renowned 
consulting organizations and inspection agencies. 
The Company has been successful in meeting demanding requirements of International markets, 
in terms of complexity of work as well as technological, quality and other requirements viz. HSE 
requirements, financing packages and associated 
O&M services, to name a few. BHEL has proved its capability to undertake projects on fast-track 
basis. BHEL has also established its versatility to successfully meet the other varying needs 
of various sectors, be it captive power, utility power generation or for the oil sector. Besides 
undertaking turnkey projects on its own, BHEL also possesses the requisite flexibility to 
interface and complement other international companies for large projects, and has also exhibited 
adaptability by manufacturing and supplying intermediate products. 
The company is taking a number of strategic business initiatives to fuel further growth in 
overseas business. This includes firmly establishing itself in target export markets, positioning of 
BHEL as a regular EPC contractor in the global market both inutility and IPP segments and 
exploring various opportunities for setting up overseas joint ventures etc.
58 
BHEL in the Middle East (in consideration with the Arab World) 
The Middle East and North Africa (MENA) region is the key export territory of BHEL, where 
it entered over three decades back. Today, it is firmly established in this market, having secured 
orders for a wide range of projects, products and services. BHEL has contributed in the power 
development of this region by executing a number of power projects and products for the core 
sectors of economy. During the last three decades, BHEL has contracted around 15 power 
projects in this region and a number of substations, rehabilitation, also carried out a turnkey 
project for a 42-MW power station at Jizan in Saudi Arabia. The success of this project resulted 
in the company receiving repeat orders for similar work, with the added responsibility of 
carrying out operation and maintenance of generation and transmission systems. 
BHEL in Egypt 
BHEL has executed the boiler project for the 230-MW Al-Arish Power Station in Egypt. It has 
recently bagged two export orders for transformers from the Egyptian Electrical Transmission 
Company (EETC), Egypt. These orders valued at approximately US$ 31 million entail supply, 
installation and commissioning of transformers of nearly 3000 MVA capacity. 
BHEL in Sudan 
In 2006, BHEL has received a turnkey contract worth approximately US$ 457 million for setting 
up a 500-MW steam power plant in Sudan. This is the single largest export order received by the 
company and also the largest export order of any capital goods manufacturing company in 
India. In this project, the company will install four units of 125 MW each and crude oil-fired 
boilers at the Kosti Power Plant in Sudan. 
BHEL in Iraq 
In Iraq, BHEL began its operations over two decades back, with a contract for a rehabilitation 
project. In the recent past, BHEL has executed three large-size gas turbine-based projects in Iraq. 
BHEL was probably the first company to reinstall a power generating plant in post-war Iraq. 
BHEL in Other Arab Countries 
BHEL has also supplied a diverse range of products in many other countries including the UAE, 
Kuwait and Jordan. compressors and services projects, besides a wide variety of products such as 
transformers, switchgears, valves and oil field equipment, etc. BHEL has been focusing on 
enhancement of local skills by imparting training at its own works as well at sites and 
maximizing the participation of local contracting and industrial base. 
BHEL in Libya
In Libya, BHEL entered three decades back by executing the 2x120-MW Tripoli West Thermal 
Power Project as well as a series of projects for rehabilitation and overhauling of power projects. 
Currently, BHEL is executing the 600-MW Western Mountain Gas Turbine based power project, 
one of the largest power plants in the country .BHEL's success in Libya has led to the formation 
of an Indo-Libyan company that focuses on power sector in Libya. 
BHEL in Oman 
Since its entry in to Oman in 1995, BHEL has contracted seven prestigious power projects on 
EPC basis; from diverse sectors viz. utility power, oil and industrial sectors for their captive use. 
Out of these, BHEL has successfully completed five projects, and two projects (252 MW and 
126 MW) are presently under execution. In addition, BHEL is currently executing orders for 
three compressor projects and supply of oil field equipment to the petroleum sector. The major 
customers of the company include Petroleum Development Oman (PDO), MHEW Oman, Oman 
Cement Company and Daleel Petroleum. Some of the plants set up by BHEL are completely 
unmanned power stations, which are capable of being operated from distant remote-controlled 
centers. 
BHEL in Saudi Arabia 
59 
In Saudi Arabia, BHEL executed a 75-MW Gas Turbine based power project. In 1977, the 
company 
18 
Future Plans 
Expanding Business 
The MENA region continues to contribute significantly to BHEL's important target in the export 
arena - supported by ongoing project offices in the UAE, Oman and Libya. BHEL is pursuing a 
number of opportunities to expand its presence in this region .BHEL views MENA market as one 
of the best avenues for future growth. It is also scouting for overseas acquisitions. BHEL is 
positioning itself as a reliable and regular EPC contractor in the global market. It is also open to 
setting up strategic alliances. The company intends to extend its focus on areas such as power 
generation, and transmission and development (T&D). It is also looking to participate in 
overseas government-funded projects. 
Focus on R&D and Launching New Technologies 
BHEL invested US$ 34 million on R&D-related activities in 2005-06. It intends to focus 
on the development of new technologies. The company plans to set up Centers of Excellence 
for Surface Engineering (COE-SE) and for Intelligent Machines and Robotics (CIMAR).It is one 
of the few companies in the world working towards the development of Integrated
Gasification Combined Cycle (IGCC) technology that aids the development of clean coal 
technology. BHEL is focusing on the development of boilers with super-critical parameters. To 
meet the standards for new turbines in the Middle East and other markets, the company plans to 
introduce higher rating hydro turbine generator sets and gas turbines of an advanced class. It is 
focusing on emerging opportunities in nuclear power generation. 
60 
Success Factors: 
Meeting Global Market Expectations 
BHEL owes its widespread presence and success in the Arab world to its successful execution of 
a variety of complex projects, in addition to its fulfilling the technological, quality and other 
requirements of its customers. BHEL is capable of undertaking fast-track projects. It has 
demonstrated its ability to meet the needs of various sectors such as captive power, utility 
power generation and petroleum sector. The company also possesses the flexibility to work 
with and complement other international companies on large-scale projects. Thus, BHEL 
has been able to meet the varied demands of international markets. It has also been providing 
high-quality after-sales-service support to its customers. 
Growth via Technology 
The success of BHEL can also be attributed to its focus on developing innovative and reliable 
Technologies .The company has filed over 340 patents so far. Out of this, 84 patents were filed 
during FY 2005-06, and 35 of them have been granted. BHEL invested approximately US$ 60 
million in 2005-06 towards modernizing its manufacturing technologies and acquiring the latest 
manufacturing facilities. 
Successful Initiatives 
BHEL offers a wide range of products and services .It has maintained its competitiveness in the 
global market by taking several initiatives such as design to cost, purchasing and supply 
management, lean manufacture, IT effectiveness, structured product development, organizational 
focus on project deliveries, etc. This has strengthened the company's presence in the Arab world. 
19
61 
BHEL :Logistics Supply Chain & Management 
PART-III 
Outline 
• 1 Definitions 
• 2 Problems addressed by supply chain management 
• 3 Activities/functions 
• A. Strategic level 
• B. Tactical level 
• 4 Importance of supply chain management 
• 5 Supply chain business process integration 
• 6 Global supply chain management 
Definition SCM- Managing upstream and down stream value added flow of materials, final 
goods and related information among suppliers; company; resellers; final consumers is 
supply chain management. 
Definition Logistics- The process of planning, implementing, and controlling the efficient, 
cost-effective flow and storage of goods, services, and related information, from point of 
origin to point of consumption, for the purpose of conforming to customer requirements. 
SCM Variability- 
 Supply network variability 
 Manufacturing process variability 
 Customer network variability
62 
Supply Chain Management- 
Information Technology in SCM 
 Links the success of independent suppliers, manufacturers, and customers 
 Risks and rewards are shared among supply chain partners 
 Many technologies are accepted among supply chain managers 
Environmental Sensitivity- 
 PRESENT 
 FUTURE 
Problems addressed by SCM- 
 Distribution Network Configuration 
 Distribution Strategy 
 Trade-Offs in Logistical Activities
63 
 Information 
 Inventory Management Cash-Flow. 
Activities and Functions 
 Supply chain management is a cross-function approach including managing the 
movement of raw materials into an organization 
 Functions are increasingly being outsourced to other entities that can perform the 
activities better or more cost effectively. 
Strategic Level- 
• Strategic network optimization, including the number, location, and size of warehousing, 
• Distribution centres, and facilities. 
• Product life cycle management, so that new and existing products can be optimally 
integrated into the supply chain and capacity management activities. 
• Information technology chain operations. 
• Where-to-make and make-buy decisions. 
• Aligning overall organizational strategy with supply strategy. 
• It is for long term and needs resource commitment. 
Tactical Level- 
 Sourcing contracts and other purchasing decisions. 
 Production decisions, including contracting, scheduling, and planning process definition. 
 Inventory decisions, including quantity, location, and quality of inventory. 
 Transportation strategy, including frequency, routes, and contracting. 
 Benchmarking. 
 Milestone payments. 
 Focus on customer demand and Habits. 
Importance of SCM- 
 No Scarcity
64 
 More Efficiency 
 On time Delivery 
 Just in time 
Business Process Integration- 
Customer relationship management 
• Customer service 
• Demand management style 
Order fulfilment 
• Manufacturing flow 
• Supplier relationship 
• Product development and commercialization 
• Returns management 
Global- 
 Globalization 
 Increased cross border sourcing 
 Collaboration for parts of value chain with low-cost providers 
 Shared service centres for logistical and administrative functions 
 Increasingly global operations, which require increasingly global coordination and 
planning to achieve global optimums 
 Complex problems involve also midsized companies to an increasing degree.
65 
SWOT Analysis-BHEL 
Strengths: 
1. Public sector company. 
2. Sound engineering base and ability to assimilate . 
3. Market Dominance in the Indian Power Sector 
4. Ability to set up power plants on turnkey basis, complete know- how for manufacture of 
entire equipment is available with the company. 
5. Ability to manufacture or procure to supply spares. 
6. Fully equipped to take capital maintenance and servicing of the power plants. 
7. Largest source of domestic business leading to major presence and influence in the 
market. 
8. Ability to successfully overhaul and renovate power stations equipment of different 
international companies. 
Weaknesses: 
1. Difficulty in keeping up the commitments on the product delivery and desired sequence 
of supplies. . 
2. Larger delivery cycles in comparison with international suppliers of similar equipment. . 
3. Inability to provide supplier’s credit, soft loans and financing of power projects . 
4. Due to poor financial position of state electricity boards, which are the major customers 
of BHEL in India, liquidity position of BHEL is not satisfactory. 
5. Displacement of social objectives by political objectives, which may lead to 
redundant costs and also rising costs. 
Opportunities: 
1. Demand for power and hence plant equipment is expected to grow . 
2. Private sector power plants to offer expanded market as utilities suffers resource crunch . 
3. Ageing power plants would give rise to more spares and services business. . 
4. Easy processing of joint ventures/ collaboration/import/ acquisition of new technology.
66 
Threats: 
1. Purchase preference may be extended to distribution sector 
2. Increased in number of small contractors leading to price wars 
3. Emergence of new players in the market. 
4. Political pulls and pressures may jeopardize the hole process, raising alarm about the 
privatization and being anti-people 
BHEL Research & Development- 
BHEL's investment in R&D is amongst the largest in the corporate sector in India. 
During the year 2012-13, the company invested about Rs. 1,252 Crore on R&D efforts, which 
corresponds to nearly 2.50% of the turnover of the company, focusing on new product and 
system developments and improvements in existing products for cost competitiveness, higher 
reliability, efficiency, availability and quality etc. To meet customer expectations, the company 
has upgraded its products to contemporary levels through continuous in-house efforts as well as 
through acquisition of new technologies from leading engineering organizations of the world. 
The IPR (Intellectual Property Rights) capital of BHEL grew by 21.5% in the year, taking the 
total to 2170. 
The Corporate R&D division at Hyderabad leads BHEL’s research efforts in a number of areas 
of importance to BHEL’s product range. Research & product development (RPD) Groups for 
each product group at the manufacturing divisions play a complementary role. BHEL has 
established Centers of Excellence for Simulators, Computational Fluid Dynamics, Permanent 
Magnet Machines, Surface Engineering, Machine Dynamics, Centre for Intelligent Machines and 
Robotics, Compressors & Pumps, Centre for Nano Technology, Ultra High Voltage Laboratory 
at Corporate R&D; Power Electronics and IGBT & Controller Technology at Electronics 
Division, Bangalore, and Advanced Fabrication Technology and Coal Research Centre at 
Tiruchirappalli. 
BHEL has established four specialized institutes, viz., Welding Research Institute (WRI) at 
Tiruchirappalli, Ceramic Technological Institute (CTI) at Bangalore, Centre for Electric Traction 
(CET) at Bhopal and Pollution Control Research Institute (PCRI) at Haridwar. Amorphous 
Silicon Solar Cell plant at Gurgaon pursues R&D in Photo Voltaic applications.[18]
Significantly, BHEL is one of the only four Indian companies and the only Indian Public Sector 
Enterprise figuring in 'The Global Innovation 1000' of Booz & Co., a list of 1,000 publicly traded 
companies which are the biggest spenders on R&D. 
Corporate social responsibility 
BHEL continues to act as a responsible corporate citizen committed to working for the welfare 
of society through inclusive growth aimed at capacity building, empowerment of communities, 
environment protection, development of backward regions and upliftment of the marginalized 
and under-privileged sections of the society. BHEL has provisioned a substantial budget for CSR 
& sustainability activities in line with DPE guidelines for the same. 
In line with its CSR commitment, the company supported various social initiatives across the 
country by undertaking projects in diversified areas like education, community development, 
health, environmental protection, vocational training, skill development, disaster/calamity 
management and infrastructure development. BHEL also launched a unique company-wide 
campaign titled ’Vision to All-BHEL’s Call’ under which more than 52,000 pledges have been 
received for eye donation from employees, their families, relatives and other support staff of the 
company. BHEL has also ventured into yet another noble cause for organ donation. 
BHEL provides state-of-the-art engineering/training for talent up gradation and training in soft 
skills to trade apprentices, diploma and engineering degree holders. During 2012-13, 6,139 
apprentices were trained in the company. In addition, 8390 students/trainees from various 
professional institutions underwent vocational training. The company is also providing 
employability training to 100 youth of Jammu & Kashmir each year under its flagship skill 
development project- ’UDAAN’ over a period of five years starting from the year 2012-13. 
Participation in the UN Global Compact Program 
As the world’s largest global corporate citizenship initiative, the Global Compact is the first and 
the foremost concern which is exhibiting and building the social legitimacy of business and 
markets. BHEL is a life member of United Nations Global Compact (UNGC), India Network. 
BHEL reiterated its commitment to the United Nations’ Global Compact program and continued 
to play a lead role in promoting the set of core values enshrined in its ten principles on human 
rights, labor standards, environment and anti-corruption and intends to advance UNGC 
Principles within the company’s sphere of influence and has ingrained it in its strategy, culture 
and day-to-day operations. The company demonstrated its commitment through regular pooling 
of communication of progress (COP) on the UNGC website and has also taken a lead role in 
promoting UNGC principles in other Indian organizations through the Global Compact network 
by organizing case studies/organizational experience sharing & addressing the Global Compact 
principles in the Indian context. The company publically advocates UN Global Compact 
67
68 
principles to its stakeholders through its Annual Report, Press Conferences and other public 
communiqués 
AWARDS & RECOGNITIONS 
 It is the 7th largest power equipment manufacturer in the world. 
 BHEL received the National Intellectual Property Award 2014 and WIPO Award for 
Innovative Enterprises 2014 
 BHEL won the DSIJ Award 2013 for the Most Efficient Maharatna PSU 
 It won the Golden Peacock Award 2013 for Innovation Management 
 The company received the India Pride Award 2013 for Excellence in Heavy Industries 
 BHEL also won the India Pride Award 2013 for Excellence in Heavy Industries 
 BHEL was conferred with the BGR-ENERTIA Commemoration Award for Technology 
Enterprise Innovation - Conventional Energy 
 It was awarded for CSR Initiatives on Health Care 
 In 2013, BHEL won ICAI National Award for Excellence in Cost Management for the 
eighth consecutive year. 
 BHEL received two awards in CII-ITC Sustainability Awards 2012 from the President of 
India. 
 In the year 2011, it was ranked ninth most innovative company in the world by US 
business magazine Forbes. 
 The company won the prestigious ‘Golden Peacock Award for Occupational Health & 
Safety 2011’ for significant achievements in the field of Occupational Health & Safety. 
 It is also placed at 4th place in Forbes Asia's Fabulous 50 List of 2010
69 
Bibliography: 
www.bhel.com 
www.bhelbpl.co.in 
www.wikipedia.org 
Search Engines: 
Google chrome 
Mozilla Firefox 
Opera Mini...

Maaz arif (mba ib) bhel internship report

  • 1.
    Summer Internship Program– Report 2014 SIP Organization-Bharat Heavy Electricals Limited BHEL, a Maharatna PSU Training Undertaken at- BHEL, Bhopal Unit Project Title – BHEL, Its Products & International Transactions SIP Coordinator Report by: Dr. Seema Jhala Maaz Arif Professor MBA-IB 3rd Sem PIMR, Indore
  • 2.
    2 ACKNOWLEDGEMENT “Itis not possible to prepare a project report without the assistance & encouragement of other people. This one is certainly no exception Firstly I would like to express our immense gratitude towards my institution Prestige Institute of Management & Research Indore, which created a great platform to attain profound professional skills in the field of MBA, thereby fulfilling our most cherished goal. I would like to extend my sincere gratitude towards BHEL, Bhopal for giving me an opportunity to undergo the process on Summer Internship Program from their organization. I would like to thank Mr. Manoj Ranjan for spending his valuable time and proving me with appropriate guidance throughout my STP and in preparing this report. I would like to give special thanks to Mr. Chetan Meher for his support and help and other staff of various departments for support and co-operation in completion of the STP and this project. I would also like to extend my gratitude towards Mr .Jaleel Ahmad whose references and help was very worthy for me & indeed I am extremely thankful to my institute as they provided me with time to time updates & coordination regarding the training via experienced faculties & sincere thanks to my coordinator Dr. Seema Jhala. Last but not the least gratitude goes to all those who directly or indirectly helped me to complete this project report. Any omission in this brief acknowledgement does not mean lack of gratitude. Maaz Arif
  • 3.
    3 DECLARATION Ihereby declare that the project report entitled BHEL & Its Products & International Transactions authentic work done by me. The project was undertaken as a part of the course curriculum of MBA program, at Prestige Institute of Management & Research Indore. This has not been submitted to any other examination body earlier. Date: 09/07/2014 (Training completion date) MAAZ ARIF (MBA-International Business)
  • 4.
    4 CONTENTS Pageno. Part-I 1. Introduction 5 2. Objectives 14 3. Organization Structure 15 4. Financial undertakings at BHEL 17 5. Human Resources at BHEL 24 6. Units of BHEL 40 Part-II 1. Products of BHEL 42 2. Product Profile & Product Range 50 3. International Undertakings 56 Part-III 1. Logistics & Supply Chain Management 60 2. SWOT Analysis 64 3. Research & Development 65 4. Awards & Recognitions 67 5. Bibliography 68
  • 5.
    5 PART-I GENERALINFORMATION Type State-owned enterprise Public (NSE: BHEL, BSE: 500103 ) BSE SENSEX Constituent CNX Nifty Constituent Industry Electrical equipment Founded 1964 Headquarters New Delhi, India Area served Worldwide Key people B.Prasada Rao, (Chairman & MD) Products Includes (Gas and Steam Turbines), Boilers, generators, Heat Exchangers, Pumps, switchgears, sensors, Automation and Control Systems, Power electronics, Transmission system controls etc Revenue INR 50,156 Crores (US$ 9.23 billion) (2012-13) Net income INR 6,615 Crores (US$ 1.22 billion) (2012-13) Total assets INR 71,753 Crores (US$ 13.21 billion) (2012-13) Total equity INR 30,533 Crores (US$ 5.62 billion) (2012-13) Employees 48,399 (March 2013) Website www.bhel.com
  • 6.
    6 Industry Profile BHEL was established in 1964. Heavy Electrical (India) Ltd was merged with BHEL in 1974. In 1982, it entered into power equipments, to reduce its dependence on the power sector. It developed the capability to produce a variety of electrical, electronic and mechanical equipments for all sectors, including transmission, transportation, oil and gas and other allied industries.[5] In 1991, it was converted into a public limited company. By the end of 1996, the company had handed over 100 Electric Locomotives to Indian Railway and installed 250 Hydro-sets across India Bharat Heavy Electricals Limited (BHEL) owned by Government of India, is a power plant equipment manufacturer and operates as an engineering and manufacturing company based in New Delhi, India. Established in 1964, BHEL is India's largest engineering and manufacturing company of its kind. The company has been earning profits continuously since 1971-72 and paying dividends uninterruptedly since 1976-77. In recognition of its consistent high performance, BHEL has been conferred with the 'Maharatna' status by the Government of India on 1 February 2013. It is now one among seven Maharatna PSEs
  • 7.
    7 Heavy ElectricalIndustry A brief description:- Heavy industry sector is one of the core sectors of Indian economy. Therefore, it’s fund requirements are inverse keeping in view the scale and size of the industrial units in the sector, the financial requirements are also huge. The heavy engineering sector is driving primarily by technology. This, coupled with the fact that the initial investment required for heavy engineering or capital goods manufacturing facilities is relatively high, creates relatively high entry barriers. Any business enterprises viability eventually boils down to cost – return trade off. Cost of funds is undoubtedly, the most important determined of the viability. This becomes more crucial in heavy engineering sectors The development of the Indian heavy electrical machinery industry is directly linked to the Performance of the Power sector in India. With India’s development, the need for more and Better Power supply has become essential for industries to grow. Thus with increasing focus on capacity expansion in the Power sector, the heavy electrical machinery manufacturing industry is expanding vigorously. BACKGROUND:- Heavy Electrical Industry covers power generation, transmission and distribution and utilization equipments. These include turbo generators, boilers, various types of turbines, transformers, switchgears and other allied items. Majority of the products manufactured by heavy electrical industry in the country, which includes items like transformers, switchgears etc. are used by all sectors of the Indian economy. Some major areas where these are used are the multi core projects for power generation including nuclear power stations, petrochemical complexes, chemical plants, integrated steel plants, non-ferrous metal units, etc
  • 8.
    8 HISTORY Indiais the only other developing country besides China, which produces a full range of electric power generation and transmission equipment. In fact, the history and growth of (Bharat Heavy Electricals Ltd.), a public sector enterprise under in the country, symbolizes the overall growth pattern of heavy electrical industry in the country BHEL has the unique distinction of being one of the very few companies in the world, manufacturing all major power generating equipment under one roof .The industry has been upgrading the existing technology and is now capable of taking up turnkey contracts also for export markets. The industry has been deli censed. Foreign collaborations are allowed with 100 percent FDI. The country is planning to add 150,000 MW power generation capacities in the next 10 years. This will generate substantial demand for heavy electrical equipments. The heavy electrical industry is capable of manufacturing transmission and distribution equipment up to 400 KV AC and high voltage DC. The industry has taken up the work of up gradation and transmission to the next higher voltage system of 765 KV and have upgraded their manufacturing facilities to supply 765 KV class transformers, reactors, CTS, CVT, bushing and insulators, etc. BHEL has: 1. Installed equipment for over 90000MW of power generation-for utilities, captive and industrial users. 2. Supplied over 225000MW a transformer capacity and other equipment operating in transmission and distribution network up to 400Kv (AC& DC) 3. Supplied over 25000 motors with drive control system to power projects, petro chemicals, refineries, steel, aluminum, fertilizers, cement plants etc. 4. Supplied traction electrics and AC/DC locos to power over 12000kms railway network. 5. Supplied over one million valves to power plants and other industries.
  • 9.
    BHEL caters tocore sectors of the Indian economy viz; power generation & transmission, industry, transportation, telecommunication, renewable energy, defense etc. the wide network of BHEL’s 14 manufacturing divisions, four power sector regional centers, over 100 project sites, eight service centers and 14 regional offices enables the company to be closer to its customers and provide them with suitable products, systems and services efficiently and at competitive prices. Having attained ISO 9000 certification, BHEL is now well on its journey towards total quality management (tqm). On the environmental management front, the major units of BHEL have4 already acquired the ISO 14001 certification, 9 Power sector Power generation sector comprises thermal, gas, hydro and nuclear power plant business. As of 31-3-2004, BHEL supplied sets account for nearly 71,255 MW or 64% of the total installed capacity of 1, 11,151 MW in the country, as against nil till 1969-70. BHEL has proven turnkey capabilities for executing power projects from concepts to commissioning. It possesses the technology and capability to produce thermal sets with super critical parameters up to 1000 mw unit rating and gas turbine-generator sets of up to 250 mw unit rating. Cogeneration and combined-cycle plants have been introduced to achieve higher plant efficiencies. To make efficient use of the high ash-content coal available in India, BHEL supplies circulating fluidized bed combustion boilers to both thermal and combined-cycle power plants. The company manufactures 235 MW nuclear turbine generator sets and has commenced production of 500 MW nuclear turbine generator sets. Custom-made hydro sets of Francis, Pelt on And Kaplan types for different head discharge combinations are also engineered and manufactured by BHEL. In all, orders for more than 700 utility sets of thermal, hydro, gas and nuclear have been placed on the company as on date. The power plant equipment manufactured by BHEL is based on contemporary technology comparable to the best in the world, and is also internationally competitive.
  • 10.
    The company hasproven expertise plant performance improvement through renovation, modernization and upgrading of a variety of power plant equipment, besides specialized know how of residual life assessment, health diagnostics and life extension of plants. 10 Transmission BHEL also supplies a wide range of transmission products and systems of up to 400KV class. These include high voltage power & instrument transformers, dry type transformers, shunt & series reactors, of switch gear, 33KV gas insulated substation capacitors, and insulators etc. for economic transmission of bulk power over long distances, High Voltage Direct Current (HVDC) systems are supplied. Series and shunt compensation systems, to minimize transmission loses, have also been supplied. Industry sector: Industries BHEL is a major contributor of equipment and systems to industries: cement, sugar, fertilizer, refineries, petrochemicals, steel, paper etc. the range of systems and equipment supplied includes: captive power plants, dg power plants, high speed industrial drive turbines, industrial boilers and auxiliaries, waste heat recovery boilers, gas turbines, heat exchangers and pressure vessels, centrifugal compressors, electrical machines, pumps, valves, seamless steel tubes and process controls, control systems for process industries, and control and instrumentation to people. Transportation Mostly of the trains operated by the Indian railways, including the metro in Calcutta, are equipped with BHEL’s traction electrics and traction control equipment. The company supplies electric locomotives to Indian Railways and diesel shunting locomotives to various industries.
  • 11.
    5000/4600 hp ac/dclocomotives developed and manufactured by BHEL have been supplied to Indian railways. Battery powered road vehicles are also manufactured by the company. BHEL also supplies traction electrics and traction control equipment for electric locos, diesel electric locos, and EMUs/ DEMUs to the railways. 11 Telecommunication BHEL also caters to telecommunication sector by way of small, medium, and large switching systems. Renewable energy Technologies that can be offered by BHEL for exploiting non-conventional and renewable resources of energy include: wind electric generators, solar power based water pumps, lighting and heating systems. The company manufactures wind electric generators of unit size up to 250 KW for wind farms, to meet the growing demand for harnessing wind energy. .COMPANY’S RELATIVE POSITION IN THAT INDUSTRY It is an integrated power plant equipment manufacturer and one of the oldest and largest engineering and manufacturing enterprise of India. It is world’s 12th largest power equipment manufacturer. It is India’s ninth largest public sector undertaking. BHEL is one of the few companies of the world who have the capability to manufacture entire range of power plant equipment.
  • 12.
    Forbes business magazineof the year 2011 ranked BHEL as the ninth most innovative company of the world. BHEL is the only Indian engineering company to be listed. 2010 edition of Forbes Asia’s fabulous list placed BHEL at 4th place. BHEL has been continuously earning profit since 1971-72. BHEL BHOPAL BHEL, Bhopal with state-of-the-art facilities, manufactures wide range of electrical equipments. It’s product range includes Hydro, Steam, Marine & Nuclear Turbines, Heat Exchangers, Hydro & Turbo Generators, Transformers, Switchgears, Control gears, Transportation Equipment, Capacitors, Bushings, Electrical Motors, Rectifiers, Oil Drilling Rig Equipments and Diesel Generating sets. BHEL, Bhopal certified to ISO: 9001, ISO 14001 and OHSAS 18001, is moving towards excellence by adopting TQM as per EFQM / CII model of Business Excellence. Heat Exchanger Division is accredited with ASME ‘U’ Stamp. With the slogan of “ Kadam kadam milana hai, grahak safal banana hai”, it is committed to the customers. BHEL Bhopal has its own Laboratories for material testing and instrument calibration which are accredited with ISO 17025 by NABL. The Hydro Laboratory, Ultra High Voltage laboratory and Centre for Electric Transportation are the only laboratories of its in this part of the world BHEL Bhopal's strength is it's employees. The company continuously invests in Human Resources and pays utmost attention to their needs. The plant's Township, well known for its greenery is spread over an area of around 20 sq kms. and provides all facilities to the residents like, parks, community halls, library, shopping centers, banks, post offices etc. Besides, free health services is extended to all the employees through 350 bedded (inclusive of 50 floating beds) Kasturba Hospital and chain of dispensaries. 12
  • 13.
    13 l MISSION VISION VALUES
  • 14.
    14 BHEL‘s Objectives 1. Business Mission: To maintain the leading position as supplier of facilities for utilization and conservation of energy for applications in the areas of electric power, transportation, oil and gas exploration and industries. Utilize company’s capabilities and resources to expand business into allied areas and other priority sectors of the economy like communication, electronics and technological advancements. 2. Growth: To ensure a steady growth by enhancing to the competitive edge of BHEL in existing business , new areas and international operations as to fulfil nations expectations from BHEL. 3. Profitability: To provide adequate returns on capital employed primarily through improvements in operational efficiency, capacity, utilization and productivity and generate adequate internal resources to finance the company’s growth. 4. Customer Focus: To ensure customer satisfaction by providing them with increased value for their money through international standards of product quality, performance and superior customer service. 5. People Orientation: To enable each employee to achieve his potential attributes, improve his capabilities, perceive his roles and responsibilities and participate to contribute positively to the growth and success of the company. 6. Technology: To achieve technological excellence in operations through developing indigenous technologies and efficient absorption and adaption of important technologies to suit business needs and priorities. 7. Image: To fulfil the expectations of stakeholders like Government as owner, employees, customers and the country at large have from BHEL.
  • 15.
    15 Organization Structureof BHEL BHEL is spread out over various parts of the country from Haridwar in North to Tiruchi in South. Centralized policy making and decentralized administration Unit managers have complete authority and power Always has been reviewing its organizational structure to ensure customer needs are fulfilled and internal synergy is maximized BHEL is commercial organization. The Powers of company officials are well defined at all levels in the organization. The duties are assigned from time to time. ORGANIZATION CHART OF BHEL EXECUTIVE DIRECTOR GENERAL MANAGER ASSISTANCE GENERAL MANAGER SENIOR DGM DGM SENIOR MANAGER MANAGER DEPUTY MANAGER SENIOR OFFICER/ENGINEER OFFICER/ENGINEER SUPERVISIOR CLERKS
  • 16.
  • 17.
    17 BHEL FINANCEDEPARTMENT Finance Department Like every manufacturing company, BHEL also has its own separate finance department which deals with the different financial matters of the company. The finance department of BHEL is sub-divided into various sections and the work flow is divided among these sections which are consolidated and put together as a whole at the end and the final accounts are prepared and then the decision making process begins and targets are set for the next financial year. The various sections into which the finance department is divided are: NAME OF THE SECTION: 1. Works Section 2. Provident Fund Section 3. Miscellaneous Bills Section 4. Revenue Section 5. Cash Planning Section 6. Books & Budget Section 7. Sales Section 8. Indigenous Purchase Section 9. Foreign Purchase Section 10. Cost Section 11. Stores Section @ T. A Section 12. Pay Section 13. Time and Wages Section 14. Assets Section
  • 18.
    18 FINANCIAL PERFORMANCEOF BHEL Working Capital Management Working capital is the capital required for maintenance of day-to-day business operations. The present day competitive market environment calls for an efficient management of working capital. WORKING CAPITAL = CURRENT ASSETS - CURRENT LIABILITIES Current Assets:- •Liquid Assets (cash and bank deposits) •Inventory •Debtors and Receivables. Current Liabilities •Bank Overdraft •Creditors and Payables •Other Short Term Liabilities Two concepts of working capital 1. Gross working capital. 2. Net working capital.
  • 19.
    19 Gross WorkingCapital: - It refers to the firm’s investment in current assets. (Amount in Cr.) Particular 2008-09 2009-10 2010-11 2011-12 2012-13 Gross working capital 36901.07 42934.81 51494.74 48714.94 50959.46 The GROSS WORKING CAPITAL determines the firm’s investment in current assets, here in the graph, we can see that, there is an increasing trend in GWC, this is due to huge investments in inventory, and they got huge orders year by year. Debtors also form a major reason for investment in Current assets; the major customers to BHEL are government entity, so slow in payments results in more investments in Gross Working Capital.
  • 20.
    Net Working Capital:It refers to the excess of current assets over current assets over current liabilities. 20 Net working capital= Current Assets- Current Liabilities (Amount in Cr.) Particular 2008-09 2009-10 2010-11 2011-12 2012-13 Net working capital 8568.17 10493.09 12551.37 19992.01 23126.56 The Net Working Capital Determines the Firm’s ability to pay off its current obligations, the year 2008-09 the company had Low Working Capital, and after that there is an increasing trend in the NWC, in the year 2012-13 the Firm has highest Net Working Capital, this is because the company had high profits and there liquidity position was high.
  • 21.
    21 Financial Analysisat a Glance Rupees (In Million) 2010-11 2011-12 CHANGE (%) Turnover 412990 495100 19.9 Employee (Nos.) 46748 49390 5.7 Profit Before Tax 84870 103020 21.4 Profit After Tax 56650 70400 24.3 Dividend 15250 15670 2.75 Retained Earnings 38910 52190 34.1 Total Assets 592600 667760 12.7 Net Worth 201540 253730 25.9 Long Term Borrowings 1020 1230 20.6 Debt : Equity 0.01 0.01 - Per Share (in Rupees) : - Net worth 82.34 103.67 25.9 - Earnings 23.15 28.76 24.3 Economic Value Added 34470 40320 17.0
  • 22.
    22 Balance Sheet As at 31st March, 2013 (` in Lakh) at 31st March,2013 at 31st March,2012 Equity And Liabilities 1 Shareholders' Funds (a) Share Capital 3379.783379.78 (b) Reserves & Surplus -21807.78 -18428.00-25311.55 -21931.77 Share Application money pending allotment 3400.00 3400.00 2 Non-current liabilities Long-term borrowings 23497.8121887.18 Deferred tax liabilities (Net) 12 0.000.00 Other Long term liabilities1504.402522.47 Long-term provisions1890.011118.10 Total Non-current liabilities 26892.2225527.75 3 Current liabilities Short-term borrowings 99.50205.50 Trade payables 5223.714510.19 Other Current liabilities 13081.2011772.84 Short-term provisions 1962.052344.23 Total Current Liabilities 20366.46 18832.76 Total Equity & Liabilities 32230.68 25828.74 Assets 1 Non Current Assets (a)Fixed Assets (i) Tangible Assets391.56438.00 (ii) Intangible Assets4.2711.09 (iii) Capital Work-in-progress919.680.40 (iv) Intangible assets under development0.00 1315.510.00449.49 (b) Non-current Investments 1.311.31 (c) Deferred tax assets (Net) 0.000.00 (d) Long-term loans and advances 256.21274.04 (e) Other non-current assets 5361.125618.64 2315.382590.73 2 Current Assets (a) Current Investments 0.000.00 (b) Inventories 5717.846699.86 (c) Trade Receivables 13560.5711626.28 (d) Cash & cash equivalents 2793.241069.14 (e) Short Term Loans & Advances 3193.343366.34 (f) Other Current Assets 31.54 25296.53 26.9022788.52 Total 32230.68 25828.74
  • 23.
    23 SHAREHOLDING BHEL'sequity shares are listed on Bombay Stock Exchange and National Stock Exchange of India. Central Government of India and State governments in India hold majority of the shares of BHEL. Shareholders (as on 30-Mar-2014) Shareholding] Central Government of India and State governments 63.06% Foreign Institutional Investors (FII) 16.14% Insurance companies 11.01% Banks, Financial Institutions and Mutual Funds 05.46% Individual shareholders 02.89% Others 01.44%
  • 24.
    24 Total 100.00% Human Resources at BHEL HR- Human Resource • Human Resource is a term used to describe the individuals who comprise the workforce of an organization. • Maximize return on investment in the organization's human capital and minimize financial risk. • Human Resources seeks to achieve this by aligning the supply of skilled and qualified individuals and the capabilities of the current workforce, with the organization's ongoing and future business plans and requirements to maximize return on investment and secure future survival and success.
  • 25.
  • 26.
    26 ORGANIZATIONAL HIERARCHYIN CONSIDERATION WITH HR
  • 27.
  • 28.
    28 Description ofHR Departments The Human Resource Department of BHEL , Bhopal is broadly divide into two Category :- I.HRDC II.HRM I.HRDC (Human Resource Development Centre) :- The principal objective of training and development division in BHEL is to make sure the availability of a skilled and willing workforce to an organization. The training system in BHEL is to create a smarter workforce and yield the best results. Human Resource Development Centre in BHEL performs the following activities:- 1. Apprenticeship Training 2. Faculty Work 3. Vocational Training 4. Induction Training 5. Developmental Training for employees. HRDC-Human Resource Development Centre Main Functions: • Identify the needs of employees. • Based on the need, training and development program is undertaken. • Training budget is approved by the HOD. • The required employees will undergo training.
  • 29.
    29 Training: Scope: • This is essentially limited to the product quality (that is general management, behavioural management, technical and skill oriented programs). Training for safety related aspects are given by the safely department and for quality related by the quality department Responsibility: • The responsibility of identifying the training needs of all individuals lies with the concerned controlling officers/HOD and group heads. • The responsibility of consolidating and listing, in the order of priority, the program’s to be conducted, in order to impart the necessary training lies the head of HRDC Development: Development Programs • Developmental programs are conducted for all categories of employees i.e., Executive, Supervisors and Artisans. • The company for this purpose invites faculty from outside. Counselling Programs • Counselling programs are undertaken for employees who are – irregular to work, – Uninterested in the work, etc. For this purpose, the company encourages suggestions, group work etc., and hence motivate the employees. Performance Appraisal: • Performance evaluation and thereby performance appraisal at BHEL is done internally by the immediate concerned officer. The employees are given points based on the performance. The employees are evaluated on the basis of points.
  • 30.
    30 – 10points – poor performance – 20 points – excellent performance * Evaluation done based on many factors such as punctuality, discipline, creativeness, leadership, communication, etc. based on which appraisal is done. Canteen • Food which is basic necessity of human being is served in the company over the years at a subsidized rates say about Rs 3 per day and it also serves nutritious and hygienic food. provides Tea/Coffee at least twice a day • a special feature is that each and every employee has to wipe His/her I.D. card in a magnetic machine so that it is a way to identify the time of entry and exit to the concern.. II.HRM (Human Resource Management):- HRM covers the various departments, performing the different functions, which are as follows:- 1.Establishment 2.Industrial Relations & Welfare 3.Human Resource Systems Development 4.Law 5.Administration 1. Establishment All the Establishment Matters comes under this department . It deals with a wide range of activities starting from induction of an employee till retirement. It includes record keeping of all the employees & its verification (as per required). For Example; Sanction of leave , bus pass , higher qualification matters , passport , promotions , transfers , social security forms and their nominations , loans etc. 2. Industrial Relations & Welfare
  • 31.
    Industrial Relations isa multidisciplinary field that studies the employment relationship. It is a bridge between workers and top management. It focuses on labour relationship which includes resolving the grievances of the workers. Contract Labour Administration and Industrial Dispute Cases also comes under it. 31 Trade Unions: • The trade union in BHEL includes many educated workers so that the issues are settled within the factory. • Top management and trade union leaders come together and try to settle problem within the factory premises. • The organization motivates the employees by means of involving them while decision-making that is BHEL as adopted the method of Management by Objective. BHEL has various labour unions which are actively giving shape to IR.The main Trade Unions are:- 1.HMS(Hind Majdoor Sangh) 2.INTUC(Indian National Trade Union Congress) 3.KTU(Karamchari Trade Union) 4.CITU 5.AITUC During all these years, Indian National Trade Union Congress (INTUC) had the monopoly over four other trade unions in the plant. 3. Human Resource Systems Development It consist of functions like:-
  • 32.
    32 a. Staffing(MPP, Recruitment , Placement & Exits) Recruitments is an essential & indispensable part of HR which deals with hiring process, which may be from outside or inside the company. Internally through transfers, promotions etc. , and externally through campus selection , written examinations and interviews etc. Understanding & Over staffing reduces the competitive efficiency of the business. Planning staff levels requires an assessment of present and future needs of the organization be compared with present resource and future predicted resources which is accomplished by Man Power Planning. Recruitment & Selection Recruitment is based on the order issued by the government of India. Reservation is made available for physically challenged, ex-servicemen, schedule caste/tribes and other minorities. BHEL has developed a standard form of procedure of Recruitment: 1. Requisition form to employment exchange 2. Call letter for selection 3. Call letter for trade/ technician Apprentices 4. Offer of training for trade/ technical apprentices Offer for temporary employment 5. Offer of appointment 6. Offer of appointment for supervisors 7. Confirmation order for completion of probation. Sources of Recruitment • From employment exchange • From open market through advertisement in the press • By considering departmental candidates possessing the specified require
  • 33.
    33 • Fromreputed engineering/ management through college campus interview Selection • In BHEL, selection of applicants is done through the central recruitment committee. • The committee constitutes of corporate personnel departments in consultation with the respective division. b. Performance Management BHEL being a very big & widely spread organization which has large number of manpower. Thus to appraise its performance need a comprehensive & exhaustive method. Performance appraisal in BHEL is done in 2 ways:- Supervisors and Workmen: - ACR (Annual Confidential Report) Executives: - e – Map c. New Business Initiative BHEL have a separate department for new Business technique which performs various functions like designing SAP , ERP , e-Map , PCMM etc, exclusively for BHEL. d. Rewards & Recognition e. Career Planning f. Succession Planning g. Competency Management h. Compensation Management i. Communication Systems 4. Law
  • 34.
    34 This Departmentperforms all the legal activities of the BHEL. It covers:- Litigation Regarding Service Matters Arbitration Court Cases Legal Advices Contract Labour Matters 5. Administration For the welfare of the employees the many other facilities were provided by the BHEL which is administered very efficiently. They are as follows:-  Township Administration  Office Administration  Hospital Administration  Sports Administration  Transport HR Mission & Objectives Mission- To continually evolve new bench marks, resources, practices for ensuring effective contribution of people towards achieving excellence Objectives-
  • 35.
    35 • Attract,retain, develop, and remain effective and motivate human resource with the required skills and competencies to meet organizational needs in tune with changing business profiles and technological requirements. • Maintain good industrial relations with high level of employee for better participation, productivity and quality at work. • To propagate, support and implement the principles of “Global Compact”. • Moving towards the concept of ‘variable compensation’ it would be effective by developing and implementing new schemes for performance related pay, rewards and benefits in line with comparable organizations and employees aspiration. EMPLOYEES The organization believes that their greatest strength is the highly skilled and committed workforce of 48,399 employees. Every employee is given an equal opportunity to develop himself/herself and grow in his/her career. Continuous training and retraining, career planning, a positive work culture and participative style of management - all these have engendered development of a committed and motivated workforce setting new benchmarks in terms of productivity, quality and responsiveness. During 2012-13, 7 of its employees won the Prime Minister's 'Shram' Awards and 13 employees won the 'Vishwakarma Rashtriya Puraskar'. Sh. B.P. Rao, the CMD of BHEL, won Power Man of the Year Award in 2012 for individual contribution to the power sector in India Classification of employees • The employees shall generally be classified as under: Regular. Temporary. Casual. Probationer, Apprentice/ Trainee under BHEL schemes. Pay Structure o Salary
  • 36.
    36 o DearnessAllowances.(DA) o House Rent Allowances.(HRA) o City Compensation Allowances.(CCA) o Reimbursement of Medical Expenses & Travelling and Daily Allowances Rule.(TA) Employee Benefits • Leaves • Encashment Earned Leave. (EEL) • Leave Travel Concession. (LTC). • Group Saving Linked Insurance Scheme. The BHEL Group Saving Linked Insurance Scheme with effect from April 1987 provides an insurance cover for all employees and promotes savings to provide financial assistance to the employee/beneficiaries at the time of retirement or insurance cover in the event of death while in service • BHEL provide many awards and incentives like:- • . Cash awards for acquiring higher/additional qualification Sponsorship for higher studies & Family planning incentives. Other Allowances include • City compensatory allowances • Non practical allowances to medical • Late night snacks allowances for night shift employees • Messing allowances • Free uniforms accommodation • Free electricity
  • 37.
    37 • Kitallowances to employees deputed abroad • vehicle allowance • Welding allowance to high pressure welders • Transport subsidy, Travelling allowance • Convenience allowance to blind and physically handicapped employees, Washing allowance , Educational assistance, • Re-imbursement of tuition fees ,Subsidiary to apprentices or trainees , Daily allowance Working Hours Every employee of the company shall be required to work for at least 48 hours a week which is the minimum requirement to work Over Time Over Time Policy • The management reserves the right to require any employee to work overtime including work on weekly holidays in accordance with the instructions issued from time to time and the employee is also liable to be recalled for duty at anytime for such overtime. • For the work done, adequate compensation by way of compensatory overtime payment will be allowed at the discretion of the management. KEY BENEFITS OF WORKING AT BHEL *Exciting career opportunities *BHEL offers exciting career opportunities with dynamic exposure to the latest developments in each field, be it Engineering, Finance or HR. As one grows in the organization, employee is entrusted with greater responsibilities and avenues of growth are extended to him at all junctures. *Avenues of Growth *At BHEL, one gets multiple opportunities to work on novel ideas all the time, with tremendous backing and support from the seniors and the enthusiasm of the peers and juniors. The distinct culture and the openness in communication channels that prevail within the organization, make the work environment friendly and conducive for inspiring great ideas. Fresher Inductees are roped into the organizational activities right from the beginning, to give them the right head start
  • 38.
    and direction. Eachemployee is exposed to average 15 days of training each year to upgrade his capabilities and keep the organization ahead in every field. Avenues of growth are such that the employees who joined BHEL’s Executive cadre at induction level have not only risen to Top Management positions in the Company but are also holding key positions outside. *Equal opportunities for all *BHEL facilitates equal opportunities to all its employees. It not only provide employees a conducive work environment to learn and grow but also an encouraging and open work culture that upholds inclusiveness, teamwork and creativity. *Healthy work-life balance In BHEL, we recognize the importance of work-life balance and encourage you to maintain a healthy balance between your work and personal life. 38 Human Resource Development Institute The Human Resource Development Institute (HRDI) situated in Noida, is the cornerstone of BHEL’s learning infrastructure along with the Advanced Technical Education Centre (ATEC) at Hyderabad and the Human Resource Development Centers(HRDCs) at different units. HRDI has aligned its programs and initiatives (like People Development Programs, Knowledge Transfer Workshops ,Job Specific Training & Mentoring Workshops, Life Education Workshops, BHEL: The Need of the Hour programs) based on CMD’s Six Point Agenda for Dynamic Growth & Leadership .The key focus in HRD efforts has been to keep the ‘Human Capital’ always in a state of readiness, so as to meet the dynamic challenges posed by the fast changing environment. Guided by the HRD Mission statement “To promote and inculcate a value-based culture utilizing the fullest potential of Human Resources for achieving the BHEL Mission”, the HRDI through a step-by-step strategic long-term training process and several short-term need based program based on comprehensive organizational research, enables the human resources to unearth and polish their potential. HRDI is spearheading the HRD initiatives in the company and focusing on competency, commitment and culture building.
  • 39.
    39 LEVEL OFEMPLOYEES Executive Category: E1 Engineer/Executive Trainee E1A Engineer/Executive /Officer E2 Sr.Engineer/Executive /Officer E3 Deputy Manager E4 Manager E5 Sr.Manager E6 DGM E6A Sr.DGM E7 AGM E8 GM E9 Executive Director Supervisors Category: S1 Assistant Engineer Grade 2 S2 Assistant Engineer Grade 1 S3 Deputy Engineer S4 Additional Engineer Grade 2
  • 40.
    40 S5 AdditionalEngineer Grade 1 S6 Sr.Additional Engineer Grade 2 S7 Sr.Additional Engineer Grade 1 Workers Category: A1/B1 Unskilled Labours/Attendant A2/B2 Semi-Skilled Labours A3/B3 Artisan Grade 4 A4/B4 Artisan Grade 3 A5/B5 Artisan Grade 2 A6/B6 Artisan Grade 1 A7/B7 Technician A8/B8 Sr. Technician A9/B9 Master Technician A10/B10 General Technician A11/B11 Chief Technician CORPORATE OFFICE NEW DELHI CORPORATE R&D HYDERABAD UNITS OF BHEL
  • 41.
    REGIONAL BUSINESS MANUFACTURINGSERVICES 41 1.NOIDA 2.KOLKATA 3.NAGPUR 4.CHENNAI 1.BANGALORE 2.BHUBANESHWAR 3.CHANDIGARH 4.CHENNAI 5.GUWAHATI 6.HARIDWAR 7.JABALPUR 8.JAIPUR 9.KOLKATA 10.KUCKNOW 11.MUMBAI 12.NEW DELHI 13.PATNA 14.RAIPUR 15.RANCHI 16.SECUNDERABAD 17.THIRUVANANTH-APURAM 18.VADODARA 1.BANGALORE(3) 2.BHOPAL 3.GOINDWAL 4.HARIDWAR(2) 5.HYDERABAD 6.JAGDISHPUR 7.JHANSI 8.RANIPAT 9.RUDRAPUR 10.TIRUCHIRAPPALLI (2) 1.CHANDIGARH 2.KOLKATA 3.NAGPUR 4.NOIDA 5.PATNA 6.SECUNDERABAD 7.VADODARA 8.VARANASI
  • 42.
    42 Main manufacturingUnits  Electronics Division (EDN), Bangalore  Industrial Systems Group (ISG), Bangalore  Electro-Porcelains Division (EPD), Bangalore  Heavy electrical Plant (HEP), Bhopal  Industrial Valves Plant (IVP), Goindwal  Heavy Electrical Equipment Plant(HEEP), Haridwar  Central Foundry Forge Plant (CFFP), Haridwar  Heavy Power Equipment Plant, Hyderabad  Insulator Plant (IP), Jagdishpur  Centralized Stamping Unit & Fabrication Plant (CSU & FP), Jagdishpur  Transformer Plant, Jhansi  Boiler Auxiliaries Plant (BAP), Ranipat  Component Fabrication Plant (CFP), Rudrapur  High Pressure Boiler Plant (HPBB), Tiruchirapalli  Seamless Steel Tube Plant (SSTP), Tiruchirapalli  Power Plant Piping Unit, Thirumayam  Heavy Plates & Vessels Plant (HPVP), Visakhapatnam The company is also setting up a new Greenfield Power Equipment Fabrication Plant at Bhandara, Maharashtra, the foundation stone for which was laid on 14 May 2013. Further, BHEL is planning to enter solar manufacturing in a big scale, as it has announced its plans for a 600 MW Solar Module Factory.
  • 43.
    43 PART-II Productsof BHEL 1.Thermal power Plants- A thermal power station is a power plant in which the prime mover is steam driven. Water is heated, turns into steam and spins a steam turbine which drives an electrical generator. After it passes through the turbine, the steam is condensed in a condenser and recycled to where it was heated; this is known as a Rankine cycle. The greatest variation in the design of thermal power stations is due to the different fossil fuel resources generally used to heat the water. Some prefer to use the term energy center because such facilities convert forms of heat energy into electrical energy.[1] Certain thermal power plants also are designed to produce heat energy for industrial purposes of district heating, or desalination of water, in addition to generating electrical power. Globally, fossil fueled thermal power plants produce a large part of man-made CO2 emissions to the atmosphere, and efforts to reduce these are varied and widespread. 2.Nuclear power Plants- Nuclear power, or nuclear energy, is the use of exothermic nuclear processes, to generate useful heat and electricity. The term includes nuclear fission, nuclear decay and nuclear fusion. Presently the nuclear fission of elements in the actinide series of the periodic table produce the vast majority of nuclear energy in the direct service of humankind, with nuclear decay processes, primarily in the form of geothermal energy, and radioisotope thermoelectric generators, in niche uses making up the rest. Nuclear (fission) power stations, excluding the contribution from naval nuclear fission reactors, provided about 5.7% of the world's energy and 13% of the world's electricity in 2012. In 2013, the IAEA report that there are 437 operational nuclear power reactors, in 31 countries, although not every reactor is producing electricity. In addition, there are approximately 140 naval vessels using nuclear propulsion in operation, powered by some 180 reactors. As of 2013, attaining a net energy gain from sustained nuclear fusion reactions, excluding natural fusion power sources such as the Sun, remains an ongoing area of international physics and engineering research. More than 60 years after the first attempts, commercial fusion power production remains unlikely before 2050 3.Hydro power Plant- Hydro-power or water power is power derived from the energy of falling water and running water, which may be harnessed for useful purposes. Since ancient times, hydro-power has been used for irrigation and the operation of various mechanical devices, such as watermills, sawmills, textile mills, dock cranes, domestic lifts, power houses and paint making.
  • 44.
    44 Since theearly 20th century, the term has been used almost exclusively in conjunction with the modern development of hydro-electric power, which allowed use of distant energy sources. Another method used to transmit energy used a trompe, which produces compressed air from falling water. Compressed air could then be piped to power other machinery at a distance from the waterfall. Hydro power is a renewable energy source 4.Hydro generator- Hydroelectricity is the term referring to electricity generated by hydropower; the production of electrical power through the use of the gravitational force of falling or flowing water. It is the most widely used form ofrenewable energy, accounting for 16 percent of global electricity generation – 3,427 terawatt-hours of electricity production in 2010,[1] and is expected to increase about 3.1% each year for the next 25 years. Hydropower is produced in 150 countries, with the Asia-Pacific region generating 32 percent of global hydropower in 2010. China is the largest hydroelectricity producer, with 721 terawatt-hours of production in 2010, representing around 17 percent of domestic electricity use. There are now four hydroelectricity plants larger than 10 GW: the Three Gorges Dam and Xiluodu Dam in China, Itaipu Dam across the Brazil/Paraguay border, and Guri Dam in Venezuela. 5.Steam turbine- A steam turbine is a device that extracts thermal energy from pressurized steam and uses it to do mechanical work on a rotating output shaft. Its modern manifestation was invented by Sir Charles Parsons in 1884. Because the turbine generates rotary motion, it is particularly suited to be used to drive an electrical generator – about 90% of all electricity generation in the United States (1996) is by use of steam turbines. The steam turbine is a form of heat engine that derives much of its improvement in thermodynamic efficiency from the use of multiple stages in the expansion of the steam, which results in a closer approach to the ideal reversible expansion process. 6.Gas turbine- A gas turbine, also called a combustion turbine, is a type of internal combustion engine. It has an upstream rotating compressor coupled to a downstream turbine, and a combustion chamber in-between. The basic operation of the gas turbine is similar to that of the steam power plant except that air is used instead of water. Fresh atmospheric air flows through a compressor that brings it to higher pressure. Energy is then added by spraying fuel into the air and igniting it so the combustion generates a high-temperature flow. This high-temperature high-pressure gas enters a turbine, where it expands down to the exhaust pressure, producing a shaft work output in the process. The turbine shaft work is used to drive the compressor and other devices such as an electric
  • 45.
    generator that maybe coupled to the shaft. The energy that is not used for shaft work comes out in the exhaust gases, so these have either a high temperature or a high velocity. The purpose of the gas turbine determines the design so that the most desirable energy form is maximized. Gas turbines are used to power aircraft, trains, ships, electrical generators, or even tanks. 45 7.Hydro turbine- A water turbine is a rotary engine that takes energy from moving water. Water turbines were developed in the 19th century and were widely used for industrial power prior to electrical grids. Now they are mostly used for electric power generation. Water turbines are mostly found in Embankment dams to generate electric power from water kinetic energy. 8.Transformer- A transformer is an electrical device that transfers energy between two or more circuits through electromagnetic induction. A varying current in the transformer's primary winding creates a varying magnetic flux in the core and a varying magnetic field impinging on the secondary winding. This varying magnetic field at the secondary induces a varying electromotive force (emf) or voltage in the secondary winding. Making use of Faraday's Law in conjunction with high magnetic permeability core properties, transformers can thus be designed to efficiently change AC voltages from one voltage level to another within power networks. Transformers range in size from RF transformers a small cm3 fraction in volume to units interconnecting the power grid weighing hundreds of tons. A wide range of transformer designs are used in electronic and electric power applications. Since the invention in 1885 of the first constant potential transformer, transformers have become essential for the AC transmission, distribution, and utilization of electrical energy 9.Switchgear- In an electric power system, switchgear is the combination of electrical disconnect switches, fuses or circuit breakers used to control, protect and isolate electrical equipment. Switchgear is used both to de-energize equipment to allow work to be done and to clear faults downstream. This type of equipment is directly linked to the reliability of the electricity supply 10.Oil field equipment (OFE)- An "oil field" or "oilfield" is a region with an abundance of oil wells extracting petroleum (crude oil) from below ground. Because the oil reservoirs typically extend over a large area, possibly several hundred kilo metres across, full exploitation entails
  • 46.
    multiple wells scatteredacross the area. In addition, there may be exploratory wells probing the edges, pipelines to transport the oil elsewhere, and support facilities. 11.Steam drum- It is a standard feature of a water-tube boiler. It is a reservoir of water/steam at the top end of the water tubes. The drum stores the steam generated in the water tubes and acts as a phase-separator for the steam/water mixture. The difference in densities between hot and cold water helps in the accumulation of the "hotter"-water/and saturated-steam into the steam-drum. 12.Soot Blowers- A soot blower is a system for removing the soot that is deposited on the furnace tubes of a boiler during combustion. Types of soot blowers: Wall Blower- Long Retractable Soot Blower (LRSB) Air Heater Blower- Steam blowing medium: Steam is normally used as a medium for blowing away the soot since capital cost of steam pressure reducing equipment and drain is less than the cost of compressors, motors and control of air systems. 13.Valves- A valve is a device that regulates, directs or controls the flow of a fluid (gases, liquids, fluidized solids, or slurries) by opening, closing, or partially obstructing various passageways. Valves are technically valves fittings, but are usually discussed as a separate category. In an open valve, fluid flows in a direction from higher pressure to lower pressure. The simplest, and very ancient, valve is simply a freely hinged flap which drops to obstruct fluid (gas or liquid) flow in one direction, but is pushed open by flow in the opposite direction. This is called a check valve, as it prevents or "checks" the flow in one direction 14.Condenser- In systems involving heat transfer, a condenser is a device or unit used to condense a substance from its gaseous to its liquid state, typically by cooling it. In so doing, the latent heat is given up by the substance, and will transfer to the condenser coolant. Condensers are typically heat exchangers which have various designs and come in many sizes ranging from rather small (hand-held) to very large industrial-scale units used in plant processes. For example, a refrigerator uses a condenser to get rid of heat extracted from the interior of the unit to the outside air. Condensers are used in air conditioning, industrial chemical 46
  • 47.
    processes such asdistillation, steam power plants and other heat-exchange systems. Use of cooling water or surrounding air as the coolant is common in many condensers. 15.Heat exchanger- A heat exchanger is a piece of equipment built for efficient heat transfer from one medium to another. The media may be separated by a solid wall to prevent mixing or they may be in direct contact. They are widely used in space heating, refrigeration, air conditioning, power plants, chemical plants, petrochemical plants, petroleum refineries, natural gas processing, and sewage treatment. The classic example of a heat exchanger is found in an internal combustion engine in which a circulating fluid known as engine coolant flows through radiator coils and air flows past the coils, which cools the coolant and heats the incoming air. 16.Pumps- A pump is a device that moves fluids (liquids or gases), or sometimes slurries, by mechanical action. Pumps can be classified into three major groups according to the method they use to move the fluid: direct lift, displacement, and gravity pumps. Pumps operate by some mechanism (typically reciprocating or rotary), and consume energy to perform mechanical work by moving the fluid. Pumps operate via many energy sources, including manual operation, electricity, engines, or wind power, come in many sizes, from microscopic for use in medical applications to large industrial pumps. 47 17.Desalination- Desalination, refer to any of several processes that remove some amount off salt and other minerals from saline water. More generally, desalination may also refer to the removal of salts and minerals, as in soil desalination. Salt water is desalinated to produce fresh water suitable for human consumption or irrigation. One potential by product of desalination is salt. Desalination is used on many seagoing ships and submarines. Most of the modern interest in desalination is focused on developing cost-effective ways of providing fresh water for human use. Along with recycled wastewater, this is one of the few rainfall-independent water sources 18.Water treatment plants- Water treatment is, collectively, the industrial-scale processes that makes water more acceptable for an end-use, which may be drinking, industry, or medicine. Water treatment is unlike small-scale water sterilization that campers and other people in wilderness areas practice. Water treatment should remove existing water contaminants or so reduce their concentration that their water becomes fit for its desired end-use, which may be safely returning used water to the environment.
  • 48.
    48 The processesinvolved in treating water for drinking purpose may be solids separation using physical processes such as settling and filtration, and chemical processes such as disinfection and coagulation. 19.Automation and Control Systems- Automation or automatic control, is the use of various control systems for operating equipment such as machinery, processes in factories, boilers and heat treating ovens, switching in telephone networks, steering and stabilization of ships, aircraft and other applications with minimal or reduced human intervention. Some processes have been completely automated. The biggest benefit of automation is that it saves labor, however, it is also used to save energy and materials and to improve quality, accuracy and precision. 20.Semiconductor Devices- A semiconductor is a material which has electrical conductivity between that of a conductor such as copper and that of an insulator such as glass. Semiconductors are the foundation of modern electronics, including transistors, solar cells, light-emitting diodes (LEDs), quantum dots and digital and analog integrated circuits. The modern understanding of the properties of a semiconductor relies on quantum physics to explain the movement of electrons and holes inside a lattice. An increased knowledge of semiconductor materials and fabrication processes has made possible continuing increases in the complexity and speed of integrated semiconductor devices, an effect known as Moore's Law. 21.Solar Photo voltaic- A solar cell (also called a photovoltaic cell) is an electrical device that converts the energy of light directly into electricity by the photo voltaic effect. It is a form of photoelectric cell, defined as a device whose electrical characteristics—e.g. current, voltage, or resistance—vary when exposed to light. Cells can be described as photovoltaic even when the light source is not necessarily sunlight (lamplight, artificial light, etc.) Photovoltaic cells are used as a photo detector (for example infrared detectors), detecting light or other electromagnetic radiation near the visible range, or measuring light intensity. 22.Bus ducts- n electrical power distribution, a bus bar (also spelled bus bar, or sometimes as buss bar or buss bar, with the term bus being a contraction of the Latin omnibus - meaning for all) is a strip or bar of copper, brass or aluminum that conducts electricity within a switchboard, distribution board, substation, battery bank or other electrical apparatus. Its main purpose is to conduct a substantial current of electricity, not to function as a structural member.
  • 49.
    23.Insulators- An electricalinsulator is a material whose internal electric charges do not flow freely, and therefore make it very hard to conduct an electric current under the influence of an electric field. A perfect insulator does not exist, but some materials such as glass, paper and Teflon, which have high resistivity, are very good electrical insulators. A much larger class of materials, even though they may have lower bulk resistivity, are still good enough to insulate electrical wiring and cables. Examples include rubber-like polymers and most plastics. Such materials can serve as practical and safe insulators for low to moderate voltages (hundreds, or even thousands, of volts). 49 24.Control panel- A control panel is a flat, often vertical, area where control or monitoring instruments are displayed. They are found in factories to monitor and control machines or production lines and in places such as nuclear power plants, ships, aircraft and mainframe computers. Older control panels are most often equipped with push buttons and analog instruments, whereas today in many cases touch screens are used for monitoring and control purposes. 25.Capacitors- A capacitor (originally known as a condenser) is a passive two-terminal electrical component used to store energy electro statically in an electric field. The forms of practical capacitors vary widely, but all contain at least two electrical conductors (plates) separated by a dielectric (i.e., insulator). The conductors can be thin films of metal, aluminum foil or disks, etc. The "non conducting" dielectric acts to increase the capacitor's charge capacity. A dielectric can be glass, ceramic, plastic film, air, paper, mica, etc. Capacitors are widely used as parts of electrical circuits in many common electrical devices. Unlike a resistor, an ideal capacitor does not dissipate energy. Instead, a capacitor stores energy in the form of an electrostatic field between its plates 26.Bushings- In electric power, a bushing is an insulated device that allows an electrical conductor to pass safely through a (usually) earthed conducting barrier such as the wall of a transformer or circuit breaker. 27.Electrical machines- Electric machines (i.e., electric motors) consume approximately 60% of all electricity produced. Electric machines (i.e., electric generators) produce virtually all electricity consumed. Electric machines have become so ubiquitous that they are virtually overlooked as an integral component of the entire electricity infrastructure. Developing ever
  • 50.
    50 more efficientelectric machine technology and influencing their use are crucial to any global conservation, green energy, or alternative energy strategy. 28.Compressors- Compressor may refer to: Compressor (software), an application used with Final Cut Studio Gas compressor, a device that pressurizes fluids generally Air compressor, a device specifically for compressing air to power other tools A device applying audio data compression to an audio signal dynamic range compression to an audio signal video compression to a video signal. 29.Traction motors- Traction, or tractive force, is the force used to generate motion between a body and a tangential surface, most generally through the use of dry friction, though the use of off shore force of the surface is also commonly used Traction can also refer to the maximum tractive force between a body and a surface, as limited by available friction; when this is the case, traction is often expressed as the ratio of the maximum tractive force to the normal force and is termed the coefficient of traction (similar to coefficient of friction). These are the products that are manufactured and developed at different units of BHEL.
  • 51.
    51 PRODUCT PROFILE Established in the late 50’s, Bharat Heavy Electricals Limited (BHEL) is, today, a name to reckon with in the industrial world. It is the largest engineering and manufacturing enterprise of its kind in India and one of the leading international companies in the power field. BHEL offers over 180 products and provides systems and services to meet the needs of core sectors like: power, transmission, industry, transportation, oil & gas, non-conventional energy sources and telecommunication. A wide-spread network comprising 15 manufacturing divisions, 8 service centers, 4 power sector regional centers, 18 regional offices, besides a large number of project sites spread all over India and abroad, enables BHEL to be close to its customers and cater to their specialized needs with total solutions - efficiently and economically. An ISO 9000 certification has given the company international recognition for its commitment towards quality. With an export presence in more than 70 countries, BHEL is truly India’s industrial ambassador to the world. PRODUCT RANGE This list is intended as a general guide and does not represent all of BHEL's products and systems. THERMAL POWER PLANTS Steam turbines and generators of up to 500MW capacity for utility and combined-cycle applications; capability to manufacture steam turbines with super critical steam cycle parameters and matching generator up to 1000 MW unit size. Steam turbines for CPP applications; capability to manufacture condensing, extraction, back pressure, injection or any combination of these types. GAS BASED POWER PLANTS Gas turbines of up to 260MW (ISO) rating. Gas turbine based co-generation and combined-cycle systems for industry and utility applications. HYDRO POWER PLANTS Custom-built conventional hydro turbines of Kaplan, Francis and Pelton types with matching generators, pump turbines with matching motor-generators.
  • 52.
    Mini/micro hydro sets. Spherical, butterfly and rotary valves and auxiliaries for hydro station DG POWER PLANTS HSD, LDO, FO, LSHS, natural-gas/biogas based diesel power plants, unit rating up to 20MW and voltage up to 11kV, for emergency, peaking as well as base load operations on turnkey basis. INDUSTRIAL SETS Industrial turbo-sets of ratings from 1.5 to 120MW. Gas turbines land matching generators ranging from 3 to 260MW (ISO) rating. Industrial stream turbines and gas turbines for drive applications and co-generation applications. BOILERS Steam generators for utilities, ranging from 30 to 500MW capacity, using coal, lignite, oil, natural gas or a combination of these fuels: capability to manufacture boilers with super critical parameters up to 1000 MW unit size. Steam generators for industrial applications, ranging from 40 to 450t/hour capacity using coal, natural gas, industrial gases, biomass, lignite, oil, biogases or a combination of these fuels. Pulverized fuel fired boilers. Stoker boilers. Atmospheric fluidized bed combustion boilers. Circulating fluidized bed combustion boilers. Waste heat recovery boilers. Chemical recovery boilers for paper industry, ranging from capacity of 100 to 1000 t/day of dry solids. Pressure vessels. BOILER AUXILIARIES 52 Fan Axial reaction fans of single stage and double stage for clean air application, with capacity
  • 53.
    ranging from 25to 800m3/s and pressure ranging from 120 to 1,480 m of gas column. Axial impulse fans for both clean air and flue gas applications, with capacity ranging from 7 to 600m3/s and pressure up to 700 m of gas column. Single and double-suction radial fans for clean air and dust-laden hot gases applications up to 400oC, with capacity ranging from 4 to 600m3/s and pressure ranging from 150 to 1,800 m of gas column. 53 Air-Pre-heaters L jungstrom rotary regenerative air-pre-heaters for boiler and process furnaces. Large regenerative air-pre heaters for utilities of capacity up to 1000 MW. Gravimetric Feeders Pulverizes Bowl mills of slow and medium speed of capacity up to 100 t/hour. Tube mills for pulverizing low-grade coal with high-ash content. Pulse Jet and Reverse Air Type Fabric Filters (Bag Filters) Electrostatic Precipitators Electrostatic precipitators of any capacity with efficiency up to 99.9% for utility and industrial applications. Mechanical Separators Soot Blowers Long retractable soot blowers (travel up to 12.2m), wall de sluggers, rotary blowers and temperature probes and related control panels operating on pneumatic, electric or manual mode. Swivel arm type soot blowers for regenerative air-pre heaters. Valves High-pressure and low-pressure bypass valves for utilities.
  • 54.
    High and medium-pressurevalves, cast and forged steel valves of gate, globe, non-return (swing-check and piston lift-check) types for steam, oil and gas duties up to 600 mm diameter, 250 kg/cm2 pressure and 540oC temperature. High-capacity safety valves and automatic electrical operated pressure relief valves for set pressure up to 200 kg/cm2 and temperature up to 550oC. Safety relief valves for applications in power, process and other industries for set pressure up to 175 kg/cm2 and temperature up to 565oC. Piping Systems, Constant Load Hangers, Clamp and Hanger components, variable Spring hangers for power stations upto 850 MW capacities, combined cycle plants, industrial boilers and process industries. 54 HEAT EXCHANGERS AND PRESSURE VESSELS CS/AS/SS/Nonferrous shell and tube heat exchangers and pressure vessels. Air-cooled heat exchangers. Surface condensers. Steam jet air ejectors. Columns. Reactors, drums. LPG/propane storage bullets. LPG/propane store mounded vessels. Feed water heaters. PUMPS Pumps for various applications to suit utilities up to a capacity of 660 MW. Boiler feed pumps (motor or steam turbine driven). Boiler feed booster pumps. Condensate pumps. Circulating water pumps. Emergency oil pumps.
  • 55.
    55 Lubricating oilpumps. Standby oil pumps. POWER STATION CONTROL EQUIPMENT Microprocessor-based distributed digital control systems. Data acquisition systems. Man-machine interface. Sub-station controls with SCADA. Static excitation equipment/automatic voltage regulator. Electro-hydraulic governor control. Turbine supervisory system and control. Furnace safeguard supervisory systems. Controls for electrostatic precipitators. Controls for HP/LP bypass valves. SWITCHGEARS Switchgear of the various types for indoor and outdoor applications and voltage ratings up to 400 kV. Minimum oil circuit breakers (66K – 132kV). SF6 circuit breakers (132 kV – 400 kV). Vacuum circuit breakers (3.3 kV – 33 kV). Gas insulated switchgears (36 kV). BUS DUCTS Bus-ducts with associated equipment to suit generator power output of utilities of up to 500 MW capacity. TRANSFORMERS Power transformers for voltage up to 400 kV.
  • 56.
    HVDC transformers andreactors up to + 500 kV rating. Series and shunt reactors of up to 400 kV rating. Instrument transformers: Current transformers up to 400 kV. Electro-magnetic voltage transformers up to 220 kV. Capacitor voltage transformers up to 400 kV. Cast resin dry type transformers up to 10 MVA 33 kV. Special transformers: earthing; furnace; rectifier; electrostatic precipitator; freight loco and AC EMU and traction transformers. INSULATORS High-tension ceramic insulators. Disc/suspension insulators for AC/DC applications, ranging from 45 to 400 kn electro-mechanical 56 strength, for clean and pollute atmospheres. Pin insulators of up to 33 kV. Post insulators suitable for applications of up to 6 units. Hollow porcelains of up to 400 kV. Solid core insulators of 25 kV rating (both porcelain and hybrid) for railways. Disc insulators for 800 kV AC and HVDC transmission lines (BHEL is the first Indian manufacturer to supply such insulators). CAPACITORS Power capacitors for industrial and power systems of up to 250 kVAr rating for application up to 400 kV. Coupling/CVT capacitors for voltages up to 400 kV. Low Tension Thyristor Switched Capacitors (LTTSC) for dynamic power factor correction ENERGY METERS
  • 57.
    57 BHEL InternationalUndertakings International Business BHEL has, over the years, established its references in 75 countries across all the six continents of the world. These references encompass almost the entire range of BHEL products and services, covering Thermal, Hydro and Gas-based turnkey power projects, Substation projects and Rehabilitation projects, besides a wide variety of products like; Transformers, Compressors, Valves and Oil field equipment, Electrostatic Precipitators, Photovoltaic equipment, Insulators, Heat Exchangers, Switchgears, Castings and Forgings etc. Some of the major successes achieved by BHEL have been in Gas-based power projects in Oman, Libya, Malaysia, UAE, Saudi Arabia, Iraq, Bangladesh, Sri Lanka, China, Kazakhstan, Belarus, Yemen; Thermal power projects in Cyprus, Malta ,Libya, Egypt, Indonesia, Thailand, Malaysia, Sudan, Syria, Ethiopia, Senegal, New Caledonia, Ukraine; Hydro power plants in New Zealand, Malaysia, Azerbaijan, Bhutan, Nepal, Taiwan, Tajikistan, Vietnam, Rwanda, Thailand, Afghanistan, Democratic Republic of Congo; and Substation projects & equipments in various countries. Execution of these overseas projects has also provided BHEL the experience of working with world renowned consulting organizations and inspection agencies. The Company has been successful in meeting demanding requirements of International markets, in terms of complexity of work as well as technological, quality and other requirements viz. HSE requirements, financing packages and associated O&M services, to name a few. BHEL has proved its capability to undertake projects on fast-track basis. BHEL has also established its versatility to successfully meet the other varying needs of various sectors, be it captive power, utility power generation or for the oil sector. Besides undertaking turnkey projects on its own, BHEL also possesses the requisite flexibility to interface and complement other international companies for large projects, and has also exhibited adaptability by manufacturing and supplying intermediate products. The company is taking a number of strategic business initiatives to fuel further growth in overseas business. This includes firmly establishing itself in target export markets, positioning of BHEL as a regular EPC contractor in the global market both inutility and IPP segments and exploring various opportunities for setting up overseas joint ventures etc.
  • 58.
    58 BHEL inthe Middle East (in consideration with the Arab World) The Middle East and North Africa (MENA) region is the key export territory of BHEL, where it entered over three decades back. Today, it is firmly established in this market, having secured orders for a wide range of projects, products and services. BHEL has contributed in the power development of this region by executing a number of power projects and products for the core sectors of economy. During the last three decades, BHEL has contracted around 15 power projects in this region and a number of substations, rehabilitation, also carried out a turnkey project for a 42-MW power station at Jizan in Saudi Arabia. The success of this project resulted in the company receiving repeat orders for similar work, with the added responsibility of carrying out operation and maintenance of generation and transmission systems. BHEL in Egypt BHEL has executed the boiler project for the 230-MW Al-Arish Power Station in Egypt. It has recently bagged two export orders for transformers from the Egyptian Electrical Transmission Company (EETC), Egypt. These orders valued at approximately US$ 31 million entail supply, installation and commissioning of transformers of nearly 3000 MVA capacity. BHEL in Sudan In 2006, BHEL has received a turnkey contract worth approximately US$ 457 million for setting up a 500-MW steam power plant in Sudan. This is the single largest export order received by the company and also the largest export order of any capital goods manufacturing company in India. In this project, the company will install four units of 125 MW each and crude oil-fired boilers at the Kosti Power Plant in Sudan. BHEL in Iraq In Iraq, BHEL began its operations over two decades back, with a contract for a rehabilitation project. In the recent past, BHEL has executed three large-size gas turbine-based projects in Iraq. BHEL was probably the first company to reinstall a power generating plant in post-war Iraq. BHEL in Other Arab Countries BHEL has also supplied a diverse range of products in many other countries including the UAE, Kuwait and Jordan. compressors and services projects, besides a wide variety of products such as transformers, switchgears, valves and oil field equipment, etc. BHEL has been focusing on enhancement of local skills by imparting training at its own works as well at sites and maximizing the participation of local contracting and industrial base. BHEL in Libya
  • 59.
    In Libya, BHELentered three decades back by executing the 2x120-MW Tripoli West Thermal Power Project as well as a series of projects for rehabilitation and overhauling of power projects. Currently, BHEL is executing the 600-MW Western Mountain Gas Turbine based power project, one of the largest power plants in the country .BHEL's success in Libya has led to the formation of an Indo-Libyan company that focuses on power sector in Libya. BHEL in Oman Since its entry in to Oman in 1995, BHEL has contracted seven prestigious power projects on EPC basis; from diverse sectors viz. utility power, oil and industrial sectors for their captive use. Out of these, BHEL has successfully completed five projects, and two projects (252 MW and 126 MW) are presently under execution. In addition, BHEL is currently executing orders for three compressor projects and supply of oil field equipment to the petroleum sector. The major customers of the company include Petroleum Development Oman (PDO), MHEW Oman, Oman Cement Company and Daleel Petroleum. Some of the plants set up by BHEL are completely unmanned power stations, which are capable of being operated from distant remote-controlled centers. BHEL in Saudi Arabia 59 In Saudi Arabia, BHEL executed a 75-MW Gas Turbine based power project. In 1977, the company 18 Future Plans Expanding Business The MENA region continues to contribute significantly to BHEL's important target in the export arena - supported by ongoing project offices in the UAE, Oman and Libya. BHEL is pursuing a number of opportunities to expand its presence in this region .BHEL views MENA market as one of the best avenues for future growth. It is also scouting for overseas acquisitions. BHEL is positioning itself as a reliable and regular EPC contractor in the global market. It is also open to setting up strategic alliances. The company intends to extend its focus on areas such as power generation, and transmission and development (T&D). It is also looking to participate in overseas government-funded projects. Focus on R&D and Launching New Technologies BHEL invested US$ 34 million on R&D-related activities in 2005-06. It intends to focus on the development of new technologies. The company plans to set up Centers of Excellence for Surface Engineering (COE-SE) and for Intelligent Machines and Robotics (CIMAR).It is one of the few companies in the world working towards the development of Integrated
  • 60.
    Gasification Combined Cycle(IGCC) technology that aids the development of clean coal technology. BHEL is focusing on the development of boilers with super-critical parameters. To meet the standards for new turbines in the Middle East and other markets, the company plans to introduce higher rating hydro turbine generator sets and gas turbines of an advanced class. It is focusing on emerging opportunities in nuclear power generation. 60 Success Factors: Meeting Global Market Expectations BHEL owes its widespread presence and success in the Arab world to its successful execution of a variety of complex projects, in addition to its fulfilling the technological, quality and other requirements of its customers. BHEL is capable of undertaking fast-track projects. It has demonstrated its ability to meet the needs of various sectors such as captive power, utility power generation and petroleum sector. The company also possesses the flexibility to work with and complement other international companies on large-scale projects. Thus, BHEL has been able to meet the varied demands of international markets. It has also been providing high-quality after-sales-service support to its customers. Growth via Technology The success of BHEL can also be attributed to its focus on developing innovative and reliable Technologies .The company has filed over 340 patents so far. Out of this, 84 patents were filed during FY 2005-06, and 35 of them have been granted. BHEL invested approximately US$ 60 million in 2005-06 towards modernizing its manufacturing technologies and acquiring the latest manufacturing facilities. Successful Initiatives BHEL offers a wide range of products and services .It has maintained its competitiveness in the global market by taking several initiatives such as design to cost, purchasing and supply management, lean manufacture, IT effectiveness, structured product development, organizational focus on project deliveries, etc. This has strengthened the company's presence in the Arab world. 19
  • 61.
    61 BHEL :LogisticsSupply Chain & Management PART-III Outline • 1 Definitions • 2 Problems addressed by supply chain management • 3 Activities/functions • A. Strategic level • B. Tactical level • 4 Importance of supply chain management • 5 Supply chain business process integration • 6 Global supply chain management Definition SCM- Managing upstream and down stream value added flow of materials, final goods and related information among suppliers; company; resellers; final consumers is supply chain management. Definition Logistics- The process of planning, implementing, and controlling the efficient, cost-effective flow and storage of goods, services, and related information, from point of origin to point of consumption, for the purpose of conforming to customer requirements. SCM Variability-  Supply network variability  Manufacturing process variability  Customer network variability
  • 62.
    62 Supply ChainManagement- Information Technology in SCM  Links the success of independent suppliers, manufacturers, and customers  Risks and rewards are shared among supply chain partners  Many technologies are accepted among supply chain managers Environmental Sensitivity-  PRESENT  FUTURE Problems addressed by SCM-  Distribution Network Configuration  Distribution Strategy  Trade-Offs in Logistical Activities
  • 63.
    63  Information  Inventory Management Cash-Flow. Activities and Functions  Supply chain management is a cross-function approach including managing the movement of raw materials into an organization  Functions are increasingly being outsourced to other entities that can perform the activities better or more cost effectively. Strategic Level- • Strategic network optimization, including the number, location, and size of warehousing, • Distribution centres, and facilities. • Product life cycle management, so that new and existing products can be optimally integrated into the supply chain and capacity management activities. • Information technology chain operations. • Where-to-make and make-buy decisions. • Aligning overall organizational strategy with supply strategy. • It is for long term and needs resource commitment. Tactical Level-  Sourcing contracts and other purchasing decisions.  Production decisions, including contracting, scheduling, and planning process definition.  Inventory decisions, including quantity, location, and quality of inventory.  Transportation strategy, including frequency, routes, and contracting.  Benchmarking.  Milestone payments.  Focus on customer demand and Habits. Importance of SCM-  No Scarcity
  • 64.
    64  MoreEfficiency  On time Delivery  Just in time Business Process Integration- Customer relationship management • Customer service • Demand management style Order fulfilment • Manufacturing flow • Supplier relationship • Product development and commercialization • Returns management Global-  Globalization  Increased cross border sourcing  Collaboration for parts of value chain with low-cost providers  Shared service centres for logistical and administrative functions  Increasingly global operations, which require increasingly global coordination and planning to achieve global optimums  Complex problems involve also midsized companies to an increasing degree.
  • 65.
    65 SWOT Analysis-BHEL Strengths: 1. Public sector company. 2. Sound engineering base and ability to assimilate . 3. Market Dominance in the Indian Power Sector 4. Ability to set up power plants on turnkey basis, complete know- how for manufacture of entire equipment is available with the company. 5. Ability to manufacture or procure to supply spares. 6. Fully equipped to take capital maintenance and servicing of the power plants. 7. Largest source of domestic business leading to major presence and influence in the market. 8. Ability to successfully overhaul and renovate power stations equipment of different international companies. Weaknesses: 1. Difficulty in keeping up the commitments on the product delivery and desired sequence of supplies. . 2. Larger delivery cycles in comparison with international suppliers of similar equipment. . 3. Inability to provide supplier’s credit, soft loans and financing of power projects . 4. Due to poor financial position of state electricity boards, which are the major customers of BHEL in India, liquidity position of BHEL is not satisfactory. 5. Displacement of social objectives by political objectives, which may lead to redundant costs and also rising costs. Opportunities: 1. Demand for power and hence plant equipment is expected to grow . 2. Private sector power plants to offer expanded market as utilities suffers resource crunch . 3. Ageing power plants would give rise to more spares and services business. . 4. Easy processing of joint ventures/ collaboration/import/ acquisition of new technology.
  • 66.
    66 Threats: 1.Purchase preference may be extended to distribution sector 2. Increased in number of small contractors leading to price wars 3. Emergence of new players in the market. 4. Political pulls and pressures may jeopardize the hole process, raising alarm about the privatization and being anti-people BHEL Research & Development- BHEL's investment in R&D is amongst the largest in the corporate sector in India. During the year 2012-13, the company invested about Rs. 1,252 Crore on R&D efforts, which corresponds to nearly 2.50% of the turnover of the company, focusing on new product and system developments and improvements in existing products for cost competitiveness, higher reliability, efficiency, availability and quality etc. To meet customer expectations, the company has upgraded its products to contemporary levels through continuous in-house efforts as well as through acquisition of new technologies from leading engineering organizations of the world. The IPR (Intellectual Property Rights) capital of BHEL grew by 21.5% in the year, taking the total to 2170. The Corporate R&D division at Hyderabad leads BHEL’s research efforts in a number of areas of importance to BHEL’s product range. Research & product development (RPD) Groups for each product group at the manufacturing divisions play a complementary role. BHEL has established Centers of Excellence for Simulators, Computational Fluid Dynamics, Permanent Magnet Machines, Surface Engineering, Machine Dynamics, Centre for Intelligent Machines and Robotics, Compressors & Pumps, Centre for Nano Technology, Ultra High Voltage Laboratory at Corporate R&D; Power Electronics and IGBT & Controller Technology at Electronics Division, Bangalore, and Advanced Fabrication Technology and Coal Research Centre at Tiruchirappalli. BHEL has established four specialized institutes, viz., Welding Research Institute (WRI) at Tiruchirappalli, Ceramic Technological Institute (CTI) at Bangalore, Centre for Electric Traction (CET) at Bhopal and Pollution Control Research Institute (PCRI) at Haridwar. Amorphous Silicon Solar Cell plant at Gurgaon pursues R&D in Photo Voltaic applications.[18]
  • 67.
    Significantly, BHEL isone of the only four Indian companies and the only Indian Public Sector Enterprise figuring in 'The Global Innovation 1000' of Booz & Co., a list of 1,000 publicly traded companies which are the biggest spenders on R&D. Corporate social responsibility BHEL continues to act as a responsible corporate citizen committed to working for the welfare of society through inclusive growth aimed at capacity building, empowerment of communities, environment protection, development of backward regions and upliftment of the marginalized and under-privileged sections of the society. BHEL has provisioned a substantial budget for CSR & sustainability activities in line with DPE guidelines for the same. In line with its CSR commitment, the company supported various social initiatives across the country by undertaking projects in diversified areas like education, community development, health, environmental protection, vocational training, skill development, disaster/calamity management and infrastructure development. BHEL also launched a unique company-wide campaign titled ’Vision to All-BHEL’s Call’ under which more than 52,000 pledges have been received for eye donation from employees, their families, relatives and other support staff of the company. BHEL has also ventured into yet another noble cause for organ donation. BHEL provides state-of-the-art engineering/training for talent up gradation and training in soft skills to trade apprentices, diploma and engineering degree holders. During 2012-13, 6,139 apprentices were trained in the company. In addition, 8390 students/trainees from various professional institutions underwent vocational training. The company is also providing employability training to 100 youth of Jammu & Kashmir each year under its flagship skill development project- ’UDAAN’ over a period of five years starting from the year 2012-13. Participation in the UN Global Compact Program As the world’s largest global corporate citizenship initiative, the Global Compact is the first and the foremost concern which is exhibiting and building the social legitimacy of business and markets. BHEL is a life member of United Nations Global Compact (UNGC), India Network. BHEL reiterated its commitment to the United Nations’ Global Compact program and continued to play a lead role in promoting the set of core values enshrined in its ten principles on human rights, labor standards, environment and anti-corruption and intends to advance UNGC Principles within the company’s sphere of influence and has ingrained it in its strategy, culture and day-to-day operations. The company demonstrated its commitment through regular pooling of communication of progress (COP) on the UNGC website and has also taken a lead role in promoting UNGC principles in other Indian organizations through the Global Compact network by organizing case studies/organizational experience sharing & addressing the Global Compact principles in the Indian context. The company publically advocates UN Global Compact 67
  • 68.
    68 principles toits stakeholders through its Annual Report, Press Conferences and other public communiqués AWARDS & RECOGNITIONS  It is the 7th largest power equipment manufacturer in the world.  BHEL received the National Intellectual Property Award 2014 and WIPO Award for Innovative Enterprises 2014  BHEL won the DSIJ Award 2013 for the Most Efficient Maharatna PSU  It won the Golden Peacock Award 2013 for Innovation Management  The company received the India Pride Award 2013 for Excellence in Heavy Industries  BHEL also won the India Pride Award 2013 for Excellence in Heavy Industries  BHEL was conferred with the BGR-ENERTIA Commemoration Award for Technology Enterprise Innovation - Conventional Energy  It was awarded for CSR Initiatives on Health Care  In 2013, BHEL won ICAI National Award for Excellence in Cost Management for the eighth consecutive year.  BHEL received two awards in CII-ITC Sustainability Awards 2012 from the President of India.  In the year 2011, it was ranked ninth most innovative company in the world by US business magazine Forbes.  The company won the prestigious ‘Golden Peacock Award for Occupational Health & Safety 2011’ for significant achievements in the field of Occupational Health & Safety.  It is also placed at 4th place in Forbes Asia's Fabulous 50 List of 2010
  • 69.
    69 Bibliography: www.bhel.com www.bhelbpl.co.in www.wikipedia.org Search Engines: Google chrome Mozilla Firefox Opera Mini...