BASIS OF STRUCTURAL DESIGN
                                           (EN1990:2002)

                                            Design Working life

                                            Design working life
                                         (CYS NA EN1990,Table 2.1)

 Design working life          Indicative design                               Examples
      category               working life (years)
          1                          10                 Temporary structures (1)
          2                        10 – 25              Replaceable structural parts, e.g. gantry girders,
                                                        bearings
            3                       15 – 30             Agricultural and similar structures
            4                           50              Building structures and other common structures
            5                          100              Monumental building structures, bridges, and other
                                                        civil engineering structures
(1) Structures or parts of structures that can be dismantled with a view to being re-used should
not be considered as temporary.
In the case of replaceable structural parts the design life for the structural determination of loads should be
the design life of the structure.


                                         Ultimate Limit State (ULS)


                                        Ultimate Limit State Concern
                                             (EN1990,cl.3.3(1)P)

                                        Safety of people,
                                        Safety of the structure
                                        Protection of the contents

                                               Design situations
                                              (EN1990,cl.3.2(2)P)

             Persistent design situation: Normal use condition

             Transient design situation: Temporary condition, e.g. during execution or repair

             Accidental design situation: Exceptional condition, e.g. fire, explosion, impact.

             Seismic design situation: Structure subject to seismic events.



                                        Ultimate limit state verification
                                             (EN1990,cl.6.4.1(1)P)

The following ultimate limit states shall be verified as relevant:

EQU: Loss of equilibrium of the structure, (considering for sliding, overturning or uplift)

STR: Internal failure or excessive deformation of the structure of structural member (Design of structural for
strength of members and frames),

GEO: Failure due to excessive deformation of the ground (Design of structural members such as footing,
piles, basement walls, etc.),

FAT: Fatigue failure of the structure or structural member.
Ultimate Limit State (ULS)




                                                      Important notes
                                                     (EN1990,cl.3.2(2)P)

                                Approach 2 (CYS NA EN1990,Table.A1.2(B)) should be used for the
                                 design of the structural members of substructure (i.e. footings, piles,
                                 basement walls, etc.) (CYS NA EN1990,cl. 2.2.3.4).
                                Actions that cannot exist simultaneously due to physical of functional
                                 reasons should not be considered together in combination.
                                The use of expression 6.10a and 6.10b lead to a more economic
                                 design in most circumstances.
                            




              COMBINATION OF ACTIONS FOR PERSISTENT/TRANSIENT DESIGN SITUATION
                                       (EN1990,cl.6.4.3.2)

                          Persistent and transient design situation – EQU Equation 6.10 (Set A)

                                                                                           Favourable         Unfavourable
                                                                         Action
                                                                                               γ                   γ
  6.10               Ed=ΣγG Gk +γQ Qk1 + γQ ψ0,2 Qk2                Permanent (dead,
                                                                                                  0.9                1.1
                                                                        earth), γG
                                                                   Variable (imposed,
                                                                                                   0                 1.5
                                                                        wind), γQ
Note: Single source is not applicable for EQU design situation. Different γ factors can be used in favourable and unfavourable
areas.


               Persistent and transient design situation – STR/GEO Equation 6.10, 6.10a & 6.10b (Set B)

  6.10               Ed=ΣγG Gk +γQ Qk1 + γQ ψ0,2 Qk2                                       Favourable         Unfavourable
                                                                         Action
                                                                                               γ                   γ
 6.10a            Ed=ΣξγG Gk +γQ ψ0,1 Qk1 + γQ ψ0,2 Qk2            Permanent (dead,
                                                                                                1.0                1.35
                                                                       earth), γG
 6.10b               Ed=ΣγG Gk +γQ Qk1 + γQ ψ0,2 Qk2               Variable (imposed,
                                                                                                 0                  1.5
                                                                       wind), γQ
Note: Single source is applicable for STR/GEO design situation.


                          Persistent and transient design situation – GEO Equation 6.10 (Set C)

                                                                                           Favourable         Unfavourable
                                                                         Action
                                                                                               γ                   γ
  6.10               Ed=ΣγG Gk +γQ Qk1 + γQ ψ0,2 Qk2               Permanent (dead,
                                                                                                1.0                 1.0
                                                                       earth), γG
                                                                   Variable (imposed,
                                                                                                 0                  1.3
                                                                       wind), γQ
Note: Single source is applicable for STR/GEO design situation.
Combination (sensitivity) factor, ψ
                                         (CYS NA EN1990:2002, Table A1.1)

                                                                             ψο      ψ1       ψ2
                             Category                Specific Use
                                 A             Domestic and residential      0.7    0.5       0.3
                                 B                      Office               0.7    0.5       0.3
                                 C             Areas for Congregation        0.7    0.7       0.6
                                 D                     Shopping              0.7    0.7       0.6
                                 E                      Storage              1.0    0.9       0.8
                                 F             Traffic < 30 kN vehicle       0.7    0.7       0.6
                                 G             Traffic < 160 kN vehicle      0.7    0.5       0.3
                                 H                       Roofs               0.7     0         0
                                               Snow, altitude < 1000 m       0.5    0.2        0
                                                         Wind                0.5    0.2        0




    Summary table of partial, combination and reduction factors for the STR and GEO ultimate limit states for
                                                   buildings

             Unfavourable Permanent action                           Unfavourable Variable actions
Expression
                        Self-weight               Imposed floor loads         Wind loads                  Snow loads

                          γG=1.35                       γQ,1 =1.5         γQ,iψ0,i =1.5x05=0.75      γQ,iψ0,i =1.5x05=0.75

   6.10                   γG=1.35                 γQ,iψ0,i =1.5x07=1.05           γQ,1 =1.5          γQ,iψ0,i =1.5x05=0.75

                          γG=1.35                 γQ,iψ0,i =1.5x07=1.05   γQ,iψ0,i =1.5x05=0.75             γQ,i =1.5

                                       Less favourable equations 6.10a & 6.10b

                          γG=1.35                 γQ,iψ0,i =1.5x07=1.05   γQ,iψ0,i =1.5x05=0.75     γQ,iψ0,i =1.5x05=0.75

  6.10a                   γG=1.35                 γQ,iψ0,i =1.5x07=1.05   γQ,iψ0,i =1.5x05=0.75     γQ,iψ0,i =1.5x05=0.75

                          γG=1.35                 γQ,iψ0,i =1.5x07=1.05   γQ,iψ0,i =1.5x05=0.75     γQ,iψ0,i =1.5x05=0.75

                       ξγG=0.85*1.35                    γQ,1 =1.5         γQ,iψ0,i =1.5x05=0.75      γQ,iψ0,i =1.5x05=0.75

  6.10b                ξγG=0.85*1.35              γQ,iψ0,i =1.5x07=1.05           γQ,1 =1.5          γQ,iψ0,i =1.5x05=0.75

                       ξγG=0.85*1.35              γQ,iψ0,i =1.5x07=1.05   γQ,iψ0,i =1.5x05=0.75             γQ,i =1.5

 Note: Shaded boxes indicate the ‘leading variable action’,
Serviceability Limit State (SLS)



                    Characteristic value of variable actions

 For each variable action there are four representative values:

 1.The characteristic value Qk (determine by insufficient data).

  2.The combination value ψ0Qk (of an action is intended to take account of the
 reduced probability of the simultaneous of two or more variable actions).

 3. Frequent value ψ1Qk (exceeded only for a short period of time and is used
 primary for the SLS and also the accidental ULS).

 4. Quasi-permanent value ψ2Qk (exceeded for a considerable period of time or
 considered as an average loading over time and used for the long-term affects
 at the SLS and also accidental and seismic ULS).



 COMBINATION OF ACTIONS FOR SERVICEABILITY LIMIT STATE
                     (EN1990,cl.6.5.3)

                           Characteristic combination


        Equation 6.14b
                                           Ed=Gk +Qk,1 + ψ0 Qk,2

                              Frequent combination

        Equation 6.15b
                                          Ed=Gk + ψ1Qk,1 + ψ2 Qk,2

                         Quasi-permanent combination

        Equation 6.16b
                                               Ed=Gk + ψ2Qk,1




  Serviceability Limit State (SLS) – Vertical and Horizontal deformations


 INDICATIVE LIMITING VALUES FOR VERTICAL DEFLECTIONS
               (Manual of EC0 &EC1, Table D.1)


                                           Serviceability Limit States
                                              Vertical deflections
 Serviceability Requirement       Characteristic Combination (Expression 6.14b
                                                  in EC0) wmax
Function and damage to non-
  structural elements (e.g.
partition walls claddings etc)
                                                 ≤L/500 to L/360
            –Brittle
                                                 ≤L/300 to L/200
          -Non-brittle
  Function and damage to                         ≤L/300 to L/200
      structural elements
INDICATIVE LIMITING VALUES FOR HORIZONTAL DEFLECTIONS
                (Manual of EC0 &EC1, Table D.2)


                                         Serviceability Limit States
                                            Vertical deflections
 Serviceability Requirement      Characteristic Combination (Expression 6.14b
                                                 in EC0) wmax
Function and damage to non-
     structural elements
 –Single storey buildings top
                                                  u≤H/300
          of column
-Each storey in a multi-storey                u≤H/500 to H/300
           building
 -The structure as a whole for                    u≤H/500
   a multi-storey building
STRUCTURAL LOADS
                                        (EN1991:2002)

                                          Imposed Loads


                                         Category of use
                                    (EN1991-1-1:2002,Table 6.1)

Category   Specific Use                Example
   A       Area for domestic and       Rooms in residential buildings and houses bedrooms and wards in
           residential activities      hospitals, bedrooms in hotels and hostels kitchens and toilets
   B       Office areas
   C       Areas where people may      C1: Areas with tables, etc. e.g. areas in schools, cafés, restaurants,
           congregate (with the        dining
           exception of areas          halls, reading rooms, receptions.
           defined under category      C2: Areas with fixed seats, e.g. areas in churches, theatres or
           A, B, and D1))              cinemas, conference rooms, lecture halls, assembly halls, waiting
                                       rooms, railway waiting rooms.
                                       C3: Areas without obstacles for moving
                                       people, e.g. areas in museums, exhibition rooms, etc. and access
                                       areas in public and administration buildings, hotels, hospitals,
                                       railway station forecourts.
                                       C4: Areas with possible physical activities, e.g. dance halls,
                                       gymnastic rooms, stages.
                                       C5: Areas susceptible to large crowds, e.g. in buildings for public
                                       events like concert halls, sports halls including stands, terraces and
                                       access areas and railway platforms.
   D       Shopping areas              D1: Areas in general retail shops
                                       D2:Areas in departments stores



                                      Imposed loads
                                (EN 1991-1-1:2002, Table 6.2)

               Category Of loaded areas                     qk                    Qk
                                                         (kN/m2)                 (kN)

                      Category A
                        -Floors                           1.5-2.0               2.0-3.0
                        -Stairs                           2.0-4.0               2.0-4.0
                      -Balconies                          2.5-4.0               2.0-3.0

                      Category B                          2.0-3.0               1.5-4.5

                      Category C
                         -C1                              2.0-3.0               3.0-4.0
                         -C2                              3.0-4.0               2.5-7.0
                         -C3                              3.0-5.0               4.0-7.0
                         -C4                              4.5-5.0               3.5-7.0
                         -C5                              5.0-7.5               3.5-4.5

                      Category D
                         -D1                       4.0-5.0                      3.5-7.0
                         -D2                       4.0-5.0
                                   Imposed load on Roof                         3.5-7.0
                              (CYS NA EN1991-1-1, Table 6.10)

                                                                         Imposed load,
           Sub-category                    Actions                        qk
                                                                                 Q (kN)
                                                                       (kN/m2)
                              Roof (inaccessible except for
                 H                                                       0.4          1.0
                            normal maintenance and repair)
Permanent Loads




                                               Permanent load
                                      (EN 1991-1-1:2002, Table A.1-A.12)

                                 Materials              Density, γ      Modulus of
                                                         (kN/m3)        Elasticity, E
                                                                          kN/mm2
                           Reinforced Concrete              25              17-31
                                   Steel                    78               210
                                  Glass                     25                74
                                  Water                     10                 -
                              Plastic PTFE                21-22            0.3-0.6
                            Softwood timber                 5                 10
                            Hardwood timber                 7                 12
                           Concrete blockwork               18                 -
                                 Asphalt                    22                 -
                                Roof tiles                  20              5-30
                               Soil (Sand)                16-18                -
                                Soil (Clay)               20-22                -
                            Insulation board                3                  -
                               Aluminium                    27                69
                                 Copper                   87-89               96
                             Cement mortar                19-23             20-31
                                  Νylon                    11.5             2-3.5
                               Epoxy resin                16-20               20
                               Polystyrene                10-13             3-3.3
                              Carbon fibre                  20               415
                               Fibre glass                  15                10
                                 Granite                    26              40-70




Typical unit floor           Typical loadings                 Typical unit floor                Typical loadings

                     Steel floor                kN/m2                                   Internal ConcreteFloor kN/m2
                     Self weight of beam         0.25                                   Partition (minimum)        1.00
                     Self weight of decking     0.10                                    Screed (5-70cm)       1.20-1.80
                     Self weight of meshing     0.05                                    Raised floor               0.40
                     Ceiling and services       0.15                                    Concrete floor (15cm)      3.75
                     Total                       0.55                                   Celling and services       0.15
                                                                                        Total                 6.50-7.10

                     External Concrete Floor kN/m2                                      Metal deck roofing         kN/m2
                     Slabs / paving           0.95                                      Live loading: snow/
                     Screed (50cm)             1.20                                     wind uplift                 0.6-1.0
                     Asphalt waterproofing    0.45                                      Outer covering, insulation and
                     Concrete floor (15cm)    3.75                                      metal deck liner               0.30
                     Celling and services      0.15                                     Purlins-150 deep at 1.5m c/c 0.10
                     Total                    6.50                                      Services                      0.10
                                                                                        Total                      1.1-1.5

                     Timber Floor               kN/m2                                   Timber Flat Roof           kN/m2
                     Partition                   1.00                                   Asphalt waterproofing        0.45
                     Timber boards/plywood       0.15                                   Timber joist and insulation 0.20
                     Timber joist                0.20                                   Celling and services        0.15
                     Celling and services        0.15                                   Total                        0.80
                     Total                       1.50
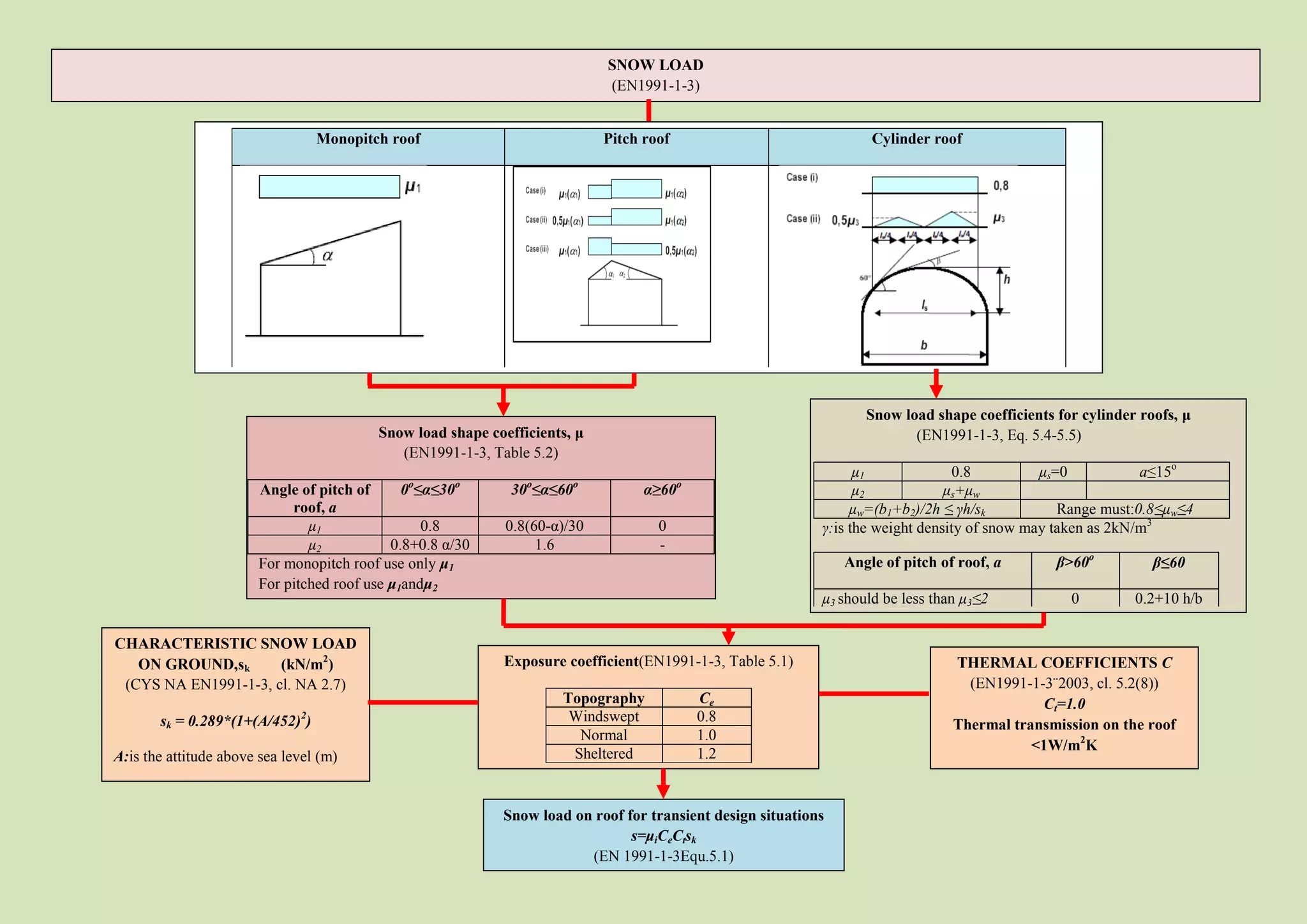
SNOW LOAD
                                                                            (EN1991-1-3)


                                 Monopitch roof                             Pitch roof                             Cylinder roof




                                                                                                                  Snow load shape coefficients for cylinder roofs, μ
                                         Snow load shape coefficients, μ                                                 (EN1991-1-3, Eq. 5.4-5.5)
                                            (EN1991-1-3, Table 5.2)
                                                                                                                 μ1             0.8          μs=0           a≤15o
                                              ο      ο         ο        ο                ο
                       Angle of pitch of      0 ≤α≤30        30 ≤α≤60             α≥60                           μ2            μs+μw
                            roof, a                                                                             μw=(b1+b2)/2h ≤ γh/sk           Range must:0.8≤μw≤4
                               μ1                0.8        0.8(60-α)/30            0                      γ:is the weight density of snow may taken as 2kN/m3
                               μ2           0.8+0.8 α/30         1.6                -
                       For monopitch roof use only μ1                                                          Angle of pitch of roof, a       β>60ο          β≤60
                       For pitched roof use μ1andμ2
                                                                                                           μ3 should be less than μ3≤2           0         0.2+10 h/b

CHARACTERISTIC SNOW LOAD
   ON GROUND,sk       (kN/m2)                              Exposure coefficient(ΕΝ1991-1-3, Table 5.1)                          THERMAL COEFFICIENTS C
 (CYS NA ΕΝ1991-1-3, cl. NA 2.7)                                                                                                  (ΕΝ1991-1-3¨2003, cl. 5.2(8))
                                                                    Topography               Ce                                              Ct=1.0
       sk = 0.289*(1+(A/452)2)                                       Windswept               0.8
                                                                                                                                Thermal transmission on the roof
                                                                      Normal                 1.0
                                                                                                                                           <1W/m2K
A:is the attitude above sea level (m)                                Sheltered               1.2


                                                           Snow load on roof for transient design situations
                                                                              s=μiCeCtsk
                                                                       (EN 1991-1-3Equ.5.1)
WIND LOAD
           (EN1991-1-4)


     BASIC WIND VELOCITY




Fundamental Basic wind velocity, vb,0
    (CYS NA EN1991-1-4,Fig.1)




             Season factor
        (CYS EN1991-1-4,NA 2.4)
               cseason=1.0




           Directional factor
       (CYSEN1991-1-4,NA 2.4)
                 cdir=1.0
   (Conservative value for all direction)




           Basic wind velocity
          (EN1991-1-4, Eq. 4.1)
            vb=cdir.cseasonvb,0
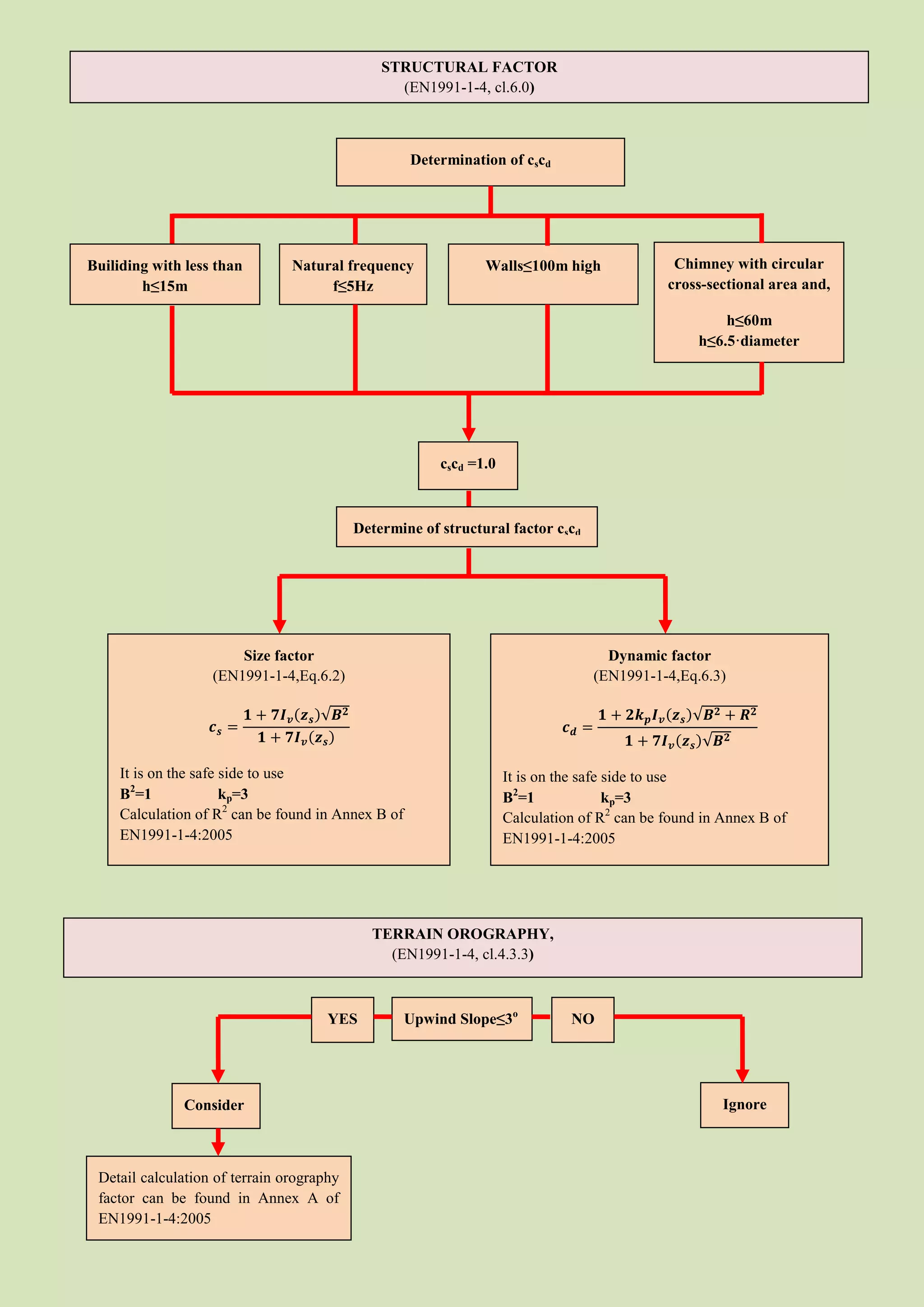
STRUCTURAL FACTOR
                                                 (EN1991-1-4, cl.6.0)



                                                    Determination of cscd




Builiding with less than        Natural frequency              Walls≤100m high                Chimney with circular
        h≤15m                        f≤5Hz                                                   cross-sectional area and,

                                                                                                      h≤60m
                                                                                                  h≤6.5·diameter

                                                                                                         h




                                                        cscd =1.0



                                           Determine of structural factor cscd




                        Size factor                                                 Dynamic factor
                    (EN1991-1-4,Eq.6.2)                                           (EN1991-1-4,Eq.6.3)




     It is on the safe side to use                                  It is on the safe side to use
     B2=1              kp=3                                         B2=1              kp=3
     Calculation of R2 can be found in Annex B of                   Calculation of R2 can be found in Annex B of
     EN1991-1-4:2005                                                EN1991-1-4:2005

     Can be found



                                             TERRAIN OROGRAPHY,
                                               (EN1991-1-4, cl.4.3.3)



                                      YES           Upwind Slope≤3o           NO




              Consider                                                                                Ignore



 Detail calculation of terrain orography
 factor can be found in Annex A of
 EN1991-1-4:2005
PEAK VELOCITY PRESSURE

                                      Terrain category and terrain parameters (EN1991-1-4, Tab.:4.1)

        Terrain                               Description                                  z0 (m)      zmin(m)
       category


                     Sea, costal area exposed to the open
           0                                                               SEA             0.003           1
                     sea.




                     Lakes or area with negligible
           I                                                                                0.01           1
                     vegetation and without obstacles.

                                                                       COUNTRY
                     Area with low vegetation such as
                     grass and isolated obstacles trees,
           II                                                                               0.05           2
                     buildings) with separations of at least
                     20 obstacle height.
                     Area with regular cover of vegetation
                     or buildings or woth isolatd obstacles
          III        with seperations of maximum 20                                          0.3           5
                     obstacle height (such as villages,
                     suburban terrain, permanent forest).                 TOWN
                      Area in which at least 15% of the
          IV*        surface is covered with building and                                    1.0          10
                     their average height exceeds 15m.
   *
       For buildings in terrain category IV, displacement height hdis should be consider and information can be found in Aneex A.5 of EN1991-1-4:2005




               Wind turbulence, Iv(z)                                     Roughness factor, cr(z)                               Terrain factor,
                (EN1991-1-4,Eq.4.7)                                      (EN1991-1-4,Eq.4.3-4.5)                              (EN1991-1-4,cl.4.4)

Iv(z)=σv/vm(z)=kl/co(z)ln(z/z0) for                                 cr(z)=kr . ln(z/z0) for zmin≤z≤zmax                        kr=0.19(z0/z0,II)0.07
zmin≤z≤zmax                                                             cr(z)=cr . (zmin) for z≤zmin
Iv(z)=Iv(zmin)                   for           z≤zmin                   z0: is the roughness length

Turbulence factor: kl=1.0                                                 Maximum height, zmax
(NA CYS EN1991-1-4, cl. NA 2.10)                                          (EN1991-1-4, cl. 4.3.2)
                                                                               zmax=200m
Note: for co(z)=1 Iv(z) is not important
                                                                         Orography factor co(z)
                                                                               co(z)=1




                                                                        Mean wind velocity, vm(z)
                                                                         (EN1991-1-4 cl.4.3.1 )

                                                                             vm(z)=cr(z).co(z).vb



                                                                      Peak velocity pressure, qpeak(z)
                                                                          (EN1991-1-4 Eq.4.8 )

                                                                        qpeak(z)=[1+7 Iv(z)]0.5ρ vm2
                                                                             (z)=ce(z)·0.5·ρ·vb2

                                                                Air density:ρ=1.25kg/m3
EXTERNAL WIND PRESSURE/FORCE ON WALLS


         Reference height ze, depending on h and b, and corresponding velocity pressure profile
                                         (EN1991-1-4, Fig. 7.4)




        Values of external pressure coefficient for vertical walls of rectangular plan buildings
                                       (EN1991-1-4, Tab.:4.1)

         ZONE      A                 B                C                D                E
           h/d      cpe,10   cpe,1   cpe,10   cpe,1   cpe,10   cpe,1   cpe,10   cpe,1   cpe,10   cpe,1
            5       -1.2     -1.4    -0.8    -1.1        -0.5        +0.8 +1.0           -0.7
            1       -1.2     -1.4    -0.8    -1.1        -0.5        +0.8 +1.0           -0.5
          ≤0.25     -1.2     -1.4    -0.8    -1.1        -0.5        +0.7 +1.0           -0.3
Note: Values for cpe,1 are intended for the design of small elements and fixings with an element of 1m 2 or
less such as cladding elements and roofing elements. Values for cpe,10 may be used for the design of the
overall load bearing structure of buildings. The external pressure coeffiecient cpe,1 and cpe,10 is using for
loadaded area of 1m2 and 10m2 respectively.



Key for vertical walls –Mono&dual pitch                                Key for vertical walls – Flat Roof
                  Roof                                                       (EN1991-1-4, Fig.7.5)
          (EN1991-1-4, Fig.7.5)




                       Pressure on surface &Wind force (EN1991-1-4, Eq. 5.1&5.5)
                               we=qp(ze).(cpe +cpi) &   Fw=cscd·Σwe·Aref
EXTERNAL WIND PRESSURE/FORCE ON FLAT ROOF




                  Recommended values of external pressure coefficients for flat roofs
                                     (EN1991-1-4,Tab. 7.2)

                                                                 Zone
     Roof type                  F                     G               H                 I
                                 cpe,10     cpe,1     cpe,10  cpe,1   cpe,10      cpe,1  cpe,10      cpe,1
      Sharp eaves                 -1.8      -2.5      -1.2    -2.0     -.07       -1.2         +0.2
                 hp/h=0.025       -1.6      -2.2      -1.1    -1.8     -0.7       -1.2          -0.2
        With
                  hp/h=0.05       -1.4      -2.0      -0.9    -1.6     -0.7       -1.2         +0.2
      Parapets
                  hp/h=0.10       -1.2      -1.8      -0.8    -1.4     -0.7       -1.2          -0.2
                  r/h=0.05        -1.0      -1.5      -1.2    -1.8           -0.4              +0.2
       Curved
                  r/h=0.10        -0.7      -1.2      -0.8    -1.4           -0.3               -0.2
       Eaves
                  r/h=0.20        -0.5      -0.8      -0.5    -0.8           -0.3              +0.2
                    a=30o         -1.0      -1.5      -1.0    -1.5           -0.3               -0.2
      Mansard
                    a=45o         -1.2      -1.8      -1.3    -1.9           -0.4              +0.2
       Eaves
                    a=60o         -1.3      -1.9      -1.3    -1.9           -0.5               -0.2
Note: Values for cpe,1 are intended for the design of small elements and fixings with an element of 1m2 or
less such as cladding elements and roofing elements. Values for cpe,10 may be used for the design of the
overall load bearing structure of buildings. The external pressure coeffiecient cpe,1 and cpe,10 is using for
loadaded area of 1m2 and 10m2 respectively.




                       Pressure on surface &Wind force (EN1991-1-4, Eq. 5.1&5.5)
                               we=qp(ze).(cpe +cpi) &   Fw=cscd·Σwe·Aref
EXTERNAL WIND PRESSURE/FORCE ON MONOPITCH ROOF




                  Recommended values of external pressure coefficients for monopitch roofs
                                         (EN1991-1-4,Tab. 7.3a)

    Pitch     Zone for wind direction θ=0o               Zone for wind direction θ=180o
    Angle     F              G                  H                F                G                  H
      a        cpe,10 cpe,1 cpe,10     cpe,10    cpe,1   cpe,10   cpe,10   cpe,1 cpe,10      cpe,1   cpe,10   cpe,1
     5o        -1.7    -2.5   -1.2     -2.0      -0.6     -1.2    -2.3
                                                                           -2.5    -1.3      -2.0    -0.8     -1.2
              +0.0           +0.0               +0.0
     15o       -0.9    -2.0   -0.8     -1.5     -0.3
                                                                   -2.5      -2.8    -1.3    -2.0    -0/9     -1.2
              +0.2           +0.2               +0.2
     30o       -0.5    -1.5   -0.5     -1.5     -0.2
                                                                   -1.1      -2.3    -0.8    -1.5    -0.8
              +0.7           +0.7               +0.4
     45o      -0.0           -0.0               -0.0
                                                                   -0.6      -1.3   -0.5             -0.7
              +0.7           +0.7               +0.6
     60o      +0.7           +0.7               +0.7               -0.5      -1.0   -0.5             -0.5
     75o      +0.8           +0.8               +0.8               -0.5      -1.0   -0.5             -0.5


                  Recommended values of external pressure coefficients for monopitch roofs
                                         (EN1991-1-4,Tab. 7.3b)

               Pitch    Zone for wind direction θ=90o
              Angle Fup                  Flow              G                  H               I
                 a       cpe,10 cpe,1 cpe,10       cpe,10 cpe,1 cpe,10         cpe,10 cpe,1 cpe,10 cpe,1
                 5o     -2.1     -2.6 -2.1        -2.4     -1.8 -2.0           -0.6    -1.2 -0.5
                15o     -2.4     -2.9 -1.6        -2.4     -1.9 -2.5           -0.8    -1.2 -0.7      -1.2
                30o     -2.1     -2.9 -1.3        -2.0     -1.5 -2.0           -1.0    -1.3 -0.8      -1.2
                45o     -1.5     -2.4 -1.3        -2.0     -1.4 -2.0           -1.0    -1.3 -0.9      -1.2
                60o     -1.2     -2.0 -1.2        -2.0     -1.2 -2.0           -1.0    -1.3 -0.7      -1.2
                75o     -1.2     -2.0 -1.2        -2.0     -1.2 -2.0           -1.0    -1.3 -0.5
Note: Values for cpe,1 are intended for the design of small elements and fixings with an element of 1m 2 or less such
as cladding elements and roofing elements. Values for cpe,10 may be used for the design of the overall load bearing
structure of buildings. The external pressure coeffiecient cpe,1 and cpe,10 is using for loadaded area of 1m2 and 10m2
respectively.



                           Pressure on surface &Wind force (EN1991-1-4, Eq. 5.1&5.5)
                                   we=qp(ze).(cpe +cpi) &   Fw=cscd·Σwe·Aref
EXTERNAL WIND PRESSURE/FORCE ON DUOPITCH ROOF




    Recommended values of external pressure coefficients for duopitch roofs
                          (EN1991-1-4,Tab. 7.4a)

Pitch      Zone for wind direction θ=0o
Angle      F              G                  H                  I     J
  a         cpe,10 cpe,1 cpe,10     cpe,10    cpe,1   cpe,10     cpe,10   cpe,1
                                                                       cpe,10                cpe,1
 -45o      -0.6           -0.6               -0.8               -0.7  -1.0                   -1.5
 -30o      -1.1    -2.0 -0.8       -1.5      -0.8               -0.6  -0.8                   -1.4
-15 o      -2.5    -2.8 -1.3       -2.0      -0.8
                                               -1.2             -0.5  -0.7                   -1.2
   o                                                            +0.2  +0.2
-5        -2.3 -2.5 -1.2       -2.0     -0.8   -1.2
                                                                -0.6  -0.6
   o     -1.7  -2.5 -1.2       -2.0    -0.6    -1.2                   +0.2
 5                                                     -0.6
         +0.0         +0.0             +0.0                           -0.6
    o    -0.9  -2.0 -0.8       -1.5    -0.3            -0.4           -1.0                   -1.5
15
         +0.2         +0.2             +0.2            +0.0           +0.0                   +0.0
    o    -0.5  -1.5 -0.5       -1.5    -0.2            -0.4           -0.5
30
         +0.7         +0.7             +0.4            +0.0           +0.0
    o    -0.0         -0.0             -0.0            -0.2           -0.3
45
         +0.7         +0.7             +0.6            +0.0           +0.0
60 o     +0.7         +0.7             +0.7            -0.2           -0.3
75 o     +0.8         +0.8             +0.8            -0.2           -0.3
      Recommended values of external pressure coefficients for duopitch roofs
                            (EN1991-1-4,Tab. 7.4b)

    Pitch        Zone for wind direction θ=90o
   Angle a       F                G                   H                   I
                  cpe,10  cpe,1    cpe,10   cpe,10    cpe,1      cpe,10    cpe,10    cpe,1
        -45o     -1.4    -2.0     -1.2     -2.0       -1.0     -1.3       -0.9      -1.2
        -30o     -1.5    -2.1     -1.2     -2.0       -1.0     -1.3         -0.9     -1.2
        -15o     -1.9    -2.5     -1.2     -2.0       -0.8     -1.2         -0.8     -1.2
         -5o     -1.8    -2.5     -1.2     -2.0       -0.7     -1.2         -0.6     -1.2
          5o     -1.6    -2.2     -1.2     -2.0       -0.7     -1.2       -0.6
         15o     -1.3    -2.0     -1.2     -2.0       -0.6     -1.2       -0.5
         30o     -1.1    -1.5     -1.4     -2.0       -0.8     -1.2       -0.5
         45o     -1.1    -1.5     -1.4     -2.0       -0.9     -1.2       -0.5
         60o     -1.1    -1.5     -1.4     -2.0       -0.8     -1.2       -0.5
         75o     -1.1    -1.5     -1.4     -2.0       -0.8     -1.2       -0.5



                Pressure on surface &Wind force (EN1991-1-4, Eq. 5.1&5.5)
                        we=qp(ze).(cpe +cpi) &   Fw=cscd·Σwe·Aref

Simplified notes of calculate Wind & Snow loads based on CYS EC1

  • 1.
    BASIS OF STRUCTURALDESIGN (EN1990:2002) Design Working life Design working life (CYS NA EN1990,Table 2.1) Design working life Indicative design Examples category working life (years) 1 10 Temporary structures (1) 2 10 – 25 Replaceable structural parts, e.g. gantry girders, bearings 3 15 – 30 Agricultural and similar structures 4 50 Building structures and other common structures 5 100 Monumental building structures, bridges, and other civil engineering structures (1) Structures or parts of structures that can be dismantled with a view to being re-used should not be considered as temporary. In the case of replaceable structural parts the design life for the structural determination of loads should be the design life of the structure. Ultimate Limit State (ULS) Ultimate Limit State Concern (EN1990,cl.3.3(1)P)  Safety of people,  Safety of the structure  Protection of the contents Design situations (EN1990,cl.3.2(2)P) Persistent design situation: Normal use condition Transient design situation: Temporary condition, e.g. during execution or repair Accidental design situation: Exceptional condition, e.g. fire, explosion, impact. Seismic design situation: Structure subject to seismic events. Ultimate limit state verification (EN1990,cl.6.4.1(1)P) The following ultimate limit states shall be verified as relevant: EQU: Loss of equilibrium of the structure, (considering for sliding, overturning or uplift) STR: Internal failure or excessive deformation of the structure of structural member (Design of structural for strength of members and frames), GEO: Failure due to excessive deformation of the ground (Design of structural members such as footing, piles, basement walls, etc.), FAT: Fatigue failure of the structure or structural member.
  • 2.
    Ultimate Limit State(ULS) Important notes (EN1990,cl.3.2(2)P)  Approach 2 (CYS NA EN1990,Table.A1.2(B)) should be used for the design of the structural members of substructure (i.e. footings, piles, basement walls, etc.) (CYS NA EN1990,cl. 2.2.3.4).  Actions that cannot exist simultaneously due to physical of functional reasons should not be considered together in combination.  The use of expression 6.10a and 6.10b lead to a more economic design in most circumstances.  COMBINATION OF ACTIONS FOR PERSISTENT/TRANSIENT DESIGN SITUATION (EN1990,cl.6.4.3.2) Persistent and transient design situation – EQU Equation 6.10 (Set A) Favourable Unfavourable Action γ γ 6.10 Ed=ΣγG Gk +γQ Qk1 + γQ ψ0,2 Qk2 Permanent (dead, 0.9 1.1 earth), γG Variable (imposed, 0 1.5 wind), γQ Note: Single source is not applicable for EQU design situation. Different γ factors can be used in favourable and unfavourable areas. Persistent and transient design situation – STR/GEO Equation 6.10, 6.10a & 6.10b (Set B) 6.10 Ed=ΣγG Gk +γQ Qk1 + γQ ψ0,2 Qk2 Favourable Unfavourable Action γ γ 6.10a Ed=ΣξγG Gk +γQ ψ0,1 Qk1 + γQ ψ0,2 Qk2 Permanent (dead, 1.0 1.35 earth), γG 6.10b Ed=ΣγG Gk +γQ Qk1 + γQ ψ0,2 Qk2 Variable (imposed, 0 1.5 wind), γQ Note: Single source is applicable for STR/GEO design situation. Persistent and transient design situation – GEO Equation 6.10 (Set C) Favourable Unfavourable Action γ γ 6.10 Ed=ΣγG Gk +γQ Qk1 + γQ ψ0,2 Qk2 Permanent (dead, 1.0 1.0 earth), γG Variable (imposed, 0 1.3 wind), γQ Note: Single source is applicable for STR/GEO design situation.
  • 3.
    Combination (sensitivity) factor,ψ (CYS NA EN1990:2002, Table A1.1) ψο ψ1 ψ2 Category Specific Use A Domestic and residential 0.7 0.5 0.3 B Office 0.7 0.5 0.3 C Areas for Congregation 0.7 0.7 0.6 D Shopping 0.7 0.7 0.6 E Storage 1.0 0.9 0.8 F Traffic < 30 kN vehicle 0.7 0.7 0.6 G Traffic < 160 kN vehicle 0.7 0.5 0.3 H Roofs 0.7 0 0 Snow, altitude < 1000 m 0.5 0.2 0 Wind 0.5 0.2 0 Summary table of partial, combination and reduction factors for the STR and GEO ultimate limit states for buildings Unfavourable Permanent action Unfavourable Variable actions Expression Self-weight Imposed floor loads Wind loads Snow loads γG=1.35 γQ,1 =1.5 γQ,iψ0,i =1.5x05=0.75 γQ,iψ0,i =1.5x05=0.75 6.10 γG=1.35 γQ,iψ0,i =1.5x07=1.05 γQ,1 =1.5 γQ,iψ0,i =1.5x05=0.75 γG=1.35 γQ,iψ0,i =1.5x07=1.05 γQ,iψ0,i =1.5x05=0.75 γQ,i =1.5 Less favourable equations 6.10a & 6.10b γG=1.35 γQ,iψ0,i =1.5x07=1.05 γQ,iψ0,i =1.5x05=0.75 γQ,iψ0,i =1.5x05=0.75 6.10a γG=1.35 γQ,iψ0,i =1.5x07=1.05 γQ,iψ0,i =1.5x05=0.75 γQ,iψ0,i =1.5x05=0.75 γG=1.35 γQ,iψ0,i =1.5x07=1.05 γQ,iψ0,i =1.5x05=0.75 γQ,iψ0,i =1.5x05=0.75 ξγG=0.85*1.35 γQ,1 =1.5 γQ,iψ0,i =1.5x05=0.75 γQ,iψ0,i =1.5x05=0.75 6.10b ξγG=0.85*1.35 γQ,iψ0,i =1.5x07=1.05 γQ,1 =1.5 γQ,iψ0,i =1.5x05=0.75 ξγG=0.85*1.35 γQ,iψ0,i =1.5x07=1.05 γQ,iψ0,i =1.5x05=0.75 γQ,i =1.5 Note: Shaded boxes indicate the ‘leading variable action’,
  • 4.
    Serviceability Limit State(SLS) Characteristic value of variable actions For each variable action there are four representative values: 1.The characteristic value Qk (determine by insufficient data). 2.The combination value ψ0Qk (of an action is intended to take account of the reduced probability of the simultaneous of two or more variable actions). 3. Frequent value ψ1Qk (exceeded only for a short period of time and is used primary for the SLS and also the accidental ULS). 4. Quasi-permanent value ψ2Qk (exceeded for a considerable period of time or considered as an average loading over time and used for the long-term affects at the SLS and also accidental and seismic ULS). COMBINATION OF ACTIONS FOR SERVICEABILITY LIMIT STATE (EN1990,cl.6.5.3) Characteristic combination Equation 6.14b Ed=Gk +Qk,1 + ψ0 Qk,2 Frequent combination Equation 6.15b Ed=Gk + ψ1Qk,1 + ψ2 Qk,2 Quasi-permanent combination Equation 6.16b Ed=Gk + ψ2Qk,1 Serviceability Limit State (SLS) – Vertical and Horizontal deformations INDICATIVE LIMITING VALUES FOR VERTICAL DEFLECTIONS (Manual of EC0 &EC1, Table D.1) Serviceability Limit States Vertical deflections Serviceability Requirement Characteristic Combination (Expression 6.14b in EC0) wmax Function and damage to non- structural elements (e.g. partition walls claddings etc) ≤L/500 to L/360 –Brittle ≤L/300 to L/200 -Non-brittle Function and damage to ≤L/300 to L/200 structural elements
  • 5.
    INDICATIVE LIMITING VALUESFOR HORIZONTAL DEFLECTIONS (Manual of EC0 &EC1, Table D.2) Serviceability Limit States Vertical deflections Serviceability Requirement Characteristic Combination (Expression 6.14b in EC0) wmax Function and damage to non- structural elements –Single storey buildings top u≤H/300 of column -Each storey in a multi-storey u≤H/500 to H/300 building -The structure as a whole for u≤H/500 a multi-storey building
  • 6.
    STRUCTURAL LOADS (EN1991:2002) Imposed Loads Category of use (EN1991-1-1:2002,Table 6.1) Category Specific Use Example A Area for domestic and Rooms in residential buildings and houses bedrooms and wards in residential activities hospitals, bedrooms in hotels and hostels kitchens and toilets B Office areas C Areas where people may C1: Areas with tables, etc. e.g. areas in schools, cafés, restaurants, congregate (with the dining exception of areas halls, reading rooms, receptions. defined under category C2: Areas with fixed seats, e.g. areas in churches, theatres or A, B, and D1)) cinemas, conference rooms, lecture halls, assembly halls, waiting rooms, railway waiting rooms. C3: Areas without obstacles for moving people, e.g. areas in museums, exhibition rooms, etc. and access areas in public and administration buildings, hotels, hospitals, railway station forecourts. C4: Areas with possible physical activities, e.g. dance halls, gymnastic rooms, stages. C5: Areas susceptible to large crowds, e.g. in buildings for public events like concert halls, sports halls including stands, terraces and access areas and railway platforms. D Shopping areas D1: Areas in general retail shops D2:Areas in departments stores Imposed loads (EN 1991-1-1:2002, Table 6.2) Category Of loaded areas qk Qk (kN/m2) (kN) Category A -Floors 1.5-2.0 2.0-3.0 -Stairs 2.0-4.0 2.0-4.0 -Balconies 2.5-4.0 2.0-3.0 Category B 2.0-3.0 1.5-4.5 Category C -C1 2.0-3.0 3.0-4.0 -C2 3.0-4.0 2.5-7.0 -C3 3.0-5.0 4.0-7.0 -C4 4.5-5.0 3.5-7.0 -C5 5.0-7.5 3.5-4.5 Category D -D1 4.0-5.0 3.5-7.0 -D2 4.0-5.0 Imposed load on Roof 3.5-7.0 (CYS NA EN1991-1-1, Table 6.10) Imposed load, Sub-category Actions qk Q (kN) (kN/m2) Roof (inaccessible except for H 0.4 1.0 normal maintenance and repair)
  • 7.
    Permanent Loads Permanent load (EN 1991-1-1:2002, Table A.1-A.12) Materials Density, γ Modulus of (kN/m3) Elasticity, E kN/mm2 Reinforced Concrete 25 17-31 Steel 78 210 Glass 25 74 Water 10 - Plastic PTFE 21-22 0.3-0.6 Softwood timber 5 10 Hardwood timber 7 12 Concrete blockwork 18 - Asphalt 22 - Roof tiles 20 5-30 Soil (Sand) 16-18 - Soil (Clay) 20-22 - Insulation board 3 - Aluminium 27 69 Copper 87-89 96 Cement mortar 19-23 20-31 Νylon 11.5 2-3.5 Epoxy resin 16-20 20 Polystyrene 10-13 3-3.3 Carbon fibre 20 415 Fibre glass 15 10 Granite 26 40-70 Typical unit floor Typical loadings Typical unit floor Typical loadings Steel floor kN/m2 Internal ConcreteFloor kN/m2 Self weight of beam 0.25 Partition (minimum) 1.00 Self weight of decking 0.10 Screed (5-70cm) 1.20-1.80 Self weight of meshing 0.05 Raised floor 0.40 Ceiling and services 0.15 Concrete floor (15cm) 3.75 Total 0.55 Celling and services 0.15 Total 6.50-7.10 External Concrete Floor kN/m2 Metal deck roofing kN/m2 Slabs / paving 0.95 Live loading: snow/ Screed (50cm) 1.20 wind uplift 0.6-1.0 Asphalt waterproofing 0.45 Outer covering, insulation and Concrete floor (15cm) 3.75 metal deck liner 0.30 Celling and services 0.15 Purlins-150 deep at 1.5m c/c 0.10 Total 6.50 Services 0.10 Total 1.1-1.5 Timber Floor kN/m2 Timber Flat Roof kN/m2 Partition 1.00 Asphalt waterproofing 0.45 Timber boards/plywood 0.15 Timber joist and insulation 0.20 Timber joist 0.20 Celling and services 0.15 Celling and services 0.15 Total 0.80 Total 1.50
  • 8.
    SNOW LOAD (EN1991-1-3) Monopitch roof Pitch roof Cylinder roof Snow load shape coefficients for cylinder roofs, μ Snow load shape coefficients, μ (EN1991-1-3, Eq. 5.4-5.5) (EN1991-1-3, Table 5.2) μ1 0.8 μs=0 a≤15o ο ο ο ο ο Angle of pitch of 0 ≤α≤30 30 ≤α≤60 α≥60 μ2 μs+μw roof, a μw=(b1+b2)/2h ≤ γh/sk Range must:0.8≤μw≤4 μ1 0.8 0.8(60-α)/30 0 γ:is the weight density of snow may taken as 2kN/m3 μ2 0.8+0.8 α/30 1.6 - For monopitch roof use only μ1 Angle of pitch of roof, a β>60ο β≤60 For pitched roof use μ1andμ2 μ3 should be less than μ3≤2 0 0.2+10 h/b CHARACTERISTIC SNOW LOAD ON GROUND,sk (kN/m2) Exposure coefficient(ΕΝ1991-1-3, Table 5.1) THERMAL COEFFICIENTS C (CYS NA ΕΝ1991-1-3, cl. NA 2.7) (ΕΝ1991-1-3¨2003, cl. 5.2(8)) Topography Ce Ct=1.0 sk = 0.289*(1+(A/452)2) Windswept 0.8 Thermal transmission on the roof Normal 1.0 <1W/m2K A:is the attitude above sea level (m) Sheltered 1.2 Snow load on roof for transient design situations s=μiCeCtsk (EN 1991-1-3Equ.5.1)
  • 9.
    WIND LOAD (EN1991-1-4) BASIC WIND VELOCITY Fundamental Basic wind velocity, vb,0 (CYS NA EN1991-1-4,Fig.1) Season factor (CYS EN1991-1-4,NA 2.4) cseason=1.0 Directional factor (CYSEN1991-1-4,NA 2.4) cdir=1.0 (Conservative value for all direction) Basic wind velocity (EN1991-1-4, Eq. 4.1) vb=cdir.cseasonvb,0
  • 10.
    STRUCTURAL FACTOR (EN1991-1-4, cl.6.0) Determination of cscd Builiding with less than Natural frequency Walls≤100m high Chimney with circular h≤15m f≤5Hz cross-sectional area and, h≤60m h≤6.5·diameter h cscd =1.0 Determine of structural factor cscd Size factor Dynamic factor (EN1991-1-4,Eq.6.2) (EN1991-1-4,Eq.6.3) It is on the safe side to use It is on the safe side to use B2=1 kp=3 B2=1 kp=3 Calculation of R2 can be found in Annex B of Calculation of R2 can be found in Annex B of EN1991-1-4:2005 EN1991-1-4:2005 Can be found TERRAIN OROGRAPHY, (EN1991-1-4, cl.4.3.3) YES Upwind Slope≤3o NO Consider Ignore Detail calculation of terrain orography factor can be found in Annex A of EN1991-1-4:2005
  • 11.
    PEAK VELOCITY PRESSURE Terrain category and terrain parameters (EN1991-1-4, Tab.:4.1) Terrain Description z0 (m) zmin(m) category Sea, costal area exposed to the open 0 SEA 0.003 1 sea. Lakes or area with negligible I 0.01 1 vegetation and without obstacles. COUNTRY Area with low vegetation such as grass and isolated obstacles trees, II 0.05 2 buildings) with separations of at least 20 obstacle height. Area with regular cover of vegetation or buildings or woth isolatd obstacles III with seperations of maximum 20 0.3 5 obstacle height (such as villages, suburban terrain, permanent forest). TOWN Area in which at least 15% of the IV* surface is covered with building and 1.0 10 their average height exceeds 15m. * For buildings in terrain category IV, displacement height hdis should be consider and information can be found in Aneex A.5 of EN1991-1-4:2005 Wind turbulence, Iv(z) Roughness factor, cr(z) Terrain factor, (EN1991-1-4,Eq.4.7) (EN1991-1-4,Eq.4.3-4.5) (EN1991-1-4,cl.4.4) Iv(z)=σv/vm(z)=kl/co(z)ln(z/z0) for cr(z)=kr . ln(z/z0) for zmin≤z≤zmax kr=0.19(z0/z0,II)0.07 zmin≤z≤zmax cr(z)=cr . (zmin) for z≤zmin Iv(z)=Iv(zmin) for z≤zmin z0: is the roughness length Turbulence factor: kl=1.0 Maximum height, zmax (NA CYS EN1991-1-4, cl. NA 2.10) (EN1991-1-4, cl. 4.3.2) zmax=200m Note: for co(z)=1 Iv(z) is not important Orography factor co(z) co(z)=1 Mean wind velocity, vm(z) (EN1991-1-4 cl.4.3.1 ) vm(z)=cr(z).co(z).vb Peak velocity pressure, qpeak(z) (EN1991-1-4 Eq.4.8 ) qpeak(z)=[1+7 Iv(z)]0.5ρ vm2 (z)=ce(z)·0.5·ρ·vb2 Air density:ρ=1.25kg/m3
  • 12.
    EXTERNAL WIND PRESSURE/FORCEON WALLS Reference height ze, depending on h and b, and corresponding velocity pressure profile (EN1991-1-4, Fig. 7.4) Values of external pressure coefficient for vertical walls of rectangular plan buildings (EN1991-1-4, Tab.:4.1) ZONE A B C D E h/d cpe,10 cpe,1 cpe,10 cpe,1 cpe,10 cpe,1 cpe,10 cpe,1 cpe,10 cpe,1 5 -1.2 -1.4 -0.8 -1.1 -0.5 +0.8 +1.0 -0.7 1 -1.2 -1.4 -0.8 -1.1 -0.5 +0.8 +1.0 -0.5 ≤0.25 -1.2 -1.4 -0.8 -1.1 -0.5 +0.7 +1.0 -0.3 Note: Values for cpe,1 are intended for the design of small elements and fixings with an element of 1m 2 or less such as cladding elements and roofing elements. Values for cpe,10 may be used for the design of the overall load bearing structure of buildings. The external pressure coeffiecient cpe,1 and cpe,10 is using for loadaded area of 1m2 and 10m2 respectively. Key for vertical walls –Mono&dual pitch Key for vertical walls – Flat Roof Roof (EN1991-1-4, Fig.7.5) (EN1991-1-4, Fig.7.5) Pressure on surface &Wind force (EN1991-1-4, Eq. 5.1&5.5) we=qp(ze).(cpe +cpi) & Fw=cscd·Σwe·Aref
  • 13.
    EXTERNAL WIND PRESSURE/FORCEON FLAT ROOF Recommended values of external pressure coefficients for flat roofs (EN1991-1-4,Tab. 7.2) Zone Roof type F G H I cpe,10 cpe,1 cpe,10 cpe,1 cpe,10 cpe,1 cpe,10 cpe,1 Sharp eaves -1.8 -2.5 -1.2 -2.0 -.07 -1.2 +0.2 hp/h=0.025 -1.6 -2.2 -1.1 -1.8 -0.7 -1.2 -0.2 With hp/h=0.05 -1.4 -2.0 -0.9 -1.6 -0.7 -1.2 +0.2 Parapets hp/h=0.10 -1.2 -1.8 -0.8 -1.4 -0.7 -1.2 -0.2 r/h=0.05 -1.0 -1.5 -1.2 -1.8 -0.4 +0.2 Curved r/h=0.10 -0.7 -1.2 -0.8 -1.4 -0.3 -0.2 Eaves r/h=0.20 -0.5 -0.8 -0.5 -0.8 -0.3 +0.2 a=30o -1.0 -1.5 -1.0 -1.5 -0.3 -0.2 Mansard a=45o -1.2 -1.8 -1.3 -1.9 -0.4 +0.2 Eaves a=60o -1.3 -1.9 -1.3 -1.9 -0.5 -0.2 Note: Values for cpe,1 are intended for the design of small elements and fixings with an element of 1m2 or less such as cladding elements and roofing elements. Values for cpe,10 may be used for the design of the overall load bearing structure of buildings. The external pressure coeffiecient cpe,1 and cpe,10 is using for loadaded area of 1m2 and 10m2 respectively. Pressure on surface &Wind force (EN1991-1-4, Eq. 5.1&5.5) we=qp(ze).(cpe +cpi) & Fw=cscd·Σwe·Aref
  • 14.
    EXTERNAL WIND PRESSURE/FORCEON MONOPITCH ROOF Recommended values of external pressure coefficients for monopitch roofs (EN1991-1-4,Tab. 7.3a) Pitch Zone for wind direction θ=0o Zone for wind direction θ=180o Angle F G H F G H a cpe,10 cpe,1 cpe,10 cpe,10 cpe,1 cpe,10 cpe,10 cpe,1 cpe,10 cpe,1 cpe,10 cpe,1 5o -1.7 -2.5 -1.2 -2.0 -0.6 -1.2 -2.3 -2.5 -1.3 -2.0 -0.8 -1.2 +0.0 +0.0 +0.0 15o -0.9 -2.0 -0.8 -1.5 -0.3 -2.5 -2.8 -1.3 -2.0 -0/9 -1.2 +0.2 +0.2 +0.2 30o -0.5 -1.5 -0.5 -1.5 -0.2 -1.1 -2.3 -0.8 -1.5 -0.8 +0.7 +0.7 +0.4 45o -0.0 -0.0 -0.0 -0.6 -1.3 -0.5 -0.7 +0.7 +0.7 +0.6 60o +0.7 +0.7 +0.7 -0.5 -1.0 -0.5 -0.5 75o +0.8 +0.8 +0.8 -0.5 -1.0 -0.5 -0.5 Recommended values of external pressure coefficients for monopitch roofs (EN1991-1-4,Tab. 7.3b) Pitch Zone for wind direction θ=90o Angle Fup Flow G H I a cpe,10 cpe,1 cpe,10 cpe,10 cpe,1 cpe,10 cpe,10 cpe,1 cpe,10 cpe,1 5o -2.1 -2.6 -2.1 -2.4 -1.8 -2.0 -0.6 -1.2 -0.5 15o -2.4 -2.9 -1.6 -2.4 -1.9 -2.5 -0.8 -1.2 -0.7 -1.2 30o -2.1 -2.9 -1.3 -2.0 -1.5 -2.0 -1.0 -1.3 -0.8 -1.2 45o -1.5 -2.4 -1.3 -2.0 -1.4 -2.0 -1.0 -1.3 -0.9 -1.2 60o -1.2 -2.0 -1.2 -2.0 -1.2 -2.0 -1.0 -1.3 -0.7 -1.2 75o -1.2 -2.0 -1.2 -2.0 -1.2 -2.0 -1.0 -1.3 -0.5 Note: Values for cpe,1 are intended for the design of small elements and fixings with an element of 1m 2 or less such as cladding elements and roofing elements. Values for cpe,10 may be used for the design of the overall load bearing structure of buildings. The external pressure coeffiecient cpe,1 and cpe,10 is using for loadaded area of 1m2 and 10m2 respectively. Pressure on surface &Wind force (EN1991-1-4, Eq. 5.1&5.5) we=qp(ze).(cpe +cpi) & Fw=cscd·Σwe·Aref
  • 15.
    EXTERNAL WIND PRESSURE/FORCEON DUOPITCH ROOF Recommended values of external pressure coefficients for duopitch roofs (EN1991-1-4,Tab. 7.4a) Pitch Zone for wind direction θ=0o Angle F G H I J a cpe,10 cpe,1 cpe,10 cpe,10 cpe,1 cpe,10 cpe,10 cpe,1 cpe,10 cpe,1 -45o -0.6 -0.6 -0.8 -0.7 -1.0 -1.5 -30o -1.1 -2.0 -0.8 -1.5 -0.8 -0.6 -0.8 -1.4 -15 o -2.5 -2.8 -1.3 -2.0 -0.8 -1.2 -0.5 -0.7 -1.2 o +0.2 +0.2 -5 -2.3 -2.5 -1.2 -2.0 -0.8 -1.2 -0.6 -0.6 o -1.7 -2.5 -1.2 -2.0 -0.6 -1.2 +0.2 5 -0.6 +0.0 +0.0 +0.0 -0.6 o -0.9 -2.0 -0.8 -1.5 -0.3 -0.4 -1.0 -1.5 15 +0.2 +0.2 +0.2 +0.0 +0.0 +0.0 o -0.5 -1.5 -0.5 -1.5 -0.2 -0.4 -0.5 30 +0.7 +0.7 +0.4 +0.0 +0.0 o -0.0 -0.0 -0.0 -0.2 -0.3 45 +0.7 +0.7 +0.6 +0.0 +0.0 60 o +0.7 +0.7 +0.7 -0.2 -0.3 75 o +0.8 +0.8 +0.8 -0.2 -0.3 Recommended values of external pressure coefficients for duopitch roofs (EN1991-1-4,Tab. 7.4b) Pitch Zone for wind direction θ=90o Angle a F G H I cpe,10 cpe,1 cpe,10 cpe,10 cpe,1 cpe,10 cpe,10 cpe,1 -45o -1.4 -2.0 -1.2 -2.0 -1.0 -1.3 -0.9 -1.2 -30o -1.5 -2.1 -1.2 -2.0 -1.0 -1.3 -0.9 -1.2 -15o -1.9 -2.5 -1.2 -2.0 -0.8 -1.2 -0.8 -1.2 -5o -1.8 -2.5 -1.2 -2.0 -0.7 -1.2 -0.6 -1.2 5o -1.6 -2.2 -1.2 -2.0 -0.7 -1.2 -0.6 15o -1.3 -2.0 -1.2 -2.0 -0.6 -1.2 -0.5 30o -1.1 -1.5 -1.4 -2.0 -0.8 -1.2 -0.5 45o -1.1 -1.5 -1.4 -2.0 -0.9 -1.2 -0.5 60o -1.1 -1.5 -1.4 -2.0 -0.8 -1.2 -0.5 75o -1.1 -1.5 -1.4 -2.0 -0.8 -1.2 -0.5 Pressure on surface &Wind force (EN1991-1-4, Eq. 5.1&5.5) we=qp(ze).(cpe +cpi) & Fw=cscd·Σwe·Aref