Linked	
  Building	
  (Energy)	
  Data	
  
Edward	
  Curry,	
  Souleiman	
  Hasan	
  
	
  
Digital Enterprise Research Institute www.deri.ie
Enabling Networked Knowledge
Motivation
n  Bulding Information scattered among many systems
¨  Energy usage - (BEMS, Sensors)
¨  Maintenance and operations - (BMS, BIM, Simulation)
¨  Financial Performance - (Accounting IS)
¨  Occupant Comfort – (HR IS, Social Networks)
¨  Resource Utilisation – (MIS, ERP)
¨  Carbon Emissions – (CMS)
¨  External Data, IFC,
¨  Environmental Legislation
n  Each systems describes an individual domain/concern
in detail
n  Legacy Systems, Real-time sensor data
2
Digital Enterprise Research Institute www.deri.ie
Enabling Networked Knowledge
Motivation
n  However, effecitlvey managing a building requires a
holsitc view of operations across all systems
¨  New insights are achieved when you linking between
domains
n  The context of the building lives in the joins
between these domains:
¨  Energy linked to resource utilization
¨  Resource utilization linked to business objectives
¨  Business objectives linked to carbon emmissions
Digital Enterprise Research Institute www.deri.ie
Enabling Networked Knowledge
Lots of Building Data….
ERP
ENERGY
BMS
FINANCE
CARBON
Digital Enterprise Research Institute www.deri.ie
Enabling Networked Knowledge
Key Challenges
n  Technology and Data Interoperability
¨  Crosscuts engineering domains and business functions
(Facilities, accountancy, IT, HR, Environmental)
–  Data scattered among different information systems
–  Multiple incompatible technologies make it difficult to use
–  Dynamic data, sensors, ERP, BMS, assets databases, …
¨  Data Silos: Cost to bring this data together is significant
n  Information Granularity & Overload
¨  Multiple stakeholder information requirements
¨  Multi-level information problem (Micro- to Macro-level)
–  Low-level operations, to high-level organisational KPIs
–  Room-level optimistions vs. Building-level, vs. Coporate-level
5
Digital Enterprise Research Institute www.deri.ie
Enabling Networked Knowledge
Key Challenges
n  Interpreting data
¨ Need to proactively identify efficiency opportunities
n  Empowering Actions
¨ Understanding of direct and indirect impacts of
activities
¨ Embedding impacts within buildings and
organizations business processes
6
Digital Enterprise Research Institute www.deri.ie
Enabling Networked Knowledge
A Web-based Approach
n  Leverage the architecture of the Web to
make sharing building data easier
n  Linked Data is a method of exposing,
sharing, and connecting data (via
dereferenceable URIs) on the Web.
¨ Provides a Data (RDF) and Naming (URI) model
for the Web
¨ W3C Web-based Standards
¨ Adaptive Ontologies
¨ Incremental Approach
Digital Enterprise Research Institute www.deri.ie
Enabling Networked Knowledge
Linked Open Data cloud
- domains
Over 300 open data sets with more than 35 billion facts,
interlinked by 500 million typed links.
http://lod-cloud.net/
Linking Open Data cloud diagram, by Richard Cyganiak and Anja Jentzsch.
Media
Government
Geo
Publications
User-generated
Life sciences
Cross-domain
US government
UK government
BBC
New York Times
LinkedGeoData
8
BestBuy
Overstock.com
Facebook
Digital Enterprise Research Institute www.deri.ie
Enabling Networked Knowledge
Linked Open Data cloud stats
triples distribution
links distribution
http://lod-cloud.net/state/
Digital Enterprise Research Institute www.deri.ie
Enabling Networked Knowledge
10 of 46
Two Key Ingredients
1.  RDF – Resource Description Framework
Graph based Data – nodes and arcs
¨  Identifies objects (URIs)
¨  Interlink information (Relationships)
2.  Vocabularies (Ontologies)
¨  provide shared understanding of a domain
¨  organise knowledge in a machine-comprehensible way
¨  give an exploitable meaning to the data
Digital Enterprise Research Institute www.deri.ie
Enabling Networked Knowledge
Linked Data Principles
n  Best practices for sharing data on the web
¨  1) Use URIs as names for things
–  Buildings, floors, rooms, devices, people, sensors, equipment
¨  2) Use HTTP URIs so that people can look up those names
–  Simple mechanism to access the data (dereferencability)
¨  3) When someone looks up a URI, provide useful information,
using open standards (RDF, CSV, XML)
–  Room: location, dimensions, features, etc
¨  4) Include links to other URIs, so they can discover related
information
–  Occupant, contains (desk, sensor, equipment,…), rentCost, etc
(Tim Berners-Lee, 2006)
11
Digital Enterprise Research Institute www.deri.ie
Enabling Networked Knowledge
Linked Building Data
n  Linked Building Data
¨  Improves Discoverability
¨  Improves Accessibility
¨  Improves Shareability
n  Linking building data builds context between systems
¨  Relevant information can linked together to build holistic views
of the building
¨  Broader context can be used in decision making
n  Maintains loose coupling between systems
¨  Allows domain systems to focus on their expertise
¨  Allows systems to develop independently
12
Digital Enterprise Research Institute www.deri.ie
Enabling Networked Knowledge
Linked Building Data
Resource Description Framework (RDF)
subject - predicate – object
Edward Curry is the Occupant of Room 202e
Edward Curry is the Occupant of Room 202e
13
http://www.deri.ie/about/team/member/edward_curry/
http://lab.linkeddata.deri.ie/2010/deri-rooms#r202e
http://vocab.deri.ie/rooms#occupant
Digital Enterprise Research Institute www.deri.ie
Enabling Networked Knowledge
Case Study: DERI Building
n  DERI Building
¨  No BMS or BEMS
¨  160 person Office space
¨  Café
¨  Data centre
¨  3 Kitchens
¨  80 person Conference
room
¨  4 Meeting rooms
¨  Computing museum
¨  Sensor Lab
14
Digital Enterprise Research Institute www.deri.ie
Enabling Networked Knowledge
Case Study: DERI Building
15 of 26
Digital Enterprise Research Institute www.deri.ie
Enabling Networked Knowledge
Case Study: DERI Building
n  System of Systems Approach
¨ Linking of 14 existing operational legacy sources
¨ Together with 30+ power real-time power sensors
n  Energy Situational Awareness
¨ Semantic Energy Management
¨ Semantic Complex Event Processing
16
Digital Enterprise Research Institute www.deri.ie
Enabling Networked Knowledge
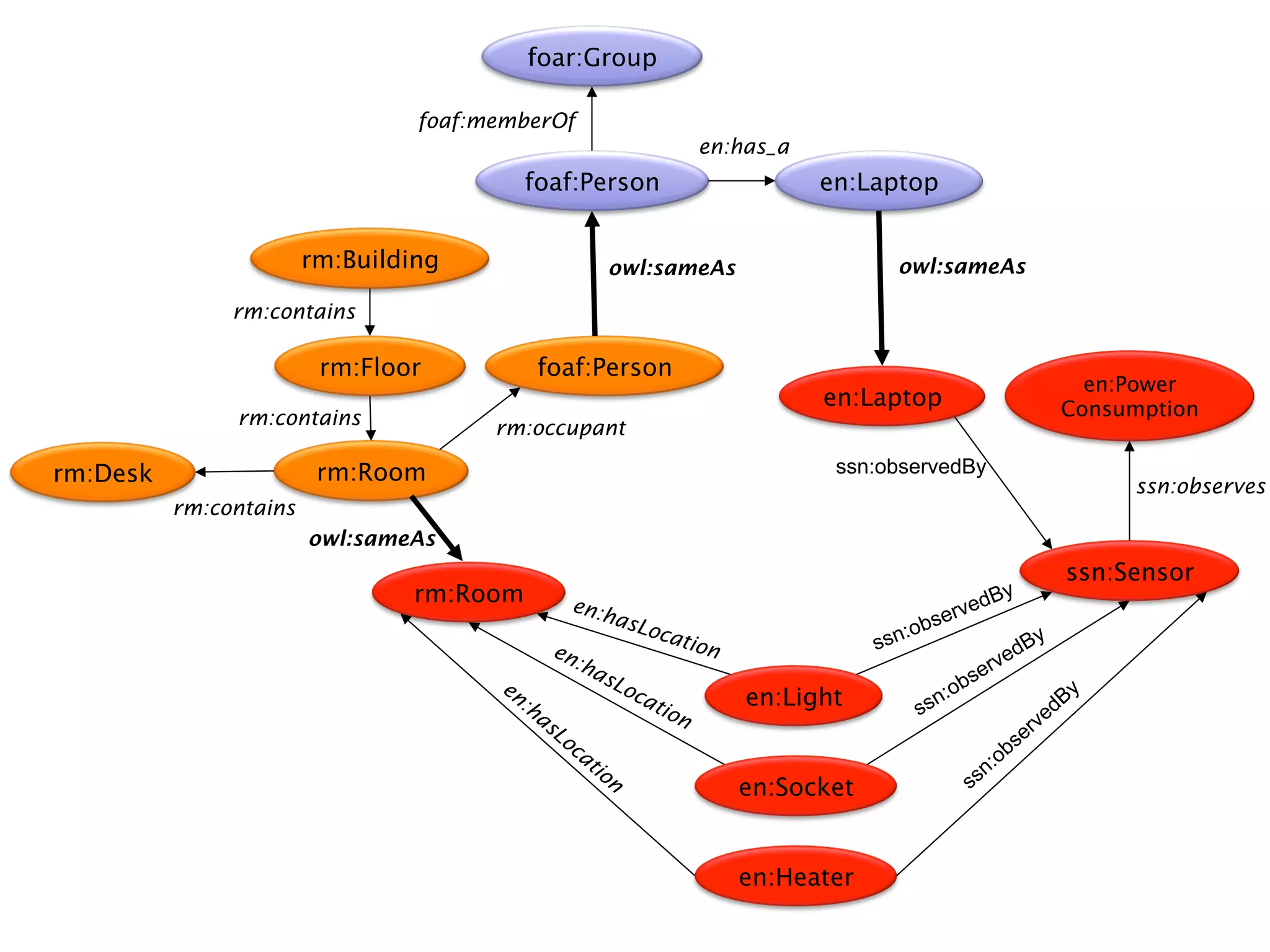
Vocabulary
17
RoomDesk
Person
occupant
contains
Building
Floor
contains
contains
n  Buildings and Rooms
¨  Simple vocabulary for describing the
rooms in a building
¨  http://vocab.deri.ie/rooms
n  Queries
¨  How many floors are in the Building?
¨  How many desk on are the first floor?
¨  Who is the occupant of room 202e?
¨  Where does Edward Curry sit?
Digital Enterprise Research Institute www.deri.ie
Enabling Networked Knowledge
Vocabulary
18
n  People, Groups and Devices
¨  FOAF: Simple vocabulary for describing peoples
and groups.
¨  DERI Energy: Devices and Laptops
n  Queries
¨  Who are the members of the Green IT group?
¨  What laptop does Edward have?
¨  What laptops are used by the Green IT group??
¨  Who is using a MacBook Pro?
Person
Laptop
has_a
Group
memberOf
Digital Enterprise Research Institute www.deri.ie
Enabling Networked Knowledge
Vocabulary
19
n  Energy Sensor Network
¨  Semantic Senor Network vocab for
describing sensors and observations
¨  http://purl.oclc.org/NET/ssnx/ssn
n  Queries
¨  What is the energy consumption of a
laptop?
¨  What is the energy consumption of the
lights in room 202e?
¨  What is the total energy consumption
of room 202e?
ssn:Sensor
rm:Room en:hasLocation
en:Laptop
en:Heater
en:Light
en:Socket
ssn:observes
en:Power
Consumption
ssn:observedBy
foaf:Person en:Laptop
en:has_a
foar:Group
foaf:memberOf
rm:Roomrm:Desk
foaf:Person
rm:occupant
rm:contains
rm:Building
rm:Floor
rm:contains
rm:contains
owl:sameAs
owl:sameAs owl:sameAs
Digital Enterprise Research Institute www.deri.ie
Enabling Networked Knowledge
Linked Building Data
21
RoomDesk
Person
occupant
contains
Laptop
has_a
Heater
Light
Socket
hasLocation
Sensor
observes
Power
Consumption
observedBy
Building
Floor
contains
contains
Group
memberOf
Digital Enterprise Research Institute www.deri.ie
Enabling Networked Knowledge
Querying Linked Building
Data
22
n  Queries over merged graph
¨  What is the total energy consumption
of rooms on the first floor?
¨  What is Edward’s total energy
consumption? (laptop, lights, heats,
etc)
¨  What is the energy consumption of the
laptops for the Green IT group?
¨  What is the total consumption of
members of the green IT units on the
first floor?
Digital Enterprise Research Institute www.deri.ie
Enabling Networked Knowledge
Dereferenced URI
23
@prefix rdf: <http://www.w3.org/1999/02/22-rdf-syntax-ns#> .
@prefix rdfs: <http://www.w3.org/2000/01/rdf-schema#> .
@prefix owl: <http://www.w3.org/2002/07/owl#> .
@prefix rooms: <http://vocab.deri.ie/rooms#> .
@prefix foaf: <http://xmlns.com/foaf/0.1#> .
@prefix deri-energy-ont: <http://energy.deri.ie/ontology#> .
@prefix deri-energy: <http://energy.deri.ie#> .
@prefix ssn: <http://purl.oclc.org/NET/ssnx/ssn> .
@prefix deri-rooms: <http://lab.linkeddata.deri.ie/2010/deri-rooms#> .
deri-rooms:building rdf:type rooms:Building;
rooms:contains deri-rooms:1st-floor.
deri-rooms:1st-floor rdf:type rooms:Floor;
rooms:contains deri-rooms:1st-floor-south-wing.
deri-rooms:1st-floor-south-wing rdf:type rooms:Wing;
rooms:contains deri-rooms:r202e.
deri-rooms:r202e rdf:type rooms:Desk;
rooms:occupant <http://www.deri.ie/about/team/member/edward_curry#me>.
<http://www.deri.ie/about/team/member/edward_curry#me> rdf:type foaf:Person;
deri-energy-ont:has_a deri-energy:macbook15698;
deri-energy:macbook15698 rdf:type deri-energy-ont:Laptop;
ssn:observedBy deri-energy:sensor123.
deri-energy:sensor123 rdf:type ssn:Sensor;
ssn:observes deri-energy-ont:PowerConsumption.
deri-energy:observation1236 rdf:type ssn:Observation;
ssn:observationResult deri-energy:observationResult1236;
ssn:featureOfInterest deri-energy:macbook15698;
ssn:observedBy deri-energy:sensor123.
deri-energy:observationResult1236 rdf:type ssn:SensorOutput;
ssn:hasValue deri-energy:vale1236.
deri-energy:vale1236 deri-energy-ont:hasQuantityValue 31.5;
deri-energy-ont:hasQuantityUnitOfMeasurement deri-energy-ont:kWh.
Digital Enterprise Research Institute www.deri.ie
Enabling Networked Knowledge
Case Study: DERI Building
24 of 26
1.  Reference data
from the
enterprise linked
data cloud
2.  Instant measures
by the sensors
3.  Situation
awareness is
used to detect
high usage
situations
Digital Enterprise Research Institute www.deri.ie
Enabling Networked Knowledge
Linked dataspace for
Energy Intelligence
Applications
Energy Analysis
Model
Complex Events
Situation Awareness
Apps
Energy and
Sustainability Dashboards
Decision Support
Systems
LinkedData
Support
Services
Entity
Management
Service
Data
Catalog
Complex Event
Processing
Engine
Provenance Search &
Query
Sources
Adapter Adapter Adapter Adapter Adapter
n  Interlinked Cloud of Energy
Data
n  Resource Description
Framework (RDF)
n  Semantic Sensor Network
Ontology (SSN)
n  CoAP = Constrained Application
Protocol
n  Semantic Event Processing
n  Natural Language Interface
n  Collaborative Data Mgmt.
n  Energy Saving Applications
n  Energy Awareness
Digital Enterprise Research Institute www.deri.ie
Enabling Networked Knowledge
Linked building data can create an
integrated well-connected graph of
information for managing a building
Summary
Digital Enterprise Research Institute www.deri.ie
Enabling Networked Knowledge
Edward is a research scientist at the Digital Enterprise Research
Institute. His areas of research include green IT/IS, energy informatics,
linked data, integrated reporting, and cloud computing.
He has worked extensively with industry and government advising on
the adoption patterns, practicalities and benefits of new technologies.
He has published in leading journals and books, and has spoken at
international conferences including the MIT CIO Symposium.
About the Presenter
URL: www.edwardcurry.org
Email: edcurry@acm.org
Twitter: @EdwardACurry
Slides: slideshare.net/edwardcurry
Digital Enterprise Research Institute www.deri.ie
Enabling Networked Knowledge
Further Reading
Curry, E., O’Donnell, J., Corry, E., Hasan, S., Keane, M., and O’Riain, S. 2013. “Linking
building data in the cloud: Integrating cross-domain building data using linked data,”
Advanced Engineering Informatics (27:2), pp. 206–219.
http://www.edwardcurry.org/publications/Curry_AEI_2013.pdf
Digital Enterprise Research Institute www.deri.ie
Enabling Networked Knowledge
Selected References
Sustainability Use Cases
n  Curry, E., et al . (2011). An Entity-Centric Approach To Green Information
Systems. 19th European Conference on Information Systems (ECIS 2011).
n  Curry, E., & Donnellan, B. (2012). Green and Sustainable Informatics. In,
Harnessing Green IT: Principles and Practices. John Wiley & Sons
n  Curry, E. et al. An Environmental Chargeback for Data Center and Cloud
Computing Consumers, in First International Workshop on Energy-Efficient
Data Centers, 2012.
n  Curry, E. et al, Linking building data in the cloud: Integrating cross-domain
building data using linked data, Advanced Engineering Informatics (27:2),
pp. 206–219. 2013
n  Curry E. et al, Enterprise Energy Management using a Linked dataspace for
Energy Intelligence. In: The Second IFIP Conference on Sustainable Internet
and ICT for Sustainability (SustainIT) 2012.
n  O’Donnell, J. et al, Building Performance Optimization Using Cross-Domain
Scenario Modeling, Linked Data, and Complex Event Processing, Building
and Environment (62), pp. 102–111, 2013.
Digital Enterprise Research Institute www.deri.ie
Enabling Networked Knowledge
Selected References
Information Management
n  Hasan, S. et al. (2011). Toward Situation Awareness for the Semantic
Sensor Web: Complex Event Processing with Dynamic Linked Data
Enrichment. 4th International Workshop on Semantic Sensor Networks
n  Hasan, S. et al, Approximate Semantic Matching of Heterogeneous Events,
in 6th ACM International Conference on Distributed Event-Based Systems
n  Curry E. (2012) System of Systems Information Interoperability using a
Linked Dataspace In: IEEE 7th International Conference on System of
Systems Engineering (SOSE 2012).
IT Management
n  Curry, E. et al. Developing an Sustainable IT Capability: Lessons From
Intel’s Journey, MIS Quarterly Executive, vol. 11, no. 2, pp. 61-74, 2012.
n  Donnellan B. et al, (2011) A Capability Maturity Framework for Sustainable
Information and Communication Technology. IEEE IT Professional 13(1).
n  Curry E, et al, (2012) Sustainable IT: Challenges, Postures, and Outcomes,
IEEE Computer 15(11)

Linked Building (Energy) Data

  • 1.
    Linked  Building  (Energy)  Data   Edward  Curry,  Souleiman  Hasan    
  • 2.
    Digital Enterprise ResearchInstitute www.deri.ie Enabling Networked Knowledge Motivation n  Bulding Information scattered among many systems ¨  Energy usage - (BEMS, Sensors) ¨  Maintenance and operations - (BMS, BIM, Simulation) ¨  Financial Performance - (Accounting IS) ¨  Occupant Comfort – (HR IS, Social Networks) ¨  Resource Utilisation – (MIS, ERP) ¨  Carbon Emissions – (CMS) ¨  External Data, IFC, ¨  Environmental Legislation n  Each systems describes an individual domain/concern in detail n  Legacy Systems, Real-time sensor data 2
  • 3.
    Digital Enterprise ResearchInstitute www.deri.ie Enabling Networked Knowledge Motivation n  However, effecitlvey managing a building requires a holsitc view of operations across all systems ¨  New insights are achieved when you linking between domains n  The context of the building lives in the joins between these domains: ¨  Energy linked to resource utilization ¨  Resource utilization linked to business objectives ¨  Business objectives linked to carbon emmissions
  • 4.
    Digital Enterprise ResearchInstitute www.deri.ie Enabling Networked Knowledge Lots of Building Data…. ERP ENERGY BMS FINANCE CARBON
  • 5.
    Digital Enterprise ResearchInstitute www.deri.ie Enabling Networked Knowledge Key Challenges n  Technology and Data Interoperability ¨  Crosscuts engineering domains and business functions (Facilities, accountancy, IT, HR, Environmental) –  Data scattered among different information systems –  Multiple incompatible technologies make it difficult to use –  Dynamic data, sensors, ERP, BMS, assets databases, … ¨  Data Silos: Cost to bring this data together is significant n  Information Granularity & Overload ¨  Multiple stakeholder information requirements ¨  Multi-level information problem (Micro- to Macro-level) –  Low-level operations, to high-level organisational KPIs –  Room-level optimistions vs. Building-level, vs. Coporate-level 5
  • 6.
    Digital Enterprise ResearchInstitute www.deri.ie Enabling Networked Knowledge Key Challenges n  Interpreting data ¨ Need to proactively identify efficiency opportunities n  Empowering Actions ¨ Understanding of direct and indirect impacts of activities ¨ Embedding impacts within buildings and organizations business processes 6
  • 7.
    Digital Enterprise ResearchInstitute www.deri.ie Enabling Networked Knowledge A Web-based Approach n  Leverage the architecture of the Web to make sharing building data easier n  Linked Data is a method of exposing, sharing, and connecting data (via dereferenceable URIs) on the Web. ¨ Provides a Data (RDF) and Naming (URI) model for the Web ¨ W3C Web-based Standards ¨ Adaptive Ontologies ¨ Incremental Approach
  • 8.
    Digital Enterprise ResearchInstitute www.deri.ie Enabling Networked Knowledge Linked Open Data cloud - domains Over 300 open data sets with more than 35 billion facts, interlinked by 500 million typed links. http://lod-cloud.net/ Linking Open Data cloud diagram, by Richard Cyganiak and Anja Jentzsch. Media Government Geo Publications User-generated Life sciences Cross-domain US government UK government BBC New York Times LinkedGeoData 8 BestBuy Overstock.com Facebook
  • 9.
    Digital Enterprise ResearchInstitute www.deri.ie Enabling Networked Knowledge Linked Open Data cloud stats triples distribution links distribution http://lod-cloud.net/state/
  • 10.
    Digital Enterprise ResearchInstitute www.deri.ie Enabling Networked Knowledge 10 of 46 Two Key Ingredients 1.  RDF – Resource Description Framework Graph based Data – nodes and arcs ¨  Identifies objects (URIs) ¨  Interlink information (Relationships) 2.  Vocabularies (Ontologies) ¨  provide shared understanding of a domain ¨  organise knowledge in a machine-comprehensible way ¨  give an exploitable meaning to the data
  • 11.
    Digital Enterprise ResearchInstitute www.deri.ie Enabling Networked Knowledge Linked Data Principles n  Best practices for sharing data on the web ¨  1) Use URIs as names for things –  Buildings, floors, rooms, devices, people, sensors, equipment ¨  2) Use HTTP URIs so that people can look up those names –  Simple mechanism to access the data (dereferencability) ¨  3) When someone looks up a URI, provide useful information, using open standards (RDF, CSV, XML) –  Room: location, dimensions, features, etc ¨  4) Include links to other URIs, so they can discover related information –  Occupant, contains (desk, sensor, equipment,…), rentCost, etc (Tim Berners-Lee, 2006) 11
  • 12.
    Digital Enterprise ResearchInstitute www.deri.ie Enabling Networked Knowledge Linked Building Data n  Linked Building Data ¨  Improves Discoverability ¨  Improves Accessibility ¨  Improves Shareability n  Linking building data builds context between systems ¨  Relevant information can linked together to build holistic views of the building ¨  Broader context can be used in decision making n  Maintains loose coupling between systems ¨  Allows domain systems to focus on their expertise ¨  Allows systems to develop independently 12
  • 13.
    Digital Enterprise ResearchInstitute www.deri.ie Enabling Networked Knowledge Linked Building Data Resource Description Framework (RDF) subject - predicate – object Edward Curry is the Occupant of Room 202e Edward Curry is the Occupant of Room 202e 13 http://www.deri.ie/about/team/member/edward_curry/ http://lab.linkeddata.deri.ie/2010/deri-rooms#r202e http://vocab.deri.ie/rooms#occupant
  • 14.
    Digital Enterprise ResearchInstitute www.deri.ie Enabling Networked Knowledge Case Study: DERI Building n  DERI Building ¨  No BMS or BEMS ¨  160 person Office space ¨  Café ¨  Data centre ¨  3 Kitchens ¨  80 person Conference room ¨  4 Meeting rooms ¨  Computing museum ¨  Sensor Lab 14
  • 15.
    Digital Enterprise ResearchInstitute www.deri.ie Enabling Networked Knowledge Case Study: DERI Building 15 of 26
  • 16.
    Digital Enterprise ResearchInstitute www.deri.ie Enabling Networked Knowledge Case Study: DERI Building n  System of Systems Approach ¨ Linking of 14 existing operational legacy sources ¨ Together with 30+ power real-time power sensors n  Energy Situational Awareness ¨ Semantic Energy Management ¨ Semantic Complex Event Processing 16
  • 17.
    Digital Enterprise ResearchInstitute www.deri.ie Enabling Networked Knowledge Vocabulary 17 RoomDesk Person occupant contains Building Floor contains contains n  Buildings and Rooms ¨  Simple vocabulary for describing the rooms in a building ¨  http://vocab.deri.ie/rooms n  Queries ¨  How many floors are in the Building? ¨  How many desk on are the first floor? ¨  Who is the occupant of room 202e? ¨  Where does Edward Curry sit?
  • 18.
    Digital Enterprise ResearchInstitute www.deri.ie Enabling Networked Knowledge Vocabulary 18 n  People, Groups and Devices ¨  FOAF: Simple vocabulary for describing peoples and groups. ¨  DERI Energy: Devices and Laptops n  Queries ¨  Who are the members of the Green IT group? ¨  What laptop does Edward have? ¨  What laptops are used by the Green IT group?? ¨  Who is using a MacBook Pro? Person Laptop has_a Group memberOf
  • 19.
    Digital Enterprise ResearchInstitute www.deri.ie Enabling Networked Knowledge Vocabulary 19 n  Energy Sensor Network ¨  Semantic Senor Network vocab for describing sensors and observations ¨  http://purl.oclc.org/NET/ssnx/ssn n  Queries ¨  What is the energy consumption of a laptop? ¨  What is the energy consumption of the lights in room 202e? ¨  What is the total energy consumption of room 202e?
  • 20.
  • 21.
    Digital Enterprise ResearchInstitute www.deri.ie Enabling Networked Knowledge Linked Building Data 21 RoomDesk Person occupant contains Laptop has_a Heater Light Socket hasLocation Sensor observes Power Consumption observedBy Building Floor contains contains Group memberOf
  • 22.
    Digital Enterprise ResearchInstitute www.deri.ie Enabling Networked Knowledge Querying Linked Building Data 22 n  Queries over merged graph ¨  What is the total energy consumption of rooms on the first floor? ¨  What is Edward’s total energy consumption? (laptop, lights, heats, etc) ¨  What is the energy consumption of the laptops for the Green IT group? ¨  What is the total consumption of members of the green IT units on the first floor?
  • 23.
    Digital Enterprise ResearchInstitute www.deri.ie Enabling Networked Knowledge Dereferenced URI 23 @prefix rdf: <http://www.w3.org/1999/02/22-rdf-syntax-ns#> . @prefix rdfs: <http://www.w3.org/2000/01/rdf-schema#> . @prefix owl: <http://www.w3.org/2002/07/owl#> . @prefix rooms: <http://vocab.deri.ie/rooms#> . @prefix foaf: <http://xmlns.com/foaf/0.1#> . @prefix deri-energy-ont: <http://energy.deri.ie/ontology#> . @prefix deri-energy: <http://energy.deri.ie#> . @prefix ssn: <http://purl.oclc.org/NET/ssnx/ssn> . @prefix deri-rooms: <http://lab.linkeddata.deri.ie/2010/deri-rooms#> . deri-rooms:building rdf:type rooms:Building; rooms:contains deri-rooms:1st-floor. deri-rooms:1st-floor rdf:type rooms:Floor; rooms:contains deri-rooms:1st-floor-south-wing. deri-rooms:1st-floor-south-wing rdf:type rooms:Wing; rooms:contains deri-rooms:r202e. deri-rooms:r202e rdf:type rooms:Desk; rooms:occupant <http://www.deri.ie/about/team/member/edward_curry#me>. <http://www.deri.ie/about/team/member/edward_curry#me> rdf:type foaf:Person; deri-energy-ont:has_a deri-energy:macbook15698; deri-energy:macbook15698 rdf:type deri-energy-ont:Laptop; ssn:observedBy deri-energy:sensor123. deri-energy:sensor123 rdf:type ssn:Sensor; ssn:observes deri-energy-ont:PowerConsumption. deri-energy:observation1236 rdf:type ssn:Observation; ssn:observationResult deri-energy:observationResult1236; ssn:featureOfInterest deri-energy:macbook15698; ssn:observedBy deri-energy:sensor123. deri-energy:observationResult1236 rdf:type ssn:SensorOutput; ssn:hasValue deri-energy:vale1236. deri-energy:vale1236 deri-energy-ont:hasQuantityValue 31.5; deri-energy-ont:hasQuantityUnitOfMeasurement deri-energy-ont:kWh.
  • 24.
    Digital Enterprise ResearchInstitute www.deri.ie Enabling Networked Knowledge Case Study: DERI Building 24 of 26 1.  Reference data from the enterprise linked data cloud 2.  Instant measures by the sensors 3.  Situation awareness is used to detect high usage situations
  • 25.
    Digital Enterprise ResearchInstitute www.deri.ie Enabling Networked Knowledge Linked dataspace for Energy Intelligence Applications Energy Analysis Model Complex Events Situation Awareness Apps Energy and Sustainability Dashboards Decision Support Systems LinkedData Support Services Entity Management Service Data Catalog Complex Event Processing Engine Provenance Search & Query Sources Adapter Adapter Adapter Adapter Adapter n  Interlinked Cloud of Energy Data n  Resource Description Framework (RDF) n  Semantic Sensor Network Ontology (SSN) n  CoAP = Constrained Application Protocol n  Semantic Event Processing n  Natural Language Interface n  Collaborative Data Mgmt. n  Energy Saving Applications n  Energy Awareness
  • 26.
    Digital Enterprise ResearchInstitute www.deri.ie Enabling Networked Knowledge Linked building data can create an integrated well-connected graph of information for managing a building Summary
  • 27.
    Digital Enterprise ResearchInstitute www.deri.ie Enabling Networked Knowledge Edward is a research scientist at the Digital Enterprise Research Institute. His areas of research include green IT/IS, energy informatics, linked data, integrated reporting, and cloud computing. He has worked extensively with industry and government advising on the adoption patterns, practicalities and benefits of new technologies. He has published in leading journals and books, and has spoken at international conferences including the MIT CIO Symposium. About the Presenter URL: www.edwardcurry.org Email: edcurry@acm.org Twitter: @EdwardACurry Slides: slideshare.net/edwardcurry
  • 28.
    Digital Enterprise ResearchInstitute www.deri.ie Enabling Networked Knowledge Further Reading Curry, E., O’Donnell, J., Corry, E., Hasan, S., Keane, M., and O’Riain, S. 2013. “Linking building data in the cloud: Integrating cross-domain building data using linked data,” Advanced Engineering Informatics (27:2), pp. 206–219. http://www.edwardcurry.org/publications/Curry_AEI_2013.pdf
  • 29.
    Digital Enterprise ResearchInstitute www.deri.ie Enabling Networked Knowledge Selected References Sustainability Use Cases n  Curry, E., et al . (2011). An Entity-Centric Approach To Green Information Systems. 19th European Conference on Information Systems (ECIS 2011). n  Curry, E., & Donnellan, B. (2012). Green and Sustainable Informatics. In, Harnessing Green IT: Principles and Practices. John Wiley & Sons n  Curry, E. et al. An Environmental Chargeback for Data Center and Cloud Computing Consumers, in First International Workshop on Energy-Efficient Data Centers, 2012. n  Curry, E. et al, Linking building data in the cloud: Integrating cross-domain building data using linked data, Advanced Engineering Informatics (27:2), pp. 206–219. 2013 n  Curry E. et al, Enterprise Energy Management using a Linked dataspace for Energy Intelligence. In: The Second IFIP Conference on Sustainable Internet and ICT for Sustainability (SustainIT) 2012. n  O’Donnell, J. et al, Building Performance Optimization Using Cross-Domain Scenario Modeling, Linked Data, and Complex Event Processing, Building and Environment (62), pp. 102–111, 2013.
  • 30.
    Digital Enterprise ResearchInstitute www.deri.ie Enabling Networked Knowledge Selected References Information Management n  Hasan, S. et al. (2011). Toward Situation Awareness for the Semantic Sensor Web: Complex Event Processing with Dynamic Linked Data Enrichment. 4th International Workshop on Semantic Sensor Networks n  Hasan, S. et al, Approximate Semantic Matching of Heterogeneous Events, in 6th ACM International Conference on Distributed Event-Based Systems n  Curry E. (2012) System of Systems Information Interoperability using a Linked Dataspace In: IEEE 7th International Conference on System of Systems Engineering (SOSE 2012). IT Management n  Curry, E. et al. Developing an Sustainable IT Capability: Lessons From Intel’s Journey, MIS Quarterly Executive, vol. 11, no. 2, pp. 61-74, 2012. n  Donnellan B. et al, (2011) A Capability Maturity Framework for Sustainable Information and Communication Technology. IEEE IT Professional 13(1). n  Curry E, et al, (2012) Sustainable IT: Challenges, Postures, and Outcomes, IEEE Computer 15(11)