Duke ECE 490L: How to Start New Ventures in
Electrical and Computer Engineering
Poornima Vijayashanker
poornima@femgineer.com

Jeff Glass
jeff.glass@duke.edu

Akshay Raut
ar118@duke.edu

1
Review
• Customer Creation
• Concierge MVP

Duke ECE 490L
2
Review Session:
Wednesday October 23, 2013
DUHatch

Idea Summary
Sign up for a session here!

3
Agenda
• Feedback Collection
• Customer Case Study
• Demand Creation Activities
• Exercise

Duke ECE 490L
4
Market Research

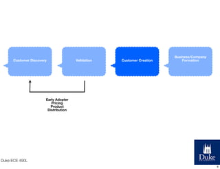
Customer Discovery

Early Adopter
Pricing
Product
Distribution

Validation

Customer Creation

Business/Company
Formation

Mainstream Adopters
Money for Marketing

Duke ECE 490L
5
Customer Discovery

Validation

Customer Creation

Business/Company
Formation

Early Adopter
Pricing
Product
Distribution

Duke ECE 490L
6
Questionnaire.

Duke ECE 490L
7
Identify
prospects.

Send out
survey.

Check # of
responses.

Who didn’t
respond?

Who did
respond?

Duke ECE 490L
8
Identify
prospects.

Send out
survey.

Check # of
responses.

Who didn’t
respond?

Who did
respond?

Duke ECE 490L
9
Why?

Duke ECE 490L
10
Drill down further.

Duke ECE 490L
11
Ask for referrals!

Duke ECE 490L
12
Keep track of case studies and testimonials.

Duke ECE 490L
13
How to Do a Customer Case Study
• Who are they?
• Why did the pick you?
• How did your product benefit them?

Duke ECE 490L
14
Persona.

Testimonial with name and picture.

Full story.

Duke ECE 490L
15
Multiple user segments?

Showcase each.

Duke ECE 490L
16
Stories of existing customers attract others
just like them!

Duke ECE 490L
17
Bake your brand recognition into your product.

Duke ECE 490L
18
Case Study #1: Olark
• Live chat
• Widget on homepage of websites
• Builds virality through frequent recognition

Duke ECE 490L
19
Inbound interest comes from demand
creation activities.

Duke ECE 490L
20
Demand Creation
• Market adoption v. Market share
• Education

Duke ECE 490L
21
Educate Each Group
• Experts
• Connectors
• Earlyvangelists

Duke ECE 490L
22
Techniques
• Experts: need to understand the unique value
proposition of your product.
• Connectors: need to know most relevant connections,
and a way to leverage their existing networks.
• Earlyvangelists: make the message memorable for them
to convey.

Duke ECE 490L
23
Case Study #2: Mint
• Experts: Suze Orman
• Connectors: financial bloggers and badges.
• Earlyvangelists: sharing infographics.

Duke ECE 490L
24
What if you’re segments change?

Duke ECE 490L
25
DESTROY EVERYTHING!

Duke ECE 490L
26
Remember the definition of positioning?

Duke ECE 490L
27
Image in the mind’s of prospects and customers.

Duke ECE 490L
28
Exercise!

Duke ECE 490L
29
Review
• Feedback Collection
• Customer Case Study
• Demand Creation Activities
• Exercise

Duke ECE 490L
30

Lecture 12: Customer Creation - Part II