1
勞動基準法第 28 條單條修法可行性:
背景:
自 2011 年底發生太子汽車欠薪倒閉案,到 2012 年的華隆、榮電案,與最近
遭勞委會催討 16 年前國家代位求償貸款的「全國關廠工人連線」(聯福、福昌、
耀元、東菱、太中自救會),一再凸顯了勞基法退休金舊制的嚴重缺陷,而現行
法令對此狀況沒有任何補救措施。
94 年「勞工退休金條例」實施,第 13 條規定「五年內足額提撥」,勞委會
卻以函釋,所謂提撥足額只是要求雇主依「勞工退休準備金提撥及管理辦法」提
撥,並非以結算年資金額提撥,使多數企業退休準備仍然不足,衍生太子汽車、
華隆、榮電案等嚴重後果。今年關廠風潮再起時,各黨立委先後建議修改勞基法
第 28 條,將工資債權提高到清償第一順位(高於抵押權及賦稅),也遭金管會
及勞委會等部會反對,認為將影響企業融資。但如果退而修改同一條文,將資遣
費及退休金納入「積欠工資墊償基金」墊償範圍,完全可避免各部會及資方擔憂
之金融衝擊,且因為是資方全體分擔風險,個別企業負擔增加非常有限,卻可解
決多年來的制度缺陷。
共同建議修法團體:
華隆工會、榮電工會、全國關廠工人連線(聯福自救會、耀元自救會、興利
紙業自救會、東菱自救會、太中自救會、福昌自救會、金國利自救會)、桃園縣
產業總工會、台北市產業總工會、全國自主勞工聯盟、非典勞動工作坊、人民火
大行動聯盟、勞動人權協會、台灣國際勞工協會
修法對照表:
原條文 修法建議 修法說明
雇主因歇業、清算或
宣告破產,本於勞動契約
所積欠之工資未滿六個
月部分,有最優先受清償
之權。
僱主應按其當月僱
用勞工投保薪資總額及
規定之費率,繳納一定數
雇主因歇業、清算或
宣告破產,本於勞動契約
所積欠之工資未滿六個
月部分,以及所積欠之資
遣費及退休金,有最優先
受清償之權。
僱主應按其當月僱
用勞工投保薪資總額及
資遣費及退休金為
延遲給付之工資,故一併
納入墊償範圍。
新增之資遣費和退
休金部分不需將清償權
順位提高至第一順位,維
持現行條文,可減少修法
阻力。因為積欠工資和積
2
原條文 修法建議 修法說明
額之積欠工資墊償基
金,作為墊償前項積欠工
資之用。積欠工資墊償基
金,累積至規定金額後,
應降低費率或暫停收繳。
前項費率,由中央主
管機關於萬分之十範圍
內擬訂,報請行政院核定
之。
雇主積欠之工資,經
勞工請求未獲清償者,由
積欠工資墊償基金墊償
之;雇主應於規定期限
內,將墊款償還積欠工資
墊償基金。
積欠工資墊償基
金,由中央主管機關設管
理委員會管理之。基金之
收繳有關業務,得由中央
主管機關,委託勞工保險
機構辦理之。第二項之規
定金額、基金墊償程序、
收繳與管理辦法及管理
委員會組織規程,由中央
主管機關定之。
規定之費率,繳納一定數
額之積欠工資墊償基
金,作為墊償前項積欠工
資、資遣費及退休金之
用。積欠工資墊償基金,
累積至規定金額後,應降
低費率或暫停收繳。
前項費率,由中央主
管機關於萬分之十範圍
內擬訂,報請行政院核定
之。
雇主積欠之工資、資
遣費及退休金,經勞工請
求未獲清償者,由積欠工
資墊償基金墊償之;雇主
應於規定期限內,將墊款
償還積欠工資墊償基金。
積欠工資墊償基
金,由中央主管機關設管
理委員會管理之。基金之
收繳有關業務,得由中央
主管機關,委託勞工保險
機構辦理之。第二項之規
定金額、基金墊償程序、
收繳與管理辦法及管理
委員會組織規程,由中央
主管機關定之。
欠資遣費及退休金之企
業財務狀況必然相似,依
歷史數據判斷,即使工資
債權順位低於抵押權和
賦稅,仍不會造成墊償基
金補回不足之風險,因為
基金現有 82 億結餘。
墊償基金是一個類似資
方集體工資保險的概
念,由全體資方替可能出
問題的資方先墊付工
資,再由國家是以基金名
義幫其他資方向出問題
的個別企業追討,國庫並
未墊付任何金額。因為有
墊償基金作為集體分擔
的機制,使個別企業提撥
不足或沒有提撥之社會
風險,由全體企業分擔;
但因為風險率不高,所以
個別企業需分擔的成本
也很低,評估提撥率以原
法所訂之最高提撥率萬
分之 10 即足以支付關廠
歇業之工資、資遣費和退
休金。且舊制退休年資會
逐年減少,提撥率未來必
可逐年下修。
工資墊償基金擴大適用疑義 Q&A:
Q:工資墊償基金目前概況為何?
基金自 1987年開始提撥,法令規定提撥率為投保薪資之萬分之 10以下,1986
3
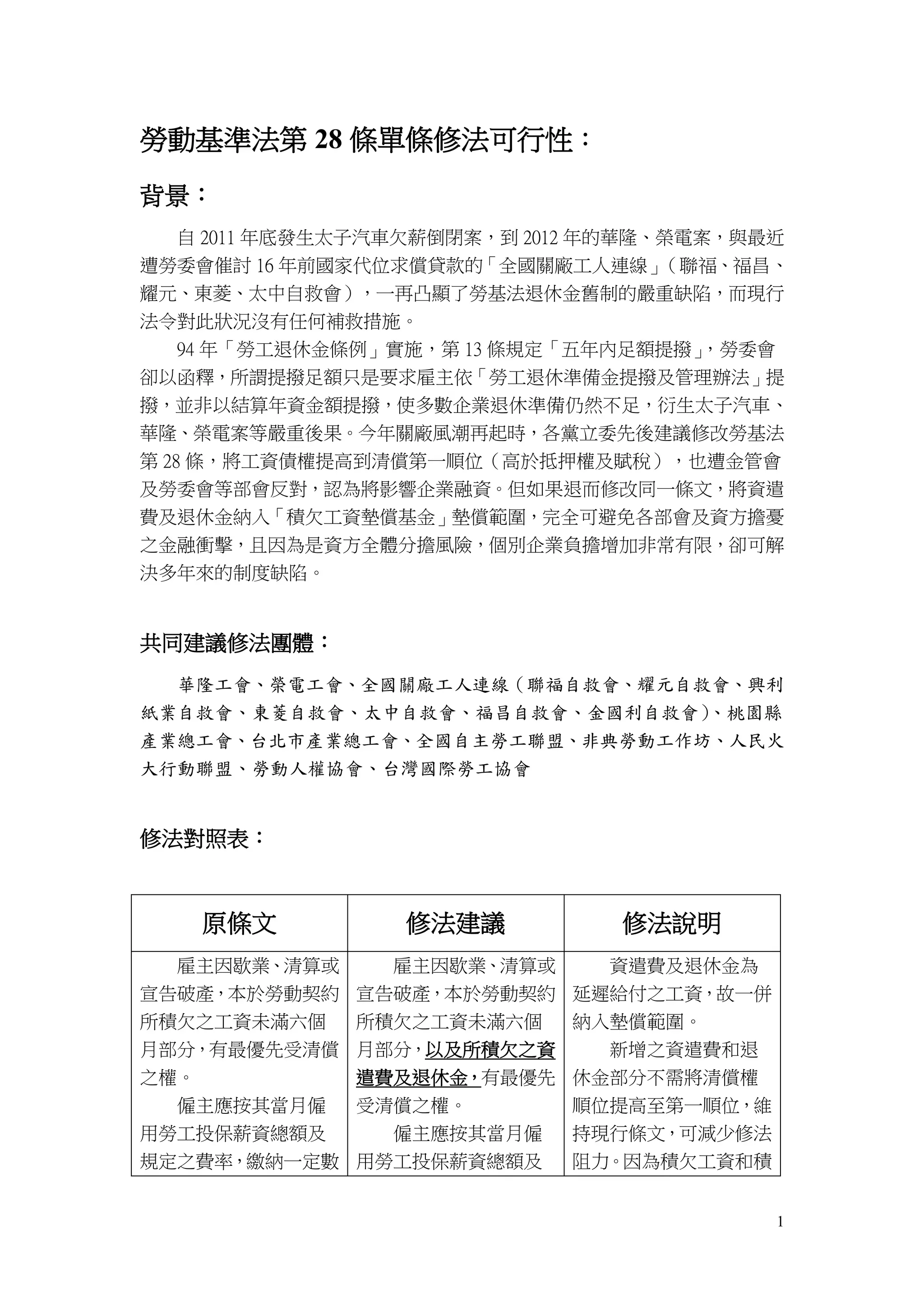
圖1.歷年墊償概況
0
1,000
2,000
3,000
4,000
5,000
6,000
7,000
90年 91年 92年 93年 94年 95年 96年 97年 98年 99年 100年
人
0
1
2
3
4
5
6
億元墊償人數 墊償金額
0.6億
1,020人
5.4億
4.6億
5,735人
6,340人
年 11 月 1 日開始提撥日起,至 1996 年 6 月底,提撥率為萬分之 5,1996 年 7 月
1 日至今降為萬分之 2.5;目前共有 46.8 萬家事業單位提撥,近年每年提撥總額
約 5 億元,每年墊償總額因景氣變化而介於 0.6 億至 5.4 億元之間(如圖 1),至
2012 年 8 月底基金累積餘額為 83 億。現行墊償的範圍只有雇主積欠的最後六個
月工資,1987 年起至 2012 年 8 月底,近 25 年累計總墊償金額約 38 億,國家代
位求償後成功償還之總額約 2.8 億,償還率僅 7.37%。
Q:為何國家要替倒閉企業的雇主墊償資遣費和退休金?
墊償基金沒有一分錢來自國庫。基金來源是全部勞保投保單位,依勞保投保
薪資總額每月提撥,也就是全體雇主之間的「工資保險基金」,國家只是以基金
名義幫其他資方向出問題的個別企業追討已經墊付的工資,國庫並未墊付任何金
額。我們則認為,應該用「工資強制責任險」來理解工資墊償基金。
2008 年立法院法制局專題研究報告(編號:五八三):《我國積欠工資墊償
制度之檢討與建議》(以下簡稱《檢討與建議》),也主張墊償基金實質為全體
雇主聯合參加的工資互保機制。我們可以設想其作用正如汽機車之第三強制責任
險,乃全體汽機車車主聯合互保,分擔少數車主發生意外無法支付賠償之風險;
墊償基金為全體資方分攤少數因為景氣或經營風險而無法支付工資(目前不包含
資遣費和退休金)之雇主的責任的工資互保制度。正因為是全體雇主(至 2011
年底有 46.7 萬家投保單位)參與互保,分攤極少數各別雇主風險(2001 年至 2011
年間,每年約有 50-200 家申請墊償,如表 1),「肇事率」介於萬分之 1 至萬分之
4 之間,故保費(即提撥率)可以非常低。這也是現行提撥率僅萬分之 2.5,但
基金仍有高達 83 億結餘1
(約相當於至少 17 年的提撥額)的原因。
1
見勞委會 2012 年 4 月 5 日統計櫥窗「積欠工資墊償基金統計」,下載自:
www.cla.gov.tw/site/business/41761dc1/.../overduewages.doc ;及勞保局於 2012 年 9 月提供給林淑
芬立委國會辦公室之數據。
4
表 1:歷年來墊償單位與人數
資料來源:勞保局統計年報網址:http://www.bli.gov.tw/reportY.aspx?y=100&f=h750
當企業關廠歇業時,無法支付資遣費及退休金之風險完全由各別企業承擔,
最後的結果將是各別企業的勞工承受全部的風險,對勞工太不公平。如果轉為由
全體企業分攤風險,將大大降低勞工失去全部養老金、棺材本的機率。這不並表
是各別企業可以免除支付資遣費、退休金的責任,雇主仍受勞基法舊制退休金提
撥規定的約束,只是在結構性風險發生時,由整體雇主來分散、降低社會衝擊。
Q:同樣是勞基法第 28 條修法,「擴大墊償範圍」和「提高工資債權
清償順位」有何不同?
從 2011 年底太子汽車關廠案起,至 2012 年華隆案抗爭期間,陸續有多位立
委提案,建議修改勞基法第 28 條第 1 項,將工資債權的清償順位,從現行的「最
優先受清償之權」,提高到「最最優先受清償之權」,即除了高於「一般債權」外,
也要高於「物權/抵押權」和「賦稅」。當然這是一個理想的方向,海商法第 24
條也確有前例,不過依目前勞資雙方影響力的不對等狀況,以及金管會等財經部
會強力反對的態度,提高工資清償順位通過的可能性甚低。
而且制度面上,這仍是所有風險由各別企業自己承擔的設計,包括當工資債
權優於抵押權時,金融機構給予企業融資時要求更多擔保的壓力;特別是當我們
主張墊償範圍要擴大到資遣費和退休金時,對現行信貸體制的確新增一些不確定
性,雖然海商法證明這仍是可理性預期的融資風險評估而已,但勞工目前的力量
不足以抵擋資方和財經部門非理性的反對聲浪。
5
金管會副主委吳當傑在 100 年 10 月的立場是強力反對將工資債權優先順位
的提高成為「優於抵押權」,但贊成墊償範圍擴大(新聞報導,見附件 1)。到了
101 年 9 月 10 日林淑芬立委召開的公聽會上,因為全國關廠連線等單位主張擴
大墊償範圍,但工資債權順位維持現狀,優於一般債權即可。代表金管會出席公
聽會的王亨毅組長,卻以憂心工資債權優於一般債權時,一般債權人會受侵害為
由,反對工資債權「優於普通債權」(也就是反對已經實施 25 年的現行規定,金
管會聲明見附件 2);金管會立場相隔不到一年,自相矛盾、顛三倒四,證明財
經部門非理性、為反對而反對、不考量政府整體施政的本位主義。金管會稱若工
資債權優於一般債權時,一般債權無法取得清償,完全違背現實經驗。以墊償基
金歷年來累積求償成功的比例極低來看(2007 年以前僅 2.28%,現升高為 7.37
%),在工資債權優於一般債權的現狀下,即使國家出面求償,仍無法得到清償,
主要原因是工資債權順位低於銀行的抵押權和國家的賦稅,當雇主全部財產已抵
押或必須抵沖賦稅時,即使形式上工資債權優於一般債權,實質也形同具文。工
資債權侵害一般債權在實務上幾乎不存在,金管會的說法只是轉移焦點,製造債
權弱勢者互相對立,目的是掩護銀行債權的絕對優勢地位。
Q:如果擴大墊償範圍,提撥率要提高多少才足以支付?
至 2012 年 8 月底,基金歷年來累計共墊償約 38 億元工資,資方已償還金額
累計 2.8 億元2
,償還率為 7.37%。又,根據《檢討與建議》報告之數據,至 2007
年之累計償還率僅 2.28%,可見償還率在最近幾年才逐漸提高。在此偏低的償還
率之下,基金至 2012 年 8 月底,仍累計有 83 億結餘,可見目前之萬分之 2.5 的
提撥率,已遠超過支付墊償金額所需。
再依 101 年 7 月勞保局及台灣銀行資料3
,推估有舊制年資之勞工約 167 萬
人,其中選擇舊制的總數是 57 萬人,平均年資 17.7 年,可領取之舊制退休金相
當於(前 15 年每一年資給付兩個基數,15 年之後每一年資給付一個基數,即
15x2=30+2.7=)32.7 個月投保薪資。
另外已選擇新制,但仍有舊制年資的人數是 110 萬人,平均年資 6.3 年,可
領取之舊制退休金相當於(滿 15 年以前,每一年資給付兩個基數,即 6.3x2=)
12.6 個月投保薪資。
總平均基數為(32.7x57+12.6x110) / (57+110)=19.46 個基數,而且其中還有
關廠歇業時未達退休資格者,僅能領取資遣費的情形,其基數又只有退休金之一
半,故推估實際平均墊償金額一定低於 19.46 個月,粗估為 18 個月工資。如果
2
勞保局於 2012 年 9 月提供給林淑芬立委辦公室之數據。
3
勞保局於 2012 年 10 月提供給林淑芬立委辦公室之數據。
6
目前萬分之 2.5 的提撥率,已足夠墊償 6 個月的積欠工資,未來墊償範圍擴大時,
新增墊償平均金額以 18 個月工資計算,提撥率另增 3 倍,即提撥率增加為萬分
之(2.5x(1+3)=)10 已能支付擴大墊償的範圍了。且前基金結餘 83 億元,足以
作為風險準備,故原條文「萬分之十範圍內擬訂」不需更動。
Q:如何避免資方惡意不給付、將給付責任推卸給墊償基金的道德風
險?
這個疑慮看似極可能發生,但實際上其前提就是錯誤的。因為所謂道德風險
存在的前提是:若資方故意不給付、將給付責任推卸給墊償基金可以逃避原有的
法律責任。但事實上是,如果由墊償基金代墊,雇主反而更難逃避法律責任。主
要原因是墊償之後還有一個國家代位求償的機制,使資方更難逃避法律求償的程
序。對比現狀,當雇主不支付資遣費、退休金時,只能由個別勞工向雇主追討,
通常會有三個可能:一、民事訴訟;二、如果經不起法律程序的拖延,勞工通常
會接受打折、分期給付;三、集體抗爭,像華隆、榮電或 16 年前的聯福、東菱
等自救會。而現實中絕大多數的狀況是勞工會無奈的接受打折給付。反之,如果
先由墊償基金墊償,再由國家代位求償,資方一定得面對完整的民事求償程序,
也沒有打折給付的機會,當然是風險更大,而不是想像中的國家幫老闆擦屁股、
老闆從此逍遙法外。
如果這種道德風險真正存在,那麼不必等擴大墊償範圍才會發生,現行可墊
償六個月工資,應該已經有惡質雇主故意賴帳給墊償基金了。但是從圖 1 及表 1,
都可以發現隨著景氣好轉,墊償金額也跟著大幅降低,並沒有雇主趁機賴帳,使
墊償金額居高不下的現象(或說,即使有,也幾乎看不出來)。
當然,當勞工集體激烈抗爭時,資方所面對的壓力可能比遭到民事求償程序
時更大。但如果勞基法舊制防止資方逃避給付──防止道德風險──的機制,竟
然是依靠體制外的勞工集體抗爭,那也太不公平、太不合理了,而且把所有社會
風險轉嫁給受害勞工,這樣的制度才更應該徹底修法改善。
Q:勞基法第 28 條所訂墊償範圍是「工資」,如何能涵蓋「資遣費」
和「退休金」?
資遣費和退休金均為「延遲給付的工資」,這是勞動法學界的通說,故只要
將條文中增列墊償範圍包括「資遣費」和「退休金」,符合立法原意。且根據《檢
討與建議》報告整理,為數眾多的國家之工資墊償制度包含資遣費。
7
(附件 1)勞工債權列最優先
http://d088159022.pixnet.net/blog/post/5268262-%E5%8B%9E%E5%B7%A5%E6%AC%8A%E7%9
B%8A%E8%A6%81%E5%88%97%E6%9C%80%E5%84%AA%E5%85%88
作者: 記者薛孟杰╱台北報導 | 中時電子報 – 2011 年 10 月 28 日 上午 5:30
工商時報【記者薛孟杰╱台北報導】
因應太子汽車欠薪事件,民進黨立委翁金珠提案修改勞基法第 28 條條文,將勞
工薪資債權清償順位列為最優先,儘管金管會反對但仍獲初審過關,一旦三讀,
員工因公司倒閉、積欠薪資、退休金及資遣費等勞動契約內規定費用導致的債
權,將列為優先清償順位,優於稅捐、抵押權等其他債權。
但由於國民黨對該修正案持保留態度,要求院會在二讀前要朝野協商,因此不排
除有可能被攔下。
立委將勞工債權列為雇主清償債權時的最優先順位,令勞委會處境尷尬。由於勞
委會現正處理太子汽車欠薪案,員工已 10 個月沒領到薪水,即使公司總部拍賣,
也未必能拿到錢,令勞委會很難對修法說不。
另方面,勞委會也怕銀行因此對企業授信將更嚴格,已有欠薪不良紀錄的企業可
能隨時被要求提高擔保品,勢將衝擊更多勞工,也讓勞委會無法大聲喊「支持修
法」。
勞委會主委王如玄答詢時就表示她不反對修法,但擔心將影響企業融資,這是為
何以工資墊償制度取代修法之因。此外欠薪受損勞工可能只有一部分,但另一群
穩定就業的勞工若企業遭抽銀根,就可能受影響。她瞭解此事因太子汽車而起,
但修法不能溯及既往,如果溯及既往,問題恐更嚴重。
金管會副主委吳當傑則指出,目前銀行全國貸款高達 23 兆,其中 4 兆是中小企
業申貸,如果通過,銀行勢必要求企業增加擔保品,對企業融資及勞工就業,都
是嚴重影響,將傷害更多員工就業,他建議類似太子汽車欠薪案件,不妨從放寬
現行墊償基金規定,並連結社會救助制度加以處理。
由於在場綠委多過藍委,因此當主席民進黨立委劉建國詢問在場立委是否同意初
審過關時,國民黨立委並未反對,但隨即要求保留二讀前協商,由於距離立院本
會期休會只剩 1 個多月,,一般認為國民黨團若不支持,該修法本會期完成三讀
的可能性恐不高。

Labor standards act 28

  • 1.
    1 勞動基準法第 28 條單條修法可行性: 背景: 自2011 年底發生太子汽車欠薪倒閉案,到 2012 年的華隆、榮電案,與最近 遭勞委會催討 16 年前國家代位求償貸款的「全國關廠工人連線」(聯福、福昌、 耀元、東菱、太中自救會),一再凸顯了勞基法退休金舊制的嚴重缺陷,而現行 法令對此狀況沒有任何補救措施。 94 年「勞工退休金條例」實施,第 13 條規定「五年內足額提撥」,勞委會 卻以函釋,所謂提撥足額只是要求雇主依「勞工退休準備金提撥及管理辦法」提 撥,並非以結算年資金額提撥,使多數企業退休準備仍然不足,衍生太子汽車、 華隆、榮電案等嚴重後果。今年關廠風潮再起時,各黨立委先後建議修改勞基法 第 28 條,將工資債權提高到清償第一順位(高於抵押權及賦稅),也遭金管會 及勞委會等部會反對,認為將影響企業融資。但如果退而修改同一條文,將資遣 費及退休金納入「積欠工資墊償基金」墊償範圍,完全可避免各部會及資方擔憂 之金融衝擊,且因為是資方全體分擔風險,個別企業負擔增加非常有限,卻可解 決多年來的制度缺陷。 共同建議修法團體: 華隆工會、榮電工會、全國關廠工人連線(聯福自救會、耀元自救會、興利 紙業自救會、東菱自救會、太中自救會、福昌自救會、金國利自救會)、桃園縣 產業總工會、台北市產業總工會、全國自主勞工聯盟、非典勞動工作坊、人民火 大行動聯盟、勞動人權協會、台灣國際勞工協會 修法對照表: 原條文 修法建議 修法說明 雇主因歇業、清算或 宣告破產,本於勞動契約 所積欠之工資未滿六個 月部分,有最優先受清償 之權。 僱主應按其當月僱 用勞工投保薪資總額及 規定之費率,繳納一定數 雇主因歇業、清算或 宣告破產,本於勞動契約 所積欠之工資未滿六個 月部分,以及所積欠之資 遣費及退休金,有最優先 受清償之權。 僱主應按其當月僱 用勞工投保薪資總額及 資遣費及退休金為 延遲給付之工資,故一併 納入墊償範圍。 新增之資遣費和退 休金部分不需將清償權 順位提高至第一順位,維 持現行條文,可減少修法 阻力。因為積欠工資和積
  • 2.
    2 原條文 修法建議 修法說明 額之積欠工資墊償基 金,作為墊償前項積欠工 資之用。積欠工資墊償基 金,累積至規定金額後, 應降低費率或暫停收繳。 前項費率,由中央主 管機關於萬分之十範圍 內擬訂,報請行政院核定 之。 雇主積欠之工資,經 勞工請求未獲清償者,由 積欠工資墊償基金墊償 之;雇主應於規定期限 內,將墊款償還積欠工資 墊償基金。 積欠工資墊償基 金,由中央主管機關設管 理委員會管理之。基金之 收繳有關業務,得由中央 主管機關,委託勞工保險 機構辦理之。第二項之規 定金額、基金墊償程序、 收繳與管理辦法及管理 委員會組織規程,由中央 主管機關定之。 規定之費率,繳納一定數 額之積欠工資墊償基 金,作為墊償前項積欠工 資、資遣費及退休金之 用。積欠工資墊償基金, 累積至規定金額後,應降 低費率或暫停收繳。 前項費率,由中央主 管機關於萬分之十範圍 內擬訂,報請行政院核定 之。 雇主積欠之工資、資 遣費及退休金,經勞工請 求未獲清償者,由積欠工 資墊償基金墊償之;雇主 應於規定期限內,將墊款 償還積欠工資墊償基金。 積欠工資墊償基 金,由中央主管機關設管 理委員會管理之。基金之 收繳有關業務,得由中央 主管機關,委託勞工保險 機構辦理之。第二項之規 定金額、基金墊償程序、 收繳與管理辦法及管理 委員會組織規程,由中央 主管機關定之。 欠資遣費及退休金之企 業財務狀況必然相似,依 歷史數據判斷,即使工資 債權順位低於抵押權和 賦稅,仍不會造成墊償基 金補回不足之風險,因為 基金現有82 億結餘。 墊償基金是一個類似資 方集體工資保險的概 念,由全體資方替可能出 問題的資方先墊付工 資,再由國家是以基金名 義幫其他資方向出問題 的個別企業追討,國庫並 未墊付任何金額。因為有 墊償基金作為集體分擔 的機制,使個別企業提撥 不足或沒有提撥之社會 風險,由全體企業分擔; 但因為風險率不高,所以 個別企業需分擔的成本 也很低,評估提撥率以原 法所訂之最高提撥率萬 分之 10 即足以支付關廠 歇業之工資、資遣費和退 休金。且舊制退休年資會 逐年減少,提撥率未來必 可逐年下修。 工資墊償基金擴大適用疑義 Q&A: Q:工資墊償基金目前概況為何? 基金自 1987年開始提撥,法令規定提撥率為投保薪資之萬分之 10以下,1986
  • 3.
    3 圖1.歷年墊償概況 0 1,000 2,000 3,000 4,000 5,000 6,000 7,000 90年 91年 92年93年 94年 95年 96年 97年 98年 99年 100年 人 0 1 2 3 4 5 6 億元墊償人數 墊償金額 0.6億 1,020人 5.4億 4.6億 5,735人 6,340人 年 11 月 1 日開始提撥日起,至 1996 年 6 月底,提撥率為萬分之 5,1996 年 7 月 1 日至今降為萬分之 2.5;目前共有 46.8 萬家事業單位提撥,近年每年提撥總額 約 5 億元,每年墊償總額因景氣變化而介於 0.6 億至 5.4 億元之間(如圖 1),至 2012 年 8 月底基金累積餘額為 83 億。現行墊償的範圍只有雇主積欠的最後六個 月工資,1987 年起至 2012 年 8 月底,近 25 年累計總墊償金額約 38 億,國家代 位求償後成功償還之總額約 2.8 億,償還率僅 7.37%。 Q:為何國家要替倒閉企業的雇主墊償資遣費和退休金? 墊償基金沒有一分錢來自國庫。基金來源是全部勞保投保單位,依勞保投保 薪資總額每月提撥,也就是全體雇主之間的「工資保險基金」,國家只是以基金 名義幫其他資方向出問題的個別企業追討已經墊付的工資,國庫並未墊付任何金 額。我們則認為,應該用「工資強制責任險」來理解工資墊償基金。 2008 年立法院法制局專題研究報告(編號:五八三):《我國積欠工資墊償 制度之檢討與建議》(以下簡稱《檢討與建議》),也主張墊償基金實質為全體 雇主聯合參加的工資互保機制。我們可以設想其作用正如汽機車之第三強制責任 險,乃全體汽機車車主聯合互保,分擔少數車主發生意外無法支付賠償之風險; 墊償基金為全體資方分攤少數因為景氣或經營風險而無法支付工資(目前不包含 資遣費和退休金)之雇主的責任的工資互保制度。正因為是全體雇主(至 2011 年底有 46.7 萬家投保單位)參與互保,分攤極少數各別雇主風險(2001 年至 2011 年間,每年約有 50-200 家申請墊償,如表 1),「肇事率」介於萬分之 1 至萬分之 4 之間,故保費(即提撥率)可以非常低。這也是現行提撥率僅萬分之 2.5,但 基金仍有高達 83 億結餘1 (約相當於至少 17 年的提撥額)的原因。 1 見勞委會 2012 年 4 月 5 日統計櫥窗「積欠工資墊償基金統計」,下載自: www.cla.gov.tw/site/business/41761dc1/.../overduewages.doc ;及勞保局於 2012 年 9 月提供給林淑 芬立委國會辦公室之數據。
  • 4.
    4 表 1:歷年來墊償單位與人數 資料來源:勞保局統計年報網址:http://www.bli.gov.tw/reportY.aspx?y=100&f=h750 當企業關廠歇業時,無法支付資遣費及退休金之風險完全由各別企業承擔, 最後的結果將是各別企業的勞工承受全部的風險,對勞工太不公平。如果轉為由 全體企業分攤風險,將大大降低勞工失去全部養老金、棺材本的機率。這不並表 是各別企業可以免除支付資遣費、退休金的責任,雇主仍受勞基法舊制退休金提 撥規定的約束,只是在結構性風險發生時,由整體雇主來分散、降低社會衝擊。 Q:同樣是勞基法第 28條修法,「擴大墊償範圍」和「提高工資債權 清償順位」有何不同? 從 2011 年底太子汽車關廠案起,至 2012 年華隆案抗爭期間,陸續有多位立 委提案,建議修改勞基法第 28 條第 1 項,將工資債權的清償順位,從現行的「最 優先受清償之權」,提高到「最最優先受清償之權」,即除了高於「一般債權」外, 也要高於「物權/抵押權」和「賦稅」。當然這是一個理想的方向,海商法第 24 條也確有前例,不過依目前勞資雙方影響力的不對等狀況,以及金管會等財經部 會強力反對的態度,提高工資清償順位通過的可能性甚低。 而且制度面上,這仍是所有風險由各別企業自己承擔的設計,包括當工資債 權優於抵押權時,金融機構給予企業融資時要求更多擔保的壓力;特別是當我們 主張墊償範圍要擴大到資遣費和退休金時,對現行信貸體制的確新增一些不確定 性,雖然海商法證明這仍是可理性預期的融資風險評估而已,但勞工目前的力量 不足以抵擋資方和財經部門非理性的反對聲浪。
  • 5.
    5 金管會副主委吳當傑在 100 年10 月的立場是強力反對將工資債權優先順位 的提高成為「優於抵押權」,但贊成墊償範圍擴大(新聞報導,見附件 1)。到了 101 年 9 月 10 日林淑芬立委召開的公聽會上,因為全國關廠連線等單位主張擴 大墊償範圍,但工資債權順位維持現狀,優於一般債權即可。代表金管會出席公 聽會的王亨毅組長,卻以憂心工資債權優於一般債權時,一般債權人會受侵害為 由,反對工資債權「優於普通債權」(也就是反對已經實施 25 年的現行規定,金 管會聲明見附件 2);金管會立場相隔不到一年,自相矛盾、顛三倒四,證明財 經部門非理性、為反對而反對、不考量政府整體施政的本位主義。金管會稱若工 資債權優於一般債權時,一般債權無法取得清償,完全違背現實經驗。以墊償基 金歷年來累積求償成功的比例極低來看(2007 年以前僅 2.28%,現升高為 7.37 %),在工資債權優於一般債權的現狀下,即使國家出面求償,仍無法得到清償, 主要原因是工資債權順位低於銀行的抵押權和國家的賦稅,當雇主全部財產已抵 押或必須抵沖賦稅時,即使形式上工資債權優於一般債權,實質也形同具文。工 資債權侵害一般債權在實務上幾乎不存在,金管會的說法只是轉移焦點,製造債 權弱勢者互相對立,目的是掩護銀行債權的絕對優勢地位。 Q:如果擴大墊償範圍,提撥率要提高多少才足以支付? 至 2012 年 8 月底,基金歷年來累計共墊償約 38 億元工資,資方已償還金額 累計 2.8 億元2 ,償還率為 7.37%。又,根據《檢討與建議》報告之數據,至 2007 年之累計償還率僅 2.28%,可見償還率在最近幾年才逐漸提高。在此偏低的償還 率之下,基金至 2012 年 8 月底,仍累計有 83 億結餘,可見目前之萬分之 2.5 的 提撥率,已遠超過支付墊償金額所需。 再依 101 年 7 月勞保局及台灣銀行資料3 ,推估有舊制年資之勞工約 167 萬 人,其中選擇舊制的總數是 57 萬人,平均年資 17.7 年,可領取之舊制退休金相 當於(前 15 年每一年資給付兩個基數,15 年之後每一年資給付一個基數,即 15x2=30+2.7=)32.7 個月投保薪資。 另外已選擇新制,但仍有舊制年資的人數是 110 萬人,平均年資 6.3 年,可 領取之舊制退休金相當於(滿 15 年以前,每一年資給付兩個基數,即 6.3x2=) 12.6 個月投保薪資。 總平均基數為(32.7x57+12.6x110) / (57+110)=19.46 個基數,而且其中還有 關廠歇業時未達退休資格者,僅能領取資遣費的情形,其基數又只有退休金之一 半,故推估實際平均墊償金額一定低於 19.46 個月,粗估為 18 個月工資。如果 2 勞保局於 2012 年 9 月提供給林淑芬立委辦公室之數據。 3 勞保局於 2012 年 10 月提供給林淑芬立委辦公室之數據。
  • 6.
    6 目前萬分之 2.5 的提撥率,已足夠墊償6 個月的積欠工資,未來墊償範圍擴大時, 新增墊償平均金額以 18 個月工資計算,提撥率另增 3 倍,即提撥率增加為萬分 之(2.5x(1+3)=)10 已能支付擴大墊償的範圍了。且前基金結餘 83 億元,足以 作為風險準備,故原條文「萬分之十範圍內擬訂」不需更動。 Q:如何避免資方惡意不給付、將給付責任推卸給墊償基金的道德風 險? 這個疑慮看似極可能發生,但實際上其前提就是錯誤的。因為所謂道德風險 存在的前提是:若資方故意不給付、將給付責任推卸給墊償基金可以逃避原有的 法律責任。但事實上是,如果由墊償基金代墊,雇主反而更難逃避法律責任。主 要原因是墊償之後還有一個國家代位求償的機制,使資方更難逃避法律求償的程 序。對比現狀,當雇主不支付資遣費、退休金時,只能由個別勞工向雇主追討, 通常會有三個可能:一、民事訴訟;二、如果經不起法律程序的拖延,勞工通常 會接受打折、分期給付;三、集體抗爭,像華隆、榮電或 16 年前的聯福、東菱 等自救會。而現實中絕大多數的狀況是勞工會無奈的接受打折給付。反之,如果 先由墊償基金墊償,再由國家代位求償,資方一定得面對完整的民事求償程序, 也沒有打折給付的機會,當然是風險更大,而不是想像中的國家幫老闆擦屁股、 老闆從此逍遙法外。 如果這種道德風險真正存在,那麼不必等擴大墊償範圍才會發生,現行可墊 償六個月工資,應該已經有惡質雇主故意賴帳給墊償基金了。但是從圖 1 及表 1, 都可以發現隨著景氣好轉,墊償金額也跟著大幅降低,並沒有雇主趁機賴帳,使 墊償金額居高不下的現象(或說,即使有,也幾乎看不出來)。 當然,當勞工集體激烈抗爭時,資方所面對的壓力可能比遭到民事求償程序 時更大。但如果勞基法舊制防止資方逃避給付──防止道德風險──的機制,竟 然是依靠體制外的勞工集體抗爭,那也太不公平、太不合理了,而且把所有社會 風險轉嫁給受害勞工,這樣的制度才更應該徹底修法改善。 Q:勞基法第 28 條所訂墊償範圍是「工資」,如何能涵蓋「資遣費」 和「退休金」? 資遣費和退休金均為「延遲給付的工資」,這是勞動法學界的通說,故只要 將條文中增列墊償範圍包括「資遣費」和「退休金」,符合立法原意。且根據《檢 討與建議》報告整理,為數眾多的國家之工資墊償制度包含資遣費。
  • 7.
    7 (附件 1)勞工債權列最優先 http://d088159022.pixnet.net/blog/post/5268262-%E5%8B%9E%E5%B7%A5%E6%AC%8A%E7%9 B%8A%E8%A6%81%E5%88%97%E6%9C%80%E5%84%AA%E5%85%88 作者: 記者薛孟杰╱台北報導| 中時電子報 – 2011 年 10 月 28 日 上午 5:30 工商時報【記者薛孟杰╱台北報導】 因應太子汽車欠薪事件,民進黨立委翁金珠提案修改勞基法第 28 條條文,將勞 工薪資債權清償順位列為最優先,儘管金管會反對但仍獲初審過關,一旦三讀, 員工因公司倒閉、積欠薪資、退休金及資遣費等勞動契約內規定費用導致的債 權,將列為優先清償順位,優於稅捐、抵押權等其他債權。 但由於國民黨對該修正案持保留態度,要求院會在二讀前要朝野協商,因此不排 除有可能被攔下。 立委將勞工債權列為雇主清償債權時的最優先順位,令勞委會處境尷尬。由於勞 委會現正處理太子汽車欠薪案,員工已 10 個月沒領到薪水,即使公司總部拍賣, 也未必能拿到錢,令勞委會很難對修法說不。 另方面,勞委會也怕銀行因此對企業授信將更嚴格,已有欠薪不良紀錄的企業可 能隨時被要求提高擔保品,勢將衝擊更多勞工,也讓勞委會無法大聲喊「支持修 法」。 勞委會主委王如玄答詢時就表示她不反對修法,但擔心將影響企業融資,這是為 何以工資墊償制度取代修法之因。此外欠薪受損勞工可能只有一部分,但另一群 穩定就業的勞工若企業遭抽銀根,就可能受影響。她瞭解此事因太子汽車而起, 但修法不能溯及既往,如果溯及既往,問題恐更嚴重。 金管會副主委吳當傑則指出,目前銀行全國貸款高達 23 兆,其中 4 兆是中小企 業申貸,如果通過,銀行勢必要求企業增加擔保品,對企業融資及勞工就業,都 是嚴重影響,將傷害更多員工就業,他建議類似太子汽車欠薪案件,不妨從放寬 現行墊償基金規定,並連結社會救助制度加以處理。 由於在場綠委多過藍委,因此當主席民進黨立委劉建國詢問在場立委是否同意初 審過關時,國民黨立委並未反對,但隨即要求保留二讀前協商,由於距離立院本 會期休會只剩 1 個多月,,一般認為國民黨團若不支持,該修法本會期完成三讀 的可能性恐不高。