DIPLOMA PENGURUSAN TEKNOLOGI (DDPG)

Nama Syarikat: HarumSewangiSdnBhd

Nama: Muhammad AmirulShafiq Ahmad Zuperi

NamaPensyarah: Miss SitiKhatijah

1
ISI KANDUNGAN :
Bil:
1
2
3
4
5
6
7

KANDUNGAN
Logo Syarikat
Ucapan
CartaOrganisasi
MaklumatdanProdukSyarikat
Kos Perbelanjaan

m/s
3
4
5
6
12

2
Logo Syarikat :

HarumSewangi
Malaysia

Mewangikan

3
ucapan:

4
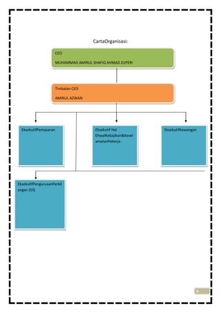
CartaOrganisasi:
CEO
MUHAMMAD AMIRUL SHAFIQ AHMAD ZUPERI

Timbalan CEO
AMIRUL AZWAN

EksekutifPemasaran

Eksekutif Hal
EhwalKebajikan&Kesel
amatanPekerja

EksekutifKewangan

EksekutifPengurusanPerkil
angan (5S)

5
MaklumatdanProduk Syarikat:
HarumSewangiSendirianBerhad
Lamanweb :www.harum-sewangi.com.my
Telefon/Faks :03-88-HARUM (42786)
Alamat :
22-1, Tingkat 233, WismaHarumSewangi
No.28,JalanSemambu Jaya,
47810 Petaling Jaya
Selangor DarulEhsan
E-mel :mail@harum-sewangi.com.my

Objektif
1.Membekalkanbarangankepadakerajaan
2.Membekalkanbarangankepada orang ramai
3.Membekalkanbarangankepadaseluruhnegara Islam (OIC)
4.MencapaimatlamatDasarEkonomiBarumelaluipembabitanBumiputeradalamperusahaand
anperniagaan
5.Memastikanproduk yang dihasilkanberkualiti.
6. Melahirkangenerasibarudalamduniapasaran Malaysia, ASEAN dannegara OIC

Visi
Menjadisyarikatbumiputera yang berjayadalamduniaperniagaan global.

Misi
Membantumeningkatkantarafekonomipendudukbumiputera.
Rasional
Syarikat
amatmengharapkankerjasamadansokongandaripadakerajaanuntukmembolehkan
syarikatmembantukaumbumiputerakhususnyabagimencapaisekurang-kurangnya
13%
pengeluaranuntukdibekalkankepadakerajaan.Harapansyarikatsetelahiniialahmem
asukipasaranterbuka.
Sasaran
Seluruhrakyat Malaysia

6
Barangan/produk
Kami menyediakanbeberapajenisproduk yang
terbahagikepadaduacabangutamaiaitupencuci/pembersihdanbaubauan.Berikutm
erupakanprodukproduk yang dihasilkandansediadibekalkankepadapelanggan :
1. Sabunserbuk
Sabunserbuk yang dihasilkanmerupakansabunserbukjenis biotech(bioteknologi)
berjenama Bio-Zasss. Sabunserbukinitelahberada di
pasaranselama4tahun.Sambutanoleh orang
ramaimemberangsangkan.Sabunserbukinitelahdigunakanolehkedaikedaidobidan
hotel hotelterkemuka.
2. SabunPelbagaiGuna (Multi Purpose Cleanser).
SabunPelbagaiGunainiberkonsepkanbioteknologi.Produkinibolehdigunakansebaga
i:
i) Pencucilantai
ii) Pembersihlantai (bagitujuanmengemop)
iii) Pencucibilik air atautandas
iv) Pencucimangkuktandas
v) Pencucikenderaan
3. PelbagaiJenisSyampu
i) Syampupencucilantai
ii) syampupencucilantai
iii)syampumengemop.
4. Penggilaptayar.
5. Penggilapcermindan lain lain (termasukpenggilaptembagadanbahanantik).
6. Minyakwangi.
Minyakwangi yang dihasilkanoleh Syarikat

HarumSewangiSendirianBerhad

terbahagikepadaduacabangutamaiaituminyakwangiberasaskanminyakgaharu
(termodifikasi) danminyakgaharutulen.
Terdapatsehingga 100 jenisminyakwangiberasaskanminyakgaharu
(termodifikasi) danlebih 10 jenisminyakgaharutulen.
Buatperingatansemuapihak, dijelaskan di sinibahawaminyakwangi yang
dihasilkanoleh Syarikat HarumSewangiSendirianBerhad

7
adalah 100% bebasdaripadasebatiansiri homolog alcohol.
Tujuanpengeluaransecarabesarbesaran.
Pengeluaranprodukdihasilkansecarabesarbesaranadalahdisebabkanolehfaktorfakt
orberikutsecarakronologi:
· Kepupusansumbersumberkayugaharudaripadapokokgaharu di
negaranegarautamaseperti Burma, Thailand, Cambodia dan Indonesia.
· KayuGaharuhanyaterdapat di Semenanjung Malaysia terutamanya di negeri
Pahang dan Borneo.
·
PendedahanMasyarakatMelayuterhadapkegunaanminyakgaharuamatrendahmeng
ikut statistic iaitukurangdaripada
1%.Sedangkanpermintaannyadalampasaranduniaadalahtinggi
· Olehsebabkesedaranmasyarakat Thailand yang
tinggiterhadapkegunaankayugaharuini, segelintirpenduduk Thailand
telahmencurikhazanahkayugaharu di Malaysia
secarabesarbesarantanpadisedariolehkerajaanpersekutuanmahupunkerajaanneg
eri yang terlibat.
· Menyedarihakikatini,
makapengeluaranminyakangiberasaskanbungabungaanMelayudankayukayantem
patanperludiperluaskansecarabesarbesaran agar penduduk di
negarainimempunyaikesedaranuntukmemeliharadanmemuliharawarisanbungabu
ngaandankayukayansepertikayugaharu yang sangattingginilainya di
pasarandunia.
6.1 Minyakgaharu
Contohmemperkenalkanprodukprodukinidalamkontekperniagaanadalahsepertiber
ikut:
i) Penggunaanolehmasyarakat Malaysia.
ii) Penggunaanpadamusim haji olehjemaah haji
sesuaidengankehendaksyarakmeletakkanpenggunaanbaubauansebelum
ihram.(Penggunaanminyakwangitanpa alcohol).
iii) Penggunaanminyakwangipadabulan Ramadan
untukmenghidupkansuasanaRamadhan. Tambahanlagi, Ramadan
disambutolehseluruhumat Islam di seluruhdunia.
iv) Penggunaanminyakgaharutulenolehmasyarakat Arab yang kaya
terutamanyagolongankerabatdiraja Arab.
8
v) Hargaminyakwangiamattinggi di dalampasaranterutamanya di negara Arab.
Pihaksyarikatdapatmenandingihargatersebutdandapatdibuktikanapabilaminyakw
angiberasaskangaharudanminyakgaharuberupayadijualdariharga RM10.00
hingga RM 1 000 000.00
vi) Minyakwangidapatmerangsang mental
danemosiseseorangsertadapatmeningkatkankeyakinandiri.
Rasional
MenyedarkanmasyarakatMelayubetapaberharganyakayugaharu yang
terdapatterutamanya di Malaysia.
6.2 Minyakwangiberasaskangaharu (termodifikasi)
PenggunaanminyakwangiolehmasyarakatMelayu di
negarakitaterdiridaripadabungabungaandankayukayanasli yang
telahdiwarisisejakzamanberzaman.
BerikutmerupakanbeberapacontohminyakwangimasyarakatMelayu:
i) Santalia
ii) Cempaka
iii) Melor
iv) Mawar
v) Tanjong
Minyakwangiseperti yang dinyatakan di
atastelahdigunakanzamanberzaman.Bungabungaaninijugatelahdigunakan di
Perancis.Walaupunkitatertinggalbeberapatahun di
belakangperancisdarisegiteknologinya, namunsemua not yang
dihasilkanbolehmenandingibaubauanminyakwangi yang dihasilkan di
Perancismalahlebihhebatdaripada yang merekahasilkan.Minyakwangi yang
dihasilkaninimerupakanhasilgabunganminyakgaharudenganminyakwangiMelayua
slisepertiBungaMelor.
Pasaranminyakwangiini paling meluas di kalangan Orang Melayu.Segalahasil
yang dikeluarkandaripadaminyakwangiberkonsepkayugaharuiniakanmembawa
not-not yang berubah-ubahdankadang-kalamenyerupai not-not minyakwangi
yang popular di ItalidanPerancis.
Walaubagaimanapun, iatetapberkonsepkangaharudenganharga yang
sangatberpatutandenganketulenan (tanpabahanpelarut) dankualitinya yang
tinggi. Contohnya, sebotolminyakwangiBungaMelor 8ml dijualdenganharga RM
20 sahaja.
DiversifikasiMinyak Wangi BerkonsepkanGaharu:
9
DenganberkonsepkanminyakwangiMelayuasli,
iadiubahmengikutdiubahmengikutcitarasadankesesuaiantempat (ambience).
Contohkegunaanminyakwangiini (berdasarkankesesuaianpembeliankerajaan)
adalahsepertiberikut:
i) Muzium di
seluruhnegarabolehlahmenggunakanbauangaharusebagaipewangiasli yang
sesuaibagimelambangkanwarisanbau-bauandarizaman- berzaman.
ii) Putrajayasangatsesuaijikadiceriakanlagidenganbaubauankulitkayumanisataukayugaharu.
iii) Masjid-masjid dihiasidenganbauankayugaharu yang
tulensesuaidengantuntutansyarakmeletakkanhukumsunatmemakaibauanwangike
masjid.
Bauwangigaharudapatmencetuskansemangatjuangdanmemberikesanpositifterha
dapemosiseseorang.
iv)
JabatanPerdanaMenterisesuaidihiasibaubauankayugaharudancempakaberikutanh
asratkerajaanmemperkenalkanminyakwangiMelayukepadaKetuaKetuaKerajaanda
rinegaranegaraluar.

vii) IDEA:
MenjadikanminyakgaharudanminyakwarisanMelayusebagaihadiahataucenderama
takepadapelawatpelawatrasmikarajaanmelambangkanmasyarakatMelayudanneg
ara Malaysia.

10
AnugerahdanPencapaian:

1: AnugerahPilihanPengguna
1Malaysia,KementerianPerdaganganDalamNegeri,KoperasidanKepenggunaan.
2 :Mendapatpersijilan HALAL oleh JAKIM.
3:Mendapatpersijilan ISO 9001:2007 oleh Standard Malaysia
4 :Mendapat Dana KhasdariKerajaanMalaysia,OICdanSME Bank.
5: Produktelahberjayamelebarkansayapke Asia Tenggara,Asia Barat
danAmerika Syarikat.

11
Kos Perbelanjaan:
Bil
1.
2.
3.
4.
5.

Perkara
GajiPekerja (RM 1036.33 x 100 orang)
Kos Pemasaran
Kos Penghantaran
Kos Pengurusan&Pentadbiran
Kos Pemprosesan
JUMLAH KESELURUHAN

Jumlah
RM 103633
RM 50000
RM 154358
RM 303000
RM 56000
RM 666991

12

Krja kursus

  • 1.
    DIPLOMA PENGURUSAN TEKNOLOGI(DDPG) Nama Syarikat: HarumSewangiSdnBhd Nama: Muhammad AmirulShafiq Ahmad Zuperi NamaPensyarah: Miss SitiKhatijah 1
  • 2.
    ISI KANDUNGAN : Bil: 1 2 3 4 5 6 7 KANDUNGAN LogoSyarikat Ucapan CartaOrganisasi MaklumatdanProdukSyarikat Kos Perbelanjaan m/s 3 4 5 6 12 2
  • 3.
  • 4.
  • 5.
    CartaOrganisasi: CEO MUHAMMAD AMIRUL SHAFIQAHMAD ZUPERI Timbalan CEO AMIRUL AZWAN EksekutifPemasaran Eksekutif Hal EhwalKebajikan&Kesel amatanPekerja EksekutifKewangan EksekutifPengurusanPerkil angan (5S) 5
  • 6.
    MaklumatdanProduk Syarikat: HarumSewangiSendirianBerhad Lamanweb :www.harum-sewangi.com.my Telefon/Faks:03-88-HARUM (42786) Alamat : 22-1, Tingkat 233, WismaHarumSewangi No.28,JalanSemambu Jaya, 47810 Petaling Jaya Selangor DarulEhsan E-mel :mail@harum-sewangi.com.my Objektif 1.Membekalkanbarangankepadakerajaan 2.Membekalkanbarangankepada orang ramai 3.Membekalkanbarangankepadaseluruhnegara Islam (OIC) 4.MencapaimatlamatDasarEkonomiBarumelaluipembabitanBumiputeradalamperusahaand anperniagaan 5.Memastikanproduk yang dihasilkanberkualiti. 6. Melahirkangenerasibarudalamduniapasaran Malaysia, ASEAN dannegara OIC Visi Menjadisyarikatbumiputera yang berjayadalamduniaperniagaan global. Misi Membantumeningkatkantarafekonomipendudukbumiputera. Rasional Syarikat amatmengharapkankerjasamadansokongandaripadakerajaanuntukmembolehkan syarikatmembantukaumbumiputerakhususnyabagimencapaisekurang-kurangnya 13% pengeluaranuntukdibekalkankepadakerajaan.Harapansyarikatsetelahiniialahmem asukipasaranterbuka. Sasaran Seluruhrakyat Malaysia 6
  • 7.
    Barangan/produk Kami menyediakanbeberapajenisproduk yang terbahagikepadaduacabangutamaiaitupencuci/pembersihdanbaubauan.Berikutm erupakanprodukprodukyang dihasilkandansediadibekalkankepadapelanggan : 1. Sabunserbuk Sabunserbuk yang dihasilkanmerupakansabunserbukjenis biotech(bioteknologi) berjenama Bio-Zasss. Sabunserbukinitelahberada di pasaranselama4tahun.Sambutanoleh orang ramaimemberangsangkan.Sabunserbukinitelahdigunakanolehkedaikedaidobidan hotel hotelterkemuka. 2. SabunPelbagaiGuna (Multi Purpose Cleanser). SabunPelbagaiGunainiberkonsepkanbioteknologi.Produkinibolehdigunakansebaga i: i) Pencucilantai ii) Pembersihlantai (bagitujuanmengemop) iii) Pencucibilik air atautandas iv) Pencucimangkuktandas v) Pencucikenderaan 3. PelbagaiJenisSyampu i) Syampupencucilantai ii) syampupencucilantai iii)syampumengemop. 4. Penggilaptayar. 5. Penggilapcermindan lain lain (termasukpenggilaptembagadanbahanantik). 6. Minyakwangi. Minyakwangi yang dihasilkanoleh Syarikat HarumSewangiSendirianBerhad terbahagikepadaduacabangutamaiaituminyakwangiberasaskanminyakgaharu (termodifikasi) danminyakgaharutulen. Terdapatsehingga 100 jenisminyakwangiberasaskanminyakgaharu (termodifikasi) danlebih 10 jenisminyakgaharutulen. Buatperingatansemuapihak, dijelaskan di sinibahawaminyakwangi yang dihasilkanoleh Syarikat HarumSewangiSendirianBerhad 7
  • 8.
    adalah 100% bebasdaripadasebatiansirihomolog alcohol. Tujuanpengeluaransecarabesarbesaran. Pengeluaranprodukdihasilkansecarabesarbesaranadalahdisebabkanolehfaktorfakt orberikutsecarakronologi: · Kepupusansumbersumberkayugaharudaripadapokokgaharu di negaranegarautamaseperti Burma, Thailand, Cambodia dan Indonesia. · KayuGaharuhanyaterdapat di Semenanjung Malaysia terutamanya di negeri Pahang dan Borneo. · PendedahanMasyarakatMelayuterhadapkegunaanminyakgaharuamatrendahmeng ikut statistic iaitukurangdaripada 1%.Sedangkanpermintaannyadalampasaranduniaadalahtinggi · Olehsebabkesedaranmasyarakat Thailand yang tinggiterhadapkegunaankayugaharuini, segelintirpenduduk Thailand telahmencurikhazanahkayugaharu di Malaysia secarabesarbesarantanpadisedariolehkerajaanpersekutuanmahupunkerajaanneg eri yang terlibat. · Menyedarihakikatini, makapengeluaranminyakangiberasaskanbungabungaanMelayudankayukayantem patanperludiperluaskansecarabesarbesaran agar penduduk di negarainimempunyaikesedaranuntukmemeliharadanmemuliharawarisanbungabu ngaandankayukayansepertikayugaharu yang sangattingginilainya di pasarandunia. 6.1 Minyakgaharu Contohmemperkenalkanprodukprodukinidalamkontekperniagaanadalahsepertiber ikut: i) Penggunaanolehmasyarakat Malaysia. ii) Penggunaanpadamusim haji olehjemaah haji sesuaidengankehendaksyarakmeletakkanpenggunaanbaubauansebelum ihram.(Penggunaanminyakwangitanpa alcohol). iii) Penggunaanminyakwangipadabulan Ramadan untukmenghidupkansuasanaRamadhan. Tambahanlagi, Ramadan disambutolehseluruhumat Islam di seluruhdunia. iv) Penggunaanminyakgaharutulenolehmasyarakat Arab yang kaya terutamanyagolongankerabatdiraja Arab. 8
  • 9.
    v) Hargaminyakwangiamattinggi didalampasaranterutamanya di negara Arab. Pihaksyarikatdapatmenandingihargatersebutdandapatdibuktikanapabilaminyakw angiberasaskangaharudanminyakgaharuberupayadijualdariharga RM10.00 hingga RM 1 000 000.00 vi) Minyakwangidapatmerangsang mental danemosiseseorangsertadapatmeningkatkankeyakinandiri. Rasional MenyedarkanmasyarakatMelayubetapaberharganyakayugaharu yang terdapatterutamanya di Malaysia. 6.2 Minyakwangiberasaskangaharu (termodifikasi) PenggunaanminyakwangiolehmasyarakatMelayu di negarakitaterdiridaripadabungabungaandankayukayanasli yang telahdiwarisisejakzamanberzaman. BerikutmerupakanbeberapacontohminyakwangimasyarakatMelayu: i) Santalia ii) Cempaka iii) Melor iv) Mawar v) Tanjong Minyakwangiseperti yang dinyatakan di atastelahdigunakanzamanberzaman.Bungabungaaninijugatelahdigunakan di Perancis.Walaupunkitatertinggalbeberapatahun di belakangperancisdarisegiteknologinya, namunsemua not yang dihasilkanbolehmenandingibaubauanminyakwangi yang dihasilkan di Perancismalahlebihhebatdaripada yang merekahasilkan.Minyakwangi yang dihasilkaninimerupakanhasilgabunganminyakgaharudenganminyakwangiMelayua slisepertiBungaMelor. Pasaranminyakwangiini paling meluas di kalangan Orang Melayu.Segalahasil yang dikeluarkandaripadaminyakwangiberkonsepkayugaharuiniakanmembawa not-not yang berubah-ubahdankadang-kalamenyerupai not-not minyakwangi yang popular di ItalidanPerancis. Walaubagaimanapun, iatetapberkonsepkangaharudenganharga yang sangatberpatutandenganketulenan (tanpabahanpelarut) dankualitinya yang tinggi. Contohnya, sebotolminyakwangiBungaMelor 8ml dijualdenganharga RM 20 sahaja. DiversifikasiMinyak Wangi BerkonsepkanGaharu: 9
  • 10.
    DenganberkonsepkanminyakwangiMelayuasli, iadiubahmengikutdiubahmengikutcitarasadankesesuaiantempat (ambience). Contohkegunaanminyakwangiini (berdasarkankesesuaianpembeliankerajaan) adalahsepertiberikut: i)Muzium di seluruhnegarabolehlahmenggunakanbauangaharusebagaipewangiasli yang sesuaibagimelambangkanwarisanbau-bauandarizaman- berzaman. ii) Putrajayasangatsesuaijikadiceriakanlagidenganbaubauankulitkayumanisataukayugaharu. iii) Masjid-masjid dihiasidenganbauankayugaharu yang tulensesuaidengantuntutansyarakmeletakkanhukumsunatmemakaibauanwangike masjid. Bauwangigaharudapatmencetuskansemangatjuangdanmemberikesanpositifterha dapemosiseseorang. iv) JabatanPerdanaMenterisesuaidihiasibaubauankayugaharudancempakaberikutanh asratkerajaanmemperkenalkanminyakwangiMelayukepadaKetuaKetuaKerajaanda rinegaranegaraluar. vii) IDEA: MenjadikanminyakgaharudanminyakwarisanMelayusebagaihadiahataucenderama takepadapelawatpelawatrasmikarajaanmelambangkanmasyarakatMelayudanneg ara Malaysia. 10
  • 11.
    AnugerahdanPencapaian: 1: AnugerahPilihanPengguna 1Malaysia,KementerianPerdaganganDalamNegeri,KoperasidanKepenggunaan. 2 :MendapatpersijilanHALAL oleh JAKIM. 3:Mendapatpersijilan ISO 9001:2007 oleh Standard Malaysia 4 :Mendapat Dana KhasdariKerajaanMalaysia,OICdanSME Bank. 5: Produktelahberjayamelebarkansayapke Asia Tenggara,Asia Barat danAmerika Syarikat. 11
  • 12.
    Kos Perbelanjaan: Bil 1. 2. 3. 4. 5. Perkara GajiPekerja (RM1036.33 x 100 orang) Kos Pemasaran Kos Penghantaran Kos Pengurusan&Pentadbiran Kos Pemprosesan JUMLAH KESELURUHAN Jumlah RM 103633 RM 50000 RM 154358 RM 303000 RM 56000 RM 666991 12