ITIL
SERVICE TRANSITION
Based on ITIL v3 Service Transition publication
Marvin Sirait
December 2016
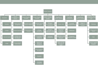
Topics
Service
Transition
Introduction
Service management as a practice
Service Transition principles
Service Transition processes
Service Transition common operation activities
Organizing for Service Transition
Technology considerations
Implementing Service Transition
Challenges, critical success factors and risks
Service Transition
Introduction
Overview
Context
Goal and scope
Usage
Service
management as a
practice
What is service
management
What are services
Functions and
processes across
the Lifecycle
Service transition
fundamentals
Service Transition
principles
Principles supporting
Service Transition
Policies for Service
Transition
Service Transition
processes
Transition planning
and support
Change
Management
Service asset and
configuration
management
Release and
deployment
management
Service validation
and testing
Evaluation
Knowledge
management
Service Transition
common operation
activities
Managing
communications and
commitment
Managing
organization and
stakeholder change
Stakeholder
management
Organizing for
Service Transition
Generic roles
Organizational
context for
transitioning a
service
Organization models
to support Service
Transition
Service Transition
relationship with
other lifecycle
stages
Technology
considerations
Knowledge
management tools
Collaboration
Configuration
Management system
Implementing
Service Transition
Stages of
introducing Service
Transition
Challenges, critical
success factors and
risks
Challenges
Critical success
factors
Risks
Service Transition
under difficult
conditions
Introduction
• Goal:
• to assist organizations seeking to plan and manage service
changes and deploy service releases into the production
environment successfully
• Scope:
• provides guidance for the development and improvement of
capabilities for transitioning new and changed services into the
production environment, including release planning building,
testing, evaluation and deployment
Introduction
• Benefits
• Enable projects to estimate the cost, timing, resource requirement and
risks associated with the Service Transition stage more accurately
• Result in higher volumes of successful change
• Be easier for people to adopt and follow
• Enable Service Transition assets to be shared and reused across
projects and services
• Reduce delays from unexpected clashes and dependencies, e.g. in
test environments
• Reduce the effort spent on managing the Service Transition test and
pilot environments
• Improve expectation setting for all stakeholders involved in Service
Transition including customers, users, suppliers, partners and projects
• Increase confidence that the new or changed service can be delivered
to specification without unexpectedly affecting other services or
stakeholders
• Ensure that new or changed services will be maintainable and cost-
effective.
Service Management as a practice
• A service is a means of delivering value to customers by
facilitating outcomes customers want to achieve without
the ownership of specific costs and risks
• Service Management is a set of specialized organizational
capabilities for providing value to customers in the form of
services.
Functions and Process
• Functions:
• units of organizations specialized to perform certain types of work and
responsible for specific outcomes
• self-contained, with capabilities and resources necessary for their
performance and outcomes
• have their own body of knowledge, which accumulates from
experience
• provide structure and stability to organizations.
• Process
• examples of closed-loop systems because they provide change and
transformation towards a goal, and utilize feedback for self-reinforcing
and self-corrective action
• Characteristics:
• Measurable
• Specific results
• Customers
• Responds to specific event
Service transition fundamentals
• Purpose
• Plan and manage the capacity and resources required to package,
build, test and deploy a release into production and establish the
service specified in the customer and stakeholder requirements
• Provide a consistent and rigorous framework for evaluating the service
capability and risk profile before a new or changed service is released
or deployed
• Establish and maintain the integrity of all identified service assets and
configurations as they evolve through the Service Transition stage
• Provide good-quality knowledge and information so that change,
Release and Deployment Management can expedite effective
decisions about promoting a release through the test environments
and into production
• Provide efficient repeatable build and installation mechanisms that can
be used to deploy releases to the test and production environments
and be rebuilt if required to restore service
• Ensure that the service can be managed, operated and supported in
accordance with the requirements and constraints specified within the
Service Design.
Service transition fundamentals
• Goals
• Set customer expectations on how the performance and use of the
new or changed service can be used to enable business change
• Enable the business change project or customer to integrate a
release into their business processes and services
• Reduce variations in the predicted and actual performance of the
transitioned services
• Reduce the known errors and minimize the risks from transitioning
the new or changed services into production
• Ensure that the service can be used in accordance with the
requirements and constraints specified within the service
requirements.
Service transition fundamentals
• Objectives
• Plan and manage the resources to establish successfully a new or
changed service into production within the predicted cost, quality
and time estimates
• Ensure there is minimal unpredicted impact on the production
services, operations and support organization
• Increase the customer, user and Service Management staff
satisfaction with the Service Transition practices including
deployment of the new or changed service, communications,
release documentation, training and knowledge transfer
• Increase proper use of the services and underlying applications
and technology solutions
• Provide clear and comprehensive plans that enable the customer
and business change projects to align their activities with the
Service Transition plans.
Service transition principles
1. Define and implement a formal policy for Service Transition
2. Implement all changes to services through Service Transition
3. Adopt a common framework and standards
4. Maximize re-use of established processes and systems
5. Align Service Transition plans with the business needs
6. Establish and maintain relationships with stakeholders
7. Establish effective controls and disciplines
8. Provide systems for knowledge transfer and decision support
9. Plan release and deployment packages
10. Anticipate and manage course corrections
11. Proactively manage resources across Service Transitions
12. Ensure early involvement in the service lifecycle
13. Assure the quality of the new or changed service
14. Proactively improve quality during Service Transition
Service transition processes
• Transition planning and support
• Change Management
• Service asset and configuration management
• Release and deployment management
• Service validation and testing
• Evaluation
• Knowledge management
Transition planning and support
• Purpose:
• Plan appropriate capacity and resources to package a release,
build, release, test, deploy and establish the new or changed
service into production
• Provide support for the Service Transition teams and people
• Plan the changes required in a manner that ensures the integrity of
all identified customer assets, service assets and configurations
can be maintained as they evolve through Service Transition
• Ensure that Service Transition issues, risks and deviations are
reported to the appropriate stakeholders and decision makers
• Coordinate activities across projects, suppliers and service teams
where required.
Transition planning and support
• Objective
• Plan and coordinate the resources to establish successfully a new
or changed service into production within the predicted cost, quality
and time estimates
• Ensure that all parties adopt the common framework of standard
re-usable processes and supporting systems in order to improve
the effectiveness and efficiency of the integrated planning and
coordination activities
• Provide clear and comprehensive plans that enable the customer
and business change projects to align their activities with the
Service Transition plans.
Transition planning and support
• Scope
• Incorporating design and operation requirements into the transition
plans
• Managing and operating Transition Planning and Support activities
• Maintaining and integrating Service Transition plans across the
customer, service and contract portfolios
• Managing Service Transition progress, changes, issues, risks and
deviations
• Quality review of all Service Transition, release and deployment
plans
• Managing and operating the transition processes, supporting
systems and tools
• Communications with customers, users and stakeholders
• Monitoring and improving Service Transition performance.
Service design package
• The SDP includes the following information that is
required by the Service Transition team:
• The applicable service packages (e.g. Core Service Package,
Service Level Package)
• The service specifications
• The service models
• The architectural design required to deliver the new
• or changed Service including constraints
• The definition and design of each release package
• The detailed design of how the service components will be
assembled and integrated into a release package
• Release and deployment plans
• The Service Acceptance Criteria.
Transition strategy
• The Service Transition strategy defines the overall approach to
organizing Service Transition and allocating resources. The
aspects to consider are:
• Purpose
• Context
• Scope
• Applicable standards, agreements, legal, regulatory and contractual
requirements
• Organizations and stakeholders involved
• Framework
• Criteria
• Identification of requirements and content of the new or changed
service
• People
• Approach
• Deliverables from transition activities including mandatory and optional
documentation for each stage
Prepare for Service Transition
• The Service Transition preparation activities include:
• Review and acceptance of inputs from the other service lifecycle
stages
• Review and check the input deliverables, e.g. SDP, Service
Acceptance Criteria and evaluation report
• Identifying, raising and scheduling RFCs
• Checking that the configuration baselines are recorded in
Configuration Management before the start of Service Transition
• Checking transition readiness.
Planning and coordinating service
transition
• Planning an individual Service Transition
• Integrated planning
• Adopting program and project management best practices
• Reviewing the plans
Change management
• Service change
• The addition, modification or removal of authorized, planned or
supported service or service component and its associated
documentation.
• Seven R
• Who RAISED the change?
• What is the REASON for the change?
• What is the RETURN required from the change?
• What are the RISKS involved in the change?
• What RESOURCES are required to deliver the change?
• Who is RESPONSIBLE for the build, test and implementation of the
change?
• What is the RELATIONSHIP between this change and other
changes?
Change management
• Purpose
• Standardized methods and procedures are used for efficient and
prompt handling of all changes
• All changes to service assets and configuration items are recorded in
the Configuration Management System
• Overall business risk is optimized.
• Goals
• Respond to the customer’s changing business requirements while
maximizing value and reducing incidents, disruption and re-work
• Respond to the business and IT requests for change that will align the
services with the business needs.
• Objective
• To ensure that changes are recorded and then evaluated, authorized,
prioritized, planned, tested, implemented, documented and reviewed
in a controlled manner.
Change management
• Value to business
• Prioritizing and responding to business and customer change proposals
• Implementing changes that meet the customers’ agreed service requirements
while optimizing costs
• Contributing to meet governance, legal, contractual and regulatory
requirements
• Reducing failed changes and therefore service disruption, defects and re-work
• Delivering change promptly to meet business timescales
• Tracking changes through the service lifecycle and to the assets of its
customers
• Contributing to better estimations of the quality, time and cost of change
• Assessing the risks associated with the transition of services (introduction or
disposal)
• Aiding productivity of staff through minimizing disruptions due to high levels of
unplanned or ‘emergency’ change and hence maximizing service availability
• Reducing the Mean Time to Restore Service (MTRS), via quicker and more
successful implementations of corrective changes
• Liaising with the business change process to identify opportunities for business
improvement.
Change management
• Activities
• Planning and controlling changes
• Change and release scheduling
• Communications
• Change decision making and change authorization
• Ensuring there are remediation plans
• Measurement and control
• Management reporting
• Understanding the impact of change
• Continual improvement.
Change management
• Normal change procedure
• Create and record requests for change
• Review the request for change
• Assess and evaluate the change
• Authorizing the change
• Coordinating change implementation
• Review and close change record
• Change advisory board
• a body that exists to support the authorization of changes and to
assist Change Management in the assessment and prioritization of
changes
• Emergency changes
• reserved for changes intended to repair an error in an IT service
that is negatively impacting the business to a high degree.
Service asset and configuration
management
• Purpose
• Identify, control, record, report, audit and verify service assets and
configuration items, including versions, baselines, constituent
components, their attributes, and relationships
• Account for, manage and protect the integrity of service assets and
configuration items (and, where appropriate, those of its customers)
through the service lifecycle by ensuring that only authorized
components are used and only authorized changes are made
• Protect the integrity of service assets and configuration items (and,
where appropriate, those of its customers) through the service
lifecycle
• Ensure the integrity of the assets and configurations required to
control the services and IT infrastructure by establishing and
maintaining an accurate and complete Configuration Management
System.
Service asset and configuration
management
• Goals:
• Support the business and customer’s control objectives and
requirements
• Support efficient and effective Service Management processes by
providing accurate configuration information to enable people to make
decisions at the right time, e.g. to authorize change and releases,
resolve incidents and problems faster.
• Minimize the number of quality and compliance issues caused by
improper configuration of services and assets
• Optimize the service assets, IT configurations, capabilities and
resources.
• Objective:
• to define and control the components of services and infrastructure
and maintain accurate configuration information on the historical,
planned and current state of the services and infrastructure.
Service asset and configuration
management
• Value to business
• Better forecasting and planning of changes
• Changes and releases to be assessed, planned and delivered
successfully
• Incidents and problems to be resolved within the service level
targets
• Service levels and warranties to be delivered
• Better adherence to standards, legal and regulatory obligations
(less non-conformances)
• More business opportunities as able to demonstrate control of
assets and services
• Changes to be traceable from requirements
• The ability to identify the costs for a service.
Configuration items
• Configuration Management delivers a model of the services, assets
and the infrastructure by recording the relationships between
configuration items
• A configuration item (CI) is an asset, service component or other item
that is, or will be, under the control of Configuration Management
• Configuration items may vary widely in complexity, size and type,
ranging from an entire service or system including all hardware,
software, documentation and support staff to a single software
module or a minor hardware component
• Configuration items may be grouped and managed together, e.g. a
set of components may be grouped into a release
• Configuration items should be selected using established selection
criteria, grouped, classified and identified in such a way that they are
manageable and traceable throughout the service lifecycle
• Categories: service lifecycle CIs, Service CIs, Organization CIs,
Internal CIs, External CIs, Interface CIs.
Configuration management system
• To manage large and complex IT services and infrastructures,
Service Asset and Configuration Management requires the use
of a supporting system known as the Configuration
Management System (CMS)
• A secure library is a collection of software, electronic or
document CIs of known type and status
• A secure store is a location that warehouses IT assets
• The Definitive Media Library (DML) is the secure library in
which the definitive authorized versions of all media CIs are
stored and protected
• A configuration baseline is the configuration of a service,
product or infrastructure that has been formally reviewed and
agreed on, that thereafter serves as the basis for further
activities and that can be changed only through formal change
procedures.
Release and deployment management
• Release and Deployment Management aims to build, test and deliver the
capability to provide the services specified by Service Design and that
will accomplish the stakeholders’ requirements and deliver the intended
objectives.
• Purpose:
• Define and agree release and deployment plans with customers and stakeholders
• Ensure that each release package consists of a set of related assets and service
components that are compatible with each other
• Ensure that integrity of a release package and its constituent components is
maintained throughout the transition activities and recorded accurately in the CMS
• Ensure that all release and deployment packages can be tracked, installed, tested,
verified, and/or uninstalled or backed out if appropriate
• Ensure that organization and stakeholder change is managed during the release
and deployment activities
• Record and manage deviations, risks, issues related to the new or changed service
and take necessary corrective action
• Ensure that there is knowledge transfer to enable the customers and users to
optimize their use of the service to support their business activities
• Ensure that skills and knowledge are transferred to operations and support staff to
enable them to effectively and efficiently deliver, support and maintain the service
according to required warranties and service levels.
Release and deployment management
• Goal:
• To deploy releases into production and establish effective use of the service in
order to deliver value to the customer and be able to handover to service
operations.
• Objective:
• There are clear and comprehensive release and deployment plans that enable
the customer and business change projects to align their activities with these
plans
• A release package can be built, installed, tested and deployed efficiently to a
deployment group or target environment successfully and on schedule
• A new or changed service and its enabling systems, technology and
organization are capable of delivering the agreed service requirements, i.e.
utilities, warranties and service levels
• There is minimal unpredicted impact on the production services, operations
and support organization
• Customers, users and Service Management staff are satisfied with the Service
Transition practices and outputs, e.g. user documentation and training.
Release and deployment management
• Value to business
• Delivering change, faster and at optimum cost and minimized risk
• Assuring that customers and users can use the new or changed
service in a way that supports the business goals
• Improving consistency in implementation approach across the
business change, service teams, suppliers and customers
• Contributing to meeting auditable requirements for traceability
through Service Transition.
Release and deployment management
• Process activities
1. Planning
2. Preparation for build, test and deployment
3. Build and test
4. Service testing and pilots
5. Plan and prepare for deployment
6. Perform transfer, deployment and retirement
7. Verify deployment
8. Early life support
9. Review and close a deployment
10. Review and close Service Transition
Service validation and testing
• Purpose:
• Plan and implement a structured validation and test process that provides objective
evidence that the new or changed service will support the customer’s business and
stakeholder requirements, including the agreed service levels
• Quality assure a release, its constituent service components, the resultant service
and service capability delivered by a release
• Identify, assess and address issues, errors and risks throughout Service Transition.
• Goal:
• to assure that a service will provide value to customers and their business.
• Objectives:
• Provide confidence that a release will create a new or changed service or service
offerings that deliver the expected outcomes and value for the customers within the
projected costs, capacity and constraints
• Validate that a service is ‘fit for purpose’ – it will deliver the required performance
with desired constraints removed
• Assure a service is ‘fit for use’ – it meets certain specifications under the specified
terms and conditions of use
• Confirm that the customer and stakeholder requirements for the new or changed
service are correctly defined and remedy any errors or variances early in the service
lifecycle as this is considerably cheaper than fixing errors in production.
Service validation and testing
• Process activities
• Validation and test management
• Plan and design test
• Verify test plan and test design
• Prepare test environment
• Perform tests
• Evaluate exit criteria and report
• Test clean up and closure
Evaluation
• Purpose:
• to provide a consistent and standardized means of determining the
performance of a service change in the context of existing and
proposed services and IT infrastructure.
• Goal:
• to set stakeholder expectations correctly and provide effective and
accurate information to Change Management to make sure changes
that adversely affect service capability and introduce risk are not
transitioned unchecked.
• Objective:
• Evaluate the intended effects of a service change and as much of the
unintended effects as is reasonably practical given capacity, resource
and organizational constraints
• Provide good quality outputs from the evaluation process so that
Change Management can expedite an effective decision about
whether a service change is to be approved or not.
Evaluation
• Process activities
• Service evaluation terms
• Evaluation process
• Evaluation plan
• Understanding the intended effect of a change
• Understanding the unintended effect of a change
• Factors for considering the effect of a service change
• Evaluation of predicted performance
• Evaluation of actual performance
• Risk management
Knowledge management
• Purpose:
• to ensure that the right information is delivered to the appropriate place or
competent person at the right time to enable informed decision.
• Goal:
• to enable organizations to improve the quality of management decision making
by ensuring that reliable and secure information and data is available
throughout the service lifecycle.
• Objectives:
• Enabling the service provider to be more efficient and improve quality of
service, increase satisfaction and reduce the cost of service
• Ensuring staff have a clear and common understanding of the value that their
services provide to customers and the ways in which benefits are realized from
the use of those services
• Ensuring that, at a given time and location, service provider staff have
adequate information on:
• Who is currently using their services
• The current states of consumption
• Service delivery constraints
• Difficulties faced by the customer in fully realizing the benefits expected from the
service.
Knowledge management
• Data
• a set of discrete facts about events
• Information
• comes from providing context to data
• Knowledge
• composed of the tacit experiences, ideas, insights, values and
judgments of individuals
• Wisdom
• gives the ultimate discernment of the material and having the
application and contextual awareness to provide a strong common
sense judgment
Knowledge management
• Service knowledge management system (SKMS)
• Knowledge Management will be focused within the Service
Knowledge Management System (SKMS) concerned, as its name
implies, with knowledge. Underpinning this knowledge will be a
considerable quantity of data, which will be held in a central logical
repository or Configuration Management System (CMS) and
Configuration Management Database (CMDB).
• SKMS is a broader concept that covers a much wider base of
knowledge, for example:
• The experience of staff
• Records of peripheral matters, e.g. weather, user numbers and
behavior, organization’s performance figures
• Suppliers’ and partners’ requirements, abilities and expectations
• Typical and anticipated user skill levels.
Service transition common operation
activities
• Managing communications and commitment
• Managing organization and stakeholder change
• Stakeholder management
Managing communications and
commitment
• Communication strategy:
• Setting a vision of the business objectives
• Identifying and maintaining sponsorship
• Removing barriers of resistance – building partnerships
Managing organization and stakeholder
change
• Factors that drive successful change initiatives at the
organization level include:
• Leadership for the change
• Organization adoption
• Governance process
• Organization capabilities
• Business and service performance measures
• A strong communication process with regular opportunity for staff
feedback.
• Organizational change strategies
• Education and commitment
• Participation and involvement
• Facilitation and support
• Negotiation and agreement
• Manipulation and co-option
• Explicit and implicit coercion
Stakeholder management
• Stakeholder management strategy
• Who the stakeholders are
• What their interests and influences are likely to be
• How the project or program will engage with them
• What information will be communicated
• How feedback will be processed.
• Stakeholder map and analysis
• A stakeholder matrix is a useful way of mapping the various
stakeholders against their interests in the Service Transition, its
activities and outcomes
Organizing for Service Transition
• Organizational context for transitioning a service
• Other organizational units and third parties need to have clearly defined
interface and handover points with Service Transition to ensure the delivery of
the defined deliverables within the agreed schedule.
• Organizational models to support service transition
• Service transition manager
• Planning and support
• Service Asset and Configuration Management and Change Management roles
• Performance and risk evaluation management
• Service knowledge management
• Service test manager
• Release and deployment
• Release packaging and build
• Deployment
• Early life support
• Build and test environment management
Technology considerations
• Knowledge management tools
• Document management
• Records management
• Content management
• Collaboration
• Communities
• Workflow management
• Configuration management system
Implementing Service Transition
• Stages of introducing service transition
• Justifying service transition
• Designing service transition
• Introducing service transition
Challenges, critical success factors and
risks
• Challenges
• Enabling almost every business process and service in IT, resulting in a large
customer and stakeholder group that is involved and impacted by Service Transition
• Managing many contacts, interfaces and relationships through Service Transition,
including a variety of different customers, users, programs, projects, suppliers and
partners
• There being little harmonization and integration of the processes and disciplines that
impact Service Transition, e.g. finance, engineering, human resource management
• There being inherent differences among the legacy systems, new technology and
human elements that result in unknown dependencies and are risky to change
• Achieving a balance between maintaining a stable production environment and
being responsive to the business needs for changing the services
• Achieving a balance between pragmatism and bureaucracy
• Creating an environment that fosters standardization, simplification and knowledge
sharing
• Being an enabler of business change and, therefore, an integral component of the
business change programs
Challenges, critical success factors and
risks
• Challenges
• Establishing leaders to champion the changes and improvements
• Establishing ‘who is doing what, when and where’ and ‘who should be doing what,
when and where’
• Developing a culture that encourages people to collaborate and work effectively
together and an atmosphere that fosters the cultural shifts necessary to get buy-in
from people
• Developing standard performance measures and measurement methods across
projects and suppliers
• Ensuring that the quality of delivery and support matches the business use of new
technology
• Ensuring that the Service Transition time and budget is not impacted by events
earlier in the service lifecycle (e.g. budget cuts)
• Understanding the different stakeholder perspectives that underpin effective risk
management within an organization
• Understanding, and being able to assess, the balance between managing risk and
taking risks as it affects the overall strategy of the organization and potential
mismatch between project risks and business risk
• Evaluating the effectiveness of reporting in relation to risk management and
corporate governance.
Challenges, critical success factors and
risks
• Critical success factors
• Understanding and managing the different stakeholder perspectives that
underpin effective risk management within an organization and establishing
and maintaining stakeholder ‘buy-in’ and commitment
• Maintaining the contacts and managing all the relationships during Service
Transition
• Integrating with the other service lifecycle stages, processes and disciplines
that impact Service Transition
• Understanding the inherent dependencies among the legacy systems, new
technology and human elements that result in unknown dependencies and are
risky to change
• Automating processes to eliminate errors and reduce the cycle time
• Creating and maintaining new and updated knowledge in a form that people
can find and use
• Developing good-quality systems, tools, processes and procedures required to
manage a Service Transition practice
• Good Service Management and IT infrastructure tools and technology
• Being able to appreciate and exploit the cultural and political environment
• Being able to understand the service and technical configurations and their
dependencies
Challenges, critical success factors and
risks
• Critical success factors
• Developing a thorough grasp of the hard factors (processes and procedures)
and soft (skills and competencies) factors required to manage a Service
Transition practice
• Developing a workforce with the right knowledge and skills, appropriate training
and the right service culture
• Defining clear accountabilities, roles and responsibilities
• Establishing a culture that enables knowledge to be shared freely and willingly
• Demonstrating improved cycle time to deliver change and less variation in time,
cost and quality predictions during and after transition
• Demonstrating improved customer and user satisfaction ratings during Service
Transition
• Demonstrating that the benefits of establishing and improving the Service
Transition practice and processes outweigh the costs (across the organization
and services)
• Being able to communicate the organization’s attitude to risk and approach to
risk management more effectively during Service Transition activities
• Building a thorough understanding of risks that have impacted or may impact
successful Service Transition of services in the Service Portfolio.
Challenges, critical success factors and
risks
• Risks
• Change in accountabilities, responsibilities and practices of existing
projects that de-motivate the workforce
• Alienation of some key support and operations staff
• Additional unplanned costs to services in transition
• Resistance to change and circumvention of the processes due to
perceived bureaucracy.
• Excessive costs to the business due to overly risk-averse Service
Transition practices and plans
• Knowledge sharing (as the wrong people may have access to
information)
• Lack of maturity and integration of systems and tools resulting in
people ‘blaming’ technology for other shortcomings
• Poor integration between the processes – causing process isolation
and a silo approach to delivering ITSM
• Loss of productive hours, higher costs, loss of revenue or perhaps
even business failure as a result of poor Service Transition processes.

ITIL Service Transition

  • 1.
    ITIL SERVICE TRANSITION Based onITIL v3 Service Transition publication Marvin Sirait December 2016
  • 2.
    Topics Service Transition Introduction Service management asa practice Service Transition principles Service Transition processes Service Transition common operation activities Organizing for Service Transition Technology considerations Implementing Service Transition Challenges, critical success factors and risks
  • 3.
    Service Transition Introduction Overview Context Goal andscope Usage Service management as a practice What is service management What are services Functions and processes across the Lifecycle Service transition fundamentals Service Transition principles Principles supporting Service Transition Policies for Service Transition Service Transition processes Transition planning and support Change Management Service asset and configuration management Release and deployment management Service validation and testing Evaluation Knowledge management Service Transition common operation activities Managing communications and commitment Managing organization and stakeholder change Stakeholder management Organizing for Service Transition Generic roles Organizational context for transitioning a service Organization models to support Service Transition Service Transition relationship with other lifecycle stages Technology considerations Knowledge management tools Collaboration Configuration Management system Implementing Service Transition Stages of introducing Service Transition Challenges, critical success factors and risks Challenges Critical success factors Risks Service Transition under difficult conditions
  • 4.
    Introduction • Goal: • toassist organizations seeking to plan and manage service changes and deploy service releases into the production environment successfully • Scope: • provides guidance for the development and improvement of capabilities for transitioning new and changed services into the production environment, including release planning building, testing, evaluation and deployment
  • 5.
    Introduction • Benefits • Enableprojects to estimate the cost, timing, resource requirement and risks associated with the Service Transition stage more accurately • Result in higher volumes of successful change • Be easier for people to adopt and follow • Enable Service Transition assets to be shared and reused across projects and services • Reduce delays from unexpected clashes and dependencies, e.g. in test environments • Reduce the effort spent on managing the Service Transition test and pilot environments • Improve expectation setting for all stakeholders involved in Service Transition including customers, users, suppliers, partners and projects • Increase confidence that the new or changed service can be delivered to specification without unexpectedly affecting other services or stakeholders • Ensure that new or changed services will be maintainable and cost- effective.
  • 6.
    Service Management asa practice • A service is a means of delivering value to customers by facilitating outcomes customers want to achieve without the ownership of specific costs and risks • Service Management is a set of specialized organizational capabilities for providing value to customers in the form of services.
  • 7.
    Functions and Process •Functions: • units of organizations specialized to perform certain types of work and responsible for specific outcomes • self-contained, with capabilities and resources necessary for their performance and outcomes • have their own body of knowledge, which accumulates from experience • provide structure and stability to organizations. • Process • examples of closed-loop systems because they provide change and transformation towards a goal, and utilize feedback for self-reinforcing and self-corrective action • Characteristics: • Measurable • Specific results • Customers • Responds to specific event
  • 8.
    Service transition fundamentals •Purpose • Plan and manage the capacity and resources required to package, build, test and deploy a release into production and establish the service specified in the customer and stakeholder requirements • Provide a consistent and rigorous framework for evaluating the service capability and risk profile before a new or changed service is released or deployed • Establish and maintain the integrity of all identified service assets and configurations as they evolve through the Service Transition stage • Provide good-quality knowledge and information so that change, Release and Deployment Management can expedite effective decisions about promoting a release through the test environments and into production • Provide efficient repeatable build and installation mechanisms that can be used to deploy releases to the test and production environments and be rebuilt if required to restore service • Ensure that the service can be managed, operated and supported in accordance with the requirements and constraints specified within the Service Design.
  • 9.
    Service transition fundamentals •Goals • Set customer expectations on how the performance and use of the new or changed service can be used to enable business change • Enable the business change project or customer to integrate a release into their business processes and services • Reduce variations in the predicted and actual performance of the transitioned services • Reduce the known errors and minimize the risks from transitioning the new or changed services into production • Ensure that the service can be used in accordance with the requirements and constraints specified within the service requirements.
  • 10.
    Service transition fundamentals •Objectives • Plan and manage the resources to establish successfully a new or changed service into production within the predicted cost, quality and time estimates • Ensure there is minimal unpredicted impact on the production services, operations and support organization • Increase the customer, user and Service Management staff satisfaction with the Service Transition practices including deployment of the new or changed service, communications, release documentation, training and knowledge transfer • Increase proper use of the services and underlying applications and technology solutions • Provide clear and comprehensive plans that enable the customer and business change projects to align their activities with the Service Transition plans.
  • 11.
    Service transition principles 1.Define and implement a formal policy for Service Transition 2. Implement all changes to services through Service Transition 3. Adopt a common framework and standards 4. Maximize re-use of established processes and systems 5. Align Service Transition plans with the business needs 6. Establish and maintain relationships with stakeholders 7. Establish effective controls and disciplines 8. Provide systems for knowledge transfer and decision support 9. Plan release and deployment packages 10. Anticipate and manage course corrections 11. Proactively manage resources across Service Transitions 12. Ensure early involvement in the service lifecycle 13. Assure the quality of the new or changed service 14. Proactively improve quality during Service Transition
  • 12.
    Service transition processes •Transition planning and support • Change Management • Service asset and configuration management • Release and deployment management • Service validation and testing • Evaluation • Knowledge management
  • 13.
    Transition planning andsupport • Purpose: • Plan appropriate capacity and resources to package a release, build, release, test, deploy and establish the new or changed service into production • Provide support for the Service Transition teams and people • Plan the changes required in a manner that ensures the integrity of all identified customer assets, service assets and configurations can be maintained as they evolve through Service Transition • Ensure that Service Transition issues, risks and deviations are reported to the appropriate stakeholders and decision makers • Coordinate activities across projects, suppliers and service teams where required.
  • 14.
    Transition planning andsupport • Objective • Plan and coordinate the resources to establish successfully a new or changed service into production within the predicted cost, quality and time estimates • Ensure that all parties adopt the common framework of standard re-usable processes and supporting systems in order to improve the effectiveness and efficiency of the integrated planning and coordination activities • Provide clear and comprehensive plans that enable the customer and business change projects to align their activities with the Service Transition plans.
  • 15.
    Transition planning andsupport • Scope • Incorporating design and operation requirements into the transition plans • Managing and operating Transition Planning and Support activities • Maintaining and integrating Service Transition plans across the customer, service and contract portfolios • Managing Service Transition progress, changes, issues, risks and deviations • Quality review of all Service Transition, release and deployment plans • Managing and operating the transition processes, supporting systems and tools • Communications with customers, users and stakeholders • Monitoring and improving Service Transition performance.
  • 16.
    Service design package •The SDP includes the following information that is required by the Service Transition team: • The applicable service packages (e.g. Core Service Package, Service Level Package) • The service specifications • The service models • The architectural design required to deliver the new • or changed Service including constraints • The definition and design of each release package • The detailed design of how the service components will be assembled and integrated into a release package • Release and deployment plans • The Service Acceptance Criteria.
  • 17.
    Transition strategy • TheService Transition strategy defines the overall approach to organizing Service Transition and allocating resources. The aspects to consider are: • Purpose • Context • Scope • Applicable standards, agreements, legal, regulatory and contractual requirements • Organizations and stakeholders involved • Framework • Criteria • Identification of requirements and content of the new or changed service • People • Approach • Deliverables from transition activities including mandatory and optional documentation for each stage
  • 18.
    Prepare for ServiceTransition • The Service Transition preparation activities include: • Review and acceptance of inputs from the other service lifecycle stages • Review and check the input deliverables, e.g. SDP, Service Acceptance Criteria and evaluation report • Identifying, raising and scheduling RFCs • Checking that the configuration baselines are recorded in Configuration Management before the start of Service Transition • Checking transition readiness.
  • 19.
    Planning and coordinatingservice transition • Planning an individual Service Transition • Integrated planning • Adopting program and project management best practices • Reviewing the plans
  • 20.
    Change management • Servicechange • The addition, modification or removal of authorized, planned or supported service or service component and its associated documentation. • Seven R • Who RAISED the change? • What is the REASON for the change? • What is the RETURN required from the change? • What are the RISKS involved in the change? • What RESOURCES are required to deliver the change? • Who is RESPONSIBLE for the build, test and implementation of the change? • What is the RELATIONSHIP between this change and other changes?
  • 21.
    Change management • Purpose •Standardized methods and procedures are used for efficient and prompt handling of all changes • All changes to service assets and configuration items are recorded in the Configuration Management System • Overall business risk is optimized. • Goals • Respond to the customer’s changing business requirements while maximizing value and reducing incidents, disruption and re-work • Respond to the business and IT requests for change that will align the services with the business needs. • Objective • To ensure that changes are recorded and then evaluated, authorized, prioritized, planned, tested, implemented, documented and reviewed in a controlled manner.
  • 22.
    Change management • Valueto business • Prioritizing and responding to business and customer change proposals • Implementing changes that meet the customers’ agreed service requirements while optimizing costs • Contributing to meet governance, legal, contractual and regulatory requirements • Reducing failed changes and therefore service disruption, defects and re-work • Delivering change promptly to meet business timescales • Tracking changes through the service lifecycle and to the assets of its customers • Contributing to better estimations of the quality, time and cost of change • Assessing the risks associated with the transition of services (introduction or disposal) • Aiding productivity of staff through minimizing disruptions due to high levels of unplanned or ‘emergency’ change and hence maximizing service availability • Reducing the Mean Time to Restore Service (MTRS), via quicker and more successful implementations of corrective changes • Liaising with the business change process to identify opportunities for business improvement.
  • 23.
    Change management • Activities •Planning and controlling changes • Change and release scheduling • Communications • Change decision making and change authorization • Ensuring there are remediation plans • Measurement and control • Management reporting • Understanding the impact of change • Continual improvement.
  • 24.
    Change management • Normalchange procedure • Create and record requests for change • Review the request for change • Assess and evaluate the change • Authorizing the change • Coordinating change implementation • Review and close change record • Change advisory board • a body that exists to support the authorization of changes and to assist Change Management in the assessment and prioritization of changes • Emergency changes • reserved for changes intended to repair an error in an IT service that is negatively impacting the business to a high degree.
  • 25.
    Service asset andconfiguration management • Purpose • Identify, control, record, report, audit and verify service assets and configuration items, including versions, baselines, constituent components, their attributes, and relationships • Account for, manage and protect the integrity of service assets and configuration items (and, where appropriate, those of its customers) through the service lifecycle by ensuring that only authorized components are used and only authorized changes are made • Protect the integrity of service assets and configuration items (and, where appropriate, those of its customers) through the service lifecycle • Ensure the integrity of the assets and configurations required to control the services and IT infrastructure by establishing and maintaining an accurate and complete Configuration Management System.
  • 26.
    Service asset andconfiguration management • Goals: • Support the business and customer’s control objectives and requirements • Support efficient and effective Service Management processes by providing accurate configuration information to enable people to make decisions at the right time, e.g. to authorize change and releases, resolve incidents and problems faster. • Minimize the number of quality and compliance issues caused by improper configuration of services and assets • Optimize the service assets, IT configurations, capabilities and resources. • Objective: • to define and control the components of services and infrastructure and maintain accurate configuration information on the historical, planned and current state of the services and infrastructure.
  • 27.
    Service asset andconfiguration management • Value to business • Better forecasting and planning of changes • Changes and releases to be assessed, planned and delivered successfully • Incidents and problems to be resolved within the service level targets • Service levels and warranties to be delivered • Better adherence to standards, legal and regulatory obligations (less non-conformances) • More business opportunities as able to demonstrate control of assets and services • Changes to be traceable from requirements • The ability to identify the costs for a service.
  • 28.
    Configuration items • ConfigurationManagement delivers a model of the services, assets and the infrastructure by recording the relationships between configuration items • A configuration item (CI) is an asset, service component or other item that is, or will be, under the control of Configuration Management • Configuration items may vary widely in complexity, size and type, ranging from an entire service or system including all hardware, software, documentation and support staff to a single software module or a minor hardware component • Configuration items may be grouped and managed together, e.g. a set of components may be grouped into a release • Configuration items should be selected using established selection criteria, grouped, classified and identified in such a way that they are manageable and traceable throughout the service lifecycle • Categories: service lifecycle CIs, Service CIs, Organization CIs, Internal CIs, External CIs, Interface CIs.
  • 29.
    Configuration management system •To manage large and complex IT services and infrastructures, Service Asset and Configuration Management requires the use of a supporting system known as the Configuration Management System (CMS) • A secure library is a collection of software, electronic or document CIs of known type and status • A secure store is a location that warehouses IT assets • The Definitive Media Library (DML) is the secure library in which the definitive authorized versions of all media CIs are stored and protected • A configuration baseline is the configuration of a service, product or infrastructure that has been formally reviewed and agreed on, that thereafter serves as the basis for further activities and that can be changed only through formal change procedures.
  • 30.
    Release and deploymentmanagement • Release and Deployment Management aims to build, test and deliver the capability to provide the services specified by Service Design and that will accomplish the stakeholders’ requirements and deliver the intended objectives. • Purpose: • Define and agree release and deployment plans with customers and stakeholders • Ensure that each release package consists of a set of related assets and service components that are compatible with each other • Ensure that integrity of a release package and its constituent components is maintained throughout the transition activities and recorded accurately in the CMS • Ensure that all release and deployment packages can be tracked, installed, tested, verified, and/or uninstalled or backed out if appropriate • Ensure that organization and stakeholder change is managed during the release and deployment activities • Record and manage deviations, risks, issues related to the new or changed service and take necessary corrective action • Ensure that there is knowledge transfer to enable the customers and users to optimize their use of the service to support their business activities • Ensure that skills and knowledge are transferred to operations and support staff to enable them to effectively and efficiently deliver, support and maintain the service according to required warranties and service levels.
  • 31.
    Release and deploymentmanagement • Goal: • To deploy releases into production and establish effective use of the service in order to deliver value to the customer and be able to handover to service operations. • Objective: • There are clear and comprehensive release and deployment plans that enable the customer and business change projects to align their activities with these plans • A release package can be built, installed, tested and deployed efficiently to a deployment group or target environment successfully and on schedule • A new or changed service and its enabling systems, technology and organization are capable of delivering the agreed service requirements, i.e. utilities, warranties and service levels • There is minimal unpredicted impact on the production services, operations and support organization • Customers, users and Service Management staff are satisfied with the Service Transition practices and outputs, e.g. user documentation and training.
  • 32.
    Release and deploymentmanagement • Value to business • Delivering change, faster and at optimum cost and minimized risk • Assuring that customers and users can use the new or changed service in a way that supports the business goals • Improving consistency in implementation approach across the business change, service teams, suppliers and customers • Contributing to meeting auditable requirements for traceability through Service Transition.
  • 33.
    Release and deploymentmanagement • Process activities 1. Planning 2. Preparation for build, test and deployment 3. Build and test 4. Service testing and pilots 5. Plan and prepare for deployment 6. Perform transfer, deployment and retirement 7. Verify deployment 8. Early life support 9. Review and close a deployment 10. Review and close Service Transition
  • 34.
    Service validation andtesting • Purpose: • Plan and implement a structured validation and test process that provides objective evidence that the new or changed service will support the customer’s business and stakeholder requirements, including the agreed service levels • Quality assure a release, its constituent service components, the resultant service and service capability delivered by a release • Identify, assess and address issues, errors and risks throughout Service Transition. • Goal: • to assure that a service will provide value to customers and their business. • Objectives: • Provide confidence that a release will create a new or changed service or service offerings that deliver the expected outcomes and value for the customers within the projected costs, capacity and constraints • Validate that a service is ‘fit for purpose’ – it will deliver the required performance with desired constraints removed • Assure a service is ‘fit for use’ – it meets certain specifications under the specified terms and conditions of use • Confirm that the customer and stakeholder requirements for the new or changed service are correctly defined and remedy any errors or variances early in the service lifecycle as this is considerably cheaper than fixing errors in production.
  • 35.
    Service validation andtesting • Process activities • Validation and test management • Plan and design test • Verify test plan and test design • Prepare test environment • Perform tests • Evaluate exit criteria and report • Test clean up and closure
  • 36.
    Evaluation • Purpose: • toprovide a consistent and standardized means of determining the performance of a service change in the context of existing and proposed services and IT infrastructure. • Goal: • to set stakeholder expectations correctly and provide effective and accurate information to Change Management to make sure changes that adversely affect service capability and introduce risk are not transitioned unchecked. • Objective: • Evaluate the intended effects of a service change and as much of the unintended effects as is reasonably practical given capacity, resource and organizational constraints • Provide good quality outputs from the evaluation process so that Change Management can expedite an effective decision about whether a service change is to be approved or not.
  • 37.
    Evaluation • Process activities •Service evaluation terms • Evaluation process • Evaluation plan • Understanding the intended effect of a change • Understanding the unintended effect of a change • Factors for considering the effect of a service change • Evaluation of predicted performance • Evaluation of actual performance • Risk management
  • 38.
    Knowledge management • Purpose: •to ensure that the right information is delivered to the appropriate place or competent person at the right time to enable informed decision. • Goal: • to enable organizations to improve the quality of management decision making by ensuring that reliable and secure information and data is available throughout the service lifecycle. • Objectives: • Enabling the service provider to be more efficient and improve quality of service, increase satisfaction and reduce the cost of service • Ensuring staff have a clear and common understanding of the value that their services provide to customers and the ways in which benefits are realized from the use of those services • Ensuring that, at a given time and location, service provider staff have adequate information on: • Who is currently using their services • The current states of consumption • Service delivery constraints • Difficulties faced by the customer in fully realizing the benefits expected from the service.
  • 39.
    Knowledge management • Data •a set of discrete facts about events • Information • comes from providing context to data • Knowledge • composed of the tacit experiences, ideas, insights, values and judgments of individuals • Wisdom • gives the ultimate discernment of the material and having the application and contextual awareness to provide a strong common sense judgment
  • 40.
    Knowledge management • Serviceknowledge management system (SKMS) • Knowledge Management will be focused within the Service Knowledge Management System (SKMS) concerned, as its name implies, with knowledge. Underpinning this knowledge will be a considerable quantity of data, which will be held in a central logical repository or Configuration Management System (CMS) and Configuration Management Database (CMDB). • SKMS is a broader concept that covers a much wider base of knowledge, for example: • The experience of staff • Records of peripheral matters, e.g. weather, user numbers and behavior, organization’s performance figures • Suppliers’ and partners’ requirements, abilities and expectations • Typical and anticipated user skill levels.
  • 41.
    Service transition commonoperation activities • Managing communications and commitment • Managing organization and stakeholder change • Stakeholder management
  • 42.
    Managing communications and commitment •Communication strategy: • Setting a vision of the business objectives • Identifying and maintaining sponsorship • Removing barriers of resistance – building partnerships
  • 43.
    Managing organization andstakeholder change • Factors that drive successful change initiatives at the organization level include: • Leadership for the change • Organization adoption • Governance process • Organization capabilities • Business and service performance measures • A strong communication process with regular opportunity for staff feedback. • Organizational change strategies • Education and commitment • Participation and involvement • Facilitation and support • Negotiation and agreement • Manipulation and co-option • Explicit and implicit coercion
  • 44.
    Stakeholder management • Stakeholdermanagement strategy • Who the stakeholders are • What their interests and influences are likely to be • How the project or program will engage with them • What information will be communicated • How feedback will be processed. • Stakeholder map and analysis • A stakeholder matrix is a useful way of mapping the various stakeholders against their interests in the Service Transition, its activities and outcomes
  • 45.
    Organizing for ServiceTransition • Organizational context for transitioning a service • Other organizational units and third parties need to have clearly defined interface and handover points with Service Transition to ensure the delivery of the defined deliverables within the agreed schedule. • Organizational models to support service transition • Service transition manager • Planning and support • Service Asset and Configuration Management and Change Management roles • Performance and risk evaluation management • Service knowledge management • Service test manager • Release and deployment • Release packaging and build • Deployment • Early life support • Build and test environment management
  • 46.
    Technology considerations • Knowledgemanagement tools • Document management • Records management • Content management • Collaboration • Communities • Workflow management • Configuration management system
  • 47.
    Implementing Service Transition •Stages of introducing service transition • Justifying service transition • Designing service transition • Introducing service transition
  • 48.
    Challenges, critical successfactors and risks • Challenges • Enabling almost every business process and service in IT, resulting in a large customer and stakeholder group that is involved and impacted by Service Transition • Managing many contacts, interfaces and relationships through Service Transition, including a variety of different customers, users, programs, projects, suppliers and partners • There being little harmonization and integration of the processes and disciplines that impact Service Transition, e.g. finance, engineering, human resource management • There being inherent differences among the legacy systems, new technology and human elements that result in unknown dependencies and are risky to change • Achieving a balance between maintaining a stable production environment and being responsive to the business needs for changing the services • Achieving a balance between pragmatism and bureaucracy • Creating an environment that fosters standardization, simplification and knowledge sharing • Being an enabler of business change and, therefore, an integral component of the business change programs
  • 49.
    Challenges, critical successfactors and risks • Challenges • Establishing leaders to champion the changes and improvements • Establishing ‘who is doing what, when and where’ and ‘who should be doing what, when and where’ • Developing a culture that encourages people to collaborate and work effectively together and an atmosphere that fosters the cultural shifts necessary to get buy-in from people • Developing standard performance measures and measurement methods across projects and suppliers • Ensuring that the quality of delivery and support matches the business use of new technology • Ensuring that the Service Transition time and budget is not impacted by events earlier in the service lifecycle (e.g. budget cuts) • Understanding the different stakeholder perspectives that underpin effective risk management within an organization • Understanding, and being able to assess, the balance between managing risk and taking risks as it affects the overall strategy of the organization and potential mismatch between project risks and business risk • Evaluating the effectiveness of reporting in relation to risk management and corporate governance.
  • 50.
    Challenges, critical successfactors and risks • Critical success factors • Understanding and managing the different stakeholder perspectives that underpin effective risk management within an organization and establishing and maintaining stakeholder ‘buy-in’ and commitment • Maintaining the contacts and managing all the relationships during Service Transition • Integrating with the other service lifecycle stages, processes and disciplines that impact Service Transition • Understanding the inherent dependencies among the legacy systems, new technology and human elements that result in unknown dependencies and are risky to change • Automating processes to eliminate errors and reduce the cycle time • Creating and maintaining new and updated knowledge in a form that people can find and use • Developing good-quality systems, tools, processes and procedures required to manage a Service Transition practice • Good Service Management and IT infrastructure tools and technology • Being able to appreciate and exploit the cultural and political environment • Being able to understand the service and technical configurations and their dependencies
  • 51.
    Challenges, critical successfactors and risks • Critical success factors • Developing a thorough grasp of the hard factors (processes and procedures) and soft (skills and competencies) factors required to manage a Service Transition practice • Developing a workforce with the right knowledge and skills, appropriate training and the right service culture • Defining clear accountabilities, roles and responsibilities • Establishing a culture that enables knowledge to be shared freely and willingly • Demonstrating improved cycle time to deliver change and less variation in time, cost and quality predictions during and after transition • Demonstrating improved customer and user satisfaction ratings during Service Transition • Demonstrating that the benefits of establishing and improving the Service Transition practice and processes outweigh the costs (across the organization and services) • Being able to communicate the organization’s attitude to risk and approach to risk management more effectively during Service Transition activities • Building a thorough understanding of risks that have impacted or may impact successful Service Transition of services in the Service Portfolio.
  • 52.
    Challenges, critical successfactors and risks • Risks • Change in accountabilities, responsibilities and practices of existing projects that de-motivate the workforce • Alienation of some key support and operations staff • Additional unplanned costs to services in transition • Resistance to change and circumvention of the processes due to perceived bureaucracy. • Excessive costs to the business due to overly risk-averse Service Transition practices and plans • Knowledge sharing (as the wrong people may have access to information) • Lack of maturity and integration of systems and tools resulting in people ‘blaming’ technology for other shortcomings • Poor integration between the processes – causing process isolation and a silo approach to delivering ITSM • Loss of productive hours, higher costs, loss of revenue or perhaps even business failure as a result of poor Service Transition processes.