Kendall & Kendall Copyright © 2014 Pearson Education, Inc. Publishing as Prentice Hall 1-1
1
Kendall & Kendall
Systems Analysis and Design, 9e
Systems, Roles, and
Development
Methodologies
Kendall & Kendall Copyright © 2014 Pearson Education, Inc. Publishing as Prentice Hall
Kendall & Kendall Copyright © 2014 Pearson Education, Inc. Publishing as Prentice Hall 1-2
Learning Objectives
• Understand the need for systems analysis
and design in organizations.
• Realize what the many roles of the systems
analyst are.
• Comprehend the fundamentals of three
development methodologies:
• SDLC
• The agile approach
• Object-oriented systems analysis and design
Kendall & Kendall Copyright © 2014 Pearson Education, Inc. Publishing as Prentice Hall 1-3
Information—A Key Resource
• Fuels business and can be the critical
factor in determining the success or
failure of a business
• Needs to be managed correctly
• Managing computer-generated
information differs from handling
manually produced data
Kendall & Kendall Copyright © 2014 Pearson Education, Inc. Publishing as Prentice Hall 1-7
Qualities of the Systems Analyst
• Problem solver
• Communicator
• Strong personal and professional ethics
• Self-disciplined and self-motivated
Kendall & Kendall Copyright © 2014 Pearson Education, Inc. Publishing as Prentice Hall 1-5
Need for Systems Analysis
and Design
• Installing a system without proper planning
leads to great user dissatisfaction and
frequently causes the system to fall into
disuse
• Lends structure to the analysis and design of
information systems
• A series of processes systematically
undertaken to improve a business through
the use of computerized information systems
Kendall & Kendall Copyright © 2014 Pearson Education, Inc. Publishing as Prentice Hall 1-6
Roles of the Systems Analyst
• The analyst must be able to work with
people of all descriptions and be
experienced in working with computers
• Three primary roles:
• Consultant
• Supporting expert
• Agent of change
Kendall & Kendall Copyright © 2014 Pearson Education, Inc. Publishing as Prentice Hall 1-7
Qualities of the Systems Analyst
• Problem solver
• Communicator
• Strong personal and professional ethics
• Self-disciplined and self-motivated
Kendall & Kendall Copyright © 2014 Pearson Education, Inc. Publishing as Prentice Hall 1-12
Determining Human Information
Requirements
• Activity:
• Interviewing
• Sampling and investing hard data
• Questionnaires
• Observe the decision maker’s behavior and
environment
• Prototyping
• Learn the who, what, where, when, how,
and why of the current system
Uses activities to pose and answer questions concerning
human-computer interaction:
• What are the users strengths and limitations?
Who—the people who are involved, What—the business activity, Where—the
environment in which the work takes place, When—the timing, How—how the current
procedures are performed, Why—why the system uses the current system
Kendall & Kendall Copyright © 2014 Pearson Education, Inc. Publishing as Prentice Hall 1-13
Determining Human Information
Requirements
• Output:
• The analyst understands how users accomplish
their work when interacting with a computer
• Begin to know how to make the new system more
useful and usable
• Know the business functions
• Have complete information on the:
• People
• Goals
• Data
• Procedure involved
Kendall & Kendall Copyright © 2014 Pearson Education, Inc. Publishing as Prentice Hall 1-10
Identifying Problems,
Opportunities, and Objectives
• Activity:
• Interviewing user management
• Summarizing the knowledge obtained
• Estimating the scope of the project
• Documenting the results
Kendall & Kendall Copyright © 2014 Pearson Education, Inc. Publishing as Prentice Hall 1-17
Developing and Documenting
Software
• Output:
• Computer programs
• System documentation
Kendall & Kendall Copyright © 2014 Pearson Education, Inc. Publishing as Prentice Hall 1-12
Determining Human Information
Requirements
• Activity:
• Interviewing
• Sampling and investing hard data
• Questionnaires
• Observe the decision maker’s behavior and
environment
• Prototyping
• Learn the who, what, where, when, how,
and why of the current system
Uses activities to pose and answer questions concerning
human-computer interaction:
• What are the users strengths and limitations?
Who—the people who are involved, What—the business activity, Where—the
environment in which the work takes place, When—the timing, How—how the current
procedures are performed, Why—why the system uses the current system
Kendall & Kendall Copyright © 2014 Pearson Education, Inc. Publishing as Prentice Hall 1-22
Resource Consumption over the
System Life (Figure 1.3)
Kendall & Kendall Copyright © 2014 Pearson Education, Inc. Publishing as Prentice Hall 1-14
Analyzing System Needs
• Activity:
• Create data flow, activity, or sequence
diagrams
• Complete the data dictionary
• Analyze the structured decisions made
• Prepare and present the system proposal
• Output:
• Recommendation on what, if anything,
should be done
Structured decisions made—those for which
the conditions, condition alternatives, actions,
and action rules can be determined.
Structure decision methods: structures
English, decision tables, decision trees
System proposal—summarizes about users, usability and
usefulness, provides cost/benefit analysis of alternatives
Kendall & Kendall Copyright © 2014 Pearson Education, Inc. Publishing as Prentice Hall 1-24
Case Tools
• CASE tools are productivity tools for
systems analysts that have been
created explicitly to improve their
routine work through the use of
automated support
Kendall & Kendall Copyright © 2014 Pearson Education, Inc. Publishing as Prentice Hall 1-16
Developing and Documenting
Software
• Activity:
• System analyst works with programmers to
develop any original software
• Works with users to develop effective
documentation
• Programmers design, code, and remove
syntactical errors from computer programs
• Document software with help files, procedure
manuals, and Web sites with Frequently Asked
Questions
Kendall & Kendall Copyright © 2014 Pearson Education, Inc. Publishing as Prentice Hall 1-17
Developing and Documenting
Software
• Output:
• Computer programs
• System documentation
Kendall & Kendall Copyright © 2014 Pearson Education, Inc. Publishing as Prentice Hall 1-28
Agile Values
• Communication
• Simplicity
• Feedback
• Courage
Kendall & Kendall Copyright © 2014 Pearson Education, Inc. Publishing as Prentice Hall 1-19
Implementing and Evaluating the
System
• Activity:
• Train users
• Analyst plans smooth conversion from old
system to new system
• Review and evaluate system
• Output:
• Trained personnel
• Installed system
Kendall & Kendall Copyright © 2014 Pearson Education, Inc. Publishing as Prentice Hall 1-31
Agile Project Development
Process (Figure 1.5)
Kendall & Kendall Copyright © 2014 Pearson Education, Inc. Publishing as Prentice Hall 1-21
The Impact of Maintenance
• Maintenance is performed for two
reasons:
• Removing software errors
• Enhancing existing software
• Over time the cost of continued
maintenance will be greater than that of
creating an entirely new system. At that
point it becomes more feasible to
perform a new systems study.
Kendall & Kendall Copyright © 2014 Pearson Education, Inc. Publishing as Prentice Hall 1-34
Choosing a Method
• Choose either:
• SDLC
• Agile
• Object-oriented methodologies
Kendall & Kendall Copyright © 2014 Pearson Education, Inc. Publishing as Prentice Hall 1-23
Approaches to Structured Analysis and Design
and to the Systems Development Life Cycle
• Traditional systems development
life cycle
• CASE systems development life
cycle
• Object-oriented systems analysis
and design
Kendall & Kendall Copyright © 2014 Pearson Education, Inc. Publishing as Prentice Hall 1-38
Summary
• Information is a key resource
• Integration of traditional systems with new
technologies
• Roles and qualities of the systems analyst
• The systems development life cycle
• CASE tools
• Agile systems development
• Object-oriented systems development
Kendall & Kendall Copyright © 2014 Pearson Education, Inc. Publishing as Prentice Hall 1-25
Reasons for Using Case Tools
• Reasons for using CASE tools
• Increasing analyst productivity
• Improving analyst-user communication
• Integrating life cycle activities
Kendall & Kendall Copyright © 2014 Pearson Education, Inc. Publishing as Prentice Hall 2-3
Three Main Forces Interacting to
Shape Organizations
• Levels of management
• Design of organizations
• Organizational cultures
Kendall & Kendall Copyright © 2014 Pearson Education, Inc. Publishing as Prentice Hall 2-5
Organizations as Systems
• Conceptualized as systems designed to
accomplish predetermined goals and
objectives
• Composed of smaller, interrelated
systems serving specialized functions
• Specialized functions are reintegrated to
form an effective organizational whole
Kendall & Kendall Copyright © 2014 Pearson Education, Inc. Publishing as Prentice Hall 1-28
Agile Values
• Communication
• Simplicity
• Feedback
• Courage
Kendall & Kendall Copyright © 2014 Pearson Education, Inc. Publishing as Prentice Hall 2-7
Organizational Environments
• Community
• Physical location
• Demographic profile (education, income)
• Economic
• Market factors
• Competition
• Political
• State and local government
• Legal
• Federal, state, regional, local laws, and guidelines
Kendall & Kendall Copyright © 2014 Pearson Education, Inc. Publishing as Prentice Hall 1-30
Five Stages of Agile Development
• Exploration
• Planning
• Iterations to the first release
• Productionizing
• Maintenance
Kendall & Kendall Copyright © 2014 Pearson Education, Inc. Publishing as Prentice Hall 1-31
Agile Project Development
Process (Figure 1.5)
Kendall & Kendall Copyright © 2014 Pearson Education, Inc. Publishing as Prentice Hall 2-11
Depicting Systems Graphically
• Context-level data flow diagrams
• Entity-relationship model
• Use case modeling
Kendall & Kendall Copyright © 2014 Pearson Education, Inc. Publishing as Prentice Hall 1-33
Object-Oriented (O-O) Systems
Analysis and Design
• The cycle repeats with analysis,
design, and implementation of the
next part and this repeats until the
project is complete
• Examines the objects of a system
Kendall & Kendall Copyright © 2014 Pearson Education, Inc. Publishing as Prentice Hall 1-34
Choosing a Method
• Choose either:
• SDLC
• Agile
• Object-oriented methodologies
Kendall & Kendall Copyright © 2014 Pearson Education, Inc. Publishing as Prentice Hall 1-35
When to Use SDLC
• Systems have been developed and
documented using SLDC
• It is important to document each step
• Upper level management feels more
comfortable or safe using SDLC
• There are adequate resources and time to
complete the full SDLC
• Communication of how new systems work is
important
Kendall & Kendall Copyright © 2014 Pearson Education, Inc. Publishing as Prentice Hall 2-16
Relationships
• Relationships show how the entities are
connected
• Three types of relationships:
• One-to-one
• One-to-many
• Many-to-many
Kendall & Kendall Copyright © 2014 Pearson Education, Inc. Publishing as Prentice Hall 1-37
When to Use Object-Oriented
• The problems modeled lend themselves to
classes
• An organization supports the UML learning
• Systems can be added gradually, one
subsystem at a time
• Reuse of previously written software is a
possibility
• It is acceptable to tackle the difficult
problems first
Kendall & Kendall Copyright © 2014 Pearson Education, Inc. Publishing as Prentice Hall 1-38
Summary
• Information is a key resource
• Integration of traditional systems with new
technologies
• Roles and qualities of the systems analyst
• The systems development life cycle
• CASE tools
• Agile systems development
• Object-oriented systems development
Kendall & Kendall Copyright © 2014 Pearson Education, Inc. Publishing as Prentice Hall 2-19
Entities
• Fundamental entity
• Associative entity
• Attributive entity
Kendall & Kendall Copyright © 2014 Pearson Education, Inc. Publishing as Prentice Hall 2-2
Learning Objectives
• Understand that organizations and their
members are systems and that analysts need
to take a systems perspective.
• Depict systems graphically using context-level
data flow diagrams, and entity-relationship
models, use cases, and use case scenarios.
• Recognize that different levels of
management require different systems.
• Comprehend that organizational culture
impacts the design of information systems.
Kendall & Kendall Copyright © 2014 Pearson Education, Inc. Publishing as Prentice Hall 2-24
Use Case Modeling
• Describes what a system does without
describing how the system does
• A logical model of the system
• Use case is a view of the system
requirements
• Analyst works with business experts to
develop requirements
Kendall & Kendall Copyright © 2014 Pearson Education, Inc. Publishing as Prentice Hall 2-4
Major Topics
• Organizations as systems
• Depicting systems graphically
• Data flow diagram
• Entity-relationship model
• Use case modeling
• Levels of management
• Organizational culture
Kendall & Kendall Copyright © 2014 Pearson Education, Inc. Publishing as Prentice Hall 2-27
Some components of use case diagrams showing actors,
use cases, and relationships for a student enrollment
example (Figure 2.14)
Kendall & Kendall Copyright © 2014 Pearson Education, Inc. Publishing as Prentice Hall 2-6
System Outputs Serve as Feedback that
Compares Performance with Goals (Figure 2.1)
Kendall & Kendall Copyright © 2014 Pearson Education, Inc. Publishing as Prentice Hall 2-7
Organizational Environments
• Community
• Physical location
• Demographic profile (education, income)
• Economic
• Market factors
• Competition
• Political
• State and local government
• Legal
• Federal, state, regional, local laws, and guidelines
Kendall & Kendall Copyright © 2014 Pearson Education, Inc. Publishing as Prentice Hall 4-2
Objectives
• Recognize the value of interactive methods for
information gathering.
• Construct interview questions to elicit human
information requirements and structure them in a
way that is meaningful to users.
• Understand the purpose of stories and why they are
useful in systems analysis.
• Understand the concept of JAD and when to use it.
• Write effective questions to survey users about their
work.
• Design and administer effective questionnaires.
Kendall & Kendall Copyright © 2014 Pearson Education, Inc. Publishing as Prentice Hall 4-3
Interactive Methods to Elicit
Human Information Requirements
• Interviewing
• Joint Application Design (JAD)
• Questionnaires
Kendall & Kendall Copyright © 2014 Pearson Education, Inc. Publishing as Prentice Hall 4-5
Interviewing
• Interviewing is an important method for
collecting data on human and system
information requirements
• Interviews reveal information about:
• Interviewee opinions
• Interviewee feelings
• Goals
• Key HCI concerns
Kendall & Kendall Copyright © 2014 Pearson Education, Inc. Publishing as Prentice Hall 4-7
Question Types
• Open-ended
• Closed
Kendall & Kendall Copyright © 2014 Pearson Education, Inc. Publishing as Prentice Hall 2-12
Context-Level Data Flow
Diagrams
• Focus is on the data flowing into and
out of the system and the processing of
the data
• Shows the scope of the system:
• What is to be included in the system
• The external entities are outside the scope
of the system
Kendall & Kendall Copyright © 2014 Pearson Education, Inc. Publishing as Prentice Hall 4-10
Advantages of Open-Ended
Questions (continued)
• Provides more interest for the
interviewee
• Allows more spontaneity
• Makes phrasing easier for the
interviewer
• Useful if the interviewer is
unprepared
Kendall & Kendall Copyright © 2014 Pearson Education, Inc. Publishing as Prentice Hall 4-12
Closed Interview Questions
• Closed interview questions limit the
number of possible responses
• Closed interview questions are
appropriate for generating precise,
reliable data that is easy to analyze
• The methodology is efficient, and it
requires little skill for interviewers to
administer
Kendall & Kendall Copyright © 2014 Pearson Education, Inc. Publishing as Prentice Hall 4-14
Disadvantages of Closed
Interview Questions
• Boring for the interviewee
• Failure to obtain rich detailing
• Missing main ideas
• Failing to build rapport
between interviewer and
interviewee
Kendall & Kendall Copyright © 2014 Pearson Education, Inc. Publishing as Prentice Hall 2-16
Relationships
• Relationships show how the entities are
connected
• Three types of relationships:
• One-to-one
• One-to-many
• Many-to-many
Kendall & Kendall Copyright © 2014 Pearson Education, Inc. Publishing as Prentice Hall 4-16
Bipolar Questions
• Bipolar questions are those that may be
answered with a “yes” or “no” or
“agree” or “disagree”
• Bipolar questions should be used
sparingly
• A special kind of closed question
Kendall & Kendall Copyright © 2014 Pearson Education, Inc. Publishing as Prentice Hall 4-18
Arranging Questions
• Pyramid
• Starting with closed questions and working toward
open-ended questions
• Funnel
• Starting with open-ended questions and working
toward closed questions
• Diamond
• Starting with closed, moving toward open-ended,
and ending with closed questions
Kendall & Kendall Copyright © 2014 Pearson Education, Inc. Publishing as Prentice Hall 2-19
Entities
• Fundamental entity
• Associative entity
• Attributive entity
Kendall & Kendall Copyright © 2014 Pearson Education, Inc. Publishing as Prentice Hall 4-21
Funnel Structure
• Begins with generalized, open-ended
questions
• Concludes by narrowing the possible
responses using closed questions
• Provides an easy, nonthreatening way
to begin an interview
• Is useful when the interviewee feels
emotionally about the topic
Kendall & Kendall Copyright © 2014 Pearson Education, Inc. Publishing as Prentice Hall 2-21
Attributes
• Data attributes may be added to the
diagram.
Patron
Patron Name
Patron address
Patron phone
Patron credit card
Kendall & Kendall Copyright © 2014 Pearson Education, Inc. Publishing as Prentice Hall 2-22
Creating Entity-Relationship
Diagrams
• List the entities in the organization
• Choose key entities to narrow the scope
of the problem
• Identify what the primary entity should
be
• Confirm the results of the above
through data gathering
Kendall & Kendall Copyright © 2014 Pearson Education, Inc. Publishing as Prentice Hall 2-23
A More Complete E-R Diagram Showing Data
Attributes of the Entities (Figure 2.12 )
Kendall & Kendall Copyright © 2014 Pearson Education, Inc. Publishing as Prentice Hall 2-24
Use Case Modeling
• Describes what a system does without
describing how the system does
• A logical model of the system
• Use case is a view of the system
requirements
• Analyst works with business experts to
develop requirements
Kendall & Kendall Copyright © 2014 Pearson Education, Inc. Publishing as Prentice Hall 4-29
Who Is Involved
• Executive sponsor
• IS analyst
• Users
• Session leader
• Observers
• Scribe
Kendall & Kendall Copyright © 2014 Pearson Education, Inc. Publishing as Prentice Hall 2-26
Actor
• Divided into two groups
• Primary actors:
• Supply data or receive information from the
system
• Provide details on what the use case should do
• Supporting actors:
• Help to keep the system running or provide
help
• The people who run the help desk, the
analysts, programmers, and so on
Kendall & Kendall Copyright © 2014 Pearson Education, Inc. Publishing as Prentice Hall 4-32
Drawbacks of Using JAD
• JAD requires a large block of time to be
available for all session participants
• If preparation or the follow-up report is
incomplete, the session may not be
successful
• The organizational skills and culture
may not be conducive to a JAD session
Kendall & Kendall Copyright © 2014 Pearson Education, Inc. Publishing as Prentice Hall 2-28
Why Use Case Diagrams Are
Helpful
• Identify all the actors in the problem
domain
• Actions that need to be completed are
also clearly shown on the use case
diagram
• The use case scenario is also
worthwhile
• Simplicity and lack of technical detail
Kendall & Kendall Copyright © 2014 Pearson Education, Inc. Publishing as Prentice Hall 4-36
Trade-offs between the Use of Open-Ended and
Closed Questions on Questionnaires (Figure 4.12)
Kendall & Kendall Copyright © 2014 Pearson Education, Inc. Publishing as Prentice Hall 4-37
Questionnaire Language
• Simple
• Specific
• Short
• Not patronizing
• Free of bias
• Addressed to those who are knowledgeable
• Technically accurate
• Appropriate for the reading level of the
respondent
Kendall & Kendall Copyright © 2014 Pearson Education, Inc. Publishing as Prentice Hall 4-2
Objectives
• Recognize the value of interactive methods for
information gathering.
• Construct interview questions to elicit human
information requirements and structure them in a
way that is meaningful to users.
• Understand the purpose of stories and why they are
useful in systems analysis.
• Understand the concept of JAD and when to use it.
• Write effective questions to survey users about their
work.
• Design and administer effective questionnaires.
Kendall & Kendall Copyright © 2014 Pearson Education, Inc. Publishing as Prentice Hall
7
Kendall & Kendall
Systems Analysis and Design, 9e
Using Data Flow
Diagrams
Kendall & Kendall Copyright © 2014 Pearson Education, Inc. Publishing as Prentice Hall 4-4
Major Topics
• Interviewing
• Interview preparation
• Question types
• Arranging questions
• The interview report
• User Stories
• Joint Application Design (JAD)
• Involvement
• Location
• Questionnaires
• Writing questions
• Using scales
• Design
• Administering
Kendall & Kendall Copyright © 2014 Pearson Education, Inc. Publishing as Prentice Hall 7-4
Major Topics
• Data flow diagram symbols
• Data flow diagram levels
• Creating data flow diagrams
• Physical and logical data flow diagrams
• Partitioning
• Communicating using data flow
diagrams
Kendall & Kendall Copyright © 2014 Pearson Education, Inc. Publishing as Prentice Hall 4-6
Interview Preparation
• Reading background material
• Establishing interview objectives
• Deciding whom to interview
• Preparing the interviewee
• Deciding on question types and
structure
Kendall & Kendall Copyright © 2014 Pearson Education, Inc. Publishing as Prentice Hall 7-7
The Four Basic Symbols Used in Data Flow
Diagrams, Their Meanings, and Examples
(Figure 7.1)
Kendall & Kendall Copyright © 2014 Pearson Education, Inc. Publishing as Prentice Hall 7-8
External Entities
• Represent another department, a
business, a person, or a machine
• A source or destination of data, outside
the boundaries of the system
• Should be named with a noun
Kendall & Kendall Copyright © 2014 Pearson Education, Inc. Publishing as Prentice Hall 4-9
Advantages of Open-Ended
Questions
• Puts the interviewee at ease
• Allows the interviewer to pick up on
the interviewee’s vocabulary
• Provides richness of detail
• Reveals avenues of further
questioning that may have gone
untapped
Kendall & Kendall Copyright © 2014 Pearson Education, Inc. Publishing as Prentice Hall 7-11
Data Store
• A depository for data that allows examination,
addition, and retrieval of data
• Named with a noun, describing the data
• Data stores are usually given a unique
reference number, such as D1, D2, D3
• Represents a:
• Database
• Computerized file
• Filing cabinet
Kendall & Kendall Copyright © 2014 Pearson Education, Inc. Publishing as Prentice Hall 4-11
Disadvantages of Open-Ended
Questions
• May result in too much irrelevant detail
• Possibly losing control of the interview
• May take too much time for the amount
of useful information gained
• Potentially seeming that the interviewer
is unprepared
• Possibly giving the impression that the
interviewer is on a “fishing expedition”
Kendall & Kendall Copyright © 2014 Pearson Education, Inc. Publishing as Prentice Hall 4-12
Closed Interview Questions
• Closed interview questions limit the
number of possible responses
• Closed interview questions are
appropriate for generating precise,
reliable data that is easy to analyze
• The methodology is efficient, and it
requires little skill for interviewers to
administer
Kendall & Kendall Copyright © 2014 Pearson Education, Inc. Publishing as Prentice Hall 4-13
Benefits of Closed Interview
Questions
• Saving interview time
• Easily comparing interviews
• Getting to the point
• Keeping control of the interview
• Covering a large area quickly
• Getting to relevant data
Kendall & Kendall Copyright © 2014 Pearson Education, Inc. Publishing as Prentice Hall 7-16
Context Diagram (Figure 7.3)
Kendall & Kendall Copyright © 2014 Pearson Education, Inc. Publishing as Prentice Hall 7-17
Drawing Diagram 0
• The explosion of the context diagram
• May include up to nine processes
• Each process is numbered
• Major data stores and all external
entities are included
Kendall & Kendall Copyright © 2014 Pearson Education, Inc. Publishing as Prentice Hall 4-16
Bipolar Questions
• Bipolar questions are those that may be
answered with a “yes” or “no” or
“agree” or “disagree”
• Bipolar questions should be used
sparingly
• A special kind of closed question
Kendall & Kendall Copyright © 2014 Pearson Education, Inc. Publishing as Prentice Hall 4-17
Probes
• Probing questions elicit more detail
about previous questions
• The purpose of probing questions is:
• To get more meaning
• To clarify
• To draw out and expand on the
interviewee’s point
• May be either open-ended or closed
Kendall & Kendall Copyright © 2014 Pearson Education, Inc. Publishing as Prentice Hall 7-22
Creating Child Diagrams
(continued)
• Entities are usually not shown on the
child diagrams below Diagram 0
• If the parent process has data flow
connecting to a data store, the child
diagram may include the data store as
well
• When a process is not exploded, it is
called a primitive process
Kendall & Kendall Copyright © 2014 Pearson Education, Inc. Publishing as Prentice Hall 4-19
Pyramid Structure
• Begins with very detailed, often closed
questions
• Expands by allowing open-ended
questions and more generalized
responses
• Is useful if interviewees need to be
warmed up to the topic or seem
reluctant to address the topic
Kendall & Kendall Copyright © 2014 Pearson Education, Inc. Publishing as Prentice Hall 4-20
Pyramid Structure for Interviewing Goes from
Specific to General Questions (Figure 4.7 )
Kendall & Kendall Copyright © 2014 Pearson Education, Inc. Publishing as Prentice Hall 7-26
Typical Errors that Can Occur in a Data
Flow Diagram (Payroll Example)
(continued Figure 7.5)
Kendall & Kendall Copyright © 2014 Pearson Education, Inc. Publishing as Prentice Hall 7-27
Logical and Physical Data Flow
Diagrams
• Logical
• Focuses on the business and how the
business operates
• Not concerned with how the system will be
constructed
• Describes the business events that take
place and the data required and produced
by each event
Kendall & Kendall Copyright © 2014 Pearson Education, Inc. Publishing as Prentice Hall 7-29
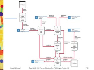
Logical and Physical Data Flow
Diagrams
• Physical
• Shows how the system will be
implemented
• Depicts the system
Kendall & Kendall Copyright © 2014 Pearson Education, Inc. Publishing as Prentice Hall 4-24
Diamond-Shaped Structure for Interviewing
Combines the Pyramid and Funnel Structures
(Figure 4.9)
Kendall & Kendall Copyright © 2014 Pearson Education, Inc. Publishing as Prentice Hall 7-32
Logical Data Flow Diagram
Example (Figure 7.9)
Kendall & Kendall Copyright © 2014 Pearson Education, Inc. Publishing as Prentice Hall 7-33
Physical Data Flow Diagram
Example (Figure 7.9)
Kendall & Kendall Copyright © 2014 Pearson Education, Inc. Publishing as Prentice Hall 7-34
Developing Logical Data Flow
Diagrams
• Better communication with users
• More stable systems
• Better understanding of the business by
analysts
• Flexibility and maintenance
• Elimination of redundancy and easier
creation of the physical model
Kendall & Kendall Copyright © 2014 Pearson Education, Inc. Publishing as Prentice Hall 4-28
Conditions That Support the Use
of JAD
• Users are restless and want something
new
• The organizational culture supports
joint problem-solving behaviors
• Analysts forecast an increase in the
number of ideas using JAD
• Personnel may be absent from their
jobs for the length of time required
Kendall & Kendall Copyright © 2014 Pearson Education, Inc. Publishing as Prentice Hall 7-37
CRUD Matrix (Figure 7.11)
Kendall & Kendall Copyright © 2014 Pearson Education, Inc. Publishing as Prentice Hall 7-38
Summary
• Data flow diagrams
• Structured analysis and design tools that
allow the analyst to comprehend the system
and subsystems visually as a set of
interrelated data flows
• DFD symbols
• Rounded rectangle
• Double square
• An arrow
• Open-ended rectangle
Kendall & Kendall Copyright © 2014 Pearson Education, Inc. Publishing as Prentice Hall 4-31
Benefits of JAD
• Time is saved, compared with
traditional interviewing
• Rapid development of systems
• Improved user ownership of the
system
• Creative idea production is improved
Kendall & Kendall Copyright © 2014 Pearson Education, Inc. Publishing as Prentice Hall
8
Kendall & Kendall
Systems Analysis and Design, 9e
Analyzing Systems
Using Data Dictionaries
Kendall & Kendall Copyright © 2014 Pearson Education, Inc. Publishing as Prentice Hall 4-33
Questionnaires
Questionnaires are useful in gathering
information from key organization
members about:
• Attitudes
• Beliefs
• Behaviors
• Characteristics
Kendall & Kendall Copyright © 2014 Pearson Education, Inc. Publishing as Prentice Hall 4-34
Planning for the Use of
Questionnaires
• Organization members are widely
dispersed
• Many members are involved with the
project
• Exploratory work is needed
• Problem solving prior to interviews is
necessary
Kendall & Kendall Copyright © 2014 Pearson Education, Inc. Publishing as Prentice Hall 8-5
The Data Dictionary
• A reference work of data about data
(metadata)
• Collects and coordinates data terms,
and confirms what each term means to
different people in the organization
Kendall & Kendall Copyright © 2014 Pearson Education, Inc. Publishing as Prentice Hall 4-36
Trade-offs between the Use of Open-Ended and
Closed Questions on Questionnaires (Figure 4.12)
Kendall & Kendall Copyright © 2014 Pearson Education, Inc. Publishing as Prentice Hall 4-37
Questionnaire Language
• Simple
• Specific
• Short
• Not patronizing
• Free of bias
• Addressed to those who are knowledgeable
• Technically accurate
• Appropriate for the reading level of the
respondent
Kendall & Kendall Copyright © 2014 Pearson Education, Inc. Publishing as Prentice Hall 8-10
An Example of a Data Flow Description from
World’s Trend Catalog Division (Figure 8.3)
Kendall & Kendall Copyright © 2014 Pearson Education, Inc. Publishing as Prentice Hall 4-39
Order of Questions
• Place most important questions first
• Cluster items of similar content together
• Introduce less controversial questions
first
Kendall & Kendall Copyright © 2014 Pearson Education, Inc. Publishing as Prentice Hall 8-12
Algebraic Notation
• Equal sign means “is composed of”
• Plus sign means “and”
• Braces {} mean repetitive elements
• Brackets [] for an either/or situation
• Parentheses () for an optional element
Kendall & Kendall Copyright © 2014 Pearson Education, Inc. Publishing as Prentice Hall 4-41
Ways to Capture Responses When Designing a
Web Survey (Figure 4.13)
Kendall & Kendall Copyright © 2014 Pearson Education, Inc. Publishing as Prentice Hall 8-15
Structural Record Example
Kendall & Kendall Copyright © 2014 Pearson Education, Inc. Publishing as Prentice Hall 4-43
Electronically Submitting
Questionnaires
• Reduced costs
• Collecting and storing the results
electronically
Kendall & Kendall Copyright © 2014 Pearson Education, Inc. Publishing as Prentice Hall 8-17
Physical Data Structures
• Key fields used to locate records
• Codes to identify record status
• Transaction codes to identify different
record types
• Repeating group entries
• Limits on items in a repeating group
• Password
Kendall & Kendall Copyright © 2014 Pearson Education, Inc. Publishing as Prentice Hall 8-20
Element ID
• Optional entry
• Allows the analyst to build automated
data dictionary entries
Kendall & Kendall Copyright © 2014 Pearson Education, Inc. Publishing as Prentice Hall 7-3
Data Flow Diagrams
• Graphically characterize data processes
and flows in a business system
• Depict:
• System inputs
• Processes
• Outputs
Kendall & Kendall Copyright © 2014 Pearson Education, Inc. Publishing as Prentice Hall 8-25
Element Length
What should the element length be?
• Some elements have standard lengths,
state abbreviations, zip codes, or telephone
numbers.
• For other elements, the length may vary
and the analyst and user community must
decide the final length.
Kendall & Kendall Copyright © 2014 Pearson Education, Inc. Publishing as Prentice Hall 7-5
Advantages of the Data Flow
Approach
• Freedom from committing to the
technical implementation too early
• Understanding of the interrelatedness
of systems and subsystems
• Communicating current system
knowledge to users
• Analysis of the proposed system
Kendall & Kendall Copyright © 2014 Pearson Education, Inc. Publishing as Prentice Hall 8-28
Data Truncation
• If the element is too small, the data will
be truncated
• The analyst must decide how this will
affect the system outputs
• If a last name is truncated, mail would
usually still be delivered
• A truncated email address or web
address is not usable
Kendall & Kendall Copyright © 2014 Pearson Education, Inc. Publishing as Prentice Hall 7-7
The Four Basic Symbols Used in Data Flow
Diagrams, Their Meanings, and Examples
(Figure 7.1)
Kendall & Kendall Copyright © 2014 Pearson Education, Inc. Publishing as Prentice Hall 8-31
Format Character Codes
(Figure 8.8)
Kendall & Kendall Copyright © 2014 Pearson Education, Inc. Publishing as Prentice Hall 8-32
Validation Criteria
• Ensure that accurate data are captured
by the system
• Elements are either:
• Discrete, meaning they have fixed values
• Continuous, with a smooth range of values
Kendall & Kendall Copyright © 2014 Pearson Education, Inc. Publishing as Prentice Hall 7-10
Process
• Denotes a change in or transformation of
data
• Represents work being performed in the
system
• Naming convention:
• Assign the name of the whole system when
naming a high-level process
• To name a major subsystem attach the word
subsystem to the name
• Use the form verb-adjective-noun for detailed
processes
Kendall & Kendall Copyright © 2014 Pearson Education, Inc. Publishing as Prentice Hall 8-35
Data Stores
• Data stores are created for each different
data entity being stored
• When data flow base elements are grouped
together to form a structural record, a data
store is created for each unique structural
record
• Because a given data flow may only show
part of the collective data that a structural
record contains, many different data flow
structures may need to be examined to arrive
at a complete data store description
Kendall & Kendall Copyright © 2014 Pearson Education, Inc. Publishing as Prentice Hall 7-12
Steps in Developing Data Flow
Diagrams
(Figure 7.2)
Kendall & Kendall Copyright © 2014 Pearson Education, Inc. Publishing as Prentice Hall 7-13
Kendall & Kendall Copyright © 2014 Pearson Education, Inc. Publishing as Prentice Hall 7-14
Creating the Context Diagram
• The highest level in a data flow diagram
• Contains only one process, representing
the entire system
• The process is given the number 0
• All external entities, as well as major
data flows are shown
11-2
Kendall & Kendall Copyright © 2014 Pearson Education, Inc. Publishing as Prentice Hall 11-2
Learning Objectives
• Understand the objectives for effective output design
• Relate output content to output methods inside and
outside the organizational context
• Realize how output bias affects users
• Design display output
• Design dashboard, widgets, and gadgets
• Design a websites for ecommerce and corporate uses
that include Web 2.0 technologies
• Understand the development process for apps used
on smartphones and tablets
11-3
Kendall & Kendall Copyright © 2014 Pearson Education, Inc. Publishing as Prentice Hall 11-3
Output
• Information delivered to users
• Output forms
• Hard-copy—printed reports
• Soft-copy—computer screens, microforms,
and audio
• To create output, the analyst works
interactively with the user until the
output is satisfactory
11-5
Kendall & Kendall Copyright © 2014 Pearson Education, Inc. Publishing as Prentice Hall 11-5
Relating Output Content to
Method
• Content of output must be considered
as interrelated to the output method
• External—going outside the business
• Internal—staying within the business
Kendall & Kendall Copyright © 2014 Pearson Education, Inc. Publishing as Prentice Hall 7-18
Drawing Diagram 0 (continued)
• Start with the data flow from an entity
on the input side
• Work backward from an output data
flow
• Examine the data flow to or from a data
store
• Analyze a well-defined process
• Take note of any fuzzy areas
11-8
Kendall & Kendall Copyright © 2014 Pearson Education, Inc. Publishing as Prentice Hall 11-8
Factors to Consider When
Choosing Output Technology
• Who will use the output?
• How many people need the output?
• Where is the output needed?
• What is the purpose?
• What is the speed with which output is needed?
• How frequently will the output be accessed?
• How long will the output be stored?
• Regulations depicting output produced, stored, and
distributed
• Initial and ongoing costs of maintenance and supplies
• Human and environmental requirements
11-10
Kendall & Kendall Copyright © 2014 Pearson Education, Inc. Publishing as Prentice Hall 11-10
Designing Printed Output
• Detailed reports
• Print a report line for every record on the master
file
• Exception reports
• Print a line for all records that match a certain
condition
• Summary reports
• Print one line for a group of records that are used
to make decisions
Kendall & Kendall Copyright © 2014 Pearson Education, Inc. Publishing as Prentice Hall 7-21
Creating Child Diagrams
• Each process on diagram 0 may be
exploded to create a child diagram
• A child diagram cannot produce output
or receive input that the parent process
does not also produce or receive
• The child process is given the same
number as the parent process
• Process 3 would explode to Diagram 3
11-13
Kendall & Kendall Copyright © 2014 Pearson Education, Inc. Publishing as Prentice Hall 11-13
Designing a Website
• Use professional tools
• Study other sites
• Use Web resources
• Examine the sites of professional
website designers
• Use the tools you’ve learned
• Use storyboarding, wireframing, and
mockups
Kendall & Kendall Copyright © 2014 Pearson Education, Inc. Publishing as Prentice Hall 7-23
Checking the Diagrams for Errors
(Figure 7.5)
• Forgetting to include a data flow or
pointing an arrow in the wrong direction
Kendall & Kendall Copyright © 2014 Pearson Education, Inc. Publishing as Prentice Hall 7-24
Kendall & Kendall Copyright © 2014 Pearson Education, Inc. Publishing as Prentice Hall 7-25
Checking the Diagrams for
Errors (continued Figure 7.5)
• Connecting data stores and external
entities directly to each other
Kendall & Kendall Copyright © 2014 Pearson Education, Inc. Publishing as Prentice Hall 7-26
Typical Errors that Can Occur in a Data
Flow Diagram (Payroll Example)
(continued Figure 7.5)
Kendall & Kendall Copyright © 2014 Pearson Education, Inc. Publishing as Prentice Hall 7-27
Logical and Physical Data Flow
Diagrams
• Logical
• Focuses on the business and how the
business operates
• Not concerned with how the system will be
constructed
• Describes the business events that take
place and the data required and produced
by each event
11-24
Kendall & Kendall Copyright © 2014 Pearson Education, Inc. Publishing as Prentice Hall 11-24
Promotion
• Promote your site
• Submit often to search engines
• Include key words in metatags
• Encourage your readers to bookmark
your website
11-26
Kendall & Kendall Copyright © 2014 Pearson Education, Inc. Publishing as Prentice Hall 11-26
Designing for Smartphones and
Tablets
5. Follow the rules for output design
6. Design your icon
7. Choose an appropriate name for the
app
8. Design for a variety of devices
9. Design the output for the app
Kendall & Kendall Copyright © 2014 Pearson Education, Inc. Publishing as Prentice Hall 7-30
Features Common of Logical and Physical
Data Flow Diagrams (Figure 7.7)
Kendall & Kendall Copyright © 2014 Pearson Education, Inc. Publishing as Prentice Hall 7-31
The Progression of Models from
Logical to Physical (Figure 7.8)
Kendall & Kendall Copyright © 2014 Pearson Education, Inc. Publishing as Prentice Hall 7-32
Logical Data Flow Diagram
Example (Figure 7.9)
Kendall & Kendall Copyright © 2014 Pearson Education, Inc. Publishing as Prentice Hall 7-33
Physical Data Flow Diagram
Example (Figure 7.9)
Kendall & Kendall Copyright © 2014 Pearson Education, Inc. Publishing as Prentice Hall 7-34
Developing Logical Data Flow
Diagrams
• Better communication with users
• More stable systems
• Better understanding of the business by
analysts
• Flexibility and maintenance
• Elimination of redundancy and easier
creation of the physical model
12-8
Kendall & Kendall Copyright © 2014 Pearson Education, Inc. Publishing as Prentice Hall
Seven Sections of a Form
• Heading
• Identification and access
• Instructions
• Body
• Signature and verification
• Totals
• Comments
Kendall & Kendall Copyright © 2014 Pearson Education, Inc. Publishing as Prentice Hall 7-36
CRUD Matrix
• The acronym CRUD is often used for
• Create
• Read
• Update
• Delete
• These are the activities that must be present
in a system for each master file
• A CRUD matrix is a tool to represent where
each of these processes occurs in a system
12-11
Kendall & Kendall Copyright © 2014 Pearson Education, Inc. Publishing as Prentice Hall
Omniform from ScanSoft Allows the User to Take an Existing Form,
Scan It into the Computer, and Define Fields So the Form Can Be
Easily Filled out on a PC (Figure 12.3)
12-12
Kendall & Kendall Copyright © 2014 Pearson Education, Inc. Publishing as Prentice Hall
Good Display and Web Forms
Design
• Keep the display simple
• Keep the display presentation
consistent
• Facilitate user movement among display
screens and pages
• Create an attractive and pleasing
display
Kendall & Kendall Copyright © 2014 Pearson Education, Inc. Publishing as Prentice Hall 7-39
Summary (continued)
• Creating the logical DFD
• Context-level data flow diagram
• Level 0 logical data flow diagram
• Child diagrams
• Creating the physical DFD
• Create from the logical data flow diagram
• Partitioned to facilitate programming
12-15
Kendall & Kendall Copyright © 2014 Pearson Education, Inc. Publishing as Prentice Hall
Facilitating Movement
• The three-clicks rule says that users
should be able to get to the screens
they need within three mouse or
keyboard clicks
• Movement among screens:
• Scrolling by using arrows or PgDn keys
• Context-sensitive pop-up windows
• Onscreen dialogue
Kendall & Kendall Copyright © 2014 Pearson Education, Inc. Publishing as Prentice Hall
8
Kendall & Kendall
Systems Analysis and Design, 9e
Analyzing Systems
Using Data Dictionaries
Kendall & Kendall Copyright © 2014 Pearson Education, Inc. Publishing as Prentice Hall 8-2
Learning Objectives
• Understand how analysts use of data dictionaries for
analyzing data-oriented systems.
• Understand the concept of a repository for analysts’
project information and the role of CASE tools in
creating them.
• Create data dictionary entries for data processes,
stores, flows, structures, and logical and physical
elements of the systems being studied, based on
DFDs.
• Recognize the functions of data dictionaries in
helping users update and maintain information
systems.
Kendall & Kendall Copyright © 2014 Pearson Education, Inc. Publishing as Prentice Hall 8-3
Cataloging
• Data flow diagrams can be used to catalog:
• Data processes
• Flows
• Stores
• Structures
• Elements
• Cataloging takes place with the data
dictionary
12-25
Kendall & Kendall Copyright © 2014 Pearson Education, Inc. Publishing as Prentice Hall
List and Drop-Down List Boxes
• Used when there is little room available
on the page
• If there is a commonly selected choice,
it is usually displayed in the drop-down
list by default
Kendall & Kendall Copyright © 2014 Pearson Education, Inc. Publishing as Prentice Hall 8-5
The Data Dictionary
• A reference work of data about data
(metadata)
• Collects and coordinates data terms,
and confirms what each term means to
different people in the organization
12-28
Kendall & Kendall Copyright © 2014 Pearson Education, Inc. Publishing as Prentice Hall
Sliders and Spin Buttons Are Two GUI Components the
Analyst Can Use to Design Input Screens (Figure 12.5)
12-29
Kendall & Kendall Copyright © 2014 Pearson Education, Inc. Publishing as Prentice Hall
Text Area
• A text area is used for entering a larger
amount of text
• Can view data larger then the box area
• Handling text:
• Hard return is used to force new lines
• Use word wrap within the text area
12-31
Kendall & Kendall Copyright © 2014 Pearson Education, Inc. Publishing as Prentice Hall
Form Controls and Values
• Each control in a GUI interface stores
data associated with the control
• Web pages use a name and value pair
that are transmitted to the server or in
an email sent along with the form
Kendall & Kendall Copyright © 2014 Pearson Education, Inc. Publishing as Prentice Hall 8-9
Defining the Data Flow
• ID—identification number
• Unique descriptive name
• A general description of the data flow
• The source of the data flow
• The destination of the data flow
• Type of data flow
• The name of the data structure describing the
elements
• The volume per unit time
• An area for further comments and notations
12-34
Kendall & Kendall Copyright © 2014 Pearson Education, Inc. Publishing as Prentice Hall
Color
• The five most legible
foreground/background color
combinations:
• Black on yellow
• Green on white
• Blue on white
• White on blue
• Yellow on black
Kendall & Kendall Copyright © 2014 Pearson Education, Inc. Publishing as Prentice Hall 8-11
Describing Data Structures
• Data structures are made up of smaller
structures and elements
• An algebraic notation is used to
describe data structures
12-38
Kendall & Kendall Copyright © 2014 Pearson Education, Inc. Publishing as Prentice Hall
Summary
• Guidelines for well-designed input
forms:
• Forms must be easy to fill out
• Forms must meet the purpose for which
they are designed
• Forms must be designed to ensure
accurate completion
• Forms must be pleasing and attractive
Kendall & Kendall Copyright © 2014 Pearson Education, Inc. Publishing as Prentice Hall 8-13
Data Structure Example for Adding a Customer
Order at World’s Trend Catalog Division
(Figure 8.4)
Kendall & Kendall Copyright © 2014 Pearson Education, Inc. Publishing as Prentice Hall 8-14
Structural Records
• A structure may consist of elements or
structural records
• These are a group of elements, such as:
• Customer name
• Address
• Telephone
• Each of these must be further defined until
they are broken down into their component
elements
Kendall & Kendall Copyright © 2014 Pearson Education, Inc. Publishing as Prentice Hall 8-15
Structural Record Example
Kendall & Kendall Copyright © 2014 Pearson Education, Inc. Publishing as Prentice Hall 8-16
Logical and Physical Data
Structures
• Logical:
• Show what data the business needs for its
day-to-day operations
• Physical:
• Include additional elements necessary for
implementing the system
Kendall & Kendall Copyright © 2014 Pearson Education, Inc. Publishing as Prentice Hall 8-17
Physical Data Structures
• Key fields used to locate records
• Codes to identify record status
• Transaction codes to identify different
record types
• Repeating group entries
• Limits on items in a repeating group
• Password
Kendall & Kendall Copyright © 2014 Pearson Education, Inc. Publishing as Prentice Hall 8-18
An Element Description Form Example from
World’s Trend Catalog Division (Figure 8.6)
Kendall & Kendall Copyright © 2014 Pearson Education, Inc. Publishing as Prentice Hall 8-19
Data Element Characteristics
• Element ID
• The name of the element
• Aliases
• A short description of the element
• Element is base or derived
• Element length
• Type of data
• Input and output formats
• Validation criteria
• Default value
• An additional comment or remark area
Kendall & Kendall Copyright © 2014 Pearson Education, Inc. Publishing as Prentice Hall 8-20
Element ID
• Optional entry
• Allows the analyst to build automated
data dictionary entries
Kendall & Kendall Copyright © 2014 Pearson Education, Inc. Publishing as Prentice Hall 8-21
The Name of the Element
• Should be:
• Descriptive
• Unique
• Based on what the element is
commonly called in most programs or
by the major user of the element
Kendall & Kendall Copyright © 2014 Pearson Education, Inc. Publishing as Prentice Hall 8-22
Aliases
• Synonyms or other names for the
element
• Names used by different users in
different systems
• A CUSTOMER NUMBER may also be
called a RECEIVABLE ACCOUNT
NUMBER or a CLIENT NUMBER
Kendall & Kendall Copyright © 2014 Pearson Education, Inc. Publishing as Prentice Hall 8-23
Short Description of the Element
• An example might be:
• Uniquely identifies a customer who has
made any business transactions within the
last five years
Kendall & Kendall Copyright © 2014 Pearson Education, Inc. Publishing as Prentice Hall 8-24
Element Is Base or Derived
• A base element is one that has been
initially keyed into the system
• A derived element is one that is created
by a process, usually as the result of a
calculation or a series of decision-
making statements
Kendall & Kendall Copyright © 2014 Pearson Education, Inc. Publishing as Prentice Hall 8-25
Element Length
What should the element length be?
• Some elements have standard lengths,
state abbreviations, zip codes, or telephone
numbers.
• For other elements, the length may vary
and the analyst and user community must
decide the final length.
Kendall & Kendall Copyright © 2014 Pearson Education, Inc. Publishing as Prentice Hall 8-26
Element Length Considerations
• Numeric amount lengths
• Name and address fields
• Other fields
Kendall & Kendall Copyright © 2014 Pearson Education, Inc. Publishing as Prentice Hall 8-27
Name and Address Length
Percent of data that will
Element Length fit (United States)
Last Name 11 98
First Name 18 95
Company Name 20 95
Street 18 90
City 17 99
Kendall & Kendall Copyright © 2014 Pearson Education, Inc. Publishing as Prentice Hall 8-28
Data Truncation
• If the element is too small, the data will
be truncated
• The analyst must decide how this will
affect the system outputs
• If a last name is truncated, mail would
usually still be delivered
• A truncated email address or web
address is not usable
Kendall & Kendall Copyright © 2014 Pearson Education, Inc. Publishing as Prentice Hall 8-29
Type of Data
• Alphanumeric or text data
• Formats
• Mainframe: packed, binary, display
• Microcomputer (PC) formats
• PC formats, such as Currency, Number, or
Scientific, depend on how the data will be
used
Kendall & Kendall Copyright © 2014 Pearson Education, Inc. Publishing as Prentice Hall 8-30
Some Examples of Data Formats
Used in PC Systems (Figure 8.7)
Kendall & Kendall Copyright © 2014 Pearson Education, Inc. Publishing as Prentice Hall 8-31
Format Character Codes
(Figure 8.8)
Kendall & Kendall Copyright © 2014 Pearson Education, Inc. Publishing as Prentice Hall 8-32
Validation Criteria
• Ensure that accurate data are captured
by the system
• Elements are either:
• Discrete, meaning they have fixed values
• Continuous, with a smooth range of values
Kendall & Kendall Copyright © 2014 Pearson Education, Inc. Publishing as Prentice Hall 8-33
Default Value
• Include any default value the element
may have
• The default value is displayed on entry
screens
• Reduces the amount of keying
• Default values on GUI screens
• Initially display in drop-down lists
• Are selected when a group of radio buttons are
used
Kendall & Kendall Copyright © 2014 Pearson Education, Inc. Publishing as Prentice Hall 8-34
Comment or Remarks Area
• This might be used to indicate the
format of the date, special validation
that is required, the check-digit method
used, and so on
Kendall & Kendall Copyright © 2014 Pearson Education, Inc. Publishing as Prentice Hall 8-35
Data Stores
• Data stores are created for each different
data entity being stored
• When data flow base elements are grouped
together to form a structural record, a data
store is created for each unique structural
record
• Because a given data flow may only show
part of the collective data that a structural
record contains, many different data flow
structures may need to be examined to arrive
at a complete data store description
Kendall & Kendall Copyright © 2014 Pearson Education, Inc. Publishing as Prentice Hall 8-36
Describing the Data Store
• The data store ID
• The data store name
• An alias for the table
• A short description of the data store
• The file type
• File format
Kendall & Kendall Copyright © 2014 Pearson Education, Inc. Publishing as Prentice Hall 8-37
Describing the Data Store
(continued)
• The maximum and average number of
records on the file as well as the growth per
year
• The file or data set name specifies the file
name, if known
• The data structure should use a name found
in the data dictionary
• Primary and secondary keys
• Comments
Kendall & Kendall Copyright © 2014 Pearson Education, Inc. Publishing as Prentice Hall 8-38
Example of a Data Store Form for World’s
Trend Catalog Division (Figure 8.9)
Kendall & Kendall Copyright © 2014 Pearson Education, Inc. Publishing as Prentice Hall 8-39
Two Data Flow Diagrams and Corresponding Data
Dictionary Entries for Producing an Employee Paycheck
(Figure 8.11)
Kendall & Kendall Copyright © 2014 Pearson Education, Inc. Publishing as Prentice Hall
11
Kendall & Kendall
Systems Analysis and Design, 9e
Designing Effective
Output
11-2
Kendall & Kendall Copyright © 2014 Pearson Education, Inc. Publishing as Prentice Hall 11-2
Learning Objectives
• Understand the objectives for effective output design
• Relate output content to output methods inside and
outside the organizational context
• Realize how output bias affects users
• Design display output
• Design dashboard, widgets, and gadgets
• Design a websites for ecommerce and corporate uses
that include Web 2.0 technologies
• Understand the development process for apps used
on smartphones and tablets
11-3
Kendall & Kendall Copyright © 2014 Pearson Education, Inc. Publishing as Prentice Hall 11-3
Output
• Information delivered to users
• Output forms
• Hard-copy—printed reports
• Soft-copy—computer screens, microforms,
and audio
• To create output, the analyst works
interactively with the user until the
output is satisfactory
11-4
Kendall & Kendall Copyright © 2014 Pearson Education, Inc. Publishing as Prentice Hall 11-4
Output Design Objectives
• Serve a specific user or organizational
purpose
• Meaningful to the user
• Deliver the appropriate quantity of output
• Make sure the output is where it is needed
• Provide output on time
• Choosing the most effective output method
11-5
Kendall & Kendall Copyright © 2014 Pearson Education, Inc. Publishing as Prentice Hall 11-5
Relating Output Content to
Method
• Content of output must be considered
as interrelated to the output method
• External—going outside the business
• Internal—staying within the business
11-6
Kendall & Kendall Copyright © 2014 Pearson Education, Inc. Publishing as Prentice Hall 11-6
External Output
• Examples:
• Utility bills
• Advertisements
• Paychecks
• Differs from internal output in:
• Distribution
• Design
• Appearance
11-7
Kendall & Kendall Copyright © 2014 Pearson Education, Inc. Publishing as Prentice Hall 11-7
Internal Output
• Examples:
• Summary reports
• Detailed reports
• Historical reports
• Exception reports
• Might consist of material available on an
intranet
11-8
Kendall & Kendall Copyright © 2014 Pearson Education, Inc. Publishing as Prentice Hall 11-8
Factors to Consider When
Choosing Output Technology
• Who will use the output?
• How many people need the output?
• Where is the output needed?
• What is the purpose?
• What is the speed with which output is needed?
• How frequently will the output be accessed?
• How long will the output be stored?
• Regulations depicting output produced, stored, and
distributed
• Initial and ongoing costs of maintenance and supplies
• Human and environmental requirements
11-9
Kendall & Kendall Copyright © 2014 Pearson Education, Inc. Publishing as Prentice Hall 11-9
Green IT Initiatives
• May limit the quantity of paper reports
that are printed
• May discourage employees from
printing out copies of email messages
by adding a green IT notification to the
bottom of each corporate email
message
11-10
Kendall & Kendall Copyright © 2014 Pearson Education, Inc. Publishing as Prentice Hall 11-10
Designing Printed Output
• Detailed reports
• Print a report line for every record on the master
file
• Exception reports
• Print a line for all records that match a certain
condition
• Summary reports
• Print one line for a group of records that are used
to make decisions
11-11
Kendall & Kendall Copyright © 2014 Pearson Education, Inc. Publishing as Prentice Hall 11-11
Designing Output for Displays
• Keep the display simple
• Keep the presentation consistent
• Facilitate user movement among
displayed output
• Create an attractive and pleasing
display
11-12
Kendall & Kendall Copyright © 2014 Pearson Education, Inc. Publishing as Prentice Hall 11-12
Graphical Output in Screen
Design
• The purpose of the graph
• The kind of data to be displayed
• The audience
• The effects on the audience of different
kinds of graphical output
11-13
Kendall & Kendall Copyright © 2014 Pearson Education, Inc. Publishing as Prentice Hall 11-13
Designing a Website
• Use professional tools
• Study other sites
• Use Web resources
• Examine the sites of professional
website designers
• Use the tools you’ve learned
• Use storyboarding, wireframing, and
mockups
11-14
Kendall & Kendall Copyright © 2014 Pearson Education, Inc. Publishing as Prentice Hall 11-14
Designing a Website (continued)
• Consult the books
• Examine poorly designed websites
• Creating Web templates
• Style sheets allow you to format all Web
pages in a site consistently
• Using plug-ins, audio, and video
sparingly
11-15
Kendall & Kendall Copyright © 2014 Pearson Education, Inc. Publishing as Prentice Hall 11-15
Designing a Website (continued)
• Plan ahead, pay attention to:
• Structure
• Content
• Text
• Graphics
• Presentations style
• Navigation
• Promotion
11-16
Kendall & Kendall Copyright © 2014 Pearson Education, Inc. Publishing as Prentice Hall 11-16
Structure
• One of the most important steps in
developing a professional website
• Each page in the Web structure should
have a distinct message
• Can benefit from using website
diagramming and mapping tools
11-17
Kendall & Kendall Copyright © 2014 Pearson Education, Inc. Publishing as Prentice Hall 11-17
Content
• Appropriate content is needed to keep
the user interested
• Use a metaphor or images that provide
metaphor for your site
• Should include a FAQ page
• May take advantage of prewritten
software
11-18
Kendall & Kendall Copyright © 2014 Pearson Education, Inc. Publishing as Prentice Hall 11-18
Text
• Each Web page should have a title
• Place meaningful words in the first
sentence appearing on your Web page
• Clear writing is important
11-19
Kendall & Kendall Copyright © 2014 Pearson Education, Inc. Publishing as Prentice Hall 11-19
Content Management Systems
• Content on ecommerce sites needs to
be constantly updated
• Content management systems (CMSs)
are software tools that help to develop
and maintain websites and online
applications
11-20
Kendall & Kendall Copyright © 2014 Pearson Education, Inc. Publishing as Prentice Hall 11-20
Graphics
• Use either JPEG, GIF, or PNG formats
• Keep the background simple and readable
• Create a few professional-looking graphics for
use on your pages
• Keep images small and reuse bullet or
navigational buttons
• Include text in what is called a Title or ALT
attribute for images and image hot spots
• Examine your website on a variety of displays
and screen resolutions
11-21
Kendall & Kendall Copyright © 2014 Pearson Education, Inc. Publishing as Prentice Hall 11-21
Presentation Style
• Provide a home page
• Keep the number of graphics to a reasonable
minimum
• Use large and colorful fonts for headings
• Use interesting images and buttons for links
• Use CSS to control the formatting and layout
of the Web page
11-22
Kendall & Kendall Copyright © 2014 Pearson Education, Inc. Publishing as Prentice Hall 11-22
Presentation Style (continued)
• Use divisions and cascading styles or
tables to enhance a layout
• Use the same graphics image on
several Web pages
• Use Javascript to enhance Web page
layout
• Avoid overusing animation, sound, and
other elements
11-23
Kendall & Kendall Copyright © 2014 Pearson Education, Inc. Publishing as Prentice Hall 11-23
Navigation
• The three-clicks rule
• Promote the website
• Include a navigation bar and links to
the home page on every page on the
website
11-24
Kendall & Kendall Copyright © 2014 Pearson Education, Inc. Publishing as Prentice Hall 11-24
Promotion
• Promote your site
• Submit often to search engines
• Include key words in metatags
• Encourage your readers to bookmark
your website
11-25
Kendall & Kendall Copyright © 2014 Pearson Education, Inc. Publishing as Prentice Hall 11-25
Designing for Smartphones and
Tablets
1. Set up a developer account
2. Choose a development process
3. Be an original
4. Determine how you will price the app
11-26
Kendall & Kendall Copyright © 2014 Pearson Education, Inc. Publishing as Prentice Hall 11-26
Designing for Smartphones and
Tablets
5. Follow the rules for output design
6. Design your icon
7. Choose an appropriate name for the
app
8. Design for a variety of devices
9. Design the output for the app
11-27
Kendall & Kendall Copyright © 2014 Pearson Education, Inc. Publishing as Prentice Hall 11-27
Designing for Smartphones and
Tablets
10. Design the output a second time for
different orientation
11. Design the logic
12. Create the user interface using
gestures
13. Protect your property
14. Market your app
11-28
Kendall & Kendall Copyright © 2014 Pearson Education, Inc. Publishing as Prentice Hall 11-28
Choose a Development Process
• Prototyping is most likely the best way to
develop your app
• Quick releases are important
• Quality should not be sacrificed, but you can
introduce an app and then add features later
• Advantages of introducing an app first:
• It allows you to gain an advantage
• Revise the app adding new features
• Increases visibility because the app appears on a
list of apps that have been updated
11-29
Kendall & Kendall Copyright © 2014 Pearson Education, Inc. Publishing as Prentice Hall 11-29
Create the User Interface Using
Gestures
• Smartphones and tablets have innovative user
interfaces
• Technically called touchscreen capacitive sensing
• Design apps assuming that users will demand touch-
sensitive interfaces
• Use gestures such as:
• Swipes
• Pinches
• Tugs
• Shakes
Kendall & Kendall Copyright © 2014 Pearson Education, Inc. Publishing as Prentice Hall
12
Kendall & Kendall
Systems Analysis and Design, 9e
Designing Effective
Input
12-2
Kendall & Kendall Copyright © 2014 Pearson Education, Inc. Publishing as Prentice Hall
Learning Objectives
• Design functional input forms for users of
business systems.
• Design engaging input displays for users of
information systems.
• Design useful input forms for people
interacting on the Web.
• Design useful input pages for users of
intranets, the Web, smartphones, and tablets.
12-3
Kendall & Kendall Copyright © 2014 Pearson Education, Inc. Publishing as Prentice Hall
Input Design Objectives
• The quality of system input determines the
quality of system output
• Input design objectives:
• Effectiveness
• Accuracy
• Ease of use
• Consistency
• Simplicity
• Attractiveness
12-4
Kendall & Kendall Copyright © 2014 Pearson Education, Inc. Publishing as Prentice Hall
Major Topics
• Input design
• Form design
• Display design
• GUI screen design
• GUI controls
• Web design guidelines
12-5
Kendall & Kendall Copyright © 2014 Pearson Education, Inc. Publishing as Prentice Hall
Good Form Design
• Make forms easy to fill in
• Ensure that forms meet the purpose for
which they are designed
• Design forms to assure accurate
completion
• Keep forms attractive
12-6
Kendall & Kendall Copyright © 2014 Pearson Education, Inc. Publishing as Prentice Hall
Make Forms Easy to Fill in
• Form flow
• Seven sections of a form
• Captioning
12-7
Kendall & Kendall Copyright © 2014 Pearson Education, Inc. Publishing as Prentice Hall
Form Flow
• Can minimize the time and effort
expended by employees in form
completion
• Should flow from left to right and top to
bottom
12-8
Kendall & Kendall Copyright © 2014 Pearson Education, Inc. Publishing as Prentice Hall
Seven Sections of a Form
• Heading
• Identification and access
• Instructions
• Body
• Signature and verification
• Totals
• Comments
12-9
Kendall & Kendall Copyright © 2014 Pearson Education, Inc. Publishing as Prentice Hall
Meeting the Intended Purpose
• Systems analysts may use different
types of specialty forms for different
purposes
• Specialty forms
• Multiple-part
• Continuous-feed
• Perforated
12-10
Kendall & Kendall Copyright © 2014 Pearson Education, Inc. Publishing as Prentice Hall
Computer-Assisted Form
Design
• Numerous form design packages are
available for desktop systems—there
are tools to set up:
• Fields
• Check boxes
• Lines
• Boxes
12-11
Kendall & Kendall Copyright © 2014 Pearson Education, Inc. Publishing as Prentice Hall
Omniform from ScanSoft Allows the User to Take an Existing Form,
Scan It into the Computer, and Define Fields So the Form Can Be
Easily Filled out on a PC (Figure 12.3)
12-12
Kendall & Kendall Copyright © 2014 Pearson Education, Inc. Publishing as Prentice Hall
Good Display and Web Forms
Design
• Keep the display simple
• Keep the display presentation
consistent
• Facilitate user movement among display
screens and pages
• Create an attractive and pleasing
display
12-13
Kendall & Kendall Copyright © 2014 Pearson Education, Inc. Publishing as Prentice Hall
Keeping the Display Simple
• Heading
• Body
• Comments and instructions
12-14
Kendall & Kendall Copyright © 2014 Pearson Education, Inc. Publishing as Prentice Hall
Keeping the Display Consistent
• Locate information in the same area
each time a new display is accessed
• Information that logically belongs
together should be consistently grouped
together
• Information should not overlap from
one group to another
12-15
Kendall & Kendall Copyright © 2014 Pearson Education, Inc. Publishing as Prentice Hall
Facilitating Movement
• The three-clicks rule says that users
should be able to get to the screens
they need within three mouse or
keyboard clicks
• Movement among screens:
• Scrolling by using arrows or PgDn keys
• Context-sensitive pop-up windows
• Onscreen dialogue
12-16
Kendall & Kendall Copyright © 2014 Pearson Education, Inc. Publishing as Prentice Hall
Designing an Attractive and
Pleasing Display
• Should draw users into them and hold
their attention
• Use logical flows in the plan to your
display pages
• Color or shaded boxes and creating
three-dimensional boxes and arrows
12-17
Kendall & Kendall Copyright © 2014 Pearson Education, Inc. Publishing as Prentice Hall
Graphical User Interface (GUI)
Controls
• Text boxes
• Check boxes
• Option or radio buttons
• List and drop-down list boxes
• Sliders and spin buttons
• Image maps
• Text area
• Message boxes
12-18
Kendall & Kendall Copyright © 2014 Pearson Education, Inc. Publishing as Prentice Hall
The Designer Has Many GUI Components that Allow Flexibility in
Designing Input Screens for the Web or Other Software Packages:
This Example Is from Microsoft Access (Figure 12.4)
12-19
Kendall & Kendall Copyright © 2014 Pearson Education, Inc. Publishing as Prentice Hall
Text Boxes
• Text boxes should be large enough to
accommodate all the characters
• Captions should be to the left of the
text box
• Character data is left-aligned within the
box
• Numeric data is right-aligned
12-20
Kendall & Kendall Copyright © 2014 Pearson Education, Inc. Publishing as Prentice Hall
HTML5 Browsers Features
• Placeholder puts a small amount of help text
into a text box, displaying in a lighter color
• When the cursor is placed in the field the text
vanishes
• New text boxes:
• Email
• Telephone
• URL, a Web address
12-21
Kendall & Kendall Copyright © 2014 Pearson Education, Inc. Publishing as Prentice Hall
HTML5 Browsers Features
• A datalist displays a drop-down list of
predefined suggestions to make entry easier
for the user
• As the user begins to type the first few
letters, the datalist is displayed
• The user can choose one of the items in the
list to make a selection
• This is used in the autocomplete function
12-22
Kendall & Kendall Copyright © 2014 Pearson Education, Inc. Publishing as Prentice Hall
HTML5 Browsers Features
• A calendar control to select a date, a
date and time, or a local date and time
• Selecting dates from a pop-up calendar
is easier and less error-prone than
entering text
12-23
Kendall & Kendall Copyright © 2014 Pearson Education, Inc. Publishing as Prentice Hall
Check Boxes
• Check boxes are used for nonexclusive
choices
• Check box text or label is placed to the
right of the check box
• If there are more than ten check boxes,
group together in a bordered box
12-24
Kendall & Kendall Copyright © 2014 Pearson Education, Inc. Publishing as Prentice Hall
Option Buttons
• Option or radio buttons are used for exclusive
choices
• Choices are listed to the right of the button,
in some sequence
• Often they are placed in a rectangle called an
option group
• If more than six option buttons are used, a
list box or drop-down list box should be
implemented
12-25
Kendall & Kendall Copyright © 2014 Pearson Education, Inc. Publishing as Prentice Hall
List and Drop-Down List Boxes
• Used when there is little room available
on the page
• If there is a commonly selected choice,
it is usually displayed in the drop-down
list by default
12-26
Kendall & Kendall Copyright © 2014 Pearson Education, Inc. Publishing as Prentice Hall
Tab Control Dialogue Boxes
• Create a separate tab for each unique feature
• Place the most commonly used tabs in front
and display them first
• Consider including three basic buttons in your
design:
• OK
• Cancel
• Help
12-27
Kendall & Kendall Copyright © 2014 Pearson Education, Inc. Publishing as Prentice Hall
Sliders, Spin Buttons, and
Image Maps
• Sliders and spin buttons are used to
change data that have a continuous
range of values
• Image map fields are used to select
values within an image
12-28
Kendall & Kendall Copyright © 2014 Pearson Education, Inc. Publishing as Prentice Hall
Sliders and Spin Buttons Are Two GUI Components the
Analyst Can Use to Design Input Screens (Figure 12.5)
12-29
Kendall & Kendall Copyright © 2014 Pearson Education, Inc. Publishing as Prentice Hall
Text Area
• A text area is used for entering a larger
amount of text
• Can view data larger then the box area
• Handling text:
• Hard return is used to force new lines
• Use word wrap within the text area
12-30
Kendall & Kendall Copyright © 2014 Pearson Education, Inc. Publishing as Prentice Hall
Message Boxes and Command
Buttons
• Message boxes are used to warn users
and provide feedback messages in a
dialog box
• Command buttons perform an action
when the user selects it
12-31
Kendall & Kendall Copyright © 2014 Pearson Education, Inc. Publishing as Prentice Hall
Form Controls and Values
• Each control in a GUI interface stores
data associated with the control
• Web pages use a name and value pair
that are transmitted to the server or in
an email sent along with the form
12-32
Kendall & Kendall Copyright © 2014 Pearson Education, Inc. Publishing as Prentice Hall
Hidden Fields
• Not visible to the viewer
• Do not take up any space on the web
page
• Can only contain a name and value
• Used to store values sent from one Web
form to the server
12-33
Kendall & Kendall Copyright © 2014 Pearson Education, Inc. Publishing as Prentice Hall
Event-Response Charts
• Used to:
• List the variety of events that can occur
• Show what should happen
• Build a Web form that requires minimal action
from the user
• Explore improvements to the web page
• Events may be used to:
• Control navigation between web pages
• Change the contents of drop-down lists
12-34
Kendall & Kendall Copyright © 2014 Pearson Education, Inc. Publishing as Prentice Hall
Color
• The five most legible
foreground/background color
combinations:
• Black on yellow
• Green on white
• Blue on white
• White on blue
• Yellow on black
12-35
Kendall & Kendall Copyright © 2014 Pearson Education, Inc. Publishing as Prentice Hall
Website Page Design
• Provide clear instructions
• Demonstrate a logical entry sequence for fill-
in forms
• Use a variety of text boxes, push buttons,
radio buttons, drop-down lists, and other GUI
features
• Provide a scrolling text box if you are
uncertain how much text will be entered
12-36
Kendall & Kendall Copyright © 2014 Pearson Education, Inc. Publishing as Prentice Hall
Website Page Design
(continued)
• Include two basic buttons: Submit and
Clear
• If the form is lengthy, divide it into
several simpler forms on separate
pages
• Create a feedback screen that lists error
messages if a form has not correctly
been filled out
12-37
Kendall & Kendall Copyright © 2014 Pearson Education, Inc. Publishing as Prentice Hall
Ecommerce Applications
• Ecommerce applications involve more
than just good designs of websites.
• Customers need to feel confident in the
site
• Shopping cart
• Customer can edit the quantity of the item
ordered or can remove the item entirely
12-38
Kendall & Kendall Copyright © 2014 Pearson Education, Inc. Publishing as Prentice Hall
Summary
• Guidelines for well-designed input
forms:
• Forms must be easy to fill out
• Forms must meet the purpose for which
they are designed
• Forms must be designed to ensure
accurate completion
• Forms must be pleasing and attractive
12-39
Kendall & Kendall Copyright © 2014 Pearson Education, Inc. Publishing as Prentice Hall
Summary (continued)
• Guidelines for well-designed displays:
• Displays must be kept simple
• Displays must be consistent in presentation
• Design must facilitate movement between
pages
• Displays must be attractive
12-40
Kendall & Kendall Copyright © 2014 Pearson Education, Inc. Publishing as Prentice Hall
Summary (continued)
• Guidelines for Web fill-in forms:
• Provide clear instructions
• Demonstrate a logical entry sequence for fill-in
forms
• Use a variety of text boxes, push buttons, drop-
down menus, check boxes, and radio buttons
• Provide a scrolling text box if you are uncertain
about how much space users will need to respond
to a question
12-41
Kendall & Kendall Copyright © 2014 Pearson Education, Inc. Publishing as Prentice Hall
Summary (continued)
• Guidelines for Web fill-in forms (continued):
• Prepare two basic buttons on every Web fill-in
form: Submit and Clear Form
• If the form is lengthy and the users must scroll
extensively, divide the form into several simpler
forms on separate pages
• Create a feedback screen that highlights errors in
an appropriate color and refuses submission of the
form until mandatory fields are correctly filled in

IT Computer System analysis and design

  • 1.
    Kendall & KendallCopyright © 2014 Pearson Education, Inc. Publishing as Prentice Hall 1-1 1 Kendall & Kendall Systems Analysis and Design, 9e Systems, Roles, and Development Methodologies
  • 2.
    Kendall & KendallCopyright © 2014 Pearson Education, Inc. Publishing as Prentice Hall Kendall & Kendall Copyright © 2014 Pearson Education, Inc. Publishing as Prentice Hall 1-2 Learning Objectives • Understand the need for systems analysis and design in organizations. • Realize what the many roles of the systems analyst are. • Comprehend the fundamentals of three development methodologies: • SDLC • The agile approach • Object-oriented systems analysis and design
  • 3.
    Kendall & KendallCopyright © 2014 Pearson Education, Inc. Publishing as Prentice Hall 1-3 Information—A Key Resource • Fuels business and can be the critical factor in determining the success or failure of a business • Needs to be managed correctly • Managing computer-generated information differs from handling manually produced data
  • 4.
    Kendall & KendallCopyright © 2014 Pearson Education, Inc. Publishing as Prentice Hall 1-7 Qualities of the Systems Analyst • Problem solver • Communicator • Strong personal and professional ethics • Self-disciplined and self-motivated
  • 5.
    Kendall & KendallCopyright © 2014 Pearson Education, Inc. Publishing as Prentice Hall 1-5 Need for Systems Analysis and Design • Installing a system without proper planning leads to great user dissatisfaction and frequently causes the system to fall into disuse • Lends structure to the analysis and design of information systems • A series of processes systematically undertaken to improve a business through the use of computerized information systems
  • 6.
    Kendall & KendallCopyright © 2014 Pearson Education, Inc. Publishing as Prentice Hall 1-6 Roles of the Systems Analyst • The analyst must be able to work with people of all descriptions and be experienced in working with computers • Three primary roles: • Consultant • Supporting expert • Agent of change
  • 7.
    Kendall & KendallCopyright © 2014 Pearson Education, Inc. Publishing as Prentice Hall 1-7 Qualities of the Systems Analyst • Problem solver • Communicator • Strong personal and professional ethics • Self-disciplined and self-motivated
  • 8.
    Kendall & KendallCopyright © 2014 Pearson Education, Inc. Publishing as Prentice Hall 1-12 Determining Human Information Requirements • Activity: • Interviewing • Sampling and investing hard data • Questionnaires • Observe the decision maker’s behavior and environment • Prototyping • Learn the who, what, where, when, how, and why of the current system Uses activities to pose and answer questions concerning human-computer interaction: • What are the users strengths and limitations? Who—the people who are involved, What—the business activity, Where—the environment in which the work takes place, When—the timing, How—how the current procedures are performed, Why—why the system uses the current system
  • 9.
    Kendall & KendallCopyright © 2014 Pearson Education, Inc. Publishing as Prentice Hall 1-13 Determining Human Information Requirements • Output: • The analyst understands how users accomplish their work when interacting with a computer • Begin to know how to make the new system more useful and usable • Know the business functions • Have complete information on the: • People • Goals • Data • Procedure involved
  • 10.
    Kendall & KendallCopyright © 2014 Pearson Education, Inc. Publishing as Prentice Hall 1-10 Identifying Problems, Opportunities, and Objectives • Activity: • Interviewing user management • Summarizing the knowledge obtained • Estimating the scope of the project • Documenting the results
  • 11.
    Kendall & KendallCopyright © 2014 Pearson Education, Inc. Publishing as Prentice Hall 1-17 Developing and Documenting Software • Output: • Computer programs • System documentation
  • 12.
    Kendall & KendallCopyright © 2014 Pearson Education, Inc. Publishing as Prentice Hall 1-12 Determining Human Information Requirements • Activity: • Interviewing • Sampling and investing hard data • Questionnaires • Observe the decision maker’s behavior and environment • Prototyping • Learn the who, what, where, when, how, and why of the current system Uses activities to pose and answer questions concerning human-computer interaction: • What are the users strengths and limitations? Who—the people who are involved, What—the business activity, Where—the environment in which the work takes place, When—the timing, How—how the current procedures are performed, Why—why the system uses the current system
  • 13.
    Kendall & KendallCopyright © 2014 Pearson Education, Inc. Publishing as Prentice Hall 1-22 Resource Consumption over the System Life (Figure 1.3)
  • 14.
    Kendall & KendallCopyright © 2014 Pearson Education, Inc. Publishing as Prentice Hall 1-14 Analyzing System Needs • Activity: • Create data flow, activity, or sequence diagrams • Complete the data dictionary • Analyze the structured decisions made • Prepare and present the system proposal • Output: • Recommendation on what, if anything, should be done Structured decisions made—those for which the conditions, condition alternatives, actions, and action rules can be determined. Structure decision methods: structures English, decision tables, decision trees System proposal—summarizes about users, usability and usefulness, provides cost/benefit analysis of alternatives
  • 15.
    Kendall & KendallCopyright © 2014 Pearson Education, Inc. Publishing as Prentice Hall 1-24 Case Tools • CASE tools are productivity tools for systems analysts that have been created explicitly to improve their routine work through the use of automated support
  • 16.
    Kendall & KendallCopyright © 2014 Pearson Education, Inc. Publishing as Prentice Hall 1-16 Developing and Documenting Software • Activity: • System analyst works with programmers to develop any original software • Works with users to develop effective documentation • Programmers design, code, and remove syntactical errors from computer programs • Document software with help files, procedure manuals, and Web sites with Frequently Asked Questions
  • 17.
    Kendall & KendallCopyright © 2014 Pearson Education, Inc. Publishing as Prentice Hall 1-17 Developing and Documenting Software • Output: • Computer programs • System documentation
  • 18.
    Kendall & KendallCopyright © 2014 Pearson Education, Inc. Publishing as Prentice Hall 1-28 Agile Values • Communication • Simplicity • Feedback • Courage
  • 19.
    Kendall & KendallCopyright © 2014 Pearson Education, Inc. Publishing as Prentice Hall 1-19 Implementing and Evaluating the System • Activity: • Train users • Analyst plans smooth conversion from old system to new system • Review and evaluate system • Output: • Trained personnel • Installed system
  • 20.
    Kendall & KendallCopyright © 2014 Pearson Education, Inc. Publishing as Prentice Hall 1-31 Agile Project Development Process (Figure 1.5)
  • 21.
    Kendall & KendallCopyright © 2014 Pearson Education, Inc. Publishing as Prentice Hall 1-21 The Impact of Maintenance • Maintenance is performed for two reasons: • Removing software errors • Enhancing existing software • Over time the cost of continued maintenance will be greater than that of creating an entirely new system. At that point it becomes more feasible to perform a new systems study.
  • 22.
    Kendall & KendallCopyright © 2014 Pearson Education, Inc. Publishing as Prentice Hall 1-34 Choosing a Method • Choose either: • SDLC • Agile • Object-oriented methodologies
  • 23.
    Kendall & KendallCopyright © 2014 Pearson Education, Inc. Publishing as Prentice Hall 1-23 Approaches to Structured Analysis and Design and to the Systems Development Life Cycle • Traditional systems development life cycle • CASE systems development life cycle • Object-oriented systems analysis and design
  • 24.
    Kendall & KendallCopyright © 2014 Pearson Education, Inc. Publishing as Prentice Hall 1-38 Summary • Information is a key resource • Integration of traditional systems with new technologies • Roles and qualities of the systems analyst • The systems development life cycle • CASE tools • Agile systems development • Object-oriented systems development
  • 25.
    Kendall & KendallCopyright © 2014 Pearson Education, Inc. Publishing as Prentice Hall 1-25 Reasons for Using Case Tools • Reasons for using CASE tools • Increasing analyst productivity • Improving analyst-user communication • Integrating life cycle activities
  • 26.
    Kendall & KendallCopyright © 2014 Pearson Education, Inc. Publishing as Prentice Hall 2-3 Three Main Forces Interacting to Shape Organizations • Levels of management • Design of organizations • Organizational cultures
  • 27.
    Kendall & KendallCopyright © 2014 Pearson Education, Inc. Publishing as Prentice Hall 2-5 Organizations as Systems • Conceptualized as systems designed to accomplish predetermined goals and objectives • Composed of smaller, interrelated systems serving specialized functions • Specialized functions are reintegrated to form an effective organizational whole
  • 28.
    Kendall & KendallCopyright © 2014 Pearson Education, Inc. Publishing as Prentice Hall 1-28 Agile Values • Communication • Simplicity • Feedback • Courage
  • 29.
    Kendall & KendallCopyright © 2014 Pearson Education, Inc. Publishing as Prentice Hall 2-7 Organizational Environments • Community • Physical location • Demographic profile (education, income) • Economic • Market factors • Competition • Political • State and local government • Legal • Federal, state, regional, local laws, and guidelines
  • 30.
    Kendall & KendallCopyright © 2014 Pearson Education, Inc. Publishing as Prentice Hall 1-30 Five Stages of Agile Development • Exploration • Planning • Iterations to the first release • Productionizing • Maintenance
  • 31.
    Kendall & KendallCopyright © 2014 Pearson Education, Inc. Publishing as Prentice Hall 1-31 Agile Project Development Process (Figure 1.5)
  • 32.
    Kendall & KendallCopyright © 2014 Pearson Education, Inc. Publishing as Prentice Hall 2-11 Depicting Systems Graphically • Context-level data flow diagrams • Entity-relationship model • Use case modeling
  • 33.
    Kendall & KendallCopyright © 2014 Pearson Education, Inc. Publishing as Prentice Hall 1-33 Object-Oriented (O-O) Systems Analysis and Design • The cycle repeats with analysis, design, and implementation of the next part and this repeats until the project is complete • Examines the objects of a system
  • 34.
    Kendall & KendallCopyright © 2014 Pearson Education, Inc. Publishing as Prentice Hall 1-34 Choosing a Method • Choose either: • SDLC • Agile • Object-oriented methodologies
  • 35.
    Kendall & KendallCopyright © 2014 Pearson Education, Inc. Publishing as Prentice Hall 1-35 When to Use SDLC • Systems have been developed and documented using SLDC • It is important to document each step • Upper level management feels more comfortable or safe using SDLC • There are adequate resources and time to complete the full SDLC • Communication of how new systems work is important
  • 36.
    Kendall & KendallCopyright © 2014 Pearson Education, Inc. Publishing as Prentice Hall 2-16 Relationships • Relationships show how the entities are connected • Three types of relationships: • One-to-one • One-to-many • Many-to-many
  • 37.
    Kendall & KendallCopyright © 2014 Pearson Education, Inc. Publishing as Prentice Hall 1-37 When to Use Object-Oriented • The problems modeled lend themselves to classes • An organization supports the UML learning • Systems can be added gradually, one subsystem at a time • Reuse of previously written software is a possibility • It is acceptable to tackle the difficult problems first
  • 38.
    Kendall & KendallCopyright © 2014 Pearson Education, Inc. Publishing as Prentice Hall 1-38 Summary • Information is a key resource • Integration of traditional systems with new technologies • Roles and qualities of the systems analyst • The systems development life cycle • CASE tools • Agile systems development • Object-oriented systems development
  • 39.
    Kendall & KendallCopyright © 2014 Pearson Education, Inc. Publishing as Prentice Hall 2-19 Entities • Fundamental entity • Associative entity • Attributive entity
  • 40.
    Kendall & KendallCopyright © 2014 Pearson Education, Inc. Publishing as Prentice Hall 2-2 Learning Objectives • Understand that organizations and their members are systems and that analysts need to take a systems perspective. • Depict systems graphically using context-level data flow diagrams, and entity-relationship models, use cases, and use case scenarios. • Recognize that different levels of management require different systems. • Comprehend that organizational culture impacts the design of information systems.
  • 41.
    Kendall & KendallCopyright © 2014 Pearson Education, Inc. Publishing as Prentice Hall 2-24 Use Case Modeling • Describes what a system does without describing how the system does • A logical model of the system • Use case is a view of the system requirements • Analyst works with business experts to develop requirements
  • 42.
    Kendall & KendallCopyright © 2014 Pearson Education, Inc. Publishing as Prentice Hall 2-4 Major Topics • Organizations as systems • Depicting systems graphically • Data flow diagram • Entity-relationship model • Use case modeling • Levels of management • Organizational culture
  • 43.
    Kendall & KendallCopyright © 2014 Pearson Education, Inc. Publishing as Prentice Hall 2-27 Some components of use case diagrams showing actors, use cases, and relationships for a student enrollment example (Figure 2.14)
  • 44.
    Kendall & KendallCopyright © 2014 Pearson Education, Inc. Publishing as Prentice Hall 2-6 System Outputs Serve as Feedback that Compares Performance with Goals (Figure 2.1)
  • 45.
    Kendall & KendallCopyright © 2014 Pearson Education, Inc. Publishing as Prentice Hall 2-7 Organizational Environments • Community • Physical location • Demographic profile (education, income) • Economic • Market factors • Competition • Political • State and local government • Legal • Federal, state, regional, local laws, and guidelines
  • 46.
    Kendall & KendallCopyright © 2014 Pearson Education, Inc. Publishing as Prentice Hall 4-2 Objectives • Recognize the value of interactive methods for information gathering. • Construct interview questions to elicit human information requirements and structure them in a way that is meaningful to users. • Understand the purpose of stories and why they are useful in systems analysis. • Understand the concept of JAD and when to use it. • Write effective questions to survey users about their work. • Design and administer effective questionnaires.
  • 47.
    Kendall & KendallCopyright © 2014 Pearson Education, Inc. Publishing as Prentice Hall 4-3 Interactive Methods to Elicit Human Information Requirements • Interviewing • Joint Application Design (JAD) • Questionnaires
  • 48.
    Kendall & KendallCopyright © 2014 Pearson Education, Inc. Publishing as Prentice Hall 4-5 Interviewing • Interviewing is an important method for collecting data on human and system information requirements • Interviews reveal information about: • Interviewee opinions • Interviewee feelings • Goals • Key HCI concerns
  • 49.
    Kendall & KendallCopyright © 2014 Pearson Education, Inc. Publishing as Prentice Hall 4-7 Question Types • Open-ended • Closed
  • 50.
    Kendall & KendallCopyright © 2014 Pearson Education, Inc. Publishing as Prentice Hall 2-12 Context-Level Data Flow Diagrams • Focus is on the data flowing into and out of the system and the processing of the data • Shows the scope of the system: • What is to be included in the system • The external entities are outside the scope of the system
  • 51.
    Kendall & KendallCopyright © 2014 Pearson Education, Inc. Publishing as Prentice Hall 4-10 Advantages of Open-Ended Questions (continued) • Provides more interest for the interviewee • Allows more spontaneity • Makes phrasing easier for the interviewer • Useful if the interviewer is unprepared
  • 52.
    Kendall & KendallCopyright © 2014 Pearson Education, Inc. Publishing as Prentice Hall 4-12 Closed Interview Questions • Closed interview questions limit the number of possible responses • Closed interview questions are appropriate for generating precise, reliable data that is easy to analyze • The methodology is efficient, and it requires little skill for interviewers to administer
  • 53.
    Kendall & KendallCopyright © 2014 Pearson Education, Inc. Publishing as Prentice Hall 4-14 Disadvantages of Closed Interview Questions • Boring for the interviewee • Failure to obtain rich detailing • Missing main ideas • Failing to build rapport between interviewer and interviewee
  • 54.
    Kendall & KendallCopyright © 2014 Pearson Education, Inc. Publishing as Prentice Hall 2-16 Relationships • Relationships show how the entities are connected • Three types of relationships: • One-to-one • One-to-many • Many-to-many
  • 55.
    Kendall & KendallCopyright © 2014 Pearson Education, Inc. Publishing as Prentice Hall 4-16 Bipolar Questions • Bipolar questions are those that may be answered with a “yes” or “no” or “agree” or “disagree” • Bipolar questions should be used sparingly • A special kind of closed question
  • 56.
    Kendall & KendallCopyright © 2014 Pearson Education, Inc. Publishing as Prentice Hall 4-18 Arranging Questions • Pyramid • Starting with closed questions and working toward open-ended questions • Funnel • Starting with open-ended questions and working toward closed questions • Diamond • Starting with closed, moving toward open-ended, and ending with closed questions
  • 57.
    Kendall & KendallCopyright © 2014 Pearson Education, Inc. Publishing as Prentice Hall 2-19 Entities • Fundamental entity • Associative entity • Attributive entity
  • 58.
    Kendall & KendallCopyright © 2014 Pearson Education, Inc. Publishing as Prentice Hall 4-21 Funnel Structure • Begins with generalized, open-ended questions • Concludes by narrowing the possible responses using closed questions • Provides an easy, nonthreatening way to begin an interview • Is useful when the interviewee feels emotionally about the topic
  • 59.
    Kendall & KendallCopyright © 2014 Pearson Education, Inc. Publishing as Prentice Hall 2-21 Attributes • Data attributes may be added to the diagram. Patron Patron Name Patron address Patron phone Patron credit card
  • 60.
    Kendall & KendallCopyright © 2014 Pearson Education, Inc. Publishing as Prentice Hall 2-22 Creating Entity-Relationship Diagrams • List the entities in the organization • Choose key entities to narrow the scope of the problem • Identify what the primary entity should be • Confirm the results of the above through data gathering
  • 61.
    Kendall & KendallCopyright © 2014 Pearson Education, Inc. Publishing as Prentice Hall 2-23 A More Complete E-R Diagram Showing Data Attributes of the Entities (Figure 2.12 )
  • 62.
    Kendall & KendallCopyright © 2014 Pearson Education, Inc. Publishing as Prentice Hall 2-24 Use Case Modeling • Describes what a system does without describing how the system does • A logical model of the system • Use case is a view of the system requirements • Analyst works with business experts to develop requirements
  • 63.
    Kendall & KendallCopyright © 2014 Pearson Education, Inc. Publishing as Prentice Hall 4-29 Who Is Involved • Executive sponsor • IS analyst • Users • Session leader • Observers • Scribe
  • 64.
    Kendall & KendallCopyright © 2014 Pearson Education, Inc. Publishing as Prentice Hall 2-26 Actor • Divided into two groups • Primary actors: • Supply data or receive information from the system • Provide details on what the use case should do • Supporting actors: • Help to keep the system running or provide help • The people who run the help desk, the analysts, programmers, and so on
  • 65.
    Kendall & KendallCopyright © 2014 Pearson Education, Inc. Publishing as Prentice Hall 4-32 Drawbacks of Using JAD • JAD requires a large block of time to be available for all session participants • If preparation or the follow-up report is incomplete, the session may not be successful • The organizational skills and culture may not be conducive to a JAD session
  • 66.
    Kendall & KendallCopyright © 2014 Pearson Education, Inc. Publishing as Prentice Hall 2-28 Why Use Case Diagrams Are Helpful • Identify all the actors in the problem domain • Actions that need to be completed are also clearly shown on the use case diagram • The use case scenario is also worthwhile • Simplicity and lack of technical detail
  • 67.
    Kendall & KendallCopyright © 2014 Pearson Education, Inc. Publishing as Prentice Hall 4-36 Trade-offs between the Use of Open-Ended and Closed Questions on Questionnaires (Figure 4.12)
  • 68.
    Kendall & KendallCopyright © 2014 Pearson Education, Inc. Publishing as Prentice Hall 4-37 Questionnaire Language • Simple • Specific • Short • Not patronizing • Free of bias • Addressed to those who are knowledgeable • Technically accurate • Appropriate for the reading level of the respondent
  • 69.
    Kendall & KendallCopyright © 2014 Pearson Education, Inc. Publishing as Prentice Hall 4-2 Objectives • Recognize the value of interactive methods for information gathering. • Construct interview questions to elicit human information requirements and structure them in a way that is meaningful to users. • Understand the purpose of stories and why they are useful in systems analysis. • Understand the concept of JAD and when to use it. • Write effective questions to survey users about their work. • Design and administer effective questionnaires.
  • 70.
    Kendall & KendallCopyright © 2014 Pearson Education, Inc. Publishing as Prentice Hall 7 Kendall & Kendall Systems Analysis and Design, 9e Using Data Flow Diagrams
  • 71.
    Kendall & KendallCopyright © 2014 Pearson Education, Inc. Publishing as Prentice Hall 4-4 Major Topics • Interviewing • Interview preparation • Question types • Arranging questions • The interview report • User Stories • Joint Application Design (JAD) • Involvement • Location • Questionnaires • Writing questions • Using scales • Design • Administering
  • 72.
    Kendall & KendallCopyright © 2014 Pearson Education, Inc. Publishing as Prentice Hall 7-4 Major Topics • Data flow diagram symbols • Data flow diagram levels • Creating data flow diagrams • Physical and logical data flow diagrams • Partitioning • Communicating using data flow diagrams
  • 73.
    Kendall & KendallCopyright © 2014 Pearson Education, Inc. Publishing as Prentice Hall 4-6 Interview Preparation • Reading background material • Establishing interview objectives • Deciding whom to interview • Preparing the interviewee • Deciding on question types and structure
  • 74.
    Kendall & KendallCopyright © 2014 Pearson Education, Inc. Publishing as Prentice Hall 7-7 The Four Basic Symbols Used in Data Flow Diagrams, Their Meanings, and Examples (Figure 7.1)
  • 75.
    Kendall & KendallCopyright © 2014 Pearson Education, Inc. Publishing as Prentice Hall 7-8 External Entities • Represent another department, a business, a person, or a machine • A source or destination of data, outside the boundaries of the system • Should be named with a noun
  • 76.
    Kendall & KendallCopyright © 2014 Pearson Education, Inc. Publishing as Prentice Hall 4-9 Advantages of Open-Ended Questions • Puts the interviewee at ease • Allows the interviewer to pick up on the interviewee’s vocabulary • Provides richness of detail • Reveals avenues of further questioning that may have gone untapped
  • 77.
    Kendall & KendallCopyright © 2014 Pearson Education, Inc. Publishing as Prentice Hall 7-11 Data Store • A depository for data that allows examination, addition, and retrieval of data • Named with a noun, describing the data • Data stores are usually given a unique reference number, such as D1, D2, D3 • Represents a: • Database • Computerized file • Filing cabinet
  • 78.
    Kendall & KendallCopyright © 2014 Pearson Education, Inc. Publishing as Prentice Hall 4-11 Disadvantages of Open-Ended Questions • May result in too much irrelevant detail • Possibly losing control of the interview • May take too much time for the amount of useful information gained • Potentially seeming that the interviewer is unprepared • Possibly giving the impression that the interviewer is on a “fishing expedition”
  • 79.
    Kendall & KendallCopyright © 2014 Pearson Education, Inc. Publishing as Prentice Hall 4-12 Closed Interview Questions • Closed interview questions limit the number of possible responses • Closed interview questions are appropriate for generating precise, reliable data that is easy to analyze • The methodology is efficient, and it requires little skill for interviewers to administer
  • 80.
    Kendall & KendallCopyright © 2014 Pearson Education, Inc. Publishing as Prentice Hall 4-13 Benefits of Closed Interview Questions • Saving interview time • Easily comparing interviews • Getting to the point • Keeping control of the interview • Covering a large area quickly • Getting to relevant data
  • 81.
    Kendall & KendallCopyright © 2014 Pearson Education, Inc. Publishing as Prentice Hall 7-16 Context Diagram (Figure 7.3)
  • 82.
    Kendall & KendallCopyright © 2014 Pearson Education, Inc. Publishing as Prentice Hall 7-17 Drawing Diagram 0 • The explosion of the context diagram • May include up to nine processes • Each process is numbered • Major data stores and all external entities are included
  • 83.
    Kendall & KendallCopyright © 2014 Pearson Education, Inc. Publishing as Prentice Hall 4-16 Bipolar Questions • Bipolar questions are those that may be answered with a “yes” or “no” or “agree” or “disagree” • Bipolar questions should be used sparingly • A special kind of closed question
  • 84.
    Kendall & KendallCopyright © 2014 Pearson Education, Inc. Publishing as Prentice Hall 4-17 Probes • Probing questions elicit more detail about previous questions • The purpose of probing questions is: • To get more meaning • To clarify • To draw out and expand on the interviewee’s point • May be either open-ended or closed
  • 85.
    Kendall & KendallCopyright © 2014 Pearson Education, Inc. Publishing as Prentice Hall 7-22 Creating Child Diagrams (continued) • Entities are usually not shown on the child diagrams below Diagram 0 • If the parent process has data flow connecting to a data store, the child diagram may include the data store as well • When a process is not exploded, it is called a primitive process
  • 86.
    Kendall & KendallCopyright © 2014 Pearson Education, Inc. Publishing as Prentice Hall 4-19 Pyramid Structure • Begins with very detailed, often closed questions • Expands by allowing open-ended questions and more generalized responses • Is useful if interviewees need to be warmed up to the topic or seem reluctant to address the topic
  • 87.
    Kendall & KendallCopyright © 2014 Pearson Education, Inc. Publishing as Prentice Hall 4-20 Pyramid Structure for Interviewing Goes from Specific to General Questions (Figure 4.7 )
  • 88.
    Kendall & KendallCopyright © 2014 Pearson Education, Inc. Publishing as Prentice Hall 7-26 Typical Errors that Can Occur in a Data Flow Diagram (Payroll Example) (continued Figure 7.5)
  • 89.
    Kendall & KendallCopyright © 2014 Pearson Education, Inc. Publishing as Prentice Hall 7-27 Logical and Physical Data Flow Diagrams • Logical • Focuses on the business and how the business operates • Not concerned with how the system will be constructed • Describes the business events that take place and the data required and produced by each event
  • 90.
    Kendall & KendallCopyright © 2014 Pearson Education, Inc. Publishing as Prentice Hall 7-29 Logical and Physical Data Flow Diagrams • Physical • Shows how the system will be implemented • Depicts the system
  • 91.
    Kendall & KendallCopyright © 2014 Pearson Education, Inc. Publishing as Prentice Hall 4-24 Diamond-Shaped Structure for Interviewing Combines the Pyramid and Funnel Structures (Figure 4.9)
  • 92.
    Kendall & KendallCopyright © 2014 Pearson Education, Inc. Publishing as Prentice Hall 7-32 Logical Data Flow Diagram Example (Figure 7.9)
  • 93.
    Kendall & KendallCopyright © 2014 Pearson Education, Inc. Publishing as Prentice Hall 7-33 Physical Data Flow Diagram Example (Figure 7.9)
  • 94.
    Kendall & KendallCopyright © 2014 Pearson Education, Inc. Publishing as Prentice Hall 7-34 Developing Logical Data Flow Diagrams • Better communication with users • More stable systems • Better understanding of the business by analysts • Flexibility and maintenance • Elimination of redundancy and easier creation of the physical model
  • 95.
    Kendall & KendallCopyright © 2014 Pearson Education, Inc. Publishing as Prentice Hall 4-28 Conditions That Support the Use of JAD • Users are restless and want something new • The organizational culture supports joint problem-solving behaviors • Analysts forecast an increase in the number of ideas using JAD • Personnel may be absent from their jobs for the length of time required
  • 96.
    Kendall & KendallCopyright © 2014 Pearson Education, Inc. Publishing as Prentice Hall 7-37 CRUD Matrix (Figure 7.11)
  • 97.
    Kendall & KendallCopyright © 2014 Pearson Education, Inc. Publishing as Prentice Hall 7-38 Summary • Data flow diagrams • Structured analysis and design tools that allow the analyst to comprehend the system and subsystems visually as a set of interrelated data flows • DFD symbols • Rounded rectangle • Double square • An arrow • Open-ended rectangle
  • 98.
    Kendall & KendallCopyright © 2014 Pearson Education, Inc. Publishing as Prentice Hall 4-31 Benefits of JAD • Time is saved, compared with traditional interviewing • Rapid development of systems • Improved user ownership of the system • Creative idea production is improved
  • 99.
    Kendall & KendallCopyright © 2014 Pearson Education, Inc. Publishing as Prentice Hall 8 Kendall & Kendall Systems Analysis and Design, 9e Analyzing Systems Using Data Dictionaries
  • 100.
    Kendall & KendallCopyright © 2014 Pearson Education, Inc. Publishing as Prentice Hall 4-33 Questionnaires Questionnaires are useful in gathering information from key organization members about: • Attitudes • Beliefs • Behaviors • Characteristics
  • 101.
    Kendall & KendallCopyright © 2014 Pearson Education, Inc. Publishing as Prentice Hall 4-34 Planning for the Use of Questionnaires • Organization members are widely dispersed • Many members are involved with the project • Exploratory work is needed • Problem solving prior to interviews is necessary
  • 102.
    Kendall & KendallCopyright © 2014 Pearson Education, Inc. Publishing as Prentice Hall 8-5 The Data Dictionary • A reference work of data about data (metadata) • Collects and coordinates data terms, and confirms what each term means to different people in the organization
  • 103.
    Kendall & KendallCopyright © 2014 Pearson Education, Inc. Publishing as Prentice Hall 4-36 Trade-offs between the Use of Open-Ended and Closed Questions on Questionnaires (Figure 4.12)
  • 104.
    Kendall & KendallCopyright © 2014 Pearson Education, Inc. Publishing as Prentice Hall 4-37 Questionnaire Language • Simple • Specific • Short • Not patronizing • Free of bias • Addressed to those who are knowledgeable • Technically accurate • Appropriate for the reading level of the respondent
  • 105.
    Kendall & KendallCopyright © 2014 Pearson Education, Inc. Publishing as Prentice Hall 8-10 An Example of a Data Flow Description from World’s Trend Catalog Division (Figure 8.3)
  • 106.
    Kendall & KendallCopyright © 2014 Pearson Education, Inc. Publishing as Prentice Hall 4-39 Order of Questions • Place most important questions first • Cluster items of similar content together • Introduce less controversial questions first
  • 107.
    Kendall & KendallCopyright © 2014 Pearson Education, Inc. Publishing as Prentice Hall 8-12 Algebraic Notation • Equal sign means “is composed of” • Plus sign means “and” • Braces {} mean repetitive elements • Brackets [] for an either/or situation • Parentheses () for an optional element
  • 108.
    Kendall & KendallCopyright © 2014 Pearson Education, Inc. Publishing as Prentice Hall 4-41 Ways to Capture Responses When Designing a Web Survey (Figure 4.13)
  • 109.
    Kendall & KendallCopyright © 2014 Pearson Education, Inc. Publishing as Prentice Hall 8-15 Structural Record Example
  • 110.
    Kendall & KendallCopyright © 2014 Pearson Education, Inc. Publishing as Prentice Hall 4-43 Electronically Submitting Questionnaires • Reduced costs • Collecting and storing the results electronically
  • 111.
    Kendall & KendallCopyright © 2014 Pearson Education, Inc. Publishing as Prentice Hall 8-17 Physical Data Structures • Key fields used to locate records • Codes to identify record status • Transaction codes to identify different record types • Repeating group entries • Limits on items in a repeating group • Password
  • 112.
    Kendall & KendallCopyright © 2014 Pearson Education, Inc. Publishing as Prentice Hall 8-20 Element ID • Optional entry • Allows the analyst to build automated data dictionary entries
  • 113.
    Kendall & KendallCopyright © 2014 Pearson Education, Inc. Publishing as Prentice Hall 7-3 Data Flow Diagrams • Graphically characterize data processes and flows in a business system • Depict: • System inputs • Processes • Outputs
  • 114.
    Kendall & KendallCopyright © 2014 Pearson Education, Inc. Publishing as Prentice Hall 8-25 Element Length What should the element length be? • Some elements have standard lengths, state abbreviations, zip codes, or telephone numbers. • For other elements, the length may vary and the analyst and user community must decide the final length.
  • 115.
    Kendall & KendallCopyright © 2014 Pearson Education, Inc. Publishing as Prentice Hall 7-5 Advantages of the Data Flow Approach • Freedom from committing to the technical implementation too early • Understanding of the interrelatedness of systems and subsystems • Communicating current system knowledge to users • Analysis of the proposed system
  • 116.
    Kendall & KendallCopyright © 2014 Pearson Education, Inc. Publishing as Prentice Hall 8-28 Data Truncation • If the element is too small, the data will be truncated • The analyst must decide how this will affect the system outputs • If a last name is truncated, mail would usually still be delivered • A truncated email address or web address is not usable
  • 117.
    Kendall & KendallCopyright © 2014 Pearson Education, Inc. Publishing as Prentice Hall 7-7 The Four Basic Symbols Used in Data Flow Diagrams, Their Meanings, and Examples (Figure 7.1)
  • 118.
    Kendall & KendallCopyright © 2014 Pearson Education, Inc. Publishing as Prentice Hall 8-31 Format Character Codes (Figure 8.8)
  • 119.
    Kendall & KendallCopyright © 2014 Pearson Education, Inc. Publishing as Prentice Hall 8-32 Validation Criteria • Ensure that accurate data are captured by the system • Elements are either: • Discrete, meaning they have fixed values • Continuous, with a smooth range of values
  • 120.
    Kendall & KendallCopyright © 2014 Pearson Education, Inc. Publishing as Prentice Hall 7-10 Process • Denotes a change in or transformation of data • Represents work being performed in the system • Naming convention: • Assign the name of the whole system when naming a high-level process • To name a major subsystem attach the word subsystem to the name • Use the form verb-adjective-noun for detailed processes
  • 121.
    Kendall & KendallCopyright © 2014 Pearson Education, Inc. Publishing as Prentice Hall 8-35 Data Stores • Data stores are created for each different data entity being stored • When data flow base elements are grouped together to form a structural record, a data store is created for each unique structural record • Because a given data flow may only show part of the collective data that a structural record contains, many different data flow structures may need to be examined to arrive at a complete data store description
  • 122.
    Kendall & KendallCopyright © 2014 Pearson Education, Inc. Publishing as Prentice Hall 7-12 Steps in Developing Data Flow Diagrams (Figure 7.2)
  • 123.
    Kendall & KendallCopyright © 2014 Pearson Education, Inc. Publishing as Prentice Hall 7-13
  • 124.
    Kendall & KendallCopyright © 2014 Pearson Education, Inc. Publishing as Prentice Hall 7-14 Creating the Context Diagram • The highest level in a data flow diagram • Contains only one process, representing the entire system • The process is given the number 0 • All external entities, as well as major data flows are shown
  • 125.
    11-2 Kendall & KendallCopyright © 2014 Pearson Education, Inc. Publishing as Prentice Hall 11-2 Learning Objectives • Understand the objectives for effective output design • Relate output content to output methods inside and outside the organizational context • Realize how output bias affects users • Design display output • Design dashboard, widgets, and gadgets • Design a websites for ecommerce and corporate uses that include Web 2.0 technologies • Understand the development process for apps used on smartphones and tablets
  • 126.
    11-3 Kendall & KendallCopyright © 2014 Pearson Education, Inc. Publishing as Prentice Hall 11-3 Output • Information delivered to users • Output forms • Hard-copy—printed reports • Soft-copy—computer screens, microforms, and audio • To create output, the analyst works interactively with the user until the output is satisfactory
  • 127.
    11-5 Kendall & KendallCopyright © 2014 Pearson Education, Inc. Publishing as Prentice Hall 11-5 Relating Output Content to Method • Content of output must be considered as interrelated to the output method • External—going outside the business • Internal—staying within the business
  • 128.
    Kendall & KendallCopyright © 2014 Pearson Education, Inc. Publishing as Prentice Hall 7-18 Drawing Diagram 0 (continued) • Start with the data flow from an entity on the input side • Work backward from an output data flow • Examine the data flow to or from a data store • Analyze a well-defined process • Take note of any fuzzy areas
  • 129.
    11-8 Kendall & KendallCopyright © 2014 Pearson Education, Inc. Publishing as Prentice Hall 11-8 Factors to Consider When Choosing Output Technology • Who will use the output? • How many people need the output? • Where is the output needed? • What is the purpose? • What is the speed with which output is needed? • How frequently will the output be accessed? • How long will the output be stored? • Regulations depicting output produced, stored, and distributed • Initial and ongoing costs of maintenance and supplies • Human and environmental requirements
  • 130.
    11-10 Kendall & KendallCopyright © 2014 Pearson Education, Inc. Publishing as Prentice Hall 11-10 Designing Printed Output • Detailed reports • Print a report line for every record on the master file • Exception reports • Print a line for all records that match a certain condition • Summary reports • Print one line for a group of records that are used to make decisions
  • 131.
    Kendall & KendallCopyright © 2014 Pearson Education, Inc. Publishing as Prentice Hall 7-21 Creating Child Diagrams • Each process on diagram 0 may be exploded to create a child diagram • A child diagram cannot produce output or receive input that the parent process does not also produce or receive • The child process is given the same number as the parent process • Process 3 would explode to Diagram 3
  • 132.
    11-13 Kendall & KendallCopyright © 2014 Pearson Education, Inc. Publishing as Prentice Hall 11-13 Designing a Website • Use professional tools • Study other sites • Use Web resources • Examine the sites of professional website designers • Use the tools you’ve learned • Use storyboarding, wireframing, and mockups
  • 133.
    Kendall & KendallCopyright © 2014 Pearson Education, Inc. Publishing as Prentice Hall 7-23 Checking the Diagrams for Errors (Figure 7.5) • Forgetting to include a data flow or pointing an arrow in the wrong direction
  • 134.
    Kendall & KendallCopyright © 2014 Pearson Education, Inc. Publishing as Prentice Hall 7-24
  • 135.
    Kendall & KendallCopyright © 2014 Pearson Education, Inc. Publishing as Prentice Hall 7-25 Checking the Diagrams for Errors (continued Figure 7.5) • Connecting data stores and external entities directly to each other
  • 136.
    Kendall & KendallCopyright © 2014 Pearson Education, Inc. Publishing as Prentice Hall 7-26 Typical Errors that Can Occur in a Data Flow Diagram (Payroll Example) (continued Figure 7.5)
  • 137.
    Kendall & KendallCopyright © 2014 Pearson Education, Inc. Publishing as Prentice Hall 7-27 Logical and Physical Data Flow Diagrams • Logical • Focuses on the business and how the business operates • Not concerned with how the system will be constructed • Describes the business events that take place and the data required and produced by each event
  • 138.
    11-24 Kendall & KendallCopyright © 2014 Pearson Education, Inc. Publishing as Prentice Hall 11-24 Promotion • Promote your site • Submit often to search engines • Include key words in metatags • Encourage your readers to bookmark your website
  • 139.
    11-26 Kendall & KendallCopyright © 2014 Pearson Education, Inc. Publishing as Prentice Hall 11-26 Designing for Smartphones and Tablets 5. Follow the rules for output design 6. Design your icon 7. Choose an appropriate name for the app 8. Design for a variety of devices 9. Design the output for the app
  • 140.
    Kendall & KendallCopyright © 2014 Pearson Education, Inc. Publishing as Prentice Hall 7-30 Features Common of Logical and Physical Data Flow Diagrams (Figure 7.7)
  • 141.
    Kendall & KendallCopyright © 2014 Pearson Education, Inc. Publishing as Prentice Hall 7-31 The Progression of Models from Logical to Physical (Figure 7.8)
  • 142.
    Kendall & KendallCopyright © 2014 Pearson Education, Inc. Publishing as Prentice Hall 7-32 Logical Data Flow Diagram Example (Figure 7.9)
  • 143.
    Kendall & KendallCopyright © 2014 Pearson Education, Inc. Publishing as Prentice Hall 7-33 Physical Data Flow Diagram Example (Figure 7.9)
  • 144.
    Kendall & KendallCopyright © 2014 Pearson Education, Inc. Publishing as Prentice Hall 7-34 Developing Logical Data Flow Diagrams • Better communication with users • More stable systems • Better understanding of the business by analysts • Flexibility and maintenance • Elimination of redundancy and easier creation of the physical model
  • 145.
    12-8 Kendall & KendallCopyright © 2014 Pearson Education, Inc. Publishing as Prentice Hall Seven Sections of a Form • Heading • Identification and access • Instructions • Body • Signature and verification • Totals • Comments
  • 146.
    Kendall & KendallCopyright © 2014 Pearson Education, Inc. Publishing as Prentice Hall 7-36 CRUD Matrix • The acronym CRUD is often used for • Create • Read • Update • Delete • These are the activities that must be present in a system for each master file • A CRUD matrix is a tool to represent where each of these processes occurs in a system
  • 147.
    12-11 Kendall & KendallCopyright © 2014 Pearson Education, Inc. Publishing as Prentice Hall Omniform from ScanSoft Allows the User to Take an Existing Form, Scan It into the Computer, and Define Fields So the Form Can Be Easily Filled out on a PC (Figure 12.3)
  • 148.
    12-12 Kendall & KendallCopyright © 2014 Pearson Education, Inc. Publishing as Prentice Hall Good Display and Web Forms Design • Keep the display simple • Keep the display presentation consistent • Facilitate user movement among display screens and pages • Create an attractive and pleasing display
  • 149.
    Kendall & KendallCopyright © 2014 Pearson Education, Inc. Publishing as Prentice Hall 7-39 Summary (continued) • Creating the logical DFD • Context-level data flow diagram • Level 0 logical data flow diagram • Child diagrams • Creating the physical DFD • Create from the logical data flow diagram • Partitioned to facilitate programming
  • 150.
    12-15 Kendall & KendallCopyright © 2014 Pearson Education, Inc. Publishing as Prentice Hall Facilitating Movement • The three-clicks rule says that users should be able to get to the screens they need within three mouse or keyboard clicks • Movement among screens: • Scrolling by using arrows or PgDn keys • Context-sensitive pop-up windows • Onscreen dialogue
  • 151.
    Kendall & KendallCopyright © 2014 Pearson Education, Inc. Publishing as Prentice Hall 8 Kendall & Kendall Systems Analysis and Design, 9e Analyzing Systems Using Data Dictionaries
  • 152.
    Kendall & KendallCopyright © 2014 Pearson Education, Inc. Publishing as Prentice Hall 8-2 Learning Objectives • Understand how analysts use of data dictionaries for analyzing data-oriented systems. • Understand the concept of a repository for analysts’ project information and the role of CASE tools in creating them. • Create data dictionary entries for data processes, stores, flows, structures, and logical and physical elements of the systems being studied, based on DFDs. • Recognize the functions of data dictionaries in helping users update and maintain information systems.
  • 153.
    Kendall & KendallCopyright © 2014 Pearson Education, Inc. Publishing as Prentice Hall 8-3 Cataloging • Data flow diagrams can be used to catalog: • Data processes • Flows • Stores • Structures • Elements • Cataloging takes place with the data dictionary
  • 154.
    12-25 Kendall & KendallCopyright © 2014 Pearson Education, Inc. Publishing as Prentice Hall List and Drop-Down List Boxes • Used when there is little room available on the page • If there is a commonly selected choice, it is usually displayed in the drop-down list by default
  • 155.
    Kendall & KendallCopyright © 2014 Pearson Education, Inc. Publishing as Prentice Hall 8-5 The Data Dictionary • A reference work of data about data (metadata) • Collects and coordinates data terms, and confirms what each term means to different people in the organization
  • 156.
    12-28 Kendall & KendallCopyright © 2014 Pearson Education, Inc. Publishing as Prentice Hall Sliders and Spin Buttons Are Two GUI Components the Analyst Can Use to Design Input Screens (Figure 12.5)
  • 157.
    12-29 Kendall & KendallCopyright © 2014 Pearson Education, Inc. Publishing as Prentice Hall Text Area • A text area is used for entering a larger amount of text • Can view data larger then the box area • Handling text: • Hard return is used to force new lines • Use word wrap within the text area
  • 158.
    12-31 Kendall & KendallCopyright © 2014 Pearson Education, Inc. Publishing as Prentice Hall Form Controls and Values • Each control in a GUI interface stores data associated with the control • Web pages use a name and value pair that are transmitted to the server or in an email sent along with the form
  • 159.
    Kendall & KendallCopyright © 2014 Pearson Education, Inc. Publishing as Prentice Hall 8-9 Defining the Data Flow • ID—identification number • Unique descriptive name • A general description of the data flow • The source of the data flow • The destination of the data flow • Type of data flow • The name of the data structure describing the elements • The volume per unit time • An area for further comments and notations
  • 160.
    12-34 Kendall & KendallCopyright © 2014 Pearson Education, Inc. Publishing as Prentice Hall Color • The five most legible foreground/background color combinations: • Black on yellow • Green on white • Blue on white • White on blue • Yellow on black
  • 161.
    Kendall & KendallCopyright © 2014 Pearson Education, Inc. Publishing as Prentice Hall 8-11 Describing Data Structures • Data structures are made up of smaller structures and elements • An algebraic notation is used to describe data structures
  • 162.
    12-38 Kendall & KendallCopyright © 2014 Pearson Education, Inc. Publishing as Prentice Hall Summary • Guidelines for well-designed input forms: • Forms must be easy to fill out • Forms must meet the purpose for which they are designed • Forms must be designed to ensure accurate completion • Forms must be pleasing and attractive
  • 163.
    Kendall & KendallCopyright © 2014 Pearson Education, Inc. Publishing as Prentice Hall 8-13 Data Structure Example for Adding a Customer Order at World’s Trend Catalog Division (Figure 8.4)
  • 164.
    Kendall & KendallCopyright © 2014 Pearson Education, Inc. Publishing as Prentice Hall 8-14 Structural Records • A structure may consist of elements or structural records • These are a group of elements, such as: • Customer name • Address • Telephone • Each of these must be further defined until they are broken down into their component elements
  • 165.
    Kendall & KendallCopyright © 2014 Pearson Education, Inc. Publishing as Prentice Hall 8-15 Structural Record Example
  • 166.
    Kendall & KendallCopyright © 2014 Pearson Education, Inc. Publishing as Prentice Hall 8-16 Logical and Physical Data Structures • Logical: • Show what data the business needs for its day-to-day operations • Physical: • Include additional elements necessary for implementing the system
  • 167.
    Kendall & KendallCopyright © 2014 Pearson Education, Inc. Publishing as Prentice Hall 8-17 Physical Data Structures • Key fields used to locate records • Codes to identify record status • Transaction codes to identify different record types • Repeating group entries • Limits on items in a repeating group • Password
  • 168.
    Kendall & KendallCopyright © 2014 Pearson Education, Inc. Publishing as Prentice Hall 8-18 An Element Description Form Example from World’s Trend Catalog Division (Figure 8.6)
  • 169.
    Kendall & KendallCopyright © 2014 Pearson Education, Inc. Publishing as Prentice Hall 8-19 Data Element Characteristics • Element ID • The name of the element • Aliases • A short description of the element • Element is base or derived • Element length • Type of data • Input and output formats • Validation criteria • Default value • An additional comment or remark area
  • 170.
    Kendall & KendallCopyright © 2014 Pearson Education, Inc. Publishing as Prentice Hall 8-20 Element ID • Optional entry • Allows the analyst to build automated data dictionary entries
  • 171.
    Kendall & KendallCopyright © 2014 Pearson Education, Inc. Publishing as Prentice Hall 8-21 The Name of the Element • Should be: • Descriptive • Unique • Based on what the element is commonly called in most programs or by the major user of the element
  • 172.
    Kendall & KendallCopyright © 2014 Pearson Education, Inc. Publishing as Prentice Hall 8-22 Aliases • Synonyms or other names for the element • Names used by different users in different systems • A CUSTOMER NUMBER may also be called a RECEIVABLE ACCOUNT NUMBER or a CLIENT NUMBER
  • 173.
    Kendall & KendallCopyright © 2014 Pearson Education, Inc. Publishing as Prentice Hall 8-23 Short Description of the Element • An example might be: • Uniquely identifies a customer who has made any business transactions within the last five years
  • 174.
    Kendall & KendallCopyright © 2014 Pearson Education, Inc. Publishing as Prentice Hall 8-24 Element Is Base or Derived • A base element is one that has been initially keyed into the system • A derived element is one that is created by a process, usually as the result of a calculation or a series of decision- making statements
  • 175.
    Kendall & KendallCopyright © 2014 Pearson Education, Inc. Publishing as Prentice Hall 8-25 Element Length What should the element length be? • Some elements have standard lengths, state abbreviations, zip codes, or telephone numbers. • For other elements, the length may vary and the analyst and user community must decide the final length.
  • 176.
    Kendall & KendallCopyright © 2014 Pearson Education, Inc. Publishing as Prentice Hall 8-26 Element Length Considerations • Numeric amount lengths • Name and address fields • Other fields
  • 177.
    Kendall & KendallCopyright © 2014 Pearson Education, Inc. Publishing as Prentice Hall 8-27 Name and Address Length Percent of data that will Element Length fit (United States) Last Name 11 98 First Name 18 95 Company Name 20 95 Street 18 90 City 17 99
  • 178.
    Kendall & KendallCopyright © 2014 Pearson Education, Inc. Publishing as Prentice Hall 8-28 Data Truncation • If the element is too small, the data will be truncated • The analyst must decide how this will affect the system outputs • If a last name is truncated, mail would usually still be delivered • A truncated email address or web address is not usable
  • 179.
    Kendall & KendallCopyright © 2014 Pearson Education, Inc. Publishing as Prentice Hall 8-29 Type of Data • Alphanumeric or text data • Formats • Mainframe: packed, binary, display • Microcomputer (PC) formats • PC formats, such as Currency, Number, or Scientific, depend on how the data will be used
  • 180.
    Kendall & KendallCopyright © 2014 Pearson Education, Inc. Publishing as Prentice Hall 8-30 Some Examples of Data Formats Used in PC Systems (Figure 8.7)
  • 181.
    Kendall & KendallCopyright © 2014 Pearson Education, Inc. Publishing as Prentice Hall 8-31 Format Character Codes (Figure 8.8)
  • 182.
    Kendall & KendallCopyright © 2014 Pearson Education, Inc. Publishing as Prentice Hall 8-32 Validation Criteria • Ensure that accurate data are captured by the system • Elements are either: • Discrete, meaning they have fixed values • Continuous, with a smooth range of values
  • 183.
    Kendall & KendallCopyright © 2014 Pearson Education, Inc. Publishing as Prentice Hall 8-33 Default Value • Include any default value the element may have • The default value is displayed on entry screens • Reduces the amount of keying • Default values on GUI screens • Initially display in drop-down lists • Are selected when a group of radio buttons are used
  • 184.
    Kendall & KendallCopyright © 2014 Pearson Education, Inc. Publishing as Prentice Hall 8-34 Comment or Remarks Area • This might be used to indicate the format of the date, special validation that is required, the check-digit method used, and so on
  • 185.
    Kendall & KendallCopyright © 2014 Pearson Education, Inc. Publishing as Prentice Hall 8-35 Data Stores • Data stores are created for each different data entity being stored • When data flow base elements are grouped together to form a structural record, a data store is created for each unique structural record • Because a given data flow may only show part of the collective data that a structural record contains, many different data flow structures may need to be examined to arrive at a complete data store description
  • 186.
    Kendall & KendallCopyright © 2014 Pearson Education, Inc. Publishing as Prentice Hall 8-36 Describing the Data Store • The data store ID • The data store name • An alias for the table • A short description of the data store • The file type • File format
  • 187.
    Kendall & KendallCopyright © 2014 Pearson Education, Inc. Publishing as Prentice Hall 8-37 Describing the Data Store (continued) • The maximum and average number of records on the file as well as the growth per year • The file or data set name specifies the file name, if known • The data structure should use a name found in the data dictionary • Primary and secondary keys • Comments
  • 188.
    Kendall & KendallCopyright © 2014 Pearson Education, Inc. Publishing as Prentice Hall 8-38 Example of a Data Store Form for World’s Trend Catalog Division (Figure 8.9)
  • 189.
    Kendall & KendallCopyright © 2014 Pearson Education, Inc. Publishing as Prentice Hall 8-39 Two Data Flow Diagrams and Corresponding Data Dictionary Entries for Producing an Employee Paycheck (Figure 8.11)
  • 190.
    Kendall & KendallCopyright © 2014 Pearson Education, Inc. Publishing as Prentice Hall 11 Kendall & Kendall Systems Analysis and Design, 9e Designing Effective Output
  • 191.
    11-2 Kendall & KendallCopyright © 2014 Pearson Education, Inc. Publishing as Prentice Hall 11-2 Learning Objectives • Understand the objectives for effective output design • Relate output content to output methods inside and outside the organizational context • Realize how output bias affects users • Design display output • Design dashboard, widgets, and gadgets • Design a websites for ecommerce and corporate uses that include Web 2.0 technologies • Understand the development process for apps used on smartphones and tablets
  • 192.
    11-3 Kendall & KendallCopyright © 2014 Pearson Education, Inc. Publishing as Prentice Hall 11-3 Output • Information delivered to users • Output forms • Hard-copy—printed reports • Soft-copy—computer screens, microforms, and audio • To create output, the analyst works interactively with the user until the output is satisfactory
  • 193.
    11-4 Kendall & KendallCopyright © 2014 Pearson Education, Inc. Publishing as Prentice Hall 11-4 Output Design Objectives • Serve a specific user or organizational purpose • Meaningful to the user • Deliver the appropriate quantity of output • Make sure the output is where it is needed • Provide output on time • Choosing the most effective output method
  • 194.
    11-5 Kendall & KendallCopyright © 2014 Pearson Education, Inc. Publishing as Prentice Hall 11-5 Relating Output Content to Method • Content of output must be considered as interrelated to the output method • External—going outside the business • Internal—staying within the business
  • 195.
    11-6 Kendall & KendallCopyright © 2014 Pearson Education, Inc. Publishing as Prentice Hall 11-6 External Output • Examples: • Utility bills • Advertisements • Paychecks • Differs from internal output in: • Distribution • Design • Appearance
  • 196.
    11-7 Kendall & KendallCopyright © 2014 Pearson Education, Inc. Publishing as Prentice Hall 11-7 Internal Output • Examples: • Summary reports • Detailed reports • Historical reports • Exception reports • Might consist of material available on an intranet
  • 197.
    11-8 Kendall & KendallCopyright © 2014 Pearson Education, Inc. Publishing as Prentice Hall 11-8 Factors to Consider When Choosing Output Technology • Who will use the output? • How many people need the output? • Where is the output needed? • What is the purpose? • What is the speed with which output is needed? • How frequently will the output be accessed? • How long will the output be stored? • Regulations depicting output produced, stored, and distributed • Initial and ongoing costs of maintenance and supplies • Human and environmental requirements
  • 198.
    11-9 Kendall & KendallCopyright © 2014 Pearson Education, Inc. Publishing as Prentice Hall 11-9 Green IT Initiatives • May limit the quantity of paper reports that are printed • May discourage employees from printing out copies of email messages by adding a green IT notification to the bottom of each corporate email message
  • 199.
    11-10 Kendall & KendallCopyright © 2014 Pearson Education, Inc. Publishing as Prentice Hall 11-10 Designing Printed Output • Detailed reports • Print a report line for every record on the master file • Exception reports • Print a line for all records that match a certain condition • Summary reports • Print one line for a group of records that are used to make decisions
  • 200.
    11-11 Kendall & KendallCopyright © 2014 Pearson Education, Inc. Publishing as Prentice Hall 11-11 Designing Output for Displays • Keep the display simple • Keep the presentation consistent • Facilitate user movement among displayed output • Create an attractive and pleasing display
  • 201.
    11-12 Kendall & KendallCopyright © 2014 Pearson Education, Inc. Publishing as Prentice Hall 11-12 Graphical Output in Screen Design • The purpose of the graph • The kind of data to be displayed • The audience • The effects on the audience of different kinds of graphical output
  • 202.
    11-13 Kendall & KendallCopyright © 2014 Pearson Education, Inc. Publishing as Prentice Hall 11-13 Designing a Website • Use professional tools • Study other sites • Use Web resources • Examine the sites of professional website designers • Use the tools you’ve learned • Use storyboarding, wireframing, and mockups
  • 203.
    11-14 Kendall & KendallCopyright © 2014 Pearson Education, Inc. Publishing as Prentice Hall 11-14 Designing a Website (continued) • Consult the books • Examine poorly designed websites • Creating Web templates • Style sheets allow you to format all Web pages in a site consistently • Using plug-ins, audio, and video sparingly
  • 204.
    11-15 Kendall & KendallCopyright © 2014 Pearson Education, Inc. Publishing as Prentice Hall 11-15 Designing a Website (continued) • Plan ahead, pay attention to: • Structure • Content • Text • Graphics • Presentations style • Navigation • Promotion
  • 205.
    11-16 Kendall & KendallCopyright © 2014 Pearson Education, Inc. Publishing as Prentice Hall 11-16 Structure • One of the most important steps in developing a professional website • Each page in the Web structure should have a distinct message • Can benefit from using website diagramming and mapping tools
  • 206.
    11-17 Kendall & KendallCopyright © 2014 Pearson Education, Inc. Publishing as Prentice Hall 11-17 Content • Appropriate content is needed to keep the user interested • Use a metaphor or images that provide metaphor for your site • Should include a FAQ page • May take advantage of prewritten software
  • 207.
    11-18 Kendall & KendallCopyright © 2014 Pearson Education, Inc. Publishing as Prentice Hall 11-18 Text • Each Web page should have a title • Place meaningful words in the first sentence appearing on your Web page • Clear writing is important
  • 208.
    11-19 Kendall & KendallCopyright © 2014 Pearson Education, Inc. Publishing as Prentice Hall 11-19 Content Management Systems • Content on ecommerce sites needs to be constantly updated • Content management systems (CMSs) are software tools that help to develop and maintain websites and online applications
  • 209.
    11-20 Kendall & KendallCopyright © 2014 Pearson Education, Inc. Publishing as Prentice Hall 11-20 Graphics • Use either JPEG, GIF, or PNG formats • Keep the background simple and readable • Create a few professional-looking graphics for use on your pages • Keep images small and reuse bullet or navigational buttons • Include text in what is called a Title or ALT attribute for images and image hot spots • Examine your website on a variety of displays and screen resolutions
  • 210.
    11-21 Kendall & KendallCopyright © 2014 Pearson Education, Inc. Publishing as Prentice Hall 11-21 Presentation Style • Provide a home page • Keep the number of graphics to a reasonable minimum • Use large and colorful fonts for headings • Use interesting images and buttons for links • Use CSS to control the formatting and layout of the Web page
  • 211.
    11-22 Kendall & KendallCopyright © 2014 Pearson Education, Inc. Publishing as Prentice Hall 11-22 Presentation Style (continued) • Use divisions and cascading styles or tables to enhance a layout • Use the same graphics image on several Web pages • Use Javascript to enhance Web page layout • Avoid overusing animation, sound, and other elements
  • 212.
    11-23 Kendall & KendallCopyright © 2014 Pearson Education, Inc. Publishing as Prentice Hall 11-23 Navigation • The three-clicks rule • Promote the website • Include a navigation bar and links to the home page on every page on the website
  • 213.
    11-24 Kendall & KendallCopyright © 2014 Pearson Education, Inc. Publishing as Prentice Hall 11-24 Promotion • Promote your site • Submit often to search engines • Include key words in metatags • Encourage your readers to bookmark your website
  • 214.
    11-25 Kendall & KendallCopyright © 2014 Pearson Education, Inc. Publishing as Prentice Hall 11-25 Designing for Smartphones and Tablets 1. Set up a developer account 2. Choose a development process 3. Be an original 4. Determine how you will price the app
  • 215.
    11-26 Kendall & KendallCopyright © 2014 Pearson Education, Inc. Publishing as Prentice Hall 11-26 Designing for Smartphones and Tablets 5. Follow the rules for output design 6. Design your icon 7. Choose an appropriate name for the app 8. Design for a variety of devices 9. Design the output for the app
  • 216.
    11-27 Kendall & KendallCopyright © 2014 Pearson Education, Inc. Publishing as Prentice Hall 11-27 Designing for Smartphones and Tablets 10. Design the output a second time for different orientation 11. Design the logic 12. Create the user interface using gestures 13. Protect your property 14. Market your app
  • 217.
    11-28 Kendall & KendallCopyright © 2014 Pearson Education, Inc. Publishing as Prentice Hall 11-28 Choose a Development Process • Prototyping is most likely the best way to develop your app • Quick releases are important • Quality should not be sacrificed, but you can introduce an app and then add features later • Advantages of introducing an app first: • It allows you to gain an advantage • Revise the app adding new features • Increases visibility because the app appears on a list of apps that have been updated
  • 218.
    11-29 Kendall & KendallCopyright © 2014 Pearson Education, Inc. Publishing as Prentice Hall 11-29 Create the User Interface Using Gestures • Smartphones and tablets have innovative user interfaces • Technically called touchscreen capacitive sensing • Design apps assuming that users will demand touch- sensitive interfaces • Use gestures such as: • Swipes • Pinches • Tugs • Shakes
  • 219.
    Kendall & KendallCopyright © 2014 Pearson Education, Inc. Publishing as Prentice Hall 12 Kendall & Kendall Systems Analysis and Design, 9e Designing Effective Input
  • 220.
    12-2 Kendall & KendallCopyright © 2014 Pearson Education, Inc. Publishing as Prentice Hall Learning Objectives • Design functional input forms for users of business systems. • Design engaging input displays for users of information systems. • Design useful input forms for people interacting on the Web. • Design useful input pages for users of intranets, the Web, smartphones, and tablets.
  • 221.
    12-3 Kendall & KendallCopyright © 2014 Pearson Education, Inc. Publishing as Prentice Hall Input Design Objectives • The quality of system input determines the quality of system output • Input design objectives: • Effectiveness • Accuracy • Ease of use • Consistency • Simplicity • Attractiveness
  • 222.
    12-4 Kendall & KendallCopyright © 2014 Pearson Education, Inc. Publishing as Prentice Hall Major Topics • Input design • Form design • Display design • GUI screen design • GUI controls • Web design guidelines
  • 223.
    12-5 Kendall & KendallCopyright © 2014 Pearson Education, Inc. Publishing as Prentice Hall Good Form Design • Make forms easy to fill in • Ensure that forms meet the purpose for which they are designed • Design forms to assure accurate completion • Keep forms attractive
  • 224.
    12-6 Kendall & KendallCopyright © 2014 Pearson Education, Inc. Publishing as Prentice Hall Make Forms Easy to Fill in • Form flow • Seven sections of a form • Captioning
  • 225.
    12-7 Kendall & KendallCopyright © 2014 Pearson Education, Inc. Publishing as Prentice Hall Form Flow • Can minimize the time and effort expended by employees in form completion • Should flow from left to right and top to bottom
  • 226.
    12-8 Kendall & KendallCopyright © 2014 Pearson Education, Inc. Publishing as Prentice Hall Seven Sections of a Form • Heading • Identification and access • Instructions • Body • Signature and verification • Totals • Comments
  • 227.
    12-9 Kendall & KendallCopyright © 2014 Pearson Education, Inc. Publishing as Prentice Hall Meeting the Intended Purpose • Systems analysts may use different types of specialty forms for different purposes • Specialty forms • Multiple-part • Continuous-feed • Perforated
  • 228.
    12-10 Kendall & KendallCopyright © 2014 Pearson Education, Inc. Publishing as Prentice Hall Computer-Assisted Form Design • Numerous form design packages are available for desktop systems—there are tools to set up: • Fields • Check boxes • Lines • Boxes
  • 229.
    12-11 Kendall & KendallCopyright © 2014 Pearson Education, Inc. Publishing as Prentice Hall Omniform from ScanSoft Allows the User to Take an Existing Form, Scan It into the Computer, and Define Fields So the Form Can Be Easily Filled out on a PC (Figure 12.3)
  • 230.
    12-12 Kendall & KendallCopyright © 2014 Pearson Education, Inc. Publishing as Prentice Hall Good Display and Web Forms Design • Keep the display simple • Keep the display presentation consistent • Facilitate user movement among display screens and pages • Create an attractive and pleasing display
  • 231.
    12-13 Kendall & KendallCopyright © 2014 Pearson Education, Inc. Publishing as Prentice Hall Keeping the Display Simple • Heading • Body • Comments and instructions
  • 232.
    12-14 Kendall & KendallCopyright © 2014 Pearson Education, Inc. Publishing as Prentice Hall Keeping the Display Consistent • Locate information in the same area each time a new display is accessed • Information that logically belongs together should be consistently grouped together • Information should not overlap from one group to another
  • 233.
    12-15 Kendall & KendallCopyright © 2014 Pearson Education, Inc. Publishing as Prentice Hall Facilitating Movement • The three-clicks rule says that users should be able to get to the screens they need within three mouse or keyboard clicks • Movement among screens: • Scrolling by using arrows or PgDn keys • Context-sensitive pop-up windows • Onscreen dialogue
  • 234.
    12-16 Kendall & KendallCopyright © 2014 Pearson Education, Inc. Publishing as Prentice Hall Designing an Attractive and Pleasing Display • Should draw users into them and hold their attention • Use logical flows in the plan to your display pages • Color or shaded boxes and creating three-dimensional boxes and arrows
  • 235.
    12-17 Kendall & KendallCopyright © 2014 Pearson Education, Inc. Publishing as Prentice Hall Graphical User Interface (GUI) Controls • Text boxes • Check boxes • Option or radio buttons • List and drop-down list boxes • Sliders and spin buttons • Image maps • Text area • Message boxes
  • 236.
    12-18 Kendall & KendallCopyright © 2014 Pearson Education, Inc. Publishing as Prentice Hall The Designer Has Many GUI Components that Allow Flexibility in Designing Input Screens for the Web or Other Software Packages: This Example Is from Microsoft Access (Figure 12.4)
  • 237.
    12-19 Kendall & KendallCopyright © 2014 Pearson Education, Inc. Publishing as Prentice Hall Text Boxes • Text boxes should be large enough to accommodate all the characters • Captions should be to the left of the text box • Character data is left-aligned within the box • Numeric data is right-aligned
  • 238.
    12-20 Kendall & KendallCopyright © 2014 Pearson Education, Inc. Publishing as Prentice Hall HTML5 Browsers Features • Placeholder puts a small amount of help text into a text box, displaying in a lighter color • When the cursor is placed in the field the text vanishes • New text boxes: • Email • Telephone • URL, a Web address
  • 239.
    12-21 Kendall & KendallCopyright © 2014 Pearson Education, Inc. Publishing as Prentice Hall HTML5 Browsers Features • A datalist displays a drop-down list of predefined suggestions to make entry easier for the user • As the user begins to type the first few letters, the datalist is displayed • The user can choose one of the items in the list to make a selection • This is used in the autocomplete function
  • 240.
    12-22 Kendall & KendallCopyright © 2014 Pearson Education, Inc. Publishing as Prentice Hall HTML5 Browsers Features • A calendar control to select a date, a date and time, or a local date and time • Selecting dates from a pop-up calendar is easier and less error-prone than entering text
  • 241.
    12-23 Kendall & KendallCopyright © 2014 Pearson Education, Inc. Publishing as Prentice Hall Check Boxes • Check boxes are used for nonexclusive choices • Check box text or label is placed to the right of the check box • If there are more than ten check boxes, group together in a bordered box
  • 242.
    12-24 Kendall & KendallCopyright © 2014 Pearson Education, Inc. Publishing as Prentice Hall Option Buttons • Option or radio buttons are used for exclusive choices • Choices are listed to the right of the button, in some sequence • Often they are placed in a rectangle called an option group • If more than six option buttons are used, a list box or drop-down list box should be implemented
  • 243.
    12-25 Kendall & KendallCopyright © 2014 Pearson Education, Inc. Publishing as Prentice Hall List and Drop-Down List Boxes • Used when there is little room available on the page • If there is a commonly selected choice, it is usually displayed in the drop-down list by default
  • 244.
    12-26 Kendall & KendallCopyright © 2014 Pearson Education, Inc. Publishing as Prentice Hall Tab Control Dialogue Boxes • Create a separate tab for each unique feature • Place the most commonly used tabs in front and display them first • Consider including three basic buttons in your design: • OK • Cancel • Help
  • 245.
    12-27 Kendall & KendallCopyright © 2014 Pearson Education, Inc. Publishing as Prentice Hall Sliders, Spin Buttons, and Image Maps • Sliders and spin buttons are used to change data that have a continuous range of values • Image map fields are used to select values within an image
  • 246.
    12-28 Kendall & KendallCopyright © 2014 Pearson Education, Inc. Publishing as Prentice Hall Sliders and Spin Buttons Are Two GUI Components the Analyst Can Use to Design Input Screens (Figure 12.5)
  • 247.
    12-29 Kendall & KendallCopyright © 2014 Pearson Education, Inc. Publishing as Prentice Hall Text Area • A text area is used for entering a larger amount of text • Can view data larger then the box area • Handling text: • Hard return is used to force new lines • Use word wrap within the text area
  • 248.
    12-30 Kendall & KendallCopyright © 2014 Pearson Education, Inc. Publishing as Prentice Hall Message Boxes and Command Buttons • Message boxes are used to warn users and provide feedback messages in a dialog box • Command buttons perform an action when the user selects it
  • 249.
    12-31 Kendall & KendallCopyright © 2014 Pearson Education, Inc. Publishing as Prentice Hall Form Controls and Values • Each control in a GUI interface stores data associated with the control • Web pages use a name and value pair that are transmitted to the server or in an email sent along with the form
  • 250.
    12-32 Kendall & KendallCopyright © 2014 Pearson Education, Inc. Publishing as Prentice Hall Hidden Fields • Not visible to the viewer • Do not take up any space on the web page • Can only contain a name and value • Used to store values sent from one Web form to the server
  • 251.
    12-33 Kendall & KendallCopyright © 2014 Pearson Education, Inc. Publishing as Prentice Hall Event-Response Charts • Used to: • List the variety of events that can occur • Show what should happen • Build a Web form that requires minimal action from the user • Explore improvements to the web page • Events may be used to: • Control navigation between web pages • Change the contents of drop-down lists
  • 252.
    12-34 Kendall & KendallCopyright © 2014 Pearson Education, Inc. Publishing as Prentice Hall Color • The five most legible foreground/background color combinations: • Black on yellow • Green on white • Blue on white • White on blue • Yellow on black
  • 253.
    12-35 Kendall & KendallCopyright © 2014 Pearson Education, Inc. Publishing as Prentice Hall Website Page Design • Provide clear instructions • Demonstrate a logical entry sequence for fill- in forms • Use a variety of text boxes, push buttons, radio buttons, drop-down lists, and other GUI features • Provide a scrolling text box if you are uncertain how much text will be entered
  • 254.
    12-36 Kendall & KendallCopyright © 2014 Pearson Education, Inc. Publishing as Prentice Hall Website Page Design (continued) • Include two basic buttons: Submit and Clear • If the form is lengthy, divide it into several simpler forms on separate pages • Create a feedback screen that lists error messages if a form has not correctly been filled out
  • 255.
    12-37 Kendall & KendallCopyright © 2014 Pearson Education, Inc. Publishing as Prentice Hall Ecommerce Applications • Ecommerce applications involve more than just good designs of websites. • Customers need to feel confident in the site • Shopping cart • Customer can edit the quantity of the item ordered or can remove the item entirely
  • 256.
    12-38 Kendall & KendallCopyright © 2014 Pearson Education, Inc. Publishing as Prentice Hall Summary • Guidelines for well-designed input forms: • Forms must be easy to fill out • Forms must meet the purpose for which they are designed • Forms must be designed to ensure accurate completion • Forms must be pleasing and attractive
  • 257.
    12-39 Kendall & KendallCopyright © 2014 Pearson Education, Inc. Publishing as Prentice Hall Summary (continued) • Guidelines for well-designed displays: • Displays must be kept simple • Displays must be consistent in presentation • Design must facilitate movement between pages • Displays must be attractive
  • 258.
    12-40 Kendall & KendallCopyright © 2014 Pearson Education, Inc. Publishing as Prentice Hall Summary (continued) • Guidelines for Web fill-in forms: • Provide clear instructions • Demonstrate a logical entry sequence for fill-in forms • Use a variety of text boxes, push buttons, drop- down menus, check boxes, and radio buttons • Provide a scrolling text box if you are uncertain about how much space users will need to respond to a question
  • 259.
    12-41 Kendall & KendallCopyright © 2014 Pearson Education, Inc. Publishing as Prentice Hall Summary (continued) • Guidelines for Web fill-in forms (continued): • Prepare two basic buttons on every Web fill-in form: Submit and Clear Form • If the form is lengthy and the users must scroll extensively, divide the form into several simpler forms on separate pages • Create a feedback screen that highlights errors in an appropriate color and refuses submission of the form until mandatory fields are correctly filled in