PROBLEM FORMULATION
• A research problem is basically a “gap” between “what is “
and “what ought to be”.
• Tips :
i. Find out why the information is being sought
ii. Determine whether the information already exist
iii. Determine whether the question really can/should be
answered
iv. Use exploratory research to define background of the
problem
v. Situation analysis
vi. The iceberg principle
vii. Determine relevant variables.
What is a Research Problem
• 1. Interest: Commit yourself to a research.
• 2. Size: Manageable & doable.
• 3. Economical: Time and money.
• 4. Researcher’s Capabilities & Limitations.
• 5. Uniqueness: Do not duplicate; similar but differentiated by
method, design or sample or perform different statistical
analyses.
Criteria for Selecting A Problem
• 6. Start with theories/set of ideas :- easier to start. The
outcome might be a critique to the theory, suggestions how it
can be modified or extended
• 7. Potential & sufficient outcomes:- valuable results. Even if you
plan to develop something in the end which might not be
achievable the knowledge developed in the process still has
contribution within the indicated period (3++ years?)
• 8. Not bias, safe & ethical:- be objective as much as possible,
not causing discomfort & harm to anyone/anything (social,
emotional, physical).
• The questions include:
• Has the problem been specified?
• Is the problem amenable to research?
• Is the problem too large?
• How is the availability of the data?
• Am I capable of solving the problem?
Is the problem is researchable?
• To clarify an existing theory
• To clarify contradictory findings
• To correct a faulty methodology
• To correct the inadequate or unsuitable use of statistical
techniques
• To reconcile conflicting opinions
• To solve existing practical problems.
A research aim is:
• Show a thorough knowledge of relevant prior research.
• Prior research is related to the proposed research.
• Comprehensiveness and appropriateness of the research
design.
• Appropriateness of the instrumentation and methodology.
• Appropriateness of the anticipated analyses.
• The likelihood that the proposed research can be completed
successfully as described.
Quality of the Proposed Research
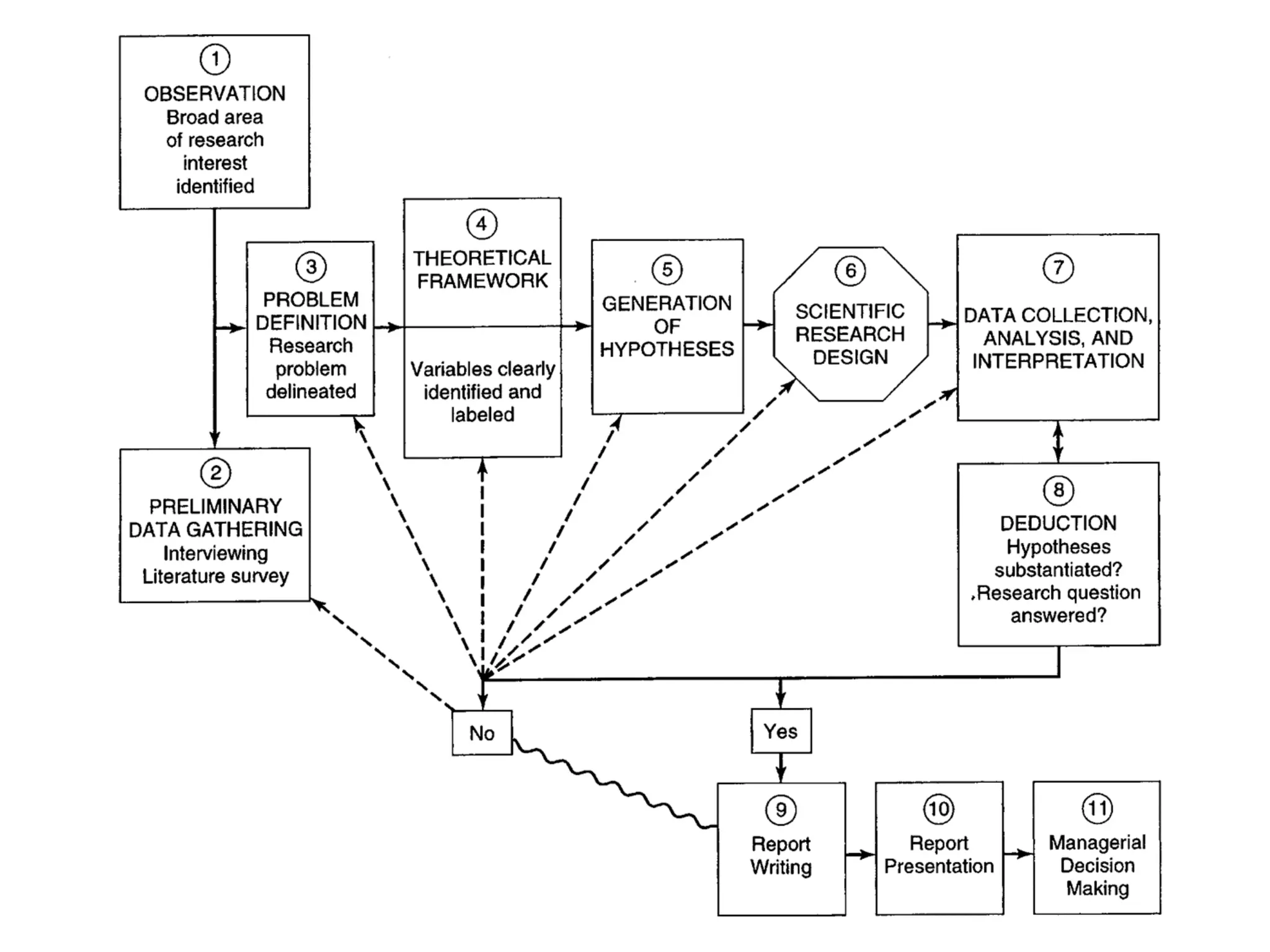
• Step 1: State the Problem (Problem Formulation)
• Step 2: Background & Literature study about the problem.
(Literature Review)
• Step 3: Form a Hypothesis (Data Collection)
• Step 4: Do experiment that test the hypothesis. (Analysis &
Findings)
• Step 5: Draw a conclusion. (Derive Conclusions)
Research Process: The Scientific Method
• Personal practical experience.
• Previous or prior work on subject.
• Own curiosity or own great mind
• Critical Study of the literature search.
• New technology.
• Interaction with other researchers in the community eg
correspondence, seminars, conferences, colloquium, etc.
How to select a Problem?
Research Problem
• The questions include:
• Will the result advance knowledge?
• Will the research have some value?
• Will the results be of interest to others?
Will the result be significant?
• It takes two forms:
Problem Statement
• eg. This study is designed to measure the effect of the
introduction of information security awareness course has on
the computer science students.
Research Question
• eg. What effect has the introduction of information security
awareness course had on the perception of the computer
science students?
To state the Problem
• Write opening sentence that stimulates interest as well as
conveys an issue to which a broad readership can relate.
• Specify the problem or issue leading to the study.
• Indicate why the problem is important.
• Focus the problem statement on the key concept being tested
or explored.
• Refrain from using quotes in the lead sentence.
• Consider numeric information for impact.
• Consider short sentences for impact.
Guidelines on Problem Presentation
• Common Mistakes :-
• the problem to investigate is not stated clearly enough
• the scope is too big
• For example:-
• Finding risk assessment methodology for cloud computing, but
there are smaller steps (small research) to achieve the goal.
• Before can proceed to the research question, the researcher
should conduct literature review to extend the knowledge.
Problem Statement
At the end of problem formulation the researcher should
have:
• Research question is an iterative (repeated) process.
Formulating research questions?
• Covers the different aspects of the problem and its contributing
factors in a coherent way and in a logical sequence
• Clearly phrase the operational terms.
• Avoid the use of vague non-active verbs eg to appreciate, to
understand , to study.
• Examples of research objectives:
• To investigate students’ awareness on information security and
ethical issues within the university.
• To evaluate the concept of computer ethics in terms of
information security.
• To develop a computer ethics framework focusing on ethical
behavior and information security.
Research Objectives
• Other example:
 To identify the security risks for networked information
systems.
To develop a risk evaluation tool for networked information
systems
 To test the evaluation tool for networked information systems
Other examples:
The purpose or aim statement shapes the direction of the
research.
• Gives a specific & accurate synopsis of the overall purpose of
the study.
Examples of research purpose / aim:
• The aim of this study is to examine the existing risk analysis
method and then select the appropriate solution as the basis
for modification in order to assess and analyze wireless risks
using fuzzy risk analysis method.
Aim statement
• Outline Problem statement
Exercise

Introduction to Problem formulation.pptx

  • 1.
  • 2.
    • A researchproblem is basically a “gap” between “what is “ and “what ought to be”. • Tips : i. Find out why the information is being sought ii. Determine whether the information already exist iii. Determine whether the question really can/should be answered iv. Use exploratory research to define background of the problem v. Situation analysis vi. The iceberg principle vii. Determine relevant variables. What is a Research Problem
  • 3.
    • 1. Interest:Commit yourself to a research. • 2. Size: Manageable & doable. • 3. Economical: Time and money. • 4. Researcher’s Capabilities & Limitations. • 5. Uniqueness: Do not duplicate; similar but differentiated by method, design or sample or perform different statistical analyses. Criteria for Selecting A Problem
  • 4.
    • 6. Startwith theories/set of ideas :- easier to start. The outcome might be a critique to the theory, suggestions how it can be modified or extended • 7. Potential & sufficient outcomes:- valuable results. Even if you plan to develop something in the end which might not be achievable the knowledge developed in the process still has contribution within the indicated period (3++ years?) • 8. Not bias, safe & ethical:- be objective as much as possible, not causing discomfort & harm to anyone/anything (social, emotional, physical).
  • 5.
    • The questionsinclude: • Has the problem been specified? • Is the problem amenable to research? • Is the problem too large? • How is the availability of the data? • Am I capable of solving the problem? Is the problem is researchable?
  • 6.
    • To clarifyan existing theory • To clarify contradictory findings • To correct a faulty methodology • To correct the inadequate or unsuitable use of statistical techniques • To reconcile conflicting opinions • To solve existing practical problems. A research aim is:
  • 7.
    • Show athorough knowledge of relevant prior research. • Prior research is related to the proposed research. • Comprehensiveness and appropriateness of the research design. • Appropriateness of the instrumentation and methodology. • Appropriateness of the anticipated analyses. • The likelihood that the proposed research can be completed successfully as described. Quality of the Proposed Research
  • 8.
    • Step 1:State the Problem (Problem Formulation) • Step 2: Background & Literature study about the problem. (Literature Review) • Step 3: Form a Hypothesis (Data Collection) • Step 4: Do experiment that test the hypothesis. (Analysis & Findings) • Step 5: Draw a conclusion. (Derive Conclusions) Research Process: The Scientific Method
  • 9.
    • Personal practicalexperience. • Previous or prior work on subject. • Own curiosity or own great mind • Critical Study of the literature search. • New technology. • Interaction with other researchers in the community eg correspondence, seminars, conferences, colloquium, etc. How to select a Problem?
  • 10.
  • 11.
    • The questionsinclude: • Will the result advance knowledge? • Will the research have some value? • Will the results be of interest to others? Will the result be significant?
  • 12.
    • It takestwo forms: Problem Statement • eg. This study is designed to measure the effect of the introduction of information security awareness course has on the computer science students. Research Question • eg. What effect has the introduction of information security awareness course had on the perception of the computer science students? To state the Problem
  • 13.
    • Write openingsentence that stimulates interest as well as conveys an issue to which a broad readership can relate. • Specify the problem or issue leading to the study. • Indicate why the problem is important. • Focus the problem statement on the key concept being tested or explored. • Refrain from using quotes in the lead sentence. • Consider numeric information for impact. • Consider short sentences for impact. Guidelines on Problem Presentation
  • 14.
    • Common Mistakes:- • the problem to investigate is not stated clearly enough • the scope is too big • For example:- • Finding risk assessment methodology for cloud computing, but there are smaller steps (small research) to achieve the goal. • Before can proceed to the research question, the researcher should conduct literature review to extend the knowledge. Problem Statement
  • 15.
    At the endof problem formulation the researcher should have:
  • 16.
    • Research questionis an iterative (repeated) process. Formulating research questions?
  • 18.
    • Covers thedifferent aspects of the problem and its contributing factors in a coherent way and in a logical sequence • Clearly phrase the operational terms. • Avoid the use of vague non-active verbs eg to appreciate, to understand , to study. • Examples of research objectives: • To investigate students’ awareness on information security and ethical issues within the university. • To evaluate the concept of computer ethics in terms of information security. • To develop a computer ethics framework focusing on ethical behavior and information security. Research Objectives
  • 19.
    • Other example: To identify the security risks for networked information systems. To develop a risk evaluation tool for networked information systems  To test the evaluation tool for networked information systems Other examples:
  • 20.
    The purpose oraim statement shapes the direction of the research. • Gives a specific & accurate synopsis of the overall purpose of the study. Examples of research purpose / aim: • The aim of this study is to examine the existing risk analysis method and then select the appropriate solution as the basis for modification in order to assess and analyze wireless risks using fuzzy risk analysis method. Aim statement
  • 21.
    • Outline Problemstatement Exercise