INTERNSHIP
NIRMA LTD
BHAVANAGAR PLANT
Made by
Ashutosh Khushu
13BME0177
B.Tech Mechanical
PREFACE
Engineers are a real boon for the society. The word engineering
itself means to develop something new by knowing the basics of
fundamental theories and principles. Engineering concepts are
always powered by strong theoretical concepts. Theory
scrutinizes all the ideal situations.
But it is rightly said that theory is incomplete without practice
and practice without theory. It is very important to relate ideal
situations with real ones so as to understand how a real system
works.
Industrial Training is the best platform where the so called
engineering student can sharpen his analytical as well as
practical skills so as to become the best of the best promising
engineer for the future world. It really helps to clear all his
theoretical concepts and can learn how to apply it
As a part of our academics, I was placed under training at
NIRMA LTD plant located at BHAVNAGAR.
Acknowledgement
It gives me a great pleasure in submitting this In-Plant Training
Report at the end of our training period from 05/12/2015 to
31/12/2015 of NIRMA LTD plant located at Bhavnagar.
I would like to express my heart full gratitude towards Mr D.G.
Jakhade (GM,Nirma) who granted me permission for obtaining
training at Nirma chemicals. I am very thankful to Mr Piyush
Patel(AGM,T&D) for giving me the opportunity to undergo
industrial training at Bhavnagar Plant.
I would also like to thank the technicians who helped us in
developing the bridge between the theoretical knowledge and its
practical application in plant and all in training center and also
central control room for their help at each stage of difficulty
during the training period.
Contents
1. About Nirma
2. Soda Ash Plant
3. Mechanical Workshop
4. RMH(Power Plant) section
5. Coal Feeding system for Boiler
6. Water & Stream Circuit-Boiler
7. Air & Flue gas Circuit-Boiler
8. Steam Distribution &Power
Generation(Turbine)
9. Ash Handling System
10. Boiler Operation &Control
11. Cooling &Chilling water Section
12. RODM Section
13. Conclusion
1
About Nirma
Nirma story began in 1969, when Dr.Karsanbhai Patel rolled out
the first bag of phosphate free synthetic detergent powder.
Signaling the launch of Nirma and that first bag of Nirma was
destined to change the Indian detergent industry hitherto
dominated by multinational players offering high priced
products to a small segment of the population.
Within a short span of three decades, Nirma has completely
rewritten the rules of the game offering high quality products of
unbeatably low prices. In the process Nirma has helped expand
the entire soaps and detergent market to a low level of Rs. 82
billion.
TODAY, Nirma has Rs. 16 billion shares in this market. This
has been possible through its focus on cost effectiveness by
integrating latest technology manufacturing facilities with
innovative marketing strategies to create world class brand.
Nirma was founded on 25th
Feb 1980 by chairman and managing
director Dr. Karsanbhai Patel and it registered as public limited
company in 23rd
March 1993. Leading company instantly
recognized as “Indian Brand” for detergents and soaps.
Nirma is engaged in the business of consumer’s products like
soap, detergent and industrial products like sulfuric acid, oleum,
distilled fatty acids, linear alkyl sodium silicate, and soda ash.
2
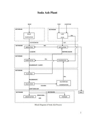
Soda Ash Plant
3
SECTION: 100
BRINE PREPARATION AND PURIFICATION
– Important raw material for the production of soda ash is lime
stone and brine solution. Brine solution is produced in section
100. The process takes place in two parts:
1. Brine preparation and 2.Brine purification.
1. Brine preparation is to make and maintains the salt amount
in the dissolved water, while
2. Brine purification ensures required quality and
concentration of the brine produced.
4
1. Brine Preparation:
– Treated water from feed tank is pumped to dissolver
circulation tank. Dissolver water is sent to recirculation
pump and to Dissolver. Washed salt is fed into dissolver
from the top by salt belt, while RO water is pumped
through nozzles. Brine settled and sent to Brine Tank
though overflow and then pumped to raw brine tank.
2. Brine Purification:
– Raw brine from raw brine tank is fed to mixing gutter of the
reaction section by the raw brine pump to prevent from scaling
in downstream equalization both calcium and magnesium must
be removed from the raw brine in the mixing gutter both milk of
lime (from section 100) and soda ash are supplied to the brine
ratio, which is controlled manually.
– Desired raw brine density is 1200-1300 kg/m3 and
corresponding concentration is 5.35 mol/lit. Density of the raw
brine is maintained by varying the amount of water i.e. water
amount is directly proportional to density of the solution.
– Soda ash is provided by bags from the ash storage. Soda ash is
fed in tank via hopper and soda ash is transported by the ash
screw rotary valve and pneumatic conveyor to ash bunker. Soda
is stored in ash bunker from the bunker soda ash is fed by ash
screw and into the mixing gutter. Soda ash is fed into dissolving
tank manually and is dissolved in sea water. The soda ash
solution is feed by ash solution pump.
5
– In this reaction section sufficient residence time is provided so
that a low level of magnesium and calcium can be achieved.
From reactor brine flows to reactor brine flows over into settler
where calcium and magnesium precipitate settles. To improve
settling flocculent is added.
– The settled precipitated is transported by scrapper. The clear
purified brine flows out into purified brine tank from which it is
distributed to the milk of lime preparation section-500.
– A small part of the brine is fed to flocculent dissolving unit.
From which flocculent is dosed by means flocculent dosing
pump to settler. The 3 kg flocculent is added in around 8000 lit
of pure brine to settle undisclosed particles. The dissolved
particles are being removed by adding Magna Flock solution.
– In order to crystallize as much as possible the magnesium and
calcium present the crystallization of Mg (OH)2 and CaCO3
needs time and driving force. The residence reactors is sufficient
to fulfill the time demand. The driving force is OH- and CO2-
ion impurities in the clear purified brine which is to be checked
on regular basis.
6
SECTION 200
PRODUCTION OF LIME (CaO) AND GAS CLEANING
Overview:
– The main objective of the Section 200 is to produce Calcium
Oxide (CaO) and Carbon Dioxide (CO2) gas. Lime is being
produced by the combustion of the Lime Stone (CaCO3) with
coke. Lime produced is sent to Section 300 and gas generated is
fed to Section 400 via compressor.
Raw Materials:
Lime stone (Caco3) and coke
Chemical Reaction:
Caco3 → Cao + Co2
Lime stone Quick Lime
2C + O2 → 2CO
2CO + O2 → 2CO2
Process Description:
Limekiln and Gas cleaning:
First of all lime stone is coming into the vibrofeeder from
bunker.
In vibrofeeder lime stone is vibrating and further moving into
the screen in which lime stone is divided into two size.
1) Oversize
2) Undersize
7
Oversize lime stone has 60-120mm and lower size lime stone
has 30-60mm.
Oversize used as central feed and lower size used as periphery
feed.
This lime stone goes for cleaning for getting size 60 to 120mm
by means of vibrofeed in vibrating screen then limestone is goes
to belt conveyor and last it is going into the bucket.
Cake from storage is sent to the screen.
Flow material is goes to the belt conveyor and undersize
material is back to storage vessel.
Lime kiln:
∑ 5m diameter
∑ 35m height
∑ 600mm thickness
In kiln mixture of lime stone and coke desired ratio fed at the
top kiln by hopper to vibrofeeder then material goes to
rotatory chute.
There are three zone :
- Preheated zone (300 ‘C to 350 ‘C)
- Middle zone (800 ‘C to 1000 ‘C)
- Cooling zone (200 ‘C)
8
9
GAS SCRUBBER:
10
Electrostatic precipitators (ESP):
SECTION 300
LIME GRINDING, DISTILLATION AND ABSORPTION
Overview:
– Section 300 is used in the production of soda ash. This section
is rather known as Ammonia Recovery Section. Ammonia
recovery is done by using various operations such as distillation,
absorption, scrubbing etc. Its main product is ammoniated liquor
which sent to Section 400.
Raw Material:
– Mother Liquor from Sec.500, Lime from section 200 and Pure
Brine.
– Main process taking place in section 300 can be divided in
three parts for ease in understanding:
1. Lime Grinding
2. Distillation
3. Absorption
11
Lime Kiln
12
Flow Diagram:
Schematic Diagram of Section 300
13
1. Lime Grinding:
The particle size of lump from the lime kiln is reduced in two
steps:
I) In the lime crushing mill, the particle size is reduce to 20-
50mm
II) The particle size is further reduce in lime mill until 90 wt%
of the particle is smaller than 0.15mm
– Lump lime from lump banker is level controlled fed to lime
crusher by lime vibrating feeder. To prevent the
downstream equipment being damaged by metal parts
magnet is installed in upstream.
– The lime crusher discharges the pre-crushed lime particle to
lime hopper and then lime is fed to lime mill by mill feeder.
Particle which is too coarse are separator from the
circulation air by clarifier in the top of mill and kept in the
mill to be grinded again. The lime particles which are
conveyed from the lime mill are separated from circulation
air in lime cyclones, from which lime is discharge by rotary
feeder. Lime from rotary valve is transported to ground
lime bunker through screw feeder.
– To prevent from high temperature buildup of fans a part of
the circulation air is constantly purged, resulting in a fresh
air intake at the lime mill. Fresh air is mainly sucked in due
to slight.
– To control dirt emission in the grinding the whole grinding
system operates at as light vacuum pressure maintained by
dirt fan.
– Lime from lime bunker is dosed to lime hopper through
lime transition hopper by vibrating grid. The level in the
14
lime hopper is controlled by controlling the dosing rate of
belt.
– From the lime hopper lime flows to lime weighing belt
which supplies the lime at a controlled rate via rotary valve
to feed screw.
– A small part of the burned lime is used in brine
purification. For this purpose a milk of lime solution is
produced by dissolving lime in purified brine in a milk of
lime preparation unit.
– Lime from bunker is supplied by means of weight control
to lime clarifier. In the lime clarifier, lime is dissolved in
purified brine from section 100. The obtained milk of lime
is supplied to lime tank.
– Both lime dissolver and milk of lime tank are agitated to
avoid settling of lime particles
– To prevent blocking the dosing screw by combination of
lime and water vapor, dissolver is kept at way slight
vacuum by means of air fan.
– Pre-limer is the reactor in which reaction between lime and
mother liquor (NH4Cl) takes place. The resulting main
product is calcium chloride along with sludge. The sludge
is then sent to settler in which impurities present in the lime
is also removed. The sludge is then transferred to sand trap
and then to sand washer. In the sand washer, sludge is
being washed for recovery purpose by mother liquor only.
The liquid in the flash tank is pumped to tank by
centrifugal pump. This liquor washed with sludge is
recycled to pre-limer. The outlet of the sand washer tank is
stored and then sent to Effluent Treatment Plant.
15
SECTION 400
CARBONATION
Overview:
Gas carbonated from section 500 contain co2 is known which
gas 80 % quality.
In this case a 4 compressor turbine is used.
High pressure steam enters the turbine which drive the
compressor. In the compressor is in the CO2. In this case add
water and water is circulating from above which get heated and
feed through gas scrubber.
Gas comes in from kiln produce cleaning gas and middle gas.
Third compressor is entered the mixture of rich and lean and
produce bottom gas.
Cleaning gas fed enter the tower from bottom ammoniated
liquor coming from section 300 through enter the fed and then
pass above carbonation tower.
Then output c-liquor which is cooled by chilling water cooled
process of water.
C-liquor is entering to 2 towers from above middle and bottom
gas from middle and bottom. The result is Bicarbonate slurry
obtained. For an interval of time bicarbonate is accumulating
into tower, so capacity reduces and cleaning is finally done.
In this section
- Total carbonation tower=10
- Total Production tower=8
- Total cleaning tower=2
- Working duration of production tower=64hrs
- Working duration of cleaning tower=16hrs.
16
SECTION 500
FILTRATION AND CALCINATION
Overview
– Section 500 is filtration and calcinations section. Here, the
slurry from the section 400 is treated and the product obtained at
the end of the section is light soda ash. Here, the main procedure
is conversion of bicarbonate slurry to sodium carbonate of light
density. Steam consumption in this section roughly determines
the total soda ash produced.
Raw material
– Draw Liquor, Raw Brine.
Processes
– The section 500 is divided in mainly two parts:
1. Filtration
2. Calcinations
1. Filtration:
– The draw liquor obtained from the carbonation tower is
collected in draw liquor tank and from there distributed to the
bicarbonate filter (rotary drum vacuum filters).
The functions of the filters are:
– To separate the solid sodium bicarbonate from the mother
liquor, to remove chloride contained in mother liquor from the
filter cake by washing the cake with water, to reduce the
moisture content of filter cake.
17
– Rotary Vacuum Drum Filter
– The filter consists of a rotary drum with connection from the
periphery to a number of compartments within the drum. The
surface of the drum is covered with drainage grid and a filter
cloth. A part of the circumference of the drum of dipping into a
trough filled with bicarbonate slurry.
– Figure shows the rotary drum filter. It consists of a cylindrical
sheet metal drum mounted horizontally. The outer surface of the
drum is formed of perforated plate. Inside the outer drum, there
is a smaller drum with a solid surface. The annular space
between the two drums is dividing into number of
compartments/sectors by radial partitions and separate
connection is made between the compartments and a special
type of rotary valve. As the drum rotates vacuum and air are
alternately applied to each compartment.
– Apart from cast iron, other materials of construction include
stainless steel, titanium, plastic such as PVC, etc. Thesematerials
give much improved corrosion resistance for many types of
slurry.
Working:
– The drum is immersed to the desired depth in the slurry which
is gently agitated to prevent the settling of the solids. Vacuum is
applied to the portion of drum which is submerged in the slurry
through the rotary valve. Because of this, the liquid is sucked
into the compartment and solids get deposited on the cloth to
form a cake of desired thickness which can be regulated by
adjusting the speed of the drum. With higher speeds, thinner
cake will be formed and consequently, high rate of filtration will
18
be achieved. The filtrate from the compartment then goes to a
filtrate collecting tank through internal pipe and a rotary valve.
– To dry and remove the cake, Blow-back section is given in the
filter.
From the compressor, air is supplied to buffer tank and then
regulated flow is allowed to blow. Due to this, cake falls down
after dying before reaching the blade.
– Inside the drum, there is nozzle and tube like mother liquor
collector,
Which collects the mother liquor sucked due to vacuum? This
mother Liquor is then transferred to two separators, one for
drying zone and one for pick-up zone.
– The mother liquor flows by gravity to the mother liquor tank.
The filter gas is discharged by filter vacuum pump via vacuum
pump separator to filter gas scrubber.
– The cake on the filter cloth is washed with at moist chloride
and ammonia free water obtained from wash water tank.
– Dewatering of the cake is mainly done by air displacement of
the liquid in the pores of the cake. To support dewatering
process a number of pressuring rolls are used. The first
pressuring roll is driven to prevent cracking of cake.
– The moisture content of cake is approximately 17Wt%.
The cake is discharged from drum surface by scrapping and
collected in tank. Blow back air is applied for continues cleaning
of filter cloth. Some water can be sprayed into the blow back air
to ensure proper cleaning of the cloth.
19
2. Calcination:
– The cake obtained from the filter is crude bicarbonate slurry.
To produce soda ash carbon dioxide present in the cake needs to
be removed. Calcination is nothing but the removal and drying
of cake by means of steam.
– The bicarbonate cake from filters is collected in bicarbonate
buffer, where temporarily some bicarbonate can be buffered.
From the buffer the bicarbonate is distributed by means of drag
conveyor to the calcinations unit.
– The crude bicarbonate is fed to the Calciner unit calciner
feeder. To avoid transport and fouling problem inside the
Calciner, the crude bicarbonate is mixed with recycled light soda
ash before entering the Calciner in calciner feed mixer. The 66%
of outlet product of calciner is sent back to mixer.
– The recycled soda ash is dosed by ash recycled rotary valve
and ash recycle screw into the mixer, due to the high
temperature of the recycled soda ash (approx.180 C) the
decomposition of the bicarbonate starts already in the feed mixer
the feed mix is transported into the calciner.
– The calciner consists of a rotary drum with steam tubes in the
calciner, bicarbonate decomposed the required heat for
decomposition will be provided by condensing high pressure
steam in the tubes, and the obtained condensate is collected in
calciner condensate receiver.
20
SECTION 600
DENSIFICATION
Schematic Diagram
21
22
SECTION 700
STORAGE AND BAGGING
– Section 700 is storage and packaging section for the soda ash
produced, light soda in section 500 and dense soda in section
600. Conveying of light soda ash to and from the storage
facilities is done by installed conveying limes (one spare
conveyor). Conveying of dense soda ash to the storage facilities
is done by one conveying lime only.
– The light ash conveying line to the light ash storage consist of
3 light ash diverters, light ash belt, light ash bucket elevator and
light ash conveyor and diverter is equipped with on emergency.
Light ash outlet in order to order to avoid overload of light ash
belt. Storage of the light ash is done in light ash bunker. This
bunker consists of 8 sections (A-H). Which can be filled
independently? An emergency bunker is installed to store soda
ash in case any bunker cannot be fed.
– A mass conveyor is equipped with an outlet to light ash
emergency bunker. In order to intercept failure in case of
overload the light can be removed from bunker by means of two
parallel installed light ash screws (one line screw as spare).
– There are 6 bunkers for the storage of light soda ash and 4
bunkers for dense soda ash. Hammer mills are provided to
achieve the required size. Light soda ash is in powder form,
while dense soda ash is in granular form.
– Hoppers are set in that way, in a single run of the silo opening,
only required amount of soda ash will be allowed to fall in the
bags. Hoppers are having capacity of 30 T.
23
– Packing conveyers are provided in that way either packed bags
will be filled into trucks or it may be stored in the storage area,
which is having capacity of 22000T.
– Light soda ash is generally being packed in 50kg and 750kg
packings, while dense soda ash is being packed in 50kg and 1T.
– For the transportation of light soda ash conveyor used are
generally screw conveyors.
– Storage Capacity: 18000 to 22000 tons of Soda Ash
– Capacity: 1800-2000 tons/day
– Dense soda ash capacity/hr.: 300-350 bags
– Light soda ash capacity/hr.: 250-350 bags
24
Mechanical Workshop
Milling:
Function:
Milling machine is tool found in metalworking industry. This
machine used to shape of solid products by eliminating excess
material from finished product.
Working:
When the work piece is fix to jig and fixture through and then
milling cutter through outfitted to number of tool head. Milling
cutter through surface finish is not well. Milling thread is used to
bolts, and nut making. In this operation through internal and
external thread making in the bolts and nuts. This operation is
between the tool axis and feed direction.
25
Grinding:
Function:
Grinding machine tool is used to machining and abrasive wheel
as the cutting tool.
Working:
The work piece rotate about a fixed axis and the surface
machined are concentric to that axis of rotation. Grinding
produce an external surface that may be straight, tapered, or
contoured.
26
Lathe Machine:
Function:
The main function of a lathe is to remove metal from work piece
to give it the require shape and size.
Working:
This is accomplished by holding the work securely and rigidly
on the machine and then turning it against cutting tool which
will remove metal from the work in the form of chip.
27
Radial Drill Machine:
The radial drilling machine is intended for drilling medium to
large and heavy work piece. The machine consists of a heavy,
round, vertical column mounted on a large base. The drill head
containing mechanism for rotating and feeding the drill is
mounted on a radial arm and can be moved horizontally on the
guide ways and clamped at any desired position.
There are three types:
- Plain radial drilling machine
- Semi universal machine
- Universal machine
28
Hydraulic Press:
Function:
Lifting Heavy Weight by the application of much smaller force
it consists of two cylinder of different diameter.
One of the cylinders is of large diameter and contains a ram
while the other cylinder is smaller diameter and contains a
plunger.
Two cylinders are connected by the pipe. The cylinder and pipe
contain a liquid through which pressure is transmitted.
29
Slotting Machine:
The slotting machine was developed by Brunel in the year 1800
which is used for making regular and irregular surfaces both
internal and external, Cutting grooves, Keyways and slots
various shapes , for holding large and awkward work pieces , for
cutting internal or external gears and many other operations .
Types of slotting machine:-
1) Puncher slotter
2) Precision slotter
Slotter Operations:--
1) Machining flat surfaces
2) Machining circular surface
3) Machining circular surfaces
4) Machining irregular surfaces or cams
5) Machining grooves or keyways
30
RMH-Raw Material Handling
Raw Material refers to the initial input or material that is
processed/machined/consumed to give a single or multiple
output in the form of product/energy/finished good, with or
without any by-product.
Raw material is the BASIC need for any industry & its improper
management and handling can lead to serious production Losses
and delay in the delivery of output products.
The management and assessment of the raw materials in totality
is known as “Raw Material Handling”.
There are 2 departments under the RWH-
RMH SH-Salt Handling
RMH LLCC-Limestone, Lignite, Coal and Coke.
RMH LLCC:-
Limestone ‡ Kiln feeding per day
Coke ‡ Kiln feeding per day
Petcoke ‡ Boiler feeding per day
Indonesian Coal‡ Boiler feeding per day
SA Coal ‡ Boiler feeding per day
31
For handling the materials we have the following equipments
and machines in RMH-
1. Truck Tipplers 11. Drive Motors
2. Hoppers 12. Gear Box
3. Vibrofeeders 13. Couplings
4. Belt Conveyor 14. Chain Conveyors
5. Rollers 15. Lump Breakers
6. Pulleys 16. Diverting Gates
7. Screening devices 17. Weigh Feeders
8. Crushers 18. Plough Feeders
9. Stackers 19. Mobile Hoppers
10. Tipper Trolleys 20. Emergency Hoppers
32
Belt Conveyor System
Components of the Belt Conveyor system:-
1. Belts
2. Rollers
3. Take Ups
4. Pulleys
5. Safety devices
6. Scrappers
7. Dust Suppression System
33
DIFFERENT ARRANGEMENTS IN CONVEYING
SYSTEM
1. Level or inclined Conveyor receiving material at tail end
and discharging at head end.
2. Level Conveyor receiving material at any point through
travelling hopper and discharging at head end.
3. Level and inclined Conveyor receiving material at and near
34
3. Level and inclined Conveyor with chute. Material received
from bins too close to elevated head end to permit use of
vertical curve.
4. Inclined and level Conveyor receiving material at tail end
and discharging from level section through a movable
Tripper.
35
5. Level Conveyor on raised structure with double-wing
Tripper forming storage piles on both sides of Conveyor.
6. Level Conveyor on raised structure with double-wing
Tripper forming storage piles on both sides of Conveyor.
36
7. Inclined Conveyor receiving material at tail end and
discharging at several points through a series of fixed
Trippers.
The conveyor belt plays an integral role in the efficient
operation of every conveyor system and has to be able to cope
with an enormous variety of stresses and demands.
Selecting a conveyor belt requires careful calculation, planning
and consideration in order to achieve not only the optimum
conveying capacity but also the longest possible operational
lifespan of the belt and the minimum amount of production time
lost due to avoidable repair and maintenance to the conveyor
system itself.
37
BELT DESIGNATION:
Belt Construction:
Top Cover
Bottom Cover
(Carrying Side)
(Non-Carrying Side)
End CoverEnd Cover
Carcass
38
Coal Feeding System for Boiler
For any process to function one needs a fuel, in the case of
boiler we use coal as the fuel. The types of coal used are:
Indonesian :- 4500-5000 GCV
South African :- 5500 GCV
Petcoke :-6000- 6500GCV
The boilers use different proportions of the fuel:
Boiler A uses Indonesian coal
Boiler B,C,D use South African and Petcoke coal
Boiler E uses South African and Petcoke coal in 30:70 ratio.
39
CFBC Boiler
It is a closed vessel in which the heat is produced by the
combustion of the fuel is transferred to water for its conversion
into steam at the desired temperature and pressure.
Boiler is used for generating:-
Steam for power generation
Hot water for heating purposes.
40
CFBC Technology:
It has evolved from conventional bubbling bed combustion as a
means to overcome some of the drawbacks associated with
conventional bubbling bed combustion.
41
CFBC technology utilizes the fluidized bed principle in which
crushed (6-12 mm size) fuel and limestone are injected into the
furnace or combustor. The particles are suspended in a stream of
upwardly flowing air (60-70 per cent of the total air), which
enters the bottom of the furnace through air distribution nozzles.
The fluidizing velocity in circulating beds ranges from 3.7 to 7
m per second. The balance of the combustion air is admitted
above the bottom of the furnace as secondary air. The
combustion takes place at 840-900 degrees C, and the fine
particles (<450 microns) are elutriated out of the furnace with
flue gas velocity of 4-6 m per second. The particles are then
collected by the solid separators and circulated back into the
furnace. Solid recycle is about 50 TP 100 kg per kg of fuel
burnt.
The particle circulation provides efficient heat transfer to the
furnace walls and longer resistance time for carbon and
limestone utilization. Similar to pulverized coal firing, the
controlling parameters in the CFBC processes are temperature,
residence time ad turbulence.
CFBC boilers are generally claimed to be more economical than
AFBC boilers for industrial applications requiring more than 75-
100 T per hour of steam. CFBC requires huge mechanical
cyclones to capture and recycle the large amount of bed
material, which required a tall boiler.
42
At the right fluidizing gas velocities, a fast recycling bed of fine
material is superimposed on a bubbling bed of larger particles.
The combustion temperature is controlled by the rate of
recycling of fine material. Hot fine material is separated from
the flue gas by a cyclone and is partially cooled in a separate
low velocity fluidized bed heat exchanger, where the heat is
given up to the steam. The cooler fine material is then recycled
to the dense bed.
Different Boilers of plant
The plant consists of five boilers of different features and
capacities. They are designated as A, B, C, D and E at the plant.
Capacities of each boiler are mentioned below:
Boiler-A/B/C/D: - 4*100 TPH
Boiler –E: - 1*200 TPH
Total: - 600 TPH
A/B/C boiler:
From the lignite bunker, the lignite is supplied to the rotary
feeder by the means of chain conveyor. Rotary feeder supplies
the lignite to the furnace according to the load on the boiler.
Limestone is also added to lignite during feeding to furnace to
control the SOx and NOx emission.
In the furnace the lignite comes in contact within the high
temperature load material and gets fired. During this the primary
43
air is supplied from the nozzles below bed and the secondary air
is supplied from the walls as shown in fig. Due to the
fluidization the flue gas and the fly ash with un-burnt, particles
goes to cyclone separator.
The crushed 8mm coal is fed into the DAYBITM through
unloading hoppers then it is supplied to lignite bunker over the
boiler. In cyclone separator the fly ash below the 60 micron size
is separated and the flue gas go to super heater un-burnt particle
enter into the seal pot.
In the seal pot the un-burnt particle entered. One particle of the
lignite recycles about 50000 times so it is obvious that the total
combustion of lignite takes place in furnace, thus the efficiency
is increased.
From the bottom of furnace bed ash is removed and the fly ash
and flue gas go to super heater. In the super heater the flue gases
the highest temperature comes in contact with super heater SH-4
then SH-3 and then SH-2. SH-1 is the walls of the super heater.
The flue gases from the super heater pass through the
economizer and then to the pre-heater. Now the flue gases go to
the ESP-Electrostatic precipitator). The fly ash is collected at
silo.
Gases required in the carbonation are compressed by
compressor. Rich gas from the calciner gas condensation
(section-500) with a high CO2 content of approx. 95%
44
Accessories of CFBC Boiler:
Cyclone separator:
Cyclone is a vital part in the CFBC boiler. Cycle separators are
gas-cleaning device that utilizes the centrifugal force created by
spinning gas stream, to separate particles from a gas. A standard
tangential inlet vertical c clone is shown in figure.
The gas is forced to follow the curved geometry of the cyclone,
while the inertia of the particles in the flow causes them to move
toward the outlet wall, where they collide and collected. Thus
the centrifugal force is 20.4 times the gravity force on the same
particle. In the cyclone particles in the spinning gas stream is
45
moving progressively closer to the outer wall as the flow
through the device. The gas stream execute several complete
turns as it flows from one of the device to the other. The particle
–laden gas is entered tangentially to the cyclone. The particles
are forced to the wall by centrifugal force and then fall down the
wall by gravity. At the bottom of the cyclone the flow reverse
form the inner core that leaves at the top of unit. Cyclone
separates particles greater than 60 microns with 99.5%
efficiency.
The cyclone of CFBC boilers handles a large volume of gas at
high temperature small diameter cyclone have higher collection
efficiencies. Multiple numbers of cyclones of smaller size and
higher efficiency can be used in parallel instead of a large
cyclone of lower efficiency. Cyclone used CFBC boiler often
contain a large mass of refractory, which takes a long time to
start up which is a drawback of CFBC boiler.
Seal Pot:
Since the lower furnace of each CFBC operates at a positive
pressure and the cyclone separators operate at balanced to
slightly negative pressure, there must be a seal between the two
to allow solids to circulate through the CFBC being employed.
For the project, in accordance with the design of the CFBC a
seal pot arrangement is used to achieve this. The seal pot (see
figure) acts as an automatic non-mechanical valve, which allows
the solids to properly flow from the cyclone separator to the
furnace regardless of variations in furnace pressure. To
46
accomplish this, the seal pot is fluidized at a greater pressure
than is the furnace. The seal pot is sized to allow the solids to
remain in a single flow regime, without solid/gas separation, to
assure consistent fluid-like flow through the seal. The seal pot is
equipped with fluidizing nozzles similar in design to those
located in the furnace, but designed to provide for the specific
requirements of the seal pot. The entire seal pot, including the
ash return line and drip leg, is lined with cast able refractory
material.
47
Boiler Feed Pump:
A boiler feed water pump is specific type of pump used to pump
feed water into a steam boiler. The water may be freshly
supplied or returning condensate produced as a result of the
condensation of the steam produced by the boiler.
Boiler feed pump
48
– These pumps are normally high pressure units that take suction
from a condensate return system and can be of the centrifugal
pump type or positive displacement type. At some stage to
increase the inlet pressure of the BFP a booster pump is also
provided which increase the pressure of the feed water to the
specific point and then this pressurized water is sent to the BFP.
Super heater:
The function of super heater is removal the last traces of
moisture (10% to 29%) from the saturated steam coming from
the boiler and to increase its temperature sufficiently about
saturation temperature. The superheating raises overall cycle
efficiency as well as avoids too much condensation in the last
stages if the turbine, which avoids the blade corrosion.
49
The heat of combustion gases from furnace are utilized for the
removal of moisture from steam and to superheat the steam
super heater usually has several tube circuits in parallel with one
or more return bends connected between headers. The material
uses for super heater cubes have high temperature strength, high
creep strength and resistance to oxidation.
In CFBC boiler, the flue gas entered super heater after leaving
cyclone separator. Generally there are four super heater are
depending upon requirement. The super heater is used to
increase the temperature of saturated steam.
By super heater generally the temperature of steam is increase
approximately 70%. Generally steam generate in boiler at
temperature is approximately 500 degrees C to 510 degrees C.
These super-heated steams then entered into the turbine.
50
Air Preheater:
The temperature of feed water in present today’s power of the
plants with five or more feed water heater goes up to 170
degrees C to 280 degrees C. It means that the temperature of
flue gases leaving the economizer cannot be below 270 degrees
C to 350 degrees C. At such a high temperature of exit gases the
loss of energy with stack exhaust is high and so the efficiency
boiler will be low. To avoid this effect the air preheater is used.
The heat carried with the flue gases coming out of economizer
are further utilized for preheating the air before supplying to the
51
combustion chamber. It has been found that an increase of
efficiency by 1%.
The use of air pre-heater is much economical when used with
pulverized fuel boilers because the temperature of flue gases
going out is sufficiently large and high air temperature (250
degrees Celsius to 350 degrees Celsius) is always desirable for
better combustion.
The principle benefits of preheating the air are:-
∑ Improved combustion
∑ Successfully use of low grade fuel (high ash content)
∑ Increased thermal efficiency
∑ Saving in fuel consumption
∑ Increased steam generation capacity (kg/m2-hr) of the
boiler.
The air pre heater must provide reliability of operation should
occupy small space, must be reasonable in first cost and should
be easily accessible. The air pre heaters are not essential for the
operation, should occupy small space and should be easily
accessible.
The air pre heater is not essential for the operation of steam
generation but they are used where a steam generation but they
are used where a study of the costs indicates that some money
can be saved or efficient combustion can be obtained by their
use.
52
De-aerator:
De-aerator is based on the principles of Dalton and Henry. The
concentration of dissolved gases is directly proportional to the
partial pressure of the dissolved gases.
Feed water or condensate returns are dissolved with the gas like
H2, O2, H2S, and NH3 etc. If these are present in water and this
water is fed into the boiler and in any chemical process then they
are responsible for corrosion, pitting in the boiler etc. Due to this
removal of these gases is necessary before feeding into the
boiler or any chemical processes.
53
The equipment used to remove these gases by mechanical means
is known as thermal deaerator. The gases removed by heating
the water to the saturated temperature and the pressure under
which the process is conducted.
Economizer:
The economizer is a feed water heater driving heat from the flue
gases discharged from the boiler. It feed water entering into the
combustion chamber or surface is slightly hot that it is easily
converted into steam aid there is comparatively less temperature
required to convert it into saturated steam. And due to these
reasons the efficiency of boiler is increased. The justifiable cost
for the economizer depends on the total gain in efficiency. In
turn, this depends on the gas temperature out of the boiler and
feed water temperature to the boiler.
54
There are basically two types of economizers:
1. Plain type economizer:-
The plain tube types are generally used in Lancashire boiler
working under natural or aught. The tubes are made of cast
iron to resist corrosive action of the flue gases arid their
ends are pressed into top and bottom headers.
2. Gilled tube type economizer:-
In gilled tube type economizer heat transmission can be out
aired by casting rectangular gills on the bare tube walls.
Soot Blower:
55
Soot blower is very important device of CFBC boiler. During
passing through a super heater, economizer and air preheated the
fly ash with the flue gas concentrates on the pipes carrying
steam. Due to this the heat transfer rate decreases considerably.
Due to decrease in the heat transfer rate, the gas leaving the
stock has very high temperature so it is desirable from efficiency
point of view. So it is necessary to remove the ash from the pipe
to recover the heat transfer from the flue gas leaving the stock.
Soot blower uses the pressurized steam to remove this ash from
the super heater, air-preheater, and economizer. Soot blower is
made of the hollow pipe with small holes on the whole
periphery, through which the jet of steam flow and strikes with
the pipe carrying steam.
Generally this process of soot blowing is done where the
temperature of the gas leaving the stock increases beyond the
design temperature.
56
Electrostatic Precipitator:
The principal component of electrostatic precipitator is two seats
of electrodes insulated from each other.
First step is composed of rows of electrically ground vertically
parallel plates, cold the collections electrodes between which
dust-laden gas flows.
The second set of electrodes consists of wires called the
discharge or emitting electrodes that are centrally located
between each pair of parallel plates.
The wires carry a unidirectional negatively charged high voltage
current from external dc source. The applied high voltage
generates a unidirectional non-uniform electrical field whose
magnitude is greatest near the discharge electrodes.
57
When the voltage is high enough, a blue luminous glow called
corona is produced around them. Electrical forces in the corona
accelerate the free electrons present in the gas so that they ionize
the gas molecules thus forming more electrons and positive gas
ions.
The new electrons create again more free electrodes and ions,
which result a chain reaction.
The positive ions travel to the negatively charged wire
electrodes. The electrons follow the electrical field toward the
grounded electrodes, but their velocity decreases as they move
away from the corona region around the wire electrons and
become negative ions. As these ions move to the collection
electrodes, they collide with the fly ash particles in the gas
stream and give them negative charge. The negatively charged
fly ash particles are driven to the collecting plate by the force,
which is proportional to the product of this charge and the
strength of the electric field.
When the particles collected on the ground plates, they lose their
charge on the ground. The electrical receptivity of the particles
involves only partial discharging and the retained charge tend to
hold the particles to the plates. High receptivity causes retention
of most of the charge, which increases the forces holding the
particles to plates and makes removal more difficult. This can be
rectified either by operating at high gas temperature or by
superimposing a high voltage pulse on the base voltage to
58
enhance ESP performance during operation under high
receptivity conditions.
Collected particulate must be removed from the collection plates
on a regular schedule to ensure efficient collector operation.
Removal is usually accomplished by a mechanical hammer
scrapping system. The vibration knocks the particulate matter of
the collection plates and into a hopper at the bottom of the
precipitator.
Silo:
It is a device by which the ash from boiler is effectively
discharged. Ash from bottom of the boiler and ESP is entered in
bag filter of the silo. Ash from the bag filter is collected in the
bunker in the silo where the fluidizing blower fluidizes it.
From the bunker air is entered in rotary feeder through plate
valve. Rotary valve feeder discharged ash intermittently to ash
condenser where the process water-cools ash. After cooling the
ash is transferred to ash piles by trucks.
Suppletion Tank:
Suppletion tank is used to cool bed ash coming from boiler
combustion chamber. Ash is collected in a screw type conveyor
or bed ash collector. Water from tank is provided in cooler inlet
header. Cooler inlet headers are connected with bed ash coolers
of boiler A, B, C & D.
59
Water cools ash in bed ash collector and finally discharges from
bed ash cooler to cooler outlet header. In this process water used
in circuit is process water. Hot water coming out from cooler
outlet header is passed through PHE called Plate Heat
Exchanger.
Process water is passed in top of PHE and taken out at bottom
end. On the contrary, sea water to cool hot process water is
supplied from bottom end to upper end so that cooling action
can be carried out fast. Finally process water is given back to
suppletion tank and cycle is repeated.
Necessary equipments of CFBC boiler:-
Primary and Secondary Air Fan:
60
Primary and secondary air fans are used to supply combustion
air to boiler. There is excessive air required to combustion of
fuels. In boiler ground floor each boiler is supplied with PA &
SA fan to supply air to combustion chamber.
SA fan is generating rate flow of 10 kg/cm2. A part of SA fan
air is supplied to PA fan. PA fan is of air generating capacity of
20 kg/cm2. One duct of SA fan to supply air to PA fan is given.
In size PA fan motor is greater in SA fan motor and that can be
easily determined at site because of air generating capacity.
SA fan is supplied in combustion chamber from 6 ducts which
are located in middle. PA is supplied from bottom of
combustion chamber. It is passed through burner and coming
from below combustion bed. Before that Air Pre Heater is
provided to heat up the air entering the combustion chamber. Air
coming out finally from the economizer is still having sufficient
heat. This air is passed through APH. SA & PA air is passed
through APH to preheat them. PA is entering in combustion
chamber via wind box. PA air is help to make phenomenon of
fluidized bed combustion. This much pressured air makes the
material which is lying on bed likely as fluid. Hence materials
over bed burn fast.
61
ID fan:
ID fan is used to make draft in boiler. ID fan is placed after
Electrostatic precipitator. It draws air from boiler and discharges
finally to stack. It maintains approximately half of draft of all
over boiler.
At the time of starting of boiler first of all ID fan is started. At
starting, boiler inside pressure should be negative. The reason
behind this is that if we start with SA & PA fans then pressure
inside boiler becomes higher and there is every possibility that
boiler in working conditions. So that ID fan creates lower
62
pressure in boiler chamber. Then at starting of boiler the
pressure can be maintained near atmospheric to avoid bad
conditions.
After that root blowers are started and then SA and PA fans
respectively. After that coal is fed from its drag chain conveyor
to combustion chamber after starting burner flame. On the
contrary, reverse process of boiler starting is known as INTER-
LOCKING. To stop boiler working proper method is
interlocking but it can be stop by stopping any of the necessary
substance to maintain boiler. Boiler will stop spontaneously
itself. But inter locking is recommended.
Technical Data sheet of Boiler House at Nirma:
Design basis:
Steam in capacity at MCR 100000 Kg/hr
Steam pressure at battery limits 105 bar
Steam temperature 510±5 °C
Performance Data:
Heat losses and thermal efficiency
Un-burnt carbon 1.00%
Dry gas loss 4.46%
Fuel moisture 6.05%
63
Hydrogen moisture loss 4.21%
Air moisture loss 0.16%
Radiant loss 0.36%
Unaccounted loss 0.25%
Manufacture margin 0.11%
Total 16.6%
Boiler thermal efficiency 83.4%
Temperature Profile:
Air temp profile:
Air heater inlet 36°C
Primary air heater outlet 156°C
Secondary air heater outlet 203°C
Gas temperature profile:
Furnace outlet 850°C
Entering final super heater 772°C
Entering secondary super heater 679°C
Entering primary super heater 540°C
Entering economizer 387°C
64
Entering air preheater 242°C
Leaving air preheater 140°C
Water temperature profile:
Economizer inlet 130°C
Economizer outlet 197°C
Hanger tube outlet 210°C
Steam temperature profile:
Entering convection cage 323°C
Leaving convection cage349°C
Entering primary super heater 349°C
Leaving secondary super heater 424°C
Entering secondary super heater 391°C
Leaving secondary super heater 467°C
65
Draft loss profile:
Total primary air system drop 1257 mm of WC
Total secondary system drop 734 mm of WC
Total flue gas system drop 345 mm of WC
Total pressure drop 12.33 Kg/cm3
Drum pressure:
Drum pressure at MCR 119.33 Kg/cm3
Drum design pressure 129 Kg/cm3
Stream drums material SA299
Design temperature 329°C
Combustor profile:
Size –Width 5410 mm
Depth 5410 mm
Height 34380 mm
Wall tube Pitch 88 mm
No. of front wall tube 61
No. of side wall tube 61
No. of real wall tube 61
Material of water tube 15 Mo3
66
Design pressure 128 Kg/cm2
Design temperature 357°C
Superheater Coils:
Primary Super heater
No. of tubes 65 Nos.
Design pressure 128 Kg/cm3
Design temperature 464°C
Secondary Super heater
No. of tubes 33 Nos.
Design pressure 128 Kg/cm2
Design temperature 509°C
Final Super heater
No. of tubes 33
Nos. Design pressure 128 Kg/cm2
Design temperature 554°C
67
Cyclones Separator:
Type Plate type hot cycles
Refractory thickness 355 mm
Boiler Auxiliaries:
Fan PA fan and SA fan
Type Horizontal, radial, backward
curved with suction boxes,
silencer
Medium to be handled Atmospheric air
Fan speed 1480 rpm
Motor Rating 600 KW(for primary fan)
300 KW(for secondary fan)
Induced draft fan:
M/S ABB Ltd
Type Horizontal, radial, backward
curved
Medium to be handled Flue gas
68
Impeller Centrifugal, backward curved,
directly
Fan speed 990 rpm
Power 275 KW/6 Pole
Boiler feed pump:
Make Khimline pumps Ltd
No. of pumps 4
Types of drive Two turbine drive, two motor
drive
Speed 3600 rpm
Capacity 107-135 M3/hr
Suction pressure 3.99 Kg/cm2
Discharge pressure 157. 32 Kg/cm2
Efficiency 73.25%
Power 824.27KW
Turbine
Make Toyo Denki
Type Horizontal, impulse, multistage,
axial force condensing, extraction
and geared
69
Speed 6225/1500 rpm
Turbine/generator
Inlet steam pressure 102 kg/cm2
Inlet steam temp 510°C
Exhaust steam pressure 0.102 kg/cm3
1st
extraction steam pressure 35 bar
(Controlled extraction at turbine nozzle)
Steam Distribution
Steam distribution is carried out in different stages. First from
supply- mains is of 105 bar header, second one is 35 bar header
and finally 2.5 bar header. Steam flow of rate 105 bar pressure
and 510°C is supplied by four boilers A, B, C, D and E.
105 bar to 35 bar:
In between 105 bar and 35 bar header two TOYO Denkey
turbines are placed. Two extractions from both turbines are
extracted at 35 bar and 2.5 bar and are fed into their respected
headers. Finally steam is sent to surface condenser to condense
the steam and is fed back to boiler by process.
A BHEL turbine is also placed in this header range; steam from
turbine is finally given to 35 bar header. There is not any kind of
condenser connected with this BHEL turbine. Two
70
PRDS(Pressure Reducing and Distribution System) are in
between these headers which bring down pressure from 105 bar
to 35 bar. One PRDS of 105 bar to 75 bar is kept to supply a 75
bar steam flow to FATS(Fatty Acid and Toilet Soap) production.
35 bar to 2.5 bar:
In this header line two PRDS of 35 bar to 2.5 bar pressure are
supplied. One 35 bar to 8 bar PRDS is also supplied. In utility
ground floor there are three steam jet feed pumps C,D,E are
provided to supply feed water to boiler. Four CO2 compressors
401,402,403,404 are of this pressure range. One PRDS of 35 bar
to 25 bar is kept for FATS production. A 35 bar steam is
supplied to Calciner.
2.5 bar header:
Remaining 2.5 bar steam is supplied to dearator. On tapping is
supplied to PWP(Pure Water Plant) and vacuum salt unit.
Chillers A, B, C are using 2.5 bar header steam for cooling of
water. Finally 2.5 bar is supplied to FATS production.
Turbine Generator System
Nirma have total five turbine generator systems
∑ TOYO A 16.34 MW(Condensing + Extraction)
∑ TOYO B 16.34 MW(Condensing + Extraction)
∑ BHEL 6.5 MW(Back Pressure)
∑ TG4 23MW(Back Pressure+ Extraction)
∑ TG5 20MW(Fully Condensing)
71
Total: 82 MW Power Plant
Cooling and chilling water section
The chillers involve the working cycle of the vapour absorption
heat pump
What is Refrigeration?
72
Refrigeration is defined as the process of extracting heat from
low temperature medium and transferring it to a high
temperature heat sink. Refrigeration maintains the temperature
of the heat source below that of its surroundings while
transferring the extracted heat to a heat sink.
Basic Principles
The boiling point of water is directly proportional to pressure.
At atmospheric pressure water boils at 100°C. At lower pressure
it boils at lower temperature. At 6mmHg absolute pressure the
boiling point of water is 3.7°C.
To change water from liquid to vapour it has to be heated.
The heat is absorbed by the water and its temperature starts
rising. However it rises until it reaches a point where the
temperature stays constant and it starts boiling, i.e. the liquid
water vaporizes. This point is called the boiling point. At this
point all the heat being absorbed by the water does not change
its temperature but only its phase. This heat, required to change
the phase of a liquid to vapour, is called the Latent Heat of
Vaporization. Similarly the heat rejected by a vapour when it
condenses is called the Latent Heat of Condensation.
Lithium Bromide (LiBr) is a chemical similar to common
salt(NaCl). LiBr is soluble in water. The LiBr water solution has
a tendency to absorb water due to its chemical affinity. As the
concentration of LiBr solution increases, its affinity towards
water increases. Also as the temperature of LiBr solution
decreases, its affinity to water increases.
Further there is a large difference between vapour pressures of
LiBr and water. This means that if we heat the LiBr water
73
solution, the water will vaporize but the LiBr will stay in the
solution and become concentrated.
Absorption Cycle
Absorption systems use heat energy to produce a refrigerating
effect. In this system the refrigerant, i.e. water, absorbs heat at a
low temperature and pressure during evaporation and releases
heat at a high temperature and pressure during condensation.
A solution known as absorbent, i.e. Lithium Bromide(LiBr), is
used to absorb the vaporized refrigerant (after its evaporation at
low pressure). This solution, containing the absorbed vapour is
heated at a higher pressure. The refrigerant vaporizes and the
solution is restored to its original concentration for recirculation.
In a double effect absorption machine, the latent heat of
condensation of the refrigerant generated in the first stage
generator, is used in a second stage generator to enhance the
efficiency of the cycle.
When the refrigerant undergoes a series of evaporation,
absorption, pressurization, vaporization, condensation,
throttling, and expansion processes, absorbing heat from a low
temperature heat source and releasing it to a high temperature
sink, so that its state is restored to its original one, it is said to
have completed a refrigerating cycle.
Modes of Operation
74
The vapour absorption heat pump functions in two modes
namely Simultaneous Heating Cooling Mode and Cooling
Mode.
Simultaneous Heating
Cooling Mode -
A schematic diagram of the absorption cycle in the
Simultaneous Heating Cooling Mode is shown in Figure 1.
Individual Parts
The operation of the various parts of the absorption machine in
the simultaneous heating cooling mode is described below.
Evaporator
The evaporator consists of a tube bundle, an outer shell,
distribution trays, and a refrigerant pan. The heat source water
i.e. chilled water flows inside the tubes. A refrigerant pump
circulates the refrigerant from the refrigerant pan into the
distribution trays. From the trays the refrigerant falls on the
evaporator tubes. The shell pressure is very low (6mmHg). At
this pressure the refrigerant evaporates at a low temperature
(3.7°C) and extracts latent heat of evaporation from the water
being circulated through the evaporator tubes. Thus the heat is
extracted from the water being circulated through the tubes and
it becomes chilled.
75
Absorber
The absorber consists of a tube bundle, an outer shell(common
with the evaporator), distribution trays, and an absorbent
collection sump. Concentrated absorbent solution( 63.4%) from
the low temperature generator is fed into the distribution trays.
This solution falls on the absorber tubes.
Concentrated absorbent has an affinity to water. Hence the
vaporized refrigerant from the evaporator section is absorbed.
Due to this absorption the vacuum in the shell is maintained at a
low pressure, and ensures the heat extraction from the heat
source water. The concentrated absorbent becomes diluted.
During this dilution the 'Heat of Dilution' is generated. This
increases the temperature of the absorbent solution. This high
temperature absorbent solution heats the hot water being
circulated in the absorber tubes. As it loses its heat to the hot
water it is able to absorb more refrigerant vapour and gets
further diluted. The diluted absorbent (57.5%) collects in the
bottom of the shell.
Heat exchangers
The absorbent pump pumps the diluted absorbent to the high
temperature generator. A part of it first passes through drain heat
exchangers where it absorbs heat from the condensed refrigerant
from the low temperature generator. It next flows through heat
reclaimer where it absorbs heat from steam condensate. The
other part of liquid passes the low temperature heat exchanger
where it absorbs heat from the concentrated absorbent. It next
flows through the high temperature heat exchanger where it
absorbs heat from the intermediate absorbent solution. Then
76
both the dilute solutions mix at high temperature heat exchanger
outlet. The solution then enter the high temperature generator.
The heat exchangers serve to heat up the absorbent solution
before it enters the high temperature generator for regeneration.
This reduces the heat input required in the high temperature
generator. This increases the efficiency of the cycle.
High Temperature Generator
The high temperature generator (HTG) consists of a tube bundle,
an outer shell and a set of eliminators. Steam is allowed to pass
inside the tubes. The diluted absorbent flows around these tubes
and is heated. The temperature of the solution increases until it
reaches the boiling point. The refrigerant water boils out of the
solution. The solution concentration increases (to61%). This
increased concentration is referred to as the intermediate
concentration.
The vaporized refrigerant passes through the eliminators and
goes to the low temperature generator.
Low Temperature Generator and Condenser
The low temperature generator (LTG) and condenser tube
bundles are enclosed in a shell and are separated by an
insulation plate. The vaporized refrigerant flows into the LTG
tubes. It heats the intermediate absorbent flowing outside the
tubes, and condenses. The condensed refrigerant flows to the
condenser. Refrigerant vaporized from the intermediate
absorbent passes through the eliminators to the condenser.
Here it heats the hot water being circulated inside the condenser
tubes. The refrigerant vapour condenses on the outside of the
condenser tubes, heating the hot water, and collects in the
77
bottom of the condenser. The condensed refrigerant from the
LTG and the condenser mix and flows to the evaporator. The
absorbent, which has become concentrated in the LTG drains to
the absorber to begin anew absorbent cycle.
R.O.D.M Plant (Reverse osmosis and demineralizing plant)
NIRMA needed a Water Treatment Plant for their grass root
level Soda Ash Plant in Bhavnagar, Gujarat. The treated water is
required for boiler feed as well as for Soda Ash process. The
water scarcity in the region, called for, considering alternate
sources of water namely municipal treated sewage and sea
water. After evaluation the sea water desalination, using Reverse
Osmosis technology was suggested by Thermax Limited.
Reverse osmosis (RO) is a filtration method that removes many
types of large molecules and ions from solutions by applying
pressure to the solution when it is on one side of a selective
membrane. The result is that the solute is retained on the
pressurized side of the membrane and the pure solvent is
allowed to pass to the other side. To be “selective”, this
membrane should not allow large molecules or ions through the
pores (holes), but should allow smaller components of the
solution (such as the solvent) to pass freely.
Reverse osmosis is most commonly known for its use in
drinking water purification from seawater, removing the salt and
other substances from the water molecules. This is the reverse of
78
the normal osmosis process, in which the solvent naturally
moves from an area of low solute concentration, through a
membrane, to an area of high solute concentration. The
movement of a pure solvent to equalize solute concentrations on
each side of a membrane generates a pressure and this is the
“osmotic pressure”. Applying an external pressure to reverse the
natural flow of pure solvent, thus, is reverse osmosis.
79
CONCLUSION:
It is well known that experience is the best guide; I understood
the importance of Internship program during this period. During
this time of four weeks, I have come across a lot of new things.
Seeing the things we study in college, in the industry on giant
scale is quite helpful. Industry is the place where one can learn
about the practicality of the concepts understood at lectures in
college. In ever thought that a single process can also require so
much complications and arrangements to take place correctly.
The processes taking place are arranged in such a manner that
there is neither wastage being produced nor wastage of energy.
But apart from our study, I have also experienced the working
atmosphere, how they are trying continually to expand the
capacity, maintaining the quality up to the customers’
satisfaction etc. One can really learns a lot if he is to work with
such organization. The basic fundamentals, how all the
departments are integrated with one another and how all the
departments are working together towards a single vision. I am
very glad that I had such a good organization to learn from.

Internship Report-13BME0177

  • 1.
    INTERNSHIP NIRMA LTD BHAVANAGAR PLANT Madeby Ashutosh Khushu 13BME0177 B.Tech Mechanical
  • 2.
    PREFACE Engineers are areal boon for the society. The word engineering itself means to develop something new by knowing the basics of fundamental theories and principles. Engineering concepts are always powered by strong theoretical concepts. Theory scrutinizes all the ideal situations. But it is rightly said that theory is incomplete without practice and practice without theory. It is very important to relate ideal situations with real ones so as to understand how a real system works. Industrial Training is the best platform where the so called engineering student can sharpen his analytical as well as practical skills so as to become the best of the best promising engineer for the future world. It really helps to clear all his theoretical concepts and can learn how to apply it As a part of our academics, I was placed under training at NIRMA LTD plant located at BHAVNAGAR.
  • 3.
    Acknowledgement It gives mea great pleasure in submitting this In-Plant Training Report at the end of our training period from 05/12/2015 to 31/12/2015 of NIRMA LTD plant located at Bhavnagar. I would like to express my heart full gratitude towards Mr D.G. Jakhade (GM,Nirma) who granted me permission for obtaining training at Nirma chemicals. I am very thankful to Mr Piyush Patel(AGM,T&D) for giving me the opportunity to undergo industrial training at Bhavnagar Plant. I would also like to thank the technicians who helped us in developing the bridge between the theoretical knowledge and its practical application in plant and all in training center and also central control room for their help at each stage of difficulty during the training period.
  • 4.
    Contents 1. About Nirma 2.Soda Ash Plant 3. Mechanical Workshop 4. RMH(Power Plant) section 5. Coal Feeding system for Boiler 6. Water & Stream Circuit-Boiler 7. Air & Flue gas Circuit-Boiler 8. Steam Distribution &Power Generation(Turbine) 9. Ash Handling System 10. Boiler Operation &Control 11. Cooling &Chilling water Section 12. RODM Section 13. Conclusion
  • 5.
    1 About Nirma Nirma storybegan in 1969, when Dr.Karsanbhai Patel rolled out the first bag of phosphate free synthetic detergent powder. Signaling the launch of Nirma and that first bag of Nirma was destined to change the Indian detergent industry hitherto dominated by multinational players offering high priced products to a small segment of the population. Within a short span of three decades, Nirma has completely rewritten the rules of the game offering high quality products of unbeatably low prices. In the process Nirma has helped expand the entire soaps and detergent market to a low level of Rs. 82 billion. TODAY, Nirma has Rs. 16 billion shares in this market. This has been possible through its focus on cost effectiveness by integrating latest technology manufacturing facilities with innovative marketing strategies to create world class brand. Nirma was founded on 25th Feb 1980 by chairman and managing director Dr. Karsanbhai Patel and it registered as public limited company in 23rd March 1993. Leading company instantly recognized as “Indian Brand” for detergents and soaps. Nirma is engaged in the business of consumer’s products like soap, detergent and industrial products like sulfuric acid, oleum, distilled fatty acids, linear alkyl sodium silicate, and soda ash.
  • 6.
  • 7.
    3 SECTION: 100 BRINE PREPARATIONAND PURIFICATION – Important raw material for the production of soda ash is lime stone and brine solution. Brine solution is produced in section 100. The process takes place in two parts: 1. Brine preparation and 2.Brine purification. 1. Brine preparation is to make and maintains the salt amount in the dissolved water, while 2. Brine purification ensures required quality and concentration of the brine produced.
  • 8.
    4 1. Brine Preparation: –Treated water from feed tank is pumped to dissolver circulation tank. Dissolver water is sent to recirculation pump and to Dissolver. Washed salt is fed into dissolver from the top by salt belt, while RO water is pumped through nozzles. Brine settled and sent to Brine Tank though overflow and then pumped to raw brine tank. 2. Brine Purification: – Raw brine from raw brine tank is fed to mixing gutter of the reaction section by the raw brine pump to prevent from scaling in downstream equalization both calcium and magnesium must be removed from the raw brine in the mixing gutter both milk of lime (from section 100) and soda ash are supplied to the brine ratio, which is controlled manually. – Desired raw brine density is 1200-1300 kg/m3 and corresponding concentration is 5.35 mol/lit. Density of the raw brine is maintained by varying the amount of water i.e. water amount is directly proportional to density of the solution. – Soda ash is provided by bags from the ash storage. Soda ash is fed in tank via hopper and soda ash is transported by the ash screw rotary valve and pneumatic conveyor to ash bunker. Soda is stored in ash bunker from the bunker soda ash is fed by ash screw and into the mixing gutter. Soda ash is fed into dissolving tank manually and is dissolved in sea water. The soda ash solution is feed by ash solution pump.
  • 9.
    5 – In thisreaction section sufficient residence time is provided so that a low level of magnesium and calcium can be achieved. From reactor brine flows to reactor brine flows over into settler where calcium and magnesium precipitate settles. To improve settling flocculent is added. – The settled precipitated is transported by scrapper. The clear purified brine flows out into purified brine tank from which it is distributed to the milk of lime preparation section-500. – A small part of the brine is fed to flocculent dissolving unit. From which flocculent is dosed by means flocculent dosing pump to settler. The 3 kg flocculent is added in around 8000 lit of pure brine to settle undisclosed particles. The dissolved particles are being removed by adding Magna Flock solution. – In order to crystallize as much as possible the magnesium and calcium present the crystallization of Mg (OH)2 and CaCO3 needs time and driving force. The residence reactors is sufficient to fulfill the time demand. The driving force is OH- and CO2- ion impurities in the clear purified brine which is to be checked on regular basis.
  • 10.
    6 SECTION 200 PRODUCTION OFLIME (CaO) AND GAS CLEANING Overview: – The main objective of the Section 200 is to produce Calcium Oxide (CaO) and Carbon Dioxide (CO2) gas. Lime is being produced by the combustion of the Lime Stone (CaCO3) with coke. Lime produced is sent to Section 300 and gas generated is fed to Section 400 via compressor. Raw Materials: Lime stone (Caco3) and coke Chemical Reaction: Caco3 → Cao + Co2 Lime stone Quick Lime 2C + O2 → 2CO 2CO + O2 → 2CO2 Process Description: Limekiln and Gas cleaning: First of all lime stone is coming into the vibrofeeder from bunker. In vibrofeeder lime stone is vibrating and further moving into the screen in which lime stone is divided into two size. 1) Oversize 2) Undersize
  • 11.
    7 Oversize lime stonehas 60-120mm and lower size lime stone has 30-60mm. Oversize used as central feed and lower size used as periphery feed. This lime stone goes for cleaning for getting size 60 to 120mm by means of vibrofeed in vibrating screen then limestone is goes to belt conveyor and last it is going into the bucket. Cake from storage is sent to the screen. Flow material is goes to the belt conveyor and undersize material is back to storage vessel. Lime kiln: ∑ 5m diameter ∑ 35m height ∑ 600mm thickness In kiln mixture of lime stone and coke desired ratio fed at the top kiln by hopper to vibrofeeder then material goes to rotatory chute. There are three zone : - Preheated zone (300 ‘C to 350 ‘C) - Middle zone (800 ‘C to 1000 ‘C) - Cooling zone (200 ‘C)
  • 12.
  • 13.
  • 14.
    10 Electrostatic precipitators (ESP): SECTION300 LIME GRINDING, DISTILLATION AND ABSORPTION Overview: – Section 300 is used in the production of soda ash. This section is rather known as Ammonia Recovery Section. Ammonia recovery is done by using various operations such as distillation, absorption, scrubbing etc. Its main product is ammoniated liquor which sent to Section 400. Raw Material: – Mother Liquor from Sec.500, Lime from section 200 and Pure Brine. – Main process taking place in section 300 can be divided in three parts for ease in understanding: 1. Lime Grinding 2. Distillation 3. Absorption
  • 15.
  • 16.
  • 17.
    13 1. Lime Grinding: Theparticle size of lump from the lime kiln is reduced in two steps: I) In the lime crushing mill, the particle size is reduce to 20- 50mm II) The particle size is further reduce in lime mill until 90 wt% of the particle is smaller than 0.15mm – Lump lime from lump banker is level controlled fed to lime crusher by lime vibrating feeder. To prevent the downstream equipment being damaged by metal parts magnet is installed in upstream. – The lime crusher discharges the pre-crushed lime particle to lime hopper and then lime is fed to lime mill by mill feeder. Particle which is too coarse are separator from the circulation air by clarifier in the top of mill and kept in the mill to be grinded again. The lime particles which are conveyed from the lime mill are separated from circulation air in lime cyclones, from which lime is discharge by rotary feeder. Lime from rotary valve is transported to ground lime bunker through screw feeder. – To prevent from high temperature buildup of fans a part of the circulation air is constantly purged, resulting in a fresh air intake at the lime mill. Fresh air is mainly sucked in due to slight. – To control dirt emission in the grinding the whole grinding system operates at as light vacuum pressure maintained by dirt fan. – Lime from lime bunker is dosed to lime hopper through lime transition hopper by vibrating grid. The level in the
  • 18.
    14 lime hopper iscontrolled by controlling the dosing rate of belt. – From the lime hopper lime flows to lime weighing belt which supplies the lime at a controlled rate via rotary valve to feed screw. – A small part of the burned lime is used in brine purification. For this purpose a milk of lime solution is produced by dissolving lime in purified brine in a milk of lime preparation unit. – Lime from bunker is supplied by means of weight control to lime clarifier. In the lime clarifier, lime is dissolved in purified brine from section 100. The obtained milk of lime is supplied to lime tank. – Both lime dissolver and milk of lime tank are agitated to avoid settling of lime particles – To prevent blocking the dosing screw by combination of lime and water vapor, dissolver is kept at way slight vacuum by means of air fan. – Pre-limer is the reactor in which reaction between lime and mother liquor (NH4Cl) takes place. The resulting main product is calcium chloride along with sludge. The sludge is then sent to settler in which impurities present in the lime is also removed. The sludge is then transferred to sand trap and then to sand washer. In the sand washer, sludge is being washed for recovery purpose by mother liquor only. The liquid in the flash tank is pumped to tank by centrifugal pump. This liquor washed with sludge is recycled to pre-limer. The outlet of the sand washer tank is stored and then sent to Effluent Treatment Plant.
  • 19.
    15 SECTION 400 CARBONATION Overview: Gas carbonatedfrom section 500 contain co2 is known which gas 80 % quality. In this case a 4 compressor turbine is used. High pressure steam enters the turbine which drive the compressor. In the compressor is in the CO2. In this case add water and water is circulating from above which get heated and feed through gas scrubber. Gas comes in from kiln produce cleaning gas and middle gas. Third compressor is entered the mixture of rich and lean and produce bottom gas. Cleaning gas fed enter the tower from bottom ammoniated liquor coming from section 300 through enter the fed and then pass above carbonation tower. Then output c-liquor which is cooled by chilling water cooled process of water. C-liquor is entering to 2 towers from above middle and bottom gas from middle and bottom. The result is Bicarbonate slurry obtained. For an interval of time bicarbonate is accumulating into tower, so capacity reduces and cleaning is finally done. In this section - Total carbonation tower=10 - Total Production tower=8 - Total cleaning tower=2 - Working duration of production tower=64hrs - Working duration of cleaning tower=16hrs.
  • 20.
    16 SECTION 500 FILTRATION ANDCALCINATION Overview – Section 500 is filtration and calcinations section. Here, the slurry from the section 400 is treated and the product obtained at the end of the section is light soda ash. Here, the main procedure is conversion of bicarbonate slurry to sodium carbonate of light density. Steam consumption in this section roughly determines the total soda ash produced. Raw material – Draw Liquor, Raw Brine. Processes – The section 500 is divided in mainly two parts: 1. Filtration 2. Calcinations 1. Filtration: – The draw liquor obtained from the carbonation tower is collected in draw liquor tank and from there distributed to the bicarbonate filter (rotary drum vacuum filters). The functions of the filters are: – To separate the solid sodium bicarbonate from the mother liquor, to remove chloride contained in mother liquor from the filter cake by washing the cake with water, to reduce the moisture content of filter cake.
  • 21.
    17 – Rotary VacuumDrum Filter – The filter consists of a rotary drum with connection from the periphery to a number of compartments within the drum. The surface of the drum is covered with drainage grid and a filter cloth. A part of the circumference of the drum of dipping into a trough filled with bicarbonate slurry. – Figure shows the rotary drum filter. It consists of a cylindrical sheet metal drum mounted horizontally. The outer surface of the drum is formed of perforated plate. Inside the outer drum, there is a smaller drum with a solid surface. The annular space between the two drums is dividing into number of compartments/sectors by radial partitions and separate connection is made between the compartments and a special type of rotary valve. As the drum rotates vacuum and air are alternately applied to each compartment. – Apart from cast iron, other materials of construction include stainless steel, titanium, plastic such as PVC, etc. Thesematerials give much improved corrosion resistance for many types of slurry. Working: – The drum is immersed to the desired depth in the slurry which is gently agitated to prevent the settling of the solids. Vacuum is applied to the portion of drum which is submerged in the slurry through the rotary valve. Because of this, the liquid is sucked into the compartment and solids get deposited on the cloth to form a cake of desired thickness which can be regulated by adjusting the speed of the drum. With higher speeds, thinner cake will be formed and consequently, high rate of filtration will
  • 22.
    18 be achieved. Thefiltrate from the compartment then goes to a filtrate collecting tank through internal pipe and a rotary valve. – To dry and remove the cake, Blow-back section is given in the filter. From the compressor, air is supplied to buffer tank and then regulated flow is allowed to blow. Due to this, cake falls down after dying before reaching the blade. – Inside the drum, there is nozzle and tube like mother liquor collector, Which collects the mother liquor sucked due to vacuum? This mother Liquor is then transferred to two separators, one for drying zone and one for pick-up zone. – The mother liquor flows by gravity to the mother liquor tank. The filter gas is discharged by filter vacuum pump via vacuum pump separator to filter gas scrubber. – The cake on the filter cloth is washed with at moist chloride and ammonia free water obtained from wash water tank. – Dewatering of the cake is mainly done by air displacement of the liquid in the pores of the cake. To support dewatering process a number of pressuring rolls are used. The first pressuring roll is driven to prevent cracking of cake. – The moisture content of cake is approximately 17Wt%. The cake is discharged from drum surface by scrapping and collected in tank. Blow back air is applied for continues cleaning of filter cloth. Some water can be sprayed into the blow back air to ensure proper cleaning of the cloth.
  • 23.
    19 2. Calcination: – Thecake obtained from the filter is crude bicarbonate slurry. To produce soda ash carbon dioxide present in the cake needs to be removed. Calcination is nothing but the removal and drying of cake by means of steam. – The bicarbonate cake from filters is collected in bicarbonate buffer, where temporarily some bicarbonate can be buffered. From the buffer the bicarbonate is distributed by means of drag conveyor to the calcinations unit. – The crude bicarbonate is fed to the Calciner unit calciner feeder. To avoid transport and fouling problem inside the Calciner, the crude bicarbonate is mixed with recycled light soda ash before entering the Calciner in calciner feed mixer. The 66% of outlet product of calciner is sent back to mixer. – The recycled soda ash is dosed by ash recycled rotary valve and ash recycle screw into the mixer, due to the high temperature of the recycled soda ash (approx.180 C) the decomposition of the bicarbonate starts already in the feed mixer the feed mix is transported into the calciner. – The calciner consists of a rotary drum with steam tubes in the calciner, bicarbonate decomposed the required heat for decomposition will be provided by condensing high pressure steam in the tubes, and the obtained condensate is collected in calciner condensate receiver.
  • 24.
  • 25.
  • 26.
    22 SECTION 700 STORAGE ANDBAGGING – Section 700 is storage and packaging section for the soda ash produced, light soda in section 500 and dense soda in section 600. Conveying of light soda ash to and from the storage facilities is done by installed conveying limes (one spare conveyor). Conveying of dense soda ash to the storage facilities is done by one conveying lime only. – The light ash conveying line to the light ash storage consist of 3 light ash diverters, light ash belt, light ash bucket elevator and light ash conveyor and diverter is equipped with on emergency. Light ash outlet in order to order to avoid overload of light ash belt. Storage of the light ash is done in light ash bunker. This bunker consists of 8 sections (A-H). Which can be filled independently? An emergency bunker is installed to store soda ash in case any bunker cannot be fed. – A mass conveyor is equipped with an outlet to light ash emergency bunker. In order to intercept failure in case of overload the light can be removed from bunker by means of two parallel installed light ash screws (one line screw as spare). – There are 6 bunkers for the storage of light soda ash and 4 bunkers for dense soda ash. Hammer mills are provided to achieve the required size. Light soda ash is in powder form, while dense soda ash is in granular form. – Hoppers are set in that way, in a single run of the silo opening, only required amount of soda ash will be allowed to fall in the bags. Hoppers are having capacity of 30 T.
  • 27.
    23 – Packing conveyersare provided in that way either packed bags will be filled into trucks or it may be stored in the storage area, which is having capacity of 22000T. – Light soda ash is generally being packed in 50kg and 750kg packings, while dense soda ash is being packed in 50kg and 1T. – For the transportation of light soda ash conveyor used are generally screw conveyors. – Storage Capacity: 18000 to 22000 tons of Soda Ash – Capacity: 1800-2000 tons/day – Dense soda ash capacity/hr.: 300-350 bags – Light soda ash capacity/hr.: 250-350 bags
  • 28.
    24 Mechanical Workshop Milling: Function: Milling machineis tool found in metalworking industry. This machine used to shape of solid products by eliminating excess material from finished product. Working: When the work piece is fix to jig and fixture through and then milling cutter through outfitted to number of tool head. Milling cutter through surface finish is not well. Milling thread is used to bolts, and nut making. In this operation through internal and external thread making in the bolts and nuts. This operation is between the tool axis and feed direction.
  • 29.
    25 Grinding: Function: Grinding machine toolis used to machining and abrasive wheel as the cutting tool. Working: The work piece rotate about a fixed axis and the surface machined are concentric to that axis of rotation. Grinding produce an external surface that may be straight, tapered, or contoured.
  • 30.
    26 Lathe Machine: Function: The mainfunction of a lathe is to remove metal from work piece to give it the require shape and size. Working: This is accomplished by holding the work securely and rigidly on the machine and then turning it against cutting tool which will remove metal from the work in the form of chip.
  • 31.
    27 Radial Drill Machine: Theradial drilling machine is intended for drilling medium to large and heavy work piece. The machine consists of a heavy, round, vertical column mounted on a large base. The drill head containing mechanism for rotating and feeding the drill is mounted on a radial arm and can be moved horizontally on the guide ways and clamped at any desired position. There are three types: - Plain radial drilling machine - Semi universal machine - Universal machine
  • 32.
    28 Hydraulic Press: Function: Lifting HeavyWeight by the application of much smaller force it consists of two cylinder of different diameter. One of the cylinders is of large diameter and contains a ram while the other cylinder is smaller diameter and contains a plunger. Two cylinders are connected by the pipe. The cylinder and pipe contain a liquid through which pressure is transmitted.
  • 33.
    29 Slotting Machine: The slottingmachine was developed by Brunel in the year 1800 which is used for making regular and irregular surfaces both internal and external, Cutting grooves, Keyways and slots various shapes , for holding large and awkward work pieces , for cutting internal or external gears and many other operations . Types of slotting machine:- 1) Puncher slotter 2) Precision slotter Slotter Operations:-- 1) Machining flat surfaces 2) Machining circular surface 3) Machining circular surfaces 4) Machining irregular surfaces or cams 5) Machining grooves or keyways
  • 34.
    30 RMH-Raw Material Handling RawMaterial refers to the initial input or material that is processed/machined/consumed to give a single or multiple output in the form of product/energy/finished good, with or without any by-product. Raw material is the BASIC need for any industry & its improper management and handling can lead to serious production Losses and delay in the delivery of output products. The management and assessment of the raw materials in totality is known as “Raw Material Handling”. There are 2 departments under the RWH- RMH SH-Salt Handling RMH LLCC-Limestone, Lignite, Coal and Coke. RMH LLCC:- Limestone ‡ Kiln feeding per day Coke ‡ Kiln feeding per day Petcoke ‡ Boiler feeding per day Indonesian Coal‡ Boiler feeding per day SA Coal ‡ Boiler feeding per day
  • 35.
    31 For handling thematerials we have the following equipments and machines in RMH- 1. Truck Tipplers 11. Drive Motors 2. Hoppers 12. Gear Box 3. Vibrofeeders 13. Couplings 4. Belt Conveyor 14. Chain Conveyors 5. Rollers 15. Lump Breakers 6. Pulleys 16. Diverting Gates 7. Screening devices 17. Weigh Feeders 8. Crushers 18. Plough Feeders 9. Stackers 19. Mobile Hoppers 10. Tipper Trolleys 20. Emergency Hoppers
  • 36.
    32 Belt Conveyor System Componentsof the Belt Conveyor system:- 1. Belts 2. Rollers 3. Take Ups 4. Pulleys 5. Safety devices 6. Scrappers 7. Dust Suppression System
  • 37.
    33 DIFFERENT ARRANGEMENTS INCONVEYING SYSTEM 1. Level or inclined Conveyor receiving material at tail end and discharging at head end. 2. Level Conveyor receiving material at any point through travelling hopper and discharging at head end. 3. Level and inclined Conveyor receiving material at and near
  • 38.
    34 3. Level andinclined Conveyor with chute. Material received from bins too close to elevated head end to permit use of vertical curve. 4. Inclined and level Conveyor receiving material at tail end and discharging from level section through a movable Tripper.
  • 39.
    35 5. Level Conveyoron raised structure with double-wing Tripper forming storage piles on both sides of Conveyor. 6. Level Conveyor on raised structure with double-wing Tripper forming storage piles on both sides of Conveyor.
  • 40.
    36 7. Inclined Conveyorreceiving material at tail end and discharging at several points through a series of fixed Trippers. The conveyor belt plays an integral role in the efficient operation of every conveyor system and has to be able to cope with an enormous variety of stresses and demands. Selecting a conveyor belt requires careful calculation, planning and consideration in order to achieve not only the optimum conveying capacity but also the longest possible operational lifespan of the belt and the minimum amount of production time lost due to avoidable repair and maintenance to the conveyor system itself.
  • 41.
    37 BELT DESIGNATION: Belt Construction: TopCover Bottom Cover (Carrying Side) (Non-Carrying Side) End CoverEnd Cover Carcass
  • 42.
    38 Coal Feeding Systemfor Boiler For any process to function one needs a fuel, in the case of boiler we use coal as the fuel. The types of coal used are: Indonesian :- 4500-5000 GCV South African :- 5500 GCV Petcoke :-6000- 6500GCV The boilers use different proportions of the fuel: Boiler A uses Indonesian coal Boiler B,C,D use South African and Petcoke coal Boiler E uses South African and Petcoke coal in 30:70 ratio.
  • 43.
    39 CFBC Boiler It isa closed vessel in which the heat is produced by the combustion of the fuel is transferred to water for its conversion into steam at the desired temperature and pressure. Boiler is used for generating:- Steam for power generation Hot water for heating purposes.
  • 44.
    40 CFBC Technology: It hasevolved from conventional bubbling bed combustion as a means to overcome some of the drawbacks associated with conventional bubbling bed combustion.
  • 45.
    41 CFBC technology utilizesthe fluidized bed principle in which crushed (6-12 mm size) fuel and limestone are injected into the furnace or combustor. The particles are suspended in a stream of upwardly flowing air (60-70 per cent of the total air), which enters the bottom of the furnace through air distribution nozzles. The fluidizing velocity in circulating beds ranges from 3.7 to 7 m per second. The balance of the combustion air is admitted above the bottom of the furnace as secondary air. The combustion takes place at 840-900 degrees C, and the fine particles (<450 microns) are elutriated out of the furnace with flue gas velocity of 4-6 m per second. The particles are then collected by the solid separators and circulated back into the furnace. Solid recycle is about 50 TP 100 kg per kg of fuel burnt. The particle circulation provides efficient heat transfer to the furnace walls and longer resistance time for carbon and limestone utilization. Similar to pulverized coal firing, the controlling parameters in the CFBC processes are temperature, residence time ad turbulence. CFBC boilers are generally claimed to be more economical than AFBC boilers for industrial applications requiring more than 75- 100 T per hour of steam. CFBC requires huge mechanical cyclones to capture and recycle the large amount of bed material, which required a tall boiler.
  • 46.
    42 At the rightfluidizing gas velocities, a fast recycling bed of fine material is superimposed on a bubbling bed of larger particles. The combustion temperature is controlled by the rate of recycling of fine material. Hot fine material is separated from the flue gas by a cyclone and is partially cooled in a separate low velocity fluidized bed heat exchanger, where the heat is given up to the steam. The cooler fine material is then recycled to the dense bed. Different Boilers of plant The plant consists of five boilers of different features and capacities. They are designated as A, B, C, D and E at the plant. Capacities of each boiler are mentioned below: Boiler-A/B/C/D: - 4*100 TPH Boiler –E: - 1*200 TPH Total: - 600 TPH A/B/C boiler: From the lignite bunker, the lignite is supplied to the rotary feeder by the means of chain conveyor. Rotary feeder supplies the lignite to the furnace according to the load on the boiler. Limestone is also added to lignite during feeding to furnace to control the SOx and NOx emission. In the furnace the lignite comes in contact within the high temperature load material and gets fired. During this the primary
  • 47.
    43 air is suppliedfrom the nozzles below bed and the secondary air is supplied from the walls as shown in fig. Due to the fluidization the flue gas and the fly ash with un-burnt, particles goes to cyclone separator. The crushed 8mm coal is fed into the DAYBITM through unloading hoppers then it is supplied to lignite bunker over the boiler. In cyclone separator the fly ash below the 60 micron size is separated and the flue gas go to super heater un-burnt particle enter into the seal pot. In the seal pot the un-burnt particle entered. One particle of the lignite recycles about 50000 times so it is obvious that the total combustion of lignite takes place in furnace, thus the efficiency is increased. From the bottom of furnace bed ash is removed and the fly ash and flue gas go to super heater. In the super heater the flue gases the highest temperature comes in contact with super heater SH-4 then SH-3 and then SH-2. SH-1 is the walls of the super heater. The flue gases from the super heater pass through the economizer and then to the pre-heater. Now the flue gases go to the ESP-Electrostatic precipitator). The fly ash is collected at silo. Gases required in the carbonation are compressed by compressor. Rich gas from the calciner gas condensation (section-500) with a high CO2 content of approx. 95%
  • 48.
    44 Accessories of CFBCBoiler: Cyclone separator: Cyclone is a vital part in the CFBC boiler. Cycle separators are gas-cleaning device that utilizes the centrifugal force created by spinning gas stream, to separate particles from a gas. A standard tangential inlet vertical c clone is shown in figure. The gas is forced to follow the curved geometry of the cyclone, while the inertia of the particles in the flow causes them to move toward the outlet wall, where they collide and collected. Thus the centrifugal force is 20.4 times the gravity force on the same particle. In the cyclone particles in the spinning gas stream is
  • 49.
    45 moving progressively closerto the outer wall as the flow through the device. The gas stream execute several complete turns as it flows from one of the device to the other. The particle –laden gas is entered tangentially to the cyclone. The particles are forced to the wall by centrifugal force and then fall down the wall by gravity. At the bottom of the cyclone the flow reverse form the inner core that leaves at the top of unit. Cyclone separates particles greater than 60 microns with 99.5% efficiency. The cyclone of CFBC boilers handles a large volume of gas at high temperature small diameter cyclone have higher collection efficiencies. Multiple numbers of cyclones of smaller size and higher efficiency can be used in parallel instead of a large cyclone of lower efficiency. Cyclone used CFBC boiler often contain a large mass of refractory, which takes a long time to start up which is a drawback of CFBC boiler. Seal Pot: Since the lower furnace of each CFBC operates at a positive pressure and the cyclone separators operate at balanced to slightly negative pressure, there must be a seal between the two to allow solids to circulate through the CFBC being employed. For the project, in accordance with the design of the CFBC a seal pot arrangement is used to achieve this. The seal pot (see figure) acts as an automatic non-mechanical valve, which allows the solids to properly flow from the cyclone separator to the furnace regardless of variations in furnace pressure. To
  • 50.
    46 accomplish this, theseal pot is fluidized at a greater pressure than is the furnace. The seal pot is sized to allow the solids to remain in a single flow regime, without solid/gas separation, to assure consistent fluid-like flow through the seal. The seal pot is equipped with fluidizing nozzles similar in design to those located in the furnace, but designed to provide for the specific requirements of the seal pot. The entire seal pot, including the ash return line and drip leg, is lined with cast able refractory material.
  • 51.
    47 Boiler Feed Pump: Aboiler feed water pump is specific type of pump used to pump feed water into a steam boiler. The water may be freshly supplied or returning condensate produced as a result of the condensation of the steam produced by the boiler. Boiler feed pump
  • 52.
    48 – These pumpsare normally high pressure units that take suction from a condensate return system and can be of the centrifugal pump type or positive displacement type. At some stage to increase the inlet pressure of the BFP a booster pump is also provided which increase the pressure of the feed water to the specific point and then this pressurized water is sent to the BFP. Super heater: The function of super heater is removal the last traces of moisture (10% to 29%) from the saturated steam coming from the boiler and to increase its temperature sufficiently about saturation temperature. The superheating raises overall cycle efficiency as well as avoids too much condensation in the last stages if the turbine, which avoids the blade corrosion.
  • 53.
    49 The heat ofcombustion gases from furnace are utilized for the removal of moisture from steam and to superheat the steam super heater usually has several tube circuits in parallel with one or more return bends connected between headers. The material uses for super heater cubes have high temperature strength, high creep strength and resistance to oxidation. In CFBC boiler, the flue gas entered super heater after leaving cyclone separator. Generally there are four super heater are depending upon requirement. The super heater is used to increase the temperature of saturated steam. By super heater generally the temperature of steam is increase approximately 70%. Generally steam generate in boiler at temperature is approximately 500 degrees C to 510 degrees C. These super-heated steams then entered into the turbine.
  • 54.
    50 Air Preheater: The temperatureof feed water in present today’s power of the plants with five or more feed water heater goes up to 170 degrees C to 280 degrees C. It means that the temperature of flue gases leaving the economizer cannot be below 270 degrees C to 350 degrees C. At such a high temperature of exit gases the loss of energy with stack exhaust is high and so the efficiency boiler will be low. To avoid this effect the air preheater is used. The heat carried with the flue gases coming out of economizer are further utilized for preheating the air before supplying to the
  • 55.
    51 combustion chamber. Ithas been found that an increase of efficiency by 1%. The use of air pre-heater is much economical when used with pulverized fuel boilers because the temperature of flue gases going out is sufficiently large and high air temperature (250 degrees Celsius to 350 degrees Celsius) is always desirable for better combustion. The principle benefits of preheating the air are:- ∑ Improved combustion ∑ Successfully use of low grade fuel (high ash content) ∑ Increased thermal efficiency ∑ Saving in fuel consumption ∑ Increased steam generation capacity (kg/m2-hr) of the boiler. The air pre heater must provide reliability of operation should occupy small space, must be reasonable in first cost and should be easily accessible. The air pre heaters are not essential for the operation, should occupy small space and should be easily accessible. The air pre heater is not essential for the operation of steam generation but they are used where a steam generation but they are used where a study of the costs indicates that some money can be saved or efficient combustion can be obtained by their use.
  • 56.
    52 De-aerator: De-aerator is basedon the principles of Dalton and Henry. The concentration of dissolved gases is directly proportional to the partial pressure of the dissolved gases. Feed water or condensate returns are dissolved with the gas like H2, O2, H2S, and NH3 etc. If these are present in water and this water is fed into the boiler and in any chemical process then they are responsible for corrosion, pitting in the boiler etc. Due to this removal of these gases is necessary before feeding into the boiler or any chemical processes.
  • 57.
    53 The equipment usedto remove these gases by mechanical means is known as thermal deaerator. The gases removed by heating the water to the saturated temperature and the pressure under which the process is conducted. Economizer: The economizer is a feed water heater driving heat from the flue gases discharged from the boiler. It feed water entering into the combustion chamber or surface is slightly hot that it is easily converted into steam aid there is comparatively less temperature required to convert it into saturated steam. And due to these reasons the efficiency of boiler is increased. The justifiable cost for the economizer depends on the total gain in efficiency. In turn, this depends on the gas temperature out of the boiler and feed water temperature to the boiler.
  • 58.
    54 There are basicallytwo types of economizers: 1. Plain type economizer:- The plain tube types are generally used in Lancashire boiler working under natural or aught. The tubes are made of cast iron to resist corrosive action of the flue gases arid their ends are pressed into top and bottom headers. 2. Gilled tube type economizer:- In gilled tube type economizer heat transmission can be out aired by casting rectangular gills on the bare tube walls. Soot Blower:
  • 59.
    55 Soot blower isvery important device of CFBC boiler. During passing through a super heater, economizer and air preheated the fly ash with the flue gas concentrates on the pipes carrying steam. Due to this the heat transfer rate decreases considerably. Due to decrease in the heat transfer rate, the gas leaving the stock has very high temperature so it is desirable from efficiency point of view. So it is necessary to remove the ash from the pipe to recover the heat transfer from the flue gas leaving the stock. Soot blower uses the pressurized steam to remove this ash from the super heater, air-preheater, and economizer. Soot blower is made of the hollow pipe with small holes on the whole periphery, through which the jet of steam flow and strikes with the pipe carrying steam. Generally this process of soot blowing is done where the temperature of the gas leaving the stock increases beyond the design temperature.
  • 60.
    56 Electrostatic Precipitator: The principalcomponent of electrostatic precipitator is two seats of electrodes insulated from each other. First step is composed of rows of electrically ground vertically parallel plates, cold the collections electrodes between which dust-laden gas flows. The second set of electrodes consists of wires called the discharge or emitting electrodes that are centrally located between each pair of parallel plates. The wires carry a unidirectional negatively charged high voltage current from external dc source. The applied high voltage generates a unidirectional non-uniform electrical field whose magnitude is greatest near the discharge electrodes.
  • 61.
    57 When the voltageis high enough, a blue luminous glow called corona is produced around them. Electrical forces in the corona accelerate the free electrons present in the gas so that they ionize the gas molecules thus forming more electrons and positive gas ions. The new electrons create again more free electrodes and ions, which result a chain reaction. The positive ions travel to the negatively charged wire electrodes. The electrons follow the electrical field toward the grounded electrodes, but their velocity decreases as they move away from the corona region around the wire electrons and become negative ions. As these ions move to the collection electrodes, they collide with the fly ash particles in the gas stream and give them negative charge. The negatively charged fly ash particles are driven to the collecting plate by the force, which is proportional to the product of this charge and the strength of the electric field. When the particles collected on the ground plates, they lose their charge on the ground. The electrical receptivity of the particles involves only partial discharging and the retained charge tend to hold the particles to the plates. High receptivity causes retention of most of the charge, which increases the forces holding the particles to plates and makes removal more difficult. This can be rectified either by operating at high gas temperature or by superimposing a high voltage pulse on the base voltage to
  • 62.
    58 enhance ESP performanceduring operation under high receptivity conditions. Collected particulate must be removed from the collection plates on a regular schedule to ensure efficient collector operation. Removal is usually accomplished by a mechanical hammer scrapping system. The vibration knocks the particulate matter of the collection plates and into a hopper at the bottom of the precipitator. Silo: It is a device by which the ash from boiler is effectively discharged. Ash from bottom of the boiler and ESP is entered in bag filter of the silo. Ash from the bag filter is collected in the bunker in the silo where the fluidizing blower fluidizes it. From the bunker air is entered in rotary feeder through plate valve. Rotary valve feeder discharged ash intermittently to ash condenser where the process water-cools ash. After cooling the ash is transferred to ash piles by trucks. Suppletion Tank: Suppletion tank is used to cool bed ash coming from boiler combustion chamber. Ash is collected in a screw type conveyor or bed ash collector. Water from tank is provided in cooler inlet header. Cooler inlet headers are connected with bed ash coolers of boiler A, B, C & D.
  • 63.
    59 Water cools ashin bed ash collector and finally discharges from bed ash cooler to cooler outlet header. In this process water used in circuit is process water. Hot water coming out from cooler outlet header is passed through PHE called Plate Heat Exchanger. Process water is passed in top of PHE and taken out at bottom end. On the contrary, sea water to cool hot process water is supplied from bottom end to upper end so that cooling action can be carried out fast. Finally process water is given back to suppletion tank and cycle is repeated. Necessary equipments of CFBC boiler:- Primary and Secondary Air Fan:
  • 64.
    60 Primary and secondaryair fans are used to supply combustion air to boiler. There is excessive air required to combustion of fuels. In boiler ground floor each boiler is supplied with PA & SA fan to supply air to combustion chamber. SA fan is generating rate flow of 10 kg/cm2. A part of SA fan air is supplied to PA fan. PA fan is of air generating capacity of 20 kg/cm2. One duct of SA fan to supply air to PA fan is given. In size PA fan motor is greater in SA fan motor and that can be easily determined at site because of air generating capacity. SA fan is supplied in combustion chamber from 6 ducts which are located in middle. PA is supplied from bottom of combustion chamber. It is passed through burner and coming from below combustion bed. Before that Air Pre Heater is provided to heat up the air entering the combustion chamber. Air coming out finally from the economizer is still having sufficient heat. This air is passed through APH. SA & PA air is passed through APH to preheat them. PA is entering in combustion chamber via wind box. PA air is help to make phenomenon of fluidized bed combustion. This much pressured air makes the material which is lying on bed likely as fluid. Hence materials over bed burn fast.
  • 65.
    61 ID fan: ID fanis used to make draft in boiler. ID fan is placed after Electrostatic precipitator. It draws air from boiler and discharges finally to stack. It maintains approximately half of draft of all over boiler. At the time of starting of boiler first of all ID fan is started. At starting, boiler inside pressure should be negative. The reason behind this is that if we start with SA & PA fans then pressure inside boiler becomes higher and there is every possibility that boiler in working conditions. So that ID fan creates lower
  • 66.
    62 pressure in boilerchamber. Then at starting of boiler the pressure can be maintained near atmospheric to avoid bad conditions. After that root blowers are started and then SA and PA fans respectively. After that coal is fed from its drag chain conveyor to combustion chamber after starting burner flame. On the contrary, reverse process of boiler starting is known as INTER- LOCKING. To stop boiler working proper method is interlocking but it can be stop by stopping any of the necessary substance to maintain boiler. Boiler will stop spontaneously itself. But inter locking is recommended. Technical Data sheet of Boiler House at Nirma: Design basis: Steam in capacity at MCR 100000 Kg/hr Steam pressure at battery limits 105 bar Steam temperature 510±5 °C Performance Data: Heat losses and thermal efficiency Un-burnt carbon 1.00% Dry gas loss 4.46% Fuel moisture 6.05%
  • 67.
    63 Hydrogen moisture loss4.21% Air moisture loss 0.16% Radiant loss 0.36% Unaccounted loss 0.25% Manufacture margin 0.11% Total 16.6% Boiler thermal efficiency 83.4% Temperature Profile: Air temp profile: Air heater inlet 36°C Primary air heater outlet 156°C Secondary air heater outlet 203°C Gas temperature profile: Furnace outlet 850°C Entering final super heater 772°C Entering secondary super heater 679°C Entering primary super heater 540°C Entering economizer 387°C
  • 68.
    64 Entering air preheater242°C Leaving air preheater 140°C Water temperature profile: Economizer inlet 130°C Economizer outlet 197°C Hanger tube outlet 210°C Steam temperature profile: Entering convection cage 323°C Leaving convection cage349°C Entering primary super heater 349°C Leaving secondary super heater 424°C Entering secondary super heater 391°C Leaving secondary super heater 467°C
  • 69.
    65 Draft loss profile: Totalprimary air system drop 1257 mm of WC Total secondary system drop 734 mm of WC Total flue gas system drop 345 mm of WC Total pressure drop 12.33 Kg/cm3 Drum pressure: Drum pressure at MCR 119.33 Kg/cm3 Drum design pressure 129 Kg/cm3 Stream drums material SA299 Design temperature 329°C Combustor profile: Size –Width 5410 mm Depth 5410 mm Height 34380 mm Wall tube Pitch 88 mm No. of front wall tube 61 No. of side wall tube 61 No. of real wall tube 61 Material of water tube 15 Mo3
  • 70.
    66 Design pressure 128Kg/cm2 Design temperature 357°C Superheater Coils: Primary Super heater No. of tubes 65 Nos. Design pressure 128 Kg/cm3 Design temperature 464°C Secondary Super heater No. of tubes 33 Nos. Design pressure 128 Kg/cm2 Design temperature 509°C Final Super heater No. of tubes 33 Nos. Design pressure 128 Kg/cm2 Design temperature 554°C
  • 71.
    67 Cyclones Separator: Type Platetype hot cycles Refractory thickness 355 mm Boiler Auxiliaries: Fan PA fan and SA fan Type Horizontal, radial, backward curved with suction boxes, silencer Medium to be handled Atmospheric air Fan speed 1480 rpm Motor Rating 600 KW(for primary fan) 300 KW(for secondary fan) Induced draft fan: M/S ABB Ltd Type Horizontal, radial, backward curved Medium to be handled Flue gas
  • 72.
    68 Impeller Centrifugal, backwardcurved, directly Fan speed 990 rpm Power 275 KW/6 Pole Boiler feed pump: Make Khimline pumps Ltd No. of pumps 4 Types of drive Two turbine drive, two motor drive Speed 3600 rpm Capacity 107-135 M3/hr Suction pressure 3.99 Kg/cm2 Discharge pressure 157. 32 Kg/cm2 Efficiency 73.25% Power 824.27KW Turbine Make Toyo Denki Type Horizontal, impulse, multistage, axial force condensing, extraction and geared
  • 73.
    69 Speed 6225/1500 rpm Turbine/generator Inletsteam pressure 102 kg/cm2 Inlet steam temp 510°C Exhaust steam pressure 0.102 kg/cm3 1st extraction steam pressure 35 bar (Controlled extraction at turbine nozzle) Steam Distribution Steam distribution is carried out in different stages. First from supply- mains is of 105 bar header, second one is 35 bar header and finally 2.5 bar header. Steam flow of rate 105 bar pressure and 510°C is supplied by four boilers A, B, C, D and E. 105 bar to 35 bar: In between 105 bar and 35 bar header two TOYO Denkey turbines are placed. Two extractions from both turbines are extracted at 35 bar and 2.5 bar and are fed into their respected headers. Finally steam is sent to surface condenser to condense the steam and is fed back to boiler by process. A BHEL turbine is also placed in this header range; steam from turbine is finally given to 35 bar header. There is not any kind of condenser connected with this BHEL turbine. Two
  • 74.
    70 PRDS(Pressure Reducing andDistribution System) are in between these headers which bring down pressure from 105 bar to 35 bar. One PRDS of 105 bar to 75 bar is kept to supply a 75 bar steam flow to FATS(Fatty Acid and Toilet Soap) production. 35 bar to 2.5 bar: In this header line two PRDS of 35 bar to 2.5 bar pressure are supplied. One 35 bar to 8 bar PRDS is also supplied. In utility ground floor there are three steam jet feed pumps C,D,E are provided to supply feed water to boiler. Four CO2 compressors 401,402,403,404 are of this pressure range. One PRDS of 35 bar to 25 bar is kept for FATS production. A 35 bar steam is supplied to Calciner. 2.5 bar header: Remaining 2.5 bar steam is supplied to dearator. On tapping is supplied to PWP(Pure Water Plant) and vacuum salt unit. Chillers A, B, C are using 2.5 bar header steam for cooling of water. Finally 2.5 bar is supplied to FATS production. Turbine Generator System Nirma have total five turbine generator systems ∑ TOYO A 16.34 MW(Condensing + Extraction) ∑ TOYO B 16.34 MW(Condensing + Extraction) ∑ BHEL 6.5 MW(Back Pressure) ∑ TG4 23MW(Back Pressure+ Extraction) ∑ TG5 20MW(Fully Condensing)
  • 75.
    71 Total: 82 MWPower Plant Cooling and chilling water section The chillers involve the working cycle of the vapour absorption heat pump What is Refrigeration?
  • 76.
    72 Refrigeration is definedas the process of extracting heat from low temperature medium and transferring it to a high temperature heat sink. Refrigeration maintains the temperature of the heat source below that of its surroundings while transferring the extracted heat to a heat sink. Basic Principles The boiling point of water is directly proportional to pressure. At atmospheric pressure water boils at 100°C. At lower pressure it boils at lower temperature. At 6mmHg absolute pressure the boiling point of water is 3.7°C. To change water from liquid to vapour it has to be heated. The heat is absorbed by the water and its temperature starts rising. However it rises until it reaches a point where the temperature stays constant and it starts boiling, i.e. the liquid water vaporizes. This point is called the boiling point. At this point all the heat being absorbed by the water does not change its temperature but only its phase. This heat, required to change the phase of a liquid to vapour, is called the Latent Heat of Vaporization. Similarly the heat rejected by a vapour when it condenses is called the Latent Heat of Condensation. Lithium Bromide (LiBr) is a chemical similar to common salt(NaCl). LiBr is soluble in water. The LiBr water solution has a tendency to absorb water due to its chemical affinity. As the concentration of LiBr solution increases, its affinity towards water increases. Also as the temperature of LiBr solution decreases, its affinity to water increases. Further there is a large difference between vapour pressures of LiBr and water. This means that if we heat the LiBr water
  • 77.
    73 solution, the waterwill vaporize but the LiBr will stay in the solution and become concentrated. Absorption Cycle Absorption systems use heat energy to produce a refrigerating effect. In this system the refrigerant, i.e. water, absorbs heat at a low temperature and pressure during evaporation and releases heat at a high temperature and pressure during condensation. A solution known as absorbent, i.e. Lithium Bromide(LiBr), is used to absorb the vaporized refrigerant (after its evaporation at low pressure). This solution, containing the absorbed vapour is heated at a higher pressure. The refrigerant vaporizes and the solution is restored to its original concentration for recirculation. In a double effect absorption machine, the latent heat of condensation of the refrigerant generated in the first stage generator, is used in a second stage generator to enhance the efficiency of the cycle. When the refrigerant undergoes a series of evaporation, absorption, pressurization, vaporization, condensation, throttling, and expansion processes, absorbing heat from a low temperature heat source and releasing it to a high temperature sink, so that its state is restored to its original one, it is said to have completed a refrigerating cycle. Modes of Operation
  • 78.
    74 The vapour absorptionheat pump functions in two modes namely Simultaneous Heating Cooling Mode and Cooling Mode. Simultaneous Heating Cooling Mode - A schematic diagram of the absorption cycle in the Simultaneous Heating Cooling Mode is shown in Figure 1. Individual Parts The operation of the various parts of the absorption machine in the simultaneous heating cooling mode is described below. Evaporator The evaporator consists of a tube bundle, an outer shell, distribution trays, and a refrigerant pan. The heat source water i.e. chilled water flows inside the tubes. A refrigerant pump circulates the refrigerant from the refrigerant pan into the distribution trays. From the trays the refrigerant falls on the evaporator tubes. The shell pressure is very low (6mmHg). At this pressure the refrigerant evaporates at a low temperature (3.7°C) and extracts latent heat of evaporation from the water being circulated through the evaporator tubes. Thus the heat is extracted from the water being circulated through the tubes and it becomes chilled.
  • 79.
    75 Absorber The absorber consistsof a tube bundle, an outer shell(common with the evaporator), distribution trays, and an absorbent collection sump. Concentrated absorbent solution( 63.4%) from the low temperature generator is fed into the distribution trays. This solution falls on the absorber tubes. Concentrated absorbent has an affinity to water. Hence the vaporized refrigerant from the evaporator section is absorbed. Due to this absorption the vacuum in the shell is maintained at a low pressure, and ensures the heat extraction from the heat source water. The concentrated absorbent becomes diluted. During this dilution the 'Heat of Dilution' is generated. This increases the temperature of the absorbent solution. This high temperature absorbent solution heats the hot water being circulated in the absorber tubes. As it loses its heat to the hot water it is able to absorb more refrigerant vapour and gets further diluted. The diluted absorbent (57.5%) collects in the bottom of the shell. Heat exchangers The absorbent pump pumps the diluted absorbent to the high temperature generator. A part of it first passes through drain heat exchangers where it absorbs heat from the condensed refrigerant from the low temperature generator. It next flows through heat reclaimer where it absorbs heat from steam condensate. The other part of liquid passes the low temperature heat exchanger where it absorbs heat from the concentrated absorbent. It next flows through the high temperature heat exchanger where it absorbs heat from the intermediate absorbent solution. Then
  • 80.
    76 both the dilutesolutions mix at high temperature heat exchanger outlet. The solution then enter the high temperature generator. The heat exchangers serve to heat up the absorbent solution before it enters the high temperature generator for regeneration. This reduces the heat input required in the high temperature generator. This increases the efficiency of the cycle. High Temperature Generator The high temperature generator (HTG) consists of a tube bundle, an outer shell and a set of eliminators. Steam is allowed to pass inside the tubes. The diluted absorbent flows around these tubes and is heated. The temperature of the solution increases until it reaches the boiling point. The refrigerant water boils out of the solution. The solution concentration increases (to61%). This increased concentration is referred to as the intermediate concentration. The vaporized refrigerant passes through the eliminators and goes to the low temperature generator. Low Temperature Generator and Condenser The low temperature generator (LTG) and condenser tube bundles are enclosed in a shell and are separated by an insulation plate. The vaporized refrigerant flows into the LTG tubes. It heats the intermediate absorbent flowing outside the tubes, and condenses. The condensed refrigerant flows to the condenser. Refrigerant vaporized from the intermediate absorbent passes through the eliminators to the condenser. Here it heats the hot water being circulated inside the condenser tubes. The refrigerant vapour condenses on the outside of the condenser tubes, heating the hot water, and collects in the
  • 81.
    77 bottom of thecondenser. The condensed refrigerant from the LTG and the condenser mix and flows to the evaporator. The absorbent, which has become concentrated in the LTG drains to the absorber to begin anew absorbent cycle. R.O.D.M Plant (Reverse osmosis and demineralizing plant) NIRMA needed a Water Treatment Plant for their grass root level Soda Ash Plant in Bhavnagar, Gujarat. The treated water is required for boiler feed as well as for Soda Ash process. The water scarcity in the region, called for, considering alternate sources of water namely municipal treated sewage and sea water. After evaluation the sea water desalination, using Reverse Osmosis technology was suggested by Thermax Limited. Reverse osmosis (RO) is a filtration method that removes many types of large molecules and ions from solutions by applying pressure to the solution when it is on one side of a selective membrane. The result is that the solute is retained on the pressurized side of the membrane and the pure solvent is allowed to pass to the other side. To be “selective”, this membrane should not allow large molecules or ions through the pores (holes), but should allow smaller components of the solution (such as the solvent) to pass freely. Reverse osmosis is most commonly known for its use in drinking water purification from seawater, removing the salt and other substances from the water molecules. This is the reverse of
  • 82.
    78 the normal osmosisprocess, in which the solvent naturally moves from an area of low solute concentration, through a membrane, to an area of high solute concentration. The movement of a pure solvent to equalize solute concentrations on each side of a membrane generates a pressure and this is the “osmotic pressure”. Applying an external pressure to reverse the natural flow of pure solvent, thus, is reverse osmosis.
  • 83.
    79 CONCLUSION: It is wellknown that experience is the best guide; I understood the importance of Internship program during this period. During this time of four weeks, I have come across a lot of new things. Seeing the things we study in college, in the industry on giant scale is quite helpful. Industry is the place where one can learn about the practicality of the concepts understood at lectures in college. In ever thought that a single process can also require so much complications and arrangements to take place correctly. The processes taking place are arranged in such a manner that there is neither wastage being produced nor wastage of energy. But apart from our study, I have also experienced the working atmosphere, how they are trying continually to expand the capacity, maintaining the quality up to the customers’ satisfaction etc. One can really learns a lot if he is to work with such organization. The basic fundamentals, how all the departments are integrated with one another and how all the departments are working together towards a single vision. I am very glad that I had such a good organization to learn from.