Innovation Framework Open Model: Roadmap to aim
Modern Organization to develop
Strategic Innovation Plan&
ManagementYogui,R
Innovation Framework is registered in the National Library in Brazil. #676.857 - L:1.305 – pag190 – Rio de Janeiro,
2015
O author decided to become it open, allowing any organization to use the Innovation Framework for profit and no-
profit purposes. Companies, Startups, Universities, Consultant Firms and Innovation Hubs can use it since followig
the Creative Commons license (BY-ND) for it.
In order to help the citation, please see the reference below:
• YOGUI,R Open Innovation Framework – Strategic Innovation Planning and Management – Rio de Janeiro, 2017
• YOGUI,R (2017)
The Innovation Framework has been helping companies, in different industry sectors, from startups to big
companies, to develop their Strategic Innovation Plan.
The Innovation Framework adopted the Visual Thinking and Roadmap concepts allowing to become easier the
process to develop the strategic vision to the company and how to manage the innovation projects for that.
The first Innovation Framework presentation in Portuguese language in slideshare platform (link below) has more
than 14.000 views.
In mid of 2017, an article about the Innovation Framework was published in the Project Design Management
maganize.
About the author: https://www.linkedin.com/in/yoguir/
Potential
Applications
• Companies can use it to (re)design their strategy related to
Innovation initiatives, generating more synergy between internal
and external collaborators and optimizing resources for it.
• Consultalt Firms and Training Centers can use it as the platform to
their trainings related to Innovation Management. The Consultant
Firms can also use it to support their clients in the diagnosis and
Innovation Management Plan activities.
• In academic side, the Innovation Framework can be used as a hub of
all connections related to Innovation concepts and bibliographic
references . Also it can be used to hands on workgroup activity in
order to promote diagnosis and recommentadions to a company
analysis based on Innovation perspective.
Motivators to develop the
Innovation Framework:
• 1 – There are good references as book, articles and papers about
Innovation Management, however Organizations need a more practical
reference to become this knowledge in their Strategic Innovation Plan
• 2 –Some Companies when try to approach the Innovation
Management deployment start with a very narrow view and based on
short term perspective. It is very common that these companies o start
with a tactical actions like innovation labs, hackathons, etc. It is
important to have a long term view and aligned with the strategy to
survive in the future market.
• 3 – Some authors approach the Innovation Management focused on
the Innovation funnel model. But there are some important issues before
and after the Innovation funnel that must be considered in the
Innovation Management Plan.
• 4 – From the academic side, we believe that the Innovation
Framework can work as “hub” to organize all the bibliographic reference
related to the subject.
• 5 – And finally, the Innovation Framework can help to improve the
Innovation Culture into private and public organizations, society and
innovation hubs
The Innovation Framework is a initial
reference to organizations start to
structure their Strategic Innovation
Plan, and also generate the foundation
to manage all initiatives that will be
done based on it.
Advantages of
Innovation Framework:
Visual Model + Roadmap
• The Innovation Framework adopts the
Visual Thinking methodology to organize all
the innovation concepts and works as a
Roadmap that helps organizations to
structure their Innovation Management
Plan
• The Visual Model is quickly understood
by stakeholders and aims the collaboration
process between people that are working
on innovation projects. Now they have the
“big picture” of the entire process.
• Everybody will know what are the main
areas that the organization is looking for to
innovate .
• Also promotes the transparency of the
entire process, helping a better
engagement among all innovation teams.
The basic
idea…
idea
Innovation Funnel
Innovation
...but not
necessarily it
works as we
expect! 
idea
Innovation Funnel
Innovation
So, we must
have more
ideas at the
same time!
☺
idea
Innovation Funnel Innovation
If you have too many
ideas at the same
time inside the
Innovation Funnel, it
will demand a bigger
structure to manage
the innovation
projects.
Also, collaborators can
become frustrated if
the innovation
projects start to be
parked inside the
Innovation Funnel for
a long time! 
idea
Innovation Funnel
(capacity to manage the
Innovation projects) Innovation
“mouth”oftheInnovationFunnel
... timing is
very
important
too! 
idea
Innovation Funnel
(capacity to manage the
Innovation projects)
Innovation
Time to Market
Besides that, there are
other aspects that are
outside of the
Innovation Funnel that
must be considered in a
more comprehensive
perspective
Other issues
that must be
considered …
VUCA world : Volatility, Uncertainity, Complexity and Ambigous
Other issues
that must be
considered …
The global market will change drastically in the next years based on Digital Transformation: Industry 4.0, Blockchain, Deep
Learning, etc
It will be affected by new trends: Circular Economy, Sharing Economy, Ageing Population, Rapid Urbanisation, Resource Scarcity,
etc
Other issues
that must be
considered …
Stakeholders have the same perception of it ?
Other issues
that must be
considered …
Other issues
that must be
considered …
Other issues
that must be
considered …
Innovation
Framework
Innovation
Framework
Innovation Framework = Roadmap + Visual Thinking
Customizing the Innovation Framework to your organization, it will become easier to share the long
term Innovation Vision to all potential collaborators.
Also, you are sharing the policy and dynamic of all Innovation projects
Innovation
Framework
As the Business Model Canvas, Innovation Framework is a visual model and open to develop the
Strategic Innovation Plan, based on the projection the organization in the future. But also, considering
potential Innovations that can be developed in short term too.
The
Innovation
Framework
components
What will be the Company in
the Future?
Defines the main areas that the
organization wants to Innovate
(short, mid and long term)
Database main structure with the
key informations to be registered
and tracked. Example:
• Author(s),
• Deparment (s),
• Category
• Incremental / Disruptive
• Time to Market
• Lessons Learned
• ...
The
Innovation
Framework
components
Filter is a key component in the Innovation Framework.
It defines which ideas go into the Innovation Funnel
Why filter is so important?
• It allows that new Innovation projects inside the funnel
are balanced with the internal capacity and resources
availlable in the Company for that.
• It is a kind of criteria that the organization can change
time to time based on their priorities or can be changed
periodically as Innovation campaign (example:
hackathons)
Management
resources x time x expectation
Eventually one
Innovation Project has
potential to become a
new company, a
startup
Suggested phases of
Innovation Projects based
on Lean Startup concept:
I – ideation
M – Modeling
P – Prototyping (MVP)
V – Validation
S – Scale Up
Stage Gate Portal:
Based on the pre-defined KPIs,
the Innovation Project can:
- Go Ahead
- Return to the Ideas Database
- Pivot
The
Innovation
Framework
components
Based on Lean Startup concept,
each Innovation Project must
be evaluated periodically in
order to change its status
Strategic Innovation Project
demands a more flexible
evaluation and the decision to
remove it from the Innovation
Funnel must be done by Top
Management Level
Innovation Projects are ideas in
the database that match the
criterias in the Filter in order to
move into the Innovation
FunnelThe Organization must have a continous Innovation
flow to the Market
The Innovation Projects that become Innovation
and go to the Market must:
• Add value to the Company
• Be recognized as Innovation to the Market The entire team that worked on
Innovation Project that become
a real Innovation must be
recognized somehow
The
Innovation
Framework
components
Along the entire process, the Innovation
Project team and the authors of the idea
must receive feedback regarding the
evolution and/or status change inside the
Innovation Funnel
This procedure foster the engagement and
promotes the transparency of the process
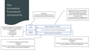
It is importante to register in the Idea Databas:
- Best Practices
- Failures
Doing that , future initiatives can take the advantage of these records
in order to optimize time, resources and workforce
It is importante to register in the Idea Databas:
- Best Practices
- Failures
Doing that , future initiatives can take the advantage of these records
in order to optimize time, resources and workforce
Sources of Prospection it is importante to
promote the Open Innovation concept:
• Innovation Hubs
• Universities
• Research Centers
• Tech Companies
• etc
Motivators:
Iniativies that help collaborators (internal
and external) continuously bring new ideas
Hands on... Collaborative
process and Strategic Plan
at the same time.
• It is essential that the top level management
supports the Corporate Innovation Plan and
share this vision to all stakeholders
• Also it is important to highlight that the
expectation is promote Innovation in short, mid
and long term continuously based on this
program.
Article about Innovation Framework was published in the Project Design Management maganize in the mid of 2017
Year 15, edition # 75
Innovation Framework is registered in the National Library in Brazil. #676.857 - L:1.305 – pag190 – Rio de Janeiro,
2015
O author decided to become it open, allowing any organization to use the Innovation Framework for profit and no-
profit purposes. Companies, Startups, Universities, Consultant Firms and Innovation Hubs can use it since followig
the Creative Commons license (BY-ND) for it.
In order to help the citation, please see the reference below:
• YOGUI,R Open Innovation Framework – Strategic Innovation Planning and Management – Rio de Janeiro, 2017
• YOGUI,R (2017)
The Innovation Framework has been helping companies, in different industry sectors, from startups to big
companies, to develop their Strategic Innovation Plan.
The Innovation Framework adopted the Visual Thinking and Roadmap concepts allowing to become easier the
process to develop the strategic vision to the company and how to manage the innovation projects for that.
The first Innovation Framework presentation in Portuguese language in slideshare platform (link below) has more
than 14.000 views.
In mid of 2017, an article about the Innovation Framework was published in the Project Design Management
maganize.
About the author: https://www.linkedin.com/in/yoguir/
About the Author:
Prof. Yogui,R.
Exponential Innov@tion: Industry + Academic Synergy → Social Impacts
- Member of Innovation Agency of PUC-Rio – Pontifical Catholic University
of Rio de Janeiro, promoting the Knowledge and Technology Transfer.
- Lecturer of Industrial Engineering Department of PUC-Rio
- Fellow Professor: Innovation in Post Grad/Executive Programs: IBMEC,
IED-Rio and IAG/PUC-Rio
- Member of Anpei (National Association of Research and Development of
Innovation Companies) workgroups commitees.
- He was one of the researchers of Open Innovation Platform – iTec –
iniative of MCTIC - Ministry of Science, Technology, Innovation and
Communication
- Before a sabbatical period, between 1994-2009, Yogui served
global/local organizations as Business Operation Head for South America.
In that period, he helped to introduce emerging technologies in the local
market such as CAD/CAM, Printer 3D and 3D Laser Scanning ,combined
with New Business Models and Product Licensing Agreements.
More info about the author:
https://www.linkedin.com/in/yoguir/

Innovation Framework open model - kick start toolkit - rev h12018

  • 1.
    Innovation Framework OpenModel: Roadmap to aim Modern Organization to develop Strategic Innovation Plan& ManagementYogui,R
  • 2.
    Innovation Framework isregistered in the National Library in Brazil. #676.857 - L:1.305 – pag190 – Rio de Janeiro, 2015 O author decided to become it open, allowing any organization to use the Innovation Framework for profit and no- profit purposes. Companies, Startups, Universities, Consultant Firms and Innovation Hubs can use it since followig the Creative Commons license (BY-ND) for it. In order to help the citation, please see the reference below: • YOGUI,R Open Innovation Framework – Strategic Innovation Planning and Management – Rio de Janeiro, 2017 • YOGUI,R (2017) The Innovation Framework has been helping companies, in different industry sectors, from startups to big companies, to develop their Strategic Innovation Plan. The Innovation Framework adopted the Visual Thinking and Roadmap concepts allowing to become easier the process to develop the strategic vision to the company and how to manage the innovation projects for that. The first Innovation Framework presentation in Portuguese language in slideshare platform (link below) has more than 14.000 views. In mid of 2017, an article about the Innovation Framework was published in the Project Design Management maganize. About the author: https://www.linkedin.com/in/yoguir/
  • 3.
    Potential Applications • Companies canuse it to (re)design their strategy related to Innovation initiatives, generating more synergy between internal and external collaborators and optimizing resources for it. • Consultalt Firms and Training Centers can use it as the platform to their trainings related to Innovation Management. The Consultant Firms can also use it to support their clients in the diagnosis and Innovation Management Plan activities. • In academic side, the Innovation Framework can be used as a hub of all connections related to Innovation concepts and bibliographic references . Also it can be used to hands on workgroup activity in order to promote diagnosis and recommentadions to a company analysis based on Innovation perspective.
  • 4.
    Motivators to developthe Innovation Framework: • 1 – There are good references as book, articles and papers about Innovation Management, however Organizations need a more practical reference to become this knowledge in their Strategic Innovation Plan • 2 –Some Companies when try to approach the Innovation Management deployment start with a very narrow view and based on short term perspective. It is very common that these companies o start with a tactical actions like innovation labs, hackathons, etc. It is important to have a long term view and aligned with the strategy to survive in the future market. • 3 – Some authors approach the Innovation Management focused on the Innovation funnel model. But there are some important issues before and after the Innovation funnel that must be considered in the Innovation Management Plan. • 4 – From the academic side, we believe that the Innovation Framework can work as “hub” to organize all the bibliographic reference related to the subject. • 5 – And finally, the Innovation Framework can help to improve the Innovation Culture into private and public organizations, society and innovation hubs
  • 5.
    The Innovation Frameworkis a initial reference to organizations start to structure their Strategic Innovation Plan, and also generate the foundation to manage all initiatives that will be done based on it.
  • 6.
    Advantages of Innovation Framework: VisualModel + Roadmap • The Innovation Framework adopts the Visual Thinking methodology to organize all the innovation concepts and works as a Roadmap that helps organizations to structure their Innovation Management Plan • The Visual Model is quickly understood by stakeholders and aims the collaboration process between people that are working on innovation projects. Now they have the “big picture” of the entire process. • Everybody will know what are the main areas that the organization is looking for to innovate . • Also promotes the transparency of the entire process, helping a better engagement among all innovation teams.
  • 7.
  • 8.
    ...but not necessarily it worksas we expect!  idea Innovation Funnel Innovation
  • 9.
    So, we must havemore ideas at the same time! ☺ idea Innovation Funnel Innovation
  • 10.
    If you havetoo many ideas at the same time inside the Innovation Funnel, it will demand a bigger structure to manage the innovation projects. Also, collaborators can become frustrated if the innovation projects start to be parked inside the Innovation Funnel for a long time!  idea Innovation Funnel (capacity to manage the Innovation projects) Innovation “mouth”oftheInnovationFunnel
  • 11.
    ... timing is very important too! idea Innovation Funnel (capacity to manage the Innovation projects) Innovation Time to Market
  • 12.
    Besides that, thereare other aspects that are outside of the Innovation Funnel that must be considered in a more comprehensive perspective
  • 13.
    Other issues that mustbe considered … VUCA world : Volatility, Uncertainity, Complexity and Ambigous
  • 14.
    Other issues that mustbe considered … The global market will change drastically in the next years based on Digital Transformation: Industry 4.0, Blockchain, Deep Learning, etc It will be affected by new trends: Circular Economy, Sharing Economy, Ageing Population, Rapid Urbanisation, Resource Scarcity, etc
  • 15.
    Other issues that mustbe considered …
  • 16.
    Stakeholders have thesame perception of it ? Other issues that must be considered …
  • 17.
    Other issues that mustbe considered …
  • 18.
    Other issues that mustbe considered …
  • 19.
  • 21.
    Innovation Framework Innovation Framework =Roadmap + Visual Thinking Customizing the Innovation Framework to your organization, it will become easier to share the long term Innovation Vision to all potential collaborators. Also, you are sharing the policy and dynamic of all Innovation projects
  • 22.
    Innovation Framework As the BusinessModel Canvas, Innovation Framework is a visual model and open to develop the Strategic Innovation Plan, based on the projection the organization in the future. But also, considering potential Innovations that can be developed in short term too.
  • 23.
    The Innovation Framework components What will bethe Company in the Future? Defines the main areas that the organization wants to Innovate (short, mid and long term) Database main structure with the key informations to be registered and tracked. Example: • Author(s), • Deparment (s), • Category • Incremental / Disruptive • Time to Market • Lessons Learned • ...
  • 24.
    The Innovation Framework components Filter is akey component in the Innovation Framework. It defines which ideas go into the Innovation Funnel Why filter is so important? • It allows that new Innovation projects inside the funnel are balanced with the internal capacity and resources availlable in the Company for that. • It is a kind of criteria that the organization can change time to time based on their priorities or can be changed periodically as Innovation campaign (example: hackathons) Management resources x time x expectation Eventually one Innovation Project has potential to become a new company, a startup Suggested phases of Innovation Projects based on Lean Startup concept: I – ideation M – Modeling P – Prototyping (MVP) V – Validation S – Scale Up Stage Gate Portal: Based on the pre-defined KPIs, the Innovation Project can: - Go Ahead - Return to the Ideas Database - Pivot
  • 25.
    The Innovation Framework components Based on LeanStartup concept, each Innovation Project must be evaluated periodically in order to change its status Strategic Innovation Project demands a more flexible evaluation and the decision to remove it from the Innovation Funnel must be done by Top Management Level Innovation Projects are ideas in the database that match the criterias in the Filter in order to move into the Innovation FunnelThe Organization must have a continous Innovation flow to the Market The Innovation Projects that become Innovation and go to the Market must: • Add value to the Company • Be recognized as Innovation to the Market The entire team that worked on Innovation Project that become a real Innovation must be recognized somehow
  • 26.
    The Innovation Framework components Along the entireprocess, the Innovation Project team and the authors of the idea must receive feedback regarding the evolution and/or status change inside the Innovation Funnel This procedure foster the engagement and promotes the transparency of the process It is importante to register in the Idea Databas: - Best Practices - Failures Doing that , future initiatives can take the advantage of these records in order to optimize time, resources and workforce It is importante to register in the Idea Databas: - Best Practices - Failures Doing that , future initiatives can take the advantage of these records in order to optimize time, resources and workforce Sources of Prospection it is importante to promote the Open Innovation concept: • Innovation Hubs • Universities • Research Centers • Tech Companies • etc Motivators: Iniativies that help collaborators (internal and external) continuously bring new ideas
  • 27.
    Hands on... Collaborative processand Strategic Plan at the same time. • It is essential that the top level management supports the Corporate Innovation Plan and share this vision to all stakeholders • Also it is important to highlight that the expectation is promote Innovation in short, mid and long term continuously based on this program.
  • 28.
    Article about InnovationFramework was published in the Project Design Management maganize in the mid of 2017 Year 15, edition # 75
  • 29.
    Innovation Framework isregistered in the National Library in Brazil. #676.857 - L:1.305 – pag190 – Rio de Janeiro, 2015 O author decided to become it open, allowing any organization to use the Innovation Framework for profit and no- profit purposes. Companies, Startups, Universities, Consultant Firms and Innovation Hubs can use it since followig the Creative Commons license (BY-ND) for it. In order to help the citation, please see the reference below: • YOGUI,R Open Innovation Framework – Strategic Innovation Planning and Management – Rio de Janeiro, 2017 • YOGUI,R (2017) The Innovation Framework has been helping companies, in different industry sectors, from startups to big companies, to develop their Strategic Innovation Plan. The Innovation Framework adopted the Visual Thinking and Roadmap concepts allowing to become easier the process to develop the strategic vision to the company and how to manage the innovation projects for that. The first Innovation Framework presentation in Portuguese language in slideshare platform (link below) has more than 14.000 views. In mid of 2017, an article about the Innovation Framework was published in the Project Design Management maganize. About the author: https://www.linkedin.com/in/yoguir/
  • 30.
    About the Author: Prof.Yogui,R. Exponential Innov@tion: Industry + Academic Synergy → Social Impacts - Member of Innovation Agency of PUC-Rio – Pontifical Catholic University of Rio de Janeiro, promoting the Knowledge and Technology Transfer. - Lecturer of Industrial Engineering Department of PUC-Rio - Fellow Professor: Innovation in Post Grad/Executive Programs: IBMEC, IED-Rio and IAG/PUC-Rio - Member of Anpei (National Association of Research and Development of Innovation Companies) workgroups commitees. - He was one of the researchers of Open Innovation Platform – iTec – iniative of MCTIC - Ministry of Science, Technology, Innovation and Communication - Before a sabbatical period, between 1994-2009, Yogui served global/local organizations as Business Operation Head for South America. In that period, he helped to introduce emerging technologies in the local market such as CAD/CAM, Printer 3D and 3D Laser Scanning ,combined with New Business Models and Product Licensing Agreements. More info about the author: https://www.linkedin.com/in/yoguir/