Associazione Italiana Sommelier – Corso I° Livello
                                                                           Appunti


SOMMARIO

Il mondo del Sommelier...................................................................................................................................................... 4

   La vite .............................................................................................................................................................................. 4

       La vite .......................................................................................................................................................................... 4

       La Vitis vinifera ............................................................................................................................................................ 4

       La nascita del vigneto ................................................................................................................................................. 5

       Il ciclo della vite .......................................................................................................................................................... 6

       La maturazione dell’uva .............................................................................................................................................. 8

       I problemi della vite .................................................................................................................................................... 9

   La vigna ......................................................................................................................................................................... 10

       La vigna ..................................................................................................................................................................... 10

       Vitigno e portainnesto .............................................................................................................................................. 11

       L’ambiente pedoclimatico ........................................................................................................................................ 11

       Le tecniche colturali .................................................................................................................................................. 14

       La vendemmia........................................................................................................................................................... 17

   L’uva .............................................................................................................................................................................. 17

       L’uva .......................................................................................................................................................................... 17

       Il grappolo ................................................................................................................................................................. 17

       L’acino ....................................................................................................................................................................... 18

   Il vino ............................................................................................................................................................................ 21

       Dall’uva al mosto ...................................................................................................................................................... 21

       Il mosto ..................................................................................................................................................................... 22

       I microrganismi del mosto ........................................................................................................................................ 23

       Trattamenti e correzioni del mosto .......................................................................................................................... 23

       La vinificazione in rosso ............................................................................................................................................ 24

       I vini rosati ................................................................................................................................................................ 25

       La vinificazione in bianco .......................................................................................................................................... 25

       La fermentazione alcolica ......................................................................................................................................... 26

       La fermentazione malolattica ................................................................................................................................... 26

Ultimo aggiornamento: 21/03/2013                                                                                                                                                        1
Associazione Italiana Sommelier – Corso I° Livello
                                                                          Appunti

       Maturazione e invecchiamento ................................................................................................................................ 26

       Botte grande e barrique ........................................................................................................................................... 27

       Pratiche di cantina, trattamenti e correzioni del vino .............................................................................................. 28

       L’imbottigliamento ................................................................................................................................................... 28

       La composizione del vino e la degustazione ............................................................................................................. 31

   Gli spumanti .................................................................................................................................................................. 32

       Le uve ........................................................................................................................................................................ 33

       La storia del metodo Classico ................................................................................................................................... 34

       La spumantizzazione ................................................................................................................................................. 36

       Il Crémant ................................................................................................................................................................. 41

       Pasteggiare a bollicine .............................................................................................................................................. 41

       Il metodo Martinotti o Charmat ............................................................................................................................... 41

       I vini frizzanti ............................................................................................................................................................. 42

   I vini passiti ................................................................................................................................................................... 42

       La vendemmia tardiva .............................................................................................................................................. 42

       L’appassimento ......................................................................................................................................................... 43

       La Botrytis cinerea .................................................................................................................................................... 43

       I vini di ghiaccio......................................................................................................................................................... 44

   I vini liquorosi................................................................................................................................................................ 44

       I vini liquorosi............................................................................................................................................................ 44

       Il Marsala .................................................................................................................................................................. 45

       Lo Sherry ................................................................................................................................................................... 46

       Il Porto ...................................................................................................................................................................... 47

       Il Madera ................................................................................................................................................................... 48

       I vini aromatizzati ...................................................................................................................................................... 48

Appendici .......................................................................................................................................................................... 49

   La composizione del mosto .......................................................................................................................................... 49

   La vinificazione in rosso ................................................................................................................................................ 50

   La vinificazione in bianco .............................................................................................................................................. 52

   Le temperature di servizio dei vini................................................................................................................................ 53
                                                                                                                                                                                      2
Associazione Italiana Sommelier – Corso I° Livello
                                                                       Appunti

Gli acidi ......................................................................................................................................................................... 53

Le bottiglie di Spumante e Champagne ........................................................................................................................ 53




                                                                                                                                                                                   3
Associazione Italiana Sommelier – Corso I° Livello
                                                                Appunti

IL MONDO DEL SOMMELIER

LA VITE


LA VITE

           Attualmente il vigneto mondiale copre quasi 8 milioni di ettari, dei quali più del 60% si trovano in Europa.
           Veneto, Puglia, Emilia Romagna, Sicilia, Abruzzo, Toscana e Piemonte sono le regioni che guidano la classifica
           della produzione italiana, ma in tutte ci sono zone con le proprie peculiarità.
                                             1
           La scelta del portainnesto e del vitigno in funzione delle caratteristiche pedoclimatiche, il sistema di
           allevamento e le tecniche colturali da applicare, il momento della raccolta dei grappoli sono fattori decisivi
           per il risultato finale.

           La vite è una pianta rampicante della famiglia delle ampelidacee o vitacee che a sua volta appartiene
           dell'ordine dei rhamnales. Il genere Vitis delle ampelidacee è quello che interessa dal punto di vista della
           viticoltura, poiché la legge impone che sia la specie Vitis Vinifera il solo ceppo utilizzabile per la produzione di
           vino.




LA VITIS VINIFERA

           Le prime viti selvatiche di Vitis silvestris popolavano la terra 60 milioni di anni fa, mentre quelle di Vitis
           vinifera, l’attuale vite da vino conosciuta come Vite europea nonostante sia di origine sud-asiatica, fecero la
           loro comparsa molto più tardi, probabilmente intorno ad un milione di anni fa.

           Nei primi del ‘900 , con l’innesto delle viti europee su apparati radicali di origine americana resistenti alla
                     2
           fillossera , è stato possibile ricostruire il vigneto del vecchio continente. Poiché il problema della fillossera
           non è stato risolto in modo definitivo, per evitare la ripetizione di simili disastri si continua a ricorrere a
           questo sistema, utilizzando piedi di origine americana.

           Le due sottospecie di Vitis Vinifera sono:

           -    Vitis Sativa, quella coltivata e utilizzata per vinificare;

           -    Vitis Silvestris, quella selvatica, dei boschi.

           La pianta della vite è strutturata in due parti:

           -    apparato epigeo, che costituisce la vegetazione visibile al di sopra del terreno e presenta questi
                elementi:

                      o    foglie, che possono assumere varie forme ed assorbono acqua e sali minerali, ma soprattutto
                           svolgono la funzione di fotosintesi clorofilliana;

                      o    tralci, che sostengono i capi a frutto;

                      o    fusto o ceppo, è il tronco della vite con funzioni di sostegno.


1
 Parte inferiore di una pianta moltiplicata con la tecnica dell’innesto (fusione di due specie).
2
 La fillossera è un insetto, provoca in breve tempo gravi danni alle radici e la conseguente morte della pianta attaccata, con l’eccezione di alcuni
vitigni americani.
                                                                                                                                                  4
Associazione Italiana Sommelier – Corso I° Livello
                                                         Appunti

      -   apparato ipogeo, che è in sostanza l'apparato radicale il quale ha funzioni di ancoraggio al terreno ed
          assorbimento di acqua e sali minerali.




               Figura 1 - Il Grappolo                     Figura 2 - L'Acino                      Figura 3 - La Foglia

      Il raspo o rachide o graspo, che è       la parete esterna dell'acino si         Svolge la funzione di respirazione
      la ramificazione centrale tramite        chiama pericarpo (buccia) e             e assorbimento di sostanze
      la quale è appeso al ramo                contiene principalmente polifenoli      (acqua,sali); i vini sanno quindi
      principale;                              (tannini e coloranti) e sostanze        delle sostanze del luogo (es: vicino
      le foglie i pampini, che uniscono la     aromatiche (terpèni); è ricoperto       al mare sono sapidi). Altra
      foglia al graspo il grappolo,            da una sostanza cerosa, la pruìna,      importante      funzione        è    la
      l'infruttescenza, a sua volta            che contiene alcuni lieviti detti       fotosintesi clorofilliana, il processo
      costituito di acini (detti anche         starter utili alla fermentazione;       di conversione dell'energia solare
      bacche) di forma ovale, rotonda o        la zona intermedia è invece il          in     energia       chimica,      con
      a corno.                                 mesocarpo (polpa) costituita da         trasformazione di acqua e CO2 in
                                               acqua zuccheri e acidi distribuiti in   ossigeno e carboidrati.
                                               maniera non omogenea; il nucleo
                                               si chiama endocarpo e contiene i
                                               vinaccioli (semi) carichi di olio e
                                               tannini.




LA NASCITA DEL VIGNE TO

      Con l'impianto di un vigneto si costituisce un mini ecosistema naturale composto

              da uno o più vitigni innestati su alcuni portainnesti;

              da un clima;

              da un terreno;

              da una serie di tecniche antropiche che guidano l'impianto alla realizzazione di obiettivi enologici.

      Esiste, una stretta relazione fra ecosistemi e tipi di vino: bianchi, rossi, leggeri, giovani, novelli, spumanti o
      frizzanti, da invecchiamento o da dessert, da taglio e così via. L'interazione fra fattori naturali ed umani porta
      alla produzione di vini diversificati regionali o addirittura derivanti da piccole nicchie ecologiche.

      L'Italia ottiene vini eccelsi di grande produzione e superficie (es. il Chianti) e numerosi vini di piccole o
      modeste entità (es. Barolo, Brunello di Montalcino ecc ). I rapporti fra realtà naturale (territorio) e nome del
      vino sono regolamentati dalle denominazioni di origine controllate o garantite, che altro non sono che il
      riconoscimento di un'originalità qualitativa, frutto dell'ecosistema viticolo e del lavoro.

      La vite è una pianta rampicante, con radici estese che servono per fissare la pianta al terreno e ricavarne
      tutto il necessario per la crescita e la fruttificazione.

      Per riprodurre nuove viti, le tecniche utilizzate sono quelle per TALEA e per INNESTO.

                                                                                                                           5
Associazione Italiana Sommelier – Corso I° Livello
                                                        Appunti

      Per talea si intende un pezzo di tralcio di un anno dotato di almeno 2 gemme; piantato verticalmente nel
      terreno, emette radici dalla parte inferiore e un germoglio che darà la barbatella da quella superiore.

      L’innesto è dato invece dall’unione di due pezzi di tralcio, di cui uno dotato almeno di una gemma.

      La tecnica per talea, pur originando viti dette franche di piede, dotate di elevate ed indiscusse caratteristiche
      qualitative, con produzioni equilibrate nel tempo, minor vigore e frutti più caratterizzati, trova un gran limite
      nella scarsa resistenza alla fillossera, per cui la tecnica adottata per eccellenza è quella dell’innesto. Le giovani
      viti sono per lo più costituite da una varietà di Vite europea innestata su piede (portainnesto) di origine
      americana.

      Le tecniche di innesto più diffuse sono due:

      -   Doppio spacco inglese: la più usata nelle regioni centro-settentrionali, realizzato al tavolo per preparare
          una barbatella che effettuerà un anno di radicazione in vivaio, per sviluppare piccole radici;

      -   Alla maiorchina: più usato nelle regioni meridionali e nelle isole, realizzato in gennaio-febbraio
          direttamente nel vigneto, su un portainnesto piantato nel mese di settembre dell’anno precedente.

      Il vantaggio dell’innesto a doppio spacco inglese sta nella precisissima unione dei tessuti dei due tralci, nella
      possibilità di eliminare durante la radicazione in vivaio le piante non sane dal punto di vista vascolare e nella
      perfetta costituzione del nuovo vigneto, mentre quella alla maiorchina, effettuato in inverno, offre una più
      ampia possibilità di scelte varietali di gemme, su un portainnesto già ben radicato.




                Figura 4 - Innesto a doppio spacco inglese                     Figura 5 - Innesto alla Maiorchina




IL CICLO DELLA VITE

      Ogni anno la vite segue un percorso ciclico (fasi fenologiche) che coinvolge sia i fenomeni vegetativi sia quelli
      più strettamente legati alla produzione dell’uva.

      Fino ai 2-3 anni la vite cresce ma è improduttiva. Il periodo di massima produttività dura in genere fino ai 20-
      25 anni.

      Ad un certo punto la vite va incontro alla fase di vecchiaia, che per alcune viti più longeve può iniziare verso i
      30-40 anni.


                                                                                                                        6
Associazione Italiana Sommelier – Corso I° Livello
                                                Appunti

Ci sono però dei casi particolari. Se sull’etichetta di qualche vino francese si legge la dicitura vieille vigne,
deve intendersi che il vino contenuto è stato ottenuto da viti di oltre 40 anni, che danno pochi frutti ma di
grande qualità.




                                        Figura 6 - Ciclo vitale della vite

Dopo la vendemmia la vite entra nella fase di riposo, le foglie cambiano colore e poi cadono. In primavera si
formano nuovi germogli, dai quali si formeranno i grappoli che saranno vendemmiati tra l’estate e l’autunno.

Il sottociclo vegetativo inizia in genere a marzo, quando il terreno si riscalda. Nella vite la linfa inizia a salire
lungo il tronco e dai punti nei quali si è effettuata la potatura si vedono fuoriuscire goccioline di linfa stessa,
fenomeno conosciuto come pianto della vite. In aprile inizia il germogliamento. Le gemme si aprono,
formano le foglioline e i germogli si allungano. In questa fase è anche possibile capire se il freddo invernale ha
causato danni, che sono evidenti se alcune gemme non germogliano.

Il germoglio continua a crescere, fino ad agosto, quando si entra nella fase di agostamento o maturazione del
tralcio, durante la quale le sostanze elaborate vengono immagazzinate come riserve della pianta. Lentamente
fino alla fine di novembre, il tralcio diventa marrone e legnoso; contemporaneamente all’inizio della fase di
riposo, va incontro alla defogliazione, che avviene in genere in novembre-dicembre, per ricominciare tutto
daccapo nei mesi di marzo-aprile dell’anno successivo.




                                        Figura 7 - Sottociclo vegetativo

Nello stesso tempo la vite segue anche un sottociclo produttivo. Tra aprile e maggio si ha la formazione dei
primi grappolini, mentre inizia la differenziazione del polline e degli ovuli per la fecondazione. Dalla metà di
maggio a quella di giugno inizia la fioritura.

A seconda delle varietà, tra la metà di luglio e quella di agosto l’invaiatura dà il via alla maturazione degli
acini.



                                                                                                                  7
Associazione Italiana Sommelier – Corso I° Livello
                                                    Appunti

     La maturazione dei grappoli può concludersi tra la metà di agosto e la fine di ottobre, a seconda dei vitigni,
     che per questo vengono considerati precoci o tardivi.




                                           Figura 8 - Sottociclo produttivo




LA MATURAZIONE DELL’UVA

     La maturazione dell’uva inizia quando gli acini ingrossano e si colorano, la polpa si ammorbidisce e concentra
     gli zuccheri, soprattutto il fruttosio.

     Non tutte le sostanze presenti nell’acino aumentano durante la maturazione. Gli acidi, per esempio,
     diminuiscono. Fino a qualche tempo fa il momento della vendemmia veniva deciso sulla base del rapporto tra
     zuccheri e acidi.

     La maturazione tecnologica viene valutata in base al rapporto tra zuccheri e acidi.

     La maturazione fenolica coinvolge, la componente fenolica dell’uva, più concentrata nelle bucce e nei
     vinaccioli.

     Lasciando maturare le uve un po’ di più, si ha un incremento della componente fenolica che contribuisce a
     rendere il vino più strutturato e ricco di tannini, e una leggera diminuzione di quella che rende il colore pieno
     e compatto. Il caso ideale è quello nel quale maturità tecnologica e fenolica coincidono.




                                                                                                                    8
Associazione Italiana Sommelier – Corso I° Livello
                                                      Appunti




                                        Figura 9 - Maturazione tecnologica e fenolica




      La maturazione aromatica è legata in particolare all’accumulo degli aromi varietali, soprattutto del gruppo
      dei terpeni. Queste sostanze possono essere libere nella polpa e quindi percepite anche masticando un
      chicco d’uva, come per il moscato, oppure possono essere legate a molecole di zucchero, nel qual caso
      diventerebbero volatili e quindi percettibili all’olfatto solo in seguito a reazioni di idrolisi nel mosto e nel vino.

      La maturazione dell’uva dipende da numerosissimi fattori, come la superficie fogliare esposta, il peso delle
      uve/ceppo, il numero e la fittezza degli acini nel grappolo, la disponibilità di acqua nel terreno e altri ancora.




I PROBLEMI DELLA VITE

      La vite è una pianta delicata, che soffre il freddo invernale, le gelate primaverili e la grandine, ma la
      prolungata siccità e le eccessive piogge, in determinati terreni, possono provocare stress idrici o asfissia
      radicale, che ne danneggiano o rallentano lo sviluppo.

      Spesso si ricorre a concimazioni organiche con letame o concime vegetale. In terreni destinati a produzioni di
      qualità in genere non si utilizzano concimi minerali.

      Peronospora, oidio e il vettore del mal dell’esca sono alcuni tra i parassiti fungini più pericolosi per la vite.
      Situazione a sé è quella della Botrytic cinerea che, come tutte le altre muffe, in genere danneggia l’uva, ma
      che in un particolare stadio di sviluppo e condizioni pedoclimatiche adeguate, dà grandi risultati.

      Ragnetti, tignole e cicaline sono alcuni tra gli insetti più diffusi che provocano danni a carico della
      vegetazione o della produzione, non mortali, ma a volte di elevate proporzioni.

      Tra i parassiti animali che provocano danni a livello radicale si possono ancora ricordare la già citata fillossera
      ed i nematodi, piccoli vermi che vivono nel terreno e che possono trasmettere alcune virosi, come
      l’accartocciamento fogliare, l’arricciamento e la suberosi.


AVVERSITÀ PARASSITARIE
                                                                                                                         9
Associazione Italiana Sommelier – Corso I° Livello
                                                      Appunti

      I virus sono attualmente considerati dei parassiti molto temibili e fra di essi si cita il complesso
      dell'arricciamento, l'accartocciamento fogliare, la suberosi corticale e il legno riccio. Le barbatelle
      "certificate" devono essere esenti da queste virosi. Fra le malattie dovute a micoplasmi si cita la flavescenza
      dorata, che preoccupa moltissimo i viticoltori. Fra le malattie provocate da funghi, sono arcinote e diffuse
      quelle importate dall'America vale a dire la peronospora e l'oidio, mentre meno diffuso e il black rot o
      marciume nero. A queste va aggiunta la Botrytis (europea), che causa il marciume del grappoli. Danni ingenti
      sono stati provocati negli ultimi anni dal mal dell'esca, che porta i ceppi alla morte.

      Meno pericolose sono l'escoriosi, l'eutipiosi, i marciumi radicali, ecc. Fra le avversità causate da parassiti
      animali si rammentano i taglietti, le tignole, le cicaline, la famosa fillossera (importata dagli USA) che attacca
      e distrugge le radici della Vitis vinifera, cioè della vite erroneamente detta europea, perché di origine sud-
      asiatica.

      Le vespe sono pericolose per le uve mature, mentre non lo sono le api! Nel terreno sono dannosi i nematodi,
      piccolissimi vermi che trasmettono le virosi oppure danneggiano direttamente le radici. Queste avversità
      causano spesso seri danni alla produzione, sia sotto il profilo quantitativo che qualitativo. La biologia di tutti
      questi parassiti e la lotta relativa sono molto complesse e richiedono un approfondimento specifico. La lotta
      ai parassiti richiede spesso numerosi trattamenti antiparassitari, specialmente nelle zone non vocale delle
      pianure centro-settentrionali.

      Per fini ecologici ed igienico-sanitari, si va diffondendo la viticoltura biologica, che esclude i prodotti chimici di
      sintesi, ma consente l'uso del rame e dello zolfo contro, rispettivamente, la peronospora e l'oidio, come si è
      fatto per oltre un secolo.




AVVERSITÀ NON PARASSITARIE

      Comprendono il gelo invernale, le gelate primaverili, la grandine, ecc. Fra queste avversità si annoverano
      anche le carenze idriche (siccità) e gli eccessi idrici (asfissia radicale), nonché le carenze nutrizionali di
      potassio, magnesio, ferro, boro e altri minerali, così come gli eccessi di alluminio, manganese e rame, nei
      terreni acidi. L'eccesso dì potassio provoca la carenza di calcio e di magnesio e quindi il disseccamento del
      rachide del grappolo, assai diffuso in Italia. La vite può essere danneggiata dagli erbicidi, impiegati per via
      radicale o aerea, nonché dagli inquinanti idrici ed atmosferici (anidride solforosa, fluoruri e altre sostanze).




LA VIGNA


LA VIGNA

      La qualità viene determinata dalle scelte effettuate nel momento in cui si decide di impiantare un nuovo
      vigneto.

      Da sempre i francesi cercano di favorire e premiare il cosiddetto terroir, termine che non si riferisce solo alla
      composizione e alla struttura del terreno, ma a tutto ciò che è legato all’ambiente pedoclimatico e al
      microclima. Anche in Italia si tende a privilegiare questo tipo di scelta.

      Diversa è la situazione nei paesi che solo negli ultimi decenni hanno assunto importanza nel mondo della
      viticultura mondiale, come la California, Cile, Argentina, Australia, Sudafrica e Nuova Zelanda, dove le
      maggiori attenzioni si concentrano sul vitigno, concetto espresso nel termine varietalism, dagli significato
      chiaro ed esplicito.
                                                                                                                        10
Associazione Italiana Sommelier – Corso I° Livello
                                                      Appunti




VITIGNO E PORTAINNESTO

      Non tutti i vitigni mostrano la stessa adattabilità alle diverse condizioni climatiche e territoriali. Dopo un
      breve periodo di ambientamento, alcuni si adattano alla perfezione in quasi tutte le zone, altri sono molto più
      difficili.

      Tra i primi possiamo ricordare chardonnay, merlot, cabernet sauvignon e altri ancora, che pur affondando le
      proprie radici storiche a latitudini piuttosto elevate con temperature fresche, hanno saputo acclimatarsi
      anche in regioni molto calde, sia in Italia sia in altre zone viticole mondiali.

      Tra quelle più esigenti ci sono il pinot nero e ancora di più il nebbiolo, che riesce ad esprimere tutta la sua
      personalità quasi solo nelle Langhe, con l’eccezione circoscritta della Valtellina.

      La pianta della vite è formata dal vitigno o cultivar e dal piede o portainnesto. Per evitare l’azione micidiale
      della fillossera, il portainnesto è quasi sempre di origine americana o è un ibrido euro-americano.

      All’interno di ogni varietà esistono diversi cloni, cioè più individui geneticamente identici, con specifiche
      caratteristiche riguardo la fertilità, la forma del grappolo e dell’acino, la capacità di accumulo di zucchero e
      sostanze coloranti odorose.

      Il vitigno autoctono è quello che è nato in una certa zona e che li continua ad essere coltivato. I vitigni
      alloctoni o internazionali sono di più immediata identificazione. Chardonnay, sauvignon blanc, riesling,
      cabernet franc e sauvignon, merlot, pinot nero, syrah e alcuni altri sono ormai diffusi in ogni continente dove
      cresce la vite.




L’AMBIENTE PEDOCLIMATICO

      Latitudine e altitudine, terreno e clima, sono i fattori che più di altri determinano la buona riuscita
      dell’impianto di un nuovo vigneto.

      Tutto questo concorre nel creare l’ambiente pedoclimatico, un insieme di elementi che devono integrarsi
      perfettamente per rendere il meglio.




LATITUDINE E ALTITUDINE

      Nel nostro emisfero, la fascia territoriale nella quale la vite si sviluppa al meglio è compresa tra il 40°-50°
      parallelo di latitudine, in particolare a cavallo del 45°.

      Nell’emisfero australe le zone migliori si distribuiscono invece nella fascia compresa tra il 30°-40° parallelo.

      A seconda della latitudine il territorio comunitario è stato diviso in zone viticole corrispondenti a quelle del
      nord, del centro e del sud (N, M, S = nord, medio, sud) e i terreni in diverse categorie.

      L’Italia si trova in una posizione privilegiata, con zone soprattutto in collina ed in montagna. Il 60% circa della
      viticoltura si realizza in collina, il 32% in pianura e solo il restante 8% in montagna, dove la coltivazione è
      davvero difficile.


                                                                                                                         11
Associazione Italiana Sommelier – Corso I° Livello
                                                      Appunti

      La coltivazione delle uve destinate alla produzione di vini DOC e DOCG è prevalentemente distribuita in
      collina e in montagna, anche se si nota un significativo incremento di alcune produzioni a Indicazione
      Geografica Tipica (IGT), che hanno assorbito ex vini da tavola molto pregiati.

      La vite ha bisogno di luce e di calore, con temperature comprese tra 25-28 °C.

      La temperatura della vigna è condizionata anche dall’altitudine.

      La vite è esigente anche in fatto di umidità. Se questa è eccessiva le muffe trovano un habitat ideale e
      danneggiano le uve, ma se è scarsa le foglie chiudono gli stomi, i loro pori superficiali, trattengono acqua e
      bloccano la produzione di zucchero.

      La presenza di acqua ha dei vantaggi. L’acqua riflette la lue, immagazzina calore durante il giorno e lo cede
      lentamente durante la notte, svolgendo un’azione di volano termico, in grado di attutire gli eccessivi sbalzi
      termici, che potrebbero essere molto dannosi nelle zone più settentrionali, dove di notte il freddo è pungente
      e penetrante.

      La vite predilige la collina più assolata; infatti, sui pendii ben esposti, assorbe direttamente i raggi del sole e
      trae beneficio dalle correnti d'aria e dal drenaggio naturale delle acque piovane, che prevengono muffe e
      marciume ed i terreni risultano meno umidi che in pianura. La collina presenta inoltre temperature meno
      elevate ed una ventilazione a regime di brezza che impedisce la stagnazione di aria e di umidità, evitando lo
      sviluppo di dannose muffe nei vigneti. I vigneti risentono molto del cambiamento di stagione e
      dell'escursione termica giornaliera, che conserverà al mosto un buon grado di acidità fissa, con successiva
      produzione ed arricchimento di freschezza e di profumi. Infine le zone collinari si trovano in una fascia
      climatica considerata ideale, dove la temperatura media va dai 12 ai 16 °C.




IL TERRENO

      La vite, così esigente nei confronti delle condizioni climatiche, non richiede terreni fertili, ma al contrario
      predilige quelli piuttosto poveri, che si differenziano in base alla loro composizione e tessitura.

      La tessitura (o granulometria) del terreno consiste nella composizione percentuale di sabbia, limo ed argilla.
      Le particelle il cui diametro superano i 2 mm, costituiscono lo "scheletro" del terreno; agronomicamente è
      una frazione senza importanza, ma può essere di ostacolo ai mezzi meccanici se costituita da ciottoli o pietre.
      La rimanente frazione, quella con diametro inferiore a 2 mm, si chiama "terra fine" ed è a sua volta
      suddivisibile in:

              sabbia: è data da particelle con diametro compreso fra 2 e 0,02 mm;

              limo: è dato da particene con diametro compreso fra 0,02 e 0,002 mm;

              argilla: è data da particene con diametro inferiore a 2/1000 di mm.

      La sabbia ha solo un'azione meccanica, costituendo l'intelaiatura attorno alla quale dì dispongono le particelle
      più piccole, rendendo più poroso il terreno.

      L'argilla ha invece la capacità di assorbire l'acqua, pur permettendone un buon deflusso, e di cederla
      gradualmente alle radici delle piante. Trattiene, altresì, gli elementi concimanti, preservandoli dal
      dilavamento, con grande vantaggio per il nutrimento delle piante stesse. Inoltre l'argilla conferisce
      compattezza e plasticità al terreno. Se è però troppo abbondante, il terreno diviene eccessivamente
      compatto ed impermeabile all'acqua ed all'aria, con danno per le radici ed i microorganismi del terreno
      stesso. Esistono molti tipi di argilla. non tutti ugualmente utili per il terreno.
                                                                                                                      12
Associazione Italiana Sommelier – Corso I° Livello
                                                       Appunti

      Il limo ha caratteristiche intermedie fra la sabbia e l'argilla.

      I terreni migliori dal punto di vista agronomico sono quelli contenenti il 50-70% di sabbia, il 30-50% di limo, il
      10-25% di argilla.

      Il calcare è carbonato di calcio. Il termine calcare-marnoso indica che il calcare contiene una certa quantità di
      argilla; la marna è invece costituita da calcare ed argilla in pari quantità. Il calcare-arenaceo è calcare
      contenente sabbia in discreta percentuale.

      Terreni calcareo - marnosi conferiscono ai vini colori compatti e profondi, profumi intensi e variegati, buona
      struttura generale, ricchezza di alcol, bassa acidità, qualità fine e longevità.

      Il terreno calcareo - arenaceo contiene sabbia in discreta percentuale e dà vini molto equilibrati nelle
      componenti alcoliche e fenoliche, con profumi fini ma non sempre predisposti a lunghissimi invecchiamenti.

      Anche i terreni marnoso - ferruginosi e le terre rosse danno in genere vini di ottima qualità.

      Se i terreni sono tendenzialmente argillosi, più idonei alla coltivazione di uve a bacca rossa, si ottengono vini
      con pigmentazioni molto intense, sensazioni olfattive complesse, ricchezza di alcol, morbidezza e longevità.

      I terreni calcareo - argillosi della maggior parte delle nostre regioni, così come quelli ricchi di calcare della
      Champagne, permettono produzioni di grande qualità.

      I terreni sabbiosi non garantiscono in genere la produzione di uve in grado di dare vini ricchi di colore e
      struttura.

      I terreni con decisa componente acida donano ai vini colori poco intensi ma vivaci, discrete sensazioni
      olfattive e buona freschezza, ma in genere sono leggeri di alcol e con struttura piuttosto debole.




IL CLIMA

      Pioggia e siccità, temporali e grandinate, condizionano ogni anno la produzione viticola.

      Il clima è quindi una altro dei fattori determinanti per la buona riuscita di una vendemmia, nei confronti del
      quale la vite è molto esigente.

      Quello che più conta è l’escursione termica tra le temperature della notte e del giorno, perché permette la
      concentrazione nella buccia degli acini di sostanze aromatiche con profumi più intensi ed eleganti, oltre che
      di acidi fissi nella polpa.

      II miglior clima per la vitivinicoltura è quello mite, senza piogge durante la fioritura e la maturazione, poiché
      favorirebbero lo sviluppo di muffe (oidio, peronospora), contro le quali sarebbe necessario l'impiego di
      anticrittogamici. Grande influenza ha l'andamento climatico stagionale, che conferisce ai vini, in annate
      particolarmente favorevoli, prerogative di assoluto interesse.

      Le montagne influenzano l'intensità dei raggi del sole, il calore e le precipitazioni, ma l'Italia, protesa per gran
      parte nel mar Mediterraneo, beneficia soprattutto del suo effetto mitigatore e delle abbondanti risorse
      idriche delle zone pedemontane, dove si trovano numerosi laghi e fiumi di notevole portata. Le masse d'aria
      che regolano il clima secondo le stagioni e la latitudine sono fondamentalmente continentali, provenienti da
      nord-est, marittime tropicali da sud-ovest e marittime polari, che alimentano le correnti occidentali. Le
      temperature medie, le punte minime si registrano nelle Alpi Orientali, dove nelle vallate, il termometro
      scende d'inverno fino a -20 °C. Le precipitazioni piovose, soprattutto estive, sono abbondanti ed aumentano

                                                                                                                      13
Associazione Italiana Sommelier – Corso I° Livello
                                                     Appunti

      da ovest (circa 1000 mm) ad est (3000 mm annui), mentre quelle nevose sono copiose oltre i 2000 m, dove
      possono raggiungere anche i 7-8 metri all'anno. Il limite delle nevi perenni o ghiacciai è attualmente fissato
      poco oltre i 3000 m di altezza.

      Nella regione padano - veneta, dove spesso si hanno formazioni nebbiose, i valori inferiori a O °C sono
      piuttosto frequenti in inverno, mentre in estate le medie sono sui 25 °C valori relativamente alti, data la
      continentalità del clima padano. Anche le escursioni termiche giornaliere sono piuttosto marcate e le
      precipitazioni durante le stagioni intermedie vanno da 600 a 700 mm, e sono poco più elevate sull'alta
      pianura ghiaiosa ed arida.

      La regione ligure - tirrenica, mitigata dal mare, raggiunge in inverno temperature attorno ai 10 °C,
      eccezionalmente elevate, ed in estate sui 25 °C, con escursioni termiche anche diurne piuttosto contenute ed
      una piovosità che va dai 600 mm sul mare ai 1000 mm ed oltre nelle zone interne.

      La regione adriatica, aperta ai venti che spirano da settentrione, da tramontana e greco, poco mitigata dal
      mare a causa dell'esigua profondità, registra temperature che vanno dai minimi invernali di Trieste di 2 "C ai
      10 °C di Otranto. Durante l'estate l'oscillazione è più modesta. Le precipitazioni sono superiori ai 1000 mm a
      Trieste e Inferiori ai 500 mm in Puglia, mentre l'Abruzzo, per la vicinanza di imponenti montagne, è la regione
      più piovosa del versante adriatico.

      Fiumi e laghi influenzano il clima e, soprattutto nei periodi siccitosi, addolciscono l'aria, rendendola meno
      afosa e più respirabile, abbassano la temperatura ed innalzano il tasso dell'umidità, favorendo le migliori
      condizioni per la maturazione dell'uva, esaltandone profumi e sapori. L'idrografia italiana presenta numerosi
      fiumi ma, nel complesso, per quanto riguarda portata e sviluppo del bacino questi sono alquanto modesti.




LE TECNICHE COLTURAL I


LA DENSITÀ D’IMPIANTO

      Il raggiungimento dell’obiettivo della qualità in vigna passa anche attraverso la mano dell’uomo, che può
      diventare decisiva nel momento in cui si deve impiantare un nuovo vigneto e decidere la densità di impianto.

      La Francia si è sempre distinta per gli impianti molto fitti, in modo che le piante vengano meno sfruttate e
      sviluppino meno grappoli, in grado di dare un succo più ricco di estratto e componenti molto eleganti.

      L’alta densità d’impianto non è tuttavia sufficiente, perché deve essere abbinata a una riduzione del numero
      di gemme per ceppo, quindi dei grappoli.

      Forme di allevamento alte ed espanse, distanti da terra e con ceppi lunghi, danno produzioni molto
      abbondanti anche con alte densità d’impianto.

      A parità di forma d’allevamento, le densità d’impianto più elevate danno la migliore qualità ed il miglior
      estratto, perché il peso dei grappoli e delle bacche diminuisce, favorendo un maggior rapporto buccia/polpa.

      Un’altra considerazione importante riguarda l’orientamento dei filari. Nelle zone settentrionali si rivelano
      migliori le esposizioni nord-sud, in quelle centro-meridionali quelle est-ovest.

      La massima esposizione fogliare alla luce del sole3 si ottiene con sistemi di portamento eretto o inclinato,
      come quelli a spalliera.



                                                                                                                  14
Associazione Italiana Sommelier – Corso I° Livello
                                                      Appunti

      La densità d’impianto eleva quindi la qualità solo quando l’ambiente pedoclimatico, vitigno, portainnesto e
      sistema di allevamento creano un vigneto in piena luce.

      La luce è un elemento indispensabile per lo svolgimento della fotosintesi clorofilliana. All’interno delle foglie
      una serie di reazioni enzimatiche, catalizzate proprio dalla luce, permettono la trasformazione di acqua e
      anidride carbonica in ossigeno, prezioso elemento che arricchisce l’atmosfera, e zuccheri, sostanze organiche
      che si sposteranno negli acini, rendendoli dolcissimi.




LA POTATURA

      Uno degli interventi più comuni in viticoltura è la potatura, utilizzata per orientare la produzione in senso
      quantitativo e qualitativo.

      Con la potatura secca si decide quale sarà il numero di gemme che daranno origine ai grappoli.

      Con la potatura verde si dà forma alla pianta, la si pulisce dai germogli fuoriusciti dal tronco (spollonatura), si
      eliminano le foglie che impediscono una buona areazione dei grappoli, si sistemano regolarmente i germogli
      permettendo un ordinato sviluppo verticale.

      Quando i grappoli si sono formati si deve ricorrere al diradamento dei grappoli, tagliando quelli a terra. In
      questo modo si ottiene un rapporto ottimale tra la superficie fogliare ed i frutti, in modo da ottenere una
      maggiore concentrazione delle sostanze estrattive e quindi della densità del mosto, che elevano la qualità del
      prodotto finale.




I SISTEMI DI ALLEVAMENTO

      Sistemi a tendone, a raggi e altri di origine etrusca ormai poco diffusi, danno un’abbondante produttività,
      ma questa grande vigoria porta a vini poco eleganti e fortemente marcati da toni erbacei.

      L’alberello basso, il cui tronco viene mantenuto tra i 40-60 cm da terra, a volte interrato nel terreno come a
      Pantelleria.

      I tradizionali sistemi a pergola, semplice e doppia, diffusi in Trentino ed in Alto Adige, hanno uno sviluppo
      fogliare che ripara i grappoli dall’azione diretta del sole. Anche in queste regioni si assiste ad una sostituzione
      di questi impianti con quelli a spalliera, che occupano ormai quasi la metà del vigneto italiano e che a parità
      di altre condizioni garantiscono i migliori risultati qualitativi, seppure a discapito della quantità.

      In Europa il più usato è il guyot mentre nel resto del mondo il più diffuso è il cordone speronato.




                                                                                                                      15
Associazione Italiana Sommelier – Corso I° Livello
                                                        Appunti

                                                   Il fusto della pianta può arrivare a un metro di altezza; la potatura
                                                   è fatta in modo da far sviluppare un andamento orizzontale su un
                                                   filo di ferro sul quale si trovano gli speroni (i tralci).




             Figura 10 - Cordone speronato
                                                   Prende il nome dallo studioso francese che lo ha ideato. Sul fusto
                                                   alto 50-80cm vengono lasciati uno sperone con 2 gemme e un
                                                   capo a frutto con 10-12 gemme o meno. Per tale possibilità di
                                                   scelta del numero di gemme viene definito a potatura mista.
                                                   Durante la potatura si asporta il vecchio capo a frutto (taglio del
                                                   passato), mentre dei 2 germogli formatisi dalle 2 gemme lasciate
                                                   sull'altro sperone quello più vicino al ceppo è accorciato a 2
                                                   gemme (taglio del futuro) e l'altro destinato alla produzione (taglio
                                                   del presente) viene legato orizzontalmente ad un filo di ferro.
                   Figura 11 - Guyot

                                                   Sistema a potatura corta, 30-40cm da terra. Su di esso vengono
                                                   allevate alcune branche che portano ciascuna uno o più speroni,
                                                   con una o due gemme. E' adottato nelle zone calde all'interno di
                                                   buche che proteggono i grappoli dai venti caldi, nelle zone fredde
                                                   perché la poca altezza permette di sfruttare il calore. Poco
                                                   produttivo non si avvale di sostegni.



                 Figura 12 - Alberello
                                                   Sotto questo nome vanno numerose forme di allevamento che si
                                                   differenziano da regione a regione. Particolarmente usata nel
                                                   Triveneto ha come caratteristica di base quella di formare un vero
                                                   e proprio tetto vegetale.




                  Figura 13 - Pergola
                                                   Adatto alle grandi produzioni, prevede un tralcio orizzontale alto
                                                   da cui dipartono i rami fruttiferi arcuati verso il basso. Una variante
                                                   dello Sylvoz è il sistema CASARSA che prevede l'impianto di due viti
                                                   contro lo stesso palo (tutore metallico in acciaio zincato) e
                                                   l'andamento orizzontale dei tralci legnosi. Si forma così un cordone
                                                   permanente con un imponente sviluppo fogliare che offre una
                                                   buona protezione ai grappoli.


                   Figura 14 - Sylvoz




LA LAVORAZIONE DEL TERRENO E L’IRRIGAZIONE

      La vite assorbe acqua e sostanze nutritive dal terreno. E’ quindi indispensabile che in primavera venga curato
      e rimosso, per distruggere le radici avventizie delle viti e favorire così lo sviluppo di quella principale. La


                                                                                                                      16
Associazione Italiana Sommelier – Corso I° Livello
                                                                Appunti

           lavorazione del terreno permette anche di arieggiarlo e di eliminare le erbe infestanti, favorendo la
           formazione dell’humus.

           In Italia molti disciplinari di produzione vietano qualunque intervento di irrigazione artificiale.




LA VENDEMMIA

           La vendemmia manuale è la più delicata, permette di scegliere e tagliare con le forbici i grappoli
           perfettamente maturi, portarli in cantina in piccole cassette o ceste senza che vengano schiacciati. In alcune
           zone molto calde, la vendemmia viene fatta di notte alla luce di lampade.

           La vendemmia meccanica, molto diffusa in Francia e soprattutto negli altri continenti, è comoda, rapida,
           permette di ridurre i problemi legati alla carenza di mano d’opera, ma a volte la forma di allevamento ed il
           territorio ripido ed irregolare complicano le cose, come in molte zone d’Italia.

           Se la zona è molto calda, se si vuole ottenere un vino con un buon contenuto in acidità si preferisce anticipare
           un po’ la vendemmia, per favorire la presenza di acidi fissi e aromi raffinati,

           Nel caso in cui si vogliano produrre vini molto morbidi, dolci e strutturati, la vendemmia può anche essere
           posticipata di alcune settimane o mesi. In questi casi si parla di vendemmia tardiva, con sovra maturazione
                                                                                             3
           delle uve nella vigna, che spesso implica anche lo sviluppo della Botrytis Cinerea .

           Esistono anche casi estremi, nei quali la vendemmia viene realizzata dopo Natale, nel mese di gennaio,
           quando i grappoli sono rivestiti da una rigida camicia di ghiaccio. I vini che si ottengono non possono che
           chiamarsi Eiswein o Icewine, i vini di ghiaccio.




L’UVA


L’UVA

           E’ la composizione degli acini dei grappoli di ogni uva che ne traccia il profilo sensoriale in modo spesso
           inconfondibile.




IL GRAPPOLO

           Succosa infruttescenza formata da bacche di colore bianco, grigio o nero. Da un rametto fiorito, durante
           l’estate si sviluppano gli acini che lentamente si ingrossano, cambiano colore, accumulano sostanze estrattive
           e profumate ed arrivano a perfetta maturazione tra la metà o la fine dell’estate e l’autunno.




3
  La Botrytis cinerea è un fungo parassita che attacca molte varietà di piante, anche se fra i diversi ospiti quello economicamente più rilevante è la
vite (in particolare aggredisce i grappoli d' uva).
                                                                                                                                                  17
Associazione Italiana Sommelier – Corso I° Livello
                                                             Appunti




      Figura 15 - Grappolo cilindrico                                  Figura 16 - Grappolo alato




      Figura 17 - Grappolo conico                                      Figura 18 - Grappolo ramificato

      I grappoli sono formati dagli acini, inseriti su un piccolo ramo chiamato raspo o rachide, ilo raspo contiene
      soprattutto tannini, polifenoli molto importanti per la struttura dei vini rossi. I raspi vengono eliminati nelle
      fasi preliminari della vinificazione anche nella produzione di vino rosso.




L’ACINO

      La parte del grappolo nella quale si concentra tutto ciò che contribuirà a comporre il vino è l’acino, che può
      avere forma a corno, ovale, ellissoidale o sferica, e differenti colori, profumi e sapori.

      L’acino è formato da buccia, polpa e vinaccioli, che trasferiranno al vino la personalità del vitigno.

      Gli elementi meno importanti sono i vinaccioli, piccoli semi presenti all’interno dell’acino.

      Le componenti che potrebbero influenzare maggiormente il carattere del vino sono i tannini, poco
      polimerizzati ed in parte simili a quelli del raspo, responsabili di un’eccessiva astringenza.




LA BUCCIA

      La sua composizione è importante quanto quella della polpa. E’ ricca soprattutto di sostanze aromatiche e di
      molti polifenoli, questi ultimi decisivi per il colore e per alcune caratteristiche tattili e gustative del vino.

      Sulla superficie della buccia a volte può essere ben visibile un sottile strato biancastro e ceroso, la pruina, che
      ha una notevole importanza nel trattenere i lieviti spontanei e nel proteggere la buccia dell’acino dall’attacco
      di parassiti e dall’eccessivo calore.

                                                                                                                     18
Associazione Italiana Sommelier – Corso I° Livello
                                                      Appunti



      Dopo la vendemmia l’uva deve essere lavorata al più presto e sottoposta a trattamenti che rallentino lo
      sviluppo di questi lieviti e dei batteri dannosi.

      I pigmenti sono responsabili dei colori delle bucce degli acini e sono diversi a seconda del tipo do uva.

      Colori porpora e rubino dei vini rossi giovani sono dovuti ad antociani, mentre flavoni, leucoantociani e
      catechine, sono fondamentali per quelli dei vini bianchi.

      Malvidina, peonidina, cianidina, petunidina, delfini dina e altre ancora, sono sostanze che fanno parte degli
      antociani i cui nomi ricordano alcuni fiori e colori.

      Il nebbiolo è povero di malvidina, l’antociano che dà il colore rosso più intenso, ed è ricco di cianidina, che
      però precipita nelle prime fasi della vinificazione. La barbera al contrario essendo molto ricca di malvidina dà
      vini di colore rosso molto intenso.

      I tannini possono legarsi tra loro, polimerizzare e formare lunghe catene, ma se i polimeri sono formati da
      meno di una decina di molecole rendono il vino astringente.

      La concentrazione degli antociani e dei tannini cambia durante la maturazione delle uve.

      A conferma dell’importanza dei polifenoli nella produzione di vini di qualità, sempre più spesso si considera
      non solo lo stadio di maturità tecnologica (rapporto zuccheri/acidi) ma, come già ricordato, anche quello di
      maturità fenolica, che tiene conto dell’accumulo di antociani e tannini e della loro solubilità.

      I polifenoli svolgono anche un’importanze azione protettiva contro eventuali ossidazioni.

      La buccia di tutte le uve è molto ricca di sostanze odorose, che rendono il profumo del vino così interessante,
      delicato o molto intenso, semplice o complesso.

      Le sostanze odorose sono riconducibili soprattutto ad un gruppo di alcoli, i terpeni, in parte liberi ed in parte
      glicosilati.

      Il nerolo, interviene nella caratterizzazione dei profumi del riesling, l’eugenolo dà il profumo di chiudo di
      garofano, il siringolo di pepe nero, il guaiacolo di liquirizia, il geraniolo di rosa.

      IN vigna ci si trova quindi spesso di fronte a scelte difficili, perché il più delle volte la maturazione aromatica
      precede quella fenolica, e questa, a sua volta, non coincide con quella tecnologica.

      La buccia dello chardonnay contiene invece molti composti vanillici, che daranno nel vino particolari
      sfumature di spezie dolci anche senza lunghi passaggi in barrique.




COLORI, PROFUMI E SAPORI DELLA BUCCIA

      I vitigni che più si distinguono per l’originalità e l’intensità del profumo sono quelli definiti aromatici, cioè
      moscati, malvasie, brachetti e gewürztraminer.

      I moscati sono numerosi, ma il più conosciuto è quello bianco, che nel Monferrato esprime le sue stuzzicanti
      sfumature di salvia, muschio, rosa e pesca bianca, legate in particolare alle vivaci bollicine dei più famosi
      spumanti dolci.



                                                                                                                      19
Associazione Italiana Sommelier – Corso I° Livello
                                                Appunti

Lo zibibbo (o moscato di Alessandria) che dà vini passiti per eccellenza, con profumi di miele e uva passa,
agrumi canditi e frutta sciroppata, albicocche e fichi secchi.

Altro gruppo numeroso di vitigni aromatici è quello delle malvasie, nei vini ottenuti da queste uve i profumi
sono freschi, fruttati e floreali, ed è spontaneo pensare subito alla dolcissima Malvasia delle Lipari.

Il brachetto a bacca nera dal quale si ottengono sempre spumanti profumati di muschio e di frutti di bosco.

Il gewürztraminer, originario di Termeno in Alto Adige, issa esprimere molto bene anche in Alsazia, in alcune
zone in Germania, Austria ed in altri continenti. Libera un profumo inconfondibile, a volte più floreale, con
spiccati accenti di rose, altre più fruttato con chiari riconoscimenti di litchi e altra frutta esotica, addolciti da
miele e spezie come il ginger e la cannella.

Lo chardonnay, a seconda della zona, può dare al vino sfumature di ananas e banana, melone e pesca, in
altre di pietra focaia e silice.

Il müller thurgau, incrocio tra silvaner e riesling, ha nella sua fragranza dei profumi la sua dote migliore, con
ricordi di mela e altri frutti a polpa bianca, fiori freschi, erba appena tagliata e tante erbe aromatiche, che
spesso si trovano anche nel kerner.

Il pinot bianco si caratterizza con profumi raffinati di peonia bianca, caprifoglio, biancospino, acacia, pera e
altri frutti a polpa bianca.

Il riesling dell’Alsazia e delle zone della Mosella e del Reno è facilmente riconoscibile grazie ai profumi di
idrocarburi, dopo affinamento in bottiglia, mentre in altri territori prevalgono sfumature fruttate e vegetali
con accenni di pesca, susina, erbe aromatiche, lime ed altri agrumi.

Il sauvignon presenta sfumature prevalentemente vegetali di bosco, foglia di pomodoro, ortica, asparago e
felce, altre con accenni minerali di pietra focaia e polvere da sparo nella valle della Loira, altre ancora fruttate
di pompelmo, lime, frutto della passione, mango e papaia, con qualche ricordo di fiori di sambuco.

Il trebbiano dà un vino dal profumo semplice e fruttato, così come il verdicchio con sentori agrumati, floreali
e vegetali.

Il pinot grigio ha un profumo sempre ricco di sfumature fruttate di mela, pera e susina.

L’aglianico non ha nel suo profumo tipici accenni varietali, ma durante l’invecchiamento in botte e
l’affinamento in bottiglia i precursori di aromi favoriscono la creazione di sfumature di confetture e spezie,
liquirizia e cuoio, mandorla e viola.

La barbera si caratterizza per un profumo di rose su uno sfondo fruttato, mentre nell’Oltrepò Pavese la
croatina si fa spesso riconoscere per lo spiccato profumo di fragola e marasca.

Cabernet sauvignon, cabernet franc e merlot danno vita al famoso uvaggio bordolese. Il profumo del
raffinato cabernet sauvignon può ricordare ribes nero e more, viole e legno di cedro, che durante
l’evoluzione sfuma su uno sfondo balsamico e tostato.

Il lagrein ha un profumo fruttato con sentori di mirtilli, mora, confettura di prugna, viola e spezie, dopo
evoluzione si intreccia con sentori vegetali e balsamici, a volte di cioccolato.

Il syrah esprime profumi di mora, ribes nero e mirtillo, oltre a spiccati sentori di pepe nero ed altre spezie.

Il montepulciano ha profumi frutta matura, confettura a mandorla amara, oltre a tannini che ne aumentano
la potenza strutturale.


                                                                                                                  20
Associazione Italiana Sommelier – Corso I° Livello
                                                             Appunti
                                                                                    4
             Il nebbiolo ha profumi di rose appassite, liquirizia, cuoio e goudron . La sua possente struttura tannica esige
             che il vino venga fatto maturare a lungo affinché possa raggiungere il perfetto equilibrio

             Il nero d’Avola ha un particolare profumo di salmastro e di grafite, frutta matura e confetture.

             Il pinot nero ha un profumo elegante, con sentori di frutta a bacca rossa, che nel tempo si arricchiscono di
             note speziate e animali.

             Il sangiovese ha un profumo declinato su sentori di viola, mammola, iris e ciliegie.




LA POLPA

             La polpo rappresenta la parte più abbondante dell’acino, fino al 75/85% del suo peso e contiene soprattutto
             zuccheri e acidi organici.

             Gli zuccheri sono i componenti più abbondanti della polpa dell’acino, soprattutto glucosio e fruttosio.

             Nelle uve poco mature è presente in quantità maggiore il glucosio, mentre in quelle completamente mature o
             addirittura sottoposte a sovra maturazione, il fruttosio tende a essere in percentuale maggiore, seppur di
             poco, in quanto all’interno dell’acino le trasformazioni avvengono soprattutto a carico del glucosio.

             Nelle zone a clima freddo, le uve sono generalmente meno ricche di zuccheri rispetto a quelle ottenute nei
             territori a clima caldo, dove la maggiore illuminazione ed esposizione alla luce del sole favoriscono la
             fotosintesi clorofilliana.

             Da 1g di zucchero si ottengono 0,6ml di alcol etilico.

                      22                      X                     0,6                      =                     13,2
                % in peso degli                                  Fattore di                               % in volume di alcol
              zuccheri nel mosto                                conversione                                  etilico nel vino

             Gli acidi del mosto non sono tutti uguali. I più importanti sono il tartarico ed il malico, oltre ad una
             piccolissima quantità di citrico.

             L’acido tartarico è il più abbondante, il più caratterizzato delle uve e del vino. Pur avendo una carattere
             piuttosto deciso, è meno aggressivo dell’acido malico, presente soprattutto nelle uve coltivate nelle zone
             fredde o raccolte non completamente mature.

             Infine l’acido citrico, presente in quantità più basse ha un sapore più aprigno e citrino.

             La parte della polpa a diretto contatto con la buccia è ricca di tannini, ma un po’ scarsa di zuccheri e acidi; la
             parte intermedia è ricca di zuccheri e povera di tannini, mente la parte interna contiene più acidi e meno
             zuccheri.




IL VINO


DALL’UVA AL MOSTO



4
    Aslfato, catrame
                                                                                                                            21
Associazione Italiana Sommelier – Corso I° Livello
                                                                   Appunti

             La decisione di vendemmiare è presa dopo diversi controlli, osservando i grappoli, assaggiando le uve e
             svolgendo ripetuti controlli analitico - strumentali, che permettono di seguire con precisione e rigore
             l’evoluzione della concentrazione degli zuccheri, degli acidi, delle componenti polifenoli che e profumate,
             arrivando ad individuare il momento della maturità tecnologica, fenolica ed aromatica.

             La raccolta manuale è delicata e precisa e permette di operare una prima selezione dei grappoli migliori, che
             vengono posti in cassette di legno o di plastica.

             I grappoli devono essere trasformati in mosto.

             La pigiatura soffice schiaccia delicatamente i grappoli, che contemporaneamente vengono inviati in un
             cilindro forato. All’interno, un albero munito di palette stacca gli acini dal raspo, che fuoriescono dai fori del
             cilindro, mentre i raspi vengono espulsi.

             Nella vinificazione in bianco, che avviene senza la presenza delle vinacce (bucce e vinaccioli), la delicata
             composizione dei grappoli richiede maggiore attenzione.

             Si procede quasi sempre con una pressatura diretta delle uve. All’interno della pressa una membrana di
             gomma comprime i grappoli e gli acini rilasciano il loro succo, ma poiché le bucce ed i raspi non vengono
             lacerati, non cedono alcuna sostanza sgradita.
                                5
             Il mosto fiore , privo di qualunque parte solida, esce dalle fessure della pressa e viene inviato alle fasi
             successive della produzione.




IL MOSTO

             Il mosto è il succo che si ottiene dalla pigiatura o pressatura delle uve. Zuccheri, acidi organici ed inorganici,
             polifenoli e sostanze odorose, sostanze pectiche ed azotate, minerali e vitamine, enzimi e microrganismi,
             completano la sua composizione, simile a quella dell’uva.

             Più il mosto è ricco di zucchero, più il vino lo sarà di alcol etilico.

             Se gli zuccheri sono fondamentali per poter trasformare il mosto in vino, altrettanto importanti sono gli acidi,
             sia organici sia inorganici.

             Questi acidi sono detti fissi e quindi tendono a volatilizzare, al contrario di quanto accade per l’acido acetico,
             prodotto soprattutto durante la fermentazione, il maggior rappresentante degli acidi volatili. Per non
             compromettere la qualità del vino, l’acido acetico deve essere presente in quantità molto bassa.

             Presenti nel mosto in quantità molto più bassa rispetto a zuccheri ed acidi, i polifenoli sono ancora più
             determinanti nel caratterizzare la personalità del vino. Il colore, la struttura, la tannicità e la sua stessa
             longevità, dipendono in parte dalla quantità e dalla tipologia dei polifenoli del mosto, anche se le tecniche di
             vinificazione influenzano molto queste caratteristiche.

             Terpeni, precursori di aromi e composti solforati derivano dalla buccia dell’acino.

             Durante la pigiatura, la pressatura e la fermentazione, molti di questi riescono a svincolarsi dalle parti pesanti
             e complesse della loro molecola originaria, arricchendo il vino di profumi inizialmente impercettibili.

             Affinché i lieviti possano svilupparsi e svolgere al meglio i processi fermentativi, è necessario che il mosto
             contenga minerali e soprattutto vitamine.

5
    E’ il succo spremuto dall’uva pressata, prima che le bucce e la polpa subiscano un’ulteriore pressione per spremere il restante succo.
                                                                                                                                             22
Associazione Italiana Sommelier – Corso I° Livello
                                                     Appunti

     I lieviti hanno anche bisogno di sostanze azotate.

     Infine il mosto contiene enzimi, proteine che aumentano la velocità delle reazioni chimiche.

     Polifenolossidasi e laccasi possono essere molto dannose, perché causano l’ossidazione di sostanze con
     conseguente imbrunimento del mosto e perdita di freschezza aromatica, mentre le proteasi rompono le
     proteine liberando aminoacidi e peptidi che sono facilmente assimilabili dai lieviti.




I MICRORGANISMI DEL MOSTO

     I lieviti sono microrganismi unicellulari responsabili della fermentazione alcolica.

     Veri responsabili della trasformazione del mosto in vino sono i lieviti ellittici, la cui forma è simile a quella di
     un’ellisse. I più utilizzati appartengono alla famiglia del saccharomyces cerevisiae, impiegati nella produzione
     anche del pane e della birra, per questo più comunemente chiamati lieviti di birra.

     I lieviti si riproducono per gemmazione, danno una buona resa, resistono bene all’alcol etilico e all’anidride
     solforosa, producono sostanze secondarie molto utili per completare i profumi ed i sapori del vino.

     Fattori che influenzano l’attività dei lieviti sono la quantità di ossigeno ed i sostanze azotate, in particolare
     l’azoto ammoniacale facilmente assimilabile.

     L’ossigeno è fondamentale per la moltiplicazione dei lieviti e per evitare la formazione di composti ridotti,
     soprattutto verso la fine della fermentazione mentre è meno determinante dell’azoto per la velocità della
     fermentazione stessa.

     I batteri sono microrganismi più piccoli dei lieviti in genere dannosi perché potrebbero causare malattie nei
     vini. Solo alcuni batteri lattici sono utili, per questo impiegati per realizzare la fermentazione malolattica che
     renderà il vino più morbido.

     Nel mosto si possono trovare anche delle muffe che si sviluppano e danneggiano le uve in condizioni di
     elevata umidità. Unica eccezione è la Botrytis cinerea o muffa grigia che in particolari condizioni
     pedoclimatiche e di sviluppo si trasforma in muffa nobile, contribuendo alla creazione di preziosi vini muffati.




TRATTAMENTI E CORREZIONI DEL MOSTO

     I trattamenti applicati nel caso di un mosto destinato alla vinificazione in bianco o in rosso sono diversi. In
     ogni caso per la prima si procede con un illimpidimento mentre nella vinificazione in rosso il mosto viene
     rilasciato a contatto con le bucce.

     L’addizione di sostanze chiarificanti come la gelatina o la bentonite, la caseina o il gel di silice, seguita da
     centrifugazioni o ancora meglio da più delicate filtrazioni permette la chiarificazione del mosto.

     Le basse temperature (6-8 °C) diminuiscono la solubilità delle particelle solide e ne provocano più facilmente
     la flocculazione e la precipitazione, in alcuni casi si parla di decantazione perché avviene senza ausilio di
     chiarificanti.

     L’illimpidimento è favorito anche dall’azione degli enzimi che rompono le molecole delle pectine, sostanze
     che arricchirebbero la viscosità dei mosti, soprattutto di quelli ottenuti da uve botritizzate o raccolte a
     vendemmia tardiva, rendendone a volte più complicata la filtrazione.
                                                                                                                     23
Associazione Italiana Sommelier – Corso I° Livello
                                                      Appunti

      E’ l’anidride solforosa, sostanza gassosa addizionata al mosto soprattutto sotto forma di metabisolfito di
      potassio, che svolge il maggior numero di funzioni all’interno dei trattamenti applicati al mosto.

      Grazie alle sue proprietà antiossidanti ed antiossidasiche, l’anidride solforosa limita i danni causati
      rispettivamente dall’ossigeno e dagli enzimi ossidativi, riducendo i fenomeni di imbrunimento,
      particolarmente dannosi nei mosti bianchi.

      Infine, durante la vinificazione in rosso l’anidride solforosa favorisce in parte la solubilizzazione di molte
      sostanze presenti nelle bucce.

      La composizione del mosto non è sempre perfetta. In questi casi si devono effettuare delle correzioni, in
      particolare per aumentare la concentrazione zuccherina e l’acidità.

      La correzione del grado zuccherino può essere sia diminutiva sia aumentativa, quest’ultima molto più
      frequente soprattutto in caso di annate sfavorevoli, quindi di maturazione imperfetta.

      Tranne che nella produzione di vini liquorosi e di altri vini particolari, la legge italiana vieta l’aggiunta di
      zucchero (saccarosio), oggi si ricorre all’addizione di mosto concentrato, ottenuto con la parziale
      evaporazione dell’acqua, sottovuoto, per evitare la caramellizzazione degli zuccheri e le alterazioni dei
      caratteri organolettici.

      Infine si può ricorrere all’utilizzo di uve fatte parzialmente appassire.

      L’eventuale correzione diminutiva si esegue solo attraverso tagli con mosti meno ricchi di zucchero.

      La correzione più frequente dell’acidità del mosto consiste nell’addizione di acido tartarico.

      Sempre più spesso si sente parlare di concentrazione e di osmosi inversa un procedimento costoso che
      concentra il liquido senza alterarne le caratteristiche organolettiche. Può essere applicata al mosto o al vino,
      ma è meglio intervenire a monte, quindi sul mosto, perché si interferisce meno sul carattere del prodotto
      finale.




LA VINIFICAZIONE IN ROSSO

      Da un uva come il Pinot Nero si possono ottenere diverse tipologie di vino. Se si applica la vinificazione in
      rosso con un prolungato contatto con le bucce si ottiene un vino rosso, con macerazioni più brevi si
      producono vini rosati con diverse intensità di colore, mentre se si separano le bucce dopo la pigiatura il
      prodotto è un vino bianco. Inoltre si possono ottenere anche ottimi vini-base per la produzione di spumanti.

      La fase che distingue nettamente la vinificazione in rosso da quella in bianco è la macerazione, cioè il
      contatto delle bucce con il mosto liquido, che a poco a poco si trasforma in vino.

      Per ottenere un vino rosso di colore, profumi e struttura, l’estrazione dei polifenoli dalla bucce risulta di
      fondamentale importanza.

      Nei primi giorni di contatto sono estratti soprattutto gli antociani, che danno in pochi giorni colori molto
      intensi, con spiccate tonalità rosso rubino, viola o blu scuro. In quelli successivi, parte dei pigmenti vengono
      riassorbiti dalle bucce, il colore si indebolisce un po’, a vantaggio di una migliore estrazione dei polifenoli
      totali e quindi una maggiore struttura e gusto del vino.

      Molti vini rossi sono prodotti in genere con una macerazione di 10-15 giorni.


                                                                                                                   24
Associazione Italiana Sommelier – Corso I° Livello
                                                       Appunti

      Durante la fermentazione le vinacce tendono a formare in superficie uno strato compatto, chiamato cappello
      delle vinacce, che impedisce un buon contatto con la parte liquida. Per ovviare a questo inconveniente e
      favorire l’estrazione, il mosto è rimescolato con la follatura o rimontaggio.

      Perché si deve raffreddare il mosto? La temperatura ottimale alla quale i lieviti svolgono la fermentazione
      oscilla tra i 15-30 °C, con la produzione di composti secondari di buona qualità. Se la temperatura è più bassa
      la loro azione viene inibita, mentre se è troppo alta la fermentazione diventa incontrollabile e l’eleganza del
      prodotto finale viene penalizzata.

      Oltre i 37 °C l’azione dei lieviti viene bloccata.

      Nella produzione di vini importanti da lungo affinamento si ricorre spesso al delestage, svolto un paio di volte
      a macerazione. Alla metà o alla fine della macerazione si toglie dal serbatoio tutta la parte liquida del mosto,
      lasciando all’interno solo quella solida. Successivamente il liquido è reinserito dall’alto al basso e rompe in
      modo completo il cappello formato dalle bucce. In questo modo si raggiunge il duplice obbiettivo di
      ossigenare bene il mosto e di rimescolare le sostanze che possono essersi stratificate (zuccheri e polifenoli),
      favorendo i processi di fermentazione e di estrazione.

      Mentre il mosto continua a fermentare i lieviti trasformano gli zuccheri in alcol etilico, anidride carbonica e
      sostanze secondarie, il colore diventa più intenso, molte componenti sono estratte e passano dalle bucce alla
      parte liquida. Poiché l’anidride carbonica fa ribollire il mosto la fermentazione viene detta tumultuosa.

      Al termine della fermentazione tumultuosa si procede con la svinatura.

      Le vinacce vengono asciugate con la torchiatura o pressatura, operazione che deve essere svolta in modo
      molto delicato.

      Le vinacce esaurite sono mandate in distilleria per la produzione di Grappa.




I VINI ROSATI

      I sistemi per produrre vini rosati sono diversi, anche se il più usato è quello che prevede una breve
      macerazione delle vinacce nella parte liquida del mosto.

      Quello che non si può fare è miscelare vino rosso e vino bianco!




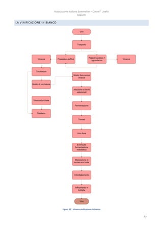
LA VINIFICAZIONE IN BIANCO

      Nella vinificazione in bianco le cose cambiano un po’, perché durante la fermentazione non c’è alcun contatto
      tra mosto e vinacce, eliminate nelle fasi precedenti.

      L’eliminazione delle vinacce è realizzata quasi immediatamente con la pressatura soffice delle uve che
      sostituisce la pigiatura e la sgrondatura.

      Dopo i consueti trattamenti e le eventuali correzioni del mosto la fermentazione è realizzata ad una
      temperatura inferiore rispetto alla vinificazione in rosso, intorno ai 18-22 °C per garantire le migliori doti di
      finezza dei profumi e dei sapori del vino bianco più soggetto ad ossidazione.

      Se si vogliono ottenere vini bianchi di maggior personalità e destinati ad evoluzione la vinificazione in bianco
      viene preceduta da una macerazione pellicolare di qualche ora a contatto con le bucce per permettere
                                                                                                                    25
Associazione Italiana Sommelier – Corso I° Livello
                                                                     Appunti

              l’estrazione di pigmenti e sostanze odorose. Per evitare qualunque danno alla qualità del mosto, si raffredda
              intorno a 8-10 °C, per scendere fino a 0-2 °C nella criomacerazione, o macerazione a freddo degli acini interi.




LA FERMENTAZIONE ALCOLICA

              La fermentazione alcolica è svolta dai lieviti che trasformano gli zuccheri, in particolare il glucosio, in alcol
              etilico, anidride carbonica, energia termica e molte sostanze secondarie.

                   C6H12O5                                 2 CH3CH2OH                       2 CO2            +     energia
                  zucchero                                  alcol etilico                    anidride
                                                                                            carbonica

             L’alcol etilico che si forma e che è realmente presente nel vino viene chiamato alcol svolto ed è
             obbligatoriamente riportato in etichetta espresso come percentuale volumetrica (vol. %).

             I vini dolci contengono degli zuccheri residue se questi fossero fermentati sarebbero trasformati in alcol
             etilico definito alcol potenziale.

              La somma di alcol svolto ed alcol potenziale è chiamato alcol complessivo.




LA FERMENTAZIONE MALOLATTICA

              Nella primavera che segue la vinificazione, alcuni batteri lattici, Pediococcus, Lactobacillus e Leuconostoc,
              possono realizzare la fermentazione malolattica, che avviene anche spontaneamente in seguito al normale
              rialzo termico (18-20 °C), in presenza di un pH del vino non molto basso (3.2-3.4) e di una limitata
              concentrazione di anidride solforosa oltre che di una percentuale di alcol etilico inferiore al 15%.

              Sempre più spesso si utilizzano però colture selezionate di questi batteri in grado di trasformare una
              molecola di acido malico in una di acido lattico e una di anidride carbonica, con una conseguente diminuzione
              dell’acidità del vino che risulta più morbido ed equilibrato.

                         COOHCH2CHOHCOOH                                  CH3CHOHCOOH       +             CO2
                            acido malico                                    acido lattico                anidride
                                                                                                        carbonica

              Per tradizione questa fermentazione è più gradita nei vini rossi, ma attualmente viene indotta anche in alcuni
              bianchi importanti e con particolari doti di morbidezza, magari fermentati o fatti riposare in barrique come
              Alto Adige Pinot Grigio e Chardonnay, Colli Orientali del Friuli Sauvignon, Verdicchio dei Castelli di Jesi.

              Oltre che meno acido, dopo la fermentazione malolattica, il vino risulta più persistente e ricco di corpo, grazie
                                                              6
              ad una maggiore concentrazione di polisaccaridi . Anche il suo profumo può trarne vantaggio, risultando
              meno marcato da toni erbacei e con sfumature di burro, noci, vaniglia, spezie , cuoio e tostature.




MATURAZIONE E INVECCHIAMENTO

              Dopo la svinatura e prima dell’imbottigliamento i vini vengono sottoposti a trattamenti stabilizzati ed ad un
              periodo di maturazione, che può durare pochi mesi in recipienti di acciaio o vetroresina oppure uno o più
6
    I carboidrati più abbondanti sulla terra, si trovano soprattutto nelle piante.
                                                                                                                            26
Associazione Italiana Sommelier – Corso I° Livello
                                                       Appunti

       anni in botti di legno di diverse capacità. In altri casi il vino può passare un periodo in acciaio e poi concludere
       il suo riposo in botte.

       Queste diverse combinazioni permettono di ottenere vini nei quali si possono trovare pressoché intatte
       l’innata fragranza e l’aromaticità del vitigno, al contrario, la complessità di un bouquet che si è creato grazie
       al lungo riposo in legno.0

       Se il vino sosta per breve tempo solo in acciaio, come avviene per la maggior parte dei vini bianchi, rosati e
       rossi da bersi giovani, riesce a mantenere l’integrità dei caratteri originari del vitigno, la freschezza dei
       profumi e del gusto.




BOTTE GRANDE E BARRIQUE

       La microporosità del legno permette dei lentissimi scambi di ossigeno che causano variazioni del colore, del
       profumo e del gusto del vino, con tonalità cromatiche più calde e sfumature di burro, vaniglia, the e tabacco.
       Le tonalità viola e rubino vivace dei vini rossi virano verso quelle granato o addirittura aranciate.

       Nei vini bianchi il colore passa dai toni freddi del giallo paglierino al dorato, fino a sfumare in quelli dell’ambra
       e del topazio di alcuni vini passiti o liquorosi, grazie anche all’intensità dei pigmenti delle uve sovra mature o
       appassite.

       Il riposo del vino in botti sur litre, cioè a contatto con i propri lieviti di fermentazione, lo protegge dalle
       ossidazioni e soprattutto ne arricchisce la struttura ed il profumo. Specialmente se si realizza il bâtonnage, un
       rimescolamento che porta periodicamente i lieviti in sospensione.

       Durante il riposo in botte il gusto del vino diventa più morbido ed equilibrato perché gli acidi in parte si
       trasformano e si combinano, i tannini “giovani” proveniente dalle bucce modificano la propria struttura,
       polimerizzando e in parte precipitano.

       Ogni legno da dà il suo tocco originale, anche se il dominatore incontrastato è il rovere, mentre un tempo si
       usavano spesso anche il castagno ed il ciliegio.

       Un altro fattore che condizione l’effetto del riposo in legno è legato al cosiddetto passaggio. Se la botte è
       nuova il suo legno può cedere al vino decisi accenti di vaniglia e burro fuso, spezie e frutta esotica, mandorle
       tostate e caffè, cocco e sentori affumicati. Se la barrique è di II o III passaggio il suo effetto è meno marcato
       ed il profumo ed il sapore del vino sono influenzati solo parzialmente.

       Le botti piccole sono anche sottoposte a processi di tostatura, infuocandone l’interno che intensificano in
       modo diverso i toni aromatici. La tostatura leggera prevede un trattamento di circa 5 minuti, quella media
       fino a 10, con un apporto di sfumature odorose che ricordano la vaniglia e la noce di cocco, quella forte fino
       a15-20 minuti, con accenti più incisivi, speziati e fumé.

       Alla fine il vino è posto in bottiglia nella quale l’ambiente riduttivo, privo cioè di ossigeno, ne permette
       l’affinamento.




LE BOTTI ED I LEGNI

       Quando si parla di barrique si intendono tutte le botti piccole, ma queste non sono tutte uguali. La classica
       barrique bordolese ha una capacità di 225 l, quella in Borgogna è di 228 l, le pièce hanno capacità variabili, i

                                                                                                                         27
Associazione Italiana Sommelier – Corso I° Livello
                                                                 Appunti

             tonneau di circa 500 l, le pipe utilizzate per l’invecchiamento del Porto di circa 550 l, quelle per l’evoluzione
             del Madera di circa 650 l.

             Anche i legni sono diversi, con variazioni importanti per il carattere del vino. I legni più pregiati sono ottenuti
             dalle querce.




PRATICHE DI CANTINA, TRATTAMENTI E CORREZIONI DEL VINO

             I travasi consistono nello spostamento del vino da un recipiente ad un altro, per separarlo dalle fecce che si
             depositano sul fondo. Per evitare ossidazioni e sviluppo di microrganismi aerobi, cioè che si sviluppano in
             presenza di ossigeno, le botti devono essere sempre colme di vino.

             Il volume del vino nella botte deve essere mantenuto constante con colmature e scolmature manuali o con
                                                                                                  7
             l’utilizzo di tappi colmatori, piccoli recipienti di vetro da sistemare nel cocchiume .

             Per evitare intorbidamenti, precipitazioni e malattie, prima dell’imbottigliamento il vino deve subire dei
             trattamenti di chiarificazione a temperature basse, con bentonite e gelatina, seguite da accurate filtrazioni
             che possono essere molto diverse. Le filtrazioni sgrossanti eliminano le particelle più grossolane, quelle
             brillantanti separano anche le più piccole e quelle sterilizzanti trattengono addirittura i microrganismi,
             rendendo il vino perfettamente limpido.

             Per rendere il vino più vivace o per correggere eventuali leggeri difetti a volte viene realizzata una
             rifermentazione, aggiungendo un po’ di mosto fresco, concentrato o muto, oltre ai lieviti selezionati che
             fanno ripartire la fermentazione.

             La pastorizzazione è un processo termico che inattiva gli enzimi e distrugge i microrganismi che potrebbero
             causare alterazioni e determinate malattie e viene impiegata solo sui vini comuni.

             A volte il vino ha bisogno di correzioni:

             -    aumentare il titolo alcolometrico: si può ricorrere a refrigerazioni a -15/-18°C per allontanare parte
                  dell’acqua sotto forma di cristalli di ghiaccio;

             -    aumentare l’acidità: si può addizionare acido tartarico o eventualmente acido citrico;

             -    colori più intensi: si possono ottenere ricorrendo al taglio con vini più colorati;

             Dopo la maturazione e la filtrazione, prima dell’imbottigliamento, il vino è posto in serbatoi di tiraggio, nei
             quali viene aggiunta anidride solforosa per ridurre i fenomeni di ossidazione e garantire la massima stabilità
             biologica.




L’IMBOTTIGLIAMENTO

             Per evitare il contatto con l’arie e conseguenti problemi di ossidazione e di imbrunimento si impiegano
             riempitrici dotate di accessori che appena prima della tappatura insufflano gas inerti, come l’azoto, che non
             interferiscono con il profumo ed il sapore del vino.




7
    Foro della botte praticato in un punto del diametro massimo.
                                                                                                                             28
Associazione Italiana Sommelier – Corso I° Livello
                                                       Appunti

      L’unico recipiente per vini di qualità è la bottiglia di vetro, materiale inerte che non influenza le
      caratteristiche del vino.

      I tappi usati per i vini di pregio sono sempre di sughero, materiale che favorisce il perfetto affinamento del
      vino e, almeno per ora, non ha valide alternative.




LA BOTTIGLIA

      Recipiente di vetro di diversi colori, forme e spessori.

      Per evitare gli effetti negativi della luce, in grado di rendere più rapidi i fenomeni di ossidazione e di
      imbrunimento a carico di molto componenti del vino, la bottiglia deve essere di vetro scuro, color ambra,
      marrone, verde o addirittura nero; la maggior parte di quelle di oggi in commercio è fatta con vetri speciali,
      che non permettono il passaggio dei raggi ultravioletti.

      La capacità più consueta delle bottiglie in commercio è di 0.750 l, mentre per i passiti vengono spesso
      impiegate quelle da 0.375 l o 0.500 l, date le limitate produzioni di questi vini.

      Nei secoli sono state codificate le varie forme delle bottiglie, il cui nome riconduce alla zona di produzione.




                                     Figura 19 - Albeisa - Borgognona - Bocksbeutel - Porto - Anfora - Bordolese




                       Figura 20 - Bordolese alta - Bordolese piccola - Champagnotta - Champagne Couvée - Renana - Marsalese




                                                                                                                               29
Associazione Italiana Sommelier – Corso I° Livello
                                                Appunti

1.   Albeisa: impiegata per gli austeri vini rossi piemontesi da lungo affinamento, è originaria della zona delle
     Langhe ed è in vetro scuro. Realizzata una ventina di anni fa da un Consorzio istituito da alcuni produttori
     delle Langhe, può essere utilizzata solo dalle aziende che vi aderiscono, rispettando specifiche regole di
     impiego;

2.   Borgognona o Borgognotta: viene usata per diverse tipologie di vino, soprattutto grandi vini di
     Borgogna; è priva di spalla, di colore verde scuro o di diverse tonalità;

3.   Bocksbeutel o Pulcianella: ha una forma particolare e panciuta, in vetro verde scuro. Il suo impiego è
     limitato soprattutto ai vini rossi della Franconia, di cui è originaria, o per alcuni vini portoghesi; come
     pulcianella, molto simile, viene a volte usata per l'Orvieto;

4.   Porto: è il nome della bottiglia impiegata per i vini di Porto ed altri liquorosi prodotti nella penisola
     iberica, come Madera e Sherry; è spesso di vetro verde di diverse tonalità, a volte anche marrone scuro;

5.   Anfora: è impiegata in Francia per i vini della Provenza e in Italia soprattutto da un'azienda produttrice di
     Verdicchio, per la quale è stata ideata da un architetto milanese, Antonio Maiocchi, nel 1953, con
     habillage del pittore Bruno de Osimo. Per anni l'immagine del Verdicchio è rimasta legata alla forma di
     questa bottiglia, dalla linea sinuosa e particolare;

6.   Bordolese: è la bottiglia più diffusa, impiegata per diverse tipologie di vino, soprattutto per i grandi rossi
     di Bordeaux, zona di cui è originaria. La sua forma ha spalla pronunciata più o meno alta (bordolese
     classica), il colore è verde o marrone scuro per i vini rossi da lungo affinamento, incolore per i vini
     bianchi;

7.   Bordolese a spalla alta: ne è la più elegante rivisitazione, oggi molto usata in particolare per i vini rossi;

8.   Bordolese piccola: molto diffusa per i vini dolci, è di vetro scuro e con capacità di 0,375 l. o 0,500 l;

9.   Champagnotta: impiegata per Champagne e per tutti gli spumanti ottenuti con la rifermentazione in
     bottiglia, ha una forma simile alla classica borgognona. In genere è in vetro verde scuro o quasi nero, più
     spesso del normale e con il fondo molto incavato per resistere alle forti pressioni interne. La sua capacità
     può andare dal quarto di bottiglia (0,200 l.) fino alle venti bottiglie (15 l.);

10. Champagne Cuvée: rispetto alla champagnotta, ha una forma un po' più allargata alla base e il collo è
    leggermente più lungo;

11. Renana o Alsaziana: originaria della Valle del Reno, ha una tipica forma allungata e slanciata, è senza
    spalle, di vetro scuro ed è impiegata soprattutto per vini bianchi;

12. Marsalese: come dice il nome, è la bottiglia del Marsala, molto simile a quella di altri vini liquorosi, in
    genere di vetro marrone scuro o nero.

In commercio è possibile incontrare anche altre bottiglie particolari, usate solo per alcune tipologie di vino.

         o    Fiasco: è impiegato da sempre per il Chianti e ha reso famoso il vino italiano nel mondo, anche
              se ormai non viene quasi più utilizzato;

         o    Ungherese: utilizzata per il prezioso Tokaji Ungherese, ha una capacità di 0,500 l. ed è in genere
              di vetro incolore e trasparente;

         o    Clavelin: impiegata per i particolari e rari Vin Jaune prodotti nel Jura, ha una forma e una
              capacità particolare di 0,62 l.



                                                                                                                  30
Associazione Italiana Sommelier – Corso I° Livello
                                                      Appunti

IL TAPPO

      Il sughero è il materiale che garantisce al vino un lento affinamento in bottiglia.

      Per facilitare lo scivolamento del tappo nel collo della bottiglia, la superficie è trattata con cera o paraffina.

      Il sughero è un materiale inodore e insapore, perfettamente impermeabile all'aria e all'acqua; la sua capacità
      di aderire perfettamente al vetro del collo della bottiglia è dovuta alla suberina, componente più abbondante
      e molto elastica, presente nella parete delle cellule del sughero.

      Le caratteristiche sulle quali si valuta la qualità di un tappo di sughero sono la leggerezza, l'impermeabilità,
      l'elasticità, la coibenza o termostabilità e l'inerzia chimica.

      Nonostante tanti pregi, il sughero può causare il “famoso” odore e sapore di tappo, che può essere causato
      da diversi microrganismi, muffe.




LA COMPOSIZIONE DEL VINO E LA DEGUSTAZIO NE

      Le sostanze profumata che derivano dalle uve, gli aromi primari, riconducibili a molti gruppi chimici come
      terpeni e nonisoprenoidi, sono determinanti nel dare le sfumature di fiori e frutta fresca, erbe aromatiche,
      vegetali e minerali nei vini giovani. A questi si accompagnano gli aromi secondari, formati durante la
      fermentazione, con altri sentori fruttati, floreali ed erbacei, oltre al particolare profumo vinoso dei vini rossi
      giovani, che ricorda quello del mosto in fermentazione.

      Se il vino ha riposato per mesi o anni in botte e poi in bottiglia, il suo bouquet si è arricchito di aromi terziari,
      miscele di esteri, eteri, acetali, lattoni e altro ancora, che regalano note speziate, tostate, animali ed eteree.

      La maggior parte dei vini secchi non ha zuccheri residui o se presenti la lo quantità è talmente bassa da non
      permettere la percezione di alcuna dolcezza. In questi casi a trarne vantaggio è la morbidezza, più vellutato
      ed avvolgente al palato.

      L’acidità del vino, maggiore nei vini giovani e nelle basi da spumantizzare, ravviva il colore e provoca una
      piacevole sensazione di freschezza legata alla salivazione indotta.

      I tannini danno astringenza e a volte una leggera sensazione amarognola, anche se la situazione è diversa a
      seconda dell’età e dell’evoluzione del vino. Se il vino è giovane i tannini che derivano dalle uve tengono ad
      essere più aggressivi, mentre se è più maturo ed ha riposato in legno, questi si sono in parte polimerizzati e
      risultano più morbidi ed eleganti.




                                                                                                                           31
Associazione Italiana Sommelier – Corso I° Livello
                                                                             Appunti

                                                                                                           quantità                                                            effetti
        acqua                                                                                              75-80%                                                              solvente
        polifenoli                   tannini e pigmenti                                                    0,4-4 g/l                                                           struttura, astringenza e colore
                                                                                                           vini rossi     antociani e tannini 1,5-2,5 g/l
                                                                                                           vini bianchi   catechine e leucoantociani 10-30 mg/l
                                                                                                                          flavoni e clorofilla
        sostanze aromatiche                                                                                0,2-2 mg/l                                                          profumi e sensazioni gusto olfattive
        aromi primari                alcoli terpenici, norisoprenoidi, metossipirazine…
        aromi secondari              alcoli superiori, esteri, eteri, etc…
        aromi terziari               esteri, eteri, aldeidi, chetoni, acetali, lattoni…
        zuccheri                                                                                           0-180 g/l                                                           dolcezza e morbidezza
        monosaccaridi esosi          glucosio e fruttosio
        monosaccaridi pentosi        xilosio e arabinosio
        disaccaridi                  saccarorio
        alcol etilico                                                                                      4,5-20%                                                             presudocalore e morbidezza
        alcol metilico e superiori                                                                         20-300 mg/l                                                         amarezza
        glicerolo o glicerina                                                                              5-18 g/l        vini bianchi e rossi: 5-12 g/l                      morbidezza
                                                                                                                           vini muffati: 18-18 g/l
        2,3 butilenglicol                                                                                  0,3-0,9 g/l                                                         profumo
        acidi fissi                  dalle uve: tartarico, malico e citrico                                vini rossi: 4-7 g/l espressi in acido tartarico                     vivacità del colore, salivazione
                                     da fermentazione: lattico, glicolico, citrico, succinico              vini bianchi: 5-7 g/l espressi in acido tartarico                   sapidità
        acidi volatili               dalle uve: acetico                                                    basi spumanti: 7-8 g/l espressi in acido tartarico
                                     da fermentazione: acetico e propionico                                ph vini giovani: 3,1-3,4
                                                                                                           ph vini maturi: 3,4-3,7
        acido tartarico                                                                                    1,5-4 g/l
        acido citrico                                                                                      0,1-0,5 g/l (per legge < 1 g/l)
        acido malico                                                                                       0-2,5 g/l
        acido lattico                                                                                      1-3 g/l
        acido succinico                                                                                    0,5-1,5 g/l
        acido acetico                                                                                      0,1-0,4 g/l (se > 0,5 g/l il vino è aspro e sgradevole)             odore pungente (difetto/malattia)
        ceneri (minerali)                                                                                  1,5-2,5 g/l                                                         consistenza, sapidità, struttura
        sali di acidi organici     tartrati, citrati, malati
        sali di acidi inorganici   cloruri (< 0,5 g/l per legge)
                                   solfati (< 1 g/l per legge), fosfati…
        polisaccaridi e sostanze colloidali                                                                1-3 g/l                                                             consistenza, morbidezza e struttura
        estratto secco             sostanze non volatili dedotti gli zuccheri                              vini bianchi: 12-18 g/l - vini rossi: 14-28 g/l                     consistenza, struttura e sensazioni gustative
        CO2                                                                                                vini fermi: 0,1-0,5 g/kg                                            perlage, vivacità e intensità dei profumi
                                                                                                           vini frizzanti: 2,5-3 g/kg (1-2,5 atm)                              pizzicore al gusto, accentuazione
                                                                                                           spumanti: 8-12 g/kg (> 3 atm)                                       delle durezze, attenuazione delle morbidezze


                                                                  Figura 21 - La composizione del vino e la sua degustazione




ALTERAZIONI, DIFETTI E MALATTIE

      Le alterazioni si manifestano con variazione del colore e della limpidezza del vino, dovute a trasformazioni di
      natura chimico-fisica, associate per lo più all’eccesso di qualche metallo.

      Qualche problema in più lo danno i difetti, in particolare quelli di tappo o di anidride solforosa, con odori e
      sapori sgradevoli legati a fattori esterni al vino, causati da errori ed inconvenienti nelle varie fasi produttive.

                                                                              A L T E R A Z I O N I                             D E L           V I N O
         Alterazioni                    Cause                                                   Vini più colpiti                                                     Effetti
         Casse ossidasica               Ossigeno ed enzimi ossidativi                           Bianchi, soprattutto da uve un po’ ammuffite                         Colore scuro, brodo di castagna, iridescenza
                                                                                                                                                                     e torbidità nei vini bianchi , Imbrunimento
                                                                                                                                                                     nei rossi;
                                                                                                                                                                     odore maderizzato e sapore di cotto

         Casse fosfatica                Eccesso di ferro                                        Bianchi                                                              Torbidità con precipitato bianco-grigiastro e
                                                                                                                                                                     lattiginoso dovuto a fosfato ferrico

         Casse ferrica                  Eccesso di ferro                                        Bianchi e rossi                                                      Torbidità con precipitato bluastro, dovuto a
                                                                                                                                                                     tannato ferrico


         Casse proteica                 Composti tra proteine e tannini                         Bianchi e rossi                                                      Torbidità con precipitato biancastro


         Casse rameosa                  Eccesso di rame                                         Bianchi                                                              Torbidità con precipitato giallo-rossastro,
                                                                                                                                                                     dovuto a composti tra rame e zolfo


                                                                                          Figura 22 - Alterazioni del vino

                                                                              Immagine difetti e malattie del vino




GLI SPUMANTI


                                                                                                                                                                                                                           32
Associazione Italiana Sommelier – Corso I° Livello
                                                                    Appunti

         Gli spumanti di qualità, così come li conosciamo oggi, sono nati in Francia alla fine del 1600 nella regione della
         Champagne.

         La leggenda vuole che lo Champagne sia stato inventato nel XVII secolo da Don Pierre Pérignon.

         La normativa UE (Regolamento 1493/99) definisce lo “spumante naturale come il prodotto ottenuto dalla
         prima o dalla seconda fermentazione alcolica di uve fresche, di mosto, di vino da tavola o di vino di qualità
         prodotto in regioni determinate, caratterizzato alla stappatura del recipiente da uno sviluppo di anidride
         carbonica, proveniente esclusivamente dalla fermentazione, e che, conservato alla temperatura di 20 °C in
         recipienti chiusi, presenta una sovrapressione non inferiore alle tre atmosfere ed una gradazione alcolica
         minima effettiva al consumo di 9,5 gradi”.

                                                    LA CLASSIFICAZIONE DEG LI SPUMANTI
             Spumanti                                 Titolo alcolometrico            Titolo alcolometrico   Sovrapressione   Durata minima (mesi)
                                                      volumico totale del vino-       volumico effettivo     minima a 20 °C   del processo
                                                      base (%)                        minimo (%), compreso   (bar)            produttivo
                                                                                      l'eventuale dosaggio
             Spumanti tal quali (VS)                  8,5                             9,5                    3                -
             Spumanti di qualità (VSQ)                9                               10                     3,5              6 (autoclave)
                                                                                                                              9 (bottiglia)

             Spumanti aromatici di qualità (VSAQ)     9                               6 (10 totale)          3                1
             Spumanti di qualità prodotti in          9 (9,5% in Campania, Puglia,    10 (11 totale) *       3,5              6 (autoclave)
             regioni determinate (VSQPRD)             Basilicata, Calabria, Sicilia                                           9 (bottiglia)
                                                      e Sardegna) *
             Spumanti aromatici di qualità            *                               6 (10 totale) *        3,5              1
             prodotti in regioni determinate
             (VSAQPRD)



                                                       Figura 23 - Classificazione degli spumanti

         Quando si parla di prodotti di qualità, ci si riferisce sempre agli spumanti naturali, nei quali l’anidride
         carbonica si è formata per rifermentazione.

         Le piacevoli bollicine che ravvivano gli spumanti si possono ottenere con sistemi diversi, anche se i più
         impiegati sono il metodo Classico ed il Martinotti o Charmat. Il primo prevede la rifermentazione del vino
         base in bottiglia, mentre nel secondo avviene in grandi recipienti (autoclavi). In realtà esiste anche un terzo
         metodo, il Marone-Cinzano o Transfert o del travaso, una combinazione dei due precedenti, ormai in disuso.

         Negli spumanti artificiali l’anidride carbonica non viene prodotta per rifermentazione, ma solo per addizione
         di questo gas a bassa temperatura e pressione elevata, condizioni che ne favoriscono la solubilizzazione nel
         vino.

         Il perlage grossolano, il profumo semplice e limitato nella finezza, rendono questi spumanti di qualità
         inferiore rispetto a quelli naturali.




LE UVE

         Le uve aromatiche sono ideali per la produzione degli spumanti dolci, che sprigionano stuzzicanti profumi di
         erbe aromatiche, frutti e fiori appena colti.

         Il moscato bianco, le malvasie ed il brachetto sono le più impiegate, ma se ne possono utilizzare anche molte
         altre, come moscato giallo, prosecco e aleatico nero, seppur dotati di note aromatiche più sfumate. Asti
         Spumante, Conegliano-Valdobbiadene, Brachetto d’Acqui, Malvasia dei Colli Piacentini, Malvasia dei Colli di
         Parma sono spumanti elaborati con il metodo Martinotti, che premia la loro profumata spontaneità.



                                                                                                                                                     33
Associazione Italiana Sommelier – Corso I° Livello
                                                     Appunti

     L’esperienza internazionale ha dimostrato che i vitigni più adatti per produrre bollicine con il metodo Classico
     sono soprattutto chardonnay, pinot nero e pinot bianco, oltre a pinot meunier, pinot grigio e riesling.

     In Champagne, e solo li, si usa il pinot meunier, vitigno un po’ rustico, viene scelto per la resistenza e
     l’adattabilità alle difficili condizioni di gelo ed umidità della vallata della Marna, troppo umida e nebbiose per
     gli altri vitigni.

     I due vitigni più importanti dai quali si ottengono i migliori risultati sono il pinot nero e lo chardonnay.

     Il pinot nero il cui nome deriva dalla forma serrata e compatta del grappolo, simile a una pigna, è vinificato in
     bianco per la realizzazione di spumanti in purezza e di molte cuvée alle quali regala nerbo e corpo,
     persistenza e struttura.

     Lo chardonnay è il vitigno più impiegato in spumantizzazione, anche questo usato spesso come monovitigno.
     Buona struttura ed acidità, ma soprattutto eleganza e finezza, sono le doti di queste uve che, fatto non
     trascurabile, riescono ad esprimersi ad alti livelli nelle più varie condizioni pedoclimatiche.

     Aromi tenui, buon grado di acidità e struttura delicata sono i caratteri legati al pinot bianco, così come il pinot
     grigio in grado di dare ai vini-base una ridotta acidità ma buoni aromi.

     Terreni calcarei e ben drenati con umidità ben distribuita durante il ciclo vegetativo della vite, climi con
     temperature fresche ed elevate escursioni termiche tra giorno e notte, buona esposizione luminosa, sono le
     principali condizioni per ottenere uve adatte alla spumantizzazione, con buon acidità, profumi e una bassa
     percentuale di polifenoli.

     I vitigni aromatici sono quelli nei quali possiamo riscontrare degli aromi primari, cioè degli aromi che,
     presenti nell’acino, ritroviamo poi nel vino. Sono spumanti elaborati il più delle volte con il Metodo Charmat
     (o Martinotti) che premia la loro profumata spontaneità.

     I vitigni invece più adatti per la produzione di spumanti Metodo Classico sono soprattutto quelli non
     aromatici. Oltre a quelli sopracitati, altri vitigni impiegati per produrre spumanti metodo Classico sono il
     verdicchio nelle Marche, il torbato in Sardegna, l’inzolia in Sicilia e altri ancora.




LA STORIA DEL METODO CLASSICO

     In Italia lo spumante metodo Classico ha subito a lungo, in passato, una sudditanza psicologica e qualitativa
     nei confronti dello Champagne.

     Il termine spumante è però troppo generico e raggruppa prodotti molto diversi tra loro per uve impiegate,
     aromatiche e neutre, residuo zuccherino, carattere e qualità, con livelli di prezzo che vanno da pochi a decine
     di euro la bottiglia.

     Quello che manca è quindi un nome originale ed evocativo che intensifichi e distingua gli spumanti metodo
     Classico da quelli ottenute con tecnologie diverse.

     Nel 1975 un gruppo di nomi famosi della spumantistica italiana a fondare l’Istituto Italiano Superiore Classico,
     per proteggere i vini ottenuti con il metodo della rifermentazione in bottiglia e promuovere la conoscenza e
     la diffusione in Italia e all’estero.

     L’istituto impiegò mezzi ed energie nella ricerca di un nome distintivo, equivalente a quello che lo
     Champagne è per i vini della Champagne, Cava per gli spumanti spagnoli prodotti nella regione del Penedès,
     Franciacorta per le bollicine DOCG prodotte nella zona omonima.
                                                                                                                     34
Associazione Italiana Sommelier – Corso I° Livello
                                                       Appunti

       La nuova denominazione, Talento, sta quindi perseguendo l’obiettivo di essere riconosciuto come DOC
       interregionale.




PRODUZIONE E CONSUMI IN ITALIA E NEL MONDO

       Lo spumante più consumato è il Prosecco, seguito da Asti e da un gruppo eterogeneo di altri spumanti
       elaborati con il metodo Martinotti, di vitigno e aromatici; chiudono gli spumanti metodo Classico.

                              PRODUZIONE DI BOLLICINE IN ITALIA
                                                         (milioni di bottiglie)
               Metodo Martinotti                               Metodo Classico
               80: spumanti dolci (Asti)                       10: Lombardia
                                                               - 9: Franciacorta e tutta la provincia di
                                                               Brescia
                                                               - 1: Oltrepò Pavese
               80-90: spumanti di vitigno ed                   6-7: Trentino e Alto Adige
               altri aromatici
               - 40-45 dolci
               - 35-40 secchi
               40-50: Prosecco e Cartizze                      1-2: Piemonte e altre regioni (Toscana)



               20-30: altri


                                          Figura 24 - Produzione di bollicine in Italia

       Lo Champagne ha reso difficile l’affermazione nel mondo di qualsiasi altro spumante metodo Classico.




IL METODO CLASSICO

       Le vivaci bollicine degli spumanti si possono ottenere con metodi diversi, ma l’esperienza ha dimostrato che il
       metodo della rifermentazione in bottiglia è quello che consente di elaborare le più pregiate.

       Colori che sfumano dal paglierino al dorato, profumi intensi e complessi, variegati in sfumature diverse a
       seconda dell’evoluzione, che ricordano il lievito o il pane fresco, la crosta di pane o il pane tostato, i fiori
       bianchi o gialli, la frutta fresca o secca, le brioche o i biscotti, sapori spiccati ed eleganti, con ottima struttura
       e lunga persistenza aromatica, sono i tratti distintivi delle migliori espressioni di metodo Classico.




I VINI BASE

       Si parte da uve sane e vendemmia anticipata perché gli spumanti sono caratterizzati da freschezza data
       appunto dagli acidi (responsabili tra l’altro della salivazione). I grappoli non devono subire schiacciamenti né
       durante la vendemmia né durante il trasporto in cantina.



                                                                                                                         35
Associazione Italiana Sommelier – Corso I° Livello
                                                     Appunti

      Da una pressatura soffice, attuata con presse a membrana, e diraspatura si ottiene il mosto fiore che verrà in
      seguito posto in serbatoi di acciaio inox dove, alla temperatura di circa 4 °C, dopo l'aggiunta di opportuni
      enzimi pectolitici, decanterà per un tempo che può variare dalle 16 alle 24 ore.

      A questo punto il mosto fiore è travasato in un secondo tino, nel quale si è preparata una base di lieviti
      chiamata pied de cuve, per innescare correttamente la prima fermentazione alcolica che lo trasformerà in
      vino-base.

      Si tratta di una fermentazione in bianco (quindi senza vinacce) che viene svolta per 25-30 giorni ad una
      temperatura di circa 18°C in contenitori di acciaio, previa aggiunta di lieviti selezionati. Perché temperature
      così basse? Perché lavorando a basse temperature si riescono a trattenere meglio i profumi e l’aroma.




LA SPUMANTIZZAZIONE

      A questo punto inizia il percorso che da un vino-base fermo porta allo sviluppo di bollicine zampillanti,
      profumi particolari e sensazioni gusto-olfattive complesse e persistenti. Tutto grazie ad una seconda
      fermentazione in bottiglia, nella quale lo spumante riposa per anni, prima di essere immesso sul mercato,
      pronto per accompagnare piatti saporiti e succulenti e per consacrare tutti i momenti di festa.




L’ASSEMBLAGGIO DEI VINI BASE

      Verso la primavera, terminata la fase di fermentazione seguita dalle classiche pratiche di travaso,
      chiarificazione e stabilizzazione, si arriva al momento decisivo del taglio, la cosiddetta cuvée, selezionando e
      assemblando sapientemente partite di vino di annate, provenienza e anche vitigni diversi.

      Se la cuvée è composta da vini elaborati a partire da uve della stessa vendemmia (o almeno per l’85%) si
      ottiene uno spumante millesimato e l’annata può essere riportata in etichetta. Molto spesso si tratta di uno
      spumante superiore che riposa in cantina per 4-5 anni in poi prima della sboccatura.

      Se invece si sono utilizzati anche vini di annate precedenti (sino ad un massimo del 30%) si ha un sans année,
      cioè uno spumante senza alcuna indicazione di annata o vendemmia destinato ad un affinamento sui lieviti
      più breve, in genere di 2-3 anni.

      Può capitare che le cuvée siano preparate con vini ottenuti sia da uve a bacca bianca sia nera. Nel primo caso
      (dove si utilizzano più che altro chardonnay e pinot bianco) lo spumante è detto blanc de blancs, cioè vino
      bianco da uve bianche, mentre nel secondo caso siamo di fronte a un vino blanc de noirs, cioè vino bianco
      ottenuto partendo da uve nere.




L’ADDIZIONE DI LIQUEUR DE TIRAGE

      Come già detto la produzione di spumante avviene grazie a vini-base, cioè vini secchi che hanno già
      completato il loro iter e nei quali i lieviti hanno già “mangiato” tutti gli zuccheri presenti. Ora quindi per
      innescare di nuovo il processo di rifermentazione si aggiunge la liqueur de tirage ovvero una miscela formata
      da un po’ di vino con una precisa quantità di zucchero di canna, lieviti e sostanze minerali:

      -   lo zucchero di canna è quello più comunemente usato; 4 g/l di zucchero generano 1 atmosfera di
          sovrappressione. Per ottenere almeno 3 atmosfere dovremmo fornire 12g/l di zucchero. In realtà se ne
                                                                                                                   36
Associazione Italiana Sommelier – Corso I° Livello
                                                      Appunti

          aggiungono di più perché parte della sovrappressione si perde durante la fase di sboccatura. Ecco quindi
          che la quantità di zucchero che si addiziona è di 24g/l tale da poter raggiungere le 6 atm;

      -   della famiglia dei Saccharomyces, i ceppi di lieviti più utilizzati sono l’ellipsoideus e l’oviformis. Si tratta di
          lieviti che resistono bene alle basse temperature (11°-13°C), perché, ricordiamo, che tutto il lavoro della
          produzione dello spumante avviene all’interno di cantine!! Inoltre essi resistono alle elevate pressioni e
          concentrazioni alcoliche che si sviluppano all’interno della bottiglia. Oltre a svolgere la consueta
          fermentazione alcolica, questi lieviti devono favorire lo sviluppo di una spuma fine ed abbondante, e a
          formare depositi caseo-sabbiosi che non si attacchino alle pareti della bottiglia, cosa che renderebbe
          molto difficile la loro eliminazione finale;

      -   viene aggiunta anche una fonte di azoto ed in modo particolare sale di ammonio proprio perché i lieviti,
          per svilupparsi e riprodursi hanno bisogno di un costituente delle proteine. A volte poi vengono anche
          aggiunte elle sostanze inerti per facilitare il compattamento delle fecce e facilitare il remuage e la
          sboccatura.

      Nel caso del Satén in Franciacorta non si raggiungono le 6 atmosfere ma l'aggiunta di zucchero è di circa
      18g/l tale da portare al raggiungimento di una pressione di circa 4,5 atmosfere. Il risultato è appunto uno
      spumante setoso, non molto aggressivo.




LA MESSA IN BOTTIGLIA

      Dopo aver controllato che la liqueur de tirage si sia perfettamente disciolta ed amalgamata nella cuvée, il
      vino è imbottigliato nelle tradizionali bottiglie Champagnotta le quali hanno specifiche caratteristiche:

      -   il colore del vetro va dal verde scuro al marrone fino al quasi nero per proteggere il vino dall’azione della
          luce;

      -   il vetro è molto spesso per resistere alla pressione interna e alle varie manipolazioni;

      -   il fondo è rientrato a cupola proprio per poter essere in grado di scaricare la forte pressione interna.

      Le bottiglie poi vengono tappate con un tappo corona di acciaio inox. Sotto il tappo è inserito un cilindretto di
      plastica detto bidule che serve a facilitare il convogliamento delle fecce al termine del remuage.




                                            Figura 25 - Tappo corona con bidule




LA PRESA DI SPUMA

      Una volta tappate le bottiglie parte la presa di spuma. Le bottiglie vengono accatastate orizzontalmente in
      cantine o in locali termo condizionati alla temperatura bassa e costante di 10-12°C, in assenza di vibrazioni,
                                                                                                                         37
Associazione Italiana Sommelier – Corso I° Livello
                                                      Appunti

      rumori, luce e calore e con adeguato livello di umidità. Ha inizio così la fase di fermentazione che dura circa 6
      mesi.

      Domanda: perché la fase di fermentazione dura così tanto visto che la quantità di zucchero da fermentare è
      poca? Perché operando a basse temperature, la fermentazione avviene molto lentamente.

      I lieviti trasformano lo zucchero in anidride carbonica, alcol etilico e molte sostanze secondarie che
      arricchiscono lo spumante di profumi e sapori.




L’AFFINAMENTO SUI LIEVITI

      Dopo circa 6 mesi cessa la fase di fermentazione: lo zucchero è esaurito, le cellule dei lieviti si trovano in un
      ambiente sfavorevole. La pressione interna è molto elevata e c’è una buona concentrazione di alcol etilico.
      Inizia a questo punto la fase di autolisi cioè la fase di decomposizione dove la delicata membrana cellulare dei
      lieviti non resiste più e si rompe.

      Durante questa fase i lieviti restituiranno allo spumante tutto ciò che gli avevano sottratto. Lo spumante si
      arricchirà di sostanze dai caratteristici profumi e aromi terziari (come sentore di crosta di pane) che lo
      renderanno così facilmente riconoscibile.

      Questa fase di affinamento (cioè di maturazione) deve essere lunga e lenta, nel buio e nel fresco delle
      cantine, perché solo così si otterranno bollicine fini e persistenti. Infatti, molti disciplinari di produzione
      prevedono periodi di affinamento dai 18 mesi per i non millesimati e fino ai 33 per i millesimati, e molti
      produttori allungano tali tempi di affinamento per poter creare un prodotto qualitativamente migliore,
      arrivando anche a 7-8 anni. Ovviamente lunghe maturazioni vengono fatte per grandi vini: non possiamo
      pretendere lunghe maturazioni se i vini usati per l’assemblaggio hanno poco da esprimere.

      Durante la fase di affinamento le bottiglie subiscono una o due volte il "coupe de poignée" (o sbancamento),
      che consiste nel dare una scossa alla bottiglia per evitare che le fecce si attacchino alla parete della bottiglia,
      cosa che ne renderebbe difficile il distacco e la regolare discesa durante il remuage.




IL REMUAGE

      Finita la fase di affinamento sui lieviti le bottiglie sono sistemate sulle pupitre, particolari cavalletti di legno
      con fori sagomati. Le fecce però hanno bisogno di essere “scosse” e quindi si effettua il remuage: ogni giorno
      le bottiglie vengono ruotate di 1/8 di giro in modo da provocare il distacco dei residui dei lieviti dalle pareti
      ed il loro accumulo vicino al tappo, nella bidule.




                                                   Figura 26 - Pupitre
                                                                                                                       38
Associazione Italiana Sommelier – Corso I° Livello
                                                      Appunti

      Il remuage dura circa 1-2 mesi e alla fine le bottiglie si troveranno quasi in posizione verticale.

      Una volta questa operazione veniva eseguita a mano dall’operatore, ma oggi sono sempre più usati dei
      cassoni ruotanti che simulano il movimento manuale (giropalette). Il remuage meccanico garantisce maggiore
      affidabilità, razionalizzazione dei tempi di lavoro e riduzione dei costi.

      Terminato il remuage, le bottiglie passano alla sboccatura, anche se possono essere conservate in punta, cioè
      poste in posizione verticale e capovolta, per perfezionare l’evoluzione del vino a contatto con i lieviti,
      evitando che si attacchino alle pareti, come potrebbe accadere se fossero conservate in orizzontale. Questa
      sosta in punta dura in genere qualche mese, ma potrebbe durare anni.




LA SBOCCATURA

      Ed ecco che arriva il momento della sboccatura (in francese dégorgement), cioè l’eliminazione delle fecce. In
      passato questa operazione veniva fatta à la volée e cioè l’abile cantiniere, raddrizzava la bottiglia in modo da
      far coincidere lo sganciamento del tappo con l’arrivo nel collo della bolla d’aria contenuta all’interno; le fecce
      venivano così espulse all’esterno della bolla.

      Oggi esiste il metodo à la glace molto più razionale. Ogni bottiglia viene posta su un nastro trasportatore e
      inserita in speciali macchine dalle quali esce una soluzione satura di sali a bassissima temperatura (-28/-30°C)
      che va a colpire la sola parte più esterna del collo dove è presente la feccia. La velocità di traslazione del
      nastro è calcolata in modo che al termine del percorso, che dura poco più di un minuto, si sia formato un
      cilindretto di ghiaccio di un paio di centimetri, che ingloba il vino e le fecce compattate nella bidule.

      A questo punto viene asportato il tappo corona; la pressione interna è altissima tale da espellere il ghiacciolo,
      lasciando il vino limpido.




IL DOSAGGIO

      Durante la sboccatura, a causa della pressione, vanno persi circa 5-10 mm di liquido e per questo motivo
      durante la fase successiva, si aggiunge la liqueur d'expédition la cui ricetta è tenuta segreta da ogni
      produttore. Un po’ di vino invecchiato, un po’ di zucchero di canna, a volte qualche goccia di distillato di
      acquavite, miscelati in funzione della tipologia di prodotto che si vuole ottenere.

      Con tale passaggio l'azienda produttrice dà una caratteristica "impronta" al proprio spumante.

      Lo zucchero iniziale è stato tutto mangiato dai lieviti nella fase di presa di spuma. Quindi il residuo zuccherino
      che ci arriva in bocca quando sorseggiamo il nostro spumante, è proprio questo liqueur d'expédition aggiunto
      in fase finale prima della tappatura.

      In base al tenore di zucchero si andrà poi a decidere la menzione dello spumante:




                                                                                                                     39
Associazione Italiana Sommelier – Corso I° Livello
                                                      Appunti

                                      GLI SPUMANTI E IL RESIDUO ZUCCHERINO
                                                                               Residuo zuccherino (g/l)


                               Pas dosé                                                    <1
                               Brut nature                                                 <3
                               Extra Brut                                                  <6
                               Brut                                                       < 15
                               Extra Dry                                                 12-20
                               Sec, Secco o Dry                                          18-35
                               Demi-sec o Abboccato                                      33-50
                               Dolce o Doux                                               > 50


                                Figura 27 - Classificazione spumanti secondo residuo zuccherino

      Se non si effettua alcun dosaggio, il prodotto si chiama pas dosé.

      Una volta aggiunta la liqueur d'expédition, le bottiglie sono rabboccate con una piccola aggiunta dello stesso
      vino, affinché il livello sia uguale in ogni bottiglia e sia identica anche la quantità di aria intrappolata sotto il
      tappo.

      Curiosità: se diamo uno sguardo alla tabella noteremo che in alcuni punti c’è una sovrapposizione e cioè se il
      nostro spumante presenta un residuo zuccherino di 13g/l siamo di fronte sia ad un Brut che ad un Extra Dry e
      quindi? Come si risolve questa cosa? La risposta è subito data, infatti se il tenore in zucchero del prodotto
      consente l’indicazione di due delle menzioni elencate, il produttore può scegliere quella che preferisce.




LA TAPPATURA FINALE

      Dopo l’operazione di dosaggio la bottiglia viene tappata con il tappo a fungo in sughero. In origine cilindrici,
      questi tappi assumono la caratteristica forma a fungo in seguito alla compressione subita all’interno del collo
      della bottiglia, oltre che per l’effetto di contenimento della gabbietta di filo di ferro che trattiene saldamente
      il tappo, e dalla sovrastante capsula metallica.




IL CONFEZIONAMENTO

      Le bottiglie vengono lavate, asciugate e fatte girare su se stesse in modo da amalgamare perfettamente lo
      sciroppo di dosaggio. Prima di essere avviate alla spedizione, le bottiglie rimangono per un periodo a riposo in
      cantina a temperatura controllata.

      Le aziende più serie riportano in retro etichetta la data di sboccatura che per chi acquista può essere una
      garanzia di freschezza. La shelf life di uno spumante, infatti, dovrebbe essere di massimo 2 anni dalla data di
      sboccatura. Esempio: abbiamo un millesimato vendemmia 1994 con anno di sboccatura 2004, ciò significa
      che la maturazione sulle fecce è durata 10 anni, ma se l’anno di sboccatura fosse 1997 significherà che questo
      spumante è in circolazione sul mercato da molto più tempo. Questo cosa significa? C’è il rischio che si
      spendano un sacco di soldi per poi capire al momento dell’assaggio, cha la bottiglia non è stata conservata
      bene.




                                                                                                                        40
Associazione Italiana Sommelier – Corso I° Livello
                                                      Appunti

IL CRÉMANT

      Sino al 31 agosto 1994 il termine Crémant indicava gli spumanti e gli Champagne con un minor contenuto di
      anidride carbonica, quindi con una spuma più delicata.

      Per iniziativa di varie regioni vinicole francesi, che come l’Italia ed il resto del mondo si erano viste proibire
      l’uso dell’espressione “metode champenoise”, venne richiesto di poter utilizzare Crémant al posto della
      definizione vietata.




PASTEGGIARE A BOLLICINE

      La struttura dello spumante non sovrasta il sapore dei cibi ma li esalta, permettendo di apprezzare al meglio
      l’abilità di chi li ha preparati e la sapienza degli abbinamenti. Le bollicine di anidride carbonica e la piacevole
      acidità detergono le papille gustative e favoriscono il perfetto apprezzamento di ogni sapore.




IL METODO MARTINOTTI O CHARMAT

      Sino alla fine del 1800 l’unico modo per produrre spumanti era il metodo della rifermentazione in bottiglia (e
      cioè il Metodo Classico), ma nel 1895 l’italiano Federico Martinotti, direttore della Regia Stazione di Asti,
      ebbe l’idea di realizzare la spumantizzazione in un grande recipiente a tenuta, simile ad un’autoclave.

      Qui la domanda sorge spontanea: se è stato Martinotti ad ideare questo nuovo sistema di rifermentazione
      perché poi il metodo si chiama Charmat? In effetti la storia che lega questi due uomini è simile a quella di Bell
      e Meucci. Fu Eugène Charmat che intorno al 1910 costruì e brevetto di fatto l’autoclave. Il successo
      dell’impianto fu tale che il metodo prese il nome Charmat, ma è giusto ricordare anche Martinotti che in
      effetti ebbe l’originale idea.

      Come già detto qui, questo metodo permette di ottenere spumanti, spesso dolci, mantenendo i caratteri
      fruttati ed aromatici delle uve impiegate, così apprezzati nell’Asti e negli altri Moscati, nel Prosecco e nelle
      Malvasie.

      Il metodo Charmat può essere utilizzato anche per la produzione di spumanti secchi, a partire da molti vitigni
      a bacca bianca e nera, anche quelli impiegati nella produzione di metodo Classico.

      Premesso ciò vediamo in cosa consiste praticamente il Metodo Charmat.

      Anche in questo caso si parte dall’assemblaggio dei vini-base. Il vino quindi viene chiarificato, refrigerato, per
      renderlo stabile ed infine filtrato. A questo punto il vino è pronto per essere inserito nelle autoclavi dove è
      stata preparata la pied de cuve ossia la base di lieviti selezionati con l’aggiunta di zuccheri e di sali minerali.

      Inizia la presa di spuma ma in realtà la fase di fermentazione è rapida. Secondo la normativa UE il tempo tra
      l’inizio della fermentazione e la commercializzazione non può essere inferiore a 30 giorni per gli spumanti più
      correnti, mentre per quelli VSQ e VSQPRD la permanenza sulle fecce non deve essere inferiore a 80 giorni
      (ridotti a 30 se l’autoclave è dotata di agitatori); inoltre, il periodo tra l’inizio della rifermentazione e la
      commercializzazione delle bottiglie non deve essere inferiore a 6 mesi.

      Se l’obiettivo è quello di produrre spumanti dolci caratterizzati da aromi primari, si lavora con uve
      aromatiche, allora la fase di maturazione sulle fecce (nella quale si vengono a formare aromi terziari) sarà
      ridotta all’osso.
                                                                                                                      41
Associazione Italiana Sommelier – Corso I° Livello
                                                       Appunti

       Esiste però anche uno Charmat cosiddetto breve dove la fase di permanenza sulle fecce dura appena 3 mesi. I
       produttori invece che vogliono ottenere uno spumante con un profumo un po’ più ricco e con sfumature di
       lieviti, allungano il periodo di permanenza sui lieviti (da 6 a 9 mesi) e producono così uno spumante definito
       Charmat lungo, le cui caratteristiche si avvicinano molto a quelle degli spumanti prodotti con metodo
       Classico.

       Ottenute le caratteristiche desiderate, lo spumante è trasferito in un’altra autoclave tramite un travaso ed
       una filtrazione, entrambi in condizioni isobariche cioè di sovrappressione, per evitare perdite di anidride
       carbonica. Lo spumante è quindi stabilizzato a temperatura di refrigerazione, che provoca la cristallizzazione
       e la precipitazione dei Sali dell’acido tartarico, separati con una seconda filtrazione isobarica. Si passa poi
       all’imbottigliamento ed alla tappatura, sempre in condizioni isobariche.




LO SPUMANTE DOLCE

       Tranne casi più unici che rari gli spumanti dolci sono ottenuti con il metodo Martinotti che fa risaltare i freschi
       e piacevoli aromi primari delle uve. Lo spumante dolce più consumato in Italia, ottenuto da moscato bianco è
       l’Asti.

       Il colore paglierino più o meno intenso, il profumo aromatico e fruttato, con sfumature di salvia, pesca gialla
       e miele, il sapore dolce e aromatico, tipico del vitigno, rendono l’Asti e gli altri spumanti dolci i compagni
       ideali per dolci a pasta lievitata, pasticceria secca e dessert alla frutta e con marmellate.




I VINI FRIZZANTI

       I vini frizzanti sono definiti "vini da tavola o V.Q.P.R.D. con un titolo alcolometrico effettivo non inferiore a 7°
       e uno complessivo non inferire a 9° e che, conservati alla temperatura di 20 °C in recipienti chiusi, di capacità
       massima di tre litri, diano una sovrapressione compresa tra 1 e 2,5 atm".

       Questi vini, che non sono vini speciali, vengono prodotti riprendendo i principi del metodo Charmat, ma i
       tempi di rifermentazione sono più brevi e la sovrapressione finale risulta inferiore.

       La produzione dei vini frizzanti artificiali si basa invece sulla saturazione del prodotto con anidride carbonica,
       ottenuta con pompe che, in tempi brevi, realizzano il vuoto e poi iniettano CO2; il vino viene depositato in un
       serbatoio ed è poi pronto per l'imbottigliamento.




I VINI PASSITI


LA VENDEMMIA TARDIVA

       Alcune uve si prestano molto bene ad una sovra maturazione di alcune settimane sulla pianta.

       I grappoli diventano ancora più dolci, perché il glucosio ed il fruttosio aumentano in quantità e si
       concentrano. Inoltre, poiché tende a prevalere il fruttosio, il più dolce dei due, non è solo una questione di
       quantità zuccherina, ma anche della sua qualità.

       Il succo ottenuto dalla pigiatura di queste uve è molto denso, ed il vino che si otterrà sarà più dolce o più
       ricco di alcol etilico a seconda che si decida di interrompere la fermentazione o di portarla a compimento.
                                                                                                                       42
Associazione Italiana Sommelier – Corso I° Livello
                                                      Appunti

      Se è vero che tutte le uve possono essere lasciate sovra maturare sulla vite, tra le quali riesling,
      gewürztraminer, sauvignon, moscati e malvasie, che hanno nell’aromaticità e nell’intensità del profumo le
      loro carte vincenti.

      Alto Adige, Trentino, Veneto ed altre regioni italiane, così come Alsazia ed alcune zone in Germania ed in
      Austria, si distinguono per alcuni prodotti di eccellenza, amati per le loro calde tonalità cromatiche, i profumi
      dolci e fruttati, i sapori morbidi ed equilibrati, da gustare con alcuni dessert durante piacevoli conversazioni.

      Un caso molto particolare è quello del picolit. Spesso sottoposto a sovra maturazione, i suoi grappoli vanno
      incontro all’acinellatura, con aborto floreale spontaneo, che porta allo sviluppo di 5-6 acini per grappolo, solo
      su 4 grappoli per vite.

      Pregiato vino da dessert il Picolit ha in genere un colore giallo paglierino o dorato, un profumo di uva passa,
      miele albicocca essiccata, un sapore a volte amabile a volte dolce, ma sempre vellutato e persistente.




L’APPASSIMENTO

      Tutto ciò che accade nelle uve sottoposte a vendemmia tardiva è ancora più accentuato in quelle sottoposte
      ad appassimento, perché l’evaporazione dell’acqua è maggiore e quindi aumenta la concentrazione delle
      sostanze nella polpa e nella buccia degli acini.

      A volte le uve sono lasciate appassire completamente sulla pianta, con ritardo eccezionale nella vendemmia.
      Questo accade per l’Aleatico di Gradoli per il quale si parla di appassimento naturale.

      La maggior parte dei vini passiti è ottenuta con il cosiddetto appassimento forzato, nel quale si può applicare
      un sistema di ventilazione artificiale con aria riscaldata intorno ai 30 °C piuttosto secca con umidità di circa il
      55-60% per evitare marciumi indesiderati.

      Se la clemenza del clima lo permette i grappoli sono stesi al sole e lì fatti appassire, come avviene per la
      produzione del Greco di Bianco in Calabria, del Moscato di Pantelleria e di pochissimi altri vini; in questo caso
      la concentrazione zuccherina nelle uve può arrivare al 30-40%.

      I grappoli dopo essere stati raccolti con grande cura sono distesi su graticci, in cassette aperte e grigliate
      oppure appesi a fili tirati, come nel caso dell’uva vespaiola per la produzione del Breganze Torcolato. I locali
      devono essere sempre ben arieggiati e le uve tenute sotto controllo facendo grande attenzione ad eventuali
      sviluppi di muffe dannose che potrebbero rovinare tutto.

      Erbaluce Passito e Loazzolo in Piemonte, Gewürztraminer, Moscato Giallo e rosa in Alto Adige, Recioto di
      Soave da garganega in Veneto, Albana Passito in Romagna, Montefalco Sagrantino Passito in Umbria,
      Malvasia delle Lipari e Moscato di Pantelleria sono alcuni tra i migliori passiti italiani.

      Pigiatura e fermentazione avvengono in genere tra dicembre e febbraio, ma in alcuni casi si attende la
      settimana santa, per ottenere i celebri Vin Santi in Toscana e Vino Santo da nosiola in Trentino.

      Dolci e spesso ricchi di alcol, i vini passiti colpiscono per i profumi di uva passa e fico secco, frutta esotica e
      sciroppata, albicocca essiccata e frutta secca, miele e confetture, vaniglia e fiori appassiti, oltre che per la
      vellutata morbidezza.




LA BOTRYTIS CINEREA

                                                                                                                      43
Associazione Italiana Sommelier – Corso I° Livello
                                                        Appunti

      A questi vini passiti a volte la Botrytis cinerea in uno stadio del suo sviluppo ed in adeguate condizioni
      climatiche può dare qualcosa in più.

      Sviluppandosi sulla buccia degli acini la muffa forma un feltro colorato, fitto intreccio di ife filamentose, che
      provoca l’appassimento per evaporazione e la conseguente conservazione di tutte le sostanze estrattive.

      In Francia, in pochi comuni nelle Graves, sotto Bordeaux, sono prodotti i famosi Sauternes, su tutti lo Chateau
      d’Yquem.

      Da uve raccolte in vendemmia tardiva ed attaccata dalla Botrytis cinerea, in Germania ed in Austria si
      ottengono i dolcissimi Trockenbeerenauslese.

      Anche in Ungheria c’è un famoso muffato, il Tokaji Ugherese.




I VINI DI GHIACCIO

      Lasciati tutto l’autunno e tutto l’inverno sulle viti, i grappoli sono raccolti solo in gennaio, avvolti da un velo
      ghiacciato, quando l’acqua congela all’interno degli acini. Durante la raccolta e la pigiatura la temperatura è
      bassissima, sotto i -7 °C, per ottenere un mosto molto povero di acqua, ma denso di zuccheri, acidi, sali ed
      altre sostanze estrattive.

      In Italia i vini di ghiaccio sono più unici che rari, ottenuti anche da uve diverse, come per esempio il moscato
      bianco.

      Dorati o ambrati, profumati di miele e mele cotte, frutta esotica molto matura e sciroppata, confetture e
      spezie dolci, spesso ravvivati da una vena minerale che si fonde in una lunga scia finale, questi vini sono
      dolcissimi ma equilibrati grazie ad una bella sapidità e, soprattutto se ottenuti da riesling, da una vivace e
      rinfrescante acidità.




I VINI LIQUOROSI


I VINI LIQUOROSI

      I vini liquorosi vengono prodotti da un vino base al quale si aggiunge una combinazione di alcol, mosto
      concentrato, acquavite, mistella per aumentarne il titolo alcolometrico.

      La gradazione alcolica di partenza è di almeno 12° mentre quella svolta finale va dai 16 ai 22°. La
      concentrazione zuccherina è superiore ai 50g/l (40 per i vini secchi).

      La mistella o sifone è una combinazione infermentescibile di mosto, acquavite e zucchero con titolo
      alcolometrico dai 16 ai 22°.

      I prodotti più famosi sono

      •       il Porto, il Marsala, con vino + alcol/mosto;

      •       il Madeira, lo Sherry (Jerez/Xeres), con mosto + alcol.




                                                                                                                      44
Associazione Italiana Sommelier – Corso I° Livello
                                                     Appunti

IL MARSALA

     Il Marsala è il vino liquoroso italiano più conosciuto.

     Vino DOC prodotto in provincia di Trapani, con l’esclusione dei territori dei comuni di Pantelleria, Favignana e
     Alcamo, viene elaborato a partire da grillo, catarratto, catarratto bianco comune, catarratto bianco lucido,
     damaschino ed inzolia per le tipologie Ambra e Oro, mentre pignatello, calabrese (nero d’Avola) e nerello
     mascalese sono i vitigni impiegati per il più raro Rubino con un massimo del 30% di uve a bacca bianca tra
     quelle già elencate.

     Il Disciplinare, che dal 1984 formalizza la classificazione dei Marsala in base al colore, indica con precisione i
     vitigni da utilizzare, oltre al residuo zuccherino, al titolo alcolometrico e soprattutto agli anni di
     invecchiamento.

                                      IL MARSALA E IL RESIDUO ZUCCHERINO
                                                                               Residuo zuccherino (g/l)


                              Secco                                                       < 40
                              Semisecco                                                  40-100
                              Dolce                                                      >100


                                       Figura 28 - Il Marsala ed il residuo zuccherino


                                           IL MARSALA E L'INVECCHIAMENTO
                                                                       Alcol Eticoli         Invecchiamento
                                                                       minimo (%)            minimo (anni)
                       Fine                                                   17                     1
                       Superiore                                              18                     2
                       Superiore Riserva                                      18                     4
                       Vergine e/o Soleras                                    18                    5
                       Vergine e/o Soleras Stravecchio o                      18                    10
                       Vergine e/o Soleras Riserva

                                           Figura 29 - Il Marsala e l'invecchiamento

     La vinificazione è svolta in bianco, tranne per il Rubino.

     Poiché al vino base è possibile addizionare mosto cotto, alcol etilico di origine vitivinicola, acquavite ed
     eventuale mistella, mosto cotto o concentrato in % diverse a seconda della tipologia il Marsala fa parte dei
     vini conciati.

     Nella produzione del Marsala Vergine non può essere aggiunto né mistella né mosto cotto o concentrato.

     Nel Marsala Ambra il mosto cotto è aggiunto in proporzione del 2.5-4% , nel Fine e nel Superiore sono
     addizionati solo mistella e mosto concentrato.

     Il vino ottenuto è posto in botti da 300-400 l, preferibilmente di rovere o ciliegio, lasciate scolme, cioè
     riempite solo per circa 2/3 per favorire una serie di processi ossidativi che ne modificheranno il colore, il
     profumo ed il sapore. E l’elevata concentrazione alcolica impedisce qualunque alterazione del vino.

     Per dare vita alle migliori riserve, ogni azienda elabora dei blending, sapienti miscele di vini di diverse annate,
     per le quali ovviamente non si può parlare di millesimo.



                                                                                                                     45
Associazione Italiana Sommelier – Corso I° Livello
                                                      Appunti

     Quando si ritiene che il tempo passato in botte abbia permesso l’evoluzione desiderata, il Marsala viene
     imbottigliato nelle caratteristiche bottiglie scure. E da questo momento è pronto da bere, anche se, bene
     conservato può resistere per decenni.




QUALE MARSALA?

     I Marsala Superiore e Vergine invecchiati, hanno bouquet inebrianti di legno e vaniglia, caramellato e
     mandorla tostata, liquirizia ed agrumi canditi, miele e spezie dolci. Il Vergine è secco, il Fine ed il Superiore
     possono essere secchi, semisecchi o dolci, mentre le Riserve sono più ricche, calde ed armoniche con lunga
     persistenza aromatica.




LO SHERRY

     L’invecchiamento soleras è utilizzato per lo sherry, prodotto nella zona attorno a Jerez de la Frontera,
     nell’assolata Andalusia, la cui storia si intreccia con il gusto degli inglesi, da sempre amanti di questi prodotti
     così particolari.

     Palomino de Jerez, Pedro Ximénez e moscadel sono i vitigni più impiegati. Su tutti si distingue proprio il
     Palomino perché sulle sue bucce favoriti dal soffio caldo dei venti, si sviluppano lieviti che durante la
     maturazione in botte sapranno creare il flor un particolare velo superficiale che ne influenzerà
     l’invecchiamento.

     Anche il terreno è importante. L’albariza ricco di carbonato di calcio e dotato di un forte potere assorbente
     tende a formare una dura crosta bianca sotto il calore del sole che limita l’evaporazione dell’acqua.

     UN tempo le uve erano fatte appassire sui graticci, mentre oggi il primo è vendemmiato un po’ più tardi e un
     breve appassimento è realizzato solo per le altre due uve.

     La pigiatura è realizzata con moderne presse orizzontali e la fermentazione è quasi sempre svolta in
     contenitori d’acciaio; solo poche piccole bodegas fermentano ancora in botticelle di legno.

     Il vino bianco che si ottiene è secco.

     I vini sono classificati in leggeri e robusti, eccellenti o buoni.

     Subita l’alcolizzazione i vini sono posti nelle botas di rovere americano da circa 600 litri.

     Le botas di Sherry Fino sono mantenute scolme, riempite per circa 5/7 della capacità, per favorire lo sviluppo
     dei lieviti filmogeni che s trovano nell’aria e quindi la formazione del flor.

     Non in tutti gli Sherry si sviluppa il flor, cosa che avviene sempre per i Fino e solo parzialmente per gli
     Amontillado.

     I Saccaromyces ellipsoideus non si limitano a fermentare gli zuccheri residui, ma riducono la glicerina e
     formano gli aldeidi, esteri e acetali, sostanze odorose che rendono molto particolare il bouquet dello Sherry.

     L’evoluzione dello Sherry nelle botas avviene con metodo soleras, sulla prima fila di botti sistemate sul suolo
     vengono sistemate la prima e la seconda criadera con i vini più giovani.



                                                                                                                     46
Associazione Italiana Sommelier – Corso I° Livello
                                                      Appunti

      Ogni anno dalla solera viene spillato un po’ di vino, sostituito da quello della prima criadera e così via, in
      batterie in genere formate da sette criadera anche se per alcuni Manzanilla si arriva addirittura a 20.

      Il Fino è giallo paglierino, secco, fresco e leggero con aromi di lievito e di mandorla. Ancora più delicato ed
      elegante è il Manzanilla prodotto vicino alla cosa a Sanlucar de Barrameda dove acquista una grande sapidità
      un po’ di morbidezza ed un sapore molto secco.

      L’Amontillado è sempre secco, più morbido, strutturato e ricco di alcol rispetto al Fino, con un colore giocato
      sulle tonalità intense e calde dell’ambra ed un deciso profumo di frutta secca.

      Secco o demi-sec l’Oloroso è uno Sherry senza sviluppo di flor, molto aromatico e profumato, tra i più robuti
      e morbidi con un colore mogano e uno spiccato gusto di more.

      Altri Sherry ancora più eleganti e strutturati sono i Manzanilla Amontillado ed i Manzanilla Oloroso.

      Se un Oloroso viene addizionato di mosto dolce ottenuto da uve pedro Ximénez si ottiene un Cream Sherry
      dal colore molto scuro, mentre il Pale Cream è ilo risultato della miscela tra Fino e Dulce Pasa-.

      Il Pedro Ximénez è il più dolce, ricco e sofisticato, ottenuto dalle uve omonime fatte appassire, può riposare
      per decenni in botte e poi in bottiglia. Il profumo molto intenso ricorda il caramello, la marmellata di fichi ed
      il tamarindo, la frutta secca e le spezie dolci ed il sapore dolce e pastoso sfuma in una lunghissima e
      complessa persistenza aromatica.




IL PORTO

      Il Porto, vino liquoroso più famoso nel mondo, è prodotto a nord di Oporto nella valle dell’alto Douro
      (Portogallo), da una cinquantina di uve a bacca rossa o bianca.

      Tra tutte quella a bacca nera più impiegata è il bastardo che garantisce alte rese e una decisa componente
      alcolica, la più elegante e fruttata è il touriga nacional, il touriga francesa dà decisi accenti erbacei, il tinta
      barroca morbidezza ed il tinta roriz un po’ di elganza.

      Il mosto è fatto fermentare a temperatura controllata intorno ai 30 °C. Raggiunto il 6-7% in alcol etilico si
      addiziona di Brandy o alcol di origine vitivinicola per bloccare la fermentazione in modo più o meno veloce a
      seconda del grado di dolcezza desierato.

      A questo punto il Porto è posto nelle tradizionali pipe da 550-600 l e lasciato riposare un paio di mesi.

      Nelle varie quintas vengono assemblati i Porto delle diverse vendemmie, mentre l’annata sarà la stessa solo
      nel caso dei Vintage.

      I Tanwy restano ancora nelle botti mentre i Vintage sono messi ad affinare in bottiglia.

      Il Porto Vintage è un millesimato prodotto in piccolissime quantità, riposa meno di un paio d’anni in botte ed
      è messo in bottiglia per un lungo riposo che può durare fino a 20-30 anni. Intenso e raffinato questo Porto si
      presenta con colori profondi, profumi complessi e sapori equilibrati.

      Il Ruby, un blended imbottigliato dopo meno di un anno di botte, è il più giovane, vivace nel colore rubino e
      nei profumi fruttati, mentre il Fine Old Rubi, blended di diverse annate che possono aver trascorso circa 4
      anni in botte, è un po’ più evoluto, morbido e speziato.

      Il Late Bottled Vintage (LBV) invecchia in botte dai 4 ai 6 anni.

                                                                                                                     47
Associazione Italiana Sommelier – Corso I° Livello
                                                      Appunti

      Il Tawny si presenta in una veste granato con riflessi aranciati che si vengono a creare durante la lunga
      maturazione in botte, anche di 10, 20 anni o ancora di più, che lo portano a diventare Fine Old Tawny,
      morbido e complesso nel profumo.




IL MADERA

      Un altro vino liquoroso di origine iberica è il Madera, ottenuto dai frutti di vigneti che crescono in terrazze di
      terreno vulcanico disposte verso il mare. Il passaggio decisivo per la creazione del tipico aroma dolce-amaro
      di caramello è il riscaldamento al quale il Madera è sottoposto per almeno tre mesi in contenitori di acciaio o
      in botti in ambienti riscaldati, le estufas.

      La produzione dei migliori Madera, i Bual e i Malmsey, ricorda quella del Porto. Nella produzione del Sercial o
      del Verdelho l’alcol viene addizionato gradualmente in modo da rallentare la fermentazione per bloccare solo
      ad un certo punto.

      I Madera sono commercializzati con l’indicazione dei vitigni impiegati se questi rappresentano più dell’85%
      del totale.

      Il Sercial si caratterizza per il colore ambrato, la ricchezza di acidità e di aromi, il gusto secco e delicato, ed è
      ideale come aperitivo.

      Il BUal è ottenuto da quest’uva molto rara, ha un sapore più dolce e strutturato, anticipato da un colore
      bruno lucente e da un profumo intenso ed affumicato, quasi bruciato. Un Madera perfetto nel dopocena o
      con ricchi dessert.

      Infine il Malmsey, il più raro. Le uve malvasia coltivate vicino al mare regalano a questo vino le inconfondibili
      note aromatiche, intrecciate con intense note di caramello e miele, oltre ad un sapore ricco e dolcissimo.




I VINI AROMATIZZATI

      I vini aromatizzati sono prodotti partendo da un vino bianco base neutro, che deve avere un titolo
      alcolometrico non inferiore ai 10 gradi, al quale vengono addizionati:

              alcol etilico o acquavite per aumentare il grado alcolico;

              zucchero per aumentare la consistenza, rinforzare gli aromi ed attenuare i sapori amari rilasciati da
               alcune erbe;

              estratti o infusioni di erbe e spezie, per caratterizzarne i profumi ed i sapori.

      Alcune di esse possono essere riassunte in: spezie aromatiche, spezie amare, erbe aromatiche, erbe amaro-
      aromatiche.

      Il vino ottenuto viene poi sottoposto a processi di stabilizzazione, al fine di renderlo limpido e brillante, dopo
      6/12 mesi si procede all'imbottigliamento.

      Esempi di questi vini sono il Bardo chinato e il Vermounth.




                                                                                                                        48
Associazione Italiana Sommelier – Corso I° Livello
                                                    Appunti

APPENDICI

LA COMPOSIZIONE DEL MOSTO

     Acqua                                                                             70-80%

     Zuccheri                                                                          17-23%

     Acidi organici
                                                                                       0,7-1,1%
     Tartarico
                                                                                       0,3-0,7%
     Malico
                                                                                       0,2-0,6%
     Citrico ed altri
                                                                                    0,01-0,03%
     Sostanze minerali                                                                0,1-0,2%

     Sostanze azotate                                                                0,05-0,1%

     Sostanze pectiche, polifenoli e antociani, aromi e precursori                  0,02-0,03%




                                                                                                  49
Associazione Italiana Sommelier – Corso I° Livello
                                             Appunti

LA VINIFICAZIONE IN ROSSO




                                                                             50
Associazione Italiana Sommelier – Corso I° Livello
                               Appunti

        Uva




     Trasporto




    Pigiatura o
  dirasapigiatura




Mosto con vinacce




  Trattamenti ed
eventuali correzioni
    del mosto




Addizione di lieviti
   selezionati




Fermentazione con
   macerazione



                           Vinacce
                         fermentate
     Svinatura                           Torchiatura                 Torchiatura

                                                                               Vinacce
                       Mosto-vino recuperato                                  esaurite
    Eventuale                 vino fiore
  fermentazione                                                      Distillazione
    malolattica




  Maturazione in
 acciaio e/o botte




      Travasi




    Correzioni e
   stabilizzazioni




 Imbottigliamento




   Affinamento




        Vino



                         Figura 30 - Schema vinificazione in rosso




                                                                                          51
Associazione Italiana Sommelier – Corso I° Livello
                                                      Appunti

LA VINIFICAZIONE IN BIANCO

                                                               Uva




                                                            Trasporto




                                                                           Pigiadiraspatura +
               Vinacce              Pressatura soffice                                          Vinacce
                                                                              sgrondatura




              Torchiatura
                                                     Mosto fiore senza
                                                         vinacce


          Mosto di torchiatura

                                                     Addizione di lieviti
                                                        selezionati



           Vinacce torchiate

                                                         Fermentazione


               Distilleria

                                                             Travasi




                                                            Vino fiore




                                                            Eventuale
                                                          fermentazione
                                                            malolattica




                                                          Maturazione in
                                                         acciaio e/o botte




                                                         Imbottigliamento




                                                          Affinamento in
                                                              bottiglia




                                                               Vino


                                         Figura 31 - Schema vinificazione in bianco


                                                                                                          52
Associazione Italiana Sommelier – Corso I° Livello
                                                       Appunti

LE TEMPERATURE DI SERVIZIO DEI VINI

      Spumanti secchi e dolci, vini frizzanti                                                                   6-8 °C

      Vini bianchi secchi, giovani e fruttati                                                                  8-10 °C

      Vini bianchi secchi e aromatici, vini abboccati
      Vini passiti e liquorosi bianchi, vini rosati                                                          10-12 °C

      Vini bianchi maturi e molto strutturati                                                                12-14 °C

      Vini rossi delicati, fruttati e poco tannici
      Vini passiti e liquorosi rossi                                                                         14-16 °C

      Vini rossi, anche eleganti, di media struttura e tannicitià                                            16-18 °C

      Vini rossi tannici, di grande struttura e lungo affinamento                                            18-20 °C


GLI ACIDI

      L’acidità del vino rappresenta una fondamentale componente saporifera in quanto non dobbiamo
      dimenticare che questo prodotto è costituito essenzialmente da acqua, alcoli e acidi. Nel vino possiamo
      riscontrare differenti tipologie di acidi: acidi organici ed inorganici, acidi fissi e volatili, acidi prefermentativi e
      postfermentativi. Per semplificare e rendere più comprensibile questo argomento, si ritiene molto utile
      proporre il seguente schema, nel quale sono riassunti i componenti per ora solo elencati in modo piuttosto
      generico, ma che ci accingiamo a descrivere in modo più approfondito.




                                                     Figura 32 – Acidi


LE BOTTIGLIE DI SPUMANTE E CHAMPAGNE


                                                                                                                          53
Associazione Italiana Sommelier – Corso I° Livello
                                           Appunti

Quarto di bottiglia                                                            0.200 l

Mezza bottiglia                                                                0.375 l

Bottiglia
                                                                               0.750 l
Magnum                                                                      2 bottiglie

Jéroboam (doppio magnum)                                                    4 bottiglie

Réhoboam                                                                    6 bottiglie

Mathusalem                                                                  8 bottiglie

Salmanazar                                                                 12 bottiglie

Balthazar                                                                  16 bottiglie

Nabuchodonosor                                                             20 bottiglie




                                                                                          54

I° Livello - Corso Sommelier AIS - Appunti

  • 1.
    Associazione Italiana Sommelier– Corso I° Livello Appunti SOMMARIO Il mondo del Sommelier...................................................................................................................................................... 4 La vite .............................................................................................................................................................................. 4 La vite .......................................................................................................................................................................... 4 La Vitis vinifera ............................................................................................................................................................ 4 La nascita del vigneto ................................................................................................................................................. 5 Il ciclo della vite .......................................................................................................................................................... 6 La maturazione dell’uva .............................................................................................................................................. 8 I problemi della vite .................................................................................................................................................... 9 La vigna ......................................................................................................................................................................... 10 La vigna ..................................................................................................................................................................... 10 Vitigno e portainnesto .............................................................................................................................................. 11 L’ambiente pedoclimatico ........................................................................................................................................ 11 Le tecniche colturali .................................................................................................................................................. 14 La vendemmia........................................................................................................................................................... 17 L’uva .............................................................................................................................................................................. 17 L’uva .......................................................................................................................................................................... 17 Il grappolo ................................................................................................................................................................. 17 L’acino ....................................................................................................................................................................... 18 Il vino ............................................................................................................................................................................ 21 Dall’uva al mosto ...................................................................................................................................................... 21 Il mosto ..................................................................................................................................................................... 22 I microrganismi del mosto ........................................................................................................................................ 23 Trattamenti e correzioni del mosto .......................................................................................................................... 23 La vinificazione in rosso ............................................................................................................................................ 24 I vini rosati ................................................................................................................................................................ 25 La vinificazione in bianco .......................................................................................................................................... 25 La fermentazione alcolica ......................................................................................................................................... 26 La fermentazione malolattica ................................................................................................................................... 26 Ultimo aggiornamento: 21/03/2013 1
  • 2.
    Associazione Italiana Sommelier– Corso I° Livello Appunti Maturazione e invecchiamento ................................................................................................................................ 26 Botte grande e barrique ........................................................................................................................................... 27 Pratiche di cantina, trattamenti e correzioni del vino .............................................................................................. 28 L’imbottigliamento ................................................................................................................................................... 28 La composizione del vino e la degustazione ............................................................................................................. 31 Gli spumanti .................................................................................................................................................................. 32 Le uve ........................................................................................................................................................................ 33 La storia del metodo Classico ................................................................................................................................... 34 La spumantizzazione ................................................................................................................................................. 36 Il Crémant ................................................................................................................................................................. 41 Pasteggiare a bollicine .............................................................................................................................................. 41 Il metodo Martinotti o Charmat ............................................................................................................................... 41 I vini frizzanti ............................................................................................................................................................. 42 I vini passiti ................................................................................................................................................................... 42 La vendemmia tardiva .............................................................................................................................................. 42 L’appassimento ......................................................................................................................................................... 43 La Botrytis cinerea .................................................................................................................................................... 43 I vini di ghiaccio......................................................................................................................................................... 44 I vini liquorosi................................................................................................................................................................ 44 I vini liquorosi............................................................................................................................................................ 44 Il Marsala .................................................................................................................................................................. 45 Lo Sherry ................................................................................................................................................................... 46 Il Porto ...................................................................................................................................................................... 47 Il Madera ................................................................................................................................................................... 48 I vini aromatizzati ...................................................................................................................................................... 48 Appendici .......................................................................................................................................................................... 49 La composizione del mosto .......................................................................................................................................... 49 La vinificazione in rosso ................................................................................................................................................ 50 La vinificazione in bianco .............................................................................................................................................. 52 Le temperature di servizio dei vini................................................................................................................................ 53 2
  • 3.
    Associazione Italiana Sommelier– Corso I° Livello Appunti Gli acidi ......................................................................................................................................................................... 53 Le bottiglie di Spumante e Champagne ........................................................................................................................ 53 3
  • 4.
    Associazione Italiana Sommelier– Corso I° Livello Appunti IL MONDO DEL SOMMELIER LA VITE LA VITE Attualmente il vigneto mondiale copre quasi 8 milioni di ettari, dei quali più del 60% si trovano in Europa. Veneto, Puglia, Emilia Romagna, Sicilia, Abruzzo, Toscana e Piemonte sono le regioni che guidano la classifica della produzione italiana, ma in tutte ci sono zone con le proprie peculiarità. 1 La scelta del portainnesto e del vitigno in funzione delle caratteristiche pedoclimatiche, il sistema di allevamento e le tecniche colturali da applicare, il momento della raccolta dei grappoli sono fattori decisivi per il risultato finale. La vite è una pianta rampicante della famiglia delle ampelidacee o vitacee che a sua volta appartiene dell'ordine dei rhamnales. Il genere Vitis delle ampelidacee è quello che interessa dal punto di vista della viticoltura, poiché la legge impone che sia la specie Vitis Vinifera il solo ceppo utilizzabile per la produzione di vino. LA VITIS VINIFERA Le prime viti selvatiche di Vitis silvestris popolavano la terra 60 milioni di anni fa, mentre quelle di Vitis vinifera, l’attuale vite da vino conosciuta come Vite europea nonostante sia di origine sud-asiatica, fecero la loro comparsa molto più tardi, probabilmente intorno ad un milione di anni fa. Nei primi del ‘900 , con l’innesto delle viti europee su apparati radicali di origine americana resistenti alla 2 fillossera , è stato possibile ricostruire il vigneto del vecchio continente. Poiché il problema della fillossera non è stato risolto in modo definitivo, per evitare la ripetizione di simili disastri si continua a ricorrere a questo sistema, utilizzando piedi di origine americana. Le due sottospecie di Vitis Vinifera sono: - Vitis Sativa, quella coltivata e utilizzata per vinificare; - Vitis Silvestris, quella selvatica, dei boschi. La pianta della vite è strutturata in due parti: - apparato epigeo, che costituisce la vegetazione visibile al di sopra del terreno e presenta questi elementi: o foglie, che possono assumere varie forme ed assorbono acqua e sali minerali, ma soprattutto svolgono la funzione di fotosintesi clorofilliana; o tralci, che sostengono i capi a frutto; o fusto o ceppo, è il tronco della vite con funzioni di sostegno. 1 Parte inferiore di una pianta moltiplicata con la tecnica dell’innesto (fusione di due specie). 2 La fillossera è un insetto, provoca in breve tempo gravi danni alle radici e la conseguente morte della pianta attaccata, con l’eccezione di alcuni vitigni americani. 4
  • 5.
    Associazione Italiana Sommelier– Corso I° Livello Appunti - apparato ipogeo, che è in sostanza l'apparato radicale il quale ha funzioni di ancoraggio al terreno ed assorbimento di acqua e sali minerali. Figura 1 - Il Grappolo Figura 2 - L'Acino Figura 3 - La Foglia Il raspo o rachide o graspo, che è la parete esterna dell'acino si Svolge la funzione di respirazione la ramificazione centrale tramite chiama pericarpo (buccia) e e assorbimento di sostanze la quale è appeso al ramo contiene principalmente polifenoli (acqua,sali); i vini sanno quindi principale; (tannini e coloranti) e sostanze delle sostanze del luogo (es: vicino le foglie i pampini, che uniscono la aromatiche (terpèni); è ricoperto al mare sono sapidi). Altra foglia al graspo il grappolo, da una sostanza cerosa, la pruìna, importante funzione è la l'infruttescenza, a sua volta che contiene alcuni lieviti detti fotosintesi clorofilliana, il processo costituito di acini (detti anche starter utili alla fermentazione; di conversione dell'energia solare bacche) di forma ovale, rotonda o la zona intermedia è invece il in energia chimica, con a corno. mesocarpo (polpa) costituita da trasformazione di acqua e CO2 in acqua zuccheri e acidi distribuiti in ossigeno e carboidrati. maniera non omogenea; il nucleo si chiama endocarpo e contiene i vinaccioli (semi) carichi di olio e tannini. LA NASCITA DEL VIGNE TO Con l'impianto di un vigneto si costituisce un mini ecosistema naturale composto  da uno o più vitigni innestati su alcuni portainnesti;  da un clima;  da un terreno;  da una serie di tecniche antropiche che guidano l'impianto alla realizzazione di obiettivi enologici. Esiste, una stretta relazione fra ecosistemi e tipi di vino: bianchi, rossi, leggeri, giovani, novelli, spumanti o frizzanti, da invecchiamento o da dessert, da taglio e così via. L'interazione fra fattori naturali ed umani porta alla produzione di vini diversificati regionali o addirittura derivanti da piccole nicchie ecologiche. L'Italia ottiene vini eccelsi di grande produzione e superficie (es. il Chianti) e numerosi vini di piccole o modeste entità (es. Barolo, Brunello di Montalcino ecc ). I rapporti fra realtà naturale (territorio) e nome del vino sono regolamentati dalle denominazioni di origine controllate o garantite, che altro non sono che il riconoscimento di un'originalità qualitativa, frutto dell'ecosistema viticolo e del lavoro. La vite è una pianta rampicante, con radici estese che servono per fissare la pianta al terreno e ricavarne tutto il necessario per la crescita e la fruttificazione. Per riprodurre nuove viti, le tecniche utilizzate sono quelle per TALEA e per INNESTO. 5
  • 6.
    Associazione Italiana Sommelier– Corso I° Livello Appunti Per talea si intende un pezzo di tralcio di un anno dotato di almeno 2 gemme; piantato verticalmente nel terreno, emette radici dalla parte inferiore e un germoglio che darà la barbatella da quella superiore. L’innesto è dato invece dall’unione di due pezzi di tralcio, di cui uno dotato almeno di una gemma. La tecnica per talea, pur originando viti dette franche di piede, dotate di elevate ed indiscusse caratteristiche qualitative, con produzioni equilibrate nel tempo, minor vigore e frutti più caratterizzati, trova un gran limite nella scarsa resistenza alla fillossera, per cui la tecnica adottata per eccellenza è quella dell’innesto. Le giovani viti sono per lo più costituite da una varietà di Vite europea innestata su piede (portainnesto) di origine americana. Le tecniche di innesto più diffuse sono due: - Doppio spacco inglese: la più usata nelle regioni centro-settentrionali, realizzato al tavolo per preparare una barbatella che effettuerà un anno di radicazione in vivaio, per sviluppare piccole radici; - Alla maiorchina: più usato nelle regioni meridionali e nelle isole, realizzato in gennaio-febbraio direttamente nel vigneto, su un portainnesto piantato nel mese di settembre dell’anno precedente. Il vantaggio dell’innesto a doppio spacco inglese sta nella precisissima unione dei tessuti dei due tralci, nella possibilità di eliminare durante la radicazione in vivaio le piante non sane dal punto di vista vascolare e nella perfetta costituzione del nuovo vigneto, mentre quella alla maiorchina, effettuato in inverno, offre una più ampia possibilità di scelte varietali di gemme, su un portainnesto già ben radicato. Figura 4 - Innesto a doppio spacco inglese Figura 5 - Innesto alla Maiorchina IL CICLO DELLA VITE Ogni anno la vite segue un percorso ciclico (fasi fenologiche) che coinvolge sia i fenomeni vegetativi sia quelli più strettamente legati alla produzione dell’uva. Fino ai 2-3 anni la vite cresce ma è improduttiva. Il periodo di massima produttività dura in genere fino ai 20- 25 anni. Ad un certo punto la vite va incontro alla fase di vecchiaia, che per alcune viti più longeve può iniziare verso i 30-40 anni. 6
  • 7.
    Associazione Italiana Sommelier– Corso I° Livello Appunti Ci sono però dei casi particolari. Se sull’etichetta di qualche vino francese si legge la dicitura vieille vigne, deve intendersi che il vino contenuto è stato ottenuto da viti di oltre 40 anni, che danno pochi frutti ma di grande qualità. Figura 6 - Ciclo vitale della vite Dopo la vendemmia la vite entra nella fase di riposo, le foglie cambiano colore e poi cadono. In primavera si formano nuovi germogli, dai quali si formeranno i grappoli che saranno vendemmiati tra l’estate e l’autunno. Il sottociclo vegetativo inizia in genere a marzo, quando il terreno si riscalda. Nella vite la linfa inizia a salire lungo il tronco e dai punti nei quali si è effettuata la potatura si vedono fuoriuscire goccioline di linfa stessa, fenomeno conosciuto come pianto della vite. In aprile inizia il germogliamento. Le gemme si aprono, formano le foglioline e i germogli si allungano. In questa fase è anche possibile capire se il freddo invernale ha causato danni, che sono evidenti se alcune gemme non germogliano. Il germoglio continua a crescere, fino ad agosto, quando si entra nella fase di agostamento o maturazione del tralcio, durante la quale le sostanze elaborate vengono immagazzinate come riserve della pianta. Lentamente fino alla fine di novembre, il tralcio diventa marrone e legnoso; contemporaneamente all’inizio della fase di riposo, va incontro alla defogliazione, che avviene in genere in novembre-dicembre, per ricominciare tutto daccapo nei mesi di marzo-aprile dell’anno successivo. Figura 7 - Sottociclo vegetativo Nello stesso tempo la vite segue anche un sottociclo produttivo. Tra aprile e maggio si ha la formazione dei primi grappolini, mentre inizia la differenziazione del polline e degli ovuli per la fecondazione. Dalla metà di maggio a quella di giugno inizia la fioritura. A seconda delle varietà, tra la metà di luglio e quella di agosto l’invaiatura dà il via alla maturazione degli acini. 7
  • 8.
    Associazione Italiana Sommelier– Corso I° Livello Appunti La maturazione dei grappoli può concludersi tra la metà di agosto e la fine di ottobre, a seconda dei vitigni, che per questo vengono considerati precoci o tardivi. Figura 8 - Sottociclo produttivo LA MATURAZIONE DELL’UVA La maturazione dell’uva inizia quando gli acini ingrossano e si colorano, la polpa si ammorbidisce e concentra gli zuccheri, soprattutto il fruttosio. Non tutte le sostanze presenti nell’acino aumentano durante la maturazione. Gli acidi, per esempio, diminuiscono. Fino a qualche tempo fa il momento della vendemmia veniva deciso sulla base del rapporto tra zuccheri e acidi. La maturazione tecnologica viene valutata in base al rapporto tra zuccheri e acidi. La maturazione fenolica coinvolge, la componente fenolica dell’uva, più concentrata nelle bucce e nei vinaccioli. Lasciando maturare le uve un po’ di più, si ha un incremento della componente fenolica che contribuisce a rendere il vino più strutturato e ricco di tannini, e una leggera diminuzione di quella che rende il colore pieno e compatto. Il caso ideale è quello nel quale maturità tecnologica e fenolica coincidono. 8
  • 9.
    Associazione Italiana Sommelier– Corso I° Livello Appunti Figura 9 - Maturazione tecnologica e fenolica La maturazione aromatica è legata in particolare all’accumulo degli aromi varietali, soprattutto del gruppo dei terpeni. Queste sostanze possono essere libere nella polpa e quindi percepite anche masticando un chicco d’uva, come per il moscato, oppure possono essere legate a molecole di zucchero, nel qual caso diventerebbero volatili e quindi percettibili all’olfatto solo in seguito a reazioni di idrolisi nel mosto e nel vino. La maturazione dell’uva dipende da numerosissimi fattori, come la superficie fogliare esposta, il peso delle uve/ceppo, il numero e la fittezza degli acini nel grappolo, la disponibilità di acqua nel terreno e altri ancora. I PROBLEMI DELLA VITE La vite è una pianta delicata, che soffre il freddo invernale, le gelate primaverili e la grandine, ma la prolungata siccità e le eccessive piogge, in determinati terreni, possono provocare stress idrici o asfissia radicale, che ne danneggiano o rallentano lo sviluppo. Spesso si ricorre a concimazioni organiche con letame o concime vegetale. In terreni destinati a produzioni di qualità in genere non si utilizzano concimi minerali. Peronospora, oidio e il vettore del mal dell’esca sono alcuni tra i parassiti fungini più pericolosi per la vite. Situazione a sé è quella della Botrytic cinerea che, come tutte le altre muffe, in genere danneggia l’uva, ma che in un particolare stadio di sviluppo e condizioni pedoclimatiche adeguate, dà grandi risultati. Ragnetti, tignole e cicaline sono alcuni tra gli insetti più diffusi che provocano danni a carico della vegetazione o della produzione, non mortali, ma a volte di elevate proporzioni. Tra i parassiti animali che provocano danni a livello radicale si possono ancora ricordare la già citata fillossera ed i nematodi, piccoli vermi che vivono nel terreno e che possono trasmettere alcune virosi, come l’accartocciamento fogliare, l’arricciamento e la suberosi. AVVERSITÀ PARASSITARIE 9
  • 10.
    Associazione Italiana Sommelier– Corso I° Livello Appunti I virus sono attualmente considerati dei parassiti molto temibili e fra di essi si cita il complesso dell'arricciamento, l'accartocciamento fogliare, la suberosi corticale e il legno riccio. Le barbatelle "certificate" devono essere esenti da queste virosi. Fra le malattie dovute a micoplasmi si cita la flavescenza dorata, che preoccupa moltissimo i viticoltori. Fra le malattie provocate da funghi, sono arcinote e diffuse quelle importate dall'America vale a dire la peronospora e l'oidio, mentre meno diffuso e il black rot o marciume nero. A queste va aggiunta la Botrytis (europea), che causa il marciume del grappoli. Danni ingenti sono stati provocati negli ultimi anni dal mal dell'esca, che porta i ceppi alla morte. Meno pericolose sono l'escoriosi, l'eutipiosi, i marciumi radicali, ecc. Fra le avversità causate da parassiti animali si rammentano i taglietti, le tignole, le cicaline, la famosa fillossera (importata dagli USA) che attacca e distrugge le radici della Vitis vinifera, cioè della vite erroneamente detta europea, perché di origine sud- asiatica. Le vespe sono pericolose per le uve mature, mentre non lo sono le api! Nel terreno sono dannosi i nematodi, piccolissimi vermi che trasmettono le virosi oppure danneggiano direttamente le radici. Queste avversità causano spesso seri danni alla produzione, sia sotto il profilo quantitativo che qualitativo. La biologia di tutti questi parassiti e la lotta relativa sono molto complesse e richiedono un approfondimento specifico. La lotta ai parassiti richiede spesso numerosi trattamenti antiparassitari, specialmente nelle zone non vocale delle pianure centro-settentrionali. Per fini ecologici ed igienico-sanitari, si va diffondendo la viticoltura biologica, che esclude i prodotti chimici di sintesi, ma consente l'uso del rame e dello zolfo contro, rispettivamente, la peronospora e l'oidio, come si è fatto per oltre un secolo. AVVERSITÀ NON PARASSITARIE Comprendono il gelo invernale, le gelate primaverili, la grandine, ecc. Fra queste avversità si annoverano anche le carenze idriche (siccità) e gli eccessi idrici (asfissia radicale), nonché le carenze nutrizionali di potassio, magnesio, ferro, boro e altri minerali, così come gli eccessi di alluminio, manganese e rame, nei terreni acidi. L'eccesso dì potassio provoca la carenza di calcio e di magnesio e quindi il disseccamento del rachide del grappolo, assai diffuso in Italia. La vite può essere danneggiata dagli erbicidi, impiegati per via radicale o aerea, nonché dagli inquinanti idrici ed atmosferici (anidride solforosa, fluoruri e altre sostanze). LA VIGNA LA VIGNA La qualità viene determinata dalle scelte effettuate nel momento in cui si decide di impiantare un nuovo vigneto. Da sempre i francesi cercano di favorire e premiare il cosiddetto terroir, termine che non si riferisce solo alla composizione e alla struttura del terreno, ma a tutto ciò che è legato all’ambiente pedoclimatico e al microclima. Anche in Italia si tende a privilegiare questo tipo di scelta. Diversa è la situazione nei paesi che solo negli ultimi decenni hanno assunto importanza nel mondo della viticultura mondiale, come la California, Cile, Argentina, Australia, Sudafrica e Nuova Zelanda, dove le maggiori attenzioni si concentrano sul vitigno, concetto espresso nel termine varietalism, dagli significato chiaro ed esplicito. 10
  • 11.
    Associazione Italiana Sommelier– Corso I° Livello Appunti VITIGNO E PORTAINNESTO Non tutti i vitigni mostrano la stessa adattabilità alle diverse condizioni climatiche e territoriali. Dopo un breve periodo di ambientamento, alcuni si adattano alla perfezione in quasi tutte le zone, altri sono molto più difficili. Tra i primi possiamo ricordare chardonnay, merlot, cabernet sauvignon e altri ancora, che pur affondando le proprie radici storiche a latitudini piuttosto elevate con temperature fresche, hanno saputo acclimatarsi anche in regioni molto calde, sia in Italia sia in altre zone viticole mondiali. Tra quelle più esigenti ci sono il pinot nero e ancora di più il nebbiolo, che riesce ad esprimere tutta la sua personalità quasi solo nelle Langhe, con l’eccezione circoscritta della Valtellina. La pianta della vite è formata dal vitigno o cultivar e dal piede o portainnesto. Per evitare l’azione micidiale della fillossera, il portainnesto è quasi sempre di origine americana o è un ibrido euro-americano. All’interno di ogni varietà esistono diversi cloni, cioè più individui geneticamente identici, con specifiche caratteristiche riguardo la fertilità, la forma del grappolo e dell’acino, la capacità di accumulo di zucchero e sostanze coloranti odorose. Il vitigno autoctono è quello che è nato in una certa zona e che li continua ad essere coltivato. I vitigni alloctoni o internazionali sono di più immediata identificazione. Chardonnay, sauvignon blanc, riesling, cabernet franc e sauvignon, merlot, pinot nero, syrah e alcuni altri sono ormai diffusi in ogni continente dove cresce la vite. L’AMBIENTE PEDOCLIMATICO Latitudine e altitudine, terreno e clima, sono i fattori che più di altri determinano la buona riuscita dell’impianto di un nuovo vigneto. Tutto questo concorre nel creare l’ambiente pedoclimatico, un insieme di elementi che devono integrarsi perfettamente per rendere il meglio. LATITUDINE E ALTITUDINE Nel nostro emisfero, la fascia territoriale nella quale la vite si sviluppa al meglio è compresa tra il 40°-50° parallelo di latitudine, in particolare a cavallo del 45°. Nell’emisfero australe le zone migliori si distribuiscono invece nella fascia compresa tra il 30°-40° parallelo. A seconda della latitudine il territorio comunitario è stato diviso in zone viticole corrispondenti a quelle del nord, del centro e del sud (N, M, S = nord, medio, sud) e i terreni in diverse categorie. L’Italia si trova in una posizione privilegiata, con zone soprattutto in collina ed in montagna. Il 60% circa della viticoltura si realizza in collina, il 32% in pianura e solo il restante 8% in montagna, dove la coltivazione è davvero difficile. 11
  • 12.
    Associazione Italiana Sommelier– Corso I° Livello Appunti La coltivazione delle uve destinate alla produzione di vini DOC e DOCG è prevalentemente distribuita in collina e in montagna, anche se si nota un significativo incremento di alcune produzioni a Indicazione Geografica Tipica (IGT), che hanno assorbito ex vini da tavola molto pregiati. La vite ha bisogno di luce e di calore, con temperature comprese tra 25-28 °C. La temperatura della vigna è condizionata anche dall’altitudine. La vite è esigente anche in fatto di umidità. Se questa è eccessiva le muffe trovano un habitat ideale e danneggiano le uve, ma se è scarsa le foglie chiudono gli stomi, i loro pori superficiali, trattengono acqua e bloccano la produzione di zucchero. La presenza di acqua ha dei vantaggi. L’acqua riflette la lue, immagazzina calore durante il giorno e lo cede lentamente durante la notte, svolgendo un’azione di volano termico, in grado di attutire gli eccessivi sbalzi termici, che potrebbero essere molto dannosi nelle zone più settentrionali, dove di notte il freddo è pungente e penetrante. La vite predilige la collina più assolata; infatti, sui pendii ben esposti, assorbe direttamente i raggi del sole e trae beneficio dalle correnti d'aria e dal drenaggio naturale delle acque piovane, che prevengono muffe e marciume ed i terreni risultano meno umidi che in pianura. La collina presenta inoltre temperature meno elevate ed una ventilazione a regime di brezza che impedisce la stagnazione di aria e di umidità, evitando lo sviluppo di dannose muffe nei vigneti. I vigneti risentono molto del cambiamento di stagione e dell'escursione termica giornaliera, che conserverà al mosto un buon grado di acidità fissa, con successiva produzione ed arricchimento di freschezza e di profumi. Infine le zone collinari si trovano in una fascia climatica considerata ideale, dove la temperatura media va dai 12 ai 16 °C. IL TERRENO La vite, così esigente nei confronti delle condizioni climatiche, non richiede terreni fertili, ma al contrario predilige quelli piuttosto poveri, che si differenziano in base alla loro composizione e tessitura. La tessitura (o granulometria) del terreno consiste nella composizione percentuale di sabbia, limo ed argilla. Le particelle il cui diametro superano i 2 mm, costituiscono lo "scheletro" del terreno; agronomicamente è una frazione senza importanza, ma può essere di ostacolo ai mezzi meccanici se costituita da ciottoli o pietre. La rimanente frazione, quella con diametro inferiore a 2 mm, si chiama "terra fine" ed è a sua volta suddivisibile in:  sabbia: è data da particelle con diametro compreso fra 2 e 0,02 mm;  limo: è dato da particene con diametro compreso fra 0,02 e 0,002 mm;  argilla: è data da particene con diametro inferiore a 2/1000 di mm. La sabbia ha solo un'azione meccanica, costituendo l'intelaiatura attorno alla quale dì dispongono le particelle più piccole, rendendo più poroso il terreno. L'argilla ha invece la capacità di assorbire l'acqua, pur permettendone un buon deflusso, e di cederla gradualmente alle radici delle piante. Trattiene, altresì, gli elementi concimanti, preservandoli dal dilavamento, con grande vantaggio per il nutrimento delle piante stesse. Inoltre l'argilla conferisce compattezza e plasticità al terreno. Se è però troppo abbondante, il terreno diviene eccessivamente compatto ed impermeabile all'acqua ed all'aria, con danno per le radici ed i microorganismi del terreno stesso. Esistono molti tipi di argilla. non tutti ugualmente utili per il terreno. 12
  • 13.
    Associazione Italiana Sommelier– Corso I° Livello Appunti Il limo ha caratteristiche intermedie fra la sabbia e l'argilla. I terreni migliori dal punto di vista agronomico sono quelli contenenti il 50-70% di sabbia, il 30-50% di limo, il 10-25% di argilla. Il calcare è carbonato di calcio. Il termine calcare-marnoso indica che il calcare contiene una certa quantità di argilla; la marna è invece costituita da calcare ed argilla in pari quantità. Il calcare-arenaceo è calcare contenente sabbia in discreta percentuale. Terreni calcareo - marnosi conferiscono ai vini colori compatti e profondi, profumi intensi e variegati, buona struttura generale, ricchezza di alcol, bassa acidità, qualità fine e longevità. Il terreno calcareo - arenaceo contiene sabbia in discreta percentuale e dà vini molto equilibrati nelle componenti alcoliche e fenoliche, con profumi fini ma non sempre predisposti a lunghissimi invecchiamenti. Anche i terreni marnoso - ferruginosi e le terre rosse danno in genere vini di ottima qualità. Se i terreni sono tendenzialmente argillosi, più idonei alla coltivazione di uve a bacca rossa, si ottengono vini con pigmentazioni molto intense, sensazioni olfattive complesse, ricchezza di alcol, morbidezza e longevità. I terreni calcareo - argillosi della maggior parte delle nostre regioni, così come quelli ricchi di calcare della Champagne, permettono produzioni di grande qualità. I terreni sabbiosi non garantiscono in genere la produzione di uve in grado di dare vini ricchi di colore e struttura. I terreni con decisa componente acida donano ai vini colori poco intensi ma vivaci, discrete sensazioni olfattive e buona freschezza, ma in genere sono leggeri di alcol e con struttura piuttosto debole. IL CLIMA Pioggia e siccità, temporali e grandinate, condizionano ogni anno la produzione viticola. Il clima è quindi una altro dei fattori determinanti per la buona riuscita di una vendemmia, nei confronti del quale la vite è molto esigente. Quello che più conta è l’escursione termica tra le temperature della notte e del giorno, perché permette la concentrazione nella buccia degli acini di sostanze aromatiche con profumi più intensi ed eleganti, oltre che di acidi fissi nella polpa. II miglior clima per la vitivinicoltura è quello mite, senza piogge durante la fioritura e la maturazione, poiché favorirebbero lo sviluppo di muffe (oidio, peronospora), contro le quali sarebbe necessario l'impiego di anticrittogamici. Grande influenza ha l'andamento climatico stagionale, che conferisce ai vini, in annate particolarmente favorevoli, prerogative di assoluto interesse. Le montagne influenzano l'intensità dei raggi del sole, il calore e le precipitazioni, ma l'Italia, protesa per gran parte nel mar Mediterraneo, beneficia soprattutto del suo effetto mitigatore e delle abbondanti risorse idriche delle zone pedemontane, dove si trovano numerosi laghi e fiumi di notevole portata. Le masse d'aria che regolano il clima secondo le stagioni e la latitudine sono fondamentalmente continentali, provenienti da nord-est, marittime tropicali da sud-ovest e marittime polari, che alimentano le correnti occidentali. Le temperature medie, le punte minime si registrano nelle Alpi Orientali, dove nelle vallate, il termometro scende d'inverno fino a -20 °C. Le precipitazioni piovose, soprattutto estive, sono abbondanti ed aumentano 13
  • 14.
    Associazione Italiana Sommelier– Corso I° Livello Appunti da ovest (circa 1000 mm) ad est (3000 mm annui), mentre quelle nevose sono copiose oltre i 2000 m, dove possono raggiungere anche i 7-8 metri all'anno. Il limite delle nevi perenni o ghiacciai è attualmente fissato poco oltre i 3000 m di altezza. Nella regione padano - veneta, dove spesso si hanno formazioni nebbiose, i valori inferiori a O °C sono piuttosto frequenti in inverno, mentre in estate le medie sono sui 25 °C valori relativamente alti, data la continentalità del clima padano. Anche le escursioni termiche giornaliere sono piuttosto marcate e le precipitazioni durante le stagioni intermedie vanno da 600 a 700 mm, e sono poco più elevate sull'alta pianura ghiaiosa ed arida. La regione ligure - tirrenica, mitigata dal mare, raggiunge in inverno temperature attorno ai 10 °C, eccezionalmente elevate, ed in estate sui 25 °C, con escursioni termiche anche diurne piuttosto contenute ed una piovosità che va dai 600 mm sul mare ai 1000 mm ed oltre nelle zone interne. La regione adriatica, aperta ai venti che spirano da settentrione, da tramontana e greco, poco mitigata dal mare a causa dell'esigua profondità, registra temperature che vanno dai minimi invernali di Trieste di 2 "C ai 10 °C di Otranto. Durante l'estate l'oscillazione è più modesta. Le precipitazioni sono superiori ai 1000 mm a Trieste e Inferiori ai 500 mm in Puglia, mentre l'Abruzzo, per la vicinanza di imponenti montagne, è la regione più piovosa del versante adriatico. Fiumi e laghi influenzano il clima e, soprattutto nei periodi siccitosi, addolciscono l'aria, rendendola meno afosa e più respirabile, abbassano la temperatura ed innalzano il tasso dell'umidità, favorendo le migliori condizioni per la maturazione dell'uva, esaltandone profumi e sapori. L'idrografia italiana presenta numerosi fiumi ma, nel complesso, per quanto riguarda portata e sviluppo del bacino questi sono alquanto modesti. LE TECNICHE COLTURAL I LA DENSITÀ D’IMPIANTO Il raggiungimento dell’obiettivo della qualità in vigna passa anche attraverso la mano dell’uomo, che può diventare decisiva nel momento in cui si deve impiantare un nuovo vigneto e decidere la densità di impianto. La Francia si è sempre distinta per gli impianti molto fitti, in modo che le piante vengano meno sfruttate e sviluppino meno grappoli, in grado di dare un succo più ricco di estratto e componenti molto eleganti. L’alta densità d’impianto non è tuttavia sufficiente, perché deve essere abbinata a una riduzione del numero di gemme per ceppo, quindi dei grappoli. Forme di allevamento alte ed espanse, distanti da terra e con ceppi lunghi, danno produzioni molto abbondanti anche con alte densità d’impianto. A parità di forma d’allevamento, le densità d’impianto più elevate danno la migliore qualità ed il miglior estratto, perché il peso dei grappoli e delle bacche diminuisce, favorendo un maggior rapporto buccia/polpa. Un’altra considerazione importante riguarda l’orientamento dei filari. Nelle zone settentrionali si rivelano migliori le esposizioni nord-sud, in quelle centro-meridionali quelle est-ovest. La massima esposizione fogliare alla luce del sole3 si ottiene con sistemi di portamento eretto o inclinato, come quelli a spalliera. 14
  • 15.
    Associazione Italiana Sommelier– Corso I° Livello Appunti La densità d’impianto eleva quindi la qualità solo quando l’ambiente pedoclimatico, vitigno, portainnesto e sistema di allevamento creano un vigneto in piena luce. La luce è un elemento indispensabile per lo svolgimento della fotosintesi clorofilliana. All’interno delle foglie una serie di reazioni enzimatiche, catalizzate proprio dalla luce, permettono la trasformazione di acqua e anidride carbonica in ossigeno, prezioso elemento che arricchisce l’atmosfera, e zuccheri, sostanze organiche che si sposteranno negli acini, rendendoli dolcissimi. LA POTATURA Uno degli interventi più comuni in viticoltura è la potatura, utilizzata per orientare la produzione in senso quantitativo e qualitativo. Con la potatura secca si decide quale sarà il numero di gemme che daranno origine ai grappoli. Con la potatura verde si dà forma alla pianta, la si pulisce dai germogli fuoriusciti dal tronco (spollonatura), si eliminano le foglie che impediscono una buona areazione dei grappoli, si sistemano regolarmente i germogli permettendo un ordinato sviluppo verticale. Quando i grappoli si sono formati si deve ricorrere al diradamento dei grappoli, tagliando quelli a terra. In questo modo si ottiene un rapporto ottimale tra la superficie fogliare ed i frutti, in modo da ottenere una maggiore concentrazione delle sostanze estrattive e quindi della densità del mosto, che elevano la qualità del prodotto finale. I SISTEMI DI ALLEVAMENTO Sistemi a tendone, a raggi e altri di origine etrusca ormai poco diffusi, danno un’abbondante produttività, ma questa grande vigoria porta a vini poco eleganti e fortemente marcati da toni erbacei. L’alberello basso, il cui tronco viene mantenuto tra i 40-60 cm da terra, a volte interrato nel terreno come a Pantelleria. I tradizionali sistemi a pergola, semplice e doppia, diffusi in Trentino ed in Alto Adige, hanno uno sviluppo fogliare che ripara i grappoli dall’azione diretta del sole. Anche in queste regioni si assiste ad una sostituzione di questi impianti con quelli a spalliera, che occupano ormai quasi la metà del vigneto italiano e che a parità di altre condizioni garantiscono i migliori risultati qualitativi, seppure a discapito della quantità. In Europa il più usato è il guyot mentre nel resto del mondo il più diffuso è il cordone speronato. 15
  • 16.
    Associazione Italiana Sommelier– Corso I° Livello Appunti Il fusto della pianta può arrivare a un metro di altezza; la potatura è fatta in modo da far sviluppare un andamento orizzontale su un filo di ferro sul quale si trovano gli speroni (i tralci). Figura 10 - Cordone speronato Prende il nome dallo studioso francese che lo ha ideato. Sul fusto alto 50-80cm vengono lasciati uno sperone con 2 gemme e un capo a frutto con 10-12 gemme o meno. Per tale possibilità di scelta del numero di gemme viene definito a potatura mista. Durante la potatura si asporta il vecchio capo a frutto (taglio del passato), mentre dei 2 germogli formatisi dalle 2 gemme lasciate sull'altro sperone quello più vicino al ceppo è accorciato a 2 gemme (taglio del futuro) e l'altro destinato alla produzione (taglio del presente) viene legato orizzontalmente ad un filo di ferro. Figura 11 - Guyot Sistema a potatura corta, 30-40cm da terra. Su di esso vengono allevate alcune branche che portano ciascuna uno o più speroni, con una o due gemme. E' adottato nelle zone calde all'interno di buche che proteggono i grappoli dai venti caldi, nelle zone fredde perché la poca altezza permette di sfruttare il calore. Poco produttivo non si avvale di sostegni. Figura 12 - Alberello Sotto questo nome vanno numerose forme di allevamento che si differenziano da regione a regione. Particolarmente usata nel Triveneto ha come caratteristica di base quella di formare un vero e proprio tetto vegetale. Figura 13 - Pergola Adatto alle grandi produzioni, prevede un tralcio orizzontale alto da cui dipartono i rami fruttiferi arcuati verso il basso. Una variante dello Sylvoz è il sistema CASARSA che prevede l'impianto di due viti contro lo stesso palo (tutore metallico in acciaio zincato) e l'andamento orizzontale dei tralci legnosi. Si forma così un cordone permanente con un imponente sviluppo fogliare che offre una buona protezione ai grappoli. Figura 14 - Sylvoz LA LAVORAZIONE DEL TERRENO E L’IRRIGAZIONE La vite assorbe acqua e sostanze nutritive dal terreno. E’ quindi indispensabile che in primavera venga curato e rimosso, per distruggere le radici avventizie delle viti e favorire così lo sviluppo di quella principale. La 16
  • 17.
    Associazione Italiana Sommelier– Corso I° Livello Appunti lavorazione del terreno permette anche di arieggiarlo e di eliminare le erbe infestanti, favorendo la formazione dell’humus. In Italia molti disciplinari di produzione vietano qualunque intervento di irrigazione artificiale. LA VENDEMMIA La vendemmia manuale è la più delicata, permette di scegliere e tagliare con le forbici i grappoli perfettamente maturi, portarli in cantina in piccole cassette o ceste senza che vengano schiacciati. In alcune zone molto calde, la vendemmia viene fatta di notte alla luce di lampade. La vendemmia meccanica, molto diffusa in Francia e soprattutto negli altri continenti, è comoda, rapida, permette di ridurre i problemi legati alla carenza di mano d’opera, ma a volte la forma di allevamento ed il territorio ripido ed irregolare complicano le cose, come in molte zone d’Italia. Se la zona è molto calda, se si vuole ottenere un vino con un buon contenuto in acidità si preferisce anticipare un po’ la vendemmia, per favorire la presenza di acidi fissi e aromi raffinati, Nel caso in cui si vogliano produrre vini molto morbidi, dolci e strutturati, la vendemmia può anche essere posticipata di alcune settimane o mesi. In questi casi si parla di vendemmia tardiva, con sovra maturazione 3 delle uve nella vigna, che spesso implica anche lo sviluppo della Botrytis Cinerea . Esistono anche casi estremi, nei quali la vendemmia viene realizzata dopo Natale, nel mese di gennaio, quando i grappoli sono rivestiti da una rigida camicia di ghiaccio. I vini che si ottengono non possono che chiamarsi Eiswein o Icewine, i vini di ghiaccio. L’UVA L’UVA E’ la composizione degli acini dei grappoli di ogni uva che ne traccia il profilo sensoriale in modo spesso inconfondibile. IL GRAPPOLO Succosa infruttescenza formata da bacche di colore bianco, grigio o nero. Da un rametto fiorito, durante l’estate si sviluppano gli acini che lentamente si ingrossano, cambiano colore, accumulano sostanze estrattive e profumate ed arrivano a perfetta maturazione tra la metà o la fine dell’estate e l’autunno. 3 La Botrytis cinerea è un fungo parassita che attacca molte varietà di piante, anche se fra i diversi ospiti quello economicamente più rilevante è la vite (in particolare aggredisce i grappoli d' uva). 17
  • 18.
    Associazione Italiana Sommelier– Corso I° Livello Appunti Figura 15 - Grappolo cilindrico Figura 16 - Grappolo alato Figura 17 - Grappolo conico Figura 18 - Grappolo ramificato I grappoli sono formati dagli acini, inseriti su un piccolo ramo chiamato raspo o rachide, ilo raspo contiene soprattutto tannini, polifenoli molto importanti per la struttura dei vini rossi. I raspi vengono eliminati nelle fasi preliminari della vinificazione anche nella produzione di vino rosso. L’ACINO La parte del grappolo nella quale si concentra tutto ciò che contribuirà a comporre il vino è l’acino, che può avere forma a corno, ovale, ellissoidale o sferica, e differenti colori, profumi e sapori. L’acino è formato da buccia, polpa e vinaccioli, che trasferiranno al vino la personalità del vitigno. Gli elementi meno importanti sono i vinaccioli, piccoli semi presenti all’interno dell’acino. Le componenti che potrebbero influenzare maggiormente il carattere del vino sono i tannini, poco polimerizzati ed in parte simili a quelli del raspo, responsabili di un’eccessiva astringenza. LA BUCCIA La sua composizione è importante quanto quella della polpa. E’ ricca soprattutto di sostanze aromatiche e di molti polifenoli, questi ultimi decisivi per il colore e per alcune caratteristiche tattili e gustative del vino. Sulla superficie della buccia a volte può essere ben visibile un sottile strato biancastro e ceroso, la pruina, che ha una notevole importanza nel trattenere i lieviti spontanei e nel proteggere la buccia dell’acino dall’attacco di parassiti e dall’eccessivo calore. 18
  • 19.
    Associazione Italiana Sommelier– Corso I° Livello Appunti Dopo la vendemmia l’uva deve essere lavorata al più presto e sottoposta a trattamenti che rallentino lo sviluppo di questi lieviti e dei batteri dannosi. I pigmenti sono responsabili dei colori delle bucce degli acini e sono diversi a seconda del tipo do uva. Colori porpora e rubino dei vini rossi giovani sono dovuti ad antociani, mentre flavoni, leucoantociani e catechine, sono fondamentali per quelli dei vini bianchi. Malvidina, peonidina, cianidina, petunidina, delfini dina e altre ancora, sono sostanze che fanno parte degli antociani i cui nomi ricordano alcuni fiori e colori. Il nebbiolo è povero di malvidina, l’antociano che dà il colore rosso più intenso, ed è ricco di cianidina, che però precipita nelle prime fasi della vinificazione. La barbera al contrario essendo molto ricca di malvidina dà vini di colore rosso molto intenso. I tannini possono legarsi tra loro, polimerizzare e formare lunghe catene, ma se i polimeri sono formati da meno di una decina di molecole rendono il vino astringente. La concentrazione degli antociani e dei tannini cambia durante la maturazione delle uve. A conferma dell’importanza dei polifenoli nella produzione di vini di qualità, sempre più spesso si considera non solo lo stadio di maturità tecnologica (rapporto zuccheri/acidi) ma, come già ricordato, anche quello di maturità fenolica, che tiene conto dell’accumulo di antociani e tannini e della loro solubilità. I polifenoli svolgono anche un’importanze azione protettiva contro eventuali ossidazioni. La buccia di tutte le uve è molto ricca di sostanze odorose, che rendono il profumo del vino così interessante, delicato o molto intenso, semplice o complesso. Le sostanze odorose sono riconducibili soprattutto ad un gruppo di alcoli, i terpeni, in parte liberi ed in parte glicosilati. Il nerolo, interviene nella caratterizzazione dei profumi del riesling, l’eugenolo dà il profumo di chiudo di garofano, il siringolo di pepe nero, il guaiacolo di liquirizia, il geraniolo di rosa. IN vigna ci si trova quindi spesso di fronte a scelte difficili, perché il più delle volte la maturazione aromatica precede quella fenolica, e questa, a sua volta, non coincide con quella tecnologica. La buccia dello chardonnay contiene invece molti composti vanillici, che daranno nel vino particolari sfumature di spezie dolci anche senza lunghi passaggi in barrique. COLORI, PROFUMI E SAPORI DELLA BUCCIA I vitigni che più si distinguono per l’originalità e l’intensità del profumo sono quelli definiti aromatici, cioè moscati, malvasie, brachetti e gewürztraminer. I moscati sono numerosi, ma il più conosciuto è quello bianco, che nel Monferrato esprime le sue stuzzicanti sfumature di salvia, muschio, rosa e pesca bianca, legate in particolare alle vivaci bollicine dei più famosi spumanti dolci. 19
  • 20.
    Associazione Italiana Sommelier– Corso I° Livello Appunti Lo zibibbo (o moscato di Alessandria) che dà vini passiti per eccellenza, con profumi di miele e uva passa, agrumi canditi e frutta sciroppata, albicocche e fichi secchi. Altro gruppo numeroso di vitigni aromatici è quello delle malvasie, nei vini ottenuti da queste uve i profumi sono freschi, fruttati e floreali, ed è spontaneo pensare subito alla dolcissima Malvasia delle Lipari. Il brachetto a bacca nera dal quale si ottengono sempre spumanti profumati di muschio e di frutti di bosco. Il gewürztraminer, originario di Termeno in Alto Adige, issa esprimere molto bene anche in Alsazia, in alcune zone in Germania, Austria ed in altri continenti. Libera un profumo inconfondibile, a volte più floreale, con spiccati accenti di rose, altre più fruttato con chiari riconoscimenti di litchi e altra frutta esotica, addolciti da miele e spezie come il ginger e la cannella. Lo chardonnay, a seconda della zona, può dare al vino sfumature di ananas e banana, melone e pesca, in altre di pietra focaia e silice. Il müller thurgau, incrocio tra silvaner e riesling, ha nella sua fragranza dei profumi la sua dote migliore, con ricordi di mela e altri frutti a polpa bianca, fiori freschi, erba appena tagliata e tante erbe aromatiche, che spesso si trovano anche nel kerner. Il pinot bianco si caratterizza con profumi raffinati di peonia bianca, caprifoglio, biancospino, acacia, pera e altri frutti a polpa bianca. Il riesling dell’Alsazia e delle zone della Mosella e del Reno è facilmente riconoscibile grazie ai profumi di idrocarburi, dopo affinamento in bottiglia, mentre in altri territori prevalgono sfumature fruttate e vegetali con accenni di pesca, susina, erbe aromatiche, lime ed altri agrumi. Il sauvignon presenta sfumature prevalentemente vegetali di bosco, foglia di pomodoro, ortica, asparago e felce, altre con accenni minerali di pietra focaia e polvere da sparo nella valle della Loira, altre ancora fruttate di pompelmo, lime, frutto della passione, mango e papaia, con qualche ricordo di fiori di sambuco. Il trebbiano dà un vino dal profumo semplice e fruttato, così come il verdicchio con sentori agrumati, floreali e vegetali. Il pinot grigio ha un profumo sempre ricco di sfumature fruttate di mela, pera e susina. L’aglianico non ha nel suo profumo tipici accenni varietali, ma durante l’invecchiamento in botte e l’affinamento in bottiglia i precursori di aromi favoriscono la creazione di sfumature di confetture e spezie, liquirizia e cuoio, mandorla e viola. La barbera si caratterizza per un profumo di rose su uno sfondo fruttato, mentre nell’Oltrepò Pavese la croatina si fa spesso riconoscere per lo spiccato profumo di fragola e marasca. Cabernet sauvignon, cabernet franc e merlot danno vita al famoso uvaggio bordolese. Il profumo del raffinato cabernet sauvignon può ricordare ribes nero e more, viole e legno di cedro, che durante l’evoluzione sfuma su uno sfondo balsamico e tostato. Il lagrein ha un profumo fruttato con sentori di mirtilli, mora, confettura di prugna, viola e spezie, dopo evoluzione si intreccia con sentori vegetali e balsamici, a volte di cioccolato. Il syrah esprime profumi di mora, ribes nero e mirtillo, oltre a spiccati sentori di pepe nero ed altre spezie. Il montepulciano ha profumi frutta matura, confettura a mandorla amara, oltre a tannini che ne aumentano la potenza strutturale. 20
  • 21.
    Associazione Italiana Sommelier– Corso I° Livello Appunti 4 Il nebbiolo ha profumi di rose appassite, liquirizia, cuoio e goudron . La sua possente struttura tannica esige che il vino venga fatto maturare a lungo affinché possa raggiungere il perfetto equilibrio Il nero d’Avola ha un particolare profumo di salmastro e di grafite, frutta matura e confetture. Il pinot nero ha un profumo elegante, con sentori di frutta a bacca rossa, che nel tempo si arricchiscono di note speziate e animali. Il sangiovese ha un profumo declinato su sentori di viola, mammola, iris e ciliegie. LA POLPA La polpo rappresenta la parte più abbondante dell’acino, fino al 75/85% del suo peso e contiene soprattutto zuccheri e acidi organici. Gli zuccheri sono i componenti più abbondanti della polpa dell’acino, soprattutto glucosio e fruttosio. Nelle uve poco mature è presente in quantità maggiore il glucosio, mentre in quelle completamente mature o addirittura sottoposte a sovra maturazione, il fruttosio tende a essere in percentuale maggiore, seppur di poco, in quanto all’interno dell’acino le trasformazioni avvengono soprattutto a carico del glucosio. Nelle zone a clima freddo, le uve sono generalmente meno ricche di zuccheri rispetto a quelle ottenute nei territori a clima caldo, dove la maggiore illuminazione ed esposizione alla luce del sole favoriscono la fotosintesi clorofilliana. Da 1g di zucchero si ottengono 0,6ml di alcol etilico. 22 X 0,6 = 13,2 % in peso degli Fattore di % in volume di alcol zuccheri nel mosto conversione etilico nel vino Gli acidi del mosto non sono tutti uguali. I più importanti sono il tartarico ed il malico, oltre ad una piccolissima quantità di citrico. L’acido tartarico è il più abbondante, il più caratterizzato delle uve e del vino. Pur avendo una carattere piuttosto deciso, è meno aggressivo dell’acido malico, presente soprattutto nelle uve coltivate nelle zone fredde o raccolte non completamente mature. Infine l’acido citrico, presente in quantità più basse ha un sapore più aprigno e citrino. La parte della polpa a diretto contatto con la buccia è ricca di tannini, ma un po’ scarsa di zuccheri e acidi; la parte intermedia è ricca di zuccheri e povera di tannini, mente la parte interna contiene più acidi e meno zuccheri. IL VINO DALL’UVA AL MOSTO 4 Aslfato, catrame 21
  • 22.
    Associazione Italiana Sommelier– Corso I° Livello Appunti La decisione di vendemmiare è presa dopo diversi controlli, osservando i grappoli, assaggiando le uve e svolgendo ripetuti controlli analitico - strumentali, che permettono di seguire con precisione e rigore l’evoluzione della concentrazione degli zuccheri, degli acidi, delle componenti polifenoli che e profumate, arrivando ad individuare il momento della maturità tecnologica, fenolica ed aromatica. La raccolta manuale è delicata e precisa e permette di operare una prima selezione dei grappoli migliori, che vengono posti in cassette di legno o di plastica. I grappoli devono essere trasformati in mosto. La pigiatura soffice schiaccia delicatamente i grappoli, che contemporaneamente vengono inviati in un cilindro forato. All’interno, un albero munito di palette stacca gli acini dal raspo, che fuoriescono dai fori del cilindro, mentre i raspi vengono espulsi. Nella vinificazione in bianco, che avviene senza la presenza delle vinacce (bucce e vinaccioli), la delicata composizione dei grappoli richiede maggiore attenzione. Si procede quasi sempre con una pressatura diretta delle uve. All’interno della pressa una membrana di gomma comprime i grappoli e gli acini rilasciano il loro succo, ma poiché le bucce ed i raspi non vengono lacerati, non cedono alcuna sostanza sgradita. 5 Il mosto fiore , privo di qualunque parte solida, esce dalle fessure della pressa e viene inviato alle fasi successive della produzione. IL MOSTO Il mosto è il succo che si ottiene dalla pigiatura o pressatura delle uve. Zuccheri, acidi organici ed inorganici, polifenoli e sostanze odorose, sostanze pectiche ed azotate, minerali e vitamine, enzimi e microrganismi, completano la sua composizione, simile a quella dell’uva. Più il mosto è ricco di zucchero, più il vino lo sarà di alcol etilico. Se gli zuccheri sono fondamentali per poter trasformare il mosto in vino, altrettanto importanti sono gli acidi, sia organici sia inorganici. Questi acidi sono detti fissi e quindi tendono a volatilizzare, al contrario di quanto accade per l’acido acetico, prodotto soprattutto durante la fermentazione, il maggior rappresentante degli acidi volatili. Per non compromettere la qualità del vino, l’acido acetico deve essere presente in quantità molto bassa. Presenti nel mosto in quantità molto più bassa rispetto a zuccheri ed acidi, i polifenoli sono ancora più determinanti nel caratterizzare la personalità del vino. Il colore, la struttura, la tannicità e la sua stessa longevità, dipendono in parte dalla quantità e dalla tipologia dei polifenoli del mosto, anche se le tecniche di vinificazione influenzano molto queste caratteristiche. Terpeni, precursori di aromi e composti solforati derivano dalla buccia dell’acino. Durante la pigiatura, la pressatura e la fermentazione, molti di questi riescono a svincolarsi dalle parti pesanti e complesse della loro molecola originaria, arricchendo il vino di profumi inizialmente impercettibili. Affinché i lieviti possano svilupparsi e svolgere al meglio i processi fermentativi, è necessario che il mosto contenga minerali e soprattutto vitamine. 5 E’ il succo spremuto dall’uva pressata, prima che le bucce e la polpa subiscano un’ulteriore pressione per spremere il restante succo. 22
  • 23.
    Associazione Italiana Sommelier– Corso I° Livello Appunti I lieviti hanno anche bisogno di sostanze azotate. Infine il mosto contiene enzimi, proteine che aumentano la velocità delle reazioni chimiche. Polifenolossidasi e laccasi possono essere molto dannose, perché causano l’ossidazione di sostanze con conseguente imbrunimento del mosto e perdita di freschezza aromatica, mentre le proteasi rompono le proteine liberando aminoacidi e peptidi che sono facilmente assimilabili dai lieviti. I MICRORGANISMI DEL MOSTO I lieviti sono microrganismi unicellulari responsabili della fermentazione alcolica. Veri responsabili della trasformazione del mosto in vino sono i lieviti ellittici, la cui forma è simile a quella di un’ellisse. I più utilizzati appartengono alla famiglia del saccharomyces cerevisiae, impiegati nella produzione anche del pane e della birra, per questo più comunemente chiamati lieviti di birra. I lieviti si riproducono per gemmazione, danno una buona resa, resistono bene all’alcol etilico e all’anidride solforosa, producono sostanze secondarie molto utili per completare i profumi ed i sapori del vino. Fattori che influenzano l’attività dei lieviti sono la quantità di ossigeno ed i sostanze azotate, in particolare l’azoto ammoniacale facilmente assimilabile. L’ossigeno è fondamentale per la moltiplicazione dei lieviti e per evitare la formazione di composti ridotti, soprattutto verso la fine della fermentazione mentre è meno determinante dell’azoto per la velocità della fermentazione stessa. I batteri sono microrganismi più piccoli dei lieviti in genere dannosi perché potrebbero causare malattie nei vini. Solo alcuni batteri lattici sono utili, per questo impiegati per realizzare la fermentazione malolattica che renderà il vino più morbido. Nel mosto si possono trovare anche delle muffe che si sviluppano e danneggiano le uve in condizioni di elevata umidità. Unica eccezione è la Botrytis cinerea o muffa grigia che in particolari condizioni pedoclimatiche e di sviluppo si trasforma in muffa nobile, contribuendo alla creazione di preziosi vini muffati. TRATTAMENTI E CORREZIONI DEL MOSTO I trattamenti applicati nel caso di un mosto destinato alla vinificazione in bianco o in rosso sono diversi. In ogni caso per la prima si procede con un illimpidimento mentre nella vinificazione in rosso il mosto viene rilasciato a contatto con le bucce. L’addizione di sostanze chiarificanti come la gelatina o la bentonite, la caseina o il gel di silice, seguita da centrifugazioni o ancora meglio da più delicate filtrazioni permette la chiarificazione del mosto. Le basse temperature (6-8 °C) diminuiscono la solubilità delle particelle solide e ne provocano più facilmente la flocculazione e la precipitazione, in alcuni casi si parla di decantazione perché avviene senza ausilio di chiarificanti. L’illimpidimento è favorito anche dall’azione degli enzimi che rompono le molecole delle pectine, sostanze che arricchirebbero la viscosità dei mosti, soprattutto di quelli ottenuti da uve botritizzate o raccolte a vendemmia tardiva, rendendone a volte più complicata la filtrazione. 23
  • 24.
    Associazione Italiana Sommelier– Corso I° Livello Appunti E’ l’anidride solforosa, sostanza gassosa addizionata al mosto soprattutto sotto forma di metabisolfito di potassio, che svolge il maggior numero di funzioni all’interno dei trattamenti applicati al mosto. Grazie alle sue proprietà antiossidanti ed antiossidasiche, l’anidride solforosa limita i danni causati rispettivamente dall’ossigeno e dagli enzimi ossidativi, riducendo i fenomeni di imbrunimento, particolarmente dannosi nei mosti bianchi. Infine, durante la vinificazione in rosso l’anidride solforosa favorisce in parte la solubilizzazione di molte sostanze presenti nelle bucce. La composizione del mosto non è sempre perfetta. In questi casi si devono effettuare delle correzioni, in particolare per aumentare la concentrazione zuccherina e l’acidità. La correzione del grado zuccherino può essere sia diminutiva sia aumentativa, quest’ultima molto più frequente soprattutto in caso di annate sfavorevoli, quindi di maturazione imperfetta. Tranne che nella produzione di vini liquorosi e di altri vini particolari, la legge italiana vieta l’aggiunta di zucchero (saccarosio), oggi si ricorre all’addizione di mosto concentrato, ottenuto con la parziale evaporazione dell’acqua, sottovuoto, per evitare la caramellizzazione degli zuccheri e le alterazioni dei caratteri organolettici. Infine si può ricorrere all’utilizzo di uve fatte parzialmente appassire. L’eventuale correzione diminutiva si esegue solo attraverso tagli con mosti meno ricchi di zucchero. La correzione più frequente dell’acidità del mosto consiste nell’addizione di acido tartarico. Sempre più spesso si sente parlare di concentrazione e di osmosi inversa un procedimento costoso che concentra il liquido senza alterarne le caratteristiche organolettiche. Può essere applicata al mosto o al vino, ma è meglio intervenire a monte, quindi sul mosto, perché si interferisce meno sul carattere del prodotto finale. LA VINIFICAZIONE IN ROSSO Da un uva come il Pinot Nero si possono ottenere diverse tipologie di vino. Se si applica la vinificazione in rosso con un prolungato contatto con le bucce si ottiene un vino rosso, con macerazioni più brevi si producono vini rosati con diverse intensità di colore, mentre se si separano le bucce dopo la pigiatura il prodotto è un vino bianco. Inoltre si possono ottenere anche ottimi vini-base per la produzione di spumanti. La fase che distingue nettamente la vinificazione in rosso da quella in bianco è la macerazione, cioè il contatto delle bucce con il mosto liquido, che a poco a poco si trasforma in vino. Per ottenere un vino rosso di colore, profumi e struttura, l’estrazione dei polifenoli dalla bucce risulta di fondamentale importanza. Nei primi giorni di contatto sono estratti soprattutto gli antociani, che danno in pochi giorni colori molto intensi, con spiccate tonalità rosso rubino, viola o blu scuro. In quelli successivi, parte dei pigmenti vengono riassorbiti dalle bucce, il colore si indebolisce un po’, a vantaggio di una migliore estrazione dei polifenoli totali e quindi una maggiore struttura e gusto del vino. Molti vini rossi sono prodotti in genere con una macerazione di 10-15 giorni. 24
  • 25.
    Associazione Italiana Sommelier– Corso I° Livello Appunti Durante la fermentazione le vinacce tendono a formare in superficie uno strato compatto, chiamato cappello delle vinacce, che impedisce un buon contatto con la parte liquida. Per ovviare a questo inconveniente e favorire l’estrazione, il mosto è rimescolato con la follatura o rimontaggio. Perché si deve raffreddare il mosto? La temperatura ottimale alla quale i lieviti svolgono la fermentazione oscilla tra i 15-30 °C, con la produzione di composti secondari di buona qualità. Se la temperatura è più bassa la loro azione viene inibita, mentre se è troppo alta la fermentazione diventa incontrollabile e l’eleganza del prodotto finale viene penalizzata. Oltre i 37 °C l’azione dei lieviti viene bloccata. Nella produzione di vini importanti da lungo affinamento si ricorre spesso al delestage, svolto un paio di volte a macerazione. Alla metà o alla fine della macerazione si toglie dal serbatoio tutta la parte liquida del mosto, lasciando all’interno solo quella solida. Successivamente il liquido è reinserito dall’alto al basso e rompe in modo completo il cappello formato dalle bucce. In questo modo si raggiunge il duplice obbiettivo di ossigenare bene il mosto e di rimescolare le sostanze che possono essersi stratificate (zuccheri e polifenoli), favorendo i processi di fermentazione e di estrazione. Mentre il mosto continua a fermentare i lieviti trasformano gli zuccheri in alcol etilico, anidride carbonica e sostanze secondarie, il colore diventa più intenso, molte componenti sono estratte e passano dalle bucce alla parte liquida. Poiché l’anidride carbonica fa ribollire il mosto la fermentazione viene detta tumultuosa. Al termine della fermentazione tumultuosa si procede con la svinatura. Le vinacce vengono asciugate con la torchiatura o pressatura, operazione che deve essere svolta in modo molto delicato. Le vinacce esaurite sono mandate in distilleria per la produzione di Grappa. I VINI ROSATI I sistemi per produrre vini rosati sono diversi, anche se il più usato è quello che prevede una breve macerazione delle vinacce nella parte liquida del mosto. Quello che non si può fare è miscelare vino rosso e vino bianco! LA VINIFICAZIONE IN BIANCO Nella vinificazione in bianco le cose cambiano un po’, perché durante la fermentazione non c’è alcun contatto tra mosto e vinacce, eliminate nelle fasi precedenti. L’eliminazione delle vinacce è realizzata quasi immediatamente con la pressatura soffice delle uve che sostituisce la pigiatura e la sgrondatura. Dopo i consueti trattamenti e le eventuali correzioni del mosto la fermentazione è realizzata ad una temperatura inferiore rispetto alla vinificazione in rosso, intorno ai 18-22 °C per garantire le migliori doti di finezza dei profumi e dei sapori del vino bianco più soggetto ad ossidazione. Se si vogliono ottenere vini bianchi di maggior personalità e destinati ad evoluzione la vinificazione in bianco viene preceduta da una macerazione pellicolare di qualche ora a contatto con le bucce per permettere 25
  • 26.
    Associazione Italiana Sommelier– Corso I° Livello Appunti l’estrazione di pigmenti e sostanze odorose. Per evitare qualunque danno alla qualità del mosto, si raffredda intorno a 8-10 °C, per scendere fino a 0-2 °C nella criomacerazione, o macerazione a freddo degli acini interi. LA FERMENTAZIONE ALCOLICA La fermentazione alcolica è svolta dai lieviti che trasformano gli zuccheri, in particolare il glucosio, in alcol etilico, anidride carbonica, energia termica e molte sostanze secondarie. C6H12O5  2 CH3CH2OH  2 CO2 + energia zucchero alcol etilico anidride carbonica L’alcol etilico che si forma e che è realmente presente nel vino viene chiamato alcol svolto ed è obbligatoriamente riportato in etichetta espresso come percentuale volumetrica (vol. %). I vini dolci contengono degli zuccheri residue se questi fossero fermentati sarebbero trasformati in alcol etilico definito alcol potenziale. La somma di alcol svolto ed alcol potenziale è chiamato alcol complessivo. LA FERMENTAZIONE MALOLATTICA Nella primavera che segue la vinificazione, alcuni batteri lattici, Pediococcus, Lactobacillus e Leuconostoc, possono realizzare la fermentazione malolattica, che avviene anche spontaneamente in seguito al normale rialzo termico (18-20 °C), in presenza di un pH del vino non molto basso (3.2-3.4) e di una limitata concentrazione di anidride solforosa oltre che di una percentuale di alcol etilico inferiore al 15%. Sempre più spesso si utilizzano però colture selezionate di questi batteri in grado di trasformare una molecola di acido malico in una di acido lattico e una di anidride carbonica, con una conseguente diminuzione dell’acidità del vino che risulta più morbido ed equilibrato. COOHCH2CHOHCOOH  CH3CHOHCOOH + CO2 acido malico acido lattico anidride carbonica Per tradizione questa fermentazione è più gradita nei vini rossi, ma attualmente viene indotta anche in alcuni bianchi importanti e con particolari doti di morbidezza, magari fermentati o fatti riposare in barrique come Alto Adige Pinot Grigio e Chardonnay, Colli Orientali del Friuli Sauvignon, Verdicchio dei Castelli di Jesi. Oltre che meno acido, dopo la fermentazione malolattica, il vino risulta più persistente e ricco di corpo, grazie 6 ad una maggiore concentrazione di polisaccaridi . Anche il suo profumo può trarne vantaggio, risultando meno marcato da toni erbacei e con sfumature di burro, noci, vaniglia, spezie , cuoio e tostature. MATURAZIONE E INVECCHIAMENTO Dopo la svinatura e prima dell’imbottigliamento i vini vengono sottoposti a trattamenti stabilizzati ed ad un periodo di maturazione, che può durare pochi mesi in recipienti di acciaio o vetroresina oppure uno o più 6 I carboidrati più abbondanti sulla terra, si trovano soprattutto nelle piante. 26
  • 27.
    Associazione Italiana Sommelier– Corso I° Livello Appunti anni in botti di legno di diverse capacità. In altri casi il vino può passare un periodo in acciaio e poi concludere il suo riposo in botte. Queste diverse combinazioni permettono di ottenere vini nei quali si possono trovare pressoché intatte l’innata fragranza e l’aromaticità del vitigno, al contrario, la complessità di un bouquet che si è creato grazie al lungo riposo in legno.0 Se il vino sosta per breve tempo solo in acciaio, come avviene per la maggior parte dei vini bianchi, rosati e rossi da bersi giovani, riesce a mantenere l’integrità dei caratteri originari del vitigno, la freschezza dei profumi e del gusto. BOTTE GRANDE E BARRIQUE La microporosità del legno permette dei lentissimi scambi di ossigeno che causano variazioni del colore, del profumo e del gusto del vino, con tonalità cromatiche più calde e sfumature di burro, vaniglia, the e tabacco. Le tonalità viola e rubino vivace dei vini rossi virano verso quelle granato o addirittura aranciate. Nei vini bianchi il colore passa dai toni freddi del giallo paglierino al dorato, fino a sfumare in quelli dell’ambra e del topazio di alcuni vini passiti o liquorosi, grazie anche all’intensità dei pigmenti delle uve sovra mature o appassite. Il riposo del vino in botti sur litre, cioè a contatto con i propri lieviti di fermentazione, lo protegge dalle ossidazioni e soprattutto ne arricchisce la struttura ed il profumo. Specialmente se si realizza il bâtonnage, un rimescolamento che porta periodicamente i lieviti in sospensione. Durante il riposo in botte il gusto del vino diventa più morbido ed equilibrato perché gli acidi in parte si trasformano e si combinano, i tannini “giovani” proveniente dalle bucce modificano la propria struttura, polimerizzando e in parte precipitano. Ogni legno da dà il suo tocco originale, anche se il dominatore incontrastato è il rovere, mentre un tempo si usavano spesso anche il castagno ed il ciliegio. Un altro fattore che condizione l’effetto del riposo in legno è legato al cosiddetto passaggio. Se la botte è nuova il suo legno può cedere al vino decisi accenti di vaniglia e burro fuso, spezie e frutta esotica, mandorle tostate e caffè, cocco e sentori affumicati. Se la barrique è di II o III passaggio il suo effetto è meno marcato ed il profumo ed il sapore del vino sono influenzati solo parzialmente. Le botti piccole sono anche sottoposte a processi di tostatura, infuocandone l’interno che intensificano in modo diverso i toni aromatici. La tostatura leggera prevede un trattamento di circa 5 minuti, quella media fino a 10, con un apporto di sfumature odorose che ricordano la vaniglia e la noce di cocco, quella forte fino a15-20 minuti, con accenti più incisivi, speziati e fumé. Alla fine il vino è posto in bottiglia nella quale l’ambiente riduttivo, privo cioè di ossigeno, ne permette l’affinamento. LE BOTTI ED I LEGNI Quando si parla di barrique si intendono tutte le botti piccole, ma queste non sono tutte uguali. La classica barrique bordolese ha una capacità di 225 l, quella in Borgogna è di 228 l, le pièce hanno capacità variabili, i 27
  • 28.
    Associazione Italiana Sommelier– Corso I° Livello Appunti tonneau di circa 500 l, le pipe utilizzate per l’invecchiamento del Porto di circa 550 l, quelle per l’evoluzione del Madera di circa 650 l. Anche i legni sono diversi, con variazioni importanti per il carattere del vino. I legni più pregiati sono ottenuti dalle querce. PRATICHE DI CANTINA, TRATTAMENTI E CORREZIONI DEL VINO I travasi consistono nello spostamento del vino da un recipiente ad un altro, per separarlo dalle fecce che si depositano sul fondo. Per evitare ossidazioni e sviluppo di microrganismi aerobi, cioè che si sviluppano in presenza di ossigeno, le botti devono essere sempre colme di vino. Il volume del vino nella botte deve essere mantenuto constante con colmature e scolmature manuali o con 7 l’utilizzo di tappi colmatori, piccoli recipienti di vetro da sistemare nel cocchiume . Per evitare intorbidamenti, precipitazioni e malattie, prima dell’imbottigliamento il vino deve subire dei trattamenti di chiarificazione a temperature basse, con bentonite e gelatina, seguite da accurate filtrazioni che possono essere molto diverse. Le filtrazioni sgrossanti eliminano le particelle più grossolane, quelle brillantanti separano anche le più piccole e quelle sterilizzanti trattengono addirittura i microrganismi, rendendo il vino perfettamente limpido. Per rendere il vino più vivace o per correggere eventuali leggeri difetti a volte viene realizzata una rifermentazione, aggiungendo un po’ di mosto fresco, concentrato o muto, oltre ai lieviti selezionati che fanno ripartire la fermentazione. La pastorizzazione è un processo termico che inattiva gli enzimi e distrugge i microrganismi che potrebbero causare alterazioni e determinate malattie e viene impiegata solo sui vini comuni. A volte il vino ha bisogno di correzioni: - aumentare il titolo alcolometrico: si può ricorrere a refrigerazioni a -15/-18°C per allontanare parte dell’acqua sotto forma di cristalli di ghiaccio; - aumentare l’acidità: si può addizionare acido tartarico o eventualmente acido citrico; - colori più intensi: si possono ottenere ricorrendo al taglio con vini più colorati; Dopo la maturazione e la filtrazione, prima dell’imbottigliamento, il vino è posto in serbatoi di tiraggio, nei quali viene aggiunta anidride solforosa per ridurre i fenomeni di ossidazione e garantire la massima stabilità biologica. L’IMBOTTIGLIAMENTO Per evitare il contatto con l’arie e conseguenti problemi di ossidazione e di imbrunimento si impiegano riempitrici dotate di accessori che appena prima della tappatura insufflano gas inerti, come l’azoto, che non interferiscono con il profumo ed il sapore del vino. 7 Foro della botte praticato in un punto del diametro massimo. 28
  • 29.
    Associazione Italiana Sommelier– Corso I° Livello Appunti L’unico recipiente per vini di qualità è la bottiglia di vetro, materiale inerte che non influenza le caratteristiche del vino. I tappi usati per i vini di pregio sono sempre di sughero, materiale che favorisce il perfetto affinamento del vino e, almeno per ora, non ha valide alternative. LA BOTTIGLIA Recipiente di vetro di diversi colori, forme e spessori. Per evitare gli effetti negativi della luce, in grado di rendere più rapidi i fenomeni di ossidazione e di imbrunimento a carico di molto componenti del vino, la bottiglia deve essere di vetro scuro, color ambra, marrone, verde o addirittura nero; la maggior parte di quelle di oggi in commercio è fatta con vetri speciali, che non permettono il passaggio dei raggi ultravioletti. La capacità più consueta delle bottiglie in commercio è di 0.750 l, mentre per i passiti vengono spesso impiegate quelle da 0.375 l o 0.500 l, date le limitate produzioni di questi vini. Nei secoli sono state codificate le varie forme delle bottiglie, il cui nome riconduce alla zona di produzione. Figura 19 - Albeisa - Borgognona - Bocksbeutel - Porto - Anfora - Bordolese Figura 20 - Bordolese alta - Bordolese piccola - Champagnotta - Champagne Couvée - Renana - Marsalese 29
  • 30.
    Associazione Italiana Sommelier– Corso I° Livello Appunti 1. Albeisa: impiegata per gli austeri vini rossi piemontesi da lungo affinamento, è originaria della zona delle Langhe ed è in vetro scuro. Realizzata una ventina di anni fa da un Consorzio istituito da alcuni produttori delle Langhe, può essere utilizzata solo dalle aziende che vi aderiscono, rispettando specifiche regole di impiego; 2. Borgognona o Borgognotta: viene usata per diverse tipologie di vino, soprattutto grandi vini di Borgogna; è priva di spalla, di colore verde scuro o di diverse tonalità; 3. Bocksbeutel o Pulcianella: ha una forma particolare e panciuta, in vetro verde scuro. Il suo impiego è limitato soprattutto ai vini rossi della Franconia, di cui è originaria, o per alcuni vini portoghesi; come pulcianella, molto simile, viene a volte usata per l'Orvieto; 4. Porto: è il nome della bottiglia impiegata per i vini di Porto ed altri liquorosi prodotti nella penisola iberica, come Madera e Sherry; è spesso di vetro verde di diverse tonalità, a volte anche marrone scuro; 5. Anfora: è impiegata in Francia per i vini della Provenza e in Italia soprattutto da un'azienda produttrice di Verdicchio, per la quale è stata ideata da un architetto milanese, Antonio Maiocchi, nel 1953, con habillage del pittore Bruno de Osimo. Per anni l'immagine del Verdicchio è rimasta legata alla forma di questa bottiglia, dalla linea sinuosa e particolare; 6. Bordolese: è la bottiglia più diffusa, impiegata per diverse tipologie di vino, soprattutto per i grandi rossi di Bordeaux, zona di cui è originaria. La sua forma ha spalla pronunciata più o meno alta (bordolese classica), il colore è verde o marrone scuro per i vini rossi da lungo affinamento, incolore per i vini bianchi; 7. Bordolese a spalla alta: ne è la più elegante rivisitazione, oggi molto usata in particolare per i vini rossi; 8. Bordolese piccola: molto diffusa per i vini dolci, è di vetro scuro e con capacità di 0,375 l. o 0,500 l; 9. Champagnotta: impiegata per Champagne e per tutti gli spumanti ottenuti con la rifermentazione in bottiglia, ha una forma simile alla classica borgognona. In genere è in vetro verde scuro o quasi nero, più spesso del normale e con il fondo molto incavato per resistere alle forti pressioni interne. La sua capacità può andare dal quarto di bottiglia (0,200 l.) fino alle venti bottiglie (15 l.); 10. Champagne Cuvée: rispetto alla champagnotta, ha una forma un po' più allargata alla base e il collo è leggermente più lungo; 11. Renana o Alsaziana: originaria della Valle del Reno, ha una tipica forma allungata e slanciata, è senza spalle, di vetro scuro ed è impiegata soprattutto per vini bianchi; 12. Marsalese: come dice il nome, è la bottiglia del Marsala, molto simile a quella di altri vini liquorosi, in genere di vetro marrone scuro o nero. In commercio è possibile incontrare anche altre bottiglie particolari, usate solo per alcune tipologie di vino. o Fiasco: è impiegato da sempre per il Chianti e ha reso famoso il vino italiano nel mondo, anche se ormai non viene quasi più utilizzato; o Ungherese: utilizzata per il prezioso Tokaji Ungherese, ha una capacità di 0,500 l. ed è in genere di vetro incolore e trasparente; o Clavelin: impiegata per i particolari e rari Vin Jaune prodotti nel Jura, ha una forma e una capacità particolare di 0,62 l. 30
  • 31.
    Associazione Italiana Sommelier– Corso I° Livello Appunti IL TAPPO Il sughero è il materiale che garantisce al vino un lento affinamento in bottiglia. Per facilitare lo scivolamento del tappo nel collo della bottiglia, la superficie è trattata con cera o paraffina. Il sughero è un materiale inodore e insapore, perfettamente impermeabile all'aria e all'acqua; la sua capacità di aderire perfettamente al vetro del collo della bottiglia è dovuta alla suberina, componente più abbondante e molto elastica, presente nella parete delle cellule del sughero. Le caratteristiche sulle quali si valuta la qualità di un tappo di sughero sono la leggerezza, l'impermeabilità, l'elasticità, la coibenza o termostabilità e l'inerzia chimica. Nonostante tanti pregi, il sughero può causare il “famoso” odore e sapore di tappo, che può essere causato da diversi microrganismi, muffe. LA COMPOSIZIONE DEL VINO E LA DEGUSTAZIO NE Le sostanze profumata che derivano dalle uve, gli aromi primari, riconducibili a molti gruppi chimici come terpeni e nonisoprenoidi, sono determinanti nel dare le sfumature di fiori e frutta fresca, erbe aromatiche, vegetali e minerali nei vini giovani. A questi si accompagnano gli aromi secondari, formati durante la fermentazione, con altri sentori fruttati, floreali ed erbacei, oltre al particolare profumo vinoso dei vini rossi giovani, che ricorda quello del mosto in fermentazione. Se il vino ha riposato per mesi o anni in botte e poi in bottiglia, il suo bouquet si è arricchito di aromi terziari, miscele di esteri, eteri, acetali, lattoni e altro ancora, che regalano note speziate, tostate, animali ed eteree. La maggior parte dei vini secchi non ha zuccheri residui o se presenti la lo quantità è talmente bassa da non permettere la percezione di alcuna dolcezza. In questi casi a trarne vantaggio è la morbidezza, più vellutato ed avvolgente al palato. L’acidità del vino, maggiore nei vini giovani e nelle basi da spumantizzare, ravviva il colore e provoca una piacevole sensazione di freschezza legata alla salivazione indotta. I tannini danno astringenza e a volte una leggera sensazione amarognola, anche se la situazione è diversa a seconda dell’età e dell’evoluzione del vino. Se il vino è giovane i tannini che derivano dalle uve tengono ad essere più aggressivi, mentre se è più maturo ed ha riposato in legno, questi si sono in parte polimerizzati e risultano più morbidi ed eleganti. 31
  • 32.
    Associazione Italiana Sommelier– Corso I° Livello Appunti quantità effetti acqua 75-80% solvente polifenoli tannini e pigmenti 0,4-4 g/l struttura, astringenza e colore vini rossi antociani e tannini 1,5-2,5 g/l vini bianchi catechine e leucoantociani 10-30 mg/l flavoni e clorofilla sostanze aromatiche 0,2-2 mg/l profumi e sensazioni gusto olfattive aromi primari alcoli terpenici, norisoprenoidi, metossipirazine… aromi secondari alcoli superiori, esteri, eteri, etc… aromi terziari esteri, eteri, aldeidi, chetoni, acetali, lattoni… zuccheri 0-180 g/l dolcezza e morbidezza monosaccaridi esosi glucosio e fruttosio monosaccaridi pentosi xilosio e arabinosio disaccaridi saccarorio alcol etilico 4,5-20% presudocalore e morbidezza alcol metilico e superiori 20-300 mg/l amarezza glicerolo o glicerina 5-18 g/l vini bianchi e rossi: 5-12 g/l morbidezza vini muffati: 18-18 g/l 2,3 butilenglicol 0,3-0,9 g/l profumo acidi fissi dalle uve: tartarico, malico e citrico vini rossi: 4-7 g/l espressi in acido tartarico vivacità del colore, salivazione da fermentazione: lattico, glicolico, citrico, succinico vini bianchi: 5-7 g/l espressi in acido tartarico sapidità acidi volatili dalle uve: acetico basi spumanti: 7-8 g/l espressi in acido tartarico da fermentazione: acetico e propionico ph vini giovani: 3,1-3,4 ph vini maturi: 3,4-3,7 acido tartarico 1,5-4 g/l acido citrico 0,1-0,5 g/l (per legge < 1 g/l) acido malico 0-2,5 g/l acido lattico 1-3 g/l acido succinico 0,5-1,5 g/l acido acetico 0,1-0,4 g/l (se > 0,5 g/l il vino è aspro e sgradevole) odore pungente (difetto/malattia) ceneri (minerali) 1,5-2,5 g/l consistenza, sapidità, struttura sali di acidi organici tartrati, citrati, malati sali di acidi inorganici cloruri (< 0,5 g/l per legge) solfati (< 1 g/l per legge), fosfati… polisaccaridi e sostanze colloidali 1-3 g/l consistenza, morbidezza e struttura estratto secco sostanze non volatili dedotti gli zuccheri vini bianchi: 12-18 g/l - vini rossi: 14-28 g/l consistenza, struttura e sensazioni gustative CO2 vini fermi: 0,1-0,5 g/kg perlage, vivacità e intensità dei profumi vini frizzanti: 2,5-3 g/kg (1-2,5 atm) pizzicore al gusto, accentuazione spumanti: 8-12 g/kg (> 3 atm) delle durezze, attenuazione delle morbidezze Figura 21 - La composizione del vino e la sua degustazione ALTERAZIONI, DIFETTI E MALATTIE Le alterazioni si manifestano con variazione del colore e della limpidezza del vino, dovute a trasformazioni di natura chimico-fisica, associate per lo più all’eccesso di qualche metallo. Qualche problema in più lo danno i difetti, in particolare quelli di tappo o di anidride solforosa, con odori e sapori sgradevoli legati a fattori esterni al vino, causati da errori ed inconvenienti nelle varie fasi produttive. A L T E R A Z I O N I D E L V I N O Alterazioni Cause Vini più colpiti Effetti Casse ossidasica Ossigeno ed enzimi ossidativi Bianchi, soprattutto da uve un po’ ammuffite Colore scuro, brodo di castagna, iridescenza e torbidità nei vini bianchi , Imbrunimento nei rossi; odore maderizzato e sapore di cotto Casse fosfatica Eccesso di ferro Bianchi Torbidità con precipitato bianco-grigiastro e lattiginoso dovuto a fosfato ferrico Casse ferrica Eccesso di ferro Bianchi e rossi Torbidità con precipitato bluastro, dovuto a tannato ferrico Casse proteica Composti tra proteine e tannini Bianchi e rossi Torbidità con precipitato biancastro Casse rameosa Eccesso di rame Bianchi Torbidità con precipitato giallo-rossastro, dovuto a composti tra rame e zolfo Figura 22 - Alterazioni del vino Immagine difetti e malattie del vino GLI SPUMANTI 32
  • 33.
    Associazione Italiana Sommelier– Corso I° Livello Appunti Gli spumanti di qualità, così come li conosciamo oggi, sono nati in Francia alla fine del 1600 nella regione della Champagne. La leggenda vuole che lo Champagne sia stato inventato nel XVII secolo da Don Pierre Pérignon. La normativa UE (Regolamento 1493/99) definisce lo “spumante naturale come il prodotto ottenuto dalla prima o dalla seconda fermentazione alcolica di uve fresche, di mosto, di vino da tavola o di vino di qualità prodotto in regioni determinate, caratterizzato alla stappatura del recipiente da uno sviluppo di anidride carbonica, proveniente esclusivamente dalla fermentazione, e che, conservato alla temperatura di 20 °C in recipienti chiusi, presenta una sovrapressione non inferiore alle tre atmosfere ed una gradazione alcolica minima effettiva al consumo di 9,5 gradi”. LA CLASSIFICAZIONE DEG LI SPUMANTI Spumanti Titolo alcolometrico Titolo alcolometrico Sovrapressione Durata minima (mesi) volumico totale del vino- volumico effettivo minima a 20 °C del processo base (%) minimo (%), compreso (bar) produttivo l'eventuale dosaggio Spumanti tal quali (VS) 8,5 9,5 3 - Spumanti di qualità (VSQ) 9 10 3,5 6 (autoclave) 9 (bottiglia) Spumanti aromatici di qualità (VSAQ) 9 6 (10 totale) 3 1 Spumanti di qualità prodotti in 9 (9,5% in Campania, Puglia, 10 (11 totale) * 3,5 6 (autoclave) regioni determinate (VSQPRD) Basilicata, Calabria, Sicilia 9 (bottiglia) e Sardegna) * Spumanti aromatici di qualità * 6 (10 totale) * 3,5 1 prodotti in regioni determinate (VSAQPRD) Figura 23 - Classificazione degli spumanti Quando si parla di prodotti di qualità, ci si riferisce sempre agli spumanti naturali, nei quali l’anidride carbonica si è formata per rifermentazione. Le piacevoli bollicine che ravvivano gli spumanti si possono ottenere con sistemi diversi, anche se i più impiegati sono il metodo Classico ed il Martinotti o Charmat. Il primo prevede la rifermentazione del vino base in bottiglia, mentre nel secondo avviene in grandi recipienti (autoclavi). In realtà esiste anche un terzo metodo, il Marone-Cinzano o Transfert o del travaso, una combinazione dei due precedenti, ormai in disuso. Negli spumanti artificiali l’anidride carbonica non viene prodotta per rifermentazione, ma solo per addizione di questo gas a bassa temperatura e pressione elevata, condizioni che ne favoriscono la solubilizzazione nel vino. Il perlage grossolano, il profumo semplice e limitato nella finezza, rendono questi spumanti di qualità inferiore rispetto a quelli naturali. LE UVE Le uve aromatiche sono ideali per la produzione degli spumanti dolci, che sprigionano stuzzicanti profumi di erbe aromatiche, frutti e fiori appena colti. Il moscato bianco, le malvasie ed il brachetto sono le più impiegate, ma se ne possono utilizzare anche molte altre, come moscato giallo, prosecco e aleatico nero, seppur dotati di note aromatiche più sfumate. Asti Spumante, Conegliano-Valdobbiadene, Brachetto d’Acqui, Malvasia dei Colli Piacentini, Malvasia dei Colli di Parma sono spumanti elaborati con il metodo Martinotti, che premia la loro profumata spontaneità. 33
  • 34.
    Associazione Italiana Sommelier– Corso I° Livello Appunti L’esperienza internazionale ha dimostrato che i vitigni più adatti per produrre bollicine con il metodo Classico sono soprattutto chardonnay, pinot nero e pinot bianco, oltre a pinot meunier, pinot grigio e riesling. In Champagne, e solo li, si usa il pinot meunier, vitigno un po’ rustico, viene scelto per la resistenza e l’adattabilità alle difficili condizioni di gelo ed umidità della vallata della Marna, troppo umida e nebbiose per gli altri vitigni. I due vitigni più importanti dai quali si ottengono i migliori risultati sono il pinot nero e lo chardonnay. Il pinot nero il cui nome deriva dalla forma serrata e compatta del grappolo, simile a una pigna, è vinificato in bianco per la realizzazione di spumanti in purezza e di molte cuvée alle quali regala nerbo e corpo, persistenza e struttura. Lo chardonnay è il vitigno più impiegato in spumantizzazione, anche questo usato spesso come monovitigno. Buona struttura ed acidità, ma soprattutto eleganza e finezza, sono le doti di queste uve che, fatto non trascurabile, riescono ad esprimersi ad alti livelli nelle più varie condizioni pedoclimatiche. Aromi tenui, buon grado di acidità e struttura delicata sono i caratteri legati al pinot bianco, così come il pinot grigio in grado di dare ai vini-base una ridotta acidità ma buoni aromi. Terreni calcarei e ben drenati con umidità ben distribuita durante il ciclo vegetativo della vite, climi con temperature fresche ed elevate escursioni termiche tra giorno e notte, buona esposizione luminosa, sono le principali condizioni per ottenere uve adatte alla spumantizzazione, con buon acidità, profumi e una bassa percentuale di polifenoli. I vitigni aromatici sono quelli nei quali possiamo riscontrare degli aromi primari, cioè degli aromi che, presenti nell’acino, ritroviamo poi nel vino. Sono spumanti elaborati il più delle volte con il Metodo Charmat (o Martinotti) che premia la loro profumata spontaneità. I vitigni invece più adatti per la produzione di spumanti Metodo Classico sono soprattutto quelli non aromatici. Oltre a quelli sopracitati, altri vitigni impiegati per produrre spumanti metodo Classico sono il verdicchio nelle Marche, il torbato in Sardegna, l’inzolia in Sicilia e altri ancora. LA STORIA DEL METODO CLASSICO In Italia lo spumante metodo Classico ha subito a lungo, in passato, una sudditanza psicologica e qualitativa nei confronti dello Champagne. Il termine spumante è però troppo generico e raggruppa prodotti molto diversi tra loro per uve impiegate, aromatiche e neutre, residuo zuccherino, carattere e qualità, con livelli di prezzo che vanno da pochi a decine di euro la bottiglia. Quello che manca è quindi un nome originale ed evocativo che intensifichi e distingua gli spumanti metodo Classico da quelli ottenute con tecnologie diverse. Nel 1975 un gruppo di nomi famosi della spumantistica italiana a fondare l’Istituto Italiano Superiore Classico, per proteggere i vini ottenuti con il metodo della rifermentazione in bottiglia e promuovere la conoscenza e la diffusione in Italia e all’estero. L’istituto impiegò mezzi ed energie nella ricerca di un nome distintivo, equivalente a quello che lo Champagne è per i vini della Champagne, Cava per gli spumanti spagnoli prodotti nella regione del Penedès, Franciacorta per le bollicine DOCG prodotte nella zona omonima. 34
  • 35.
    Associazione Italiana Sommelier– Corso I° Livello Appunti La nuova denominazione, Talento, sta quindi perseguendo l’obiettivo di essere riconosciuto come DOC interregionale. PRODUZIONE E CONSUMI IN ITALIA E NEL MONDO Lo spumante più consumato è il Prosecco, seguito da Asti e da un gruppo eterogeneo di altri spumanti elaborati con il metodo Martinotti, di vitigno e aromatici; chiudono gli spumanti metodo Classico. PRODUZIONE DI BOLLICINE IN ITALIA (milioni di bottiglie) Metodo Martinotti Metodo Classico 80: spumanti dolci (Asti) 10: Lombardia - 9: Franciacorta e tutta la provincia di Brescia - 1: Oltrepò Pavese 80-90: spumanti di vitigno ed 6-7: Trentino e Alto Adige altri aromatici - 40-45 dolci - 35-40 secchi 40-50: Prosecco e Cartizze 1-2: Piemonte e altre regioni (Toscana) 20-30: altri Figura 24 - Produzione di bollicine in Italia Lo Champagne ha reso difficile l’affermazione nel mondo di qualsiasi altro spumante metodo Classico. IL METODO CLASSICO Le vivaci bollicine degli spumanti si possono ottenere con metodi diversi, ma l’esperienza ha dimostrato che il metodo della rifermentazione in bottiglia è quello che consente di elaborare le più pregiate. Colori che sfumano dal paglierino al dorato, profumi intensi e complessi, variegati in sfumature diverse a seconda dell’evoluzione, che ricordano il lievito o il pane fresco, la crosta di pane o il pane tostato, i fiori bianchi o gialli, la frutta fresca o secca, le brioche o i biscotti, sapori spiccati ed eleganti, con ottima struttura e lunga persistenza aromatica, sono i tratti distintivi delle migliori espressioni di metodo Classico. I VINI BASE Si parte da uve sane e vendemmia anticipata perché gli spumanti sono caratterizzati da freschezza data appunto dagli acidi (responsabili tra l’altro della salivazione). I grappoli non devono subire schiacciamenti né durante la vendemmia né durante il trasporto in cantina. 35
  • 36.
    Associazione Italiana Sommelier– Corso I° Livello Appunti Da una pressatura soffice, attuata con presse a membrana, e diraspatura si ottiene il mosto fiore che verrà in seguito posto in serbatoi di acciaio inox dove, alla temperatura di circa 4 °C, dopo l'aggiunta di opportuni enzimi pectolitici, decanterà per un tempo che può variare dalle 16 alle 24 ore. A questo punto il mosto fiore è travasato in un secondo tino, nel quale si è preparata una base di lieviti chiamata pied de cuve, per innescare correttamente la prima fermentazione alcolica che lo trasformerà in vino-base. Si tratta di una fermentazione in bianco (quindi senza vinacce) che viene svolta per 25-30 giorni ad una temperatura di circa 18°C in contenitori di acciaio, previa aggiunta di lieviti selezionati. Perché temperature così basse? Perché lavorando a basse temperature si riescono a trattenere meglio i profumi e l’aroma. LA SPUMANTIZZAZIONE A questo punto inizia il percorso che da un vino-base fermo porta allo sviluppo di bollicine zampillanti, profumi particolari e sensazioni gusto-olfattive complesse e persistenti. Tutto grazie ad una seconda fermentazione in bottiglia, nella quale lo spumante riposa per anni, prima di essere immesso sul mercato, pronto per accompagnare piatti saporiti e succulenti e per consacrare tutti i momenti di festa. L’ASSEMBLAGGIO DEI VINI BASE Verso la primavera, terminata la fase di fermentazione seguita dalle classiche pratiche di travaso, chiarificazione e stabilizzazione, si arriva al momento decisivo del taglio, la cosiddetta cuvée, selezionando e assemblando sapientemente partite di vino di annate, provenienza e anche vitigni diversi. Se la cuvée è composta da vini elaborati a partire da uve della stessa vendemmia (o almeno per l’85%) si ottiene uno spumante millesimato e l’annata può essere riportata in etichetta. Molto spesso si tratta di uno spumante superiore che riposa in cantina per 4-5 anni in poi prima della sboccatura. Se invece si sono utilizzati anche vini di annate precedenti (sino ad un massimo del 30%) si ha un sans année, cioè uno spumante senza alcuna indicazione di annata o vendemmia destinato ad un affinamento sui lieviti più breve, in genere di 2-3 anni. Può capitare che le cuvée siano preparate con vini ottenuti sia da uve a bacca bianca sia nera. Nel primo caso (dove si utilizzano più che altro chardonnay e pinot bianco) lo spumante è detto blanc de blancs, cioè vino bianco da uve bianche, mentre nel secondo caso siamo di fronte a un vino blanc de noirs, cioè vino bianco ottenuto partendo da uve nere. L’ADDIZIONE DI LIQUEUR DE TIRAGE Come già detto la produzione di spumante avviene grazie a vini-base, cioè vini secchi che hanno già completato il loro iter e nei quali i lieviti hanno già “mangiato” tutti gli zuccheri presenti. Ora quindi per innescare di nuovo il processo di rifermentazione si aggiunge la liqueur de tirage ovvero una miscela formata da un po’ di vino con una precisa quantità di zucchero di canna, lieviti e sostanze minerali: - lo zucchero di canna è quello più comunemente usato; 4 g/l di zucchero generano 1 atmosfera di sovrappressione. Per ottenere almeno 3 atmosfere dovremmo fornire 12g/l di zucchero. In realtà se ne 36
  • 37.
    Associazione Italiana Sommelier– Corso I° Livello Appunti aggiungono di più perché parte della sovrappressione si perde durante la fase di sboccatura. Ecco quindi che la quantità di zucchero che si addiziona è di 24g/l tale da poter raggiungere le 6 atm; - della famiglia dei Saccharomyces, i ceppi di lieviti più utilizzati sono l’ellipsoideus e l’oviformis. Si tratta di lieviti che resistono bene alle basse temperature (11°-13°C), perché, ricordiamo, che tutto il lavoro della produzione dello spumante avviene all’interno di cantine!! Inoltre essi resistono alle elevate pressioni e concentrazioni alcoliche che si sviluppano all’interno della bottiglia. Oltre a svolgere la consueta fermentazione alcolica, questi lieviti devono favorire lo sviluppo di una spuma fine ed abbondante, e a formare depositi caseo-sabbiosi che non si attacchino alle pareti della bottiglia, cosa che renderebbe molto difficile la loro eliminazione finale; - viene aggiunta anche una fonte di azoto ed in modo particolare sale di ammonio proprio perché i lieviti, per svilupparsi e riprodursi hanno bisogno di un costituente delle proteine. A volte poi vengono anche aggiunte elle sostanze inerti per facilitare il compattamento delle fecce e facilitare il remuage e la sboccatura. Nel caso del Satén in Franciacorta non si raggiungono le 6 atmosfere ma l'aggiunta di zucchero è di circa 18g/l tale da portare al raggiungimento di una pressione di circa 4,5 atmosfere. Il risultato è appunto uno spumante setoso, non molto aggressivo. LA MESSA IN BOTTIGLIA Dopo aver controllato che la liqueur de tirage si sia perfettamente disciolta ed amalgamata nella cuvée, il vino è imbottigliato nelle tradizionali bottiglie Champagnotta le quali hanno specifiche caratteristiche: - il colore del vetro va dal verde scuro al marrone fino al quasi nero per proteggere il vino dall’azione della luce; - il vetro è molto spesso per resistere alla pressione interna e alle varie manipolazioni; - il fondo è rientrato a cupola proprio per poter essere in grado di scaricare la forte pressione interna. Le bottiglie poi vengono tappate con un tappo corona di acciaio inox. Sotto il tappo è inserito un cilindretto di plastica detto bidule che serve a facilitare il convogliamento delle fecce al termine del remuage. Figura 25 - Tappo corona con bidule LA PRESA DI SPUMA Una volta tappate le bottiglie parte la presa di spuma. Le bottiglie vengono accatastate orizzontalmente in cantine o in locali termo condizionati alla temperatura bassa e costante di 10-12°C, in assenza di vibrazioni, 37
  • 38.
    Associazione Italiana Sommelier– Corso I° Livello Appunti rumori, luce e calore e con adeguato livello di umidità. Ha inizio così la fase di fermentazione che dura circa 6 mesi. Domanda: perché la fase di fermentazione dura così tanto visto che la quantità di zucchero da fermentare è poca? Perché operando a basse temperature, la fermentazione avviene molto lentamente. I lieviti trasformano lo zucchero in anidride carbonica, alcol etilico e molte sostanze secondarie che arricchiscono lo spumante di profumi e sapori. L’AFFINAMENTO SUI LIEVITI Dopo circa 6 mesi cessa la fase di fermentazione: lo zucchero è esaurito, le cellule dei lieviti si trovano in un ambiente sfavorevole. La pressione interna è molto elevata e c’è una buona concentrazione di alcol etilico. Inizia a questo punto la fase di autolisi cioè la fase di decomposizione dove la delicata membrana cellulare dei lieviti non resiste più e si rompe. Durante questa fase i lieviti restituiranno allo spumante tutto ciò che gli avevano sottratto. Lo spumante si arricchirà di sostanze dai caratteristici profumi e aromi terziari (come sentore di crosta di pane) che lo renderanno così facilmente riconoscibile. Questa fase di affinamento (cioè di maturazione) deve essere lunga e lenta, nel buio e nel fresco delle cantine, perché solo così si otterranno bollicine fini e persistenti. Infatti, molti disciplinari di produzione prevedono periodi di affinamento dai 18 mesi per i non millesimati e fino ai 33 per i millesimati, e molti produttori allungano tali tempi di affinamento per poter creare un prodotto qualitativamente migliore, arrivando anche a 7-8 anni. Ovviamente lunghe maturazioni vengono fatte per grandi vini: non possiamo pretendere lunghe maturazioni se i vini usati per l’assemblaggio hanno poco da esprimere. Durante la fase di affinamento le bottiglie subiscono una o due volte il "coupe de poignée" (o sbancamento), che consiste nel dare una scossa alla bottiglia per evitare che le fecce si attacchino alla parete della bottiglia, cosa che ne renderebbe difficile il distacco e la regolare discesa durante il remuage. IL REMUAGE Finita la fase di affinamento sui lieviti le bottiglie sono sistemate sulle pupitre, particolari cavalletti di legno con fori sagomati. Le fecce però hanno bisogno di essere “scosse” e quindi si effettua il remuage: ogni giorno le bottiglie vengono ruotate di 1/8 di giro in modo da provocare il distacco dei residui dei lieviti dalle pareti ed il loro accumulo vicino al tappo, nella bidule. Figura 26 - Pupitre 38
  • 39.
    Associazione Italiana Sommelier– Corso I° Livello Appunti Il remuage dura circa 1-2 mesi e alla fine le bottiglie si troveranno quasi in posizione verticale. Una volta questa operazione veniva eseguita a mano dall’operatore, ma oggi sono sempre più usati dei cassoni ruotanti che simulano il movimento manuale (giropalette). Il remuage meccanico garantisce maggiore affidabilità, razionalizzazione dei tempi di lavoro e riduzione dei costi. Terminato il remuage, le bottiglie passano alla sboccatura, anche se possono essere conservate in punta, cioè poste in posizione verticale e capovolta, per perfezionare l’evoluzione del vino a contatto con i lieviti, evitando che si attacchino alle pareti, come potrebbe accadere se fossero conservate in orizzontale. Questa sosta in punta dura in genere qualche mese, ma potrebbe durare anni. LA SBOCCATURA Ed ecco che arriva il momento della sboccatura (in francese dégorgement), cioè l’eliminazione delle fecce. In passato questa operazione veniva fatta à la volée e cioè l’abile cantiniere, raddrizzava la bottiglia in modo da far coincidere lo sganciamento del tappo con l’arrivo nel collo della bolla d’aria contenuta all’interno; le fecce venivano così espulse all’esterno della bolla. Oggi esiste il metodo à la glace molto più razionale. Ogni bottiglia viene posta su un nastro trasportatore e inserita in speciali macchine dalle quali esce una soluzione satura di sali a bassissima temperatura (-28/-30°C) che va a colpire la sola parte più esterna del collo dove è presente la feccia. La velocità di traslazione del nastro è calcolata in modo che al termine del percorso, che dura poco più di un minuto, si sia formato un cilindretto di ghiaccio di un paio di centimetri, che ingloba il vino e le fecce compattate nella bidule. A questo punto viene asportato il tappo corona; la pressione interna è altissima tale da espellere il ghiacciolo, lasciando il vino limpido. IL DOSAGGIO Durante la sboccatura, a causa della pressione, vanno persi circa 5-10 mm di liquido e per questo motivo durante la fase successiva, si aggiunge la liqueur d'expédition la cui ricetta è tenuta segreta da ogni produttore. Un po’ di vino invecchiato, un po’ di zucchero di canna, a volte qualche goccia di distillato di acquavite, miscelati in funzione della tipologia di prodotto che si vuole ottenere. Con tale passaggio l'azienda produttrice dà una caratteristica "impronta" al proprio spumante. Lo zucchero iniziale è stato tutto mangiato dai lieviti nella fase di presa di spuma. Quindi il residuo zuccherino che ci arriva in bocca quando sorseggiamo il nostro spumante, è proprio questo liqueur d'expédition aggiunto in fase finale prima della tappatura. In base al tenore di zucchero si andrà poi a decidere la menzione dello spumante: 39
  • 40.
    Associazione Italiana Sommelier– Corso I° Livello Appunti GLI SPUMANTI E IL RESIDUO ZUCCHERINO Residuo zuccherino (g/l) Pas dosé <1 Brut nature <3 Extra Brut <6 Brut < 15 Extra Dry 12-20 Sec, Secco o Dry 18-35 Demi-sec o Abboccato 33-50 Dolce o Doux > 50 Figura 27 - Classificazione spumanti secondo residuo zuccherino Se non si effettua alcun dosaggio, il prodotto si chiama pas dosé. Una volta aggiunta la liqueur d'expédition, le bottiglie sono rabboccate con una piccola aggiunta dello stesso vino, affinché il livello sia uguale in ogni bottiglia e sia identica anche la quantità di aria intrappolata sotto il tappo. Curiosità: se diamo uno sguardo alla tabella noteremo che in alcuni punti c’è una sovrapposizione e cioè se il nostro spumante presenta un residuo zuccherino di 13g/l siamo di fronte sia ad un Brut che ad un Extra Dry e quindi? Come si risolve questa cosa? La risposta è subito data, infatti se il tenore in zucchero del prodotto consente l’indicazione di due delle menzioni elencate, il produttore può scegliere quella che preferisce. LA TAPPATURA FINALE Dopo l’operazione di dosaggio la bottiglia viene tappata con il tappo a fungo in sughero. In origine cilindrici, questi tappi assumono la caratteristica forma a fungo in seguito alla compressione subita all’interno del collo della bottiglia, oltre che per l’effetto di contenimento della gabbietta di filo di ferro che trattiene saldamente il tappo, e dalla sovrastante capsula metallica. IL CONFEZIONAMENTO Le bottiglie vengono lavate, asciugate e fatte girare su se stesse in modo da amalgamare perfettamente lo sciroppo di dosaggio. Prima di essere avviate alla spedizione, le bottiglie rimangono per un periodo a riposo in cantina a temperatura controllata. Le aziende più serie riportano in retro etichetta la data di sboccatura che per chi acquista può essere una garanzia di freschezza. La shelf life di uno spumante, infatti, dovrebbe essere di massimo 2 anni dalla data di sboccatura. Esempio: abbiamo un millesimato vendemmia 1994 con anno di sboccatura 2004, ciò significa che la maturazione sulle fecce è durata 10 anni, ma se l’anno di sboccatura fosse 1997 significherà che questo spumante è in circolazione sul mercato da molto più tempo. Questo cosa significa? C’è il rischio che si spendano un sacco di soldi per poi capire al momento dell’assaggio, cha la bottiglia non è stata conservata bene. 40
  • 41.
    Associazione Italiana Sommelier– Corso I° Livello Appunti IL CRÉMANT Sino al 31 agosto 1994 il termine Crémant indicava gli spumanti e gli Champagne con un minor contenuto di anidride carbonica, quindi con una spuma più delicata. Per iniziativa di varie regioni vinicole francesi, che come l’Italia ed il resto del mondo si erano viste proibire l’uso dell’espressione “metode champenoise”, venne richiesto di poter utilizzare Crémant al posto della definizione vietata. PASTEGGIARE A BOLLICINE La struttura dello spumante non sovrasta il sapore dei cibi ma li esalta, permettendo di apprezzare al meglio l’abilità di chi li ha preparati e la sapienza degli abbinamenti. Le bollicine di anidride carbonica e la piacevole acidità detergono le papille gustative e favoriscono il perfetto apprezzamento di ogni sapore. IL METODO MARTINOTTI O CHARMAT Sino alla fine del 1800 l’unico modo per produrre spumanti era il metodo della rifermentazione in bottiglia (e cioè il Metodo Classico), ma nel 1895 l’italiano Federico Martinotti, direttore della Regia Stazione di Asti, ebbe l’idea di realizzare la spumantizzazione in un grande recipiente a tenuta, simile ad un’autoclave. Qui la domanda sorge spontanea: se è stato Martinotti ad ideare questo nuovo sistema di rifermentazione perché poi il metodo si chiama Charmat? In effetti la storia che lega questi due uomini è simile a quella di Bell e Meucci. Fu Eugène Charmat che intorno al 1910 costruì e brevetto di fatto l’autoclave. Il successo dell’impianto fu tale che il metodo prese il nome Charmat, ma è giusto ricordare anche Martinotti che in effetti ebbe l’originale idea. Come già detto qui, questo metodo permette di ottenere spumanti, spesso dolci, mantenendo i caratteri fruttati ed aromatici delle uve impiegate, così apprezzati nell’Asti e negli altri Moscati, nel Prosecco e nelle Malvasie. Il metodo Charmat può essere utilizzato anche per la produzione di spumanti secchi, a partire da molti vitigni a bacca bianca e nera, anche quelli impiegati nella produzione di metodo Classico. Premesso ciò vediamo in cosa consiste praticamente il Metodo Charmat. Anche in questo caso si parte dall’assemblaggio dei vini-base. Il vino quindi viene chiarificato, refrigerato, per renderlo stabile ed infine filtrato. A questo punto il vino è pronto per essere inserito nelle autoclavi dove è stata preparata la pied de cuve ossia la base di lieviti selezionati con l’aggiunta di zuccheri e di sali minerali. Inizia la presa di spuma ma in realtà la fase di fermentazione è rapida. Secondo la normativa UE il tempo tra l’inizio della fermentazione e la commercializzazione non può essere inferiore a 30 giorni per gli spumanti più correnti, mentre per quelli VSQ e VSQPRD la permanenza sulle fecce non deve essere inferiore a 80 giorni (ridotti a 30 se l’autoclave è dotata di agitatori); inoltre, il periodo tra l’inizio della rifermentazione e la commercializzazione delle bottiglie non deve essere inferiore a 6 mesi. Se l’obiettivo è quello di produrre spumanti dolci caratterizzati da aromi primari, si lavora con uve aromatiche, allora la fase di maturazione sulle fecce (nella quale si vengono a formare aromi terziari) sarà ridotta all’osso. 41
  • 42.
    Associazione Italiana Sommelier– Corso I° Livello Appunti Esiste però anche uno Charmat cosiddetto breve dove la fase di permanenza sulle fecce dura appena 3 mesi. I produttori invece che vogliono ottenere uno spumante con un profumo un po’ più ricco e con sfumature di lieviti, allungano il periodo di permanenza sui lieviti (da 6 a 9 mesi) e producono così uno spumante definito Charmat lungo, le cui caratteristiche si avvicinano molto a quelle degli spumanti prodotti con metodo Classico. Ottenute le caratteristiche desiderate, lo spumante è trasferito in un’altra autoclave tramite un travaso ed una filtrazione, entrambi in condizioni isobariche cioè di sovrappressione, per evitare perdite di anidride carbonica. Lo spumante è quindi stabilizzato a temperatura di refrigerazione, che provoca la cristallizzazione e la precipitazione dei Sali dell’acido tartarico, separati con una seconda filtrazione isobarica. Si passa poi all’imbottigliamento ed alla tappatura, sempre in condizioni isobariche. LO SPUMANTE DOLCE Tranne casi più unici che rari gli spumanti dolci sono ottenuti con il metodo Martinotti che fa risaltare i freschi e piacevoli aromi primari delle uve. Lo spumante dolce più consumato in Italia, ottenuto da moscato bianco è l’Asti. Il colore paglierino più o meno intenso, il profumo aromatico e fruttato, con sfumature di salvia, pesca gialla e miele, il sapore dolce e aromatico, tipico del vitigno, rendono l’Asti e gli altri spumanti dolci i compagni ideali per dolci a pasta lievitata, pasticceria secca e dessert alla frutta e con marmellate. I VINI FRIZZANTI I vini frizzanti sono definiti "vini da tavola o V.Q.P.R.D. con un titolo alcolometrico effettivo non inferiore a 7° e uno complessivo non inferire a 9° e che, conservati alla temperatura di 20 °C in recipienti chiusi, di capacità massima di tre litri, diano una sovrapressione compresa tra 1 e 2,5 atm". Questi vini, che non sono vini speciali, vengono prodotti riprendendo i principi del metodo Charmat, ma i tempi di rifermentazione sono più brevi e la sovrapressione finale risulta inferiore. La produzione dei vini frizzanti artificiali si basa invece sulla saturazione del prodotto con anidride carbonica, ottenuta con pompe che, in tempi brevi, realizzano il vuoto e poi iniettano CO2; il vino viene depositato in un serbatoio ed è poi pronto per l'imbottigliamento. I VINI PASSITI LA VENDEMMIA TARDIVA Alcune uve si prestano molto bene ad una sovra maturazione di alcune settimane sulla pianta. I grappoli diventano ancora più dolci, perché il glucosio ed il fruttosio aumentano in quantità e si concentrano. Inoltre, poiché tende a prevalere il fruttosio, il più dolce dei due, non è solo una questione di quantità zuccherina, ma anche della sua qualità. Il succo ottenuto dalla pigiatura di queste uve è molto denso, ed il vino che si otterrà sarà più dolce o più ricco di alcol etilico a seconda che si decida di interrompere la fermentazione o di portarla a compimento. 42
  • 43.
    Associazione Italiana Sommelier– Corso I° Livello Appunti Se è vero che tutte le uve possono essere lasciate sovra maturare sulla vite, tra le quali riesling, gewürztraminer, sauvignon, moscati e malvasie, che hanno nell’aromaticità e nell’intensità del profumo le loro carte vincenti. Alto Adige, Trentino, Veneto ed altre regioni italiane, così come Alsazia ed alcune zone in Germania ed in Austria, si distinguono per alcuni prodotti di eccellenza, amati per le loro calde tonalità cromatiche, i profumi dolci e fruttati, i sapori morbidi ed equilibrati, da gustare con alcuni dessert durante piacevoli conversazioni. Un caso molto particolare è quello del picolit. Spesso sottoposto a sovra maturazione, i suoi grappoli vanno incontro all’acinellatura, con aborto floreale spontaneo, che porta allo sviluppo di 5-6 acini per grappolo, solo su 4 grappoli per vite. Pregiato vino da dessert il Picolit ha in genere un colore giallo paglierino o dorato, un profumo di uva passa, miele albicocca essiccata, un sapore a volte amabile a volte dolce, ma sempre vellutato e persistente. L’APPASSIMENTO Tutto ciò che accade nelle uve sottoposte a vendemmia tardiva è ancora più accentuato in quelle sottoposte ad appassimento, perché l’evaporazione dell’acqua è maggiore e quindi aumenta la concentrazione delle sostanze nella polpa e nella buccia degli acini. A volte le uve sono lasciate appassire completamente sulla pianta, con ritardo eccezionale nella vendemmia. Questo accade per l’Aleatico di Gradoli per il quale si parla di appassimento naturale. La maggior parte dei vini passiti è ottenuta con il cosiddetto appassimento forzato, nel quale si può applicare un sistema di ventilazione artificiale con aria riscaldata intorno ai 30 °C piuttosto secca con umidità di circa il 55-60% per evitare marciumi indesiderati. Se la clemenza del clima lo permette i grappoli sono stesi al sole e lì fatti appassire, come avviene per la produzione del Greco di Bianco in Calabria, del Moscato di Pantelleria e di pochissimi altri vini; in questo caso la concentrazione zuccherina nelle uve può arrivare al 30-40%. I grappoli dopo essere stati raccolti con grande cura sono distesi su graticci, in cassette aperte e grigliate oppure appesi a fili tirati, come nel caso dell’uva vespaiola per la produzione del Breganze Torcolato. I locali devono essere sempre ben arieggiati e le uve tenute sotto controllo facendo grande attenzione ad eventuali sviluppi di muffe dannose che potrebbero rovinare tutto. Erbaluce Passito e Loazzolo in Piemonte, Gewürztraminer, Moscato Giallo e rosa in Alto Adige, Recioto di Soave da garganega in Veneto, Albana Passito in Romagna, Montefalco Sagrantino Passito in Umbria, Malvasia delle Lipari e Moscato di Pantelleria sono alcuni tra i migliori passiti italiani. Pigiatura e fermentazione avvengono in genere tra dicembre e febbraio, ma in alcuni casi si attende la settimana santa, per ottenere i celebri Vin Santi in Toscana e Vino Santo da nosiola in Trentino. Dolci e spesso ricchi di alcol, i vini passiti colpiscono per i profumi di uva passa e fico secco, frutta esotica e sciroppata, albicocca essiccata e frutta secca, miele e confetture, vaniglia e fiori appassiti, oltre che per la vellutata morbidezza. LA BOTRYTIS CINEREA 43
  • 44.
    Associazione Italiana Sommelier– Corso I° Livello Appunti A questi vini passiti a volte la Botrytis cinerea in uno stadio del suo sviluppo ed in adeguate condizioni climatiche può dare qualcosa in più. Sviluppandosi sulla buccia degli acini la muffa forma un feltro colorato, fitto intreccio di ife filamentose, che provoca l’appassimento per evaporazione e la conseguente conservazione di tutte le sostanze estrattive. In Francia, in pochi comuni nelle Graves, sotto Bordeaux, sono prodotti i famosi Sauternes, su tutti lo Chateau d’Yquem. Da uve raccolte in vendemmia tardiva ed attaccata dalla Botrytis cinerea, in Germania ed in Austria si ottengono i dolcissimi Trockenbeerenauslese. Anche in Ungheria c’è un famoso muffato, il Tokaji Ugherese. I VINI DI GHIACCIO Lasciati tutto l’autunno e tutto l’inverno sulle viti, i grappoli sono raccolti solo in gennaio, avvolti da un velo ghiacciato, quando l’acqua congela all’interno degli acini. Durante la raccolta e la pigiatura la temperatura è bassissima, sotto i -7 °C, per ottenere un mosto molto povero di acqua, ma denso di zuccheri, acidi, sali ed altre sostanze estrattive. In Italia i vini di ghiaccio sono più unici che rari, ottenuti anche da uve diverse, come per esempio il moscato bianco. Dorati o ambrati, profumati di miele e mele cotte, frutta esotica molto matura e sciroppata, confetture e spezie dolci, spesso ravvivati da una vena minerale che si fonde in una lunga scia finale, questi vini sono dolcissimi ma equilibrati grazie ad una bella sapidità e, soprattutto se ottenuti da riesling, da una vivace e rinfrescante acidità. I VINI LIQUOROSI I VINI LIQUOROSI I vini liquorosi vengono prodotti da un vino base al quale si aggiunge una combinazione di alcol, mosto concentrato, acquavite, mistella per aumentarne il titolo alcolometrico. La gradazione alcolica di partenza è di almeno 12° mentre quella svolta finale va dai 16 ai 22°. La concentrazione zuccherina è superiore ai 50g/l (40 per i vini secchi). La mistella o sifone è una combinazione infermentescibile di mosto, acquavite e zucchero con titolo alcolometrico dai 16 ai 22°. I prodotti più famosi sono • il Porto, il Marsala, con vino + alcol/mosto; • il Madeira, lo Sherry (Jerez/Xeres), con mosto + alcol. 44
  • 45.
    Associazione Italiana Sommelier– Corso I° Livello Appunti IL MARSALA Il Marsala è il vino liquoroso italiano più conosciuto. Vino DOC prodotto in provincia di Trapani, con l’esclusione dei territori dei comuni di Pantelleria, Favignana e Alcamo, viene elaborato a partire da grillo, catarratto, catarratto bianco comune, catarratto bianco lucido, damaschino ed inzolia per le tipologie Ambra e Oro, mentre pignatello, calabrese (nero d’Avola) e nerello mascalese sono i vitigni impiegati per il più raro Rubino con un massimo del 30% di uve a bacca bianca tra quelle già elencate. Il Disciplinare, che dal 1984 formalizza la classificazione dei Marsala in base al colore, indica con precisione i vitigni da utilizzare, oltre al residuo zuccherino, al titolo alcolometrico e soprattutto agli anni di invecchiamento. IL MARSALA E IL RESIDUO ZUCCHERINO Residuo zuccherino (g/l) Secco < 40 Semisecco 40-100 Dolce >100 Figura 28 - Il Marsala ed il residuo zuccherino IL MARSALA E L'INVECCHIAMENTO Alcol Eticoli Invecchiamento minimo (%) minimo (anni) Fine 17 1 Superiore 18 2 Superiore Riserva 18 4 Vergine e/o Soleras 18 5 Vergine e/o Soleras Stravecchio o 18 10 Vergine e/o Soleras Riserva Figura 29 - Il Marsala e l'invecchiamento La vinificazione è svolta in bianco, tranne per il Rubino. Poiché al vino base è possibile addizionare mosto cotto, alcol etilico di origine vitivinicola, acquavite ed eventuale mistella, mosto cotto o concentrato in % diverse a seconda della tipologia il Marsala fa parte dei vini conciati. Nella produzione del Marsala Vergine non può essere aggiunto né mistella né mosto cotto o concentrato. Nel Marsala Ambra il mosto cotto è aggiunto in proporzione del 2.5-4% , nel Fine e nel Superiore sono addizionati solo mistella e mosto concentrato. Il vino ottenuto è posto in botti da 300-400 l, preferibilmente di rovere o ciliegio, lasciate scolme, cioè riempite solo per circa 2/3 per favorire una serie di processi ossidativi che ne modificheranno il colore, il profumo ed il sapore. E l’elevata concentrazione alcolica impedisce qualunque alterazione del vino. Per dare vita alle migliori riserve, ogni azienda elabora dei blending, sapienti miscele di vini di diverse annate, per le quali ovviamente non si può parlare di millesimo. 45
  • 46.
    Associazione Italiana Sommelier– Corso I° Livello Appunti Quando si ritiene che il tempo passato in botte abbia permesso l’evoluzione desiderata, il Marsala viene imbottigliato nelle caratteristiche bottiglie scure. E da questo momento è pronto da bere, anche se, bene conservato può resistere per decenni. QUALE MARSALA? I Marsala Superiore e Vergine invecchiati, hanno bouquet inebrianti di legno e vaniglia, caramellato e mandorla tostata, liquirizia ed agrumi canditi, miele e spezie dolci. Il Vergine è secco, il Fine ed il Superiore possono essere secchi, semisecchi o dolci, mentre le Riserve sono più ricche, calde ed armoniche con lunga persistenza aromatica. LO SHERRY L’invecchiamento soleras è utilizzato per lo sherry, prodotto nella zona attorno a Jerez de la Frontera, nell’assolata Andalusia, la cui storia si intreccia con il gusto degli inglesi, da sempre amanti di questi prodotti così particolari. Palomino de Jerez, Pedro Ximénez e moscadel sono i vitigni più impiegati. Su tutti si distingue proprio il Palomino perché sulle sue bucce favoriti dal soffio caldo dei venti, si sviluppano lieviti che durante la maturazione in botte sapranno creare il flor un particolare velo superficiale che ne influenzerà l’invecchiamento. Anche il terreno è importante. L’albariza ricco di carbonato di calcio e dotato di un forte potere assorbente tende a formare una dura crosta bianca sotto il calore del sole che limita l’evaporazione dell’acqua. UN tempo le uve erano fatte appassire sui graticci, mentre oggi il primo è vendemmiato un po’ più tardi e un breve appassimento è realizzato solo per le altre due uve. La pigiatura è realizzata con moderne presse orizzontali e la fermentazione è quasi sempre svolta in contenitori d’acciaio; solo poche piccole bodegas fermentano ancora in botticelle di legno. Il vino bianco che si ottiene è secco. I vini sono classificati in leggeri e robusti, eccellenti o buoni. Subita l’alcolizzazione i vini sono posti nelle botas di rovere americano da circa 600 litri. Le botas di Sherry Fino sono mantenute scolme, riempite per circa 5/7 della capacità, per favorire lo sviluppo dei lieviti filmogeni che s trovano nell’aria e quindi la formazione del flor. Non in tutti gli Sherry si sviluppa il flor, cosa che avviene sempre per i Fino e solo parzialmente per gli Amontillado. I Saccaromyces ellipsoideus non si limitano a fermentare gli zuccheri residui, ma riducono la glicerina e formano gli aldeidi, esteri e acetali, sostanze odorose che rendono molto particolare il bouquet dello Sherry. L’evoluzione dello Sherry nelle botas avviene con metodo soleras, sulla prima fila di botti sistemate sul suolo vengono sistemate la prima e la seconda criadera con i vini più giovani. 46
  • 47.
    Associazione Italiana Sommelier– Corso I° Livello Appunti Ogni anno dalla solera viene spillato un po’ di vino, sostituito da quello della prima criadera e così via, in batterie in genere formate da sette criadera anche se per alcuni Manzanilla si arriva addirittura a 20. Il Fino è giallo paglierino, secco, fresco e leggero con aromi di lievito e di mandorla. Ancora più delicato ed elegante è il Manzanilla prodotto vicino alla cosa a Sanlucar de Barrameda dove acquista una grande sapidità un po’ di morbidezza ed un sapore molto secco. L’Amontillado è sempre secco, più morbido, strutturato e ricco di alcol rispetto al Fino, con un colore giocato sulle tonalità intense e calde dell’ambra ed un deciso profumo di frutta secca. Secco o demi-sec l’Oloroso è uno Sherry senza sviluppo di flor, molto aromatico e profumato, tra i più robuti e morbidi con un colore mogano e uno spiccato gusto di more. Altri Sherry ancora più eleganti e strutturati sono i Manzanilla Amontillado ed i Manzanilla Oloroso. Se un Oloroso viene addizionato di mosto dolce ottenuto da uve pedro Ximénez si ottiene un Cream Sherry dal colore molto scuro, mentre il Pale Cream è ilo risultato della miscela tra Fino e Dulce Pasa-. Il Pedro Ximénez è il più dolce, ricco e sofisticato, ottenuto dalle uve omonime fatte appassire, può riposare per decenni in botte e poi in bottiglia. Il profumo molto intenso ricorda il caramello, la marmellata di fichi ed il tamarindo, la frutta secca e le spezie dolci ed il sapore dolce e pastoso sfuma in una lunghissima e complessa persistenza aromatica. IL PORTO Il Porto, vino liquoroso più famoso nel mondo, è prodotto a nord di Oporto nella valle dell’alto Douro (Portogallo), da una cinquantina di uve a bacca rossa o bianca. Tra tutte quella a bacca nera più impiegata è il bastardo che garantisce alte rese e una decisa componente alcolica, la più elegante e fruttata è il touriga nacional, il touriga francesa dà decisi accenti erbacei, il tinta barroca morbidezza ed il tinta roriz un po’ di elganza. Il mosto è fatto fermentare a temperatura controllata intorno ai 30 °C. Raggiunto il 6-7% in alcol etilico si addiziona di Brandy o alcol di origine vitivinicola per bloccare la fermentazione in modo più o meno veloce a seconda del grado di dolcezza desierato. A questo punto il Porto è posto nelle tradizionali pipe da 550-600 l e lasciato riposare un paio di mesi. Nelle varie quintas vengono assemblati i Porto delle diverse vendemmie, mentre l’annata sarà la stessa solo nel caso dei Vintage. I Tanwy restano ancora nelle botti mentre i Vintage sono messi ad affinare in bottiglia. Il Porto Vintage è un millesimato prodotto in piccolissime quantità, riposa meno di un paio d’anni in botte ed è messo in bottiglia per un lungo riposo che può durare fino a 20-30 anni. Intenso e raffinato questo Porto si presenta con colori profondi, profumi complessi e sapori equilibrati. Il Ruby, un blended imbottigliato dopo meno di un anno di botte, è il più giovane, vivace nel colore rubino e nei profumi fruttati, mentre il Fine Old Rubi, blended di diverse annate che possono aver trascorso circa 4 anni in botte, è un po’ più evoluto, morbido e speziato. Il Late Bottled Vintage (LBV) invecchia in botte dai 4 ai 6 anni. 47
  • 48.
    Associazione Italiana Sommelier– Corso I° Livello Appunti Il Tawny si presenta in una veste granato con riflessi aranciati che si vengono a creare durante la lunga maturazione in botte, anche di 10, 20 anni o ancora di più, che lo portano a diventare Fine Old Tawny, morbido e complesso nel profumo. IL MADERA Un altro vino liquoroso di origine iberica è il Madera, ottenuto dai frutti di vigneti che crescono in terrazze di terreno vulcanico disposte verso il mare. Il passaggio decisivo per la creazione del tipico aroma dolce-amaro di caramello è il riscaldamento al quale il Madera è sottoposto per almeno tre mesi in contenitori di acciaio o in botti in ambienti riscaldati, le estufas. La produzione dei migliori Madera, i Bual e i Malmsey, ricorda quella del Porto. Nella produzione del Sercial o del Verdelho l’alcol viene addizionato gradualmente in modo da rallentare la fermentazione per bloccare solo ad un certo punto. I Madera sono commercializzati con l’indicazione dei vitigni impiegati se questi rappresentano più dell’85% del totale. Il Sercial si caratterizza per il colore ambrato, la ricchezza di acidità e di aromi, il gusto secco e delicato, ed è ideale come aperitivo. Il BUal è ottenuto da quest’uva molto rara, ha un sapore più dolce e strutturato, anticipato da un colore bruno lucente e da un profumo intenso ed affumicato, quasi bruciato. Un Madera perfetto nel dopocena o con ricchi dessert. Infine il Malmsey, il più raro. Le uve malvasia coltivate vicino al mare regalano a questo vino le inconfondibili note aromatiche, intrecciate con intense note di caramello e miele, oltre ad un sapore ricco e dolcissimo. I VINI AROMATIZZATI I vini aromatizzati sono prodotti partendo da un vino bianco base neutro, che deve avere un titolo alcolometrico non inferiore ai 10 gradi, al quale vengono addizionati:  alcol etilico o acquavite per aumentare il grado alcolico;  zucchero per aumentare la consistenza, rinforzare gli aromi ed attenuare i sapori amari rilasciati da alcune erbe;  estratti o infusioni di erbe e spezie, per caratterizzarne i profumi ed i sapori. Alcune di esse possono essere riassunte in: spezie aromatiche, spezie amare, erbe aromatiche, erbe amaro- aromatiche. Il vino ottenuto viene poi sottoposto a processi di stabilizzazione, al fine di renderlo limpido e brillante, dopo 6/12 mesi si procede all'imbottigliamento. Esempi di questi vini sono il Bardo chinato e il Vermounth. 48
  • 49.
    Associazione Italiana Sommelier– Corso I° Livello Appunti APPENDICI LA COMPOSIZIONE DEL MOSTO Acqua 70-80% Zuccheri 17-23% Acidi organici 0,7-1,1% Tartarico 0,3-0,7% Malico 0,2-0,6% Citrico ed altri 0,01-0,03% Sostanze minerali 0,1-0,2% Sostanze azotate 0,05-0,1% Sostanze pectiche, polifenoli e antociani, aromi e precursori 0,02-0,03% 49
  • 50.
    Associazione Italiana Sommelier– Corso I° Livello Appunti LA VINIFICAZIONE IN ROSSO 50
  • 51.
    Associazione Italiana Sommelier– Corso I° Livello Appunti Uva Trasporto Pigiatura o dirasapigiatura Mosto con vinacce Trattamenti ed eventuali correzioni del mosto Addizione di lieviti selezionati Fermentazione con macerazione Vinacce fermentate Svinatura Torchiatura Torchiatura Vinacce Mosto-vino recuperato  esaurite Eventuale vino fiore fermentazione Distillazione malolattica Maturazione in acciaio e/o botte Travasi Correzioni e stabilizzazioni Imbottigliamento Affinamento Vino Figura 30 - Schema vinificazione in rosso 51
  • 52.
    Associazione Italiana Sommelier– Corso I° Livello Appunti LA VINIFICAZIONE IN BIANCO Uva Trasporto Pigiadiraspatura + Vinacce Pressatura soffice Vinacce sgrondatura Torchiatura Mosto fiore senza vinacce Mosto di torchiatura Addizione di lieviti selezionati Vinacce torchiate Fermentazione Distilleria Travasi Vino fiore Eventuale fermentazione malolattica Maturazione in acciaio e/o botte Imbottigliamento Affinamento in bottiglia Vino Figura 31 - Schema vinificazione in bianco 52
  • 53.
    Associazione Italiana Sommelier– Corso I° Livello Appunti LE TEMPERATURE DI SERVIZIO DEI VINI Spumanti secchi e dolci, vini frizzanti 6-8 °C Vini bianchi secchi, giovani e fruttati 8-10 °C Vini bianchi secchi e aromatici, vini abboccati Vini passiti e liquorosi bianchi, vini rosati 10-12 °C Vini bianchi maturi e molto strutturati 12-14 °C Vini rossi delicati, fruttati e poco tannici Vini passiti e liquorosi rossi 14-16 °C Vini rossi, anche eleganti, di media struttura e tannicitià 16-18 °C Vini rossi tannici, di grande struttura e lungo affinamento 18-20 °C GLI ACIDI L’acidità del vino rappresenta una fondamentale componente saporifera in quanto non dobbiamo dimenticare che questo prodotto è costituito essenzialmente da acqua, alcoli e acidi. Nel vino possiamo riscontrare differenti tipologie di acidi: acidi organici ed inorganici, acidi fissi e volatili, acidi prefermentativi e postfermentativi. Per semplificare e rendere più comprensibile questo argomento, si ritiene molto utile proporre il seguente schema, nel quale sono riassunti i componenti per ora solo elencati in modo piuttosto generico, ma che ci accingiamo a descrivere in modo più approfondito. Figura 32 – Acidi LE BOTTIGLIE DI SPUMANTE E CHAMPAGNE 53
  • 54.
    Associazione Italiana Sommelier– Corso I° Livello Appunti Quarto di bottiglia 0.200 l Mezza bottiglia 0.375 l Bottiglia 0.750 l Magnum 2 bottiglie Jéroboam (doppio magnum) 4 bottiglie Réhoboam 6 bottiglie Mathusalem 8 bottiglie Salmanazar 12 bottiglie Balthazar 16 bottiglie Nabuchodonosor 20 bottiglie 54