Embed presentation
Download as PDF, PPTX



























































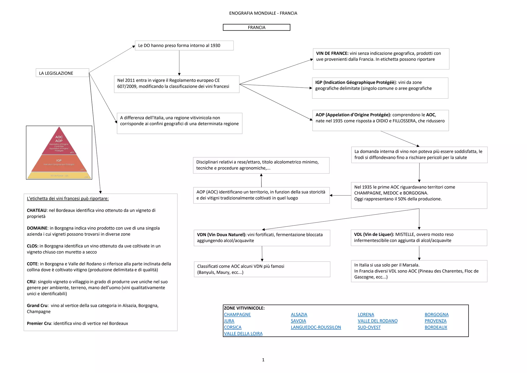
Il documento analizza la geografia vitivinicola della Francia, descrivendo diverse regioni come Champagne, Borgogna e Valle della Loira, ciascuna con le proprie caratteristiche climatiche e varietà di vitigni. Viene trattata la legislazione relativa ai vini, inclusa la classificazione delle denominazioni di origine controllata. Infine, vengono evidenziati i vini tipici di ciascuna area e le tecniche di produzione utilizzate.


























































