HUMANISME
      I
RENAIXEMENT
- DEFINICIÓ

- CARACTERÍSTIQUES


- DIFUSIÓ


- MAPA CONCEPTUAL


- VÍDEO FINAL
MOVIMENT DE RENOVACIÓ CULTURAL DESENVOLUPAT EN
           EUROPA AL LLARG DELS SEGLES XV I XVI.
           Els humanistes són intel·lectuals que intenten abraçar un
           ampli conjunt de coneixements i confien en l'ésser humà i les
           seves possibilitats.




                                       PRINCIPALS HUMANISTES




                                                                        Erasme de Rotterdam (1466-1536)
                                            Lluís Vives (1492-1540)     Va insistir en augmentar la
Tomàs Moro (1478-1535)                      Defensà la necessitat de    moralitat del clero
Exposà la teoria d'una societat basada
en la tolerància religiosa i la propietat   basar                       i propugnà una religió més íntima
comuna de la terra.                         el coneixement humà en la   i personal
                                            raó i en la naturalesa

                                                                                       INICI
·Enfrontde la mentalitat medieval, ara, l'ésser humà es
converteix en el centre del món (antropocentrisme) i
dediquen tota mena d'esforços per estudiar-lo en
profunditat.



·Inspiració en la cultura grecollatina.



                                                                   Vídeo




 ·Esperit científic: cal trobar la veritat mitjançant la
 raó i l'experiència.




 ·Ús de les llengües vernacles
 (francès, català, castellà...) com vehicle de
 transmissió cultural.




                                                           INICI
·Impremta:Inventada per Gutenberg el 1440, va
 permetre fer un gran nombre de còpies i més
 barates que les còpies manuscrites.




 ·Acadèmies: Es reunien els erudits per
 intercanviar idees i coneixements. Destacà la de
 Florència.




·Universitats: Són la continuació de les medievals, però ara
amb un paper important com a transmissores dels nous
coneixements. Destaquen les de Bolonya, Florència, Alcalà
d'Henares.




                                                         INICI
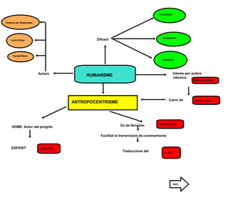
Universitat


Erasme de Rotterdam




                                                                                   Acadèmies
   Lluis Vives                             Difusió



    Tomàs Moro
                                                                                   Imprenta




                      Autors                                                                  Interès per autors
                                        HUMANISME                                             clàssics:
                                                                                                          GRECOLLATINS




                                                                                        Canvi de           MENTALITAT
                                   ANTROPOCENTRISME




                                                                                 VERNACLES
    HOME: Autor del progrés                             Ús de llengües


                                             Facilitat la transmissió de coneixements


   ESPERIT             CIENTÍFIC
                                                          Traduccions del           LLATÍ




                                                                                              INICI
Vídeo on podem veure el canvi de mentalitat
            en l'Edat Moderna.




                                          INICI

Humanisme

  • 1.
    HUMANISME I RENAIXEMENT
  • 2.
    - DEFINICIÓ - CARACTERÍSTIQUES -DIFUSIÓ - MAPA CONCEPTUAL - VÍDEO FINAL
  • 3.
    MOVIMENT DE RENOVACIÓCULTURAL DESENVOLUPAT EN EUROPA AL LLARG DELS SEGLES XV I XVI. Els humanistes són intel·lectuals que intenten abraçar un ampli conjunt de coneixements i confien en l'ésser humà i les seves possibilitats. PRINCIPALS HUMANISTES Erasme de Rotterdam (1466-1536) Lluís Vives (1492-1540) Va insistir en augmentar la Tomàs Moro (1478-1535) Defensà la necessitat de moralitat del clero Exposà la teoria d'una societat basada en la tolerància religiosa i la propietat basar i propugnà una religió més íntima comuna de la terra. el coneixement humà en la i personal raó i en la naturalesa INICI
  • 4.
    ·Enfrontde la mentalitatmedieval, ara, l'ésser humà es converteix en el centre del món (antropocentrisme) i dediquen tota mena d'esforços per estudiar-lo en profunditat. ·Inspiració en la cultura grecollatina. Vídeo ·Esperit científic: cal trobar la veritat mitjançant la raó i l'experiència. ·Ús de les llengües vernacles (francès, català, castellà...) com vehicle de transmissió cultural. INICI
  • 5.
    ·Impremta:Inventada per Gutenbergel 1440, va permetre fer un gran nombre de còpies i més barates que les còpies manuscrites. ·Acadèmies: Es reunien els erudits per intercanviar idees i coneixements. Destacà la de Florència. ·Universitats: Són la continuació de les medievals, però ara amb un paper important com a transmissores dels nous coneixements. Destaquen les de Bolonya, Florència, Alcalà d'Henares. INICI
  • 6.
    Universitat Erasme de Rotterdam Acadèmies Lluis Vives Difusió Tomàs Moro Imprenta Autors Interès per autors HUMANISME clàssics: GRECOLLATINS Canvi de MENTALITAT ANTROPOCENTRISME VERNACLES HOME: Autor del progrés Ús de llengües Facilitat la transmissió de coneixements ESPERIT CIENTÍFIC Traduccions del LLATÍ INICI
  • 7.
    Vídeo on podemveure el canvi de mentalitat en l'Edat Moderna. INICI