Submitted To
Dr. Md. Khasro Miah Ph.D.
Associate Professor
School of Business
North South University
Course: HRM 680
Submitted by
Salman Zahir
Mahjabin Sharmin
COMPARATIVE PERSPECTIVES ON
HUMAN RESOURCE MANAGEMENT
LINKS BETWEEN HRM AND BUSINESS
STRATEGY WITH FIRM PERFORMANCE: A
CROSS-CULTURAL STUDY AMONG US, EU
AND JAPANESE MNCS IN SOUTH ASIAN
EMERGING ECONOMY
1
LETTER OF TRANSMITTAL
09 May 2012
Dr. Md. Khasro Miah, Ph.D.
Associate Professor
School of Business
North South University
Dhaka
Subject: Submission of Report
Dear Sir
We hereby submit our report titled “Links between HRM and Business Strategy with Firm
Performance: A Cross-cultural Study among US, EU and Japanese MNCs in South Asian Emerging
Economy” as a partial fulfillment of the requirements of your course.
We tried to follow the concepts taught by you throughout this course as well as referred to relevant
text books to develop our knowledge on of human resources and business strategy.
This report has helped us gain insight in to various HRM and Business Strategy across culture. We
have worked hard to prepare this report to the best of our abilities and hope that our work would
meet the level of your expectations.
Thank you sir for your guidance and valuable suggestions for this paper without which this paper
would not have been possible.
Sincerely yours
Salman Zahir ID- 1010573560
Mahjabin Sharmin ID- 0910058090
2
Table of Contents
Abstract.................................................................................................................................3
1. Introduction.................................................................................................................. 4
2. Theoretical Framework ............................................................................................... 5
3. Literature Review...........................................................................................................6
4.0 Hypothesis Development...................................................................................................8
4.1 Determinants of HRMPerformance Fit Strategy, and Firm............................................... 8
H1: Manager’sperceptionof firmperformance will be positivelyassociatedwithProspector
Business Strategy. ................................................................................................................. 8
H2: AnalyzerBusinessStrategywillbe positivelyassociatedwithfirmperformance
perceived by managers..........................................................................................................9
H3: DefenderBusinessStrategywillbe positivelyassociatedwithfirmperformance
perceived by managers........................................................................................................ 10
4.2 Part –2- Determinants of HRMStrategy, and Firm Performance Fit ................................ 11
H4: AccumulatorHRMStrategywill be positivelyassociatedwithfirmperformance
perceived by managers........................................................................................................ 11
H5: UtilizerHRMStrategywill be positivelyassociatedwithfirmperformance perceivedby
managers............................................................................................................................ 12
H6: FacilitatorBusiness Strategywillbe positivelyassociatedwithfirmperformance
perceived by managers........................................................................................................ 13
H7: WesternMNCsfirmperformance is betterthanEasternMNCs firmperformance
perceived by managers........................................................................................................ 13
4. Methodology............................................................................................................... 15
4.1 Data collection method ............................................................................................... 15
5. Measures .................................................................................................................... 15
Conclusion ........................................................................................................................... 17
6. Bibliography................................................................................................................ 19
3
Abstract
Purpose– The purpose of thispaperis to examine the linksbetweenHRMand Business Strategywith
FirmPerformance of US, EuropeanUnionandJapanese originMNCsactive inbusinessinSouthAsian
economy.
Design/methodology/approach– Through secondary research, this paper examines how, from the
perspective of theiroperationinSouthAsia,aMNCs’strategiesare basedupondifferentfactors like
missionandvision,hostcountryinfluence,home countryinfluence,legalandsocietal factors.Thenit
examines how a firm’s business strategy shapes its HRM strategies and how the HRM strategies
affect a MNC’s performance.
Findings– It was found that business strategies are influenced by mission and vision, host country
influence, home country influence, legal and societal factors. It was also found that business
strategies impact the performance of a firm by affecting the HRM strategies. The direct linkage
betweendifferentHRMstrategiesandtheirimpactona firm’sfinancial performance was not found
but substantial secondaryresearchsupportsthatafit betweenbusinessandHRMstrategiesleadsto
developmentof employee productivity and efficiency which in turn affects financial performance.
Finally it was found that in the South Asian Economy, Western MNCs are performing better than
EasternMNCs because of theirabilitytointegrate the local andtheirhome country’s culture better.
Practical implications– This paper provides us a general guideline as to understanding how MNCs
are affectedbytheirhome countryandhostcountry environment.Forany HRMpractitioner it gives
the conceptual framework of working out how a firm’s performance can be increased in a foreign
country.
Originality/value–The paperprovidesaninsightintounderstandingwhyMNCsof different cultures
adoptdifferentlevelsof local andtheirhome country’sculture andhow this ultimately affects their
performance.
Keywords- Host country influence, HRMstrategies, Business Strategies, Firm Performance.
Paper type- Conceptual paper
4
1. Introduction
Research on MNCs has tended to be focused on those from developed countries establishing
subsidiarieseitherinotherdevelopedeconomies(e.g.U.S.tothe UK) or into developing economies
(e.g. the U.S.A into Latin America). U.S. firms invested in Europe from before 1939 but the major
pushcame afterWorldWar Two(Ferner,Almond,Clark,Colling,Edwards,Holden,& Muller-Camen,
2004). Japanese MNCs began to locate in advanced economies, particularly in the 1980s. While,
there hasbeena rich streamof MNC researchinthisarea,there has beenrelativelyless research on
newer industrialized (e.g. Taiwan, India and South Korea) to the more industrialized economies
(Glover& Wilkinson,2007, p.1438). Thisisa new erawhichis often referred to as a ‘new geography
of investments’ (UNCTAD, 2004). Whilst most MNCs come from the world’s top five economies, a
growing number are from developing and newer industrialized economies. UNCTAD categorizes
developing economies into two groups - South Korea, Taiwan and Singapore who are newer
industrializedandhave anestablishedtrackrecordasoutwardinvestorsandthose such as India and
China that are rapidly developing.
This paper helps identify and analyze ‘the travel of ideas’ (Delbridge, 2002; Garrahan & Stewart,
2004) between the East and West, in terms of the motive and opportunity behind cross-national
transferof HR policiesandpractices.Suchanunderstandingof corporate management thinking and
practice in Asian MNCs helps practitioners understand their own strengths and weaknesses in the
new scheme of things and assists them in strategizing accordingly as to how best to influence the
top managementlayersandplayers.Thiswould in turn assist them to facilitate a smooth ‘travel’ of
policiesandpracticesacrosssubsidiaries (Ferner,2009). The reasonunderlyingthe complexity of the
travel of ideas is that, the “best practice” in one country may not be the “best practice” in another
country, given that the culture and value system as well as institutional and structural factors are
very different from one country to another (Aycan, 2005).
The world investment report from UNCTAD (2010) indicates that although developed-country
transnational corporations (TNCs) account for the bulk of global foreign direct investment (FDI),
developingandtransitioneconomieshave emerged as significant outward investors accounting for
one quarterof global FDI outflows in 2010, the bulk of which came from Asia. Similarly, the growth
rate of the number of TNCs from developing countries and transition economies over the past 15
years has exceeded that of TNCs from developed countries. Asia dominates the list of 100 largest
developingcountryTNCs.Further,the emergingeconomiesare investingheavilyinlow-income host
countries,generatingconsiderable South-South investment flows (UNCTAD, 2007). It is anticipated
that in the new world economy, the balance of power will shift to the East as China and India
continue toevolve astwoof the mostattractive inwardas well asoutwardFDIdestinationcountries.
5
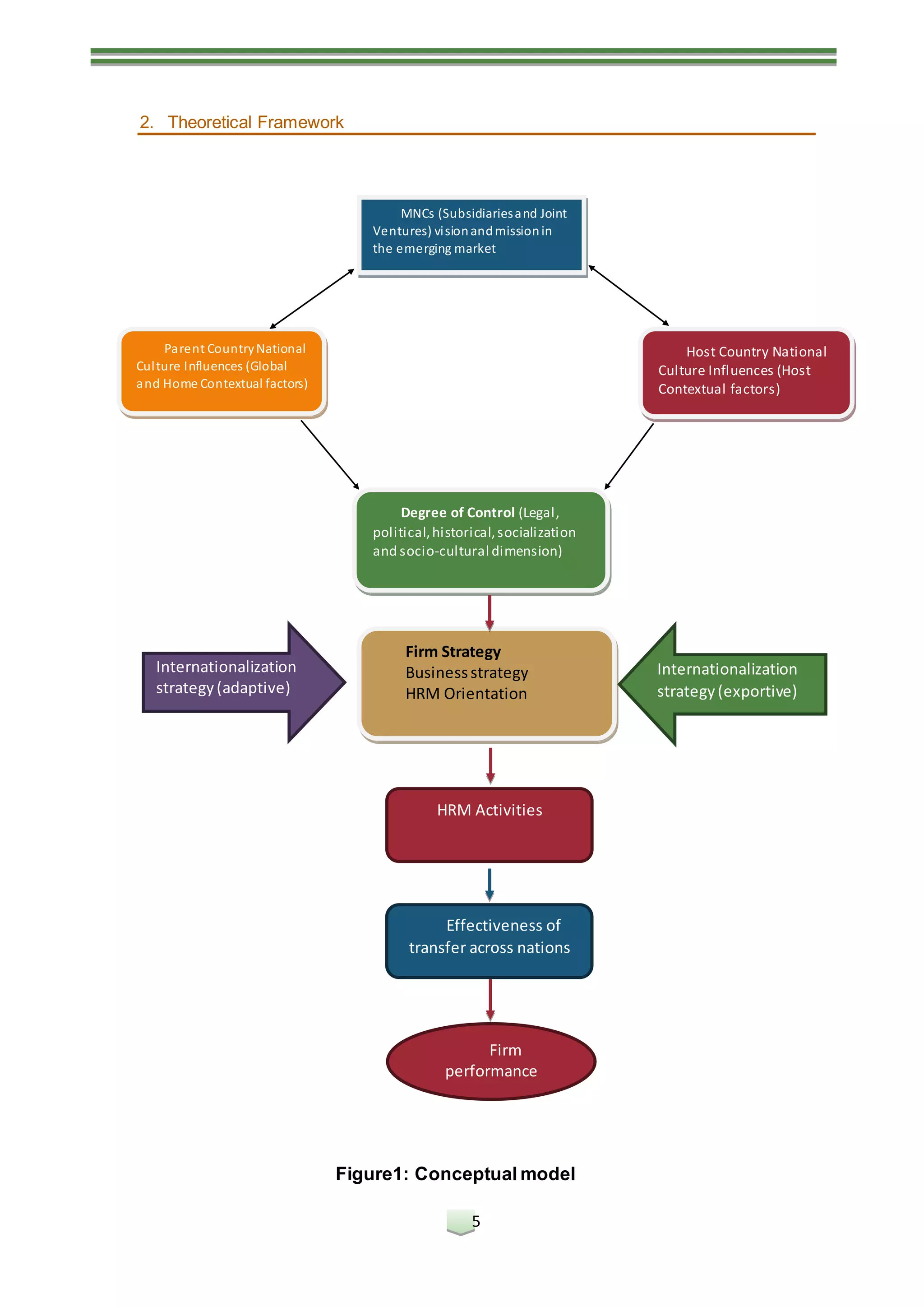
2. Theoretical Framework
Figure1: Conceptual model
Effectiveness of
transfer across nations
Firm
performance
Internationalization
strategy(adaptive)
Internationalization
strategy(exportive)
HRM Activities
MNCs (Subsidiariesand Joint
Ventures) visionandmissionin
the emerging market
Host Country National
Culture Influences (Host
Contextual factors)
Parent CountryNational
Culture Influences (Global
and Home Contextual factors)
Degree of Control (Legal,
political,historical,socialization
and socio-cultural dimension)
Firm Strategy
Businessstrategy
HRM Orientation
6
3. Literature Review
The study of the diffusion of human resource management (HRM) practices across
country borders has become increasingly important in international HRM research (Brewster,
2006). Research shows that the transfer of HRM practices from multinational corporations
(MNCs) to their foreign subsidiaries may be contingent upon the country-of-origin of the
MNC (Lau & Ngo, 2001), institutional distances between the local and parent country
locations (Gaur, Delios, & Singh, 2007), and the institutional pressures embedded in the
local environment (Björkman, Fey, & Park, 2007). Despite extensive evidence exists about
the contextual factors related to the similarities or dissimilarities of MNC subsidiary HRM
practices across country borders, it is still the case that “little is known about the extent to
which high-performance HRM practices are found in foreign subsidiaries across countries”
(Björkman et al., 2007: 431).
Another approach has taken the view from institutional theory (Björkman et al., 2007).
Björkman et al. (2007) tested the degree of utilization of high performance work systems
(HPWSs) by MNC subsidiaries operating in the U.S., Russia and Finland. They found
subsidiary factors (i.e. the status of the HR department and the involvement of subsidiary in
knowledge transfer) influenced the use of HPWSs. Although they examined subsidiaries in
three host countries and addressed the significance of institutional pressures faced by the
subsidiaries, they had not directly tested specific measures of various aspects of the
institutional environment within host countries. The likely institutional factors include the
favorableness of the political-legislative environment to business, the restrictiveness of labor
legislation, professional norms, and aspects of the cultural-cognitive institutional
environment. Scholars have yet to “disentangle the relative influence of MNC-internal and –
external regulative, normative and cultural-cognitive processes” (Björkman et al., 2007: 444)
in determining the adoption of HRM practices in the diverse context of subsidiaries.
In developing guidelines on how to decide on IHR policies, we start from the models of
strategic international human resource management (SIHRM). This work (Björkman et al.,
2007: 444) has mainly taken a macro, strategic perspective focusing on the determinants of
SIHRM systems in a multinational company (MNC). The early models focused primarily on
strategy as the main factor, arguing that the central issue is not to identify the best HRM
policy per se, but rather to find the best fit between the MNC’s overall strategy and its HRM
policy (Fenton-O’Creevy, Gooderham, &Nordhaug, 2008). More recent models have
specified other internal as well as external factors to explain MNCs’ choices of IHRM
systems. In addition to strategy, the different determinants of IHRM seem to be the industry
in which a MNC is operating (Chen, Lawler, and Bae, 2005), the MNC’s international life
cycle and experience, the organizational structure, the HQ’s international orientation, the
host country’s cultural and legal environments, and the resources or strategic role of
affiliates and certain employee groups (Björkman et al., 2007).
In one of the most recent SIHRM models, Taylor and colleagues have identified three
different SIHRM orientations in MNCs: adaptive, exportive and integrative. These
orientations determine the company’s overall HR approach to managing the tension between
integration or the pressure for internal consistency and differentiation or the pressure for
external consistency. An adaptive SIHRM orientation is one in which each affiliate develops
its own HRM system, reflecting the local environment. Differentiation is being emphasized
with almost no transfer of HRM philosophy, policies or practices either from the parent firm to
its affiliates or between affiliates (Fenton-O’Creevy, Gooderham, &Nordhaug, 2008). The
major advantage of such an approach is that HRM systems may be completely in tune with
their local context. However, when each affiliate determines its own HR policies,
disadvantages may occur. There may exist a lack of coherence within the MNC if, for
instance, different performance criteria are considered in the employees’ appraisal in
7
different affiliates. Because each HR department is focused on its own context, there may be
also a duplication of efforts with no attention to economies of scale or synergies in terms of
learning from each other. Each affiliate will have spent time and resources to design a HR
policy without having consulted other HR managers for best practices.
The second, an exportive SIHRM orientation is one in which the parent firm’s HRM
system is being transferred to its different affiliates. This approach emphasizes integration
across all affiliates, developing a highly internal consistent MNC (Fenton-O’Creevy,
Gooderham, &Nordhaug, 2008). However, the downside of such an exportive IHRM
approach is its inflexibility, ignoring the possible local differences, and therefore having
missed opportunities with respect to learning. This all may lead to an ethnocentric orientation
from HQ and as a consequence, affiliates will show feelings of rejection towards the imposed
practice.
MNCs are confronted with the challenge of simultaneously considering global integration
and local adaptation. So, a pure exportive or adaptive IHRM approach doesn’t seem
advisable to choose. This leads to the rise of the third kind of practice which is a hybrid of
exportive and adaptive approach. This is known as the integrative approach.
Among the three options, it is the integrative IHRM approach that focuses on substantial
global integration with an allowance for local differentiation. In this approach, the balance is
being achieved through transferring best practices between HQ and affiliates. Integrative
SIHRM orientation attempts to take ‘the best’ HRM approaches and uses them throughout
the organization in the creation of a worldwide system. The focus here is on substantial
global integration with an allowance for some local differentiation. An integrative approach
combines both characteristics of the parent company’s HRM system with those of its
international affiliates. Transfer of HRM policies and practices occurs and can go in any
direction, from one affiliate to HQ or between affiliates and vice versa (Björkman et al.,
2007). While the advantage of this approach seems to be the spreading of good practices,
the major disadvantage is that a so-called best practice may still be ill suited for a particular
context. The three orientations of an adaptive, exportive or integrative approach represent
three basic choices for IHR managers, reflecting an overall approach towards IHRM.
However, in practice, IHR managers may have the option to choose for a mix of the three
approaches.
IHR professionals may also decide differently with respect to certain employee groups.
When HR practices are designed for higher and senior level managers, they will probably
encounter a need for consistency worldwide, either by exporting the HQ’s approach or by an
integrated approach. For instance, the question of how to develop global managers seems
to lead to an integrated HR approach for this employee group. Many companies emphasize
that their senior managers must not only possess technical skills but also need to have a
broad understanding of history, culture, sociology, and human relations. Consequently, the
selection criterion often set for this employee group is global awareness or global mindset,
referring to openness to other cultures, multiple language skills, tolerance and flexibility
(Björkman et al., 2007).
8
4.0 Hypothesis Development
4.1 Determinants of HRM Performance Fit Strategy, and Firm
Huselid and Becker have done a substantial amount of research on developing a
comprehensive firm-wide measure of an organization’s HRM system. They found that a high
performing HRM system (termed High-Performance Work System) has a positive effect on
firm performance. A high performance HRM system implies designing and implementing a
validated competency model linked to every element in the HR system and with aim of
maximizing the overall quality of human capital throughout the organization (Becker et al.,
2001). In addition, their research supports the importance of both internal and external
complementarities. (Becker and Huselid 2000, Becker, Huselid and Ulrich 2001) reviewed
their past research on HRM systems and ended-up presenting typologies of four HR
architectures.
Based on our literature studies of strategic human resource management (SHRM), we
have identified eight dimensions of SHRM (e.g. Becker et al., 2001). Recruiting and
selection, Training, the degree of formalization, compensation, alignment of HR system and
firm strategy, Communication, Management skills of HR professionals and Executive
leadership were identified as fundamentally critical issues for HRM and SHRM by Huselid et
al., 2000; Godard & Delaney, 2004 .
According to goals HR bundles can be divided into two main categories:
Organic HR- The overall focus of organic HR systems is to meet demands for change,
skill enhancement, and growth (Peltonen, 2003)
Mechanistic HR- The overall focus of mechanistic HR systems is to meet the demands
for operational results, stability and skill utilization. (Peltonen, 2003)
H1: Manager’s perception of firm performance will be positively associated with Prospector
Business Strategy.
The environment will be perceived as growing, even dynamic by the Prospectors who
are exploiters and creators of change. For this type of firms, planning is concerned with
problem-finding. Being innovative and constantly looking for new opportunities frequently
result in an acceptance of moderate near-term profits in the search for new segments.
Human resource units within Prospectors perform an entrepreneurial role, helping to identify
and quickly develop crucial human resources through the rapid movement and alteration of
assignments. High skill utilization is in focus. Employees are moved to match abilities, skills,
and knowledge to specific tasks.
HR Architecture
Dimensions Prospector
HR System Organic
Recruitment &
selection
Prospectors require highly skilled professionals, thus a highly
selective recruiting & selection function is required
Training Prospectors require that employees upgrade skills continuously
and have high levels of expertise. High levels of training are
required.
9
Degree of
formalization
Prospectors employ many professionals, and personnel
turnover is likely to be high, therefore formalization should be low.
Compensation Jobs are loosely described, difficult to monitor, and outcomes
unpredictable. High emphasis on incentive compensation.
Effectiveness & Alignment
Alignment between
HR system and
firm strategy
N/a
Communication Jobs and procedures change frequently for, changes need to be
communicated effectively to ensure effective implementation
Management skills
of HR professionals
HR professionals need to be able to adapt to changing
demands for service as the needs of line managers change
frequently. HR professionals should be proactive.
Executive
leadership style
Developmental culture. Focus on dynamics, entrepreneurship,
and creativity.
Source- The Fit between Strategy and Strategic Human Resource Management (Andersen,
Eriksen, Lemmergaard&Povlsen, 2010)
In the multinational context, when a company requires an HR system which is organic,
Defender business strategy fits perfectly and a perfectly aligned strategic fit between HR
policies and business strategies affects a firm’s performance positively irrespective of the
firm’s location and country of origin (Peltonen, 2003).
H2: Analyzer Business Strategy will be positively associated with firm performance
perceived by managers.
Analyzers perceive the environment as slowly changing and are followers of change.
Simultaneously they are operating in both stable and turbulent domains with corresponding
foci on both efficiency concerning existing areas and innovation also in new market
opportunities. Analyzers, here the HRM unit plays the training and maintenance role
appropriate to the defender strategy by using accurate placement and appraisal devices. For
innovation developments, the unit plays a more developmental role by designing flexible and
enriching team structures and processes. Encourage and support self development of
abilities, skills and knowledge is in focus. The HRM unit mainly is concerned with coordinate
between accurate placement and flexible team structures.
HR Architecture
Dimensions Analyzer
HR System Mix of mechanistic and organic
Recruitment &
selection
Analyzers require professionals for managerial positions. Moderate
selectiveness.
Training Analyzers require experts in managerial and professional jobs.
Training should be moderate.
Degree of
formalization
Analyzers require experts in managerial and professional jobs.
Formalization should be low for managers and professionals.
High for other employees.
10
Compensation Most jobs are well described and easy to monitor. Managerial and
professional jobs are an exception. Moderate emphasis on
incentive compensation.
Effectiveness &Alignment
Alignment
between
HR system and
firm strategy
N/a
Communication Moderate change to jobs and procedures, and moderate change in
daily operations and strategy. Moderate emphasis on communication.
Management
skills
of HR
professionals
Moderate change in demands for service from line managers. HR
professionals should be proactive in relation to managers and
professionals. The focus should be on administration for other
employees.
Executive
leadership style
HR professionals need to be able to adapt to changing demands
for service as the needs of line managers change frequently. HR
professionals should be proactive.
Source- The Fit between Strategy and Strategic Human Resource Management (Andersen,
Eriksen, Lemmergaard&Povlsen, 2010)
In the multinational context, when a company requires an HR system which is a mix of
mechanistic and organic, Analyzer business strategy fits perfectly. A perfectly aligned
strategic fit between HR policies and business strategies affects a firm’s performance
positively irrespective of the firm’s location and country of origin (Peltonen, 2003).
H3: Defender Business Strategy will be positively associated with firm performance
perceived by managers.
Defenders are firms that perceive the environment as relatively stable, have a narrow
product line, and concentrate on efficient operations. This type of firm seeks niches and
specialization through concentration on problem-solving Rumelt et al. (2001). The defender
is therefore a strategy type that favors high reliability as a criterion for obtaining internal
consistency. Therefore the HR-bundle of the defender should aim at improving the reliability
of the human resources in the firm. Defenders rely heavily on internally developed human
resources and employees are carefully selected, placed, and trained. Furthermore,
employees are expected to stay with the company for long periods of time. (Quinn 2004,
2005).
HR Architecture
Dimensions Defender
HR System Mechanistic
Recruitment &
selection
Defenders require standardized skills, and fewer professionals.
Recruitment does not need to be as selective.
Training Defenders rely on standardized skills and narrow/specialized job
descriptions.
Degree of
formalization
Defenders require standardized skills and work processes. HR
systems emphasize formalization.
11
Compensation Jobs are well described, easy to monitor, and outcomes are
predictable. The emphasis on incentive compensations should be low.
Effectiveness &
Alignment
Alignment between
HR system and
firm strategy
N/a
Communication Jobs and procedures are well described, and there are few
exceptions to daily operations and strategic changes. Emphasis on
communication low.
Management skills
of HR
professionals
Since demand for service is relatively stable, HR professionals can
be reactive administrators.
Executive
leadership style
Internal process culture. Focus on formalization and structure.
Source- The Fit between Strategy and Strategic Human Resource Management (Andersen,
Eriksen, Lemmergaard&Povlsen, 2010)
In the multinational context, when a company requires an HR system which is
mechanistic, Defender business strategy fits perfectly. A perfectly aligned strategic fit
between HR policies and business strategies affects a firm’s performance positively
irrespective of the firm’s location and country of origin (Peltonen, 2003).
4.2 Part –2- Determinants of HRM Strategy, and Firm Performance Fit
Bird and Beechler (in Mendenhall et al, 2007) examine the relationship of human
resource practices to business and corporate level strategies. As a low cost strategy
requires standardization, they suggest the need for tight control and conformance to
processes across all locations. As deviation from standard practices could impact efficiency
and jeopardize the low cost position of the firm, there would be risk in allowing localization of
processes. However, attempting to implement practices which are inconsistent with local
cultural values presents the potential for conflict and risk in successful implementation. For
MNEs implementing a differentiation strategy, a multi-domestic approach which
accommodates local needs may be more consistent with business strategy through localized
innovation, but limits the development of global knowledge. The authors describe three
potential Human Resource (HR) strategies which should be aligned with business strategy:
H4: Accumulator HRM Strategy will be positively associated with firm performance perceived
by managers.
·“Accumulator Strategy” builds up HR capacity based on potential, and supports the
differentiation strategy (Mendenhall et al, 2007).
Differentiation Strategy: A firm is considered to pursue a differentiation strategy when it
offers a product/service that is perceived to be unique along several dimensions that are
valued by the customers. This strategy involves selecting one or more criteria used by
buyers in a market - and then positioning the business uniquely to meet those criteria. This
12
strategy is usually associated with charging a premium price for the product - often to reflect
the higher production costs and extra value-added features provided for the consumer.
(Mendenhall et al, 2007). Accumulator develops company’s workforce from a long term
perspective, provides extensive trainings, and emphasizes stable career path within the
company.
Accumulator strategy builds up human resources of the firm through (a) acquisition of
personnel with large, latent (b) development of that potential over time in a manner
consistent with the needs of the organization. According to the data provided by 229
successful MNCs of Japanese, U.S. and European origin a global “Differentiator” follows the
following strategies (Berry, 2009)
H5: Utilizer HRM Strategy will be positively associated with firm performance perceived
by managers.
“Utilizer Strategy” deploys HR as efficiently as possible and is consistent with the low
cost strategy (Mendenhall et al, 2007).
Low Cost Strategy- A firm producing at the lowest cost in the industry enjoys the best
profits. Producing at lower cost is a strategy that can be used by various firms so as to have
a significant cost advantage over the competition in the market. This in effect leads to growth
in the market share. This strategy is mostly associated with large businesses offering
standard products that are clearly different from competitors who may target a broader group
of customers. The low cost leader in any market gains competitive advantage from being
able to many to produce at the lowest cost. Factories are built and maintained; labor is
recruited and trained to deliver the lowest possible costs of production. Cost advantage is
the focus. Costs are shaved off every element of the value chain. Products tend to be 'no
frills.' However, low cost does not always lead to low price. Producers could price at
competitive parity, exploiting the benefits of a bigger margin than competitors. Some
organizations, such as Toyota, are very good not only at producing high quality autos at a
low price, but have the brand and marketing skills to use a premium pricing policy. A low
cost leader’s basis for competitive advantage is lower overall costs than competitors.
The need to manage cost is nothing new, yet surprising number of organizations
struggles to successfully control their operating expenses overtime (Bertone, Clark, West &
Groves, 2009). Successful low cost leaders are exceptionally good at finding ways to drive
costs out of their business. According to the data provided by 160 successful MNCs of
Japanese, U.S. and European origin a global “Cost Leader” follows the following strategies
(Berry, 2009)
Product Market Geographic Market: HR Strategy
Average Firm R&D
intensity all over the world
Low R&D and services
intensities in foreign affiliates
Highest firm services
intensity in the US and then
Japan and Europe
Home country sales
dominate
Weak pressure for
consistency between parent
and subsidiary strategy
Highest product diversity
of any group
Least percent of sales in
IP risky countries
Weak pressure for
consistency with local
external environments
13
H6: Facilitator Business Strategy will be positively associated withfirm performance perceived
by managers.
“Facilitator” strategy is effective by focusing on knowledge, as may be suitable for firms
using both “Low Cost” and “Differentiator” strategies (Mendenhall et al, 2007).
Facilitator Strategy – is focused on new knowledge creation. It seeks to develop the
human resources of the firm through acquisition of self-motivated personnel and the
encouragement and of personnel to develop, on their own, the skills and knowledge which
they, the employees, believe are important. Based on these three HR strategies and the
need for integration (or consistency) between Parent and subsidiary, we can illustrate the
linkages between HR and business strategies as follows:
A Facilitator strategy fits the organizational requirements of Analyzer firms because it
accommodates the management of dual pressures imposed by an Analyzer strategy. The
pursuit of new markets requires an infusion of new skills and talents into the firm,
encouraging hiring from the external labor market. Maintenance of existing product lines, by
contrast, necessitates the internal development of employees and encourages the
development of an internal labor market. Consequently, staffing policies will likely be a mix of
both internal and external selection. Firms with a Facilitator strategy may seek to offset the
potential schizophrenic outcomes of a mixed staffing policy by carefully recruiting employees
with a desire for self-development. By encouraging and supporting self-development, a
firm can focus its activities more fully on the accurate placement of personnel and the design
of flexible teams (Berry, 2007).
The facilitator HR strategy aims to create new knowledge through self-motivated
employees. So, this strategy can meet the needs of evolving HR demands resulting from
strong pressures in opposing directions for both strategic orientation and integration.
• In subsidiaries employing product differentiation strategies and having low degree
of integration with parent, those that adopt accumulator strategy perform better.
• Finally, subsidiaries pursuing both cost leadership and differentiation strategies,
those which adopt a facilitator HRM strategy.( Porter, 2003)
C. MNCs Comparative fit between Western MNCs and Eastern MNCs
H7: Western MNCs firm performance is better than Eastern MNCs firm performance perceived
by managers.
Authors following the convergence approach assume that in management ‘best
practices’ can be defined which are universally valid and applicable, irrespective of national
Lowest R&D and
services intensity in both the
US and in foreign affiliates
(along with Group One)
No R&D and services
expenditures in foreign
affiliates
Utilizer HR strategy is
best suited
Lowest product diversity
of any group
Lower developing
country activities than Group
One – but still second
highest percent across all
groups
Using host country
nationals wherever possible
Second highest sales in
IP risky countries
Low levels of expats
14
culture or institutional context. Efficiency imperatives and an increasingly similar global
competitive environment are perceived to force companies to adopt such best practices in
order to increase their competitiveness. From this follows a cross-national convergence of
management practices (see e.g. Kerr et al., 1960; Levitt, 1983; Toynbee, 2001; Fenton-
O’Creevy & Gooderham, 2003). Due to the dominance of American business schools in the
development and dissemination of new management knowledge, the dominance of
American consultancies in further spreading this knowledge and, most importantly, the
strength of the American economy and American MNCs, ‘best practices’ in management are
often, explicitly or implicitly, equated with management practices employed by successful
American MNCs (Smith & Meiksins, 1995).
According to Forbes 2011 issue the top ten MNCs in India, the biggest economy of
South Asia, are the following:
1) IBM: The net income of this company post completion of the financial year end of
2010 was $14.8 billion with a net profit margin of 14.9 % (Country of origin – United
States).
2) Microsoft: A subsidiary, named as Microsoft Corporation India Private Limited, of the
U. S. (United States) based Microsoft Corporation, one of the software giant’s has
got their headquarter in New Delhi. The net income of Microsoft Corporation grew
from $ 14, 569 million in 2009 to $ 18, 760 million in 2010.
3) Nokia Corporation: Nokia Corporation was started in the year 1865 and is one of
the leading mobile companies in India. The net sales of the company increased by 4
% in the last financial year with sales of EUR 42.4 billion as compared to 2009's EUR
41 billion. Over the past few years, this company in India has been acquiring
companies, which have got new and interesting competencies and technologies so
as to enhance their ability of creating the mobile world (Country of Origin- Norway).
4) PepsiCo: PepsiCo. Inc. entered the Indian market with the name of PepsiCo India
from the year 1989. Within a short time span of 20 years, this company has emerged
as one of the fast growing as well as largest beverage and food manufacturer. As per
the annual report of the company in the last business year, the net revenue of
PepsiCo grew by 33 %. (Country of origin- United States)
5) Ranbaxy Laboratories Limited: Ranbaxy Laboratories Limited, one of the biggest
pharmaceutical companies in India, started their business in the country from the
year 1961. In the business year 2010, the registered global sales of the company
was US $ 1, 868 Mn. (Country of origin- India)
6) Reebok International Limited: This global brand is a famous name in the field of
sports as well as lifestyle products. Reebok International Limited, a subsidiary of
Adidas AG, is based in U. S. A. (United States of America) started its operation in
1890s. During the last financial year, Adidas's currency neutralized group sales
increased by 9 %. (Country of origin – United States)
7) Sony: Sony India is a part of the renowned brand name Sony Corporation, which
started their business operation in the year 1946 in Japan. Established in India in
November 1994, this company has captured one of the leading positions in the field
of consumer electronics goods. By the end of the business year 2010 on 31st March,
2011, the company showed a remarkable increase in the share related to numerous
categories. Sony India is planning to invest around INR. 150 crore for the marketing
of the activities related to ATL and BTL. (Country of origin- Japan)
8) Tata Consultancy Services: Commonly known as T. C. S., this multinational
company is a famous name in the field of I. T. (Information Technology) services,
Business Process Outsourcing (B. P. O.) as well as business solutions. Tata
Consultancy earned a growth of 8.9 % during the latest quarter of this financial year,
which ended on 30th September, 2011. In this current business year, they are about
to employ 60, 000 people to meet their business requirement. (Country of Origin-
India).
15
9) Vodafone: Vodafone Group Plc is an international telecommunication company,
which has got it's headquarter based in London in the United Kingdom (U. K.).
Vodafone India is among the largest operators of mobile networking in the country.
The turnover of the Vodafone Group Plc after the completion of the 2010 financial
year grew to £ 44, 472 m from £ 41, 017 m that was the turnover of the business year
2009.
10) Tata Motors Limited: The biggest automobile company in India, Tata Motors
Limited, is among the leading commercial vehicles manufacturer in the country. They
are one of the top 3 passenger vehicle manufacturers. Post completion of the
financial year 2010 to 2011, the global sales of the company grew by 24.2 % with
sales crossing INR. 100 million.
It can be clearly seen that Western MNCs are performing better than Asian MNCs in the
emerging economies.
5. Methodology
Methodology refers to a combination of methods and systematic outlet that leads to
accomplish certain goal. This was a purely qualitative research and was developed using
secondary data from a variety of sources. We browsed through relevant scholarly articles,
journals and periodicals to gather relevant secondary information.
5.1 Data collection method
Literature survey and analysis was the sole method of data collection. Data from different
journals, articles, research papers were carefully pursued to complete this research.
6. Measures
Firm Performance- Based on our literature studies of strategic human resource
management (SHRM); we have identified eight dimensions of SHRM (e.g. Becker et al.,
2001) that promotes firm performance. These are listed below with a brief description that
includes key sources for the variables. The table is largely based on empirical contributions.
Here it should be noted that the tradition for scale development in HRM and SHRM appears
to favor a focus on the substantive issues rather than measurement issues.
Research practice does not seem to use formally validated scales, and different
measures often refer to the same underlying constructs.
Recruiting and selection refers to the emphasis an organization places on the recruiting
and screening of potential employees. When an organization devotes many resources to
recruiting and selection (controlled for size of course), it is likely that it will run fewer risks of
selecting poor performers.
Training refers to the amount of training offered to employees at different organizational
levels. A high emphasis on training will result in better skilled and potentially more motivated
employees, while less training only results in employee learning-by-doing.
16
The degree of formalization refers to the formal HR systems that firms implement, for
example salary and hiring policies, and delegation of decision making. A high degree of
formalization will entail less flexibility.
Compensation refers to the use of incentive pay by organizations, and the extent to
which it is used at different organizational levels. Incentive pay means that employees are
rewarded based on their results, for example through bonuses, stock options, piece rates
and similar mechanisms.
Alignment between HR system and firm strategy refers to the extent that HR practices
are aimed at influencing strategy level outcomes. If this is the case, the goal of HR practices
is to affect outcomes by planning, analysis, and influence activities.
Communication refers to the extent that HR issues are communicated and discussed
throughout the organization, and implies that the organization focuses on the traditional
human relations perspective in industrial relations that emphasizes participation in decision
making and extensive communication within the organization (Huselid et al., 2000; Godard &
Delaney, 2004).
Management skills of HR professionals refer to the extent of professionalism and
proactiveness in HR professionals. This means that he HR professionals are externally
focused, knowledgeable in their field, and engage in influence activities and active
cooperation with other functions in the firm.
Executive leadership style is a fuzzy concept, and the interpretation offered in e.g.
Becker et al. (2001) tends to favor a uni-dimensional perspective on leadership. We offer an
alternative perspective based on work by (Quinn 2004, 2005) on competing values in
organizations where leadership roles are defined on two dimensions: stability-flexibility and
internal-external orientation. We believe that the Quinn’s theory is a more refined way of
describing leadership in organizations, and, that there is a reasonable empirical support for
the model at both the level of leadership and the level of the organization.
Business strategy - The environment will be perceived as growing, even dynamic by
the Prospectors who are exploiters and creators of change. For this type of firms, planning is
concerned with problem-finding. Being innovative and constantly looking for new
opportunities frequently result in an acceptance of moderate near-term profits in the search
for new segments. Human resource units within Prospectors perform an entrepreneurial role,
helping to identify and quickly develop crucial human resources through the rapid movement
and alteration of assignments. High skill utilization is in focus. Employees are moved to
match abilities, skills, and knowledge to specific tasks.
Analyzers perceive the environment as slowly changing and are followers of change.
Simultaneously they are operating in both stable and turbulent domains with corresponding
foci on both efficiency concerning existing areas and innovation also in new market
opportunities. Analyzers, here the HRM unit plays the training and maintenance role
appropriate to the defender strategy by using accurate placement and appraisal devices. For
innovation developments, the unit plays a more developmental role by designing flexible and
enriching team structures and processes. Encourage and support self development of
abilities, skills and knowledge is in focus. The HRM unit mainly is concerned with coordinate
between accurate placement and flexible team structures.
Defenders are firms that perceive the environment as relatively stable, have a narrow
product line, and concentrate on efficient operations. This type of firm seeks niches and
specialization through concentration on problem-solving Rumelt et al. (2001). The defender
is therefore a strategy type that favors high reliability as a criterion for obtaining internal
consistency. Therefore the HR-bundle of the defender should aim at improving the reliability
17
of the human resources in the firm. Defenders rely heavily on internally developed human
resources and employees are carefully selected, placed, and trained. Furthermore,
employees are expected to stay with the company for long periods of time. (Quinn 2004,
2005).
HRM Strategy -“Utilizer Strategy” deploys HR as efficiently as possible and is consistent
with the low cost strategy (Mendenhall et al, 2007).
“Facilitator” strategy is effective by focusing on knowledge, as may be suitable for firms
using both “Low Cost” and “Differentiator” strategies (Mendenhall et al, 2007). A Facilitator
strategy fits the organizational requirements of Analyzer firms because it accommodates the
management of dual pressures imposed by an Analyzer strategy. The pursuit of new
markets requires an infusion of new skills and talents into the firm, encouraging hiring from
the external labor market. Maintenance of existing product lines, by contrast, necessitates
the internal development of employees and encourages the development of an internal labor
market. Consequently, staffing policies will likely be a mix of both internal and external
selection. Firms with a Facilitator strategy may seek to offset the potential schizophrenic
outcomes of a mixed staffing policy by carefully recruiting employees.
Accumulator strategy builds up human resources of the firm through (a) acquisition of
personnel with large, latent (b) development of that potential over time in a manner
consistent with the needs of the organization. According to the data provided by 229
successful MNCs of Japanese, U.S. and European origin a global “Differentiator” follows the
following strategies (Berry, 2009)
7. Conclusion
There is empirical evidence that suggests that almost all MNCs have a trace of their country
of origin within them. It could be subconscious choices which are influenced by the cultural
and institutional characteristics of the country of origin of the MNC or it could be transferred
through the people who work in the organization (Harzing & Sorge, 2003). U.S.
multinationals have been typically contrasted with Japanese multinationals in respect of their
styles of HRM employed in their subsidiaries (Harzing & Sorge, 2003). Japanese
multinationals have the characteristic of being strong but with informal centralization and are
highly reliant on establishing international networks (Bartlett and Ghoshal, 2000). U.S.
multinationals appear to have elaborate systems of control and standardized worldwide
systems in place (Harzing & Sorge, 2003). Moreover, whether the country is high or low on
cultural context will also determine the impact of their country of origin on the IHRM
practices. This work draws on the work of Hall (2000) and his distinction between situations
where things are less explicit where the context exerts more influence (high context) and
those that are much more explicit where the context is less of an influence (low context).
Western countries are seen as generally low on cultural context whereas Eastern countries
are mainly seen as high on cultural context (Thite, 2004). The interplay between national and
organizational culture is a significant factor in the success of global mergers, acquisitions
and alliances (Thite, 2004).
Despite the increasing trend towards the globalization of trade and commerce and cross-
national convergence arising from it, significant differences remain in the way in which
different countries organize business activities and more specifically, the management of
employees (Brewster, Sparrow & Harris, 2005). Even though some have contested the
emphasis placed on national culture in international management at the cost of
organizational differences (Ericksen & Dyer, 2005; Gerhart & Fang, 2005), the importance of
country of origin is a consistent theme in the research in this area (Harzing & Sorge, 2003).
Our conceptual framework adopts a broad approach by examining the key factors, such as
company mission and vision, institutional differences, home and host country cultural
18
differences and the interplay between them (Schuler, Budhwar, & Florkowski, 2002). It
shows that firm strategies guide HRM strategies and when they are a fit, the firm performs
better. The different types of business strategies were explored as used by MNCs in
emerging economies and their resulting HR strategies were also seen. The level of
internationalization was explored and the transfer of practices or lack of it was also explored.
It is seen that the U.S MNCs are the best at taking an integrative approach and export home
practices as well as adopt local ones. EU MNCs and Japanese MNCs are trying to copy the
“best practices” but their culture is still playing a big role in their determination of HRM
policies. Their approach to the emerging economy of South Asia is no different than their
approach to other emerging economies in South America.
Increasing investment by emerging economies in developed as well as emerging markets,
particularly via mergers and acquisitions means that there is a greater need for management
practitioners to understand the ways in which MNCs from emerging economies strategize
and act in diffusing and coordinating management practices. For too long, international HR
management literature and practice have been embedded in Western thinking and concepts
with little cross-pollination (Wright, Snell, & Dyer, 2005, p.876) and an over emphasis on
expatriate management, reflecting the ethnocentric bias of North American scholars
(Schuler, Budhwar, & Florkowski, 2002). It is now understood that the universal or U.S.
model does not have complete applicability to the emerging MNCs. If the East becomes, in
popular jargon, the new West we need to develop newer models to aid the understanding of
how Asian MNCs, particularly from China and India, are going to exercise corporate control
in an increasingly multi-polar world (Pudelko & Harzing, 2007, p.553).
So in the 21st
century knowledge economy where services and creative industries dominate
the economic landscape that is tilting more towards developing and transition economies,
the theories and practices applicable to Western MNCs that monopolized the 20th
century
industrial economy are slowly but steadily giving way to new economic and management
paradigms. Accordingly, examining the management approaches and practices of MNCs in
newer industrialized and developing economies such as India, Bangladesh, Sri Lanka, Nepal
and other South Asian countries are likely to remain a key research issue for the next
decade, given the speed of economic development and the increasing influence and
numbers employed by such companies.
19
8. Bibliography
Aw asthi, V. N., Chow , C. W., & Wu, A. (2001). Cross-CulturalDifferences in the BehaviouralConsequences of Imposing
Performance Evaluation and Rew ard Systems: An ExperimentalInvestigation. The International Journalof Accounting. 36:
291-309.
Bazeley, P., & Richards, L. (2000). The NVivo qualitative project book. Thousand Oaks, CA: Sage Publication.
Brew ster, C., Sparrow, P., & Harris, H. (2005). Tow ards a new modelof globalizing HRM. International Journal of Human
Resource Management. 16(6): 949-970.
Colling, T., & Clark, I. (2002). Looking for “Americanness”: home-country, sectorand firmeffectson employment systems in an
engineering services company. European Journalof IndustrialRelations. 8(3): 301-325.
Contractor, F. J., Kumar, V., & Kundu, S. K. (2007). Nature of the relationship betw een internationalexpansion and
performance: The case of emerging market firms. Journal of World Business. 42: 401-417.
Delios, A., & Bjorkman, I. (2000). Expatriate staffing in foreign subsidiaries of Japanese multinational corporations in the PRC
and the United States. International Journalof Human Resource Management. 11(2): 278-293.
Edw ards, J. R., & Rothbard, N. P. (2000). Mechanisms linking w orkand family: Clarifying the relationship betw een workand
family constructs. Academyof Management Review. 25: 178-199.
Engardio, P. (2008). Chindia: HowChina and India are revolutionising global business. New Delhi: Tata McGraw -Hill
(Engardio, P., Arndt, M., & Geri, S. (2006). Emerging Giants. Business Week, NewYork, 40, July, 31
Ericksen, J., & Dyer, L. (2005). Tow ard a Strategic Human Resource Management Model of High Reliability Organization
Performance. International Journal of Human Resource Management. 16(6): 907-935.
Farley, J. U., Hoenig, S., & Yang, J. Z. (2004). Key Factors Influencing HRM Practices of Overseas Subsidiaries in China's
Transition Economy. International Journal of Human Resource Management. 15(4-5): 688-704.
Ferner, A. (2009). HRM in Multinational Companies In A. Wilkinson, N.Bacon, T. Redman & S. Snells (Eds.), The Sage
Handbook of Human Resource Management (pp.539-558). Thousand Oaks, CA: Sage.
Ferner, A., Almond, P., Clark, I., Colling, T., Edw ards, T., Holden, L., & Muller-Camen, M. (2004). Dynamics of Central Control
and Subsidiary Autonomy in the Management of Human Resources: Case Study Evidence fromUS MNCs in the UK.
Organization Studies. 25 (3): 363-391.
Ferner, A., Almond, P., & Colling, T. (2005). Institutional theory and the cross-nationaltransferof employment policy: the case
of ‘w orkforcediversity’in US multinationals. Journal of International BusinessStudies. 36(3): 304-325.
Gerhart, B., & Fang, M. (2005). National culture and human resource management: assumptions and evidence. The
International Journal of Human Resource Management. 16(6): 971.
Glover, L., & Wilkinson, A. (2007). Worlds colliding: the translation of modern management practices within a UK based
subsidiary of a Korean-owned MNC. The International Journalof Human Resource Management. 18(8): 1437.
Harzing, A.-W., & Sorge, A. (2003). The relative impact of country of origin and universalcontingencies in internationalization
strategies and corporate controlin multinational enterprises: Worldwide and European perspectives. Organization Studies.
24(2): 187.
Hofstede, G. (2007). Asian management in the 21st century. Asia PacificJournal of Management. 24(4): 411-420.
Hoskisson, R., Eden, L., Lau, C.-M., & Wright, M. (2000). Strategy in emerging economies,. Academyof Management Journal.
43: 249-267.
Jonsson, S. (2008). Indian multinationalcorporations: Low-cost, high-tech or both? . Ostersund, Sweden: Swedish Institute for
Grow th Policy Studies.
Matthew s, J. A., & Zander, I. (2007). The international entrepreneurialdynamics of accelerated internationalization. Journal of
International BusinessStudies. 38(3): 387-403.
Pudelko, M., & Harzing, A. (2007). Country-of-origin, localization, or dominance effect? An empiricalinvestigation of HRM
practices in foreign subsidiaries. Human Resource Management. 46(4): 535-559.
Rose, R. C., & Kumar, N. (2007). The transfer of Japanese-style HRM to subsidiaries abroad. Cross CulturalManagement.
14(3): 240-253.
Thite, M. (2004). Managing People in the New Economy: Targeted HR Practices that Persuade People to Unlock their
Knowledge Power. New Delhi ; Thousand Oaks, Calif: Response Books.
UNCTAD. (2004). World Investment Report 2004: The Shift Towards Services. New York: United Nations. United Nations
Conference on Trade and Development
20
UNCTAD. (2006). World Investment Report 2006: FDI from developing and transition economies:Implications for development:
United Nations Conference on Trade and Development
UNCTAD. (2007). World Investment Report 2007: Transnationalcorporations, extractive industriesand development. New
York: United Nations. United Nations Conference on Trade and Development
UNCTAD. (2008). World Investment Report 2008: Transnationalcorporationsand the infrastructure challenge. New York:
United Nations. United Nations Conference on Trade and Development
UNCTAD. (2010). World Investment Report 2010: Investing in a low-carbon economy. New York: United Nations. United
Nations Conference on Trade and Development
Björkman, I., Fey, C.F., & P ark, H. J. (2007). Institutional theory and MNC subsidiariy HRM practices: evidence froma three-
country study. Journalof International BusinessStudies, 38: 430-446.
Brew ster, C. (2006). Comparing HRM policies and practices acrossinternationalborders. In G. Stahl & I. Björkman (eds),
Handbook of international human resource management (pp. 68-90). Cheltenham, UK: Edw ard Elgar.
Chen, J., Law ler, J., & Bae, J. (2005). Convergence in human resource systems: A comparison of locally ow ned and MNC
subsidiaries in Taiw an. Human Resource Management, 44: 237-256.
Child, J. & Tsai, T. (2005). The dynamic betw een firm’s environmentalstrategies and institutional constraints in emerging
economies: Evidence from China and Taiw an. Journal of Management Studies, 42: 95-125.
Porter, M. (2004). Competitive advantage. NY: The free press.

Hrm%20 project %20final%20version1

  • 1.
    Submitted To Dr. Md.Khasro Miah Ph.D. Associate Professor School of Business North South University Course: HRM 680 Submitted by Salman Zahir Mahjabin Sharmin COMPARATIVE PERSPECTIVES ON HUMAN RESOURCE MANAGEMENT LINKS BETWEEN HRM AND BUSINESS STRATEGY WITH FIRM PERFORMANCE: A CROSS-CULTURAL STUDY AMONG US, EU AND JAPANESE MNCS IN SOUTH ASIAN EMERGING ECONOMY
  • 2.
    1 LETTER OF TRANSMITTAL 09May 2012 Dr. Md. Khasro Miah, Ph.D. Associate Professor School of Business North South University Dhaka Subject: Submission of Report Dear Sir We hereby submit our report titled “Links between HRM and Business Strategy with Firm Performance: A Cross-cultural Study among US, EU and Japanese MNCs in South Asian Emerging Economy” as a partial fulfillment of the requirements of your course. We tried to follow the concepts taught by you throughout this course as well as referred to relevant text books to develop our knowledge on of human resources and business strategy. This report has helped us gain insight in to various HRM and Business Strategy across culture. We have worked hard to prepare this report to the best of our abilities and hope that our work would meet the level of your expectations. Thank you sir for your guidance and valuable suggestions for this paper without which this paper would not have been possible. Sincerely yours Salman Zahir ID- 1010573560 Mahjabin Sharmin ID- 0910058090
  • 3.
    2 Table of Contents Abstract.................................................................................................................................3 1.Introduction.................................................................................................................. 4 2. Theoretical Framework ............................................................................................... 5 3. Literature Review...........................................................................................................6 4.0 Hypothesis Development...................................................................................................8 4.1 Determinants of HRMPerformance Fit Strategy, and Firm............................................... 8 H1: Manager’sperceptionof firmperformance will be positivelyassociatedwithProspector Business Strategy. ................................................................................................................. 8 H2: AnalyzerBusinessStrategywillbe positivelyassociatedwithfirmperformance perceived by managers..........................................................................................................9 H3: DefenderBusinessStrategywillbe positivelyassociatedwithfirmperformance perceived by managers........................................................................................................ 10 4.2 Part –2- Determinants of HRMStrategy, and Firm Performance Fit ................................ 11 H4: AccumulatorHRMStrategywill be positivelyassociatedwithfirmperformance perceived by managers........................................................................................................ 11 H5: UtilizerHRMStrategywill be positivelyassociatedwithfirmperformance perceivedby managers............................................................................................................................ 12 H6: FacilitatorBusiness Strategywillbe positivelyassociatedwithfirmperformance perceived by managers........................................................................................................ 13 H7: WesternMNCsfirmperformance is betterthanEasternMNCs firmperformance perceived by managers........................................................................................................ 13 4. Methodology............................................................................................................... 15 4.1 Data collection method ............................................................................................... 15 5. Measures .................................................................................................................... 15 Conclusion ........................................................................................................................... 17 6. Bibliography................................................................................................................ 19
  • 4.
    3 Abstract Purpose– The purposeof thispaperis to examine the linksbetweenHRMand Business Strategywith FirmPerformance of US, EuropeanUnionandJapanese originMNCsactive inbusinessinSouthAsian economy. Design/methodology/approach– Through secondary research, this paper examines how, from the perspective of theiroperationinSouthAsia,aMNCs’strategiesare basedupondifferentfactors like missionandvision,hostcountryinfluence,home countryinfluence,legalandsocietal factors.Thenit examines how a firm’s business strategy shapes its HRM strategies and how the HRM strategies affect a MNC’s performance. Findings– It was found that business strategies are influenced by mission and vision, host country influence, home country influence, legal and societal factors. It was also found that business strategies impact the performance of a firm by affecting the HRM strategies. The direct linkage betweendifferentHRMstrategiesandtheirimpactona firm’sfinancial performance was not found but substantial secondaryresearchsupportsthatafit betweenbusinessandHRMstrategiesleadsto developmentof employee productivity and efficiency which in turn affects financial performance. Finally it was found that in the South Asian Economy, Western MNCs are performing better than EasternMNCs because of theirabilitytointegrate the local andtheirhome country’s culture better. Practical implications– This paper provides us a general guideline as to understanding how MNCs are affectedbytheirhome countryandhostcountry environment.Forany HRMpractitioner it gives the conceptual framework of working out how a firm’s performance can be increased in a foreign country. Originality/value–The paperprovidesaninsightintounderstandingwhyMNCsof different cultures adoptdifferentlevelsof local andtheirhome country’sculture andhow this ultimately affects their performance. Keywords- Host country influence, HRMstrategies, Business Strategies, Firm Performance. Paper type- Conceptual paper
  • 5.
    4 1. Introduction Research onMNCs has tended to be focused on those from developed countries establishing subsidiarieseitherinotherdevelopedeconomies(e.g.U.S.tothe UK) or into developing economies (e.g. the U.S.A into Latin America). U.S. firms invested in Europe from before 1939 but the major pushcame afterWorldWar Two(Ferner,Almond,Clark,Colling,Edwards,Holden,& Muller-Camen, 2004). Japanese MNCs began to locate in advanced economies, particularly in the 1980s. While, there hasbeena rich streamof MNC researchinthisarea,there has beenrelativelyless research on newer industrialized (e.g. Taiwan, India and South Korea) to the more industrialized economies (Glover& Wilkinson,2007, p.1438). Thisisa new erawhichis often referred to as a ‘new geography of investments’ (UNCTAD, 2004). Whilst most MNCs come from the world’s top five economies, a growing number are from developing and newer industrialized economies. UNCTAD categorizes developing economies into two groups - South Korea, Taiwan and Singapore who are newer industrializedandhave anestablishedtrackrecordasoutwardinvestorsandthose such as India and China that are rapidly developing. This paper helps identify and analyze ‘the travel of ideas’ (Delbridge, 2002; Garrahan & Stewart, 2004) between the East and West, in terms of the motive and opportunity behind cross-national transferof HR policiesandpractices.Suchanunderstandingof corporate management thinking and practice in Asian MNCs helps practitioners understand their own strengths and weaknesses in the new scheme of things and assists them in strategizing accordingly as to how best to influence the top managementlayersandplayers.Thiswould in turn assist them to facilitate a smooth ‘travel’ of policiesandpracticesacrosssubsidiaries (Ferner,2009). The reasonunderlyingthe complexity of the travel of ideas is that, the “best practice” in one country may not be the “best practice” in another country, given that the culture and value system as well as institutional and structural factors are very different from one country to another (Aycan, 2005). The world investment report from UNCTAD (2010) indicates that although developed-country transnational corporations (TNCs) account for the bulk of global foreign direct investment (FDI), developingandtransitioneconomieshave emerged as significant outward investors accounting for one quarterof global FDI outflows in 2010, the bulk of which came from Asia. Similarly, the growth rate of the number of TNCs from developing countries and transition economies over the past 15 years has exceeded that of TNCs from developed countries. Asia dominates the list of 100 largest developingcountryTNCs.Further,the emergingeconomiesare investingheavilyinlow-income host countries,generatingconsiderable South-South investment flows (UNCTAD, 2007). It is anticipated that in the new world economy, the balance of power will shift to the East as China and India continue toevolve astwoof the mostattractive inwardas well asoutwardFDIdestinationcountries.
  • 6.
    5 2. Theoretical Framework Figure1:Conceptual model Effectiveness of transfer across nations Firm performance Internationalization strategy(adaptive) Internationalization strategy(exportive) HRM Activities MNCs (Subsidiariesand Joint Ventures) visionandmissionin the emerging market Host Country National Culture Influences (Host Contextual factors) Parent CountryNational Culture Influences (Global and Home Contextual factors) Degree of Control (Legal, political,historical,socialization and socio-cultural dimension) Firm Strategy Businessstrategy HRM Orientation
  • 7.
    6 3. Literature Review Thestudy of the diffusion of human resource management (HRM) practices across country borders has become increasingly important in international HRM research (Brewster, 2006). Research shows that the transfer of HRM practices from multinational corporations (MNCs) to their foreign subsidiaries may be contingent upon the country-of-origin of the MNC (Lau & Ngo, 2001), institutional distances between the local and parent country locations (Gaur, Delios, & Singh, 2007), and the institutional pressures embedded in the local environment (Björkman, Fey, & Park, 2007). Despite extensive evidence exists about the contextual factors related to the similarities or dissimilarities of MNC subsidiary HRM practices across country borders, it is still the case that “little is known about the extent to which high-performance HRM practices are found in foreign subsidiaries across countries” (Björkman et al., 2007: 431). Another approach has taken the view from institutional theory (Björkman et al., 2007). Björkman et al. (2007) tested the degree of utilization of high performance work systems (HPWSs) by MNC subsidiaries operating in the U.S., Russia and Finland. They found subsidiary factors (i.e. the status of the HR department and the involvement of subsidiary in knowledge transfer) influenced the use of HPWSs. Although they examined subsidiaries in three host countries and addressed the significance of institutional pressures faced by the subsidiaries, they had not directly tested specific measures of various aspects of the institutional environment within host countries. The likely institutional factors include the favorableness of the political-legislative environment to business, the restrictiveness of labor legislation, professional norms, and aspects of the cultural-cognitive institutional environment. Scholars have yet to “disentangle the relative influence of MNC-internal and – external regulative, normative and cultural-cognitive processes” (Björkman et al., 2007: 444) in determining the adoption of HRM practices in the diverse context of subsidiaries. In developing guidelines on how to decide on IHR policies, we start from the models of strategic international human resource management (SIHRM). This work (Björkman et al., 2007: 444) has mainly taken a macro, strategic perspective focusing on the determinants of SIHRM systems in a multinational company (MNC). The early models focused primarily on strategy as the main factor, arguing that the central issue is not to identify the best HRM policy per se, but rather to find the best fit between the MNC’s overall strategy and its HRM policy (Fenton-O’Creevy, Gooderham, &Nordhaug, 2008). More recent models have specified other internal as well as external factors to explain MNCs’ choices of IHRM systems. In addition to strategy, the different determinants of IHRM seem to be the industry in which a MNC is operating (Chen, Lawler, and Bae, 2005), the MNC’s international life cycle and experience, the organizational structure, the HQ’s international orientation, the host country’s cultural and legal environments, and the resources or strategic role of affiliates and certain employee groups (Björkman et al., 2007). In one of the most recent SIHRM models, Taylor and colleagues have identified three different SIHRM orientations in MNCs: adaptive, exportive and integrative. These orientations determine the company’s overall HR approach to managing the tension between integration or the pressure for internal consistency and differentiation or the pressure for external consistency. An adaptive SIHRM orientation is one in which each affiliate develops its own HRM system, reflecting the local environment. Differentiation is being emphasized with almost no transfer of HRM philosophy, policies or practices either from the parent firm to its affiliates or between affiliates (Fenton-O’Creevy, Gooderham, &Nordhaug, 2008). The major advantage of such an approach is that HRM systems may be completely in tune with their local context. However, when each affiliate determines its own HR policies, disadvantages may occur. There may exist a lack of coherence within the MNC if, for instance, different performance criteria are considered in the employees’ appraisal in
  • 8.
    7 different affiliates. Becauseeach HR department is focused on its own context, there may be also a duplication of efforts with no attention to economies of scale or synergies in terms of learning from each other. Each affiliate will have spent time and resources to design a HR policy without having consulted other HR managers for best practices. The second, an exportive SIHRM orientation is one in which the parent firm’s HRM system is being transferred to its different affiliates. This approach emphasizes integration across all affiliates, developing a highly internal consistent MNC (Fenton-O’Creevy, Gooderham, &Nordhaug, 2008). However, the downside of such an exportive IHRM approach is its inflexibility, ignoring the possible local differences, and therefore having missed opportunities with respect to learning. This all may lead to an ethnocentric orientation from HQ and as a consequence, affiliates will show feelings of rejection towards the imposed practice. MNCs are confronted with the challenge of simultaneously considering global integration and local adaptation. So, a pure exportive or adaptive IHRM approach doesn’t seem advisable to choose. This leads to the rise of the third kind of practice which is a hybrid of exportive and adaptive approach. This is known as the integrative approach. Among the three options, it is the integrative IHRM approach that focuses on substantial global integration with an allowance for local differentiation. In this approach, the balance is being achieved through transferring best practices between HQ and affiliates. Integrative SIHRM orientation attempts to take ‘the best’ HRM approaches and uses them throughout the organization in the creation of a worldwide system. The focus here is on substantial global integration with an allowance for some local differentiation. An integrative approach combines both characteristics of the parent company’s HRM system with those of its international affiliates. Transfer of HRM policies and practices occurs and can go in any direction, from one affiliate to HQ or between affiliates and vice versa (Björkman et al., 2007). While the advantage of this approach seems to be the spreading of good practices, the major disadvantage is that a so-called best practice may still be ill suited for a particular context. The three orientations of an adaptive, exportive or integrative approach represent three basic choices for IHR managers, reflecting an overall approach towards IHRM. However, in practice, IHR managers may have the option to choose for a mix of the three approaches. IHR professionals may also decide differently with respect to certain employee groups. When HR practices are designed for higher and senior level managers, they will probably encounter a need for consistency worldwide, either by exporting the HQ’s approach or by an integrated approach. For instance, the question of how to develop global managers seems to lead to an integrated HR approach for this employee group. Many companies emphasize that their senior managers must not only possess technical skills but also need to have a broad understanding of history, culture, sociology, and human relations. Consequently, the selection criterion often set for this employee group is global awareness or global mindset, referring to openness to other cultures, multiple language skills, tolerance and flexibility (Björkman et al., 2007).
  • 9.
    8 4.0 Hypothesis Development 4.1Determinants of HRM Performance Fit Strategy, and Firm Huselid and Becker have done a substantial amount of research on developing a comprehensive firm-wide measure of an organization’s HRM system. They found that a high performing HRM system (termed High-Performance Work System) has a positive effect on firm performance. A high performance HRM system implies designing and implementing a validated competency model linked to every element in the HR system and with aim of maximizing the overall quality of human capital throughout the organization (Becker et al., 2001). In addition, their research supports the importance of both internal and external complementarities. (Becker and Huselid 2000, Becker, Huselid and Ulrich 2001) reviewed their past research on HRM systems and ended-up presenting typologies of four HR architectures. Based on our literature studies of strategic human resource management (SHRM), we have identified eight dimensions of SHRM (e.g. Becker et al., 2001). Recruiting and selection, Training, the degree of formalization, compensation, alignment of HR system and firm strategy, Communication, Management skills of HR professionals and Executive leadership were identified as fundamentally critical issues for HRM and SHRM by Huselid et al., 2000; Godard & Delaney, 2004 . According to goals HR bundles can be divided into two main categories: Organic HR- The overall focus of organic HR systems is to meet demands for change, skill enhancement, and growth (Peltonen, 2003) Mechanistic HR- The overall focus of mechanistic HR systems is to meet the demands for operational results, stability and skill utilization. (Peltonen, 2003) H1: Manager’s perception of firm performance will be positively associated with Prospector Business Strategy. The environment will be perceived as growing, even dynamic by the Prospectors who are exploiters and creators of change. For this type of firms, planning is concerned with problem-finding. Being innovative and constantly looking for new opportunities frequently result in an acceptance of moderate near-term profits in the search for new segments. Human resource units within Prospectors perform an entrepreneurial role, helping to identify and quickly develop crucial human resources through the rapid movement and alteration of assignments. High skill utilization is in focus. Employees are moved to match abilities, skills, and knowledge to specific tasks. HR Architecture Dimensions Prospector HR System Organic Recruitment & selection Prospectors require highly skilled professionals, thus a highly selective recruiting & selection function is required Training Prospectors require that employees upgrade skills continuously and have high levels of expertise. High levels of training are required.
  • 10.
    9 Degree of formalization Prospectors employmany professionals, and personnel turnover is likely to be high, therefore formalization should be low. Compensation Jobs are loosely described, difficult to monitor, and outcomes unpredictable. High emphasis on incentive compensation. Effectiveness & Alignment Alignment between HR system and firm strategy N/a Communication Jobs and procedures change frequently for, changes need to be communicated effectively to ensure effective implementation Management skills of HR professionals HR professionals need to be able to adapt to changing demands for service as the needs of line managers change frequently. HR professionals should be proactive. Executive leadership style Developmental culture. Focus on dynamics, entrepreneurship, and creativity. Source- The Fit between Strategy and Strategic Human Resource Management (Andersen, Eriksen, Lemmergaard&Povlsen, 2010) In the multinational context, when a company requires an HR system which is organic, Defender business strategy fits perfectly and a perfectly aligned strategic fit between HR policies and business strategies affects a firm’s performance positively irrespective of the firm’s location and country of origin (Peltonen, 2003). H2: Analyzer Business Strategy will be positively associated with firm performance perceived by managers. Analyzers perceive the environment as slowly changing and are followers of change. Simultaneously they are operating in both stable and turbulent domains with corresponding foci on both efficiency concerning existing areas and innovation also in new market opportunities. Analyzers, here the HRM unit plays the training and maintenance role appropriate to the defender strategy by using accurate placement and appraisal devices. For innovation developments, the unit plays a more developmental role by designing flexible and enriching team structures and processes. Encourage and support self development of abilities, skills and knowledge is in focus. The HRM unit mainly is concerned with coordinate between accurate placement and flexible team structures. HR Architecture Dimensions Analyzer HR System Mix of mechanistic and organic Recruitment & selection Analyzers require professionals for managerial positions. Moderate selectiveness. Training Analyzers require experts in managerial and professional jobs. Training should be moderate. Degree of formalization Analyzers require experts in managerial and professional jobs. Formalization should be low for managers and professionals. High for other employees.
  • 11.
    10 Compensation Most jobsare well described and easy to monitor. Managerial and professional jobs are an exception. Moderate emphasis on incentive compensation. Effectiveness &Alignment Alignment between HR system and firm strategy N/a Communication Moderate change to jobs and procedures, and moderate change in daily operations and strategy. Moderate emphasis on communication. Management skills of HR professionals Moderate change in demands for service from line managers. HR professionals should be proactive in relation to managers and professionals. The focus should be on administration for other employees. Executive leadership style HR professionals need to be able to adapt to changing demands for service as the needs of line managers change frequently. HR professionals should be proactive. Source- The Fit between Strategy and Strategic Human Resource Management (Andersen, Eriksen, Lemmergaard&Povlsen, 2010) In the multinational context, when a company requires an HR system which is a mix of mechanistic and organic, Analyzer business strategy fits perfectly. A perfectly aligned strategic fit between HR policies and business strategies affects a firm’s performance positively irrespective of the firm’s location and country of origin (Peltonen, 2003). H3: Defender Business Strategy will be positively associated with firm performance perceived by managers. Defenders are firms that perceive the environment as relatively stable, have a narrow product line, and concentrate on efficient operations. This type of firm seeks niches and specialization through concentration on problem-solving Rumelt et al. (2001). The defender is therefore a strategy type that favors high reliability as a criterion for obtaining internal consistency. Therefore the HR-bundle of the defender should aim at improving the reliability of the human resources in the firm. Defenders rely heavily on internally developed human resources and employees are carefully selected, placed, and trained. Furthermore, employees are expected to stay with the company for long periods of time. (Quinn 2004, 2005). HR Architecture Dimensions Defender HR System Mechanistic Recruitment & selection Defenders require standardized skills, and fewer professionals. Recruitment does not need to be as selective. Training Defenders rely on standardized skills and narrow/specialized job descriptions. Degree of formalization Defenders require standardized skills and work processes. HR systems emphasize formalization.
  • 12.
    11 Compensation Jobs arewell described, easy to monitor, and outcomes are predictable. The emphasis on incentive compensations should be low. Effectiveness & Alignment Alignment between HR system and firm strategy N/a Communication Jobs and procedures are well described, and there are few exceptions to daily operations and strategic changes. Emphasis on communication low. Management skills of HR professionals Since demand for service is relatively stable, HR professionals can be reactive administrators. Executive leadership style Internal process culture. Focus on formalization and structure. Source- The Fit between Strategy and Strategic Human Resource Management (Andersen, Eriksen, Lemmergaard&Povlsen, 2010) In the multinational context, when a company requires an HR system which is mechanistic, Defender business strategy fits perfectly. A perfectly aligned strategic fit between HR policies and business strategies affects a firm’s performance positively irrespective of the firm’s location and country of origin (Peltonen, 2003). 4.2 Part –2- Determinants of HRM Strategy, and Firm Performance Fit Bird and Beechler (in Mendenhall et al, 2007) examine the relationship of human resource practices to business and corporate level strategies. As a low cost strategy requires standardization, they suggest the need for tight control and conformance to processes across all locations. As deviation from standard practices could impact efficiency and jeopardize the low cost position of the firm, there would be risk in allowing localization of processes. However, attempting to implement practices which are inconsistent with local cultural values presents the potential for conflict and risk in successful implementation. For MNEs implementing a differentiation strategy, a multi-domestic approach which accommodates local needs may be more consistent with business strategy through localized innovation, but limits the development of global knowledge. The authors describe three potential Human Resource (HR) strategies which should be aligned with business strategy: H4: Accumulator HRM Strategy will be positively associated with firm performance perceived by managers. ·“Accumulator Strategy” builds up HR capacity based on potential, and supports the differentiation strategy (Mendenhall et al, 2007). Differentiation Strategy: A firm is considered to pursue a differentiation strategy when it offers a product/service that is perceived to be unique along several dimensions that are valued by the customers. This strategy involves selecting one or more criteria used by buyers in a market - and then positioning the business uniquely to meet those criteria. This
  • 13.
    12 strategy is usuallyassociated with charging a premium price for the product - often to reflect the higher production costs and extra value-added features provided for the consumer. (Mendenhall et al, 2007). Accumulator develops company’s workforce from a long term perspective, provides extensive trainings, and emphasizes stable career path within the company. Accumulator strategy builds up human resources of the firm through (a) acquisition of personnel with large, latent (b) development of that potential over time in a manner consistent with the needs of the organization. According to the data provided by 229 successful MNCs of Japanese, U.S. and European origin a global “Differentiator” follows the following strategies (Berry, 2009) H5: Utilizer HRM Strategy will be positively associated with firm performance perceived by managers. “Utilizer Strategy” deploys HR as efficiently as possible and is consistent with the low cost strategy (Mendenhall et al, 2007). Low Cost Strategy- A firm producing at the lowest cost in the industry enjoys the best profits. Producing at lower cost is a strategy that can be used by various firms so as to have a significant cost advantage over the competition in the market. This in effect leads to growth in the market share. This strategy is mostly associated with large businesses offering standard products that are clearly different from competitors who may target a broader group of customers. The low cost leader in any market gains competitive advantage from being able to many to produce at the lowest cost. Factories are built and maintained; labor is recruited and trained to deliver the lowest possible costs of production. Cost advantage is the focus. Costs are shaved off every element of the value chain. Products tend to be 'no frills.' However, low cost does not always lead to low price. Producers could price at competitive parity, exploiting the benefits of a bigger margin than competitors. Some organizations, such as Toyota, are very good not only at producing high quality autos at a low price, but have the brand and marketing skills to use a premium pricing policy. A low cost leader’s basis for competitive advantage is lower overall costs than competitors. The need to manage cost is nothing new, yet surprising number of organizations struggles to successfully control their operating expenses overtime (Bertone, Clark, West & Groves, 2009). Successful low cost leaders are exceptionally good at finding ways to drive costs out of their business. According to the data provided by 160 successful MNCs of Japanese, U.S. and European origin a global “Cost Leader” follows the following strategies (Berry, 2009) Product Market Geographic Market: HR Strategy Average Firm R&D intensity all over the world Low R&D and services intensities in foreign affiliates Highest firm services intensity in the US and then Japan and Europe Home country sales dominate Weak pressure for consistency between parent and subsidiary strategy Highest product diversity of any group Least percent of sales in IP risky countries Weak pressure for consistency with local external environments
  • 14.
    13 H6: Facilitator BusinessStrategy will be positively associated withfirm performance perceived by managers. “Facilitator” strategy is effective by focusing on knowledge, as may be suitable for firms using both “Low Cost” and “Differentiator” strategies (Mendenhall et al, 2007). Facilitator Strategy – is focused on new knowledge creation. It seeks to develop the human resources of the firm through acquisition of self-motivated personnel and the encouragement and of personnel to develop, on their own, the skills and knowledge which they, the employees, believe are important. Based on these three HR strategies and the need for integration (or consistency) between Parent and subsidiary, we can illustrate the linkages between HR and business strategies as follows: A Facilitator strategy fits the organizational requirements of Analyzer firms because it accommodates the management of dual pressures imposed by an Analyzer strategy. The pursuit of new markets requires an infusion of new skills and talents into the firm, encouraging hiring from the external labor market. Maintenance of existing product lines, by contrast, necessitates the internal development of employees and encourages the development of an internal labor market. Consequently, staffing policies will likely be a mix of both internal and external selection. Firms with a Facilitator strategy may seek to offset the potential schizophrenic outcomes of a mixed staffing policy by carefully recruiting employees with a desire for self-development. By encouraging and supporting self-development, a firm can focus its activities more fully on the accurate placement of personnel and the design of flexible teams (Berry, 2007). The facilitator HR strategy aims to create new knowledge through self-motivated employees. So, this strategy can meet the needs of evolving HR demands resulting from strong pressures in opposing directions for both strategic orientation and integration. • In subsidiaries employing product differentiation strategies and having low degree of integration with parent, those that adopt accumulator strategy perform better. • Finally, subsidiaries pursuing both cost leadership and differentiation strategies, those which adopt a facilitator HRM strategy.( Porter, 2003) C. MNCs Comparative fit between Western MNCs and Eastern MNCs H7: Western MNCs firm performance is better than Eastern MNCs firm performance perceived by managers. Authors following the convergence approach assume that in management ‘best practices’ can be defined which are universally valid and applicable, irrespective of national Lowest R&D and services intensity in both the US and in foreign affiliates (along with Group One) No R&D and services expenditures in foreign affiliates Utilizer HR strategy is best suited Lowest product diversity of any group Lower developing country activities than Group One – but still second highest percent across all groups Using host country nationals wherever possible Second highest sales in IP risky countries Low levels of expats
  • 15.
    14 culture or institutionalcontext. Efficiency imperatives and an increasingly similar global competitive environment are perceived to force companies to adopt such best practices in order to increase their competitiveness. From this follows a cross-national convergence of management practices (see e.g. Kerr et al., 1960; Levitt, 1983; Toynbee, 2001; Fenton- O’Creevy & Gooderham, 2003). Due to the dominance of American business schools in the development and dissemination of new management knowledge, the dominance of American consultancies in further spreading this knowledge and, most importantly, the strength of the American economy and American MNCs, ‘best practices’ in management are often, explicitly or implicitly, equated with management practices employed by successful American MNCs (Smith & Meiksins, 1995). According to Forbes 2011 issue the top ten MNCs in India, the biggest economy of South Asia, are the following: 1) IBM: The net income of this company post completion of the financial year end of 2010 was $14.8 billion with a net profit margin of 14.9 % (Country of origin – United States). 2) Microsoft: A subsidiary, named as Microsoft Corporation India Private Limited, of the U. S. (United States) based Microsoft Corporation, one of the software giant’s has got their headquarter in New Delhi. The net income of Microsoft Corporation grew from $ 14, 569 million in 2009 to $ 18, 760 million in 2010. 3) Nokia Corporation: Nokia Corporation was started in the year 1865 and is one of the leading mobile companies in India. The net sales of the company increased by 4 % in the last financial year with sales of EUR 42.4 billion as compared to 2009's EUR 41 billion. Over the past few years, this company in India has been acquiring companies, which have got new and interesting competencies and technologies so as to enhance their ability of creating the mobile world (Country of Origin- Norway). 4) PepsiCo: PepsiCo. Inc. entered the Indian market with the name of PepsiCo India from the year 1989. Within a short time span of 20 years, this company has emerged as one of the fast growing as well as largest beverage and food manufacturer. As per the annual report of the company in the last business year, the net revenue of PepsiCo grew by 33 %. (Country of origin- United States) 5) Ranbaxy Laboratories Limited: Ranbaxy Laboratories Limited, one of the biggest pharmaceutical companies in India, started their business in the country from the year 1961. In the business year 2010, the registered global sales of the company was US $ 1, 868 Mn. (Country of origin- India) 6) Reebok International Limited: This global brand is a famous name in the field of sports as well as lifestyle products. Reebok International Limited, a subsidiary of Adidas AG, is based in U. S. A. (United States of America) started its operation in 1890s. During the last financial year, Adidas's currency neutralized group sales increased by 9 %. (Country of origin – United States) 7) Sony: Sony India is a part of the renowned brand name Sony Corporation, which started their business operation in the year 1946 in Japan. Established in India in November 1994, this company has captured one of the leading positions in the field of consumer electronics goods. By the end of the business year 2010 on 31st March, 2011, the company showed a remarkable increase in the share related to numerous categories. Sony India is planning to invest around INR. 150 crore for the marketing of the activities related to ATL and BTL. (Country of origin- Japan) 8) Tata Consultancy Services: Commonly known as T. C. S., this multinational company is a famous name in the field of I. T. (Information Technology) services, Business Process Outsourcing (B. P. O.) as well as business solutions. Tata Consultancy earned a growth of 8.9 % during the latest quarter of this financial year, which ended on 30th September, 2011. In this current business year, they are about to employ 60, 000 people to meet their business requirement. (Country of Origin- India).
  • 16.
    15 9) Vodafone: VodafoneGroup Plc is an international telecommunication company, which has got it's headquarter based in London in the United Kingdom (U. K.). Vodafone India is among the largest operators of mobile networking in the country. The turnover of the Vodafone Group Plc after the completion of the 2010 financial year grew to £ 44, 472 m from £ 41, 017 m that was the turnover of the business year 2009. 10) Tata Motors Limited: The biggest automobile company in India, Tata Motors Limited, is among the leading commercial vehicles manufacturer in the country. They are one of the top 3 passenger vehicle manufacturers. Post completion of the financial year 2010 to 2011, the global sales of the company grew by 24.2 % with sales crossing INR. 100 million. It can be clearly seen that Western MNCs are performing better than Asian MNCs in the emerging economies. 5. Methodology Methodology refers to a combination of methods and systematic outlet that leads to accomplish certain goal. This was a purely qualitative research and was developed using secondary data from a variety of sources. We browsed through relevant scholarly articles, journals and periodicals to gather relevant secondary information. 5.1 Data collection method Literature survey and analysis was the sole method of data collection. Data from different journals, articles, research papers were carefully pursued to complete this research. 6. Measures Firm Performance- Based on our literature studies of strategic human resource management (SHRM); we have identified eight dimensions of SHRM (e.g. Becker et al., 2001) that promotes firm performance. These are listed below with a brief description that includes key sources for the variables. The table is largely based on empirical contributions. Here it should be noted that the tradition for scale development in HRM and SHRM appears to favor a focus on the substantive issues rather than measurement issues. Research practice does not seem to use formally validated scales, and different measures often refer to the same underlying constructs. Recruiting and selection refers to the emphasis an organization places on the recruiting and screening of potential employees. When an organization devotes many resources to recruiting and selection (controlled for size of course), it is likely that it will run fewer risks of selecting poor performers. Training refers to the amount of training offered to employees at different organizational levels. A high emphasis on training will result in better skilled and potentially more motivated employees, while less training only results in employee learning-by-doing.
  • 17.
    16 The degree offormalization refers to the formal HR systems that firms implement, for example salary and hiring policies, and delegation of decision making. A high degree of formalization will entail less flexibility. Compensation refers to the use of incentive pay by organizations, and the extent to which it is used at different organizational levels. Incentive pay means that employees are rewarded based on their results, for example through bonuses, stock options, piece rates and similar mechanisms. Alignment between HR system and firm strategy refers to the extent that HR practices are aimed at influencing strategy level outcomes. If this is the case, the goal of HR practices is to affect outcomes by planning, analysis, and influence activities. Communication refers to the extent that HR issues are communicated and discussed throughout the organization, and implies that the organization focuses on the traditional human relations perspective in industrial relations that emphasizes participation in decision making and extensive communication within the organization (Huselid et al., 2000; Godard & Delaney, 2004). Management skills of HR professionals refer to the extent of professionalism and proactiveness in HR professionals. This means that he HR professionals are externally focused, knowledgeable in their field, and engage in influence activities and active cooperation with other functions in the firm. Executive leadership style is a fuzzy concept, and the interpretation offered in e.g. Becker et al. (2001) tends to favor a uni-dimensional perspective on leadership. We offer an alternative perspective based on work by (Quinn 2004, 2005) on competing values in organizations where leadership roles are defined on two dimensions: stability-flexibility and internal-external orientation. We believe that the Quinn’s theory is a more refined way of describing leadership in organizations, and, that there is a reasonable empirical support for the model at both the level of leadership and the level of the organization. Business strategy - The environment will be perceived as growing, even dynamic by the Prospectors who are exploiters and creators of change. For this type of firms, planning is concerned with problem-finding. Being innovative and constantly looking for new opportunities frequently result in an acceptance of moderate near-term profits in the search for new segments. Human resource units within Prospectors perform an entrepreneurial role, helping to identify and quickly develop crucial human resources through the rapid movement and alteration of assignments. High skill utilization is in focus. Employees are moved to match abilities, skills, and knowledge to specific tasks. Analyzers perceive the environment as slowly changing and are followers of change. Simultaneously they are operating in both stable and turbulent domains with corresponding foci on both efficiency concerning existing areas and innovation also in new market opportunities. Analyzers, here the HRM unit plays the training and maintenance role appropriate to the defender strategy by using accurate placement and appraisal devices. For innovation developments, the unit plays a more developmental role by designing flexible and enriching team structures and processes. Encourage and support self development of abilities, skills and knowledge is in focus. The HRM unit mainly is concerned with coordinate between accurate placement and flexible team structures. Defenders are firms that perceive the environment as relatively stable, have a narrow product line, and concentrate on efficient operations. This type of firm seeks niches and specialization through concentration on problem-solving Rumelt et al. (2001). The defender is therefore a strategy type that favors high reliability as a criterion for obtaining internal consistency. Therefore the HR-bundle of the defender should aim at improving the reliability
  • 18.
    17 of the humanresources in the firm. Defenders rely heavily on internally developed human resources and employees are carefully selected, placed, and trained. Furthermore, employees are expected to stay with the company for long periods of time. (Quinn 2004, 2005). HRM Strategy -“Utilizer Strategy” deploys HR as efficiently as possible and is consistent with the low cost strategy (Mendenhall et al, 2007). “Facilitator” strategy is effective by focusing on knowledge, as may be suitable for firms using both “Low Cost” and “Differentiator” strategies (Mendenhall et al, 2007). A Facilitator strategy fits the organizational requirements of Analyzer firms because it accommodates the management of dual pressures imposed by an Analyzer strategy. The pursuit of new markets requires an infusion of new skills and talents into the firm, encouraging hiring from the external labor market. Maintenance of existing product lines, by contrast, necessitates the internal development of employees and encourages the development of an internal labor market. Consequently, staffing policies will likely be a mix of both internal and external selection. Firms with a Facilitator strategy may seek to offset the potential schizophrenic outcomes of a mixed staffing policy by carefully recruiting employees. Accumulator strategy builds up human resources of the firm through (a) acquisition of personnel with large, latent (b) development of that potential over time in a manner consistent with the needs of the organization. According to the data provided by 229 successful MNCs of Japanese, U.S. and European origin a global “Differentiator” follows the following strategies (Berry, 2009) 7. Conclusion There is empirical evidence that suggests that almost all MNCs have a trace of their country of origin within them. It could be subconscious choices which are influenced by the cultural and institutional characteristics of the country of origin of the MNC or it could be transferred through the people who work in the organization (Harzing & Sorge, 2003). U.S. multinationals have been typically contrasted with Japanese multinationals in respect of their styles of HRM employed in their subsidiaries (Harzing & Sorge, 2003). Japanese multinationals have the characteristic of being strong but with informal centralization and are highly reliant on establishing international networks (Bartlett and Ghoshal, 2000). U.S. multinationals appear to have elaborate systems of control and standardized worldwide systems in place (Harzing & Sorge, 2003). Moreover, whether the country is high or low on cultural context will also determine the impact of their country of origin on the IHRM practices. This work draws on the work of Hall (2000) and his distinction between situations where things are less explicit where the context exerts more influence (high context) and those that are much more explicit where the context is less of an influence (low context). Western countries are seen as generally low on cultural context whereas Eastern countries are mainly seen as high on cultural context (Thite, 2004). The interplay between national and organizational culture is a significant factor in the success of global mergers, acquisitions and alliances (Thite, 2004). Despite the increasing trend towards the globalization of trade and commerce and cross- national convergence arising from it, significant differences remain in the way in which different countries organize business activities and more specifically, the management of employees (Brewster, Sparrow & Harris, 2005). Even though some have contested the emphasis placed on national culture in international management at the cost of organizational differences (Ericksen & Dyer, 2005; Gerhart & Fang, 2005), the importance of country of origin is a consistent theme in the research in this area (Harzing & Sorge, 2003). Our conceptual framework adopts a broad approach by examining the key factors, such as company mission and vision, institutional differences, home and host country cultural
  • 19.
    18 differences and theinterplay between them (Schuler, Budhwar, & Florkowski, 2002). It shows that firm strategies guide HRM strategies and when they are a fit, the firm performs better. The different types of business strategies were explored as used by MNCs in emerging economies and their resulting HR strategies were also seen. The level of internationalization was explored and the transfer of practices or lack of it was also explored. It is seen that the U.S MNCs are the best at taking an integrative approach and export home practices as well as adopt local ones. EU MNCs and Japanese MNCs are trying to copy the “best practices” but their culture is still playing a big role in their determination of HRM policies. Their approach to the emerging economy of South Asia is no different than their approach to other emerging economies in South America. Increasing investment by emerging economies in developed as well as emerging markets, particularly via mergers and acquisitions means that there is a greater need for management practitioners to understand the ways in which MNCs from emerging economies strategize and act in diffusing and coordinating management practices. For too long, international HR management literature and practice have been embedded in Western thinking and concepts with little cross-pollination (Wright, Snell, & Dyer, 2005, p.876) and an over emphasis on expatriate management, reflecting the ethnocentric bias of North American scholars (Schuler, Budhwar, & Florkowski, 2002). It is now understood that the universal or U.S. model does not have complete applicability to the emerging MNCs. If the East becomes, in popular jargon, the new West we need to develop newer models to aid the understanding of how Asian MNCs, particularly from China and India, are going to exercise corporate control in an increasingly multi-polar world (Pudelko & Harzing, 2007, p.553). So in the 21st century knowledge economy where services and creative industries dominate the economic landscape that is tilting more towards developing and transition economies, the theories and practices applicable to Western MNCs that monopolized the 20th century industrial economy are slowly but steadily giving way to new economic and management paradigms. Accordingly, examining the management approaches and practices of MNCs in newer industrialized and developing economies such as India, Bangladesh, Sri Lanka, Nepal and other South Asian countries are likely to remain a key research issue for the next decade, given the speed of economic development and the increasing influence and numbers employed by such companies.
  • 20.
    19 8. Bibliography Aw asthi,V. N., Chow , C. W., & Wu, A. (2001). Cross-CulturalDifferences in the BehaviouralConsequences of Imposing Performance Evaluation and Rew ard Systems: An ExperimentalInvestigation. The International Journalof Accounting. 36: 291-309. Bazeley, P., & Richards, L. (2000). The NVivo qualitative project book. Thousand Oaks, CA: Sage Publication. Brew ster, C., Sparrow, P., & Harris, H. (2005). Tow ards a new modelof globalizing HRM. International Journal of Human Resource Management. 16(6): 949-970. Colling, T., & Clark, I. (2002). Looking for “Americanness”: home-country, sectorand firmeffectson employment systems in an engineering services company. European Journalof IndustrialRelations. 8(3): 301-325. Contractor, F. J., Kumar, V., & Kundu, S. K. (2007). Nature of the relationship betw een internationalexpansion and performance: The case of emerging market firms. Journal of World Business. 42: 401-417. Delios, A., & Bjorkman, I. (2000). Expatriate staffing in foreign subsidiaries of Japanese multinational corporations in the PRC and the United States. International Journalof Human Resource Management. 11(2): 278-293. Edw ards, J. R., & Rothbard, N. P. (2000). Mechanisms linking w orkand family: Clarifying the relationship betw een workand family constructs. Academyof Management Review. 25: 178-199. Engardio, P. (2008). Chindia: HowChina and India are revolutionising global business. New Delhi: Tata McGraw -Hill (Engardio, P., Arndt, M., & Geri, S. (2006). Emerging Giants. Business Week, NewYork, 40, July, 31 Ericksen, J., & Dyer, L. (2005). Tow ard a Strategic Human Resource Management Model of High Reliability Organization Performance. International Journal of Human Resource Management. 16(6): 907-935. Farley, J. U., Hoenig, S., & Yang, J. Z. (2004). Key Factors Influencing HRM Practices of Overseas Subsidiaries in China's Transition Economy. International Journal of Human Resource Management. 15(4-5): 688-704. Ferner, A. (2009). HRM in Multinational Companies In A. Wilkinson, N.Bacon, T. Redman & S. Snells (Eds.), The Sage Handbook of Human Resource Management (pp.539-558). Thousand Oaks, CA: Sage. Ferner, A., Almond, P., Clark, I., Colling, T., Edw ards, T., Holden, L., & Muller-Camen, M. (2004). Dynamics of Central Control and Subsidiary Autonomy in the Management of Human Resources: Case Study Evidence fromUS MNCs in the UK. Organization Studies. 25 (3): 363-391. Ferner, A., Almond, P., & Colling, T. (2005). Institutional theory and the cross-nationaltransferof employment policy: the case of ‘w orkforcediversity’in US multinationals. Journal of International BusinessStudies. 36(3): 304-325. Gerhart, B., & Fang, M. (2005). National culture and human resource management: assumptions and evidence. The International Journal of Human Resource Management. 16(6): 971. Glover, L., & Wilkinson, A. (2007). Worlds colliding: the translation of modern management practices within a UK based subsidiary of a Korean-owned MNC. The International Journalof Human Resource Management. 18(8): 1437. Harzing, A.-W., & Sorge, A. (2003). The relative impact of country of origin and universalcontingencies in internationalization strategies and corporate controlin multinational enterprises: Worldwide and European perspectives. Organization Studies. 24(2): 187. Hofstede, G. (2007). Asian management in the 21st century. Asia PacificJournal of Management. 24(4): 411-420. Hoskisson, R., Eden, L., Lau, C.-M., & Wright, M. (2000). Strategy in emerging economies,. Academyof Management Journal. 43: 249-267. Jonsson, S. (2008). Indian multinationalcorporations: Low-cost, high-tech or both? . Ostersund, Sweden: Swedish Institute for Grow th Policy Studies. Matthew s, J. A., & Zander, I. (2007). The international entrepreneurialdynamics of accelerated internationalization. Journal of International BusinessStudies. 38(3): 387-403. Pudelko, M., & Harzing, A. (2007). Country-of-origin, localization, or dominance effect? An empiricalinvestigation of HRM practices in foreign subsidiaries. Human Resource Management. 46(4): 535-559. Rose, R. C., & Kumar, N. (2007). The transfer of Japanese-style HRM to subsidiaries abroad. Cross CulturalManagement. 14(3): 240-253. Thite, M. (2004). Managing People in the New Economy: Targeted HR Practices that Persuade People to Unlock their Knowledge Power. New Delhi ; Thousand Oaks, Calif: Response Books. UNCTAD. (2004). World Investment Report 2004: The Shift Towards Services. New York: United Nations. United Nations Conference on Trade and Development
  • 21.
    20 UNCTAD. (2006). WorldInvestment Report 2006: FDI from developing and transition economies:Implications for development: United Nations Conference on Trade and Development UNCTAD. (2007). World Investment Report 2007: Transnationalcorporations, extractive industriesand development. New York: United Nations. United Nations Conference on Trade and Development UNCTAD. (2008). World Investment Report 2008: Transnationalcorporationsand the infrastructure challenge. New York: United Nations. United Nations Conference on Trade and Development UNCTAD. (2010). World Investment Report 2010: Investing in a low-carbon economy. New York: United Nations. United Nations Conference on Trade and Development Björkman, I., Fey, C.F., & P ark, H. J. (2007). Institutional theory and MNC subsidiariy HRM practices: evidence froma three- country study. Journalof International BusinessStudies, 38: 430-446. Brew ster, C. (2006). Comparing HRM policies and practices acrossinternationalborders. In G. Stahl & I. Björkman (eds), Handbook of international human resource management (pp. 68-90). Cheltenham, UK: Edw ard Elgar. Chen, J., Law ler, J., & Bae, J. (2005). Convergence in human resource systems: A comparison of locally ow ned and MNC subsidiaries in Taiw an. Human Resource Management, 44: 237-256. Child, J. & Tsai, T. (2005). The dynamic betw een firm’s environmentalstrategies and institutional constraints in emerging economies: Evidence from China and Taiw an. Journal of Management Studies, 42: 95-125. Porter, M. (2004). Competitive advantage. NY: The free press.