GOPAL SNACKS PVT. LTD. Page 1
A
Project Report
On
Wages and salaries
Of
GOPAL SNACKS PVT. LTD.
(RAJKOT)
Submitted By
Krishna R. Makhesana
T.Y.B.B.A. (A)
Roll No. 40
Guided By
Prof. Khushbu Patel
Submitted To
Saurashtra University
Rajkot
Shri Patel Kelvani Mandal College of
Technology
College Road, Junagadh.
Academic year
2016-2017
GOPAL SNACKS PVT. LTD. Page 2
DECLARATION
I, undersigned, Krishna R. Makhesana the student of
T.Y.B.B.A., Shri P.K.M. College of Technology & B.Ed., Here by
declared that this Project Report is my own work and it has been carried
out under the guidance of Prof. Khushbu Patel. This report has not been
submitted to any other University for examination.
Place:- Junagadh
Date:- 20th
Feb., 2017
Krishna R. Makhesana
GOPAL SNACKS PVT. LTD. Page 3
PREFACE
It has been strongly observe that theoretical knowledge alone
cannot succeed. Rather its practical use is of immense significance for
the survival of human beings. Let it has been well aspect that
small/medium scale industries play an indispensable role in stimulating
economic problems. Small-scale industries have huge employment
potential.
In view of significant role played by industries in the
economic growth, Saurashtra University has incorporated industrial visit
in B.B.A. course which provide an excellent opportunity to the students
to understand felt-need of an industrial establishment.
Industrial training helps a student to increase his or her
knowledge and skills about managing a business or industry effectively
and efficiently. Hence, a project report has to prepare which in hence the
skill of a student.
GOPAL SNACKS PVT. LTD. Page 4
ACKNOWLEDGEMENT
I wish to express my sincere gratitude to Mr. Rajan Kalariya,
HR Manager for providing me an opportunity to do my internship and
project work in “GOPAL SNACKS PVT. LTD.”
I sincerely thank to Prof. Khushbu Patel for their guidance
and encouragement in carrying out this project work. I also wish to
express my gratitude to the officials and other staff members of Gopal
Snacks Pvt. Ltd. who rendered their help during the period of my project
work. I also thank the director of Shri PKM College of technology Dr.
Mansukh Bhalodiya for providing me the opportunity to embark on this
project.
Finally yet importantly, the help & support of my friends and
professors have made this venture successful. Therefore, I would like to
thank them all from care of my heart.
Krishna R. Makhesana
GOPAL SNACKS PVT. LTD. Page 5
INDEX
SR.
NO.
CONTENTS PAGE
NO.
1 General Information
Company at a glance
History and development
Contribution of the unit to the industry
Present body of management
Organisation structure
Forms of organisation
Size of unit
Location aspects
Time keeping system
No. of employees and services offered to
them
Manufacturing process and process chart
Products
Other product related information
Future aspects
2 Human resource management
Introduction
Definition
Features
3 Topic: wages and salaries
Introduction
Features of wages and salaries
Advantages of wages and salaries
Disadvantages of wages and salaries
GOPAL SNACKS PVT. LTD. Page 6
Objectives of wages and salaries
Methods of wages and salaries
Types of wages and salaries
Wages and salaries given by company
4 Bibliography
Bibliography
GOPAL SNACKS PVT. LTD. Page 7
General
Information
GOPAL SNACKS PVT. LTD. Page 8
COMPANY AT A GLANCE
Name Gopal Snacks Pvt. Ltd.
Address Factory 2322 – 24 Gide,
Lodhika Metoda.
Rajkot – 360021.
Contact No. (02827) 287370.
E Mail hr@gopalsnacks.com
Website www.gopalnamkeen.com
Bankers Bank of India & State Bank of India
Auditors Hiren Shah
Chief Promoter Bipinbhai Hadvani
Size of Unit Medium Scale
Firm of Unit Private Limited
Year of Establishment 1994
Brand Name Gopal Namkeen
Registered Office Factory 2322 – 24 Gide,
Lodhika Metoda.
Rajkot – 360021
Main Product All Kind of Namkeens & Friems
Off Day Wednesday
Accounting Year March – April
Accounting System Double Entry
Total Product
Snacks Pellets 9 Products
Farsan 16 Products
Namkeen 8 Products
Total Production 150 Tone Per Day
Area Covered by Company 17958 sq. feet
Slogan “Sab Bhoomi Gopal Ki”
GOPAL SNACKS PVT. LTD. Page 9
HISTORY AND DEVELOPMENT
“SUCCESS IS JOURANY NOT DESTINY”
A good deal of time, patience and strong determination are
pre-requisite to be succeeding, each and every successful companies has
glorious history which always work as measurement and guide for the
future. GOPAL SNACKS PVT LTD is one of the most prestigious
companies in Rajkot.
GOPAL SNACKS PVT LTD was started by Mr. BIPIN
BHAI HADVANI on, 2004. Managing director Mr. BIPIN BHAI
HADVANI is one the director also, which already has obtained a
prestigious mark of quality ISO 9001:2000 TUS-SUD, and
manufacturing different kinds of Namkeens and snacks.
They have good infrastructure for developing items. They
are using most of imported machine, for different types of Namkeen,
different types of snacks etc.
When company is started no more consumer but now
GOPAL NAMKEEN is become most popular company and company
have more than 70% consumer in the Namkeen market.
The journey of "Gopal Namkeen" is started in year 1965 by
the member of Vithhal Bhai Haribhai Hadvani & Family. For supplying
Snacks and namkeen to local Market at Rajkot. Due to the Great Success
of that product they decided to make their own product line in year 1994
at Rajnagar Society, Nana Mahuva Road RAJKOT.
GOPAL SNACKS PVT. LTD. Page 10
By the huge retail success they inspired to set a Gruh Udyog
plant at Mavdi Plot, Amar nagar in Year 2001 to 2009.
Instead of preparing Snack and namkeens by the traditional
frying method this semi automatic plant boosted at Vajadi(vad) -
RAJKOT in year 2009-2010 for the quality, taste and more sales also.
In December 2009 The gopal Gruh Udyog Is Converted to
Gopal Snacks Pvt. Ltd. From May, 2010 it is transferred at GIDC
Metoda, In 2000 meter Land and 75000 sq. feet of buildings.
The fame of taste reached to the whole Gujarat hence it was
time to takeover the whole Gujarat so that biggest automatic plant of
Gujarat came in to the picture. Gopal Namkeen is now looking forward to
march over India.
GOPAL SNACKS PVT. LTD. Page 11
CONTRIBUTION OF THE UNIT TO THE
INDUSTRY
“Gopal Snacks Pvt. Ltd.” is providing various types of
namkeen and farsan. Its efforts since 1960 has now emerged as a major
industrial contributing 70% of all namkeen production in Gujarat.
GOPAL NAMKEEN is one of the most prestigious
companies in Rajkot. The journey of "Gopal Namkeen" is started in year
1965 by the member of Vithhal Bhai Haribhai Hadvani & Family. For
supplying Snacks and namkeens to local Market at Rajkot. GOPAL
NAMKEEN was started by Mr. BIPINBHAI HADVANI on, 2004.
Managing director SHRI BIPINBHAI HADVANI is one the director
also, which already has obtain a prestigious mark of quality ISO
9001:2000 TUS-SUD, and manufacturing different kind of Namkeen
and snacks.
When company was started no more consumer but now
GOPAL NAMKEEN is become most popular company and company
have more than 70% consumer in the Namkeen market. It is a large scale
industry and private limited also. Therefore, it requires a number of
employees. GOPAL NAMKEEN generates employment opportunities
for unemployed worker. So the ratio of unemployment is decreased.
GOPAL SNACKS PVT. LTD. Page 12
PRESENT BODY OF MANAGEMENT
Founder of Company : Mr. Vitthal bhai H. Hadvani
Managing Director : Mr. Bipin V. Hadvani
Mr. Praful V. Hadvani
HR Manager : Mr. Rajan Kalariya
Sales Manager : Mr. Sagar bhai Bhalara
Mr. Arvind bhai Parmar
Factory manager : Mr. Ashok Faldu
Storing in charge : Mr. Nayan Patel
Final Goods Dep. Head : MR. Praful Hadvani
GOPAL SNACKS PVT. LTD. Page 13
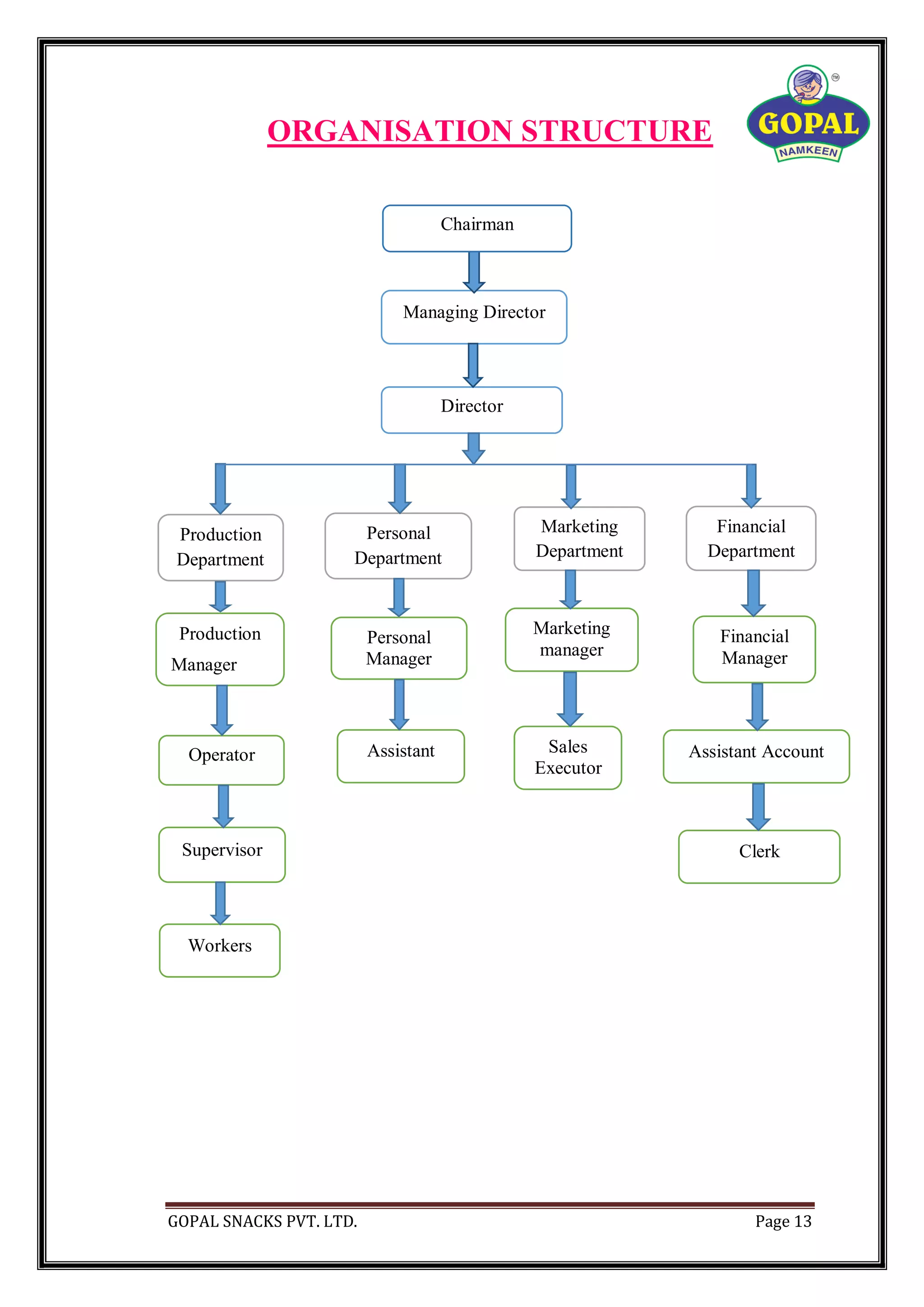
ORGANISATION STRUCTURE
Sales
Executor
Marketing
Department
Production
Department
Personal
Department
Director
Personal
Manager
Financial
Department
Managing Director
Marketing
manager
Clerk
Assistant Account
Financial
Manager
Assistant
Supervisor
Workers
Operator
Production
Manager
Chairman
GOPAL SNACKS PVT. LTD. Page 14
FORMS OF ORGANISATION
There are three type of organization.
 Sole proprietorship
 Partnership
 Joint stocks company
 SOLE PROPRIETORSHIP:
It means a single owner in a firm, in this type of firm all
decisions are taken by self.
 PARTNERSHIP:
It means a two or many person together meet for profit
objective. And take every decision by all partners.
 JOINT STOCK COMPANY:
It means when the company collect fund with the help of
issuing shares, debenture, public deposits etc.
GOPAL NAMKEEN is wholly managed by only one owner
that is BIPIN BHAI, so we can say that it’s a sole proprietor.
GOPAL SNACKS PVT. LTD. Page 15
SIZE OF UNIT
There are four size of business organization.
1) Tiny Industry / Cottage Industry
2) Small Scale Industry
3) Medium Scale Industry
4) Large Scale Industry
1) Tiny / Cottage Industry:
The investment of an industry in its fixed assets does not exceed
Rs, 5 laths is known as tiny or cottage industry.
2) Small Scale Industry:
The investment of an industry in its fixed assets does not exceed
Rs, 3 crores are known as small scale industry.
3) Medium Scale Industry:
The investment of an industry in its fixed asset is more than Rs, 3
crores but not exceed Rs, 5 crores are known as medium scale industry.
4) Large Scale Industry:
The investment of any industry in its fixed assets is more than Rs,
5 crores are known as large scale industry.
“Gopal snacks Pvt. Ltd.” is medium scale industry. Its total capital
is Rs, 4.5 crores investment in plant and machinery.
GOPAL SNACKS PVT. LTD. Page 16
LOCATION ASPECTS
Location of unit is most important factor for to be
consideration for successful working of any organization. It also plays
vital role in the development of the unit. The total cost of manufacturing
cost of any business unit is higher due to the wrong selection of location
of their business.
The main object of an industrial concern is to maximum
profit through minimum of production cost.
The present location of Gopal snacks Pvt ltd is the Lodhika
estate G I D C Metoda, in Rajkot. In this location all the necessary
facilities are easily available like the electricity supply, finance, labour
etc.
Company mainly consider following factor of the time of selecting
location.
 Easy availability of raw materials
 Transport facility
 Cheap fuel
 Loan at cheapest rate
 Government policy
 Easily available labor
Above all factors are available to company, so we can say that GOPAL
SNACKS’ location is the best location.
GOPAL SNACKS PVT. LTD. Page 17
TIME KEEPING SYSTEM
Time keeping system is very important because by this
management can control and facilitate employee discipline.
Time keeping system contain how many shift and how many
hours in each shift according to the rule of the government any unit
cannot take work more than 8 hours from the workers. This is beneficial
for the unit and worker also.
Beneficial for unit because it is easy to calculate the wage of
worker on the time of hour basis ad beneficial for employee because it
gives against their exploiting.
There are three shifts:
Workers Shift:
6 am to 2 pm
2 pm to 10 pm
10 pm to 6 am
Office Time:
9 am to 12 am
1 pm to 6 pm
Recess Time:
12 am to 1 pm
GOPAL SNACKS PVT. LTD. Page 18
NO. OF EMPLOYEES AND SERVICES
OFFERED TO THEM
Gopal Snacks Pvt. Ltd. is medium scale industry. About
1000 workers are work in Gopal snacks Pvt. Ltd. Company gives them
sufficient wage and salary. Bonus and other incentives also given by
company to their workers.
With the wage or salary some more facilities are given by
the company to the employ that is known as employment benefits.
Some Employment Benefits are as under
 Bonus system
 Resident facility
 Medi claim
 Child education
 Canteen facility
 Traveling Allowance
 Kariyavar bonus
Gopal Namkeen is providing a resident facility and
insurance facilities, canteen facility, travelling facility to his employ. And
also gives bonus on Diwali. Company gives kariyavar bonus to unmarried
girls when they leave this company.
GOPAL SNACKS PVT. LTD. Page 19
MANUFACTURING PROCESS AND
PROCESS CHART
 Manufacturing Process:
1) Laboratory:
First company received raw material from the wholesaler and checked
material by quality officer, if any problem in the material than rejects
materials and sent back to supplier.
2) Storage:
After checked raw material no use all material in one time so extra
material are kept in storage. Company has a large place for store bulk
material. Companies store room’s behind the compass.
3) Dough Making Process:
It is first step for making a product, in his step floor is tight according to
production.
4) Frying Process:
Second step of the production is frying. In this step company fry all types
of Fryums and namkeen in frying pan. Company has latest machinery for
it process.
5) Oil Extractor:
After fry a product if more oil in the namkeen than these all is sent into
this machinery. In this machine extra oil is removed.
GOPAL SNACKS PVT. LTD. Page 20
6) Semi Automation Seasoning Process:
In this step, all namkeen and Fryums items are mixed a seasoning upon
the product. Here include a many seasoning as like sweet, spice, salty,
etc.
7) Automatic Pouch Packing:
In this step all product are packed in proper pack. Gopal Namkeen has an
automation packed according to grams. And a most important think is
right product pack in to right beg.
8) Box Packing:
Box packing is last step of process. In this process all packed product are
pack in the big cartoons according to box size and sent to carriage.
GOPAL SNACKS PVT. LTD. Page 21
 Process Chart:
Raw Material
Laboratory
Storage
Dough Making Process
Frying Pan with Burner
Oil Extractor
Semi-Automatic Seasoning
Box Packing
Automation Pouch Packing
GOPAL SNACKS PVT. LTD. Page 22
PRODUCTS
 Fryums
Rugby ball Chips Chawakadi Alphabet
Gear Ring Mini Ring Plane Doll
Sago Ball
GOPAL SNACKS PVT. LTD. Page 23
 Namkeen and farsan
Papdi gathiya Champakali
Gathiya
Bhavnagari
Gathiya
Vanela
Gathiya
Tikha gathiya Phulavadi
Gathiya
Nylon
Gathiya
Tikha mitha
Mix
Thick Sev Thin Sev Tikhi Sev Nadiyadi
Chavanu
GOPAL SNACKS PVT. LTD. Page 24
Garlic Sev
Murmura
SakkarparaSev murmura
Plain
Farali
Chevdo
Dabela
Chana
Chana Dal Mug Dal Dal Muth
Masala Peas Sing Bhujiya Chiki Box Chiki
GOPAL SNACKS PVT. LTD. Page 25
OTHER PRODUCT RELATED
INFORMATION
 Raw material and sources
GOPAL NAMKEEN is mainly produces food product which
is made with help of beans, oil, mirchi powder, etc for Namkeen. And
company also purchases plastic raw materials for packing a product.
RAW MATERIALS SOURCES
Besan directly from BOSS BESAN COMPANY
Oil directly from SOMNATH OIL MILL-SHAPAR
Necessary Masala MIRCH POWDER from RAMDEV MIRCH
Wheat direct from Ahmadabad market
Company directly purchases raw materials in bulk from
Manufacturer Company, so GOPAL NAMKEEN purchase in low rate.
 Quality Control
Quality control managers and control all the parameters of quality of
namkeens and friems.
Quality is checked so that the consumer may not get spoiled food. The
taste, color and texture should be maintained till time it reaches to the
consumer.
Quality control test are done so that there are no microbial changed,
physical changes and rancidity which can spoil the quality of the food.
GOPAL SNACKS PVT. LTD. Page 26
Therefore to prevent all the microbial actions rancidity, demotic changes,
chemical changes and physical damages various quality tests are done
upon food items.
There are tests carries out by the quality control
1) Moisture Test
2) Acidity, Salt, PH
3) Peroxide Value
4) Fat Value
5) Ash Test
6) Restandardization of Various Segments.
7) Calibration
Before doing any test you need the food sample. Food
sample is collected from the production department. Where the food is
prepared. After the preparation of the snacks, which is freshly prepared,
sample is collected from every slot of preparation.
E.g. Garlic sev is prepared and there are 3 slots of 10 Kg
each. A quality control member will come and take one cup each from
every slot and then they will mix take one cup of for the quality testing
purpose. This is how sample is collected, which is called sampling.
GOPAL SNACKS PVT. LTD. Page 27
FUTURE ASPECTS
Every body’s future is uncertain although everybody plans for their
future.
GOPAL NAMKEEN also has some future planning which are as under.
GOPAL NAMKEEN’S plan is to enter into the International
market.
Also company enters in to potato chips market.
And they also want to use more and more latest technology.
They want to give more and more satisfaction to customer.
To get more and cheaper production.
To increase plant and machinery for reach demand in Gujarat.
To increase market share and stand against stiff market
competition.
GOPAL SNACKS PVT. LTD. Page 28
Human
resource
Management
GOPAL SNACKS PVT. LTD. Page 29
INTRODUCTION OF HRM
An organisation is a group of people who unite various resources to
achieve their goals. In this era of globalization the main focus is on
quality excellence, flexibility and transformation. Human resources, their
skills are very important to adopt this changing environment. So,
management of human resource has become an integral part for any
organisation.
DEFINITION OF HRM
“HRM refers to attracting developing and maintaining an effective
work force.”
FEATURES OF HRM
 HRM is a process.
 It is goal oriented.
 It is a human activity.
 It is multidisciplinary in nature.
 It is a continuous process.
 HRM gives a lot of importance to achievements of objectives.
 HRM has universal application.
 HRM involves the integrated use of subsystems.
 HRM tries to develop the team spirit of the organisation.
 HRM develops the potentialities of the staff by giving them training
and developments.
 HRM brings many long term benefits to the individuals.
GOPAL SNACKS PVT. LTD. Page 30
Topic:
Wages and
salaries
GOPAL SNACKS PVT. LTD. Page 31
INTRODUCTION
Wages and salaries are the remuneration paid or payable to
employees for work performed on behalf of an employer or services
provided. Normally, an employer is not permitted to withhold the wages
or any part thereof, except as permitted or required by law to deduct from
wages, commonly termed “withhold”, income taxes, social contributions
and for other purposes, which are then paid directly to tax authorities,
social security authority, etc., on behalf of the employee. Garnishment is
a court ordered withholding from wages to pay a debt.
Wages and salaries are typically paid directly to an employee
in the form of cash or in a cash equivalent, such as by cheque or by direct
deposit into the employee’s bank account or an account directed by the
employee. Alternatively, all or a part may be paid in various other ways,
such as payment in kind in the form of goods or services provided to the
employee, such as food and board.
GOPAL SNACKS PVT. LTD. Page 32
FEATURES OF WAGES AND SALARIES
 The structure of wages and salaries should be fair both of the
employer and the employee.
 It should be based on significant time and motion study to ensure a
standard output to the employer and a fair amount of wages to the
workers.
 The system should encourage the employees not only to increase
quantity of output but also to improve the quality of output.
 The system should be such as to minimize labour turnover,
absenteeism.
 The system should be flexible.
 Efficient employees should be able to earn more as compared to the
inefficient workers.
 Employees should be paid according to their merits.
GOPAL SNACKS PVT. LTD. Page 33
ADVANTAGES OF WAGES AND SALARIES
 To attract and retain the employees
 Builds high morale
 Satisfied employees
 Labour cost equitable
 No favoritism/Bias
 Clearly drawn line of promotion
 Image of progressive Employer
 Harmonious Industrial Relations
 Ensure minimum wages
DISADVANTAGES OF WAGES AND
SALARIES
 It can hurt the poor by not increasing income
 It reduces other job benefits like promotion, transport facility,
increment, etc…
 It does not offer personal-growth opportunities.
 It may increase the number of people working on the black market.
 It can cause cost push inflation
 It can disrupt the economic system.
 It can create unemployment.
GOPAL SNACKS PVT. LTD. Page 34
OBJECTIVES OF WAGES AND SALARIES
 It enable organisation to have the quantity and quality of staff it
requires.
 It retains the employees in the organisation.
 Wages and salaries motivate employees for good performance for
further improvement in performance.
 Maintain equity and fairness in compensation for similar jobs.
 Achieve flexibility in the system to accommodate organizational
changes as and when these take place.
 Make the system cost-effective.
 It avoids the chances of favoritism from creeping in when wage
rates are assigned.
 It enhances employee morale and motivation.
 To satisfy people to perform better.
 To maintain a good public image.
GOPAL SNACKS PVT. LTD. Page 35
METHODS OF WAGES AND SALARIES
There are two methods of wage and salaries.
1) Ancient-Time wage system
2) Piece wage system
1) Ancient-Time wage system:
In this system wages are paid as per the time of work done
by the workers. It is based on the assumption that in a certain time period
a person can do certain quantity of work equally. But it is not applicable
in the modern industrial work.
Favourable:
 Quality
 Care
 Costly raw material and machinery
 Work of personnel cannot be differentiable
 Strict supervision system
 Frequent interruption
 Speed depends upon work
 Work cannot be calculated in unites
Advantages:
 In the modern industrial era, time wage system are very
useful
 Good quality through strict supervision
 Simple calculation
 Equal wage for equal work-No jealousy
 No speed
 No wastage of raw material
 Idea about expense in advance
GOPAL SNACKS PVT. LTD. Page 36
Disadvantages:
 Time wage system is rigid and not flexible
 Production does not remain constant
 Because of constant income, there is no improvement in
workers skills
 Workers are consider equal
 Supervision is essential
 No encouragement for efficient workers
2) Piece-wage system:
In this system the wages are given on the basis of work done
by the workers, therefore it is also called payment by result. In this
system, the units of work and wage rate per unit are decided in advance.
Worker’s wages= units of worker’s work X wage rate per unit.
Favourable:
 Useful where only one kind of item is manufactured on a
machine
 Speed is useful
 Constant work is needed
 Units can be calculated
Advantages:
 In this system supervision can be avoided
 This system gives motivation to the employees
 Estimation of labour cost
 New and speedy work system
 Earning of livelihood
 Workers are loyal to the firm
 Estimation of labour cost
 Care to maintain the machinery
 Easy calculation of wages
GOPAL SNACKS PVT. LTD. Page 37
Disadvantages:
 Workers work beyond their capacity, it is harmful for
their health physique
 Wastage of raw material
 Invite accidents
 Jealousy
 Register have to be maintain
 Less Quality
 No guaranty of minimum wages
 Exploitation of the workers.
 Inexperienced worker get less wages
Gopal snacks Pvt. Ltd. is providing a time wage to his
employees. And it gives approximately 700 Rs. per day to his workers,
payment paid to wormer on up to the 7th
of every month.
GOPAL SNACKS PVT. LTD. Page 38
TYPES OF WAGES AND SALARIES
In India the government setup committee of fair wages in
1948 and this committee have defined various concepts of wages, which
are as follows:
A. Minimum wage
B. Living wage
C. Fair wage
A. Minimum wage:
The minimum wages is that wage which is sufficient to meet
the worker’s bare necessities. It is the wage which the employer must pay
to his worker without considering his financial ability
It is calculated by:
 It should be calculated by considering three consumption
units for one earner.
 Minimum food requirement should be calculated on the
basis of net intake of calories for an average Indian.
 Clothing requirement = 72 yards
 The rent for minimum area = housing scheme by
government.
 Miscellaneous expenses should constitute 20% of total wage.
B. Living wage:
It provides the bare essentials of food, clothing and shelter,
but s measure of frugal comfort including education, social needs, and
protection against ill health.
It provides:
 Basic of worker
 Efficiency of worker
 Social needs
GOPAL SNACKS PVT. LTD. Page 39
C. Fair wage:
It is above the minimum wage and below the living wage.
Following factors are considered while determining the fair wage:
 Productivity of labour
 Employer’s capacity to pay
 Level of national income
 The place of industry in the economy of country.
GOPAL SNACKS PVT. LTD. Page 40
WAGES AND SALARIES GIVEN BY
COMPANY
Company gives wages and salary to their employees on the
basis of time they work in the organisation. Wages and salaries are also
given on the basis of their performance.
 Company gives approximately 12000 Rs. per month to the
unskilled workers.
 Company gives approximately 18000 Rs. per month to the skilled
workers.
 Company gives approximately 25000 Rs. per month to the office
staff.
Company also gives bonus and other incentives like travelling facility,
hostel facility for girls, canteen, etc… to their employees.
GOPAL SNACKS PVT. LTD. Page 41
bibliography
GOPAL SNACKS PVT. LTD. Page 42
BIBLIOGRAPHY
BOOKS:
 Human resource management – C. Jamanadas
 Personnel Management – Himalaya Publishing House
 Principals of Management – B.s. shah
WEBSITES:
 WWW.GOPALNAMKEEN.COM
 WWW.GOOGLE.COM
 WWW.SLIDESHARE.COM
 WWW.SCRIBD.COM
 WWW.WIKIPEDIA .COM

gopal namkeen project report

  • 1.
    GOPAL SNACKS PVT.LTD. Page 1 A Project Report On Wages and salaries Of GOPAL SNACKS PVT. LTD. (RAJKOT) Submitted By Krishna R. Makhesana T.Y.B.B.A. (A) Roll No. 40 Guided By Prof. Khushbu Patel Submitted To Saurashtra University Rajkot Shri Patel Kelvani Mandal College of Technology College Road, Junagadh. Academic year 2016-2017
  • 2.
    GOPAL SNACKS PVT.LTD. Page 2 DECLARATION I, undersigned, Krishna R. Makhesana the student of T.Y.B.B.A., Shri P.K.M. College of Technology & B.Ed., Here by declared that this Project Report is my own work and it has been carried out under the guidance of Prof. Khushbu Patel. This report has not been submitted to any other University for examination. Place:- Junagadh Date:- 20th Feb., 2017 Krishna R. Makhesana
  • 3.
    GOPAL SNACKS PVT.LTD. Page 3 PREFACE It has been strongly observe that theoretical knowledge alone cannot succeed. Rather its practical use is of immense significance for the survival of human beings. Let it has been well aspect that small/medium scale industries play an indispensable role in stimulating economic problems. Small-scale industries have huge employment potential. In view of significant role played by industries in the economic growth, Saurashtra University has incorporated industrial visit in B.B.A. course which provide an excellent opportunity to the students to understand felt-need of an industrial establishment. Industrial training helps a student to increase his or her knowledge and skills about managing a business or industry effectively and efficiently. Hence, a project report has to prepare which in hence the skill of a student.
  • 4.
    GOPAL SNACKS PVT.LTD. Page 4 ACKNOWLEDGEMENT I wish to express my sincere gratitude to Mr. Rajan Kalariya, HR Manager for providing me an opportunity to do my internship and project work in “GOPAL SNACKS PVT. LTD.” I sincerely thank to Prof. Khushbu Patel for their guidance and encouragement in carrying out this project work. I also wish to express my gratitude to the officials and other staff members of Gopal Snacks Pvt. Ltd. who rendered their help during the period of my project work. I also thank the director of Shri PKM College of technology Dr. Mansukh Bhalodiya for providing me the opportunity to embark on this project. Finally yet importantly, the help & support of my friends and professors have made this venture successful. Therefore, I would like to thank them all from care of my heart. Krishna R. Makhesana
  • 5.
    GOPAL SNACKS PVT.LTD. Page 5 INDEX SR. NO. CONTENTS PAGE NO. 1 General Information Company at a glance History and development Contribution of the unit to the industry Present body of management Organisation structure Forms of organisation Size of unit Location aspects Time keeping system No. of employees and services offered to them Manufacturing process and process chart Products Other product related information Future aspects 2 Human resource management Introduction Definition Features 3 Topic: wages and salaries Introduction Features of wages and salaries Advantages of wages and salaries Disadvantages of wages and salaries
  • 6.
    GOPAL SNACKS PVT.LTD. Page 6 Objectives of wages and salaries Methods of wages and salaries Types of wages and salaries Wages and salaries given by company 4 Bibliography Bibliography
  • 7.
    GOPAL SNACKS PVT.LTD. Page 7 General Information
  • 8.
    GOPAL SNACKS PVT.LTD. Page 8 COMPANY AT A GLANCE Name Gopal Snacks Pvt. Ltd. Address Factory 2322 – 24 Gide, Lodhika Metoda. Rajkot – 360021. Contact No. (02827) 287370. E Mail hr@gopalsnacks.com Website www.gopalnamkeen.com Bankers Bank of India & State Bank of India Auditors Hiren Shah Chief Promoter Bipinbhai Hadvani Size of Unit Medium Scale Firm of Unit Private Limited Year of Establishment 1994 Brand Name Gopal Namkeen Registered Office Factory 2322 – 24 Gide, Lodhika Metoda. Rajkot – 360021 Main Product All Kind of Namkeens & Friems Off Day Wednesday Accounting Year March – April Accounting System Double Entry Total Product Snacks Pellets 9 Products Farsan 16 Products Namkeen 8 Products Total Production 150 Tone Per Day Area Covered by Company 17958 sq. feet Slogan “Sab Bhoomi Gopal Ki”
  • 9.
    GOPAL SNACKS PVT.LTD. Page 9 HISTORY AND DEVELOPMENT “SUCCESS IS JOURANY NOT DESTINY” A good deal of time, patience and strong determination are pre-requisite to be succeeding, each and every successful companies has glorious history which always work as measurement and guide for the future. GOPAL SNACKS PVT LTD is one of the most prestigious companies in Rajkot. GOPAL SNACKS PVT LTD was started by Mr. BIPIN BHAI HADVANI on, 2004. Managing director Mr. BIPIN BHAI HADVANI is one the director also, which already has obtained a prestigious mark of quality ISO 9001:2000 TUS-SUD, and manufacturing different kinds of Namkeens and snacks. They have good infrastructure for developing items. They are using most of imported machine, for different types of Namkeen, different types of snacks etc. When company is started no more consumer but now GOPAL NAMKEEN is become most popular company and company have more than 70% consumer in the Namkeen market. The journey of "Gopal Namkeen" is started in year 1965 by the member of Vithhal Bhai Haribhai Hadvani & Family. For supplying Snacks and namkeen to local Market at Rajkot. Due to the Great Success of that product they decided to make their own product line in year 1994 at Rajnagar Society, Nana Mahuva Road RAJKOT.
  • 10.
    GOPAL SNACKS PVT.LTD. Page 10 By the huge retail success they inspired to set a Gruh Udyog plant at Mavdi Plot, Amar nagar in Year 2001 to 2009. Instead of preparing Snack and namkeens by the traditional frying method this semi automatic plant boosted at Vajadi(vad) - RAJKOT in year 2009-2010 for the quality, taste and more sales also. In December 2009 The gopal Gruh Udyog Is Converted to Gopal Snacks Pvt. Ltd. From May, 2010 it is transferred at GIDC Metoda, In 2000 meter Land and 75000 sq. feet of buildings. The fame of taste reached to the whole Gujarat hence it was time to takeover the whole Gujarat so that biggest automatic plant of Gujarat came in to the picture. Gopal Namkeen is now looking forward to march over India.
  • 11.
    GOPAL SNACKS PVT.LTD. Page 11 CONTRIBUTION OF THE UNIT TO THE INDUSTRY “Gopal Snacks Pvt. Ltd.” is providing various types of namkeen and farsan. Its efforts since 1960 has now emerged as a major industrial contributing 70% of all namkeen production in Gujarat. GOPAL NAMKEEN is one of the most prestigious companies in Rajkot. The journey of "Gopal Namkeen" is started in year 1965 by the member of Vithhal Bhai Haribhai Hadvani & Family. For supplying Snacks and namkeens to local Market at Rajkot. GOPAL NAMKEEN was started by Mr. BIPINBHAI HADVANI on, 2004. Managing director SHRI BIPINBHAI HADVANI is one the director also, which already has obtain a prestigious mark of quality ISO 9001:2000 TUS-SUD, and manufacturing different kind of Namkeen and snacks. When company was started no more consumer but now GOPAL NAMKEEN is become most popular company and company have more than 70% consumer in the Namkeen market. It is a large scale industry and private limited also. Therefore, it requires a number of employees. GOPAL NAMKEEN generates employment opportunities for unemployed worker. So the ratio of unemployment is decreased.
  • 12.
    GOPAL SNACKS PVT.LTD. Page 12 PRESENT BODY OF MANAGEMENT Founder of Company : Mr. Vitthal bhai H. Hadvani Managing Director : Mr. Bipin V. Hadvani Mr. Praful V. Hadvani HR Manager : Mr. Rajan Kalariya Sales Manager : Mr. Sagar bhai Bhalara Mr. Arvind bhai Parmar Factory manager : Mr. Ashok Faldu Storing in charge : Mr. Nayan Patel Final Goods Dep. Head : MR. Praful Hadvani
  • 13.
    GOPAL SNACKS PVT.LTD. Page 13 ORGANISATION STRUCTURE Sales Executor Marketing Department Production Department Personal Department Director Personal Manager Financial Department Managing Director Marketing manager Clerk Assistant Account Financial Manager Assistant Supervisor Workers Operator Production Manager Chairman
  • 14.
    GOPAL SNACKS PVT.LTD. Page 14 FORMS OF ORGANISATION There are three type of organization.  Sole proprietorship  Partnership  Joint stocks company  SOLE PROPRIETORSHIP: It means a single owner in a firm, in this type of firm all decisions are taken by self.  PARTNERSHIP: It means a two or many person together meet for profit objective. And take every decision by all partners.  JOINT STOCK COMPANY: It means when the company collect fund with the help of issuing shares, debenture, public deposits etc. GOPAL NAMKEEN is wholly managed by only one owner that is BIPIN BHAI, so we can say that it’s a sole proprietor.
  • 15.
    GOPAL SNACKS PVT.LTD. Page 15 SIZE OF UNIT There are four size of business organization. 1) Tiny Industry / Cottage Industry 2) Small Scale Industry 3) Medium Scale Industry 4) Large Scale Industry 1) Tiny / Cottage Industry: The investment of an industry in its fixed assets does not exceed Rs, 5 laths is known as tiny or cottage industry. 2) Small Scale Industry: The investment of an industry in its fixed assets does not exceed Rs, 3 crores are known as small scale industry. 3) Medium Scale Industry: The investment of an industry in its fixed asset is more than Rs, 3 crores but not exceed Rs, 5 crores are known as medium scale industry. 4) Large Scale Industry: The investment of any industry in its fixed assets is more than Rs, 5 crores are known as large scale industry. “Gopal snacks Pvt. Ltd.” is medium scale industry. Its total capital is Rs, 4.5 crores investment in plant and machinery.
  • 16.
    GOPAL SNACKS PVT.LTD. Page 16 LOCATION ASPECTS Location of unit is most important factor for to be consideration for successful working of any organization. It also plays vital role in the development of the unit. The total cost of manufacturing cost of any business unit is higher due to the wrong selection of location of their business. The main object of an industrial concern is to maximum profit through minimum of production cost. The present location of Gopal snacks Pvt ltd is the Lodhika estate G I D C Metoda, in Rajkot. In this location all the necessary facilities are easily available like the electricity supply, finance, labour etc. Company mainly consider following factor of the time of selecting location.  Easy availability of raw materials  Transport facility  Cheap fuel  Loan at cheapest rate  Government policy  Easily available labor Above all factors are available to company, so we can say that GOPAL SNACKS’ location is the best location.
  • 17.
    GOPAL SNACKS PVT.LTD. Page 17 TIME KEEPING SYSTEM Time keeping system is very important because by this management can control and facilitate employee discipline. Time keeping system contain how many shift and how many hours in each shift according to the rule of the government any unit cannot take work more than 8 hours from the workers. This is beneficial for the unit and worker also. Beneficial for unit because it is easy to calculate the wage of worker on the time of hour basis ad beneficial for employee because it gives against their exploiting. There are three shifts: Workers Shift: 6 am to 2 pm 2 pm to 10 pm 10 pm to 6 am Office Time: 9 am to 12 am 1 pm to 6 pm Recess Time: 12 am to 1 pm
  • 18.
    GOPAL SNACKS PVT.LTD. Page 18 NO. OF EMPLOYEES AND SERVICES OFFERED TO THEM Gopal Snacks Pvt. Ltd. is medium scale industry. About 1000 workers are work in Gopal snacks Pvt. Ltd. Company gives them sufficient wage and salary. Bonus and other incentives also given by company to their workers. With the wage or salary some more facilities are given by the company to the employ that is known as employment benefits. Some Employment Benefits are as under  Bonus system  Resident facility  Medi claim  Child education  Canteen facility  Traveling Allowance  Kariyavar bonus Gopal Namkeen is providing a resident facility and insurance facilities, canteen facility, travelling facility to his employ. And also gives bonus on Diwali. Company gives kariyavar bonus to unmarried girls when they leave this company.
  • 19.
    GOPAL SNACKS PVT.LTD. Page 19 MANUFACTURING PROCESS AND PROCESS CHART  Manufacturing Process: 1) Laboratory: First company received raw material from the wholesaler and checked material by quality officer, if any problem in the material than rejects materials and sent back to supplier. 2) Storage: After checked raw material no use all material in one time so extra material are kept in storage. Company has a large place for store bulk material. Companies store room’s behind the compass. 3) Dough Making Process: It is first step for making a product, in his step floor is tight according to production. 4) Frying Process: Second step of the production is frying. In this step company fry all types of Fryums and namkeen in frying pan. Company has latest machinery for it process. 5) Oil Extractor: After fry a product if more oil in the namkeen than these all is sent into this machinery. In this machine extra oil is removed.
  • 20.
    GOPAL SNACKS PVT.LTD. Page 20 6) Semi Automation Seasoning Process: In this step, all namkeen and Fryums items are mixed a seasoning upon the product. Here include a many seasoning as like sweet, spice, salty, etc. 7) Automatic Pouch Packing: In this step all product are packed in proper pack. Gopal Namkeen has an automation packed according to grams. And a most important think is right product pack in to right beg. 8) Box Packing: Box packing is last step of process. In this process all packed product are pack in the big cartoons according to box size and sent to carriage.
  • 21.
    GOPAL SNACKS PVT.LTD. Page 21  Process Chart: Raw Material Laboratory Storage Dough Making Process Frying Pan with Burner Oil Extractor Semi-Automatic Seasoning Box Packing Automation Pouch Packing
  • 22.
    GOPAL SNACKS PVT.LTD. Page 22 PRODUCTS  Fryums Rugby ball Chips Chawakadi Alphabet Gear Ring Mini Ring Plane Doll Sago Ball
  • 23.
    GOPAL SNACKS PVT.LTD. Page 23  Namkeen and farsan Papdi gathiya Champakali Gathiya Bhavnagari Gathiya Vanela Gathiya Tikha gathiya Phulavadi Gathiya Nylon Gathiya Tikha mitha Mix Thick Sev Thin Sev Tikhi Sev Nadiyadi Chavanu
  • 24.
    GOPAL SNACKS PVT.LTD. Page 24 Garlic Sev Murmura SakkarparaSev murmura Plain Farali Chevdo Dabela Chana Chana Dal Mug Dal Dal Muth Masala Peas Sing Bhujiya Chiki Box Chiki
  • 25.
    GOPAL SNACKS PVT.LTD. Page 25 OTHER PRODUCT RELATED INFORMATION  Raw material and sources GOPAL NAMKEEN is mainly produces food product which is made with help of beans, oil, mirchi powder, etc for Namkeen. And company also purchases plastic raw materials for packing a product. RAW MATERIALS SOURCES Besan directly from BOSS BESAN COMPANY Oil directly from SOMNATH OIL MILL-SHAPAR Necessary Masala MIRCH POWDER from RAMDEV MIRCH Wheat direct from Ahmadabad market Company directly purchases raw materials in bulk from Manufacturer Company, so GOPAL NAMKEEN purchase in low rate.  Quality Control Quality control managers and control all the parameters of quality of namkeens and friems. Quality is checked so that the consumer may not get spoiled food. The taste, color and texture should be maintained till time it reaches to the consumer. Quality control test are done so that there are no microbial changed, physical changes and rancidity which can spoil the quality of the food.
  • 26.
    GOPAL SNACKS PVT.LTD. Page 26 Therefore to prevent all the microbial actions rancidity, demotic changes, chemical changes and physical damages various quality tests are done upon food items. There are tests carries out by the quality control 1) Moisture Test 2) Acidity, Salt, PH 3) Peroxide Value 4) Fat Value 5) Ash Test 6) Restandardization of Various Segments. 7) Calibration Before doing any test you need the food sample. Food sample is collected from the production department. Where the food is prepared. After the preparation of the snacks, which is freshly prepared, sample is collected from every slot of preparation. E.g. Garlic sev is prepared and there are 3 slots of 10 Kg each. A quality control member will come and take one cup each from every slot and then they will mix take one cup of for the quality testing purpose. This is how sample is collected, which is called sampling.
  • 27.
    GOPAL SNACKS PVT.LTD. Page 27 FUTURE ASPECTS Every body’s future is uncertain although everybody plans for their future. GOPAL NAMKEEN also has some future planning which are as under. GOPAL NAMKEEN’S plan is to enter into the International market. Also company enters in to potato chips market. And they also want to use more and more latest technology. They want to give more and more satisfaction to customer. To get more and cheaper production. To increase plant and machinery for reach demand in Gujarat. To increase market share and stand against stiff market competition.
  • 28.
    GOPAL SNACKS PVT.LTD. Page 28 Human resource Management
  • 29.
    GOPAL SNACKS PVT.LTD. Page 29 INTRODUCTION OF HRM An organisation is a group of people who unite various resources to achieve their goals. In this era of globalization the main focus is on quality excellence, flexibility and transformation. Human resources, their skills are very important to adopt this changing environment. So, management of human resource has become an integral part for any organisation. DEFINITION OF HRM “HRM refers to attracting developing and maintaining an effective work force.” FEATURES OF HRM  HRM is a process.  It is goal oriented.  It is a human activity.  It is multidisciplinary in nature.  It is a continuous process.  HRM gives a lot of importance to achievements of objectives.  HRM has universal application.  HRM involves the integrated use of subsystems.  HRM tries to develop the team spirit of the organisation.  HRM develops the potentialities of the staff by giving them training and developments.  HRM brings many long term benefits to the individuals.
  • 30.
    GOPAL SNACKS PVT.LTD. Page 30 Topic: Wages and salaries
  • 31.
    GOPAL SNACKS PVT.LTD. Page 31 INTRODUCTION Wages and salaries are the remuneration paid or payable to employees for work performed on behalf of an employer or services provided. Normally, an employer is not permitted to withhold the wages or any part thereof, except as permitted or required by law to deduct from wages, commonly termed “withhold”, income taxes, social contributions and for other purposes, which are then paid directly to tax authorities, social security authority, etc., on behalf of the employee. Garnishment is a court ordered withholding from wages to pay a debt. Wages and salaries are typically paid directly to an employee in the form of cash or in a cash equivalent, such as by cheque or by direct deposit into the employee’s bank account or an account directed by the employee. Alternatively, all or a part may be paid in various other ways, such as payment in kind in the form of goods or services provided to the employee, such as food and board.
  • 32.
    GOPAL SNACKS PVT.LTD. Page 32 FEATURES OF WAGES AND SALARIES  The structure of wages and salaries should be fair both of the employer and the employee.  It should be based on significant time and motion study to ensure a standard output to the employer and a fair amount of wages to the workers.  The system should encourage the employees not only to increase quantity of output but also to improve the quality of output.  The system should be such as to minimize labour turnover, absenteeism.  The system should be flexible.  Efficient employees should be able to earn more as compared to the inefficient workers.  Employees should be paid according to their merits.
  • 33.
    GOPAL SNACKS PVT.LTD. Page 33 ADVANTAGES OF WAGES AND SALARIES  To attract and retain the employees  Builds high morale  Satisfied employees  Labour cost equitable  No favoritism/Bias  Clearly drawn line of promotion  Image of progressive Employer  Harmonious Industrial Relations  Ensure minimum wages DISADVANTAGES OF WAGES AND SALARIES  It can hurt the poor by not increasing income  It reduces other job benefits like promotion, transport facility, increment, etc…  It does not offer personal-growth opportunities.  It may increase the number of people working on the black market.  It can cause cost push inflation  It can disrupt the economic system.  It can create unemployment.
  • 34.
    GOPAL SNACKS PVT.LTD. Page 34 OBJECTIVES OF WAGES AND SALARIES  It enable organisation to have the quantity and quality of staff it requires.  It retains the employees in the organisation.  Wages and salaries motivate employees for good performance for further improvement in performance.  Maintain equity and fairness in compensation for similar jobs.  Achieve flexibility in the system to accommodate organizational changes as and when these take place.  Make the system cost-effective.  It avoids the chances of favoritism from creeping in when wage rates are assigned.  It enhances employee morale and motivation.  To satisfy people to perform better.  To maintain a good public image.
  • 35.
    GOPAL SNACKS PVT.LTD. Page 35 METHODS OF WAGES AND SALARIES There are two methods of wage and salaries. 1) Ancient-Time wage system 2) Piece wage system 1) Ancient-Time wage system: In this system wages are paid as per the time of work done by the workers. It is based on the assumption that in a certain time period a person can do certain quantity of work equally. But it is not applicable in the modern industrial work. Favourable:  Quality  Care  Costly raw material and machinery  Work of personnel cannot be differentiable  Strict supervision system  Frequent interruption  Speed depends upon work  Work cannot be calculated in unites Advantages:  In the modern industrial era, time wage system are very useful  Good quality through strict supervision  Simple calculation  Equal wage for equal work-No jealousy  No speed  No wastage of raw material  Idea about expense in advance
  • 36.
    GOPAL SNACKS PVT.LTD. Page 36 Disadvantages:  Time wage system is rigid and not flexible  Production does not remain constant  Because of constant income, there is no improvement in workers skills  Workers are consider equal  Supervision is essential  No encouragement for efficient workers 2) Piece-wage system: In this system the wages are given on the basis of work done by the workers, therefore it is also called payment by result. In this system, the units of work and wage rate per unit are decided in advance. Worker’s wages= units of worker’s work X wage rate per unit. Favourable:  Useful where only one kind of item is manufactured on a machine  Speed is useful  Constant work is needed  Units can be calculated Advantages:  In this system supervision can be avoided  This system gives motivation to the employees  Estimation of labour cost  New and speedy work system  Earning of livelihood  Workers are loyal to the firm  Estimation of labour cost  Care to maintain the machinery  Easy calculation of wages
  • 37.
    GOPAL SNACKS PVT.LTD. Page 37 Disadvantages:  Workers work beyond their capacity, it is harmful for their health physique  Wastage of raw material  Invite accidents  Jealousy  Register have to be maintain  Less Quality  No guaranty of minimum wages  Exploitation of the workers.  Inexperienced worker get less wages Gopal snacks Pvt. Ltd. is providing a time wage to his employees. And it gives approximately 700 Rs. per day to his workers, payment paid to wormer on up to the 7th of every month.
  • 38.
    GOPAL SNACKS PVT.LTD. Page 38 TYPES OF WAGES AND SALARIES In India the government setup committee of fair wages in 1948 and this committee have defined various concepts of wages, which are as follows: A. Minimum wage B. Living wage C. Fair wage A. Minimum wage: The minimum wages is that wage which is sufficient to meet the worker’s bare necessities. It is the wage which the employer must pay to his worker without considering his financial ability It is calculated by:  It should be calculated by considering three consumption units for one earner.  Minimum food requirement should be calculated on the basis of net intake of calories for an average Indian.  Clothing requirement = 72 yards  The rent for minimum area = housing scheme by government.  Miscellaneous expenses should constitute 20% of total wage. B. Living wage: It provides the bare essentials of food, clothing and shelter, but s measure of frugal comfort including education, social needs, and protection against ill health. It provides:  Basic of worker  Efficiency of worker  Social needs
  • 39.
    GOPAL SNACKS PVT.LTD. Page 39 C. Fair wage: It is above the minimum wage and below the living wage. Following factors are considered while determining the fair wage:  Productivity of labour  Employer’s capacity to pay  Level of national income  The place of industry in the economy of country.
  • 40.
    GOPAL SNACKS PVT.LTD. Page 40 WAGES AND SALARIES GIVEN BY COMPANY Company gives wages and salary to their employees on the basis of time they work in the organisation. Wages and salaries are also given on the basis of their performance.  Company gives approximately 12000 Rs. per month to the unskilled workers.  Company gives approximately 18000 Rs. per month to the skilled workers.  Company gives approximately 25000 Rs. per month to the office staff. Company also gives bonus and other incentives like travelling facility, hostel facility for girls, canteen, etc… to their employees.
  • 41.
    GOPAL SNACKS PVT.LTD. Page 41 bibliography
  • 42.
    GOPAL SNACKS PVT.LTD. Page 42 BIBLIOGRAPHY BOOKS:  Human resource management – C. Jamanadas  Personnel Management – Himalaya Publishing House  Principals of Management – B.s. shah WEBSITES:  WWW.GOPALNAMKEEN.COM  WWW.GOOGLE.COM  WWW.SLIDESHARE.COM  WWW.SCRIBD.COM  WWW.WIKIPEDIA .COM