Workshop
Best practices with git
The essentials you should know
about git to use if efficiently
Otto Kekäläinen
OpenFest 7.11.2015
Sofia,Bulagaria
@ottokekalainen
●
15+ years in open source
●
technology & business & advocacy
●
development with git since 2010
The MariaDB Foundation
Continuity and open collaboration
●
MariaDB.org sponsors include MariaDB.com,Booking.com,
Automattic,Odin/Parallels,Visma...
●
Employs 6 persons,including ”Monty”Widenius,the creator of
MySQL/MariaDB
●
Single contact point for collaboration and contributions
●
The Foundation makes sure all pull requests and patches are
reviewed
●
All development work done with git at github.com/mariadb
Outline
1.The story of Git
2.Basic commands
3.Doing it with Github
4.Branches and tags
5.Git hooks and CI
6.Git internals
7. Advanced commands
8.Git everywhere?
Follow @ottokekalainen
to get a link to the slides
1.Story of Git
Git / t/ɡɪ
”A silly,incompetent,stupid,
annoying or childish person.”
http://en.wiktionary.org/wiki/git
"I'm an egotistical bastard,so I
name all my projects after myself.
First Linux,now Git”
Linus Torvalds,PC World.2012-07-14
Linus needed a new source code revision manager for
Linux,and none of the available options in 2005 where
good enough,so he wrote his own in.
Kernel 2.6.12 was the first release managed by Git and
version 1.0 of Git was released in December 2005.
Design goals of Git:
●
distributed revision management
●
protection against corruption,
both accidental and hostile
●
speed
Git popularity according to OpenHub.net
Git popularity according to Google Trends
git
svn
...but adoption would be faster if it was
not so difficult to use.
Originally Linus did not intend end users to use Git
directly,instead he tried to delegate to somebody
else the task of making the actual command line
interface. We are still waiting for it...
Luckily Git has been simplified and documentation
has improved over time,but some Git commands
still refer to Git internals that are difficult to grasp.
E.g. git-push: Update remote refs along with
associated objects.
Git might feel difficult at first,
but once you learn it, you never
want to go back to anything less
flexible and powerful.
Install on Linux:
apt-get install git git-gui
Install on Mac/Windows:
git-scm.com/downloads
2.Basic commands
First obstacle: same terms with different meanings
git config --global user.name "John Doe"
git config --global user.email johndoe@example.com
Define the author of commits
git init
git add example.txt
git commit -am “First commit”
# edit files
git commit -am “Second commit”
Start a new repository
git pull
# edit files
git commit -am “Implemented X”
git push
git log
git show
Typical workflow
How to write a good commit message
●
Your attitude towards commit messages should be the same as for code: it is
written once,but read thousands of times.
●
Don't explain how was done,that is visible in the diff anyway.Explain what the
intention was and why it was made.
●
Use imperative form “Fix typo”(instead of “Fixed typo”)
●
Keep subject line short and sweet,under 72 chars.Body can be verbose.
●
Use proper English.Capital letters.Reference issue identifiers is possible.
●
Looking for a good example? How about one by Linus himself?
https://github.com/torvalds/linux/commit/fc90888
Use git commit -a --amend to you screwed up
the commit and want to overwrite the latest
with an improved commit.
Completely delete the last commit:
git reset –hard HEAD^
Delete all untracked and modified files:
git clean -fdx && git reset --hard
3.Doing it with Github
Visit http://try.github.com/
After making your first repository,set up SSH key
for convenient authentication:
https://help.github.com/articles/generating-ssh-keys
Note: Github is not the only Git hosting site,
Gitlab and Bitbucket are popular too.
Exercise:
-go to https://github.com/ottok/git-training and fork it
-look at the fork under your own Github account and
clone it to your laptop
-edit names.txt and add yours
-push changes back to Github
-in Github,do a merge request back to me
git clone git://github.com/<yourname>/git-training.git
# edit names.txt
git commit -am “Added my name”
git push
# Open pull request on Github
The best part of Github is pull
requests,and how they enable
frictionless collaboration among
millions of developers
4.Branches and tags
Basically just labels that point to certain commit IDs.
Each commit ID point to its parent,thus forms a chain.
All developers branch from
master and then merge back.
New releases branch
from master.
Support releases branch
from release branch.
Image source:
http://tleyden.github.io/blog/
2014/04/09/a-successful-git-br
anching-model-with-enterprise-
support/
Git layout strategy 1/2
●
Start working on the master branch only.Don't create other
branches until you really need them.
●
Every new developer has their own branch (local clone).
●
Never break master. Push only stuff what works.Other
developers must be able to branch from master at any time
and start working on something new,instead of having to deal
with fixing a broken state that somebody else left in master.
Git layout strategy 2/2
●
If you have a need to push your work that is half-way done,that is a
good signal that you should create a new branch.
●
Typically tree kind of branches:
– feature branches
– bugfix branches
– personal branches
●
Project layout: split code up in many separate files.
– Lower likelihood of conflicting changes when branches merge.
Keep branch name visible in the bash prompt:
https://github.com/ottok/tooling/blob/master/bashrc/bashrc.git
Distributed version control?
Example scenarios at
https://git-scm.com/about/distributed
5.Git hooks and CI
Git commit hook: stop bad code entering repo
/.git/hooks$ cat pre-commit
#!/bin/bash
# Really fast check if syntax is at all parseable
for FILE in $(git diff --cached --name-only); do
if [[ "$FILE" =~ .php$ ]]; then
php -l "$FILE" 1> /dev/null
if [[ $? -ne 0 ]]; then
echo -e "e[1;33mAborting commit: PHP code contains syntax errorse[0m" >&2
exit 1
fi
fi
done
Want to put a simple shared repository on any SSH
capable server? Create a bare .git with no working files:
git init --bare
Want to have notifications when somebody commits?
Put a shell script at .git/hooks/post-receive
Continuous integration
●
Host your own Jenkins?
●
Travis-CI
6.Git internals
Folder /.git contains everything,
your / is just the working copy.
Folder /.git contains everything,
your / is just the working copy.
When you commit a 2 MB file /example.png,
your / will grow to 4 MB...
When you add a file,
it goes to the staging area.
The file does not go into the
actual history tree until the stage
is committed.
Commands push and pull and many other commands
are shortcuts that act with both
your local repository and the remote repositories.
Image credits Steve Bennet (http://steveko.wordpress.com/2012/02/24/10-things-i-hate-about-git/)
Git tracks content,not files!
Git history is immutable as each commit ID is the SHA-1 of
the commit data and metadata (including the commit ID of
parents).Changing any commit in the history will change the
SHA-1 commit IDs of every following commit in the chain.
If you need to change something in the history,you have to
rebase and make a new history.
Git commit IDs and rebase
Original git log –oneline
1bf7024 MDEV-8991: bind-address appears twice in default my.cnf
b2205c5 MDEV-9011: Redo log encryption does not work
cf9e6b2 Fix test failures seen on buildbot.
923827e MDEV-7949: Item_field::used_tables() takes 0.29% in OLTP RO
239e0c5 MDEV-8551 compilation fails with 10.1.6
After git rebase -i HEAD^^^
34350b9 MDEV-8991: bind-address appears twice in default my.cnf
f5f2dd9 MDEV-9011: Redo log encryption does not work
531e1ac Fixed all bugs
923827e MDEV-7949: Item_field::used_tables() takes 0.29% in OLTP RO
239e0c5 MDEV-8551 compilation fails with 10.1.6
Rebasing workflow
git rebase -i HEAD^^^
# pick in editor what commits you want to edit
# rebase automatically makes a checkout at intended commit
# edit the files
git commit -a --amend
git rebase --continue
# repeat until you reach the head of the branch
7.Advanced commands
Sorry,but default commands not very friendly,so get
yourself good cheat cheets and write up your common
commands once you've figured them out..
Image credits Steve Bennet (http://steveko.wordpress.com/2012/02/24/10-things-i-hate-about-git/)
Example of how fast-forward works 1/2
●
Branch“feature-branch-example”forked from master branch
“10.1”and has 3 commits
Example of how fast-forward works 2/2
●
Normal merge defaults to fast-forward in this case
●
●
●
Result of no fast-forward (git merge --no-ff)
Want to avoid “ugly”merge commits?
●
git config pull.ff=only
●
git config alias.ff=merge --ff-only
●
Run git rebase master to rebase you work on the master branch
before pushing or making pull request
– In MariaDB before submitting a pull request: git rebase 10.1
– You changes will be based on current 10.1 head and easy to merge
●
Run git merge on when importing changes from remote head only if
you really want to merge
Cherry-pick as alternative to merge
git cherry-pick 166a2f28487530ead0cf813ce0252baa
The commit with given ID will be applied as a new commit on
top of your current branch head.
Git bisect –find the commit that broke you app
git bisect bad # mark the checked out commit as bad
git bisect good mariadb-10.1.7 # mark the ref (=commit) good
git bisect run my-test.sh
Git automatically checks out every commit between “bad”and “good”and runs
the test script.
Test script is supposed to return 0 for good commits and non-0 for bad commits.
Exceptions are exit codes 255 and 125 that have special meaning to git bisect.
When the run is completed git will tell you the exact commit between “good”and
“bad”where the my-test.sh started to fail (exit code not 0).
Git stash as alternative to temp branch
git stash
# moves the current uncommited changes to the stash
git stash list
# shows what is stashed
git stash pop
# applies the latest stash on the checked out working tree
Compare changes and create diffs
git show 166a2f284875
# standard show in patch format
git diff v1.2.3..HEAD translations/ > new-translations.diff
# diff of all changes in directory translation/ since tag v.1.2.3
git diff branch1 branch2 # compare two branches
git diff branch1..branch2 # same as above
git diff branch1...branch2 # tree dots: changes on branch2 since it diverged
GUI tool: gitk
●
graphical tool to view git history (and also uncommitted changes)
●
shows all commits,tags,branch names etc in a nice way
●
with gitk you don’t need to checkout the branch/file to view it
●
includes search feature for both commit messages and commit contents
●
run “gitk example/file.h”to see the git log that affects a single file
●
“git gui blame”can be used to view graphically via the context menu that opens when
clicking on a commit with the secondary mouse button
●
view diff between any two diffs: click on first commit normally,and then click with
secondary button on the second commit and select from context menu to view the diff
●
run “gitk mariadb-10.1.4..mariadb-10.1.5”to view diff between two commits
●
you can also view diff between different branches like this
– gitk 10.1..HEAD vs gitk HEAD..10.1 vs gitk 10.1...HEAD
Other GUI tools
●
git citool –graphical tool to do selective commits easily
– you can click to select the files you want,individual hunks inside
files,and even individual lines inside hunks
– you can also write commits inside the tool’s window
●
git mergetool –tool for easy merging,
– automatically launches the pre-configured 3-way merge tool for
all conflicts (e.g.meld)
Compress and free up file space:
git repack-ad; git gc--aggressive
8.Git everywhere?
Git everywhere
●
Distributed permanent storage files system: https://ipfs.io/
●
Password manager: https://github.com/IJHack/qtpass
Would you like to store all your files in Git?
Git-annex
Diff of binary files?
Add in .git/config
[diff"odf"]
textconv=odt2txt
See also: http://www-verimag.imag.fr/~moy/opendocument/
Bug tracker as part of project?
http://bugseverywhere.org/
Bug tracker and wiki contents in Git?
trac+git
Clone wiki from Github with
git clone https://github.com/YOUR_USERNAME/YOUR_REPOSITORY.wiki.git
Publish to the web with one commit?
self-hosted Jekyll or
on Github https://pages.github.com/
Open source alternative to Dropbox based on Git?
http://sparkleshare.org/
Would you like others to
contribute to your software?
Provide easy forking (git clone),
easy way to develop new feature (git branch),
and an easy way to send them back (merge request).
Will Git credits replace developers CV's?
Is there anything we can't store and track in Git?
© 2015 MariaDB Foundation70
Thanks!
mariadb.org
@ottokekalainen
otto@mariadb.org

Git best practices workshop

  • 1.
    Workshop Best practices withgit The essentials you should know about git to use if efficiently Otto Kekäläinen OpenFest 7.11.2015 Sofia,Bulagaria
  • 2.
    @ottokekalainen ● 15+ years inopen source ● technology & business & advocacy ● development with git since 2010
  • 3.
    The MariaDB Foundation Continuityand open collaboration ● MariaDB.org sponsors include MariaDB.com,Booking.com, Automattic,Odin/Parallels,Visma... ● Employs 6 persons,including ”Monty”Widenius,the creator of MySQL/MariaDB ● Single contact point for collaboration and contributions ● The Foundation makes sure all pull requests and patches are reviewed ● All development work done with git at github.com/mariadb
  • 4.
    Outline 1.The story ofGit 2.Basic commands 3.Doing it with Github 4.Branches and tags 5.Git hooks and CI 6.Git internals 7. Advanced commands 8.Git everywhere? Follow @ottokekalainen to get a link to the slides
  • 5.
  • 6.
    Git / t/ɡɪ ”Asilly,incompetent,stupid, annoying or childish person.” http://en.wiktionary.org/wiki/git
  • 7.
    "I'm an egotisticalbastard,so I name all my projects after myself. First Linux,now Git” Linus Torvalds,PC World.2012-07-14
  • 8.
    Linus needed anew source code revision manager for Linux,and none of the available options in 2005 where good enough,so he wrote his own in. Kernel 2.6.12 was the first release managed by Git and version 1.0 of Git was released in December 2005.
  • 9.
    Design goals ofGit: ● distributed revision management ● protection against corruption, both accidental and hostile ● speed
  • 10.
  • 11.
    Git popularity accordingto Google Trends git svn
  • 12.
    ...but adoption wouldbe faster if it was not so difficult to use. Originally Linus did not intend end users to use Git directly,instead he tried to delegate to somebody else the task of making the actual command line interface. We are still waiting for it... Luckily Git has been simplified and documentation has improved over time,but some Git commands still refer to Git internals that are difficult to grasp. E.g. git-push: Update remote refs along with associated objects.
  • 13.
    Git might feeldifficult at first, but once you learn it, you never want to go back to anything less flexible and powerful.
  • 14.
    Install on Linux: apt-getinstall git git-gui Install on Mac/Windows: git-scm.com/downloads
  • 15.
  • 16.
    First obstacle: sameterms with different meanings
  • 17.
    git config --globaluser.name "John Doe" git config --global user.email johndoe@example.com Define the author of commits
  • 18.
    git init git addexample.txt git commit -am “First commit” # edit files git commit -am “Second commit” Start a new repository
  • 19.
    git pull # editfiles git commit -am “Implemented X” git push git log git show Typical workflow
  • 20.
    How to writea good commit message ● Your attitude towards commit messages should be the same as for code: it is written once,but read thousands of times. ● Don't explain how was done,that is visible in the diff anyway.Explain what the intention was and why it was made. ● Use imperative form “Fix typo”(instead of “Fixed typo”) ● Keep subject line short and sweet,under 72 chars.Body can be verbose. ● Use proper English.Capital letters.Reference issue identifiers is possible. ● Looking for a good example? How about one by Linus himself? https://github.com/torvalds/linux/commit/fc90888
  • 21.
    Use git commit-a --amend to you screwed up the commit and want to overwrite the latest with an improved commit. Completely delete the last commit: git reset –hard HEAD^ Delete all untracked and modified files: git clean -fdx && git reset --hard
  • 22.
  • 24.
    Visit http://try.github.com/ After makingyour first repository,set up SSH key for convenient authentication: https://help.github.com/articles/generating-ssh-keys Note: Github is not the only Git hosting site, Gitlab and Bitbucket are popular too.
  • 25.
    Exercise: -go to https://github.com/ottok/git-trainingand fork it -look at the fork under your own Github account and clone it to your laptop -edit names.txt and add yours -push changes back to Github -in Github,do a merge request back to me
  • 26.
    git clone git://github.com/<yourname>/git-training.git #edit names.txt git commit -am “Added my name” git push # Open pull request on Github
  • 27.
    The best partof Github is pull requests,and how they enable frictionless collaboration among millions of developers
  • 28.
  • 29.
    Basically just labelsthat point to certain commit IDs. Each commit ID point to its parent,thus forms a chain.
  • 30.
    All developers branchfrom master and then merge back. New releases branch from master. Support releases branch from release branch. Image source: http://tleyden.github.io/blog/ 2014/04/09/a-successful-git-br anching-model-with-enterprise- support/
  • 31.
    Git layout strategy1/2 ● Start working on the master branch only.Don't create other branches until you really need them. ● Every new developer has their own branch (local clone). ● Never break master. Push only stuff what works.Other developers must be able to branch from master at any time and start working on something new,instead of having to deal with fixing a broken state that somebody else left in master.
  • 32.
    Git layout strategy2/2 ● If you have a need to push your work that is half-way done,that is a good signal that you should create a new branch. ● Typically tree kind of branches: – feature branches – bugfix branches – personal branches ● Project layout: split code up in many separate files. – Lower likelihood of conflicting changes when branches merge.
  • 33.
    Keep branch namevisible in the bash prompt: https://github.com/ottok/tooling/blob/master/bashrc/bashrc.git
  • 34.
    Distributed version control? Examplescenarios at https://git-scm.com/about/distributed
  • 35.
  • 36.
    Git commit hook:stop bad code entering repo /.git/hooks$ cat pre-commit #!/bin/bash # Really fast check if syntax is at all parseable for FILE in $(git diff --cached --name-only); do if [[ "$FILE" =~ .php$ ]]; then php -l "$FILE" 1> /dev/null if [[ $? -ne 0 ]]; then echo -e "e[1;33mAborting commit: PHP code contains syntax errorse[0m" >&2 exit 1 fi fi done
  • 37.
    Want to puta simple shared repository on any SSH capable server? Create a bare .git with no working files: git init --bare Want to have notifications when somebody commits? Put a shell script at .git/hooks/post-receive
  • 38.
    Continuous integration ● Host yourown Jenkins? ● Travis-CI
  • 39.
  • 40.
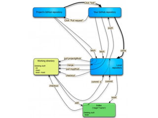
    Folder /.git containseverything, your / is just the working copy.
  • 41.
    Folder /.git containseverything, your / is just the working copy. When you commit a 2 MB file /example.png, your / will grow to 4 MB...
  • 42.
    When you adda file, it goes to the staging area. The file does not go into the actual history tree until the stage is committed.
  • 43.
    Commands push andpull and many other commands are shortcuts that act with both your local repository and the remote repositories.
  • 44.
    Image credits SteveBennet (http://steveko.wordpress.com/2012/02/24/10-things-i-hate-about-git/)
  • 46.
    Git tracks content,notfiles! Git history is immutable as each commit ID is the SHA-1 of the commit data and metadata (including the commit ID of parents).Changing any commit in the history will change the SHA-1 commit IDs of every following commit in the chain. If you need to change something in the history,you have to rebase and make a new history.
  • 47.
    Git commit IDsand rebase Original git log –oneline 1bf7024 MDEV-8991: bind-address appears twice in default my.cnf b2205c5 MDEV-9011: Redo log encryption does not work cf9e6b2 Fix test failures seen on buildbot. 923827e MDEV-7949: Item_field::used_tables() takes 0.29% in OLTP RO 239e0c5 MDEV-8551 compilation fails with 10.1.6 After git rebase -i HEAD^^^ 34350b9 MDEV-8991: bind-address appears twice in default my.cnf f5f2dd9 MDEV-9011: Redo log encryption does not work 531e1ac Fixed all bugs 923827e MDEV-7949: Item_field::used_tables() takes 0.29% in OLTP RO 239e0c5 MDEV-8551 compilation fails with 10.1.6
  • 48.
    Rebasing workflow git rebase-i HEAD^^^ # pick in editor what commits you want to edit # rebase automatically makes a checkout at intended commit # edit the files git commit -a --amend git rebase --continue # repeat until you reach the head of the branch
  • 49.
  • 50.
    Sorry,but default commandsnot very friendly,so get yourself good cheat cheets and write up your common commands once you've figured them out.. Image credits Steve Bennet (http://steveko.wordpress.com/2012/02/24/10-things-i-hate-about-git/)
  • 52.
    Example of howfast-forward works 1/2 ● Branch“feature-branch-example”forked from master branch “10.1”and has 3 commits
  • 53.
    Example of howfast-forward works 2/2 ● Normal merge defaults to fast-forward in this case ● ● ● Result of no fast-forward (git merge --no-ff)
  • 54.
    Want to avoid“ugly”merge commits? ● git config pull.ff=only ● git config alias.ff=merge --ff-only ● Run git rebase master to rebase you work on the master branch before pushing or making pull request – In MariaDB before submitting a pull request: git rebase 10.1 – You changes will be based on current 10.1 head and easy to merge ● Run git merge on when importing changes from remote head only if you really want to merge
  • 55.
    Cherry-pick as alternativeto merge git cherry-pick 166a2f28487530ead0cf813ce0252baa The commit with given ID will be applied as a new commit on top of your current branch head.
  • 56.
    Git bisect –findthe commit that broke you app git bisect bad # mark the checked out commit as bad git bisect good mariadb-10.1.7 # mark the ref (=commit) good git bisect run my-test.sh Git automatically checks out every commit between “bad”and “good”and runs the test script. Test script is supposed to return 0 for good commits and non-0 for bad commits. Exceptions are exit codes 255 and 125 that have special meaning to git bisect. When the run is completed git will tell you the exact commit between “good”and “bad”where the my-test.sh started to fail (exit code not 0).
  • 57.
    Git stash asalternative to temp branch git stash # moves the current uncommited changes to the stash git stash list # shows what is stashed git stash pop # applies the latest stash on the checked out working tree
  • 58.
    Compare changes andcreate diffs git show 166a2f284875 # standard show in patch format git diff v1.2.3..HEAD translations/ > new-translations.diff # diff of all changes in directory translation/ since tag v.1.2.3 git diff branch1 branch2 # compare two branches git diff branch1..branch2 # same as above git diff branch1...branch2 # tree dots: changes on branch2 since it diverged
  • 59.
    GUI tool: gitk ● graphicaltool to view git history (and also uncommitted changes) ● shows all commits,tags,branch names etc in a nice way ● with gitk you don’t need to checkout the branch/file to view it ● includes search feature for both commit messages and commit contents ● run “gitk example/file.h”to see the git log that affects a single file ● “git gui blame”can be used to view graphically via the context menu that opens when clicking on a commit with the secondary mouse button ● view diff between any two diffs: click on first commit normally,and then click with secondary button on the second commit and select from context menu to view the diff ● run “gitk mariadb-10.1.4..mariadb-10.1.5”to view diff between two commits ● you can also view diff between different branches like this – gitk 10.1..HEAD vs gitk HEAD..10.1 vs gitk 10.1...HEAD
  • 60.
    Other GUI tools ● gitcitool –graphical tool to do selective commits easily – you can click to select the files you want,individual hunks inside files,and even individual lines inside hunks – you can also write commits inside the tool’s window ● git mergetool –tool for easy merging, – automatically launches the pre-configured 3-way merge tool for all conflicts (e.g.meld)
  • 61.
    Compress and freeup file space: git repack-ad; git gc--aggressive
  • 62.
  • 63.
    Git everywhere ● Distributed permanentstorage files system: https://ipfs.io/ ● Password manager: https://github.com/IJHack/qtpass
  • 64.
    Would you liketo store all your files in Git? Git-annex Diff of binary files? Add in .git/config [diff"odf"] textconv=odt2txt See also: http://www-verimag.imag.fr/~moy/opendocument/
  • 65.
    Bug tracker aspart of project? http://bugseverywhere.org/ Bug tracker and wiki contents in Git? trac+git Clone wiki from Github with git clone https://github.com/YOUR_USERNAME/YOUR_REPOSITORY.wiki.git
  • 66.
    Publish to theweb with one commit? self-hosted Jekyll or on Github https://pages.github.com/ Open source alternative to Dropbox based on Git? http://sparkleshare.org/
  • 67.
    Would you likeothers to contribute to your software? Provide easy forking (git clone), easy way to develop new feature (git branch), and an easy way to send them back (merge request).
  • 68.
    Will Git creditsreplace developers CV's?
  • 69.
    Is there anythingwe can't store and track in Git?
  • 70.
    © 2015 MariaDBFoundation70 Thanks! mariadb.org @ottokekalainen otto@mariadb.org