Gestió per Processos Tallers pràctics sobre els Sistemes de Qualitat (2a. Edició)  RICARD DE LA VEGA maig 2009
Q uè n’espero?  Què em vull endur? 1…………. 2…………. 3………….
El propòsit Els conceptes bàsics El mapa de processos Les eines Unes pràctiques “ take-away”
El propòsit
Per a què existeix una organització?
 
I una organització pública?
Per crear  VALOR SOCIAL
 
Com va la  creació de valor?
Productivitat.  Increment del PIB per hora traballada  GDP: gross domestic product
http://lysander.sourceoecd.org/vl=2850094/cl=11/nw=1/rpsv/fact2008/120303-g1.htm
 
http://oberon.sourceoecd.org/vl=5652581/cl=42/nw=1/rpsv/fact2008/cru/bin/csp08.htm?var=valaddac_t3b
Com ens perceben?
Lentitud Llenguatge “incomprensible” S’ha de perdre molt de temps .....
 
Volen un model “ fire and forget” en un únic punt
Tota  organització pública  existeix per  Crear     valor social A qui li hem de lliurar ?  Concloure Què és valor ? Caracteritzar
Com definiries valor a  la teva unitat?
Una manera de definir valor TOT OUTPUT  GENERA VALOR
  Tradicionalment, per generar    valor, les organitzacions: es doten de: Que  agrupen  en Per assolir l’
Quant a les eines que fem servir  No sembla que hàgim  evolucionat gaire !
HISTÒRICAMENT, LA COORDINACIÓ GLOBAL S’ASSOLIA A TRAVÉS DE LA JERARQUÍA I L’ESPECIALITZACIÓ FUNCIONAL Un exemple, la legió romana:  1) legió  2) cohort i 3) centúria  Adrian Goldsworthy. El ejército romano.
ha canviat força ! Problemes complexos o   Wicked problems   Complexitat organitzativa o   swarming  organitzatiu:  diferents unitats descentralitzades que treballen  en xarxes   Multi propòsit Tot i que la realitat actual
ELS DOS FONAMENTS  per bastir una organització : Divisió del treball (especialització) Ningú pot fer-ho tot i a més, és més eficient especialitzar a cada treballador  en unes poques tasques (dilema de l’hiperespecialització vs la polivalència total) Motivat pel fet de que cada persona fa una part de la feina surt la necessitat de Coordinació Sistema per harmonitzar l’acció de diferents persones i fer que treballin de la  manera més eficient possible tot i estar separats (intraunitat – interunitats) Què fa cada lloc de treball i de qui depèn
Històricament s’han agrupat treballadors en unitats, coordinats per un cap.  L’efecte col·lateral  són els  SITGES FUNCIONALS   (manca de coordinació, asincronia, visió parcial, sub optimització global, fragmentació,....  REGNES DE TAIFES Un  organigrama   no representa com es fan les coses ,  el flux real d’activitat .
 
INPUT NECESITAT OUTPUT SATISFACCIÓ WHITE SPACES Direcció Gestió Coneixement i  recerca Planificació i  Acció Territorial Desenvolupament i Projecció Difusió i  Explotació
L’estructura organitzativa vertical i especialitzada crea automàticament els  WHITE SPACES  o salts sense continuïtat entre  unitats organitzatives) que no són responsabilitat de ningú. Els WHITE SPACES   dificulten el funcionament global .
INPUT NECESITAT OUTPUT SATISFACCIÓ m’organitzo en sitges ......... .... però el flux de feina real és transversal LA PARADOXA Direcció Gestió Coneixement i  recerca Planificació i  Acció Territorial Desenvolupament i Projecció Difusió i  Explotació
Competències e incompetències  ¿Qui gestiona l’aigua?
Tot flux de feina té conseqüències C  E  No vivim en el mon de la playstation  ! Tota acció té un impacte !
Els directius han de dedicar-se a  liderar el “negoci”,   no l’organigrama ! UNA REFLEXIÓ CRUCIAL
Quines eines té al seu abast un directiu per evitar-ho?
Els conceptes bàsics
Has vist alguna vegada  la força de la gravetat?
Què et suggereix el concepte procés?   1…………. 2…………. 3………….
 
Com podem definir el concepte procés?
 
 
 
 
 
 
Els processos són una entelèquia, una construcció mental, no existeixen en el món real; els creem nosaltres com una eina.
Però, si voleu una definició de  procés  “ Conjunt d’ activitats  mutuament relacionadas o que interactúen, les quals transformen  elements d’entrada  en  resultats ”  (ISO 9000:2000) …  dues regles d’or un procés SEMPRE Amb un verb en infinitiu (prohibit GESTIONAR) No s’identifica amb una unitat organitzativa
I de  procediment   PROCEDIMIENT     procedir (= forma d’executar o pasar a l’acció, la cadena d’activitats, la seqüència…) “ 3.4.5. Forma específica per portar a terme una activitat o un procés ” (ISO 9000:2000)
Processos  vs  Procediments què? com?
Altres definicions de procés…… Un proceso es un conjunto de actividades encadenadas que permiten transformar un input en un output Secuencia de actividades que van añadiendo valor mientras se produce un determinado producto o servicio a partir de determinadas aportaciones.  EFQM Una secuencia de tareas que combina la utilización de personas, máquinas, métodos, herramientas, entorno, instrumentación y materiales para convertir las entradas dadas en salidas con valor añadido. David Hoyle Combinación de referencias, agentes, actividades y recursos orientados a satisfacer la demanda de un cliente externo o interno. OPS PROCESO = PROCESUS = TRANSFORMACIÓN
AGENTS EXTERNS ( Pot haver-hi Client Intern )  Allò que faig jo Allò que els gestors veuen Procés Procediment Què puc demanar? Resultat CLIENT CLIENT Prestació  Sol·licitar CCE Prestació  CCE signat Macro Procés AGENTS INTERNS AGENTS EXTERNS PRODUCTOR CO-PRODUCTOR PROMOTOR PROVEÏDOR CLIENT INTERN USUARI Allò que el client veu i pot demanar Subprocés Activitat Altres conceptes necessaris……
com diferenciar un procés d’un altre procés ? o d’una activitat Tot és activitat: Usem noms diversos, segons la quantitat  d’activitat a la qual  ens referim
o com fem les coses aquí El Mapa de processos
Mapa de processos
QUÈ FEM o MAPA DE FUNCIONS COM HO FEM o MAPA DE PROCESSOS QQ Tres capes que ens expliquen com fem les coses aquí
ESTRATÈGICS Tres àmbits que ens expliquem com fem les coses aquí FONAMENTALS SUPORT
ESTRATÈGICS Estratègics   Proporcionen directrius, metodologies, guies, plans, pautes… diuen com s’han de fer els F/S, despleguen la missió.
FONAMENTALS Fonamentals     Tot allò que l’organització ofereix i que el client espera rebre.  Són les activitats  visibles  per l’usuari, tenen per tant impacte directe en la seva satisfacció. Porten a terme la missió de l’organització
SUPORT Suport   Aporten els recursos per desenvolupar els fonamentals i els estratègics.  Són “caixa negra” pels clients, cal fer-los per tal que la organització pugui funcionar .
CLAUS Una 2ª classificació: Per les seves característiques son bàsics per assolir l’estratègia de l’organització,  per exemple captar estudiants a la UPC o no perdre les maletes
Exemples de  mapes de processos
 
 
 
 
Necessitat de seqüència lògica ??  No ho sembla
A F és imprescindible  Que intentem trobar la seqüència  lògica  A S és molt més difícil trobar la seqüència i s’abandona reflectint “funcions”  A E tothom diu el mateix, que si planifico, que si faig gestió estratègica de RRHH, .. Recomanacions a l’hora de desplegar el mapa de processos
 
Necessitat de seqüència lògica i temporal MULTIPROPÒSIT No seqüència
Com haig de crear el mapa de processos de la meva unitat ?
TRES  QÜESTIONS  CLAUS
Unipropòsit o multipropòsit ? Tres qüestions crucials ………
El “negoci” o el “suport al negoci” ? Tres qüestions crucials ………
QUÈ FEM o COM HO FEM? Tres qüestions crucials ……… Conflicte amb l’estructura: Molta integració horitzontal – molta especialització vertical
Com puc decidir si m’ interessa  més el què o el com?
Escenari 1 INPUT OUTPUT
Escenari 2 INPUT OUTPUT
Exemples a la UPC
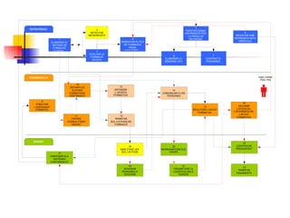
GESTIONAR  L’ACTIVITAT  ECONÒMICA Execució del  pressupost Lloguer d’aules Compres OPs SUPORT A LA PRESA DE DECISIONS ORGANITZACIÓ I DIRECCIÓ DE LES PERSONES - Pla de Formació desenvolupament equips de treball i  persones - Adeqüació espais - Millora de processos i Plans de Millora - Propostes contractació ,  requeriments ,  i avaluació dels  serveis subcontractats FONAMENTALS ESTRATÈGICS SUPORT GESTIÓ DEL PROCÉS D’APRENENTATGE  DE L’ESTUDIANT SERVEIS DE SUPORT  A LA DOCÈNCIA MON PROFESSIONAL  ( UNIVERSITATS I EMPRESES )  FER EL SEGUIMENT  DELS SERVEIS  EXTERNS Bar ,  Paperería ,  Vigilància ,  Neteja  ) Renovacions ,  incidències GESTIONAR  L’EXPEDIENT DE  PERSONAL Altes ,  baixes control de presència permisos ,  vacances… convocatòries … . Rellotge ASSEGURAR Control accessos ,  material ,  arxius  i  instal . lacions CORREU I  PAQUETERIA Recepció ,  distribució ,  certificació ,  missatgeria ... SUPORT IMMEDIAT Emergències Necessitats no  previstes EXPEDIENT ACADÈMIC MOBILITAT Programes  nacionals i  internacionals BEQUES  COL . LABORACIÓ Ofertes estudiants Seguiment PFC Tramitació de  tot el procés de  suport a sots - directors LABORATORIS SERVEIS TIC BIBLIOTECA SERVEIS DE  SUPORT AL PDI VIATGES Sol·licituds Seguiment Liquidació INFRASTRUCTURA Assignació d’espais  per docència  ( AGH ) PRESSUPOST  DE DOCÈNCIA Comandes Seguiment de  cada  pressupost PROMOURE LA  TRANSFERÈNCIA  DE RESULTATS Ofertar laboratoris Proposta a empreses OFERTAR PERSONAL  QUALIFICAT  ( no titulats ) Prospectiva ,  adequació oferta / demanda  /  borsa treball  /  selecció  /  seguiment  /  valoració OFERTAR  DESENVOLUPAMENT DE  PROJECTES  Prospectiva ,  adeqüació  oferta i demanda ,  … . CONVENIS  COOPERACIÓ  EDUCATIVA Recollida demandes  est Seguiment Avaluació resultats ACTES  ACADÈMICS I  CULTURALS Organitzar  actes FER EL SUPORT AL FUNCIONAMENT DE  L’EQUIP DIRECTIU I ÒRGANS DE GOVERN PLANIFICACIÓ ACADÈMICA - Criteris de distribució de l’encàrrec acadèmic - Innovació Acadèmica ... PLANIFICACIÓ  ECONÒMICA - elaboració proposta criteris - tractament i lliurament de  dades - elaboració informes PLANIFICACIÓ  ESTRATÈGICA - elaboració propostes - tractament i lliurament de  dades - elaboració informes SUPORT A LES RELACIONS EXTERNES - Promoció i captació de perfils especialitzats  als Instituts i els centres de FP .  - Fidelització titulats ,  Associació Antics  Estudiants .. - Presència a l’entorn i relació amb els mitjans OFERTAR TITULATS Prospectiva ,  adeqüació  oferta i demanda Borsa de treball DESENVOLUPAR LES  ACCIONS DE MEDI  AMBIENT I  SEGURETAT  LABORAL  - PIRS - Riscos Matrícula Progrmació Execució Modificacions Avaluació  Progrés Publicitat Generar actes Beques Demanda Revisió Comunicació Títols Sol·licituds Tramitació Lliurament EQUIP Oferir suport  administratiu a  equip ÒRGANS Oferir suport  administratiu a  òrgans col·legiats Insatàncies Suport a la  resolució  d’instàncies LOGÍSTICA Reservar espais Manteniment COMUNICACIÓ Memòria Guia
 
 
FONAMENTALS ESTRATÈGICS SUPORT 3 AVALUAR LA  FORMACIÓ  OFERTA 2 DETECTAR  NECESSITATS 1 ELABORAR EL  SISTEMA DE  FORMACIÓ  ( PLURIANUAL )  8 NEGOCIAR AMB  REPRESENTANTS  SINDICALS 4 DISSENYAR EL PLA  DE FORMACIÓ  ANUAL ( accions formatives ) 6 ELABORAR LA  MEMORIA OFA 5 PROPORCIONAR  INFORMACIÓ PER  LA PRESA DE  DECISIONS  12 DIFONDRE  L’OFERTA  FORMATIVA 13 TRAMITAR  SOL . LICITUDS DE  FORMACIÓ 14 COMUNICAR A LES  PERSONES 15 REALITZAR L’ACCIÓ  FORMATIVA 9 PUBLICAR  L’EXPEDIENT  FORMATIU 11 OFERIR  CONSULTORIA  “ ADHOC” 17 MANTENIR ELS  SISTEMES  D’INFORMACIÓ 18 ANALITZAR LES  SOL . LICITUDS 19 ASSIGNAR  PERSONES A  EDICIONS  20 REORGANITZAR ELS  GRUPS 21 ORGANITZAR LA  LOGÍSTICA DELS  CURSOS 2 3 TRAMITAR  PAGAMENTS Caps Unitats PAS /  PDI  7 CONTRACTE  PROGRAMA 16 VALORAR  L’EFICÀCIA I  L’EFICIÈNCIA DE  L’ACCIÓ  FORMATIVA 22 CONTROLAR  PRESSUPOST 10 DEFINIR LES  ACCIONS  FORMATIVES  PERTINENTS
TRAMITAR CONCESSIONS TRAMITAR COMPRES TRAMITAR ACTUACIONS CONTRACTAR ASSESSORAR INFORMAR REGISTRAR CONTRACTAR DONAR SUPORT A LA PRESA DE DECISIONS LLOGAR ESPAIS SOL·LICITAR ESPAIS ARRANJAR ESPAIS AVALUAR SERVEIS ADMINISTRAR CONTROLAR
 
 
Les Eines  (IDEF, QQ, Flux) IDEF  Qui – Què Les icones Flux
IDEF Allò que inicia  el procés Tota referència que ajuda a interpretar com transformar l’input en output Allò que rep l’usuari …”  activitat que utilitza recursos,  i que es gestiona amb la finalitat de permetre que els elements d’entrada es transformin en resultats…”.   ISO 9001:2000
Nivell A-0:  caixa única IDEF0 que representa la missió de l’organització Nivell A0 : caixa que mostra els grans processos de la organització Nivell 1 :  procés  Nivell 2:   subprocessos  Nivell 3:  instruccions operatives (què es fa) (com es fa) diferencia 4 nivells d’1 procés:
 
 
 
Q Q
Q Q
Les icones
 
 
FLUX
 
Manual de Procediments Fitxa de procediment Estructura documental: (estat document, vida document, coordinació i responsables, revisió, millora...) Contingut: com ho fem
Manual de Procediments Fitxa de procediment ¿Què hauríem de posar? ¿Què ens interessa posar? ¿Què podem posar?
ENTRADA: de qui la reps ?  Qui la sol·licita ? SORTIDA: què es lliura ? RECURSOS: elements necessaris GUIES: Directrius, polítiques, normatives, lleis, .......... INDICADORS: com saps si ho has fet PROBLEMES: quins són ? Cíclics ? Conjunturals estructurals? INFORMACIÓ: per fer la feina RELACIONS: amb qui et relaciones  coproductors EINES: ALTRES:
La mesura Només es pot gestionar allò que es pot mesurar !! Només som conscients quan ho entenem ! Només gestionem allò que coneixem ! No pots millorar allò que no saps com funciona i no saps com funciona si no ho pots mesurar.
CAS 1 Servir una hamburguesa
CAS 2 Comprar a la UPC
CAS 3 Promociona’t
SOSTENIBILITAT
The old north to south style of management is too one-dimensional….our perspective must swing around such that we’re mainly thinking west to east, all the way across the company. The secret is to start managing sideways. The sooner the better. Because to a very large degree, our processes determine our destiny. Price Pritchett. Change is 30 percent logical and 70 percent emotional. The soft stuff is the hard stuff.
Que la força us acompanyi  !! FI http://www.estrategiayprocesos.com/

Gestió Per Processos

  • 1.
    Gestió per ProcessosTallers pràctics sobre els Sistemes de Qualitat (2a. Edició) RICARD DE LA VEGA maig 2009
  • 2.
    Q uè n’espero? Què em vull endur? 1…………. 2…………. 3………….
  • 3.
    El propòsit Elsconceptes bàsics El mapa de processos Les eines Unes pràctiques “ take-away”
  • 4.
  • 5.
    Per a quèexisteix una organització?
  • 6.
  • 7.
  • 8.
    Per crear VALOR SOCIAL
  • 9.
  • 10.
    Com va la creació de valor?
  • 11.
    Productivitat. Incrementdel PIB per hora traballada GDP: gross domestic product
  • 12.
  • 13.
  • 14.
  • 15.
  • 16.
    Lentitud Llenguatge “incomprensible”S’ha de perdre molt de temps .....
  • 17.
  • 18.
    Volen un model“ fire and forget” en un únic punt
  • 19.
    Tota organitzaciópública existeix per Crear valor social A qui li hem de lliurar ? Concloure Què és valor ? Caracteritzar
  • 20.
    Com definiries valora la teva unitat?
  • 21.
    Una manera dedefinir valor TOT OUTPUT GENERA VALOR
  • 22.
    Tradicionalment,per generar valor, les organitzacions: es doten de: Que agrupen en Per assolir l’
  • 23.
    Quant a leseines que fem servir No sembla que hàgim evolucionat gaire !
  • 24.
    HISTÒRICAMENT, LA COORDINACIÓGLOBAL S’ASSOLIA A TRAVÉS DE LA JERARQUÍA I L’ESPECIALITZACIÓ FUNCIONAL Un exemple, la legió romana: 1) legió 2) cohort i 3) centúria Adrian Goldsworthy. El ejército romano.
  • 25.
    ha canviat força! Problemes complexos o Wicked problems Complexitat organitzativa o swarming organitzatiu: diferents unitats descentralitzades que treballen en xarxes Multi propòsit Tot i que la realitat actual
  • 26.
    ELS DOS FONAMENTS per bastir una organització : Divisió del treball (especialització) Ningú pot fer-ho tot i a més, és més eficient especialitzar a cada treballador en unes poques tasques (dilema de l’hiperespecialització vs la polivalència total) Motivat pel fet de que cada persona fa una part de la feina surt la necessitat de Coordinació Sistema per harmonitzar l’acció de diferents persones i fer que treballin de la manera més eficient possible tot i estar separats (intraunitat – interunitats) Què fa cada lloc de treball i de qui depèn
  • 27.
    Històricament s’han agrupattreballadors en unitats, coordinats per un cap. L’efecte col·lateral són els SITGES FUNCIONALS (manca de coordinació, asincronia, visió parcial, sub optimització global, fragmentació,.... REGNES DE TAIFES Un organigrama no representa com es fan les coses , el flux real d’activitat .
  • 28.
  • 29.
    INPUT NECESITAT OUTPUTSATISFACCIÓ WHITE SPACES Direcció Gestió Coneixement i recerca Planificació i Acció Territorial Desenvolupament i Projecció Difusió i Explotació
  • 30.
    L’estructura organitzativa verticali especialitzada crea automàticament els WHITE SPACES o salts sense continuïtat entre unitats organitzatives) que no són responsabilitat de ningú. Els WHITE SPACES dificulten el funcionament global .
  • 31.
    INPUT NECESITAT OUTPUTSATISFACCIÓ m’organitzo en sitges ......... .... però el flux de feina real és transversal LA PARADOXA Direcció Gestió Coneixement i recerca Planificació i Acció Territorial Desenvolupament i Projecció Difusió i Explotació
  • 32.
    Competències e incompetències ¿Qui gestiona l’aigua?
  • 33.
    Tot flux defeina té conseqüències C E No vivim en el mon de la playstation ! Tota acció té un impacte !
  • 34.
    Els directius hande dedicar-se a liderar el “negoci”, no l’organigrama ! UNA REFLEXIÓ CRUCIAL
  • 35.
    Quines eines téal seu abast un directiu per evitar-ho?
  • 36.
  • 37.
    Has vist algunavegada la força de la gravetat?
  • 38.
    Què et suggereixel concepte procés? 1…………. 2…………. 3………….
  • 39.
  • 40.
    Com podem definirel concepte procés?
  • 41.
  • 42.
  • 43.
  • 44.
  • 45.
  • 46.
  • 47.
    Els processos sónuna entelèquia, una construcció mental, no existeixen en el món real; els creem nosaltres com una eina.
  • 48.
    Però, si voleuuna definició de procés “ Conjunt d’ activitats mutuament relacionadas o que interactúen, les quals transformen elements d’entrada en resultats ” (ISO 9000:2000) … dues regles d’or un procés SEMPRE Amb un verb en infinitiu (prohibit GESTIONAR) No s’identifica amb una unitat organitzativa
  • 49.
    I de procediment PROCEDIMIENT  procedir (= forma d’executar o pasar a l’acció, la cadena d’activitats, la seqüència…) “ 3.4.5. Forma específica per portar a terme una activitat o un procés ” (ISO 9000:2000)
  • 50.
    Processos vs Procediments què? com?
  • 51.
    Altres definicions deprocés…… Un proceso es un conjunto de actividades encadenadas que permiten transformar un input en un output Secuencia de actividades que van añadiendo valor mientras se produce un determinado producto o servicio a partir de determinadas aportaciones. EFQM Una secuencia de tareas que combina la utilización de personas, máquinas, métodos, herramientas, entorno, instrumentación y materiales para convertir las entradas dadas en salidas con valor añadido. David Hoyle Combinación de referencias, agentes, actividades y recursos orientados a satisfacer la demanda de un cliente externo o interno. OPS PROCESO = PROCESUS = TRANSFORMACIÓN
  • 52.
    AGENTS EXTERNS (Pot haver-hi Client Intern ) Allò que faig jo Allò que els gestors veuen Procés Procediment Què puc demanar? Resultat CLIENT CLIENT Prestació Sol·licitar CCE Prestació CCE signat Macro Procés AGENTS INTERNS AGENTS EXTERNS PRODUCTOR CO-PRODUCTOR PROMOTOR PROVEÏDOR CLIENT INTERN USUARI Allò que el client veu i pot demanar Subprocés Activitat Altres conceptes necessaris……
  • 53.
    com diferenciar unprocés d’un altre procés ? o d’una activitat Tot és activitat: Usem noms diversos, segons la quantitat d’activitat a la qual ens referim
  • 54.
    o com femles coses aquí El Mapa de processos
  • 55.
  • 56.
    QUÈ FEM oMAPA DE FUNCIONS COM HO FEM o MAPA DE PROCESSOS QQ Tres capes que ens expliquen com fem les coses aquí
  • 57.
    ESTRATÈGICS Tres àmbitsque ens expliquem com fem les coses aquí FONAMENTALS SUPORT
  • 58.
    ESTRATÈGICS Estratègics  Proporcionen directrius, metodologies, guies, plans, pautes… diuen com s’han de fer els F/S, despleguen la missió.
  • 59.
    FONAMENTALS Fonamentals  Tot allò que l’organització ofereix i que el client espera rebre. Són les activitats visibles per l’usuari, tenen per tant impacte directe en la seva satisfacció. Porten a terme la missió de l’organització
  • 60.
    SUPORT Suport  Aporten els recursos per desenvolupar els fonamentals i els estratègics. Són “caixa negra” pels clients, cal fer-los per tal que la organització pugui funcionar .
  • 61.
    CLAUS Una 2ªclassificació: Per les seves característiques son bàsics per assolir l’estratègia de l’organització, per exemple captar estudiants a la UPC o no perdre les maletes
  • 62.
    Exemples de mapes de processos
  • 63.
  • 64.
  • 65.
  • 66.
  • 67.
    Necessitat de seqüèncialògica ?? No ho sembla
  • 68.
    A F ésimprescindible Que intentem trobar la seqüència lògica A S és molt més difícil trobar la seqüència i s’abandona reflectint “funcions” A E tothom diu el mateix, que si planifico, que si faig gestió estratègica de RRHH, .. Recomanacions a l’hora de desplegar el mapa de processos
  • 69.
  • 70.
    Necessitat de seqüèncialògica i temporal MULTIPROPÒSIT No seqüència
  • 71.
    Com haig decrear el mapa de processos de la meva unitat ?
  • 72.
  • 73.
    Unipropòsit o multipropòsit? Tres qüestions crucials ………
  • 74.
    El “negoci” oel “suport al negoci” ? Tres qüestions crucials ………
  • 75.
    QUÈ FEM oCOM HO FEM? Tres qüestions crucials ……… Conflicte amb l’estructura: Molta integració horitzontal – molta especialització vertical
  • 76.
    Com puc decidirsi m’ interessa més el què o el com?
  • 77.
  • 78.
  • 79.
  • 80.
    GESTIONAR L’ACTIVITAT ECONÒMICA Execució del pressupost Lloguer d’aules Compres OPs SUPORT A LA PRESA DE DECISIONS ORGANITZACIÓ I DIRECCIÓ DE LES PERSONES - Pla de Formació desenvolupament equips de treball i persones - Adeqüació espais - Millora de processos i Plans de Millora - Propostes contractació , requeriments , i avaluació dels serveis subcontractats FONAMENTALS ESTRATÈGICS SUPORT GESTIÓ DEL PROCÉS D’APRENENTATGE DE L’ESTUDIANT SERVEIS DE SUPORT A LA DOCÈNCIA MON PROFESSIONAL ( UNIVERSITATS I EMPRESES ) FER EL SEGUIMENT DELS SERVEIS EXTERNS Bar , Paperería , Vigilància , Neteja ) Renovacions , incidències GESTIONAR L’EXPEDIENT DE PERSONAL Altes , baixes control de presència permisos , vacances… convocatòries … . Rellotge ASSEGURAR Control accessos , material , arxius i instal . lacions CORREU I PAQUETERIA Recepció , distribució , certificació , missatgeria ... SUPORT IMMEDIAT Emergències Necessitats no previstes EXPEDIENT ACADÈMIC MOBILITAT Programes nacionals i internacionals BEQUES COL . LABORACIÓ Ofertes estudiants Seguiment PFC Tramitació de tot el procés de suport a sots - directors LABORATORIS SERVEIS TIC BIBLIOTECA SERVEIS DE SUPORT AL PDI VIATGES Sol·licituds Seguiment Liquidació INFRASTRUCTURA Assignació d’espais per docència ( AGH ) PRESSUPOST DE DOCÈNCIA Comandes Seguiment de cada pressupost PROMOURE LA TRANSFERÈNCIA DE RESULTATS Ofertar laboratoris Proposta a empreses OFERTAR PERSONAL QUALIFICAT ( no titulats ) Prospectiva , adequació oferta / demanda / borsa treball / selecció / seguiment / valoració OFERTAR DESENVOLUPAMENT DE PROJECTES Prospectiva , adeqüació oferta i demanda , … . CONVENIS COOPERACIÓ EDUCATIVA Recollida demandes est Seguiment Avaluació resultats ACTES ACADÈMICS I CULTURALS Organitzar actes FER EL SUPORT AL FUNCIONAMENT DE L’EQUIP DIRECTIU I ÒRGANS DE GOVERN PLANIFICACIÓ ACADÈMICA - Criteris de distribució de l’encàrrec acadèmic - Innovació Acadèmica ... PLANIFICACIÓ ECONÒMICA - elaboració proposta criteris - tractament i lliurament de dades - elaboració informes PLANIFICACIÓ ESTRATÈGICA - elaboració propostes - tractament i lliurament de dades - elaboració informes SUPORT A LES RELACIONS EXTERNES - Promoció i captació de perfils especialitzats als Instituts i els centres de FP . - Fidelització titulats , Associació Antics Estudiants .. - Presència a l’entorn i relació amb els mitjans OFERTAR TITULATS Prospectiva , adeqüació oferta i demanda Borsa de treball DESENVOLUPAR LES ACCIONS DE MEDI AMBIENT I SEGURETAT LABORAL - PIRS - Riscos Matrícula Progrmació Execució Modificacions Avaluació Progrés Publicitat Generar actes Beques Demanda Revisió Comunicació Títols Sol·licituds Tramitació Lliurament EQUIP Oferir suport administratiu a equip ÒRGANS Oferir suport administratiu a òrgans col·legiats Insatàncies Suport a la resolució d’instàncies LOGÍSTICA Reservar espais Manteniment COMUNICACIÓ Memòria Guia
  • 81.
  • 82.
  • 83.
    FONAMENTALS ESTRATÈGICS SUPORT3 AVALUAR LA FORMACIÓ OFERTA 2 DETECTAR NECESSITATS 1 ELABORAR EL SISTEMA DE FORMACIÓ ( PLURIANUAL ) 8 NEGOCIAR AMB REPRESENTANTS SINDICALS 4 DISSENYAR EL PLA DE FORMACIÓ ANUAL ( accions formatives ) 6 ELABORAR LA MEMORIA OFA 5 PROPORCIONAR INFORMACIÓ PER LA PRESA DE DECISIONS 12 DIFONDRE L’OFERTA FORMATIVA 13 TRAMITAR SOL . LICITUDS DE FORMACIÓ 14 COMUNICAR A LES PERSONES 15 REALITZAR L’ACCIÓ FORMATIVA 9 PUBLICAR L’EXPEDIENT FORMATIU 11 OFERIR CONSULTORIA “ ADHOC” 17 MANTENIR ELS SISTEMES D’INFORMACIÓ 18 ANALITZAR LES SOL . LICITUDS 19 ASSIGNAR PERSONES A EDICIONS 20 REORGANITZAR ELS GRUPS 21 ORGANITZAR LA LOGÍSTICA DELS CURSOS 2 3 TRAMITAR PAGAMENTS Caps Unitats PAS / PDI 7 CONTRACTE PROGRAMA 16 VALORAR L’EFICÀCIA I L’EFICIÈNCIA DE L’ACCIÓ FORMATIVA 22 CONTROLAR PRESSUPOST 10 DEFINIR LES ACCIONS FORMATIVES PERTINENTS
  • 84.
    TRAMITAR CONCESSIONS TRAMITARCOMPRES TRAMITAR ACTUACIONS CONTRACTAR ASSESSORAR INFORMAR REGISTRAR CONTRACTAR DONAR SUPORT A LA PRESA DE DECISIONS LLOGAR ESPAIS SOL·LICITAR ESPAIS ARRANJAR ESPAIS AVALUAR SERVEIS ADMINISTRAR CONTROLAR
  • 85.
  • 86.
  • 87.
    Les Eines (IDEF, QQ, Flux) IDEF Qui – Què Les icones Flux
  • 88.
    IDEF Allò queinicia el procés Tota referència que ajuda a interpretar com transformar l’input en output Allò que rep l’usuari …” activitat que utilitza recursos, i que es gestiona amb la finalitat de permetre que els elements d’entrada es transformin en resultats…”. ISO 9001:2000
  • 89.
    Nivell A-0: caixa única IDEF0 que representa la missió de l’organització Nivell A0 : caixa que mostra els grans processos de la organització Nivell 1 : procés Nivell 2: subprocessos Nivell 3: instruccions operatives (què es fa) (com es fa) diferencia 4 nivells d’1 procés:
  • 90.
  • 91.
  • 92.
  • 93.
  • 94.
  • 95.
  • 96.
  • 97.
  • 98.
  • 99.
  • 100.
    Manual de ProcedimentsFitxa de procediment Estructura documental: (estat document, vida document, coordinació i responsables, revisió, millora...) Contingut: com ho fem
  • 101.
    Manual de ProcedimentsFitxa de procediment ¿Què hauríem de posar? ¿Què ens interessa posar? ¿Què podem posar?
  • 102.
    ENTRADA: de quila reps ? Qui la sol·licita ? SORTIDA: què es lliura ? RECURSOS: elements necessaris GUIES: Directrius, polítiques, normatives, lleis, .......... INDICADORS: com saps si ho has fet PROBLEMES: quins són ? Cíclics ? Conjunturals estructurals? INFORMACIÓ: per fer la feina RELACIONS: amb qui et relaciones coproductors EINES: ALTRES:
  • 103.
    La mesura Noméses pot gestionar allò que es pot mesurar !! Només som conscients quan ho entenem ! Només gestionem allò que coneixem ! No pots millorar allò que no saps com funciona i no saps com funciona si no ho pots mesurar.
  • 104.
    CAS 1 Serviruna hamburguesa
  • 105.
    CAS 2 Comprara la UPC
  • 106.
  • 107.
  • 108.
    The old northto south style of management is too one-dimensional….our perspective must swing around such that we’re mainly thinking west to east, all the way across the company. The secret is to start managing sideways. The sooner the better. Because to a very large degree, our processes determine our destiny. Price Pritchett. Change is 30 percent logical and 70 percent emotional. The soft stuff is the hard stuff.
  • 109.
    Que la forçaus acompanyi !! FI http://www.estrategiayprocesos.com/